Prostaglandins
&
Non- steroidal anti inflammatory
drugs or NSAIDs
Dr. Rupendra K. Bharti
MBBS, MD
systemic pharmacology
History of Prostaglandins
• In 1930, Kurzrok and Leib demonstrated the activity of human semen
on isolated strips of human uterine muscles.
• This was confirmed by Von Euler (1935) who demonstrated a
substance present in the extracts of human seminal fluid, which caused
contraction of the isolated intestine and uterine muscles and
vasodilation.(Nobel Prize 1970)
• This substance was named prostaglandin because of its probable origin
from the prostate.
• Bergstrom and associates showed that various PG’s are closely related
derivatives of the lipid soluble prostanoic Acid.
• Bergstrom ,samuelson and vane independently obtained PgE2 (Nobel
Prize 1982)
Prostaglandins and thromboxanes & leukotrienes are
collectively known as eicosanoids.
Most are produced from arachidonic acid, a 20-carbon
polyunsaturated fatty acid (5,8,11,14-eicosatetraenoic acid).
INTRODUCTION
Synthesis of prostaglandins
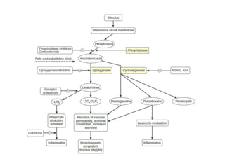
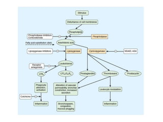
• The PGs are synthesized from cell membrane
phospholipids of nearly all body tissues.
• There are no prostaglandin stores in the body and these
are synthesized locally in response to appropriate stimuli
(external, internal, mechanical, chemical, etc).
• These stimuli activate the Phospholipase-A2 enzyme,
which converts membrane phospholipids to arachidonic
acid (AA).
• Arachidonic acid is converted to different prostaglandins
(PGG2, PGH2) via cyclooxygenase (COX) pathway.
• PGG2 & PGH2 are unstable compounds and are
converted to
• PGE2, PGD2 and PGF2α in the tissues where isomerase
enzyme is present.
• PGI2 in the tissues where prostacyclin synthase is
present.
• TXA2 in the tissues where thromboxane synthase is
present.
• The Phospholipsae-A2 inhibitors (glucocorticoids) &
COX inhibitors (NSAIDs), inhibits the synthesis of
prostaglandins; thereby produce anti-inflammatory
actions.
Cyclooxygenase Pathway
Arachidonic Acid
PGG2
PGH2
PGE2
PGD2
PGF2α
PGI2
TxA2
TxB2
6-keto-PGIα
COX 1 AND COX 2
COX 1 AND COX 2
PGE2 isomerase
PGD2 isomerase
PGF2α reductase
prostacyclin
synthase
thromboxane
synthase
(BRAIN AND MAST CELLS)
(UTERUS, LUNG)
(ENDOTHELIUM)
(PLATELETS)
(MACROPHAGES, MAST CELLS)
There are two type of cyclooxygenase
enzymes, namely COX-1 & COX-2
o COX-1: most normal cells and tissues, while
cytokines and inflammatory mediators that
accompany inflammation induce COX-2 production
(Seibert et al., 1997) and is known as
housekeeping enzyme.
o COX-2: is expressed in certain areas of kidney
and brain (Breder et al., 1995) and is induced in
endothelial cells by laminar shear forces (Topper
et al., 1996).
Importantly, COX-1, but not COX-2, is expressed as
the dominant, constitutive isoform in gastric epithelial
cells and is the major source of cytoprotective
prostaglandin formation.
The inhibition of COX-1 can lead to gastric adverse
events that complicate therapy with tNSAIDs, thus
providing the rationale for the development of NSAIDs
specific for inhibition of COX-2 (FitzGerald and
Patrono, 2001).
o Recently a spliced variant of COX-1 has been
identified and named as COX-3 enzyme. It has
COX like enzymatic activity and is known to be
involved in pain perception and fever but not
inflammation.
Paracetamol is a selective COX-3 inhibitor.
COMPARISON OF CYCLOOXYGENASE (COX-1& COX-2)
ENZYMES
Properties COX-1 COX-2
Site of action Found in many tissues, important for
homeostasis
Induced by inflammatory
stimuli at the site of
inflammation
Effects of activation  Converts arachidonic acid to
inflammatory prostaglandins
 Maintains renal function
 Provides integrity to gastric mucosa
[cytoprotective].
 Promotes vascular homeostasis
 Autocrine effects cause fever
 Increases pain, inflammation
 Vasodilatory effects
 Blocks platelet clumping
Effects of blocking  Decreases swelling, pain and
inflammation.
 Decreases pain and
inflammation
Effects of blocking
for a prolonged
period leads to
adverse effects like
 Damage to renal system (acute
tubular necrosis may occur).
 Sodium retention, edema, increased
blood pressure
 Gastrointestinal erosions (ulcer) and
bleeding etc.
 Decreases fever
 Prevents protective
vasodilation, allows platelet
clumping, which can lead to
myocardial infarction,
cerebrovascular accidents. (on
prolonged use)
Products from PGs
Prostaglandin receptors:
 Prostaglandins & related compounds are transported out of
the cells that synthesize them.
 Most affect other cells by interacting with plasma
membrane G-protein coupled receptors.
 Depending on the cell type, the activated G-protein may
stimulate or inhibit formation of cAMP, or may activate a
phosphatidylinositol signal pathway leading to intracellular
Ca++ release.
These are:
DP, EP, IP, TP,FP
• The contractile group (EP1 , FP, TP) couple primarily
with Gq protein and activate PLCβ to generate IP3 and
DAG.
• These second messengers release Ca2+ intracellularly
resulting in excitatory responses like smooth muscle
contraction, platelet aggregation, etc.
• The relaxant group (DP1 , EP2 , EP4 and IP) couple
with Gs protein—activate adenylyl cyclase to generate
intracellular second messenger cAMP.
• Smooth muscle relaxation, inhibition of platelet
aggregation, etc. are produced through cAMP dependent
protein kinase (PKA ).
RECEPTORS SIGNIFICANCE
DP • This receptor has strongest affinity for PGD2, but PGE2 can also activate
it.
• Two subtypes DP1 and DP2.
• DP1: vasodilatation, and inhibits platelet aggregation.
• DP2: Gi protein and inhibits cAMP generation.
EP • It has highest affinity for PGE2; enprostil is a selective agonist.
• EP1: contracts visceral smooth muscle, but is less abundant in the body.
• EP2 and EP4: are relaxant in nature, act by increasing cAMP in smooth
muscle. While EP2 is present in few organs, EP4 has wide distribution.
• EP3: decreases cAMP, has antilipolytic action of PGE2.
FP • This contractile receptor is highly expressed in the female genital tract,
and is present in many other organs.
• It exhibits strong affinity for PGF2α; fluprostenol is a selective agonist.
TP • Characterized by high affinity for TxA2.
• Abundantly present in platelets (aggregatory), cardiovascular system,
immune cells and many other organs.
• PGH2 can also activate TP.
IP • This relaxant receptor is defined by highest affinity for PGI2 & PGE2.
• Cicaprost is a selective agonist.
• It is expressed in heart, lungs, kidney, platelet (antiaggregatory), etc., but
the highest density is in the vasculature.
Prostaglandins Receptors
Eicosanoid
Major Site(s)
of Synthesis
Major Biological Activities
PGD2 Mast cells
• Inhibits Platelet And Leukocyte Aggregation
• Decreases T-cell Proliferation And Lymphocyte
Migration And Secretion Of IL-1 & TNF; And IL-2;
• Induces Vasodilation And Production Of cAMP
PGE2
Kidney,
Spleen, Heart
• Increases Vasodilation And Camp Production,
• Enhancement Of The Effects Of Bradykinin And
Histamine,
• Induction Of Uterine Contractions And Of Platelet
Aggregation;
• Decreases T-cell Proliferation And Lymphocyte
Migration And Secretion Of IL-1& TNF; And IL-2
Eicosanoid
Major Site(s)
of Synthesis
Major Biological Activities
PGF2α
Kidney, Spleen,
Heart
• Increases Vasoconstriction, Bronchoconstriction And
Smooth Muscle Contraction
PGH2 Many Sites
• A Short-lived Precursor To Thromboxane A2 And B2,
• Induction Of Platelet Aggregation And Vasoconstriction
PGI2
Heart, Vascular
Endothelial
Cells
• Inhibits Platelet And Leukocyte Aggregation,
• Decreases T-cell Proliferation And Lymphocyte
Migration And Secretion Of IL-1 & TNF; And IL-2;
• Induces Vasodilation And Production Of Camp
TXA2 Platelets
• Induces Platelet Aggregation, Vasoconstriction,
Lymphocyte Proliferation And Bronchoconstriction
TXB2 Platelets • Induces Vasoconstriction
Pharmacological Actions
Cardiovascular system
• PGE2 and PGF2α cause
vasodilatation In vascular
beds.
• They are more potent
vasodilators than ACh or
histamine.
• PGF2α constricts many
larger veins including
pulmonary vein and artery.
• Injection of PGE2 caused
Hypotension while PGF2α
has little effect.
• PGI2 is potent hypotensive
than PGE2.
• TXA2 is vasoconstrictive in
nature
• PG endoperoxides (G2 and
H2 ) are inherently
vasoconstrictor, but often
produce vasodilatation also.
• PGE2 and F2α stimulate
heart and enhance cardiac
output.
Platelets
• TXA2; produced locally by
platelets, is a potent inducer
of aggregation and release
reaction.
• The endoperoxides PGG2
and PGH2 are also
proaggregatory.
• PGI2 & D2 is
antiaggregatory but the
PGI2 is more potent than
PGD2.
• Aspirin interferes with
haemostasis by inhibiting
platelet aggregation through
TXA2.
Uterus
• PGE2 and PGF2α
uniformly contract
human uterus, in vivo,
both pregnant as well as
nonpregnant.
• The sensitivity is higher
during pregnancy.
• Uterus is more sensitive
to PGs than oxytocin.
• PGs increase basal tone
as well as amplitude of
uterine contractions.
• PGF2α produces
contraction while PGE2
relaxes nonpregnant but
contracts pregnant
human uterus.
• Foetal tissues produce
PGs.
• At term PGF2α cause
initiation and progression
of labour, blocked by
Aspirin.
• Semen contains abundant
amount of PGs, which
coordinates the movement
of sperms in the female
genital tract and facilitate
fertilization.
• Dysmenorrhoea is due to
raised PG synthesis by the
endometrium.
• PGs induces
uncoordinated uterine
contractions which
compress blood vessels →
uterine ischaemia→ pain.
NSAIDs are highly
effective in relieving
dysmenorrhoea in most
women.
Bronchial muscle
• PGF2α, PGD2 and TXA2
are potent
bronchoconstrictors while
PGE2 is a powerful
bronchodilator.
• Asthmatics are more
sensitive to constrictor as
well as dilator effects of
PGs.
• Asthma may be due to an
imbalance between
constrictor PGs (F2α,
PGD2, TXA2) and LTs on
one hand and dilator ones
(PGE2 , PGI2) on the
other.
• In allergic human asthma,
LTs play a more important
role.
• COX inhibitors have no
role in allergic asthma.
GIT
• PGE2 lead to contraction
of longitudinal muscle of
gut and PGF2α causes
contraction circular
muscle.
• PGE2 causes increase
peristalsis → colic and
watery diarrhoea blocked
by Aspirin.
• PGs appear to play a role
in the growth of colonic
polyps and cancer.
• NSAIDs afford relief in
familial colonic polyposis
by reducing polyp
formation.
• PGE2 markedly reduces
acid secretion in the
stomach, while PGI2
enhance HCO3 level in
stomach.
• NSAIDs especially Aspirin
blocked it and lead to
newer incidence of peptic
ulcer.
Peripheral nerves
Some important actions of PGs in different body
systems
Site of action PGE2 PGF2α PGI2
CVS Vasodilatation, and weak
inotropic effect
Vasodilatation ,larger veins
constrict and Weak inotropic
effect
Vasodilatation is marked and
decrease in BP occurs.
Platelets - - Anti-aggregatory effect
Inflammation and
immunity
Mediate inflammation and pain - Mediate inflammation and pain
Eye Reduce intraocular pressure Reduce intraocular pressure -
Female reproductive
system
Contraction of uterus and
softening of cervix
Contraction of uterus and
softening of cervix
-
Male reproductive
system
Facilitate movement of sperm
and thereby fertility.
- Facilitate movement of sperm and
also have a role in penile erection
by causing vasodilatation
Respiratory system Relaxation of bronchi Constriction of bronchi Relaxation of bronchi
Stomach Decreases acid secretion and
increases mucous secretion
- Decreases acid secretion and
increases mucous secretion
Intestines Increase peristalsis or
spasmogenic effects
Increase peristalsis or
spasmogenic effect
Weak spasmogenic effect
Kidneys Vasodilation , diuretic effect and
renin release
- Vasodilation, diuretic effect and
renin release
Endocrine Release of ant. pituitary
hormones, steroids, insulin; TSH
like action
Release of gonadotropins and
prolactin hormone.
-
Pharmacokinetics
• The prostaglandins can be given by oral,
intravaginal, intra-amniotic, extraamniotic and
intravenous route depending upon the preparation
and the indication of use.
• Most of the prostaglandins have plasma t½ of a few
seconds to a few minutes.
• These are converted to inactive metabolites, which
are excreted in urine.
• PGI2 is catabolized mainly in the kidneys.
Prostaglandin analogues
PGs type PG analogue Preparation and route of
administration
Therapeutic uses
PGE1 Misoprostol 200 mcg tablet, 1-3 tablets Medical Abortion
PGE1 Gemeprost 1mg vaginal pessary Cervical priming and mid-trimester
abortion
PGE2 Alprostil 2.5-25 mcg inj. Erectile dysfunction , maintenance of
patency of ductus arteriosus
PGF2α Dinoprostone 0.5mg vaginal gel , vaginal
tab, extra-amniotic
solution
Induction and facilitation of labour,
mid-trimester abortion
PGF2α Dinoprost 5mg/ml intraamniotic
injection
Induction and facilitation of labour,
mid-trimester abortion
PGF2α Latanoprost,
Bimatoprost
0.0005% eye drops Glaucoma treatment
PGI2 Epoprostanol 0.5 mg injection For prevention of platelet
aggregation in cardiopulmonary
bypass, pulmonary hypertension
THERAPEUTIC USES
Obstetric and gynecological
Abortion:
• PGE2 and PGF2α are used in 1st and 2nd trimester abortion and
ripening of cervix during abortion.
• Intravaginal PGE2 pessary minimises trauma to the cervix by
reducing resistance to dilatation.
• A single oral dose of misoprostol 400mcg is given 2 -3 days
after mifepristone (antiprogestin) 600mg for medical abortion
upto 49 days of pregnancy.
• Intravaginal misoprostol can also be given as the side effects
are less with this route.
• PGs are also useful in midterm abortion, missed abortion and
molar gestation.
• For facilitation of labour (Induction or augmentation
purpose):
• PGE2 and PGF2α can be used in toxemic and renal failure
patients in the place of oxytocin as PGs do not cause fluid
retention.
• PGE2 may also be used by intravaginal route for this
purpose.
• Cervical priming (cervical ripening): PGE2 in low doses
administered intravaginally or in the cervical canal, makes the
cervix soft and more compliant for induction of labour.
•
• Postpartum haemorrhage (PPH): PPH due to atony of uterus
can be treated by intramuscular Carboprost (15-methyl
PGF2α) injection in ergometrine and oxytocin resistant
patients.
• Gastrointestinal uses:
• In the patients of NSAIDs induced peptic ulcers,
PGE1 (misoprostol) and PGE2 (enprostil) are
helpful in early healing of the ulcers.
• Eye:
• In the patients of glaucoma, PGF2α analogues like
latanoprost, travoprost, bimatoprost are used
topically.
• These days, PG analogues are used as the first
choice drugs in wide angle glaucoma.
• Cardiovascular uses:
• PGE1 (Alprostadil) is used to maintain patency
of ductus arteriosus in neonates with congenital
heart defects, till surgery is undertaken.
• PGI2 (Epoprostenol) is used to prevent platelet
aggregation and damage during haemodialysis
or cardiopulmonary bypass.
• Erectile dysfunction or impotence:
• 2.5-5.0 mcg of PGE1 (alprostadil) as uretheral
suppository or injection into the penis causes
erection lasting 1–2 hours and may be used as
an alternative to sildenafil or tadalafil.
• Pulmonary hypertension:
• PGI2 (epoprostenol) infusion is also helpful in
management of primary pulmonary
hypertension.
• Peripheral vascular diseases:
• In the patients of Raynaud’s disease and other
peripheral vascular diseases, the intravenous
infusion of PGI2 (or PGE1) provides relief from
rest pain, intermittent claudications and
promote healing of ischemic ulcers due to
vasodilatory effects of these PGs.
ADR
• Vomiting
• Diarrhoea
• Abdominal cramps
• Uterine cramps
• Bronchospasm
• fever
Non- steroidal
anti inflammatory drugs
or
NSAIDs
cyclooxygenase inhibitors
COX-1 SELECTIVE INHIBITORS
- acetylsalicylic acid at low
dosage
NONSELECTIVE COX INHIBITORS
acetylsalicylic acid at high
dosage
-diclofenac
- ibuprofen
- ketoprofen
- flurbiprofen
- indomethacin
- piroxicam
- naproxen
MORE COX-2
SELECTIVE INHIBITORS
- Nimesulide
- Etodolac
- Meloxicam
- Nabumetone
COX-2 SELECTIVE
INHIBITORS
- Celecoxib
- Etoricoxib
- Valdecoxib
slides of contents
• introduction
• history
• Mechanism of Action and Therapeutic Effects of NSAIDs
• INHIBITION OF PROSTAGLANDIN BIOSYNTHESIS BY NSAIDS
• pharmacokinetics
• pharmacodynamics
• classification
• indication
• Contraindication
• adverse effects
• interactions
• various drugs
INTRODUCTION
Nonsteroidal anti-inflammatory drugs (usually
abbreviated to NSAIDs), also called non-steroidal anti-
inflammatory agents/analgesics (NSAIAs) or
nonsteroidal anti-inflammatory medicines (NSAIMs),
are a class of drugs that provides analgesic,
antipyretic, and in higher doses, anti-inflammatory
effects.
The term nonsteroidal distinguishes these drugs from
steroids, which, among a broad range of other effects,
have a similar eicosanoid-depressing, anti-inflammatory
action. As analgesics, NSAIDs are unusual in that they
are non-narcotic and thus are used as a non-addictive
alternative to narcotics.
The most prominent members of this group of drugs,
Aspirin, ibuprofen and naproxen, are all available over
the counter in most countries.
Paracetamol (acetaminophen) is generally not
considered an NSAID because it has only little anti-
inflammatory activity. It treats pain mainly by blocking
COX-2 mostly in the central nervous system, but not
much in the rest of the body.
Most NSAIDs inhibit the activity of cyclooxygenase-1
(COX-1) and cyclooxygenase-2 (COX-2), and thereby,
the synthesis of prostaglandins and thromboxanes.
It is thought that inhibiting COX-2 leads to the anti-
inflammatory, analgesic and antipyretic effects and
that those NSAIDs also inhibiting COX-1, particularly
aspirin, may cause gastrointestinal bleeding and
ulcers.
history
Hippocrates and Celsus, who used willow bark as anti
inflammatory agents.
In 1763, Edward Stone wrote to the Royal Society,
describing his observations on the use of willow bark-
based medicines in febrile patients.
The active ingredient of willow bark, a glycoside called
salicin, was first isolated by Johann Andreas Buchner
in 1827.
By hydrolysis, salicin releases glucose and salicylic
alcohol which can be converted into salicylic acid,
both in vivo and through chemical methods.
The acid is more effective than salicin and, in addition
to its antipyretic, anti-inflammatory and analgesic
properties.
In 1869, Hermann Kolbe synthesised salicylate, although
it was too acidic for the gastric mucosa.
The reaction used to synthesise aromatic acid from a
phenol in the presence of CO2 is known as the Kolbe-
Schmitt reaction.
By 1897 the German chemist Felix Hoffmann converted
salicylic acid into acetylsalicylic acid—named aspirin by
Heinrich Dreser.
During 1899 first time this drug was tested on animals,
followed by human and the marketing of aspirin was
begin.
Mechanism of Action and Therapeutic Effects of
NSAIDs
The mechanism of action of aspirin (and the tNSAIDs)
was elucidated only in 1971, when John Vane and his
associates demonstrated that low concentrations of
aspirin and indomethacin inhibited the enzymatic
production of prostaglandins, for which he received a
Nobel Prize.
PGs have two major actions:
o They are mediators of inflammation, stimulate
sensory nerve endings and cause pain.
o They also allow the movement of other
inflammatory mediators like histamine and
bradykinins the site of inflammation and
aggravate the pain.
•The main mechanism involved in providing pain
relief requires inhibition of formation of PGs and
other inflammatory mediators, which can be
achieved by inhibiting the different enzymes
involved in their synthesis.
•Therefore, it can be achieved by inhibition of
Phospholipase A, COX enzyme and LOX enzyme,
which arrests the further pathway of events.
• Phospholipase-A is inhibited by Steroids.
•COX enzymes(COX-1 and COX-2) are
inhibited by different NSAIDs.
•LOX enzyme is inhibited by Zileuton.
•COX and LOX both are inhibited by
Licofelone.
There are two type of cyclooxygenase
enzymes, namely COX-1 & COX-2
o COX-1: most normal cells and tissues, while
cytokines and inflammatory mediators that
accompany inflammation induce COX-2 production
(Seibert et al., 1997) and is known as
housekeeping enzyme.
o COX-2: is expressed in certain areas of kidney
and brain (Breder et al., 1995) and is induced in
endothelial cells by laminar shear forces (Topper
et al., 1996).
Importantly, COX-1, but not COX-2, is expressed as
the dominant, constitutive isoform in gastric epithelial
cells and is the major source of cytoprotective
prostaglandin formation.
The inhibition of COX-1 can lead to gastric adverse
events that complicate therapy with tNSAIDs, thus
providing the rationale for the development of NSAIDs
specific for inhibition of COX-2 (FitzGerald and
Patrono, 2001).
o Recently a spliced variant of COX-1 has been
identified and named as COX-3 enzyme. It has
COX like enzymatic activity and is known to be
involved in pain perception and fever but not
inflammation.
Paracetamol is a selective COX-3 inhibitor.
Aspirin and NSAIDs inhibit the COX enzymes and
prostaglandin production; they do not inhibit the
lipoxygenase pathways of AA metabolism and hence
do not suppress LT formation.
Glucocorticoids suppress the induced expression of
COX-2, and thus COX-2 mediated prostaglandin
production.
They also inhibit the action of phospholipase A2,
which releases AA from the cell membrane.
COMPARISON OF CYCLOOXYGENASE (COX-1& COX-2)
ENZYMES
Properties COX-1 COX-2
Site of action Found in many tissues, important for
homeostasis
Induced by inflammatory stimuli
at the site of inflammation
Effects of activation  Converts arachidonic acid to
inflammatory prostaglandins
 Maintains renal function
 Provides integrity to gastric mucosa
[cytoprotective].
 Promotes vascular homeostasis
 Autocrine effects cause fever
 Increases pain, inflammation
 Vasodilatory effects
 Blocks platelet clumping
Effects of blocking  Decreases swelling, pain and
inflammation.
 Decreases pain and
inflammation
Effects of blocking
for a prolonged
period leads to
adverse effects like
 Damage to renal system (acute tubular
necrosis may occur).
 Sodium retention, edema, increased
blood pressure
 Gastrointestinal erosions (ulcer) and
bleeding etc.
 Decreases fever
 Prevents protective
vasodilation, allows platelet
clumping, which can lead to
myocardial infarction,
cerebrovascular accidents. (on
prolonged use)
At higher concentrations, NSAIDs also are known to
reduce production of superoxide radicals, induce
apoptosis, inhibit the expression of adhesion
molecules, decrease nitric oxide synthase, decrease
proinflammatory cytokines (e.g., TNF, interleukin-1),
modify lymphocyte activity, and alter cellular
membrane functions.
pharmacokinetics
Most nonsteroidal anti-inflammatory drugs are weak
acids, except, nabumetone, which is a prodrug,
which is metabolized through acidic medium.
They are highly protein-bound in plasma (typically
>95%), usually to albumin.
Most NSAIDs are metabolised in the liver by
oxidation and conjugation.
Most of these drugs are well absorbed, and food
does not substantially change their bioavailability.
Most of the NSAIDs are highly metabolized, some
by phase I followed by phase II mechanisms and
others by direct glucuronidation (phase II) alone.
Almost all NSAID is metabolised by CYP3A or
CYP2C families of P450 enzymes in the liver .
Renal excretion is the most important route for final
elimination, nearly all undergo varying degrees of
biliary excretion and reabsorption (enterohepatic
circulation).
In fact, the degree of lower gastrointestinal (GI) tract
irritation correlates with the amount of enterohepatic
circulation.
All NSAIDs can be found in synovial fluid after
repeated dosing.
Drugs with short half-lives remain in the joints
longer than would be predicted from their half-lives,
while drugs with longer half-lives disappear from the
synovial fluid at a rate proportionate to their half-
lives.
Pharmacodynamics
NSAID anti-inflammatory activity is mediated chiefly
through inhibition of prostaglandin biosynthesis.
some another mechanisms of action of NSAIDs
• inhibition of chemotaxis,
• down-regulation of interleukin-1 production,
• decreased production of free radicals and superoxide,
• interference with calcium-mediated intracellular events.
Aspirin irreversibly acetylates and blocks platelet
cyclooxygenase, while the non-COX-selective
NSAIDs are reversible inhibitors.
Selectivity for COX-1 versus COX-2 is variable and
incomplete for the older NSAIDs, but selective
COX-2 inhibitors have been synthesized.
The selective COX-2 inhibitors do not affect platelet
function at their usual doses.
In testing, using human whole blood, aspirin,
ibuprofen, indomethacin, piroxicam, and sulindac are
somewhat more effective in inhibiting COX-1.
The efficacy of COX-2-selective drugs equals that of
the older NSAIDs, while GI safety may be improved.
On the other hand, selective COX-2 inhibitors may
increase the incidence of oedema and hypertension.
Rofecoxib and valdecoxib, a selective COX-2
inhibitors, were withdrawn from the market because
of their association with increased cardiovascular
thrombotic events.
In 2011, celecoxib and the less selective meloxicam
were the only COX-2 inhibitors, which is available in
market.
All NSAIDs are gastric irritants and can be associated
with GI ulcers and bleeds as well, although as a group
the newer agents tend to cause less GI irritation than
aspirin.
NSAIDs is also associated with nephrotoxicity, which
is due to the interference with the auto regulation of
renal blood flow, which is modulated by
prostaglandins.
Hepatotoxicity can also occur with any NSAID.
Although these drugs effectively inhibit inflammation.
Several NSAIDs (including aspirin) reduce the
incidence of colon cancer when taken chronically.
Several large epidemiologic studies have shown a
50% reduction in relative risk when the drugs are
taken for 5 years or longer.
The NSAIDs have a number of commonalities.
various indication of NSAIDs by FDA
• rheumatoid arthritis,
• seronegative spondyloarthropathies (eg, psoriatic
arthritis and arthritis associated with inflammatory
bowel disease),
• osteoarthritis,
• localized musculoskeletal syndromes (eg, sprains
and strains, low back pain), and
• gout (except tolmetin, which appears to be
ineffective in gout).
cyclooxygenase inhibitors
COX-1 SELECTIVE INHIBITORS
- acetylsalicylic acid at low
dosage
NONSELECTIVE COX INHIBITORS
acetylsalicylic acid at high
dosage
-diclofenac
- ibuprofen
- ketoprofen
- flurbiprofen
- indomethacin
- piroxicam
- naproxen
MORE COX-2
SELECTIVE INHIBITORS
- Nimesulide
- Etodolac
- Meloxicam
- Nabumetone
COX-2 SELECTIVE
INHIBITORS
- Celecoxib
- Etoricoxib
- Valdecoxib
Effects of nsaids in various systems
ANALGESIC EFFECTS
NSAIDs usually are classified as mild to moderate
analgesics.
NSAIDs are particularly effective when inflammation has
caused sensitization of pain receptors to normally
painless mechanical or chemical stimuli.
Pain that accompanies inflammation and tissue injury
probably results from local stimulation of pain fibers and
enhanced pain sensitivity (hyperalgesia), in part a
consequence of increased excitability of central neurons
in the spinal cord.
Bradykinin, released from plasma kininogen, and
cytokines, such as TNF∝, IL-1, and IL-8, appear to be
particularly important in eliciting the pain of
inflammation. These agents liberate prostaglandins
and other mediators that promote hyperalgesia.
Neuropeptides, such as substance P and calcitonin
gene-related peptide (CGRP), also may be involved in
eliciting pain.
Prostaglandins also can cause headache and
vascular pain when infused intravenously. The
capacity of prostaglandins to sensitize pain receptors
to mechanical and chemical stimulation apparently
results from a lowering of the threshold of the
polymodal nociceptors of C fibers.
Fever may reflect infection or result from tissue
damage, inflammation, graft rejection, or malignancy.
These conditions all enhance formation of cytokines
such as IL-1ℬ, IL-6, interferons, and TNF-alfa .
The cytokines increase synthesis of PGE2 in
circumventricular organs in and adjacent to the preoptic
hypothalamic area; PGE2, in turn, increases cyclic AMP
and triggers the hypothalamus to elevate body
temperature by promoting an increase in heat
generation and a decrease in heat loss.
ANTIPYRETIC EFFECT
Aspirin and NSAIDs suppress this response by
inhibiting PGE2 synthesis. Prostaglandins, especially
PGE2, acting via its EP3 receptor, can produce fever
when infused into the cerebral ventricles or when
injected into the hypothalamus. As with pain, NSAIDs
do not inhibit the fever caused by directly
administered prostaglandins; rather they inhibit
fever caused by agents that enhance the synthesis of
IL-1 and other cytokines, which presumably cause
fever, at least in part, by inducing the endogenous
synthesis of prostaglandins.
RESPIRATORY SYSTEM
Salicylates increase oxygen consumption and CO2
production (especially in skeletal muscle) at full
therapeutic doses; these effects are a result of
uncoupling oxidative phosphorylation. The increased
production of CO2 stimulates respiration. The
increased alveolar ventilation balances the increased
CO2 production, and thus plasma CO2 tension (PCO2)
does not change or may decrease slightly.
ACID BASE AND ELECTROLYTE BALANCE
Therapeutic doses of salicylate produce definite
changes in the acid base balance and electrolyte
pattern.
• At low dose it causes stimulation of respiratory center
and lead to respiratory alkalosis.
• At moderate high dose: Metabolic acidosis.
• At high dose: it depresses the respiratory center and
lead to accumulation of Co2 and causes Respiratory
acidosis.
CARDIOVASCULAR EFFECTS
Low doses of aspirin (<100 mg daily) are used widely
for their cardioprotective effects. At high therapeutic
doses (>3 g daily), as might be given for acute
rheumatic fever, salt and water retention can lead to
an increase (up to 20%) in circulating plasma volume
and decreased hematocrit.
There is a tendency for the peripheral vessels to dilate
salicylate having direct effect on vascular smooth
muscle. Cardiac output and work are increased.
High doses of salicylates can produce noncardiogenic
pulmonary edema, particularly in older patients who
ingest salicylates regularly over a prolonged period.
GASTROINTESTINAL EFFECTS
The ingestion of salicylates may result in epigastric
distress, nausea, and vomiting.
Salicylates also may cause gastric ulceration,
exacerbation of peptic ulcer symptoms (heartburn,
dyspepsia), gastrointestinal hemorrhage, and erosive
gastritis.
These effects occur primarily with acetylated salicylates
(i.e., aspirin). Because nonacetylated salicylates lack the
ability to acetylate cyclooxygenase and thereby
irreversibly inhibit its activity, they are weaker inhibitors
than aspirin.
Aspirin-induced gastric bleeding sometimes is
painless, and if unrecognized may lead to iron-deficiency
anemia. The daily ingestion of antiinflammatory doses of
aspirin (4 or 5 g) results in an average fecal blood loss of
between 3 and 8 ml per day, as compared with
approximately 0.6 ml per day in untreated subjects.
HEPATIC EFFECTS
Salicylates can cause hepatic injury, usually in
patients treated with high doses of salicylates that
result in plasma concentrations of more than 150
micro gm/ml.
The use of salicylates is contraindicated in patients
with chronic liver disease.
The use of salicylates as an important factor in the
severe hepatic injury and encephalopathy observed in
Reye's syndrome.
URICOSURIC EFFECTS
The effects of salicylates on uric acid excretion are
markedly dependent on dose.
• Low doses (1 or 2 g per day) may decrease urate
excretion and elevate plasma urate concentrations.
• intermediate doses (2 or 3 g per day) usually do not
alter urate excretion.
• large doses (more than 5 g per day) induce
uricosuria and lower plasma urate levels.
EFFECTS ON THE BLOOD
Ingestion of aspirin by healthy individuals prolongs the
bleeding time. For example, a single 325-mg dose of
aspirin approximately doubles the mean bleeding time of
normal persons for a period of 4 to 7 days. This effect is
due to irreversible acetylation of platelet
cyclooxygenase and the consequent reduced formation
of TXA2 until sufficient numbers of new, unmodified
platelets are produced from megakaryocyte precursors.
Patients with severe hepatic damage,
hypoprothrombinemia, vitamin K deficiency, or
hemophilia should avoid aspirin because the inhibition
of platelet hemostasis can result in hemorrhage.
Salicylates do not ordinarily alter the leukocyte or
platelet count, the hematocrit, or the haemoglobin
content. However, doses of 3 to 4 g per day markedly
decrease plasma iron concentration and shorten
erythrocyte survival time.
Aspirin can cause a mild degree of hemolysis in
individuals with a deficiency of glucose-6-phosphate
dehydrogenase.
other uses
1. Systemic Mastocytosis
Systemic mastocytosis is a condition in which there are
excessive mast cells in the bone marrow,
reticuloendothelial system, gastrointestinal system, bones,
and skin.
In patients with systemic mastocytosis, prostaglandin D2,
released from mast cells in large amounts, has been
found to be the major mediator of severe episodes of
vasodilation and hypotension; this PGD2 effect is resistant
to antihistamines.
The addition of aspirin or ketoprofen has provided
relief (Worobec, 2000). However, aspirin and tNSAIDs
can cause degranulation of mast cells, so blockade
with H1 and H2 histamine receptor antagonists should
be established before NSAIDs are initiated.
2. Bartter’s Syndrome
Bartter's syndrome includes a series of rare disorders (1-
0.1/100,000) characterized by hypokalemic,
hypochloremic metabolic alkalosis with normal blood
pressure and hyperplasia of the juxtaglomerular apparatus.
Fatigue, muscle weakness, diarrhoea, and dehydration
are the main symptoms. Distinct variants are caused by
mutations in a Na+:K+:2Cl cotransporter, an apical ATP-
regulated K+ channel, a basolateral Cl channel, a protein
(barttin) involved in cotransporter trafficking, and the
extracellular calcium-sensing receptor. Renal COX-2 is
induced and biosynthesis of PGE2 is increased.
Treatment with indomethacin, combined with
potassium repletion and spironolactone, is
associated with improvement in the biochemical
derangements and symptoms. Selective COX-2
inhibitors also have been used (Guay-Woodford,
1998).
3.Cancer Chemoprevention
Many evidence suggested that the intrinsic apoptotic
pathway appears to be activated by selective COX 2
inhibitors (celecoxib) includes the observations that
expression of the antiapoptotic proteins Bcl-2, Bcl-xL,
Mcl-1, and surviving decreases after treatment of cancer
cells with celecoxib, whereas expression of the
proapoptotic protein Bad increases and rapid release of
cytochrome c from mitochondria and the activation of
Apaf-1 and caspases 3, 8, and 9 are observed.
In addition NSAIDs might influence apoptosis through different
pathways, including:
1. an increase in ceramide and subsequent release of proapoptotic
proteins from the mitochondria via the formation of ceramide
channels;
2. inhibition of the activity of Ca2+ ATPase, so that the reuptake of
Ca2+ from the cytosol is prevented, which elevates the free
intracellular concentration of Ca2+;
3. induction of 15-lipoxygenase 1 and increased production of
proapoptotic molecules, such as 13-S-hydroxyoctadecadienoic
acid (13-S-HODE); or
4. changes in gene expression, as in the case of the NSAID
activated gene-1 (NAG-1), a member of the TGF superfamily,
which is involved in tumor progression and development.
4. Niacin Tolerability
Large doses of niacin (nicotinic acid) effectively lower
serum cholesterol levels, reduce LDL, and raise HDL.
However, niacin is tolerated poorly because it induces
intense flushing. This flushing is mediated by a release of
prostaglandin D2 from the skin, which can be inhibited by
treatment with aspirin (Jungnickel et al., 1997) and would
be susceptible to inhibition of PGD synthesis or
antagonism of its DP receptors.
5. Rheumatoid arthritis
6. Alzheimer disease
7. Dysmenorrhoea
8. osteoarthritis
9. acute gout
10. inflammatory arthropathies (e.g., ankylosing
spondylitis, psoriatic arthritis, reactive arthritis)
11. Tennis elbow
12.They are also given to neonate whose ductus
arteriosus is not closed within 24 hours of birth
ADVERSE EFFECTS OF NSAIDs
• Gastrointestinal effects: abdominal pain, gastric and
duodenal ulcer, diarrhoea, pancreatitis gastrointestinal
hemorrhage, hepatotoxicity
• Renal effects - disturbances of renal function with water
and sodium retention
• Inhibition of platelet aggregation
• CNS: headache, decreased hearing, tinnitus, dizziness,
confusion, depression
• Allergic reactions: asthma, rashes, photosensitivity
• Reye’s syndrome
PHARMACODYNAMIC INTERACTION NSAIDs
WITH OTHER DRUGS
• NSAIDs + hypotensive drugs ( β-blockers, ACE-
inhibitors, diuretics ) = ↓ hypotensive effect
• NSAIDs + ethanol = ↑risk of GI bleeding
• NSAIDs + ticlopidine/clopidogrel = ↑risk of bleeding
• NSAIDs + lithium = ↑lithium toxicity
• NSAIDs + cyclosporine/tacrolimus= ↑nephrotoxicity of
drugs
• NSAIDs + fluoroquinolone = ↑ toxic action of
fluoroquinolone on CNS
• NSAIDs + OHA =↑ risk of hypoglycaemia
• NSAIDs + corticosteroids = ↑risk gastropathy & GI
Bleed
• NSAIDs + aminoglycosides = ↑ ototoxicity and
nephrotoxicity
• NSAIDs + methotrexate or digoxin = ↑ toxicity
methotrexate or digoxin
• NSAIDs + tricycles anti-depressive/ neuroleptic/
SSRI = ↑ action of drugs
Acetaminophen/ Paracetamol
poisoning
Acetaminophen overdose constitutes a medical
emergency. Severe liver damage occurs in 90% of
patients with plasma concentrations of
acetaminophen greater than 300 g/ml at 4 hours or
45 g/ml at 15 hours after the ingestion of the drug.
Minimal hepatic damage can be anticipated when
the drug concentration is less than 120 g/ml at 4
hours or 30 g/ml at 12 hours after ingestion.
N-acetylcysteine (NAC) is indicated for those at risk of
hepatic injury. NAC therapy should be instituted in
suspected cases of acetaminophen poisoning before
blood levels become available, with treatment
terminated if assay results subsequently indicate that
the risk of hepatotoxicity is low.
An oral loading dose of 140 mg/kg is given, followed by
the administration of 70 mg/kg every 4 hours for 17
doses. Where available, the intravenous loading dose
is 150 mg/kg by intravenous infusion in 100 ml of 5%
dextrose over 15 minutes (for those weighing less than
20 kg), followed by 50 mg/kg by intravenous infusion in
250 ml of 5% dextrose over 4 hours, then 100 mg/kg by
intravenous infusion in 500 ml of 5% dextrose over 16
hours.
EFFECTS OF NSAIDs
BENEFICIAL EFFECTS TOXIC EFFECTS
• Anti-inflammatory
• Antipyretic
• Analgesic effects
• Antithrombotic
• Closure of ductus arteriosus
in newborn
• GI ulcer
• Asthma precipitation
• Anaphylactic reaction in
susceptible individuals
• Rash & pruritus
• Sodium and water retention,
hyperkalemia, and
proteinuria.
• Delay/prolongation of labour
• Bleeding [Prolong bleeding
time]
• Abnormal liver function tests
NONSELECTIVE COX INHIBITORS (TRADITIONAL NSAIDs)
Groups Drug name t ½ [hours] Dose
Salicylates Aspirin 0.25-5
[dose
dependent]
• As Antiplatelet: 40-80 mg/day
• In Pain/fever: 325-650 mg QID
• In Rheumatic fever: 1 g every QID
• In Rheumatoid arthritis: 3-5 gm, OD
• As Antiinflammatory: 1.2-1.5 gm, TDS
• Children: 10 mg/kg every QID
• All above doses are oral.
Propionic acid
derivatives
Ibuprofen 2-4 400-600 mg TDS, oral
Naproxen 14 250mg BD/TDS, oral
Ketoprofen 1.8 50-100 mg BD/TDS, oral
Flurbiprofen 6 50 mg BD/QID, oral
Fenamate Mephenami
c acid
2-3 250-500 mg TDS, oral
Enolic acid
derivatives
Piroxicam 57 20 mg OD/BD, oral, 20mg/1 ml, i.m.
Acetic acid
derivatives
Ketorolac 4-6 10-20 mg QID, oral 30mg/1ml i.v./i.m.
Indomethac
in
2.5 25-50 mg BD/QID, oral
Nabumeton
e
24 500 mg OD, oral
Sulindac 7 150-200 mg BD, Oral
Pyrazolone
derivatives
Phenylbutazone, propiphenazone ,Oxyphenbutazone, Metamezol etc.
PREFERENTIAL COX-2 INHIBITORS
Drug name t ½ [hours] Dose
Nimesulide 2-5 100 mg BD, oral
Diclofenac 1-2 50 BD/TDS, oral
75 mg i.v./i.m., 1% topical gel
Aceclofenac - 100 mg BD, oral
Meloxicam 15-20 7.5-15 mg OD, oral
Piroxicam 45-50 20 mg/day OD, oral
Etodolac 7 200-400 mg BD/TDS, oral
SELECTIVE COX-2 INHIBITORS
Drug name t ½ [hours] Dose
Celecoxib 6-12 100-200 mg BD, oral
Etoricoxib 24 60-120 mg OD, oral
Parecoxib - 40 mg BD-QID, i.v.,i.m., oral
ANALGESIC-ANTIPYRETICS WITH POOR ANTIINFLAMMATORY ACTION
Groups Drug name t ½ [hours] Dose
Paraaminophenol
derivative
Paracetamol
(Acetaminophen)
2 500 mg QID, oral.
300mg/2ml i.m.
Pyrazolone derivatives Metamizol - 0.5–1.5 g oral/i.m./i.v.
Propiphenazone - 300–600 mg TDS.
Benzoxazocine
derivative
Nefopam 20-60 mg TDS
20mg i.m. QID
Propionic acid derivates
Drugs Indications Special Feature
Ibuprofen Fever, Pain, dysmenorrhoea,
rheumatoid arthritis, osteoarthritis,
musculoskeletal disorders, fractures
and tooth extraction related pain.
It available as OTC drug.
Naproxen Rheumatoid arthritis, ankylosing
spondylitis & migraine
It has longer t ½ than other propionic
acid derivatives.
It has less renal side effects.
Antiinflammatory effects appear after
2-4 weeks.
Ketoprofen Same as above Additional action to stabilize
lysosomes and LOX inhibition.
Flurbiprofen Same as above and inflammatory eye
conditions
It is also available in 0.03% in
ophthalmic solution.
ACETIC ACID DERIVATIVES
(Ketorolac, Indomethacin, Nabumetone, Sulindac)
Ketorolac Indomethacin
• It is a potent analgesic.
• It is indicated in:
• Postoperative pain (as its efficacy
equals morphine): 15-30 mg i.m./i.v.
QID (max. 90 mg/ day).
• Renal colic, migraine, pain due to bony
metastasis, dental pain and
musculoskeletal pain.
• Non-infective ocular inflammatory
conditions: 0.5% eye drops; 1–2 drops
BD-QID.
• It should not be used for more than five
days as side effects start appearing.
• It has potent anti-inflammatory and
antipyretic action.
• It is highly effective in pain induced by
inflammation or tissue injury.
• It is most common used drug for
medical closure of patent ductus
arteriosus given in a dose of 0.1-0.2
mg/kg i.v. BD.
• Other: inflammations associated with
psoriatic arthritis, ankylosing
spondylitis, acute gout or rheumatoid
arthritis, which are non-responsive to
other NSAIDs.
• It may also cause headache, confusion,
hallucinations and depression, hence,
contraindicated in pregnant women,
children, machinery operators and
patient with epilepsy & psychiatric
illness.
PREFERENTIAL COX-2 INHIBITORS
Drugs MOA Indications Special features
Nimesulide  Inhibits COX-2
selectively, PAF and
TNF-α.
Short lasting painful
inflammatory conditions such
as dental pain, dysmenorrhoea,
ENT disorders, bursitis.
 Pediatric used is banned in India
and many countries due to
fulminant liver disease.
 No cross reactivity with other
NSAIDs; so, can be given to
asthma patients also.
Diclofenac  COX-2 selective
inhibition.
 Reduction of
inflammatory
mediators locally.
Rheumatoid, osteoarthritis,
bursitis, ankylosing
spondylitis, toothache,
dysmenorrhoea, renal colic,
posttraumatic and
postoperative inflammatory
conditions.
 It has good tissue penetrability.
 It remains in synovial fluid in 3
times higher concentration than
plasma; hence effective in joints
inflammation.
Aceclofena
c
 Moderately COX-2
inhibitor.
Same as above  Chondroprotective in nature.
Etodolac  Moderately COX-2
inhibitor
Used as Postoperative
analgesic.
Rheumatoid arthritis,
osteoarthritis &
musculoskeletal pain.
 It is better tolerated at low doses
than other NSAIDs.
 Relatively safer in renal patients.
SELECTIVE COX-2 INHIBITORS
Drug name MOA Indications Special feature
Celecoxib Modest COX-2
selective inhibition.
Rheumatoid,
osteoarthritis and
inflammatory condition
in GI ulcer patients.
It does not interfere in platelets
aggregation.
Etoricoxib Highest COX-2
selective inhibition.
Rheumatoid arthritis,
gout, ankylosing
spondylitis,
dysmenorrhoea and
osteoarthritis
It does not affect the gastric
mucosa and platelets function.
Parecoxib Modest COX-2
selective inhibition.
(Prodrug of
valdecoxib)
Short-term use for
postoperative pain
It is available in injectable form.
Difference between nonselective COX and selective COX-2 inhibitors
Pharmacological feature Non-selective COX Selective COX-2
Antipyretic effects Yes Yes
Analgesic effects Yes Yes
Anti inflammatory effects Yes Yes
Effect on gastric mucosa Yes No
For closure of ductus
arteriosus
Yes No
Precipitation of Asthma Yes No
Risk of bleeding Yes No
CVS toxicity Less More
Hepatotoxicity Less More
Renal toxicity More Less
Licofelone is a dual inhibitors of the COX and 5-LOX pathways.
ACUTE SALICYLATE POISONING
Cause: Over dosing of salicylates. In adults the fatal dose is 15-30
gm and less in children (but the poisoning is common in children).
Seen only when the plasma level of salicylate exceeds ≥ 50 mg/dL.
Clinical features: Vomiting, hyperpyrexia, electrolyte imbalance,
dehydration, hyper/hypoglycaemia, delirium, convulsions, coma,
cardiovascular collapse and death due to respiratory failure.
Management: There is no specific antidote available to manage
acute salicylate poisoning.
The management is as follows:
a)Hospitalization
b)IV fluid administration for correction of dehydration & electrolyte
imbalance.
c)External cooling in the form of cold sponging.
d)Gastric lavage to remove the unabsorbed drug.
e)Intravenous infusion of sodium bicarbonate for metabolic
acidosis.
f)Haemodialysis in severe cases & administration of vitamin-K in
case of bleeding.
Further study:
1. GOODMAN & GILMAN'S PHARMACOLOGY 12TH
EDITION (2013)
2. BASIC AND CLINICAL PHARMACOLOGY KATZUNG
14TH EDITION (2017)
3. RANG AND DALE’S PHARMACOLOGY 7TH EDITION
(2012).
4. ESSENTIAL OF MEDICAL PHARMACOLOGY, 7TH
EDITION, K.D. TRIPATHY (2013)
thank’s

Prostaglandins & NSAIDS

  • 1.
    Prostaglandins & Non- steroidal antiinflammatory drugs or NSAIDs Dr. Rupendra K. Bharti MBBS, MD systemic pharmacology
  • 2.
    History of Prostaglandins •In 1930, Kurzrok and Leib demonstrated the activity of human semen on isolated strips of human uterine muscles. • This was confirmed by Von Euler (1935) who demonstrated a substance present in the extracts of human seminal fluid, which caused contraction of the isolated intestine and uterine muscles and vasodilation.(Nobel Prize 1970) • This substance was named prostaglandin because of its probable origin from the prostate. • Bergstrom and associates showed that various PG’s are closely related derivatives of the lipid soluble prostanoic Acid. • Bergstrom ,samuelson and vane independently obtained PgE2 (Nobel Prize 1982)
  • 3.
    Prostaglandins and thromboxanes& leukotrienes are collectively known as eicosanoids. Most are produced from arachidonic acid, a 20-carbon polyunsaturated fatty acid (5,8,11,14-eicosatetraenoic acid). INTRODUCTION
  • 6.
    Synthesis of prostaglandins •The PGs are synthesized from cell membrane phospholipids of nearly all body tissues. • There are no prostaglandin stores in the body and these are synthesized locally in response to appropriate stimuli (external, internal, mechanical, chemical, etc). • These stimuli activate the Phospholipase-A2 enzyme, which converts membrane phospholipids to arachidonic acid (AA). • Arachidonic acid is converted to different prostaglandins (PGG2, PGH2) via cyclooxygenase (COX) pathway.
  • 7.
    • PGG2 &PGH2 are unstable compounds and are converted to • PGE2, PGD2 and PGF2α in the tissues where isomerase enzyme is present. • PGI2 in the tissues where prostacyclin synthase is present. • TXA2 in the tissues where thromboxane synthase is present. • The Phospholipsae-A2 inhibitors (glucocorticoids) & COX inhibitors (NSAIDs), inhibits the synthesis of prostaglandins; thereby produce anti-inflammatory actions.
  • 9.
    Cyclooxygenase Pathway Arachidonic Acid PGG2 PGH2 PGE2 PGD2 PGF2α PGI2 TxA2 TxB2 6-keto-PGIα COX1 AND COX 2 COX 1 AND COX 2 PGE2 isomerase PGD2 isomerase PGF2α reductase prostacyclin synthase thromboxane synthase (BRAIN AND MAST CELLS) (UTERUS, LUNG) (ENDOTHELIUM) (PLATELETS) (MACROPHAGES, MAST CELLS)
  • 10.
    There are twotype of cyclooxygenase enzymes, namely COX-1 & COX-2 o COX-1: most normal cells and tissues, while cytokines and inflammatory mediators that accompany inflammation induce COX-2 production (Seibert et al., 1997) and is known as housekeeping enzyme. o COX-2: is expressed in certain areas of kidney and brain (Breder et al., 1995) and is induced in endothelial cells by laminar shear forces (Topper et al., 1996).
  • 11.
    Importantly, COX-1, butnot COX-2, is expressed as the dominant, constitutive isoform in gastric epithelial cells and is the major source of cytoprotective prostaglandin formation. The inhibition of COX-1 can lead to gastric adverse events that complicate therapy with tNSAIDs, thus providing the rationale for the development of NSAIDs specific for inhibition of COX-2 (FitzGerald and Patrono, 2001).
  • 12.
    o Recently aspliced variant of COX-1 has been identified and named as COX-3 enzyme. It has COX like enzymatic activity and is known to be involved in pain perception and fever but not inflammation. Paracetamol is a selective COX-3 inhibitor.
  • 13.
    COMPARISON OF CYCLOOXYGENASE(COX-1& COX-2) ENZYMES Properties COX-1 COX-2 Site of action Found in many tissues, important for homeostasis Induced by inflammatory stimuli at the site of inflammation Effects of activation  Converts arachidonic acid to inflammatory prostaglandins  Maintains renal function  Provides integrity to gastric mucosa [cytoprotective].  Promotes vascular homeostasis  Autocrine effects cause fever  Increases pain, inflammation  Vasodilatory effects  Blocks platelet clumping Effects of blocking  Decreases swelling, pain and inflammation.  Decreases pain and inflammation Effects of blocking for a prolonged period leads to adverse effects like  Damage to renal system (acute tubular necrosis may occur).  Sodium retention, edema, increased blood pressure  Gastrointestinal erosions (ulcer) and bleeding etc.  Decreases fever  Prevents protective vasodilation, allows platelet clumping, which can lead to myocardial infarction, cerebrovascular accidents. (on prolonged use)
  • 14.
  • 16.
    Prostaglandin receptors:  Prostaglandins& related compounds are transported out of the cells that synthesize them.  Most affect other cells by interacting with plasma membrane G-protein coupled receptors.  Depending on the cell type, the activated G-protein may stimulate or inhibit formation of cAMP, or may activate a phosphatidylinositol signal pathway leading to intracellular Ca++ release. These are: DP, EP, IP, TP,FP
  • 17.
    • The contractilegroup (EP1 , FP, TP) couple primarily with Gq protein and activate PLCβ to generate IP3 and DAG. • These second messengers release Ca2+ intracellularly resulting in excitatory responses like smooth muscle contraction, platelet aggregation, etc. • The relaxant group (DP1 , EP2 , EP4 and IP) couple with Gs protein—activate adenylyl cyclase to generate intracellular second messenger cAMP. • Smooth muscle relaxation, inhibition of platelet aggregation, etc. are produced through cAMP dependent protein kinase (PKA ).
  • 18.
    RECEPTORS SIGNIFICANCE DP •This receptor has strongest affinity for PGD2, but PGE2 can also activate it. • Two subtypes DP1 and DP2. • DP1: vasodilatation, and inhibits platelet aggregation. • DP2: Gi protein and inhibits cAMP generation. EP • It has highest affinity for PGE2; enprostil is a selective agonist. • EP1: contracts visceral smooth muscle, but is less abundant in the body. • EP2 and EP4: are relaxant in nature, act by increasing cAMP in smooth muscle. While EP2 is present in few organs, EP4 has wide distribution. • EP3: decreases cAMP, has antilipolytic action of PGE2. FP • This contractile receptor is highly expressed in the female genital tract, and is present in many other organs. • It exhibits strong affinity for PGF2α; fluprostenol is a selective agonist. TP • Characterized by high affinity for TxA2. • Abundantly present in platelets (aggregatory), cardiovascular system, immune cells and many other organs. • PGH2 can also activate TP. IP • This relaxant receptor is defined by highest affinity for PGI2 & PGE2. • Cicaprost is a selective agonist. • It is expressed in heart, lungs, kidney, platelet (antiaggregatory), etc., but the highest density is in the vasculature.
  • 19.
  • 20.
    Eicosanoid Major Site(s) of Synthesis MajorBiological Activities PGD2 Mast cells • Inhibits Platelet And Leukocyte Aggregation • Decreases T-cell Proliferation And Lymphocyte Migration And Secretion Of IL-1 & TNF; And IL-2; • Induces Vasodilation And Production Of cAMP PGE2 Kidney, Spleen, Heart • Increases Vasodilation And Camp Production, • Enhancement Of The Effects Of Bradykinin And Histamine, • Induction Of Uterine Contractions And Of Platelet Aggregation; • Decreases T-cell Proliferation And Lymphocyte Migration And Secretion Of IL-1& TNF; And IL-2
  • 21.
    Eicosanoid Major Site(s) of Synthesis MajorBiological Activities PGF2α Kidney, Spleen, Heart • Increases Vasoconstriction, Bronchoconstriction And Smooth Muscle Contraction PGH2 Many Sites • A Short-lived Precursor To Thromboxane A2 And B2, • Induction Of Platelet Aggregation And Vasoconstriction PGI2 Heart, Vascular Endothelial Cells • Inhibits Platelet And Leukocyte Aggregation, • Decreases T-cell Proliferation And Lymphocyte Migration And Secretion Of IL-1 & TNF; And IL-2; • Induces Vasodilation And Production Of Camp TXA2 Platelets • Induces Platelet Aggregation, Vasoconstriction, Lymphocyte Proliferation And Bronchoconstriction TXB2 Platelets • Induces Vasoconstriction
  • 22.
  • 23.
    Cardiovascular system • PGE2and PGF2α cause vasodilatation In vascular beds. • They are more potent vasodilators than ACh or histamine. • PGF2α constricts many larger veins including pulmonary vein and artery. • Injection of PGE2 caused Hypotension while PGF2α has little effect. • PGI2 is potent hypotensive than PGE2. • TXA2 is vasoconstrictive in nature • PG endoperoxides (G2 and H2 ) are inherently vasoconstrictor, but often produce vasodilatation also. • PGE2 and F2α stimulate heart and enhance cardiac output.
  • 24.
    Platelets • TXA2; producedlocally by platelets, is a potent inducer of aggregation and release reaction. • The endoperoxides PGG2 and PGH2 are also proaggregatory. • PGI2 & D2 is antiaggregatory but the PGI2 is more potent than PGD2. • Aspirin interferes with haemostasis by inhibiting platelet aggregation through TXA2.
  • 25.
    Uterus • PGE2 andPGF2α uniformly contract human uterus, in vivo, both pregnant as well as nonpregnant. • The sensitivity is higher during pregnancy. • Uterus is more sensitive to PGs than oxytocin. • PGs increase basal tone as well as amplitude of uterine contractions. • PGF2α produces contraction while PGE2 relaxes nonpregnant but contracts pregnant human uterus.
  • 26.
    • Foetal tissuesproduce PGs. • At term PGF2α cause initiation and progression of labour, blocked by Aspirin. • Semen contains abundant amount of PGs, which coordinates the movement of sperms in the female genital tract and facilitate fertilization. • Dysmenorrhoea is due to raised PG synthesis by the endometrium. • PGs induces uncoordinated uterine contractions which compress blood vessels → uterine ischaemia→ pain. NSAIDs are highly effective in relieving dysmenorrhoea in most women.
  • 27.
    Bronchial muscle • PGF2α,PGD2 and TXA2 are potent bronchoconstrictors while PGE2 is a powerful bronchodilator. • Asthmatics are more sensitive to constrictor as well as dilator effects of PGs. • Asthma may be due to an imbalance between constrictor PGs (F2α, PGD2, TXA2) and LTs on one hand and dilator ones (PGE2 , PGI2) on the other. • In allergic human asthma, LTs play a more important role. • COX inhibitors have no role in allergic asthma.
  • 28.
    GIT • PGE2 leadto contraction of longitudinal muscle of gut and PGF2α causes contraction circular muscle. • PGE2 causes increase peristalsis → colic and watery diarrhoea blocked by Aspirin. • PGs appear to play a role in the growth of colonic polyps and cancer. • NSAIDs afford relief in familial colonic polyposis by reducing polyp formation. • PGE2 markedly reduces acid secretion in the stomach, while PGI2 enhance HCO3 level in stomach. • NSAIDs especially Aspirin blocked it and lead to newer incidence of peptic ulcer.
  • 29.
  • 30.
    Some important actionsof PGs in different body systems Site of action PGE2 PGF2α PGI2 CVS Vasodilatation, and weak inotropic effect Vasodilatation ,larger veins constrict and Weak inotropic effect Vasodilatation is marked and decrease in BP occurs. Platelets - - Anti-aggregatory effect Inflammation and immunity Mediate inflammation and pain - Mediate inflammation and pain Eye Reduce intraocular pressure Reduce intraocular pressure - Female reproductive system Contraction of uterus and softening of cervix Contraction of uterus and softening of cervix - Male reproductive system Facilitate movement of sperm and thereby fertility. - Facilitate movement of sperm and also have a role in penile erection by causing vasodilatation Respiratory system Relaxation of bronchi Constriction of bronchi Relaxation of bronchi Stomach Decreases acid secretion and increases mucous secretion - Decreases acid secretion and increases mucous secretion Intestines Increase peristalsis or spasmogenic effects Increase peristalsis or spasmogenic effect Weak spasmogenic effect Kidneys Vasodilation , diuretic effect and renin release - Vasodilation, diuretic effect and renin release Endocrine Release of ant. pituitary hormones, steroids, insulin; TSH like action Release of gonadotropins and prolactin hormone. -
  • 31.
    Pharmacokinetics • The prostaglandinscan be given by oral, intravaginal, intra-amniotic, extraamniotic and intravenous route depending upon the preparation and the indication of use. • Most of the prostaglandins have plasma t½ of a few seconds to a few minutes. • These are converted to inactive metabolites, which are excreted in urine. • PGI2 is catabolized mainly in the kidneys.
  • 32.
    Prostaglandin analogues PGs typePG analogue Preparation and route of administration Therapeutic uses PGE1 Misoprostol 200 mcg tablet, 1-3 tablets Medical Abortion PGE1 Gemeprost 1mg vaginal pessary Cervical priming and mid-trimester abortion PGE2 Alprostil 2.5-25 mcg inj. Erectile dysfunction , maintenance of patency of ductus arteriosus PGF2α Dinoprostone 0.5mg vaginal gel , vaginal tab, extra-amniotic solution Induction and facilitation of labour, mid-trimester abortion PGF2α Dinoprost 5mg/ml intraamniotic injection Induction and facilitation of labour, mid-trimester abortion PGF2α Latanoprost, Bimatoprost 0.0005% eye drops Glaucoma treatment PGI2 Epoprostanol 0.5 mg injection For prevention of platelet aggregation in cardiopulmonary bypass, pulmonary hypertension
  • 33.
  • 34.
    Obstetric and gynecological Abortion: •PGE2 and PGF2α are used in 1st and 2nd trimester abortion and ripening of cervix during abortion. • Intravaginal PGE2 pessary minimises trauma to the cervix by reducing resistance to dilatation. • A single oral dose of misoprostol 400mcg is given 2 -3 days after mifepristone (antiprogestin) 600mg for medical abortion upto 49 days of pregnancy. • Intravaginal misoprostol can also be given as the side effects are less with this route. • PGs are also useful in midterm abortion, missed abortion and molar gestation.
  • 35.
    • For facilitationof labour (Induction or augmentation purpose): • PGE2 and PGF2α can be used in toxemic and renal failure patients in the place of oxytocin as PGs do not cause fluid retention. • PGE2 may also be used by intravaginal route for this purpose. • Cervical priming (cervical ripening): PGE2 in low doses administered intravaginally or in the cervical canal, makes the cervix soft and more compliant for induction of labour. • • Postpartum haemorrhage (PPH): PPH due to atony of uterus can be treated by intramuscular Carboprost (15-methyl PGF2α) injection in ergometrine and oxytocin resistant patients.
  • 36.
    • Gastrointestinal uses: •In the patients of NSAIDs induced peptic ulcers, PGE1 (misoprostol) and PGE2 (enprostil) are helpful in early healing of the ulcers. • Eye: • In the patients of glaucoma, PGF2α analogues like latanoprost, travoprost, bimatoprost are used topically. • These days, PG analogues are used as the first choice drugs in wide angle glaucoma.
  • 37.
    • Cardiovascular uses: •PGE1 (Alprostadil) is used to maintain patency of ductus arteriosus in neonates with congenital heart defects, till surgery is undertaken. • PGI2 (Epoprostenol) is used to prevent platelet aggregation and damage during haemodialysis or cardiopulmonary bypass.
  • 38.
    • Erectile dysfunctionor impotence: • 2.5-5.0 mcg of PGE1 (alprostadil) as uretheral suppository or injection into the penis causes erection lasting 1–2 hours and may be used as an alternative to sildenafil or tadalafil.
  • 39.
    • Pulmonary hypertension: •PGI2 (epoprostenol) infusion is also helpful in management of primary pulmonary hypertension. • Peripheral vascular diseases: • In the patients of Raynaud’s disease and other peripheral vascular diseases, the intravenous infusion of PGI2 (or PGE1) provides relief from rest pain, intermittent claudications and promote healing of ischemic ulcers due to vasodilatory effects of these PGs.
  • 40.
    ADR • Vomiting • Diarrhoea •Abdominal cramps • Uterine cramps • Bronchospasm • fever
  • 41.
  • 42.
    cyclooxygenase inhibitors COX-1 SELECTIVEINHIBITORS - acetylsalicylic acid at low dosage NONSELECTIVE COX INHIBITORS acetylsalicylic acid at high dosage -diclofenac - ibuprofen - ketoprofen - flurbiprofen - indomethacin - piroxicam - naproxen MORE COX-2 SELECTIVE INHIBITORS - Nimesulide - Etodolac - Meloxicam - Nabumetone COX-2 SELECTIVE INHIBITORS - Celecoxib - Etoricoxib - Valdecoxib
  • 43.
    slides of contents •introduction • history • Mechanism of Action and Therapeutic Effects of NSAIDs • INHIBITION OF PROSTAGLANDIN BIOSYNTHESIS BY NSAIDS • pharmacokinetics • pharmacodynamics • classification • indication • Contraindication • adverse effects • interactions • various drugs
  • 44.
    INTRODUCTION Nonsteroidal anti-inflammatory drugs(usually abbreviated to NSAIDs), also called non-steroidal anti- inflammatory agents/analgesics (NSAIAs) or nonsteroidal anti-inflammatory medicines (NSAIMs), are a class of drugs that provides analgesic, antipyretic, and in higher doses, anti-inflammatory effects.
  • 45.
    The term nonsteroidaldistinguishes these drugs from steroids, which, among a broad range of other effects, have a similar eicosanoid-depressing, anti-inflammatory action. As analgesics, NSAIDs are unusual in that they are non-narcotic and thus are used as a non-addictive alternative to narcotics. The most prominent members of this group of drugs, Aspirin, ibuprofen and naproxen, are all available over the counter in most countries.
  • 46.
    Paracetamol (acetaminophen) isgenerally not considered an NSAID because it has only little anti- inflammatory activity. It treats pain mainly by blocking COX-2 mostly in the central nervous system, but not much in the rest of the body. Most NSAIDs inhibit the activity of cyclooxygenase-1 (COX-1) and cyclooxygenase-2 (COX-2), and thereby, the synthesis of prostaglandins and thromboxanes.
  • 47.
    It is thoughtthat inhibiting COX-2 leads to the anti- inflammatory, analgesic and antipyretic effects and that those NSAIDs also inhibiting COX-1, particularly aspirin, may cause gastrointestinal bleeding and ulcers.
  • 48.
    history Hippocrates and Celsus,who used willow bark as anti inflammatory agents. In 1763, Edward Stone wrote to the Royal Society, describing his observations on the use of willow bark- based medicines in febrile patients. The active ingredient of willow bark, a glycoside called salicin, was first isolated by Johann Andreas Buchner in 1827.
  • 49.
    By hydrolysis, salicinreleases glucose and salicylic alcohol which can be converted into salicylic acid, both in vivo and through chemical methods. The acid is more effective than salicin and, in addition to its antipyretic, anti-inflammatory and analgesic properties.
  • 50.
    In 1869, HermannKolbe synthesised salicylate, although it was too acidic for the gastric mucosa. The reaction used to synthesise aromatic acid from a phenol in the presence of CO2 is known as the Kolbe- Schmitt reaction. By 1897 the German chemist Felix Hoffmann converted salicylic acid into acetylsalicylic acid—named aspirin by Heinrich Dreser.
  • 51.
    During 1899 firsttime this drug was tested on animals, followed by human and the marketing of aspirin was begin.
  • 52.
    Mechanism of Actionand Therapeutic Effects of NSAIDs The mechanism of action of aspirin (and the tNSAIDs) was elucidated only in 1971, when John Vane and his associates demonstrated that low concentrations of aspirin and indomethacin inhibited the enzymatic production of prostaglandins, for which he received a Nobel Prize.
  • 55.
    PGs have twomajor actions: o They are mediators of inflammation, stimulate sensory nerve endings and cause pain. o They also allow the movement of other inflammatory mediators like histamine and bradykinins the site of inflammation and aggravate the pain.
  • 56.
    •The main mechanisminvolved in providing pain relief requires inhibition of formation of PGs and other inflammatory mediators, which can be achieved by inhibiting the different enzymes involved in their synthesis. •Therefore, it can be achieved by inhibition of Phospholipase A, COX enzyme and LOX enzyme, which arrests the further pathway of events.
  • 58.
    • Phospholipase-A isinhibited by Steroids. •COX enzymes(COX-1 and COX-2) are inhibited by different NSAIDs. •LOX enzyme is inhibited by Zileuton. •COX and LOX both are inhibited by Licofelone.
  • 61.
    There are twotype of cyclooxygenase enzymes, namely COX-1 & COX-2 o COX-1: most normal cells and tissues, while cytokines and inflammatory mediators that accompany inflammation induce COX-2 production (Seibert et al., 1997) and is known as housekeeping enzyme. o COX-2: is expressed in certain areas of kidney and brain (Breder et al., 1995) and is induced in endothelial cells by laminar shear forces (Topper et al., 1996).
  • 62.
    Importantly, COX-1, butnot COX-2, is expressed as the dominant, constitutive isoform in gastric epithelial cells and is the major source of cytoprotective prostaglandin formation. The inhibition of COX-1 can lead to gastric adverse events that complicate therapy with tNSAIDs, thus providing the rationale for the development of NSAIDs specific for inhibition of COX-2 (FitzGerald and Patrono, 2001).
  • 63.
    o Recently aspliced variant of COX-1 has been identified and named as COX-3 enzyme. It has COX like enzymatic activity and is known to be involved in pain perception and fever but not inflammation. Paracetamol is a selective COX-3 inhibitor.
  • 64.
    Aspirin and NSAIDsinhibit the COX enzymes and prostaglandin production; they do not inhibit the lipoxygenase pathways of AA metabolism and hence do not suppress LT formation. Glucocorticoids suppress the induced expression of COX-2, and thus COX-2 mediated prostaglandin production. They also inhibit the action of phospholipase A2, which releases AA from the cell membrane.
  • 65.
    COMPARISON OF CYCLOOXYGENASE(COX-1& COX-2) ENZYMES Properties COX-1 COX-2 Site of action Found in many tissues, important for homeostasis Induced by inflammatory stimuli at the site of inflammation Effects of activation  Converts arachidonic acid to inflammatory prostaglandins  Maintains renal function  Provides integrity to gastric mucosa [cytoprotective].  Promotes vascular homeostasis  Autocrine effects cause fever  Increases pain, inflammation  Vasodilatory effects  Blocks platelet clumping Effects of blocking  Decreases swelling, pain and inflammation.  Decreases pain and inflammation Effects of blocking for a prolonged period leads to adverse effects like  Damage to renal system (acute tubular necrosis may occur).  Sodium retention, edema, increased blood pressure  Gastrointestinal erosions (ulcer) and bleeding etc.  Decreases fever  Prevents protective vasodilation, allows platelet clumping, which can lead to myocardial infarction, cerebrovascular accidents. (on prolonged use)
  • 68.
    At higher concentrations,NSAIDs also are known to reduce production of superoxide radicals, induce apoptosis, inhibit the expression of adhesion molecules, decrease nitric oxide synthase, decrease proinflammatory cytokines (e.g., TNF, interleukin-1), modify lymphocyte activity, and alter cellular membrane functions.
  • 69.
    pharmacokinetics Most nonsteroidal anti-inflammatorydrugs are weak acids, except, nabumetone, which is a prodrug, which is metabolized through acidic medium. They are highly protein-bound in plasma (typically >95%), usually to albumin. Most NSAIDs are metabolised in the liver by oxidation and conjugation.
  • 70.
    Most of thesedrugs are well absorbed, and food does not substantially change their bioavailability. Most of the NSAIDs are highly metabolized, some by phase I followed by phase II mechanisms and others by direct glucuronidation (phase II) alone. Almost all NSAID is metabolised by CYP3A or CYP2C families of P450 enzymes in the liver .
  • 71.
    Renal excretion isthe most important route for final elimination, nearly all undergo varying degrees of biliary excretion and reabsorption (enterohepatic circulation). In fact, the degree of lower gastrointestinal (GI) tract irritation correlates with the amount of enterohepatic circulation.
  • 72.
    All NSAIDs canbe found in synovial fluid after repeated dosing. Drugs with short half-lives remain in the joints longer than would be predicted from their half-lives, while drugs with longer half-lives disappear from the synovial fluid at a rate proportionate to their half- lives.
  • 73.
    Pharmacodynamics NSAID anti-inflammatory activityis mediated chiefly through inhibition of prostaglandin biosynthesis. some another mechanisms of action of NSAIDs • inhibition of chemotaxis, • down-regulation of interleukin-1 production, • decreased production of free radicals and superoxide, • interference with calcium-mediated intracellular events.
  • 74.
    Aspirin irreversibly acetylatesand blocks platelet cyclooxygenase, while the non-COX-selective NSAIDs are reversible inhibitors. Selectivity for COX-1 versus COX-2 is variable and incomplete for the older NSAIDs, but selective COX-2 inhibitors have been synthesized.
  • 75.
    The selective COX-2inhibitors do not affect platelet function at their usual doses. In testing, using human whole blood, aspirin, ibuprofen, indomethacin, piroxicam, and sulindac are somewhat more effective in inhibiting COX-1. The efficacy of COX-2-selective drugs equals that of the older NSAIDs, while GI safety may be improved.
  • 76.
    On the otherhand, selective COX-2 inhibitors may increase the incidence of oedema and hypertension. Rofecoxib and valdecoxib, a selective COX-2 inhibitors, were withdrawn from the market because of their association with increased cardiovascular thrombotic events. In 2011, celecoxib and the less selective meloxicam were the only COX-2 inhibitors, which is available in market.
  • 77.
    All NSAIDs aregastric irritants and can be associated with GI ulcers and bleeds as well, although as a group the newer agents tend to cause less GI irritation than aspirin. NSAIDs is also associated with nephrotoxicity, which is due to the interference with the auto regulation of renal blood flow, which is modulated by prostaglandins.
  • 78.
    Hepatotoxicity can alsooccur with any NSAID. Although these drugs effectively inhibit inflammation. Several NSAIDs (including aspirin) reduce the incidence of colon cancer when taken chronically. Several large epidemiologic studies have shown a 50% reduction in relative risk when the drugs are taken for 5 years or longer.
  • 79.
    The NSAIDs havea number of commonalities. various indication of NSAIDs by FDA • rheumatoid arthritis, • seronegative spondyloarthropathies (eg, psoriatic arthritis and arthritis associated with inflammatory bowel disease), • osteoarthritis, • localized musculoskeletal syndromes (eg, sprains and strains, low back pain), and • gout (except tolmetin, which appears to be ineffective in gout).
  • 80.
    cyclooxygenase inhibitors COX-1 SELECTIVEINHIBITORS - acetylsalicylic acid at low dosage NONSELECTIVE COX INHIBITORS acetylsalicylic acid at high dosage -diclofenac - ibuprofen - ketoprofen - flurbiprofen - indomethacin - piroxicam - naproxen MORE COX-2 SELECTIVE INHIBITORS - Nimesulide - Etodolac - Meloxicam - Nabumetone COX-2 SELECTIVE INHIBITORS - Celecoxib - Etoricoxib - Valdecoxib
  • 81.
    Effects of nsaidsin various systems
  • 82.
    ANALGESIC EFFECTS NSAIDs usuallyare classified as mild to moderate analgesics. NSAIDs are particularly effective when inflammation has caused sensitization of pain receptors to normally painless mechanical or chemical stimuli. Pain that accompanies inflammation and tissue injury probably results from local stimulation of pain fibers and enhanced pain sensitivity (hyperalgesia), in part a consequence of increased excitability of central neurons in the spinal cord.
  • 83.
    Bradykinin, released fromplasma kininogen, and cytokines, such as TNF∝, IL-1, and IL-8, appear to be particularly important in eliciting the pain of inflammation. These agents liberate prostaglandins and other mediators that promote hyperalgesia. Neuropeptides, such as substance P and calcitonin gene-related peptide (CGRP), also may be involved in eliciting pain.
  • 84.
    Prostaglandins also cancause headache and vascular pain when infused intravenously. The capacity of prostaglandins to sensitize pain receptors to mechanical and chemical stimulation apparently results from a lowering of the threshold of the polymodal nociceptors of C fibers.
  • 85.
    Fever may reflectinfection or result from tissue damage, inflammation, graft rejection, or malignancy. These conditions all enhance formation of cytokines such as IL-1ℬ, IL-6, interferons, and TNF-alfa . The cytokines increase synthesis of PGE2 in circumventricular organs in and adjacent to the preoptic hypothalamic area; PGE2, in turn, increases cyclic AMP and triggers the hypothalamus to elevate body temperature by promoting an increase in heat generation and a decrease in heat loss. ANTIPYRETIC EFFECT
  • 86.
    Aspirin and NSAIDssuppress this response by inhibiting PGE2 synthesis. Prostaglandins, especially PGE2, acting via its EP3 receptor, can produce fever when infused into the cerebral ventricles or when injected into the hypothalamus. As with pain, NSAIDs do not inhibit the fever caused by directly administered prostaglandins; rather they inhibit fever caused by agents that enhance the synthesis of IL-1 and other cytokines, which presumably cause fever, at least in part, by inducing the endogenous synthesis of prostaglandins.
  • 87.
    RESPIRATORY SYSTEM Salicylates increaseoxygen consumption and CO2 production (especially in skeletal muscle) at full therapeutic doses; these effects are a result of uncoupling oxidative phosphorylation. The increased production of CO2 stimulates respiration. The increased alveolar ventilation balances the increased CO2 production, and thus plasma CO2 tension (PCO2) does not change or may decrease slightly.
  • 88.
    ACID BASE ANDELECTROLYTE BALANCE Therapeutic doses of salicylate produce definite changes in the acid base balance and electrolyte pattern. • At low dose it causes stimulation of respiratory center and lead to respiratory alkalosis. • At moderate high dose: Metabolic acidosis. • At high dose: it depresses the respiratory center and lead to accumulation of Co2 and causes Respiratory acidosis.
  • 89.
    CARDIOVASCULAR EFFECTS Low dosesof aspirin (<100 mg daily) are used widely for their cardioprotective effects. At high therapeutic doses (>3 g daily), as might be given for acute rheumatic fever, salt and water retention can lead to an increase (up to 20%) in circulating plasma volume and decreased hematocrit.
  • 90.
    There is atendency for the peripheral vessels to dilate salicylate having direct effect on vascular smooth muscle. Cardiac output and work are increased. High doses of salicylates can produce noncardiogenic pulmonary edema, particularly in older patients who ingest salicylates regularly over a prolonged period.
  • 91.
    GASTROINTESTINAL EFFECTS The ingestionof salicylates may result in epigastric distress, nausea, and vomiting. Salicylates also may cause gastric ulceration, exacerbation of peptic ulcer symptoms (heartburn, dyspepsia), gastrointestinal hemorrhage, and erosive gastritis.
  • 92.
    These effects occurprimarily with acetylated salicylates (i.e., aspirin). Because nonacetylated salicylates lack the ability to acetylate cyclooxygenase and thereby irreversibly inhibit its activity, they are weaker inhibitors than aspirin. Aspirin-induced gastric bleeding sometimes is painless, and if unrecognized may lead to iron-deficiency anemia. The daily ingestion of antiinflammatory doses of aspirin (4 or 5 g) results in an average fecal blood loss of between 3 and 8 ml per day, as compared with approximately 0.6 ml per day in untreated subjects.
  • 94.
    HEPATIC EFFECTS Salicylates cancause hepatic injury, usually in patients treated with high doses of salicylates that result in plasma concentrations of more than 150 micro gm/ml. The use of salicylates is contraindicated in patients with chronic liver disease. The use of salicylates as an important factor in the severe hepatic injury and encephalopathy observed in Reye's syndrome.
  • 95.
    URICOSURIC EFFECTS The effectsof salicylates on uric acid excretion are markedly dependent on dose. • Low doses (1 or 2 g per day) may decrease urate excretion and elevate plasma urate concentrations. • intermediate doses (2 or 3 g per day) usually do not alter urate excretion. • large doses (more than 5 g per day) induce uricosuria and lower plasma urate levels.
  • 96.
    EFFECTS ON THEBLOOD Ingestion of aspirin by healthy individuals prolongs the bleeding time. For example, a single 325-mg dose of aspirin approximately doubles the mean bleeding time of normal persons for a period of 4 to 7 days. This effect is due to irreversible acetylation of platelet cyclooxygenase and the consequent reduced formation of TXA2 until sufficient numbers of new, unmodified platelets are produced from megakaryocyte precursors.
  • 97.
    Patients with severehepatic damage, hypoprothrombinemia, vitamin K deficiency, or hemophilia should avoid aspirin because the inhibition of platelet hemostasis can result in hemorrhage. Salicylates do not ordinarily alter the leukocyte or platelet count, the hematocrit, or the haemoglobin content. However, doses of 3 to 4 g per day markedly decrease plasma iron concentration and shorten erythrocyte survival time.
  • 98.
    Aspirin can causea mild degree of hemolysis in individuals with a deficiency of glucose-6-phosphate dehydrogenase.
  • 99.
  • 100.
    1. Systemic Mastocytosis Systemicmastocytosis is a condition in which there are excessive mast cells in the bone marrow, reticuloendothelial system, gastrointestinal system, bones, and skin. In patients with systemic mastocytosis, prostaglandin D2, released from mast cells in large amounts, has been found to be the major mediator of severe episodes of vasodilation and hypotension; this PGD2 effect is resistant to antihistamines.
  • 101.
    The addition ofaspirin or ketoprofen has provided relief (Worobec, 2000). However, aspirin and tNSAIDs can cause degranulation of mast cells, so blockade with H1 and H2 histamine receptor antagonists should be established before NSAIDs are initiated.
  • 102.
    2. Bartter’s Syndrome Bartter'ssyndrome includes a series of rare disorders (1- 0.1/100,000) characterized by hypokalemic, hypochloremic metabolic alkalosis with normal blood pressure and hyperplasia of the juxtaglomerular apparatus. Fatigue, muscle weakness, diarrhoea, and dehydration are the main symptoms. Distinct variants are caused by mutations in a Na+:K+:2Cl cotransporter, an apical ATP- regulated K+ channel, a basolateral Cl channel, a protein (barttin) involved in cotransporter trafficking, and the extracellular calcium-sensing receptor. Renal COX-2 is induced and biosynthesis of PGE2 is increased.
  • 103.
    Treatment with indomethacin,combined with potassium repletion and spironolactone, is associated with improvement in the biochemical derangements and symptoms. Selective COX-2 inhibitors also have been used (Guay-Woodford, 1998).
  • 104.
    3.Cancer Chemoprevention Many evidencesuggested that the intrinsic apoptotic pathway appears to be activated by selective COX 2 inhibitors (celecoxib) includes the observations that expression of the antiapoptotic proteins Bcl-2, Bcl-xL, Mcl-1, and surviving decreases after treatment of cancer cells with celecoxib, whereas expression of the proapoptotic protein Bad increases and rapid release of cytochrome c from mitochondria and the activation of Apaf-1 and caspases 3, 8, and 9 are observed.
  • 105.
    In addition NSAIDsmight influence apoptosis through different pathways, including: 1. an increase in ceramide and subsequent release of proapoptotic proteins from the mitochondria via the formation of ceramide channels; 2. inhibition of the activity of Ca2+ ATPase, so that the reuptake of Ca2+ from the cytosol is prevented, which elevates the free intracellular concentration of Ca2+; 3. induction of 15-lipoxygenase 1 and increased production of proapoptotic molecules, such as 13-S-hydroxyoctadecadienoic acid (13-S-HODE); or 4. changes in gene expression, as in the case of the NSAID activated gene-1 (NAG-1), a member of the TGF superfamily, which is involved in tumor progression and development.
  • 106.
    4. Niacin Tolerability Largedoses of niacin (nicotinic acid) effectively lower serum cholesterol levels, reduce LDL, and raise HDL. However, niacin is tolerated poorly because it induces intense flushing. This flushing is mediated by a release of prostaglandin D2 from the skin, which can be inhibited by treatment with aspirin (Jungnickel et al., 1997) and would be susceptible to inhibition of PGD synthesis or antagonism of its DP receptors.
  • 107.
    5. Rheumatoid arthritis 6.Alzheimer disease 7. Dysmenorrhoea 8. osteoarthritis 9. acute gout 10. inflammatory arthropathies (e.g., ankylosing spondylitis, psoriatic arthritis, reactive arthritis) 11. Tennis elbow 12.They are also given to neonate whose ductus arteriosus is not closed within 24 hours of birth
  • 108.
    ADVERSE EFFECTS OFNSAIDs • Gastrointestinal effects: abdominal pain, gastric and duodenal ulcer, diarrhoea, pancreatitis gastrointestinal hemorrhage, hepatotoxicity • Renal effects - disturbances of renal function with water and sodium retention • Inhibition of platelet aggregation • CNS: headache, decreased hearing, tinnitus, dizziness, confusion, depression • Allergic reactions: asthma, rashes, photosensitivity • Reye’s syndrome
  • 110.
    PHARMACODYNAMIC INTERACTION NSAIDs WITHOTHER DRUGS • NSAIDs + hypotensive drugs ( β-blockers, ACE- inhibitors, diuretics ) = ↓ hypotensive effect • NSAIDs + ethanol = ↑risk of GI bleeding • NSAIDs + ticlopidine/clopidogrel = ↑risk of bleeding • NSAIDs + lithium = ↑lithium toxicity • NSAIDs + cyclosporine/tacrolimus= ↑nephrotoxicity of drugs • NSAIDs + fluoroquinolone = ↑ toxic action of fluoroquinolone on CNS • NSAIDs + OHA =↑ risk of hypoglycaemia
  • 111.
    • NSAIDs +corticosteroids = ↑risk gastropathy & GI Bleed • NSAIDs + aminoglycosides = ↑ ototoxicity and nephrotoxicity • NSAIDs + methotrexate or digoxin = ↑ toxicity methotrexate or digoxin • NSAIDs + tricycles anti-depressive/ neuroleptic/ SSRI = ↑ action of drugs
  • 112.
    Acetaminophen/ Paracetamol poisoning Acetaminophen overdoseconstitutes a medical emergency. Severe liver damage occurs in 90% of patients with plasma concentrations of acetaminophen greater than 300 g/ml at 4 hours or 45 g/ml at 15 hours after the ingestion of the drug. Minimal hepatic damage can be anticipated when the drug concentration is less than 120 g/ml at 4 hours or 30 g/ml at 12 hours after ingestion.
  • 113.
    N-acetylcysteine (NAC) isindicated for those at risk of hepatic injury. NAC therapy should be instituted in suspected cases of acetaminophen poisoning before blood levels become available, with treatment terminated if assay results subsequently indicate that the risk of hepatotoxicity is low.
  • 114.
    An oral loadingdose of 140 mg/kg is given, followed by the administration of 70 mg/kg every 4 hours for 17 doses. Where available, the intravenous loading dose is 150 mg/kg by intravenous infusion in 100 ml of 5% dextrose over 15 minutes (for those weighing less than 20 kg), followed by 50 mg/kg by intravenous infusion in 250 ml of 5% dextrose over 4 hours, then 100 mg/kg by intravenous infusion in 500 ml of 5% dextrose over 16 hours.
  • 115.
    EFFECTS OF NSAIDs BENEFICIALEFFECTS TOXIC EFFECTS • Anti-inflammatory • Antipyretic • Analgesic effects • Antithrombotic • Closure of ductus arteriosus in newborn • GI ulcer • Asthma precipitation • Anaphylactic reaction in susceptible individuals • Rash & pruritus • Sodium and water retention, hyperkalemia, and proteinuria. • Delay/prolongation of labour • Bleeding [Prolong bleeding time] • Abnormal liver function tests
  • 116.
    NONSELECTIVE COX INHIBITORS(TRADITIONAL NSAIDs) Groups Drug name t ½ [hours] Dose Salicylates Aspirin 0.25-5 [dose dependent] • As Antiplatelet: 40-80 mg/day • In Pain/fever: 325-650 mg QID • In Rheumatic fever: 1 g every QID • In Rheumatoid arthritis: 3-5 gm, OD • As Antiinflammatory: 1.2-1.5 gm, TDS • Children: 10 mg/kg every QID • All above doses are oral. Propionic acid derivatives Ibuprofen 2-4 400-600 mg TDS, oral Naproxen 14 250mg BD/TDS, oral Ketoprofen 1.8 50-100 mg BD/TDS, oral Flurbiprofen 6 50 mg BD/QID, oral Fenamate Mephenami c acid 2-3 250-500 mg TDS, oral Enolic acid derivatives Piroxicam 57 20 mg OD/BD, oral, 20mg/1 ml, i.m. Acetic acid derivatives Ketorolac 4-6 10-20 mg QID, oral 30mg/1ml i.v./i.m. Indomethac in 2.5 25-50 mg BD/QID, oral Nabumeton e 24 500 mg OD, oral Sulindac 7 150-200 mg BD, Oral Pyrazolone derivatives Phenylbutazone, propiphenazone ,Oxyphenbutazone, Metamezol etc.
  • 117.
    PREFERENTIAL COX-2 INHIBITORS Drugname t ½ [hours] Dose Nimesulide 2-5 100 mg BD, oral Diclofenac 1-2 50 BD/TDS, oral 75 mg i.v./i.m., 1% topical gel Aceclofenac - 100 mg BD, oral Meloxicam 15-20 7.5-15 mg OD, oral Piroxicam 45-50 20 mg/day OD, oral Etodolac 7 200-400 mg BD/TDS, oral
  • 118.
    SELECTIVE COX-2 INHIBITORS Drugname t ½ [hours] Dose Celecoxib 6-12 100-200 mg BD, oral Etoricoxib 24 60-120 mg OD, oral Parecoxib - 40 mg BD-QID, i.v.,i.m., oral ANALGESIC-ANTIPYRETICS WITH POOR ANTIINFLAMMATORY ACTION Groups Drug name t ½ [hours] Dose Paraaminophenol derivative Paracetamol (Acetaminophen) 2 500 mg QID, oral. 300mg/2ml i.m. Pyrazolone derivatives Metamizol - 0.5–1.5 g oral/i.m./i.v. Propiphenazone - 300–600 mg TDS. Benzoxazocine derivative Nefopam 20-60 mg TDS 20mg i.m. QID
  • 119.
    Propionic acid derivates DrugsIndications Special Feature Ibuprofen Fever, Pain, dysmenorrhoea, rheumatoid arthritis, osteoarthritis, musculoskeletal disorders, fractures and tooth extraction related pain. It available as OTC drug. Naproxen Rheumatoid arthritis, ankylosing spondylitis & migraine It has longer t ½ than other propionic acid derivatives. It has less renal side effects. Antiinflammatory effects appear after 2-4 weeks. Ketoprofen Same as above Additional action to stabilize lysosomes and LOX inhibition. Flurbiprofen Same as above and inflammatory eye conditions It is also available in 0.03% in ophthalmic solution.
  • 120.
    ACETIC ACID DERIVATIVES (Ketorolac,Indomethacin, Nabumetone, Sulindac) Ketorolac Indomethacin • It is a potent analgesic. • It is indicated in: • Postoperative pain (as its efficacy equals morphine): 15-30 mg i.m./i.v. QID (max. 90 mg/ day). • Renal colic, migraine, pain due to bony metastasis, dental pain and musculoskeletal pain. • Non-infective ocular inflammatory conditions: 0.5% eye drops; 1–2 drops BD-QID. • It should not be used for more than five days as side effects start appearing. • It has potent anti-inflammatory and antipyretic action. • It is highly effective in pain induced by inflammation or tissue injury. • It is most common used drug for medical closure of patent ductus arteriosus given in a dose of 0.1-0.2 mg/kg i.v. BD. • Other: inflammations associated with psoriatic arthritis, ankylosing spondylitis, acute gout or rheumatoid arthritis, which are non-responsive to other NSAIDs. • It may also cause headache, confusion, hallucinations and depression, hence, contraindicated in pregnant women, children, machinery operators and patient with epilepsy & psychiatric illness.
  • 121.
    PREFERENTIAL COX-2 INHIBITORS DrugsMOA Indications Special features Nimesulide  Inhibits COX-2 selectively, PAF and TNF-α. Short lasting painful inflammatory conditions such as dental pain, dysmenorrhoea, ENT disorders, bursitis.  Pediatric used is banned in India and many countries due to fulminant liver disease.  No cross reactivity with other NSAIDs; so, can be given to asthma patients also. Diclofenac  COX-2 selective inhibition.  Reduction of inflammatory mediators locally. Rheumatoid, osteoarthritis, bursitis, ankylosing spondylitis, toothache, dysmenorrhoea, renal colic, posttraumatic and postoperative inflammatory conditions.  It has good tissue penetrability.  It remains in synovial fluid in 3 times higher concentration than plasma; hence effective in joints inflammation. Aceclofena c  Moderately COX-2 inhibitor. Same as above  Chondroprotective in nature. Etodolac  Moderately COX-2 inhibitor Used as Postoperative analgesic. Rheumatoid arthritis, osteoarthritis & musculoskeletal pain.  It is better tolerated at low doses than other NSAIDs.  Relatively safer in renal patients.
  • 122.
    SELECTIVE COX-2 INHIBITORS Drugname MOA Indications Special feature Celecoxib Modest COX-2 selective inhibition. Rheumatoid, osteoarthritis and inflammatory condition in GI ulcer patients. It does not interfere in platelets aggregation. Etoricoxib Highest COX-2 selective inhibition. Rheumatoid arthritis, gout, ankylosing spondylitis, dysmenorrhoea and osteoarthritis It does not affect the gastric mucosa and platelets function. Parecoxib Modest COX-2 selective inhibition. (Prodrug of valdecoxib) Short-term use for postoperative pain It is available in injectable form.
  • 123.
    Difference between nonselectiveCOX and selective COX-2 inhibitors Pharmacological feature Non-selective COX Selective COX-2 Antipyretic effects Yes Yes Analgesic effects Yes Yes Anti inflammatory effects Yes Yes Effect on gastric mucosa Yes No For closure of ductus arteriosus Yes No Precipitation of Asthma Yes No Risk of bleeding Yes No CVS toxicity Less More Hepatotoxicity Less More Renal toxicity More Less Licofelone is a dual inhibitors of the COX and 5-LOX pathways.
  • 124.
    ACUTE SALICYLATE POISONING Cause:Over dosing of salicylates. In adults the fatal dose is 15-30 gm and less in children (but the poisoning is common in children). Seen only when the plasma level of salicylate exceeds ≥ 50 mg/dL. Clinical features: Vomiting, hyperpyrexia, electrolyte imbalance, dehydration, hyper/hypoglycaemia, delirium, convulsions, coma, cardiovascular collapse and death due to respiratory failure.
  • 125.
    Management: There isno specific antidote available to manage acute salicylate poisoning. The management is as follows: a)Hospitalization b)IV fluid administration for correction of dehydration & electrolyte imbalance. c)External cooling in the form of cold sponging. d)Gastric lavage to remove the unabsorbed drug. e)Intravenous infusion of sodium bicarbonate for metabolic acidosis. f)Haemodialysis in severe cases & administration of vitamin-K in case of bleeding.
  • 126.
    Further study: 1. GOODMAN& GILMAN'S PHARMACOLOGY 12TH EDITION (2013) 2. BASIC AND CLINICAL PHARMACOLOGY KATZUNG 14TH EDITION (2017) 3. RANG AND DALE’S PHARMACOLOGY 7TH EDITION (2012). 4. ESSENTIAL OF MEDICAL PHARMACOLOGY, 7TH EDITION, K.D. TRIPATHY (2013)
  • 127.