SCHOOL OF ARCHITECTURE, BUILDING AND DESIGN
Bachelors of Quantity Surveying (Hons)
Professional Practice I
Group Member:
Melvin Lim Wei Jien 0315772
Table of Content
1.1 Traditional Procurement…………………………………………………………1
1.2 Advantages…………………………………………………………………..1-2
1.3 Disadvantages……………………………………………………………….2
1.4 Chart…………………………………………………………………………3
2.1 Design & Build Procurement……………………………………………………4
2.2 Advantages………………………………………………………………….4-5
2.3 Disadvantages……………………………………………………………….5
2.4 Chart…………………………………………………………………………6
3.1 Recommendation for Procurement……………………………………………...6-7
4.1 Open tendering…………………………………………………………………..8
4.2 Advantages…………………………………………………………………..8-9
4.3 Disadvantages ……………………………………………………………….9
5.1 Selective tendering……………………………………………………………….10
5.2 Advantages…………………………………………………………………...10
5.3 Disadvantages ……………………………………………………………….11
6.1 Negotiated tendering…………………………………………………………….12
6.2 Advantages…………………………………………………………………..12-13
6.3 Disadvantages………………………………………………………………..13
7.1 Recommendation for tendering………………………………………………….13-14
1.1 Procurement (Traditional method)
1.1.1 About
Traditional procurement method is commonly used in Malaysia. In the traditional
procurement system, the employer accepts that design work will generally separate from
construction, consultants are appointed for design and cost control, and the contractor is
responsible for carrying out the works. This responsibility extends to all workmanship and
materials, and includes all work by subcontractors and suppliers. The contractor is usually
appointed by competitive tendering on complete information, but may if necessary be
appointed earlier by negotiation on the basis of partial or notional information.
The client is in direct contractual relationship with the consultants on the one hand
and the contractor on the other. Any contractual links for only where they clients make
nominations is it advisable to recommend collateral agreements to protect his interests in
respect of any matters which might lie outside the building contract.
There are three types of contract under the traditional procurement method:
1. Lump sum contracts - where the contract sum is determined before construction starts, and
the amount is entered in the agreement.
2. Measurement contracts – where the contract sum is accurately known on completion and
after re-measurement to some agreed basis.
3. Cost reimbursement – where the contract sum is arrived at on the basis of the actual costs
of labour, plant and materials, to which is added a fee to cover overheads and profit.
1.2 Advantages
1.2.1 The quality of work
The quality and standards of work will be better because it is controlled by the Client. The
design team and contractor have to meet the requirements of the Client. Also, the design lead
and the client is able to have a direct influence which will facilitate a high level of
functionality and improve the quality in the overall design.
1.2.2 Flexibility of changes/variations
Variations/changes to the contract are relatively easy to arrange and manage.
1.2.3 Familiar to its working
Everyone in the construction industry will be very familiar with this procurement method
since it’s been one the longest and most commonly used method here in Malaysia. It’s also a
tried and test method of procurement which the market is very familiar with, which will
definitely benefit everyone when it comes to familiarity.
1.2.4 Usually cheaper
It is usually cheaper because of the design risk that is taken up by the employer because it is
done under the client’s requirement.
1.3 Disadvantages
1.3.1 Outdated
This method has been here for years and it’s an outdated procurement method, there can be
found a lot more types of procurement method in the construction industry market.
1.3.2 Creates the “Them & Us” attitude
If something goes wrong in the project, the consultants and contractor may blame each other
and push responsibilities as there is no single point responsibility in the traditional
procurement method, because both parties are under the Client.
1.3.3 Slow line of communication
Since the consultants and contractor has no contractual relationship communication between
these two parties are minimal. Which means the contractor have to communicate and report
anything to the Client, and then the Client will report back to the consultants and vice versa.
1.3.4 Long duration
Overall project duration may be longer than other procurement methods as the strategy is
sequential and construction cannot be commenced prior to the completion of the design.
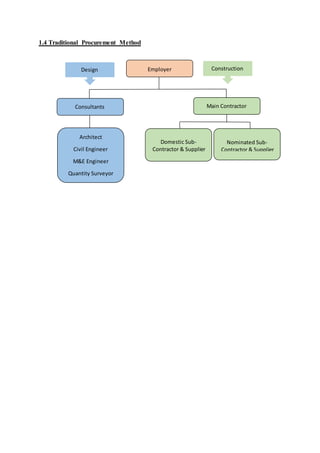
1.4 Traditional Procurement Method
Employer
Consultants Main Contractor
Architect
Civil Engineer
M&E Engineer
Quantity Surveyor
Domestic Sub-
Contractor & Supplier
Nominated Sub-
Contractor & Supplier
Design Construction
2.1 Procurement(Build & DesignMethod)
2.1.1 About
Design and Build method is a system where a single organization undertakes the
responsibilities and risks for both the design and construction phased. Normally a contractor
is selected in competition to execute a project under the Design and Build option. Tenders are
invited on the basis of an Employer’s Requirements document prepared normally by the
Employer in consultation with his design team. The Employer’s Requirements set out the
project needs in terms specification, function and performance of the building required and if
applicable will also define planning and any other restrictions.
The contractor responds with a set of Contractor’s Proposals upon which the tender
bids are assessed. Assuming the Contractor’s Proposals fulfil the Employer’s Requirements,
the lowest bid is often accepted, but this may not be the case because subjective consideration
of the overall design and quality of the proposals may be considered more important than cost
alone. The typical payment method for D & B is a lump sum.
With D & B, it is likely that in the absence of in-house professional staff, the client
will wish to engage outside consultants to advise on the preparation of requirements and to
evaluate and select tenders etc. the main contractual link is between client and the contractor
and the client's agent or representative has only a limited role.
The contractor might also have a contractual link with his own design consultants, and
with sub-contractors and suppliers. As the contractor is wholly responsible for their
performance, both in terms of design and construction, there might be less need for collateral
agreements between them and the clients
2.2 Advantages
2.2.1 Single point responsibility
The labour, material and even design are all responsible to the main contractor because the
Client only hires a contractor in D&B, then the contractor is responsible for getting the design
team and the sub-contractors. The contractor is also responsible for organizing and
programming the design’s team activities.
2.2.2 Saving in time
The speed of procurement will be faster as the contractor can start working already even
though the design of the whole building is not complete. The contractor can construct the
building level by levels as the design and construction is overlapped.
2.2.3 Fixed amount
A fixed lump sum is already established onset, subject only to any Employer changes.
2.2.4 Easy line of communication
The Client has only one person to liaise with, which is the main contractor in the project,
because the main contractor is responsible for everything.
2.3 Disadvantages
2.3.1 Compromise in quality of works and design
Design possibilities are not fully explored and tend to be restricted by the D&B Contractor’s
standard design and construction method.
2.3.2 Higher professional fee outlay
A higher professional fee is needed as the Client must select only D&B Contractor with good
reputations and track record. Other than that, it isn’t recommended to hire.
2.3.3 Employer’s involvement
The Employer’s involvement will be minimal when it comes to D&B method, because the
main contractor will be responsible for organizing and controlling every other parties in the
project. Therefore, the Employer can’t always be on site to check and gives the Employer less
control power over the works.
2.4 Designand Build Procurement
3.1 Recommendationfor procurement
As SuperQS consultant Sdn. Bhd. Director, I would recommend choosing the
traditional procurement method over design & build. This is because the advantages of
Traditional procurement looks much better.
First of all, the quality of work would be much better since the drawings of the project
are completed before tender as compared to Design & Build method, it has an overlap
between the drawings and construction. Although it may be quicker in time but quality over
speed is a much better option. Besides that, everyone is much more familiar with the
Traditional procurement method since it is commonly used here in the construction industry
so it would benefit everyone working in the project.
Another beneficial thing that Taylor’s can receive is that Traditional procurement is
that it is usually has a cheap cost of construction and the design of the building is usually
done under the Client’s requirements. In conclusion, Traditional procurement method is a
much better procurement system compared to the other.
Employer
Design & Build
Main Contractor
Consultants Sub-Contractors &
Suppliers
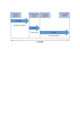
4 months
2 months
6 months
Design & Doc phase
Tender phase
Construction phase
Consultants
appointed
Design & Doc
complete
Contractor
appointed
Construction
complete
12 months
4.1 Tendering (Open Tender)
4.1.1 About
Open tendering is the main tendering procedures employed by both the government
and private sector. The client advertises the tender offer in the local newspaper, websites or e-
procurement giving detail and key information of the proposed works and inviting interested
contractor to tender. The advertisement would include pertinent details such as type of work,
requirements of tender, details of submission.
Contractors who are interested to tender shall respond to the advertisement to collect
the tender document. This tendering method will also ensure and cause competitiveness and
best price over performance for the awarding body. A tender document fee is also required in
order to collect the tender document. Besides that, the contractor is also required to submit
the tender deposit and tender bond.
The client and consultants will record the tender prices of each tenderer upon tender
opening. In order to reduce number of enquiries, earnest money is deposited (for private
project). Until the receipt of a bona fide tender selected then it will be returned. The client
then award based on consultants’ recommendation after evaluating. The Client does not bind
to accept the lowest or any offer.
4.2 Advantages
4.2.1 Familiarity
All tenderers in the construction industry are familiar with this method if tendering since it
widely commonly used around the country.
4.2.2 High competition
Open tendering ensures maximum competitiveness and will result in a long list of responds
So the Client does not need to worry about the amount of responds he/she will get and the
Client is able to pick the good prize among so many.
4.2.3 No favourism
New contracting firms are able to enter the market. Any and all kinds of contracting firms
able to respond to the tender. Promotes fairness.
4.3 Disadvantages
4.3.1 Cost
Cost of tendering may be high since it will generally be a lot of tenderers, therefore it requires
many copies of the tender documents.
4.3.2 Risk
This method risks of selecting a new/unknown contractor. This can cause poor workmanship,
poor communication, and might not suit the type of project due to the lack of experience.
4.3.3 Does not attract reputable firms
Generally it does not attract reputable or established contractors unless they are forced to, due
to lack of work.
4.3.4 Longer period
Open tendering relatively requires a longer tendering process this is due to the large amounts
of tender documents that needs to be evaluate since it is publicly advertised.
5.1 Tendering (Selective Tender)
5.1.1 About
Selective tendering only allows suppliers to submit tenders by invitation. A pre-
selected list of possible suppliers is prepared that are known by their track record to be
suitable for a contract of the size, nature and complexity required. Consultants or
experienced clients may maintain ‘approved’ lists of prospective suppliers and then regularly
review performance to assess whether suppliers should remain on the list.
Besides that, selective tendering can also give clients greater confidence that their
requirements will be satisfied and should reduce the wasted effort that can be involved
in open tendering. It may be particularly appropriate for specialist or complex contracts, or
contracts where there are only a few suitable firms.
There can be single stage selective tendering or even two stage selective tendering. In
single stage selective tendering, a list of reputable or established contractors are proposed by
the consultants to tender the job. The final list of tenderers will be selected by the Client.
For the two stage selective tendering, there is an initial process known as the Pre-
qualification. These qualifications are all based on their experience and capacity from the
company profile submitted. There are few criteria for selection such as:
(i) standard of workmanship
(ii) size of company
(iii) reputation to meet completion dateline
(iv) financial capability
(v) capacity for current workload
(vi) past experience on similar works
(vii) management strength
5.2 Advantages
5.2.1 Qualified tenderers
It would be beneficial for the client since only properly qualified tenderers will be tendering.
Therefore, the tenderers would be trustable in this case.
5.2.2 Better quality
Since all the tenderers are properly qualified and has a reputation in the construction industry,
a better quality of workmanship can be expected and also employer can only select those
contractors who have adequate experience, financially sound, and have the resource and skills
to do the work.
5.2.3 Better management
Since selective tendering would have a proper list of qualified tenderers, it means the
numbers of tenderers would be lesser, lesser documentation, and also better management in
the tendering process.
5.3 Disadvantages
5.3.1 Higher Price
Generally prices are higher in selective tendering compared to open tender since only
reputable tenderers are qualified.
5.3.2 Longer tendering process
Requires relatively longer tendering process.
6.1 Tendering (NegotiatedTender)
6.1.1 About
Negotiated tendering occurs when the client approaches a single supplier based on
their track-record or a previous relationship and the terms of the contract are then negotiated.
Negotiating with a single supplier may be appropriate for highly specialist contracts,
or for extending the scope of an existing contract. It can give the client the confidence of
working with a supplier they already know, can reduce the duration and cost of tendering and
can allow early supplier involvement.
The selected contractor is issued with details such as the scope of work involved,
relevant drawings, design and information to enable him to appreciate the extents of
obligations and the employer's actual needs. Some employers prepare and issue to the
contractor proper tender documents inclusive of a nominated bills of quantities to assist
contractor in pricing the works for the forthcoming negotiations.
6.2 Advantages
6.2.1 Trustable
In most cases, reputable contractors with proven experience and track record would only be
approached/engaged.
6.2.2 High Quality
Better quality of workmanship will normally be expected since only reputable contractors
with good track record are selected.
6.2.3 Success rate is high
Working with a reputable and known contractor will definitely be less worrisome and
trustable thus success rate will be high in most projects.
5.2.4 Used for emergencies
Sometimes negotiated tenders can be used when there is a very tight deadline, or emergency
works are necessary.
6.3 Disadvantages
6.3.1 High in price
Negotiated tendering will definitely lead to high pricings due to the fact reputable contractors
with good track records are only engaged.
6.3.2 Long time to award
It requires a long period of time to negotiate before a letter of award can be awarded.
6.3.3 Risky
Should the negotiations be deadlock or prove eventually unsuccessful, this causes wastage of
valuable resources on both sides and loss of time for the employer, thereby delaying the
overall selection of suitable contractor.
7.1 Recommendationfor tendering
As a SuperQS consultant Sdn. Bhd. Director, I would strongly recommend using the
selective tendering method for this situation. Since Taylor’s University is planning on
building a multi-storey car park, it requires good quality and also a cost which is average.
First of all, selective tendering provides good quality of work since only properly
qualified are selected only. This would mean every tenderer is trustable with a good track
record and experience. Not only that, the tendering time is also shorter making the time of
construction will be finished faster hence students can occupy it sooner.
As for the single stage or two stage tendering, it depends on Taylor’s University if
they want the tendering process to be faster or shorter and also it depends if Taylor’s
University on how many reputable contractor they know. But in my opinion, I would
recommend the single stage tendering since it would be much faster in tendering stage but it
also does not lack in quality. In conclusion, Selective tendering would be a much better
choice.
2 weeks
4 weeks
2 weeks
Select
Tenderers
Reputable
Contractors
selected
Potential
Contractors
negotiation
Contractor
appointed
8 weeks
Pre-
qualifications
Tender Phase
Negotiation Phase

Professional Practice 1 Assignment

  • 1.
    SCHOOL OF ARCHITECTURE,BUILDING AND DESIGN Bachelors of Quantity Surveying (Hons) Professional Practice I Group Member: Melvin Lim Wei Jien 0315772
  • 2.
    Table of Content 1.1Traditional Procurement…………………………………………………………1 1.2 Advantages…………………………………………………………………..1-2 1.3 Disadvantages……………………………………………………………….2 1.4 Chart…………………………………………………………………………3 2.1 Design & Build Procurement……………………………………………………4 2.2 Advantages………………………………………………………………….4-5 2.3 Disadvantages……………………………………………………………….5 2.4 Chart…………………………………………………………………………6 3.1 Recommendation for Procurement……………………………………………...6-7 4.1 Open tendering…………………………………………………………………..8 4.2 Advantages…………………………………………………………………..8-9 4.3 Disadvantages ……………………………………………………………….9 5.1 Selective tendering……………………………………………………………….10 5.2 Advantages…………………………………………………………………...10 5.3 Disadvantages ……………………………………………………………….11 6.1 Negotiated tendering…………………………………………………………….12 6.2 Advantages…………………………………………………………………..12-13 6.3 Disadvantages………………………………………………………………..13 7.1 Recommendation for tendering………………………………………………….13-14
  • 3.
    1.1 Procurement (Traditionalmethod) 1.1.1 About Traditional procurement method is commonly used in Malaysia. In the traditional procurement system, the employer accepts that design work will generally separate from construction, consultants are appointed for design and cost control, and the contractor is responsible for carrying out the works. This responsibility extends to all workmanship and materials, and includes all work by subcontractors and suppliers. The contractor is usually appointed by competitive tendering on complete information, but may if necessary be appointed earlier by negotiation on the basis of partial or notional information. The client is in direct contractual relationship with the consultants on the one hand and the contractor on the other. Any contractual links for only where they clients make nominations is it advisable to recommend collateral agreements to protect his interests in respect of any matters which might lie outside the building contract. There are three types of contract under the traditional procurement method: 1. Lump sum contracts - where the contract sum is determined before construction starts, and the amount is entered in the agreement. 2. Measurement contracts – where the contract sum is accurately known on completion and after re-measurement to some agreed basis. 3. Cost reimbursement – where the contract sum is arrived at on the basis of the actual costs of labour, plant and materials, to which is added a fee to cover overheads and profit. 1.2 Advantages 1.2.1 The quality of work The quality and standards of work will be better because it is controlled by the Client. The design team and contractor have to meet the requirements of the Client. Also, the design lead and the client is able to have a direct influence which will facilitate a high level of functionality and improve the quality in the overall design. 1.2.2 Flexibility of changes/variations Variations/changes to the contract are relatively easy to arrange and manage.
  • 4.
    1.2.3 Familiar toits working Everyone in the construction industry will be very familiar with this procurement method since it’s been one the longest and most commonly used method here in Malaysia. It’s also a tried and test method of procurement which the market is very familiar with, which will definitely benefit everyone when it comes to familiarity. 1.2.4 Usually cheaper It is usually cheaper because of the design risk that is taken up by the employer because it is done under the client’s requirement. 1.3 Disadvantages 1.3.1 Outdated This method has been here for years and it’s an outdated procurement method, there can be found a lot more types of procurement method in the construction industry market. 1.3.2 Creates the “Them & Us” attitude If something goes wrong in the project, the consultants and contractor may blame each other and push responsibilities as there is no single point responsibility in the traditional procurement method, because both parties are under the Client. 1.3.3 Slow line of communication Since the consultants and contractor has no contractual relationship communication between these two parties are minimal. Which means the contractor have to communicate and report anything to the Client, and then the Client will report back to the consultants and vice versa. 1.3.4 Long duration Overall project duration may be longer than other procurement methods as the strategy is sequential and construction cannot be commenced prior to the completion of the design.
  • 5.
    1.4 Traditional ProcurementMethod Employer Consultants Main Contractor Architect Civil Engineer M&E Engineer Quantity Surveyor Domestic Sub- Contractor & Supplier Nominated Sub- Contractor & Supplier Design Construction
  • 6.
    2.1 Procurement(Build &DesignMethod) 2.1.1 About Design and Build method is a system where a single organization undertakes the responsibilities and risks for both the design and construction phased. Normally a contractor is selected in competition to execute a project under the Design and Build option. Tenders are invited on the basis of an Employer’s Requirements document prepared normally by the Employer in consultation with his design team. The Employer’s Requirements set out the project needs in terms specification, function and performance of the building required and if applicable will also define planning and any other restrictions. The contractor responds with a set of Contractor’s Proposals upon which the tender bids are assessed. Assuming the Contractor’s Proposals fulfil the Employer’s Requirements, the lowest bid is often accepted, but this may not be the case because subjective consideration of the overall design and quality of the proposals may be considered more important than cost alone. The typical payment method for D & B is a lump sum. With D & B, it is likely that in the absence of in-house professional staff, the client will wish to engage outside consultants to advise on the preparation of requirements and to evaluate and select tenders etc. the main contractual link is between client and the contractor and the client's agent or representative has only a limited role. The contractor might also have a contractual link with his own design consultants, and with sub-contractors and suppliers. As the contractor is wholly responsible for their performance, both in terms of design and construction, there might be less need for collateral agreements between them and the clients 2.2 Advantages 2.2.1 Single point responsibility The labour, material and even design are all responsible to the main contractor because the Client only hires a contractor in D&B, then the contractor is responsible for getting the design team and the sub-contractors. The contractor is also responsible for organizing and programming the design’s team activities.
  • 7.
    2.2.2 Saving intime The speed of procurement will be faster as the contractor can start working already even though the design of the whole building is not complete. The contractor can construct the building level by levels as the design and construction is overlapped. 2.2.3 Fixed amount A fixed lump sum is already established onset, subject only to any Employer changes. 2.2.4 Easy line of communication The Client has only one person to liaise with, which is the main contractor in the project, because the main contractor is responsible for everything. 2.3 Disadvantages 2.3.1 Compromise in quality of works and design Design possibilities are not fully explored and tend to be restricted by the D&B Contractor’s standard design and construction method. 2.3.2 Higher professional fee outlay A higher professional fee is needed as the Client must select only D&B Contractor with good reputations and track record. Other than that, it isn’t recommended to hire. 2.3.3 Employer’s involvement The Employer’s involvement will be minimal when it comes to D&B method, because the main contractor will be responsible for organizing and controlling every other parties in the project. Therefore, the Employer can’t always be on site to check and gives the Employer less control power over the works.
  • 8.
    2.4 Designand BuildProcurement 3.1 Recommendationfor procurement As SuperQS consultant Sdn. Bhd. Director, I would recommend choosing the traditional procurement method over design & build. This is because the advantages of Traditional procurement looks much better. First of all, the quality of work would be much better since the drawings of the project are completed before tender as compared to Design & Build method, it has an overlap between the drawings and construction. Although it may be quicker in time but quality over speed is a much better option. Besides that, everyone is much more familiar with the Traditional procurement method since it is commonly used here in the construction industry so it would benefit everyone working in the project. Another beneficial thing that Taylor’s can receive is that Traditional procurement is that it is usually has a cheap cost of construction and the design of the building is usually done under the Client’s requirements. In conclusion, Traditional procurement method is a much better procurement system compared to the other. Employer Design & Build Main Contractor Consultants Sub-Contractors & Suppliers
  • 9.
    4 months 2 months 6months Design & Doc phase Tender phase Construction phase Consultants appointed Design & Doc complete Contractor appointed Construction complete 12 months
  • 10.
    4.1 Tendering (OpenTender) 4.1.1 About Open tendering is the main tendering procedures employed by both the government and private sector. The client advertises the tender offer in the local newspaper, websites or e- procurement giving detail and key information of the proposed works and inviting interested contractor to tender. The advertisement would include pertinent details such as type of work, requirements of tender, details of submission. Contractors who are interested to tender shall respond to the advertisement to collect the tender document. This tendering method will also ensure and cause competitiveness and best price over performance for the awarding body. A tender document fee is also required in order to collect the tender document. Besides that, the contractor is also required to submit the tender deposit and tender bond. The client and consultants will record the tender prices of each tenderer upon tender opening. In order to reduce number of enquiries, earnest money is deposited (for private project). Until the receipt of a bona fide tender selected then it will be returned. The client then award based on consultants’ recommendation after evaluating. The Client does not bind to accept the lowest or any offer. 4.2 Advantages 4.2.1 Familiarity All tenderers in the construction industry are familiar with this method if tendering since it widely commonly used around the country. 4.2.2 High competition Open tendering ensures maximum competitiveness and will result in a long list of responds So the Client does not need to worry about the amount of responds he/she will get and the Client is able to pick the good prize among so many. 4.2.3 No favourism New contracting firms are able to enter the market. Any and all kinds of contracting firms able to respond to the tender. Promotes fairness.
  • 11.
    4.3 Disadvantages 4.3.1 Cost Costof tendering may be high since it will generally be a lot of tenderers, therefore it requires many copies of the tender documents. 4.3.2 Risk This method risks of selecting a new/unknown contractor. This can cause poor workmanship, poor communication, and might not suit the type of project due to the lack of experience. 4.3.3 Does not attract reputable firms Generally it does not attract reputable or established contractors unless they are forced to, due to lack of work. 4.3.4 Longer period Open tendering relatively requires a longer tendering process this is due to the large amounts of tender documents that needs to be evaluate since it is publicly advertised.
  • 12.
    5.1 Tendering (SelectiveTender) 5.1.1 About Selective tendering only allows suppliers to submit tenders by invitation. A pre- selected list of possible suppliers is prepared that are known by their track record to be suitable for a contract of the size, nature and complexity required. Consultants or experienced clients may maintain ‘approved’ lists of prospective suppliers and then regularly review performance to assess whether suppliers should remain on the list. Besides that, selective tendering can also give clients greater confidence that their requirements will be satisfied and should reduce the wasted effort that can be involved in open tendering. It may be particularly appropriate for specialist or complex contracts, or contracts where there are only a few suitable firms. There can be single stage selective tendering or even two stage selective tendering. In single stage selective tendering, a list of reputable or established contractors are proposed by the consultants to tender the job. The final list of tenderers will be selected by the Client. For the two stage selective tendering, there is an initial process known as the Pre- qualification. These qualifications are all based on their experience and capacity from the company profile submitted. There are few criteria for selection such as: (i) standard of workmanship (ii) size of company (iii) reputation to meet completion dateline (iv) financial capability (v) capacity for current workload (vi) past experience on similar works (vii) management strength
  • 13.
    5.2 Advantages 5.2.1 Qualifiedtenderers It would be beneficial for the client since only properly qualified tenderers will be tendering. Therefore, the tenderers would be trustable in this case. 5.2.2 Better quality Since all the tenderers are properly qualified and has a reputation in the construction industry, a better quality of workmanship can be expected and also employer can only select those contractors who have adequate experience, financially sound, and have the resource and skills to do the work. 5.2.3 Better management Since selective tendering would have a proper list of qualified tenderers, it means the numbers of tenderers would be lesser, lesser documentation, and also better management in the tendering process. 5.3 Disadvantages 5.3.1 Higher Price Generally prices are higher in selective tendering compared to open tender since only reputable tenderers are qualified. 5.3.2 Longer tendering process Requires relatively longer tendering process.
  • 14.
    6.1 Tendering (NegotiatedTender) 6.1.1About Negotiated tendering occurs when the client approaches a single supplier based on their track-record or a previous relationship and the terms of the contract are then negotiated. Negotiating with a single supplier may be appropriate for highly specialist contracts, or for extending the scope of an existing contract. It can give the client the confidence of working with a supplier they already know, can reduce the duration and cost of tendering and can allow early supplier involvement. The selected contractor is issued with details such as the scope of work involved, relevant drawings, design and information to enable him to appreciate the extents of obligations and the employer's actual needs. Some employers prepare and issue to the contractor proper tender documents inclusive of a nominated bills of quantities to assist contractor in pricing the works for the forthcoming negotiations. 6.2 Advantages 6.2.1 Trustable In most cases, reputable contractors with proven experience and track record would only be approached/engaged. 6.2.2 High Quality Better quality of workmanship will normally be expected since only reputable contractors with good track record are selected. 6.2.3 Success rate is high Working with a reputable and known contractor will definitely be less worrisome and trustable thus success rate will be high in most projects. 5.2.4 Used for emergencies Sometimes negotiated tenders can be used when there is a very tight deadline, or emergency works are necessary.
  • 15.
    6.3 Disadvantages 6.3.1 Highin price Negotiated tendering will definitely lead to high pricings due to the fact reputable contractors with good track records are only engaged. 6.3.2 Long time to award It requires a long period of time to negotiate before a letter of award can be awarded. 6.3.3 Risky Should the negotiations be deadlock or prove eventually unsuccessful, this causes wastage of valuable resources on both sides and loss of time for the employer, thereby delaying the overall selection of suitable contractor. 7.1 Recommendationfor tendering As a SuperQS consultant Sdn. Bhd. Director, I would strongly recommend using the selective tendering method for this situation. Since Taylor’s University is planning on building a multi-storey car park, it requires good quality and also a cost which is average. First of all, selective tendering provides good quality of work since only properly qualified are selected only. This would mean every tenderer is trustable with a good track record and experience. Not only that, the tendering time is also shorter making the time of construction will be finished faster hence students can occupy it sooner. As for the single stage or two stage tendering, it depends on Taylor’s University if they want the tendering process to be faster or shorter and also it depends if Taylor’s University on how many reputable contractor they know. But in my opinion, I would recommend the single stage tendering since it would be much faster in tendering stage but it also does not lack in quality. In conclusion, Selective tendering would be a much better choice.
  • 16.
    2 weeks 4 weeks 2weeks Select Tenderers Reputable Contractors selected Potential Contractors negotiation Contractor appointed 8 weeks Pre- qualifications Tender Phase Negotiation Phase