Power System Simulation Lab - 1
M.E (Power Systems Engineering) MATHANKUMAR.S, AP/EEE
EXPERIMENT: 1 Date:
COMPUTATION OF PARAMETERS OF
TRANSMISSION LINES – SINGLE CIRCUIT
AIM:-
To determine the positive sequence line parameters L and C per phase per
kilometer of a three phase single circuit transmission lines for different
conductor arrangements.
OBJECTIVES:-
To become familiar with different arrangements of conductors of a three
phase single circuit transmission lines and to compute the GMD and GMR for
different arrangements.
SOFTWARE REQUIRED:-
LINE CONSTANTS module of AU Power lab & MATLAB or other equivalent.
THEORETICAL BACK GROUND:-
Line Parameters
Transmission line has four electrical parameters - resistance, inductance,
capacitance and conductance. The inductance and capacitance are due to the
effect of magnetic and electric fields around the conductor. The shunt
conductance characterizes the leakage current through insulators, which is
very small and can be neglected. The parameters R, L and C are essential for
the development of the transmission line models to be used in power system
analysis both during planning and operation stages.
While the resistance of the conductor is best determined from manufactures
data, the inductances and capacitances can be evaluated using formula. The
student is advised to read any other text book before taking up the
experiment.
INDUCTANCE
The inductance is computed from flux linkage per ampere. In the case of the
three phase lines, the inductance of each phase is not the same if
conductors are not spaced equilaterally. A different inductance in each
phase results in unbalanced circuit. Conductors are transposed in order to
balance the inductance of the phases and the average inductance per phase is
given by simple formulas, which depends on conductor configuration and
Power System Simulation Lab - 1
M.E (Power Systems Engineering) MATHANKUMAR.S, AP/EEE
conductor radius.
General Formula:-
The general formula for computing inductance per phase in mH per km of
a transmission is given by
L = 0.2 ln GMD/GMRL mH / km
Where,
GMD = Geometric Mean Distance
GMRL = Geometric Mean Radius Value of Inductance
The expression for GMR and GMD for different arrangement of conductors of
the transmission lines are given in the following section.
I. Single Phase - 2 Wire Systems:
Fig. Conductor arrangement
GMD = D
GMR = re-1/4
= r’
Where, r = radius of conductor
II. Three Phase - Symmetrical Spacing:
D D
D
Fig. Conductor Arrangement
Where,
GMD = D
GMR = re-1/4
= r’
r = radius of conductor
Power System Simulation Lab - 1
M.E (Power Systems Engineering) MATHANKUMAR.S, AP/EEE
III. Three Phase - Asymmetrical Transposed:
Fig. Conductor Arrangement
GMD = Geometric mean of the three distances of the unsymmetrically placed
conductors
3GMD = D *D *DAB BC CA
GMR = re-1/4
= r’ (or) D/2
Where, r = radius of conductor = D/2
D = Diameter of conductor
Capacitance
A general formula for evaluating capacitance per phase in micro farad per km
of a transmission line is given by
C = 0.0556 / ln (GMD / GMRC) µF / km
Where,
GMD is the “Geometric Mean Distance” which is the same as that
defined for inductance under various cases.
GMR is the Geometric Mean Radius and is defined case by case below:
(i) Single phase two wires system (for diagram see inductance):
GMD = D
GMRL = r (as against r‟in the case of L)
Power System Simulation Lab - 1
M.E (Power Systems Engineering) MATHANKUMAR.S, AP/EEE
(ii) Three phase - symmetrical spacing (for diagram see inductance):
GMD = D
GMR = r in the case of solid conductor
GMR = Ds in the case of stranded conductor to be obtained from
manufacturer‟s data.
(iii) Three-phase – Asymmetrical - transposed (for diagram see Inductance):
3GMD = D *D *DAB BC CA
(Or) GMD = [DAB DBC DCA]1/3
GMRsC = r (or) D/2; for solid conductor
GMRsC = Ds for stranded conductor
GMRsC = rb
for bundled conductor
Where,
SC sp
D
GMR = *d
2
for 2 conductor bundle
3
SC sp sp
D
GMR = *d *d
2
for 3 conductor bundle
4
SC sp sp sp
D
GMR = 1.09 *d *d *d
2
for 4 conductor
bundle
(or) Where,
rb
= [r*dsp]1/2
for 2 conductor bundle
rb
= [r*dsp2
]1/3
for 3 conductor bundle
rb
= 1.09 [r*dsp3
]1/4
for 4 conductor bundle
Where,
r = radius of each subconductor
D = Diameter of each subconductor
dsp = bundle spacing
Power System Simulation Lab - 1
M.E (Power Systems Engineering) MATHANKUMAR.S, AP/EEE
EXERCISES:
1.a) :-
A three-phase transposed line composed of one ACSR, 1,43,000 cmil, 47/7
Bobolink conductor per phase with flat horizontal spacing of m
between phases a and b and between phases b and c. The conductors have
a diameter of 3.625 cm and a GMR of 1.439 cm. The spacing between the
conductors in the bundle is 45 cm.
1.b) :-
The line is to be replaced by a three conductor bundle of ACSR 477,000-cmil,
26/7 Hawk conductors having the same cross sectional area of aluminum as
the single- conductor line. The conductors have a diameter of 2.1793 cm and a
GMR of 0.8839 cm. The new line will also have flat horizontal configurations,
but it is to be operated at a higher voltage and therefore the phase spacing is
increased to m as measured from the centre of the bundles. The spacing
between the conductors in the bundle is 45 cm.
(i) Determine the inductance and capacitance per phase per kilometer
of the above lines.
(ii) Verify the results using the available program.
Power System Simulation Lab - 1
M.E (Power Systems Engineering) MATHANKUMAR.S, AP/EEE
Viva Questions
1. What are the line parameters?
2. What is conductor?
3. What are the difference between conductors and insulators?
4. Differentiate between GMR and GMD of a conductor.
5. What are the types of conductor?
6. What are the primary conductor materials for the overhead system?
7. What are the advantages of standard conductor over solid conductor?
8. List out the different arrangements of conductors of the transmission lines.
9. What is meant by stranded conductors? How is a stranded conductor made?
10. Define corona loss. Mention the effect of Corona Losses in various surface of
the conductor.
11. What is meant by ACSR?
12. What is the purpose of transmission lines?
13. Write a general formula for inductance & Capacitance of a transmission line.
14. How power system studies are carried out?
15. What happens if the capacitance of a transmission line is high?
16. Why does a transmission line possess inductance and capacitance?
17. What is meant by cmil?
18. Define bundle spacing.
19. What is transposition?
20. How to reduce or eliminate the corona losses in EHV line?
Power System Simulation Lab - 1
M.E (Power Systems Engineering) MATHANKUMAR.S, AP/EEE
Result:
Marks split-up
Marks
Secured
Marks
Awarded
Basic understanding 15
Theoretical Calculation 20
Conducting 15
Software output with graph
(Aupower & MATLAB)
20
Comparison Results 10
Record 10
Viva - voce 10
Total Marks 100
Power System Simulation Lab - 1
M.E (Power Systems Engineering) MATHANKUMAR.S, AP/EEE
EXPERIMENT: 2 Date:
COMPUTATION OF PARAMETERS OF
TRANSMISSION LINES – DOUBLE CIRCUIT
AIM
 To determine the positive sequence line parameters L and C per phase
per kilometer of a three phase double circuit transmission lines for different
conductor arrangements.
OBJECTIVES
 To become familiar with different arrangements of conductors of a three
phase double circuit transmission lines and to compute the GMD and GMR
for different arrangements.
SOFTWARE REQUIRED
LINE CONSTANTS module of AU Power lab & MATLAB or equivalent.
THEORETICAL BACK GROUND:-
Line Parameters
Transmission line has four electrical parameters - resistance, inductance,
capacitance and conductance. The inductance and capacitance are due to the
effect of magnetic and electric fields around the conductor. The shunt
conductance characterizes the leakage current through insulators, which is
very small and can be neglected. The parameters R, L and C are essential for
the development of the transmission line models to be used in power system
analysis both during planning and operation stages.
While the resistance of the conductor is best determined from manufactures
data, the inductances and capacitances can be evaluated using formula. The
student is advised to read any other text book before taking up the
experiment.
INDUCTANCE
The inductance is computed from flux linkage per ampere. In the case of the
three phase lines, the inductance of each phase is not the same if
conductors are not spaced equilaterally. A different inductance in each
phase results in unbalanced circuit. Conductors are transposed in order to
balance the inductance of the phases and the average inductance per phase is
given by simple formulas, which depends on conductor configuration and
conductor radius.
Power System Simulation Lab - 1
M.E (Power Systems Engineering) MATHANKUMAR.S, AP/EEE
General Formula:-
The general formula for computing inductance per phase in mH per km of
a transmission is given by
L = 0.2 ln GMD/GMRL mH / km
Where,
GMD = Geometric Mean Distance
GMRL = Geometric Mean Radius Value of Inductance
The expression for GMR and GMD for different arrangement of conductors of
the transmission lines are given in the following section.
Capacitance
A general formula for evaluating capacitance per phase in micro farad per km
of a transmission line is given by
C = 0.0556 / ln (GMD / GMRC) µF / km
Where,
GMD is the “Geometric Mean Distance” which is the same as that
defined for inductance under various cases.
Three phase - Double circuit transposed:
A three-phase double circuit line consists of two identical three-phase
circuits. The phases a, b and c are operated with a1-a2, b1-b2 and c1-c2 in
parallel respectively. The GMD and GMR are computed considering that
identical phase forms a composite conductor, for example, phase a conductors
a1 and a2 form a composite conductor and similarly for other phases.
Fig. Conductor Arrangement
b1
a1
c1
a1
S33
a1
S22
a1
a2
a1
c2
S11
a1
b2
H12
H23
Power System Simulation Lab - 1
M.E (Power Systems Engineering) MATHANKUMAR.S, AP/EEE
Relative phase position a1b1c1 –c2b2a2. It can also be a1b1c1 – a2b2c2.
Three phase - Double circuit - transposed (for diagrams see inductance):
The inductance per phase in milli henries per km is
L = 0.2 ln (GMD/GMRL) mH/km
Where,
GMRL is equivalent geometric mean radius and is given by
GMRL = (GMRSA*GMRSB *GMRSC)1/3
(Or)
3
L SA SB SCGMR = GMR *GMR *GMR
Where,
GMRSA ,GMRSB and GMRSC are GMR of each phase group and given by
Phase A, GMRSA = [GMRESL* Da1a2] 1/2
Phase B, GMRSB = [GMRESL* Db1b2 ] 1/2
Phase C, GMRSC = [GMRESL* Dc1c2 ] 1/2
Where,
ESL act spGMR = GMR *d for 2 conductor bundle
GMRESL= GMR of equivalent conductor of two sub conductor bundle.
GMD is the “equivalent GMD per phase” & is given by
3GMD = D *D *DAB BC CA (or) GMD = [DAB *DBC *DCA]1/3
Where,
DAB, DBC, & DCA are GMD between each phase group A-B, B-C, C-A
which are given by
DAB = [Da1b1 Da1b2 Da2b1 Da2b2]1/4
DBC = [Db1c1 Db1c2 Db2c1 Db2c2]1/4
DCA = [Dc1a1 Dc2a1 Dc2a1 Dc2a2]1/4
Power System Simulation Lab - 1
M.E (Power Systems Engineering) MATHANKUMAR.S, AP/EEE
Three phase - Double circuit - transposed (for diagrams see capacitance):
C = 0.0556 / ln (GMD/GMRc) µF / km
Where,
GMRC is equivalent geometric mean radius and is given by
GMRC = (GMRCSA*GMRCSB *GMRCSC)1/3
(Or)
3
C CSA CSB CSCGMR = GMR *GMR *GMR
Where,
GMRCSA ,GMRCSB and GMRCSC are GMR of each phase group and given by
Phase A, GMRCSA = [GMRESC* Da1a2] 1/2
Phase B, GMRCSB = [GMRESC* Db1b2 ] 1/2
Phase C, GMRCSC = [GMRESC* Dc1c2 ] 1/2
Where,
D
2
ESC spGMR = *d for 2 conductor bundle
(Or)
ESC spGMR = r*d for 2 conductor bundle
GMRESC= GMR of equivalent conductor of two sub conductor bundle.
Where,
r = radius of each subconductor
D = Diameter of each subconductor
dsp = bundle spacing
*GMD is the same as for Inductance and Capacitance calculations*
Power System Simulation Lab - 1
M.E (Power Systems Engineering) MATHANKUMAR.S, AP/EEE
EXERCISES:
A 345 kV double circuit three phase transposed line is composed of two ACSR,
1,431, 000cmil, 45/7 bobolink conductors per phase with vertical conductor
configuration as shown in Figure. The conductors have a diameter of
1.427 inch and a GMR of 1.439 cm. The spacing between the conductors in the
bundle is 18 inch.
i) Find the inductance and capacitance per phase per kilometer of the above
line.
ii) Verify the results using the available program.
a1 S11 = m c2
H12= m 18”
b1 S22 = m b2
H23= m
c1 S33 = m a2
Power System Simulation Lab - 1
M.E (Power Systems Engineering) MATHANKUMAR.S, AP/EEE
Viva Questions
1. State two advantages of bundled conductors.
2. What is composite conductor?
3. Which type of conductor is used in high voltage transmission?
4. What is the major advantage of a double circuit tower?
5. How are the stranded conductors manufactured for three phase system?
6. What does a conductor size 45/7 signify?
7. What are the factors depend on the skin effect.
8. What happens if the capacitance of a transmission line is high?
9. What are the factors governing the inductance & capacitance of a transmission line?
10. How will you compare copper with aluminium as a conductor?
11. What is Lumped and Distributed Transmission Lines?
12. Which conductors are used for neutral circuit? Why?
13. Write a general formula for inductance and capacitance of a transmission
line.
14. What are the different arrangements of conductors of the transmission lines?
15. Compare delay in transmission line and overhead transmission line.
16. What are the differences between vertical and horizontal conductor
configuration?
17. Define bundle spacing.
18. What are the differences between ACSR, AAAC & ACAR?
19. List the various types of conductor.
20. What is meant by counterpoise?
Power System Simulation Lab - 1
M.E (Power Systems Engineering) MATHANKUMAR.S, AP/EEE
Result:
Marks split-up
Marks
Secured
Marks
Awarded
Basic understanding 15
Theoretical Calculation 20
Conducting 15
Software output with graph
(Aupower & MATLAB)
20
Comparison Results 10
Record 10
Viva - voce 10
Total Marks 100
Power System Simulation Lab - 1
M.E (Power Systems Engineering) MATHANKUMAR.S, AP/EEE
EXPERIMENT: 3 Date:
FORMATION OF BUS ADMITTANCE AND IMPEDANCE
MATRICES AND SOLUTION OF NETWORKS
AIM
 To understand the formation of network matrices, the bus admittance
matrix Y and the bus impedance matrix Z of a power network, to effect
certain required changes on these matrices and to obtain network solution
using these matrices.
OBJECTIVES
 To determine the bus admittance and impedance matrices for the given
power system network.
 To obtain network solution using these matrices.
 To obtain certain specified columns of the bus impedance matrix Z
or the full matrix Z using the factors of Y or the inverse of Y.
SOFTWARE REQUIRED
FORMATION OF NETWORK MATRICES module of AU Power lab &
MATLAB.
THEORETICAL BACKGROUND
Network Description of a Multimode Power System
The bus admittance matrix Y and bus impedance matrix Z are the two
important network descriptions of interconnected power system. The
injected bus currents and bus voltages of a power system under steady
state condition can be related through these matrices as
Y V = I (3.1)
Z I = V (3.2)
Power System Simulation Lab - 1
M.E (Power Systems Engineering) MATHANKUMAR.S, AP/EEE
Formation of Bus Admittance Matrix
These matrices are important building blocks of power system modelling and
analysis. The Z is mainly used in fault analysis while Y is mainly used in
power flow and stability analysis.
Two-Rule Method (Based on Node - Voltage Analysis)
Consider a three-bus power system shown in Fig.3.1 .The equivalent power
network for the system is shown in Fig.3.2 in which the generator is replaced
by Norton equivalent, the loads by equivalent admittance and line by π -
equivalent circuits.
Generation
G Load
2
I1 yg1
yd2
1
Short line
Short line Long line
1 2
y12
y13 y23 y23‟
Shunt
Compensation 3
Load
„
Y23
3
y30 yd3
Fig.3.1 A Sample Power System Fig.3.2 Equivalent Power Network
In Fig.3.2, the admittances of the generator, loads and transmission lines are given
in per unit to system MVA base. The ground is taken as reference node.
Applying Kirchhoff‟s current law (KCL) to nodes 1,2 and 3.
yg1 V1 + y12 (V1 –V2) + y13 (V1-V3) = I1
yd2 V2 + y12 (V2 –V1 ) + y23 (V2 – V3) + y‟23 V2 = 0 (3.3)
yd3 V3 + y30 V3 + y23 (V3 – V2) + y‟23 V3 + y13 (V3 – V1) = 0
Rearranging these equations
(yg1 + y12 +y13) V1 + (-y12) V2 + (-y13) V3 = I1
(-y12) V1 + (yd2 + y12 + y23 + y‟23) V2 + (-y23) V3 =0 (3.4)
(-y13) V1 + (-y23) V2 + (yd3 + y30 + y23 + y‟23 + y13) V3 =0
M.E (Power Systems Engineering) MATHANKUMAR.S, AP/EEE
In matrix form
Y11 Y12 Y13 V1 I1
Y21 Y22 Y23 V2 = 0 (3.5)
Y31 Y32 Y33 V3 0
Where,
Y11 = (yd1 + y12 +y13)
Y22 = (yd2 + y12 + y23 + y‟
23) (3.6)
Y33 = (yd3 + y30 + y23 + y‟
23 + y13)
Y12 = Y21 = -y12
Y13 = Y31 = -y13
Y23 = Y32 = -y23
The matrix equation (3.5) can be extended to an „n‟ node system. The steps
involved in assembling bus admittance matrix may be extracted from equations
(3.5) and (3.6) and are given below.
Two-Rule Method for Assembling Y matrix:
1. The diagonal element Yii of the matrix is equal to the sum of the admittances
of all elements connected to the ith
node.
2. The off-diagonal element Yij of the matrix is equal to the negative of the sum
of the admittances of all elements connected between the nodes i and j.
Equivalent Circuit of A Transformer With Off-Nominal Tap for the
Purpose of Formation of Bus Admittance Matrix
A two – winding transformer with off- nominal turns ratio, connected between
nodes k and m is shown in Fig 3.3 In this representation, the turns ratio is
normalized as a:1 and the non–unity side is called the tap side which is taken as
the sending end side. The series admittance of the transformer is connected to
the unity side.
Fig.3.3 Transformer with off-nominal tap
M.E (Power Systems Engineering) MATHANKUMAR.S, AP/EEE
Im
K Ik y/a m
Vk y/a {(1/a)-1}
y {1-(1/a)} Vm
Fig.3.4 Equivalent Circuit for Transformer with Off – Nominal tap.
By applying the two-rule method to buses t and m in Fig.3.3 we get
Y -y Vk/a aIk
-y y Vm = Im (3.7)
By elementary matrix operation equation (3.7) can be reduced to
y/a2
-y/a Vk Ik (3.8)
-y/a y Vm = Im
It can be checked by applying the Two-Rule method to buses k and m in Fig.3.4
that the bus admittance matrix for the circuit in fig.3.4 and that in eqn.3.8 are the
same.
Hence the π-equivalent circuit for transformer with off – nominal tap is that in
fig.3.4 and the contribution of the transformer to the bus admittance matrix Y of
the power system to which it is connected is (refer equation (3.8))
Ykk = y/a2
; Ymm = y ; Ykm = Ymk = -y/a (3.9)
Algorithm for Formation of Bus Admittance Matrix
The algorithm initializes the matrix Y with all the elements set to zero. Then
read one element of the network at a time and update the matrix Y by adding
the contribution of that element. The contribution of a transformer connected
between nodes k and m is given in equation (3.9).
M.E (Power Systems Engineering) MATHANKUMAR.S, AP/EEE
The contribution of transmission line connected between nodes k and m to Y is
Ykk = Ymm = ykm + y‟km (3.10)
Ykm = Ymk = -ykm
Where, ykm and y‟km are respectively the series admittance in p.u and half line
changing admittance in p.u of the line.
The contribution of a shunt element connected to node k to Y is
Ykk = y (3.11)
Where y is the admittance in p.u of the shunt element. If S and So are respectively
the MVA rating of the shunt element (capacitor) and base MVA chosen for the
system; then the shunt admittance is given by
y= 0+j(S/So) p.u (3.12)
Algorithm
Step 1: Initialize Y with all elements set to zero
Step 2: Read the line list, one line at-a-time and update Y by adding the
respective contribution, equation (3.10)
Step 3: Read the transformer list, one transformer at-a-time and update
Y by adding the respective contribution, equation (3.9)
Step 4: Read the shunt element list, one element at-a-time and update Y by
adding the respective contribution, equation (3.11)
Building Algorithm for Bus Impedance Matrix
A building algorithm for bus impedance matrix can be developed by first
studying the rules required for modifying an existing Z matrix for addition of new
elements. Let us start with a given partial power network with r nodes whose bus
impedance matrix Z is known. It is proposed to add new elements, one at a time,
to this network and get the modified matrix Zm
. Any one of the following four
rules can be used depending upon the type of modification.
Modification 1: Add an element with impedance z, connected between the
reference node of the partial network and a new node (r+1).
Rule 1: The modified matrix Zm
of dimension (r+1) x (r+1) is given by
Zm
= Z 0 (3.13)
0 z
M.E (Power Systems Engineering) MATHANKUMAR.S, AP/EEE
Where, Z is the bus impedance matrix of the partial network.
Modification 2: Add an element with impedance z, connected between an existing
node i and a new node (r+1).
Rule 2: The modified matrix Zm
of dimension (r+1) x (r+1) is given by
Zm
= Z Zi (3.14)
Zi
T
(Zii + z)
Where, Zi is the ith
column of Z
Zi
T
is the transpose of Zi
Zii is the iith
element of Z
Modification 3: Add an element with impedance z, connected between an existing
node i and the reference node of the partial network.
Rule 3: The modified matrix Zm
of dimension r x r is obtained through a two step
process. In the first step, assume that the added element is between the existing
node i and a fictitious node (r+1) (instead of the reference node) and obtain the
modified matrix Z‟ of dimension (r+1) x (r+1) by augmenting Z with an extra
row and column as in (2.14). The second step is to connect the fictitious node
(r+1) by zero impedance link to the reference node whose voltage is zero and to
obtain the final matrix Zm
of dimension r x r by applying Kron‟s -reduction to the
last row and column to obtain
Z m jk = Z‟jk - Z‟j, (r+1) Z‟(r+1), k ; j,k = 1,2,….,r (3.15)
Z‟ii + z
Modification 4 : Add an element with impedance z, connected between
existing nodes i and j.
Rule 4 : The modified matrix Zm
of dimension r x r is given by
Zm
= Z – c b bT
(3.16)
Where, b = Zi - Zj (3.17)
c= (z + Zii +Zjj – 2Zij)-1
(3.18)
Zi, Zj : ith
and jth
columns of Z
Zii, Zjj, Zij: iith
, jjth
and ijth
elements of Z
M.E (Power Systems Engineering) MATHANKUMAR.S, AP/EEE
Note:
(3.19)
Building Algorithm for Z:
The above rules are built into the following step wise procedure to build Z
matrix:
Step 1:
Start with a partial network composed only of those elements connected directly
to reference node. Let the number of these elements be r. The corresponding bus
impedance matrix Z(1)
is of dimension r x r and is diagonal with the impedance
values of the elements appearing on the diagonal. This process is equivalent to the
repeated use of rule 1.
Step 2:
Add a new element which brings a new node and modify Z(1)
using rule 2.
Continue until all the nodes of the complete network are brought in.
Step 3:
Add a new element connected between existing nodes i and j using rule 4.
Continue until all the elements are connected.
Network Solution Using Factorization And Repeat Solution
Network solution in a power network is concerned with the determination of
the bus voltage vector V from the network equation (3.20), given the bus
admittance matrix Y and bus current source vector I
Y V = I (3.20)
In power system applications, during most of the studies, the network
configuration and parameters remain the same implying that Y remains fixed.
However the operating conditions change resulting in changed bus current
vector I. In such cases, while finding numerical solution for the bus voltage
vector V repeatedly for different bus current vectors I, the computations can be
M.E (Power Systems Engineering) MATHANKUMAR.S, AP/EEE
performed effectively resulting in considerable savings in time if “triangular
factorization” and “repeat solution” are adopted.
First the matrix Y in equation (3.20) is split into factor matrices L and U
using the “triangular factorization process” [1]. The equation (3.20) may be
written as
Y V = L U V = I (3.21)
~
By defining an intermediate voltage vector V as
~
U V = V (3.22)
Equation (3.18) may be written as
~
L V = I (3.23)
The solution for voltage vector V in Eqn. (3.21) is obtained through the “repeat
solution process” which comprises the following two steps:
~
(i) Forward Elimination: This involves solving eqn. (3.23) for vector V through
elementary transformations on vector I using the elements of L.
~
(ii) Back substitution: This involves solving eqn.(3.22) for vector V through
elementary transformations on vector V using the elements of U.
Factorization Algorithm:
Let us define the L and U factor matrices for a sample Y matrix of
dimension 3 x 3 as
Y11 Y12 Y13 1 0 0 U11 U12 U13
Y = Y21 Y22 Y23 = L U= L21 1 0 0 U22 U23
Y31 Y32 Y33 L31 L32 1 0 0 U33
(3.24)
After multiplication of L and U matrices, eqn. (3.24) becomes,
Y11 Y12 Y13 U11 U12 U13
Y = Y21 Y22 Y23 = L21U11 (L21U12+U22) (L21U13+U23)
Y31 Y32 Y33 L31U11 (L31U12+L32U22) (L31U13+L32U23+U33)
(3.25)
M.E (Power Systems Engineering) MATHANKUMAR.S, AP/EEE
It is seen from (3.24) and (3.25) that the first row of U is readily obtained from
the first row of Y, whereas the first column of L can be obtained by dividing
the first column of Y by U11 which is the same as Y11. All the elements of L
and U can be obtained from the Y matrix in Eqn. (3.25) by performing two
transformations. The first transformation on Y matrix in eqn. (3.25) is as follows.
Y At the end of this first transformation Y matrix is given by
F11 F12 F13
Y(1)= F21 F22 F23 = F
F31 F32 F33 (3.27)
Now the Y(2)
matrix in (3.27) contains all the elements of L and U. This can be
termed as factor matrix F. The above factorization process can be generalized for
a Y matrix of dimension nxn as follows.
kth transformation : k = 1,2,……(n -1)
Y ij
(k)
= Y ij
(k-1)
– (Y ik
(k-1)
Ykj
(k-1)
) / Y kk
(k-1)
; i, j = (k+1) , ….. , n (3.28)
and Y ik
(k)
= Y ik
(k-1)
/ Y kk
(k-1)
; i = (k+1) , ….. , n (3.29)
After the above (n-1) transformations, the Y matrix is converted into the factor
matrix F which contain all the elements of L and U.
Repeat Solution Algorithm:
The forward elimination is performed on the given vector I using the elements
of L stored in F to obtain the intermediate vector V as shown below.
M.E (Power Systems Engineering) MATHANKUMAR.S, AP/EEE
~
V1 = I1
~
~
1 0 0 V1 I1
~
F21 1 0 V2 = I2 (3.30)
~
F31 F32 1 V3 I3
V2 = I2
(1)
; I2
(1)
= I2 – F21 I1 (3.31)
~
V3 = I3
(2)
; I3
(1)
= I3 – F31 I1 ; I3
(2)
= I3
(1)
– F32 I2
(1)
The above steps can be generalized as :
~
Vi = Ii
(i-1)
; i = 1,2,………..n
Transformation on Ii ; i = 2,3 …..n is performed using
Ii
(j)
= Ii
(j-1)
- Fij Ij
(j-1)
; j= 1,2, ….. (i -1) (3.32)
~
The back substitution is performed on the intermediate vector V using the elements of U
stored in F to obtain the solution vector V as shown below:
~
F11 F12 F13 V1 V1
~
0 F22 F23 V2 = V2 (3.33)
~
0 0 F33 V3 V3
~ ~ ~
V3 = V3
(1)
; V3
(1)
= V3 / F33
~ ~ ~ ~ ~ ~
V2 = V2
(2)
; V2
(1)
= V2 – F23 V3
(1)
; V2
(2)
= V2
(1)
/ F22 (3.34)
~ ~ ~ ~ ~ ~ ~ ~ ~
V1 = V1
(3)
; V1
(1)
= V1 – F12 V2
(2)
; V1
(2)
= V1
(1)
– F13 V3
(1)
; V1
(3)
= V1
(2)
/ F11
M.E (Power Systems Engineering) MATHANKUMAR.S, AP/EEE
The above steps can be generalized as
i = n, ….., 2, 1
j = n, ….., (i+1), i
No
If (j = i)?
Yes
~ ~ ~
Vi = Vi – Fij Vj
~ ~
Vi = Vi / Fij
Fig 3.5 Flow Chart for Repeat Solution
Z matrix through factorization of Y and repeat solution:
The relation between Y and Z is given by eqn. (3.35)
Y Z = I (3.35)
Where, I is the identity matrix.
Eqn. (3.35) can be written as
Y (Z1 Z2 …. Zn) = ( I1 I2 ….. In ) (3.36)
Where, Zi = ith
column of Z matrix
and Ii = ith
column of identity matrix.
Eqn. (3.36) can be split into n equations
Y Zi = Ii ; i = 1, 2, …. ,n (3.37)
From (3.37) it is clear that the ith
column Zi of Z matrix can be obtained
through factorization of Y and repeat solution on Ii.
M.E (Power Systems Engineering) MATHANKUMAR.S, AP/EEE
Instruction:
The program should have three sections: Input Section, Compute Section and
Output Section.
I. Input Section: Pre-requisite:
Before creating the input data file, draw a single-line diagram showing the buses,
lines, transformers, shunt elements, bus generations and demands. (Refer Question)
Bus Id numbers are serially given from 1 to NB where NB is the total number of
buses in the system.
The data to be read from an input file should contain the general data,
transmission line data, transformer data and shunt element (capacitor / reactor)
data in the following sequence:
i. General Data:
Number of buses, number of transmission lines, number of transformers, number
of shunt elements (capacitor / reactor) and the base MVA of the network.
ii. T r a n s m i s s i o n Line Data:
The following data to be read for all lines, (one line for each transmission line):
 Identification number (serial number) of line
 Identification number of sending end and receiving end buses of line
 Series impedance (R,X)of the line in per unit.
 Half-line-charging susceptance, Bc, in per unit.
 Maximum loadability limit (rating) of line in MVA
iii. Transformer Data:
The following data to be read for all transformers (one line for each transformer):
 Identification number (serial number) of transformer
 Identification number of sending end (tap side) bus and receiving end
bus of transformer.
 Impedance (R,X) of transformer in per unit.
 Off-nominal tap ratio
 Maximum loadability limit (rating) of transformer in MVA
iv. Shunt element (capacitor / reactor) Data:
The following data to be read for all shunt elements (one line for each element):
 Identification number (serial number) of the shunt element
 Identification number of the bus
 Rated capacity in MVA (positive for capacitor and negative for inductor).
II. Compute Section:
To form the Y matrix using the algorithm in section 3.4
M.E (Power Systems Engineering) MATHANKUMAR.S, AP/EEE
III. Output Section:
To create an output file in a report form comprising the following:
(i) Student Information :
(ii) Input Data with proper headings :
(iii) Results with proper headings: Element value (in per unit) of Y printed
row wise.
EXERCISES:
BY using AU power software & MATLAB for formation of bus admittance matrix Y
of a power network using the “Two – Rule Method”.
3-BUS, 3-LINES POWER SYSTEM Single-Line Diagram
Base MVA = 100
Transmission Line Data:
Line ID.
No
Send Bus
No.
Receive
Bus No.
Resist
P.U
Reactance
P.U.
Half Line
charging
Suscept.
P.U
Rating
MVA
1 1 2 0
2 1 3 0
3 2 3 0
1
1
2
2
3
3
M.E (Power Systems Engineering) MATHANKUMAR.S, AP/EEE
Viva Questions
1. What is per-unit? (or) Define the way of representation of power system quantities.
(or) Define the per unit value of any electrical quantity.
2. Define bus in a power system network (or) what is called as bus?
3. What is single line diagram (or) one line diagram?
4. List out the components of power system.
5. What is called as driving point and transfer impedances?
6. Mention the advantages of bus admittance matrix Y Bus.
7. What is Triangular factorization?
8. Define primitive network. (or) What is primitive network?
9. What is off nominal transformer ratio?
10. Define unity matrix.
11. What is called as self admittance and mutual admittance matrix?
12. What are the representation of loads?
13. How loop impedance matrices are formed?
14. What is a bus impedance matrix?
15. How bus admittance matrices are formed?
16. What are the methods available for forming bus impedance matrix?
17. How the power system network can be studied using mathematical model?
18. Define bus admittance matrix.
19. How the network equations can be formed?
20. What are the advantages of per unit computations?
M.E (Power Systems Engineering) MATHANKUMAR.S, AP/EEE
Result:
Marks split-up
Marks
Secured
Marks
Awarded
Basic understanding 15
Theoretical Calculation 20
Conducting 15
Software output with graph
(Aupower & MATLAB)
20
Comparison Results 10
Record 10
Viva - voce 10
Total Marks 100
M.E (Power Systems Engineering) MATHANKUMAR.S, AP/EEE
EXPERIMENT: 4 Date:
LOAD FLOW ANALYSIS - I: SOLUTION OF LOAD
FLOW AND RELATED PROBLEMS USING
GAUSS-SEIDEL METHOD
AIM
 To understand, the basic aspects of load flow analysis of power systems
that is required for effective planning and operation of power systems.
 To understand, in particular, the mathematical formulation of load flow
model in complex form and a simple method of solving load flow
problems of small sized system using Gauss-Seidel iterative algorithm.
OBJECTIVES
 To write a computer program to solve the set of non-linear load flow
equations using Gauss-Seidel Load Flow (GSLF) algorithm and present
the results in the format required for system studies.
 To investigate the convergence characteristics of GSLF algorithm for
normally loaded small system for different acceleration factors.
 To investigate the effects on the load flow results, load bus voltages
and line /transformer loadings, due to the following control actions:
a. Variation of voltage settings of P-V buses
b. Variation of shunt compensation at P-Q buses
c. Variation of tap settings of transformer
d. Generation shifting or rescheduling.
SOFTWARE REQUIRED
GAUSS – SEIDEL METHOD module of AU Power lab or equivalent
THEORETICAL BACKGROUND
Need For Load Flow Analysis
Load Flow analysis, is the most frequently performed system study by
electric utilities. This analysis is performed on a symmetrical steady-state
operating condition of a power system under “normal” mode of operation
M.E (Power Systems Engineering) MATHANKUMAR.S, AP/EEE
and aims at obtaining bus voltages and line / transformer flows for a
given load condition. This information is essential both for long term
planning and next day operational planning. In long term planning, load
flow analysis, helps in investigating the effectiveness of alternative plans
and choosing the “best” plan for system expansion to meet the projected
operating state. In operational planning, it helps in choosing the “best”
unit commitment plan and generation schedules to run the system
efficiently for the next day‟s load condition without violating the bus
voltage and line flow operating limits.
Description of Load Flow Problem
In the load flow analysis, the system is considered to be operating
under steady state balanced condition and per phase analysis is used.
With reasonable assumptions and approximations, a power system
under this condition may be represented by a power network as
shown by the single-line diagram in Annexure 4.1.
The network consists of a number of buses (nodes) representing either
generating stations or bulk power substations, switching stations
interconnected by means of transmission lines or power transformers.
The bus generation and demand are characterized by complex powers
flowing into and out of the buses respectively.Each t r ansmi ssio n
l i n e is characterized by its π equivalent circuit. Shunt compensating
capacitor or reactors are represented as shunt susceptance.
Load Flow analysis is essentially concerned with the determination
of complex bus voltages at all buses, given the network configuration
and the bus demands. Let the given system demand (sum of all the bus
demands) be met by a specific generation schedule. A generation
schedule is nothing but a combination of MW generation (chosen within
their ratings) of the various spinning generators the total of which
should match the given system demand plus the transmission losses.
It should be noted that there are many generation schedules
available to match the given system demand and one such schedule is
chosen for load flow analysis.
The “Ideal” Load Flow problem is stated as follows:
Given: The network configuration (bus admittance matrix), and all the
bus power injections (bus injection refers to bus generation minus bus
demand)
M.E (Power Systems Engineering) MATHANKUMAR.S, AP/EEE
To determine: The complex voltages at all the buses.
X =(δ1 δ2 ………… δn V1 V2 …….VN)T = ( δT VT)T
Once the „state‟ of the system is known, all the other quantities of interest
in the power network can be computed.
The above statement of Load Flow problem will be modified later after
taking into account certain practical constraints.
Development of Load Flow Model
The Load Flow model in complex form is obtained by writing one
complex power matching equation at each bus.
PGk+ jQGk G PDk+ jQDk PIk +jQIk = (PGk - PDk) + j (QGk - QDk)
k Vk
(Pk+ jQk) Ik
k Vk
(Pk + jQk) Ik
(a) (b)
Fig 4.1 Complex Power Balancing at a Bus
Referring to Fig 4.1 (b) the complex power injection (generation minus
demand) at the kth bus is equal to the complex power flowing into the
network at that bus which is given by
PIk + JQIk = Pk + jQk (4.1)
In expanded form, (PGk - PDk) + j (QGk - QDk) = VkIk
*
(4.2)
The network equation relating bus voltage vector V with bus current
vector I is
YV = I (4.3)
Taking the kth component of I from (4.3) and substituting for Ik* in (4.2)
we get the power flow model in complex form as
N
PIk + jQIk = Vk km* Vm*; k=1,2,………… N (4.4)
m=1
M.E (Power Systems Engineering) MATHANKUMAR.S, AP/EEE
Transmission line / Transformer Flow Equation:
In a Load Flow package after solving equation (4.4) for complex bus
voltages using any iterative method, the active and reactive power flows
in all the lines/ transformers are to be computed. A common Fig 4.2. For
a transmission line set the variable “a” equal to unity and for a
transformer set variable bc equal to zero. The expression for power flow
in line / transformer k-m from the kth bus to the mth bus, measured at the
kth bus end is given by (refer Fig 4.2)
Fig 4.2 PI Equivalent Circuit of a Transmission Line / Transformer
Pkm + jQkm = Vk Ik* = Vt It * (4.5)
Noting that, Vk / Vt = a (4.6)
It = (Vt -Vm) ykm + Vt (jbc) (4.7)
Substituting equations (4.6) and (4.7) in equation (4.5) we get
Pkm + jQkm = (Vk/a) [(Vk * /a) – V m *)] y km * + (Vk/a)2
(jbc)* (4.8)
Similarly the power flow in line k-m from the mth bus to kth bus measured at
the mth bus end is
Pmk + jQmk = VmI m * = Vm[Vm * – (V k * /a)] y km * + V2
m (jbc)* (4.9)
The complex power loss in line / transformer k-m, PLkm + jQLkm, is given by the
sum of the two expressions (4.8) and (4.9)
Classification of Buses
From the Load Flow model in equation (4.4) and from the definition of
complex bus voltage, Vk as
Vk = |Vk|└δk
M.E (Power Systems Engineering) MATHANKUMAR.S, AP/EEE
one can observe that there Any two of these four may be treated as
independent variables (that is specified) while the other two may be
computed by solving power flow equations. The buses are classified
based on the variables specified. Three types of buses classified
based on practical requirements are given below:
Slack bus: While specifying a generation schedule for a given system
demand, one can fix up the generation setting of all the generation
buses except one bus because of the limitation of not knowing the
transmission loss in advance. This leaves us with the only s and |Vs|
pertaining to a generator bus (usually a large capacity generation bus is
chosen and this is called as slack bus) and solving for the remaining (N-
1) complex bus voltages from the respective (N-1) complex load
flow equations. Incidentally the specification of |Vs| helps us to fix
the voltage level of the δs as zero, makes Vs as reference phasor. Thus
for the slack both δ and |V| are specified and PG and QG are to
be computed only after a iterative solution of bus voltages is
completed.
P-V buses: In order to maintain a good voltage profile over the system,
it is customary to maintain the bus voltage magnitude of each of the
generator buses at a desired level. This can be achieved in practice by
proper Automatic Voltage Regulator (AVR) settings. These generator
buses and other Voltage-controlled buses with controllable reactive power
source such as SVC buses are classified as P-V buses since PG and |V| are
specified at these buses. Only one state variable, δ is to be computed at
this bus. The reactive power generation QG at this bus which is a
dependent variable is also to be computed to check whether it lies
within its operating limits.
P-Q buses: All other buses where both PI and QI are specified are
termed as P-Q buses and at these buses both δ and |V| are to be
computed. Hence the “Practical” Load Flow problem may be stated as:
Given: The network configuration (bus admittance matrix), all the
complex bus power demands, MW generation schedules and voltage
magnitudes of all the P-V buses, and voltage magnitude of the slack
bus,
To determine: The bus voltage phase angles of all buses except the slack
bus and bus voltage magnitudes of all the P-Q buses. Hence the state
vector to be solved from the Load Flow model is
M.E (Power Systems Engineering) MATHANKUMAR.S, AP/EEE
X = (δ 1 δ 2 δ NP V1V2 …….. VNQ) T
Where, NP = N-1
NQ = N-NV – 1
and the NV number of P-V buses and the slack bus are arranged at
the end.
Solution to Load Flow Problem
A number of methods are available for solving Load Flow problem. In all
these methods, voltage solution is initially assumed and then improved
upon using some iterative process until convergence is reached.
The following three methods will be presented:
(i) Gauss-Seidel Load Flow (GSLF) method
(ii) Newton-Raphson Load Flow (NRLF) method
(iii) Fast Decoupled Load Flow (FDLF) method
The first method GSLF is a simple method to program but the voltage
solution is updated only node by node and hence the convergence rate is
poor. The NRLF and FDLF methods update the voltage solution of all the
buses simultaneously in each iteration and hence have faster convergence
rate.
Taking the complex conjugate of equation (4.4) and transferring Vk to
the left hand side, we obtain
N
Vk = [(PIk – jQIk) / Vk* - ΣYkm Vm] / Ykk
m = 1
m ≠ k
k = 1,2, …..(N -1) (Slack bus excluded) (4.10)
Define Ak = (PIk – jQIk) / Ykk (4.11)
Bkm = Ykm / Ykk (4.12)
M.E (Power Systems Engineering) MATHANKUMAR.S, AP/EEE
LOAD FLOW SOLUTION (EQUATION) :
The assumptions and approximations made in the load flow equations.
   
N
P V y V Cos in ni i in inn 1
     

(1)
   
N
Q V y V Sin in ni i in inn 1
      

(2)
 Line resistances being small are neglected. Active power loss PL of the
system is zero. Thus in (1) & (2) 90 and 90in ii      
  ni   is small 6


 
 
  so that    Sin n ni i      
All buses other than the slack bus (bus (1)) are PV buses.
i.e.Voltage magnitudes at al the buses including the slack bus are
specified & (2) are reduced as
  
N
P V y V n , i 1, 2......Nni i in in 1
    

(3)
    
N 2
Q V y V Cos n V y , i 1, 2......Nni i in i i ii
n 1
n i
     


(4)
Since iV ‟S are specified equation (3) represents a set of linear algebraic
equations in i „s which are (N-1) in number as 1 is specified at slack bus
 01  .
The Nth equation corresponding to slack bus (N=1) is redundant as the real
power injected at this bus is now fully specified as,
 
N N
P P P ; P 01 Di LGii 2 i 2
   
 
Equation (3) can be solved explicitly for n .............., 32 which is
substituted in (4) yields Qi „s the reactive power bus injections.
FORMULATION OF LOAD FLOW EQUATIONS USING Y Bus MATRIX
The load flow equations can be formed using either the mesh or node basis
equation of a power system. However, from the view point of computer
time and memory, the nod admittance formulation using the nodal voltages
as the independent variables is the mo economic.
M.E (Power Systems Engineering) MATHANKUMAR.S, AP/EEE
The node basis matrix equation of a n-bus system given by
Ybus V=I …………………………….…(1)
Where,
Ybus -- Bus admittance matrix of order (nxn)
V Bus (node) -- Voltage matrix of order (n x 1)
I -- Source current matrix of order (n x 1).
An separating the real and imaginary parts of eqn (1) we get.
..………………. (2)
…………………(3)
..……………….. (4)
The equations (2), (3) and (4) are called load-flow equations of Newton-
Raphson method.
LOAD FLOW SOLUTION BY GAUSS-SEIDEL METHOD
The Gauss-Seidel method is an iterative algorithm for solving a set of non-
linear load flow equations. The non-linear load flow equations are given by
equation (2).
When, p = 1,2 n and this equation is presented here for convenience
V










  

 
1
1 1
*
)(
1 p
q
n
pq
qpqqpq
p
pp
pp
p VYVY
V
jQP
Y
……………. (5)
Where, P = 1,2,3 ……… n
The variables in the equations obtained from equ (5) for p = 1,2,3 ……. n are
the node voltages V1 ,V2 ,V3 ,……….Vn. In Gauss-Seidel method an initial
value of voltages are assumed and they are denoted as
V1‟ ,V2‟ ,V3‟ ,……….Vn‟. On substituting these initial values in equ (5) and by
taking p = 1, the revised value of bus- 1 voltage V1‟ is computed. The revised
value of bus voltage V1‟ is replaced for initial value V0 and the revised bus-2
voltage V2‟ is computed. Now replace the V1‟ for V1 and V2‟ for V2 and
perform the calculationforbus-3 and soon.
M.E (Power Systems Engineering) MATHANKUMAR.S, AP/EEE
The process of computing all the bus voltages as explained above is called
one iteration. The iterative process is then repeated till the bus voltage
converges within prescribed accuracy. The convergence of bus voltage is
quite sensitive to the initial values assumed. Based on practical experience it
is easier to get a set of initial voltages very close to final solution.
In view of the above discussions the load flow equation [5] can be written in
the modified form as shown below.
V










  

 

1
1 1
1
*
1
)(
1 p
q
n
pq
K
qpq
K
qpqK
p
pp
pp
K
p VYVY
V
jQP
Y
…………………….(6)
where,
Vik = kth iteration value of bus voltage Vi
Vik+1= (k+1)th iteration value of bus voltage Vi
It is important to note that the slack bus is a reference bus and so its voltage
will not change. Therefore in each iteration the slack bus voltage is not
modified
For a generator bus, the reactive power is not specified. Therefore in order to
calculate the phase of bus voltage of a generator bus using equation (6), we
have to estimate the reactive power from the bus voltages and admittances
as shown below.
From equation we get,
……………………….(7)
From equation (7) the equation for complex power in bus-p during (k + i)th
iteration can be obtained as shown in equation (8).
…………………(8)
The reactive power of bus-p during (k + i)th iteration is given by imaginary
part of equation (8).
M.E (Power Systems Engineering) MATHANKUMAR.S, AP/EEE
………….. (9)
Also, for generator buses a lower and upper limit for reactive powers will
be specified. In each iteration, the reactive power of generator bus is
calculated using equation (9) and then checked with specified limits. If it
violates the specified limits then the reactive power of the bus is equated
to the limited and it is treated as load bus. If it does not violate the limits
then the bus is treated as generator bus.
GAUSS SEIDEL METHOD USED IN POWER FOLW ANALYSIS:
Digital solutions of the power flow problems follow an iterative process
by assigning estimated values to the unknown bus voltages and by
calculating a new value for ach bus voltage from the estimated value at
the other buses and the real and reactive power specified.
A new set of values for the voltage at each bus is thus obtained and used
to calculate still another set of bus voltages.
Each calculation of a new set of voltages is called ITERATION.
The iterative process is repeated until the changes at each bus are less
than a specified minimum value.
We derive equations for a four bus system with the slack bus designated
as number 1 computations start with bus (2)
If P2sch and Q2sch are the scheduled real and reactive power, entering the
network at bus (2)
From the equation,
N*
P jQ V y Vni i i inn 1
 

(1)
with, i = 2 and N = 4
P sch jQ sch2 2
y V y V y V y V21 1 22 2 23 3 24 4*
V2

    (2)
Solving for V2 gives
 
P sch jQ sch1 2 2
V y V y V y V2 21 1 23 3 24 4*
y V22 2

   
 
 
 
(3)
M.E (Power Systems Engineering) MATHANKUMAR.S, AP/EEE
If suppose bus (3) and (4) are also load buses with real and reactive power
specified.
At bus (3),
 
P sch jQ sch1 3 3
V y V y V y V3 31 1 32 2 34 4*
y V33 3

   
 
 
 
(4)
Similarly at bus (4)
 
P sch jQ sch1 4 4
V y V y V y V4 41 1 42 2 43 3*
y V44 4

   
 
 
 
(5)
The solution proceeds by iteration based on scheduled real and reactive
power at buses (2), (3) and (4). The scheduled slack bus voltage is
V V1 1 1  and initial voltage estimates      0
4
0
3
0
2 , VandVV at other buses
Solution of equation (3) gives the corrected voltage  1
2V calculated from
 
 
   
 P sch Q sch11 0 02, 2,
V y V y V y V2 21 1 23 3 24 40 *
y V22 2

   
 
 
  
(6)
 All the quantities in the right hand side expression are
either fixed specifications or initial estimates.
The calculated value  1
2V and the estimated value  0
2V will not agree.
Agreement would be reached to a good degree of accuracy after several
iterations.
This value would not be the solution for V2 for the specific power flow
conditions, however because the voltages on which this calculation for V2
depends are the estimated values  0
3V and  0
4V at the other buses, and the
actual voltages are not yet known.
Substituting
 1
2V in 4th equation we obtain the first calculated value at
bus (3)
 
 
   
 P sch jQ sch11 1 03, 3,
V y V y V y V3 31 1 32 2 34 40 *
y V33 3

   
 
 
  
(7)
M.E (Power Systems Engineering) MATHANKUMAR.S, AP/EEE
The process is repeated at bus (4)
 
 
   
 P sch jQ sch11 1 14, 4,
V y V y V y V4 41 1 42 2 43 30 *
y V44 4

   
 
 
  
(8)
This completes the first iteration in which the calculated values are found
for each state variable.
Then, the entire process is carried out again and again until the amount of
correction in voltage at every bus is less than some predetermined precision
index.
This process of solving the power – flow equations is known as the
“GAUSS – SEIDEL ITERATIVE METHOD”
It is common practice to set the initial estimates of the unknown voltages at
all load buses equal to 0
00.1  per unit.
Such initialization is called a FLAT START because of the uniform
voltage profile assumed.
For a system of N buses the general equation for the calculated voltage at
any bus (i) where P and Q are scheduled is
 
 
   P sch jQ sch i 1 N1k k k 1i,, i,
V y V y Vi ij j ij jk 1 * j 1 j i 1y Vii i
  
    
   
 
 
  
(9)
The superscript (K) denotes the number of iteration in which the voltage is
currently being calculated and (k-1) indicates the number of the preceding
iteration.
Equation (9) applies only at load buses where real and reactive powers are
specified.
An additional step is necessary at Voltage controlled buses where voltage
magnitude is to remain constant.
The number of iterations required may be reduced may be reduced
considerably if the connection in voltage at each bus is multiplied by some
M.E (Power Systems Engineering) MATHANKUMAR.S, AP/EEE
constant that increases the amount of correction to bring the voltage closer to
the value it is approaching.
The multiplier that accomplishes this improved convergence is called an
ACCELERATION FACTOR.
The difference between the newly calculated voltage and the best previous
voltage at the bus is multiplied by the appropriate acceleration factor to
obtain a better correction to be added to the previous value. For example,
At bus (2) in the first iteration we have the accelerated value accV .1
2 defined
by
 
     1 0 1
V , acc 1 V V2 2 2    
       
 1 0 1 0
V , acc V V V2 2 2 2    (10)
 acceleration factor.
Generally, for bus (i) during iteration K, the accelerated value is given by,
 
     k k 1 k
V , acc 1 V Vi i,acc i

    
       k k 1 k k 1
V , acc V V V
i i,acc i i,acc
 
    (11)
In power flow studies  is generally set at about 1.6 and cannot exceed 2 if
convergence is to occur.
Voltage controlled buses (or) PV – buses:
When voltage magnitude rather than the reactive power is specified at bus
(i), the real and imaginary components of the voltages for each iteration are
found by first computing a value for the reactive power.
From
N*
P jQ V y Vni i i inn 1
 

 N*
Q I V y Vmi i ij jj 1
 
 (12)
Equivalent algorithmic expression,
       
 i 1 Nk k 1 * k k 1
Q I V y V y Vmi i ij j ij jj 1 j 1
 
   
 
 
  
(13)
M.E (Power Systems Engineering) MATHANKUMAR.S, AP/EEE
Im Imaginary par of
 k
Q
i is substituted in equation (9) to find a new value
of
 k
V
i .The components of the new
 k
V
i are then multiplied by the ratio of
the specified constant magnitude V
i to the magnitude of
 k
V
i from (9)th
equation.
In 4 – bus system, if bus (4) is voltage controlled.
Equation (13) becomes,
         
  1 0 * 1 1 0
Q I V y V y V , acc y V , acc y V
4 m 4 41 1 42 2 43 3 44 4
     (14)
 The calculated voltages of buses (2) and (3) are accelerated
values of the first iteration.
Substitute  1
4Q for Q4,sch in (9) for bus (4) yields.
 
 
 
   
1
P , sch jQ11 1 14 4
V y V y V y V acc
4 41 1 42 2 43 30 *
y V44 4

   
 
 
 
(15)
 all the quantities on the right hand side are known.
 Since 4V is specified,
We correct the magnitude of  1
4V as
 
 
 
1
V1 4
V , corr V
4 4 1
V
4

(16)
and proceed to the next step with stored value  
corrV ,1
4 of bus (4) voltage
having the specified magnitude in the remaining calculations of the
iteration. The reactive power Qg must be within definite limits.
Q Q Q
min g nax
 
Advantages of Gauss- seidel method:
 Calculations are simple and so the programming task is lesser.
 The memory requirement is less
 Useful for small size system.
Disadvantages:
 Requires large number of iterations to reach convergence.
 Not suitable for large systems
 Convergence time increases with size of the system.
M.E (Power Systems Engineering) MATHANKUMAR.S, AP/EEE
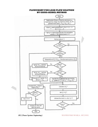
FLOWCHART FOR LOAD FLOW SOLUTION
BY GAUSS-SEIDEL METHOD
M.E (Power Systems Engineering) MATHANKUMAR.S, AP/EEE
Procedure
Write a program for iteratively solving non-linear Load Flow
equations using Gauss-Seidel method for small and medium sized
power systems. The program should have three sections i.e. input
section, Compute section and Output section.
I - Input section
Pre-requisite:
Before creating the input data file, draw a single- line diagram showing
the buses, lines, t r a n s f o r m e r s , shunt e l e m e n t s ,
bus g e n e r a t i o n a n d l o a d s ( Refer in Annexure 4 .1). Bus ID
numbers are serially given from 1 to NB where NB is the total
number of buses comprising P-V buses (which includes the slack bus)
and P-Q buses.
The data to be read from an input file should contain general data,
bus data, line data, transformer data and shunt element data in the
following sequence.
(i) General Data
The following data are read in one line
a) Total number of buses
b) Number of P-V buses
This includes all the voltage-controlled buses such as
generator buses (including slack bus),synchronous condenser
buses and SVC buses for which a specified voltage magnitude
is to be maintained.
c) Number of P-Q buses.
This includes all load buses, dummy (zero generation and zero
loads) buses and generator buses in which voltage magnitude
is not controlled.
d) Number of transmission lines.
e) Number of transformers.
f) ID number of slack bus.
g) Number of shunt elements.
h) Maximum number of iterations to be performed.
i) System MVA base.
j) Convergence tolerance in p.u. voltage.
k) Acceleration factor to be used.
M.E (Power Systems Engineering) MATHANKUMAR.S, AP/EEE
(ii) Bus Data
The following data are read for each bus in one line.
P-V Bus Data
(a) ID number of bus
(b) Active power generation in MW
(c) Active power load in MW
(d) Reactive power load in MVAR
(e) Maximum limit of reactive power generation in MVAR.
(f) Minimum limit of reactive power generation in MVAR.
(g) Scheduled voltage magnitude of the bus in p.u.
P-Q Bus Data:
(a) ID number of bus
(b) Active power load in MW.
(c) Reactive power load in MVAR.
(d) Initial voltage magnitude assumed in p.u.
(iii) Transmission line data
(iv) Transformer Data
(v) Shunt elements data
The data to be read and the sequence in which it is to be read for
(iii), (iv) and (v) are the same as that given in exercise under
Experiment 4.
II-Compute Section
Starting from the initial bus voltage solution (usually a “flat start” is
assumed), update the voltage solution iteratively using Gauss-Seidel
method until the convergence criteria on bus voltage m a g n i t u d e is
s a t i s f i e d . Typical v a l u e o f t o l e r a n c e f o r v o l t a g e
m a g n i t u d e convergence is 0.001 p.u .
III - Output section
Create an output file in a report form comprising the following:
(i) Student information: As specified in exercise under experiment 3.
(ii) Input data: with proper headings.
(iii) Results obtained with proper headings, in the following sequence:
M.E (Power Systems Engineering) MATHANKUMAR.S, AP/EEE
System details
Total No of Buses: No of P-V
Buses: No of P-Q Buses: No of Lines:
No of Transformers: No of Shunt elements: Slack
bus ID number: System base MVA:
Convergence details
Maximum iterations prescribed:
Maximum iterations taken:
Convergence tolerance prescribed:
Convergence limit reached:
Bus Results
The results are to be printed under the following headings:
Bus
Id.No
Generation Demand Bus Voltage Compensation
MW MVAR MW MVAR Magnitude
p.u.
Angle
degrees
MVAR
For each one of the buses, whether it is a P-V bus or a P-Q bus, one line
covering the above information is to be printed.
Transmission line / Transformer Results
The results are to be printed under the following headings.
Sending
Bus No
Receiving
Bus No
Flow
MW
Flow
MVAR
Flow
MVA
Rating
MVA
P loss
MW
Q loss
MVAR
For each one of the lines / transformers, two lines are to be printed. The
first line printed should have all the above information pertaining to the
forward direction including Rating, Ploss and Qloss. The second line
to be printed should have the above information, pertaining to the
flow in the reverse direction excluding Rating, Ploss and Qloss.
Exercise:
i. Prepare the data for the 6-bus system described in the Annexure 4.1.
Run the GSLF program with an acceleration factor of 1.0 and a
convergence for voltage tolerance of 0.001p.u by using available
software.
Power System Simulation Lab - 1
M.E (Power Systems Engineering) MATHANKUMAR.S, AP/EEE
ANNEXURE 4.1
6-BUS, 7-LINES / TRANSFORMER POWER SYSTEM Single-Line Diagram
Buses : 6, numbered serially from 1 to 6
Lines : 5, numbered serially from L1 to L5
Transformers: 2, numbered serially as T1 and T2
Shunt Load : 2, numbered serially as s1 and s2
Base MVA : 100
Bus Data – P-V Buses:
Bus ID
No.
Generation, MW Demand Gen. Limit
MVAR
Scheduled
Volt (p.u)
Schedule Max Min MW MVAR Max Min
1 ? 200 40 0.0 0.0 100.0 -50.0 1.02
2 50.0 100 20 0.0 0.0 50.0 -25.0 1.02
Bus Data – P-Q Buses
Bus ID No Deman
d
Volt. Mag.
Assumed
(p.u)
MW MVAR
3 55.0 13.0 1.0
4 0.0 0.0 1.0
5 30.0 18.0 1.0
6 50.0 5.0 1.0
M.E (Power Systems Engineering) MATHANKUMAR.S, AP/EEE
Transmission Line Data:
Line
ID.
No
Send Bus
No.
Receive
Bus No.
Resist
P.U
Reactance
P.U.
Half Line
charging
Suscept.
P.U
Rating
MVA
1 1 6 0.123 0.518 0.0 55
2 1 4 0.080 0.370 0.0 65
3 4 6 0.087 0.407 0.0 30
4 5 2 0.282 0.640 0.0 55
5 2 3 0.723 1.050 0.0 40
Transformer Data:
Transformer
ID.No
Send (*)
Bus No.
Receive
Bus No.
Resist.
P.U
Reactance
P.U.
Tap Ratio Rating
MVA
1 6 (*) 5 0.0 0.300 1.000 30
2 4 (*) 3 0.0 0.133 1.000 55
(*) Note: The sending end bus of a transformer should be the tap side.
Shunt Element Data:
Shunt ID No. Bus ID. No. Rated Capacity
MVAR (*)
1 4 2.0
2 6 2.5
(*) Note: Sign for capacitor : +ve
Sign for Inductor : -ve
Exercise:
ii. Two voltage sources V 120 5 & V 100 01 2
 
     are connected by a
short line of impedance Z 1 j7   . Determine the real and reactive
power supplied or received by each source and the power loss in the
line. Write the program in MATLAB. Compare the results.
M.E (Power Systems Engineering) MATHANKUMAR.S, AP/EEE
Viva Questions
1. What is the need for load flow study?
2. Why power flow analysis is made?
3. Define voltage controlled bus.
4. What are the different types of buses in a power system?
5. What is power flow study or load flow study?
6. States the major steps involved in load flow studies.
7. What are the quantities determined through load flow studies?
8. What is PQ –bus?
9. Define load bus?
10. What is Swing bus?
11. What is the need for slack bus?
12. What are the iterative methods mainly used for the solution of load flow
problems?
13. Write the load flow equation of Gauss-Seidel method.
14. What are the advantages & disadvantages of Gauss-Seidel method?
15. What is an acceleration factor?
16. What do you mean by a flat voltage start?
17. When the generator bus is treated as load bus?
18. What are the information‟s that are necessary to solve the power –flow problem?
19. Why acceleration factor used in the Gauss –Seidel method?
20. What are the operating constraints used in the load flow studies?
M.E (Power Systems Engineering) MATHANKUMAR.S, AP/EEE
Result:
Marks split-up
Marks
Secured
Marks
Awarded
Basic understanding 15
Theoretical Calculation 20
Conducting 15
Software output with graph
(Aupower & MATLAB)
20
Comparison Results 10
Record 10
Viva - voce 10
Total Marks 100
M.E (Power Systems Engineering) MATHANKUMAR.S, AP/EEE
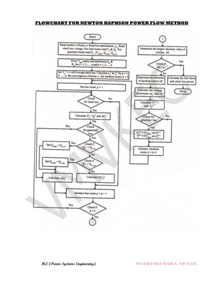
EXPERIMENT: 5 Date:
LOAD FLOW ANALYSIS - I: SOLUTION OF LOAD
FLOW AND RELATED PROBLEMS USING
NEWTON-RAPHSON METHOD
AIM
 To understand the following for medium and large scale power systems:
 Mathematical formulation of the load flow problem in real
variable form.
 Newton-Raphson method of load flow (NRLF) solution.
 To become proficient in the usage of software for practical problem
solving in the areas of power system planning and operation
 To become proficient in the usage of the software in solving
problems using Newton-Raphson method.
OBJECTIVES
 To investigate the convergence characteristics of load flow solutions
using NRLF algorithm for different sized systems and compare the same
with that of GSLF algorithm.
 To investigate the effect of variation of voltage-control parameters such
as generator voltage magnitude setting, off-nominal tap ratio of
transformer and MVAR injections of shunt capacitor / inductor on
the voltage profile and transmission loss of the system.
 To assess the effect of single outage contingencies such as a line
outages and generator outages.
SOFTWARE REQUIRED
NEWTON RAPHSON module of AU Powerlab or equivalent
THEORETICAL BACKGROUND
Need For Load Flow Analysis
Load Flow analysis, is the most frequently performed system study by
electric utilities. This analysis is performed on a symmetrical steady-state
operating condition of a power system under “normal” mode of operation
and aims at obtaining bus voltages and line / transformer flows for a
given load condition. This information is essential both for long term
planning and next day operational planning. In long term planning, load
M.E (Power Systems Engineering) MATHANKUMAR.S, AP/EEE
flow analysis, helps in investigating the effectiveness of alternative plans
and choosing the “best” plan for system expansion to meet the projected
operating state. In operational planning, it helps in choosing the “best”
unit commitment plan and generation schedules to run the system
efficiently for the next day‟s load condition without violating the bus
voltage and line flow operating limits.
Description of Load Flow Problem
In the load flow analysis, the system is considered to be operating
under steady state balanced condition and per phase analysis is used.
With reasonable assumptions and approximations, a power system
under this condition may be represented by a power network as
shown by the single-line diagram in Annexure 5.1.
The network consists of a number of buses (nodes) representing either
generating stations or bulk power substations, switching stations
interconnected by means of transmission lines or power transformers.
The bus generation and demand are characterized by complex powers
flowing into and out of the buses respectively.Each t r ansmi ssio n
l i n e is characterized by its π equivalent circuit. Shunt compensating
capacitor or reactors are represented as shunt susceptance.
Load Flow analysis is essentially concerned with the determination
of complex bus voltages at all buses, given the network configuration
and the bus demands. Let the given system demand (sum of all the bus
demands) be met by a specific generation schedule. A generation
schedule is nothing but a combination of MW generation (chosen within
their ratings) of the various spinning generators the total of which
should match the given system demand plus the transmission losses.
It should be noted that there are many generation schedules
available to match the given system demand and one such schedule is
chosen for load flow analysis.
The “Ideal” Load Flow problem is stated as follows:
Given: The network configuration (bus admittance matrix), and all the
bus power injections (bus injection refers to bus generation minus bus
demand)
M.E (Power Systems Engineering) MATHANKUMAR.S, AP/EEE
To determine: The complex voltages at all the buses.
X =(δ1 δ2 ………… δn V1 V2 …….VN)T = ( δT VT)T
Once the „state‟ of the system is known, all the other quantities of interest
in the power network can be computed.
The above statement of Load Flow problem will be modified later after
taking into account certain practical constraints.
Development of Load Flow Model
The Load Flow model in complex form is obtained by writing one
complex power matching equation at each bus.
PGk+ jQGk G PDk+ jQDk PIk +jQIk = (PGk - PDk) + j (QGk - QDk)
k Vk
(Pk+ jQk) Ik
k Vk
(Pk + jQk) Ik
(a) (b)
Fig 5.1 Complex Power Balancing at a Bus
Referring to Fig 5.1 (b) the complex power injection (generation minus
demand) at the kth bus is equal to the complex power flowing into the
network at that bus which is given by
PIk + JQIk = Pk + jQk (5.1)
In expanded form, (PGk - PDk) + j (QGk - QDk) = VkIk
*
(5.2)
The network equation relating bus voltage vector V with bus current
vector I is
YV = I (5.3)
Taking the kth component of I from (5.3) and substituting for Ik* in (5.2)
we get the power flow model in complex form as
N
PIk + jQIk = Vk km* Vm*; k=1,2,………… N (5.4)
m=1
In (5.4) there are N complex variable equations from which the N
unknown complex variables, V1,……V N can be determined.
M.E (Power Systems Engineering) MATHANKUMAR.S, AP/EEE
Transmission line / Transformer Flow Equation:
In a Load Flow package after solving equation (5.4) for complex bus
voltages using any iterative method, the active and reactive power flows
in all the lines/ transformers are to be computed. A common Fig 5.2. For
a transmission line set the variable “a” equal to unity and for a
transformer set variable bc equal to zero. The expression for power flow
in line / transformer k-m from the kth bus to the mth bus, measured at the
kth bus end is given by (refer Fig 5.2)
Fig 5.2 PI Equivalent Circuit of a Transmission Line / Transformer
Pkm + jQkm = Vk Ik* = Vt It * (5.5)
Noting that, Vk / Vt = a (5.6)
It = (Vt -Vm) ykm + Vt (jbc) (5.7)
Substituting equations (5.6) and (5.7) in equation (5.5) we get
Pkm + jQkm = (Vk/a) [(Vk * /a) – V m *)] y km * + (Vk/a)2
(jbc)* (5.8)
Similarly the power flow in line k-m from the mth bus to kth bus measured at
the mth bus end is
Pmk + jQmk = VmI m * = Vm[Vm * – (V k * /a)] y km * + V2
m (jbc)* (5.9)
The complex power loss in line / transformer k-m, PLkm + jQLkm, is given by the
sum of the two expressions (5.8) and (5.9)
Classification of Buses
From the Load Flow model in equation (5.4) and from the definition of
complex bus voltage, Vk as
Vk = |Vk|└δk
M.E (Power Systems Engineering) MATHANKUMAR.S, AP/EEE
one can observe that there Any two of these four may be treated as
independent variables (that is specified) while the other two may be
computed by solving power flow equations. The buses are classified
based on the variables specified. Three types of buses classified
based on practical requirements are given below:
Slack bus: While specifying a generation schedule for a given system
demand, one can fix up the generation setting of all the generation
buses except one bus because of the limitation of not knowing the
transmission loss in advance. This leaves us with the only s and |Vs|
pertaining to a generator bus (usually a large capacity generation bus is
chosen and this is called as slack bus) and solving for the remaining (N-
1) complex bus voltages from the respective (N-1) complex load
flow equations. Incidentally the specification of |Vs| helps us to fix
the voltage level of the δs as zero, makes Vs as reference phasor. Thus
for the slack both δ and |V| are specified and PG and QG are to
be computed only after a iterative solution of bus voltages is
completed.
P-V buses: In order to maintain a good voltage profile over the system,
it is customary to maintain the bus voltage magnitude of each of the
generator buses at a desired level. This can be achieved in practice by
proper Automatic Voltage Regulator (AVR) settings. These generator
buses and other Voltage-controlled buses with controllable reactive power
source such as SVC buses are classified as P-V buses since PG and |V| are
specified at these buses. Only one state variable, δ is to be computed at
this bus. The reactive power generation QG at this bus which is a
dependent variable is also to be computed to check whether it lies
within its operating limits.
P-Q buses: All other buses where both PI and QI are specified are
termed as P-Q buses and at these buses both δ and |V| are to be
computed. Hence the “Practical” Load Flow problem may be stated as:
Given: The network configuration (bus admittance matrix), all the
complex bus power demands, MW generation schedules and voltage
magnitudes of all the P-V buses, and voltage magnitude of the slack
bus,
To determine: The bus voltage phase angles of all buses except the slack
bus and bus voltage magnitudes of all the P-Q buses. Hence the state
vector to be solved from the Load Flow model is
X = (δ 1 δ 2 δ NP V1V2 …….. VNQ) T
M.E (Power Systems Engineering) MATHANKUMAR.S, AP/EEE
Where, NP = N-1
NQ = N-NV – 1
and the NV number of P-V buses and the slack bus are arranged at
the end.
Solution to Load Flow Problem
A number of methods are available for solving Load Flow problem. In all
these methods, voltage solution is initially assumed and then improved
upon using some iterative process until convergence is reached.
The following three methods will be presented:
(i) Gauss-Seidel Load Flow (GSLF) method
(ii) Newton-Raphson Load Flow (NRLF) method
(iii) Fast Decoupled Load Flow (FDLF) method
The first method GSLF is a simple method to program but the voltage
solution is updated only node by node and hence the convergence rate is
poor.
The NRLF and FDLF methods update the voltage solution of all the buses
simultaneously in each iteration and hence have faster convergence rate.
Taking the complex conjugate of equation (5.4) and transferring Vk to
the left hand side, we obtain
N
Vk = [(PIk – jQIk) / Vk* - ΣYkm Vm] / Ykk
m = 1
m ≠ k
k = 1,2, …..(N -1) (Slack bus excluded) (5.10)
Define Ak = (PIk – jQIk) / Ykk (5.11)
Bkm = Ykm / Ykk (5.12)
M.E (Power Systems Engineering) MATHANKUMAR.S, AP/EEE
NEWTON – RAPHSON METHOD FOR LOAD FLOW PROBLEM
To apply the Newton – Raphson method to the solution of the power
low equations, we express the bus voltages and line admittances in polar
form.
From,
 
N
P y V V Cosn ni in i in in 1
     

 
N
Q y V V Sinn ni in i in in 1
      

(1)
When, n = i in the above equations and separating the terms by summations,
  
2 N
P V G V V y Cos
i i ii i n in in n i
n 1
      

(2)
 
2 N
Q V B V V y Sin
i i ii i n in in n in 1
n i
       


(3)
Gii and Bii 
y y Cos ij j y Sin ij
ij ij ij ij
G Bij ij
    
(4)
jBijGijy ijij 
Assume all buses, (except the slack bus) as load buses with known
demands Pdi and Qdi. The slack bus has specified values for 1 and V1 ,
For other buses in the network, the two static variable s i and Vi are to be
calculated in the power – flow solution .
The power mismatches for the typical load bus (i)
calcPischPiPi ,, 
(5)
calcQischQiQi ,, 
For real power Pi,
P P P P P Pi i i i i i
P V V Vi 2 3 4 2 3 4
V V V2 3 4 2 3 4
     
            
     
(6)
The last three terms can be multiplied and divided by their respective voltage
magnitudes without altering their values.
VVP P P P P 32i i i i i
P V Vi 2 3 4 2 3
V V V V2 3 4 2 2 3 3
    
        
    
VP 4i
V4
V V4 4



(7)
A mismatch equation can be written for reactive power Qi.
M.E (Power Systems Engineering) MATHANKUMAR.S, AP/EEE
VVQ Q Q Q Q 32i i i i i
Q V Vi 2 3 4 2 3
V V V V2 3 4 2 2 3 3
    
        
    
VQ 4i
V4
V V4 4



(8)
Each non slack bus of the system has two equations like those for pi and
Qi Collecting all the mismatch equations into vector – matrix form yields.
 The solution of (9) is found by the following iteration.
 Estimate values
 0
i and
 0
Vi for static variables.
 Use the estimates to calculate
 0
P , calci and
 0
Q , calci , from (2)
and (3) mismatches
 0
Pi and
 0
Qi from (5) and the partial
derivative elements of the Jacobian J.
 Solve (9) for the initial corrections
 0
i and
 
 
0
Vi
0
Vi

 Add the solved corrections to the initial estimates to obtain.
     1 0 0
i i i     (10)
     1 0 0
V V Vi i i  
 
 
 
0
V0 i
V 1i 0
Vi
   
 
 
 
 
(11)
 Use the new values
 1
i and
 1
Vi as starting values for
iteration 2 and continue.
The general formulas are
     k 1 k k
i i i

     (12)
     k 1 k k
V V Vi i i

   
 
 
 
k
Vk i
V 1i k
Vi

  
 
 
 
 
(13)
M.E (Power Systems Engineering) MATHANKUMAR.S, AP/EEE
For the four bus system sub matrix J11 has the form
p p p2 2 2
2 3 4
p p p3 3 3
J11
2 3 4
p p p4 4 4
2 3 4
  
  
  

  
  
  
 
 
 
 
 
 
 
 
(14)
Expressions for the elements of this equation are easily found by
differentiating the appropriate number of terms in (2)
The off diagonal element of J11
 Pi
V V y Sin ii j ij ij j i
j

      
 (15)
The typical diagonal element of J11
 
NPi
V V y Sin in ni in in i
n 1
i
n i

      


N Pi
n 1 n
n i

 
 

(16)
By comparing (16) & (3)
P 2i
Q V Bi i ii
j

  

(17)
The formulas for the elements of sub matrix J21 is given by
The off diagonal element of J21 is
 Qi
V V y Cos ii j ij ij j i
j

      
 (18)
The main diagonal element of J21 is
 inininni
N
in
ni
i
iCosyVV
Q







1
N Qi
n 1 n
n i


 

(19)
Comparing (19) with (2) for Pi
]
(20)
The off diagonal elements of J12 are simply the negatives of elements in
J21.
2Qi
P V Gi i iii

 

M.E (Power Systems Engineering) MATHANKUMAR.S, AP/EEE
 This is obtained by multiplying
Pi
Vj



by jV
The diagonal elements of J12 are fond by
 
NPi
V V 2 V G V y Cosn ni i i ii in in i
n 1Vi
n i

      


 
 
 
 
 
(21)
Comparing (21) with (19) & (20)
P Q 2 2i i
V 2 V G P V Gi i ii i i ii
Vi i
 
   
 
(22)
The off diagonal elements of submatrix J22 of the Jacobian are found using
 Q Pi i
V V V j Sinj j i ij ij j i
V ij
 
       

(23)
The main diagonal elements are given by
2Q P 2i i
V 2 V B Q V Bi j ii i i ii
Vi i
 
   
 
(24)
Generally, The off diagonal elements, ji 
P Qi i
M Vij j
Vj j
 
 
 
(25)
Q Pi i
N Vij j
Vj j
 
  
  
(26)
Diagonal elements, j = i
P Q 2i i
M V M 2 Vi Bii i ii ii
Vi i
 
    
  
(27)
Q P 2i i
N V N 2 Vi Gij i ii ii
Vi i
 
   
  
(28)
M.E (Power Systems Engineering) MATHANKUMAR.S, AP/EEE
Using equation (9)


























44
2
4444342444342
3433
2
33332343332
242322
2
222242322
44
2
4444342444342
3433
2
33332343332
242322
2
222242322
2
2
2
2
2
2
BVMNMMNN
MBVMMNNN
MMBVMNNN
GVMNNMMM
NGVNNMMM
NNGVNMMM


























































4
3
2
4
3
2
4
4
3
3
22
4
3
2
/
Q
Q
Q
P
P
P
V
V
V
V
VV



(29)
When voltage controlled buses are given for example if bus (4) is voltage
controlled, and then 4V has a specified constant value and voltage
correction
V4
0
V4

 . So 6th column of (29) is multiplied by zero and so it may
be removed.
 Q4 is not specified.
4Q Cannot be defined. So sixth row of (29) is removed.
In general,
If there are Ng voltage controlled buses, (except slack bus) will have
(2N-Ng-2) rows and columns.
Advantages of Newton – Raphson method
 Faster, more reliable and results are accurate
 Requires less number of iterations for convergence
 Suitable for large systems.
Disadvantages
 Programming logic is more complex than Gauss–seidel method.
 Memory requirement is more.
 Numbers of calculations per iterations are higher than G.S
method.
M.E (Power Systems Engineering) MATHANKUMAR.S, AP/EEE
FLOWCHART FOR NEWTON RAPHSON POWER FLOW METHOD
M.E (Power Systems Engineering) MATHANKUMAR.S, AP/EEE
Procedure
Write a program for iteratively solving non-linear Load Flow
equations using Newton - Raphson method for small and medium
sized power systems. The program should have three sections i.e.
input section, Compute section and Output section.
I - Input section
Pre-requisite:
Before creating the input data file, draw a single- line diagram showing
the buses, lines, t r a n s f o r m e r s , shunt e l e m e n t s ,
bus g e n e r a t i o n a n d l o a d s ( Refer in Annexure 5.1). Bus ID
numbers are serially given from 1 to NB where NB is the total
number of buses comprising P-V buses (which includes the slack bus)
and P-Q buses.
The data to be read from an input file should contain general data,
bus data, line data, transformer data and shunt element data in the
following sequence.
(i) General Data
The following data are read in one line
l) Total number of buses
a) Number of P-V buses
This includes all the voltage-controlled buses such as
generator buses (including slack bus),synchronous condenser
buses and SVC buses for which a specified voltage magnitude
is to be maintained.
b) Number of P-Q buses.
This includes all load buses, dummy (zero generation and zero
loads) buses and generator buses in which voltage magnitude
is not controlled.
c) Number of transmission lines.
d) Number of transformers.
e) ID number of slack bus.
f) Number of shunt elements.
g) Maximum number of iterations to be performed.
h) System MVA base.
i) Convergence tolerance in p.u. voltage.
j) Acceleration factor to be used.
M.E (Power Systems Engineering) MATHANKUMAR.S, AP/EEE
(ii) Bus Data
The following data are read for each bus in one line.
P-V Bus Data
(a) ID number of bus
(b) Active power generation in MW
(c) Active power load in MW
(d) Reactive power load in MVAR
(e) Maximum limit of reactive power generation in MVAR.
(f) Minimum limit of reactive power generation in MVAR.
(g) Scheduled voltage magnitude of the bus in p.u.
P-Q Bus Data:
(a) ID number of bus
(b) Active power load in MW.
(c) Reactive power load in MVAR.
(d) Initial voltage magnitude assumed in p.u.
(iii) Transmission line data
(iv) Transformer Data
(v) Shunt elements data
The data to be read and the sequence in which it is to be read for
(iii), (iv) and (v) are the same as that given in exercise under
Experiment 5.
II-Compute Section
Starting from the initial bus voltage solution (usually a “flat start” is
assumed), update the voltage solution iteratively using Newton -
Raphson method until the convergence criteria on bus voltage
m a g n i t u d e is s a t i s f i e d . Typical v a l u e o f t o l e r a n c e f o r
v o l t a g e m a g n i t u d e convergence is 0.001 p.u .
III - Output section
Create an output file in a report form comprising the following:
(iv) Student information: As specified in exercise under experiment 3.
(v) Input data: with proper headings.
(vi) Results obtained with proper headings, in the following sequence:
M.E (Power Systems Engineering) MATHANKUMAR.S, AP/EEE
System details
Total No of Buses: No of P-V
Buses: No of P-Q Buses: No of Lines:
No of Transformers: No of Shunt elements: Slack
bus ID number: System base MVA:
Convergence details
Maximum iterations prescribed:
Maximum iterations taken:
Convergence tolerance prescribed:
Convergence limit reached:
Bus Results
The results are to be printed under the following headings:
Bus
Id.No
Generation Demand Bus Voltage Compensation
MW MVAR MW MVAR Magnitude
p.u.
Angle
degrees
MVAR
For each one of the buses, whether it is a P-V bus or a P-Q bus, one line
covering the above information is to be printed.
Transmission line / Transformer Results
The results are to be printed under the following headings.
Sending
Bus No
Receiving
Bus No
Flow
MW
Flow
MVAR
Flow
MVA
Rating
MVA
P loss
MW
Q loss
MVAR
For each one of the lines / transformers, two lines are to be printed. The
first line printed should have all the above information pertaining to the
forward direction including Rating, Ploss and Qloss. The second line
to be printed should have the above information, pertaining to the
flow in the reverse direction excluding Rating, Ploss and Qloss.
Exercise:
i. Prepare the data for the 6-bus system described in the Annexure 5.1.
Run the NR program and a convergence for voltage tolerance of
0.001p.u by using available software.
Power System Simulation Lab - 1
M.E (Power Systems Engineering) MATHANKUMAR.S, AP/EEE
ANNEXURE 5.1
6-BUS, 7-LINES / TRANSFORMER POWER SYSTEM Single-Line Diagram
Buses : 6, numbered serially from 1 to 6
Lines : 5, numbered serially from L1 to L5
Transformers: 2, numbered serially as T1 and T2
Shunt Load : 2, numbered serially as s1 and s2
Base MVA : 100
Bus Data – P-V Buses:
Bus ID
No.
Generation, MW Demand Gen. Limit
MVAR
Scheduled
Volt (p.u)
Schedule Max Min MW MVAR Max Min
1 ? 200 40 0.0 0.0 100.0 -50.0 1.02
2 50.0 100 20 0.0 0.0 50.0 -25.0 1.02
Bus Data – P-Q Buses
Bus ID No Deman
d
Volt. Mag.
Assumed
(p.u)
MW MVAR
3 55.0 13.0 1.0
4 0.0 0.0 1.0
5 30.0 18.0 1.0
6 50.0 5.0 1.0
M.E (Power Systems Engineering) MATHANKUMAR.S, AP/EEE
Transmission Line Data:
Line
ID.
No
Send Bus
No.
Receive
Bus No.
Resist
P.U
Reactance
P.U.
Half Line
charging
Suscept.
P.U
Rating
MVA
1 1 6 0.123 0.518 0.0 55
2 1 4 0.080 0.370 0.0 65
3 4 6 0.087 0.407 0.0 30
4 5 2 0.282 0.640 0.0 55
5 2 3 0.723 1.050 0.0 40
Transformer Data:
Transformer
ID.No
Send (*)
Bus No.
Receive
Bus No.
Resist.
P.U
Reactance
P.U.
Tap Ratio Rating
MVA
1 6 (*) 5 0.0 0.300 1.000 30
2 4 (*) 3 0.0 0.133 1.000 55
(*) Note: The sending end bus of a transformer should be the tap side.
Shunt Element Data:
Shunt ID No. Bus ID. No. Rated Capacity
MVAR (*)
1 4 2.0
2 6 2.5
(*) Note: Sign for capacitor : +ve
Sign for Inductor : -ve
Exercise:
ii. Two voltage sources V _______________& V ________________1 2  are
connected by a short line of impedance Z __________  . Determine the
real and reactive power supplied or received by each source and the
power loss in the line. Write the program in MATLAB. Compare the
results.
M.E (Power Systems Engineering) MATHANKUMAR.S, AP/EEE
Viva Questions
1. What is infinite bus?
2. When the generator bus is treated as load bus?
3. How approximation is performed in Newton- Raphson method.
4. Write the most important mode of operation of power system and mention
the major problems encountered with it.
5. What is the need of load flow solution?
6. List the quantities specified and the quantities to be determined from load
flow study for various types of buses?
7. What are the reasons for changes in bus voltage?
8. What is Jacobian matrix? How the elements of Jacobin matrix are computed?
9. How load flow study is performed?
10. What are the quantities that are associated with each bus in a system?
11. Write the load –flow equation of Newton –Raphson method.
12. Why do we go for iterative methods to solve load flow problems?
13. Compare Gauss –Seidel & Newton –Raphson method of load flow solution.
14. What are the advantages & disadvantages of Newton –Raphson method?
15. How the disadvantages of N-R method are overcome?
16. What will be the reactive power and bus voltage when the generator bus is
treated as load bus?
17. Write the SLFE?
18. What is meant by a flat voltage profile?
19. What is the need for voltage control in a power system?
20. How the convergence of N_R method is speeded up?
M.E (Power Systems Engineering) MATHANKUMAR.S, AP/EEE
Result:
Marks split-up
Marks
Secured
Marks
Awarded
Basic understanding 15
Theoretical Calculation 20
Conducting 15
Software output
(Aupower & MATLAB)
20
Comparison Results 10
Record 10
Viva - voce 10
Total Marks 100
M.E (Power Systems Engineering) MATHANKUMAR.S, AP/EEE
MATLAB QUESTIONS
1. What is MATLAB?
2. Who is the father of MATLAB?
3. List out the memory management functions in MATLAB.
4. What are the advantages of MATLAB?
5. What is a stem in MATLAB?
6. Is there MATLAB complier in MATLAB?
7. Why MATLAB is so called MATLAB?
8. What are the types of display windows in MATLAB?
9. What are the disadvantages of MATLAB?
10. Function of semicolon (;) in MATLAB.
11. Need for ‘clc’ command in MATLAB
12. What are the arithmetic operations in MATLAB?
13. Mention the various exponential functions of MATLAB.
14. List out the commands for managing variables in MATLAB.
15. Function of percentage symbol (%) in MATLAB.
16. What is the use of ‘disp’ function in MATLAB?
17. What does MATLAB stands for?
18. Mention the main function of command window.
19. What are the types of M-file?
20. Difference between clear all & close all.
21. Function of ‘for’ loop in MATLAB.
22. What are the special characters in MATLAB?
23. Function of ‘who’ in MATLAB.
24. List the built in constant in MATLAB.
25. What is MATLAB Script?

POWER SYSTEM SIMULATION LAB-1 MANUAL (ELECTRICAL - POWER SYSTEM ENGINEERING )

  • 1.
    Power System SimulationLab - 1 M.E (Power Systems Engineering) MATHANKUMAR.S, AP/EEE EXPERIMENT: 1 Date: COMPUTATION OF PARAMETERS OF TRANSMISSION LINES – SINGLE CIRCUIT AIM:- To determine the positive sequence line parameters L and C per phase per kilometer of a three phase single circuit transmission lines for different conductor arrangements. OBJECTIVES:- To become familiar with different arrangements of conductors of a three phase single circuit transmission lines and to compute the GMD and GMR for different arrangements. SOFTWARE REQUIRED:- LINE CONSTANTS module of AU Power lab & MATLAB or other equivalent. THEORETICAL BACK GROUND:- Line Parameters Transmission line has four electrical parameters - resistance, inductance, capacitance and conductance. The inductance and capacitance are due to the effect of magnetic and electric fields around the conductor. The shunt conductance characterizes the leakage current through insulators, which is very small and can be neglected. The parameters R, L and C are essential for the development of the transmission line models to be used in power system analysis both during planning and operation stages. While the resistance of the conductor is best determined from manufactures data, the inductances and capacitances can be evaluated using formula. The student is advised to read any other text book before taking up the experiment. INDUCTANCE The inductance is computed from flux linkage per ampere. In the case of the three phase lines, the inductance of each phase is not the same if conductors are not spaced equilaterally. A different inductance in each phase results in unbalanced circuit. Conductors are transposed in order to balance the inductance of the phases and the average inductance per phase is given by simple formulas, which depends on conductor configuration and
  • 2.
    Power System SimulationLab - 1 M.E (Power Systems Engineering) MATHANKUMAR.S, AP/EEE conductor radius. General Formula:- The general formula for computing inductance per phase in mH per km of a transmission is given by L = 0.2 ln GMD/GMRL mH / km Where, GMD = Geometric Mean Distance GMRL = Geometric Mean Radius Value of Inductance The expression for GMR and GMD for different arrangement of conductors of the transmission lines are given in the following section. I. Single Phase - 2 Wire Systems: Fig. Conductor arrangement GMD = D GMR = re-1/4 = r’ Where, r = radius of conductor II. Three Phase - Symmetrical Spacing: D D D Fig. Conductor Arrangement Where, GMD = D GMR = re-1/4 = r’ r = radius of conductor
  • 3.
    Power System SimulationLab - 1 M.E (Power Systems Engineering) MATHANKUMAR.S, AP/EEE III. Three Phase - Asymmetrical Transposed: Fig. Conductor Arrangement GMD = Geometric mean of the three distances of the unsymmetrically placed conductors 3GMD = D *D *DAB BC CA GMR = re-1/4 = r’ (or) D/2 Where, r = radius of conductor = D/2 D = Diameter of conductor Capacitance A general formula for evaluating capacitance per phase in micro farad per km of a transmission line is given by C = 0.0556 / ln (GMD / GMRC) µF / km Where, GMD is the “Geometric Mean Distance” which is the same as that defined for inductance under various cases. GMR is the Geometric Mean Radius and is defined case by case below: (i) Single phase two wires system (for diagram see inductance): GMD = D GMRL = r (as against r‟in the case of L)
  • 4.
    Power System SimulationLab - 1 M.E (Power Systems Engineering) MATHANKUMAR.S, AP/EEE (ii) Three phase - symmetrical spacing (for diagram see inductance): GMD = D GMR = r in the case of solid conductor GMR = Ds in the case of stranded conductor to be obtained from manufacturer‟s data. (iii) Three-phase – Asymmetrical - transposed (for diagram see Inductance): 3GMD = D *D *DAB BC CA (Or) GMD = [DAB DBC DCA]1/3 GMRsC = r (or) D/2; for solid conductor GMRsC = Ds for stranded conductor GMRsC = rb for bundled conductor Where, SC sp D GMR = *d 2 for 2 conductor bundle 3 SC sp sp D GMR = *d *d 2 for 3 conductor bundle 4 SC sp sp sp D GMR = 1.09 *d *d *d 2 for 4 conductor bundle (or) Where, rb = [r*dsp]1/2 for 2 conductor bundle rb = [r*dsp2 ]1/3 for 3 conductor bundle rb = 1.09 [r*dsp3 ]1/4 for 4 conductor bundle Where, r = radius of each subconductor D = Diameter of each subconductor dsp = bundle spacing
  • 5.
    Power System SimulationLab - 1 M.E (Power Systems Engineering) MATHANKUMAR.S, AP/EEE EXERCISES: 1.a) :- A three-phase transposed line composed of one ACSR, 1,43,000 cmil, 47/7 Bobolink conductor per phase with flat horizontal spacing of m between phases a and b and between phases b and c. The conductors have a diameter of 3.625 cm and a GMR of 1.439 cm. The spacing between the conductors in the bundle is 45 cm. 1.b) :- The line is to be replaced by a three conductor bundle of ACSR 477,000-cmil, 26/7 Hawk conductors having the same cross sectional area of aluminum as the single- conductor line. The conductors have a diameter of 2.1793 cm and a GMR of 0.8839 cm. The new line will also have flat horizontal configurations, but it is to be operated at a higher voltage and therefore the phase spacing is increased to m as measured from the centre of the bundles. The spacing between the conductors in the bundle is 45 cm. (i) Determine the inductance and capacitance per phase per kilometer of the above lines. (ii) Verify the results using the available program.
  • 6.
    Power System SimulationLab - 1 M.E (Power Systems Engineering) MATHANKUMAR.S, AP/EEE Viva Questions 1. What are the line parameters? 2. What is conductor? 3. What are the difference between conductors and insulators? 4. Differentiate between GMR and GMD of a conductor. 5. What are the types of conductor? 6. What are the primary conductor materials for the overhead system? 7. What are the advantages of standard conductor over solid conductor? 8. List out the different arrangements of conductors of the transmission lines. 9. What is meant by stranded conductors? How is a stranded conductor made? 10. Define corona loss. Mention the effect of Corona Losses in various surface of the conductor. 11. What is meant by ACSR? 12. What is the purpose of transmission lines? 13. Write a general formula for inductance & Capacitance of a transmission line. 14. How power system studies are carried out? 15. What happens if the capacitance of a transmission line is high? 16. Why does a transmission line possess inductance and capacitance? 17. What is meant by cmil? 18. Define bundle spacing. 19. What is transposition? 20. How to reduce or eliminate the corona losses in EHV line?
  • 7.
    Power System SimulationLab - 1 M.E (Power Systems Engineering) MATHANKUMAR.S, AP/EEE Result: Marks split-up Marks Secured Marks Awarded Basic understanding 15 Theoretical Calculation 20 Conducting 15 Software output with graph (Aupower & MATLAB) 20 Comparison Results 10 Record 10 Viva - voce 10 Total Marks 100
  • 8.
    Power System SimulationLab - 1 M.E (Power Systems Engineering) MATHANKUMAR.S, AP/EEE EXPERIMENT: 2 Date: COMPUTATION OF PARAMETERS OF TRANSMISSION LINES – DOUBLE CIRCUIT AIM  To determine the positive sequence line parameters L and C per phase per kilometer of a three phase double circuit transmission lines for different conductor arrangements. OBJECTIVES  To become familiar with different arrangements of conductors of a three phase double circuit transmission lines and to compute the GMD and GMR for different arrangements. SOFTWARE REQUIRED LINE CONSTANTS module of AU Power lab & MATLAB or equivalent. THEORETICAL BACK GROUND:- Line Parameters Transmission line has four electrical parameters - resistance, inductance, capacitance and conductance. The inductance and capacitance are due to the effect of magnetic and electric fields around the conductor. The shunt conductance characterizes the leakage current through insulators, which is very small and can be neglected. The parameters R, L and C are essential for the development of the transmission line models to be used in power system analysis both during planning and operation stages. While the resistance of the conductor is best determined from manufactures data, the inductances and capacitances can be evaluated using formula. The student is advised to read any other text book before taking up the experiment. INDUCTANCE The inductance is computed from flux linkage per ampere. In the case of the three phase lines, the inductance of each phase is not the same if conductors are not spaced equilaterally. A different inductance in each phase results in unbalanced circuit. Conductors are transposed in order to balance the inductance of the phases and the average inductance per phase is given by simple formulas, which depends on conductor configuration and conductor radius.
  • 9.
    Power System SimulationLab - 1 M.E (Power Systems Engineering) MATHANKUMAR.S, AP/EEE General Formula:- The general formula for computing inductance per phase in mH per km of a transmission is given by L = 0.2 ln GMD/GMRL mH / km Where, GMD = Geometric Mean Distance GMRL = Geometric Mean Radius Value of Inductance The expression for GMR and GMD for different arrangement of conductors of the transmission lines are given in the following section. Capacitance A general formula for evaluating capacitance per phase in micro farad per km of a transmission line is given by C = 0.0556 / ln (GMD / GMRC) µF / km Where, GMD is the “Geometric Mean Distance” which is the same as that defined for inductance under various cases. Three phase - Double circuit transposed: A three-phase double circuit line consists of two identical three-phase circuits. The phases a, b and c are operated with a1-a2, b1-b2 and c1-c2 in parallel respectively. The GMD and GMR are computed considering that identical phase forms a composite conductor, for example, phase a conductors a1 and a2 form a composite conductor and similarly for other phases. Fig. Conductor Arrangement b1 a1 c1 a1 S33 a1 S22 a1 a2 a1 c2 S11 a1 b2 H12 H23
  • 10.
    Power System SimulationLab - 1 M.E (Power Systems Engineering) MATHANKUMAR.S, AP/EEE Relative phase position a1b1c1 –c2b2a2. It can also be a1b1c1 – a2b2c2. Three phase - Double circuit - transposed (for diagrams see inductance): The inductance per phase in milli henries per km is L = 0.2 ln (GMD/GMRL) mH/km Where, GMRL is equivalent geometric mean radius and is given by GMRL = (GMRSA*GMRSB *GMRSC)1/3 (Or) 3 L SA SB SCGMR = GMR *GMR *GMR Where, GMRSA ,GMRSB and GMRSC are GMR of each phase group and given by Phase A, GMRSA = [GMRESL* Da1a2] 1/2 Phase B, GMRSB = [GMRESL* Db1b2 ] 1/2 Phase C, GMRSC = [GMRESL* Dc1c2 ] 1/2 Where, ESL act spGMR = GMR *d for 2 conductor bundle GMRESL= GMR of equivalent conductor of two sub conductor bundle. GMD is the “equivalent GMD per phase” & is given by 3GMD = D *D *DAB BC CA (or) GMD = [DAB *DBC *DCA]1/3 Where, DAB, DBC, & DCA are GMD between each phase group A-B, B-C, C-A which are given by DAB = [Da1b1 Da1b2 Da2b1 Da2b2]1/4 DBC = [Db1c1 Db1c2 Db2c1 Db2c2]1/4 DCA = [Dc1a1 Dc2a1 Dc2a1 Dc2a2]1/4
  • 11.
    Power System SimulationLab - 1 M.E (Power Systems Engineering) MATHANKUMAR.S, AP/EEE Three phase - Double circuit - transposed (for diagrams see capacitance): C = 0.0556 / ln (GMD/GMRc) µF / km Where, GMRC is equivalent geometric mean radius and is given by GMRC = (GMRCSA*GMRCSB *GMRCSC)1/3 (Or) 3 C CSA CSB CSCGMR = GMR *GMR *GMR Where, GMRCSA ,GMRCSB and GMRCSC are GMR of each phase group and given by Phase A, GMRCSA = [GMRESC* Da1a2] 1/2 Phase B, GMRCSB = [GMRESC* Db1b2 ] 1/2 Phase C, GMRCSC = [GMRESC* Dc1c2 ] 1/2 Where, D 2 ESC spGMR = *d for 2 conductor bundle (Or) ESC spGMR = r*d for 2 conductor bundle GMRESC= GMR of equivalent conductor of two sub conductor bundle. Where, r = radius of each subconductor D = Diameter of each subconductor dsp = bundle spacing *GMD is the same as for Inductance and Capacitance calculations*
  • 12.
    Power System SimulationLab - 1 M.E (Power Systems Engineering) MATHANKUMAR.S, AP/EEE EXERCISES: A 345 kV double circuit three phase transposed line is composed of two ACSR, 1,431, 000cmil, 45/7 bobolink conductors per phase with vertical conductor configuration as shown in Figure. The conductors have a diameter of 1.427 inch and a GMR of 1.439 cm. The spacing between the conductors in the bundle is 18 inch. i) Find the inductance and capacitance per phase per kilometer of the above line. ii) Verify the results using the available program. a1 S11 = m c2 H12= m 18” b1 S22 = m b2 H23= m c1 S33 = m a2
  • 13.
    Power System SimulationLab - 1 M.E (Power Systems Engineering) MATHANKUMAR.S, AP/EEE Viva Questions 1. State two advantages of bundled conductors. 2. What is composite conductor? 3. Which type of conductor is used in high voltage transmission? 4. What is the major advantage of a double circuit tower? 5. How are the stranded conductors manufactured for three phase system? 6. What does a conductor size 45/7 signify? 7. What are the factors depend on the skin effect. 8. What happens if the capacitance of a transmission line is high? 9. What are the factors governing the inductance & capacitance of a transmission line? 10. How will you compare copper with aluminium as a conductor? 11. What is Lumped and Distributed Transmission Lines? 12. Which conductors are used for neutral circuit? Why? 13. Write a general formula for inductance and capacitance of a transmission line. 14. What are the different arrangements of conductors of the transmission lines? 15. Compare delay in transmission line and overhead transmission line. 16. What are the differences between vertical and horizontal conductor configuration? 17. Define bundle spacing. 18. What are the differences between ACSR, AAAC & ACAR? 19. List the various types of conductor. 20. What is meant by counterpoise?
  • 14.
    Power System SimulationLab - 1 M.E (Power Systems Engineering) MATHANKUMAR.S, AP/EEE Result: Marks split-up Marks Secured Marks Awarded Basic understanding 15 Theoretical Calculation 20 Conducting 15 Software output with graph (Aupower & MATLAB) 20 Comparison Results 10 Record 10 Viva - voce 10 Total Marks 100
  • 15.
    Power System SimulationLab - 1 M.E (Power Systems Engineering) MATHANKUMAR.S, AP/EEE EXPERIMENT: 3 Date: FORMATION OF BUS ADMITTANCE AND IMPEDANCE MATRICES AND SOLUTION OF NETWORKS AIM  To understand the formation of network matrices, the bus admittance matrix Y and the bus impedance matrix Z of a power network, to effect certain required changes on these matrices and to obtain network solution using these matrices. OBJECTIVES  To determine the bus admittance and impedance matrices for the given power system network.  To obtain network solution using these matrices.  To obtain certain specified columns of the bus impedance matrix Z or the full matrix Z using the factors of Y or the inverse of Y. SOFTWARE REQUIRED FORMATION OF NETWORK MATRICES module of AU Power lab & MATLAB. THEORETICAL BACKGROUND Network Description of a Multimode Power System The bus admittance matrix Y and bus impedance matrix Z are the two important network descriptions of interconnected power system. The injected bus currents and bus voltages of a power system under steady state condition can be related through these matrices as Y V = I (3.1) Z I = V (3.2)
  • 16.
    Power System SimulationLab - 1 M.E (Power Systems Engineering) MATHANKUMAR.S, AP/EEE Formation of Bus Admittance Matrix These matrices are important building blocks of power system modelling and analysis. The Z is mainly used in fault analysis while Y is mainly used in power flow and stability analysis. Two-Rule Method (Based on Node - Voltage Analysis) Consider a three-bus power system shown in Fig.3.1 .The equivalent power network for the system is shown in Fig.3.2 in which the generator is replaced by Norton equivalent, the loads by equivalent admittance and line by π - equivalent circuits. Generation G Load 2 I1 yg1 yd2 1 Short line Short line Long line 1 2 y12 y13 y23 y23‟ Shunt Compensation 3 Load „ Y23 3 y30 yd3 Fig.3.1 A Sample Power System Fig.3.2 Equivalent Power Network In Fig.3.2, the admittances of the generator, loads and transmission lines are given in per unit to system MVA base. The ground is taken as reference node. Applying Kirchhoff‟s current law (KCL) to nodes 1,2 and 3. yg1 V1 + y12 (V1 –V2) + y13 (V1-V3) = I1 yd2 V2 + y12 (V2 –V1 ) + y23 (V2 – V3) + y‟23 V2 = 0 (3.3) yd3 V3 + y30 V3 + y23 (V3 – V2) + y‟23 V3 + y13 (V3 – V1) = 0 Rearranging these equations (yg1 + y12 +y13) V1 + (-y12) V2 + (-y13) V3 = I1 (-y12) V1 + (yd2 + y12 + y23 + y‟23) V2 + (-y23) V3 =0 (3.4) (-y13) V1 + (-y23) V2 + (yd3 + y30 + y23 + y‟23 + y13) V3 =0
  • 17.
    M.E (Power SystemsEngineering) MATHANKUMAR.S, AP/EEE In matrix form Y11 Y12 Y13 V1 I1 Y21 Y22 Y23 V2 = 0 (3.5) Y31 Y32 Y33 V3 0 Where, Y11 = (yd1 + y12 +y13) Y22 = (yd2 + y12 + y23 + y‟ 23) (3.6) Y33 = (yd3 + y30 + y23 + y‟ 23 + y13) Y12 = Y21 = -y12 Y13 = Y31 = -y13 Y23 = Y32 = -y23 The matrix equation (3.5) can be extended to an „n‟ node system. The steps involved in assembling bus admittance matrix may be extracted from equations (3.5) and (3.6) and are given below. Two-Rule Method for Assembling Y matrix: 1. The diagonal element Yii of the matrix is equal to the sum of the admittances of all elements connected to the ith node. 2. The off-diagonal element Yij of the matrix is equal to the negative of the sum of the admittances of all elements connected between the nodes i and j. Equivalent Circuit of A Transformer With Off-Nominal Tap for the Purpose of Formation of Bus Admittance Matrix A two – winding transformer with off- nominal turns ratio, connected between nodes k and m is shown in Fig 3.3 In this representation, the turns ratio is normalized as a:1 and the non–unity side is called the tap side which is taken as the sending end side. The series admittance of the transformer is connected to the unity side. Fig.3.3 Transformer with off-nominal tap
  • 18.
    M.E (Power SystemsEngineering) MATHANKUMAR.S, AP/EEE Im K Ik y/a m Vk y/a {(1/a)-1} y {1-(1/a)} Vm Fig.3.4 Equivalent Circuit for Transformer with Off – Nominal tap. By applying the two-rule method to buses t and m in Fig.3.3 we get Y -y Vk/a aIk -y y Vm = Im (3.7) By elementary matrix operation equation (3.7) can be reduced to y/a2 -y/a Vk Ik (3.8) -y/a y Vm = Im It can be checked by applying the Two-Rule method to buses k and m in Fig.3.4 that the bus admittance matrix for the circuit in fig.3.4 and that in eqn.3.8 are the same. Hence the π-equivalent circuit for transformer with off – nominal tap is that in fig.3.4 and the contribution of the transformer to the bus admittance matrix Y of the power system to which it is connected is (refer equation (3.8)) Ykk = y/a2 ; Ymm = y ; Ykm = Ymk = -y/a (3.9) Algorithm for Formation of Bus Admittance Matrix The algorithm initializes the matrix Y with all the elements set to zero. Then read one element of the network at a time and update the matrix Y by adding the contribution of that element. The contribution of a transformer connected between nodes k and m is given in equation (3.9).
  • 19.
    M.E (Power SystemsEngineering) MATHANKUMAR.S, AP/EEE The contribution of transmission line connected between nodes k and m to Y is Ykk = Ymm = ykm + y‟km (3.10) Ykm = Ymk = -ykm Where, ykm and y‟km are respectively the series admittance in p.u and half line changing admittance in p.u of the line. The contribution of a shunt element connected to node k to Y is Ykk = y (3.11) Where y is the admittance in p.u of the shunt element. If S and So are respectively the MVA rating of the shunt element (capacitor) and base MVA chosen for the system; then the shunt admittance is given by y= 0+j(S/So) p.u (3.12) Algorithm Step 1: Initialize Y with all elements set to zero Step 2: Read the line list, one line at-a-time and update Y by adding the respective contribution, equation (3.10) Step 3: Read the transformer list, one transformer at-a-time and update Y by adding the respective contribution, equation (3.9) Step 4: Read the shunt element list, one element at-a-time and update Y by adding the respective contribution, equation (3.11) Building Algorithm for Bus Impedance Matrix A building algorithm for bus impedance matrix can be developed by first studying the rules required for modifying an existing Z matrix for addition of new elements. Let us start with a given partial power network with r nodes whose bus impedance matrix Z is known. It is proposed to add new elements, one at a time, to this network and get the modified matrix Zm . Any one of the following four rules can be used depending upon the type of modification. Modification 1: Add an element with impedance z, connected between the reference node of the partial network and a new node (r+1). Rule 1: The modified matrix Zm of dimension (r+1) x (r+1) is given by Zm = Z 0 (3.13) 0 z
  • 20.
    M.E (Power SystemsEngineering) MATHANKUMAR.S, AP/EEE Where, Z is the bus impedance matrix of the partial network. Modification 2: Add an element with impedance z, connected between an existing node i and a new node (r+1). Rule 2: The modified matrix Zm of dimension (r+1) x (r+1) is given by Zm = Z Zi (3.14) Zi T (Zii + z) Where, Zi is the ith column of Z Zi T is the transpose of Zi Zii is the iith element of Z Modification 3: Add an element with impedance z, connected between an existing node i and the reference node of the partial network. Rule 3: The modified matrix Zm of dimension r x r is obtained through a two step process. In the first step, assume that the added element is between the existing node i and a fictitious node (r+1) (instead of the reference node) and obtain the modified matrix Z‟ of dimension (r+1) x (r+1) by augmenting Z with an extra row and column as in (2.14). The second step is to connect the fictitious node (r+1) by zero impedance link to the reference node whose voltage is zero and to obtain the final matrix Zm of dimension r x r by applying Kron‟s -reduction to the last row and column to obtain Z m jk = Z‟jk - Z‟j, (r+1) Z‟(r+1), k ; j,k = 1,2,….,r (3.15) Z‟ii + z Modification 4 : Add an element with impedance z, connected between existing nodes i and j. Rule 4 : The modified matrix Zm of dimension r x r is given by Zm = Z – c b bT (3.16) Where, b = Zi - Zj (3.17) c= (z + Zii +Zjj – 2Zij)-1 (3.18) Zi, Zj : ith and jth columns of Z Zii, Zjj, Zij: iith , jjth and ijth elements of Z
  • 21.
    M.E (Power SystemsEngineering) MATHANKUMAR.S, AP/EEE Note: (3.19) Building Algorithm for Z: The above rules are built into the following step wise procedure to build Z matrix: Step 1: Start with a partial network composed only of those elements connected directly to reference node. Let the number of these elements be r. The corresponding bus impedance matrix Z(1) is of dimension r x r and is diagonal with the impedance values of the elements appearing on the diagonal. This process is equivalent to the repeated use of rule 1. Step 2: Add a new element which brings a new node and modify Z(1) using rule 2. Continue until all the nodes of the complete network are brought in. Step 3: Add a new element connected between existing nodes i and j using rule 4. Continue until all the elements are connected. Network Solution Using Factorization And Repeat Solution Network solution in a power network is concerned with the determination of the bus voltage vector V from the network equation (3.20), given the bus admittance matrix Y and bus current source vector I Y V = I (3.20) In power system applications, during most of the studies, the network configuration and parameters remain the same implying that Y remains fixed. However the operating conditions change resulting in changed bus current vector I. In such cases, while finding numerical solution for the bus voltage vector V repeatedly for different bus current vectors I, the computations can be
  • 22.
    M.E (Power SystemsEngineering) MATHANKUMAR.S, AP/EEE performed effectively resulting in considerable savings in time if “triangular factorization” and “repeat solution” are adopted. First the matrix Y in equation (3.20) is split into factor matrices L and U using the “triangular factorization process” [1]. The equation (3.20) may be written as Y V = L U V = I (3.21) ~ By defining an intermediate voltage vector V as ~ U V = V (3.22) Equation (3.18) may be written as ~ L V = I (3.23) The solution for voltage vector V in Eqn. (3.21) is obtained through the “repeat solution process” which comprises the following two steps: ~ (i) Forward Elimination: This involves solving eqn. (3.23) for vector V through elementary transformations on vector I using the elements of L. ~ (ii) Back substitution: This involves solving eqn.(3.22) for vector V through elementary transformations on vector V using the elements of U. Factorization Algorithm: Let us define the L and U factor matrices for a sample Y matrix of dimension 3 x 3 as Y11 Y12 Y13 1 0 0 U11 U12 U13 Y = Y21 Y22 Y23 = L U= L21 1 0 0 U22 U23 Y31 Y32 Y33 L31 L32 1 0 0 U33 (3.24) After multiplication of L and U matrices, eqn. (3.24) becomes, Y11 Y12 Y13 U11 U12 U13 Y = Y21 Y22 Y23 = L21U11 (L21U12+U22) (L21U13+U23) Y31 Y32 Y33 L31U11 (L31U12+L32U22) (L31U13+L32U23+U33) (3.25)
  • 23.
    M.E (Power SystemsEngineering) MATHANKUMAR.S, AP/EEE It is seen from (3.24) and (3.25) that the first row of U is readily obtained from the first row of Y, whereas the first column of L can be obtained by dividing the first column of Y by U11 which is the same as Y11. All the elements of L and U can be obtained from the Y matrix in Eqn. (3.25) by performing two transformations. The first transformation on Y matrix in eqn. (3.25) is as follows. Y At the end of this first transformation Y matrix is given by F11 F12 F13 Y(1)= F21 F22 F23 = F F31 F32 F33 (3.27) Now the Y(2) matrix in (3.27) contains all the elements of L and U. This can be termed as factor matrix F. The above factorization process can be generalized for a Y matrix of dimension nxn as follows. kth transformation : k = 1,2,……(n -1) Y ij (k) = Y ij (k-1) – (Y ik (k-1) Ykj (k-1) ) / Y kk (k-1) ; i, j = (k+1) , ….. , n (3.28) and Y ik (k) = Y ik (k-1) / Y kk (k-1) ; i = (k+1) , ….. , n (3.29) After the above (n-1) transformations, the Y matrix is converted into the factor matrix F which contain all the elements of L and U. Repeat Solution Algorithm: The forward elimination is performed on the given vector I using the elements of L stored in F to obtain the intermediate vector V as shown below.
  • 24.
    M.E (Power SystemsEngineering) MATHANKUMAR.S, AP/EEE ~ V1 = I1 ~ ~ 1 0 0 V1 I1 ~ F21 1 0 V2 = I2 (3.30) ~ F31 F32 1 V3 I3 V2 = I2 (1) ; I2 (1) = I2 – F21 I1 (3.31) ~ V3 = I3 (2) ; I3 (1) = I3 – F31 I1 ; I3 (2) = I3 (1) – F32 I2 (1) The above steps can be generalized as : ~ Vi = Ii (i-1) ; i = 1,2,………..n Transformation on Ii ; i = 2,3 …..n is performed using Ii (j) = Ii (j-1) - Fij Ij (j-1) ; j= 1,2, ….. (i -1) (3.32) ~ The back substitution is performed on the intermediate vector V using the elements of U stored in F to obtain the solution vector V as shown below: ~ F11 F12 F13 V1 V1 ~ 0 F22 F23 V2 = V2 (3.33) ~ 0 0 F33 V3 V3 ~ ~ ~ V3 = V3 (1) ; V3 (1) = V3 / F33 ~ ~ ~ ~ ~ ~ V2 = V2 (2) ; V2 (1) = V2 – F23 V3 (1) ; V2 (2) = V2 (1) / F22 (3.34) ~ ~ ~ ~ ~ ~ ~ ~ ~ V1 = V1 (3) ; V1 (1) = V1 – F12 V2 (2) ; V1 (2) = V1 (1) – F13 V3 (1) ; V1 (3) = V1 (2) / F11
  • 25.
    M.E (Power SystemsEngineering) MATHANKUMAR.S, AP/EEE The above steps can be generalized as i = n, ….., 2, 1 j = n, ….., (i+1), i No If (j = i)? Yes ~ ~ ~ Vi = Vi – Fij Vj ~ ~ Vi = Vi / Fij Fig 3.5 Flow Chart for Repeat Solution Z matrix through factorization of Y and repeat solution: The relation between Y and Z is given by eqn. (3.35) Y Z = I (3.35) Where, I is the identity matrix. Eqn. (3.35) can be written as Y (Z1 Z2 …. Zn) = ( I1 I2 ….. In ) (3.36) Where, Zi = ith column of Z matrix and Ii = ith column of identity matrix. Eqn. (3.36) can be split into n equations Y Zi = Ii ; i = 1, 2, …. ,n (3.37) From (3.37) it is clear that the ith column Zi of Z matrix can be obtained through factorization of Y and repeat solution on Ii.
  • 26.
    M.E (Power SystemsEngineering) MATHANKUMAR.S, AP/EEE Instruction: The program should have three sections: Input Section, Compute Section and Output Section. I. Input Section: Pre-requisite: Before creating the input data file, draw a single-line diagram showing the buses, lines, transformers, shunt elements, bus generations and demands. (Refer Question) Bus Id numbers are serially given from 1 to NB where NB is the total number of buses in the system. The data to be read from an input file should contain the general data, transmission line data, transformer data and shunt element (capacitor / reactor) data in the following sequence: i. General Data: Number of buses, number of transmission lines, number of transformers, number of shunt elements (capacitor / reactor) and the base MVA of the network. ii. T r a n s m i s s i o n Line Data: The following data to be read for all lines, (one line for each transmission line):  Identification number (serial number) of line  Identification number of sending end and receiving end buses of line  Series impedance (R,X)of the line in per unit.  Half-line-charging susceptance, Bc, in per unit.  Maximum loadability limit (rating) of line in MVA iii. Transformer Data: The following data to be read for all transformers (one line for each transformer):  Identification number (serial number) of transformer  Identification number of sending end (tap side) bus and receiving end bus of transformer.  Impedance (R,X) of transformer in per unit.  Off-nominal tap ratio  Maximum loadability limit (rating) of transformer in MVA iv. Shunt element (capacitor / reactor) Data: The following data to be read for all shunt elements (one line for each element):  Identification number (serial number) of the shunt element  Identification number of the bus  Rated capacity in MVA (positive for capacitor and negative for inductor). II. Compute Section: To form the Y matrix using the algorithm in section 3.4
  • 27.
    M.E (Power SystemsEngineering) MATHANKUMAR.S, AP/EEE III. Output Section: To create an output file in a report form comprising the following: (i) Student Information : (ii) Input Data with proper headings : (iii) Results with proper headings: Element value (in per unit) of Y printed row wise. EXERCISES: BY using AU power software & MATLAB for formation of bus admittance matrix Y of a power network using the “Two – Rule Method”. 3-BUS, 3-LINES POWER SYSTEM Single-Line Diagram Base MVA = 100 Transmission Line Data: Line ID. No Send Bus No. Receive Bus No. Resist P.U Reactance P.U. Half Line charging Suscept. P.U Rating MVA 1 1 2 0 2 1 3 0 3 2 3 0 1 1 2 2 3 3
  • 28.
    M.E (Power SystemsEngineering) MATHANKUMAR.S, AP/EEE Viva Questions 1. What is per-unit? (or) Define the way of representation of power system quantities. (or) Define the per unit value of any electrical quantity. 2. Define bus in a power system network (or) what is called as bus? 3. What is single line diagram (or) one line diagram? 4. List out the components of power system. 5. What is called as driving point and transfer impedances? 6. Mention the advantages of bus admittance matrix Y Bus. 7. What is Triangular factorization? 8. Define primitive network. (or) What is primitive network? 9. What is off nominal transformer ratio? 10. Define unity matrix. 11. What is called as self admittance and mutual admittance matrix? 12. What are the representation of loads? 13. How loop impedance matrices are formed? 14. What is a bus impedance matrix? 15. How bus admittance matrices are formed? 16. What are the methods available for forming bus impedance matrix? 17. How the power system network can be studied using mathematical model? 18. Define bus admittance matrix. 19. How the network equations can be formed? 20. What are the advantages of per unit computations?
  • 29.
    M.E (Power SystemsEngineering) MATHANKUMAR.S, AP/EEE Result: Marks split-up Marks Secured Marks Awarded Basic understanding 15 Theoretical Calculation 20 Conducting 15 Software output with graph (Aupower & MATLAB) 20 Comparison Results 10 Record 10 Viva - voce 10 Total Marks 100
  • 30.
    M.E (Power SystemsEngineering) MATHANKUMAR.S, AP/EEE EXPERIMENT: 4 Date: LOAD FLOW ANALYSIS - I: SOLUTION OF LOAD FLOW AND RELATED PROBLEMS USING GAUSS-SEIDEL METHOD AIM  To understand, the basic aspects of load flow analysis of power systems that is required for effective planning and operation of power systems.  To understand, in particular, the mathematical formulation of load flow model in complex form and a simple method of solving load flow problems of small sized system using Gauss-Seidel iterative algorithm. OBJECTIVES  To write a computer program to solve the set of non-linear load flow equations using Gauss-Seidel Load Flow (GSLF) algorithm and present the results in the format required for system studies.  To investigate the convergence characteristics of GSLF algorithm for normally loaded small system for different acceleration factors.  To investigate the effects on the load flow results, load bus voltages and line /transformer loadings, due to the following control actions: a. Variation of voltage settings of P-V buses b. Variation of shunt compensation at P-Q buses c. Variation of tap settings of transformer d. Generation shifting or rescheduling. SOFTWARE REQUIRED GAUSS – SEIDEL METHOD module of AU Power lab or equivalent THEORETICAL BACKGROUND Need For Load Flow Analysis Load Flow analysis, is the most frequently performed system study by electric utilities. This analysis is performed on a symmetrical steady-state operating condition of a power system under “normal” mode of operation
  • 31.
    M.E (Power SystemsEngineering) MATHANKUMAR.S, AP/EEE and aims at obtaining bus voltages and line / transformer flows for a given load condition. This information is essential both for long term planning and next day operational planning. In long term planning, load flow analysis, helps in investigating the effectiveness of alternative plans and choosing the “best” plan for system expansion to meet the projected operating state. In operational planning, it helps in choosing the “best” unit commitment plan and generation schedules to run the system efficiently for the next day‟s load condition without violating the bus voltage and line flow operating limits. Description of Load Flow Problem In the load flow analysis, the system is considered to be operating under steady state balanced condition and per phase analysis is used. With reasonable assumptions and approximations, a power system under this condition may be represented by a power network as shown by the single-line diagram in Annexure 4.1. The network consists of a number of buses (nodes) representing either generating stations or bulk power substations, switching stations interconnected by means of transmission lines or power transformers. The bus generation and demand are characterized by complex powers flowing into and out of the buses respectively.Each t r ansmi ssio n l i n e is characterized by its π equivalent circuit. Shunt compensating capacitor or reactors are represented as shunt susceptance. Load Flow analysis is essentially concerned with the determination of complex bus voltages at all buses, given the network configuration and the bus demands. Let the given system demand (sum of all the bus demands) be met by a specific generation schedule. A generation schedule is nothing but a combination of MW generation (chosen within their ratings) of the various spinning generators the total of which should match the given system demand plus the transmission losses. It should be noted that there are many generation schedules available to match the given system demand and one such schedule is chosen for load flow analysis. The “Ideal” Load Flow problem is stated as follows: Given: The network configuration (bus admittance matrix), and all the bus power injections (bus injection refers to bus generation minus bus demand)
  • 32.
    M.E (Power SystemsEngineering) MATHANKUMAR.S, AP/EEE To determine: The complex voltages at all the buses. X =(δ1 δ2 ………… δn V1 V2 …….VN)T = ( δT VT)T Once the „state‟ of the system is known, all the other quantities of interest in the power network can be computed. The above statement of Load Flow problem will be modified later after taking into account certain practical constraints. Development of Load Flow Model The Load Flow model in complex form is obtained by writing one complex power matching equation at each bus. PGk+ jQGk G PDk+ jQDk PIk +jQIk = (PGk - PDk) + j (QGk - QDk) k Vk (Pk+ jQk) Ik k Vk (Pk + jQk) Ik (a) (b) Fig 4.1 Complex Power Balancing at a Bus Referring to Fig 4.1 (b) the complex power injection (generation minus demand) at the kth bus is equal to the complex power flowing into the network at that bus which is given by PIk + JQIk = Pk + jQk (4.1) In expanded form, (PGk - PDk) + j (QGk - QDk) = VkIk * (4.2) The network equation relating bus voltage vector V with bus current vector I is YV = I (4.3) Taking the kth component of I from (4.3) and substituting for Ik* in (4.2) we get the power flow model in complex form as N PIk + jQIk = Vk km* Vm*; k=1,2,………… N (4.4) m=1
  • 33.
    M.E (Power SystemsEngineering) MATHANKUMAR.S, AP/EEE Transmission line / Transformer Flow Equation: In a Load Flow package after solving equation (4.4) for complex bus voltages using any iterative method, the active and reactive power flows in all the lines/ transformers are to be computed. A common Fig 4.2. For a transmission line set the variable “a” equal to unity and for a transformer set variable bc equal to zero. The expression for power flow in line / transformer k-m from the kth bus to the mth bus, measured at the kth bus end is given by (refer Fig 4.2) Fig 4.2 PI Equivalent Circuit of a Transmission Line / Transformer Pkm + jQkm = Vk Ik* = Vt It * (4.5) Noting that, Vk / Vt = a (4.6) It = (Vt -Vm) ykm + Vt (jbc) (4.7) Substituting equations (4.6) and (4.7) in equation (4.5) we get Pkm + jQkm = (Vk/a) [(Vk * /a) – V m *)] y km * + (Vk/a)2 (jbc)* (4.8) Similarly the power flow in line k-m from the mth bus to kth bus measured at the mth bus end is Pmk + jQmk = VmI m * = Vm[Vm * – (V k * /a)] y km * + V2 m (jbc)* (4.9) The complex power loss in line / transformer k-m, PLkm + jQLkm, is given by the sum of the two expressions (4.8) and (4.9) Classification of Buses From the Load Flow model in equation (4.4) and from the definition of complex bus voltage, Vk as Vk = |Vk|└δk
  • 34.
    M.E (Power SystemsEngineering) MATHANKUMAR.S, AP/EEE one can observe that there Any two of these four may be treated as independent variables (that is specified) while the other two may be computed by solving power flow equations. The buses are classified based on the variables specified. Three types of buses classified based on practical requirements are given below: Slack bus: While specifying a generation schedule for a given system demand, one can fix up the generation setting of all the generation buses except one bus because of the limitation of not knowing the transmission loss in advance. This leaves us with the only s and |Vs| pertaining to a generator bus (usually a large capacity generation bus is chosen and this is called as slack bus) and solving for the remaining (N- 1) complex bus voltages from the respective (N-1) complex load flow equations. Incidentally the specification of |Vs| helps us to fix the voltage level of the δs as zero, makes Vs as reference phasor. Thus for the slack both δ and |V| are specified and PG and QG are to be computed only after a iterative solution of bus voltages is completed. P-V buses: In order to maintain a good voltage profile over the system, it is customary to maintain the bus voltage magnitude of each of the generator buses at a desired level. This can be achieved in practice by proper Automatic Voltage Regulator (AVR) settings. These generator buses and other Voltage-controlled buses with controllable reactive power source such as SVC buses are classified as P-V buses since PG and |V| are specified at these buses. Only one state variable, δ is to be computed at this bus. The reactive power generation QG at this bus which is a dependent variable is also to be computed to check whether it lies within its operating limits. P-Q buses: All other buses where both PI and QI are specified are termed as P-Q buses and at these buses both δ and |V| are to be computed. Hence the “Practical” Load Flow problem may be stated as: Given: The network configuration (bus admittance matrix), all the complex bus power demands, MW generation schedules and voltage magnitudes of all the P-V buses, and voltage magnitude of the slack bus, To determine: The bus voltage phase angles of all buses except the slack bus and bus voltage magnitudes of all the P-Q buses. Hence the state vector to be solved from the Load Flow model is
  • 35.
    M.E (Power SystemsEngineering) MATHANKUMAR.S, AP/EEE X = (δ 1 δ 2 δ NP V1V2 …….. VNQ) T Where, NP = N-1 NQ = N-NV – 1 and the NV number of P-V buses and the slack bus are arranged at the end. Solution to Load Flow Problem A number of methods are available for solving Load Flow problem. In all these methods, voltage solution is initially assumed and then improved upon using some iterative process until convergence is reached. The following three methods will be presented: (i) Gauss-Seidel Load Flow (GSLF) method (ii) Newton-Raphson Load Flow (NRLF) method (iii) Fast Decoupled Load Flow (FDLF) method The first method GSLF is a simple method to program but the voltage solution is updated only node by node and hence the convergence rate is poor. The NRLF and FDLF methods update the voltage solution of all the buses simultaneously in each iteration and hence have faster convergence rate. Taking the complex conjugate of equation (4.4) and transferring Vk to the left hand side, we obtain N Vk = [(PIk – jQIk) / Vk* - ΣYkm Vm] / Ykk m = 1 m ≠ k k = 1,2, …..(N -1) (Slack bus excluded) (4.10) Define Ak = (PIk – jQIk) / Ykk (4.11) Bkm = Ykm / Ykk (4.12)
  • 36.
    M.E (Power SystemsEngineering) MATHANKUMAR.S, AP/EEE LOAD FLOW SOLUTION (EQUATION) : The assumptions and approximations made in the load flow equations.     N P V y V Cos in ni i in inn 1        (1)     N Q V y V Sin in ni i in inn 1         (2)  Line resistances being small are neglected. Active power loss PL of the system is zero. Thus in (1) & (2) 90 and 90in ii         ni   is small 6         so that    Sin n ni i       All buses other than the slack bus (bus (1)) are PV buses. i.e.Voltage magnitudes at al the buses including the slack bus are specified & (2) are reduced as    N P V y V n , i 1, 2......Nni i in in 1       (3)      N 2 Q V y V Cos n V y , i 1, 2......Nni i in i i ii n 1 n i         (4) Since iV ‟S are specified equation (3) represents a set of linear algebraic equations in i „s which are (N-1) in number as 1 is specified at slack bus  01  . The Nth equation corresponding to slack bus (N=1) is redundant as the real power injected at this bus is now fully specified as,   N N P P P ; P 01 Di LGii 2 i 2       Equation (3) can be solved explicitly for n .............., 32 which is substituted in (4) yields Qi „s the reactive power bus injections. FORMULATION OF LOAD FLOW EQUATIONS USING Y Bus MATRIX The load flow equations can be formed using either the mesh or node basis equation of a power system. However, from the view point of computer time and memory, the nod admittance formulation using the nodal voltages as the independent variables is the mo economic.
  • 37.
    M.E (Power SystemsEngineering) MATHANKUMAR.S, AP/EEE The node basis matrix equation of a n-bus system given by Ybus V=I …………………………….…(1) Where, Ybus -- Bus admittance matrix of order (nxn) V Bus (node) -- Voltage matrix of order (n x 1) I -- Source current matrix of order (n x 1). An separating the real and imaginary parts of eqn (1) we get. ..………………. (2) …………………(3) ..……………….. (4) The equations (2), (3) and (4) are called load-flow equations of Newton- Raphson method. LOAD FLOW SOLUTION BY GAUSS-SEIDEL METHOD The Gauss-Seidel method is an iterative algorithm for solving a set of non- linear load flow equations. The non-linear load flow equations are given by equation (2). When, p = 1,2 n and this equation is presented here for convenience V                 1 1 1 * )( 1 p q n pq qpqqpq p pp pp p VYVY V jQP Y ……………. (5) Where, P = 1,2,3 ……… n The variables in the equations obtained from equ (5) for p = 1,2,3 ……. n are the node voltages V1 ,V2 ,V3 ,……….Vn. In Gauss-Seidel method an initial value of voltages are assumed and they are denoted as V1‟ ,V2‟ ,V3‟ ,……….Vn‟. On substituting these initial values in equ (5) and by taking p = 1, the revised value of bus- 1 voltage V1‟ is computed. The revised value of bus voltage V1‟ is replaced for initial value V0 and the revised bus-2 voltage V2‟ is computed. Now replace the V1‟ for V1 and V2‟ for V2 and perform the calculationforbus-3 and soon.
  • 38.
    M.E (Power SystemsEngineering) MATHANKUMAR.S, AP/EEE The process of computing all the bus voltages as explained above is called one iteration. The iterative process is then repeated till the bus voltage converges within prescribed accuracy. The convergence of bus voltage is quite sensitive to the initial values assumed. Based on practical experience it is easier to get a set of initial voltages very close to final solution. In view of the above discussions the load flow equation [5] can be written in the modified form as shown below. V                  1 1 1 1 * 1 )( 1 p q n pq K qpq K qpqK p pp pp K p VYVY V jQP Y …………………….(6) where, Vik = kth iteration value of bus voltage Vi Vik+1= (k+1)th iteration value of bus voltage Vi It is important to note that the slack bus is a reference bus and so its voltage will not change. Therefore in each iteration the slack bus voltage is not modified For a generator bus, the reactive power is not specified. Therefore in order to calculate the phase of bus voltage of a generator bus using equation (6), we have to estimate the reactive power from the bus voltages and admittances as shown below. From equation we get, ……………………….(7) From equation (7) the equation for complex power in bus-p during (k + i)th iteration can be obtained as shown in equation (8). …………………(8) The reactive power of bus-p during (k + i)th iteration is given by imaginary part of equation (8).
  • 39.
    M.E (Power SystemsEngineering) MATHANKUMAR.S, AP/EEE ………….. (9) Also, for generator buses a lower and upper limit for reactive powers will be specified. In each iteration, the reactive power of generator bus is calculated using equation (9) and then checked with specified limits. If it violates the specified limits then the reactive power of the bus is equated to the limited and it is treated as load bus. If it does not violate the limits then the bus is treated as generator bus. GAUSS SEIDEL METHOD USED IN POWER FOLW ANALYSIS: Digital solutions of the power flow problems follow an iterative process by assigning estimated values to the unknown bus voltages and by calculating a new value for ach bus voltage from the estimated value at the other buses and the real and reactive power specified. A new set of values for the voltage at each bus is thus obtained and used to calculate still another set of bus voltages. Each calculation of a new set of voltages is called ITERATION. The iterative process is repeated until the changes at each bus are less than a specified minimum value. We derive equations for a four bus system with the slack bus designated as number 1 computations start with bus (2) If P2sch and Q2sch are the scheduled real and reactive power, entering the network at bus (2) From the equation, N* P jQ V y Vni i i inn 1    (1) with, i = 2 and N = 4 P sch jQ sch2 2 y V y V y V y V21 1 22 2 23 3 24 4* V2      (2) Solving for V2 gives   P sch jQ sch1 2 2 V y V y V y V2 21 1 23 3 24 4* y V22 2            (3)
  • 40.
    M.E (Power SystemsEngineering) MATHANKUMAR.S, AP/EEE If suppose bus (3) and (4) are also load buses with real and reactive power specified. At bus (3),   P sch jQ sch1 3 3 V y V y V y V3 31 1 32 2 34 4* y V33 3            (4) Similarly at bus (4)   P sch jQ sch1 4 4 V y V y V y V4 41 1 42 2 43 3* y V44 4            (5) The solution proceeds by iteration based on scheduled real and reactive power at buses (2), (3) and (4). The scheduled slack bus voltage is V V1 1 1  and initial voltage estimates      0 4 0 3 0 2 , VandVV at other buses Solution of equation (3) gives the corrected voltage  1 2V calculated from          P sch Q sch11 0 02, 2, V y V y V y V2 21 1 23 3 24 40 * y V22 2             (6)  All the quantities in the right hand side expression are either fixed specifications or initial estimates. The calculated value  1 2V and the estimated value  0 2V will not agree. Agreement would be reached to a good degree of accuracy after several iterations. This value would not be the solution for V2 for the specific power flow conditions, however because the voltages on which this calculation for V2 depends are the estimated values  0 3V and  0 4V at the other buses, and the actual voltages are not yet known. Substituting  1 2V in 4th equation we obtain the first calculated value at bus (3)          P sch jQ sch11 1 03, 3, V y V y V y V3 31 1 32 2 34 40 * y V33 3             (7)
  • 41.
    M.E (Power SystemsEngineering) MATHANKUMAR.S, AP/EEE The process is repeated at bus (4)          P sch jQ sch11 1 14, 4, V y V y V y V4 41 1 42 2 43 30 * y V44 4             (8) This completes the first iteration in which the calculated values are found for each state variable. Then, the entire process is carried out again and again until the amount of correction in voltage at every bus is less than some predetermined precision index. This process of solving the power – flow equations is known as the “GAUSS – SEIDEL ITERATIVE METHOD” It is common practice to set the initial estimates of the unknown voltages at all load buses equal to 0 00.1  per unit. Such initialization is called a FLAT START because of the uniform voltage profile assumed. For a system of N buses the general equation for the calculated voltage at any bus (i) where P and Q are scheduled is        P sch jQ sch i 1 N1k k k 1i,, i, V y V y Vi ij j ij jk 1 * j 1 j i 1y Vii i                    (9) The superscript (K) denotes the number of iteration in which the voltage is currently being calculated and (k-1) indicates the number of the preceding iteration. Equation (9) applies only at load buses where real and reactive powers are specified. An additional step is necessary at Voltage controlled buses where voltage magnitude is to remain constant. The number of iterations required may be reduced may be reduced considerably if the connection in voltage at each bus is multiplied by some
  • 42.
    M.E (Power SystemsEngineering) MATHANKUMAR.S, AP/EEE constant that increases the amount of correction to bring the voltage closer to the value it is approaching. The multiplier that accomplishes this improved convergence is called an ACCELERATION FACTOR. The difference between the newly calculated voltage and the best previous voltage at the bus is multiplied by the appropriate acceleration factor to obtain a better correction to be added to the previous value. For example, At bus (2) in the first iteration we have the accelerated value accV .1 2 defined by        1 0 1 V , acc 1 V V2 2 2              1 0 1 0 V , acc V V V2 2 2 2    (10)  acceleration factor. Generally, for bus (i) during iteration K, the accelerated value is given by,        k k 1 k V , acc 1 V Vi i,acc i              k k 1 k k 1 V , acc V V V i i,acc i i,acc       (11) In power flow studies  is generally set at about 1.6 and cannot exceed 2 if convergence is to occur. Voltage controlled buses (or) PV – buses: When voltage magnitude rather than the reactive power is specified at bus (i), the real and imaginary components of the voltages for each iteration are found by first computing a value for the reactive power. From N* P jQ V y Vni i i inn 1     N* Q I V y Vmi i ij jj 1    (12) Equivalent algorithmic expression,          i 1 Nk k 1 * k k 1 Q I V y V y Vmi i ij j ij jj 1 j 1              (13)
  • 43.
    M.E (Power SystemsEngineering) MATHANKUMAR.S, AP/EEE Im Imaginary par of  k Q i is substituted in equation (9) to find a new value of  k V i .The components of the new  k V i are then multiplied by the ratio of the specified constant magnitude V i to the magnitude of  k V i from (9)th equation. In 4 – bus system, if bus (4) is voltage controlled. Equation (13) becomes,             1 0 * 1 1 0 Q I V y V y V , acc y V , acc y V 4 m 4 41 1 42 2 43 3 44 4      (14)  The calculated voltages of buses (2) and (3) are accelerated values of the first iteration. Substitute  1 4Q for Q4,sch in (9) for bus (4) yields.           1 P , sch jQ11 1 14 4 V y V y V y V acc 4 41 1 42 2 43 30 * y V44 4            (15)  all the quantities on the right hand side are known.  Since 4V is specified, We correct the magnitude of  1 4V as       1 V1 4 V , corr V 4 4 1 V 4  (16) and proceed to the next step with stored value   corrV ,1 4 of bus (4) voltage having the specified magnitude in the remaining calculations of the iteration. The reactive power Qg must be within definite limits. Q Q Q min g nax   Advantages of Gauss- seidel method:  Calculations are simple and so the programming task is lesser.  The memory requirement is less  Useful for small size system. Disadvantages:  Requires large number of iterations to reach convergence.  Not suitable for large systems  Convergence time increases with size of the system.
  • 44.
    M.E (Power SystemsEngineering) MATHANKUMAR.S, AP/EEE FLOWCHART FOR LOAD FLOW SOLUTION BY GAUSS-SEIDEL METHOD
  • 45.
    M.E (Power SystemsEngineering) MATHANKUMAR.S, AP/EEE Procedure Write a program for iteratively solving non-linear Load Flow equations using Gauss-Seidel method for small and medium sized power systems. The program should have three sections i.e. input section, Compute section and Output section. I - Input section Pre-requisite: Before creating the input data file, draw a single- line diagram showing the buses, lines, t r a n s f o r m e r s , shunt e l e m e n t s , bus g e n e r a t i o n a n d l o a d s ( Refer in Annexure 4 .1). Bus ID numbers are serially given from 1 to NB where NB is the total number of buses comprising P-V buses (which includes the slack bus) and P-Q buses. The data to be read from an input file should contain general data, bus data, line data, transformer data and shunt element data in the following sequence. (i) General Data The following data are read in one line a) Total number of buses b) Number of P-V buses This includes all the voltage-controlled buses such as generator buses (including slack bus),synchronous condenser buses and SVC buses for which a specified voltage magnitude is to be maintained. c) Number of P-Q buses. This includes all load buses, dummy (zero generation and zero loads) buses and generator buses in which voltage magnitude is not controlled. d) Number of transmission lines. e) Number of transformers. f) ID number of slack bus. g) Number of shunt elements. h) Maximum number of iterations to be performed. i) System MVA base. j) Convergence tolerance in p.u. voltage. k) Acceleration factor to be used.
  • 46.
    M.E (Power SystemsEngineering) MATHANKUMAR.S, AP/EEE (ii) Bus Data The following data are read for each bus in one line. P-V Bus Data (a) ID number of bus (b) Active power generation in MW (c) Active power load in MW (d) Reactive power load in MVAR (e) Maximum limit of reactive power generation in MVAR. (f) Minimum limit of reactive power generation in MVAR. (g) Scheduled voltage magnitude of the bus in p.u. P-Q Bus Data: (a) ID number of bus (b) Active power load in MW. (c) Reactive power load in MVAR. (d) Initial voltage magnitude assumed in p.u. (iii) Transmission line data (iv) Transformer Data (v) Shunt elements data The data to be read and the sequence in which it is to be read for (iii), (iv) and (v) are the same as that given in exercise under Experiment 4. II-Compute Section Starting from the initial bus voltage solution (usually a “flat start” is assumed), update the voltage solution iteratively using Gauss-Seidel method until the convergence criteria on bus voltage m a g n i t u d e is s a t i s f i e d . Typical v a l u e o f t o l e r a n c e f o r v o l t a g e m a g n i t u d e convergence is 0.001 p.u . III - Output section Create an output file in a report form comprising the following: (i) Student information: As specified in exercise under experiment 3. (ii) Input data: with proper headings. (iii) Results obtained with proper headings, in the following sequence:
  • 47.
    M.E (Power SystemsEngineering) MATHANKUMAR.S, AP/EEE System details Total No of Buses: No of P-V Buses: No of P-Q Buses: No of Lines: No of Transformers: No of Shunt elements: Slack bus ID number: System base MVA: Convergence details Maximum iterations prescribed: Maximum iterations taken: Convergence tolerance prescribed: Convergence limit reached: Bus Results The results are to be printed under the following headings: Bus Id.No Generation Demand Bus Voltage Compensation MW MVAR MW MVAR Magnitude p.u. Angle degrees MVAR For each one of the buses, whether it is a P-V bus or a P-Q bus, one line covering the above information is to be printed. Transmission line / Transformer Results The results are to be printed under the following headings. Sending Bus No Receiving Bus No Flow MW Flow MVAR Flow MVA Rating MVA P loss MW Q loss MVAR For each one of the lines / transformers, two lines are to be printed. The first line printed should have all the above information pertaining to the forward direction including Rating, Ploss and Qloss. The second line to be printed should have the above information, pertaining to the flow in the reverse direction excluding Rating, Ploss and Qloss. Exercise: i. Prepare the data for the 6-bus system described in the Annexure 4.1. Run the GSLF program with an acceleration factor of 1.0 and a convergence for voltage tolerance of 0.001p.u by using available software.
  • 48.
    Power System SimulationLab - 1 M.E (Power Systems Engineering) MATHANKUMAR.S, AP/EEE ANNEXURE 4.1 6-BUS, 7-LINES / TRANSFORMER POWER SYSTEM Single-Line Diagram Buses : 6, numbered serially from 1 to 6 Lines : 5, numbered serially from L1 to L5 Transformers: 2, numbered serially as T1 and T2 Shunt Load : 2, numbered serially as s1 and s2 Base MVA : 100 Bus Data – P-V Buses: Bus ID No. Generation, MW Demand Gen. Limit MVAR Scheduled Volt (p.u) Schedule Max Min MW MVAR Max Min 1 ? 200 40 0.0 0.0 100.0 -50.0 1.02 2 50.0 100 20 0.0 0.0 50.0 -25.0 1.02 Bus Data – P-Q Buses Bus ID No Deman d Volt. Mag. Assumed (p.u) MW MVAR 3 55.0 13.0 1.0 4 0.0 0.0 1.0 5 30.0 18.0 1.0 6 50.0 5.0 1.0
  • 49.
    M.E (Power SystemsEngineering) MATHANKUMAR.S, AP/EEE Transmission Line Data: Line ID. No Send Bus No. Receive Bus No. Resist P.U Reactance P.U. Half Line charging Suscept. P.U Rating MVA 1 1 6 0.123 0.518 0.0 55 2 1 4 0.080 0.370 0.0 65 3 4 6 0.087 0.407 0.0 30 4 5 2 0.282 0.640 0.0 55 5 2 3 0.723 1.050 0.0 40 Transformer Data: Transformer ID.No Send (*) Bus No. Receive Bus No. Resist. P.U Reactance P.U. Tap Ratio Rating MVA 1 6 (*) 5 0.0 0.300 1.000 30 2 4 (*) 3 0.0 0.133 1.000 55 (*) Note: The sending end bus of a transformer should be the tap side. Shunt Element Data: Shunt ID No. Bus ID. No. Rated Capacity MVAR (*) 1 4 2.0 2 6 2.5 (*) Note: Sign for capacitor : +ve Sign for Inductor : -ve Exercise: ii. Two voltage sources V 120 5 & V 100 01 2        are connected by a short line of impedance Z 1 j7   . Determine the real and reactive power supplied or received by each source and the power loss in the line. Write the program in MATLAB. Compare the results.
  • 50.
    M.E (Power SystemsEngineering) MATHANKUMAR.S, AP/EEE Viva Questions 1. What is the need for load flow study? 2. Why power flow analysis is made? 3. Define voltage controlled bus. 4. What are the different types of buses in a power system? 5. What is power flow study or load flow study? 6. States the major steps involved in load flow studies. 7. What are the quantities determined through load flow studies? 8. What is PQ –bus? 9. Define load bus? 10. What is Swing bus? 11. What is the need for slack bus? 12. What are the iterative methods mainly used for the solution of load flow problems? 13. Write the load flow equation of Gauss-Seidel method. 14. What are the advantages & disadvantages of Gauss-Seidel method? 15. What is an acceleration factor? 16. What do you mean by a flat voltage start? 17. When the generator bus is treated as load bus? 18. What are the information‟s that are necessary to solve the power –flow problem? 19. Why acceleration factor used in the Gauss –Seidel method? 20. What are the operating constraints used in the load flow studies?
  • 51.
    M.E (Power SystemsEngineering) MATHANKUMAR.S, AP/EEE Result: Marks split-up Marks Secured Marks Awarded Basic understanding 15 Theoretical Calculation 20 Conducting 15 Software output with graph (Aupower & MATLAB) 20 Comparison Results 10 Record 10 Viva - voce 10 Total Marks 100
  • 52.
    M.E (Power SystemsEngineering) MATHANKUMAR.S, AP/EEE EXPERIMENT: 5 Date: LOAD FLOW ANALYSIS - I: SOLUTION OF LOAD FLOW AND RELATED PROBLEMS USING NEWTON-RAPHSON METHOD AIM  To understand the following for medium and large scale power systems:  Mathematical formulation of the load flow problem in real variable form.  Newton-Raphson method of load flow (NRLF) solution.  To become proficient in the usage of software for practical problem solving in the areas of power system planning and operation  To become proficient in the usage of the software in solving problems using Newton-Raphson method. OBJECTIVES  To investigate the convergence characteristics of load flow solutions using NRLF algorithm for different sized systems and compare the same with that of GSLF algorithm.  To investigate the effect of variation of voltage-control parameters such as generator voltage magnitude setting, off-nominal tap ratio of transformer and MVAR injections of shunt capacitor / inductor on the voltage profile and transmission loss of the system.  To assess the effect of single outage contingencies such as a line outages and generator outages. SOFTWARE REQUIRED NEWTON RAPHSON module of AU Powerlab or equivalent THEORETICAL BACKGROUND Need For Load Flow Analysis Load Flow analysis, is the most frequently performed system study by electric utilities. This analysis is performed on a symmetrical steady-state operating condition of a power system under “normal” mode of operation and aims at obtaining bus voltages and line / transformer flows for a given load condition. This information is essential both for long term planning and next day operational planning. In long term planning, load
  • 53.
    M.E (Power SystemsEngineering) MATHANKUMAR.S, AP/EEE flow analysis, helps in investigating the effectiveness of alternative plans and choosing the “best” plan for system expansion to meet the projected operating state. In operational planning, it helps in choosing the “best” unit commitment plan and generation schedules to run the system efficiently for the next day‟s load condition without violating the bus voltage and line flow operating limits. Description of Load Flow Problem In the load flow analysis, the system is considered to be operating under steady state balanced condition and per phase analysis is used. With reasonable assumptions and approximations, a power system under this condition may be represented by a power network as shown by the single-line diagram in Annexure 5.1. The network consists of a number of buses (nodes) representing either generating stations or bulk power substations, switching stations interconnected by means of transmission lines or power transformers. The bus generation and demand are characterized by complex powers flowing into and out of the buses respectively.Each t r ansmi ssio n l i n e is characterized by its π equivalent circuit. Shunt compensating capacitor or reactors are represented as shunt susceptance. Load Flow analysis is essentially concerned with the determination of complex bus voltages at all buses, given the network configuration and the bus demands. Let the given system demand (sum of all the bus demands) be met by a specific generation schedule. A generation schedule is nothing but a combination of MW generation (chosen within their ratings) of the various spinning generators the total of which should match the given system demand plus the transmission losses. It should be noted that there are many generation schedules available to match the given system demand and one such schedule is chosen for load flow analysis. The “Ideal” Load Flow problem is stated as follows: Given: The network configuration (bus admittance matrix), and all the bus power injections (bus injection refers to bus generation minus bus demand)
  • 54.
    M.E (Power SystemsEngineering) MATHANKUMAR.S, AP/EEE To determine: The complex voltages at all the buses. X =(δ1 δ2 ………… δn V1 V2 …….VN)T = ( δT VT)T Once the „state‟ of the system is known, all the other quantities of interest in the power network can be computed. The above statement of Load Flow problem will be modified later after taking into account certain practical constraints. Development of Load Flow Model The Load Flow model in complex form is obtained by writing one complex power matching equation at each bus. PGk+ jQGk G PDk+ jQDk PIk +jQIk = (PGk - PDk) + j (QGk - QDk) k Vk (Pk+ jQk) Ik k Vk (Pk + jQk) Ik (a) (b) Fig 5.1 Complex Power Balancing at a Bus Referring to Fig 5.1 (b) the complex power injection (generation minus demand) at the kth bus is equal to the complex power flowing into the network at that bus which is given by PIk + JQIk = Pk + jQk (5.1) In expanded form, (PGk - PDk) + j (QGk - QDk) = VkIk * (5.2) The network equation relating bus voltage vector V with bus current vector I is YV = I (5.3) Taking the kth component of I from (5.3) and substituting for Ik* in (5.2) we get the power flow model in complex form as N PIk + jQIk = Vk km* Vm*; k=1,2,………… N (5.4) m=1 In (5.4) there are N complex variable equations from which the N unknown complex variables, V1,……V N can be determined.
  • 55.
    M.E (Power SystemsEngineering) MATHANKUMAR.S, AP/EEE Transmission line / Transformer Flow Equation: In a Load Flow package after solving equation (5.4) for complex bus voltages using any iterative method, the active and reactive power flows in all the lines/ transformers are to be computed. A common Fig 5.2. For a transmission line set the variable “a” equal to unity and for a transformer set variable bc equal to zero. The expression for power flow in line / transformer k-m from the kth bus to the mth bus, measured at the kth bus end is given by (refer Fig 5.2) Fig 5.2 PI Equivalent Circuit of a Transmission Line / Transformer Pkm + jQkm = Vk Ik* = Vt It * (5.5) Noting that, Vk / Vt = a (5.6) It = (Vt -Vm) ykm + Vt (jbc) (5.7) Substituting equations (5.6) and (5.7) in equation (5.5) we get Pkm + jQkm = (Vk/a) [(Vk * /a) – V m *)] y km * + (Vk/a)2 (jbc)* (5.8) Similarly the power flow in line k-m from the mth bus to kth bus measured at the mth bus end is Pmk + jQmk = VmI m * = Vm[Vm * – (V k * /a)] y km * + V2 m (jbc)* (5.9) The complex power loss in line / transformer k-m, PLkm + jQLkm, is given by the sum of the two expressions (5.8) and (5.9) Classification of Buses From the Load Flow model in equation (5.4) and from the definition of complex bus voltage, Vk as Vk = |Vk|└δk
  • 56.
    M.E (Power SystemsEngineering) MATHANKUMAR.S, AP/EEE one can observe that there Any two of these four may be treated as independent variables (that is specified) while the other two may be computed by solving power flow equations. The buses are classified based on the variables specified. Three types of buses classified based on practical requirements are given below: Slack bus: While specifying a generation schedule for a given system demand, one can fix up the generation setting of all the generation buses except one bus because of the limitation of not knowing the transmission loss in advance. This leaves us with the only s and |Vs| pertaining to a generator bus (usually a large capacity generation bus is chosen and this is called as slack bus) and solving for the remaining (N- 1) complex bus voltages from the respective (N-1) complex load flow equations. Incidentally the specification of |Vs| helps us to fix the voltage level of the δs as zero, makes Vs as reference phasor. Thus for the slack both δ and |V| are specified and PG and QG are to be computed only after a iterative solution of bus voltages is completed. P-V buses: In order to maintain a good voltage profile over the system, it is customary to maintain the bus voltage magnitude of each of the generator buses at a desired level. This can be achieved in practice by proper Automatic Voltage Regulator (AVR) settings. These generator buses and other Voltage-controlled buses with controllable reactive power source such as SVC buses are classified as P-V buses since PG and |V| are specified at these buses. Only one state variable, δ is to be computed at this bus. The reactive power generation QG at this bus which is a dependent variable is also to be computed to check whether it lies within its operating limits. P-Q buses: All other buses where both PI and QI are specified are termed as P-Q buses and at these buses both δ and |V| are to be computed. Hence the “Practical” Load Flow problem may be stated as: Given: The network configuration (bus admittance matrix), all the complex bus power demands, MW generation schedules and voltage magnitudes of all the P-V buses, and voltage magnitude of the slack bus, To determine: The bus voltage phase angles of all buses except the slack bus and bus voltage magnitudes of all the P-Q buses. Hence the state vector to be solved from the Load Flow model is X = (δ 1 δ 2 δ NP V1V2 …….. VNQ) T
  • 57.
    M.E (Power SystemsEngineering) MATHANKUMAR.S, AP/EEE Where, NP = N-1 NQ = N-NV – 1 and the NV number of P-V buses and the slack bus are arranged at the end. Solution to Load Flow Problem A number of methods are available for solving Load Flow problem. In all these methods, voltage solution is initially assumed and then improved upon using some iterative process until convergence is reached. The following three methods will be presented: (i) Gauss-Seidel Load Flow (GSLF) method (ii) Newton-Raphson Load Flow (NRLF) method (iii) Fast Decoupled Load Flow (FDLF) method The first method GSLF is a simple method to program but the voltage solution is updated only node by node and hence the convergence rate is poor. The NRLF and FDLF methods update the voltage solution of all the buses simultaneously in each iteration and hence have faster convergence rate. Taking the complex conjugate of equation (5.4) and transferring Vk to the left hand side, we obtain N Vk = [(PIk – jQIk) / Vk* - ΣYkm Vm] / Ykk m = 1 m ≠ k k = 1,2, …..(N -1) (Slack bus excluded) (5.10) Define Ak = (PIk – jQIk) / Ykk (5.11) Bkm = Ykm / Ykk (5.12)
  • 58.
    M.E (Power SystemsEngineering) MATHANKUMAR.S, AP/EEE NEWTON – RAPHSON METHOD FOR LOAD FLOW PROBLEM To apply the Newton – Raphson method to the solution of the power low equations, we express the bus voltages and line admittances in polar form. From,   N P y V V Cosn ni in i in in 1          N Q y V V Sinn ni in i in in 1         (1) When, n = i in the above equations and separating the terms by summations,    2 N P V G V V y Cos i i ii i n in in n i n 1         (2)   2 N Q V B V V y Sin i i ii i n in in n in 1 n i           (3) Gii and Bii  y y Cos ij j y Sin ij ij ij ij ij G Bij ij      (4) jBijGijy ijij  Assume all buses, (except the slack bus) as load buses with known demands Pdi and Qdi. The slack bus has specified values for 1 and V1 , For other buses in the network, the two static variable s i and Vi are to be calculated in the power – flow solution . The power mismatches for the typical load bus (i) calcPischPiPi ,,  (5) calcQischQiQi ,,  For real power Pi, P P P P P Pi i i i i i P V V Vi 2 3 4 2 3 4 V V V2 3 4 2 3 4                          (6) The last three terms can be multiplied and divided by their respective voltage magnitudes without altering their values. VVP P P P P 32i i i i i P V Vi 2 3 4 2 3 V V V V2 3 4 2 2 3 3                    VP 4i V4 V V4 4    (7) A mismatch equation can be written for reactive power Qi.
  • 59.
    M.E (Power SystemsEngineering) MATHANKUMAR.S, AP/EEE VVQ Q Q Q Q 32i i i i i Q V Vi 2 3 4 2 3 V V V V2 3 4 2 2 3 3                    VQ 4i V4 V V4 4    (8) Each non slack bus of the system has two equations like those for pi and Qi Collecting all the mismatch equations into vector – matrix form yields.  The solution of (9) is found by the following iteration.  Estimate values  0 i and  0 Vi for static variables.  Use the estimates to calculate  0 P , calci and  0 Q , calci , from (2) and (3) mismatches  0 Pi and  0 Qi from (5) and the partial derivative elements of the Jacobian J.  Solve (9) for the initial corrections  0 i and     0 Vi 0 Vi   Add the solved corrections to the initial estimates to obtain.      1 0 0 i i i     (10)      1 0 0 V V Vi i i         0 V0 i V 1i 0 Vi             (11)  Use the new values  1 i and  1 Vi as starting values for iteration 2 and continue. The general formulas are      k 1 k k i i i       (12)      k 1 k k V V Vi i i            k Vk i V 1i k Vi             (13)
  • 60.
    M.E (Power SystemsEngineering) MATHANKUMAR.S, AP/EEE For the four bus system sub matrix J11 has the form p p p2 2 2 2 3 4 p p p3 3 3 J11 2 3 4 p p p4 4 4 2 3 4                                    (14) Expressions for the elements of this equation are easily found by differentiating the appropriate number of terms in (2) The off diagonal element of J11  Pi V V y Sin ii j ij ij j i j          (15) The typical diagonal element of J11   NPi V V y Sin in ni in in i n 1 i n i           N Pi n 1 n n i       (16) By comparing (16) & (3) P 2i Q V Bi i ii j      (17) The formulas for the elements of sub matrix J21 is given by The off diagonal element of J21 is  Qi V V y Cos ii j ij ij j i j          (18) The main diagonal element of J21 is  inininni N in ni i iCosyVV Q        1 N Qi n 1 n n i      (19) Comparing (19) with (2) for Pi ] (20) The off diagonal elements of J12 are simply the negatives of elements in J21. 2Qi P V Gi i iii    
  • 61.
    M.E (Power SystemsEngineering) MATHANKUMAR.S, AP/EEE  This is obtained by multiplying Pi Vj    by jV The diagonal elements of J12 are fond by   NPi V V 2 V G V y Cosn ni i i ii in in i n 1Vi n i                     (21) Comparing (21) with (19) & (20) P Q 2 2i i V 2 V G P V Gi i ii i i ii Vi i         (22) The off diagonal elements of submatrix J22 of the Jacobian are found using  Q Pi i V V V j Sinj j i ij ij j i V ij            (23) The main diagonal elements are given by 2Q P 2i i V 2 V B Q V Bi j ii i i ii Vi i         (24) Generally, The off diagonal elements, ji  P Qi i M Vij j Vj j       (25) Q Pi i N Vij j Vj j         (26) Diagonal elements, j = i P Q 2i i M V M 2 Vi Bii i ii ii Vi i           (27) Q P 2i i N V N 2 Vi Gij i ii ii Vi i          (28)
  • 62.
    M.E (Power SystemsEngineering) MATHANKUMAR.S, AP/EEE Using equation (9)                           44 2 4444342444342 3433 2 33332343332 242322 2 222242322 44 2 4444342444342 3433 2 33332343332 242322 2 222242322 2 2 2 2 2 2 BVMNMMNN MBVMMNNN MMBVMNNN GVMNNMMM NGVNNMMM NNGVNMMM                                                           4 3 2 4 3 2 4 4 3 3 22 4 3 2 / Q Q Q P P P V V V V VV    (29) When voltage controlled buses are given for example if bus (4) is voltage controlled, and then 4V has a specified constant value and voltage correction V4 0 V4   . So 6th column of (29) is multiplied by zero and so it may be removed.  Q4 is not specified. 4Q Cannot be defined. So sixth row of (29) is removed. In general, If there are Ng voltage controlled buses, (except slack bus) will have (2N-Ng-2) rows and columns. Advantages of Newton – Raphson method  Faster, more reliable and results are accurate  Requires less number of iterations for convergence  Suitable for large systems. Disadvantages  Programming logic is more complex than Gauss–seidel method.  Memory requirement is more.  Numbers of calculations per iterations are higher than G.S method.
  • 63.
    M.E (Power SystemsEngineering) MATHANKUMAR.S, AP/EEE FLOWCHART FOR NEWTON RAPHSON POWER FLOW METHOD
  • 64.
    M.E (Power SystemsEngineering) MATHANKUMAR.S, AP/EEE Procedure Write a program for iteratively solving non-linear Load Flow equations using Newton - Raphson method for small and medium sized power systems. The program should have three sections i.e. input section, Compute section and Output section. I - Input section Pre-requisite: Before creating the input data file, draw a single- line diagram showing the buses, lines, t r a n s f o r m e r s , shunt e l e m e n t s , bus g e n e r a t i o n a n d l o a d s ( Refer in Annexure 5.1). Bus ID numbers are serially given from 1 to NB where NB is the total number of buses comprising P-V buses (which includes the slack bus) and P-Q buses. The data to be read from an input file should contain general data, bus data, line data, transformer data and shunt element data in the following sequence. (i) General Data The following data are read in one line l) Total number of buses a) Number of P-V buses This includes all the voltage-controlled buses such as generator buses (including slack bus),synchronous condenser buses and SVC buses for which a specified voltage magnitude is to be maintained. b) Number of P-Q buses. This includes all load buses, dummy (zero generation and zero loads) buses and generator buses in which voltage magnitude is not controlled. c) Number of transmission lines. d) Number of transformers. e) ID number of slack bus. f) Number of shunt elements. g) Maximum number of iterations to be performed. h) System MVA base. i) Convergence tolerance in p.u. voltage. j) Acceleration factor to be used.
  • 65.
    M.E (Power SystemsEngineering) MATHANKUMAR.S, AP/EEE (ii) Bus Data The following data are read for each bus in one line. P-V Bus Data (a) ID number of bus (b) Active power generation in MW (c) Active power load in MW (d) Reactive power load in MVAR (e) Maximum limit of reactive power generation in MVAR. (f) Minimum limit of reactive power generation in MVAR. (g) Scheduled voltage magnitude of the bus in p.u. P-Q Bus Data: (a) ID number of bus (b) Active power load in MW. (c) Reactive power load in MVAR. (d) Initial voltage magnitude assumed in p.u. (iii) Transmission line data (iv) Transformer Data (v) Shunt elements data The data to be read and the sequence in which it is to be read for (iii), (iv) and (v) are the same as that given in exercise under Experiment 5. II-Compute Section Starting from the initial bus voltage solution (usually a “flat start” is assumed), update the voltage solution iteratively using Newton - Raphson method until the convergence criteria on bus voltage m a g n i t u d e is s a t i s f i e d . Typical v a l u e o f t o l e r a n c e f o r v o l t a g e m a g n i t u d e convergence is 0.001 p.u . III - Output section Create an output file in a report form comprising the following: (iv) Student information: As specified in exercise under experiment 3. (v) Input data: with proper headings. (vi) Results obtained with proper headings, in the following sequence:
  • 66.
    M.E (Power SystemsEngineering) MATHANKUMAR.S, AP/EEE System details Total No of Buses: No of P-V Buses: No of P-Q Buses: No of Lines: No of Transformers: No of Shunt elements: Slack bus ID number: System base MVA: Convergence details Maximum iterations prescribed: Maximum iterations taken: Convergence tolerance prescribed: Convergence limit reached: Bus Results The results are to be printed under the following headings: Bus Id.No Generation Demand Bus Voltage Compensation MW MVAR MW MVAR Magnitude p.u. Angle degrees MVAR For each one of the buses, whether it is a P-V bus or a P-Q bus, one line covering the above information is to be printed. Transmission line / Transformer Results The results are to be printed under the following headings. Sending Bus No Receiving Bus No Flow MW Flow MVAR Flow MVA Rating MVA P loss MW Q loss MVAR For each one of the lines / transformers, two lines are to be printed. The first line printed should have all the above information pertaining to the forward direction including Rating, Ploss and Qloss. The second line to be printed should have the above information, pertaining to the flow in the reverse direction excluding Rating, Ploss and Qloss. Exercise: i. Prepare the data for the 6-bus system described in the Annexure 5.1. Run the NR program and a convergence for voltage tolerance of 0.001p.u by using available software.
  • 67.
    Power System SimulationLab - 1 M.E (Power Systems Engineering) MATHANKUMAR.S, AP/EEE ANNEXURE 5.1 6-BUS, 7-LINES / TRANSFORMER POWER SYSTEM Single-Line Diagram Buses : 6, numbered serially from 1 to 6 Lines : 5, numbered serially from L1 to L5 Transformers: 2, numbered serially as T1 and T2 Shunt Load : 2, numbered serially as s1 and s2 Base MVA : 100 Bus Data – P-V Buses: Bus ID No. Generation, MW Demand Gen. Limit MVAR Scheduled Volt (p.u) Schedule Max Min MW MVAR Max Min 1 ? 200 40 0.0 0.0 100.0 -50.0 1.02 2 50.0 100 20 0.0 0.0 50.0 -25.0 1.02 Bus Data – P-Q Buses Bus ID No Deman d Volt. Mag. Assumed (p.u) MW MVAR 3 55.0 13.0 1.0 4 0.0 0.0 1.0 5 30.0 18.0 1.0 6 50.0 5.0 1.0
  • 68.
    M.E (Power SystemsEngineering) MATHANKUMAR.S, AP/EEE Transmission Line Data: Line ID. No Send Bus No. Receive Bus No. Resist P.U Reactance P.U. Half Line charging Suscept. P.U Rating MVA 1 1 6 0.123 0.518 0.0 55 2 1 4 0.080 0.370 0.0 65 3 4 6 0.087 0.407 0.0 30 4 5 2 0.282 0.640 0.0 55 5 2 3 0.723 1.050 0.0 40 Transformer Data: Transformer ID.No Send (*) Bus No. Receive Bus No. Resist. P.U Reactance P.U. Tap Ratio Rating MVA 1 6 (*) 5 0.0 0.300 1.000 30 2 4 (*) 3 0.0 0.133 1.000 55 (*) Note: The sending end bus of a transformer should be the tap side. Shunt Element Data: Shunt ID No. Bus ID. No. Rated Capacity MVAR (*) 1 4 2.0 2 6 2.5 (*) Note: Sign for capacitor : +ve Sign for Inductor : -ve Exercise: ii. Two voltage sources V _______________& V ________________1 2  are connected by a short line of impedance Z __________  . Determine the real and reactive power supplied or received by each source and the power loss in the line. Write the program in MATLAB. Compare the results.
  • 69.
    M.E (Power SystemsEngineering) MATHANKUMAR.S, AP/EEE Viva Questions 1. What is infinite bus? 2. When the generator bus is treated as load bus? 3. How approximation is performed in Newton- Raphson method. 4. Write the most important mode of operation of power system and mention the major problems encountered with it. 5. What is the need of load flow solution? 6. List the quantities specified and the quantities to be determined from load flow study for various types of buses? 7. What are the reasons for changes in bus voltage? 8. What is Jacobian matrix? How the elements of Jacobin matrix are computed? 9. How load flow study is performed? 10. What are the quantities that are associated with each bus in a system? 11. Write the load –flow equation of Newton –Raphson method. 12. Why do we go for iterative methods to solve load flow problems? 13. Compare Gauss –Seidel & Newton –Raphson method of load flow solution. 14. What are the advantages & disadvantages of Newton –Raphson method? 15. How the disadvantages of N-R method are overcome? 16. What will be the reactive power and bus voltage when the generator bus is treated as load bus? 17. Write the SLFE? 18. What is meant by a flat voltage profile? 19. What is the need for voltage control in a power system? 20. How the convergence of N_R method is speeded up?
  • 70.
    M.E (Power SystemsEngineering) MATHANKUMAR.S, AP/EEE Result: Marks split-up Marks Secured Marks Awarded Basic understanding 15 Theoretical Calculation 20 Conducting 15 Software output (Aupower & MATLAB) 20 Comparison Results 10 Record 10 Viva - voce 10 Total Marks 100
  • 71.
    M.E (Power SystemsEngineering) MATHANKUMAR.S, AP/EEE MATLAB QUESTIONS 1. What is MATLAB? 2. Who is the father of MATLAB? 3. List out the memory management functions in MATLAB. 4. What are the advantages of MATLAB? 5. What is a stem in MATLAB? 6. Is there MATLAB complier in MATLAB? 7. Why MATLAB is so called MATLAB? 8. What are the types of display windows in MATLAB? 9. What are the disadvantages of MATLAB? 10. Function of semicolon (;) in MATLAB. 11. Need for ‘clc’ command in MATLAB 12. What are the arithmetic operations in MATLAB? 13. Mention the various exponential functions of MATLAB. 14. List out the commands for managing variables in MATLAB. 15. Function of percentage symbol (%) in MATLAB. 16. What is the use of ‘disp’ function in MATLAB? 17. What does MATLAB stands for? 18. Mention the main function of command window. 19. What are the types of M-file? 20. Difference between clear all & close all. 21. Function of ‘for’ loop in MATLAB. 22. What are the special characters in MATLAB? 23. Function of ‘who’ in MATLAB. 24. List the built in constant in MATLAB. 25. What is MATLAB Script?