7 
Опис педагогічного досвіду 
“Організація науково- дослідницької діяльності 
вчителя та учня під час вивчення хімії 
в умовах компетентнісно-орієнтованого навчання”
8 
Обґрунтування актуальності досвіду 
Сучасні соціально-економічні тенденції, що відбуваються в Україні 
визначають напрямки удосконалення освіти: орієнтацію на динаміку, швидкість 
зміни технологій, нелінійність, гнучкість, індивідуальність. 
В суспільстві виникло нове соціальне замовлення: замість слухняних 
виконавців, потрібні люди, які швидко орієнтуються в різних обставинах, творчо 
вирішують різні проблеми. Здатність до творчості з’являється тоді, коли людина 
починає розуміти свою особливість і таким чино м стає особистістю, тому освіта 
повинна збуджувати творчість. 
Завдання вчителя не тільки допомогти учням у здобутті базових знань для 
подальшого навчання, але й у становленні учня як майбутнього науковця і 
дослідника, підготувати вихованців до життя у високотехнологічному 
конкурентному світі. 
Основна ідея досвіду, її інноваційна значущість 
Школа не повинна зобов’язувати учнів засвоювати всю суму знань, що 
накопичило людство, а сприяти розвитку в кожному з них таланту, яким 
обдарувала природа. 
 Творчі здібності, дослідницький потяг властиві всім дітям; 
 дослідницька діяльність – найважливіша складова у формуванні 
творчої особистості; 
 для розвитку особистості дослідника, учням необхідно прищеплювати 
когнітивні, нормативні та поведінкові уміння й навички; 
 творчу особистість здатні виховувати творчі вчителі. 
Ці педагогічні ідеї реалізуються через систему організації науково- 
дослідницької діяльності учнів. Сутність досвіду полягає в тому, що 
запропонований засіб роботи дозволяє подолати відрив теоретичних знань від 
життєвої практики. Школярі засвоюють інструментарій за допомогою якого 
зможуть пізнати дійсність, побудувати свою позицію та аргументувати її.
9 
Компетентнісний підхід передбачає формування інтелектуальної 
дослідницької культури школярів, створення умов для самовизначення та 
самореалізації. 
Теоретичні основи досвіду 
Використовуються провідні ідеї творчої спадщини видатних педагогів 
А.Дістервега, Л.С.Виготського, С.Г.Шацького, С.Л.Соловейчика. 
В.О.Сухомлинського, М.М.Поташника, Ш.О.Амонашвілі, А.В.Хуторського. 
Методологічною та теоретичною основою досвіду є положення з реалізації 
особистісно-діяльнісного підходу, індивідуалізації й диференціації освіти, 
діалектичній метод пізнання, які відображають особливості наукового пізнання 
особистістю оточуючого світу та визначають напрямки формування навчально - 
дослідницької діяльності школярів. 
Педагогічний досвід спирається на психолого-педагогічні наукові концепції 
та педагогічні технології: становлення особистості, як суб’єкта діяльності, 
самопізнання та саморозвитку (В.В.Давидов, Л.С.Рубинштейн та інші); розвитку 
особистості в залежності від середовища навчання та виховання (П.П.Блонський, 
М.В.Кларин та інші); розвитку дослідницької діяльності школярів (М.Г.Алєксєєв, 
А.В.Леонтович, А.С.Обухов); поетапного формування розумових дій 
(П.Я.Гальперін); активізації пізнавальної діяльності школярів; особистісно- 
орієнтовані (І.С. Якиманська); гуманно-особистісні(Ш.О.Амонашвілі); технологія 
навчання, як дослідження яке забезпечує почуття учнями досвіду дослідженого 
пізнання. 
Ґрунтуючись на концепції розвиваючого навчання застосовуються елементи 
передового досвіду Б.А.Вікола, Н.Д.Волкової, Є.В.Ларкіної (навчально- 
дослідницької діяльності учнів), А.Ю.Карлащук, Г.М.Морозової, М.Б.Раджабова 
(проблеми формування навчально-дослідницьких умінь).
10 
З урахуванням основних засад наукових концепцій та технологій, дос віду 
вчителів природничо-математичного напрямку як України так й зарубіжних країн, 
створена педагогічна система. 
Технологія досвіду 
У практичній діяльності актуально поєднуються особисті знахідки із 
запозиченнями, творчо трансформовані передові форми та методи навчання. 
На першому етапі роботи з учнями відбувається діагностика особливостей 
та творчих якостей кожної дитини, стан міжособистісних відносин у колективі. 
Успіх роботи вчителя насамперед залежить від того, на скільки він зміг зрозуміти, 
вивчити особистість своїх вихованців, встановити рівень не тільки їхніх 
інтелектуальних можливостей, але й їхню перспективу. На основі різноманітних 
психолог-педагогічних спостережень, планується зміст роботи з учнями й 
кожною дитиною окремо. 
Наступний етап – проектування методичного забезпечення навчально- 
виховного процесу: вибір теми та структури уроку, підбір активних та 
інтерактивних форм продуктивної діяльності школяра, дидактичне та 
технологічне оснащення уроку. 
Головною організаційною формою навчання в умовах з агальноосвітньої 
школи є урок. Домінуючими методами в навчально-виховному процесі є методи 
перебору варіантів та алгоритмічні методи на основі ТРВЗ. 
На уроках відбувається не лише вивчення програмного матеріалу, але й 
опановуються основи науково-дослідницької роботи. 
Науково-дослідницька діяльність учнів організовується за трьома 
напрямками: урочна, позаурочна та позакласна науково-дослідницька діяльність. 
З урахуванням віку в 7 – 9 класах дослідницька діяльність організована, в 
основному, у групових формах для засвоєння комунікативних навичок. У 
профільних класах йде формування належного рівня компетентності у проектній
11 
та дослідницькій діяльності, а також присутні індивідуальні та міні-групові 
форми роботи. 
Найсприятливішими для формування науково-дослідницьких умінь з хімії є 
ті теми програмного матеріалу, що передбачають проведення хімічного 
експерименту. Опановуючи експериментний метод наукового пізнання, учні 
набувають умінь методологічного характеру планування експерименту, виділяти 
проміжну та кінцеву мету, висувати гіпотезу, спостерігати, аналізувати, 
порівнювати та узагальнювати, використовувати знання тощо. 
Складові дослідницької діяльності – це навчальне дослідження, 
дослідницьке навчання, соціальна практика, робота тьюторських груп. 
Шлях до наукового сприйняття навчального матеріалу з хімії повинен 
починатися на уроці, продовжуватися в позаурочній та позакласній діяльності, 
що значно розширює можливості навчально-виховного процесу заняття на 
факультативах «Основи НДР», «Прикладна хімія», участь у роботі секцій МАН, у 
науково-практичних конференціях тощо. 
Творче співробітництво вчителя та учня виявляється в правильно 
організованому педагогічному керівництві самоосвітньої діяльності учнів у 
процесі навчання, що дає можливість: розвивати навички самостійного 
оволодіння знаннями й уміннями при використанні різних джерел; формувати 
операції розумової діяльності, визначати проблем і вибір шляхів їхнього рішення; 
обмірковувати та шукати найбільш оптимальні варіанти рішення задач. 
Ведеться моніторинг та аналізується результативність діяльності учнів, 
основних показників академічної успішності школярів. 
Прогнозований результат 
Організація НДР дає можливість: 
 успішно розвивати інтелектуальні здібності школярів, сприяти 
реалізації їхнього творчого потенціалу;
12 
 організовувати спільну працю на основі суб’єкт-суб’єктних 
відношень з метою закріплення активної життєвої позиції школяра; 
 формувати у учнів розуміння того, що їхнє навчання наближається до 
наукового пізнання; 
 збагачувати творчі спроможності на основі формування їхнього 
дослідницького досвіду; 
 удосконалювати способи рішення розрахункових, якісних, 
експериментальних, хіміко-технологічних задач; 
 отримувати задоволення в процесі навчальної діяльності як вч ителю 
так й учню. 
Перелік проблем та труднощів, з якими вчитель зіткнувся 
в процесі роботи, та шляхи їх подолання 
У педагогічній літературі більше говориться про важливість задач 
включення науково-дослідницької, навчально-дослідницької діяльності учнів у 
освітній процес, ніж про конкретні шляхи її вирішення; практично не розроблені 
фундаментальні проблеми методології науково-дослідницької діяльності 
школярів. Існують протиріччя між необхідністю використання науково- 
дослідницької діяльності учнів як одного із засобів розвитку життєвих 
компетенцій та недостатньо розробленими педагогічними умовами її ефективної 
організації. 
Учні частіше не бачать проблеми дослідження, вони сприймають оточуючу 
дійсність, як дане, тому потрібно допомагати школярам усвідомлювати проблему 
дослідження. Важливо пам’ятати, що завдання досліджень повинні відповідати 
віку та знаходитися у зоні найблищого розвитку учнів. 
Кожне дослідження повинно бути забезпеченим усім необхідним: 
матеріально-технічною та навчально-методичною базою, інформаційно- 
технологічними ресурсами, окреме від урочних занять місце для дослідження. 
Дослідницька діяльність учнів спонукає навчальний заклад до організації 
сучасного інформаційного простору.
13 
Додаток 1 
Діяльність вчителя на уроці 
Готовність вчителя до 
навчального процесу 
Навчальна діяльність Результативність 
1. Структура базового 
навчального матеріалу 
2. Збагачення змісту 
навчального матеріалу 
3. Підготовка до уроку 
(визначення мети за 
задач уроку) 
4. Визначення об'єму 
навчального матеріалу 
5. Вибір форм, методів, 
засобів науково- 
дослідницької 
діяльності. 
6. Планування 
очікуваних результатів 
навчання. 
1. Формування цілей 
спільної діяльності 
вчителя та учнів. 
2. Створення умов 
безпосередньої 
діяльності школярів в 
навчальній роботі. 
3. Встановлення 
зворотнього зв'язку для 
відслідковування 
результатів уроку. 
4. Застосування різних 
видів стимулювання 
учнів. 
1. Здобуття учнями 
ключових освітніх 
компетенцій. 
2. Придбання учнями 
спеціальних вмінь та 
навичок. 
3. Закріплення інтересу 
до предметів. 
4. Випереджаюче 
навчання для певних 
учнів. 
5. Отримання більшої 
інформації через 
збагачення змісту 
навчального матеріалу.
14 
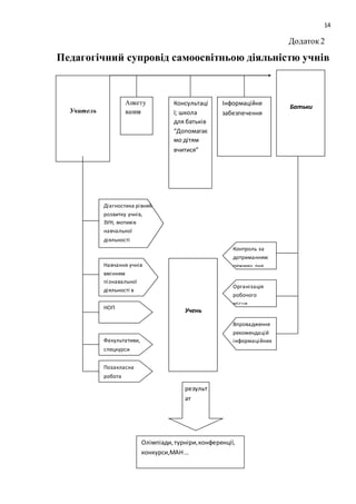
Додаток 2 
Педагогічний супровід самоосвітньою діяльністю учнів 
Учитель 
Батьки 
Анкету 
вання 
Консультаці 
ї; школа 
для батьків 
“Допомагає 
мо дітям 
вчитися” 
Інформаційне 
забезпечення 
Учень 
результ 
ат 
Діагностика рівней 
розвитку учнів, 
ЗУН, мотивів 
навчальної 
діяльності 
Навчання учнів 
вмінням 
пізнавальної 
діяльності в 
процесі роботи 
НОП 
Олімпіади, турніри, конференції, 
конкурси,МАН … 
Факультативи, 
спецкурси 
Позакласна 
робота 
Контроль за 
дотриманням 
режиму дня 
Організація 
робочого 
місця 
Впровадження 
рекомендацій 
інформаційних 
послуг
15 
Додаток 3 
РРееззууллььттааттииввннііссттьь ддооссввііддуу 
Початок 2008 - 2009 н.р. 
36% 34% 
30% 
Високий рівень 
Середній рівень 
Низький рівень 
Кінець 2008 - 2009 н.р. 
27% 
14% 
59% 
Стійкість пізнавального інтересу учнів до предмету хімії
16 
Додаток 4 
ДДииннааммііккаа ннааввччааллььннооїї ддііяяллььннооссттіі ууччнніівв зз ххііммііїї 
87,3 
2006 - 2007 
н.р. 
88,6 
2007 - 2008 
н.р. 
91,1 
2008 - 2009 
н.р. 
92 
91 
90 
89 
88 
87 
86 
85 
% ууччнніі,яяккіі ммааююттьь ддооссттааттнніійй ттаа ввииссооккиийй ррііввеенньь ннааввччееннооссттіі
17 
Додаток 5 
ДДііааггррааммаа ззааддііяяннооссттіі ууччнніівв уу ннааууккооввоо--ддооссллііддннииццььккіійй 
ррооббооттіі ((вв ммеежжаахх ММААНН)) 
2006 - 2007 н.р. 
3 
12 6 
Міжнародний 
ріве нь 
Все українськ 
ий ріве нь 
Обласний 
ріве нь 
Міський 
ріве нь 
Шкільний 
ріве нь 
Початок 2008 - 2009 н.р. 
36% 34% 
30% 
Високий рівень 
Середній рівень 
Низький рівень 
2008 - 2009 н.р. 
4 
3 
9 
10 
7 Міжнародний 
ріве нь 
Все українськ 
ий ріве нь 
Обласний 
ріве нь 
Міський 
ріве нь 
Шкільний 
ріве нь

peddosvid-mig

  • 1.
    7 Опис педагогічногодосвіду “Організація науково- дослідницької діяльності вчителя та учня під час вивчення хімії в умовах компетентнісно-орієнтованого навчання”
  • 2.
    8 Обґрунтування актуальностідосвіду Сучасні соціально-економічні тенденції, що відбуваються в Україні визначають напрямки удосконалення освіти: орієнтацію на динаміку, швидкість зміни технологій, нелінійність, гнучкість, індивідуальність. В суспільстві виникло нове соціальне замовлення: замість слухняних виконавців, потрібні люди, які швидко орієнтуються в різних обставинах, творчо вирішують різні проблеми. Здатність до творчості з’являється тоді, коли людина починає розуміти свою особливість і таким чино м стає особистістю, тому освіта повинна збуджувати творчість. Завдання вчителя не тільки допомогти учням у здобутті базових знань для подальшого навчання, але й у становленні учня як майбутнього науковця і дослідника, підготувати вихованців до життя у високотехнологічному конкурентному світі. Основна ідея досвіду, її інноваційна значущість Школа не повинна зобов’язувати учнів засвоювати всю суму знань, що накопичило людство, а сприяти розвитку в кожному з них таланту, яким обдарувала природа.  Творчі здібності, дослідницький потяг властиві всім дітям;  дослідницька діяльність – найважливіша складова у формуванні творчої особистості;  для розвитку особистості дослідника, учням необхідно прищеплювати когнітивні, нормативні та поведінкові уміння й навички;  творчу особистість здатні виховувати творчі вчителі. Ці педагогічні ідеї реалізуються через систему організації науково- дослідницької діяльності учнів. Сутність досвіду полягає в тому, що запропонований засіб роботи дозволяє подолати відрив теоретичних знань від життєвої практики. Школярі засвоюють інструментарій за допомогою якого зможуть пізнати дійсність, побудувати свою позицію та аргументувати її.
  • 3.
    9 Компетентнісний підхідпередбачає формування інтелектуальної дослідницької культури школярів, створення умов для самовизначення та самореалізації. Теоретичні основи досвіду Використовуються провідні ідеї творчої спадщини видатних педагогів А.Дістервега, Л.С.Виготського, С.Г.Шацького, С.Л.Соловейчика. В.О.Сухомлинського, М.М.Поташника, Ш.О.Амонашвілі, А.В.Хуторського. Методологічною та теоретичною основою досвіду є положення з реалізації особистісно-діяльнісного підходу, індивідуалізації й диференціації освіти, діалектичній метод пізнання, які відображають особливості наукового пізнання особистістю оточуючого світу та визначають напрямки формування навчально - дослідницької діяльності школярів. Педагогічний досвід спирається на психолого-педагогічні наукові концепції та педагогічні технології: становлення особистості, як суб’єкта діяльності, самопізнання та саморозвитку (В.В.Давидов, Л.С.Рубинштейн та інші); розвитку особистості в залежності від середовища навчання та виховання (П.П.Блонський, М.В.Кларин та інші); розвитку дослідницької діяльності школярів (М.Г.Алєксєєв, А.В.Леонтович, А.С.Обухов); поетапного формування розумових дій (П.Я.Гальперін); активізації пізнавальної діяльності школярів; особистісно- орієнтовані (І.С. Якиманська); гуманно-особистісні(Ш.О.Амонашвілі); технологія навчання, як дослідження яке забезпечує почуття учнями досвіду дослідженого пізнання. Ґрунтуючись на концепції розвиваючого навчання застосовуються елементи передового досвіду Б.А.Вікола, Н.Д.Волкової, Є.В.Ларкіної (навчально- дослідницької діяльності учнів), А.Ю.Карлащук, Г.М.Морозової, М.Б.Раджабова (проблеми формування навчально-дослідницьких умінь).
  • 4.
    10 З урахуваннямосновних засад наукових концепцій та технологій, дос віду вчителів природничо-математичного напрямку як України так й зарубіжних країн, створена педагогічна система. Технологія досвіду У практичній діяльності актуально поєднуються особисті знахідки із запозиченнями, творчо трансформовані передові форми та методи навчання. На першому етапі роботи з учнями відбувається діагностика особливостей та творчих якостей кожної дитини, стан міжособистісних відносин у колективі. Успіх роботи вчителя насамперед залежить від того, на скільки він зміг зрозуміти, вивчити особистість своїх вихованців, встановити рівень не тільки їхніх інтелектуальних можливостей, але й їхню перспективу. На основі різноманітних психолог-педагогічних спостережень, планується зміст роботи з учнями й кожною дитиною окремо. Наступний етап – проектування методичного забезпечення навчально- виховного процесу: вибір теми та структури уроку, підбір активних та інтерактивних форм продуктивної діяльності школяра, дидактичне та технологічне оснащення уроку. Головною організаційною формою навчання в умовах з агальноосвітньої школи є урок. Домінуючими методами в навчально-виховному процесі є методи перебору варіантів та алгоритмічні методи на основі ТРВЗ. На уроках відбувається не лише вивчення програмного матеріалу, але й опановуються основи науково-дослідницької роботи. Науково-дослідницька діяльність учнів організовується за трьома напрямками: урочна, позаурочна та позакласна науково-дослідницька діяльність. З урахуванням віку в 7 – 9 класах дослідницька діяльність організована, в основному, у групових формах для засвоєння комунікативних навичок. У профільних класах йде формування належного рівня компетентності у проектній
  • 5.
    11 та дослідницькійдіяльності, а також присутні індивідуальні та міні-групові форми роботи. Найсприятливішими для формування науково-дослідницьких умінь з хімії є ті теми програмного матеріалу, що передбачають проведення хімічного експерименту. Опановуючи експериментний метод наукового пізнання, учні набувають умінь методологічного характеру планування експерименту, виділяти проміжну та кінцеву мету, висувати гіпотезу, спостерігати, аналізувати, порівнювати та узагальнювати, використовувати знання тощо. Складові дослідницької діяльності – це навчальне дослідження, дослідницьке навчання, соціальна практика, робота тьюторських груп. Шлях до наукового сприйняття навчального матеріалу з хімії повинен починатися на уроці, продовжуватися в позаурочній та позакласній діяльності, що значно розширює можливості навчально-виховного процесу заняття на факультативах «Основи НДР», «Прикладна хімія», участь у роботі секцій МАН, у науково-практичних конференціях тощо. Творче співробітництво вчителя та учня виявляється в правильно організованому педагогічному керівництві самоосвітньої діяльності учнів у процесі навчання, що дає можливість: розвивати навички самостійного оволодіння знаннями й уміннями при використанні різних джерел; формувати операції розумової діяльності, визначати проблем і вибір шляхів їхнього рішення; обмірковувати та шукати найбільш оптимальні варіанти рішення задач. Ведеться моніторинг та аналізується результативність діяльності учнів, основних показників академічної успішності школярів. Прогнозований результат Організація НДР дає можливість:  успішно розвивати інтелектуальні здібності школярів, сприяти реалізації їхнього творчого потенціалу;
  • 6.
    12  організовуватиспільну працю на основі суб’єкт-суб’єктних відношень з метою закріплення активної життєвої позиції школяра;  формувати у учнів розуміння того, що їхнє навчання наближається до наукового пізнання;  збагачувати творчі спроможності на основі формування їхнього дослідницького досвіду;  удосконалювати способи рішення розрахункових, якісних, експериментальних, хіміко-технологічних задач;  отримувати задоволення в процесі навчальної діяльності як вч ителю так й учню. Перелік проблем та труднощів, з якими вчитель зіткнувся в процесі роботи, та шляхи їх подолання У педагогічній літературі більше говориться про важливість задач включення науково-дослідницької, навчально-дослідницької діяльності учнів у освітній процес, ніж про конкретні шляхи її вирішення; практично не розроблені фундаментальні проблеми методології науково-дослідницької діяльності школярів. Існують протиріччя між необхідністю використання науково- дослідницької діяльності учнів як одного із засобів розвитку життєвих компетенцій та недостатньо розробленими педагогічними умовами її ефективної організації. Учні частіше не бачать проблеми дослідження, вони сприймають оточуючу дійсність, як дане, тому потрібно допомагати школярам усвідомлювати проблему дослідження. Важливо пам’ятати, що завдання досліджень повинні відповідати віку та знаходитися у зоні найблищого розвитку учнів. Кожне дослідження повинно бути забезпеченим усім необхідним: матеріально-технічною та навчально-методичною базою, інформаційно- технологічними ресурсами, окреме від урочних занять місце для дослідження. Дослідницька діяльність учнів спонукає навчальний заклад до організації сучасного інформаційного простору.
  • 7.
    13 Додаток 1 Діяльність вчителя на уроці Готовність вчителя до навчального процесу Навчальна діяльність Результативність 1. Структура базового навчального матеріалу 2. Збагачення змісту навчального матеріалу 3. Підготовка до уроку (визначення мети за задач уроку) 4. Визначення об'єму навчального матеріалу 5. Вибір форм, методів, засобів науково- дослідницької діяльності. 6. Планування очікуваних результатів навчання. 1. Формування цілей спільної діяльності вчителя та учнів. 2. Створення умов безпосередньої діяльності школярів в навчальній роботі. 3. Встановлення зворотнього зв'язку для відслідковування результатів уроку. 4. Застосування різних видів стимулювання учнів. 1. Здобуття учнями ключових освітніх компетенцій. 2. Придбання учнями спеціальних вмінь та навичок. 3. Закріплення інтересу до предметів. 4. Випереджаюче навчання для певних учнів. 5. Отримання більшої інформації через збагачення змісту навчального матеріалу.
  • 8.
    14 Додаток 2 Педагогічний супровід самоосвітньою діяльністю учнів Учитель Батьки Анкету вання Консультаці ї; школа для батьків “Допомагає мо дітям вчитися” Інформаційне забезпечення Учень результ ат Діагностика рівней розвитку учнів, ЗУН, мотивів навчальної діяльності Навчання учнів вмінням пізнавальної діяльності в процесі роботи НОП Олімпіади, турніри, конференції, конкурси,МАН … Факультативи, спецкурси Позакласна робота Контроль за дотриманням режиму дня Організація робочого місця Впровадження рекомендацій інформаційних послуг
  • 9.
    15 Додаток 3 РРееззууллььттааттииввннііссттьь ддооссввііддуу Початок 2008 - 2009 н.р. 36% 34% 30% Високий рівень Середній рівень Низький рівень Кінець 2008 - 2009 н.р. 27% 14% 59% Стійкість пізнавального інтересу учнів до предмету хімії
  • 10.
    16 Додаток 4 ДДииннааммііккаа ннааввччааллььннооїї ддііяяллььннооссттіі ууччнніівв зз ххііммііїї 87,3 2006 - 2007 н.р. 88,6 2007 - 2008 н.р. 91,1 2008 - 2009 н.р. 92 91 90 89 88 87 86 85 % ууччнніі,яяккіі ммааююттьь ддооссттааттнніійй ттаа ввииссооккиийй ррііввеенньь ннааввччееннооссттіі
  • 11.
    17 Додаток 5 ДДііааггррааммаа ззааддііяяннооссттіі ууччнніівв уу ннааууккооввоо--ддооссллііддннииццььккіійй ррооббооттіі ((вв ммеежжаахх ММААНН)) 2006 - 2007 н.р. 3 12 6 Міжнародний ріве нь Все українськ ий ріве нь Обласний ріве нь Міський ріве нь Шкільний ріве нь Початок 2008 - 2009 н.р. 36% 34% 30% Високий рівень Середній рівень Низький рівень 2008 - 2009 н.р. 4 3 9 10 7 Міжнародний ріве нь Все українськ ий ріве нь Обласний ріве нь Міський ріве нь Шкільний ріве нь