Neonatal Resuscitation Program
7th Edition
• Transition from fetal to neonatal respiration
• Respiratory failure
• Basics of NRP/ flow diagram
• Preparation for resuscitation
• Oxygen/PPV/Chest compressions/ Medications
• Special scenarios- MSAF, Preterm
• 2017 NRP changes
• Most newborns make the cardio respiratory transition to
extra uterine life without intervention.
• Many will require assistance to begin breathing
• A small number will require extensive intervention.
• After birth, approximately 4% to 10% of term and late
preterm newborns will receive positive pressure ventilation.
• Only 1 to 3 per 1,000 will receive chest compressions or
emergency medications.
Transition From Fetal to Neonatal Respiration
Respiratory failure
INSUFFICIENT SUPPLY OF O2;
REMOVAL OF CO2
ACIDOSIS; CO2 INCREASES
• Fetal monitoring - a decrease in
activity, loss of heart rate variability,
and heart rate decelerations.
A series of gasps followed by
apnea and bradycardia.
• Early phase of respiratory failure - tactile stimulation may be
sufficient to initiate spontaneous breathing and recovery.
• Later phase of respiratory failure- stimulation will not be
sufficient and the newborn will require assisted ventilation for
recovery.
• Severely affected newborns may require chest compressions
and Epinephrine.
Why do newborns require a different approach to
resuscitation than adults?
A. Newborns – require resuscitation because of heart
disease.
B. Newborn resuscitation is usually the result of
respiratory failure.
The focus of neonatal resuscitation is effective
ventilation of the baby’s lungs.
Neonatal Resuscitation Program
• Initial Assessment
• Airway (A)
• Breathing (B): PPV, oxygen, CPAP
• Circulation (C)
If severe bradycardia persists despite assisted ventilation;
supported by performing chest compressions coordinated
with PPV.
• Drug (D)
If severe bradycardia persists despite assisted ventilation
and coordinated compressions, the Drug epinephrine is
administered as PPV and chest compressions continue.
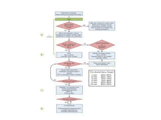
NRP
FLOW
DIAGRAM
Focus on team work
Team work : Poor teamwork and communication were
the most common root causes for potentially
preventable infant deaths in the delivery room.
Effective communication-
closed loop communication
Accurate documentation
Post resuscitation team debriefing
Pre-resuscitation team briefing
• Assess perinatal risk factors.
• Identify a team leader.
• Delegate tasks.
• Identify who will document events as
they occur.
• Determine what supplies and
equipment will be needed.
• Identify how to call for additional
help.
Members of an effective resuscitation team
• share information?
• work quietly and independently?
Preparing for resuscitation
• Questions you ask before birth
• Personnel needed for delivery
• Supplies and equipment should be available
What questions should you ask before every birth?
• 4 pre-birth questions:
❶ What is the expected gestational age?
❷ Is the amniotic fluid clear?
❸ How many babies are expected?
❹ Are there any additional risk factors?
What personnel should be present at delivery?
• Every birth should be attended by atleast 1 qualified
individual, skilled in the initial steps of newborn care
and positive-pressure ventilation (PPV), whose only
responsibility is management of the newly born baby.
• If risk factors are present, at least 2 qualified people
should be present solely to manage the baby.
• A qualified team with full resuscitation skills should be
identified and immediately available for every
resuscitation.
NRP Quick equipment Checklist
Initial Steps of Newborn Care
Vigorous
term newborn
If answer to all the three
questions is ‘yes’
Radiant warmer
Leave the baby uncovered
Apply a servo-controlled temperature sensor
Avoid both hypothermia and overheating.
Baby’s temperature maintained between
36.5°C and 37.5°C.
Position head and neck to open airway
Supine
Sniffing
Avoid hyperextension or flexion
Shoulder roll
If needed, clear secretions from the airway.
•Baby is not breathing, is gasping
•Secretions are obstructing the airway
•Difficulty clearing their secretions
•Meconium-stained fluid
•If you anticipate starting PPV
Mouth before nose
Not to suction vigorously or deeply
Bulb syringe/ suction catheter(80-100 mm Hg)
Warm towel
Not necessary for less
than 32 weeks
•Brief additional
tactile stimulation
• Gently rub the
newborn’s back,
trunk, or
extremities.
Which image shows the correct way to position a
newborn’s head to open the airway (A, B, or C)?
• 3 rapid evaluation questions that determine
which newborns should be brought to the
radiant warmer for the initial steps?
How do you assess the newborn’s response to
the initial steps?
• Respirations
• Heart rate
Auscultation- counting the number of beats in 6
seconds and multiplying by 10.
Pulse oximetry or electronic cardiac (ECG)
monitor leads
If cannot determine the heart rate by physical
examination
Pulse oximeter
Proper placement of the pulse oximeter sensor is important.
• The sensor and source positioned opposite
• It may be helpful to cover the sensor to shield it from light in
the room.
• Place the pulse oximeter sensor on the right hand or wrist.
Target preductal sats after birth
Baby is breathing and the heart rate is at least 100
but the baby appears persistently cyanotic/ has
labored breathing?
Supplemental oxygen
When the oximeter reading remains below the target range for the baby’s age.
Supplemental oxygen
1. Compressed air and oxygen
2. Blender
3. Flowmeter
• Adjust the flowmeter to 10 L/min.
• Start with the blender set to 30% oxygen.
• Adjust the oxygen concentration as needed to
achieve the oxygen saturation target.
CPAP
If the baby has labored breathing or persistently low oxygen saturation
True/ False
• Free flow oxygen can be given by?
A. Oxygen tubing
B. Mask attached to flow inflating bag
C. Mask attached to self inflating bag
D. T- piece resuscitator
True/ False
• Indications of CPAP?
A. Labored breathing
B. Persistent cyanosis/ saturations below target
despite supplemental oxygen
C. Baby is apneic / gasping
Positive Pressure Ventilation
PPV
Start PPV
• Baby is not breathing (apnea) OR has gasping
• Baby appears to be breathing, but the heart
rate is below 100 bpm.
• Oxygen saturation below the target despite
supplemental oxygen or CPAP
When indicated, PPV should be started within
1 minute of birth.
Devices used to deliver PPV
• Three types of devices are commonly used for
ventilation.
1. Self inflating bag
2. Flow inflating bag
3. T- piece resuscitator
There are 8 basic parts
➊ Gas outlet
❺ Gas inlet
❷ PEEP valve (optional)
❻ Gas tubing
❸ Manometer
❼ Oxygen reservoir
❹ Pressure-release valve
❽ Valve assembly
Valve assembly
Flow inflating bag
T- piece resuscitator
Adjusting PIP
Masks…
One hand technique
Two hand technique with jaw thrust
What concentration of oxygen should be used to
start positive-pressure ventilation?
• Greater than or equal to 35 weeks’ gestation
set the blender to 21% oxygen.
• Less than 35 weeks’ gestation, set the
blender to 21% to 30% oxygen.
• Set the flowmeter to 10 L/minute
Rate for PPV
Rate of 40 to 60 breaths per minute.
Count out loud
Rhythm-“Breathe, Two, Three; Breathe, Two, Three;
Breathe....(squeeze) Two... ...Three... ...(release... ... ... ... ....)
Pressures
• Start with a PIP of 20 to 25 cm H2O.
• Full-term babies may require 30-40 cm H2O
• When PEEP is used, the suggested initial
setting is 5 cm H2O.
• Caution in preterm- visual assessment of
chest movement may be less reliable
• It is possible to achieve successful ventilation
without apparent chest movement.
Position of baby’s head and neck
Place the right size mask/ tight seal
Oxygen concentration
Adequate pressures/ rate
Position yourself at baby’s head end
Evaluate the baby’s response to PPV
• The most important indicator of successful
PPV is a rising heart rate.
• With a stethoscope, pulse oximeter, or an
electronic cardiac (ECG) monitor.
Ventilation Corrective steps
MRSOPA
Alternative airways
When should an alternative airway be
considered?
• If PPV with a face mask does not result in clinical
improvement.
• If PPV lasts for more than a few minutes
• If chest compressions are necessary
• Special circumstances- An endotracheal tube provides the
most reliable airway access
(1) suspected diaphragmatic hernia
(2) for surfactant administration,
(3) for direct tracheal suction if the airway is obstructed by thick
secretions.
Laryngoscope blades:
No. 1 (term newborn)
No. 0 (preterm newborn)
No. 00 (optional for very preterm ).
Straight blades (Miller)
Endotracheal tube
Uniform diameter throughout
the length of the tube.
Depth of insertion
Nasotragal length :
The estimated insertion depth (cm) is
NTL +1 cm.
Gestational age
• How much time should be
allowed for an intubation attempt?
• How do you confirm that the endotracheal
tube is in the trachea?
Detecting exhaled CO2
Rapidly rising heart
• ET in trachea, but no color change??
A. Inadequate ventilating pressure
B. Collapsed lungs
C. Bilateral pneumothoraces
D. Low heart rate
E. Low cardiac output
How do you hold the laryngoscope?
• In left hand by right handed/ right hand by left
handed
• In left hand by both right- and left-handed users
LMA
“can’t ventilate and can’t intubate”
• congenital anomalies involving the
mouth, lip,tongue, palate or neck
• small mandible or large tongue,
Limitations:
•Suctioning of secretions
•Intratracheal medications
•High ventilation pressures
•Very small neonates
Chest compressions
Chest compressions
Indication
Heart rate remains less than 60 bpm after at least 30 seconds of
PPV that inflates the lungs, as evidenced by chest movement
with ventilation.
Where?
Thumbs should be placed either side-by-side or one on top of the other
in the center of the sternum.
From the head of the bed From the side of the bed
Depth of compression
Approximately one-third of the anterior-posterior (AP) diameter
of the chest then release the pressure to allow the heart to refill.
Thumbs should remain in contact with the chest during both
compression and release
90 compressions : 30 breaths per minute
“One-and-Two-and-Three and-Breathe-and;
One-and-Two-and-Three-and-Breathe-and……”
• Compress the chest with each counted number(“One, Two, Three”).
• Release the chest between each number(“-and-”).
• Pause compressions and give a positive-pressure breath when the
compressor calls out “breathe-and”.
• When chest compressions are started, increase
the oxygen concentration to 100%.
• When should you check the baby’s HR?
Wait 60 seconds after starting coordinated chest
compressions and ventilation.
• How should you assess the baby’s heart rate
response during compressions?
• ECG monitor- preferred method
• Auscultation, pulse oximeter
When do you stop chest compressions?
• When the heart rate is 60 bpm or higher.
• Return to giving PPV at the faster rate of 40 to
60 breaths per minute.
If the heart rate is less than 60 bpm, check the
quality of ventilation and compressions.
Medications
Epinephrine
Indication
If heart rate remains below 60 bpm after
•At least 30 seconds of PPV that inflates the lungs
and
• Another 60 seconds of chest compressions coordinated with
PPV using 100% oxygen.
Response to Epinephrine
• Assess the heart rate 1 minute after epinephrine
administration.
• If the heart rate is less than 60 bpm after the first dose of
intravenous or dose, can repeat the dose every 3 to 5
minutes.
• If started at the lower end of the dosage range, consider
increasing subsequent doses.
• Do not exceed the maximum recommended dose.
Volume expanders
If there is a confirmed absence of heart rate after 10 minutes of resuscitation,
it is reasonable to stop resuscitative efforts;
however, the decision to continue or discontinue should be individualized.
Does the presence of meconium-stained amniotic fluid change
the approach to the initial steps?
Meconium-stained fluid and a vigorous newborn
• With good respiratory effort and muscle tone, the baby may stay
with the mother to receive the initial steps of newborn care.
• Use a bulb syringe to gently clear meconium-stained secretions
from the mouth and nose.
Meconium-stained fluid and a non-vigorous newborn
• Has depressed respirations or poor muscle tone, bring the baby to
the radiant warmer and perform the initial steps of newborn care .
• Use a bulb syringe to clear secretions from the mouth and nose.
• Not breathing or the heart rate is less than 100 bpm after the initial
steps , proceed with PPV.
• Routine intubation for tracheal suction is not suggested.
Resuscitation and Stabilization of
Babies Born Preterm
Thin skin, large surface area
Immature lungs that lack surfactant
Immature tissues are more easily
damaged by oxygen.
Immature blood vessels in the brain
Polythylene plastic bag/wrap
CPAP, lowest inflation pressures,
PEEP, surfactant
Blended oxygen- 21-30%
Gentle handling, avoid head low,
excess PIP/PEEP, rapid changes in
CO2, rapid boluses
For babies born at less than 32weeks’
•Place a thermal mattress under the blanket
on the radiant warmer.
•Wrap the baby in a polyethylene plastic bag
or wrap.
•Food-grade reclosable 1-gallon plastic bag,
large plastic surgical bag, food wrap, or sheets
of commercially available polyethylene plastic
2017 NRP MAJOR CHANGES
Cord clamping
• Evidence suggests that cord clamping should be delayed for
atleast 30-60 seconds for most vigorous term and preterm.
• Insufficient evidence for recommendation for neonates who
require resuscitation or who have known risk factors for
decreased placental circulation( Class IIa, LOE-CLD)
2017 NRP MAJOR CHANGES
OXYGEN USE
• > 35 weeks – begin with 21% oxygen
• < 35 weeks- with 21-30% oxygen
• Continued recommendation of use of 100% oxygen when
chest compressions are provided.
PPV
• Once initiated- adjust flowmeter to 10 L/min
• When PPV begins, the assistant listens for increasing HR for
the first 15 seconds of PPV
• If PPV needed for preterm , preferable to use a device that
can provide PEEP
2017 changes
MSAF
Assessment of HR
• 3 lead ECG for rapid/ accurate measurement may be
beneficial; but doesn’t replace the need for pulse oximetry to
evaluate oxygenation
• Initial HR assessment to be performed by auscultation
( umbilical palpation unreliable)
2017 Changes
Chest compressions:
Two thumb technique preferred
Intubation & LMA
• Intubation strongly recommended prior to beginning chest
compressions
• If intubation not successful or feasible- LMA may be used.
Medications
• One ET dose of Epinephrine may be considered while vascular
access is being established
• Unsatisfactory response via ETT, a repeat dose should be
given as soon as emergency UVC is obtained.
2017 NRP MAJOR CHANGES
Thermoregulation
• The goal is an axillary temperature between 36.5- 37.5 C
• If anticipated gestational age is less than 32 weeks- additional
thermoregulation interventions- plastic bag, thermal
mattress, hat are recommended.
Neonatal resuscitation program 7th ed

Neonatal resuscitation program 7th ed

  • 1.
  • 2.
    • Transition fromfetal to neonatal respiration • Respiratory failure • Basics of NRP/ flow diagram • Preparation for resuscitation • Oxygen/PPV/Chest compressions/ Medications • Special scenarios- MSAF, Preterm • 2017 NRP changes
  • 3.
    • Most newbornsmake the cardio respiratory transition to extra uterine life without intervention. • Many will require assistance to begin breathing • A small number will require extensive intervention. • After birth, approximately 4% to 10% of term and late preterm newborns will receive positive pressure ventilation. • Only 1 to 3 per 1,000 will receive chest compressions or emergency medications.
  • 4.
    Transition From Fetalto Neonatal Respiration
  • 5.
    Respiratory failure INSUFFICIENT SUPPLYOF O2; REMOVAL OF CO2 ACIDOSIS; CO2 INCREASES • Fetal monitoring - a decrease in activity, loss of heart rate variability, and heart rate decelerations. A series of gasps followed by apnea and bradycardia.
  • 6.
    • Early phaseof respiratory failure - tactile stimulation may be sufficient to initiate spontaneous breathing and recovery. • Later phase of respiratory failure- stimulation will not be sufficient and the newborn will require assisted ventilation for recovery. • Severely affected newborns may require chest compressions and Epinephrine.
  • 7.
    Why do newbornsrequire a different approach to resuscitation than adults? A. Newborns – require resuscitation because of heart disease. B. Newborn resuscitation is usually the result of respiratory failure. The focus of neonatal resuscitation is effective ventilation of the baby’s lungs.
  • 8.
    Neonatal Resuscitation Program •Initial Assessment • Airway (A) • Breathing (B): PPV, oxygen, CPAP • Circulation (C) If severe bradycardia persists despite assisted ventilation; supported by performing chest compressions coordinated with PPV. • Drug (D) If severe bradycardia persists despite assisted ventilation and coordinated compressions, the Drug epinephrine is administered as PPV and chest compressions continue.
  • 9.
  • 10.
    Focus on teamwork Team work : Poor teamwork and communication were the most common root causes for potentially preventable infant deaths in the delivery room. Effective communication- closed loop communication Accurate documentation Post resuscitation team debriefing Pre-resuscitation team briefing • Assess perinatal risk factors. • Identify a team leader. • Delegate tasks. • Identify who will document events as they occur. • Determine what supplies and equipment will be needed. • Identify how to call for additional help.
  • 11.
    Members of aneffective resuscitation team • share information? • work quietly and independently?
  • 12.
    Preparing for resuscitation •Questions you ask before birth • Personnel needed for delivery • Supplies and equipment should be available
  • 13.
    What questions shouldyou ask before every birth? • 4 pre-birth questions: ❶ What is the expected gestational age? ❷ Is the amniotic fluid clear? ❸ How many babies are expected? ❹ Are there any additional risk factors?
  • 14.
    What personnel shouldbe present at delivery? • Every birth should be attended by atleast 1 qualified individual, skilled in the initial steps of newborn care and positive-pressure ventilation (PPV), whose only responsibility is management of the newly born baby. • If risk factors are present, at least 2 qualified people should be present solely to manage the baby. • A qualified team with full resuscitation skills should be identified and immediately available for every resuscitation.
  • 15.
  • 16.
    Initial Steps ofNewborn Care
  • 18.
    Vigorous term newborn If answerto all the three questions is ‘yes’
  • 20.
    Radiant warmer Leave thebaby uncovered Apply a servo-controlled temperature sensor Avoid both hypothermia and overheating. Baby’s temperature maintained between 36.5°C and 37.5°C. Position head and neck to open airway Supine Sniffing Avoid hyperextension or flexion Shoulder roll If needed, clear secretions from the airway. •Baby is not breathing, is gasping •Secretions are obstructing the airway •Difficulty clearing their secretions •Meconium-stained fluid •If you anticipate starting PPV Mouth before nose Not to suction vigorously or deeply Bulb syringe/ suction catheter(80-100 mm Hg) Warm towel Not necessary for less than 32 weeks •Brief additional tactile stimulation • Gently rub the newborn’s back, trunk, or extremities.
  • 21.
    Which image showsthe correct way to position a newborn’s head to open the airway (A, B, or C)?
  • 22.
    • 3 rapidevaluation questions that determine which newborns should be brought to the radiant warmer for the initial steps?
  • 23.
    How do youassess the newborn’s response to the initial steps? • Respirations • Heart rate Auscultation- counting the number of beats in 6 seconds and multiplying by 10. Pulse oximetry or electronic cardiac (ECG) monitor leads If cannot determine the heart rate by physical examination
  • 24.
    Pulse oximeter Proper placementof the pulse oximeter sensor is important. • The sensor and source positioned opposite • It may be helpful to cover the sensor to shield it from light in the room. • Place the pulse oximeter sensor on the right hand or wrist. Target preductal sats after birth
  • 25.
    Baby is breathingand the heart rate is at least 100 but the baby appears persistently cyanotic/ has labored breathing?
  • 26.
    Supplemental oxygen When theoximeter reading remains below the target range for the baby’s age.
  • 27.
    Supplemental oxygen 1. Compressedair and oxygen 2. Blender 3. Flowmeter • Adjust the flowmeter to 10 L/min. • Start with the blender set to 30% oxygen. • Adjust the oxygen concentration as needed to achieve the oxygen saturation target.
  • 28.
    CPAP If the babyhas labored breathing or persistently low oxygen saturation
  • 29.
    True/ False • Freeflow oxygen can be given by? A. Oxygen tubing B. Mask attached to flow inflating bag C. Mask attached to self inflating bag D. T- piece resuscitator
  • 30.
    True/ False • Indicationsof CPAP? A. Labored breathing B. Persistent cyanosis/ saturations below target despite supplemental oxygen C. Baby is apneic / gasping
  • 31.
  • 32.
    PPV Start PPV • Babyis not breathing (apnea) OR has gasping • Baby appears to be breathing, but the heart rate is below 100 bpm. • Oxygen saturation below the target despite supplemental oxygen or CPAP When indicated, PPV should be started within 1 minute of birth.
  • 33.
    Devices used todeliver PPV • Three types of devices are commonly used for ventilation. 1. Self inflating bag 2. Flow inflating bag 3. T- piece resuscitator
  • 34.
    There are 8basic parts ➊ Gas outlet ❺ Gas inlet ❷ PEEP valve (optional) ❻ Gas tubing ❸ Manometer ❼ Oxygen reservoir ❹ Pressure-release valve ❽ Valve assembly
  • 35.
  • 36.
  • 37.
  • 38.
  • 39.
  • 40.
  • 41.
    Two hand techniquewith jaw thrust
  • 42.
    What concentration ofoxygen should be used to start positive-pressure ventilation? • Greater than or equal to 35 weeks’ gestation set the blender to 21% oxygen. • Less than 35 weeks’ gestation, set the blender to 21% to 30% oxygen. • Set the flowmeter to 10 L/minute
  • 43.
    Rate for PPV Rateof 40 to 60 breaths per minute. Count out loud Rhythm-“Breathe, Two, Three; Breathe, Two, Three; Breathe....(squeeze) Two... ...Three... ...(release... ... ... ... ....)
  • 44.
    Pressures • Start witha PIP of 20 to 25 cm H2O. • Full-term babies may require 30-40 cm H2O • When PEEP is used, the suggested initial setting is 5 cm H2O. • Caution in preterm- visual assessment of chest movement may be less reliable • It is possible to achieve successful ventilation without apparent chest movement.
  • 45.
    Position of baby’shead and neck Place the right size mask/ tight seal Oxygen concentration Adequate pressures/ rate Position yourself at baby’s head end
  • 46.
    Evaluate the baby’sresponse to PPV • The most important indicator of successful PPV is a rising heart rate. • With a stethoscope, pulse oximeter, or an electronic cardiac (ECG) monitor.
  • 49.
  • 50.
  • 51.
    When should analternative airway be considered? • If PPV with a face mask does not result in clinical improvement. • If PPV lasts for more than a few minutes • If chest compressions are necessary • Special circumstances- An endotracheal tube provides the most reliable airway access (1) suspected diaphragmatic hernia (2) for surfactant administration, (3) for direct tracheal suction if the airway is obstructed by thick secretions.
  • 52.
    Laryngoscope blades: No. 1(term newborn) No. 0 (preterm newborn) No. 00 (optional for very preterm ). Straight blades (Miller) Endotracheal tube Uniform diameter throughout the length of the tube.
  • 53.
    Depth of insertion Nasotragallength : The estimated insertion depth (cm) is NTL +1 cm. Gestational age
  • 54.
    • How muchtime should be allowed for an intubation attempt? • How do you confirm that the endotracheal tube is in the trachea? Detecting exhaled CO2 Rapidly rising heart
  • 55.
    • ET intrachea, but no color change?? A. Inadequate ventilating pressure B. Collapsed lungs C. Bilateral pneumothoraces D. Low heart rate E. Low cardiac output
  • 56.
    How do youhold the laryngoscope? • In left hand by right handed/ right hand by left handed • In left hand by both right- and left-handed users
  • 57.
    LMA “can’t ventilate andcan’t intubate” • congenital anomalies involving the mouth, lip,tongue, palate or neck • small mandible or large tongue, Limitations: •Suctioning of secretions •Intratracheal medications •High ventilation pressures •Very small neonates
  • 58.
  • 59.
    Chest compressions Indication Heart rateremains less than 60 bpm after at least 30 seconds of PPV that inflates the lungs, as evidenced by chest movement with ventilation.
  • 60.
    Where? Thumbs should beplaced either side-by-side or one on top of the other in the center of the sternum. From the head of the bed From the side of the bed
  • 61.
    Depth of compression Approximatelyone-third of the anterior-posterior (AP) diameter of the chest then release the pressure to allow the heart to refill. Thumbs should remain in contact with the chest during both compression and release 90 compressions : 30 breaths per minute “One-and-Two-and-Three and-Breathe-and; One-and-Two-and-Three-and-Breathe-and……” • Compress the chest with each counted number(“One, Two, Three”). • Release the chest between each number(“-and-”). • Pause compressions and give a positive-pressure breath when the compressor calls out “breathe-and”.
  • 62.
    • When chestcompressions are started, increase the oxygen concentration to 100%. • When should you check the baby’s HR? Wait 60 seconds after starting coordinated chest compressions and ventilation. • How should you assess the baby’s heart rate response during compressions? • ECG monitor- preferred method • Auscultation, pulse oximeter
  • 63.
    When do youstop chest compressions? • When the heart rate is 60 bpm or higher. • Return to giving PPV at the faster rate of 40 to 60 breaths per minute. If the heart rate is less than 60 bpm, check the quality of ventilation and compressions.
  • 64.
  • 65.
    Epinephrine Indication If heart rateremains below 60 bpm after •At least 30 seconds of PPV that inflates the lungs and • Another 60 seconds of chest compressions coordinated with PPV using 100% oxygen.
  • 67.
    Response to Epinephrine •Assess the heart rate 1 minute after epinephrine administration. • If the heart rate is less than 60 bpm after the first dose of intravenous or dose, can repeat the dose every 3 to 5 minutes. • If started at the lower end of the dosage range, consider increasing subsequent doses. • Do not exceed the maximum recommended dose.
  • 68.
  • 69.
    If there isa confirmed absence of heart rate after 10 minutes of resuscitation, it is reasonable to stop resuscitative efforts; however, the decision to continue or discontinue should be individualized.
  • 71.
    Does the presenceof meconium-stained amniotic fluid change the approach to the initial steps? Meconium-stained fluid and a vigorous newborn • With good respiratory effort and muscle tone, the baby may stay with the mother to receive the initial steps of newborn care. • Use a bulb syringe to gently clear meconium-stained secretions from the mouth and nose. Meconium-stained fluid and a non-vigorous newborn • Has depressed respirations or poor muscle tone, bring the baby to the radiant warmer and perform the initial steps of newborn care . • Use a bulb syringe to clear secretions from the mouth and nose. • Not breathing or the heart rate is less than 100 bpm after the initial steps , proceed with PPV. • Routine intubation for tracheal suction is not suggested.
  • 72.
    Resuscitation and Stabilizationof Babies Born Preterm Thin skin, large surface area Immature lungs that lack surfactant Immature tissues are more easily damaged by oxygen. Immature blood vessels in the brain Polythylene plastic bag/wrap CPAP, lowest inflation pressures, PEEP, surfactant Blended oxygen- 21-30% Gentle handling, avoid head low, excess PIP/PEEP, rapid changes in CO2, rapid boluses
  • 73.
    For babies bornat less than 32weeks’ •Place a thermal mattress under the blanket on the radiant warmer. •Wrap the baby in a polyethylene plastic bag or wrap. •Food-grade reclosable 1-gallon plastic bag, large plastic surgical bag, food wrap, or sheets of commercially available polyethylene plastic
  • 74.
    2017 NRP MAJORCHANGES Cord clamping • Evidence suggests that cord clamping should be delayed for atleast 30-60 seconds for most vigorous term and preterm. • Insufficient evidence for recommendation for neonates who require resuscitation or who have known risk factors for decreased placental circulation( Class IIa, LOE-CLD)
  • 75.
    2017 NRP MAJORCHANGES OXYGEN USE • > 35 weeks – begin with 21% oxygen • < 35 weeks- with 21-30% oxygen • Continued recommendation of use of 100% oxygen when chest compressions are provided. PPV • Once initiated- adjust flowmeter to 10 L/min • When PPV begins, the assistant listens for increasing HR for the first 15 seconds of PPV • If PPV needed for preterm , preferable to use a device that can provide PEEP
  • 76.
    2017 changes MSAF Assessment ofHR • 3 lead ECG for rapid/ accurate measurement may be beneficial; but doesn’t replace the need for pulse oximetry to evaluate oxygenation • Initial HR assessment to be performed by auscultation ( umbilical palpation unreliable)
  • 77.
    2017 Changes Chest compressions: Twothumb technique preferred Intubation & LMA • Intubation strongly recommended prior to beginning chest compressions • If intubation not successful or feasible- LMA may be used. Medications • One ET dose of Epinephrine may be considered while vascular access is being established • Unsatisfactory response via ETT, a repeat dose should be given as soon as emergency UVC is obtained.
  • 78.
    2017 NRP MAJORCHANGES Thermoregulation • The goal is an axillary temperature between 36.5- 37.5 C • If anticipated gestational age is less than 32 weeks- additional thermoregulation interventions- plastic bag, thermal mattress, hat are recommended.

Editor's Notes

  • #2 Although the 7th edition includes several new recommendations, it emphasizes the same guiding principles that have been the foundation of the NRP for nearly 30 years.
  • #6 Respiratory failure may occur either before or after birth. Before birth, fetal respiratory function is performed by the placenta. If there is problem with placntal function After birth failure occurs if the baby does not initiate or cannot maintain effective breathing effort. In either situation, the primary problem is a lack of gas exchange
  • #7 If the fetus is born in the; to allow the compromised heart muscle to restore circulation. At the time of birth, you may not know if the baby is in an early or a late phase of respiratory failure.
  • #8 Unlike adults, who experience cardiac arrest due to trauma or heart disease, newborn resuscitation is usually the result of respiratory failure, either before or after birth.
  • #9 If the newborn can remain with the mother or should be moved to a radiant warmer for further evaluation. A- : Perform the initial steps to establish an open Airway and support spontaneous respiration. B-: Positive-pressure ventilation is provided to assist Breathing for babies with apnea or bradycardia. Other interventions (continuous positive airway pressure [CPAP] or oxygen) may be appropriate if the baby has labored breathing or low saturations C- If severe bradycardia persists despite assisted ventilation,
  • #10 It is divided into 5 blocks- beginning with birth and the initial assessment. diamonds indicate assessments and rectangles show actions required. Assessments are repeated at the end of each block and will determine if you need to proceed. Work quickly and efficiently Ensure the steps of each block are adequately performed before moving on to the next block
  • #11 Effective teamwork and communication are essential skills . Even though each individual may have the knowledge and skills to perform a successful resuscitation, each person’s skills will not be used optimally without effective coordination. The first step in preparing for resuscitation is planning how your team will be contacted and who will respond. Once assembled, each team member needs to understand his or her role and the tasks he or she will be assigned. Perform a pre-resuscitation team briefing before every birth to review the clinical situation and the action plan. Performing a post-resuscitation team debriefing reinforces good teamwork habits and helps your team identify areas for improvement.
  • #15  It is not sufficient to have the team with these advanced skills on call at home or in a remote area of the hospital. When resuscitation is needed, it must begin without delay.
  • #16 Ensure that an equipment check has been done prior to every birth.
  • #21 Overly vigorous stimulation is not helpful and can cause injury. Never shake a baby.
  • #35 The self-inflating bag reexpands after being squeezed and fills with gas from 3 locations. As the bag reinflates, air from the room is drawn in from openings in the back of the bag. Gas from the blender andflowmeter travels through gas tubing and enters the bag at the gas inlet. Gas from the blender collects in the oxygen reservoir and provides a third source for gas to fill the bag. Oxygen tubing does not need to be attached for the bag to provide positive-pressure with 21% oxygen. Oxygen tubing must be attached to a compressed gas source to deliver more than 21% oxygen.
  • #37 Flow-inflating bag inflated with compressed gas and a tight seal against the baby’s face (A). If compressed gas is not flowing into the bag or the outlet is not sealed, the bag collapses (B).
  • #38 The T-piece resuscitator’s pressure is controlled by adjustable valves. Inspiratory pressure is adjusted by a dial on the machine (B) and PEEP is controlled by a dial on the T-piece cap (C).
  • #40 The mask should rest on the chin and cover the mouth and nose, but not the eyes. The correct mask will create a tight seal on the face
  • #41 Cup the chin in the mask; and then bring it over mouth and nose. Hold the mask with the thumb and index finger encircling the rim
  • #42 If you cannot achieve a good seal, use both hands to hold the mask with the jaw thrust technique. Use the thumb and first fingerof both hands to hold the mask against the face. Place the other 3 fingers of each hand under the bony angle of the jaw and gently lift the jaw upward toward the mask
  • #43 Before birth and throughout intrauterine development, the fetus has a blood oxygen saturation of approximately 60%. After birth, the oxygen saturation gradually increases above 90%. However, even healthy term newborns may take 10 minutes or longer to reach this saturation.
  • #45 a higher inspiratory pressure for the first few breaths to inflate their lungs and the risk of injury from overinflation may be greater.
  • #52 , an endotracheal tube or alaryngeal mask may improve the efficacy and ease of assisted ventilation. an endotracheal tube will maximize the efficacy of each positive-pressure breath and allow the compressor to give compressions from the head of the bed.
  • #53 Tapered and cuffed tubes are not recommended for neonatal resuscitation
  • #54 in both full-term and preterm newborns. The NTL method uses a calculation based on the distance (cm) from the baby’s nasal septum to the ear tragus has the advantage of being known before birth. This table could be placed near the radiant warmer or with your intubation supplies. both of these methods are estimates of the correct endotracheal tube depth
  • #56 ET not in trachea but color change- defective piece, epinephrine contmaination
  • #57 If held in the right hand, your view through the open, curved portion of the blade will be obstructed.
  • #58 where achieving a good seal with a face mask is difficult and visualizing the larynx with a laryngoscope is difficult or unfeasible; Common examples include the Robin sequence and Trisomy 21. Laryngeal masks cannot be used in very small newborns. Currently, the smallest laryngeal mask is intended for use in babies who weigh more than approximately 2,000 g.
  • #61 the compressor should move to the head of the bed while the person operating the PPV device moves to the side
  • #63 Once the heart rate is greater than 60 bpm and a reliable pulse oximeter signal is achieved, adjust the oxygen concentration to meet the target oxygen saturation. (ECG)monitordisplaystheheart’selectrical activity and may shorten the interruption in compressions
  • #64 Once compressions are stopped, R
  • #67 should be used for neonatal resuscitation. If you decide to give an endotracheal dose while vascular access is being established. Epinephrine needs to rapidly reach the central venous circulation. Attempting insertion of a peripheral intravenous catheter is not recommended for emergency medication administration in the setting of cardiovascular collapse
  • #69 acute fetal-maternal hemorrhage, bleeding vasa previa, a placental laceration, an umbilical cord prolapse, or blood loss from the umbilical cord,
  • #70 When making the decision to continue resuscitation beyond 10 minutes, variables to be considered may include uncertainty about the duration of asystole, whether the resuscitation interventions were consideredtohavebeenoptimized,theavailabilityofadvanced neonatal care such as therapeutic hypothermia,
  • #72 The presence of meconium-stained amniotic fluid may indicate fetal distress and increases the risk that the baby will require resuscitationafter birth. Previous editions of this textbook recommended routine endotracheal intubation and suction immediately after birth in an effort to reduce the chance of developing meconium aspiration syndrome; however, there is insufficient evidence to continue recommending this practice.
  • #78 Improved coronary perfusion pressures, less provider fatigue