Neonatal Resuscitation
P a g e | 1
Neonatology 2018
Kareem Alnakeeb
Immediate Care of Newborn in Delivery Room
(Neonatal Resuscitation)
General considerations:
- Alveoli are filled with lung fluid.
- Fetus is dependent on placenta for gas exchange.
- The pulmonary arterioles are constricted.
- The pulmonary blood flow is decreased.
- Blood flow is directed across ductusarteriosus.
Changes from fetal to neonatal circulation: (Transition at birth)
1. Fetal lung fluid leaves the alveoli.
2. Secretion of surfactant.
3. Inflation of the lungs i.e. lungs expand with air.
4. The pulmonary arterioles dilate.
5. The pulmonary blood flow increases.
6. Blood O2 level rises.
7. Ductus arteriosus constricts.
8. Blood flows through lungs to pick up O2.
- Lack of lung ventilation results in:
1. Hypercapnia, hypoxia & metabolic acidosis.
2. Sustained VC of pulmonary arterioles "preventing systemic arterial blood from being oxygenated".
3. Ductus arteriosus remains patent.
4. Lack of adequate oxygenation of the baby`s organs → organ damage (esp. brain) ordeath.
- Successful resuscitation depends on anticipating & immediately recognizing infants
who are need of resuscitation.
Fetal physiology:
What can goes wrong during transition?
Neonatal Resuscitation
P a g e | 2
Neonatology 2018
Kareem Alnakeeb
1. Asphyxia may be initiated in-utero due to problems in mother, placenta or fetus.
2. Intrauterine asphyxia may extend to the immediate neonatal period by preventing
normal transition.
3. Asphyxia may also be neonatal in origin due to number of problemsincluding
depression by drugs.
1. When a newborn first becomes deprived of O2, an initial period of attempted rapid
breathing is followed by primary apnea & dropping HR that will improve with tactile
stimulation.
2. If O2 deprivation continues → secondary apnea → continuous ↓ in HR & blood pressure.
Secondary apnea cannot be reversed with stimulation; assisted ventilation must beprovided.
1. More difficult resuscitation.
2. Brain damage may occur.
1. Most newborn infants will respond to the stimulation of the extrauterine environmentwith:
- strong inspiratory efforts.
- a vigorous cry.
- movement of all extremities.
2. If these responses are intact:
- color improves steadily from cyanotic or dusky to pink, and
- heart rate becomes adequate.
3. The infant who responds vigorously to the extrauterine environment and who is full
term can remain with the mother to receive routine care (warmth, clearing the
airway, drying)
Causes of asphyxia:
Primary & Secondary apnea:
Consequences of delayed resuscitation efforts:
Normal response to extrauterine environment:
Neonatal Resuscitation
P a g e | 3
Neonatology 2018
Kareem Alnakeeb
1. Poor muscle tone.
2. Depressed respiratory drive.
3. Bradycardia.
4. Low blood pressure.
5. Cyanosis.
(Personnel and equipment):
1. Every delivery should be attended by at least 1 person whose only responsibility is the baby
and who have the skills required to perform a complete resuscitation.
2. Additional personnel should be present in the delivery room before the delivery occurs.
3. A qualified team with full resuscitation skills, including endotracheal intubation, chest
compressions,emergencyvascularaccess,andmedicationadministration,shouldbeidentified
and immediately available for every resuscitation.
-This team should be present at the birth if the need for extensive resuscitation measures is
anticipated.
4. Prepare necessary equipment: laryngoscope, ambo bag, different sized endotracheal tubes,
suction catheters, umbilical catheters, epinephrine…
5. Check resuscitation equipment ( must be readily available and functional )
6. Use an organized equipment checklist that becomes a routine before every birth.
7. Turn on radiant warmer.
1. Most newly born babies are vigorous.
2. All newborns require initial assessment to determine whether resuscitation is required
3. Only about 10% require some kind of assistance
4. Only 1% needs major resuscitative measures (intubation, chest compressions,and/or
medications) to survive.
5. Unlike adults, who experience cardiac arrest due to trauma or heart disease,
newborn resuscitation is usually the result of respiratory failure, either before or
after birth.
6. Many, but not all, babies who will require neonatal resuscitation can be identified by
the presence of perinatal risk factors.
7. Teamwork, leadership, and communication are critical to successful resuscitation of
the newborn
Signs of a compromised newborn:
Preparation for resuscitation:
Which babies require resuscitation?
Neonatal Resuscitation
P a g e | 4
Neonatology 2018
Kareem Alnakeeb
“ Consider having a copy readily available in the labor and delivery areas “
Antepartum Factors
• Maternal diabetes
• Pregnancy-induced
hypertension
• Chronic hypertension
• Fetal anemia or
isoimmunization
• Previous fetal or neonatal
death
• Bleeding in 2nd
or 3rd
trimester
• Maternal infection
• Maternal cardiac, renal,
pulmonary, thyroid or
neurologic disease
• Polyhydramnios
• Oligohydramnios
• PROM
• Fetal hydrops
• Post-term gestation
• Multiple gestation
• Drug therapy e.g. magnesium
& Adrenergic-blocking drugs
• Maternal substance abuse
• Fetal malformation or
anomalies
• Diminished fetal activity
• No prenatal care
• Age <16 or >35 years
Intrapartum Factors
• Emergency cesarean section
• Forceps or vacuum-assisted
delivery
• Breech or other abnormal
presentation
• Premature labor
• Precipitous labor
• Prolonged rupture of
membranes
( >18 hours before delivery )
• Prolonged labor (>24 hours)
• Prolonged 2nd stage of labor
(>2 hours)
• Macrosomia
• Persistent fetal bradycardia
• Non-reassuring fetal heart
rate patterns
• Use of general anesthesia
• Uterine hyperstimulation
• Narcotics administration to
mother within 4 hours of
delivery
• Meconium-stained amniotic
fluid
• Prolapsed cord
• Abruptio placentae
• Placenta previa
• Significant intrapartum
bleeding
Perinatal Risk factors
Neonatal Resuscitation
P a g e | 5
Neonatology 2018
Kareem Alnakeeb
Quick Equipment Checklist
Warm • Preheated warmer
• Warm towels or blankets
• Temperature sensor and sensor cover forprolonged resuscitation
• Hat
• Plastic bag or plastic wrap (<32 weeks' gestation)
• Thermal mattress (<32 weeks' gestation)
Clear airway • Bulb syringe
• 10F or 12F suction catheter attached to wall suction, set at80 to 100 mm Hg
• Meconium aspirator
Auscultation • Stethoscope
Ventilate • Flowmeter set to 10 L/min
• Oxygen blender set to 21 % (21 %-30% if <35 weeks'gestation)
• Positive-pressure ventilation (PPV) device
• Term- and preterm-sized masks
• 8F feeding tube and large syringe
Oxygenate • Equipment to give free-flow oxygen
• Pulse oximeter with sensor and cover
• Target oxygen saturation table
Intubate • Laryngoscope with size-0 and size-1 straight blades (size 00, optional)
• Stylet (optional)
• Endotracheal tubes (sizes 2.5, 3.0, 3.5)
• Carbon dioxide (CO2) detector
• Measuring tape and/or endotracheal tube insertion depth table
• Waterproof tape or tube-securing device
• Scissors
• Laryngeal mask (size 1) and 5-ml syringe
Medicate • 1:10,000 (0.1 mg/ml) epinephrine
• Normal saline
• Supplies for placing emergency umbilical venous catheterand
administering medications
• Electronic cardiac (ECG) monitor leads and ECG monitor
Neonatal Resuscitation
P a g e | 6
Neonatology 2018
Kareem Alnakeeb
* Resuscitation equipment :
1. Radiant warmer 7. Suction Machine 12. umbilical catheters
2. Oxygen Mixer 8. Meconium Aspirator 13. Nasogastric tube
3. Laryngoscope 9. Saline 14. Butterfly Needles
4. Endotracheal tubes 10. Drugs “ epinephrine “ 15. ECG machine
5. Ambo bag 11. Disposable Syringes
& I.V. Cannula with port & wings
16. Pulse Oximeter
6. Stethoscope
& oropharyngeal tube
Neonatal Resuscitation
P a g e | 7
Neonatology 2018
Kareem Alnakeeb
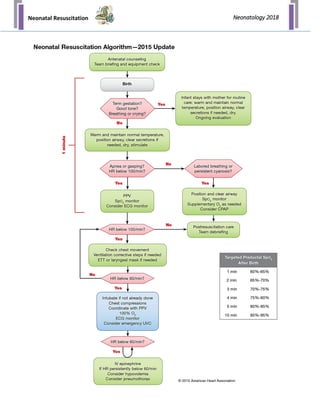
1. All newborns require initial assessment to determine whether resuscitation is required.
2. The following questions should be asked:
A) If the answer to all of these questions is “Yes”:
- The baby does not need resuscitation
- Infant stay with mother for routine care : ( Warm and maintain normal
temperature , position airway , clear secretions if needed , dry )
- Ongoing evaluation
B) If the answer to any of these assessment questions is “No”:
- Resuscitation should be startedrapidly.
- You have approximately 30 seconds to achieve a response from one step before
deciding whether you need to go on to the next.
- Evaluation & decision making are based primarily on respirations, heart rate, and color.
- Clamping the umbilical cord should be delayed for at least 30 to 60 seconds for most
vigorous newborns not requiring resuscitation.
- A vigorous term newborn may have the initial steps of newborn care performed on the
mother's chest or in her arms.
A. Initial steps:
1. Provide warmth.
2. Positioning of the head and neck
3. Clear secretions from the airway if needed
4. Dry
5. Stimulate the baby to breathe
Steps of resuscitation:
1. Term gestation?
2. Breathing or crying?
3. Good muscle tone?
Neonatal Resuscitation
P a g e | 8
Neonatology 2018
Kareem Alnakeeb
I. Provide warmth: achieved via:
- Place the baby on a warm surface under a radiant heater.
II. Position the head and neck: achieved via:
Sniffing position: positioning on back with slightly extending neck
"to align posterior pharynx, larynx & trachea".
III. Clear the airway if necessary
▪ Suction the Mouth then the Nose ("M" before "N").
▪ Brief, gentle suctioning is usually adequate.
IV. Dry thoroughly & remove wet towels. ( Especially Head )
V. Stimulate the baby to breathe:
- Appropriate forms of tactile stimulation are:
1- Slapping or flicking the soles of the feet.
2- Gently rubbing the back.
-Use pulse oximetry and the target oxygen saturation
table (Table) to guide oxygen therapy when
resuscitation is anticipated, to confirm your
perception of persistent central cyanosis, if you
give supplemental oxygen, or if PPV is required.
* Visual assessment of cyanosis is not reliable.
-A healthy newborn breathing room air may take
more than 10 minutes to achieve oxygen
saturation greater than 90%.
-CPAP may be helpful if the baby is breathing and the HR < 100 bpm,
but respirations are labored or the oxygen saturation remains below the target.
Targeted preductal SpO2
After birth
1 min 60 % - 65 %
2 min 65 % - 70 %
3 min 70 % - 75 %
4 min 75 % - 80 %
5 min 80 % - 85 %
10 min 85 % - 95 %
- To determine heart rate, listen with a stethoscope, count the number of beats in 6 seconds,
and multiply the number of beats by 10.
- If the heart rate cannot be determined by listening with a stethoscope and the baby is not
vigorous, use an electronic monitor such as a pulse oximeter or an electronic cardiac (ECG)
monitor.
-
Neonatal Resuscitation
P a g e | 9
Neonatology 2018
Kareem Alnakeeb
- Strong respiratory effort.
- Good muscle tone.
- Heart rate > 100/min
B. If meconium is present:
- Evaluate respiratory effort, heart rate & muscle tone.
1. If the newborn is vigorous →
- Use a bulb syringe to clear the mouth& nose.
- The baby may remain with the mother for the initial steps.
2. If the newborn is not vigorous →
- bring the baby to the radiant warmer to perform the initial steps.
 Note : Routine intubation for tracheal suction is NOT suggested.
 If suctioning of meconium is required due to thick secretions obstructing the airways,
Insert endotracheal tube into trachea then attach endotracheal tube to meconium
aspirator which is connected to suction source and apply suction as tube is withdrawn.
Repeat as necessary.
C. Evaluation after 30 seconds :
After the initial steps are completed, further decisions are based on assessment of:
Free-flow o2
- If baby is breathing & HR >100 BUT labored breathing or cyanotic & given by :
1- O2 mask held firmly over baby’s face.
2- O2 tubing cupped closely over the baby’s mouth & nose.
3- Mask from flow-inflating bag ( NOT self-inflating )
- Absent respiratory effort.
- Absent muscle tone.
- Heart rate < 100/min
1. Respiration.
2. Heart rate.
3. Preductal saturation "via pulse oximetry".
Neonatal Resuscitation
P a g e | 10
Neonatology 2018
Kareem Alnakeeb
Positive-pressure ventilation (PPV)
- Ventilation of lung is the single most important & most effective step in compromised
newborns.
- After completing the initial steps, PPV is indicated if:
- PPV is performed using :
1. a resuscitation self-inflating bag with a reservoir (Bag and mask, Ambu bag)
2. flow inflating bag, or
3. T-piece resuscitator (Neopuff).
- General criteria of a self inflating bag:
T -piece resuscitators (Neopuff )
1) Require a compressed gas source.
2) Use adjustable dials to select the PIP and PEEP.
3) Can be used to administer free-flow oxygen through the mask.
4) Can be used to administer CPAP to a spontaneously breathing baby.
1- The baby is not breathing (Apnea), or If the baby is gasping, or
2- If the baby's HR < 100 bpm.
3- If the baby is breathing & HR ≥ 100 bpm, but the baby's oxygen saturation cannot
be maintained within the target range despite free-flow oxygen or CPAP.
1. Appropriate-sized mask
(cushioned, anatomically shaped mask is preferred).
2. Size of bag: 200-750 ml
3. Safety features (pop-off valve & pressure manometer) to prevent high pressure delivery
4. Always refills after being squeezed.
5. Cannot be used to administer free-flow oxygen through the mask.
6. Cannot be used to administer CPAP to a spontaneously breathing baby
7. An oxygen reservoir must be attached to deliver high concentrations of oxygen (90-100%)
using a self inflating bag.
8. Without reservoir, the bag delivers only about 40% oxygen which may be insufficient for
neonatal resuscitation.
Neonatal Resuscitation
P a g e | 11
Neonatology 2018
Kareem Alnakeeb
• The desired PEEP is set by adjusting the T-piece aperture
• The desired PIP is set by turning the inspiratory pressure control
 Note: Peak inspiratory pressure (PIP) & Positive end-expiratory pressure (PEEP)
Neonatal Resuscitation
P a g e | 12
Neonatology 2018
Kareem Alnakeeb
- Once PPV starts, at least 2 qualified providers are needed to perform all of the steps efficiently.
- Place yourself at baby’s side or head & Select correct mask that cover tip of chin, mouth & nose
- During PPV,
First assessment
- Check the heart rate after the first 15 seconds of PPV.
- If HR is not increasing within the first 15 seconds of PPV, check for chest movement.
- If HR is not increasing within the first 15 seconds of PPV & you do not observe
chest movement, start the ventilation corrective steps.
* The 6 ventilation corrective steps (MR. SOPA) are:
Second assessment
- Check HR again after 30 seconds of PPV that inflates the lungs (moves the chest).
A) If HR is at least 100 bpm → gradually reduce the rate & pressure of PPV
while observing for effective spontaneous respirations and stimulating
thebaby.
✓ PPV may be discontinued when the HR is continuously > 100 bpm and
the baby has sustained spontaneous breathing.
✓ After PPV is discontinued, use free-flow oxygen or CPAP as
necessary (to maintain the O2 saturation within the target range).
- The initial O2 concentration for newborns ≥ 35 weeks' gestation is 21 %. (Room air)
- The initial O2 concentration for newborns < 35 weeks' gestation is 21 % - 30%.
- During resuscitation, breaths should be delivered at a rate of 40 to 60 breaths per minute
(breath, two, three...breath, two, three).
- The initial ventilation pressure is 20 - 25 cm H2O.
- The most important indicator of successful PPV is a rising heart rate.
M: Mask adjustment
R: Reposition the head
S: Suction mouth & nose
O: Open the mouth
P: Pressure increase (5-10 cm H2O increments) to maximum 40 cm H2O
A: Alternative airway (endotracheal tube or laryngeal mask)
Neonatal Resuscitation
P a g e | 13
Neonatology 2018
Kareem Alnakeeb
B) If HR is at least 60 bpm, but < 100 bpm and not improving despite 30 seconds of
PPV that inflates the lungs (chest movement),
C) If HR remains < 60 bpm despite at least 30 seconds of PPV that inflates the
lungs (chest movement),
If no improvement, increase O2 concentration (FiO2) to 100% & begin chest compressions.
- reassess your ventilation technique,
- perform the ventilation corrective steps if necessary,
- adjust the oxygen concentration as indicated by pulse oximetry,
- consider inserting an alternative airway if not already done,and
- call for additional expertise.
- reassess your ventilation technique,
- perform the ventilation corrective steps if necessary,
- adjust the oxygen concentration as indicated by pulse oximetry,
- Inserting of an alternative airway (endotracheal tube) is strongly recommended,
- call for additional help.
• If you must continue CPAP or PPV with a mask for more than several minutes, an orogastric
tube should be inserted to act as a vent for the gas in the stomach during the remainder of
the resuscitation.
• To insert an orogastric tube, measure the distance from the bridge of the nose to the
earlobe and from the earlobe to a point halfway between the xiphoid process (the lower
tip of the sternum) and the umbilicus.
Neonatal Resuscitation
P a g e | 14
Neonatology 2018
Kareem Alnakeeb
First assessment
HR after 15 sec of PPV
Increasing
- Announce
"HR is increasing"
- Continue PPV
- 2nd HR assessment after
another 15 sec of PPV
NOT Increasing
Chest is moving
- Announce
"HR is NOT increasing"
- Continue PPV that moves
chest
- 2nd HR assessment after
another 15 sec of PPV that
moves chest
NOT Increasing
Chest is NOT moving
- Announce
"HR is NOT increasing , Chest is
NOT moving"
-Ventilation corrective steps
until chest movement with PPV
( Intubate OR laryngeal mask if
necessary )
-Announce when chest moving
- Continue PPV that moves
chest
- 2nd HR assessment after
another 15 sec of PPV that
moves chest
Second assessment
HR after 30 sec of PPV that moves chest
At least 100 bpm
Continue PPV 40-60
breath/min until
spontaneous effort
60-99 bpm
- Re-assess ventilation
- Ventilation corrective
steps if necessary
<60 bpm
- Re-assess ventilation
- Ventilation corrective
steps if necessary
- Insert an alternative
airway
- If no improvement , 100%
Fio2 & chest compression
Neonatal Resuscitation
P a g e | 15
Neonatology 2018
Kareem Alnakeeb
Indication
Effect
Positioning of Thumbs or Fingers
Endotracheal intubation
A person experienced in endotracheal intubation should be immediately available to
assist at every delivery.
- Endotracheal intubation may be performed at various points during resuscitation.
- The Intubation procedure should be completed within 20 seconds Using Non-cuffed tube
Indications:
a. If PPV with a face mask does not result in clinical improvement.
b. If PPV lasts > few minutes.
c. If chest compressions arenecessary.
d. In special circumstances, suchas:
(1) Stabilization of a newborn with a suspected diaphragmatic hernia
(2) For surfactant administration,and
(3) For direct tracheal suction if the airway is obstructed by thick secretions.
(4) For epinephrine administration while IV access is being established
Chest compressions
- One person compress chest & another one continues ventilation
when the heart rate remains less than 60 beats per minute despite 30
seconds of effective positive-pressure ventilation (moves the chest).
:
1. Compress the heart against the spine.
2. ↑ intrathoracic pressure.
3. Circulate blood to vital organs "including the brain".
1. Run your fingers along the lower edge of the rib cage till you locate thexiphoid.
2. Place your thumbs or fingers on the sternum, above the xiphoid & on a line
connecting the nipples.
Neonatal Resuscitation
P a g e | 16
Neonatology 2018
Kareem Alnakeeb
Techniques
Coordination of chest compression with ventilation
:
1. Thumb technique
- The preferred method
- The two thumbs compress the sternum
- The fingers support the back.
2. Two-fingers technique
- Using the ring & middle fingers OR the index & middle fingers.
- Tips of fingers compress the sternum
- The other hand supports the back.
Note :
- Once the endotracheal tube or laryngeal mask is secure, move to the head of the bed to give
chest compressions. This provides space for safe insertion of an umbilical venous catheter
- An electronic cardiac (ECG) monitor is the preferred method for assessing heart rate
during chest compressions.
1. During chest compression: ensure that chest movement is adequate during ventilation.
2. Compression depth is one third the diameter of the chest.
3. Dura on of downward stroke is shorter than duration of release.
:
1. To ensure proper rate of chest compressionsand ventilation, the compressor
repeats “One-and-Two-and-Three-and-Breathe-and….”
2. One cycle of 3 compressions and 1 breath takes 2 seconds.
- the breathing rate is 30 breaths per minute
- the compression rate is 90 compressions per minute.
* This equals 120 “events” per minute.
Method
Neonatal Resuscitation
P a g e | 17
Neonatology 2018
Kareem Alnakeeb
Medications
- Indication:
- when the heart rate remains below 60 beats per minute after
a) At least 30 seconds of PPV that inflates the lungs “as evidenced by chest
movement” and
b) Another 60 seconds of chest compressions with PPV using 100% oxygen.
- In most cases, ventilation should have been provided through a properly
inserted endotracheal tube.
- Preparation Concentration: 1:10,000 (0.1 mg/ml).
- Route:
-Administered rapidly I.V. via umbilical venous catheter (most effective).
-Endotracheal route(E.T.) may be used while IV access is being established
- Dose:
0.1-0.3 ml/kg I.V. followed by 0.5-1.0 ml normal saline flush.
0.5-1 ml/kg E.T. followed by PPV
- Rate:
as quickly as possible, dose can be repeated after 3-5 min.
-if no response to E.T epinephrine do not repeat E.T. route and shift to I.V. route
Indications:
a) Baby is not responding to resuscitation.
b) Baby appears in shock.
c) There is history of acute blood loss.
Recommended volume expanders:
- Normal saline OR O Rh-negative blood
Dose: 10 ml/kg
Route: Umbilical vein (I.V.)
Rate: Over 5 to 10 minutes
1. Epinephrine:
2. Volume expansion:
Neonatal Resuscitation
P a g e | 18
Neonatology 2018
Kareem Alnakeeb
If no response to resuscitation:
- After 10 minutes of absent heart rate (HR=0) following complete & adequate
resuscitation efforts → Discontinue resuscitation.
After completing resuscitation
I. The infant who do not require resuscitation :
- should be put on mother’s chest (Kangaroo care), suction if necessary, dry (routine care).
II. A baby who required resuscitation :
- must have post-resuscitation care :
* Parents should be aware with all the steps of resuscitation & should be involved in the decision of
initiation & discontinuation
* close monitoring & frequent assessmentof:
- Respiratory effort, oxygenation,
- Blood pressure, blood glucose, electrolytes,
- Urine output,
- Neurologic status, and
- Temperature during the immediate neonatal period.
Neonatal Resuscitation
P a g e | 19
Neonatology 2018
Kareem Alnakeeb
Stabilization of preterm Infants:
1. Preterm newborns are at increased risk for requiring resuscitation & assistance with
transition after birth.
2.Preterm newborns are at increased risk of complications because of:
3. Additional resources for a preterm birth include:
a. Immature lungs
b.Immature brains that are prone to bleeding
c. Rapid heat loss
d. Vulnerability to hypoglycemia
e. Vulnerability to severe infection
f. Vulnerability to injury from excessive oxygen
g. Small blood volumes
a. Enough skilled personnel to perform a complex resuscitation and document
events as theyoccur.
b. Additional supplies for maintaining temperature, including :
polyethylene plastic wrap or bag, hat, thermal mattress, temperature sensor and
cover for a servo-controlled radiantwarmer.
c. Oxygen blender, compressed air source, pulse oximeter, appropriate- sized
oximetersensor.
d. Electroniccardiac (ECG) monitor with chest or limb leads
e. Resuscitation device capable of providing PEEP and CPAP
f. Preterm-sized mask, size-0 laryngoscope blade (size 00 optional),
preterm-sized endotracheal tubes (2.5 mm and 3.0 mm).
g. Surfactant
h. Pre-warmed transport incubator (if baby will bemoved).
Neonatal Resuscitation
P a g e | 20
Neonatology 2018
Kareem Alnakeeb
APGAR Score
- It is done to evaluate the success of resuscitative efforts & degree of asphyxia.
- It is done both at one & five minutes of life.
a) A 1 minute score is an index of degree of asphyxia.
” gives an idea of what was going on during labor and delivery”
b) A 5 minute score is an index of likelihood of death or neurological sequelae.
“ gives an idea of response to therapy (resuscitation) “
- Apgar score is a retrospective, highly subjective tool.
- It is never used to prospectively identify babies needing resuscitation.
Sign score 0 1 2
Color Blue, pale Pink Trunk Pink all over
Heart Rate Absent < 100 > 100
Reflex irritability None Grimacing Sneezing & coughing
Muscle tone Limp Some flexion Active movement
Resp. effort Absent Slow, Irregular Good & crying
A score 7 – 10 → normal.
A score ≥ 3 – 6 → moderate asphyxia.
A score ≤ 2 → severe asphyxia.
1. Ligation of the cord and daily painting of the stump by alcohol to prevent umbilical sepsis.
2. Warm and maintain normal temperature , position airway , clear secretions if needed , dry
3. Vitamin K given by IM for prophylaxes against hemorrhagic disease of the newborn.
4. Instillation of 1% silver nitrate eye drops to prevent ophthalmia neonatorum.
5. Examination of the newborn:
- Assessment of gender.
- Exclusion of major congenital anomalies (e.g. meningocele).
6. Passing a nasogastric tube → to exclude choanal & esophageal atresia ( If suspected )
Routine care of the newborn:
Appearance
Pulse
Grimace
Activity
Respiration
Neonatal Resuscitation Neonatology 2018

Neonatal Resuscitation: Immediate Newborn Care (2018)

  • 1.
    Neonatal Resuscitation P ag e | 1 Neonatology 2018 Kareem Alnakeeb Immediate Care of Newborn in Delivery Room (Neonatal Resuscitation) General considerations: - Alveoli are filled with lung fluid. - Fetus is dependent on placenta for gas exchange. - The pulmonary arterioles are constricted. - The pulmonary blood flow is decreased. - Blood flow is directed across ductusarteriosus. Changes from fetal to neonatal circulation: (Transition at birth) 1. Fetal lung fluid leaves the alveoli. 2. Secretion of surfactant. 3. Inflation of the lungs i.e. lungs expand with air. 4. The pulmonary arterioles dilate. 5. The pulmonary blood flow increases. 6. Blood O2 level rises. 7. Ductus arteriosus constricts. 8. Blood flows through lungs to pick up O2. - Lack of lung ventilation results in: 1. Hypercapnia, hypoxia & metabolic acidosis. 2. Sustained VC of pulmonary arterioles "preventing systemic arterial blood from being oxygenated". 3. Ductus arteriosus remains patent. 4. Lack of adequate oxygenation of the baby`s organs → organ damage (esp. brain) ordeath. - Successful resuscitation depends on anticipating & immediately recognizing infants who are need of resuscitation. Fetal physiology: What can goes wrong during transition?
  • 2.
    Neonatal Resuscitation P ag e | 2 Neonatology 2018 Kareem Alnakeeb 1. Asphyxia may be initiated in-utero due to problems in mother, placenta or fetus. 2. Intrauterine asphyxia may extend to the immediate neonatal period by preventing normal transition. 3. Asphyxia may also be neonatal in origin due to number of problemsincluding depression by drugs. 1. When a newborn first becomes deprived of O2, an initial period of attempted rapid breathing is followed by primary apnea & dropping HR that will improve with tactile stimulation. 2. If O2 deprivation continues → secondary apnea → continuous ↓ in HR & blood pressure. Secondary apnea cannot be reversed with stimulation; assisted ventilation must beprovided. 1. More difficult resuscitation. 2. Brain damage may occur. 1. Most newborn infants will respond to the stimulation of the extrauterine environmentwith: - strong inspiratory efforts. - a vigorous cry. - movement of all extremities. 2. If these responses are intact: - color improves steadily from cyanotic or dusky to pink, and - heart rate becomes adequate. 3. The infant who responds vigorously to the extrauterine environment and who is full term can remain with the mother to receive routine care (warmth, clearing the airway, drying) Causes of asphyxia: Primary & Secondary apnea: Consequences of delayed resuscitation efforts: Normal response to extrauterine environment:
  • 3.
    Neonatal Resuscitation P ag e | 3 Neonatology 2018 Kareem Alnakeeb 1. Poor muscle tone. 2. Depressed respiratory drive. 3. Bradycardia. 4. Low blood pressure. 5. Cyanosis. (Personnel and equipment): 1. Every delivery should be attended by at least 1 person whose only responsibility is the baby and who have the skills required to perform a complete resuscitation. 2. Additional personnel should be present in the delivery room before the delivery occurs. 3. A qualified team with full resuscitation skills, including endotracheal intubation, chest compressions,emergencyvascularaccess,andmedicationadministration,shouldbeidentified and immediately available for every resuscitation. -This team should be present at the birth if the need for extensive resuscitation measures is anticipated. 4. Prepare necessary equipment: laryngoscope, ambo bag, different sized endotracheal tubes, suction catheters, umbilical catheters, epinephrine… 5. Check resuscitation equipment ( must be readily available and functional ) 6. Use an organized equipment checklist that becomes a routine before every birth. 7. Turn on radiant warmer. 1. Most newly born babies are vigorous. 2. All newborns require initial assessment to determine whether resuscitation is required 3. Only about 10% require some kind of assistance 4. Only 1% needs major resuscitative measures (intubation, chest compressions,and/or medications) to survive. 5. Unlike adults, who experience cardiac arrest due to trauma or heart disease, newborn resuscitation is usually the result of respiratory failure, either before or after birth. 6. Many, but not all, babies who will require neonatal resuscitation can be identified by the presence of perinatal risk factors. 7. Teamwork, leadership, and communication are critical to successful resuscitation of the newborn Signs of a compromised newborn: Preparation for resuscitation: Which babies require resuscitation?
  • 4.
    Neonatal Resuscitation P ag e | 4 Neonatology 2018 Kareem Alnakeeb “ Consider having a copy readily available in the labor and delivery areas “ Antepartum Factors • Maternal diabetes • Pregnancy-induced hypertension • Chronic hypertension • Fetal anemia or isoimmunization • Previous fetal or neonatal death • Bleeding in 2nd or 3rd trimester • Maternal infection • Maternal cardiac, renal, pulmonary, thyroid or neurologic disease • Polyhydramnios • Oligohydramnios • PROM • Fetal hydrops • Post-term gestation • Multiple gestation • Drug therapy e.g. magnesium & Adrenergic-blocking drugs • Maternal substance abuse • Fetal malformation or anomalies • Diminished fetal activity • No prenatal care • Age <16 or >35 years Intrapartum Factors • Emergency cesarean section • Forceps or vacuum-assisted delivery • Breech or other abnormal presentation • Premature labor • Precipitous labor • Prolonged rupture of membranes ( >18 hours before delivery ) • Prolonged labor (>24 hours) • Prolonged 2nd stage of labor (>2 hours) • Macrosomia • Persistent fetal bradycardia • Non-reassuring fetal heart rate patterns • Use of general anesthesia • Uterine hyperstimulation • Narcotics administration to mother within 4 hours of delivery • Meconium-stained amniotic fluid • Prolapsed cord • Abruptio placentae • Placenta previa • Significant intrapartum bleeding Perinatal Risk factors
  • 5.
    Neonatal Resuscitation P ag e | 5 Neonatology 2018 Kareem Alnakeeb Quick Equipment Checklist Warm • Preheated warmer • Warm towels or blankets • Temperature sensor and sensor cover forprolonged resuscitation • Hat • Plastic bag or plastic wrap (<32 weeks' gestation) • Thermal mattress (<32 weeks' gestation) Clear airway • Bulb syringe • 10F or 12F suction catheter attached to wall suction, set at80 to 100 mm Hg • Meconium aspirator Auscultation • Stethoscope Ventilate • Flowmeter set to 10 L/min • Oxygen blender set to 21 % (21 %-30% if <35 weeks'gestation) • Positive-pressure ventilation (PPV) device • Term- and preterm-sized masks • 8F feeding tube and large syringe Oxygenate • Equipment to give free-flow oxygen • Pulse oximeter with sensor and cover • Target oxygen saturation table Intubate • Laryngoscope with size-0 and size-1 straight blades (size 00, optional) • Stylet (optional) • Endotracheal tubes (sizes 2.5, 3.0, 3.5) • Carbon dioxide (CO2) detector • Measuring tape and/or endotracheal tube insertion depth table • Waterproof tape or tube-securing device • Scissors • Laryngeal mask (size 1) and 5-ml syringe Medicate • 1:10,000 (0.1 mg/ml) epinephrine • Normal saline • Supplies for placing emergency umbilical venous catheterand administering medications • Electronic cardiac (ECG) monitor leads and ECG monitor
  • 6.
    Neonatal Resuscitation P ag e | 6 Neonatology 2018 Kareem Alnakeeb * Resuscitation equipment : 1. Radiant warmer 7. Suction Machine 12. umbilical catheters 2. Oxygen Mixer 8. Meconium Aspirator 13. Nasogastric tube 3. Laryngoscope 9. Saline 14. Butterfly Needles 4. Endotracheal tubes 10. Drugs “ epinephrine “ 15. ECG machine 5. Ambo bag 11. Disposable Syringes & I.V. Cannula with port & wings 16. Pulse Oximeter 6. Stethoscope & oropharyngeal tube
  • 7.
    Neonatal Resuscitation P ag e | 7 Neonatology 2018 Kareem Alnakeeb 1. All newborns require initial assessment to determine whether resuscitation is required. 2. The following questions should be asked: A) If the answer to all of these questions is “Yes”: - The baby does not need resuscitation - Infant stay with mother for routine care : ( Warm and maintain normal temperature , position airway , clear secretions if needed , dry ) - Ongoing evaluation B) If the answer to any of these assessment questions is “No”: - Resuscitation should be startedrapidly. - You have approximately 30 seconds to achieve a response from one step before deciding whether you need to go on to the next. - Evaluation & decision making are based primarily on respirations, heart rate, and color. - Clamping the umbilical cord should be delayed for at least 30 to 60 seconds for most vigorous newborns not requiring resuscitation. - A vigorous term newborn may have the initial steps of newborn care performed on the mother's chest or in her arms. A. Initial steps: 1. Provide warmth. 2. Positioning of the head and neck 3. Clear secretions from the airway if needed 4. Dry 5. Stimulate the baby to breathe Steps of resuscitation: 1. Term gestation? 2. Breathing or crying? 3. Good muscle tone?
  • 8.
    Neonatal Resuscitation P ag e | 8 Neonatology 2018 Kareem Alnakeeb I. Provide warmth: achieved via: - Place the baby on a warm surface under a radiant heater. II. Position the head and neck: achieved via: Sniffing position: positioning on back with slightly extending neck "to align posterior pharynx, larynx & trachea". III. Clear the airway if necessary ▪ Suction the Mouth then the Nose ("M" before "N"). ▪ Brief, gentle suctioning is usually adequate. IV. Dry thoroughly & remove wet towels. ( Especially Head ) V. Stimulate the baby to breathe: - Appropriate forms of tactile stimulation are: 1- Slapping or flicking the soles of the feet. 2- Gently rubbing the back. -Use pulse oximetry and the target oxygen saturation table (Table) to guide oxygen therapy when resuscitation is anticipated, to confirm your perception of persistent central cyanosis, if you give supplemental oxygen, or if PPV is required. * Visual assessment of cyanosis is not reliable. -A healthy newborn breathing room air may take more than 10 minutes to achieve oxygen saturation greater than 90%. -CPAP may be helpful if the baby is breathing and the HR < 100 bpm, but respirations are labored or the oxygen saturation remains below the target. Targeted preductal SpO2 After birth 1 min 60 % - 65 % 2 min 65 % - 70 % 3 min 70 % - 75 % 4 min 75 % - 80 % 5 min 80 % - 85 % 10 min 85 % - 95 % - To determine heart rate, listen with a stethoscope, count the number of beats in 6 seconds, and multiply the number of beats by 10. - If the heart rate cannot be determined by listening with a stethoscope and the baby is not vigorous, use an electronic monitor such as a pulse oximeter or an electronic cardiac (ECG) monitor. -
  • 9.
    Neonatal Resuscitation P ag e | 9 Neonatology 2018 Kareem Alnakeeb - Strong respiratory effort. - Good muscle tone. - Heart rate > 100/min B. If meconium is present: - Evaluate respiratory effort, heart rate & muscle tone. 1. If the newborn is vigorous → - Use a bulb syringe to clear the mouth& nose. - The baby may remain with the mother for the initial steps. 2. If the newborn is not vigorous → - bring the baby to the radiant warmer to perform the initial steps.  Note : Routine intubation for tracheal suction is NOT suggested.  If suctioning of meconium is required due to thick secretions obstructing the airways, Insert endotracheal tube into trachea then attach endotracheal tube to meconium aspirator which is connected to suction source and apply suction as tube is withdrawn. Repeat as necessary. C. Evaluation after 30 seconds : After the initial steps are completed, further decisions are based on assessment of: Free-flow o2 - If baby is breathing & HR >100 BUT labored breathing or cyanotic & given by : 1- O2 mask held firmly over baby’s face. 2- O2 tubing cupped closely over the baby’s mouth & nose. 3- Mask from flow-inflating bag ( NOT self-inflating ) - Absent respiratory effort. - Absent muscle tone. - Heart rate < 100/min 1. Respiration. 2. Heart rate. 3. Preductal saturation "via pulse oximetry".
  • 10.
    Neonatal Resuscitation P ag e | 10 Neonatology 2018 Kareem Alnakeeb Positive-pressure ventilation (PPV) - Ventilation of lung is the single most important & most effective step in compromised newborns. - After completing the initial steps, PPV is indicated if: - PPV is performed using : 1. a resuscitation self-inflating bag with a reservoir (Bag and mask, Ambu bag) 2. flow inflating bag, or 3. T-piece resuscitator (Neopuff). - General criteria of a self inflating bag: T -piece resuscitators (Neopuff ) 1) Require a compressed gas source. 2) Use adjustable dials to select the PIP and PEEP. 3) Can be used to administer free-flow oxygen through the mask. 4) Can be used to administer CPAP to a spontaneously breathing baby. 1- The baby is not breathing (Apnea), or If the baby is gasping, or 2- If the baby's HR < 100 bpm. 3- If the baby is breathing & HR ≥ 100 bpm, but the baby's oxygen saturation cannot be maintained within the target range despite free-flow oxygen or CPAP. 1. Appropriate-sized mask (cushioned, anatomically shaped mask is preferred). 2. Size of bag: 200-750 ml 3. Safety features (pop-off valve & pressure manometer) to prevent high pressure delivery 4. Always refills after being squeezed. 5. Cannot be used to administer free-flow oxygen through the mask. 6. Cannot be used to administer CPAP to a spontaneously breathing baby 7. An oxygen reservoir must be attached to deliver high concentrations of oxygen (90-100%) using a self inflating bag. 8. Without reservoir, the bag delivers only about 40% oxygen which may be insufficient for neonatal resuscitation.
  • 11.
    Neonatal Resuscitation P ag e | 11 Neonatology 2018 Kareem Alnakeeb • The desired PEEP is set by adjusting the T-piece aperture • The desired PIP is set by turning the inspiratory pressure control  Note: Peak inspiratory pressure (PIP) & Positive end-expiratory pressure (PEEP)
  • 12.
    Neonatal Resuscitation P ag e | 12 Neonatology 2018 Kareem Alnakeeb - Once PPV starts, at least 2 qualified providers are needed to perform all of the steps efficiently. - Place yourself at baby’s side or head & Select correct mask that cover tip of chin, mouth & nose - During PPV, First assessment - Check the heart rate after the first 15 seconds of PPV. - If HR is not increasing within the first 15 seconds of PPV, check for chest movement. - If HR is not increasing within the first 15 seconds of PPV & you do not observe chest movement, start the ventilation corrective steps. * The 6 ventilation corrective steps (MR. SOPA) are: Second assessment - Check HR again after 30 seconds of PPV that inflates the lungs (moves the chest). A) If HR is at least 100 bpm → gradually reduce the rate & pressure of PPV while observing for effective spontaneous respirations and stimulating thebaby. ✓ PPV may be discontinued when the HR is continuously > 100 bpm and the baby has sustained spontaneous breathing. ✓ After PPV is discontinued, use free-flow oxygen or CPAP as necessary (to maintain the O2 saturation within the target range). - The initial O2 concentration for newborns ≥ 35 weeks' gestation is 21 %. (Room air) - The initial O2 concentration for newborns < 35 weeks' gestation is 21 % - 30%. - During resuscitation, breaths should be delivered at a rate of 40 to 60 breaths per minute (breath, two, three...breath, two, three). - The initial ventilation pressure is 20 - 25 cm H2O. - The most important indicator of successful PPV is a rising heart rate. M: Mask adjustment R: Reposition the head S: Suction mouth & nose O: Open the mouth P: Pressure increase (5-10 cm H2O increments) to maximum 40 cm H2O A: Alternative airway (endotracheal tube or laryngeal mask)
  • 13.
    Neonatal Resuscitation P ag e | 13 Neonatology 2018 Kareem Alnakeeb B) If HR is at least 60 bpm, but < 100 bpm and not improving despite 30 seconds of PPV that inflates the lungs (chest movement), C) If HR remains < 60 bpm despite at least 30 seconds of PPV that inflates the lungs (chest movement), If no improvement, increase O2 concentration (FiO2) to 100% & begin chest compressions. - reassess your ventilation technique, - perform the ventilation corrective steps if necessary, - adjust the oxygen concentration as indicated by pulse oximetry, - consider inserting an alternative airway if not already done,and - call for additional expertise. - reassess your ventilation technique, - perform the ventilation corrective steps if necessary, - adjust the oxygen concentration as indicated by pulse oximetry, - Inserting of an alternative airway (endotracheal tube) is strongly recommended, - call for additional help. • If you must continue CPAP or PPV with a mask for more than several minutes, an orogastric tube should be inserted to act as a vent for the gas in the stomach during the remainder of the resuscitation. • To insert an orogastric tube, measure the distance from the bridge of the nose to the earlobe and from the earlobe to a point halfway between the xiphoid process (the lower tip of the sternum) and the umbilicus.
  • 14.
    Neonatal Resuscitation P ag e | 14 Neonatology 2018 Kareem Alnakeeb First assessment HR after 15 sec of PPV Increasing - Announce "HR is increasing" - Continue PPV - 2nd HR assessment after another 15 sec of PPV NOT Increasing Chest is moving - Announce "HR is NOT increasing" - Continue PPV that moves chest - 2nd HR assessment after another 15 sec of PPV that moves chest NOT Increasing Chest is NOT moving - Announce "HR is NOT increasing , Chest is NOT moving" -Ventilation corrective steps until chest movement with PPV ( Intubate OR laryngeal mask if necessary ) -Announce when chest moving - Continue PPV that moves chest - 2nd HR assessment after another 15 sec of PPV that moves chest Second assessment HR after 30 sec of PPV that moves chest At least 100 bpm Continue PPV 40-60 breath/min until spontaneous effort 60-99 bpm - Re-assess ventilation - Ventilation corrective steps if necessary <60 bpm - Re-assess ventilation - Ventilation corrective steps if necessary - Insert an alternative airway - If no improvement , 100% Fio2 & chest compression
  • 15.
    Neonatal Resuscitation P ag e | 15 Neonatology 2018 Kareem Alnakeeb Indication Effect Positioning of Thumbs or Fingers Endotracheal intubation A person experienced in endotracheal intubation should be immediately available to assist at every delivery. - Endotracheal intubation may be performed at various points during resuscitation. - The Intubation procedure should be completed within 20 seconds Using Non-cuffed tube Indications: a. If PPV with a face mask does not result in clinical improvement. b. If PPV lasts > few minutes. c. If chest compressions arenecessary. d. In special circumstances, suchas: (1) Stabilization of a newborn with a suspected diaphragmatic hernia (2) For surfactant administration,and (3) For direct tracheal suction if the airway is obstructed by thick secretions. (4) For epinephrine administration while IV access is being established Chest compressions - One person compress chest & another one continues ventilation when the heart rate remains less than 60 beats per minute despite 30 seconds of effective positive-pressure ventilation (moves the chest). : 1. Compress the heart against the spine. 2. ↑ intrathoracic pressure. 3. Circulate blood to vital organs "including the brain". 1. Run your fingers along the lower edge of the rib cage till you locate thexiphoid. 2. Place your thumbs or fingers on the sternum, above the xiphoid & on a line connecting the nipples.
  • 16.
    Neonatal Resuscitation P ag e | 16 Neonatology 2018 Kareem Alnakeeb Techniques Coordination of chest compression with ventilation : 1. Thumb technique - The preferred method - The two thumbs compress the sternum - The fingers support the back. 2. Two-fingers technique - Using the ring & middle fingers OR the index & middle fingers. - Tips of fingers compress the sternum - The other hand supports the back. Note : - Once the endotracheal tube or laryngeal mask is secure, move to the head of the bed to give chest compressions. This provides space for safe insertion of an umbilical venous catheter - An electronic cardiac (ECG) monitor is the preferred method for assessing heart rate during chest compressions. 1. During chest compression: ensure that chest movement is adequate during ventilation. 2. Compression depth is one third the diameter of the chest. 3. Dura on of downward stroke is shorter than duration of release. : 1. To ensure proper rate of chest compressionsand ventilation, the compressor repeats “One-and-Two-and-Three-and-Breathe-and….” 2. One cycle of 3 compressions and 1 breath takes 2 seconds. - the breathing rate is 30 breaths per minute - the compression rate is 90 compressions per minute. * This equals 120 “events” per minute. Method
  • 17.
    Neonatal Resuscitation P ag e | 17 Neonatology 2018 Kareem Alnakeeb Medications - Indication: - when the heart rate remains below 60 beats per minute after a) At least 30 seconds of PPV that inflates the lungs “as evidenced by chest movement” and b) Another 60 seconds of chest compressions with PPV using 100% oxygen. - In most cases, ventilation should have been provided through a properly inserted endotracheal tube. - Preparation Concentration: 1:10,000 (0.1 mg/ml). - Route: -Administered rapidly I.V. via umbilical venous catheter (most effective). -Endotracheal route(E.T.) may be used while IV access is being established - Dose: 0.1-0.3 ml/kg I.V. followed by 0.5-1.0 ml normal saline flush. 0.5-1 ml/kg E.T. followed by PPV - Rate: as quickly as possible, dose can be repeated after 3-5 min. -if no response to E.T epinephrine do not repeat E.T. route and shift to I.V. route Indications: a) Baby is not responding to resuscitation. b) Baby appears in shock. c) There is history of acute blood loss. Recommended volume expanders: - Normal saline OR O Rh-negative blood Dose: 10 ml/kg Route: Umbilical vein (I.V.) Rate: Over 5 to 10 minutes 1. Epinephrine: 2. Volume expansion:
  • 18.
    Neonatal Resuscitation P ag e | 18 Neonatology 2018 Kareem Alnakeeb If no response to resuscitation: - After 10 minutes of absent heart rate (HR=0) following complete & adequate resuscitation efforts → Discontinue resuscitation. After completing resuscitation I. The infant who do not require resuscitation : - should be put on mother’s chest (Kangaroo care), suction if necessary, dry (routine care). II. A baby who required resuscitation : - must have post-resuscitation care : * Parents should be aware with all the steps of resuscitation & should be involved in the decision of initiation & discontinuation * close monitoring & frequent assessmentof: - Respiratory effort, oxygenation, - Blood pressure, blood glucose, electrolytes, - Urine output, - Neurologic status, and - Temperature during the immediate neonatal period.
  • 19.
    Neonatal Resuscitation P ag e | 19 Neonatology 2018 Kareem Alnakeeb Stabilization of preterm Infants: 1. Preterm newborns are at increased risk for requiring resuscitation & assistance with transition after birth. 2.Preterm newborns are at increased risk of complications because of: 3. Additional resources for a preterm birth include: a. Immature lungs b.Immature brains that are prone to bleeding c. Rapid heat loss d. Vulnerability to hypoglycemia e. Vulnerability to severe infection f. Vulnerability to injury from excessive oxygen g. Small blood volumes a. Enough skilled personnel to perform a complex resuscitation and document events as theyoccur. b. Additional supplies for maintaining temperature, including : polyethylene plastic wrap or bag, hat, thermal mattress, temperature sensor and cover for a servo-controlled radiantwarmer. c. Oxygen blender, compressed air source, pulse oximeter, appropriate- sized oximetersensor. d. Electroniccardiac (ECG) monitor with chest or limb leads e. Resuscitation device capable of providing PEEP and CPAP f. Preterm-sized mask, size-0 laryngoscope blade (size 00 optional), preterm-sized endotracheal tubes (2.5 mm and 3.0 mm). g. Surfactant h. Pre-warmed transport incubator (if baby will bemoved).
  • 20.
    Neonatal Resuscitation P ag e | 20 Neonatology 2018 Kareem Alnakeeb APGAR Score - It is done to evaluate the success of resuscitative efforts & degree of asphyxia. - It is done both at one & five minutes of life. a) A 1 minute score is an index of degree of asphyxia. ” gives an idea of what was going on during labor and delivery” b) A 5 minute score is an index of likelihood of death or neurological sequelae. “ gives an idea of response to therapy (resuscitation) “ - Apgar score is a retrospective, highly subjective tool. - It is never used to prospectively identify babies needing resuscitation. Sign score 0 1 2 Color Blue, pale Pink Trunk Pink all over Heart Rate Absent < 100 > 100 Reflex irritability None Grimacing Sneezing & coughing Muscle tone Limp Some flexion Active movement Resp. effort Absent Slow, Irregular Good & crying A score 7 – 10 → normal. A score ≥ 3 – 6 → moderate asphyxia. A score ≤ 2 → severe asphyxia. 1. Ligation of the cord and daily painting of the stump by alcohol to prevent umbilical sepsis. 2. Warm and maintain normal temperature , position airway , clear secretions if needed , dry 3. Vitamin K given by IM for prophylaxes against hemorrhagic disease of the newborn. 4. Instillation of 1% silver nitrate eye drops to prevent ophthalmia neonatorum. 5. Examination of the newborn: - Assessment of gender. - Exclusion of major congenital anomalies (e.g. meningocele). 6. Passing a nasogastric tube → to exclude choanal & esophageal atresia ( If suspected ) Routine care of the newborn: Appearance Pulse Grimace Activity Respiration
  • 21.