Assignment No: 1

Statement: Write down the Matlab Program using Newton-Raphson method for any equation.



Solution:

Input :

clc; clear all; % Clears the workspace
format long;

% Take i/p from user
a=input('n Enter the function : ','s');
b=input('n Enter the derivative of function :         ','s');

% Converts the input string into symbolic function
ft=inline(a);
dft=inline(b);
n=input('enter no. of significant digits: ');
t0=0;
epsilon_s=(0.5*10^(2-n));
epsilon_a=100;
tr=fzero((ft),t0); % Solver
 disp (tr);
 varun=sprintf('BY NEWTON-RAPHSON METHOD:');
disp(varun);
  tx=input('Enter your initial guess for root: ');
 td=tx;
 head=sprintf('Time tttttepsilon_a tttttepsilon_t
tttttepsilon_s ');
disp(head);
while (epsilon_a>=epsilon_s)
    tnew=td-(ft(td)/dft(td));
    epsilon_a=abs((tnew-td)/tnew)*100;
    epsilon_t=abs((tr-tnew)/tr)*100;
    td=tnew;
    table=sprintf('%d ttt %ftttt %4.9f ttt %f ttt
%f',tnew,epsilon_a,epsilon_t,epsilon_s);
    disp(table);
end

% Prints the answer
fprintf('n n The root of the equation is :          %f n',tnew)




                                                     Third Year Mechanical Engineering
                                                  Computer Oriented Numerical Methods
                                                                             2011-12©
                                                        MITCOE Mechanical Engineering
Output :

Enter the function :   (exp(t))*cos(t)-1.4



 Enter the derivative of function :    (exp(t))*cos(t)-(exp(t))*sin(t)

enter no. of significant digits: 4

   0.433560875352657



BY NEWTON-RAPHSON METHOD:

Enter your initial guess for root: 0

Time              epsilon_a                  epsilon_t               epsilon_s

4.000000e-001     100.000000              7.740752743                 0.005000


4.327044e-001      7.558146               0.197537266                 0.005000


4.335602e-001     0.197392                0.000145353                 0.005000


4.335609e-001     0.000145                0.000000000                 0.005000




 The root of the equation is :   0.433561




                                                   Third Year Mechanical Engineering
                                                Computer Oriented Numerical Methods
                                                                           2011-12©
                                                      MITCOE Mechanical Engineering
Assignment No: 2

Statement: Write down the Matlab Program using Modified Newton-Raphson method for any
equation.



Solution:

Input :

clc; Clear all; % Clears the workspace

% Takes the   i/p from user
a=input('n   Enter the function : ','s');
b=input('n   Enter the derivative of function : ','s');
c=input('n   Enter second order derivative : ','s');
x0=0;

% Converts the input string into symbolic function
fx=inline(a);
dfx=inline(b);
d2fx=inline(c);
n=input('Enter number of significant digits: ');
epsilon_s=(0.5*10^(2-n));
tr=fzero((fx),0); % Using solver
 disp (tr);
 v=input('n Enter your initial guess for root :    ');
told=v;
varun=sprintf('BY MODIFIED NEWTON-RAPHSON METHOD:');
disp(varun);
head=sprintf('Time tttttepsilon_a tttttepsilon_t
tttttepsilon_s ');
disp(head);
while(1)
     tnew=told-((fx(told)*dfx(told)/((dfx(told)^2)-(fx(told)*d2fx(told)))));
     err=abs((tnew-told)/tnew)*100;
     epsilon_t=abs((tr-tnew)/tr)*100;
     told=tnew;
     table=sprintf('%d ttt %ftttt %4.9f ttt %f ttt
%f',tnew,err,epsilon_t,epsilon_s);
    disp(table);
     if (err<=epsilon_s)
         break;
     end
end
fprintf('n n The root of the equation is :    %f n',tnew)




                                                     Third Year Mechanical Engineering
                                                  Computer Oriented Numerical Methods
                                                                             2011-12©
                                                        MITCOE Mechanical Engineering
Output

 Enter the function :   x*sin(x)+cos(x)



 Enter the derivative of function :    x*cos(x)



 Enter second order derivative :    cos(x)-(x*sin(x))

Enter number of significant digits: 5

   -2.7984




 Enter your initial guess for root :      6

BY MODIFIED NEWTON-RAPHSON METHOD:

Time              epsilon_a            epsilon_t                epsilon_s

6.117645e+000      1.923040          318.613323399              0.000500


6.121248e+000      0.058870          318.742096720             0.000500


6.121250e+000      0.000035        318.742173765               0.000500




 The root of the equation is :     6.121250




                                                      Third Year Mechanical Engineering
                                                   Computer Oriented Numerical Methods
                                                                              2011-12©
                                                         MITCOE Mechanical Engineering
Assignment No: 3

Statement: Write down the Matlab Program using successive approximation method for any
equation.



Solution:

Input :

clc;
clear;
g=input('Enter the function:','s');
f=inline(g);              % Defining function
n=input('Enter number of significant digits: ');
es=(0.5*10^(2-n));        % Stopping criteria
ea=100;
t0=0;
t=input('Enter initial guess: ');
tr=fzero((f),t0);         % Calculating true roots
 disp (tr);
 head1=sprintf('BY SUCCESSIVE APPROXIMATION METHOD:');
disp(head1);
 head=sprintf('Time tttttepsilon_a ttttt epsilon_t    ttttt
epsilon_s ');
disp(head);
while (ea>=es)
     temp=t;
     t=f(t);
     ea=abs((t-temp)/t)*100; % Calc approximate error
     et=abs((tr-t)/tr)*100;   % Calc true error
     table=sprintf('%d ttt %ftttt %4.9f ttt %f ttt
%f',t,ea,et,es);
    disp(table);
end




                                                      Third Year Mechanical Engineering
                                                   Computer Oriented Numerical Methods
                                                                              2011-12©
                                                         MITCOE Mechanical Engineering
Output :

Enter the function:(exp(-x)-x)

Enter number of significant digits: 2

Enter initial guess: 0

BY SUCCESSIVE APPROXIMATION METHOD:

   0.567143290409784




                                           Third Year Mechanical Engineering
                                        Computer Oriented Numerical Methods
                                                                   2011-12©
                                              MITCOE Mechanical Engineering
Assignment No: 4

Statement: Write down the Matlab Program using Gauss Naïve elimination method.



Solution:

Input :

clc;
clear all;
a=input('enter matrix A[]: ')
b=input('enter column matrix B[]: ')
[m,n]=size(a); % determines size of matrix.
 if (m~=n) error('Matrix Must Be Square!'); end
%forward elimination
for k=1:n-1
    for i=k+1:n
        factor=a(i,k)/a(k,k);
        for j=k:n
            a(i,j)=a(i,j)-(factor*(a(k,j)));% calculates each element of matrix
A.
            end
            b(i)=b(i)-factor*(b(k)); % calculates each element of matrix B.
     end
     disp (a);
end
disp (a);
disp (b);

% backward substitution
for i=n:-1:1
    x(i)=b(i)/a(i,i); % calculates values of unknown matrix.
    for j=1:i-1
        b(j)=b(j)-x(i)*a(j,i);
    end
end
disp('VALUES ARE:')
disp(x)




                                                       Third Year Mechanical Engineering
                                                    Computer Oriented Numerical Methods
                                                                               2011-12©
                                                          MITCOE Mechanical Engineering
Output :


enter matrix A[]: [1 -1 1 ;3 4 2 ; 2 1 1 ]

a =

        1       -1       1
        3        4       2
        2        1       1

enter column matrix B[]: [6
9
7]

b =

        6
        9
        7

       1.0000        -1.0000    1.0000
            0         7.0000   -1.0000
            0              0   -0.5714

       6.0000
      -9.0000
      -1.1429

VALUES ARE:
    3.0000           -1.0000   2.0000




                                                Third Year Mechanical Engineering
                                             Computer Oriented Numerical Methods
                                                                        2011-12©
                                                   MITCOE Mechanical Engineering
Assignment No: 5

Statement: Write down the Matlab Program using Gauss with partial pivoting method.



Solution:

Input :

clc;
clear all;
a=input('enter matrix A[]: ');
b=input('enter column matrix B[]: ');
[m,n]=size(a); % calculates size of matrix A.
 if (m~=n) error('Matrix Must Be Square!'); end
%pivoting
for k=1:n-1
    [xyz,i]=max(abs(a(k:n,k))); % finds maximum element in matrix A.
    ipr=i+k-1;
    if ipr~=k
        a([k,ipr],:)=a([ipr,k],:); % interchanging of rows.
        b([k,ipr],:)=b([ipr,k],:); % interchanging of rows.
    end
    %forward elimination
    for i=k+1:n
        factor=a(i,k)/a(k,k);
        for j=k:n
            a(i,j)=a(i,j)-(factor*(a(k,j))); % calculates each element of matrix
A.
            end
            b(i)=b(i)-factor*(b(k)); % calculates each element of matrix B.
     end
     disp (a);
end
%disp (a);
disp (b);

% backward substitution
for i=n:-1:1
    x(i)=b(i)/a(i,i); % calculates values of unknown matrix.
    for j=1:i-1
        b(j)=b(j)-x(i)*a(j,i);
    end
end
disp('VALUES ARE:')
disp(x)




                                                       Third Year Mechanical Engineering
                                                    Computer Oriented Numerical Methods
                                                                               2011-12©
                                                          MITCOE Mechanical Engineering
Output :

enter matrix A[]: [2 -6 -1;-3 -1 7;-8 1 -2]

enter column matrix B[]: [-38;-34;-20]

  -8.00000000000000        1.00000000000000    -2.00000000000000

                       0   -1.37500000000000   7.75000000000000

                       0   -5.75000000000000   -1.50000000000000



  -8.00000000000000        1.00000000000000    -2.00000000000000

                       0   -5.75000000000000   -1.50000000000000

                       0                   0   8.10869565217391



 -20.00000000000000

 -43.00000000000000

 -16.21739130434783



VALUES ARE:

     4        8   -2




                                                       Third Year Mechanical Engineering
                                                    Computer Oriented Numerical Methods
                                                                               2011-12©
                                                          MITCOE Mechanical Engineering
Assignment No: 6

Statement: Write down the Matlab Program using Thomas Algorithm method.



Solution:

Input :

clc;
clear;
%format long;
e=input('Enter the value of e, ie. subdiagonal vector :');
f=input('Enter the value of f, ie. diagonal vector :');
g=input('Enter the value of g, ie. superdiagonal vector :');
r=input('Enter the value of r, ie. value vector :');
n=length(e);     % Size of matrix e
for k=1:n
     factor=e(k)/f(k);          % Multiplying factor
     f(k+1)=f(k+1)-factor*g(k); % Transforming diagonal vector
     r(k+1)=r(k+1)-factor*r(k); % Transforming value vector
end
x(n+1)=r(n+1)/f(n+1);      % Transforming unknown vector
for k=n:-1:1
     x(k)=(r(k)-g(k)*x(k+1))/f(k);   % Finding values of unknowns
end
disp('VALUES ARE:');
disp (x)




Output :
Enter the value of e, ie. subdiagonal vector :[-.4;-.4]

Enter the value of f, ie. diagonal vector :[0.8;0.8;0.8]

Enter the value of g, ie. superdiagonal vector :[-.4;-.4]

Enter the value of r, ie. value vector :[41;25;105]

VALUES ARE:

  173.7500    245.0000   253.7500




                                                      Third Year Mechanical Engineering
                                                   Computer Oriented Numerical Methods
                                                                              2011-12©
                                                         MITCOE Mechanical Engineering
Assignment No: 7

Statement: Write down the Matlab Program using Gauss Seidel without Relaxation method.



Solution:

Input :

clc;
clear all;
format long;
a = input('Enter Matrix A: ');
b = input('Enter Column Matrix B: ');
[m,n]= size(a); % calculates size of matrix A.
if (m~=n) error('Matrix Must Be Square!'); end
for i=1:n
     d(i)=b(i)/a(i,i);
end
d=d';
c=a;
for i=1:n
     for j=1:n
         c(i,j)=a(i,j)/a(i,i); % factor.
     end
     c(i,i)=0;
     x(i)=0;
end
x=x';
disp (a);
disp (b);
disp (d);
disp (c);
p = input('Enter No. of Iterations: ');
for k=1:p
     for i=1:n
         x(i)=d(i)-c(i,:)*x(:,1); % finds unknown value.
     end
     disp (x);
end




                                                       Third Year Mechanical Engineering
                                                    Computer Oriented Numerical Methods
                                                                               2011-12©
                                                          MITCOE Mechanical Engineering
Third Year Mechanical Engineering
Computer Oriented Numerical Methods
                           2011-12©
      MITCOE Mechanical Engineering
Output :

Enter Matrix A: [3 -0.1 -0.2;0.1 7 -.3;0.3 -0.2 10]

Enter Column Matrix B: [7.85;-19.3;71.4]

   3.00000000000000   -0.10000000000000    -0.20000000000000

   0.10000000000000   7.00000000000000     -0.30000000000000

   0.30000000000000   -0.20000000000000    10.00000000000000



   7.85000000000000

 -19.30000000000000

  71.40000000000001



                  0   -0.03333333333333    -0.06666666666667

   0.01428571428571                  0     -0.04285714285714

   0.03000000000000   -0.02000000000000                    0



Enter No. of Iterations: 3

   2.61666666666667

  -2.79452380952381

   7.00560952380952



   2.99055650793651

  -2.49962468480726

   7.00029081106576



   3.00003189791081

  -2.49998799235305

   6.99999928321562

                                                   Third Year Mechanical Engineering
                                                Computer Oriented Numerical Methods
                                                                           2011-12©
                                                      MITCOE Mechanical Engineering
Third Year Mechanical Engineering
Computer Oriented Numerical Methods
                           2011-12©
      MITCOE Mechanical Engineering
Assignment No: 8

Statement: Write down the Matlab Program using Gauss Seidel with relaxation method.



Solution:

Input :

clc;
clear all;
a=input('enter matrix A[]: ');
b=input('enter column matrix B[]: ');
[m,n]=size(a); % calculates size of matrix A.
 if (m~=n) error('Matrix Must Be Square!'); end
%pivoting
for k=1:n-1
     [xyz,i]=max(abs(a(k:n,k))); % finds maximum element in matrix A.
     ipr=i+k-1;
     if ipr~=k
         a([k,ipr],:)=a([ipr,k],:); % interchanging of rows.
         b([k,ipr],:)=b([ipr,k],:); % interchanging of rows.
     end
end
for i=1:n
     d(i)=b(i)/a(i,i);
end
d=d';
c=a;
for i=1:n
     for j=1:n
         c(i,j)=a(i,j)/a(i,i); % factor.
     end
     c(i,i)=0;
     x(i)=0;
end
x=x';
disp (a);
disp (b);
disp (d);
disp (c);
lambda = input('Enter the value of weighting factor: ');
es=0.05; % stopping criteria.
ea(i)=100;
head=sprintf('tttttttttValue of x ttttttttttttttValue
of ea ');
disp(head);
while (ea(i)>=es)
     for i=1:n
         y=x(i);
         x(i)=d(i)-c(i,:)*x(:,1);
           x(i)=lambda*x(i)+(1-lambda)*y; % calculates unknown value.

                                                       Third Year Mechanical Engineering
                                                    Computer Oriented Numerical Methods
                                                                               2011-12©
                                                          MITCOE Mechanical Engineering
ea(i)=abs((x(i)-y)/x(i))*100;
end
               table1=sprintf('%d ttt %ftttt %4.9f ttt%f ttt
%ftttt %4.9f',x,ea);
disp(table1);
end




Output :


enter matrix A[]: [-3 1 12;6 -1 -1;6 9 1]

enter column matrix B[]: [50;3;40]

        6       -1      -1

        6        9       1

       -3        1      12



        3

       40

       50



       0.5000

       4.4444

       4.1667



            0        -0.1667     -0.1667

       0.6667                0   0.1111

      -0.2500         0.0833          0



Enter the value of weighting factor: 0.95

                                                   Third Year Mechanical Engineering
                                                Computer Oriented Numerical Methods
                                                                           2011-12©
                                                      MITCOE Mechanical Engineering
Value of x                     Value of ea
4.750000e-001 3.921389 3.760702546 100.000000 100.000000 100.000000000

1.715081e+000 2.935111   4.321337313   72.304517   33.602766   12.973640471

1.709692e+000 2.830032   4.356407772    0.315233   3.712986    0.805031598

1.698338e+000 2.828267   4.355604413    0.668543   0.062401    0.018444248




                                                  Third Year Mechanical Engineering
                                               Computer Oriented Numerical Methods
                                                                          2011-12©
                                                     MITCOE Mechanical Engineering
Assignment No: 42

Statement: Write down the Matlab Program to fit curve y = a0 + a1*x by using least square
techniques for given set of points.



Solution:

Input :

clc;
clear all;
x=input('Enter row matrix x : ');
y=input('Enter row matrix y : ');
[m,n]=size(x);
xy(1,1)=0;
i=1; X=0; Y=0; XY=0; Xsqr=0;
while i<=n;
     xy(1,i)=x(1,i)*y(1,i);
     xsqr(1,i)=x(1,i)^2;
     X=X+x(1,i);            % To calculate summation of x
     Y=Y+y(1,i);            % To calculate summation of y
     XY=XY+xy(1,i);         % To calculate summation of x*y
     Xsqr=Xsqr+xsqr(1,i);   % To calculate summation of x^2
     i=i+1;
end
disp(x);
disp(y);
a1=(n*XY-Y*X)/(n*Xsqr-X^2);
a0=(Y*Xsqr-X*XY)/(n*Xsqr-X^2);
ym=Y/n;
sr(1,1)=0;j=1;
while j<=n
     sr(1,j)=(y(1,j)-a0-a1*x(1,j))^2;     % To calculate sr for each x
     st(1,j)=(y(1,j)-ym)^2;               % To calculate st for each x
     j=j+1;
end
SR=sum(sr);
ST=sum(st);
r2=(ST-SR)/ST
s=sprintf('Best fit curve (straight line) for above data is given by : y = %f
* x + %f',a1,a0);
disp(s);


xp=linspace(min(x),max(x));
yp=a0+a1*xp;
plot(x,y,'o',xp,yp);
xlabel('values of x');
ylabel('values of y');
title('y=a0+a1*x');

                                                          Third Year Mechanical Engineering
                                                       Computer Oriented Numerical Methods
                                                                                  2011-12©
                                                             MITCOE Mechanical Engineering
grid on;




Output :

Enter row matrix x : [1.0 2.0 3.0 4.0 5.0 6.0 7.0]

Enter row matrix y : [0.5 2.5 2.0 4.0 3.5 6.0 5.5]

       1                      2      3     4         5      6          7



       0.5000                     2.5000       2.0000      4.0000          3.5000    6.0000     5.5000

r2 =

       0.8683

Best fit curve (straight line) for above data is given by :

 y = 0.839286 * x + 0.071429

                                                         y=a0+a1*x
                      6



                      5



                      4
        values of y




                      3



                      2



                      1



                      0
                          1          2           3            4            5         6         7
                                                         values of x




                                                                               Third Year Mechanical Engineering
                                                                            Computer Oriented Numerical Methods
                                                                                                       2011-12©
                                                                                  MITCOE Mechanical Engineering
Assignment No: 9

Statement: Write down the Matlab Program to fit curve y = a0 + a1*x+a2x2 by using least square
techniques for given set of points.



Solution:

Input :

clc;
clear all;
x = input('Enter values of x in row matrix form : ');
y = input('Enter values of y in row matrix form : ');
[m,n]=size(x);
sx = sum(x);
sy = sum(y);
sx2 = sum(x.*x);
sxy = sum(x.*y);
sx2y = sum(x.*x.*y);
sx3 = sum(x.*x.*x);
sx4 = sum(x.*x.*x.*x);
a = [sx2 sx n; sx3 sx2 sx; sx4 sx3 sx2];
b = [sy; sxy; sx2y];
z=inv(a)*b;
s=sprintf('Best fit curve (Quadratic) for above data is given by :y = %f + %f
* x + %f * x^2 ',z(1),z(2),z(3));
disp(s);
xp = linspace(min(x),max(x));
yp = z(3)*(xp.*xp)+z(2)*xp+z(1);
plot(x,y,'o',xp,yp);
grid on;
xlabel('Values of x');
ylabel('Values of function');
title('y=a0+ a1*x+ a2*(x^2)');




                                                          Third Year Mechanical Engineering
                                                       Computer Oriented Numerical Methods
                                                                                  2011-12©
                                                             MITCOE Mechanical Engineering
Output :

Enter values of x in row matrix form : [0.075 0.5 1 1.2 1.7 2.0 2.3]

Enter values of y in row matrix form : [600 800 1200 1400 2050 2650 3750]

Best fit curve (Quadratic) for above data is given by :y = 643.601494 + -
218.884701 * x + 685.248397 * x^2




                                           y=a0+ a1*x+ a2*(x 2)
                          4000


                          3500


                          3000
     Values of function




                          2500


                          2000


                          1500


                          1000


                          500
                                 0   0.5     1                 1.5            2          2.5
                                                 Values of x




                                                                        Third Year Mechanical Engineering
                                                                     Computer Oriented Numerical Methods
                                                                                                2011-12©
                                                                           MITCOE Mechanical Engineering
Assignment No: 10

Statement: Write down the Matlab Program to fit curve y = a1*(xb1) by using least square
techniques for given set of points.



Solution:

Input :

clc;
clear all;
xa=input('Enter row matrix x : ');
ya=input('Enter row matrix y : ');
[m,n]=size(xa);
xy(1,1)=0; y(1,1)=0;
i=1; X=0; Y=0; XY=0; Xsqr=0;
while (i<=n)
       y(1,i)=log10(ya(1,i));        % To calculate log of y
       x(1,i)=log10(xa(1,i));        % To calculate log of x
       xy(1,i)=x(1,i)*y(1,i);
       xsqr(1,i)=x(1,i)^2;
       X=X+x(1,i);                  % To calculate summation of x
       Y=Y+y(1,i);                  % To calculate summation of y
       XY=XY+xy(1,i);               % To calculate summation of x*y
       Xsqr=Xsqr+xsqr(1,i);         % To calculate summation of x^2
       i=i+1;
end


disp(xa);
disp(ya)
beta=(n*XY-Y*X)/(n*Xsqr-X^2);
a0=(Y*Xsqr-X*XY)/(n*Xsqr-X^2);
alpha=10^(a0);                      % To calculate co-eff of x^a0
ym=Y/n;
sr(1,1)=0;j=1;
while j<=n
       sr(1,j)=(y(1,j)-a0-beta*x(1,j))^2;         % To calculate sr for each x
                                                          Third Year Mechanical Engineering
                                                       Computer Oriented Numerical Methods
                                                                                  2011-12©
                                                             MITCOE Mechanical Engineering
st(1,j)=(y(1,j)-ym)^2;                   % To calculate st for each x
       j=j+1;
end
SR=sum(sr);
ST=sum(st);
r2=(ST-SR)/ST
s=sprintf('Best fit curve (polynomial) for above data is given by : y = %f *
x^(%f) ',alpha,beta);
disp(s);
xp = linspace(min(x),max(x));
yp = (xp.^beta)*alpha;
plot(xa,ya,'o')
hold on
plot(xp,yp)
grid on;
xlabel('values of x');
ylabel('values of y');
title('y=alpha*x^(beta)');




Output :
Enter row matrix x : [26.67 93.33 148.89 315.56]
Enter row matrix y : [1.35 0.085 0.012 0.00075]
      26.6700   93.3300   148.8900   315.5600


       1.3500    0.0850     0.0120     0.0008
r2 =


       0.9757
Best fit curve (polynomial) for above data is given by :
y = 38147.936083 * x^(-3.013376)




                                                      Third Year Mechanical Engineering
                                                   Computer Oriented Numerical Methods
                                                                              2011-12©
                                                         MITCOE Mechanical Engineering
y=alpha*(x)b
               2

              1.8

              1.6

              1.4

              1.2
values of y




               1

              0.8

              0.6

              0.4

              0.2

               0
                    0   50   100   150        200       250      300       350
                                    values of x




                                                       Third Year Mechanical Engineering
                                                    Computer Oriented Numerical Methods
                                                                               2011-12©
                                                          MITCOE Mechanical Engineering
Assignment No: 41

Statement: Write down the Matlab Program to fit curve y = a1 * e (b1*x) by using least square
techniques for given set of points.



Solution:

Input :
clc;
clear all;
x=input('Enter row matrix x : ');
ya=input('Enter row matrix y : ');
[m,n]=size(x);        % Defining size of matrix x
xy(1,1)=0; y(1,1)=0;        % Defining matrix xy & y
i=1; X=0; Y=0; XY=0; Xsqr=0; % Setting initial condition for loop
while i<=n;
       y(1,i)=log(ya(1,i));
       xy(1,i)=x(1,i)*y(1,i);
       xsqr(1,i)=x(1,i)^2;
       X=X+x(1,i);
       Y=Y+y(1,i);
       XY=XY+xy(1,i);
       Xsqr=Xsqr+xsqr(1,i);
       i=i+1;
end
disp(x);
disp(ya);
a1=(n*XY-Y*X)/(n*Xsqr-X^2);
a0=(Y*Xsqr-X*XY)/(n*Xsqr-X^2);
alpha=exp(a0);
ym=Y/n;         % Finding mean
sr(1,1)=0;j=1;
while j<=n;
       sr(1,j)=(y(1,j)-a0-a1*x(1,j))^2;
       st(1,j)=(y(1,j)-ym)^2;
       j=j+1;
                                                           Third Year Mechanical Engineering
                                                        Computer Oriented Numerical Methods
                                                                                   2011-12©
                                                              MITCOE Mechanical Engineering
end
xp = linspace(min(x),max(x));            % Condition for graph
yp= alpha*exp(a1*xp);                % Given function



SR=sum(sr);
ST=sum(st);
r2=(ST-SR)/ST         % Co-efficient of determination
s=sprintf('Best fit curve (exponential) for above data is given by : y = %f *
e^(%f * x) ',alpha,a1);
disp(s);


plot(x,ya,'o',xp,yp)         % Plots function & best fitted curve simultaneously
grid on;
xlabel('values of x'); % Defining specifications of graph
ylabel('values of y');
title('y=alpha*e^(beta*x)');
grid on;        % To display grid on graph




Output :

Enter row matrix x : [0.4 0.8 1.2 1.6 2.0 2.3]
Enter row matrix y : [800 975 1500 1950 2900 3600]
       0.4000       0.8000     1.2000        1.6000      2.0000      2.3000


       800            975         1500            1950            2900        3600




r2 =


       0.9933


Best fit curve (exponential) for above data is given by :
y = 546.590939 * e^(0.818651 * x)




                                                             Third Year Mechanical Engineering
                                                          Computer Oriented Numerical Methods
                                                                                     2011-12©
                                                                MITCOE Mechanical Engineering
y=alpha*e(beta*x)
              4000


              3500


              3000
values of y




              2500


              2000


              1500


              1000


              500
                0.4   0.6   0.8   1   1.2       1.4     1.6   1.8    2    2.2   2.4
                                            values of x




                                                                 Third Year Mechanical Engineering
                                                              Computer Oriented Numerical Methods
                                                                                         2011-12©
                                                                    MITCOE Mechanical Engineering
Assignment No: 11

Statement: Write down the Matlab Program for Lagrange Interpolation.

Solution:

Input :

clc;
clear all;
x = input('Enter the of Values of x: ');
y = input('Enter the of Values of y: ');
u = input('Value of x at which y is to be evaluated: ');
n = length(x); % Size of matrix x
p=1;
s=0;
for i=1:n
       p=y(i);
       for j=1:n
           if (i~=j)         % Condition for inequality
               p=p*(u-x(j))/(x(i)-x(j)); % Formula
           end
       end
       s=s+p;    % Summation
end
fprintf('n Value of y at required x is : %f ',s);



Output :
Enter the of Values of x: [1 4 5 7]

Enter the of Values of y: [21.746 438.171 1188.9147 8775.011]

Value of x at which y is to be evaluated: 4.2

Value of y at required x is : 490.360287




                                                       Third Year Mechanical Engineering
                                                    Computer Oriented Numerical Methods
                                                                               2011-12©
                                                          MITCOE Mechanical Engineering
Assignment No: 12

Statement: Write down the Matlab Program for Newton-Gregory Forward Difference
Interpolation.

Solution:

Input :
clc;
clear all;
x=input('Enter row matrix x : ');
y=input('Enter row matrix y : ');
X=input('Enter value of x at which value of function is to be calculated :
');
[m,n]=size(x);
dx=diff(x);             % Spatial diff.(for equally spaced data)
d(1,1)=y(1,1);
disp(x);
disp(y);
for j=1:(n-1)
       dy=diff(y);      % Delta matrix
       disp(dy);
       d(j+1)=dy(1);    % Stores 1st value of delta matrix.
       y=dy;
end
alpha=(X-x(1))/dx(1);     % Value of alpha is calculated.
a(1,1)=1; prod=1;
for k=1:(n-2)
       prod=prod*(alpha-k+1);
       a(k+1)=prod;
end
func=0;
for i=1:n-1
       fx=a(i)*d(i)/(factorial(i-1));
       func=func+fx;
end



                                                      Third Year Mechanical Engineering
                                                   Computer Oriented Numerical Methods
                                                                              2011-12©
                                                         MITCOE Mechanical Engineering
s=sprintf('Value of function calculated by N-G forward interpolation :
%f',func);
disp(s);


Output :

Enter row matrix x : [2 3 4 5 6 7 8 9]
Enter row matrix y : [19 48 99 178 291 444 643 894]
Enter value of x at which value of function is to be calculated : 3.5
     2        3    4     5     6     7     8    9


    19       48   99   178   291   444   643   894


    29       51   79   113   153   199   251


    22       28   34    40    46    52


     6        6    6     6     6


     0        0    0     0


     0        0    0


     0        0


     0


Value of function calculated by N-G forward interpolation : 70.375000




                                                  Third Year Mechanical Engineering
                                               Computer Oriented Numerical Methods
                                                                          2011-12©
                                                     MITCOE Mechanical Engineering
Assignment No: 13

Statement: Write down the Matlab Program for Newton-Gregory Backward Difference
Interpolation.

Solution:

Input :
clc;
clear all;
x=input('Enter row matrix x : ');
y=input('Enter row matrix y : ');
X=input('Enter value of x at which value of function is to be calculated :
');
[m,n]=size(x);
dx=diff(x);             % Spatial diff.(for equally spaced data)
d(1,1)=y(n);


newx(1,n:-1:1)=x(1,1:n);        % Reversing order of matrix x so that nth value is
brought 1st.
newy(1,n:-1:1)=y(1,1:n);        % Reversing order of matrix y so that nth value is
brought 1st.



disp(newx)
disp(newy)
for j=1:(n-1)
       dy=diff(newy);      % Delta matrix
       disp(dy);
       d(j+1)=dy(1);       % Stores 1st value of delta matrix.
       newy=dy;
end
alpha=(x(n)-X)/dx(1);        % Value of alpha is calculated.
a(1,1)=1; prod=1;
for k=1:(n-2)
       prod=prod*(alpha-k+1);
       a(k+1)=prod;
end

                                                         Third Year Mechanical Engineering
                                                      Computer Oriented Numerical Methods
                                                                                 2011-12©
                                                            MITCOE Mechanical Engineering
func=0;
for i=1:n-1
       fx=a(i)*d(i)/(factorial(i-1));
       func=func+fx;
end
s=sprintf('Value of function calculated by N-G backward interpolation :
%f',func);
disp(s);


Output :

Enter row matrix x : [0.1 0.2 0.3 0.4 0.5]
Enter row matrix y : [1.4 1.56 1.76 2 2.28]
Enter value of x at which value of function is to be calculated : 0.25
       0.5000    0.4000      0.3000    0.2000    0.1000


       2.2800    2.0000      1.7600     1.5600   1.4000


      -0.2800   -0.2400      -0.2000   -0.1600


       0.0400    0.0400      0.0400


  1.0e-015*0.2220         -0.2220


 -4.4409e-016


Value of function calculated by N-G backward interpolation : 1.655000




                                                     Third Year Mechanical Engineering
                                                  Computer Oriented Numerical Methods
                                                                             2011-12©
                                                        MITCOE Mechanical Engineering
Assignment No: 14

Statement: Write down the Matlab Program for Hermite interpolation method.



Solution:

Input :

clc;
clear all;
disp('HERMITE INTERPOLATION');
x=input('Enter the values of x: ');
xu=input('Enter the value unknown of x: ');
fx=input('Enter the values of fx: ');
dfx=input('Enter the values of dfx: ');
n=size(x); % Size of matrix
sum=0;suma=0;sumb=0;
for i=1:n
     pro=1;
     pro1=1;
     for j=1:n
     if i~=j
          pro=pro*(xu-x(j))/(x(i)-x(j));  % Lagrange formulation of unknown x.
          pro1=pro1*(x(i)-x(j)); % Derivative of Lagrange term
     end
         end
     L(i,1)=pro;    % Lagrange term
     dL(i,1)=pro1; % Derivative of Lagrange term
end
for k=1:n
     suma=suma+(1-2*(xu-x(k))*dL(k))*((L(k))^2)*fx(k); % Summation
     sumb=sumb+(xu-x(k))*((L(k))^2)*dfx(k);
end
sumf=suma+sumb;
disp('The value of fx at unknown x is: ');
disp(sumf);




Output:

HERMITE INTERPOLATION
Enter the values of x: [0;1]
Enter the value unknown of x: 0.4
Enter the values of fx: [0;1]
Enter the values of dfx: [0;2]
The value of fx at unknown x is:
    0.1600

                                                       Third Year Mechanical Engineering
                                                    Computer Oriented Numerical Methods
                                                                               2011-12©
                                                          MITCOE Mechanical Engineering
Third Year Mechanical Engineering
Computer Oriented Numerical Methods
                           2011-12©
      MITCOE Mechanical Engineering
Assignment No: 15

Statement: Write down the Matlab Program for interpolation by Cubic spline.



Solution:

Input :


% Clearing Workspace
clear all;
clc;
close;


% Defining Input points
x1=input('Enter matrix for values of x: ');
y1=input('Enter matrix for values of y: ');
xg=input('Enter value of x for which to find y: ');
m1=size(x1);
n=m1(1,2);
x=x1'; y=y1';
scatter(x,y);
hold on;

% MATLAB function plotting Cubic Interpolation
yy = spline(x,y,0:0.01:100);
plot(x,y,'o',0:0.01:100,yy);

% Defining end conditions f''(x)=0 @ 1st and last point
M(1:n+1)=0;


% First row of matrix to be solved
A(1,1:3)=[2*(x(3)-x(1)) (x(3)-x(2)) 0];
B(1,1)=6*(y(3)-y(2))/(x(3)-x(2))-6*(y(2)-y(1))/(x(2)-x(1));


% Subsequent rows till n-2
if n>3
    for l=2:n-2
        A(l,l-1:l+1)=[(x(l+1)-x(l)) 2*(x(l+2)-x(l)) (x(l+2)-x(l+1))];
        B(l,1)=6*(y(l+2)-y(l+1))/(x(l+2)-x(l+1))-6*(y(l+1)-y(l))/(x(l+1)-
x(l));
    end
end


% Last 1 row
A(n-1,n-2:n-1)=[(x(n)-x(n-1)) 2*(x(n)-x(n-1))];
B(n-1,1)=-6*(y(n)-y(n-1))/(x(n)-x(n-1));
                                                         Third Year Mechanical Engineering
                                                      Computer Oriented Numerical Methods
                                                                                 2011-12©
                                                            MITCOE Mechanical Engineering
% Finding other values of f''(x)
N=GaussSoln(A,B);

% Assigning Values to M
for i=1:n-1
    M(i+1)=N(i);
end


% Creating the interpolation function between intervals
f=inline('Ma/6/(xb-xa)*(xb-xx)^3-Mb/6/(xb-xa)*(xa-xx)^3+(ya/(xb-xa)-Ma*(xb-
xa)/6)*(xb-xx)-(yb/(xb-xa)-Mb*(xb-xa)/6)*(xa-
xx)','xx','Ma','Mb','xa','xb','ya','yb');


% Ploting the spline in intervals
xn(1:1000)=0;
yn(1:1000)=0;
for i=1:n-1
    j=1;
    dx=(x(i+1)-x(i))/1000;
    for k=x(i):dx:x(i+1)
         xn(j)=k;
         yn(j)=f(k,M(i),M(i+1),x(i),x(i+1),y(i),y(i+1));
         j=j+1;
    end
    if xg>=x(i) && xg<=x(i+1)
        yg=f(xg,M(i),M(i+1),x(i),x(i+1),y(i),y(i+1));
    end
    plot(xn,yn, 'LineWidth',2);
    xlim([min(x) max(x)]);
    ylim([min(y) max(y)]);
end
hold off;
fprintf('@x=%f, y=%fn',xg,yg);




GaussSoln:

function Soln=GaussSoln(x,y)
A1=x;
B=y;
n2=size(B);
n=n2(1,1);
clear x;
clear y;
if det(A1)==0
     disp('Either no solution or infinitely many solutions.');
else
     A=A1;
     A(:,n+1)=B(1:n);

                                                     Third Year Mechanical Engineering
                                                  Computer Oriented Numerical Methods
                                                                             2011-12©
                                                        MITCOE Mechanical Engineering
for i=1:n-1
         for j=i:n-1
              fac=A(j+1,i)/A(i,i);
              fac_mat=fac*A(i,:);
              A(j+1,:)=A(j+1,:)-fac_mat;
         end
    end
    i=0;j=0;
    if A(n,n)==0
         an(n)=0;
    else
         an(n)=A(n,n+1)/A(n,n);
    end
    for i=n-1:-1:1
         for j=n:-1:1
              x(j)=an(j)*A(i,j);
         end
         y=sum(x);
         if y==0
              an(i)=0;
         else
              an(i)=(A(i,n+1)-y)/A(i,i);
         end
    end
end
Soln=an;




Output:

Enter matrix for values of x: [1 2 3 4]

Enter matrix for values of y: [0 0.3 0.48 0.6]

Enter value of x for which to find y: 2.3

@x=2.300000, y=0.363014




                                                Third Year Mechanical Engineering
                                             Computer Oriented Numerical Methods
                                                                        2011-12©
                                                   MITCOE Mechanical Engineering
Third Year Mechanical Engineering
Computer Oriented Numerical Methods
                           2011-12©
      MITCOE Mechanical Engineering
Assignment No: 16

Statement: Write down the Matlab Program for Inverse Interpolation.

Solution:

Input :

clc;
clear all;
x = input('Enter the of Values of x: ');
y = input('Enter the of Values of y: ');
r = input('Value of y at which x is to be evaluated: ');
n = length(x); % determines size of matrix.
p=1;
s=0;
for j=1:n
     for i=1:n
         if i==j
             continue;
         end
         numerator=r-y(i);
         denominator=y(j)-y(i);
         v(j)=numerator/denominator;
         p=p*v(j);
     end
     s=s+p*x(j);
p=1;
end
fprintf('n Value is : %f ',s)




Output :

Enter the of Values of x: [0 1 2 3]
Enter the of Values of y: [0 1 7 25]
Value of y at which x is to be evaluated: 2


 Value is : 1.716138




                                                        Third Year Mechanical Engineering
                                                     Computer Oriented Numerical Methods
                                                                                2011-12©
                                                           MITCOE Mechanical Engineering
Assignment No: 17

Statement: Write down the Matlab Program for Newton Forward Differentiation.

Solution:

Input :

clc;
clear all;
x=input('Enter row matrix x : ');
y=input('Enter row matrix y : ');
r=input('Enter value of x at which value of function is to be calculated :
');
[m,n]=size(x);
p=1;
h=diff(x);         % Step size
disp(x);
disp(y);
for j=1:n
     if (r==x(j))
     p=j;
     end
end
d(1,1)=y(1,p);
for j=1:(n-p)
     dy=diff(y);   % Delta matrix
     disp(dy);
     y=dy;
     d(j+1)=y(1,p); % Stores p th value of delta matrix.
end
f=0;
for k=1:n-1
     fr=d(k+1)/k;
     f=f+((-1)^(k-1))*fr;
end
dx=(f/h(1));
s=sprintf('Value of dy/dx at %f is : % f',r,dx);
disp (s);




                                                       Third Year Mechanical Engineering
                                                    Computer Oriented Numerical Methods
                                                                               2011-12©
                                                          MITCOE Mechanical Engineering
Output :
Enter row matrix x : [1.5 2 2.5 3 3.5 4]

Enter row matrix y : [3.375 7 13.625 24 38.875 59]

Enter value of x at which value of function is to be calculated : 1.5

    1.5000       2.0000    2.5000    3.0000     3.5000    4.0000



    3.3750       7.0000   13.6250   24.0000    38.8750   59.0000



    3.6250       6.6250   10.3750   14.8750    20.1250



    3.0000       3.7500    4.5000    5.2500



    0.7500       0.7500    0.7500



     0       0



     0



Value of dy/dx at 1.500000 is :     4.750000




                                                    Third Year Mechanical Engineering
                                                 Computer Oriented Numerical Methods
                                                                            2011-12©
                                                       MITCOE Mechanical Engineering
Assignment No: 18

Statement: Write down the Matlab Program for Newton Backward Differentiation.

Solution:

Input :

clc;
clear all;
xin=input('Enter row matrix x : ');
yin=input('Enter row matrix y : ');
r=input('Enter value of x at which value of function is to be calculated :
');
[m,n]=size(xin);
p=1;
h=diff(xin);        % Step size
y(1,n:-1:1)=yin(1,1:n); % Reversing order of matrix y so that nth value is brought
1st.
x(1,n:-1:1)=xin(1,1:n);     % Reversing order of matrix x so that nth value is brought
1st.
disp(x)
disp(y)
for j=1:n
     if (r==x(j))
     p=j;
     end
end
d(1,1)=y(1,p);
for j=1:(n-p)
     dy=diff(y);   % Delta matrix
     y=(-1)*dy;
     d(j+1)=(y(1,p)); % Stores p th value of delta matrix.
     disp(y);
end
f=0;
for k=1:n-1
     fr=d(k+1)/k;
     f=f+fr;
end
dx=(f/h(1));
s=sprintf('Value of dy/dx at %f is : % f',r,dx);
disp (s);




                                                       Third Year Mechanical Engineering
                                                    Computer Oriented Numerical Methods
                                                                               2011-12©
                                                          MITCOE Mechanical Engineering
Output :

Enter row matrix x : [0 10 20 30 40]

Enter row matrix y : [1 0.984 0.939 0.866 0.766]

Enter value of x at which value of function is to be calculated : 40

    40       30      20     10        0



    0.7660         0.8660        0.9390   0.9840    1.0000



   -0.1000        -0.0730    -0.0450      -0.0160



   -0.0270        -0.0280    -0.0290



    0.0010         0.0010



 -2.2204e-016



Value of dy/dx at 40.000000 is : -0.011317




                                                        Third Year Mechanical Engineering
                                                     Computer Oriented Numerical Methods
                                                                                2011-12©
                                                           MITCOE Mechanical Engineering
Assignment No: 19

Statement: Write down the Matlab Program using Trapezoidal rule(single segment) for any
function.



Solution:

Input :

clear;
clc;
fprintf('NUMERICAL INTEGRATION BY TRAPEZOIDAL RULE nn');
x=input('Enter a function to integrate f(x)=','s');
a=input('Enter Lower Limit: ');
b=input('Enter Upper Limit: ');
n=2;               % No. of points
y=inline(x);       % Defining function
h=(b-a)/n;         % Step size
S=0;
for i=1:n-1;
     t=2*y(a+i*h);
     S=S+t;
end
A=h/2*(y(a)+y(b)+S);      % Calculation of area
fprintf('nAnswer= %fn',A);




Output :

NUMERICAL INTEGRATION BY TRAPEZOIDAL RULE



Enter a function to integrate f(x)=4*x+2

Enter Lower Limit: 1

Enter Upper Limit: 4



Answer= 36.000000




                                                       Third Year Mechanical Engineering
                                                    Computer Oriented Numerical Methods
                                                                               2011-12©
                                                          MITCOE Mechanical Engineering
Assignment No: 20

Statement: Write down the Matlab Program using Trapezoidal rule(multiple segment) for any
function.



Solution:

Input :

clear;
clc;
fprintf('NUMERICAL INTEGRATION BY TRAPEZOIDAL RULE nn');
x=input('Enter a function to integrate f(x)=','s');
a=input('Enter Lower Limit: ');
b=input('Enter Upper Limit: ');
n=input('enter no. of segments');
y=inline(x);     % Defining function
h=(b-a)/n;       % Step size
S=0;
for i=1:n-1;
     t=2*y(a+i*h);
     S=S+t;
end
A=h/2*(y(a)+y(b)+S);     % Calculation of area
fprintf('nAnswer= %fn',A);




 Output :

NUMERICAL INTEGRATION BY TRAPEZOIDAL RULE



Enter a function to integrate f(x)=4*x+2

Enter Lower Limit: 1

Enter Upper Limit: 4

enter no. of segments6



Answer= 36.000000


                                                       Third Year Mechanical Engineering
                                                    Computer Oriented Numerical Methods
                                                                               2011-12©
                                                          MITCOE Mechanical Engineering
Third Year Mechanical Engineering
Computer Oriented Numerical Methods
                           2011-12©
      MITCOE Mechanical Engineering
Assignment No: 21

Statement: Write down the Matlab Program using Simpson’s 1/3rd (single segment) rule for any
function.



Solution:

Input :

clear;
clc;
fprintf('NUMERICAL INTEGRATION BY SIMPSONS 1/3 RULE nn');
x=input('Enter a function to integrate f(x)=','s');
a=input('Enter Lower Limit: ');
b=input('Enter Upper Limit: ');
n=2; % No. of segment
y=inline(x);
h=(b-a)/n;
S=0;
for i=1:n-1;
     if mod(i,2)==1 % Condition for even segments
          t=4*y(a+i*h);
     else
          t=2*y(a+i*h);
     end
     S=S+t;
end
A=h/3*(y(a)+y(b)+S);
fprintf('nAnswer= %fn',A);




Output :
NUMERICAL INTEGRATION BY SIMPSONS 1/3 RULE



Enter a function to integrate f(x)=exp(x)

Enter Lower Limit: 0

Enter Upper Limit: 4



Answer= 44.247402



                                                        Third Year Mechanical Engineering
                                                     Computer Oriented Numerical Methods
                                                                                2011-12©
                                                           MITCOE Mechanical Engineering
Assignment No: 22

Statement: Write down the Matlab Program using Simpson’s 1/3rd (multiple segment) rule for
any function.



Solution:

Input :

clear;
clc;
fprintf('NUMERICAL INTEGRATION BY SIMPSONS 1/3 RULE nn');
x=input('Enter a function to integrate f(x)=','s');
a=input('Enter Lower Limit: ');
b=input('Enter Upper Limit: ');
n=input(‘Enter no. of divisions: ’);
y=inline(x);
h=(b-a)/n;
S=0;
for i=1:n-1;
     if mod(i,2)==1
          t=4*y(a+i*h);
     else
          t=2*y(a+i*h);
     end
     S=S+t;
end
A=h/3*(y(a)+y(b)+S);
fprintf('nAnswer= %fn',A);




  Output :

NUMERICAL INTEGRATION BY SIMPSONS 1/3 RULE



Enter a function to integrate f(x)=exp(x)

Enter Lower Limit: 0

Enter Upper Limit: 4

enter no.of divisions:5



Answer= 44.683772
                                                        Third Year Mechanical Engineering
                                                     Computer Oriented Numerical Methods
                                                                                2011-12©
                                                           MITCOE Mechanical Engineering
Assignment No: 23

Statement: Write down the Matlab Program using Simpson’s 3/8th rule for any function.



Solution:

Input :

clear;
clc;
fprintf('NUMERICAL INTEGRATION BY SIMPSONS 3/8 RULE nn');
x=input('Enter a function to integrate f(x)=','s');
a=input('Enter Lower Limit: ');
b=input('Enter Upper Limit: ');
while mod(n,3)~=0            % Condition for no. of segments
     n=input('Enter No. of Divisions [Should be divisible by 3]: ');
end
y=inline(x);     % Defining function
h=(b-a)/n;       % Step size
S=0;
for i=1:n-1;
     if mod(i,3)==0      % Decision statement for usage of formula
          t=2*y(a+i*h);
     else
          t=3*y(a+i*h);
     end
     S=S+t;
end
A=3*h/8*(y(a)+y(b)+S); % Area calculation
fprintf('nAnswer= %fn',A);




Output :

Enter the function: 4*x-1

Initial Value of x :1

Final Value of x :4

Enter No. of Divisions [Should be divisible by 3]: 3

Answer: 27.000000>>




                                                        Third Year Mechanical Engineering
                                                     Computer Oriented Numerical Methods
                                                                                2011-12©
                                                           MITCOE Mechanical Engineering
Assignment No: 24

Statement: Write down the Matlab Program for Combined Simpson’s Rule.

Solution:

Input :

clear;
clc;
j=1;
fprintf('NUMERICAL INTEGRATION BY MULTIPLE SIMPSONS RULE nn');
x=input('Enter a function to integrate f(x)=','s');
a=input('Enter Lower Limit: ');
b=input('Enter Upper Limit: ');
while j==1
     n=input('Enter No. of Divisions [(n-3) divisible by 2]: ');         % Condition
for no. of segments
     if mod(n-3,2)==0
          j=0;
     end
end
y=inline(x);
h=(b-a)/n;
S=0;
if n>=3
     for i=1:2;
          t=3*y(a+i*h);
          S=S+t;
     end
     A=3*h/8*(y(a)+y(a+3*h)+S);
end
S=0;
for i=4:n-1;
     if mod(i,2)==0
          t=4*y(a+i*h);
     else
          t=2*y(a+i*h);
     end
     S=S+t;
end
A=A+h/3*(y(a+3*h)+y(b)+S);

fprintf('nAnswer= %fn',A);




                                                      Third Year Mechanical Engineering
                                                   Computer Oriented Numerical Methods
                                                                              2011-12©
                                                         MITCOE Mechanical Engineering
OUTPUT:


NUMERICAL INTEGRATION BY MULTIPLE SIMPSONS RULE

Enter   a function to integrate f(x)=x^0.1*(1.2-x)*(1-exp(20*(x-1)))
Enter   Lower Limit: 0
Enter   Upper Limit: 2
Enter   No. of Divisions [(n-3) divisible by 2]: 5

Answer= 55501691.391968
>>




                                                  Third Year Mechanical Engineering
                                               Computer Oriented Numerical Methods
                                                                          2011-12©
                                                     MITCOE Mechanical Engineering
Assignment No: 25

Statement: Write down the Matlab Program for Gauss-Legendre 2-pt method.

Solution:

Input :


clear;
clc;
fprintf('NUMERICAL INTEGRATION BY GAUSS-LEGENDRE 2-POINT FORMULA nn');
x=input('Enter a function to integrate f(x)=','s');
a=input('Enter Lower Limit: ');
b=input('Enter Upper Limit: ');
f=inline(x); % Defining function
c=(b-a)/2;   % Constants
d=(b+a)/2;   % Constants
x1=c/sqrt(3)+d;
x2=-c/sqrt(3)+d;
y1=f(x1);
y2=f(x2);
A=(y1+y2)*c;
fprintf('nAnswer= %fn',A);




OUTPUT:
NUMERICAL INTEGRATION BY GAUSS-LEGENDRE 2-POINT FORMULA

Enter a function to integrate f(x)=x^3+x-1
Enter Lower Limit: 1
Enter Upper Limit: 4

Answer= 68.250000




                                                      Third Year Mechanical Engineering
                                                   Computer Oriented Numerical Methods
                                                                              2011-12©
                                                         MITCOE Mechanical Engineering
Assignment No: 26

Statement: Write down the Matlab Program using Gauss Legendre 3-pt rule for any function.



Solution:

Input :

clear;
clc;
fprintf('NUMERICAL INTEGRATION BY GAUSS-LEGENDRE 3-POINT FORMULA nn');
x=input('Enter a function to integrate f(x)=','s');
a=input('Enter Lower Limit: ');
b=input('Enter Upper Limit: ');
f=inline(x);      % Defining function
c=(b-a)/2;
d=(b+a)/2;
x1=c*sqrt(3/5)+d;
x2=-c*sqrt(3/5)+d;
x3=d;
y1=f(x1);
y2=f(x2);
y3=f(x3);
A=(5/9*y1+5/9*y2+8/9*y3)*c;
fprintf('n Answer= %fn',A);




Output :

NUMERICAL INTEGRATION BY GAUSS-LEGENDRE 3-POINT FORMULA



Enter a function to integrate f(x)=x^2-5*x+2

Enter Lower Limit: 3

Enter Upper Limit: 5



Answer= -3.333333

                                                        Third Year Mechanical Engineering
                                                     Computer Oriented Numerical Methods
                                                                                2011-12©
                                                           MITCOE Mechanical Engineering
Third Year Mechanical Engineering
Computer Oriented Numerical Methods
                           2011-12©
      MITCOE Mechanical Engineering
Assignment No: 27

Statement: Write down the Matlab Program using Double integration by trapezoidal rule for
any function.



Solution:

Input :

clear;
clc;
% Taking Input
fprintf('DOUBLE INTEGRATION BY TRAPEZOIDAL RULE nn');
xy=input('Enter a function to integrate f(x,y)=','s');
ax=input('Enter Lower Limit of x: ');
bx=input('Enter Upper Limit of x: ');
ay=input('Enter Lower Limit of y: ');
by=input('Enter Upper Limit of y: ');
nx=input('No. of intervals for integration w.r.t. x: ');
ny=input('No. of intervals for integration w.r.t. y: ');
% Defining the function
f=inline(xy);
% Main Calculations
h=(bx-ax)/nx;
k=(by-ay)/ny;
an=0;
for i=0:nx-1
    for j=0:ny-1

tr=f(ax+i*h,ay+j*k)+f(ax+i*h,ay+(j+1)*k)+f(ax+(i+1)*h,ay+(j+1)*k)+f(ax+(i+1)*
h,ay+j*k);
        an=an+tr;
    end
end
A=h*k/4*an;
fprintf('nAnswer= %fn',A);




                                                        Third Year Mechanical Engineering
                                                     Computer Oriented Numerical Methods
                                                                                2011-12©
                                                           MITCOE Mechanical Engineering
Output :

DOUBLE INTEGRATION BY TRAPEZOIDAL RULE



Enter a function to integrate f(x,y)=x+y

Enter Lower Limit of x: 0

Enter Upper Limit of x: 2

Enter Lower Limit of y: 1

Enter Upper Limit of y: 3

No. of intervals for integration w.r.t. x: 2

No. of intervals for integration w.r.t. y: 2



Answer= 12.000000




                                                  Third Year Mechanical Engineering
                                               Computer Oriented Numerical Methods
                                                                          2011-12©
                                                     MITCOE Mechanical Engineering
Assignment No: 28

Statement: Write down the Matlab Program using double integration by Simpson’s 1/3rd rule
for any function.



Solution:

Input :

clear;
clc;
% Taking Input
fprintf('DOUBLE INTEGRATION BY SIMPSONS 1/3rd RULE nn');
xy=input('Enter a function to integrate f(x,y)=','s');
ax=input('Enter Lower Limit of x: ');
bx=input('Enter Upper Limit of x: ');
ay=input('Enter Lower Limit of y: ');
by=input('Enter Upper Limit of y: ');
nx=3; ny=3;
while mod(nx,2)~=0 || mod(ny,2)~=0
    nx=input('No. of intervals for integration w.r.t. x (Should be even): ');
    ny=input('No. of intervals for integration w.r.t. y (Should be even): ');
end
% Defining the function
f=inline(xy);
% Main Calculations
h=(bx-ax)/nx;
k=(by-ay)/ny;
an=0;
for i=0:2:nx-1
   for j=0:2:ny-1

tr1=f(ax+i*h,ay+j*k)+f(ax+i*h,ay+(j+2)*k)+f(ax+(i+2)*h,ay+(j+2)*k)+f(ax+(i+2)
*h,ay+j*k);

tr2=f(ax+i*h,ay+(j+1)*k)+f(ax+(i+1)*h,ay+(j+2)*k)+f(ax+(i+2)*h,ay+(j+1)*k)+f(
ax+(i+1)*h,ay+j*k);
        tr3=f(ax+(i+1)*h,ay+(j+1)*k);
        an=an+tr1+4*tr2+16*tr3;
    end
end
A=h*k/9*an;
fprintf('nAnswer= %fn',A);




                                                        Third Year Mechanical Engineering
                                                     Computer Oriented Numerical Methods
                                                                                2011-12©
                                                           MITCOE Mechanical Engineering
Output :

DOUBLE INTEGRATION BY SIMPSONS 1/3rd RULE



Enter a function to integrate f(x,y)=x-y+1

Enter Lower Limit of x: 6

Enter Upper Limit of x: 14

Enter Lower Limit of y: 1

Enter Upper Limit of y: 5

No. of intervals for integration w.r.t. x (Should be even): 4

No. of intervals for integration w.r.t. y (Should be even): 4



Answer= 256.000000




                                                Third Year Mechanical Engineering
                                             Computer Oriented Numerical Methods
                                                                        2011-12©
                                                   MITCOE Mechanical Engineering
Assignment No: 29

Statement: Write down the Matlab Program for Euler Method.



Solution:


Input :
clc; clear all;

dydx=input('Emter A Function dy/dx : ','s');
x0=input('Enter The Initial Value of x :');
y0=input('Enter The Initial Value of y :');
xf=input('Enter Value of "x" At Which Value of "y" Is To Be Found: ');
h=input('Enter Step Size :');

f=inline(dydx); % Defining function
n=(xf-x0)/h;

for i=1:n
    y(i) = y0 + h*(f(x0,y0)); % Evaluating function at given x & y
    y0 = y(i);
    x0 = x0 + h;
end
s=sprintf('n Value of y At x = %f Is : %f',xf,y(n));
disp(s);




Output :

Enter     A Function dy/dx : (x+y)/((y^2)-(sqrt(x*y)))
Enter     The Initial Value of x :1.3
Enter     The Initial Value of y :2
Enter     Value of "x" At Which Value of "y" Is To Be Found: 1.8
Enter     Step Size :.05

 Value of y At x = 1.800000 Is : 2.578164




                                                      Third Year Mechanical Engineering
                                                   Computer Oriented Numerical Methods
                                                                              2011-12©
                                                         MITCOE Mechanical Engineering
Assignment No: 30

Statement: Write down the Matlab Program for Heun’s method.



Solution:

Input :


clc;
clear all;
disp('HEUNS METHOD');

format long;
dydx=input('nEnter The Function dy/dx : ','s');
x0=input('Enter The Initial Value of x: ');
y0=input('Enter Initial Value of y: ');
h=input('Enter step size: ');
xf=input('Enter Value of x For Which y Is To Be Found: ');
fprintf('n');

f=inline(dydx);
n=(xf-x0)/h;

for i=1:n
    yf = y0 + h*f(x0,y0);
    yff = y0 + h*(f(x0,y0) + f(x0+h,yf))/2;
    y0 = yff;
    x0 = x0 + h;
    s = sprintf('Value y = %f At x%d',yff,i); disp(s);
end


Output :

HEUNS METHOD

Enter     The Function dy/dx : 4*exp(.8*x) - .5*y
Enter     The Initial Value of x: 0
Enter     Initial Value of y: 2
Enter     step size: 1
Enter     Value of x For Which y Is To Be Found: 4

Value     y   =   6.701082 At x1
Value     y   =   16.319782 At x2
Value     y   =   37.199249 At x3
Value     y   =   83.337767 At x4



                                                      Third Year Mechanical Engineering
                                                   Computer Oriented Numerical Methods
                                                                              2011-12©
                                                         MITCOE Mechanical Engineering
Third Year Mechanical Engineering
Computer Oriented Numerical Methods
                           2011-12©
      MITCOE Mechanical Engineering
Assignment No: 31

Statement: Write down the Matlab Program for Modified Euler method.

Solution:

Input:
clc; clear all; % Clears the workspace
disp('MODIFIED EULER METHOD');
format long

% Take the input from user
eq=input('nEnter the diff. eqn in x and y: ','s');
s=inline(eq);
y0=input('Enter y: ');
x0=input('Enter x: ');
xu=input('Enter unknown x: ');
acc=input('Enter accuracy required: ');

% Calculatoins
h=(xu-x0)/2;n=2;
for i=1:n
    x1=x0+h;
    y1=y0+h*s(x0,y0);
    y1n=y0+(h/2)*(s(x0,y0)+s(x1,y1));
    dy=abs(y1-y1n);
    while dy>acc
     y1=y1n;
     y1n=y0+(h/2)*(s(x0,y0)+s(x1,y1));
     dy=abs(y1-y1n);
     end
    x0=x1;
    y0=y1n;
end

% Prints the answer
disp('The value of the diff eqn at unkown x is: ');
disp(y1n);




                                                      Third Year Mechanical Engineering
                                                   Computer Oriented Numerical Methods
                                                                              2011-12©
                                                         MITCOE Mechanical Engineering
Output:

MODIFIED EULER METHOD

Enter   the diff. eqn in x and y: sqrt(x+y)
Enter   y: 2.2
Enter   x: 1
Enter   unknown x: 1.2
Enter   accuracy required: 0.0001

          The value of the diff eqn at unkown x is:   2.573186212370175




                                                  Third Year Mechanical Engineering
                                               Computer Oriented Numerical Methods
                                                                          2011-12©
                                                     MITCOE Mechanical Engineering
Assignment No: 32

Statement: Write down the Matlab Program for Runge-Kutta 2nd order method.



Solution:

Input:
clc; clear all; % Clears the workspace
disp('RUNGE KUTTA METHOD 2ND ORDER');
format long

% Takes the input from user
eq=input('Enter the diff. eqn in x and y: ','s');
s=inline(eq); % Converts the i/p string into symbolic function
y0=input('Enter y: ');
x0=input('Enter x: ');
xu=input('Enter unknown x: ');
h=input('Enter step size: ');
n=(xu-x0)/h;
for i=1:n+1
    x1=x0+h;
    y1=y0+h*s(x0,y0);
    c1=h*s(x0,y0);
    c2=h*s(x1,y1);
    c=(c1+c2)/2;
    yans=y0+c;
    y0=yans;
    x0=x1;
end

% Prints the answer
disp('The value of the diff eqn at unkown x is: ');
disp(yans);




                                                       Third Year Mechanical Engineering
                                                    Computer Oriented Numerical Methods
                                                                               2011-12©
                                                          MITCOE Mechanical Engineering
Third Year Mechanical Engineering
Computer Oriented Numerical Methods
                           2011-12©
      MITCOE Mechanical Engineering
Output:

RUNGE KUTTA METHOD 2ND ORDER
Enter the diff. eqn in x and y: -(y+x*y^2)
Enter y: 1
Enter x: 0
Enter unknown x: 0.3
Enter step size: 0.1
The value of the diff eqn at unkown x is:
   0.715327926979073




                                                Third Year Mechanical Engineering
                                             Computer Oriented Numerical Methods
                                                                        2011-12©
                                                   MITCOE Mechanical Engineering
Assignment No: 33

Statement: Write down the Matlab Program for Runge-Kutta 4th order method.

Solution:

Input:
clc; clear all; % Clears the workspace
disp('RUNGE KUTTA METHOD 4TH ORDER');
format long

% Takes the input from user
eq=input('Enter the diff. eqn in x and y: ','s');
s=inline(eq); % Converts the i/p string into symbolic function
y0=input('Enter y: ');
x0=input('Enter x: ');
xu=input('Enter unknown x: ');
h=input('Enter step size: ');

% Calculation
n=(xu-x0)/h;
for i=1:n
    x1=x0+h;
    y1=y0+h*s(x0,y0);
    c1=h*s(x0,y0);
    c2=h*s((x0+(h/2)),(y0+(c1/2)));
    c3=h*s((x0+(h/2)),(y0+(c2/2)));
    c4=h*s(x1,(y0+c3));
    c=(c1+2*c2+2*c3+c4)/6;
    yans=y0+c;
    y0=yans;
    x0=x1;
end

% Prints the answer
disp('The value of the diff eqn at unkown x is: ');
disp(yans);




                                                      Third Year Mechanical Engineering
                                                   Computer Oriented Numerical Methods
                                                                              2011-12©
                                                         MITCOE Mechanical Engineering
Output:
RUNGE KUTTA METHOD 4TH ORDER
Enter the diff. eqn in x and y: 0*x+y
Enter y: 2
Enter x: 0
Enter unknown x: 0.2
Enter step size: 0.1
The value of the diff eqn at unkown x is:
   2.442805141701389




                                               Third Year Mechanical Engineering
                                            Computer Oriented Numerical Methods
                                                                       2011-12©
                                                  MITCOE Mechanical Engineering
Assignment No: 34

Statement: Write down the Matlab Program for Milne’s correct prediction method .

Solution:

Input:
clc; clear all; % Clears the workspace
disp('MILNE PREDICTION');
format long
% Take the input from user
eq=input('Enter the 1st diff. eqn in x, y: ','s');
s=inline(eq);
y=input('Enter y: ');
x=input('Enter x: ');
xu=input('Enter unknown x: ');
h=input('Enter step size: ');

%calculation
n=(xu-x(4))/h;
f1=s(x(2),y(2));
f2=s(x(3),y(3));
f3=s(x(4),y(4));
for i=1:n+1
    y4pr=y(1)+(4*h/3)*(2*f1-f2+2*f3);
    f4pr=s(xu-h*(n-i),y4pr);
    y4cr=y(3)+(h/3)*(f2+4*f3+f4pr);
    if y4pr~=y4cr
        y4pr=y4cr;
        y4=y4cr;
    end
        f4=s(xu-h*(n-i),y4);
    f1=f2;f2=f3;f3=f4;
    y(1)=y(2); y(3)=y(4);
    yans=y4cr;
end
disp('The value of the diff eqn at unkown x is: '); disp(yans);



Output:
MILNE    PREDICTION
Enter    the 1st diff. eqn in x, y: x-y+1
Enter    y: [0;0.1951;0.3812;0.5591]
Enter    x: [1;1.1;1.2;1.3]
Enter    unknown x: 1.5
Enter    step size: 0.1

                                                        Third Year Mechanical Engineering
                                                     Computer Oriented Numerical Methods
                                                                                2011-12©
                                                           MITCOE Mechanical Engineering
The value of the diff eqn at unkown x is:
   0.893399346172840
                                   Assignment No: 35

Statement: Write down the Matlab Program for Runge-Kutta simultaneous method.

Solution:

Input:
clc; clear all; % Clears the workspace
disp('RUNGE KUTTA METHOD 4TH ORDER FOR SIMLTANEOUS EQUATONS');
format long

% Takes the input from user
eq=input('Enter the 1st diff. eqn in x, y, z: ','s');
eq1=input('Enter the 2nd diff. eqn in x, y, z: ','s');
s=inline(eq,'x','y','z'); % Converts the i/p string into symbolic function
s1=inline(eq1,'x','y','z'); % Converts the i/p string into symbolic function
y0=input('Enter y: ');
x0=input('Enter x: '); z0=input('Enter z: ');
xu=input('Enter unknown x: ');
h=input('Enter step size: ');

% Calculation
n=(xu-x0)/h;
for i=1:n
    x1=x0+h;
    c1=h*s(x0,y0,z0);
    d1=h*s1(x0,y0,z0);
    c2=h*s((x0+(h/2)),(y0+(c1/2)),(z0+(d1/2)));
    d2=h*s1((x0+(h/2)),(y0+(c1/2)),(z0+(d1/2)));
    c3=h*s((x0+(h/2)),(y0+(c2/2)),(z0+(d2/2)));
    d3=h*s1((x0+(h/2)),(y0+(c2/2)),(z0+(d2/2)));
    c4=h*s(x1,(y0+c3),(z0+d3));
    d4=h*s1(x1,(y0+c3),(z0+d3));
    c=(c1+2*c2+2*c3+c4)/6;
    d=(d1+2*d2+2*d3+d4)/6;
    yans=y0+c;
    zans=z0+d;
    y0=yans;
    z0=zans;
    x0=x1;
end

% Prints the answer
disp('The value of the diff eqn at unknown x is: ');
disp(yans);

                                                      Third Year Mechanical Engineering
                                                   Computer Oriented Numerical Methods
                                                                              2011-12©
                                                         MITCOE Mechanical Engineering
disp('The value of the differential at unknown x is: ');
disp(zans);




                                                Third Year Mechanical Engineering
                                             Computer Oriented Numerical Methods
                                                                        2011-12©
                                                   MITCOE Mechanical Engineering
Output:
RUNGE KUTTA METHOD 4TH ORDER FOR SIMLTANEOUS EQUATONS
Enter the 1st diff. eqn in x, y, z: x+y*z
Enter the 2nd diff. eqn in x, y, z: x^2-y^2
Enter y: 1
Enter x: 0
Enter z: 0.5
Enter unknown x: 1.2
Enter step size: 1.2
The value of the diff eqn at unknown x is:
   1.352724056760832

The value of the differential at unknown x is:
  -0.775714711925248




                                                Third Year Mechanical Engineering
                                             Computer Oriented Numerical Methods
                                                                        2011-12©
                                                   MITCOE Mechanical Engineering
Assignment No:

Statement: Write down the Matlab Program for Adams Bashforth.


Solution:

Input:
clear; clc; % Clears the work space

% Get the input from user
g=input('Enter the function dy/dx: ','s');
x=input('Enter values of x: ');
y=input('Enter values of y: ');
xg=input('Enter x at which value is to be found: ');
h=input('Enter step size: ');

f=inline(g); % Convert the input string into a symbolic function

m=size(x); % Calculate the size of matrix x

% Main calculation
n=(xg-x(4))/h;
for i=1:n
    ya=y(4)+(h/24)*(-9*(f(x(1),y(1)))+(37*(f(x(2),y(2))))-
(59*(f(x(3),y(3))))+(55*(f(x(4),y(4)))));
    ya1=y(4)+(h/24)*((f(x(2),y(2)))-
(5*(f(x(3),y(3))))+(19*(f(x(4),y(4))))+(9*f(x(4)+h,ya)));
    while(ya1~=ya)
        ya=ya1;
        ya1=y(4)+(h/24)*((f(x(2),y(2)))-
(5*(f(x(3),y(3))))+(19*(f(x(4),y(4))))+(9*f(x(4)+h,ya)));
    end
    for j=1:m-1
    x(j)=x(j+1);
    y(j)=y(j+1);
    end
    x(m)=x(m)+h;
    y(4)=ya1;
end

fprintf('The value at given x is :      %f n',ya1); % Prints the answer




                                                      Third Year Mechanical Engineering
                                                   Computer Oriented Numerical Methods
                                                                              2011-12©
                                                         MITCOE Mechanical Engineering
OUTPUT:

Enter the function dy/dx: 1+x*y^2
Enter values of x: [0 0.1 0.2 0.3]
Enter values of y: [0.2 0.3003 0.4022 0.5075]
Enter x at which value is to be found: 0.5
Enter step size: 0.1
The value at given x is : 0.740490




                                                   Third Year Mechanical Engineering
                                                Computer Oriented Numerical Methods
                                                                           2011-12©
                                                      MITCOE Mechanical Engineering
Assignment No: 36

Statement: Write down the Matlab Program for Parabolic method.



Solution:

Input :

% Program for Parabollic Equation (Schmidt Method)
clear all;
clc;
a=1; b=1;
% input
xi=input('Enter initial value of x: ');
xf=input('Enter final value of x: ');
while a==1
     h=input('Enter step size for x: ');
     co=(xf-xi)*10000/(h*10000);
     if mod(co,1)==0
         a=0;
     end
end
ti=input('Enter initial value of t: ');
tf=input('Enter final value of t: ');
while b==1
     k=input('Enter step size for t: ');
     ro=(tf-ti)*10000/(k*10000);
     if mod(ro,1)==0
         b=0;
     end
end
s=input('For all values of x at t=0, u(x)=','s');
f=inline(s);
C=input('Enter value of C: ');
r=k/h^2*C^2;
% Assign side values in matrix
u(1,2:co+2)=xi:h:xf;
u(2:ro+2,1)=ti:k:tf;
u(2:ro+2,2)=input('Enter constant value of u for x=xi: ');
u(2:ro+2,co+2)=input('Enter constant value of u for x=xf: ');
% Assign central values in matrix by finding them
for i=3:co+1
     u(2,i)=f(u(1,i));
end

for i=3:ro+2
    for j=3:co+1
        u(i,j)=r*u(i-1,j-1)+(1-2*r)*u(i-1,j)+r*u(i-1,j+1);
    end
end
% display output
                                                      Third Year Mechanical Engineering
                                                   Computer Oriented Numerical Methods
                                                                              2011-12©
                                                         MITCOE Mechanical Engineering
disp(u);



Output:

Enter initial value of x: 0

Enter final value of x: 1

Enter step size for x: 0.2

Enter initial value of t: 0

Enter final value of t: 0.006

Enter step size for t: 0.002

For all values of x at t=0, u(x)=sin(pi*x)

Enter value of C: 1

Enter constant value of u for x=xi: 0

Enter constant value of u for x=xf: 0

           0          0   0.2000   0.4000    0.6000    0.8000     1.0000

           0          0   0.5878   0.9511    0.9511    0.5878          0

    0.0020            0   0.5766   0.9329    0.9329    0.5766          0

    0.0040            0   0.5655   0.9151    0.9151    0.5655          0

    0.0060            0   0.5547   0.8976    0.8976    0.5547          0




                                                 Third Year Mechanical Engineering
                                              Computer Oriented Numerical Methods
                                                                         2011-12©
                                                    MITCOE Mechanical Engineering
Assignment No: 37

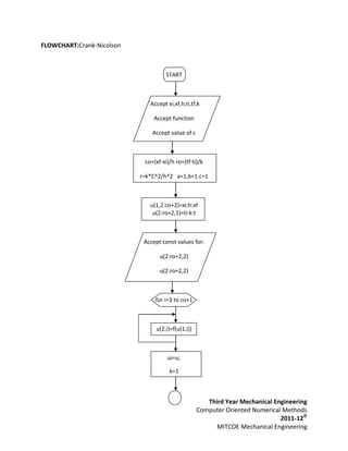
Statement: Write down the Matlab Program for Crank-Nicholeson method.



Solution:

Input :

 % Crank Nicoleson
clear all;
clc;
a=1; b=1; c=1;
% input
xi=input('Enter initial value of x: ');
xf=input('Enter final value of x: ');
h=input('Enter step size for x: ');
co=(xf-xi)*10000/(h*10000);
ti=input('Enter initial value of t: ');
tf=input('Enter final value of t: ');
k=input('Enter step size for t: ');
ro=(tf-ti)*10000/(k*10000);
s=input('For all values of x at t=0, u(x)=','s');
f=inline(s);
C=input('Enter value of C: ');
r=k*C^2/h^2;
% define side values of matrix
u(1,2:co+2)=xi:h:xf;
u(2:ro+2,1)=ti:k:tf;
u(2:ro+2,2)=input('Enter constant value of u for x=xi: ');
u(2:ro+2,co+2)=input('Enter constant value of u for x=xf: ');
for i=3:co+1
     u(2,i)=f(u(1,i));
end
ui=u;
k=1;
% find central values of matrix
while c==1 && k<=1000
     ui=u;
     for i=2:ro+1
         for j=3:co+1
              %u(i+1,j)=r/(2*(1+r))*(u(i+1,j-1)+u(i+1,j+1)+u(i,j-1)-2*u(i,j)-
u(i,j+1))+u(i,j)/(1+r);
              u(i+1,j)=1/4*(u(i+1,j-1)+u(i+1,j+1)+u(i,j-1)+u(i,j+1));
         end
     end
     k=k+1;
     uf=(u-ui)./u;
     if max(max(uf))<=0.001
         c=0;
     end
end

                                                      Third Year Mechanical Engineering
                                                   Computer Oriented Numerical Methods
                                                                              2011-12©
                                                         MITCOE Mechanical Engineering
disp(u);




Output:



Enter initial value of x: 0

Enter final value of x: 3

Enter step size for x: 1

Enter initial value of t: 0

Enter final value of t: .3

Enter step size for t: .1

For all values of x at t=0, u(x)=x^2

Enter value of C: 1

Enter constant value of u for x=xi: 0

Enter constant value of u for x=xf: 0

           0          0    1.0000   2.0000   3.0000

           0          0    1.0000   4.0000        0

    0.1000            0    1.1333   0.5333        0

    0.2000            0    0.2178   0.3378        0

    0.3000            0    0.1046   0.0806        0




                                                 Third Year Mechanical Engineering
                                              Computer Oriented Numerical Methods
                                                                         2011-12©
                                                    MITCOE Mechanical Engineering
Assignment No: 38

Statement: Write down the Matlab Program for Hyperbolic method.



Solution:

Input :

% Program to solve Hyperbolic Partial Differential Equation
clear all;
clc;
a=1; b=1;
% input
xi=input('Enter initial value of x: ');
xf=input('Enter final value of x: ');
h=input('Enter step size for x: ');
co=(xf-xi)*10000/(h*10000);
ti=input('Enter initial value of t: ');
tf=input('Enter final value of t: ');
k=input('Enter step size for t: ');
ro=(tf-ti)*10000/(k*10000);
s=input('For all values of x at t=0, u(x)=','s');
f=inline(s);
C=input('Enter value of C: ');
r=h/k;
if r~=C
     error('r is not equal to C');
end
% Assign side values in matrix
u(1,2:co+2)=xi:h:xf;
u(2:ro+2,1)=ti:k:tf;
u(2:ro+2,2)=input('Enter constant value of u for x=xi: ');
u(2:ro+2,co+2)=input('Enter constant value of u for x=xf: ');
% Assign unknown values in matrix
for i=3:co+1
     u(2,i)=f(u(1,i));
end
for i=3:co+1
     u(3,i)=(u(2,i-1)+u(2,i+1))/2;
end
for i=4:ro+2
     for j=3:co+1
         u(i,j)=u(i-1,j-1)+u(i-1,j+1)-u(i-2,j);
     end
end
% display output
disp(u);




                                                      Third Year Mechanical Engineering
                                                   Computer Oriented Numerical Methods
                                                                              2011-12©
                                                         MITCOE Mechanical Engineering
Output:



Enter initial value of x: 0

Enter final value of x: 4

Enter step size for x: 1

Enter initial value of t: 0

Enter final value of t: 2.5

Enter step size for t: 0.5

For all values of x at t=0, u(x)=(x^2)*(2-x)

Enter value of C: 2

Enter constant value of u for x=xi: 0

Enter constant value of u for x=xf: 0

          0           0    1.0000   2.0000    3.0000     4.0000

          0           0    1.0000        0    -9.0000         0

    0.5000            0         0   -4.0000         0         0

    1.0000            0   -5.0000         0    5.0000         0

    1.5000            0         0   4.0000         0          0

    2.0000            0    9.0000        0    -1.0000         0

    2.5000            0         0   4.0000         0          0




                                                   Third Year Mechanical Engineering
                                                Computer Oriented Numerical Methods
                                                                           2011-12©
                                                      MITCOE Mechanical Engineering
Assignment No: 39

Statement: Write down the Matlab Program for Elliptical method.



Solution:

Input :

clear all;
clc;
% take user input
u=input('Temperature of upper surface: ');
l=input('Temperature of left surface: ');
r=input('Temperature of right surface: ');
b=input('Temperature of lower surface: ');
cs=input('No. of elements in a row: ');
n=cs-1;
% Create a equation matrix
an(n,n)=0;
for i=1:n^2
     for j=1:n^2
         if i==j
             an(i,j)=4;
         elseif mod(i,n)==1 && j==i+1
             an(i,j)=-1;
         elseif j==i-n && j>0
             an(i,j)=-1;
         elseif j==i+n && j<=n^2
             an(i,j)=-1;
         elseif mod(i,n)==0 && j==i-1
             an(i,j)=-1;
         elseif mod(i,n)>1 && ( j==i+1 || j==i-1 )
             an(i,j)=-1;
         end
     end
end
so(n)=0;
for i=1:n^2
     if i==1
         so(i)=u+l;
     elseif i>1 && i<n
         so(i)=u;
     elseif i==n
         so(i)=u+r;
     elseif mod(i,n)==1 && i>n && i<=n^2-n
         so(i)=l;
     elseif mod(i,n)>1 && mod(i,n)<n && i>n && i<=n^2-n
         so(i)=0;
     elseif mod(i,n)==0 && i>n && i<=n^2-n
         so(i)=r;
     elseif i==n^2-n+1

                                                        Third Year Mechanical Engineering
                                                     Computer Oriented Numerical Methods
                                                                                2011-12©
                                                           MITCOE Mechanical Engineering
so(i)=l+b;
    elseif i>n^2-n+1 && i<n^2
        so(i)=b;
    elseif i==n^2
        so(i)=b+r;
    end
end
an
so
an1=an;
clear an;
% solve the matrix
t=GaussSoln(an1,so,n^2);
k=1;
% interpret the answers
for i=1:n
     for j=1:n
         t1(i,j)=t(k);
         k=k+1;
     end
end
t1
hold off;
% plot the answers
for i=1:n
     for j=1:n
         scatter(i,j,80,[0.5 0 0],'filled');
         s=sprintf('n %1.2f',(t1(i,j)));
         text(j,i,s);
         hold on;
     end
end
axis ij;
axis ([ 0 n+1 0 n+1]);
hold off;


GaussSoln:

function Soln=GaussSoln(x,y,n1)
A1=x;
B=y;
n=n1;
clear x;
clear y;
% Check the conditions
if det(A1)==0
     disp('Either no solution or infinitely many solutions.');
else
% forward elimination
     A=A1;
     A(:,n+1)=B(1:n);
     for i=1:n-1
         for j=i:n-1
             fac=A(j+1,i)/A(i,i);
                                                  Third Year Mechanical Engineering
                                               Computer Oriented Numerical Methods
                                                                          2011-12©
                                                     MITCOE Mechanical Engineering
fac_mat=fac*A(i,:);
                 A(j+1,:)=A(j+1,:)-fac_mat;
         end
    end
    i=0;j=0;
% Back substitution
    if A(n,n)==0
         an(n)=0;
    else
         an(n)=A(n,n+1)/A(n,n);
    end
    for i=n-1:-1:1
         for j=n:-1:1
              x(j)=an(j)*A(i,j);
         end
         y=sum(x);
         if y==0
              an(i)=0;
         else
              an(i)=(A(i,n+1)-y)/A(i,i);
         end
    end
end
% answer
Soln=an;




Output:

Temperature of upper surface: 100

Temperature of left surface: 100

Temperature of right surface: 0

Temperature of lower surface: 0

No. of elements in a row: 3



an =



        4   -1      -1      0

       -1    4       0     -1

       -1    0       4     -1

        0   -1      -1      4

                                                 Third Year Mechanical Engineering
                                              Computer Oriented Numerical Methods
                                                                         2011-12©
                                                    MITCOE Mechanical Engineering
so =



   200   100     100     0




t1 =



   75.0000     50.0000

   50.0000     25.0000




                                Third Year Mechanical Engineering
                             Computer Oriented Numerical Methods
                                                        2011-12©
                                   MITCOE Mechanical Engineering
Third Year Mechanical Engineering
Computer Oriented Numerical Methods
                           2011-12©
      MITCOE Mechanical Engineering
FLOWCHART: Newton Raphson method



                                     START


                                   Set v=1500
                                   vr=2500
                                   g=9.81
                                   m=2,00,000
                                   uf=300



                                            `
                               Read function (a)
                               Derivative of function(b)




                                    ft=inline(a)

                                    dft=inline(b)



                                Read significant
                                digits ‘n’




                           epsilon_s= (0.5*10^(2-n))

                           epsilon_a=100



                                Input initial
                                guess



                                    td=tx


                                                       Third Year Mechanical Engineering
                                                    Computer Oriented Numerical Methods
                                                                               2011-12©
                                                          MITCOE Mechanical Engineering
A
                      A



        while epsilon_a >=epsilon_s




tnew= td-(ft(td)/dft(td))

epsilon_a= abs((tnew-td)/tnew)*100

td=tnew




            print error,tnew




             print tnew




                 END




                                   Third Year Mechanical Engineering
                                Computer Oriented Numerical Methods
                                                           2011-12©
                                      MITCOE Mechanical Engineering
FLOWCHART: Modified Newton Raphson method



                                      START


                              Read function (a)
                              Derivative of function(b)
                              Second derivative (c)




                                    t0=0
                                    f=inline(a)
                                    df=inline(b)
                                    ddf=inline(c)



                                Read significant
                                digits ‘n’




                           epsilon_s= (0.5*10^(2-n))
                           epsilon_a=100
                           tr=fzero(inline ft)



                                    disp tr



                              Input initial guess




                                  print head




                                 disp head

                                                        Third Year Mechanical Engineering
                                                     Computer Oriented Numerical Methods
                                                                                2011-12©
                                                           MITCOE Mechanical Engineering
A
                     A



                  while (1)




tnew=told-((fx(told)*dfx(told)/((dfx(told)^2)-(fx(told)*d2fx(told)))))
err=abs((tnew-told)/tnew)*100
epsilon_t=abs((tr-tnew)/tr)*100
 told=tnew




              disp table



                                                                         NO

           if err<=epsilon_s

                         YES

              print tnew




                  END




                                     Third Year Mechanical Engineering
                                  Computer Oriented Numerical Methods
                                                             2011-12©
                                        MITCOE Mechanical Engineering
FLOWCHART: Successive Approximation


                                   START



                              Read function (g)




                                f=inline(g)




                             Read significant
                             digits ‘n’




                            Input initial guess




                         epsilon_s= (0.5*10^(2-n))
                         epsilon_a=100
                         tr=fzero(inline (g))



                                 disp tr



                               set abcd




                              disp abcd




                              set head
                                                     Third Year Mechanical Engineering
                                                  Computer Oriented Numerical Methods
                                                                             2011-12©
                                                        MITCOE Mechanical Engineering
A



                     A
                 disp head


               while ea>=es




temp=t
t=f(t)
ea=abs((t-temp)/t)*100
et=abs((tr-t)/tr)*100




               disp table




                  END




                                 Third Year Mechanical Engineering
                              Computer Oriented Numerical Methods
                                                         2011-12©
                                    MITCOE Mechanical Engineering
FLOWCHART: Gauss-Naïve Elimination method
                                             Start


                                          Input
                                          matrices
                                          A&B



                                   [m,n]=size [A]




                                                             NO          Print “Matrix
                                        If m~=n
                                                                         must be
                                                                         square!”
                                                 YES

                                      For k=1:n-1
                                                                              A




                                      For i=k+1:n




                               Factor a(i,k)/a(k,k)

                               9i,k

                                        For j=k:n




                              a(I,j)=a(I,j)-factor a(k,j)



                               b(i)=b(i)- factor*b(k)
                                                               Third Year Mechanical Engineering
                                                            Computer Oriented Numerical Methods
                                                                                       2011-12©
                                                                  MITCOE Mechanical Engineering
                                           M
M



      Display A & B




         For i=n:-1:1




      x(i) = b(i) / a(I,i)




          for j=1:i-1




  b(j) = b(j) - x(i)*a(j,i)




Display values of x




                                      A


    End
                                 Third Year Mechanical Engineering
                              Computer Oriented Numerical Methods
                                                         2011-12©
                                    MITCOE Mechanical Engineering
FLOWCHART: Gauss with Partial Pivoting method


                                             Start




                                  Input matrices A & B




                                     [m,n] = size (a)




                                                            NO
                                       If m~=n                         Print “Matrix
                                                                       must be
                                                                       square!”

                                                 YES

                                                                         E
                A                     For k=1:n-1




                               [xyz,i]=max(abs(a(k:n,k)))
                                 ipr=i+k-1;




                                     if ipr~=k




                                                           Third Year Mechanical Engineering
                                                        Computer Oriented Numerical Methods
                                                                                   2011-12©
                                                              MITCOE Mechanical Engineering
B

            a([k,ipr],:)=a([ipr,k],:)
            b([k,ipr],:)=b([ipr,k],:)

                  For i=k+1:n
                           B




              factor=a(i,k)/a(k,k)




                   For j=k:n




        a(i,j)=a(i,j)-(factor*(a(k,j)))




           b(i)=b(i)-factor*(b(k))



A

                 Display A & B




    D
                 for i=n:-1:1




                                             Third Year Mechanical Engineering
                       C                  Computer Oriented Numerical Methods
                                                                     2011-12©
                                                MITCOE Mechanical Engineering
C




       x(i)=b(i)/a(i,i)




          For j=1:i-1




    b(j)=b(j)-x(i)*a(j,i)


D

      Display x


                                     E


         End




                               Third Year Mechanical Engineering
                            Computer Oriented Numerical Methods
                                                       2011-12©
                                  MITCOE Mechanical Engineering
FLOWCHART: Thomas Algorithm


                                 START


                          Input matix e,f,g,r




                              n=length (e)




                                 for k=1:n




                       factor =e(k)/f(k)
                       f(k+1)=f(k+1)-xg(k)
                       r(k+1)= r(k+1)-factor*r(k)




                         x(n+1)=r(n+1)/f(n+1)




                               for k=n:1




                        x(k)=r(k)-g(k)*x(k+1)/k




                                display




                                   end
                                                     Third Year Mechanical Engineering
                                                  Computer Oriented Numerical Methods
                                                                             2011-12©
                                                        MITCOE Mechanical Engineering
Third Year Mechanical Engineering
Computer Oriented Numerical Methods
                           2011-12©
      MITCOE Mechanical Engineering
FLOWCHART: Gauss-Seidel without Relaxation method

                                           Start



                                Input matrices
                                A&B


                                [m,n]=size(a)




                                                     NO             Print “Matrix Must
                                   if (m~=n)
                                                                    Be Square!”


                                               YES


                                 For i= m:n




                            d(i)=b(i)/a(i,i)




                                    d=d’
                                    c=a




                                 For i=1:n
          B




                               For j=1:n



                           c(i,j)=a(i,j)/a(i,i)          Third Year Mechanical Engineering
                                                      Computer Oriented Numerical Methods
                                                                                 2011-12©
                                                            MITCOE Mechanical Engineering
                                    A
A




              c(i,i)=0
               x(i)=0

B

                  x = x’




           Display A, B, C
           &D



         Input no. of
         iterations (p)




           For k=i:p




          For i=1:n




    x(i)=d(i)-c(i,:)*x(:,1)




        Display x


                                 Third Year Mechanical Engineering
                              Computer Oriented Numerical Methods
                                                         2011-12©
           End                      MITCOE Mechanical Engineering
FLOWCHART: Gauss-Seidel with Relaxation method
                                        START


                                Input matrix A(a)

                                And B(b)



                                    [m,n]=size (a)


                                                                  YES
                                                                            Print “Matrix
                                      If m~=n                               must be
                                                                            square!”
                                                   NO

                                     For k = 1:n-1                             E




                               [xyz,i]=max(abs(a(k:n,k)))

                                       Ipr=i+k-1



                                                                    NO
                                      if ipr N=K




                                 a[(k,ipr),:]=a[(ipr,k), :]

                                 b[(k,ipr),:]=b[(ipr,k), :]




                                        for i=1:n



                                                            Third Year Mechanical Engineering
                                                         Computer Oriented Numerical Methods
                                                                                    2011-12©
                                                               MITCOE Mechanical Engineering
Di = b(i)/a(1,i)


           D=d’; c=0                M




                          Third Year Mechanical Engineering
                       Computer Oriented Numerical Methods
                                                  2011-12©
                             MITCOE Mechanical Engineering
M




           For i=1:n




           For j=1:n




        C(I,j)=a(I,j)/a(I,i)



            C(I,i)=0

             X(i)=0




              X = X’




          Display a,
          b, c & d




Input weighing factor (lambda)



          es=0.05
         ea(i)=100
         set head             Third Year Mechanical Engineering
                           Computer Oriented Numerical Methods
                                                      2011-12©
              N                  MITCOE Mechanical Engineering
N




           Display
           head




           While
           ea(i)>=es




               For
              i=1:n



Y=x(i)
X(i)=d(i)-c(I,:)*x(:,1)
X(i)=lambda*x(i)+(1_lambda)*y
ea(i)=abs((x(i)-y)/x(i))*100



           Set table




           Display
           table



                                        E

             end
                          Third Year Mechanical Engineering
                       Computer Oriented Numerical Methods
                                                  2011-12©
                             MITCOE Mechanical Engineering
Flowchart: Least square techniques – Linear fit.




                                                      Third Year Mechanical Engineering
                                                   Computer Oriented Numerical Methods
                                                                              2011-12©
                                                         MITCOE Mechanical Engineering
START


 Enter values of
 x & y in matrix
      form.



n = size of matrix x

    xy(1,1) = 0


        i=1

        X=0

        Y=0

       XY=0
   While i< = n
    Xsqr=0




xy(1,i)=x(1,i)*y(1,i)

 xsqr(1,i)=x(1,i)^2



    X=X+x(1,i);

    X=X+x(1,i);

  XY=XY+xy(1,i)

Xsqr=Xsqr+xsqr(1,i)
      i = i +1



         A



                           Third Year Mechanical Engineering
                        Computer Oriented Numerical Methods
                                                   2011-12©
                              MITCOE Mechanical Engineering
A




           Print x & y



  a1=(n*XY-Y*X)/(n*Xsqr-X^2)



a0=(Y*Xsqr-X*XY)/(n*Xsqr-X^2)



             ym=Y/n;




         sr(1,1)=0; j=1;



           While j< = n




sr(1,j)=(y(1,j)-a0-beta*x(1,j))^2



      st(1,j)=(y(1,j)-ym)^2



              j = j +1



                 B

                                  Third Year Mechanical Engineering
                               Computer Oriented Numerical Methods
                                                          2011-12©
                                     MITCOE Mechanical Engineering
B




xp=linspace(min(x),max(x));

      yp=a0+a1*xp;




       SR=sum(sr)

        ST=sum(st)

      r2=(ST-SR)/ST

      Print Function

    of best fitted line



      Plot Function

    & best fitted curve



           END




                             Third Year Mechanical Engineering
                          Computer Oriented Numerical Methods
                                                     2011-12©
                                MITCOE Mechanical Engineering
Flowchart: Least square techniques – Quadratic fit.




                                                  Third Year Mechanical Engineering
                                               Computer Oriented Numerical Methods
                                                                          2011-12©
                                                     MITCOE Mechanical Engineering
START


          Enter values of
          x & y in matrix
               form.



         n = size of matrix x

             xy(1,1) = 0



                 i=1

                 X=0

                 Y=0

                 XY=0
             sx = sum(x)
             sy Xsqr=0
                = sum(y)
          sx2 = sum(x.*x)
           sxy = sum(x.*y)
        sx2y = sum(x.*x.*y)
         sx3 = sum(x.*x.*x)
       sx4 = sum(x.*x.*x.*x)




a = [sx2 sx n; sx3 sx2 sx; sx4 sx3 sx2]

          b = [sy; sxy; sx2y]



             z=inv(a)*b




                  A



                                    Third Year Mechanical Engineering
                                 Computer Oriented Numerical Methods
                                                            2011-12©
                                       MITCOE Mechanical Engineering
A




           a0 = z(1)

           a1 = z(2)

           a2 = z(3)

        Print Function

      of best fitted line



 xp = linspace(min(x),max(x))

yp = z(3)*(xp.*xp)+z(2)*xp+z(1)




        Plot Function

     & best fitted curve



             END




                               Third Year Mechanical Engineering
                            Computer Oriented Numerical Methods
                                                       2011-12©
                                  MITCOE Mechanical Engineering
Flowchart: Least square techniques – Power model.




                                                Third Year Mechanical Engineering
                                             Computer Oriented Numerical Methods
                                                                        2011-12©
                                                   MITCOE Mechanical Engineering
START


 Enter values of
 x & y in matrix
      form.



n = size of matrix x

    xy(1,1) = 0

     y(1,1) = 0
        i=1

        X=0

        Y=0

       XY=0

    While i< = n
     Xsqr=0




y(1,i)=log10(ya(1,i))
x(1,i)=log10(xa(1,i))
xy(1,i)=x(1,i)*y(1,i)
 xsqr(1,i)=x(1,i)^2


    X=X+x(1,i);
    X=X+x(1,i);
   XY=XY+xy(1,i)
Xsqr=Xsqr+xsqr(1,i)


      i = i +1



         A



                           Third Year Mechanical Engineering
                        Computer Oriented Numerical Methods
                                                   2011-12©
                              MITCOE Mechanical Engineering
A




          Print x & y



beta=(n*XY-Y*X)/(n*Xsqr-X^2)



a0=(Y*Xsqr-X*XY)/(n*Xsqr-X^2)



        alpha=10^(a0)

           ym=Y/n;



        sr(1,1)=0; j=1;



          While j< = n




sr(1,j)=(y(1,j)-a0-beta*x(1,j))^2



     st(1,j)=(y(1,j)-ym)^2



            j = j +1



               B

                                 Third Year Mechanical Engineering
                              Computer Oriented Numerical Methods
                                                         2011-12©
                                    MITCOE Mechanical Engineering
B




        SR=sum(sr)

        ST=sum(st)

       r2=(ST-SR)/ST

      Print Function

    Of best fitted curve



xp = linspace(min(x),max(x))

   yp = (xp.^beta)*alpha




       Plot Function

     & best fitted curve



            END




                              Third Year Mechanical Engineering
                           Computer Oriented Numerical Methods
                                                      2011-12©
                                 MITCOE Mechanical Engineering
Flowchart: Least square techniques – Exponential fit.




                                                   Third Year Mechanical Engineering
                                                Computer Oriented Numerical Methods
                                                                           2011-12©
                                                      MITCOE Mechanical Engineering
START


Enter values of
x & ya in matrix
     form.



n = size of matrix x

    xy(1,1) = 0

     y(1,1) = 0
        i=1

        X=0

        Y=0

     XY=0
   While i< = n
    Xsqr=0



 y(1,i)=log(ya(1,i))

xy(1,i)=x(1,i)*y(1,i)

 xsqr(1,i)=x(1,i)^2

    X=X+x(1,i);

    X=X+x(1,i);

  XY=XY+xy(1,i)

Xsqr=Xsqr+xsqr(1,i)
      i = i +1



         A



                           Third Year Mechanical Engineering
                        Computer Oriented Numerical Methods
                                                   2011-12©
                              MITCOE Mechanical Engineering
A




          Print x & ya



 a1=(n*XY-Y*X)/(n*Xsqr-X^2)



a0=(Y*Xsqr-X*XY)/(n*Xsqr-X^2)



        alpha=exp(a0)

           ym=Y/n;



        sr(1,1)=0; j=1;



          While j< = n




sr(1,j)=(y(1,j)-a0-beta*x(1,j))^2



     st(1,j)=(y(1,j)-ym)^2



            j = j +1



               B

                                 Third Year Mechanical Engineering
                              Computer Oriented Numerical Methods
                                                         2011-12©
                                    MITCOE Mechanical Engineering
B




xp = linspace(min(x),max(x))

   yp= alpha*exp(a1*xp)




        SR=sum(sr)

        ST=sum(st)

      r2=(ST-SR)/ST

      Print Function

    Of best fitted curve



       Plot Function

    & best fitted curve



           END




                              Third Year Mechanical Engineering
                           Computer Oriented Numerical Methods
                                                      2011-12©
                                 MITCOE Mechanical Engineering
Flowchart: Lagrange interpolation.


                                     START



                            Enter values of x & y
                              in matrix form.
                             & Enter value of u



                            n = length of matrix x

                                  p=1; s=0

                            dx = x(i+1) – x(i)



                                For i = 1 to n



                                    p = y(i)



                                For j = 1 to n




     B
                                     If i=~j                         End



                            p=p*(u-x(j))/(x(i)-x(j))




                                       A



                                                          Third Year Mechanical Engineering
                                                       Computer Oriented Numerical Methods
                                                                                  2011-12©
                                                             MITCOE Mechanical Engineering
A
B



    s = s+p



    Print Y




     END




                 Third Year Mechanical Engineering
              Computer Oriented Numerical Methods
                                         2011-12©
                    MITCOE Mechanical Engineering
Flowchart: N-G forward difference interpolation.


                                     START



                             Enter values of x & y
                               in matrix form &
                                Enter value of X



                              n = size of matrix x
                                d(1,1) = y(1,1)


                             dx = x(i+1) – x(i)



                               For j = 1 to (n-1)




                               dy = y(j+1) – y(j)



                                   Display dy



                                 d(j+1) = dy(1)



                                     y = dy




                                        A




                                                        Third Year Mechanical Engineering
                                                     Computer Oriented Numerical Methods
                                                                                2011-12©
                                                           MITCOE Mechanical Engineering
A




  alpha = (X-x(1))/dx(1)



            a(1,1)=1

             prod=1


       For k = 1 to (n-2)




  prod = prod * (alpha-k+1)



         a(k+1) = prod



            func = 0



       For i = 1 to (n-1)




fx = a(i) * d(i) / (factorial(i-1))



         func=func+fx




                B

                                   Third Year Mechanical Engineering
                                Computer Oriented Numerical Methods
                                                           2011-12©
                                      MITCOE Mechanical Engineering
B




Print Y




 END




             Third Year Mechanical Engineering
          Computer Oriented Numerical Methods
                                     2011-12©
                MITCOE Mechanical Engineering
Flowchart: N-G backward difference interpolation.


                                     START



                           Enter values of x & y in
                                matrix form.
                             & Enter value of X



                              n = size of matrix x

                                  d(1,1) = y(n)

                             dx = x(i+1) – x(i)



                           newx(1,n:-1:1) = x(1,1:n)



                           newy(1,n:-1:1) = y(1,1:n)



                               For j = 1 to (n-1)




                                dy = y(j+1) – y(j)

          B

                                   Display dy




                                        A




                                                          Third Year Mechanical Engineering
                                                       Computer Oriented Numerical Methods
                                                                                  2011-12©
                                                             MITCOE Mechanical Engineering
A



B
         d(j+1) = dy(1)



             y = dy




    alpha = (x(n)-X)/dx(1)



            a(1,1)=1

             prod=1


        For k = 1 to (n-2)




    prod = prod * (alpha-k+1)



         a(k+1) = prod



            func = 0




                C




                                   Third Year Mechanical Engineering
                                Computer Oriented Numerical Methods
                                                           2011-12©
                                      MITCOE Mechanical Engineering
C




       For i = 1 to (n-1)




fx = a(i) * d(i) / (factorial(i-1))



         func=func+fx



             Print Y




              END




                                   Third Year Mechanical Engineering
                                Computer Oriented Numerical Methods
                                                           2011-12©
                                      MITCOE Mechanical Engineering
FLOWCHART:Hermite Interpolation

                                             START



                             Accept values of x,f(x) and f’(x)

                                      accept unknown x



                                       n=size(x) suma=0

                                        sumb=0 sum=0



                                          for i=1 to n



                                         pro=1 pro1=1



                                          for j=1 to n



                                              if i≠j



                                  pro=pro*(xu-x(j))/(x(i)-x(j))
                                     pro1=pro1*(x(i)-x(j))




                                           L(I,1)=pro

                                          L’(I,1)=pro1



                                          for k=1 to n


                                                             Third Year Mechanical Engineering
                                                          Computer Oriented Numerical Methods
                                                                                     2011-12©
                                                                MITCOE Mechanical Engineering
A                    B



    suma=suma+(1-2*(xu-x(k))*dL(k))*((L(k))^2)*fx(k)

A         sumb=sumb+(xu-x(k))*((L(k))^2)*dfx(k)



                   sumf=suma+sumb



                     Display sumf



                         END




                                       Third Year Mechanical Engineering
                                    Computer Oriented Numerical Methods
                                                               2011-12©
                                          MITCOE Mechanical Engineering
FLOWCHART: Cubic Spline Interpolation


                                                    START



                                              Accept pts. X1,y1

                                             Accept unknown xg



                                            m1=size(x1) n=m(1,2)

                                                 x=x1’ y=y1’



                                                plot curve(x,y)



                             assigning pts. In yy betwn x and y with 0:0.01:100

                                        plot (x,y) with intermediate yy



                                        defining f’’(x)=0 for end pts.



                                   A(1,1:3)=[2*(x(3)-x(1)) (x(3)-x(2)) 0]
                          B(1,1)=6*(y(3)-y(2))/(x(3)-x(2))-6*(y(2)-y(1))/(x(2)-x(1))

                                            (solving for first row)



                                                  If n>3                    else



                                                 For l=2:n-2



                             Solve Subsequent rows till n-2 by above method



                                                                     Third Year Mechanical Engineering
                                                                  Computer Oriented Numerical Methods
                                                                                             2011-12©
                                                                        MITCOE Mechanical Engineering
A                             D
                                                              D



            A(n-1,n-2:n-1)=[(x(n)-x(n-1)) 2*(x(n)-x(n-1))]
               B(n-1,1)=-6*(y(n)-y(n-1))/(x(n)-x(n-1))
                       (solving the last row)


                    Finding other values of f’’(x)
                  By using gauss Solution for (A,B)
                            Storing in N


                           For i=1 to n-1



                            M(i+1)=N(i)
               (assigning the values to f’’(x) from N)



          Define function for cubic spline for each interval
          Ma/6/(xb-xa)*(xb-xx)^3-Mb/6/(xb-xa)*(xa-xx)^3+
(ya/(xb-xa)-Ma*(xb-xa)/6)*(xb-xx)-(yb/(xb-xa)-Mb*(xb-xa)/6)*(xa-xx)



                           xn(1:1000)=0
                           Yn(1:1000)=0


                           For i=1 to n-1


                                 J=1
                        dx=(x(i+1)-x(i))/1000



                         for k=x(i):dx:x(i+1)



                                               Third Year Mechanical Engineering
                                            Computer Oriented Numerical Methods
                                                                       2011-12©
                                                  MITCOE Mechanical Engineering
xn(j)=k;
        yn(j)=f(k,M(i),M(i+1),x(i),x(i+1),y(i),y(i+1));
                           j=j+1


    C                       B
C                            B

                                                          else
                 if xg>=x(i) and xg<=x(i+1)




        yg=f(xg,M(i),M(i+1),x(i),x(i+1),y(i),y(i+1))



                         plot (xn,yn)




                        display xg,yg




                             END




                                            Third Year Mechanical Engineering
                                         Computer Oriented Numerical Methods
                                                                    2011-12©
                                               MITCOE Mechanical Engineering
FLOWCHART: Inverse Interpolation




                                      Third Year Mechanical Engineering
                                   Computer Oriented Numerical Methods
                                                              2011-12©
                                         MITCOE Mechanical Engineering
START



  Enter values of x & y
    in matrix form.
   & Enter value of r



   n = size of matrix x

        p=1,s=0


   for j=1 to n



      for i= 1 to n




         if i=j




     numerator= r-y(i)

   denominator=y(j)-y(i)

v(j)=numerator/denominator

         p=p*v(j)
   s=s+p*x(j)
   p=1


        print s


          End



                              Third Year Mechanical Engineering
                           Computer Oriented Numerical Methods
                                                      2011-12©
                                 MITCOE Mechanical Engineering
Flowchart: Newton Forward differentiation.


                                    START



                            Enter values of x & y
                              in matrix form.
                             & Enter value of X



                             n = size of matrix x

                                     p=1

                            h = x(i+1) – x(i)



                                For j = 1 to n




                                   If r=~x(j)
                                                                  End



                                      p=j




                                d(1,1)=y(1,p)




                                       A




                                                       Third Year Mechanical Engineering
                                                    Computer Oriented Numerical Methods
                                                                               2011-12©
                                                          MITCOE Mechanical Engineering
A




For j = 1 to (n-p)




dy = y(j+1) – y(j)



    Display dy



      y = dy



  d(j+1)=y(1,p)




       f=0




For k = 1 to (n-1)




   fr=d(k+1)/k



f=f+((-1)^(k-1))*fr




        B

                         Third Year Mechanical Engineering
                      Computer Oriented Numerical Methods
                                                 2011-12©
                            MITCOE Mechanical Engineering
B




dx=(f/h(1))



 Print dx




   END




                 Third Year Mechanical Engineering
              Computer Oriented Numerical Methods
                                         2011-12©
                    MITCOE Mechanical Engineering
Flowchart: Newton Backward differentiation.




                                                 Third Year Mechanical Engineering
                                              Computer Oriented Numerical Methods
                                                                         2011-12©
                                                    MITCOE Mechanical Engineering
START



Enter values of x & y
  in matrix form.

 & Enter value of X

 n = size of matrix x

         p=1

h = x(i+1) – x(i)



x(1,n:-1:1)=xin(1,1:n);

y(1,n:-1:1)=yin(1,1:n)


    For j = 1 to n




       If r=~x(j)
                                        End



          p=j




    d(1,1)=y(1,p)




           A




                             Third Year Mechanical Engineering
                          Computer Oriented Numerical Methods
                                                     2011-12©
                                MITCOE Mechanical Engineering
A




For j = 1 to (n-p)




dy = y(j+1) – y(j)



   Display dy



   y = dy*(-1)



  d(j+1)=y(1,p)




       f=0




For k = 1 to (n-1)




  fr=d(k+1)/k



     f=f+fr




        B

                        Third Year Mechanical Engineering
                     Computer Oriented Numerical Methods
                                                2011-12©
                           MITCOE Mechanical Engineering
B




dx=(f/h(1))



 Print dx




   END




                 Third Year Mechanical Engineering
              Computer Oriented Numerical Methods
                                         2011-12©
                    MITCOE Mechanical Engineering
FLOWCHART: Trapezoidal (single segment) method



                                        START



                                   print statement



                               Read function(x)
                               Input lower limit(a)
                               Upper limit(b)




                                   y=inline(x)
                                   h=(b-a)/n
                                   s=0,n=1




                                      for i=1:n-1




                                    t=2*y(a+i*h)
                                    s=s+t



                                 A=h*(y(a)+y(b)+s)




                                        print A



                                          END



                                                         Third Year Mechanical Engineering
                                                      Computer Oriented Numerical Methods
                                                                                 2011-12©
                                                            MITCOE Mechanical Engineering
FLOWCHART: Trapezoidal(multiple segment) method



                                         START



                                   print statement



                               Read function(x)
                               Input lower limit(a)
                               Upper limit(b)
                               No. of divisions(n)



                                   y=inline(x)
                                   h=(b-a)/n
                                   s=0




                                      for i=1:n-1




                                    t=2*y(a+i*h)
                                    s=s+t



                                 A=h*(y(a)+y(b)+s)




                                        print A



                                          END



                                                         Third Year Mechanical Engineering
                                                      Computer Oriented Numerical Methods
                                                                                 2011-12©
                                                            MITCOE Mechanical Engineering
FLOWCHART: Simpson’s One Third Rule(single segment) for Integration




                                          Start



                                      print
                                      statement



                        Read function(x) & input lower limit(a) &
                        input upper limit (b)



                                  y=inline (x)

                                  h=(b-a)/n

                                  s=0,n=2




                                      for i=1:n-1




                                     if
                                     mod(I,2)==1




                                          M


                                                       Third Year Mechanical Engineering
                                                    Computer Oriented Numerical Methods
                                                                               2011-12©
                                                          MITCOE Mechanical Engineering
NO
      M                     t=2*y(a+i*h)

            YES


t= 4*y(a+i*h)




 s=s+t




A=h*(y(a)+y(b)+s)/3




 print A




      END




                   Third Year Mechanical Engineering
                Computer Oriented Numerical Methods
                                           2011-12©
                      MITCOE Mechanical Engineering
FLOWCHART: Simpson’s One Third Rule(multiple segment) for Integration
                                           Start



                                        print
                                        statement



                        Read function(x) & input lower limit(a) &
                        input upper limit (b) & no. of divisions n




                                    while
                                    mod(n,2)~=0




                                 input no. of division
                                 divisible by 2




                                  y=inline (x)

                                  h=(b-a)/n

                                  s=0




                                        for i=1:n-1




                                     if
                                     mod(I,2)==1
                                                         Third Year Mechanical Engineering
                                                      Computer Oriented Numerical Methods
                                                                                 2011-12©
                                                            MITCOE Mechanical Engineering
                                           M
NO
      M                     t=2*y(a+i*h)

            YES


t= 4*y(a+i*h)




 s=s+t




A=h*(y(a)+y(b)+s)/3




 print A




      END




                   Third Year Mechanical Engineering
                Computer Oriented Numerical Methods
                                           2011-12©
                      MITCOE Mechanical Engineering
FLOWCHART: Simpson’s Three Eight Rule for Integration
                                            Start



                                         print
                                         statement



                         Read function(x) & input lower limit(a) &
                         input upper limit (b) & no. of divisions n




                                     while
                                     mod(n,3)~=0




                                  input no. of division
                                  divisible by 3




                                   y=inline (x)

                                   h=(b-a)/n

                                   s=0




                                         for i=1:n-1




                                      if
                                      mod(I,3)==1
                                                          Third Year Mechanical Engineering
                                                       Computer Oriented Numerical Methods
                                                                                  2011-12©
                                                             MITCOE Mechanical Engineering
                                            M
NO
      M                     t=2*y(a+i*h)

            YES


t= 4*y(a+i*h)




 s=s+t




A=3*h*(y(a)+y(b)+s)/8




 print A




      END




                   Third Year Mechanical Engineering
                Computer Oriented Numerical Methods
                                           2011-12©
                      MITCOE Mechanical Engineering
FLOWCHART: Gauss-Legendre 2-pt method


                                         Start




                        Print NUMERICAL INTEGRATION BY
                        GAUSS LEGEDRE 2-POINT FORMULA




                         Read function (x)
                         Input lower limit a & upper limit b




                     f=inline(x)
                     c=(b-a)/2
                     d=(b+a)/2
                     x1=c/sqrt(3)+d
                     x2=-c/sqrt(3)+d
                     y1=f(x1)
                     y2=f(x2)
                     A=(y1+y2)*c




                                   Print A




                                       End




                                                         Third Year Mechanical Engineering
                                                      Computer Oriented Numerical Methods
                                                                                 2011-12©
                                                            MITCOE Mechanical Engineering
FLOWCHART: Gauss-Legendre 3-pt method


                                         Start




                        Print NUMERICAL INTEGRATION BY
                        GAUSS LEGEDREN 3-POINT FORMULA




                         Read function (x)
                         Input lower limit a & upper limit b




                     f=inline(x)
                     c=(b-a)/2
                     d=(b+a)/2
                     x1=c/sqrt(3)+d
                     x2=-c/sqrt(3)+d
                     x3=d
                     y1=f(x1)
                     y2=f(x2)
                     y=f(x3)
                     A=(5/9*y1+5/9*y2+8/9*y3)*c




                                   Print A




                                      End




                                                         Third Year Mechanical Engineering
                                                      Computer Oriented Numerical Methods
                                                                                 2011-12©
                                                            MITCOE Mechanical Engineering
FLOWCHART: Double Integration by trapezoidal method



                                         START



                                   print statement



                                Read function(xy)
                                Input lower limit of x(ax)
                                Input lower limit of y(ay)
                                Upper limit of x(bx)
                                Upper limit of y(by)




                                     Input nx
                                     Input ny


                                     while
                                     mod(nx,2)~=0




                              input no. of intervals wrt x(nx)
                              no. of intervals wrt (ny)




                                      f= inline(xy)



                                      h=(bx-ax)/nx
                                      k=(by-ay)/ny
                                      an=0




                                     for i=0:nx-1         Third Year Mechanical Engineering
                                                       Computer Oriented Numerical Methods
                                                                                  2011-12©
                                                             MITCOE Mechanical Engineering
B                            A



                                      A
                                 for j=0:ny-1




    tr=f(ax+i*h,ay+j*k)+f(ax+i*h,ay+(j+1)*k)+f(ax+(i+1)*h,ay+(j+1)*k)+f(ax+(i+1)*h,ay+
    j*k)

    an=an+tr;




                                   A=h*k*an/4




B
                                     Print A




                                      END




                                                     Third Year Mechanical Engineering
                                                  Computer Oriented Numerical Methods
                                                                             2011-12©
                                                        MITCOE Mechanical Engineering
FLOWCHART: Double Integration by Simpson’s One Third method



                                         START



                                   print statement



                                Read function(xy)
                                Input lower limit of x(ax)
                                Input lower limit of y(ay)
                                Upper limit of x(bx)
                                Upper limit of y(by)




                                     nx=3
                                     ny=3


                                     while
                                     mod(nx,2)~=0




                              input no. of intervals wrt x(nx)
                              no. of intervals wrt (ny)




                                      f= inline(xy)



                                      h=(bx-ax)/nx
                                      k=(by-ay)/ny
                                      an=0




                                     for i=0:2:nx-1       Third Year Mechanical Engineering
                                                       Computer Oriented Numerical Methods
                                                                                  2011-12©
                                                             MITCOE Mechanical Engineering
B                                 A



                                     A

                                for j=0:2:ny-1




tr1=f(ax+i*h,ay+j*k)+f(ax+i*h,ay+(j+2)*k)+f(ax+(i+2)*h,ay+(j+2)*k)+f(ax+(i+2)*
h,ay+j*k)

tr2=f(ax+i*h,ay+(j+1)*k)+f(ax+(i+1)*h,ay+(j+2)*k)+f(ax+(i+2)*h,ay+(j+1)*k)+f(a
x+(i+1)*h,ay+j*k)
     tr3=f(ax+(i+1)*h,ay+(j+1)*k)
     an=an+tr1+4*tr2+16*tr3



                                A=h*k/9*an



        B
                                  Print A




                                    END




                                                    Third Year Mechanical Engineering
                                                 Computer Oriented Numerical Methods
                                                                            2011-12©
                                                       MITCOE Mechanical Engineering
FLOWCHART: Euler method



                                      START


                             Accept the function f(x,y)

                          Get inputs of initial values x0,y0

                          Get step size h and unknown xu

                                    n= (xu-x0)/h



                                     for i=1 to n



                                      x1=x0+h

                                 y1=y0+h*f(x0,y0)

                                       x0=x1

                                       y0=y1




                                   Displaying y1




                                          END




                                                       Third Year Mechanical Engineering
                                                    Computer Oriented Numerical Methods
                                                                               2011-12©
                                                          MITCOE Mechanical Engineering
FLOWCHART:Heun’s method




                             Third Year Mechanical Engineering
                          Computer Oriented Numerical Methods
                                                     2011-12©
                                MITCOE Mechanical Engineering
START


           Accept function

           Accept x0,y0,h
           and unknown x


            n = (x-x0)/h



              for i= 1 to n




       yf = y0 + h*f(x0,y0)

yff = y0 + h*(f(x0,y0) + f(x0+h,yf))/2



              y0 = yff;

             x0 = x0 + h



          display yff




                END




                                   Third Year Mechanical Engineering
                                Computer Oriented Numerical Methods
                                                           2011-12©
                                      MITCOE Mechanical Engineering
FLOWCHART: Modified Euler method



                                    START


                           Accept the function f(x,y)

                        Get inputs of initial values x0,y0

                             n=2 and unknown xu

                                  Get accuracy

                                  h= (xu-x0)/n



                                   for i=1 to n



                                    x1=x0+h

                               y1=y0+h*f(x0,y0)

                       ynew=y0+(h/2)*(f(x0,y0)+f(x1,y1)

                                diff=|y1-ynew|



                              while diff>accuracy

                 A

                                    y1=ynew

                       ynew= y0+(h/2)*(f(x0,y0)+f(x1,y1)

                                diff=|y1-ynew|



                                          B

                                                     Third Year Mechanical Engineering
                                                  Computer Oriented Numerical Methods
                                                                             2011-12©
                                                        MITCOE Mechanical Engineering
B



       x0=x1

A     y0=ynew




    Displaying y1




         END




                       Third Year Mechanical Engineering
                    Computer Oriented Numerical Methods
                                               2011-12©
                          MITCOE Mechanical Engineering
FLOWCHART: Runge-Kutta2nd order method



                                         START


                                Accept the function f(x,y)

                              Get inputs of initial values x,y

                             Get step size h and unknown xu

                                 n= (xu-x0)/h m =size(x)



                                       for i=1 to n



            ya=y3+(h/24) (-9*f(x0,y0) +37*f(x1,y1)- 59*f(x2,y2) +55*f(x3,y3))
              ya1=y3+ (h/24)(f(x1,y1)-5*f(x2,y2)+19*f(x3,y3)+9*f(x3+h,ya)




                                      while ya1=!ya



                                        ya=ya1
             ya1=y3+(h/24)*(f(x1,y1)-5*f(x2,y2)+19*f(x3,y3)+ 9*f(x3+h,ya);


                                           for i=1: m

       A

                                           x(j)=x(j+1);
                                           y(j)=y(j+1);




                                             B

                                                           Third Year Mechanical Engineering
                                                        Computer Oriented Numerical Methods
                                                                                   2011-12©
                                                              MITCOE Mechanical Engineering
B



      x(m)=x(m)+h
         y3=ya1
A



    Displaying yanswer




            END




                        Third Year Mechanical Engineering
                     Computer Oriented Numerical Methods
                                                2011-12©
                           MITCOE Mechanical Engineering
FLOWCHART: Runge-Kutta 4th order method



                                     START


                            Accept the function f(x,y)

                         Get inputs of initial values x0,y0

                         Get step size h and unknown xu

                                   n= (xu-x0)/h



                                    for i=1 to n



                                     x1=x0+h

                                y1=y0+h*f(x0,y0)

                                      x0=x1

                                      y0=y1



                 A          c1=h*s(x0,y0);
                         c2=h*s((x0+(h/2)),(y0+(c1/2)));
                         c3=h*s((x0+(h/2)),(y0+(c2/2)));
                            c4=h*s(x1,(y0+c3));
                            c=(c1+2*c2+2*c3+c4)/6;


                                  yanswer=y0+c

                                   y0=yanswer

                                      x0=x1

                                         B


                                                      Third Year Mechanical Engineering
                                                   Computer Oriented Numerical Methods
                                                                              2011-12©
                                                         MITCOE Mechanical Engineering
B

A




    Displaying yanswer




            END




                        Third Year Mechanical Engineering
                     Computer Oriented Numerical Methods
                                                2011-12©
                           MITCOE Mechanical Engineering
FLOWCHART: Milne’s prediction-correction order method



                                       START


                             Accept the function f(x,y)

                         Get inputs of initial values (x0,y0),

                               (x1,y1), (x2,y2), (x3,y3)

                          Get step size h and unknown xu

                                    n= (xu-x0)/h



                               f1=f(x1,y1),f2=f(x2,y2),

                                     f3=f(x3,y3)



                                     for i=1 to n



                         y4pr=y(1)+(4*h/3)*(2*f1-f2+2*f3);

                              f4pr=f(xu-h*(n-i),y4pr);

                          y4cr=y(3)+(h/3)*(f2+4*f3+f4pr)



                  A                 if y4pr≠p4cr




                                          B



                                                        Third Year Mechanical Engineering
                                                     Computer Oriented Numerical Methods
                                                                                2011-12©
                                                           MITCOE Mechanical Engineering
B



        y4pr=y4cr

         y4=y4cr



A   f4=f(xu-h*(n-i),y4)
     f1=f2;f2=f3;f3=f4
          y0=y1
           y2=y3
        yans=y4cr



      yanswer=y0+c

       y0=yanswer

          x0=x1



     Displaying yans




            END




                          Third Year Mechanical Engineering
                       Computer Oriented Numerical Methods
                                                  2011-12©
                             MITCOE Mechanical Engineering
FLOWCHART: Runge-Kutta for simultaneous equation



                                       START


                             Accept the function f(x,y,z)

                            Accept the function g(x,y,z)

                          Get inputs of initial values x0,y0,z0

                          Get step size h and unknown xu

                                    n= (xu-x0)/h



                                     for i=1 to n



                                      x1=x0+h

                                  y1=y0+h*f(x0,y0)

                                        x0=x1

                                        y0=y1



       A                          c1=h*f(x0,y0,z0)
                                  d1=h*g(x0,y0,z0)
                     c2=h*g((x0+(h/2)),(y0+(c1/2)),(z0+(d1/2)))
                     d2=h*sg((x0+(h/2)),(y0+(c1/2)),(z0+(d1/2)))
                      c3=h*f((x0+(h/2)),(y0+(c2/2)),(z0+(d2/2)))
                     d3=h*g((x0+(h/2)),(y0+(c2/2)),(z0+(d2/2)))
                             c4=h*f(x1,(y0+c3),(z0+d3))
                            d4=h*g (x1,(y0+c3),(z0+d3))



                                          B


                                                        Third Year Mechanical Engineering
                                                     Computer Oriented Numerical Methods
                                                                                2011-12©
                                                           MITCOE Mechanical Engineering
B



    c=(c1+2*c2+2*c3+c4)/6
    d=(d1+2*d2+2*d3+d4)/6
          yans=y0+c
          zans=z0+d


           y0=yans

A          z0=zans

            x0=x1




        Displaying yans

        Displaying zans




              END




                             Third Year Mechanical Engineering
                          Computer Oriented Numerical Methods
                                                     2011-12©
                                MITCOE Mechanical Engineering
FLOWCHART: Adam Bashforth order method



                                           START


                                  Accept the function f(x,y)

                                Get inputs of initial values x,y

                               Get step size h and unknown xu

                                   n= (xu-x0)/h m =size(x)



                                         for i=1 to n



              ya=y3+(h/24) (-9*f(x0,y0) +37*f(x1,y1)- 59*f(x2,y2) +55*f(x3,y3))
                ya1=y3+ (h/24)(f(x1,y1)-5*f(x2,y2)+19*f(x3,y3)+9*f(x3+h,ya)




                                        while ya1=!ya



                                          ya=ya1
               ya1=y3+(h/24)*(f(x1,y1)-5*f(x2,y2)+19*f(x3,y3)+ 9*f(x3+h,ya);


                                             for i=1: m

        A

                                             x(j)=x(j+1);
                                             y(j)=y(j+1);




                                               B

                                                             Third Year Mechanical Engineering
                                                          Computer Oriented Numerical Methods
                                                                                     2011-12©
                                                                MITCOE Mechanical Engineering
Third Year Mechanical Engineering
Computer Oriented Numerical Methods
                           2011-12©
      MITCOE Mechanical Engineering
B



      x(m)=x(m)+h
         y3=ya1
A



    Displaying yanswer




            END




                        Third Year Mechanical Engineering
                     Computer Oriented Numerical Methods
                                                2011-12©
                           MITCOE Mechanical Engineering
FLOWCHART:PARABOLIC EQUATION           START



                                 accept x0,xn,t0,tn

                                    accept h,k,C

                           accept boundary value (b)

                                 define function u



                                 x=x0:h:xf t=t0:k:tf

                                      x=x’ t=t’

                               n=(xf-x0)/h m=(tf-t0)/k



                                   Define matrix

                                  A(:,1)=b A(:,n)=b

                                   r=k/h^2*C^2



                                    for i=2 to n



                                  A(m+1,i)=u(x(i))



                                    for j=m:-1:1



                                    for i=2 to n




               A       B                 C
                                                         Third Year Mechanical Engineering
                                                      Computer Oriented Numerical Methods
                                                                                 2011-12©
                                                            MITCOE Mechanical Engineering
A        C                 B




    A(j,i)=r*A(j+1,i-1)+(1-2*r)*A(j+1,i)+r*A(j+1,i+1)




                       Display A




                          END




                                        Third Year Mechanical Engineering
                                     Computer Oriented Numerical Methods
                                                                2011-12©
                                           MITCOE Mechanical Engineering
FLOWCHART:Crank-Nicolson



                                     START



                             `Accept xi,xf,h,ti,tf,k

                                Accept function

                               Accept value of c



                            co=(xf-xi)/h ro=(tf-ti)/k

                           r=k*C^2/h^2 a=1,b=1.c=1



                              u(1,2:co+2)=xi:h:xf
                               u(2:ro+2,1)=ti:k:t



                            Accept const values for:

                                  u(2:ro+2,2)

                                  u(2:ro+2,2)



                                for i=3 to co+1



                                u(2,i)=f(u(1,i))



                                     ui=u;

                                      k=1



                                                      Third Year Mechanical Engineering
                                                   Computer Oriented Numerical Methods
                                                                              2011-12©
                                                         MITCOE Mechanical Engineering
B

                          B



             while c==1 and k<=1000



                        ui=u;



                   for i=2 to ro+1



                   for j=3 to co+1



u(i+1,j)=1/4*(u(i+1,j-1)+u(i+1,j+1)+u(i,j-1)+u(i,j+1))



                       k=k+1

                    uf=(u-ui)./u




              if max(max(uf))<=0.001




                         c=0



                      display u



                        END
                                        Third Year Mechanical Engineering
                                     Computer Oriented Numerical Methods
                                                                2011-12©
                                           MITCOE Mechanical Engineering
Third Year Mechanical Engineering
Computer Oriented Numerical Methods
                           2011-12©
      MITCOE Mechanical Engineering
FLOWCHART:Hyperbolic Equation
                                             Start




                                Input Initial value of x (xi)
                                       Final value of x (xf)
                                        Step size for x (h)




                         co=(xf-xi)*10000/(h*10000)




                            Input Initial value of t (ti)
                                  Final value of t (tf)
                                    Step size for t (k)




                          ro=(tf-ti)*10000/(k*10000)




                            Input all values of u(x) (s)




                                          r=h/k




                                       If r~=C                  YES
                                                                             error




                                                 NO
                                                             Third Year Mechanical Engineering
                                                          Computer Oriented Numerical Methods
                                            A                                        2011-12©
                                                                MITCOE Mechanical Engineering
A




       u(1,2:co+2)=xi:h:xf
       u(2:ro+2,1)=ti:k:tf




       Input Constant value for xi
       (u(2:ro+2,2))
       Input Constant value for xf
       (u(2:ro+2,co+2)




             For i=3:co+1




         u(2,i)=f(u(1,i))




             For i=3:co+1




    u(3,i)=(u(2,i-1)+u(2,i+1))/2




A            For i=4:ro+2




           For j=3:co+1
B


                                 Third Year Mechanical Engineering
                              Computer Oriented Numerical Methods
                       C                                 2011-12©
                                    MITCOE Mechanical Engineering
C




        u(i,j)=u(i-1,j-1)+u(i-1,j+1)-u(i-2,j)

    B

A
                      Display u




                         End




                                     Third Year Mechanical Engineering
                                  Computer Oriented Numerical Methods
                                                             2011-12©
                                        MITCOE Mechanical Engineering
FLOWCHART:Elliptical Equation
                                            Start




                           Input Temperature of
                           Upper surface (u)
                           Left surface (l)
                           Right surface (r)
                           Lower surface (b)
                           No. of elements in a row (cs)




                                      n=cs-1
                                      an(n,n)=0




                     A                  For i=1:n^2




                     B                 For
                                       j=i:n^2




                                                           YES
                                                                       an(i,j)=4
                                       IF i==j



                                               NO
                                                                           M


                                    IF                      YES
                                    mod(i,n)==1                       (i,j)=-1
                                    && j==i+1


                                                                           M
                                                NO        Third Year Mechanical Engineering
                                                       Computer Oriented Numerical Methods
                                           C                                      2011-12©
                                                             MITCOE Mechanical Engineering
C




                          YES
         IF j==i-n                     an(i,j)=-1
         && j>0


                 NO                        M



         IF j==i+n
                           YES
                                       an(i,j)=-1
         && j<=n^2



                 NO                         M



        mod(i,n)==0         YES        an(i,j)=-1
        && j==i-1




                 NO                            M



        IF                  NO
        mod(i,n)>1                    B
        && j==i+1
        || j==i-1 )



                 YES

         an(i,j)=-1
                                  M

    B

A

          so(n)=0




                          Third Year Mechanical Engineering
             D         Computer Oriented Numerical Methods
                                                  2011-12©
                             MITCOE Mechanical Engineering
D




E    For i=1:n^2




                            YES
       If i==1                          so(i)=u+l



                NO
                                                 N

                            YES
       If i>1                       so(i)=u
       && i<n


                NO
                                         N


         If           YES
                                    so(i)=u+r
         i==n


                NO                       N



    If mod(i,n)==1
                                  YES
                                        so(i)=l
    && i>n &&
    i<=n^2-n


                NO                           N




    mod(i,n)>1 &&                 YES
    mod(i,n)<n &&                       so(i)=0
    i>n && i<=n^2-n




                NO                               N
                          Third Year Mechanical Engineering
                       Computer Oriented Numerical Methods
          F                                       2011-12©
                             MITCOE Mechanical Engineering
F




                                  YES
    If mod(i,n)==0
    && i>n &&                           so(i)=r
    i<=n^2-n



                 NO                         N


                            YES
     If i==n^2-                         so(i)=l+b
     n+1



                 NO                          N



     If i>n^2-n+1            YES
                                        so(i)=b
     && i<n^2




                 NO                          N



                       NO
       If
       i==n^2                           E



                 YES

      so(i)=b+r
                                  N

E


       Display
       an & so




          G               Third Year Mechanical Engineering
                       Computer Oriented Numerical Methods
                                                  2011-12©
                             MITCOE Mechanical Engineering
G



  an1=an
  clear an
  t=GaussSoln(an1,so,n^2)
  k=1




              For i=1:n




               For j=1:n




             t1(i,j)=t(k)
             k=k+1




             Display t1




             For i=1:n




              For j=1:n




scatter(i,j,80,[0.5 0 0],'filled')
s=sprintf('n %1.2f',(t1(i,j)))
text(j,i,s)




       axis ij
       axis ([ 0 n+1 0 n+1])
                                        Third Year Mechanical Engineering
                                     Computer Oriented Numerical Methods
                                                                2011-12©
               End                         MITCOE Mechanical Engineering

MITCOE 2011-12 conm-submission

  • 1.
    Assignment No: 1 Statement:Write down the Matlab Program using Newton-Raphson method for any equation. Solution: Input : clc; clear all; % Clears the workspace format long; % Take i/p from user a=input('n Enter the function : ','s'); b=input('n Enter the derivative of function : ','s'); % Converts the input string into symbolic function ft=inline(a); dft=inline(b); n=input('enter no. of significant digits: '); t0=0; epsilon_s=(0.5*10^(2-n)); epsilon_a=100; tr=fzero((ft),t0); % Solver disp (tr); varun=sprintf('BY NEWTON-RAPHSON METHOD:'); disp(varun); tx=input('Enter your initial guess for root: '); td=tx; head=sprintf('Time tttttepsilon_a tttttepsilon_t tttttepsilon_s '); disp(head); while (epsilon_a>=epsilon_s) tnew=td-(ft(td)/dft(td)); epsilon_a=abs((tnew-td)/tnew)*100; epsilon_t=abs((tr-tnew)/tr)*100; td=tnew; table=sprintf('%d ttt %ftttt %4.9f ttt %f ttt %f',tnew,epsilon_a,epsilon_t,epsilon_s); disp(table); end % Prints the answer fprintf('n n The root of the equation is : %f n',tnew) Third Year Mechanical Engineering Computer Oriented Numerical Methods 2011-12© MITCOE Mechanical Engineering
  • 2.
    Output : Enter thefunction : (exp(t))*cos(t)-1.4 Enter the derivative of function : (exp(t))*cos(t)-(exp(t))*sin(t) enter no. of significant digits: 4 0.433560875352657 BY NEWTON-RAPHSON METHOD: Enter your initial guess for root: 0 Time epsilon_a epsilon_t epsilon_s 4.000000e-001 100.000000 7.740752743 0.005000 4.327044e-001 7.558146 0.197537266 0.005000 4.335602e-001 0.197392 0.000145353 0.005000 4.335609e-001 0.000145 0.000000000 0.005000 The root of the equation is : 0.433561 Third Year Mechanical Engineering Computer Oriented Numerical Methods 2011-12© MITCOE Mechanical Engineering
  • 3.
    Assignment No: 2 Statement:Write down the Matlab Program using Modified Newton-Raphson method for any equation. Solution: Input : clc; Clear all; % Clears the workspace % Takes the i/p from user a=input('n Enter the function : ','s'); b=input('n Enter the derivative of function : ','s'); c=input('n Enter second order derivative : ','s'); x0=0; % Converts the input string into symbolic function fx=inline(a); dfx=inline(b); d2fx=inline(c); n=input('Enter number of significant digits: '); epsilon_s=(0.5*10^(2-n)); tr=fzero((fx),0); % Using solver disp (tr); v=input('n Enter your initial guess for root : '); told=v; varun=sprintf('BY MODIFIED NEWTON-RAPHSON METHOD:'); disp(varun); head=sprintf('Time tttttepsilon_a tttttepsilon_t tttttepsilon_s '); disp(head); while(1) tnew=told-((fx(told)*dfx(told)/((dfx(told)^2)-(fx(told)*d2fx(told))))); err=abs((tnew-told)/tnew)*100; epsilon_t=abs((tr-tnew)/tr)*100; told=tnew; table=sprintf('%d ttt %ftttt %4.9f ttt %f ttt %f',tnew,err,epsilon_t,epsilon_s); disp(table); if (err<=epsilon_s) break; end end fprintf('n n The root of the equation is : %f n',tnew) Third Year Mechanical Engineering Computer Oriented Numerical Methods 2011-12© MITCOE Mechanical Engineering
  • 4.
    Output Enter thefunction : x*sin(x)+cos(x) Enter the derivative of function : x*cos(x) Enter second order derivative : cos(x)-(x*sin(x)) Enter number of significant digits: 5 -2.7984 Enter your initial guess for root : 6 BY MODIFIED NEWTON-RAPHSON METHOD: Time epsilon_a epsilon_t epsilon_s 6.117645e+000 1.923040 318.613323399 0.000500 6.121248e+000 0.058870 318.742096720 0.000500 6.121250e+000 0.000035 318.742173765 0.000500 The root of the equation is : 6.121250 Third Year Mechanical Engineering Computer Oriented Numerical Methods 2011-12© MITCOE Mechanical Engineering
  • 5.
    Assignment No: 3 Statement:Write down the Matlab Program using successive approximation method for any equation. Solution: Input : clc; clear; g=input('Enter the function:','s'); f=inline(g); % Defining function n=input('Enter number of significant digits: '); es=(0.5*10^(2-n)); % Stopping criteria ea=100; t0=0; t=input('Enter initial guess: '); tr=fzero((f),t0); % Calculating true roots disp (tr); head1=sprintf('BY SUCCESSIVE APPROXIMATION METHOD:'); disp(head1); head=sprintf('Time tttttepsilon_a ttttt epsilon_t ttttt epsilon_s '); disp(head); while (ea>=es) temp=t; t=f(t); ea=abs((t-temp)/t)*100; % Calc approximate error et=abs((tr-t)/tr)*100; % Calc true error table=sprintf('%d ttt %ftttt %4.9f ttt %f ttt %f',t,ea,et,es); disp(table); end Third Year Mechanical Engineering Computer Oriented Numerical Methods 2011-12© MITCOE Mechanical Engineering
  • 6.
    Output : Enter thefunction:(exp(-x)-x) Enter number of significant digits: 2 Enter initial guess: 0 BY SUCCESSIVE APPROXIMATION METHOD: 0.567143290409784 Third Year Mechanical Engineering Computer Oriented Numerical Methods 2011-12© MITCOE Mechanical Engineering
  • 7.
    Assignment No: 4 Statement:Write down the Matlab Program using Gauss Naïve elimination method. Solution: Input : clc; clear all; a=input('enter matrix A[]: ') b=input('enter column matrix B[]: ') [m,n]=size(a); % determines size of matrix. if (m~=n) error('Matrix Must Be Square!'); end %forward elimination for k=1:n-1 for i=k+1:n factor=a(i,k)/a(k,k); for j=k:n a(i,j)=a(i,j)-(factor*(a(k,j)));% calculates each element of matrix A. end b(i)=b(i)-factor*(b(k)); % calculates each element of matrix B. end disp (a); end disp (a); disp (b); % backward substitution for i=n:-1:1 x(i)=b(i)/a(i,i); % calculates values of unknown matrix. for j=1:i-1 b(j)=b(j)-x(i)*a(j,i); end end disp('VALUES ARE:') disp(x) Third Year Mechanical Engineering Computer Oriented Numerical Methods 2011-12© MITCOE Mechanical Engineering
  • 8.
    Output : enter matrixA[]: [1 -1 1 ;3 4 2 ; 2 1 1 ] a = 1 -1 1 3 4 2 2 1 1 enter column matrix B[]: [6 9 7] b = 6 9 7 1.0000 -1.0000 1.0000 0 7.0000 -1.0000 0 0 -0.5714 6.0000 -9.0000 -1.1429 VALUES ARE: 3.0000 -1.0000 2.0000 Third Year Mechanical Engineering Computer Oriented Numerical Methods 2011-12© MITCOE Mechanical Engineering
  • 9.
    Assignment No: 5 Statement:Write down the Matlab Program using Gauss with partial pivoting method. Solution: Input : clc; clear all; a=input('enter matrix A[]: '); b=input('enter column matrix B[]: '); [m,n]=size(a); % calculates size of matrix A. if (m~=n) error('Matrix Must Be Square!'); end %pivoting for k=1:n-1 [xyz,i]=max(abs(a(k:n,k))); % finds maximum element in matrix A. ipr=i+k-1; if ipr~=k a([k,ipr],:)=a([ipr,k],:); % interchanging of rows. b([k,ipr],:)=b([ipr,k],:); % interchanging of rows. end %forward elimination for i=k+1:n factor=a(i,k)/a(k,k); for j=k:n a(i,j)=a(i,j)-(factor*(a(k,j))); % calculates each element of matrix A. end b(i)=b(i)-factor*(b(k)); % calculates each element of matrix B. end disp (a); end %disp (a); disp (b); % backward substitution for i=n:-1:1 x(i)=b(i)/a(i,i); % calculates values of unknown matrix. for j=1:i-1 b(j)=b(j)-x(i)*a(j,i); end end disp('VALUES ARE:') disp(x) Third Year Mechanical Engineering Computer Oriented Numerical Methods 2011-12© MITCOE Mechanical Engineering
  • 10.
    Output : enter matrixA[]: [2 -6 -1;-3 -1 7;-8 1 -2] enter column matrix B[]: [-38;-34;-20] -8.00000000000000 1.00000000000000 -2.00000000000000 0 -1.37500000000000 7.75000000000000 0 -5.75000000000000 -1.50000000000000 -8.00000000000000 1.00000000000000 -2.00000000000000 0 -5.75000000000000 -1.50000000000000 0 0 8.10869565217391 -20.00000000000000 -43.00000000000000 -16.21739130434783 VALUES ARE: 4 8 -2 Third Year Mechanical Engineering Computer Oriented Numerical Methods 2011-12© MITCOE Mechanical Engineering
  • 11.
    Assignment No: 6 Statement:Write down the Matlab Program using Thomas Algorithm method. Solution: Input : clc; clear; %format long; e=input('Enter the value of e, ie. subdiagonal vector :'); f=input('Enter the value of f, ie. diagonal vector :'); g=input('Enter the value of g, ie. superdiagonal vector :'); r=input('Enter the value of r, ie. value vector :'); n=length(e); % Size of matrix e for k=1:n factor=e(k)/f(k); % Multiplying factor f(k+1)=f(k+1)-factor*g(k); % Transforming diagonal vector r(k+1)=r(k+1)-factor*r(k); % Transforming value vector end x(n+1)=r(n+1)/f(n+1); % Transforming unknown vector for k=n:-1:1 x(k)=(r(k)-g(k)*x(k+1))/f(k); % Finding values of unknowns end disp('VALUES ARE:'); disp (x) Output : Enter the value of e, ie. subdiagonal vector :[-.4;-.4] Enter the value of f, ie. diagonal vector :[0.8;0.8;0.8] Enter the value of g, ie. superdiagonal vector :[-.4;-.4] Enter the value of r, ie. value vector :[41;25;105] VALUES ARE: 173.7500 245.0000 253.7500 Third Year Mechanical Engineering Computer Oriented Numerical Methods 2011-12© MITCOE Mechanical Engineering
  • 12.
    Assignment No: 7 Statement:Write down the Matlab Program using Gauss Seidel without Relaxation method. Solution: Input : clc; clear all; format long; a = input('Enter Matrix A: '); b = input('Enter Column Matrix B: '); [m,n]= size(a); % calculates size of matrix A. if (m~=n) error('Matrix Must Be Square!'); end for i=1:n d(i)=b(i)/a(i,i); end d=d'; c=a; for i=1:n for j=1:n c(i,j)=a(i,j)/a(i,i); % factor. end c(i,i)=0; x(i)=0; end x=x'; disp (a); disp (b); disp (d); disp (c); p = input('Enter No. of Iterations: '); for k=1:p for i=1:n x(i)=d(i)-c(i,:)*x(:,1); % finds unknown value. end disp (x); end Third Year Mechanical Engineering Computer Oriented Numerical Methods 2011-12© MITCOE Mechanical Engineering
  • 13.
    Third Year MechanicalEngineering Computer Oriented Numerical Methods 2011-12© MITCOE Mechanical Engineering
  • 14.
    Output : Enter MatrixA: [3 -0.1 -0.2;0.1 7 -.3;0.3 -0.2 10] Enter Column Matrix B: [7.85;-19.3;71.4] 3.00000000000000 -0.10000000000000 -0.20000000000000 0.10000000000000 7.00000000000000 -0.30000000000000 0.30000000000000 -0.20000000000000 10.00000000000000 7.85000000000000 -19.30000000000000 71.40000000000001 0 -0.03333333333333 -0.06666666666667 0.01428571428571 0 -0.04285714285714 0.03000000000000 -0.02000000000000 0 Enter No. of Iterations: 3 2.61666666666667 -2.79452380952381 7.00560952380952 2.99055650793651 -2.49962468480726 7.00029081106576 3.00003189791081 -2.49998799235305 6.99999928321562 Third Year Mechanical Engineering Computer Oriented Numerical Methods 2011-12© MITCOE Mechanical Engineering
  • 15.
    Third Year MechanicalEngineering Computer Oriented Numerical Methods 2011-12© MITCOE Mechanical Engineering
  • 16.
    Assignment No: 8 Statement:Write down the Matlab Program using Gauss Seidel with relaxation method. Solution: Input : clc; clear all; a=input('enter matrix A[]: '); b=input('enter column matrix B[]: '); [m,n]=size(a); % calculates size of matrix A. if (m~=n) error('Matrix Must Be Square!'); end %pivoting for k=1:n-1 [xyz,i]=max(abs(a(k:n,k))); % finds maximum element in matrix A. ipr=i+k-1; if ipr~=k a([k,ipr],:)=a([ipr,k],:); % interchanging of rows. b([k,ipr],:)=b([ipr,k],:); % interchanging of rows. end end for i=1:n d(i)=b(i)/a(i,i); end d=d'; c=a; for i=1:n for j=1:n c(i,j)=a(i,j)/a(i,i); % factor. end c(i,i)=0; x(i)=0; end x=x'; disp (a); disp (b); disp (d); disp (c); lambda = input('Enter the value of weighting factor: '); es=0.05; % stopping criteria. ea(i)=100; head=sprintf('tttttttttValue of x ttttttttttttttValue of ea '); disp(head); while (ea(i)>=es) for i=1:n y=x(i); x(i)=d(i)-c(i,:)*x(:,1); x(i)=lambda*x(i)+(1-lambda)*y; % calculates unknown value. Third Year Mechanical Engineering Computer Oriented Numerical Methods 2011-12© MITCOE Mechanical Engineering
  • 17.
    ea(i)=abs((x(i)-y)/x(i))*100; end table1=sprintf('%d ttt %ftttt %4.9f ttt%f ttt %ftttt %4.9f',x,ea); disp(table1); end Output : enter matrix A[]: [-3 1 12;6 -1 -1;6 9 1] enter column matrix B[]: [50;3;40] 6 -1 -1 6 9 1 -3 1 12 3 40 50 0.5000 4.4444 4.1667 0 -0.1667 -0.1667 0.6667 0 0.1111 -0.2500 0.0833 0 Enter the value of weighting factor: 0.95 Third Year Mechanical Engineering Computer Oriented Numerical Methods 2011-12© MITCOE Mechanical Engineering
  • 18.
    Value of x Value of ea 4.750000e-001 3.921389 3.760702546 100.000000 100.000000 100.000000000 1.715081e+000 2.935111 4.321337313 72.304517 33.602766 12.973640471 1.709692e+000 2.830032 4.356407772 0.315233 3.712986 0.805031598 1.698338e+000 2.828267 4.355604413 0.668543 0.062401 0.018444248 Third Year Mechanical Engineering Computer Oriented Numerical Methods 2011-12© MITCOE Mechanical Engineering
  • 19.
    Assignment No: 42 Statement:Write down the Matlab Program to fit curve y = a0 + a1*x by using least square techniques for given set of points. Solution: Input : clc; clear all; x=input('Enter row matrix x : '); y=input('Enter row matrix y : '); [m,n]=size(x); xy(1,1)=0; i=1; X=0; Y=0; XY=0; Xsqr=0; while i<=n; xy(1,i)=x(1,i)*y(1,i); xsqr(1,i)=x(1,i)^2; X=X+x(1,i); % To calculate summation of x Y=Y+y(1,i); % To calculate summation of y XY=XY+xy(1,i); % To calculate summation of x*y Xsqr=Xsqr+xsqr(1,i); % To calculate summation of x^2 i=i+1; end disp(x); disp(y); a1=(n*XY-Y*X)/(n*Xsqr-X^2); a0=(Y*Xsqr-X*XY)/(n*Xsqr-X^2); ym=Y/n; sr(1,1)=0;j=1; while j<=n sr(1,j)=(y(1,j)-a0-a1*x(1,j))^2; % To calculate sr for each x st(1,j)=(y(1,j)-ym)^2; % To calculate st for each x j=j+1; end SR=sum(sr); ST=sum(st); r2=(ST-SR)/ST s=sprintf('Best fit curve (straight line) for above data is given by : y = %f * x + %f',a1,a0); disp(s); xp=linspace(min(x),max(x)); yp=a0+a1*xp; plot(x,y,'o',xp,yp); xlabel('values of x'); ylabel('values of y'); title('y=a0+a1*x'); Third Year Mechanical Engineering Computer Oriented Numerical Methods 2011-12© MITCOE Mechanical Engineering
  • 20.
    grid on; Output : Enterrow matrix x : [1.0 2.0 3.0 4.0 5.0 6.0 7.0] Enter row matrix y : [0.5 2.5 2.0 4.0 3.5 6.0 5.5] 1 2 3 4 5 6 7 0.5000 2.5000 2.0000 4.0000 3.5000 6.0000 5.5000 r2 = 0.8683 Best fit curve (straight line) for above data is given by : y = 0.839286 * x + 0.071429 y=a0+a1*x 6 5 4 values of y 3 2 1 0 1 2 3 4 5 6 7 values of x Third Year Mechanical Engineering Computer Oriented Numerical Methods 2011-12© MITCOE Mechanical Engineering
  • 21.
    Assignment No: 9 Statement:Write down the Matlab Program to fit curve y = a0 + a1*x+a2x2 by using least square techniques for given set of points. Solution: Input : clc; clear all; x = input('Enter values of x in row matrix form : '); y = input('Enter values of y in row matrix form : '); [m,n]=size(x); sx = sum(x); sy = sum(y); sx2 = sum(x.*x); sxy = sum(x.*y); sx2y = sum(x.*x.*y); sx3 = sum(x.*x.*x); sx4 = sum(x.*x.*x.*x); a = [sx2 sx n; sx3 sx2 sx; sx4 sx3 sx2]; b = [sy; sxy; sx2y]; z=inv(a)*b; s=sprintf('Best fit curve (Quadratic) for above data is given by :y = %f + %f * x + %f * x^2 ',z(1),z(2),z(3)); disp(s); xp = linspace(min(x),max(x)); yp = z(3)*(xp.*xp)+z(2)*xp+z(1); plot(x,y,'o',xp,yp); grid on; xlabel('Values of x'); ylabel('Values of function'); title('y=a0+ a1*x+ a2*(x^2)'); Third Year Mechanical Engineering Computer Oriented Numerical Methods 2011-12© MITCOE Mechanical Engineering
  • 22.
    Output : Enter valuesof x in row matrix form : [0.075 0.5 1 1.2 1.7 2.0 2.3] Enter values of y in row matrix form : [600 800 1200 1400 2050 2650 3750] Best fit curve (Quadratic) for above data is given by :y = 643.601494 + - 218.884701 * x + 685.248397 * x^2 y=a0+ a1*x+ a2*(x 2) 4000 3500 3000 Values of function 2500 2000 1500 1000 500 0 0.5 1 1.5 2 2.5 Values of x Third Year Mechanical Engineering Computer Oriented Numerical Methods 2011-12© MITCOE Mechanical Engineering
  • 23.
    Assignment No: 10 Statement:Write down the Matlab Program to fit curve y = a1*(xb1) by using least square techniques for given set of points. Solution: Input : clc; clear all; xa=input('Enter row matrix x : '); ya=input('Enter row matrix y : '); [m,n]=size(xa); xy(1,1)=0; y(1,1)=0; i=1; X=0; Y=0; XY=0; Xsqr=0; while (i<=n) y(1,i)=log10(ya(1,i)); % To calculate log of y x(1,i)=log10(xa(1,i)); % To calculate log of x xy(1,i)=x(1,i)*y(1,i); xsqr(1,i)=x(1,i)^2; X=X+x(1,i); % To calculate summation of x Y=Y+y(1,i); % To calculate summation of y XY=XY+xy(1,i); % To calculate summation of x*y Xsqr=Xsqr+xsqr(1,i); % To calculate summation of x^2 i=i+1; end disp(xa); disp(ya) beta=(n*XY-Y*X)/(n*Xsqr-X^2); a0=(Y*Xsqr-X*XY)/(n*Xsqr-X^2); alpha=10^(a0); % To calculate co-eff of x^a0 ym=Y/n; sr(1,1)=0;j=1; while j<=n sr(1,j)=(y(1,j)-a0-beta*x(1,j))^2; % To calculate sr for each x Third Year Mechanical Engineering Computer Oriented Numerical Methods 2011-12© MITCOE Mechanical Engineering
  • 24.
    st(1,j)=(y(1,j)-ym)^2; % To calculate st for each x j=j+1; end SR=sum(sr); ST=sum(st); r2=(ST-SR)/ST s=sprintf('Best fit curve (polynomial) for above data is given by : y = %f * x^(%f) ',alpha,beta); disp(s); xp = linspace(min(x),max(x)); yp = (xp.^beta)*alpha; plot(xa,ya,'o') hold on plot(xp,yp) grid on; xlabel('values of x'); ylabel('values of y'); title('y=alpha*x^(beta)'); Output : Enter row matrix x : [26.67 93.33 148.89 315.56] Enter row matrix y : [1.35 0.085 0.012 0.00075] 26.6700 93.3300 148.8900 315.5600 1.3500 0.0850 0.0120 0.0008 r2 = 0.9757 Best fit curve (polynomial) for above data is given by : y = 38147.936083 * x^(-3.013376) Third Year Mechanical Engineering Computer Oriented Numerical Methods 2011-12© MITCOE Mechanical Engineering
  • 25.
    y=alpha*(x)b 2 1.8 1.6 1.4 1.2 values of y 1 0.8 0.6 0.4 0.2 0 0 50 100 150 200 250 300 350 values of x Third Year Mechanical Engineering Computer Oriented Numerical Methods 2011-12© MITCOE Mechanical Engineering
  • 26.
    Assignment No: 41 Statement:Write down the Matlab Program to fit curve y = a1 * e (b1*x) by using least square techniques for given set of points. Solution: Input : clc; clear all; x=input('Enter row matrix x : '); ya=input('Enter row matrix y : '); [m,n]=size(x); % Defining size of matrix x xy(1,1)=0; y(1,1)=0; % Defining matrix xy & y i=1; X=0; Y=0; XY=0; Xsqr=0; % Setting initial condition for loop while i<=n; y(1,i)=log(ya(1,i)); xy(1,i)=x(1,i)*y(1,i); xsqr(1,i)=x(1,i)^2; X=X+x(1,i); Y=Y+y(1,i); XY=XY+xy(1,i); Xsqr=Xsqr+xsqr(1,i); i=i+1; end disp(x); disp(ya); a1=(n*XY-Y*X)/(n*Xsqr-X^2); a0=(Y*Xsqr-X*XY)/(n*Xsqr-X^2); alpha=exp(a0); ym=Y/n; % Finding mean sr(1,1)=0;j=1; while j<=n; sr(1,j)=(y(1,j)-a0-a1*x(1,j))^2; st(1,j)=(y(1,j)-ym)^2; j=j+1; Third Year Mechanical Engineering Computer Oriented Numerical Methods 2011-12© MITCOE Mechanical Engineering
  • 27.
    end xp = linspace(min(x),max(x)); % Condition for graph yp= alpha*exp(a1*xp); % Given function SR=sum(sr); ST=sum(st); r2=(ST-SR)/ST % Co-efficient of determination s=sprintf('Best fit curve (exponential) for above data is given by : y = %f * e^(%f * x) ',alpha,a1); disp(s); plot(x,ya,'o',xp,yp) % Plots function & best fitted curve simultaneously grid on; xlabel('values of x'); % Defining specifications of graph ylabel('values of y'); title('y=alpha*e^(beta*x)'); grid on; % To display grid on graph Output : Enter row matrix x : [0.4 0.8 1.2 1.6 2.0 2.3] Enter row matrix y : [800 975 1500 1950 2900 3600] 0.4000 0.8000 1.2000 1.6000 2.0000 2.3000 800 975 1500 1950 2900 3600 r2 = 0.9933 Best fit curve (exponential) for above data is given by : y = 546.590939 * e^(0.818651 * x) Third Year Mechanical Engineering Computer Oriented Numerical Methods 2011-12© MITCOE Mechanical Engineering
  • 28.
    y=alpha*e(beta*x) 4000 3500 3000 values of y 2500 2000 1500 1000 500 0.4 0.6 0.8 1 1.2 1.4 1.6 1.8 2 2.2 2.4 values of x Third Year Mechanical Engineering Computer Oriented Numerical Methods 2011-12© MITCOE Mechanical Engineering
  • 29.
    Assignment No: 11 Statement:Write down the Matlab Program for Lagrange Interpolation. Solution: Input : clc; clear all; x = input('Enter the of Values of x: '); y = input('Enter the of Values of y: '); u = input('Value of x at which y is to be evaluated: '); n = length(x); % Size of matrix x p=1; s=0; for i=1:n p=y(i); for j=1:n if (i~=j) % Condition for inequality p=p*(u-x(j))/(x(i)-x(j)); % Formula end end s=s+p; % Summation end fprintf('n Value of y at required x is : %f ',s); Output : Enter the of Values of x: [1 4 5 7] Enter the of Values of y: [21.746 438.171 1188.9147 8775.011] Value of x at which y is to be evaluated: 4.2 Value of y at required x is : 490.360287 Third Year Mechanical Engineering Computer Oriented Numerical Methods 2011-12© MITCOE Mechanical Engineering
  • 30.
    Assignment No: 12 Statement:Write down the Matlab Program for Newton-Gregory Forward Difference Interpolation. Solution: Input : clc; clear all; x=input('Enter row matrix x : '); y=input('Enter row matrix y : '); X=input('Enter value of x at which value of function is to be calculated : '); [m,n]=size(x); dx=diff(x); % Spatial diff.(for equally spaced data) d(1,1)=y(1,1); disp(x); disp(y); for j=1:(n-1) dy=diff(y); % Delta matrix disp(dy); d(j+1)=dy(1); % Stores 1st value of delta matrix. y=dy; end alpha=(X-x(1))/dx(1); % Value of alpha is calculated. a(1,1)=1; prod=1; for k=1:(n-2) prod=prod*(alpha-k+1); a(k+1)=prod; end func=0; for i=1:n-1 fx=a(i)*d(i)/(factorial(i-1)); func=func+fx; end Third Year Mechanical Engineering Computer Oriented Numerical Methods 2011-12© MITCOE Mechanical Engineering
  • 31.
    s=sprintf('Value of functioncalculated by N-G forward interpolation : %f',func); disp(s); Output : Enter row matrix x : [2 3 4 5 6 7 8 9] Enter row matrix y : [19 48 99 178 291 444 643 894] Enter value of x at which value of function is to be calculated : 3.5 2 3 4 5 6 7 8 9 19 48 99 178 291 444 643 894 29 51 79 113 153 199 251 22 28 34 40 46 52 6 6 6 6 6 0 0 0 0 0 0 0 0 0 0 Value of function calculated by N-G forward interpolation : 70.375000 Third Year Mechanical Engineering Computer Oriented Numerical Methods 2011-12© MITCOE Mechanical Engineering
  • 32.
    Assignment No: 13 Statement:Write down the Matlab Program for Newton-Gregory Backward Difference Interpolation. Solution: Input : clc; clear all; x=input('Enter row matrix x : '); y=input('Enter row matrix y : '); X=input('Enter value of x at which value of function is to be calculated : '); [m,n]=size(x); dx=diff(x); % Spatial diff.(for equally spaced data) d(1,1)=y(n); newx(1,n:-1:1)=x(1,1:n); % Reversing order of matrix x so that nth value is brought 1st. newy(1,n:-1:1)=y(1,1:n); % Reversing order of matrix y so that nth value is brought 1st. disp(newx) disp(newy) for j=1:(n-1) dy=diff(newy); % Delta matrix disp(dy); d(j+1)=dy(1); % Stores 1st value of delta matrix. newy=dy; end alpha=(x(n)-X)/dx(1); % Value of alpha is calculated. a(1,1)=1; prod=1; for k=1:(n-2) prod=prod*(alpha-k+1); a(k+1)=prod; end Third Year Mechanical Engineering Computer Oriented Numerical Methods 2011-12© MITCOE Mechanical Engineering
  • 33.
    func=0; for i=1:n-1 fx=a(i)*d(i)/(factorial(i-1)); func=func+fx; end s=sprintf('Value of function calculated by N-G backward interpolation : %f',func); disp(s); Output : Enter row matrix x : [0.1 0.2 0.3 0.4 0.5] Enter row matrix y : [1.4 1.56 1.76 2 2.28] Enter value of x at which value of function is to be calculated : 0.25 0.5000 0.4000 0.3000 0.2000 0.1000 2.2800 2.0000 1.7600 1.5600 1.4000 -0.2800 -0.2400 -0.2000 -0.1600 0.0400 0.0400 0.0400 1.0e-015*0.2220 -0.2220 -4.4409e-016 Value of function calculated by N-G backward interpolation : 1.655000 Third Year Mechanical Engineering Computer Oriented Numerical Methods 2011-12© MITCOE Mechanical Engineering
  • 34.
    Assignment No: 14 Statement:Write down the Matlab Program for Hermite interpolation method. Solution: Input : clc; clear all; disp('HERMITE INTERPOLATION'); x=input('Enter the values of x: '); xu=input('Enter the value unknown of x: '); fx=input('Enter the values of fx: '); dfx=input('Enter the values of dfx: '); n=size(x); % Size of matrix sum=0;suma=0;sumb=0; for i=1:n pro=1; pro1=1; for j=1:n if i~=j pro=pro*(xu-x(j))/(x(i)-x(j)); % Lagrange formulation of unknown x. pro1=pro1*(x(i)-x(j)); % Derivative of Lagrange term end end L(i,1)=pro; % Lagrange term dL(i,1)=pro1; % Derivative of Lagrange term end for k=1:n suma=suma+(1-2*(xu-x(k))*dL(k))*((L(k))^2)*fx(k); % Summation sumb=sumb+(xu-x(k))*((L(k))^2)*dfx(k); end sumf=suma+sumb; disp('The value of fx at unknown x is: '); disp(sumf); Output: HERMITE INTERPOLATION Enter the values of x: [0;1] Enter the value unknown of x: 0.4 Enter the values of fx: [0;1] Enter the values of dfx: [0;2] The value of fx at unknown x is: 0.1600 Third Year Mechanical Engineering Computer Oriented Numerical Methods 2011-12© MITCOE Mechanical Engineering
  • 35.
    Third Year MechanicalEngineering Computer Oriented Numerical Methods 2011-12© MITCOE Mechanical Engineering
  • 36.
    Assignment No: 15 Statement:Write down the Matlab Program for interpolation by Cubic spline. Solution: Input : % Clearing Workspace clear all; clc; close; % Defining Input points x1=input('Enter matrix for values of x: '); y1=input('Enter matrix for values of y: '); xg=input('Enter value of x for which to find y: '); m1=size(x1); n=m1(1,2); x=x1'; y=y1'; scatter(x,y); hold on; % MATLAB function plotting Cubic Interpolation yy = spline(x,y,0:0.01:100); plot(x,y,'o',0:0.01:100,yy); % Defining end conditions f''(x)=0 @ 1st and last point M(1:n+1)=0; % First row of matrix to be solved A(1,1:3)=[2*(x(3)-x(1)) (x(3)-x(2)) 0]; B(1,1)=6*(y(3)-y(2))/(x(3)-x(2))-6*(y(2)-y(1))/(x(2)-x(1)); % Subsequent rows till n-2 if n>3 for l=2:n-2 A(l,l-1:l+1)=[(x(l+1)-x(l)) 2*(x(l+2)-x(l)) (x(l+2)-x(l+1))]; B(l,1)=6*(y(l+2)-y(l+1))/(x(l+2)-x(l+1))-6*(y(l+1)-y(l))/(x(l+1)- x(l)); end end % Last 1 row A(n-1,n-2:n-1)=[(x(n)-x(n-1)) 2*(x(n)-x(n-1))]; B(n-1,1)=-6*(y(n)-y(n-1))/(x(n)-x(n-1)); Third Year Mechanical Engineering Computer Oriented Numerical Methods 2011-12© MITCOE Mechanical Engineering
  • 37.
    % Finding othervalues of f''(x) N=GaussSoln(A,B); % Assigning Values to M for i=1:n-1 M(i+1)=N(i); end % Creating the interpolation function between intervals f=inline('Ma/6/(xb-xa)*(xb-xx)^3-Mb/6/(xb-xa)*(xa-xx)^3+(ya/(xb-xa)-Ma*(xb- xa)/6)*(xb-xx)-(yb/(xb-xa)-Mb*(xb-xa)/6)*(xa- xx)','xx','Ma','Mb','xa','xb','ya','yb'); % Ploting the spline in intervals xn(1:1000)=0; yn(1:1000)=0; for i=1:n-1 j=1; dx=(x(i+1)-x(i))/1000; for k=x(i):dx:x(i+1) xn(j)=k; yn(j)=f(k,M(i),M(i+1),x(i),x(i+1),y(i),y(i+1)); j=j+1; end if xg>=x(i) && xg<=x(i+1) yg=f(xg,M(i),M(i+1),x(i),x(i+1),y(i),y(i+1)); end plot(xn,yn, 'LineWidth',2); xlim([min(x) max(x)]); ylim([min(y) max(y)]); end hold off; fprintf('@x=%f, y=%fn',xg,yg); GaussSoln: function Soln=GaussSoln(x,y) A1=x; B=y; n2=size(B); n=n2(1,1); clear x; clear y; if det(A1)==0 disp('Either no solution or infinitely many solutions.'); else A=A1; A(:,n+1)=B(1:n); Third Year Mechanical Engineering Computer Oriented Numerical Methods 2011-12© MITCOE Mechanical Engineering
  • 38.
    for i=1:n-1 for j=i:n-1 fac=A(j+1,i)/A(i,i); fac_mat=fac*A(i,:); A(j+1,:)=A(j+1,:)-fac_mat; end end i=0;j=0; if A(n,n)==0 an(n)=0; else an(n)=A(n,n+1)/A(n,n); end for i=n-1:-1:1 for j=n:-1:1 x(j)=an(j)*A(i,j); end y=sum(x); if y==0 an(i)=0; else an(i)=(A(i,n+1)-y)/A(i,i); end end end Soln=an; Output: Enter matrix for values of x: [1 2 3 4] Enter matrix for values of y: [0 0.3 0.48 0.6] Enter value of x for which to find y: 2.3 @x=2.300000, y=0.363014 Third Year Mechanical Engineering Computer Oriented Numerical Methods 2011-12© MITCOE Mechanical Engineering
  • 39.
    Third Year MechanicalEngineering Computer Oriented Numerical Methods 2011-12© MITCOE Mechanical Engineering
  • 40.
    Assignment No: 16 Statement:Write down the Matlab Program for Inverse Interpolation. Solution: Input : clc; clear all; x = input('Enter the of Values of x: '); y = input('Enter the of Values of y: '); r = input('Value of y at which x is to be evaluated: '); n = length(x); % determines size of matrix. p=1; s=0; for j=1:n for i=1:n if i==j continue; end numerator=r-y(i); denominator=y(j)-y(i); v(j)=numerator/denominator; p=p*v(j); end s=s+p*x(j); p=1; end fprintf('n Value is : %f ',s) Output : Enter the of Values of x: [0 1 2 3] Enter the of Values of y: [0 1 7 25] Value of y at which x is to be evaluated: 2 Value is : 1.716138 Third Year Mechanical Engineering Computer Oriented Numerical Methods 2011-12© MITCOE Mechanical Engineering
  • 41.
    Assignment No: 17 Statement:Write down the Matlab Program for Newton Forward Differentiation. Solution: Input : clc; clear all; x=input('Enter row matrix x : '); y=input('Enter row matrix y : '); r=input('Enter value of x at which value of function is to be calculated : '); [m,n]=size(x); p=1; h=diff(x); % Step size disp(x); disp(y); for j=1:n if (r==x(j)) p=j; end end d(1,1)=y(1,p); for j=1:(n-p) dy=diff(y); % Delta matrix disp(dy); y=dy; d(j+1)=y(1,p); % Stores p th value of delta matrix. end f=0; for k=1:n-1 fr=d(k+1)/k; f=f+((-1)^(k-1))*fr; end dx=(f/h(1)); s=sprintf('Value of dy/dx at %f is : % f',r,dx); disp (s); Third Year Mechanical Engineering Computer Oriented Numerical Methods 2011-12© MITCOE Mechanical Engineering
  • 42.
    Output : Enter rowmatrix x : [1.5 2 2.5 3 3.5 4] Enter row matrix y : [3.375 7 13.625 24 38.875 59] Enter value of x at which value of function is to be calculated : 1.5 1.5000 2.0000 2.5000 3.0000 3.5000 4.0000 3.3750 7.0000 13.6250 24.0000 38.8750 59.0000 3.6250 6.6250 10.3750 14.8750 20.1250 3.0000 3.7500 4.5000 5.2500 0.7500 0.7500 0.7500 0 0 0 Value of dy/dx at 1.500000 is : 4.750000 Third Year Mechanical Engineering Computer Oriented Numerical Methods 2011-12© MITCOE Mechanical Engineering
  • 43.
    Assignment No: 18 Statement:Write down the Matlab Program for Newton Backward Differentiation. Solution: Input : clc; clear all; xin=input('Enter row matrix x : '); yin=input('Enter row matrix y : '); r=input('Enter value of x at which value of function is to be calculated : '); [m,n]=size(xin); p=1; h=diff(xin); % Step size y(1,n:-1:1)=yin(1,1:n); % Reversing order of matrix y so that nth value is brought 1st. x(1,n:-1:1)=xin(1,1:n); % Reversing order of matrix x so that nth value is brought 1st. disp(x) disp(y) for j=1:n if (r==x(j)) p=j; end end d(1,1)=y(1,p); for j=1:(n-p) dy=diff(y); % Delta matrix y=(-1)*dy; d(j+1)=(y(1,p)); % Stores p th value of delta matrix. disp(y); end f=0; for k=1:n-1 fr=d(k+1)/k; f=f+fr; end dx=(f/h(1)); s=sprintf('Value of dy/dx at %f is : % f',r,dx); disp (s); Third Year Mechanical Engineering Computer Oriented Numerical Methods 2011-12© MITCOE Mechanical Engineering
  • 44.
    Output : Enter rowmatrix x : [0 10 20 30 40] Enter row matrix y : [1 0.984 0.939 0.866 0.766] Enter value of x at which value of function is to be calculated : 40 40 30 20 10 0 0.7660 0.8660 0.9390 0.9840 1.0000 -0.1000 -0.0730 -0.0450 -0.0160 -0.0270 -0.0280 -0.0290 0.0010 0.0010 -2.2204e-016 Value of dy/dx at 40.000000 is : -0.011317 Third Year Mechanical Engineering Computer Oriented Numerical Methods 2011-12© MITCOE Mechanical Engineering
  • 45.
    Assignment No: 19 Statement:Write down the Matlab Program using Trapezoidal rule(single segment) for any function. Solution: Input : clear; clc; fprintf('NUMERICAL INTEGRATION BY TRAPEZOIDAL RULE nn'); x=input('Enter a function to integrate f(x)=','s'); a=input('Enter Lower Limit: '); b=input('Enter Upper Limit: '); n=2; % No. of points y=inline(x); % Defining function h=(b-a)/n; % Step size S=0; for i=1:n-1; t=2*y(a+i*h); S=S+t; end A=h/2*(y(a)+y(b)+S); % Calculation of area fprintf('nAnswer= %fn',A); Output : NUMERICAL INTEGRATION BY TRAPEZOIDAL RULE Enter a function to integrate f(x)=4*x+2 Enter Lower Limit: 1 Enter Upper Limit: 4 Answer= 36.000000 Third Year Mechanical Engineering Computer Oriented Numerical Methods 2011-12© MITCOE Mechanical Engineering
  • 46.
    Assignment No: 20 Statement:Write down the Matlab Program using Trapezoidal rule(multiple segment) for any function. Solution: Input : clear; clc; fprintf('NUMERICAL INTEGRATION BY TRAPEZOIDAL RULE nn'); x=input('Enter a function to integrate f(x)=','s'); a=input('Enter Lower Limit: '); b=input('Enter Upper Limit: '); n=input('enter no. of segments'); y=inline(x); % Defining function h=(b-a)/n; % Step size S=0; for i=1:n-1; t=2*y(a+i*h); S=S+t; end A=h/2*(y(a)+y(b)+S); % Calculation of area fprintf('nAnswer= %fn',A); Output : NUMERICAL INTEGRATION BY TRAPEZOIDAL RULE Enter a function to integrate f(x)=4*x+2 Enter Lower Limit: 1 Enter Upper Limit: 4 enter no. of segments6 Answer= 36.000000 Third Year Mechanical Engineering Computer Oriented Numerical Methods 2011-12© MITCOE Mechanical Engineering
  • 47.
    Third Year MechanicalEngineering Computer Oriented Numerical Methods 2011-12© MITCOE Mechanical Engineering
  • 48.
    Assignment No: 21 Statement:Write down the Matlab Program using Simpson’s 1/3rd (single segment) rule for any function. Solution: Input : clear; clc; fprintf('NUMERICAL INTEGRATION BY SIMPSONS 1/3 RULE nn'); x=input('Enter a function to integrate f(x)=','s'); a=input('Enter Lower Limit: '); b=input('Enter Upper Limit: '); n=2; % No. of segment y=inline(x); h=(b-a)/n; S=0; for i=1:n-1; if mod(i,2)==1 % Condition for even segments t=4*y(a+i*h); else t=2*y(a+i*h); end S=S+t; end A=h/3*(y(a)+y(b)+S); fprintf('nAnswer= %fn',A); Output : NUMERICAL INTEGRATION BY SIMPSONS 1/3 RULE Enter a function to integrate f(x)=exp(x) Enter Lower Limit: 0 Enter Upper Limit: 4 Answer= 44.247402 Third Year Mechanical Engineering Computer Oriented Numerical Methods 2011-12© MITCOE Mechanical Engineering
  • 49.
    Assignment No: 22 Statement:Write down the Matlab Program using Simpson’s 1/3rd (multiple segment) rule for any function. Solution: Input : clear; clc; fprintf('NUMERICAL INTEGRATION BY SIMPSONS 1/3 RULE nn'); x=input('Enter a function to integrate f(x)=','s'); a=input('Enter Lower Limit: '); b=input('Enter Upper Limit: '); n=input(‘Enter no. of divisions: ’); y=inline(x); h=(b-a)/n; S=0; for i=1:n-1; if mod(i,2)==1 t=4*y(a+i*h); else t=2*y(a+i*h); end S=S+t; end A=h/3*(y(a)+y(b)+S); fprintf('nAnswer= %fn',A); Output : NUMERICAL INTEGRATION BY SIMPSONS 1/3 RULE Enter a function to integrate f(x)=exp(x) Enter Lower Limit: 0 Enter Upper Limit: 4 enter no.of divisions:5 Answer= 44.683772 Third Year Mechanical Engineering Computer Oriented Numerical Methods 2011-12© MITCOE Mechanical Engineering
  • 50.
    Assignment No: 23 Statement:Write down the Matlab Program using Simpson’s 3/8th rule for any function. Solution: Input : clear; clc; fprintf('NUMERICAL INTEGRATION BY SIMPSONS 3/8 RULE nn'); x=input('Enter a function to integrate f(x)=','s'); a=input('Enter Lower Limit: '); b=input('Enter Upper Limit: '); while mod(n,3)~=0 % Condition for no. of segments n=input('Enter No. of Divisions [Should be divisible by 3]: '); end y=inline(x); % Defining function h=(b-a)/n; % Step size S=0; for i=1:n-1; if mod(i,3)==0 % Decision statement for usage of formula t=2*y(a+i*h); else t=3*y(a+i*h); end S=S+t; end A=3*h/8*(y(a)+y(b)+S); % Area calculation fprintf('nAnswer= %fn',A); Output : Enter the function: 4*x-1 Initial Value of x :1 Final Value of x :4 Enter No. of Divisions [Should be divisible by 3]: 3 Answer: 27.000000>> Third Year Mechanical Engineering Computer Oriented Numerical Methods 2011-12© MITCOE Mechanical Engineering
  • 51.
    Assignment No: 24 Statement:Write down the Matlab Program for Combined Simpson’s Rule. Solution: Input : clear; clc; j=1; fprintf('NUMERICAL INTEGRATION BY MULTIPLE SIMPSONS RULE nn'); x=input('Enter a function to integrate f(x)=','s'); a=input('Enter Lower Limit: '); b=input('Enter Upper Limit: '); while j==1 n=input('Enter No. of Divisions [(n-3) divisible by 2]: '); % Condition for no. of segments if mod(n-3,2)==0 j=0; end end y=inline(x); h=(b-a)/n; S=0; if n>=3 for i=1:2; t=3*y(a+i*h); S=S+t; end A=3*h/8*(y(a)+y(a+3*h)+S); end S=0; for i=4:n-1; if mod(i,2)==0 t=4*y(a+i*h); else t=2*y(a+i*h); end S=S+t; end A=A+h/3*(y(a+3*h)+y(b)+S); fprintf('nAnswer= %fn',A); Third Year Mechanical Engineering Computer Oriented Numerical Methods 2011-12© MITCOE Mechanical Engineering
  • 52.
    OUTPUT: NUMERICAL INTEGRATION BYMULTIPLE SIMPSONS RULE Enter a function to integrate f(x)=x^0.1*(1.2-x)*(1-exp(20*(x-1))) Enter Lower Limit: 0 Enter Upper Limit: 2 Enter No. of Divisions [(n-3) divisible by 2]: 5 Answer= 55501691.391968 >> Third Year Mechanical Engineering Computer Oriented Numerical Methods 2011-12© MITCOE Mechanical Engineering
  • 53.
    Assignment No: 25 Statement:Write down the Matlab Program for Gauss-Legendre 2-pt method. Solution: Input : clear; clc; fprintf('NUMERICAL INTEGRATION BY GAUSS-LEGENDRE 2-POINT FORMULA nn'); x=input('Enter a function to integrate f(x)=','s'); a=input('Enter Lower Limit: '); b=input('Enter Upper Limit: '); f=inline(x); % Defining function c=(b-a)/2; % Constants d=(b+a)/2; % Constants x1=c/sqrt(3)+d; x2=-c/sqrt(3)+d; y1=f(x1); y2=f(x2); A=(y1+y2)*c; fprintf('nAnswer= %fn',A); OUTPUT: NUMERICAL INTEGRATION BY GAUSS-LEGENDRE 2-POINT FORMULA Enter a function to integrate f(x)=x^3+x-1 Enter Lower Limit: 1 Enter Upper Limit: 4 Answer= 68.250000 Third Year Mechanical Engineering Computer Oriented Numerical Methods 2011-12© MITCOE Mechanical Engineering
  • 54.
    Assignment No: 26 Statement:Write down the Matlab Program using Gauss Legendre 3-pt rule for any function. Solution: Input : clear; clc; fprintf('NUMERICAL INTEGRATION BY GAUSS-LEGENDRE 3-POINT FORMULA nn'); x=input('Enter a function to integrate f(x)=','s'); a=input('Enter Lower Limit: '); b=input('Enter Upper Limit: '); f=inline(x); % Defining function c=(b-a)/2; d=(b+a)/2; x1=c*sqrt(3/5)+d; x2=-c*sqrt(3/5)+d; x3=d; y1=f(x1); y2=f(x2); y3=f(x3); A=(5/9*y1+5/9*y2+8/9*y3)*c; fprintf('n Answer= %fn',A); Output : NUMERICAL INTEGRATION BY GAUSS-LEGENDRE 3-POINT FORMULA Enter a function to integrate f(x)=x^2-5*x+2 Enter Lower Limit: 3 Enter Upper Limit: 5 Answer= -3.333333 Third Year Mechanical Engineering Computer Oriented Numerical Methods 2011-12© MITCOE Mechanical Engineering
  • 55.
    Third Year MechanicalEngineering Computer Oriented Numerical Methods 2011-12© MITCOE Mechanical Engineering
  • 56.
    Assignment No: 27 Statement:Write down the Matlab Program using Double integration by trapezoidal rule for any function. Solution: Input : clear; clc; % Taking Input fprintf('DOUBLE INTEGRATION BY TRAPEZOIDAL RULE nn'); xy=input('Enter a function to integrate f(x,y)=','s'); ax=input('Enter Lower Limit of x: '); bx=input('Enter Upper Limit of x: '); ay=input('Enter Lower Limit of y: '); by=input('Enter Upper Limit of y: '); nx=input('No. of intervals for integration w.r.t. x: '); ny=input('No. of intervals for integration w.r.t. y: '); % Defining the function f=inline(xy); % Main Calculations h=(bx-ax)/nx; k=(by-ay)/ny; an=0; for i=0:nx-1 for j=0:ny-1 tr=f(ax+i*h,ay+j*k)+f(ax+i*h,ay+(j+1)*k)+f(ax+(i+1)*h,ay+(j+1)*k)+f(ax+(i+1)* h,ay+j*k); an=an+tr; end end A=h*k/4*an; fprintf('nAnswer= %fn',A); Third Year Mechanical Engineering Computer Oriented Numerical Methods 2011-12© MITCOE Mechanical Engineering
  • 57.
    Output : DOUBLE INTEGRATIONBY TRAPEZOIDAL RULE Enter a function to integrate f(x,y)=x+y Enter Lower Limit of x: 0 Enter Upper Limit of x: 2 Enter Lower Limit of y: 1 Enter Upper Limit of y: 3 No. of intervals for integration w.r.t. x: 2 No. of intervals for integration w.r.t. y: 2 Answer= 12.000000 Third Year Mechanical Engineering Computer Oriented Numerical Methods 2011-12© MITCOE Mechanical Engineering
  • 58.
    Assignment No: 28 Statement:Write down the Matlab Program using double integration by Simpson’s 1/3rd rule for any function. Solution: Input : clear; clc; % Taking Input fprintf('DOUBLE INTEGRATION BY SIMPSONS 1/3rd RULE nn'); xy=input('Enter a function to integrate f(x,y)=','s'); ax=input('Enter Lower Limit of x: '); bx=input('Enter Upper Limit of x: '); ay=input('Enter Lower Limit of y: '); by=input('Enter Upper Limit of y: '); nx=3; ny=3; while mod(nx,2)~=0 || mod(ny,2)~=0 nx=input('No. of intervals for integration w.r.t. x (Should be even): '); ny=input('No. of intervals for integration w.r.t. y (Should be even): '); end % Defining the function f=inline(xy); % Main Calculations h=(bx-ax)/nx; k=(by-ay)/ny; an=0; for i=0:2:nx-1 for j=0:2:ny-1 tr1=f(ax+i*h,ay+j*k)+f(ax+i*h,ay+(j+2)*k)+f(ax+(i+2)*h,ay+(j+2)*k)+f(ax+(i+2) *h,ay+j*k); tr2=f(ax+i*h,ay+(j+1)*k)+f(ax+(i+1)*h,ay+(j+2)*k)+f(ax+(i+2)*h,ay+(j+1)*k)+f( ax+(i+1)*h,ay+j*k); tr3=f(ax+(i+1)*h,ay+(j+1)*k); an=an+tr1+4*tr2+16*tr3; end end A=h*k/9*an; fprintf('nAnswer= %fn',A); Third Year Mechanical Engineering Computer Oriented Numerical Methods 2011-12© MITCOE Mechanical Engineering
  • 59.
    Output : DOUBLE INTEGRATIONBY SIMPSONS 1/3rd RULE Enter a function to integrate f(x,y)=x-y+1 Enter Lower Limit of x: 6 Enter Upper Limit of x: 14 Enter Lower Limit of y: 1 Enter Upper Limit of y: 5 No. of intervals for integration w.r.t. x (Should be even): 4 No. of intervals for integration w.r.t. y (Should be even): 4 Answer= 256.000000 Third Year Mechanical Engineering Computer Oriented Numerical Methods 2011-12© MITCOE Mechanical Engineering
  • 60.
    Assignment No: 29 Statement:Write down the Matlab Program for Euler Method. Solution: Input : clc; clear all; dydx=input('Emter A Function dy/dx : ','s'); x0=input('Enter The Initial Value of x :'); y0=input('Enter The Initial Value of y :'); xf=input('Enter Value of "x" At Which Value of "y" Is To Be Found: '); h=input('Enter Step Size :'); f=inline(dydx); % Defining function n=(xf-x0)/h; for i=1:n y(i) = y0 + h*(f(x0,y0)); % Evaluating function at given x & y y0 = y(i); x0 = x0 + h; end s=sprintf('n Value of y At x = %f Is : %f',xf,y(n)); disp(s); Output : Enter A Function dy/dx : (x+y)/((y^2)-(sqrt(x*y))) Enter The Initial Value of x :1.3 Enter The Initial Value of y :2 Enter Value of "x" At Which Value of "y" Is To Be Found: 1.8 Enter Step Size :.05 Value of y At x = 1.800000 Is : 2.578164 Third Year Mechanical Engineering Computer Oriented Numerical Methods 2011-12© MITCOE Mechanical Engineering
  • 61.
    Assignment No: 30 Statement:Write down the Matlab Program for Heun’s method. Solution: Input : clc; clear all; disp('HEUNS METHOD'); format long; dydx=input('nEnter The Function dy/dx : ','s'); x0=input('Enter The Initial Value of x: '); y0=input('Enter Initial Value of y: '); h=input('Enter step size: '); xf=input('Enter Value of x For Which y Is To Be Found: '); fprintf('n'); f=inline(dydx); n=(xf-x0)/h; for i=1:n yf = y0 + h*f(x0,y0); yff = y0 + h*(f(x0,y0) + f(x0+h,yf))/2; y0 = yff; x0 = x0 + h; s = sprintf('Value y = %f At x%d',yff,i); disp(s); end Output : HEUNS METHOD Enter The Function dy/dx : 4*exp(.8*x) - .5*y Enter The Initial Value of x: 0 Enter Initial Value of y: 2 Enter step size: 1 Enter Value of x For Which y Is To Be Found: 4 Value y = 6.701082 At x1 Value y = 16.319782 At x2 Value y = 37.199249 At x3 Value y = 83.337767 At x4 Third Year Mechanical Engineering Computer Oriented Numerical Methods 2011-12© MITCOE Mechanical Engineering
  • 62.
    Third Year MechanicalEngineering Computer Oriented Numerical Methods 2011-12© MITCOE Mechanical Engineering
  • 63.
    Assignment No: 31 Statement:Write down the Matlab Program for Modified Euler method. Solution: Input: clc; clear all; % Clears the workspace disp('MODIFIED EULER METHOD'); format long % Take the input from user eq=input('nEnter the diff. eqn in x and y: ','s'); s=inline(eq); y0=input('Enter y: '); x0=input('Enter x: '); xu=input('Enter unknown x: '); acc=input('Enter accuracy required: '); % Calculatoins h=(xu-x0)/2;n=2; for i=1:n x1=x0+h; y1=y0+h*s(x0,y0); y1n=y0+(h/2)*(s(x0,y0)+s(x1,y1)); dy=abs(y1-y1n); while dy>acc y1=y1n; y1n=y0+(h/2)*(s(x0,y0)+s(x1,y1)); dy=abs(y1-y1n); end x0=x1; y0=y1n; end % Prints the answer disp('The value of the diff eqn at unkown x is: '); disp(y1n); Third Year Mechanical Engineering Computer Oriented Numerical Methods 2011-12© MITCOE Mechanical Engineering
  • 64.
    Output: MODIFIED EULER METHOD Enter the diff. eqn in x and y: sqrt(x+y) Enter y: 2.2 Enter x: 1 Enter unknown x: 1.2 Enter accuracy required: 0.0001 The value of the diff eqn at unkown x is: 2.573186212370175 Third Year Mechanical Engineering Computer Oriented Numerical Methods 2011-12© MITCOE Mechanical Engineering
  • 65.
    Assignment No: 32 Statement:Write down the Matlab Program for Runge-Kutta 2nd order method. Solution: Input: clc; clear all; % Clears the workspace disp('RUNGE KUTTA METHOD 2ND ORDER'); format long % Takes the input from user eq=input('Enter the diff. eqn in x and y: ','s'); s=inline(eq); % Converts the i/p string into symbolic function y0=input('Enter y: '); x0=input('Enter x: '); xu=input('Enter unknown x: '); h=input('Enter step size: '); n=(xu-x0)/h; for i=1:n+1 x1=x0+h; y1=y0+h*s(x0,y0); c1=h*s(x0,y0); c2=h*s(x1,y1); c=(c1+c2)/2; yans=y0+c; y0=yans; x0=x1; end % Prints the answer disp('The value of the diff eqn at unkown x is: '); disp(yans); Third Year Mechanical Engineering Computer Oriented Numerical Methods 2011-12© MITCOE Mechanical Engineering
  • 66.
    Third Year MechanicalEngineering Computer Oriented Numerical Methods 2011-12© MITCOE Mechanical Engineering
  • 67.
    Output: RUNGE KUTTA METHOD2ND ORDER Enter the diff. eqn in x and y: -(y+x*y^2) Enter y: 1 Enter x: 0 Enter unknown x: 0.3 Enter step size: 0.1 The value of the diff eqn at unkown x is: 0.715327926979073 Third Year Mechanical Engineering Computer Oriented Numerical Methods 2011-12© MITCOE Mechanical Engineering
  • 68.
    Assignment No: 33 Statement:Write down the Matlab Program for Runge-Kutta 4th order method. Solution: Input: clc; clear all; % Clears the workspace disp('RUNGE KUTTA METHOD 4TH ORDER'); format long % Takes the input from user eq=input('Enter the diff. eqn in x and y: ','s'); s=inline(eq); % Converts the i/p string into symbolic function y0=input('Enter y: '); x0=input('Enter x: '); xu=input('Enter unknown x: '); h=input('Enter step size: '); % Calculation n=(xu-x0)/h; for i=1:n x1=x0+h; y1=y0+h*s(x0,y0); c1=h*s(x0,y0); c2=h*s((x0+(h/2)),(y0+(c1/2))); c3=h*s((x0+(h/2)),(y0+(c2/2))); c4=h*s(x1,(y0+c3)); c=(c1+2*c2+2*c3+c4)/6; yans=y0+c; y0=yans; x0=x1; end % Prints the answer disp('The value of the diff eqn at unkown x is: '); disp(yans); Third Year Mechanical Engineering Computer Oriented Numerical Methods 2011-12© MITCOE Mechanical Engineering
  • 69.
    Output: RUNGE KUTTA METHOD4TH ORDER Enter the diff. eqn in x and y: 0*x+y Enter y: 2 Enter x: 0 Enter unknown x: 0.2 Enter step size: 0.1 The value of the diff eqn at unkown x is: 2.442805141701389 Third Year Mechanical Engineering Computer Oriented Numerical Methods 2011-12© MITCOE Mechanical Engineering
  • 70.
    Assignment No: 34 Statement:Write down the Matlab Program for Milne’s correct prediction method . Solution: Input: clc; clear all; % Clears the workspace disp('MILNE PREDICTION'); format long % Take the input from user eq=input('Enter the 1st diff. eqn in x, y: ','s'); s=inline(eq); y=input('Enter y: '); x=input('Enter x: '); xu=input('Enter unknown x: '); h=input('Enter step size: '); %calculation n=(xu-x(4))/h; f1=s(x(2),y(2)); f2=s(x(3),y(3)); f3=s(x(4),y(4)); for i=1:n+1 y4pr=y(1)+(4*h/3)*(2*f1-f2+2*f3); f4pr=s(xu-h*(n-i),y4pr); y4cr=y(3)+(h/3)*(f2+4*f3+f4pr); if y4pr~=y4cr y4pr=y4cr; y4=y4cr; end f4=s(xu-h*(n-i),y4); f1=f2;f2=f3;f3=f4; y(1)=y(2); y(3)=y(4); yans=y4cr; end disp('The value of the diff eqn at unkown x is: '); disp(yans); Output: MILNE PREDICTION Enter the 1st diff. eqn in x, y: x-y+1 Enter y: [0;0.1951;0.3812;0.5591] Enter x: [1;1.1;1.2;1.3] Enter unknown x: 1.5 Enter step size: 0.1 Third Year Mechanical Engineering Computer Oriented Numerical Methods 2011-12© MITCOE Mechanical Engineering
  • 71.
    The value ofthe diff eqn at unkown x is: 0.893399346172840 Assignment No: 35 Statement: Write down the Matlab Program for Runge-Kutta simultaneous method. Solution: Input: clc; clear all; % Clears the workspace disp('RUNGE KUTTA METHOD 4TH ORDER FOR SIMLTANEOUS EQUATONS'); format long % Takes the input from user eq=input('Enter the 1st diff. eqn in x, y, z: ','s'); eq1=input('Enter the 2nd diff. eqn in x, y, z: ','s'); s=inline(eq,'x','y','z'); % Converts the i/p string into symbolic function s1=inline(eq1,'x','y','z'); % Converts the i/p string into symbolic function y0=input('Enter y: '); x0=input('Enter x: '); z0=input('Enter z: '); xu=input('Enter unknown x: '); h=input('Enter step size: '); % Calculation n=(xu-x0)/h; for i=1:n x1=x0+h; c1=h*s(x0,y0,z0); d1=h*s1(x0,y0,z0); c2=h*s((x0+(h/2)),(y0+(c1/2)),(z0+(d1/2))); d2=h*s1((x0+(h/2)),(y0+(c1/2)),(z0+(d1/2))); c3=h*s((x0+(h/2)),(y0+(c2/2)),(z0+(d2/2))); d3=h*s1((x0+(h/2)),(y0+(c2/2)),(z0+(d2/2))); c4=h*s(x1,(y0+c3),(z0+d3)); d4=h*s1(x1,(y0+c3),(z0+d3)); c=(c1+2*c2+2*c3+c4)/6; d=(d1+2*d2+2*d3+d4)/6; yans=y0+c; zans=z0+d; y0=yans; z0=zans; x0=x1; end % Prints the answer disp('The value of the diff eqn at unknown x is: '); disp(yans); Third Year Mechanical Engineering Computer Oriented Numerical Methods 2011-12© MITCOE Mechanical Engineering
  • 72.
    disp('The value ofthe differential at unknown x is: '); disp(zans); Third Year Mechanical Engineering Computer Oriented Numerical Methods 2011-12© MITCOE Mechanical Engineering
  • 73.
    Output: RUNGE KUTTA METHOD4TH ORDER FOR SIMLTANEOUS EQUATONS Enter the 1st diff. eqn in x, y, z: x+y*z Enter the 2nd diff. eqn in x, y, z: x^2-y^2 Enter y: 1 Enter x: 0 Enter z: 0.5 Enter unknown x: 1.2 Enter step size: 1.2 The value of the diff eqn at unknown x is: 1.352724056760832 The value of the differential at unknown x is: -0.775714711925248 Third Year Mechanical Engineering Computer Oriented Numerical Methods 2011-12© MITCOE Mechanical Engineering
  • 74.
    Assignment No: Statement: Writedown the Matlab Program for Adams Bashforth. Solution: Input: clear; clc; % Clears the work space % Get the input from user g=input('Enter the function dy/dx: ','s'); x=input('Enter values of x: '); y=input('Enter values of y: '); xg=input('Enter x at which value is to be found: '); h=input('Enter step size: '); f=inline(g); % Convert the input string into a symbolic function m=size(x); % Calculate the size of matrix x % Main calculation n=(xg-x(4))/h; for i=1:n ya=y(4)+(h/24)*(-9*(f(x(1),y(1)))+(37*(f(x(2),y(2))))- (59*(f(x(3),y(3))))+(55*(f(x(4),y(4))))); ya1=y(4)+(h/24)*((f(x(2),y(2)))- (5*(f(x(3),y(3))))+(19*(f(x(4),y(4))))+(9*f(x(4)+h,ya))); while(ya1~=ya) ya=ya1; ya1=y(4)+(h/24)*((f(x(2),y(2)))- (5*(f(x(3),y(3))))+(19*(f(x(4),y(4))))+(9*f(x(4)+h,ya))); end for j=1:m-1 x(j)=x(j+1); y(j)=y(j+1); end x(m)=x(m)+h; y(4)=ya1; end fprintf('The value at given x is : %f n',ya1); % Prints the answer Third Year Mechanical Engineering Computer Oriented Numerical Methods 2011-12© MITCOE Mechanical Engineering
  • 75.
    OUTPUT: Enter the functiondy/dx: 1+x*y^2 Enter values of x: [0 0.1 0.2 0.3] Enter values of y: [0.2 0.3003 0.4022 0.5075] Enter x at which value is to be found: 0.5 Enter step size: 0.1 The value at given x is : 0.740490 Third Year Mechanical Engineering Computer Oriented Numerical Methods 2011-12© MITCOE Mechanical Engineering
  • 76.
    Assignment No: 36 Statement:Write down the Matlab Program for Parabolic method. Solution: Input : % Program for Parabollic Equation (Schmidt Method) clear all; clc; a=1; b=1; % input xi=input('Enter initial value of x: '); xf=input('Enter final value of x: '); while a==1 h=input('Enter step size for x: '); co=(xf-xi)*10000/(h*10000); if mod(co,1)==0 a=0; end end ti=input('Enter initial value of t: '); tf=input('Enter final value of t: '); while b==1 k=input('Enter step size for t: '); ro=(tf-ti)*10000/(k*10000); if mod(ro,1)==0 b=0; end end s=input('For all values of x at t=0, u(x)=','s'); f=inline(s); C=input('Enter value of C: '); r=k/h^2*C^2; % Assign side values in matrix u(1,2:co+2)=xi:h:xf; u(2:ro+2,1)=ti:k:tf; u(2:ro+2,2)=input('Enter constant value of u for x=xi: '); u(2:ro+2,co+2)=input('Enter constant value of u for x=xf: '); % Assign central values in matrix by finding them for i=3:co+1 u(2,i)=f(u(1,i)); end for i=3:ro+2 for j=3:co+1 u(i,j)=r*u(i-1,j-1)+(1-2*r)*u(i-1,j)+r*u(i-1,j+1); end end % display output Third Year Mechanical Engineering Computer Oriented Numerical Methods 2011-12© MITCOE Mechanical Engineering
  • 77.
    disp(u); Output: Enter initial valueof x: 0 Enter final value of x: 1 Enter step size for x: 0.2 Enter initial value of t: 0 Enter final value of t: 0.006 Enter step size for t: 0.002 For all values of x at t=0, u(x)=sin(pi*x) Enter value of C: 1 Enter constant value of u for x=xi: 0 Enter constant value of u for x=xf: 0 0 0 0.2000 0.4000 0.6000 0.8000 1.0000 0 0 0.5878 0.9511 0.9511 0.5878 0 0.0020 0 0.5766 0.9329 0.9329 0.5766 0 0.0040 0 0.5655 0.9151 0.9151 0.5655 0 0.0060 0 0.5547 0.8976 0.8976 0.5547 0 Third Year Mechanical Engineering Computer Oriented Numerical Methods 2011-12© MITCOE Mechanical Engineering
  • 78.
    Assignment No: 37 Statement:Write down the Matlab Program for Crank-Nicholeson method. Solution: Input : % Crank Nicoleson clear all; clc; a=1; b=1; c=1; % input xi=input('Enter initial value of x: '); xf=input('Enter final value of x: '); h=input('Enter step size for x: '); co=(xf-xi)*10000/(h*10000); ti=input('Enter initial value of t: '); tf=input('Enter final value of t: '); k=input('Enter step size for t: '); ro=(tf-ti)*10000/(k*10000); s=input('For all values of x at t=0, u(x)=','s'); f=inline(s); C=input('Enter value of C: '); r=k*C^2/h^2; % define side values of matrix u(1,2:co+2)=xi:h:xf; u(2:ro+2,1)=ti:k:tf; u(2:ro+2,2)=input('Enter constant value of u for x=xi: '); u(2:ro+2,co+2)=input('Enter constant value of u for x=xf: '); for i=3:co+1 u(2,i)=f(u(1,i)); end ui=u; k=1; % find central values of matrix while c==1 && k<=1000 ui=u; for i=2:ro+1 for j=3:co+1 %u(i+1,j)=r/(2*(1+r))*(u(i+1,j-1)+u(i+1,j+1)+u(i,j-1)-2*u(i,j)- u(i,j+1))+u(i,j)/(1+r); u(i+1,j)=1/4*(u(i+1,j-1)+u(i+1,j+1)+u(i,j-1)+u(i,j+1)); end end k=k+1; uf=(u-ui)./u; if max(max(uf))<=0.001 c=0; end end Third Year Mechanical Engineering Computer Oriented Numerical Methods 2011-12© MITCOE Mechanical Engineering
  • 79.
    disp(u); Output: Enter initial valueof x: 0 Enter final value of x: 3 Enter step size for x: 1 Enter initial value of t: 0 Enter final value of t: .3 Enter step size for t: .1 For all values of x at t=0, u(x)=x^2 Enter value of C: 1 Enter constant value of u for x=xi: 0 Enter constant value of u for x=xf: 0 0 0 1.0000 2.0000 3.0000 0 0 1.0000 4.0000 0 0.1000 0 1.1333 0.5333 0 0.2000 0 0.2178 0.3378 0 0.3000 0 0.1046 0.0806 0 Third Year Mechanical Engineering Computer Oriented Numerical Methods 2011-12© MITCOE Mechanical Engineering
  • 80.
    Assignment No: 38 Statement:Write down the Matlab Program for Hyperbolic method. Solution: Input : % Program to solve Hyperbolic Partial Differential Equation clear all; clc; a=1; b=1; % input xi=input('Enter initial value of x: '); xf=input('Enter final value of x: '); h=input('Enter step size for x: '); co=(xf-xi)*10000/(h*10000); ti=input('Enter initial value of t: '); tf=input('Enter final value of t: '); k=input('Enter step size for t: '); ro=(tf-ti)*10000/(k*10000); s=input('For all values of x at t=0, u(x)=','s'); f=inline(s); C=input('Enter value of C: '); r=h/k; if r~=C error('r is not equal to C'); end % Assign side values in matrix u(1,2:co+2)=xi:h:xf; u(2:ro+2,1)=ti:k:tf; u(2:ro+2,2)=input('Enter constant value of u for x=xi: '); u(2:ro+2,co+2)=input('Enter constant value of u for x=xf: '); % Assign unknown values in matrix for i=3:co+1 u(2,i)=f(u(1,i)); end for i=3:co+1 u(3,i)=(u(2,i-1)+u(2,i+1))/2; end for i=4:ro+2 for j=3:co+1 u(i,j)=u(i-1,j-1)+u(i-1,j+1)-u(i-2,j); end end % display output disp(u); Third Year Mechanical Engineering Computer Oriented Numerical Methods 2011-12© MITCOE Mechanical Engineering
  • 81.
    Output: Enter initial valueof x: 0 Enter final value of x: 4 Enter step size for x: 1 Enter initial value of t: 0 Enter final value of t: 2.5 Enter step size for t: 0.5 For all values of x at t=0, u(x)=(x^2)*(2-x) Enter value of C: 2 Enter constant value of u for x=xi: 0 Enter constant value of u for x=xf: 0 0 0 1.0000 2.0000 3.0000 4.0000 0 0 1.0000 0 -9.0000 0 0.5000 0 0 -4.0000 0 0 1.0000 0 -5.0000 0 5.0000 0 1.5000 0 0 4.0000 0 0 2.0000 0 9.0000 0 -1.0000 0 2.5000 0 0 4.0000 0 0 Third Year Mechanical Engineering Computer Oriented Numerical Methods 2011-12© MITCOE Mechanical Engineering
  • 82.
    Assignment No: 39 Statement:Write down the Matlab Program for Elliptical method. Solution: Input : clear all; clc; % take user input u=input('Temperature of upper surface: '); l=input('Temperature of left surface: '); r=input('Temperature of right surface: '); b=input('Temperature of lower surface: '); cs=input('No. of elements in a row: '); n=cs-1; % Create a equation matrix an(n,n)=0; for i=1:n^2 for j=1:n^2 if i==j an(i,j)=4; elseif mod(i,n)==1 && j==i+1 an(i,j)=-1; elseif j==i-n && j>0 an(i,j)=-1; elseif j==i+n && j<=n^2 an(i,j)=-1; elseif mod(i,n)==0 && j==i-1 an(i,j)=-1; elseif mod(i,n)>1 && ( j==i+1 || j==i-1 ) an(i,j)=-1; end end end so(n)=0; for i=1:n^2 if i==1 so(i)=u+l; elseif i>1 && i<n so(i)=u; elseif i==n so(i)=u+r; elseif mod(i,n)==1 && i>n && i<=n^2-n so(i)=l; elseif mod(i,n)>1 && mod(i,n)<n && i>n && i<=n^2-n so(i)=0; elseif mod(i,n)==0 && i>n && i<=n^2-n so(i)=r; elseif i==n^2-n+1 Third Year Mechanical Engineering Computer Oriented Numerical Methods 2011-12© MITCOE Mechanical Engineering
  • 83.
    so(i)=l+b; elseif i>n^2-n+1 && i<n^2 so(i)=b; elseif i==n^2 so(i)=b+r; end end an so an1=an; clear an; % solve the matrix t=GaussSoln(an1,so,n^2); k=1; % interpret the answers for i=1:n for j=1:n t1(i,j)=t(k); k=k+1; end end t1 hold off; % plot the answers for i=1:n for j=1:n scatter(i,j,80,[0.5 0 0],'filled'); s=sprintf('n %1.2f',(t1(i,j))); text(j,i,s); hold on; end end axis ij; axis ([ 0 n+1 0 n+1]); hold off; GaussSoln: function Soln=GaussSoln(x,y,n1) A1=x; B=y; n=n1; clear x; clear y; % Check the conditions if det(A1)==0 disp('Either no solution or infinitely many solutions.'); else % forward elimination A=A1; A(:,n+1)=B(1:n); for i=1:n-1 for j=i:n-1 fac=A(j+1,i)/A(i,i); Third Year Mechanical Engineering Computer Oriented Numerical Methods 2011-12© MITCOE Mechanical Engineering
  • 84.
    fac_mat=fac*A(i,:); A(j+1,:)=A(j+1,:)-fac_mat; end end i=0;j=0; % Back substitution if A(n,n)==0 an(n)=0; else an(n)=A(n,n+1)/A(n,n); end for i=n-1:-1:1 for j=n:-1:1 x(j)=an(j)*A(i,j); end y=sum(x); if y==0 an(i)=0; else an(i)=(A(i,n+1)-y)/A(i,i); end end end % answer Soln=an; Output: Temperature of upper surface: 100 Temperature of left surface: 100 Temperature of right surface: 0 Temperature of lower surface: 0 No. of elements in a row: 3 an = 4 -1 -1 0 -1 4 0 -1 -1 0 4 -1 0 -1 -1 4 Third Year Mechanical Engineering Computer Oriented Numerical Methods 2011-12© MITCOE Mechanical Engineering
  • 85.
    so = 200 100 100 0 t1 = 75.0000 50.0000 50.0000 25.0000 Third Year Mechanical Engineering Computer Oriented Numerical Methods 2011-12© MITCOE Mechanical Engineering
  • 86.
    Third Year MechanicalEngineering Computer Oriented Numerical Methods 2011-12© MITCOE Mechanical Engineering
  • 87.
    FLOWCHART: Newton Raphsonmethod START Set v=1500 vr=2500 g=9.81 m=2,00,000 uf=300 ` Read function (a) Derivative of function(b) ft=inline(a) dft=inline(b) Read significant digits ‘n’ epsilon_s= (0.5*10^(2-n)) epsilon_a=100 Input initial guess td=tx Third Year Mechanical Engineering Computer Oriented Numerical Methods 2011-12© MITCOE Mechanical Engineering
  • 88.
    A A while epsilon_a >=epsilon_s tnew= td-(ft(td)/dft(td)) epsilon_a= abs((tnew-td)/tnew)*100 td=tnew print error,tnew print tnew END Third Year Mechanical Engineering Computer Oriented Numerical Methods 2011-12© MITCOE Mechanical Engineering
  • 89.
    FLOWCHART: Modified NewtonRaphson method START Read function (a) Derivative of function(b) Second derivative (c) t0=0 f=inline(a) df=inline(b) ddf=inline(c) Read significant digits ‘n’ epsilon_s= (0.5*10^(2-n)) epsilon_a=100 tr=fzero(inline ft) disp tr Input initial guess print head disp head Third Year Mechanical Engineering Computer Oriented Numerical Methods 2011-12© MITCOE Mechanical Engineering
  • 90.
    A A while (1) tnew=told-((fx(told)*dfx(told)/((dfx(told)^2)-(fx(told)*d2fx(told))))) err=abs((tnew-told)/tnew)*100 epsilon_t=abs((tr-tnew)/tr)*100 told=tnew disp table NO if err<=epsilon_s YES print tnew END Third Year Mechanical Engineering Computer Oriented Numerical Methods 2011-12© MITCOE Mechanical Engineering
  • 91.
    FLOWCHART: Successive Approximation START Read function (g) f=inline(g) Read significant digits ‘n’ Input initial guess epsilon_s= (0.5*10^(2-n)) epsilon_a=100 tr=fzero(inline (g)) disp tr set abcd disp abcd set head Third Year Mechanical Engineering Computer Oriented Numerical Methods 2011-12© MITCOE Mechanical Engineering
  • 92.
    A A disp head while ea>=es temp=t t=f(t) ea=abs((t-temp)/t)*100 et=abs((tr-t)/tr)*100 disp table END Third Year Mechanical Engineering Computer Oriented Numerical Methods 2011-12© MITCOE Mechanical Engineering
  • 93.
    FLOWCHART: Gauss-Naïve Eliminationmethod Start Input matrices A&B [m,n]=size [A] NO Print “Matrix If m~=n must be square!” YES For k=1:n-1 A For i=k+1:n Factor a(i,k)/a(k,k) 9i,k For j=k:n a(I,j)=a(I,j)-factor a(k,j) b(i)=b(i)- factor*b(k) Third Year Mechanical Engineering Computer Oriented Numerical Methods 2011-12© MITCOE Mechanical Engineering M
  • 94.
    M Display A & B For i=n:-1:1 x(i) = b(i) / a(I,i) for j=1:i-1 b(j) = b(j) - x(i)*a(j,i) Display values of x A End Third Year Mechanical Engineering Computer Oriented Numerical Methods 2011-12© MITCOE Mechanical Engineering
  • 95.
    FLOWCHART: Gauss withPartial Pivoting method Start Input matrices A & B [m,n] = size (a) NO If m~=n Print “Matrix must be square!” YES E A For k=1:n-1 [xyz,i]=max(abs(a(k:n,k))) ipr=i+k-1; if ipr~=k Third Year Mechanical Engineering Computer Oriented Numerical Methods 2011-12© MITCOE Mechanical Engineering
  • 96.
    B a([k,ipr],:)=a([ipr,k],:) b([k,ipr],:)=b([ipr,k],:) For i=k+1:n B factor=a(i,k)/a(k,k) For j=k:n a(i,j)=a(i,j)-(factor*(a(k,j))) b(i)=b(i)-factor*(b(k)) A Display A & B D for i=n:-1:1 Third Year Mechanical Engineering C Computer Oriented Numerical Methods 2011-12© MITCOE Mechanical Engineering
  • 97.
    C x(i)=b(i)/a(i,i) For j=1:i-1 b(j)=b(j)-x(i)*a(j,i) D Display x E End Third Year Mechanical Engineering Computer Oriented Numerical Methods 2011-12© MITCOE Mechanical Engineering
  • 98.
    FLOWCHART: Thomas Algorithm START Input matix e,f,g,r n=length (e) for k=1:n factor =e(k)/f(k) f(k+1)=f(k+1)-xg(k) r(k+1)= r(k+1)-factor*r(k) x(n+1)=r(n+1)/f(n+1) for k=n:1 x(k)=r(k)-g(k)*x(k+1)/k display end Third Year Mechanical Engineering Computer Oriented Numerical Methods 2011-12© MITCOE Mechanical Engineering
  • 99.
    Third Year MechanicalEngineering Computer Oriented Numerical Methods 2011-12© MITCOE Mechanical Engineering
  • 100.
    FLOWCHART: Gauss-Seidel withoutRelaxation method Start Input matrices A&B [m,n]=size(a) NO Print “Matrix Must if (m~=n) Be Square!” YES For i= m:n d(i)=b(i)/a(i,i) d=d’ c=a For i=1:n B For j=1:n c(i,j)=a(i,j)/a(i,i) Third Year Mechanical Engineering Computer Oriented Numerical Methods 2011-12© MITCOE Mechanical Engineering A
  • 101.
    A c(i,i)=0 x(i)=0 B x = x’ Display A, B, C &D Input no. of iterations (p) For k=i:p For i=1:n x(i)=d(i)-c(i,:)*x(:,1) Display x Third Year Mechanical Engineering Computer Oriented Numerical Methods 2011-12© End MITCOE Mechanical Engineering
  • 102.
    FLOWCHART: Gauss-Seidel withRelaxation method START Input matrix A(a) And B(b) [m,n]=size (a) YES Print “Matrix If m~=n must be square!” NO For k = 1:n-1 E [xyz,i]=max(abs(a(k:n,k))) Ipr=i+k-1 NO if ipr N=K a[(k,ipr),:]=a[(ipr,k), :] b[(k,ipr),:]=b[(ipr,k), :] for i=1:n Third Year Mechanical Engineering Computer Oriented Numerical Methods 2011-12© MITCOE Mechanical Engineering
  • 103.
    Di = b(i)/a(1,i) D=d’; c=0 M Third Year Mechanical Engineering Computer Oriented Numerical Methods 2011-12© MITCOE Mechanical Engineering
  • 104.
    M For i=1:n For j=1:n C(I,j)=a(I,j)/a(I,i) C(I,i)=0 X(i)=0 X = X’ Display a, b, c & d Input weighing factor (lambda) es=0.05 ea(i)=100 set head Third Year Mechanical Engineering Computer Oriented Numerical Methods 2011-12© N MITCOE Mechanical Engineering
  • 105.
    N Display head While ea(i)>=es For i=1:n Y=x(i) X(i)=d(i)-c(I,:)*x(:,1) X(i)=lambda*x(i)+(1_lambda)*y ea(i)=abs((x(i)-y)/x(i))*100 Set table Display table E end Third Year Mechanical Engineering Computer Oriented Numerical Methods 2011-12© MITCOE Mechanical Engineering
  • 106.
    Flowchart: Least squaretechniques – Linear fit. Third Year Mechanical Engineering Computer Oriented Numerical Methods 2011-12© MITCOE Mechanical Engineering
  • 107.
    START Enter valuesof x & y in matrix form. n = size of matrix x xy(1,1) = 0 i=1 X=0 Y=0 XY=0 While i< = n Xsqr=0 xy(1,i)=x(1,i)*y(1,i) xsqr(1,i)=x(1,i)^2 X=X+x(1,i); X=X+x(1,i); XY=XY+xy(1,i) Xsqr=Xsqr+xsqr(1,i) i = i +1 A Third Year Mechanical Engineering Computer Oriented Numerical Methods 2011-12© MITCOE Mechanical Engineering
  • 108.
    A Print x & y a1=(n*XY-Y*X)/(n*Xsqr-X^2) a0=(Y*Xsqr-X*XY)/(n*Xsqr-X^2) ym=Y/n; sr(1,1)=0; j=1; While j< = n sr(1,j)=(y(1,j)-a0-beta*x(1,j))^2 st(1,j)=(y(1,j)-ym)^2 j = j +1 B Third Year Mechanical Engineering Computer Oriented Numerical Methods 2011-12© MITCOE Mechanical Engineering
  • 109.
    B xp=linspace(min(x),max(x)); yp=a0+a1*xp; SR=sum(sr) ST=sum(st) r2=(ST-SR)/ST Print Function of best fitted line Plot Function & best fitted curve END Third Year Mechanical Engineering Computer Oriented Numerical Methods 2011-12© MITCOE Mechanical Engineering
  • 110.
    Flowchart: Least squaretechniques – Quadratic fit. Third Year Mechanical Engineering Computer Oriented Numerical Methods 2011-12© MITCOE Mechanical Engineering
  • 111.
    START Enter values of x & y in matrix form. n = size of matrix x xy(1,1) = 0 i=1 X=0 Y=0 XY=0 sx = sum(x) sy Xsqr=0 = sum(y) sx2 = sum(x.*x) sxy = sum(x.*y) sx2y = sum(x.*x.*y) sx3 = sum(x.*x.*x) sx4 = sum(x.*x.*x.*x) a = [sx2 sx n; sx3 sx2 sx; sx4 sx3 sx2] b = [sy; sxy; sx2y] z=inv(a)*b A Third Year Mechanical Engineering Computer Oriented Numerical Methods 2011-12© MITCOE Mechanical Engineering
  • 112.
    A a0 = z(1) a1 = z(2) a2 = z(3) Print Function of best fitted line xp = linspace(min(x),max(x)) yp = z(3)*(xp.*xp)+z(2)*xp+z(1) Plot Function & best fitted curve END Third Year Mechanical Engineering Computer Oriented Numerical Methods 2011-12© MITCOE Mechanical Engineering
  • 113.
    Flowchart: Least squaretechniques – Power model. Third Year Mechanical Engineering Computer Oriented Numerical Methods 2011-12© MITCOE Mechanical Engineering
  • 114.
    START Enter valuesof x & y in matrix form. n = size of matrix x xy(1,1) = 0 y(1,1) = 0 i=1 X=0 Y=0 XY=0 While i< = n Xsqr=0 y(1,i)=log10(ya(1,i)) x(1,i)=log10(xa(1,i)) xy(1,i)=x(1,i)*y(1,i) xsqr(1,i)=x(1,i)^2 X=X+x(1,i); X=X+x(1,i); XY=XY+xy(1,i) Xsqr=Xsqr+xsqr(1,i) i = i +1 A Third Year Mechanical Engineering Computer Oriented Numerical Methods 2011-12© MITCOE Mechanical Engineering
  • 115.
    A Print x & y beta=(n*XY-Y*X)/(n*Xsqr-X^2) a0=(Y*Xsqr-X*XY)/(n*Xsqr-X^2) alpha=10^(a0) ym=Y/n; sr(1,1)=0; j=1; While j< = n sr(1,j)=(y(1,j)-a0-beta*x(1,j))^2 st(1,j)=(y(1,j)-ym)^2 j = j +1 B Third Year Mechanical Engineering Computer Oriented Numerical Methods 2011-12© MITCOE Mechanical Engineering
  • 116.
    B SR=sum(sr) ST=sum(st) r2=(ST-SR)/ST Print Function Of best fitted curve xp = linspace(min(x),max(x)) yp = (xp.^beta)*alpha Plot Function & best fitted curve END Third Year Mechanical Engineering Computer Oriented Numerical Methods 2011-12© MITCOE Mechanical Engineering
  • 117.
    Flowchart: Least squaretechniques – Exponential fit. Third Year Mechanical Engineering Computer Oriented Numerical Methods 2011-12© MITCOE Mechanical Engineering
  • 118.
    START Enter values of x& ya in matrix form. n = size of matrix x xy(1,1) = 0 y(1,1) = 0 i=1 X=0 Y=0 XY=0 While i< = n Xsqr=0 y(1,i)=log(ya(1,i)) xy(1,i)=x(1,i)*y(1,i) xsqr(1,i)=x(1,i)^2 X=X+x(1,i); X=X+x(1,i); XY=XY+xy(1,i) Xsqr=Xsqr+xsqr(1,i) i = i +1 A Third Year Mechanical Engineering Computer Oriented Numerical Methods 2011-12© MITCOE Mechanical Engineering
  • 119.
    A Print x & ya a1=(n*XY-Y*X)/(n*Xsqr-X^2) a0=(Y*Xsqr-X*XY)/(n*Xsqr-X^2) alpha=exp(a0) ym=Y/n; sr(1,1)=0; j=1; While j< = n sr(1,j)=(y(1,j)-a0-beta*x(1,j))^2 st(1,j)=(y(1,j)-ym)^2 j = j +1 B Third Year Mechanical Engineering Computer Oriented Numerical Methods 2011-12© MITCOE Mechanical Engineering
  • 120.
    B xp = linspace(min(x),max(x)) yp= alpha*exp(a1*xp) SR=sum(sr) ST=sum(st) r2=(ST-SR)/ST Print Function Of best fitted curve Plot Function & best fitted curve END Third Year Mechanical Engineering Computer Oriented Numerical Methods 2011-12© MITCOE Mechanical Engineering
  • 121.
    Flowchart: Lagrange interpolation. START Enter values of x & y in matrix form. & Enter value of u n = length of matrix x p=1; s=0 dx = x(i+1) – x(i) For i = 1 to n p = y(i) For j = 1 to n B If i=~j End p=p*(u-x(j))/(x(i)-x(j)) A Third Year Mechanical Engineering Computer Oriented Numerical Methods 2011-12© MITCOE Mechanical Engineering
  • 122.
    A B s = s+p Print Y END Third Year Mechanical Engineering Computer Oriented Numerical Methods 2011-12© MITCOE Mechanical Engineering
  • 123.
    Flowchart: N-G forwarddifference interpolation. START Enter values of x & y in matrix form & Enter value of X n = size of matrix x d(1,1) = y(1,1) dx = x(i+1) – x(i) For j = 1 to (n-1) dy = y(j+1) – y(j) Display dy d(j+1) = dy(1) y = dy A Third Year Mechanical Engineering Computer Oriented Numerical Methods 2011-12© MITCOE Mechanical Engineering
  • 124.
    A alpha= (X-x(1))/dx(1) a(1,1)=1 prod=1 For k = 1 to (n-2) prod = prod * (alpha-k+1) a(k+1) = prod func = 0 For i = 1 to (n-1) fx = a(i) * d(i) / (factorial(i-1)) func=func+fx B Third Year Mechanical Engineering Computer Oriented Numerical Methods 2011-12© MITCOE Mechanical Engineering
  • 125.
    B Print Y END Third Year Mechanical Engineering Computer Oriented Numerical Methods 2011-12© MITCOE Mechanical Engineering
  • 126.
    Flowchart: N-G backwarddifference interpolation. START Enter values of x & y in matrix form. & Enter value of X n = size of matrix x d(1,1) = y(n) dx = x(i+1) – x(i) newx(1,n:-1:1) = x(1,1:n) newy(1,n:-1:1) = y(1,1:n) For j = 1 to (n-1) dy = y(j+1) – y(j) B Display dy A Third Year Mechanical Engineering Computer Oriented Numerical Methods 2011-12© MITCOE Mechanical Engineering
  • 127.
    A B d(j+1) = dy(1) y = dy alpha = (x(n)-X)/dx(1) a(1,1)=1 prod=1 For k = 1 to (n-2) prod = prod * (alpha-k+1) a(k+1) = prod func = 0 C Third Year Mechanical Engineering Computer Oriented Numerical Methods 2011-12© MITCOE Mechanical Engineering
  • 128.
    C For i = 1 to (n-1) fx = a(i) * d(i) / (factorial(i-1)) func=func+fx Print Y END Third Year Mechanical Engineering Computer Oriented Numerical Methods 2011-12© MITCOE Mechanical Engineering
  • 129.
    FLOWCHART:Hermite Interpolation START Accept values of x,f(x) and f’(x) accept unknown x n=size(x) suma=0 sumb=0 sum=0 for i=1 to n pro=1 pro1=1 for j=1 to n if i≠j pro=pro*(xu-x(j))/(x(i)-x(j)) pro1=pro1*(x(i)-x(j)) L(I,1)=pro L’(I,1)=pro1 for k=1 to n Third Year Mechanical Engineering Computer Oriented Numerical Methods 2011-12© MITCOE Mechanical Engineering
  • 130.
    A B suma=suma+(1-2*(xu-x(k))*dL(k))*((L(k))^2)*fx(k) A sumb=sumb+(xu-x(k))*((L(k))^2)*dfx(k) sumf=suma+sumb Display sumf END Third Year Mechanical Engineering Computer Oriented Numerical Methods 2011-12© MITCOE Mechanical Engineering
  • 131.
    FLOWCHART: Cubic SplineInterpolation START Accept pts. X1,y1 Accept unknown xg m1=size(x1) n=m(1,2) x=x1’ y=y1’ plot curve(x,y) assigning pts. In yy betwn x and y with 0:0.01:100 plot (x,y) with intermediate yy defining f’’(x)=0 for end pts. A(1,1:3)=[2*(x(3)-x(1)) (x(3)-x(2)) 0] B(1,1)=6*(y(3)-y(2))/(x(3)-x(2))-6*(y(2)-y(1))/(x(2)-x(1)) (solving for first row) If n>3 else For l=2:n-2 Solve Subsequent rows till n-2 by above method Third Year Mechanical Engineering Computer Oriented Numerical Methods 2011-12© MITCOE Mechanical Engineering
  • 132.
    A D D A(n-1,n-2:n-1)=[(x(n)-x(n-1)) 2*(x(n)-x(n-1))] B(n-1,1)=-6*(y(n)-y(n-1))/(x(n)-x(n-1)) (solving the last row) Finding other values of f’’(x) By using gauss Solution for (A,B) Storing in N For i=1 to n-1 M(i+1)=N(i) (assigning the values to f’’(x) from N) Define function for cubic spline for each interval Ma/6/(xb-xa)*(xb-xx)^3-Mb/6/(xb-xa)*(xa-xx)^3+ (ya/(xb-xa)-Ma*(xb-xa)/6)*(xb-xx)-(yb/(xb-xa)-Mb*(xb-xa)/6)*(xa-xx) xn(1:1000)=0 Yn(1:1000)=0 For i=1 to n-1 J=1 dx=(x(i+1)-x(i))/1000 for k=x(i):dx:x(i+1) Third Year Mechanical Engineering Computer Oriented Numerical Methods 2011-12© MITCOE Mechanical Engineering
  • 133.
    xn(j)=k; yn(j)=f(k,M(i),M(i+1),x(i),x(i+1),y(i),y(i+1)); j=j+1 C B C B else if xg>=x(i) and xg<=x(i+1) yg=f(xg,M(i),M(i+1),x(i),x(i+1),y(i),y(i+1)) plot (xn,yn) display xg,yg END Third Year Mechanical Engineering Computer Oriented Numerical Methods 2011-12© MITCOE Mechanical Engineering
  • 134.
    FLOWCHART: Inverse Interpolation Third Year Mechanical Engineering Computer Oriented Numerical Methods 2011-12© MITCOE Mechanical Engineering
  • 135.
    START Entervalues of x & y in matrix form. & Enter value of r n = size of matrix x p=1,s=0 for j=1 to n for i= 1 to n if i=j numerator= r-y(i) denominator=y(j)-y(i) v(j)=numerator/denominator p=p*v(j) s=s+p*x(j) p=1 print s End Third Year Mechanical Engineering Computer Oriented Numerical Methods 2011-12© MITCOE Mechanical Engineering
  • 136.
    Flowchart: Newton Forwarddifferentiation. START Enter values of x & y in matrix form. & Enter value of X n = size of matrix x p=1 h = x(i+1) – x(i) For j = 1 to n If r=~x(j) End p=j d(1,1)=y(1,p) A Third Year Mechanical Engineering Computer Oriented Numerical Methods 2011-12© MITCOE Mechanical Engineering
  • 137.
    A For j =1 to (n-p) dy = y(j+1) – y(j) Display dy y = dy d(j+1)=y(1,p) f=0 For k = 1 to (n-1) fr=d(k+1)/k f=f+((-1)^(k-1))*fr B Third Year Mechanical Engineering Computer Oriented Numerical Methods 2011-12© MITCOE Mechanical Engineering
  • 138.
    B dx=(f/h(1)) Print dx END Third Year Mechanical Engineering Computer Oriented Numerical Methods 2011-12© MITCOE Mechanical Engineering
  • 139.
    Flowchart: Newton Backwarddifferentiation. Third Year Mechanical Engineering Computer Oriented Numerical Methods 2011-12© MITCOE Mechanical Engineering
  • 140.
    START Enter values ofx & y in matrix form. & Enter value of X n = size of matrix x p=1 h = x(i+1) – x(i) x(1,n:-1:1)=xin(1,1:n); y(1,n:-1:1)=yin(1,1:n) For j = 1 to n If r=~x(j) End p=j d(1,1)=y(1,p) A Third Year Mechanical Engineering Computer Oriented Numerical Methods 2011-12© MITCOE Mechanical Engineering
  • 141.
    A For j =1 to (n-p) dy = y(j+1) – y(j) Display dy y = dy*(-1) d(j+1)=y(1,p) f=0 For k = 1 to (n-1) fr=d(k+1)/k f=f+fr B Third Year Mechanical Engineering Computer Oriented Numerical Methods 2011-12© MITCOE Mechanical Engineering
  • 142.
    B dx=(f/h(1)) Print dx END Third Year Mechanical Engineering Computer Oriented Numerical Methods 2011-12© MITCOE Mechanical Engineering
  • 143.
    FLOWCHART: Trapezoidal (singlesegment) method START print statement Read function(x) Input lower limit(a) Upper limit(b) y=inline(x) h=(b-a)/n s=0,n=1 for i=1:n-1 t=2*y(a+i*h) s=s+t A=h*(y(a)+y(b)+s) print A END Third Year Mechanical Engineering Computer Oriented Numerical Methods 2011-12© MITCOE Mechanical Engineering
  • 144.
    FLOWCHART: Trapezoidal(multiple segment)method START print statement Read function(x) Input lower limit(a) Upper limit(b) No. of divisions(n) y=inline(x) h=(b-a)/n s=0 for i=1:n-1 t=2*y(a+i*h) s=s+t A=h*(y(a)+y(b)+s) print A END Third Year Mechanical Engineering Computer Oriented Numerical Methods 2011-12© MITCOE Mechanical Engineering
  • 145.
    FLOWCHART: Simpson’s OneThird Rule(single segment) for Integration Start print statement Read function(x) & input lower limit(a) & input upper limit (b) y=inline (x) h=(b-a)/n s=0,n=2 for i=1:n-1 if mod(I,2)==1 M Third Year Mechanical Engineering Computer Oriented Numerical Methods 2011-12© MITCOE Mechanical Engineering
  • 146.
    NO M t=2*y(a+i*h) YES t= 4*y(a+i*h) s=s+t A=h*(y(a)+y(b)+s)/3 print A END Third Year Mechanical Engineering Computer Oriented Numerical Methods 2011-12© MITCOE Mechanical Engineering
  • 147.
    FLOWCHART: Simpson’s OneThird Rule(multiple segment) for Integration Start print statement Read function(x) & input lower limit(a) & input upper limit (b) & no. of divisions n while mod(n,2)~=0 input no. of division divisible by 2 y=inline (x) h=(b-a)/n s=0 for i=1:n-1 if mod(I,2)==1 Third Year Mechanical Engineering Computer Oriented Numerical Methods 2011-12© MITCOE Mechanical Engineering M
  • 148.
    NO M t=2*y(a+i*h) YES t= 4*y(a+i*h) s=s+t A=h*(y(a)+y(b)+s)/3 print A END Third Year Mechanical Engineering Computer Oriented Numerical Methods 2011-12© MITCOE Mechanical Engineering
  • 149.
    FLOWCHART: Simpson’s ThreeEight Rule for Integration Start print statement Read function(x) & input lower limit(a) & input upper limit (b) & no. of divisions n while mod(n,3)~=0 input no. of division divisible by 3 y=inline (x) h=(b-a)/n s=0 for i=1:n-1 if mod(I,3)==1 Third Year Mechanical Engineering Computer Oriented Numerical Methods 2011-12© MITCOE Mechanical Engineering M
  • 150.
    NO M t=2*y(a+i*h) YES t= 4*y(a+i*h) s=s+t A=3*h*(y(a)+y(b)+s)/8 print A END Third Year Mechanical Engineering Computer Oriented Numerical Methods 2011-12© MITCOE Mechanical Engineering
  • 151.
    FLOWCHART: Gauss-Legendre 2-ptmethod Start Print NUMERICAL INTEGRATION BY GAUSS LEGEDRE 2-POINT FORMULA Read function (x) Input lower limit a & upper limit b f=inline(x) c=(b-a)/2 d=(b+a)/2 x1=c/sqrt(3)+d x2=-c/sqrt(3)+d y1=f(x1) y2=f(x2) A=(y1+y2)*c Print A End Third Year Mechanical Engineering Computer Oriented Numerical Methods 2011-12© MITCOE Mechanical Engineering
  • 152.
    FLOWCHART: Gauss-Legendre 3-ptmethod Start Print NUMERICAL INTEGRATION BY GAUSS LEGEDREN 3-POINT FORMULA Read function (x) Input lower limit a & upper limit b f=inline(x) c=(b-a)/2 d=(b+a)/2 x1=c/sqrt(3)+d x2=-c/sqrt(3)+d x3=d y1=f(x1) y2=f(x2) y=f(x3) A=(5/9*y1+5/9*y2+8/9*y3)*c Print A End Third Year Mechanical Engineering Computer Oriented Numerical Methods 2011-12© MITCOE Mechanical Engineering
  • 153.
    FLOWCHART: Double Integrationby trapezoidal method START print statement Read function(xy) Input lower limit of x(ax) Input lower limit of y(ay) Upper limit of x(bx) Upper limit of y(by) Input nx Input ny while mod(nx,2)~=0 input no. of intervals wrt x(nx) no. of intervals wrt (ny) f= inline(xy) h=(bx-ax)/nx k=(by-ay)/ny an=0 for i=0:nx-1 Third Year Mechanical Engineering Computer Oriented Numerical Methods 2011-12© MITCOE Mechanical Engineering
  • 154.
    B A A for j=0:ny-1 tr=f(ax+i*h,ay+j*k)+f(ax+i*h,ay+(j+1)*k)+f(ax+(i+1)*h,ay+(j+1)*k)+f(ax+(i+1)*h,ay+ j*k) an=an+tr; A=h*k*an/4 B Print A END Third Year Mechanical Engineering Computer Oriented Numerical Methods 2011-12© MITCOE Mechanical Engineering
  • 155.
    FLOWCHART: Double Integrationby Simpson’s One Third method START print statement Read function(xy) Input lower limit of x(ax) Input lower limit of y(ay) Upper limit of x(bx) Upper limit of y(by) nx=3 ny=3 while mod(nx,2)~=0 input no. of intervals wrt x(nx) no. of intervals wrt (ny) f= inline(xy) h=(bx-ax)/nx k=(by-ay)/ny an=0 for i=0:2:nx-1 Third Year Mechanical Engineering Computer Oriented Numerical Methods 2011-12© MITCOE Mechanical Engineering
  • 156.
    B A A for j=0:2:ny-1 tr1=f(ax+i*h,ay+j*k)+f(ax+i*h,ay+(j+2)*k)+f(ax+(i+2)*h,ay+(j+2)*k)+f(ax+(i+2)* h,ay+j*k) tr2=f(ax+i*h,ay+(j+1)*k)+f(ax+(i+1)*h,ay+(j+2)*k)+f(ax+(i+2)*h,ay+(j+1)*k)+f(a x+(i+1)*h,ay+j*k) tr3=f(ax+(i+1)*h,ay+(j+1)*k) an=an+tr1+4*tr2+16*tr3 A=h*k/9*an B Print A END Third Year Mechanical Engineering Computer Oriented Numerical Methods 2011-12© MITCOE Mechanical Engineering
  • 157.
    FLOWCHART: Euler method START Accept the function f(x,y) Get inputs of initial values x0,y0 Get step size h and unknown xu n= (xu-x0)/h for i=1 to n x1=x0+h y1=y0+h*f(x0,y0) x0=x1 y0=y1 Displaying y1 END Third Year Mechanical Engineering Computer Oriented Numerical Methods 2011-12© MITCOE Mechanical Engineering
  • 158.
    FLOWCHART:Heun’s method Third Year Mechanical Engineering Computer Oriented Numerical Methods 2011-12© MITCOE Mechanical Engineering
  • 159.
    START Accept function Accept x0,y0,h and unknown x n = (x-x0)/h for i= 1 to n yf = y0 + h*f(x0,y0) yff = y0 + h*(f(x0,y0) + f(x0+h,yf))/2 y0 = yff; x0 = x0 + h display yff END Third Year Mechanical Engineering Computer Oriented Numerical Methods 2011-12© MITCOE Mechanical Engineering
  • 160.
    FLOWCHART: Modified Eulermethod START Accept the function f(x,y) Get inputs of initial values x0,y0 n=2 and unknown xu Get accuracy h= (xu-x0)/n for i=1 to n x1=x0+h y1=y0+h*f(x0,y0) ynew=y0+(h/2)*(f(x0,y0)+f(x1,y1) diff=|y1-ynew| while diff>accuracy A y1=ynew ynew= y0+(h/2)*(f(x0,y0)+f(x1,y1) diff=|y1-ynew| B Third Year Mechanical Engineering Computer Oriented Numerical Methods 2011-12© MITCOE Mechanical Engineering
  • 161.
    B x0=x1 A y0=ynew Displaying y1 END Third Year Mechanical Engineering Computer Oriented Numerical Methods 2011-12© MITCOE Mechanical Engineering
  • 162.
    FLOWCHART: Runge-Kutta2nd ordermethod START Accept the function f(x,y) Get inputs of initial values x,y Get step size h and unknown xu n= (xu-x0)/h m =size(x) for i=1 to n ya=y3+(h/24) (-9*f(x0,y0) +37*f(x1,y1)- 59*f(x2,y2) +55*f(x3,y3)) ya1=y3+ (h/24)(f(x1,y1)-5*f(x2,y2)+19*f(x3,y3)+9*f(x3+h,ya) while ya1=!ya ya=ya1 ya1=y3+(h/24)*(f(x1,y1)-5*f(x2,y2)+19*f(x3,y3)+ 9*f(x3+h,ya); for i=1: m A x(j)=x(j+1); y(j)=y(j+1); B Third Year Mechanical Engineering Computer Oriented Numerical Methods 2011-12© MITCOE Mechanical Engineering
  • 163.
    B x(m)=x(m)+h y3=ya1 A Displaying yanswer END Third Year Mechanical Engineering Computer Oriented Numerical Methods 2011-12© MITCOE Mechanical Engineering
  • 164.
    FLOWCHART: Runge-Kutta 4thorder method START Accept the function f(x,y) Get inputs of initial values x0,y0 Get step size h and unknown xu n= (xu-x0)/h for i=1 to n x1=x0+h y1=y0+h*f(x0,y0) x0=x1 y0=y1 A c1=h*s(x0,y0); c2=h*s((x0+(h/2)),(y0+(c1/2))); c3=h*s((x0+(h/2)),(y0+(c2/2))); c4=h*s(x1,(y0+c3)); c=(c1+2*c2+2*c3+c4)/6; yanswer=y0+c y0=yanswer x0=x1 B Third Year Mechanical Engineering Computer Oriented Numerical Methods 2011-12© MITCOE Mechanical Engineering
  • 165.
    B A Displaying yanswer END Third Year Mechanical Engineering Computer Oriented Numerical Methods 2011-12© MITCOE Mechanical Engineering
  • 166.
    FLOWCHART: Milne’s prediction-correctionorder method START Accept the function f(x,y) Get inputs of initial values (x0,y0), (x1,y1), (x2,y2), (x3,y3) Get step size h and unknown xu n= (xu-x0)/h f1=f(x1,y1),f2=f(x2,y2), f3=f(x3,y3) for i=1 to n y4pr=y(1)+(4*h/3)*(2*f1-f2+2*f3); f4pr=f(xu-h*(n-i),y4pr); y4cr=y(3)+(h/3)*(f2+4*f3+f4pr) A if y4pr≠p4cr B Third Year Mechanical Engineering Computer Oriented Numerical Methods 2011-12© MITCOE Mechanical Engineering
  • 167.
    B y4pr=y4cr y4=y4cr A f4=f(xu-h*(n-i),y4) f1=f2;f2=f3;f3=f4 y0=y1 y2=y3 yans=y4cr yanswer=y0+c y0=yanswer x0=x1 Displaying yans END Third Year Mechanical Engineering Computer Oriented Numerical Methods 2011-12© MITCOE Mechanical Engineering
  • 168.
    FLOWCHART: Runge-Kutta forsimultaneous equation START Accept the function f(x,y,z) Accept the function g(x,y,z) Get inputs of initial values x0,y0,z0 Get step size h and unknown xu n= (xu-x0)/h for i=1 to n x1=x0+h y1=y0+h*f(x0,y0) x0=x1 y0=y1 A c1=h*f(x0,y0,z0) d1=h*g(x0,y0,z0) c2=h*g((x0+(h/2)),(y0+(c1/2)),(z0+(d1/2))) d2=h*sg((x0+(h/2)),(y0+(c1/2)),(z0+(d1/2))) c3=h*f((x0+(h/2)),(y0+(c2/2)),(z0+(d2/2))) d3=h*g((x0+(h/2)),(y0+(c2/2)),(z0+(d2/2))) c4=h*f(x1,(y0+c3),(z0+d3)) d4=h*g (x1,(y0+c3),(z0+d3)) B Third Year Mechanical Engineering Computer Oriented Numerical Methods 2011-12© MITCOE Mechanical Engineering
  • 169.
    B c=(c1+2*c2+2*c3+c4)/6 d=(d1+2*d2+2*d3+d4)/6 yans=y0+c zans=z0+d y0=yans A z0=zans x0=x1 Displaying yans Displaying zans END Third Year Mechanical Engineering Computer Oriented Numerical Methods 2011-12© MITCOE Mechanical Engineering
  • 170.
    FLOWCHART: Adam Bashforthorder method START Accept the function f(x,y) Get inputs of initial values x,y Get step size h and unknown xu n= (xu-x0)/h m =size(x) for i=1 to n ya=y3+(h/24) (-9*f(x0,y0) +37*f(x1,y1)- 59*f(x2,y2) +55*f(x3,y3)) ya1=y3+ (h/24)(f(x1,y1)-5*f(x2,y2)+19*f(x3,y3)+9*f(x3+h,ya) while ya1=!ya ya=ya1 ya1=y3+(h/24)*(f(x1,y1)-5*f(x2,y2)+19*f(x3,y3)+ 9*f(x3+h,ya); for i=1: m A x(j)=x(j+1); y(j)=y(j+1); B Third Year Mechanical Engineering Computer Oriented Numerical Methods 2011-12© MITCOE Mechanical Engineering
  • 171.
    Third Year MechanicalEngineering Computer Oriented Numerical Methods 2011-12© MITCOE Mechanical Engineering
  • 172.
    B x(m)=x(m)+h y3=ya1 A Displaying yanswer END Third Year Mechanical Engineering Computer Oriented Numerical Methods 2011-12© MITCOE Mechanical Engineering
  • 173.
    FLOWCHART:PARABOLIC EQUATION START accept x0,xn,t0,tn accept h,k,C accept boundary value (b) define function u x=x0:h:xf t=t0:k:tf x=x’ t=t’ n=(xf-x0)/h m=(tf-t0)/k Define matrix A(:,1)=b A(:,n)=b r=k/h^2*C^2 for i=2 to n A(m+1,i)=u(x(i)) for j=m:-1:1 for i=2 to n A B C Third Year Mechanical Engineering Computer Oriented Numerical Methods 2011-12© MITCOE Mechanical Engineering
  • 174.
    A C B A(j,i)=r*A(j+1,i-1)+(1-2*r)*A(j+1,i)+r*A(j+1,i+1) Display A END Third Year Mechanical Engineering Computer Oriented Numerical Methods 2011-12© MITCOE Mechanical Engineering
  • 175.
    FLOWCHART:Crank-Nicolson START `Accept xi,xf,h,ti,tf,k Accept function Accept value of c co=(xf-xi)/h ro=(tf-ti)/k r=k*C^2/h^2 a=1,b=1.c=1 u(1,2:co+2)=xi:h:xf u(2:ro+2,1)=ti:k:t Accept const values for: u(2:ro+2,2) u(2:ro+2,2) for i=3 to co+1 u(2,i)=f(u(1,i)) ui=u; k=1 Third Year Mechanical Engineering Computer Oriented Numerical Methods 2011-12© MITCOE Mechanical Engineering
  • 176.
    B B while c==1 and k<=1000 ui=u; for i=2 to ro+1 for j=3 to co+1 u(i+1,j)=1/4*(u(i+1,j-1)+u(i+1,j+1)+u(i,j-1)+u(i,j+1)) k=k+1 uf=(u-ui)./u if max(max(uf))<=0.001 c=0 display u END Third Year Mechanical Engineering Computer Oriented Numerical Methods 2011-12© MITCOE Mechanical Engineering
  • 177.
    Third Year MechanicalEngineering Computer Oriented Numerical Methods 2011-12© MITCOE Mechanical Engineering
  • 178.
    FLOWCHART:Hyperbolic Equation Start Input Initial value of x (xi) Final value of x (xf) Step size for x (h) co=(xf-xi)*10000/(h*10000) Input Initial value of t (ti) Final value of t (tf) Step size for t (k) ro=(tf-ti)*10000/(k*10000) Input all values of u(x) (s) r=h/k If r~=C YES error NO Third Year Mechanical Engineering Computer Oriented Numerical Methods A 2011-12© MITCOE Mechanical Engineering
  • 179.
    A u(1,2:co+2)=xi:h:xf u(2:ro+2,1)=ti:k:tf Input Constant value for xi (u(2:ro+2,2)) Input Constant value for xf (u(2:ro+2,co+2) For i=3:co+1 u(2,i)=f(u(1,i)) For i=3:co+1 u(3,i)=(u(2,i-1)+u(2,i+1))/2 A For i=4:ro+2 For j=3:co+1 B Third Year Mechanical Engineering Computer Oriented Numerical Methods C 2011-12© MITCOE Mechanical Engineering
  • 180.
    C u(i,j)=u(i-1,j-1)+u(i-1,j+1)-u(i-2,j) B A Display u End Third Year Mechanical Engineering Computer Oriented Numerical Methods 2011-12© MITCOE Mechanical Engineering
  • 181.
    FLOWCHART:Elliptical Equation Start Input Temperature of Upper surface (u) Left surface (l) Right surface (r) Lower surface (b) No. of elements in a row (cs) n=cs-1 an(n,n)=0 A For i=1:n^2 B For j=i:n^2 YES an(i,j)=4 IF i==j NO M IF YES mod(i,n)==1 (i,j)=-1 && j==i+1 M NO Third Year Mechanical Engineering Computer Oriented Numerical Methods C 2011-12© MITCOE Mechanical Engineering
  • 182.
    C YES IF j==i-n an(i,j)=-1 && j>0 NO M IF j==i+n YES an(i,j)=-1 && j<=n^2 NO M mod(i,n)==0 YES an(i,j)=-1 && j==i-1 NO M IF NO mod(i,n)>1 B && j==i+1 || j==i-1 ) YES an(i,j)=-1 M B A so(n)=0 Third Year Mechanical Engineering D Computer Oriented Numerical Methods 2011-12© MITCOE Mechanical Engineering
  • 183.
    D E For i=1:n^2 YES If i==1 so(i)=u+l NO N YES If i>1 so(i)=u && i<n NO N If YES so(i)=u+r i==n NO N If mod(i,n)==1 YES so(i)=l && i>n && i<=n^2-n NO N mod(i,n)>1 && YES mod(i,n)<n && so(i)=0 i>n && i<=n^2-n NO N Third Year Mechanical Engineering Computer Oriented Numerical Methods F 2011-12© MITCOE Mechanical Engineering
  • 184.
    F YES If mod(i,n)==0 && i>n && so(i)=r i<=n^2-n NO N YES If i==n^2- so(i)=l+b n+1 NO N If i>n^2-n+1 YES so(i)=b && i<n^2 NO N NO If i==n^2 E YES so(i)=b+r N E Display an & so G Third Year Mechanical Engineering Computer Oriented Numerical Methods 2011-12© MITCOE Mechanical Engineering
  • 185.
    G an1=an clear an t=GaussSoln(an1,so,n^2) k=1 For i=1:n For j=1:n t1(i,j)=t(k) k=k+1 Display t1 For i=1:n For j=1:n scatter(i,j,80,[0.5 0 0],'filled') s=sprintf('n %1.2f',(t1(i,j))) text(j,i,s) axis ij axis ([ 0 n+1 0 n+1]) Third Year Mechanical Engineering Computer Oriented Numerical Methods 2011-12© End MITCOE Mechanical Engineering