АЖИЛГҮЙДЭЛ
/ UNEMPLOYMENT/
1.Хөдөлмөрийн зах зээл
2. Ажилгүйдлийг тодорхойлох нь
3. Ажилгүйдэлтэй холбоотой үзүүлэлтүүд
4.Ажилгүйдлийн хэлбэрүүд
5.Ажилгүйдлийн зардал
6.Ажилгүйдэл ба инфляцийн хамаарал
1.Хөдөлмөрийн зах зээл
Ямар ч улс орны эдийн засгийн тогтолцоонд
үйлдвэрлэлийн чухал хүчин зүйлүүдийн нэг нь тухайн
улсын ажиллах хүч буюу хөдөлмөр байдаг.
Өөрөөр хэлбэл, тухайн улс орны үйлдвэрлэлийн
хүчин чадал нь тус улсын ажиллах хүч, тэдгээрийн
мэдлэг боловсрол, ажлын дадлага туршлагаас ихээхэн
хамаардаг.
Зах зээлийн эдийн засгийн тогтолцоонд
хөдөлмөр нь бүтээгдэхүүн, үйлчилгээ болон
үйлдвэрлэлийн бусад нөөцийн нэгэн адилаар арилжаа
солилцооны обьект болдог.
Хөдөлмөрийн арилжаа, солилцоо буюу худалдах,
худалдан авах үйл ажиллагаа явагдаж байгаа орчныг
хөдөлмөрийн зах зээл гэнэ.
Хөдөлмөрийн зах зээлийн харилцааг тодорхойлсон
олон онол байх боловч эдгээр нь хоорондоо ялгаатай
төдийгүй зөрчилтэй байдаг.
Энэ нь эдийн засгийн онолын шинжлэх ухааны
хүрээнд хөдөлмөрийн зах зээлийн асуудал нь бүрэн
шийдэгдээгүй байгааг харуулж байна.
Тухайлбал, хөдөлмөрийн зах зээлийн тэнцвэрийн
талаар Сонгодог болон Кейнсийн талынхан өөр өөр
үзэл бодолтой байдаг.
Сонгодог онолчид хөдөлмөрийн үнэ болох цалин
нь маш уян хатан хэлбэлзэлтэй байдаг учир
хөдөлмөрийн зах зээл маш богино хугацаанд
тэнцвэрждэг гэж үздэг.
Кейнсийн онолоор цалинг уян хатан биш гэж үздэг .
Цалингийн уян хатан бус байдлаас болоод
хөдөлмөрийн зах зээл нь хурдан тэнцвэржиж
чаддаггүйг тайлбарласан.
Хөдөлмөрийн зах зээл дээр пүүсүүд эрэлтийг
үүсгэж, өрхүүд нийлүүлэлтийг хийдэг.
Өрхүүд хөдөлмөрөө нийлүүлж пүүсүүдэд
худалдсанаар орлого олдог.
Харин пүүсүүд нь өрхүүдээс хөдөлмөрийг зардал
гарган худалдан авдаг
Хөдөлмөрийн зах зээл нь төгс ба төгс бус
өрсөлдөөнөөс хамааран түүнд нөлөөлөх хүчин зүйлс
нь харилцан адилгүй байж болно.
Хөдөлмөрийн зах зээлийн эрэлт, нийлүүлэлт,
цалингийн түвшинд нөлөөлөх дараах хүчин зүйлс
байна.
Үүнд:
1.Төр
2.Үйлдвэрчний эвлэлийн байгууллага
3.Хүн ам зүйн хүчин зүйлс
Төр.
Төр нь хөдөлмөрийн зах зээл дээр зохицуулалт
хийдэг. Үүнд:
• Хөдөлмөрийн хөлсний доод хэмжээг тогтоох
• Хөдөлмөрийн аюулгүй байдлыг сайжруулах
зорилгоор хөдөлмөрлөх орчин нөхцөлд шаардлага
тавих
• Элсэгчдийн тоо болон мэргэжлийг зохицуулах
• Гадаадад ажиллах хүч гаргах, гаднаас ажиллах
хүч оруулах зэрэг арга замаар нөлөөлдөг.
Үлдвэрчний эвлэлийн байгууллага.
Үйлдвэрчний эвлэлийн байгууллага нь ажилчдын
эрх ашгийг хамгаалах зорилгоор ажилчдын хэрэгцээ,
шаардлага, дуу хоолойг холбогдох байгууллагууд
болон албан тушаалтнуудад хүргэх чиглэлээр үйл
ажиллагаа явуулдаг олон нийтийн сайн дурын
байгууллага юм.
ҮЭБ нь дараахь шаардлагуудыг тавидаг.
Үүнд:
1. Цалин нэмэгдүүлэх
2. Хөдөлмөрийн эрэлт,нийлүүлэлтийг нэмэгдүүлэх
3. Хөдөлмөрлөх орчин, нөхцөлийг сайжруулах
Хүн ам зүйн хүчин зүйлс.
Хөдөлмөрийн зах зээлийн хөдөлмөрийн
нийлүүлэлтэд хүн ам зүйн хүчин зүйлс хүчтэй
нөлөөлдөг.
Тухайлбал, төрөлт, нас баралт, шилжилт хөдөлгөөн,
эрүүл мэнд, боловсрол зэргийг дурьдаж болно.
2.Ажилгүйдлийг тодорхойлох нь
Тухайн улсын нийт хүн амыг эдийн засгийн
идэвхитэй ба эдийн засгийн идэвхгүй хүн ам гэж
хоѐр ангилдаг.
Эдийн засгийн идэвхитэй хүн ам
Олон улсын аргачлалын дагуу эдийн засгийн
идэвхитэй хүн ам гэдэг нь тухайн улсын нийт
ажиллагсад олон ажилгүйчүүдийн нийлбэрээр
тодохойлогдоно.
Эдийн засгийн идэвхитэй хүн ам нь ажиллах
хүчтэй тэнцүү ойлголт юм.
Ажиллагсад.
Аж ахуйн нэгж байгууллагын орон тооны үндсэн
ажиллагч, хувиараа хөдөлмөр эрхлэгч, ажил хамтран
гүйцэтгэгчид, цалин хөлстэйгээр өрхийн аж ахуй
эрхэлдэг хүмүүсийг ажиллагсад буюу тус улсын ажил
эрхэлдэг хүн ам гэнэ.
Ажилгүйчүүд.
Тухайн улсын хуулинд заасны дагуу хөдөлмөрлөх
насны, хөдөлмөр эрхлэх чадвартай, цалин хөлстэй
ажил болон хувиараа хөдөлмөр эрхэлдэггүй, тухайн
үед ажиллахад бэлэн, цалин хөлстэй ажил
идэвхитэй эрж хайж байгаа, хөдөлмөрийн биржэд
бүртгүүлсэн хүмүүсийг ажилгүйчүүд гэнэ.
Эдийн засгийн идэвхигүй хүн ам.
Эдийн засгийн идэвхигүй хүн амд :
 Тухайн улсын 16 хүртэлх насны хүүхдүүд
 Тэтгэврийн насныхан
 Тусгай хорионд байгаа хүмүүс
 Өдрөөр сурч буй оюутнууд
 Хөдөлмөрийн насны боловч хөдөлмөрийн
чадваргүй иргэд
 Хөдөлмөрийн насны хөдөлмөрийн чадвартай
боловч хөдөлмөр эрхлэх сонирхолгүй буюу ажил
идэвхитэй эрж хайдаггүй хүмүүсийг багтаана.
Хүн амыг ерөнхийд нь дараах байдлаар схемчилж болно. / Зураг 1/
Нийт хүн
ам
Эдийн засгийн
идэвхитэй хүн
ам
Ажиллагсад
Эдийн засгийн
идэвхигүй хүн
ам
Хүүхдүүд
Тэтгэвэрийн
насныхан
Хорионд
байгаа хүмүүс
Оюутнууд
Ажилгүйчүүд
Хөдөлмөрийн
чадваргүй
хүмүүс
Ажил хайхаа
болигсод
Ажиллах
хүч=
Хүмүүсийн шилжилт хөдөлгөөн байнга,тасралтгүй
явагддаж байдаг.
Үүнд:
- Хүмүүс ажилгүй болох
- Шинэ ажилд орох
- Хуучин ажилдаа эргэж орох
- Түр хугацаагаар хөдөлмөрийн чадвараа алдах
- Хөдөлмөр эрхлэх сонирхолгүй болох
- Сургууль, боловсролын байгууллагад сурч мэдлэг
боловсролоо дээшлүүлэх
- Амьдрах орчин нөхцлөө өөрчлөхтэй холбогдуулан
хөдөөнөөс хотруу, нэг хотоос нөгөө хотруу, нэг
улсаас нөгөө улсруу шилжих үйлдлүүд тасралтгүй
явагдаж байдаг.
Үүнтэй холбогдуулан ажиллагсад ,ажилгүйчүүд
болон эдийн засгийн идэвхгүй хүн ам гэсэн бүлгийн
хооронд хүмүүсийн байнгын шилжилт хөдөлгөөн
явагддаг.
Бүлгүүдийн хоорондох шилжин өөрчлөгдөж буй
хүмүүсийг дараах хэсгүүдэд хувааж болно.
Нэгдүгээрт, Ажиллагсад болон ажилгүйчүүдийн
хоорондох шилжилт хөдөлгөөн.
Хоёрдугаарт, Ажиллагсад болон эдийн засгийн
идэвхитэй бус хүн амын хоорондох
шилжилт хөдөлгөөн.
Гуравдугаарт, Эдийн засгийн идэвхигүй хүн ам
ба ажилгүйчүүдийн хоорондох
шилжилт
3.Ажилгүйдэлтэй холбоотой үзүүлэлтүүд
Эдийн засагчид, судлаачид, бодлого
боловсруулагчид үйлдвэрлэлийн нөөцийн
ашиглалтанд анхаарлаа хандуулдаг.
Үүнтэй уялдуулан эдийн засгийн үндсэн нөөц болох
хөдөлмөрийн ашиглалтыг харуулдаг үзүүлэлтүүд
болон тэдгээрийг хэрхэн тооцдог талаар авч үзье.
Үүнд:
1.Ажилгүйдлийн түвшин
2.Ажиллах хүчний оролцооны түвшин
3.Ажил эрхлэлтийн түвшин
Ажилгүйдлийн түвшин.
Ажилгүйдлийн түвшин нь тухайн улсын ажиллах
хүчний хэдэн хувь нь ажиллах сонирхолтой, ажиллах
чадвартай боловч ажлын байраар хангагдаж
чадахгүй байна вэ? гэдгийг харуулдаг.
Өөрөөр хэлбэл, ажиллах хүчний хэдэн хувьд нь
ажил олдохгүй байна вэ? гэдгийг харуулна.
Ажиллах хүч нь ажиллагсад болон
ажилгүйчүүдийн нийлбэр юм.
Ажилгүйдлийн түвшинг ажилгүйчүүдийн тоог
ажиллах хүчний тоонд харьцуулж хувиар илэрхийлж
тооцно.
UR – Unemployment rate буюу Ажилгүйдлийн
түвшин
U – Unemployment буюу Ажилгүйчүүдийн тоо
LF – Labor force буюу Ажиллах хүч
E – Employment буюу Ажиллагсад
.
100% 100%R
U U
U
LF E U
   

Ажиллах хүчний оролцооны түвшин.
Ажиллах хүчний оролцооны түвшин нь тухайн
улсын хөдөлмөрийн насны хүн амын хэдэн хувь нь
ажиллах хүчний бүрэлдэхүүнд багтаж байна вэ?
гэдгийг харуулдаг.
Өөрөөр хэлбэл, Хөдөлмөрийн насны хүн амын хэдэн
хувь нь ажиллагсад, ажилгүйчүүд байна вэ? гэдгийг
харуулна.
Тухайн улсын ажиллах хүчний оролцооны түвшинг
тооцохдоо ажиллах хүчний тоог хөдөлмөрийн насны
хүн амд харьцуулж тооцно.
LFPR – Labor force Participation rate буюу
Ажиллах хүчний оролцооны түвшин
LF – Labor force буюу Ажиллах хүч
LLP – Labor life population буюу Хөдөлмөрийн
насны хүн ам
100%
LF
LFPR
LLP
 
Ажил эрхэлтийн түвшин.
Ажил эрхлэлтийн түвшин нь тухайн улсын
хөдөлмөрийн насны хүн амын хэдэн хувь нь ажил
эрхэлж байна вэ? гэдгийг харуулдаг.
Ажил эрхлэлтийн түвшинг тооцохдоо
ажиллагсадын тоог хөдөлмөрийн насны хүн амын
тоонд харьцуулж тооцно.
ER – Employment rate буюу Ажил эрхлэлтийн
түвшин
E – Employment буюу Ажиллагсад
LLP – Labor life population буюу Хөдөлмөрийн
насны хүн ам
100%R
E
E
LLP
 
4.Ажилгүйдлийн хэлбэрүүд
Эдийн засгийн тухайн үеийн нөхцөл байдалтай
холбоотойгоор ажилгүйдэл үүсэх шалтгаан харилцан
адилгүй байдаг.
Макро эдийн засгийн онолд ажилгүйдлийг үүсч буй
шалтгаанаас нь хамааруулан дараах үндсэн гурван
хэлбэрт ангилна.
1. Шилжилтийн ажилгүйдэл
2.Бүтцийн ажилгүйдэл
3.Мөчлөгийн ажилгүйдэл
Шилжилтйн ажилгүйдэл.
Нийгэмд хотоос хөдөөд, хөдөөнөөс хотод, нэг
хотоос нөгөө хотод шилжих шилжилт хөдөлгөөн
байнга явагддаг.
Хүмүүсийн энэ шилжилт хөдөлгөөн нь ихэнх
тохиолдолд тэдний ажлын байрыг өөрчилдөг.
Тухайн хүн нэг ажлаас гараад нөгөө ажилд орох
хүртлээ хэсэг хугацаанд ажил хайж, ажилгүйчүүдийн
эгнээнд шилждэг байна.
Хуучин ажлаа орхиод шинэ ажилд шууд орж
чадахгүй бол тухайн хүн хэсэг хугацаанд
ажилгүйчүүдийн бүлэгт багтдаг
Мөн шинээр мэргэжлийн сургууль төгсөөд ажил хайж
буй хүмүүс ажилд орох хүртлээ хэсэг хугацаанд
ажилгүйчүүдийн бүлэгт хамаарагддаг.
Дээрх болон бусад шалтгаанаас үүссэн түр зуурын
шинжтэй буюу ирээдүйд ажилд орхоор хүлээж буй
ажилгүйчүүдийг шилжилтийн ажилгүйдэл гэнэ.
Бүтцийн ажилгүйдэл.
Хүмүүсийн амьдарч буй орчин, нийгэм нь цаг
хугацааны туршид улам бүр хөгжин дэвшиж, хувьсан
өөрчлөгдсөөр ирсэн.
Шинжлэх ухаан, техник, технологи, эдийн засаг,
нийгмийн хөгжилтэй холбоотойгоор тухайн эдийн
засгийн бүтэц, хүн амын хэрэглээ, үйлдвэрлэлийн
бүтэц өөрчлөгдсөөр байдаг.
Эдийн засаг дахь зарим нэг мэргэжил, ажлын
байрны эрэлт, хэрэгцээ буурч байхад зарим нь шинээр
бий болж байдаг.
Тухайн ажлын байр байхгүй болсонтой
холбоотойгоор тухайн мэргэжил хэрэгцээгүй болж
тухайн хүн ажилгүйчүүдийн эгнээнд шилждэг байна.
Эдийн засаг, нийгмийн бүтцэд гарсан өөрчлөлтийн
улмаас үүсч буй ажилгүйдлийн хэлбэрийг бүтцийн
ажилгүйдэл гэнэ.
Мөчлөгийн ажилгүйдэл.
ДНБ болон нэг хүнд ДНБ - ны өөрчлөлт нь урт
хугацаанд өсч, буурч байдаг.
Эдийн засгийн уналтын үед пүүсүүдийн хөрөнгө
оруулалт, нийт үйлдвэрлэл буурч, зарим пүүсүүд
үйлдвэрлэлээ бүр мөсөн зогсоосноор нийгэм дэх
ажилгүйчүүдийн тоог нэмэгдүүлж байдаг.
Ийм шалтгаанаар үүсч байгаа ажилгүйдлийн
хэлбэрийг макро эдийн засгийн онолд мөчлөгийн
ажилгүйдэл гэнэ.
Бүрэн ажил эрхлэлтийн түвшин ба потенциал
үйлдвэрлэлийн түвшин.
Бүрэн ажил эрхлэлт гэдэг нь тухайн улсын ажиллах
хүчийг 100 хувь ажлын байраар хангана, гэсэн үг биш
юм.
Эдийн засагт ийм боломж ч байдаггүй гэж болно.
Учир нь хүн амын шилжилт, нийгэм эдийн засгийн
хөгжил, түүний бүтцэд гарч буй өөрчлөлт зэрэгтэй
холбоотойгоор нийгэмд шилжилтийн , бүтцийн
ажилгүйдэл зайлшгүй байдаг.
Тэгвэл бүрэн ажил эрхлэлтийн түвшин гэж юу вэ?
гэсэн асуулт гарч ирнэ.
Мөчлөгийн ажилгүйдэл байхгүй тохиолдлыг бүрэн
ажил эрхлэлт гэнэ.
Иймээс шилжилтийн, бүтцийн ажилгүйдлийг хэвийн
хэвийн гэж үзнэ. /5 хувь/
Тухайн улсын нөөцүүдийн бүрэн ашиглалттай
үеийн үйлдвэрлэлийн хэмжээг потенциал
үйлдвэрлэлийн хэмжээ гэнэ.
Өөрөөр хэлбэл, тухайн улс өөрийн нөөцөө бүрэн
ашиглаад үйлдвэрлэж чадах бүтээгдэхүүн,
үйлчилгээний тоо хэмжээг потенциал үйлдвэрлэлийн
хэмжээ гэнэ.
Эдийн засгийн нөөцүүд буюу үйлдвэрлэлийн хүчин
зүйлсүүд хүний хөдөлмөрийн оролцоотойгоор
үйлдвэрлэлийн процесст ашиглагддаг тул нөөцийн
бүрэн ашиглалт гэдгийг бүрэн ажил эрхлэлтээр
төлөөлүүлэн авч үздэг.
Иймээс бүрэн ажил эрхлэлтийн үеийн
үйлдвэрлэлийн хэмжээг боломжит үйлдвэрлэлийн
хэмжээ буюу потенциал үйлдвэрлэлийн түвшин гэж
үздэг.
5.Ажилгүйдлийн зардал
Ажилгүйдлийн нийгэм, эдийн засагт учруулах хор
нөлөөг ажилгүйдлийн зардал гэсэн ойлголтоор
илэрхийлнэ.
Ажилгүйдлийн зардлыг хоѐр төрөлд хувааж авч
үздэг.
1. Нийгмийн зардал
2. Эдийн засгийн зардал
Нийгмийн зардал.
Нийгмийн зардал гэдэг нь тухайн хүн ажилгүй
байснаараа нийгэмд ямар сөрөг зүйлүүдийг бий
болгож байна вэ? гэдгээр илэрхийлэгдэнэ.
Тухайлбал, ажилгүй хүмүүс бий болсноор орлогогүй
болж нийгэмд ядуурал бий болох, гэмт хэрэг хийх,
архидан согтуурах, хулгай дээрэм хийх, хууран мэхлэх,
гэр бүл салах зэрэг сөрөг зүйлүүдийг нэмэгдүүлдэг.
Эдийн засгийн зардал.
Ажилгүйдлийн нийгэмд учруулж буй хор нөлөөг
илэрийлэх хоѐр дахь үзүүлэлт нь ажилгүйдлийн эдийн
засгийн зардал юм.
Ажилгүйдэл нь хүн амыг орлогын хомсдолд оруулж,
улс орны хөгжил, дэвшлийг хязгаарлаж,
үйлдвэрлэлийн хэмжээг бууруулах зэрэг хор нөлөөг
учруулдаг.
Нийт эдийн засгийн хувьд авч үзвэл ажилгүйдэл
нь нийт үйлдвэрлэлийн хэмжээг хичнээн хэмжээгээр
бууруулж байна вэ? гэдгээр түүний хор нөлөөг хэмжих
болно.
Үүнийг Оукений хууль ашиглан тайлбарладаг.
Артур Оукен мөчлөгийн ажилгүйдлийн түвшин ба
бодит үйлдвэрлэлийн өсөлтийн хоорондох хамаарлыг
анх АНУ-ын тоон өгөгдөл дээр үндэслэн загварчилсан
Өөрөөр хэлбэл, Оукены хуулиар бодит
ажилгүйдлийн түвшин нь хэвийн түвшнээс 1%-иар
нэмэгдэхэд бодит үйлдвэрлэлийн өсөлт 2,5%-иар
буурна гэж үздэг.
Энд тухайн жилийн бодит үйлдвэрлэлийг өмнөх
үетэй нь биш тухайн жилийн потенциал
үйлдвэрлэлийн хэмжээтэй харьцуулж тооцсон.
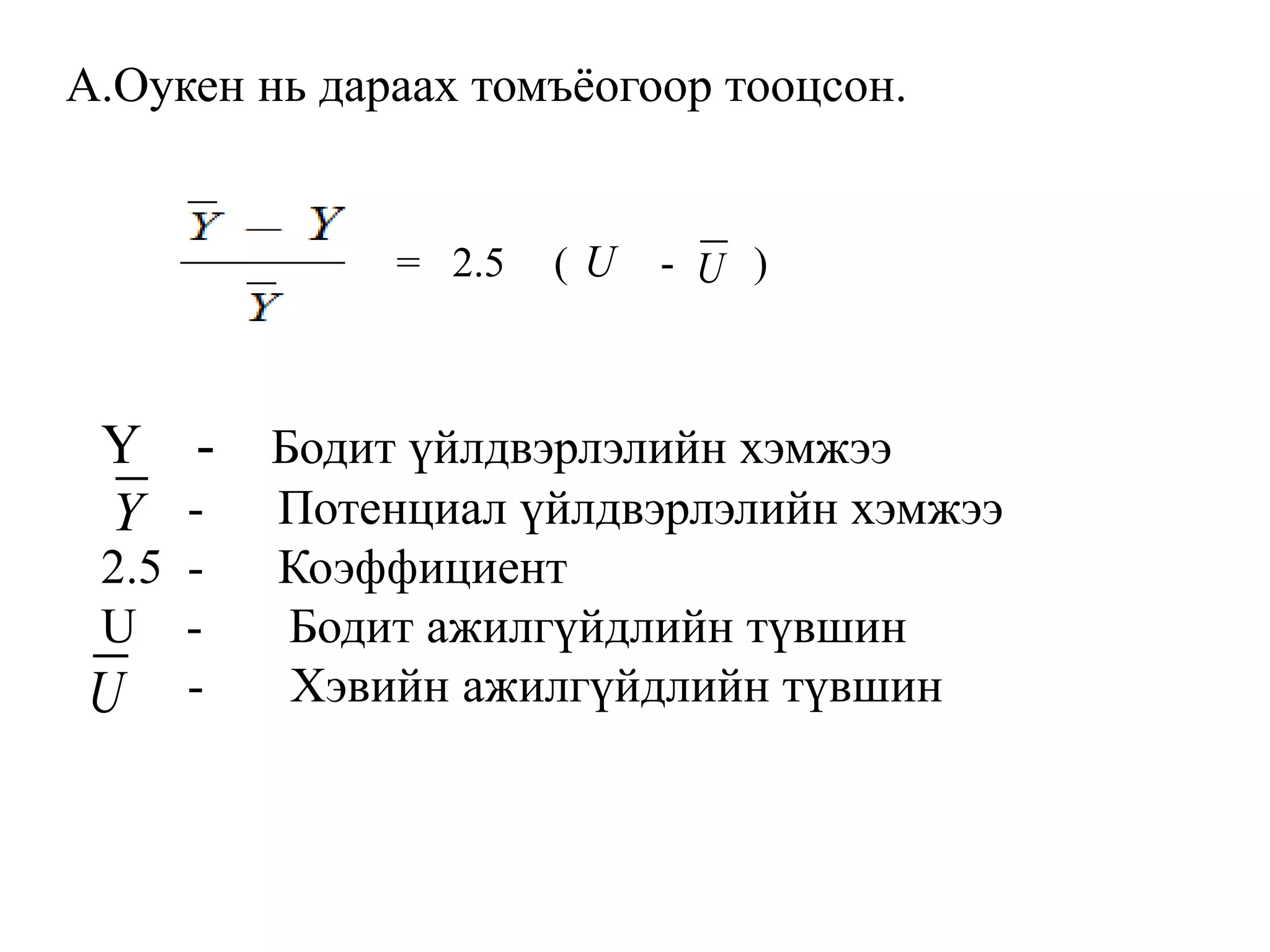
А.Оукен нь дараах томъѐогоор тооцсон.
= 2.5 ( U - U )
Y - Бодит үйлдвэрлэлийн хэмжээ
- Потенциал үйлдвэрлэлийн хэмжээ
2.5 - Коэффициент
U - Бодит ажилгүйдлийн түвшин
- Хэвийн ажилгүйдлийн түвшин
Y
U
6.Ажилгүйдэл ба инфляцийн хамаарал
Олбан Уильям Филлипс 1958 онд ажилгүйдэл ба
инфляцийн хоорондох хамаарлыг Англи улсын 97
жилийн үзүүлэлтэд турлгуурлан судалж, энэ хоѐр
үзүүлэлт хоорондоо богино хугацаанд сөрөг
хамааралтай болохыг тогтоосон байна.
Өөрөөр хэлбэл, ажилгүйдлийн түвшин өндөр үед
инфляци бага, ажилгүйдэл бага үед инфляци өндөр
байдаг гэсэн дүгнэлтийг анх Филлипс хийсэн байна.
Ажилгүйдэл, инфляцийн хоорондох энэ сөрөг хамаарлыг
Филлипсийн муруйгаар харуулдаг. Зураг 2.
A
B
U A
p B
p A
U
Phillips curve
p
U B
- Инфляцийн түвшин
- Ажилгүйдлийн түвшин
Тухайн эдийн засагт ажилгүйдлийн түвшин
буурвал хүн амын орлогын түвшин өсч, бүтээгдэхүүн,
үйлчилгээний эрэлт нэмэгдсэнээр үнийн ерөнхий
түвшин өсч инфляци үүсдэг байна.
Үүнийг дараах байдлаар харуулж болно.
Ажилгүйдэл↓ → орлого↑ → эрэлт ↑→ үнэ ↑ →
инфляци↑
,A Bp
,A BU
Филиппсийн тогтоосон ажилгүйдэл, инфляцийн
сөрөг хамаарал нь 1970-аад он хүртэл хүчинтэй
байсан .
1970 оноос энэ онол зөрчигдөж, ажилгүйдэл ба
инфляци нь зэрэг өсөх үзэгдэл ажиглагдаж,
судлаачдын анхаарлыг татах болсон.
Эдийн засгийн онолд ажилгүйдэл, инфляци зэрэг
өсөх үзэгдлийг стагфляци гэж нэрлэдэг.
Стагфляцийн үзэгдлийг нэг талаас 1973 оны
дэлхийн нефтийн хямралтай холбож үздэг.
Нефтийн үнэ дэлхийн зах зээл дээр өссөнөөр нийт
эдийн засаг дахь үйлдвэрлэлийн зардал өсч,
бүтээгдэхүүн, үйлчилгээний үйлдвэрлэл буурснаар
нийлүүлэлт багасч ажилгүйдэл ба үнийн ерөнхий
түвшин зэрэг өсдөг байна.
Үүнийг дараах байдлаар харуулъя :
Нефтийн үнэ ↑ → үйлдвэрлэлийн зардал ↑
→ нийлүүлэлт ↓ → ажилгүйдэл ↑→ инфляци↑
АНХААРАЛ ТАВЬСАНД
БАЯРЛАЛАА

Macro L4.2019-2020

  • 1.
    АЖИЛГҮЙДЭЛ / UNEMPLOYMENT/ 1.Хөдөлмөрийн захзээл 2. Ажилгүйдлийг тодорхойлох нь 3. Ажилгүйдэлтэй холбоотой үзүүлэлтүүд 4.Ажилгүйдлийн хэлбэрүүд 5.Ажилгүйдлийн зардал 6.Ажилгүйдэл ба инфляцийн хамаарал
  • 2.
    1.Хөдөлмөрийн зах зээл Ямарч улс орны эдийн засгийн тогтолцоонд үйлдвэрлэлийн чухал хүчин зүйлүүдийн нэг нь тухайн улсын ажиллах хүч буюу хөдөлмөр байдаг. Өөрөөр хэлбэл, тухайн улс орны үйлдвэрлэлийн хүчин чадал нь тус улсын ажиллах хүч, тэдгээрийн мэдлэг боловсрол, ажлын дадлага туршлагаас ихээхэн хамаардаг.
  • 3.
    Зах зээлийн эдийнзасгийн тогтолцоонд хөдөлмөр нь бүтээгдэхүүн, үйлчилгээ болон үйлдвэрлэлийн бусад нөөцийн нэгэн адилаар арилжаа солилцооны обьект болдог. Хөдөлмөрийн арилжаа, солилцоо буюу худалдах, худалдан авах үйл ажиллагаа явагдаж байгаа орчныг хөдөлмөрийн зах зээл гэнэ.
  • 4.
    Хөдөлмөрийн зах зээлийнхарилцааг тодорхойлсон олон онол байх боловч эдгээр нь хоорондоо ялгаатай төдийгүй зөрчилтэй байдаг. Энэ нь эдийн засгийн онолын шинжлэх ухааны хүрээнд хөдөлмөрийн зах зээлийн асуудал нь бүрэн шийдэгдээгүй байгааг харуулж байна. Тухайлбал, хөдөлмөрийн зах зээлийн тэнцвэрийн талаар Сонгодог болон Кейнсийн талынхан өөр өөр үзэл бодолтой байдаг.
  • 5.
    Сонгодог онолчид хөдөлмөрийнүнэ болох цалин нь маш уян хатан хэлбэлзэлтэй байдаг учир хөдөлмөрийн зах зээл маш богино хугацаанд тэнцвэрждэг гэж үздэг. Кейнсийн онолоор цалинг уян хатан биш гэж үздэг . Цалингийн уян хатан бус байдлаас болоод хөдөлмөрийн зах зээл нь хурдан тэнцвэржиж чаддаггүйг тайлбарласан.
  • 6.
    Хөдөлмөрийн зах зээлдээр пүүсүүд эрэлтийг үүсгэж, өрхүүд нийлүүлэлтийг хийдэг. Өрхүүд хөдөлмөрөө нийлүүлж пүүсүүдэд худалдсанаар орлого олдог. Харин пүүсүүд нь өрхүүдээс хөдөлмөрийг зардал гарган худалдан авдаг
  • 7.
    Хөдөлмөрийн зах зээлнь төгс ба төгс бус өрсөлдөөнөөс хамааран түүнд нөлөөлөх хүчин зүйлс нь харилцан адилгүй байж болно. Хөдөлмөрийн зах зээлийн эрэлт, нийлүүлэлт, цалингийн түвшинд нөлөөлөх дараах хүчин зүйлс байна. Үүнд: 1.Төр 2.Үйлдвэрчний эвлэлийн байгууллага 3.Хүн ам зүйн хүчин зүйлс
  • 8.
    Төр. Төр нь хөдөлмөрийнзах зээл дээр зохицуулалт хийдэг. Үүнд: • Хөдөлмөрийн хөлсний доод хэмжээг тогтоох • Хөдөлмөрийн аюулгүй байдлыг сайжруулах зорилгоор хөдөлмөрлөх орчин нөхцөлд шаардлага тавих • Элсэгчдийн тоо болон мэргэжлийг зохицуулах • Гадаадад ажиллах хүч гаргах, гаднаас ажиллах хүч оруулах зэрэг арга замаар нөлөөлдөг.
  • 9.
    Үлдвэрчний эвлэлийн байгууллага. Үйлдвэрчнийэвлэлийн байгууллага нь ажилчдын эрх ашгийг хамгаалах зорилгоор ажилчдын хэрэгцээ, шаардлага, дуу хоолойг холбогдох байгууллагууд болон албан тушаалтнуудад хүргэх чиглэлээр үйл ажиллагаа явуулдаг олон нийтийн сайн дурын байгууллага юм. ҮЭБ нь дараахь шаардлагуудыг тавидаг. Үүнд: 1. Цалин нэмэгдүүлэх 2. Хөдөлмөрийн эрэлт,нийлүүлэлтийг нэмэгдүүлэх 3. Хөдөлмөрлөх орчин, нөхцөлийг сайжруулах
  • 10.
    Хүн ам зүйнхүчин зүйлс. Хөдөлмөрийн зах зээлийн хөдөлмөрийн нийлүүлэлтэд хүн ам зүйн хүчин зүйлс хүчтэй нөлөөлдөг. Тухайлбал, төрөлт, нас баралт, шилжилт хөдөлгөөн, эрүүл мэнд, боловсрол зэргийг дурьдаж болно.
  • 11.
    2.Ажилгүйдлийг тодорхойлох нь Тухайнулсын нийт хүн амыг эдийн засгийн идэвхитэй ба эдийн засгийн идэвхгүй хүн ам гэж хоѐр ангилдаг. Эдийн засгийн идэвхитэй хүн ам Олон улсын аргачлалын дагуу эдийн засгийн идэвхитэй хүн ам гэдэг нь тухайн улсын нийт ажиллагсад олон ажилгүйчүүдийн нийлбэрээр тодохойлогдоно.
  • 12.
    Эдийн засгийн идэвхитэйхүн ам нь ажиллах хүчтэй тэнцүү ойлголт юм. Ажиллагсад. Аж ахуйн нэгж байгууллагын орон тооны үндсэн ажиллагч, хувиараа хөдөлмөр эрхлэгч, ажил хамтран гүйцэтгэгчид, цалин хөлстэйгээр өрхийн аж ахуй эрхэлдэг хүмүүсийг ажиллагсад буюу тус улсын ажил эрхэлдэг хүн ам гэнэ.
  • 13.
    Ажилгүйчүүд. Тухайн улсын хуулиндзаасны дагуу хөдөлмөрлөх насны, хөдөлмөр эрхлэх чадвартай, цалин хөлстэй ажил болон хувиараа хөдөлмөр эрхэлдэггүй, тухайн үед ажиллахад бэлэн, цалин хөлстэй ажил идэвхитэй эрж хайж байгаа, хөдөлмөрийн биржэд бүртгүүлсэн хүмүүсийг ажилгүйчүүд гэнэ.
  • 14.
    Эдийн засгийн идэвхигүйхүн ам. Эдийн засгийн идэвхигүй хүн амд :  Тухайн улсын 16 хүртэлх насны хүүхдүүд  Тэтгэврийн насныхан  Тусгай хорионд байгаа хүмүүс  Өдрөөр сурч буй оюутнууд  Хөдөлмөрийн насны боловч хөдөлмөрийн чадваргүй иргэд  Хөдөлмөрийн насны хөдөлмөрийн чадвартай боловч хөдөлмөр эрхлэх сонирхолгүй буюу ажил идэвхитэй эрж хайдаггүй хүмүүсийг багтаана.
  • 15.
    Хүн амыг ерөнхийднь дараах байдлаар схемчилж болно. / Зураг 1/ Нийт хүн ам Эдийн засгийн идэвхитэй хүн ам Ажиллагсад Эдийн засгийн идэвхигүй хүн ам Хүүхдүүд Тэтгэвэрийн насныхан Хорионд байгаа хүмүүс Оюутнууд Ажилгүйчүүд Хөдөлмөрийн чадваргүй хүмүүс Ажил хайхаа болигсод Ажиллах хүч=
  • 16.
    Хүмүүсийн шилжилт хөдөлгөөнбайнга,тасралтгүй явагддаж байдаг. Үүнд: - Хүмүүс ажилгүй болох - Шинэ ажилд орох - Хуучин ажилдаа эргэж орох - Түр хугацаагаар хөдөлмөрийн чадвараа алдах - Хөдөлмөр эрхлэх сонирхолгүй болох - Сургууль, боловсролын байгууллагад сурч мэдлэг боловсролоо дээшлүүлэх
  • 17.
    - Амьдрах орчиннөхцлөө өөрчлөхтэй холбогдуулан хөдөөнөөс хотруу, нэг хотоос нөгөө хотруу, нэг улсаас нөгөө улсруу шилжих үйлдлүүд тасралтгүй явагдаж байдаг. Үүнтэй холбогдуулан ажиллагсад ,ажилгүйчүүд болон эдийн засгийн идэвхгүй хүн ам гэсэн бүлгийн хооронд хүмүүсийн байнгын шилжилт хөдөлгөөн явагддаг.
  • 18.
    Бүлгүүдийн хоорондох шилжинөөрчлөгдөж буй хүмүүсийг дараах хэсгүүдэд хувааж болно. Нэгдүгээрт, Ажиллагсад болон ажилгүйчүүдийн хоорондох шилжилт хөдөлгөөн. Хоёрдугаарт, Ажиллагсад болон эдийн засгийн идэвхитэй бус хүн амын хоорондох шилжилт хөдөлгөөн. Гуравдугаарт, Эдийн засгийн идэвхигүй хүн ам ба ажилгүйчүүдийн хоорондох шилжилт
  • 19.
    3.Ажилгүйдэлтэй холбоотой үзүүлэлтүүд Эдийнзасагчид, судлаачид, бодлого боловсруулагчид үйлдвэрлэлийн нөөцийн ашиглалтанд анхаарлаа хандуулдаг. Үүнтэй уялдуулан эдийн засгийн үндсэн нөөц болох хөдөлмөрийн ашиглалтыг харуулдаг үзүүлэлтүүд болон тэдгээрийг хэрхэн тооцдог талаар авч үзье. Үүнд:
  • 20.
    1.Ажилгүйдлийн түвшин 2.Ажиллах хүчнийоролцооны түвшин 3.Ажил эрхлэлтийн түвшин Ажилгүйдлийн түвшин. Ажилгүйдлийн түвшин нь тухайн улсын ажиллах хүчний хэдэн хувь нь ажиллах сонирхолтой, ажиллах чадвартай боловч ажлын байраар хангагдаж чадахгүй байна вэ? гэдгийг харуулдаг.
  • 21.
    Өөрөөр хэлбэл, ажиллаххүчний хэдэн хувьд нь ажил олдохгүй байна вэ? гэдгийг харуулна. Ажиллах хүч нь ажиллагсад болон ажилгүйчүүдийн нийлбэр юм. Ажилгүйдлийн түвшинг ажилгүйчүүдийн тоог ажиллах хүчний тоонд харьцуулж хувиар илэрхийлж тооцно.
  • 22.
    UR – Unemploymentrate буюу Ажилгүйдлийн түвшин U – Unemployment буюу Ажилгүйчүүдийн тоо LF – Labor force буюу Ажиллах хүч E – Employment буюу Ажиллагсад . 100% 100%R U U U LF E U     
  • 23.
    Ажиллах хүчний оролцоонытүвшин. Ажиллах хүчний оролцооны түвшин нь тухайн улсын хөдөлмөрийн насны хүн амын хэдэн хувь нь ажиллах хүчний бүрэлдэхүүнд багтаж байна вэ? гэдгийг харуулдаг. Өөрөөр хэлбэл, Хөдөлмөрийн насны хүн амын хэдэн хувь нь ажиллагсад, ажилгүйчүүд байна вэ? гэдгийг харуулна. Тухайн улсын ажиллах хүчний оролцооны түвшинг тооцохдоо ажиллах хүчний тоог хөдөлмөрийн насны хүн амд харьцуулж тооцно.
  • 24.
    LFPR – Laborforce Participation rate буюу Ажиллах хүчний оролцооны түвшин LF – Labor force буюу Ажиллах хүч LLP – Labor life population буюу Хөдөлмөрийн насны хүн ам 100% LF LFPR LLP  
  • 25.
    Ажил эрхэлтийн түвшин. Ажилэрхлэлтийн түвшин нь тухайн улсын хөдөлмөрийн насны хүн амын хэдэн хувь нь ажил эрхэлж байна вэ? гэдгийг харуулдаг. Ажил эрхлэлтийн түвшинг тооцохдоо ажиллагсадын тоог хөдөлмөрийн насны хүн амын тоонд харьцуулж тооцно.
  • 26.
    ER – Employmentrate буюу Ажил эрхлэлтийн түвшин E – Employment буюу Ажиллагсад LLP – Labor life population буюу Хөдөлмөрийн насны хүн ам 100%R E E LLP  
  • 27.
    4.Ажилгүйдлийн хэлбэрүүд Эдийн засгийнтухайн үеийн нөхцөл байдалтай холбоотойгоор ажилгүйдэл үүсэх шалтгаан харилцан адилгүй байдаг. Макро эдийн засгийн онолд ажилгүйдлийг үүсч буй шалтгаанаас нь хамааруулан дараах үндсэн гурван хэлбэрт ангилна. 1. Шилжилтийн ажилгүйдэл 2.Бүтцийн ажилгүйдэл 3.Мөчлөгийн ажилгүйдэл
  • 28.
    Шилжилтйн ажилгүйдэл. Нийгэмд хотоосхөдөөд, хөдөөнөөс хотод, нэг хотоос нөгөө хотод шилжих шилжилт хөдөлгөөн байнга явагддаг. Хүмүүсийн энэ шилжилт хөдөлгөөн нь ихэнх тохиолдолд тэдний ажлын байрыг өөрчилдөг. Тухайн хүн нэг ажлаас гараад нөгөө ажилд орох хүртлээ хэсэг хугацаанд ажил хайж, ажилгүйчүүдийн эгнээнд шилждэг байна.
  • 29.
    Хуучин ажлаа орхиодшинэ ажилд шууд орж чадахгүй бол тухайн хүн хэсэг хугацаанд ажилгүйчүүдийн бүлэгт багтдаг Мөн шинээр мэргэжлийн сургууль төгсөөд ажил хайж буй хүмүүс ажилд орох хүртлээ хэсэг хугацаанд ажилгүйчүүдийн бүлэгт хамаарагддаг. Дээрх болон бусад шалтгаанаас үүссэн түр зуурын шинжтэй буюу ирээдүйд ажилд орхоор хүлээж буй ажилгүйчүүдийг шилжилтийн ажилгүйдэл гэнэ.
  • 30.
    Бүтцийн ажилгүйдэл. Хүмүүсийн амьдарчбуй орчин, нийгэм нь цаг хугацааны туршид улам бүр хөгжин дэвшиж, хувьсан өөрчлөгдсөөр ирсэн. Шинжлэх ухаан, техник, технологи, эдийн засаг, нийгмийн хөгжилтэй холбоотойгоор тухайн эдийн засгийн бүтэц, хүн амын хэрэглээ, үйлдвэрлэлийн бүтэц өөрчлөгдсөөр байдаг.
  • 31.
    Эдийн засаг дахьзарим нэг мэргэжил, ажлын байрны эрэлт, хэрэгцээ буурч байхад зарим нь шинээр бий болж байдаг. Тухайн ажлын байр байхгүй болсонтой холбоотойгоор тухайн мэргэжил хэрэгцээгүй болж тухайн хүн ажилгүйчүүдийн эгнээнд шилждэг байна. Эдийн засаг, нийгмийн бүтцэд гарсан өөрчлөлтийн улмаас үүсч буй ажилгүйдлийн хэлбэрийг бүтцийн ажилгүйдэл гэнэ.
  • 32.
    Мөчлөгийн ажилгүйдэл. ДНБ болоннэг хүнд ДНБ - ны өөрчлөлт нь урт хугацаанд өсч, буурч байдаг. Эдийн засгийн уналтын үед пүүсүүдийн хөрөнгө оруулалт, нийт үйлдвэрлэл буурч, зарим пүүсүүд үйлдвэрлэлээ бүр мөсөн зогсоосноор нийгэм дэх ажилгүйчүүдийн тоог нэмэгдүүлж байдаг. Ийм шалтгаанаар үүсч байгаа ажилгүйдлийн хэлбэрийг макро эдийн засгийн онолд мөчлөгийн ажилгүйдэл гэнэ.
  • 33.
    Бүрэн ажил эрхлэлтийнтүвшин ба потенциал үйлдвэрлэлийн түвшин. Бүрэн ажил эрхлэлт гэдэг нь тухайн улсын ажиллах хүчийг 100 хувь ажлын байраар хангана, гэсэн үг биш юм. Эдийн засагт ийм боломж ч байдаггүй гэж болно. Учир нь хүн амын шилжилт, нийгэм эдийн засгийн хөгжил, түүний бүтцэд гарч буй өөрчлөлт зэрэгтэй холбоотойгоор нийгэмд шилжилтийн , бүтцийн ажилгүйдэл зайлшгүй байдаг.
  • 34.
    Тэгвэл бүрэн ажилэрхлэлтийн түвшин гэж юу вэ? гэсэн асуулт гарч ирнэ. Мөчлөгийн ажилгүйдэл байхгүй тохиолдлыг бүрэн ажил эрхлэлт гэнэ. Иймээс шилжилтийн, бүтцийн ажилгүйдлийг хэвийн хэвийн гэж үзнэ. /5 хувь/
  • 35.
    Тухайн улсын нөөцүүдийнбүрэн ашиглалттай үеийн үйлдвэрлэлийн хэмжээг потенциал үйлдвэрлэлийн хэмжээ гэнэ. Өөрөөр хэлбэл, тухайн улс өөрийн нөөцөө бүрэн ашиглаад үйлдвэрлэж чадах бүтээгдэхүүн, үйлчилгээний тоо хэмжээг потенциал үйлдвэрлэлийн хэмжээ гэнэ.
  • 36.
    Эдийн засгийн нөөцүүдбуюу үйлдвэрлэлийн хүчин зүйлсүүд хүний хөдөлмөрийн оролцоотойгоор үйлдвэрлэлийн процесст ашиглагддаг тул нөөцийн бүрэн ашиглалт гэдгийг бүрэн ажил эрхлэлтээр төлөөлүүлэн авч үздэг. Иймээс бүрэн ажил эрхлэлтийн үеийн үйлдвэрлэлийн хэмжээг боломжит үйлдвэрлэлийн хэмжээ буюу потенциал үйлдвэрлэлийн түвшин гэж үздэг.
  • 37.
    5.Ажилгүйдлийн зардал Ажилгүйдлийн нийгэм,эдийн засагт учруулах хор нөлөөг ажилгүйдлийн зардал гэсэн ойлголтоор илэрхийлнэ. Ажилгүйдлийн зардлыг хоѐр төрөлд хувааж авч үздэг. 1. Нийгмийн зардал 2. Эдийн засгийн зардал
  • 38.
    Нийгмийн зардал. Нийгмийн зардалгэдэг нь тухайн хүн ажилгүй байснаараа нийгэмд ямар сөрөг зүйлүүдийг бий болгож байна вэ? гэдгээр илэрхийлэгдэнэ. Тухайлбал, ажилгүй хүмүүс бий болсноор орлогогүй болж нийгэмд ядуурал бий болох, гэмт хэрэг хийх, архидан согтуурах, хулгай дээрэм хийх, хууран мэхлэх, гэр бүл салах зэрэг сөрөг зүйлүүдийг нэмэгдүүлдэг.
  • 39.
    Эдийн засгийн зардал. Ажилгүйдлийннийгэмд учруулж буй хор нөлөөг илэрийлэх хоѐр дахь үзүүлэлт нь ажилгүйдлийн эдийн засгийн зардал юм. Ажилгүйдэл нь хүн амыг орлогын хомсдолд оруулж, улс орны хөгжил, дэвшлийг хязгаарлаж, үйлдвэрлэлийн хэмжээг бууруулах зэрэг хор нөлөөг учруулдаг.
  • 40.
    Нийт эдийн засгийнхувьд авч үзвэл ажилгүйдэл нь нийт үйлдвэрлэлийн хэмжээг хичнээн хэмжээгээр бууруулж байна вэ? гэдгээр түүний хор нөлөөг хэмжих болно. Үүнийг Оукений хууль ашиглан тайлбарладаг. Артур Оукен мөчлөгийн ажилгүйдлийн түвшин ба бодит үйлдвэрлэлийн өсөлтийн хоорондох хамаарлыг анх АНУ-ын тоон өгөгдөл дээр үндэслэн загварчилсан
  • 41.
    Өөрөөр хэлбэл, Оукеныхуулиар бодит ажилгүйдлийн түвшин нь хэвийн түвшнээс 1%-иар нэмэгдэхэд бодит үйлдвэрлэлийн өсөлт 2,5%-иар буурна гэж үздэг. Энд тухайн жилийн бодит үйлдвэрлэлийг өмнөх үетэй нь биш тухайн жилийн потенциал үйлдвэрлэлийн хэмжээтэй харьцуулж тооцсон.
  • 42.
    А.Оукен нь дараахтомъѐогоор тооцсон. = 2.5 ( U - U ) Y - Бодит үйлдвэрлэлийн хэмжээ - Потенциал үйлдвэрлэлийн хэмжээ 2.5 - Коэффициент U - Бодит ажилгүйдлийн түвшин - Хэвийн ажилгүйдлийн түвшин Y U
  • 43.
    6.Ажилгүйдэл ба инфляцийнхамаарал Олбан Уильям Филлипс 1958 онд ажилгүйдэл ба инфляцийн хоорондох хамаарлыг Англи улсын 97 жилийн үзүүлэлтэд турлгуурлан судалж, энэ хоѐр үзүүлэлт хоорондоо богино хугацаанд сөрөг хамааралтай болохыг тогтоосон байна. Өөрөөр хэлбэл, ажилгүйдлийн түвшин өндөр үед инфляци бага, ажилгүйдэл бага үед инфляци өндөр байдаг гэсэн дүгнэлтийг анх Филлипс хийсэн байна.
  • 44.
    Ажилгүйдэл, инфляцийн хоорондохэнэ сөрөг хамаарлыг Филлипсийн муруйгаар харуулдаг. Зураг 2. A B U A p B p A U Phillips curve p U B
  • 45.
    - Инфляцийн түвшин -Ажилгүйдлийн түвшин Тухайн эдийн засагт ажилгүйдлийн түвшин буурвал хүн амын орлогын түвшин өсч, бүтээгдэхүүн, үйлчилгээний эрэлт нэмэгдсэнээр үнийн ерөнхий түвшин өсч инфляци үүсдэг байна. Үүнийг дараах байдлаар харуулж болно. Ажилгүйдэл↓ → орлого↑ → эрэлт ↑→ үнэ ↑ → инфляци↑ ,A Bp ,A BU
  • 46.
    Филиппсийн тогтоосон ажилгүйдэл,инфляцийн сөрөг хамаарал нь 1970-аад он хүртэл хүчинтэй байсан . 1970 оноос энэ онол зөрчигдөж, ажилгүйдэл ба инфляци нь зэрэг өсөх үзэгдэл ажиглагдаж, судлаачдын анхаарлыг татах болсон. Эдийн засгийн онолд ажилгүйдэл, инфляци зэрэг өсөх үзэгдлийг стагфляци гэж нэрлэдэг.
  • 47.
    Стагфляцийн үзэгдлийг нэгталаас 1973 оны дэлхийн нефтийн хямралтай холбож үздэг. Нефтийн үнэ дэлхийн зах зээл дээр өссөнөөр нийт эдийн засаг дахь үйлдвэрлэлийн зардал өсч, бүтээгдэхүүн, үйлчилгээний үйлдвэрлэл буурснаар нийлүүлэлт багасч ажилгүйдэл ба үнийн ерөнхий түвшин зэрэг өсдөг байна.
  • 48.
    Үүнийг дараах байдлаархаруулъя : Нефтийн үнэ ↑ → үйлдвэрлэлийн зардал ↑ → нийлүүлэлт ↓ → ажилгүйдэл ↑→ инфляци↑
  • 49.