ДОТООДЫН НИЙТ БҮТЭЭГДЭХҮҮН
/GROSS DOMESTIC PRODUCT/
1.Үндэсний тооцооны системийн тухай
2. ДНБ - ийг хэмжих нь
3. ДНБ - ийг тооцох аргууд
4.Үндэсний тооцооны системийн бусад үзүүлэлт
5. Нэрлэсэн ба бодит ДНБ
1.Үндэсний тооцооны системийн тухай
Үндэсний тооцооны систем нь эдийн засгийн
макро түвшний үндсэн үзүүлэлтүүдийг тооцох
аргачлалыг нэгтгэсэн тооцооллын цогц систем юм.
Үндэсний тооцооны системд тодорхой аргачлалын
дагуу макро эдийн засгийн үзүүлэлтүүдийг тооцохдоо
зарим нэг ойлголтуудыг ашигладаг.
Үндэсний эдийн засаг, дотоодын эдийн засаг гэсэн
хоёр ойлголт байдаг.
Үндэсний эдийн засаг, дотоодын эдийн засгийн
ялгааг гаргахын тулд үндэсний нийт бүтээгдэхүүн
/ҮНБ/, дотоодын нийт бүтээгдэхүүн/ДНБ/ гэсэн
үзүүлэлтүүдийг тооцдог.
Тухайн улсын ҮНБ ба ДНБ-ийг тооцоход дараах
ойлголтуудын ялгааг мэдэх шаардлагатай.
Эдийн засгийн нутаг дэвсгэр.
Энэ нь засаг захиргааны хувьд тухайн улсын шууд
удирдлагад багтаж, тус улсын хүн ам чөлөөтэй
зорчиж, мөнгөн хөрөнгөө чөлөөтэй байршуулж
гүйлгээнд оруулж болох нутаг дэвсгэр юм.
Тухайн улсын эдийн засийн нутаг дэвсгэрт зарим
газар нутгийг оруулахгүй боловч, зарим газар нутгийг
оруулдаг байна.
Эдийн засгийн сонирхлын төв.
Тухайн улсын эдийн засгийн нутаг дэвсгэрт ямар
нэгэн объект барьж байгуулан урт эсвэл тодорхой бус
хугацаагаар мэдэгдэхүйц хэмжээний эдийн засгийн
үйл ажиллагаа явуулж буй үйлдвэрлэл, үйлчилгээний
үндсэн нэгжийг тус нутагт эдийн засгийн сонирхлын
төв байна гэж үздэг
Эдийн засгийн харъяат буюу резидент
Энэ нь иргэний харъяаллаас ялгаатай ойлголт юм.
Тухайн улсын эдийн засгийн нутаг дэвсгэр дээр нэг
жилээс дээш хугацаагаар үйлдвэрлэл, үйлчилгээ
явуулж буй эдийн засгийн харилцааны субъектыг
эдийн засгийн харъяат буюу резидент гэж ойлгоно
2.Нийт үйлдвэрлэлийг хэмжих нь
Тухайн улсын дотоодын болон үндэсний эдийн
засгийн нийт үйлдвэрлэлийг дотоодын нийт
бүтээгдэхүүн (GDP ) болон үндэсний нийт
бүтээгдэхүүн (GNP) хэмждэг
Дотоодын нийт бүтээгдэхүүн гэдэг нь тухайн
хугацаанд тухайн улсын эдийн засгийн нутаг
дэвсгэрийн хүрээнд дотоод, гадаадын эдийн засгийн
харъяатуудын шинээр бий болгосон нэмэгдэл өртөг
буюу эцсийн бүтээгдэхүүн, үйлчилгээнүүдийн
өртгийн нийлбэрийг хэлдэг.
Шинээр бий болсон нэмэгдэл өртөг болон
бүтээгдэхүүн, үйлчилгээний өртөгийг түүний зах
зээлийн үнээр хэмжинэ.
ДНБ-ий тооцоонд хэн үйлдвэрлэсэн нь чухал биш
харин хаана үйлдвэрлэсэн нь чухал байдаг.
GDP (Gross domestic product) 1934 онд АНУ-ын
эдийн засагч Симон Кузнец /Simon Kuznets/ анх тус
эдийн засгийн хэмжүүрийг тухайн үеийн эдийн
засгийн хямралын явц, үр дүнг тооцон гаргах
зорилгоор бий болгосон байна.
Тэрээр энэхүү эдийн засгийн хэмжүүр онол
нээлтээрээ 1971 онд нобелын шагнал хүртсэн билээ.
Дотоодын нийт бүтээгдэхүүн (ДНБ) нь тухайн
улсын эдийн засгийн хэмжээ болон эрүүл байдлыг
(энгийн, халалт, хүндрэл, хямрал) илэрхийлдэг гол
үзүүлэлтүүдийн нэг бөгөөд бусад улсуудтай эдийн
засгийн байдлаа харьцуулах цаг хугацааны
хэмжигдэхүүн юм.
Үндэсний нийт бүтэээгдэхүүн гэдэг тухайн
хугацаанд тухайн улсын эдийн засгийн харъяатуудын
шинээр бий болгосон нэмэгдэл өртөг буюу эцсийн
бүтээгдэхүүн, үйлчилгээнүүдийн өртөгийн нийлбэрийг
хэлдэг.
ҮНБ-ний тооцоонд хаана үйлдвэрлэгдсэнээс илүү хэн
үйлдвэрлэсэн нь чухал байдаг.
ДНБ болон ҮНБ-ийг тооцооход баримтлах зарчим
Тухайн эдийн засгийн нийт үйлдвэрлэлийн
хэмжигдэхүүн болсон ДНБ болон ҮНБ-ыг тооцоход
дараах ерөнхий зарчмуудыг баримтлана.
Үүнд:
1.Мөнгөөр хэмжих
2.Давхардуулан тооцохгүй байх
3.Үйлдвэрлэлийн бус арилжааг тооцохгүй байх
1.Мөнгөөр хэмжих зарчим.
Эдийн засагт үйлдвэрлэгдсэн бүтээгдэхүүн,
үйлчилгээг мөнгөөр хэмжих нь янз бүрийн хэмжих
нэгжтэй маш олон төрлийн бүтээгдэхүүн, үйлчилгээг
нэг нэгжид шилжүүлж, илэрхийлэхэд хялбар
болгодог.
ДНБ болон ҮНБ нь тухайн улсын эдийн засагт
үйлдвэрлэгдсэн нийт бүтээгдэхүүн, үйлчилгээний
өртгийн мөнгөн дүн байдаг.
2. Давхардуулан тооцохгүй байх.
Тус эдийн засгийн ДНБ болон ҮНБ-ийг тооцох
явцад үйлдвэрлэл, үйлчилгээ болон бүтээгдэхүүн,
үйлчилгээний өртгийг давхар тооцох эсвэл огт
бүртгэхгүй байх алдаа гардаг нь дээрх
үзүүлэлтүүдийн үнэн зөв, бодит байдлыг
алдагдуулдаг.
ҮНБ болон ДНБ-ийг тооцохдоо нэг бүртгэгдсэн
үйлдвэрлэл, үйлчилгээний өртгийг давхардуулан
дахин бүртгэхгүй байхын тулд дараах хоёр аргыг
ашиглана.
Үүнд:
а.Эцсийн бүтээгдэхүүн, үйлчилгээний өртгийг
бүртгэх
б. Нэмүү өртгийг бүртгэх
3.Үйлдвэрлэлийн бус арилжааг тооцохгүй байх.
Үйлдвэрлэлийн бус арилжаанд бодит баялаг,
нэмэгдэл өртөг бий болгоогүй арилжаанууд орно.
Иймээс эдгээр арилжааны дүнг ДНБ, ҮНБ-ий
тооцонд оруулдаггүй
Үйлдвэрлэлийн бус арилжааны хоёр үндсэн хэлбэр
байдаг.
Үүнд:
а.Цэвэр санхүүгийн арилжаа
-Улсын шилжүүлэг
- Хувийн шилжүүлэг.
- Үнэт цаасны арилжаа
б.Хадгалагдсан барааны борлуулалт
3. Нийт үйлдвэрлэлийг тооцох аргууд
Зардлын арга.
Зардлын аргаар ДНБ, ҮНБ нь тухайн улсын эдийн
засагт үйлдвэрлэгдсэн бүтээгдэхүүн, үйлчилгээг
худалдан авахад зарцуулсан эдийн засгийн
субъектүүдийн зардлын нийлбэртэй тэнцүү байдаг.
Үүнийг томъёолбол:
GDP = C +I+ G +NX
GDP – Дотоодын нийт бүтээгдэхүүн
C – Өрхүүдийн бүтэээгдэхүүн, үйлчилгээг худалдан
авахад гаргасан нийт хувийн хэрэглээний зардал
I - Пүүсүүдийн бүтээгдэхүүн, үйлчилгээг худалдан
авахад гаргасан хувийн, дотоодын, нийт хөрөнгө
оруулалтын зардал
IG = IN + D
IN - Цэвэр хөрөнгө оруулалт
IG – Нийт хөрөнгө оруулалт
D – Элэгдлийн хэмжээ
G - Засгийн газрын эцсийн бүтээгдэхүүн, үйлчилгээг
худалдан авахад гаргасан зардал юм
Үүнд:
- Бүтээгдэхүүн, үйлчилгээний улсын худалдан
авалтын зардал,
- Засгийн газраас хийж буй хөрөнгө оруулалтын
зардал,
- Нийгэм- соёлын хөтөлбөрийн зардал,
- Зам гүүр, харилцаа, холбоо зэрэг дэд бүтцийн
зардал,
- Төрийн албан хаагчдын цалин
NX = E – M
NX – Цэвэр экспорт
E - Экпорт, M - Импорт
Орлогын арга.
Эдийн засгийн харилцаанд оролцогч субъектүүдийн
нэг талын гаргасан зардал нь нөгөө талд орлого болж
бүртгэгддэг.
Иймээс ДНБ-ийг эдийн засгийн харилцаанд
оролцогч субеъктүүдийн олсон орлогуудыг бүртгэх
замаар тооцож болно.
Орлогоор тооцох аргаар ДНБ нь цалин, хүү,
түрээсийн орлого, ашиг, өмчийн орлого болон үндсэн
хөрөнгийн элэгдлийн шимтгэл, шууд бус татварын
нийлбэрээр тодорхойлогдоно.
GDP = W + Ir + R + P +D + T in
GDP – Дотоодын нийт бүтээгдэхүүн
W – Цалин
Ir – Хүүгийн орлого
R – Түрээсийн орлого
P – Корпорацийн ашиг
D – Элэгдэл
Tin– Шууд бус татварын орлого
Корпорацийн ашиг нь ашгийн татвар, ногдол ашиг,
корпорацийн хуваарилагдаагүй ашиг гэсэн гурван
хэсэгт хуваагддаг.
Үйлдвэрлэлийн арга.
ДНБ-ийг тооцох гурав дахь арга нь үйлдвэрлэлийн
буюу гарцын арга юм.
ДНБ-ийг тооцох үйлдвэрлэлийн аргаар үйлдвэрийн
газар тус бүрийн нийт үйлдвэрлэлд оруулж буй хувь
нэмрийг хэмждэг.
Өөрөөр хэлбэл, үйлдвэрлэлийн аргаар
үйлдвэрлэлийн үе шат бүр дээр нэмэгдсэн
өртгүүдийг нэмж ДНБ-ийг тооцдог.
4.Үндэсний тооцооны системийн бусад үзүүлэлт
Үндэсний тооцооны системийн аргачлалын дагуу
нийт үйлдвэрлэлийн хэмжээг тооцохоос гадна бусад
харилцан хамааралтай үзүүлэлтүүдийг тооцдог.
Үүнд:
• Дотоодын цэвэр бүтээгдэхүүн
• Үндэсний орлого
• Хувийн орлого
• Хувийн цэвэр орлого
Дотоодын цэвэр бүтээгдэхүүн.
Дотоодын цэвэр бүтээгдэхүүнийг ДНБ-ээс үндсэн
хөрөнгийн буюу капиталын элэгдлийг хасч тооцно.
NDP = GDP – D
NDP – ДЦБ
GDP – ДНБ
D – Элэгдэл
Үндэсний орлого. Үндэсний орлогыг дотоодын цэвэр
бүтээгдэхүүнээс шууд бус татварыг хасч тооцно.
Үндэсний орлого нь үйлдвэрлэлийн дөрвөн хүчин
зүйлийн орлого болох ашиг, хүү, цалин, рентийн
орлогын нийлбэр байдаг.
NI = NDP – Tin
NDP – ДЦБ
NI – Үндэсний орлого
Tin– Шууд бус татвар
Хувийн орлого.
Хувийн орлогыг үндэсний орлогоос нийгмийн
даатгалын шимтгэл, корпорацийн ашгийн татвар,
корпорацийн хуваарилагдаагүй ашгийг хасч, төрөөс
өгч буй шилжүүлгүүд буюу төрөл бүрийн тэтгэвэр
тэтгэмжийг нэмж тооцно.
Хувийн орлого нь орлогын албан татвар төлөхөөс
өмнөх өрхүүдийн орлогыг харуулна.
PI = NI – SIP – ESC – CIT + TP
PI – Хувийн орлого
SIP – Нийгмийн даатгалын шимтгэл
ESC – Корпорацийн хуваарилагдаагүй ашиг
CIT – Корпорацийн ашгийн татвар
TP – Шилжих төлбөр
Хувийн цэвэр орлого.
Өрхүүд дээрх татвар хураамжуудыг төлсөн хэдий
ч, үлдсэн орлогоо бүрэн зарцуулах эрх байдаггүй.
Учир нь өрхүүд орлого олсныхоо төлөө орлогын
албан татвар төлдөг.
DI = PI – IT
DI – Хувийн цэвэр орлого
PI – Хувийн орлого
IT – Орлогын албан татвар
5.Нэрлэсэн ба бодит ДНБ
ДНБ нь зах зээлийн үнэ болон үйлдвэрлэсэн тоо,
хэмжээний үржвэр байдаг.
Иймээс ДНБ нь тухайн эдийн засгийн нутаг
дэвсгэр дээр үйлдвэрлэгдсэн бүтээгдэхүүн,
үйлчилгээний үйлдвэрлэлийн хэмжээний мэдээллээс
гадна тэдгээрийн үнийн мэдээллийг давхар агуулж
байдаг.
ДНБ-ээс үнийн мэдээллийн цэвэрлэхийн тулд
зэрэгцүүлэх үнээр бүтээгдэхүүн, үйлчилгээний
үйлдвэрлэлийн өртгийг тооцдог.
Зэрэгцүүлэх үнэ гэдэг нь бусад бүх онуудын
өртгийг хэмжихийн тулд суурь болгон сонгож авсан
тухайн нэг оны үнийг хэлдэг.
Монгол улсын хувьд 1993, 1995, 2000, 2005,2010
онуудыг суурь болгон сонгож ДНБ-ий зэрэгцүүлэлт
хийж, бодит ДНБ-ийг тооцсон байдаг.
Суурь он гэж зэрэгцүүлэлт хийж буй оныг хэлдэг
бол тайлант он гэдэг нь судалгаа хийж буй тухайн
жилийг хэлдэг.
ДНБ-ийг тооцохдоо суурь оныг ашиглаж байна уу?
тайлант оныг ашиглаж байна уу? гэдгээс нь
хамааруулаад бодит ДНБ, нэрлэсэн ДНБ гэж
ангилдаг.
Нэрлэсэн ДНБ гэдэг нь тухайн жилд тус улсын
эдийн засгийн нутаг дэвсгэр дээр үйлдвэрлэгдсэн
бүтээгдэхүүн, үйлчилгээний өртгийг тайлант оны
үнээр илэрхийлснийг хэлнэ.
min
1 1 2 2
1
...
n
no al t t t t t t t t
t i i n n
i
GDP p q p q p q p q

    

min
no al
t
GDP - t - р жилийн нэрлэсэн Дотоодын нийт бүтээгдэхүүн
t
i
P - t - р жилд үйлдвэрлэсэн i-р бүтээгдэхүүний үнэ
t
i
q - t - р жилд үйлдвэрлэсэн i-р бүтээгдэхүүний тоо
хэмжээ
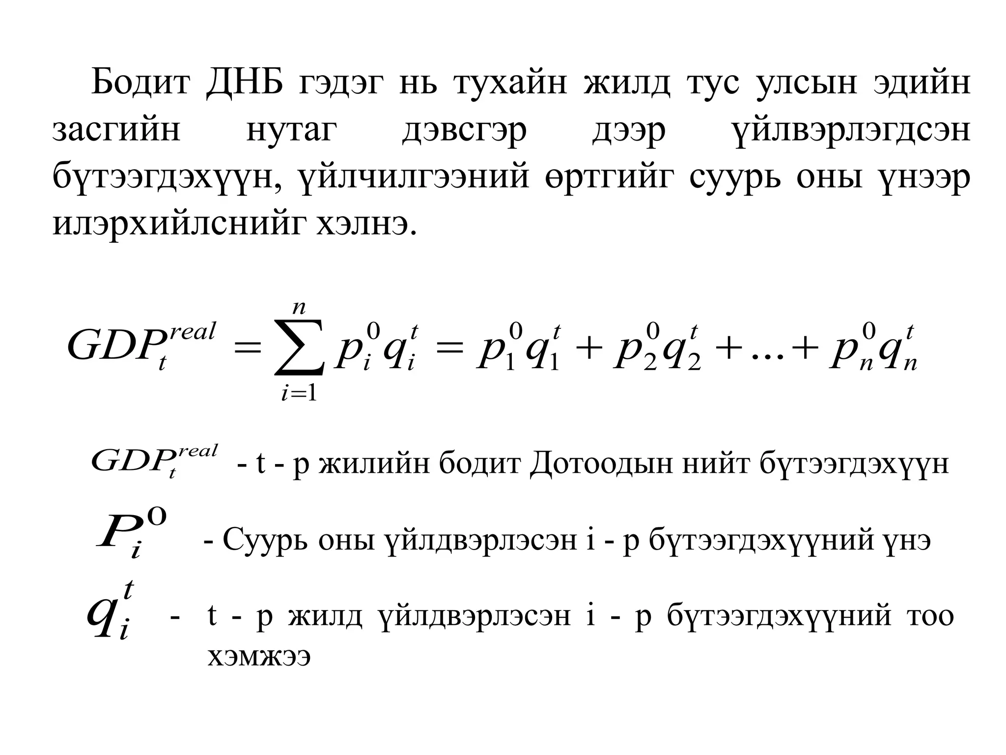
Бодит ДНБ гэдэг нь тухайн жилд тус улсын эдийн
засгийн нутаг дэвсгэр дээр үйлвэрлэгдсэн
бүтээгдэхүүн, үйлчилгээний өртгийг суурь оны үнээр
илэрхийлснийг хэлнэ.
0 0 0 0
1 1 2 2
1
...
n
real t t t t
t i i n n
i
GDP p q p q p q p q

    

real
t
GDP - t - р жилийн бодит Дотоодын нийт бүтээгдэхүүн
0
i
P - Суурь оны үйлдвэрлэсэн i - р бүтээгдэхүүний үнэ
t
i
q - t - р жилд үйлдвэрлэсэн i - р бүтээгдэхүүний тоо
хэмжээ
Бодит ДНБ нь зөвхөн үйлдвэрлэсэн бүтээгдэхүүн,
үйлчилгээний хэмжээний мэдээллийг агуулж байдаг
бол нэрлэсэн ДНБ нь бүтээгдэхүүн, үйлчилгээний
үнийн болон хэмжээний өсөлтийн мэдээллийг давхар
агуулж байдаг.
Иймээс үйлдвэрлэлийн хэмжээний өсөлтийн
харьцуулсан судалгаа хийж байгаа үед ямагт бодит
ДНБ-ийг ашигладаг
Эдийн засаг дахь бүтээгдэхүүн, үйлчилгээний
дундаж үнийг үнийн ерөнхий түвшин гэдэг. Үнийн
ерөнхий түвшинг хэмжих нэг үзүүлэлт нь ДНБ-ий
дефлятор юм. ДНБ-ий дефляторыг нэрлэсэн болон
бодит ДНБ-ийг харьцуулж олно.
АНХААРАЛ ТАВЬСАНД БАЯРЛАЛАА

Macro l2. 2021 2022

  • 1.
    ДОТООДЫН НИЙТ БҮТЭЭГДЭХҮҮН /GROSSDOMESTIC PRODUCT/ 1.Үндэсний тооцооны системийн тухай 2. ДНБ - ийг хэмжих нь 3. ДНБ - ийг тооцох аргууд 4.Үндэсний тооцооны системийн бусад үзүүлэлт 5. Нэрлэсэн ба бодит ДНБ
  • 2.
    1.Үндэсний тооцооны системийнтухай Үндэсний тооцооны систем нь эдийн засгийн макро түвшний үндсэн үзүүлэлтүүдийг тооцох аргачлалыг нэгтгэсэн тооцооллын цогц систем юм. Үндэсний тооцооны системд тодорхой аргачлалын дагуу макро эдийн засгийн үзүүлэлтүүдийг тооцохдоо зарим нэг ойлголтуудыг ашигладаг. Үндэсний эдийн засаг, дотоодын эдийн засаг гэсэн хоёр ойлголт байдаг.
  • 3.
    Үндэсний эдийн засаг,дотоодын эдийн засгийн ялгааг гаргахын тулд үндэсний нийт бүтээгдэхүүн /ҮНБ/, дотоодын нийт бүтээгдэхүүн/ДНБ/ гэсэн үзүүлэлтүүдийг тооцдог. Тухайн улсын ҮНБ ба ДНБ-ийг тооцоход дараах ойлголтуудын ялгааг мэдэх шаардлагатай.
  • 5.
    Эдийн засгийн нутагдэвсгэр. Энэ нь засаг захиргааны хувьд тухайн улсын шууд удирдлагад багтаж, тус улсын хүн ам чөлөөтэй зорчиж, мөнгөн хөрөнгөө чөлөөтэй байршуулж гүйлгээнд оруулж болох нутаг дэвсгэр юм. Тухайн улсын эдийн засийн нутаг дэвсгэрт зарим газар нутгийг оруулахгүй боловч, зарим газар нутгийг оруулдаг байна.
  • 6.
    Эдийн засгийн сонирхлынтөв. Тухайн улсын эдийн засгийн нутаг дэвсгэрт ямар нэгэн объект барьж байгуулан урт эсвэл тодорхой бус хугацаагаар мэдэгдэхүйц хэмжээний эдийн засгийн үйл ажиллагаа явуулж буй үйлдвэрлэл, үйлчилгээний үндсэн нэгжийг тус нутагт эдийн засгийн сонирхлын төв байна гэж үздэг
  • 7.
    Эдийн засгийн харъяатбуюу резидент Энэ нь иргэний харъяаллаас ялгаатай ойлголт юм. Тухайн улсын эдийн засгийн нутаг дэвсгэр дээр нэг жилээс дээш хугацаагаар үйлдвэрлэл, үйлчилгээ явуулж буй эдийн засгийн харилцааны субъектыг эдийн засгийн харъяат буюу резидент гэж ойлгоно
  • 8.
    2.Нийт үйлдвэрлэлийг хэмжихнь Тухайн улсын дотоодын болон үндэсний эдийн засгийн нийт үйлдвэрлэлийг дотоодын нийт бүтээгдэхүүн (GDP ) болон үндэсний нийт бүтээгдэхүүн (GNP) хэмждэг Дотоодын нийт бүтээгдэхүүн гэдэг нь тухайн хугацаанд тухайн улсын эдийн засгийн нутаг дэвсгэрийн хүрээнд дотоод, гадаадын эдийн засгийн харъяатуудын шинээр бий болгосон нэмэгдэл өртөг буюу эцсийн бүтээгдэхүүн, үйлчилгээнүүдийн өртгийн нийлбэрийг хэлдэг.
  • 11.
    Шинээр бий болсоннэмэгдэл өртөг болон бүтээгдэхүүн, үйлчилгээний өртөгийг түүний зах зээлийн үнээр хэмжинэ. ДНБ-ий тооцоонд хэн үйлдвэрлэсэн нь чухал биш харин хаана үйлдвэрлэсэн нь чухал байдаг.
  • 12.
    GDP (Gross domesticproduct) 1934 онд АНУ-ын эдийн засагч Симон Кузнец /Simon Kuznets/ анх тус эдийн засгийн хэмжүүрийг тухайн үеийн эдийн засгийн хямралын явц, үр дүнг тооцон гаргах зорилгоор бий болгосон байна. Тэрээр энэхүү эдийн засгийн хэмжүүр онол нээлтээрээ 1971 онд нобелын шагнал хүртсэн билээ.
  • 14.
    Дотоодын нийт бүтээгдэхүүн(ДНБ) нь тухайн улсын эдийн засгийн хэмжээ болон эрүүл байдлыг (энгийн, халалт, хүндрэл, хямрал) илэрхийлдэг гол үзүүлэлтүүдийн нэг бөгөөд бусад улсуудтай эдийн засгийн байдлаа харьцуулах цаг хугацааны хэмжигдэхүүн юм.
  • 15.
    Үндэсний нийт бүтэээгдэхүүнгэдэг тухайн хугацаанд тухайн улсын эдийн засгийн харъяатуудын шинээр бий болгосон нэмэгдэл өртөг буюу эцсийн бүтээгдэхүүн, үйлчилгээнүүдийн өртөгийн нийлбэрийг хэлдэг. ҮНБ-ний тооцоонд хаана үйлдвэрлэгдсэнээс илүү хэн үйлдвэрлэсэн нь чухал байдаг.
  • 17.
    ДНБ болон ҮНБ-ийгтооцооход баримтлах зарчим Тухайн эдийн засгийн нийт үйлдвэрлэлийн хэмжигдэхүүн болсон ДНБ болон ҮНБ-ыг тооцоход дараах ерөнхий зарчмуудыг баримтлана. Үүнд: 1.Мөнгөөр хэмжих 2.Давхардуулан тооцохгүй байх 3.Үйлдвэрлэлийн бус арилжааг тооцохгүй байх
  • 18.
    1.Мөнгөөр хэмжих зарчим. Эдийнзасагт үйлдвэрлэгдсэн бүтээгдэхүүн, үйлчилгээг мөнгөөр хэмжих нь янз бүрийн хэмжих нэгжтэй маш олон төрлийн бүтээгдэхүүн, үйлчилгээг нэг нэгжид шилжүүлж, илэрхийлэхэд хялбар болгодог. ДНБ болон ҮНБ нь тухайн улсын эдийн засагт үйлдвэрлэгдсэн нийт бүтээгдэхүүн, үйлчилгээний өртгийн мөнгөн дүн байдаг.
  • 20.
    2. Давхардуулан тооцохгүйбайх. Тус эдийн засгийн ДНБ болон ҮНБ-ийг тооцох явцад үйлдвэрлэл, үйлчилгээ болон бүтээгдэхүүн, үйлчилгээний өртгийг давхар тооцох эсвэл огт бүртгэхгүй байх алдаа гардаг нь дээрх үзүүлэлтүүдийн үнэн зөв, бодит байдлыг алдагдуулдаг.
  • 21.
    ҮНБ болон ДНБ-ийгтооцохдоо нэг бүртгэгдсэн үйлдвэрлэл, үйлчилгээний өртгийг давхардуулан дахин бүртгэхгүй байхын тулд дараах хоёр аргыг ашиглана. Үүнд: а.Эцсийн бүтээгдэхүүн, үйлчилгээний өртгийг бүртгэх б. Нэмүү өртгийг бүртгэх
  • 24.
    3.Үйлдвэрлэлийн бус арилжаагтооцохгүй байх. Үйлдвэрлэлийн бус арилжаанд бодит баялаг, нэмэгдэл өртөг бий болгоогүй арилжаанууд орно. Иймээс эдгээр арилжааны дүнг ДНБ, ҮНБ-ий тооцонд оруулдаггүй
  • 25.
    Үйлдвэрлэлийн бус арилжааныхоёр үндсэн хэлбэр байдаг. Үүнд: а.Цэвэр санхүүгийн арилжаа -Улсын шилжүүлэг - Хувийн шилжүүлэг. - Үнэт цаасны арилжаа б.Хадгалагдсан барааны борлуулалт
  • 27.
    3. Нийт үйлдвэрлэлийгтооцох аргууд
  • 30.
    Зардлын арга. Зардлын аргаарДНБ, ҮНБ нь тухайн улсын эдийн засагт үйлдвэрлэгдсэн бүтээгдэхүүн, үйлчилгээг худалдан авахад зарцуулсан эдийн засгийн субъектүүдийн зардлын нийлбэртэй тэнцүү байдаг. Үүнийг томъёолбол: GDP = C +I+ G +NX GDP – Дотоодын нийт бүтээгдэхүүн
  • 37.
    C – Өрхүүдийнбүтэээгдэхүүн, үйлчилгээг худалдан авахад гаргасан нийт хувийн хэрэглээний зардал
  • 39.
    I - Пүүсүүдийнбүтээгдэхүүн, үйлчилгээг худалдан авахад гаргасан хувийн, дотоодын, нийт хөрөнгө оруулалтын зардал
  • 40.
    IG = IN+ D IN - Цэвэр хөрөнгө оруулалт IG – Нийт хөрөнгө оруулалт D – Элэгдлийн хэмжээ
  • 41.
    G - Засгийнгазрын эцсийн бүтээгдэхүүн, үйлчилгээг худалдан авахад гаргасан зардал юм Үүнд: - Бүтээгдэхүүн, үйлчилгээний улсын худалдан авалтын зардал, - Засгийн газраас хийж буй хөрөнгө оруулалтын зардал, - Нийгэм- соёлын хөтөлбөрийн зардал, - Зам гүүр, харилцаа, холбоо зэрэг дэд бүтцийн зардал, - Төрийн албан хаагчдын цалин
  • 43.
    NX = E– M NX – Цэвэр экспорт E - Экпорт, M - Импорт
  • 48.
    Орлогын арга. Эдийн засгийнхарилцаанд оролцогч субъектүүдийн нэг талын гаргасан зардал нь нөгөө талд орлого болж бүртгэгддэг. Иймээс ДНБ-ийг эдийн засгийн харилцаанд оролцогч субеъктүүдийн олсон орлогуудыг бүртгэх замаар тооцож болно. Орлогоор тооцох аргаар ДНБ нь цалин, хүү, түрээсийн орлого, ашиг, өмчийн орлого болон үндсэн хөрөнгийн элэгдлийн шимтгэл, шууд бус татварын нийлбэрээр тодорхойлогдоно.
  • 49.
    GDP = W+ Ir + R + P +D + T in GDP – Дотоодын нийт бүтээгдэхүүн W – Цалин Ir – Хүүгийн орлого R – Түрээсийн орлого P – Корпорацийн ашиг D – Элэгдэл Tin– Шууд бус татварын орлого Корпорацийн ашиг нь ашгийн татвар, ногдол ашиг, корпорацийн хуваарилагдаагүй ашиг гэсэн гурван хэсэгт хуваагддаг.
  • 57.
    Үйлдвэрлэлийн арга. ДНБ-ийг тооцохгурав дахь арга нь үйлдвэрлэлийн буюу гарцын арга юм. ДНБ-ийг тооцох үйлдвэрлэлийн аргаар үйлдвэрийн газар тус бүрийн нийт үйлдвэрлэлд оруулж буй хувь нэмрийг хэмждэг. Өөрөөр хэлбэл, үйлдвэрлэлийн аргаар үйлдвэрлэлийн үе шат бүр дээр нэмэгдсэн өртгүүдийг нэмж ДНБ-ийг тооцдог.
  • 60.
    4.Үндэсний тооцооны системийнбусад үзүүлэлт Үндэсний тооцооны системийн аргачлалын дагуу нийт үйлдвэрлэлийн хэмжээг тооцохоос гадна бусад харилцан хамааралтай үзүүлэлтүүдийг тооцдог. Үүнд: • Дотоодын цэвэр бүтээгдэхүүн • Үндэсний орлого • Хувийн орлого • Хувийн цэвэр орлого
  • 62.
    Дотоодын цэвэр бүтээгдэхүүн. Дотоодынцэвэр бүтээгдэхүүнийг ДНБ-ээс үндсэн хөрөнгийн буюу капиталын элэгдлийг хасч тооцно. NDP = GDP – D NDP – ДЦБ GDP – ДНБ D – Элэгдэл
  • 64.
    Үндэсний орлого. Үндэснийорлогыг дотоодын цэвэр бүтээгдэхүүнээс шууд бус татварыг хасч тооцно. Үндэсний орлого нь үйлдвэрлэлийн дөрвөн хүчин зүйлийн орлого болох ашиг, хүү, цалин, рентийн орлогын нийлбэр байдаг. NI = NDP – Tin NDP – ДЦБ NI – Үндэсний орлого Tin– Шууд бус татвар
  • 67.
    Хувийн орлого. Хувийн орлогыгүндэсний орлогоос нийгмийн даатгалын шимтгэл, корпорацийн ашгийн татвар, корпорацийн хуваарилагдаагүй ашгийг хасч, төрөөс өгч буй шилжүүлгүүд буюу төрөл бүрийн тэтгэвэр тэтгэмжийг нэмж тооцно. Хувийн орлого нь орлогын албан татвар төлөхөөс өмнөх өрхүүдийн орлогыг харуулна.
  • 68.
    PI = NI– SIP – ESC – CIT + TP PI – Хувийн орлого SIP – Нийгмийн даатгалын шимтгэл ESC – Корпорацийн хуваарилагдаагүй ашиг CIT – Корпорацийн ашгийн татвар TP – Шилжих төлбөр
  • 70.
    Хувийн цэвэр орлого. Өрхүүддээрх татвар хураамжуудыг төлсөн хэдий ч, үлдсэн орлогоо бүрэн зарцуулах эрх байдаггүй. Учир нь өрхүүд орлого олсныхоо төлөө орлогын албан татвар төлдөг. DI = PI – IT DI – Хувийн цэвэр орлого PI – Хувийн орлого IT – Орлогын албан татвар
  • 72.
    5.Нэрлэсэн ба бодитДНБ ДНБ нь зах зээлийн үнэ болон үйлдвэрлэсэн тоо, хэмжээний үржвэр байдаг. Иймээс ДНБ нь тухайн эдийн засгийн нутаг дэвсгэр дээр үйлдвэрлэгдсэн бүтээгдэхүүн, үйлчилгээний үйлдвэрлэлийн хэмжээний мэдээллээс гадна тэдгээрийн үнийн мэдээллийг давхар агуулж байдаг.
  • 73.
    ДНБ-ээс үнийн мэдээллийнцэвэрлэхийн тулд зэрэгцүүлэх үнээр бүтээгдэхүүн, үйлчилгээний үйлдвэрлэлийн өртгийг тооцдог. Зэрэгцүүлэх үнэ гэдэг нь бусад бүх онуудын өртгийг хэмжихийн тулд суурь болгон сонгож авсан тухайн нэг оны үнийг хэлдэг. Монгол улсын хувьд 1993, 1995, 2000, 2005,2010 онуудыг суурь болгон сонгож ДНБ-ий зэрэгцүүлэлт хийж, бодит ДНБ-ийг тооцсон байдаг.
  • 74.
    Суурь он гэжзэрэгцүүлэлт хийж буй оныг хэлдэг бол тайлант он гэдэг нь судалгаа хийж буй тухайн жилийг хэлдэг. ДНБ-ийг тооцохдоо суурь оныг ашиглаж байна уу? тайлант оныг ашиглаж байна уу? гэдгээс нь хамааруулаад бодит ДНБ, нэрлэсэн ДНБ гэж ангилдаг.
  • 75.
    Нэрлэсэн ДНБ гэдэгнь тухайн жилд тус улсын эдийн засгийн нутаг дэвсгэр дээр үйлдвэрлэгдсэн бүтээгдэхүүн, үйлчилгээний өртгийг тайлант оны үнээр илэрхийлснийг хэлнэ. min 1 1 2 2 1 ... n no al t t t t t t t t t i i n n i GDP p q p q p q p q        min no al t GDP - t - р жилийн нэрлэсэн Дотоодын нийт бүтээгдэхүүн t i P - t - р жилд үйлдвэрлэсэн i-р бүтээгдэхүүний үнэ t i q - t - р жилд үйлдвэрлэсэн i-р бүтээгдэхүүний тоо хэмжээ
  • 76.
    Бодит ДНБ гэдэгнь тухайн жилд тус улсын эдийн засгийн нутаг дэвсгэр дээр үйлвэрлэгдсэн бүтээгдэхүүн, үйлчилгээний өртгийг суурь оны үнээр илэрхийлснийг хэлнэ. 0 0 0 0 1 1 2 2 1 ... n real t t t t t i i n n i GDP p q p q p q p q        real t GDP - t - р жилийн бодит Дотоодын нийт бүтээгдэхүүн 0 i P - Суурь оны үйлдвэрлэсэн i - р бүтээгдэхүүний үнэ t i q - t - р жилд үйлдвэрлэсэн i - р бүтээгдэхүүний тоо хэмжээ
  • 77.
    Бодит ДНБ ньзөвхөн үйлдвэрлэсэн бүтээгдэхүүн, үйлчилгээний хэмжээний мэдээллийг агуулж байдаг бол нэрлэсэн ДНБ нь бүтээгдэхүүн, үйлчилгээний үнийн болон хэмжээний өсөлтийн мэдээллийг давхар агуулж байдаг. Иймээс үйлдвэрлэлийн хэмжээний өсөлтийн харьцуулсан судалгаа хийж байгаа үед ямагт бодит ДНБ-ийг ашигладаг
  • 82.
    Эдийн засаг дахьбүтээгдэхүүн, үйлчилгээний дундаж үнийг үнийн ерөнхий түвшин гэдэг. Үнийн ерөнхий түвшинг хэмжих нэг үзүүлэлт нь ДНБ-ий дефлятор юм. ДНБ-ий дефляторыг нэрлэсэн болон бодит ДНБ-ийг харьцуулж олно.
  • 95.