PACE POWER AFRICA LTD Page 1
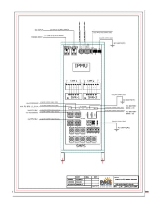
IPMU
Introduction
IPMU is an integrated power management unit which integrates SMPS & PMU. The
concept of IPMU comes after development of switch mode power supply with wide voltage
operation. It reduces the application of large rating line condition unit and only low rating auto
transformer is required for air condition and lighting. It is well designed to send data of complete
site through SMS and GPRS.
Features:
1. It can work on 1 Phase, 2 Phase, and 3 Phase Mains.
2. If Mains Voltage is above 170V,it will directly feed to Rectifier Modules (RN.YN & BN)
3. If Mains Voltage is below 150V then Boost Voltage is supplied to the Rectifier Modules
Tools Required:
• Clamp meter with AC current meter and Probes.
• Crimping tool (6sqmm to 70sqmm).
• Drilling Machine with bits to take up to 15 mm
• Mechanical Tool Kit (Spanner set ,Wire Cutter & Screw Drivers set)
.
ACCESSORIES Required for I &C:
ACCESSORIES TYPE QTY MAKE
Aluminium Lugs M8, 16 Sqmm (Mains /
Generator Cable) Ring 16
ASCON/Any Others
Copper Lugs 50 Sq mm (Bat. Bank) Pin 2
Copper Lugs M13 50 Sqmm (Bat. Bank) RING 2
Copper Lugs 4 Sqmm (Generator Bat.
Charging) Pin 4
Insulation Tape Red Colour -- 0.25m
Insulation Tape Yellow -- 0.25m
Insulation Tape Blue -- 0.25m
Insulation Tape Black -- 0.25m
Steel Clamps (As Per Cable Spec.) -- 40
Cable Ties(200mm) -- 40
Cable Ties(300mm) -- 10
Hexagonal Bolt 25mm x M8 -- 16
M8 Nut Hexagonal -- 16
M8 Plane Washer -- 32
M8 Spring Washer -- 16
Hex HD Bolt Steel M6 x 30 (For Generator
Controller)
--
2
Plain Washer (For Generator Controller) -- 2
Spring Washer M6(For Generator Controller) -- 2
PACE POWER AFRICA LTD Page 2
Hex Nut M6 (For Generator Controller) -- 4
M10x50mm Hexagonal nut Bolt(for IPMU
Panel fixing)
--
4
M10 Plane Washer(for IPMU Panel fixing) 8
M10 Spring Washer(for IPMU Panel fixing) 4
SITE READINES CHECKUP
• Ensure that site is ready for installation.
• Ensure that Mains Power is available at the site.
• Ensure that Battery Bank is installed
• Ensure that Generator Installed and commissioned
PRE INSTALLATION CHECKS:
Please check all Mains, Generator, Bat., BTS & Earth Cabling is done or do it as the
below mentioned.
• Lay the AC Cables from Mains Meter Box to IPMU with proper clamps & Cable Ties.
• Lay the Generator control cable from Generator to IPMU
• Lay the AC Cables from Generator to IPMU.
• Lay the (PE) Earth cable (16sqmm copper) is routed from Earth bus bar to IPMU.
• Lay the (TE) Earth cable (16sqmm copper) is routed from Earth bus bar to SMPS DC +ve
Bus bar in IPMU.
• Lay the cables (50sqmm Copper Red& Black) from Battery Bank to IPMU with proper
clamps & Cable Ties
Please check voltage across all the below mentioned points.
• Check Neutral to Earth Voltage by Multimeter in 20v Range, it should be 0 to 3V only.
• Check the AC voltage across RN, YN& BN.
• Check the Phase to Phase AC voltage across RY, YB & BR. It should not be Zero.
Note:
PMU is designed to work on Phase and Neutral. So it is necessary to check the neutral health before
installation. Proper earthing is also recommended in the site.
PACE POWER AFRICA LTD Page 3
Check IPMU Packed items received at site as per below given list:
IPMU UNIT WITH ELTEK MODULE WITH SMPS & Module
PACE POWER AFRICA LTD Page 4
Unpacking:
• Unpack the IPMU at the Site and Check for Physical damages.
• Position at the specified location to mark the mounting holes location and take the cabinet out.
• Drill the four holes for mounting with M10 coach screw, then Place the Panel and fix it. Make
sure the coach Screws are tightened properly.
• Unpack the SVR 1&2 Transformers, (2X4KVA, 8 KVA). Check for Physical damages and fix it
at the specified location inside the IPMU.
• Unpack the SMPS, Check for Physical damages and fix at the specified location inside the
IPMU.
• Unpack the Rectifier Modules, Check for Physical damages and insert at specified location
inside the SMPS.
PACE POWER AFRICA LTD Page 5
Accessories Packing List(Separate Box kept inside the IPMU)
Sl. No Item Description Qty( Nos)
1 Smoke Sensor with Relay Based 1 For Shelter
2 Magnetic Door Switch 1 For Shelter Door
3 Generator Controller 1 For Generator Start, Stop
4 Transformer Cables 5 SVR to TXFR
5 Cable 4SQ, 4Core, 1mtr 1
Generator Controller To Generator
Terminal Block
6 6Pair/ 0.5sqmm cable with lugs & ferrule marking 20mtr 1 SMPS Alarm Extension to BTS
7
12pair/0.5sqmm cable with lugs & ferrule marking
11mtr
1
IPMU Alarm Extension to BTS
8 4 Core/0.5sqmm cable with lugs & ferrule marking 5mtr 1 SMPS Alarm Extension to IPMU
9 3 Core/0.5sqmm cable with lugs & ferrule marking 5 mtr 1
SMPS DC Energy meter to GPRS
Modem
10
12 core/1.5sqmm + 2 core/4sqmm with lugs & ferrule
marking 25 mtr 1
IPMU to Generator
IPMU COMMISSIONING PROCEDURE (IPMU Part):
1. Connect the Mains Input Supply R, Y, B, at I/P MCCB and Neutral at I/P Neutral TB.
2. Connect Earth cable (16sqmm copper Green) from Earth Bus bar to the IPMU earth TB.
3. Connect Genset Supply R, Y, B, at Generator MCCB and if it is Single Phase Genset same
phase will be looped in other two terminals & Neutral at I/P Neutral TB.
4. Install the Transformer in the IPMU using its own fasteners. Make sure that the terminal
block of the transformer is facing front side of the cabinet.
5. Connect SVR I/P Red cable to SVR Bus bar & black cable at TXFR COM. Terminal.
6. Connect SVR TXFR 1, 2,3,4,5 taps to SVR 1, 2,3,4,5 SCRs.
7. Connect Blue/Yellow Cable to the TXFR O/P terminal.
8. Connect AC Loads (Air con & Power Points) to the 32A MCB (Output ACDB).
9. Connect Aviation Lamp wires at Aviation Lamp 6A MCB & TB.
10.Connect 48 V sensing cable from 48V Battery bank to BTS battery sensing MCB in the
IPMU.
11.Connect 3 core .5sqmm 485 communication cables from SMPS DC energy meter to
modem in the IPMU.
12.Extend the Alarms to the Krone box/BTS from 16 relay board.
13.Connect Generator Battery Charging Cable (4sqmm copper) from IPMU Generator
Automation TB No.1 & 2 to Generator Battery TB +ve, -ve respectively.
14.Connect IPMU TB no 3 start signal to Generator Controller start point.
15.Connect IPMU TB no 5 stop signal to Generator Controller stop point.
16.Connect LLOP IPMU TB NO 6 to Generator TB LLOP point. If not required disable the
LLOP from the controller.
17.Connect HCT IPMU TB NO 7& LOW FUEL TB NO 9 to Generator TB HCT & Low Fuel
Points.
PACE POWER AFRICA LTD Page 6
PACE POWER AFRICA LTD Page 7
COMISSIONING PROCEDURE IPMU Part:
• Check the Earth w.r.t EB Input Neutral with Multimeter 20V range (i.e 0 to 3V), Input
R, Y, B (230v) with Multimeter 750V range &Chassis (0V) with Multimeter 20V range.
• Check the earth w.r.t Generator I/P Neutral (i.e 0 to 3V) with Multimeter 20V range
& Phase (230v) with Multimeter 750V range.
• Switch ON Control supply & Check the Menu parameters as per given list below.
• Keep the Auto manual Switch in Manual Mode, Switch ON the Input Mains MCB &
check the EB contactor ON manually & then switch OFF manually
• Switch ON the Input Generator MCCB & check the Generator contactor ON
manually& then switch OFF manually
• Check the Input, Output Voltages & Currents with standard multi meter and
Compare Controller LCD Display voltages. 5V difference is acceptable if more that is
there, Calibration is required.
• Keep AUTO MANUAL switch in AUTO mode.
• Check the Auto Change Over( Mains, Battery Mode, Generator & Retransfer to
Mains)
• Check the alarm extension to BTS operators
SMPS (EMERSON/ELTEK/ZTE)Details
• Connect Input Supply RN,YN,BN at INPUT MCBs
• Connect PE Earth cable (16 Sqmm copper Green) to the earth TB
• Connect TE Earth cable (16 Sqmm copper Green) from earth Bus Bar to the SMPS
output DC +Ve Bus bar.
• Insert the Rectifier Modules.
• Connect SMPS O/P DC +ve Busbar (Red Cable) to Batt. Bank +ve terminal (50 Sqmm
Copper Red Cable –Use Copper Lugs with proper crimping).
• Remove the Bat. Fuse with Fuse puller & Connect Batt. Bank –ve terminal with ring
type thimble at the top of the Fuse end (50 Sqmm Copper Black Cable –Use Copper
Lugs with proper crimping).
• Extend the SMPS Alarms from SMPS TB to IPMU External alarm TB.
PACE POWER AFRICA LTD Page 8
Installation & Commissioning Procedure Eltek SMPS
PACE POWER AFRICA LTD Page 9
Installation & Commissioning Procedure ZTE SMPS
Commissioning SMPS PART:
o Measure the AC Input Voltage with multimeter 750V range at I/P MCBs RN, YN & BN
and verify its polarity, Separate Neutral Should come for the each Phase R, Y&B.
o Switch ON the Input 63A MCBs of RN, YN & BN and check the supply.
o Switch ON the Input 32A MCBs of Rectifier Modules and Measure the O/P DC Voltage
(54.6V) with Multimeter 200 DC Range.
o Check Battery connections have correct Polarity.
o Connect Battery Fuse with Fuse holder(Arcing may come while connecting Batteries)
o Switch ON the Load MCBs of BTS & Microwave.
o Verify the rectifiers current Sharing that each of the rectifiers delivers the same output
current.1A deviation is acceptable.
o Extend the SMPS PFC Alarms to IPMU External Alarm TB (Refer Table 2&3 for Alarm
details as per SMPS make).
Table 1: PFC Alarm Extension Details (IPMU to SMPS ELTEK/EMERSON)
4 core Cable
Description
IPMU Ext.
Alarm TB No.
ELTEK SMPS TB NO. EMERSON SMPS TB No.
Common TB No.18(A1) Loop all common points 11,17,
20 & Connect to IPMUTB No.18
Loop all common points 90,98,
96 & Connect to IPMUTB No.18
Rectifier Fail TB No.15 Connect the NO terminal of Pin
No.12
Connect the NO terminal of Pin No.91
DC Fuse Fail TB No.13 Connect the NO terminal of Pin
No.18
Connect the NO terminal of Pin No.99
Other Cable TB No.14 Connect the NO terminal of Pin
No.21
Connect the NO terminal of Pin No.97
Insert the Rectifire modules
DC Energy meter, Connect 485
cable on the back side of meter
from Modem.
Connect -48 of Battery Bank
Connect AC input supply RN,
YN, BN
Connect -48V for load. (+ve Bus
Bar is behind the MCBs.
Remove Top cover to access).
Alarm Terminal Block.
PACE POWER AFRICA LTD Page 10
Table 2: PFC Alarm Extension Details (IPMU to SMPS ZTE)
GENERATOR CONTROLLER
• Identify the Generator controller box mounting location in the Generator canopy and
Drill dia 8.0mm whole, two places on canopy side wall (or on the stand provided by the
customer).
• Use the M6 fasteners listed under the accessories and mount the Generator controller
box on to canopy side wall or (on to the vertical stand provided by the customer). Ensure
that bolt head and plain washer is on the side of the canopy.
PACE POWER AFRICA LTD Page 11
GENERATOR Controller Wiring Details
Open the GENERATOR controller cover.
Change the position of the white connector to short the 1 and 2 No. Pin of the
connector.
Close the cover of the Generator controller and fix it in the Generator.
1. Change the position of the
connector to short the 1 & 2 no.
pin. By default 2 & 3 are
shorted.
PACE POWER AFRICA LTD Page 12
GENERATOR Controller Wiring Details
2. Connect Generator -ve wire
(1 sqmm) to the Generator
Controller J1 Connecter Pin
No.1.
3. Connect Generator start
signal, PMU Generator
Controller TB No.3 to the
Generator Controller J1
Connecter Pin No.2 (1
4. Connect Generator stop
signal, IPMU Generator
Controller TB No.5 to the
Generator Controller J1
Connecter Pin No.3 (1sqmm).
5. Connect Generator start
signal, Generator Controller
TB to the Generator TB start
point (1 sqmm wire).
6. Connect Generator start
signal, Generator Controller TB
to the Generator TB start point
(1 sqmm wire).
1. Connect Generator +ve wire (1
sqmm) to the Generator Controller
J1 Connecter Pin No.1.
PACE POWER AFRICA LTD Page 13
PACE POWER AFRICA LTD Page 14
PACE POWER AFRICA LTD Page 15
Site Wiring Details
S.
NO
CABLE RATING CABLE COLOUR FROM TO
1
4 Core 16 Sq mm CU
armoured
Red cable EB Energy Meter R-ph IPMU Mains Input MCCB R-ph
Yellow Cable EB Energy Meter Y-ph IPMU Mains Input MCCB R-ph
Blue Cable EB Energy Meter B-ph IPMU Mains Input MCCB R-ph
Black Cable EB Energy Meter NEUTRAL IPMU Mains NEUTRAL Terminal
2
4 Core 16 Sq mm CU
armoured
Red cable Generator Output R-ph IPMU Generator Input MCCB R-ph
Yellow Cable Generator Output Y-ph IPMU Generator Input MCCB R-ph
Blue Cable Generator Output B-ph IPMU Generator Input MCCB R-ph
Black Cable Generator Output NEUTRAL
IPMU Generator Input NEUTRAL
Terminal
3 2 Core 50 Sqmm Copper
Red Cable SMPS Output +ve Bus Bar Battery Bank +ve Terminal
Black Cable SMPS Output -ve Fuse Battery Bank -ve Terminal
6 1 Core 16 Sq mm Copper Green Cable DC Earth (TE) SMPS Earth Terminal
7 1 Core 6 Sq mm Copper Green Cable AC Earth (PE) IPMU Earth TB
8 3Core 4 Sqmm Copper
Red Cable IPMU Output MCB AC-1&AC-2 Input MCB
Black Cable IPMU Output MCB AC-1&AC-2 Input MCB
Green Cable IPMU Earth TB AC-1&AC-2 Earth Point
9 2 Core 2.5 Sqmm Copper
Red Cable IPMU Output MCB Aviation Lamp Input
Black Cable IPMU Output MCB Aviation Lamp Input
10 3 Core 2.5 Sqmm Copper
Red Cable IPMU Output MCB Power Point MCB
Black Cable IPMU Output MCB Power Point MCB
Green Cable IPMU Earth TB Power Point Earth Point
11 3 Core 1.5 Sqmm Copper
Red Cable IPMU Output MCB Room Light MCB switch
Black Cable IPMU Output MCB Room Light MCB switch
Green Cable IPMU Earth TB Room Light MCB switch
12 2 Core 1 Sqmm Copper
Red Cable IPMU Room Control TB No. 5 Door Sensor at the site
Black Cable IPMU Room Control TB No. 6 Door Sensor at the site
13 4 Core 1 Sqmm Copper
Red Cable IPMU Room Control TB No. 1 +ve of the Smoke Sensor at the site
Black Cable IPMU Room Control TB No. 2 -ve of the Smoke Sensor at the site
Green Cable
IPMU Room Control TB No. 3 Common of the Smoke Sensor at the
site
White Cable IPMU Room Control TB No. 4 N/O of the Smoke Sensor at the site
14 12 Pair .5 Sq mm IPMU Alarm card TB Krone Box
15 12 Core 1.5 Sqmm
IPMU Generator Control TB Generator TB Points
IPMU Generator Control TB
No. 3
Generator Controller J1 Connecter
Pin No.3
IPMU Generator Control TB
No. 4 Generator TB V Belt Point
IPMU Generator Control TB
No. 5
Generator Controller J1 Connecter
Pin No.4
IPMU Generator Control TB
No. 6 Generator TB LLOP Point
PACE POWER AFRICA LTD Page 16
IPMU Generator Control TB
No. 7 Generator TB HWT Points
IPMU Generator Control TB
No. 8 Generator TB Half Fuel Point
IPMU Generator Control TB
No. 8 Generator TB Low Fuel Point
16 2 Core 6 Sqmm
Red
IPMU Generator Control TB pin
1 Generator TB Battery +Ve
Black
IPMU Generator Control TB pin
2 Generator TB Battery –Ve
17 2 Core 1 Sqmm
Red Cable IPMU BTS battery input MCB SMPS +ve bus bar
Black Cable IPMU BTS battery input MCB SMPS –ve distribution MAC
18 3 Core .5 Sqmm
Red Cable IPMU Modem 485 comm +ve
SMPS DC Energy meter 485 comm
+ve
Black Cable IPMU Modem 485 comm -ve
SMPS DC Energy meter 485 comm –
ve
Green IPMU Modem 485 comm GND
SMPS DC Energy meter 485 comm
GND
30KVA IPMU Menu Parameters - V 105.1
S.No. Parameter Default Value
1 MAINS HIGH CUT OFF 305 V
2 MAINS LOW CUT OFF 85 V
3 MAINS HIGH CUT IN 285 V
4 MAINS LOW CUT IN 115 V
5 GENERATOR HIGH CUT OFF 280 V
6 GENERATOR LOW CUT OFF 180 V
7 GENERATOR RPM HIGH 1650 RPM
8 GENERATOR RPM LOW 1350 RPM
9 GENERATOR REST TIME 300 Minutes
10 ROOM TEMP HIGH ALARM 38 Degree
11 High Temp. GENERATOR Crank 35 Degree
12 EB OVERLOAD 150 Amps.
13 GENERATOR OVERLOAD 45 Amp
14 BATTERY MODE OPRTN <ON>
15 BTS BATTERY LOW 47 V/ as per customer
16 GENERATOR AUTO RUN TIME 06 hrs.or required
17 CRANK ACTIVE TIME 3 seconds
18 CRANK RETRIES 2 no. of times
19 STOP HOLD TIME 30 seconds
20 STOP RETRIES 2 no. of times
21 GENERATOR WARM UP TIME 10 seconds
PACE POWER AFRICA LTD Page 17
22 MAINS RESTORE TIME 30 seconds
23 GENERATOR COOL DOWN TIME 60 seconds
24 GENERATOR LOCK TIME 10 minutes
25 GENERATOR LONG LOCK TIME 10 minutes
26 AVIATION ON TIME 18::00 HH::MM
27 AVIATION OFF TIME 06::00 HH::MM
28 LLOP DELAY TIME 5 seconds
29 GENERATOR START INTERVAL 40 seconds
30 GENERATOR CT RATIO 125 Ampere
31 EB CT RATIO 125 Ampere
32 LCU HIGH CUT OFF 270 V
33 LCU LOW CUT OFF 180 V
34 LLOP ENABLE/DISABLE <DISABLE>
35 SITE NAME as per customer
36 Bat. Run Time 6 Hour
37 DATE Actual
38 MONTH Actual
39 YEAR Actual
40 HOUR Actual
41 MINUTE Actual

Ipmu ic procedure

  • 1.
    PACE POWER AFRICALTD Page 1 IPMU Introduction IPMU is an integrated power management unit which integrates SMPS & PMU. The concept of IPMU comes after development of switch mode power supply with wide voltage operation. It reduces the application of large rating line condition unit and only low rating auto transformer is required for air condition and lighting. It is well designed to send data of complete site through SMS and GPRS. Features: 1. It can work on 1 Phase, 2 Phase, and 3 Phase Mains. 2. If Mains Voltage is above 170V,it will directly feed to Rectifier Modules (RN.YN & BN) 3. If Mains Voltage is below 150V then Boost Voltage is supplied to the Rectifier Modules Tools Required: • Clamp meter with AC current meter and Probes. • Crimping tool (6sqmm to 70sqmm). • Drilling Machine with bits to take up to 15 mm • Mechanical Tool Kit (Spanner set ,Wire Cutter & Screw Drivers set) . ACCESSORIES Required for I &C: ACCESSORIES TYPE QTY MAKE Aluminium Lugs M8, 16 Sqmm (Mains / Generator Cable) Ring 16 ASCON/Any Others Copper Lugs 50 Sq mm (Bat. Bank) Pin 2 Copper Lugs M13 50 Sqmm (Bat. Bank) RING 2 Copper Lugs 4 Sqmm (Generator Bat. Charging) Pin 4 Insulation Tape Red Colour -- 0.25m Insulation Tape Yellow -- 0.25m Insulation Tape Blue -- 0.25m Insulation Tape Black -- 0.25m Steel Clamps (As Per Cable Spec.) -- 40 Cable Ties(200mm) -- 40 Cable Ties(300mm) -- 10 Hexagonal Bolt 25mm x M8 -- 16 M8 Nut Hexagonal -- 16 M8 Plane Washer -- 32 M8 Spring Washer -- 16 Hex HD Bolt Steel M6 x 30 (For Generator Controller) -- 2 Plain Washer (For Generator Controller) -- 2 Spring Washer M6(For Generator Controller) -- 2
  • 2.
    PACE POWER AFRICALTD Page 2 Hex Nut M6 (For Generator Controller) -- 4 M10x50mm Hexagonal nut Bolt(for IPMU Panel fixing) -- 4 M10 Plane Washer(for IPMU Panel fixing) 8 M10 Spring Washer(for IPMU Panel fixing) 4 SITE READINES CHECKUP • Ensure that site is ready for installation. • Ensure that Mains Power is available at the site. • Ensure that Battery Bank is installed • Ensure that Generator Installed and commissioned PRE INSTALLATION CHECKS: Please check all Mains, Generator, Bat., BTS & Earth Cabling is done or do it as the below mentioned. • Lay the AC Cables from Mains Meter Box to IPMU with proper clamps & Cable Ties. • Lay the Generator control cable from Generator to IPMU • Lay the AC Cables from Generator to IPMU. • Lay the (PE) Earth cable (16sqmm copper) is routed from Earth bus bar to IPMU. • Lay the (TE) Earth cable (16sqmm copper) is routed from Earth bus bar to SMPS DC +ve Bus bar in IPMU. • Lay the cables (50sqmm Copper Red& Black) from Battery Bank to IPMU with proper clamps & Cable Ties Please check voltage across all the below mentioned points. • Check Neutral to Earth Voltage by Multimeter in 20v Range, it should be 0 to 3V only. • Check the AC voltage across RN, YN& BN. • Check the Phase to Phase AC voltage across RY, YB & BR. It should not be Zero. Note: PMU is designed to work on Phase and Neutral. So it is necessary to check the neutral health before installation. Proper earthing is also recommended in the site.
  • 3.
    PACE POWER AFRICALTD Page 3 Check IPMU Packed items received at site as per below given list: IPMU UNIT WITH ELTEK MODULE WITH SMPS & Module
  • 4.
    PACE POWER AFRICALTD Page 4 Unpacking: • Unpack the IPMU at the Site and Check for Physical damages. • Position at the specified location to mark the mounting holes location and take the cabinet out. • Drill the four holes for mounting with M10 coach screw, then Place the Panel and fix it. Make sure the coach Screws are tightened properly. • Unpack the SVR 1&2 Transformers, (2X4KVA, 8 KVA). Check for Physical damages and fix it at the specified location inside the IPMU. • Unpack the SMPS, Check for Physical damages and fix at the specified location inside the IPMU. • Unpack the Rectifier Modules, Check for Physical damages and insert at specified location inside the SMPS.
  • 5.
    PACE POWER AFRICALTD Page 5 Accessories Packing List(Separate Box kept inside the IPMU) Sl. No Item Description Qty( Nos) 1 Smoke Sensor with Relay Based 1 For Shelter 2 Magnetic Door Switch 1 For Shelter Door 3 Generator Controller 1 For Generator Start, Stop 4 Transformer Cables 5 SVR to TXFR 5 Cable 4SQ, 4Core, 1mtr 1 Generator Controller To Generator Terminal Block 6 6Pair/ 0.5sqmm cable with lugs & ferrule marking 20mtr 1 SMPS Alarm Extension to BTS 7 12pair/0.5sqmm cable with lugs & ferrule marking 11mtr 1 IPMU Alarm Extension to BTS 8 4 Core/0.5sqmm cable with lugs & ferrule marking 5mtr 1 SMPS Alarm Extension to IPMU 9 3 Core/0.5sqmm cable with lugs & ferrule marking 5 mtr 1 SMPS DC Energy meter to GPRS Modem 10 12 core/1.5sqmm + 2 core/4sqmm with lugs & ferrule marking 25 mtr 1 IPMU to Generator IPMU COMMISSIONING PROCEDURE (IPMU Part): 1. Connect the Mains Input Supply R, Y, B, at I/P MCCB and Neutral at I/P Neutral TB. 2. Connect Earth cable (16sqmm copper Green) from Earth Bus bar to the IPMU earth TB. 3. Connect Genset Supply R, Y, B, at Generator MCCB and if it is Single Phase Genset same phase will be looped in other two terminals & Neutral at I/P Neutral TB. 4. Install the Transformer in the IPMU using its own fasteners. Make sure that the terminal block of the transformer is facing front side of the cabinet. 5. Connect SVR I/P Red cable to SVR Bus bar & black cable at TXFR COM. Terminal. 6. Connect SVR TXFR 1, 2,3,4,5 taps to SVR 1, 2,3,4,5 SCRs. 7. Connect Blue/Yellow Cable to the TXFR O/P terminal. 8. Connect AC Loads (Air con & Power Points) to the 32A MCB (Output ACDB). 9. Connect Aviation Lamp wires at Aviation Lamp 6A MCB & TB. 10.Connect 48 V sensing cable from 48V Battery bank to BTS battery sensing MCB in the IPMU. 11.Connect 3 core .5sqmm 485 communication cables from SMPS DC energy meter to modem in the IPMU. 12.Extend the Alarms to the Krone box/BTS from 16 relay board. 13.Connect Generator Battery Charging Cable (4sqmm copper) from IPMU Generator Automation TB No.1 & 2 to Generator Battery TB +ve, -ve respectively. 14.Connect IPMU TB no 3 start signal to Generator Controller start point. 15.Connect IPMU TB no 5 stop signal to Generator Controller stop point. 16.Connect LLOP IPMU TB NO 6 to Generator TB LLOP point. If not required disable the LLOP from the controller. 17.Connect HCT IPMU TB NO 7& LOW FUEL TB NO 9 to Generator TB HCT & Low Fuel Points.
  • 6.
  • 7.
    PACE POWER AFRICALTD Page 7 COMISSIONING PROCEDURE IPMU Part: • Check the Earth w.r.t EB Input Neutral with Multimeter 20V range (i.e 0 to 3V), Input R, Y, B (230v) with Multimeter 750V range &Chassis (0V) with Multimeter 20V range. • Check the earth w.r.t Generator I/P Neutral (i.e 0 to 3V) with Multimeter 20V range & Phase (230v) with Multimeter 750V range. • Switch ON Control supply & Check the Menu parameters as per given list below. • Keep the Auto manual Switch in Manual Mode, Switch ON the Input Mains MCB & check the EB contactor ON manually & then switch OFF manually • Switch ON the Input Generator MCCB & check the Generator contactor ON manually& then switch OFF manually • Check the Input, Output Voltages & Currents with standard multi meter and Compare Controller LCD Display voltages. 5V difference is acceptable if more that is there, Calibration is required. • Keep AUTO MANUAL switch in AUTO mode. • Check the Auto Change Over( Mains, Battery Mode, Generator & Retransfer to Mains) • Check the alarm extension to BTS operators SMPS (EMERSON/ELTEK/ZTE)Details • Connect Input Supply RN,YN,BN at INPUT MCBs • Connect PE Earth cable (16 Sqmm copper Green) to the earth TB • Connect TE Earth cable (16 Sqmm copper Green) from earth Bus Bar to the SMPS output DC +Ve Bus bar. • Insert the Rectifier Modules. • Connect SMPS O/P DC +ve Busbar (Red Cable) to Batt. Bank +ve terminal (50 Sqmm Copper Red Cable –Use Copper Lugs with proper crimping). • Remove the Bat. Fuse with Fuse puller & Connect Batt. Bank –ve terminal with ring type thimble at the top of the Fuse end (50 Sqmm Copper Black Cable –Use Copper Lugs with proper crimping). • Extend the SMPS Alarms from SMPS TB to IPMU External alarm TB.
  • 8.
    PACE POWER AFRICALTD Page 8 Installation & Commissioning Procedure Eltek SMPS
  • 9.
    PACE POWER AFRICALTD Page 9 Installation & Commissioning Procedure ZTE SMPS Commissioning SMPS PART: o Measure the AC Input Voltage with multimeter 750V range at I/P MCBs RN, YN & BN and verify its polarity, Separate Neutral Should come for the each Phase R, Y&B. o Switch ON the Input 63A MCBs of RN, YN & BN and check the supply. o Switch ON the Input 32A MCBs of Rectifier Modules and Measure the O/P DC Voltage (54.6V) with Multimeter 200 DC Range. o Check Battery connections have correct Polarity. o Connect Battery Fuse with Fuse holder(Arcing may come while connecting Batteries) o Switch ON the Load MCBs of BTS & Microwave. o Verify the rectifiers current Sharing that each of the rectifiers delivers the same output current.1A deviation is acceptable. o Extend the SMPS PFC Alarms to IPMU External Alarm TB (Refer Table 2&3 for Alarm details as per SMPS make). Table 1: PFC Alarm Extension Details (IPMU to SMPS ELTEK/EMERSON) 4 core Cable Description IPMU Ext. Alarm TB No. ELTEK SMPS TB NO. EMERSON SMPS TB No. Common TB No.18(A1) Loop all common points 11,17, 20 & Connect to IPMUTB No.18 Loop all common points 90,98, 96 & Connect to IPMUTB No.18 Rectifier Fail TB No.15 Connect the NO terminal of Pin No.12 Connect the NO terminal of Pin No.91 DC Fuse Fail TB No.13 Connect the NO terminal of Pin No.18 Connect the NO terminal of Pin No.99 Other Cable TB No.14 Connect the NO terminal of Pin No.21 Connect the NO terminal of Pin No.97 Insert the Rectifire modules DC Energy meter, Connect 485 cable on the back side of meter from Modem. Connect -48 of Battery Bank Connect AC input supply RN, YN, BN Connect -48V for load. (+ve Bus Bar is behind the MCBs. Remove Top cover to access). Alarm Terminal Block.
  • 10.
    PACE POWER AFRICALTD Page 10 Table 2: PFC Alarm Extension Details (IPMU to SMPS ZTE) GENERATOR CONTROLLER • Identify the Generator controller box mounting location in the Generator canopy and Drill dia 8.0mm whole, two places on canopy side wall (or on the stand provided by the customer). • Use the M6 fasteners listed under the accessories and mount the Generator controller box on to canopy side wall or (on to the vertical stand provided by the customer). Ensure that bolt head and plain washer is on the side of the canopy.
  • 11.
    PACE POWER AFRICALTD Page 11 GENERATOR Controller Wiring Details Open the GENERATOR controller cover. Change the position of the white connector to short the 1 and 2 No. Pin of the connector. Close the cover of the Generator controller and fix it in the Generator. 1. Change the position of the connector to short the 1 & 2 no. pin. By default 2 & 3 are shorted.
  • 12.
    PACE POWER AFRICALTD Page 12 GENERATOR Controller Wiring Details 2. Connect Generator -ve wire (1 sqmm) to the Generator Controller J1 Connecter Pin No.1. 3. Connect Generator start signal, PMU Generator Controller TB No.3 to the Generator Controller J1 Connecter Pin No.2 (1 4. Connect Generator stop signal, IPMU Generator Controller TB No.5 to the Generator Controller J1 Connecter Pin No.3 (1sqmm). 5. Connect Generator start signal, Generator Controller TB to the Generator TB start point (1 sqmm wire). 6. Connect Generator start signal, Generator Controller TB to the Generator TB start point (1 sqmm wire). 1. Connect Generator +ve wire (1 sqmm) to the Generator Controller J1 Connecter Pin No.1.
  • 13.
    PACE POWER AFRICALTD Page 13
  • 14.
    PACE POWER AFRICALTD Page 14
  • 15.
    PACE POWER AFRICALTD Page 15 Site Wiring Details S. NO CABLE RATING CABLE COLOUR FROM TO 1 4 Core 16 Sq mm CU armoured Red cable EB Energy Meter R-ph IPMU Mains Input MCCB R-ph Yellow Cable EB Energy Meter Y-ph IPMU Mains Input MCCB R-ph Blue Cable EB Energy Meter B-ph IPMU Mains Input MCCB R-ph Black Cable EB Energy Meter NEUTRAL IPMU Mains NEUTRAL Terminal 2 4 Core 16 Sq mm CU armoured Red cable Generator Output R-ph IPMU Generator Input MCCB R-ph Yellow Cable Generator Output Y-ph IPMU Generator Input MCCB R-ph Blue Cable Generator Output B-ph IPMU Generator Input MCCB R-ph Black Cable Generator Output NEUTRAL IPMU Generator Input NEUTRAL Terminal 3 2 Core 50 Sqmm Copper Red Cable SMPS Output +ve Bus Bar Battery Bank +ve Terminal Black Cable SMPS Output -ve Fuse Battery Bank -ve Terminal 6 1 Core 16 Sq mm Copper Green Cable DC Earth (TE) SMPS Earth Terminal 7 1 Core 6 Sq mm Copper Green Cable AC Earth (PE) IPMU Earth TB 8 3Core 4 Sqmm Copper Red Cable IPMU Output MCB AC-1&AC-2 Input MCB Black Cable IPMU Output MCB AC-1&AC-2 Input MCB Green Cable IPMU Earth TB AC-1&AC-2 Earth Point 9 2 Core 2.5 Sqmm Copper Red Cable IPMU Output MCB Aviation Lamp Input Black Cable IPMU Output MCB Aviation Lamp Input 10 3 Core 2.5 Sqmm Copper Red Cable IPMU Output MCB Power Point MCB Black Cable IPMU Output MCB Power Point MCB Green Cable IPMU Earth TB Power Point Earth Point 11 3 Core 1.5 Sqmm Copper Red Cable IPMU Output MCB Room Light MCB switch Black Cable IPMU Output MCB Room Light MCB switch Green Cable IPMU Earth TB Room Light MCB switch 12 2 Core 1 Sqmm Copper Red Cable IPMU Room Control TB No. 5 Door Sensor at the site Black Cable IPMU Room Control TB No. 6 Door Sensor at the site 13 4 Core 1 Sqmm Copper Red Cable IPMU Room Control TB No. 1 +ve of the Smoke Sensor at the site Black Cable IPMU Room Control TB No. 2 -ve of the Smoke Sensor at the site Green Cable IPMU Room Control TB No. 3 Common of the Smoke Sensor at the site White Cable IPMU Room Control TB No. 4 N/O of the Smoke Sensor at the site 14 12 Pair .5 Sq mm IPMU Alarm card TB Krone Box 15 12 Core 1.5 Sqmm IPMU Generator Control TB Generator TB Points IPMU Generator Control TB No. 3 Generator Controller J1 Connecter Pin No.3 IPMU Generator Control TB No. 4 Generator TB V Belt Point IPMU Generator Control TB No. 5 Generator Controller J1 Connecter Pin No.4 IPMU Generator Control TB No. 6 Generator TB LLOP Point
  • 16.
    PACE POWER AFRICALTD Page 16 IPMU Generator Control TB No. 7 Generator TB HWT Points IPMU Generator Control TB No. 8 Generator TB Half Fuel Point IPMU Generator Control TB No. 8 Generator TB Low Fuel Point 16 2 Core 6 Sqmm Red IPMU Generator Control TB pin 1 Generator TB Battery +Ve Black IPMU Generator Control TB pin 2 Generator TB Battery –Ve 17 2 Core 1 Sqmm Red Cable IPMU BTS battery input MCB SMPS +ve bus bar Black Cable IPMU BTS battery input MCB SMPS –ve distribution MAC 18 3 Core .5 Sqmm Red Cable IPMU Modem 485 comm +ve SMPS DC Energy meter 485 comm +ve Black Cable IPMU Modem 485 comm -ve SMPS DC Energy meter 485 comm – ve Green IPMU Modem 485 comm GND SMPS DC Energy meter 485 comm GND 30KVA IPMU Menu Parameters - V 105.1 S.No. Parameter Default Value 1 MAINS HIGH CUT OFF 305 V 2 MAINS LOW CUT OFF 85 V 3 MAINS HIGH CUT IN 285 V 4 MAINS LOW CUT IN 115 V 5 GENERATOR HIGH CUT OFF 280 V 6 GENERATOR LOW CUT OFF 180 V 7 GENERATOR RPM HIGH 1650 RPM 8 GENERATOR RPM LOW 1350 RPM 9 GENERATOR REST TIME 300 Minutes 10 ROOM TEMP HIGH ALARM 38 Degree 11 High Temp. GENERATOR Crank 35 Degree 12 EB OVERLOAD 150 Amps. 13 GENERATOR OVERLOAD 45 Amp 14 BATTERY MODE OPRTN <ON> 15 BTS BATTERY LOW 47 V/ as per customer 16 GENERATOR AUTO RUN TIME 06 hrs.or required 17 CRANK ACTIVE TIME 3 seconds 18 CRANK RETRIES 2 no. of times 19 STOP HOLD TIME 30 seconds 20 STOP RETRIES 2 no. of times 21 GENERATOR WARM UP TIME 10 seconds
  • 17.
    PACE POWER AFRICALTD Page 17 22 MAINS RESTORE TIME 30 seconds 23 GENERATOR COOL DOWN TIME 60 seconds 24 GENERATOR LOCK TIME 10 minutes 25 GENERATOR LONG LOCK TIME 10 minutes 26 AVIATION ON TIME 18::00 HH::MM 27 AVIATION OFF TIME 06::00 HH::MM 28 LLOP DELAY TIME 5 seconds 29 GENERATOR START INTERVAL 40 seconds 30 GENERATOR CT RATIO 125 Ampere 31 EB CT RATIO 125 Ampere 32 LCU HIGH CUT OFF 270 V 33 LCU LOW CUT OFF 180 V 34 LLOP ENABLE/DISABLE <DISABLE> 35 SITE NAME as per customer 36 Bat. Run Time 6 Hour 37 DATE Actual 38 MONTH Actual 39 YEAR Actual 40 HOUR Actual 41 MINUTE Actual