ICM	FOR	PRO_AM	
CONCLUSION	&		
CASE	STUDY
`
DR.	HTET	ZAN	LINN		
HtetZanLinn@HtetZanLinn.com
Marketing	is	a	
BIG	GNARLY		
PROBLEM
in	EVERY	organization.
DR.	HTET	ZAN	LINN		
HtetZanLinn@HtetZanLinn.com
`
DR.	HTET	ZAN	LINN		
HtetZanLinn@HtetZanLinn.com
Technology has
change the game.
Game Changer
Ability to convert ceiling in to floor!
Ann Handley: “Take your brand out of the story. . .
. . .Make your customers the hero.”
Our Natural Instinct
Content
Marketing
What
Brands
Publish
What
Customers
Want
Charity
Storytelling	Is	The	New	Marketing
`
DR.	HTET	ZAN	LINN		
HtetZanLinn@HtetZanLinn.com
BE	REMEMBER	
BE	DIFFERENT
`
DR.	HTET	ZAN	LINN		
HtetZanLinn@HtetZanLinn.com
http://www.xmind.net/m/RTTa
`
DR.	HTET	ZAN	LINN		
HtetZanLinn@HtetZanLinn.com
DR.	HTET	ZAN	LINN		
HtetZanLinn@HtetZanLinn.com
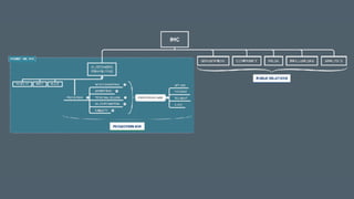
IMC.xmind
CASE STUDY
Steps
1. TEAM FORMING & ROLES DELEGATION
2. CHOOSE BUSINESS
3. SELECT TARGET CUSTOMERS
4. CREATE CUSTOMER CENTRIC VALUES
5. DEVELOPE CUSTOMER CENTRIC MESSAGES
6. SELECT CHANNELS
7. TRANSMIT WITH CREATIVITY
8. ANALYZE THE RESULTS
9. PUBLIC RELATIONS
10. RE-THINK !
M A R K E T I N G
DR.	HTET	ZAN	LINN		
HtetZanLinn@HtetZanLinn.com
1 BUILD CONTENT HUB
BUILD CONTENT HUB1
Content Marketing Roles and Functions
Content
Marketer / Editor
Strategizes, writes,
and oversees content
projects to ensure brand
consistency and
alignment with business
objectives.
Community
Manager
Distributes content
across social channels,
engages online
communities, and
contributes to content
projects.
Designer
Brings content to life
through the user
experience and rich
visuals.
Contributors
Any content creator-
blogger, photographer,
designer — who
contributes to your
project.
SEO / Paid
Specialist
Manages the paid
distribution of content
online.
Analytics
Defines best/ worst
performers, conversion
optimization and
measurement
communications.
Curator
Finds and re-purposes
the best content from
your business and from
around the web.
DR.	HTET	ZAN	LINN		
HtetZanLinn@HtetZanLinn.com
2 CONTENT STRATEGY
CONTENT MARKETING PLAN3
Steps to creating an content marketing plan
Who will manage? What content will you
include?
Determine sending
frequency and goals
Make a schedule
CONTENT MARKETING PLAN3
CONTENT DISTRIBUTION4
DON’T OVER CHOOSE OF CHANNELS !
WHERE IS YOUR TARGET BUYER?
Cheat Sheet:
TACTICS FOR DISTRIBUTION
1. Ad networks (example: Google AdWords)
2. Organic Social (example: LinkedIn)
3. Paid Social (example: LinkedIn Sponsored Update)
4. Native advertising (example: Sharethrough)
5. SEO
6. Lead nurturing (both paid & earned) (example: newsletter)
CELEBRITY OR INFLUENCER?5
Celebrity doesn’t mean only ACTORS & ACTRESSES.
People who’s followers are mostly similar with your target audience are
included
Even great content needs a PUSH
The average Hollywood movie spends 50-60% of production budget on distribution.
MEASUREMENT6
385.6K monthly active people
Demographics
Age and Gender
35% Women
65% Men
38%
44%
12%
4%
2% 0.7%
18 - 24 25 - 34 35 - 44 45 - 54 55 - 64 65 +
39%
43%
12%
4%
1% 0.5%
For	example
Education Level
Demographics
- 54%
High School
+20%
College
- 8%
Grad School
83%
11%
6%
For	example
Location
Cities Selected Audience
Yangon, Myanmar
Taunggyi, Shan State, Myanmar
Monywa, Sagaing, Myanmar
Mandalay, Myanmar
Kuala Lumpur, Malaysia
Singapore, Central Region
Bangkok, Thailand
55%
1%
1%
18%
4%
2%
6%
For	example
Activity
Device Users
-93%
Desktop
Only
0.8%
23%
76%
13%
7%
2%
51%
0%
20%
4%
3%
-44%
Desktop &
Mobile
+61%
Mobile
Only
-49%
Computer
-26%
iPhone/
iPod
-30%
iPad
+94%
Android
-100%
Blackberry
-18%
Mobile
Web
-57%
Feature
Phone
+21%
Unkown
For	example
RETHINK & REDO …
NEW CONTENT STRATEGY
7
DECADES AGO FEW YEARS AGO RECENTLY NOW
WHAT IS THE NEXT???
INTEGRATE WITH MARCOM
M A R K E T I N G
4
INTEGRATIONS
MARCOM CONSULTATION
"The	new	lingua	franca	of	Branding	is	
changed."	
GET A GUIDE!
GROWTH HACKING
“MarCom	strategy	won't	make	you	slow	to	
start.”	
HIRE A JET!
INFORMAL EDUCATION
“We	dun	tell	you.		
But	will	show	you.”	
GET A TICKET!
IDEA CONNECT
“ONE’S	EXPERIENCE	CAN	BE	A	THEORY	
FOR	ANOTHER.	STAY	CONNECTED”	
OPT-IN!
OUR APPROACH
“CUSTOMER	CENTRIC	CONSULTING”	APPROACH	WITH	
UNDERSTAND	&	
DIAGNOSE
IDEATE SOLVE	&	PLAN
EMPLOYEE ENGAGEMENT
NEVER	REPLACE	EMPLOYEE	
WITH	US
JUST	LEARN	TOGETHER	
WITH	THEM	“WHAT’S	
NEXT?”
EDUCATION IS THE BEST
WEAPON TO CHANGE THE
WORLD
-	NELSON	MANDELA
• DUN	USE	AD	FOR	LIKES.	
• INVEST	IN	CONTENT.	
• LEARN	THE	CONTEXT.	
• MANAGE	LEADS.	
• ENGAGE	THE	
CUSTOMERS.	
• REACH	MORE.	
• LEARN	CUSTOMER	X.	
• RE	THINK	AGAIN.	
• LET’S	SEE	!
CONTENT WITHOUT BOOST
•
When	other	says	“Zigg”		
Be	“Z”
DR.	HTET	ZAN	LINN		
HtetZanLinn@HtetZanLinn.com
If other says
“Zigg”
you, “Z”.
www.facebook.com/htetzanlinndotcomPH	:	+959	50	350	13,	78	50	350	13
M A R K E T I N G
www.ZiggZ.net

Integrated Marketing Communications (ZiggZ.net) - Case Study