PROTRUSION OF A VISCUS OR A PART OF VISCUS
THROUGH A NORMAL OR ABNORMAL OPENING
IN THE WALLS OF
ITS CONTAINING CAVITY
The term “hernia” is derived from the Greek
word hernios, which means “budding.”
By Marwan Nassar
Etiologies
• Increased abdominal pressure
– Cough, urinary trouble, constipation, straining, ascites,
intra abdominal malignancies, pregnancy
• Weakness of abdominal wall
– Congenital
• Patent processes vaginalis, patent canal of nuck in
females
– Acquired
• Excess fat (obesity)
• Post Pregnancy
• Surgical incisions
• Connective tissue disorders like Marfan’s syndrome
Composition of a hernia
• A hernia consists of three parts –
– the sac
– the coverings of the sac
– the contents of the sac
• The sac is a diverticulum of peritoneum, consisting of
– Mouth
– Neck
– Body
– Fundus
• The coverings are derived from the layers of the
abdominal wall through which the sac passes.
Contents
• omentum = omentocele;
• intestine = enterocele; more commonly small
bowel but may be large intestine or appendix;
• a portion of the circumference of the intestine =
Richter’s hernia;
• a portion of the bladder (or a diverticulum);
• ovary with or without the corresponding fallopian
tube;
• a Meckel’s diverticulum = a Littre’s hernia;
• fluid, as part of ascites or peritoneal fluid.
•
An hernia may contain anatomical structures including
the peritoneum, retroperitoneal fat, colon, small bowel,
stomach, ovary, spleen, appendix, the greater omentum,
urinary bladder, renal pelvis, gallbladder, liver, or kidney.
-7:1 Male : Female
- Common:10% of population develop type of hernia
-CLASSIFICATION:
*external: the sac protrude completely through the abdominal wall,
create a bulge under the skin that can be seen and felt, eg;
inguinal ,femoral, umbilical and epigastric
*internal :the sac within the visceral cavity no bulge, e.g. diaphragmatic hernias, Para
duodenal hernias ,supravesical hernia and Mesenteric hernia defects commonly occur
in trauma, such as gunshot to the abdomen
the sac is contained within the abdominal wall e.g. spigelian hernia
:
*intraparital
80%
10%
5%
4%
1%
+Perineal
inguinal triangle (Hesselbach’s triangle)
Borders
The inguinal triangle is located within the inferimedial aspect of the
abdominal wall. It has the following boundaries:
Medial – lateral border of the rectus abdominals muscle.
Lateral – inferior epigastric vessels.
Inferior – inguinal ligament.
Contents
transversals fascia,
which forms the floor of this triangle,
A weakness or defect transversals fascia
is a potential weakness in the abdominal wall
triangle of Grynfeltt
The superior lumbar triangle, is one of the locations for a
lumbar hernia.
Boundaries
medially: the quadratus lumborum muscle
superiorly: twelfth rib
laterally: internal oblique muscle
floor: transversals fascia and the aponeurosis of
the transverses abdominal muscle
roof: external oblique and
latissimus dorsi muscle
Petit triangle
•
composed of the iliac crest inferiorly and the margins of
external oblique m. (anteriorly). The floor of the inferior
lumbar triangle is the internal oblique m .
The occurrence of an inguinal hernia
in boys is related to the development
and descent of the testes. The testes
develop within the abdomen and at
around the seventh month of
pregnancy, they descend into the
scrotum. On their way through the
abdominal wall, they pass through the
inguinal canal. After they reach the
scrotum, the opening behind should
close.
-Failure to close adequately results in
a hernia with an opening remaining in
the abdominal wall at this
point.
-Short canal
-Not oblique
Indirect hernia
Inguinal canal
Anterior wall: external oblique aponeurosis throughout the
length of the canal; its lateral part is reinforced by muscle
fibers of the internal oblique.
Posterior wall: transversals fascia; its medial part is
reinforced by pubic attachments of the internal oblique and
transverses abdominals aponeuroses that frequently merge to
variable extents into a common tendon—the inguinal falx
(conjoint tendon)—and the reflected inguinal ligament.
Roof: laterally by the transversals fascia, centrally by
musculoaponeurotic arches of the internal oblique and
transverses abdominals, and medially by the medial crus of the
external oblique aponeurosis.
Floor: laterally by the iliopubic tract, centrally by gutter formed
by the infolded inguinal ligament, and medially by the lacunar
ligament.
Inguinal canal
Inguinal hernia
-The most common site
-Male: female ratio 25:1 /testicular descend wide canal(indirect)
-Male: indirect> direct
-Female: direct is rare
-Cause 15-20% of intestinal obstruction
-female predisposition to femoral hernia wide true pelvic and
femoral canal
-connective tissue destruction(aponeurosis and fascia)
*pressure=physical stress
*Smoking *aging *connective tissue disease
*collagen and elastin alteration *distention *ascites
*peritoneal *dialysis *Heavy lifting
*Physical exertion *upright position
Inguinal hernia
Anatomical types:
• According to Extent
i) Bubonocele
ii) Incomplete
iii) Complete
Inguinal hernia
According to its site of Exit :
i) Indirect hernia.
ii) Direct hernia.
Indirect(oblique) Hernia :
• 80 % of cases
• Almost all pediatric and women cases comprise this
group
• Often a complete variety
• Two forms Congenital and Acquired
Congenital
1) Congenital vaginal(complete)
2) congenital funicular
Acquired
Differentiated from above by as it wont form complete hernia
Inguinal hernia
According to its contents:
1) Enterocele
2) Epiplocele or Omentocele
3) Cystocele
Clinical types:
i) Reducible
ii) Irreducible
iii) Obstructed or Incarcerated (irreducibility + obstruction)
iv) Strangulated
v) Inflammed
Indirect Inguinal Hernia
• From the internal to external ring.
• Usually due to processes vaginalis.
Direct Inguinal Hernia
• A direct inguinal hernia is always acquired.
• The sac passes through a weakness or defect of the
transversals fascia in the posterior wall of the
inguinal canal
*Not through internal
ring less strangulation
Maydl's hernia
*is a rare type and may be lethal if undiagnosed. A loop of
bowel in the form of 'W lies in the hernial sac and the
center portion of the 'W loop may become strangulated.
*suspected in patients with large incarcerated hernia and in
patients with evidence of intra-abdominal strangulation
or peritonitis.
*Postural or manual reduction of the hernia
is contra-indicated as it may result in
non-viable bowel being missed.
Sliding Hernia
sliding of retroperitonium
Inguinal hernia
Nyhus Classification of Groin Hernia
• Type I: Indirect inguinal hernia with internal inguinal ring normal
• Type II: Indirect inguinal hernia with internal inguinal ring
dilated
but posterior wall intact, inferior epigastric vessels not displaced
• Type III: Posterior wall defect
A: Direct inguinal hernia
B: Indirect inguinal hernia with internal inguinal ring dilated,
medially encroaching on or destroying the transversalis fascia of
hesselbach’s triangle.
C: Femoral hernia
• Type IV: Recurrent hernia
A: Direct B: Indirect C: Femoral D: Combined
Diagnosis
History
-Age :at any age
-Occupation: high physical effort
-Local symptoms notice swelling(asymptomativ) or with
/dragging or aching /pain.
-Abdominal symptom :change bowel habit
-Other disease increase straining : left colon carcinoma
,diverticulosis , COPD and UC
Emergency History
-Painful not educable swelling
-intestinal obstruction :colicky pain(midline) distention and
absolute constipation
*Strangulation with or without obstruction .
Examination
-position :direct vs. indirect vs. femoral
-skin color :redness =strangulation
-skin temp :in same except for strangulation
-tenderness: visceral not truly painful / irreducible not painful
except after excessive pressing/strangulated painful
-shape :pear(indirect) / round (direct)
-size : variable
-surface : smooth but vary according to content/ fecal
content
may palpated in large hernia
Examination
-cough impulse
•
-Composition: bowel soft resonant and fluctuate visible
•
peristalsis omentum fells rubbery
-reducibility
-relations: scars
-percussion: resonant / bowel gases
-auscultation :bowel sound may present
Inguinal hernia in female
-Hydrocele of canal of nuck
smooth ,fluctuant, transilluminate
-hematoma of round ligament
Resolve after pregnancy
Reducible in size
Cough impulse +ve
Finger invagination test
Deep ring occlusion test
Ziemen test (Three finger test)
Indirect
Direct
Diagnosis
CT ultrasound
•
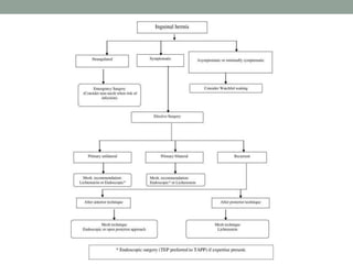
Treatment
•
• Conservative treatment
•
• Surgical treatment
Applying Truss as a
conservative
management of inguinal
hernias.
Surgical Treatment
• Herniotomy (excision of hernia sac)
– Usually done in children
• Herniorrhaphy (herniotomy with strengthening of the posterior
wall)
– Bassini repair
– Shouldice repair
– McVay repair
• Hernioplasty (herniorrhaphy with application of prosthesis)
– Lichtenstein repair
– Plug and patch repair
• Laparoscopic repair
– TEP (Total Extra Peritoneal)
– TAPP (Trans Abdominal PrePeritoneal)
Shouldice Repair
• Multilayer repair of the posterior wall of the inguinal canal
• Double breasting of transversals fascia
• Transverse abdominals aponeurotic arch to the iliopubic
tract
and Conjoined tendon to the inguinal ligament
Lichtenstein Repair
• A piece of prosthetic nonabsorbable mesh is placed to fit
the canal
• The mesh is sutured to the aponeurotic tissue overlying
the pubic bone medially, continuine superiorly along the
transversus abdominis or conjoined tendon.
• The inferolateral edge of the mesh is sutured to the
inguinal ligament
Surgery complications
Immediate Complications
• Primary hemorrhage
• Basal atelectasis
• Shock
• Complications of Anasthesia
Early Complications
• Secondary hemorrhage
• Wound dehiscence
• Urinary tract infection
• Postoperative wound infection
• Bowel obstruction due to fibrinous
adhesions
Delayed
• Bowel obstruction due to fibrous
adhesions
• Persistent sinus
• Recurrence
• Keloid formation
Femoral Hernia
• Femoral hernia enters the femoral ring,
traverses the femoral canal and comes out
through the saphenous opening.
• The female to
male ratio is
about 2:1.
• The right side is
affected twice
as often as the
left.
Femoral Ring
Boundaries
• Anteriorly inguinal Ligament
• Posteriorly: Iliopectineal ligament, pubic bone
and fascia over pectinious muscle
• Medially lacunar Ligament
• Laterally septum separating from
femoral vein.
• Oval opening ½” to 1” in diameter
Femoral Canal
• Most medial compartment of femoral sheath.
• Conical in shape, 1.25 cm long and 1.25 cm wide at base
(Femoral ring).
• Extends from Femoral ring (above) up to saphenous
opening
(below).
• Contents- fats, lymphatic and lymph nodes of Cloquet.
Femoral hernia
-uncommon 2.5%
-history :
age >50 rare in children
female >male 2:1 wide canal
-examination :
*Position below inguinal ligament lateral to pubic tubercle
*normal skin and temp. even if strangulated thick walled superficial
fascia and sac
*composition :firm/ thick wall
*irreducible
*narrow neck :high incarceration 45% after 21 months
*content : extraperitoneal fat , or peritoneal sac or bowel
*right side 2:1/ left side sigmoidal colon
*no cough impulse
Surgical Treatment
• The low (Lockwood) operation- the inguinal
ligament to the iliopectineal ligament.
• The high (McEvedy) operation- the conjoint
tendon to the iliopectineal ligament.
• Lotheissen’s operation- the conjoint tendon
or inguinal ligament to the iliopectineal
ligament through inguinal canal
Congenital Umbilical hernia
Congenital-Infantile umbilical hernias result from failure of
the umbilical ring to close. The umbilical cord structures fail
to fuse with the umbilical foramen, therefore leaving a
patent umbilical ring. In contrast, anterior abdominal wall
defects such as gastroschisis and omphalocele result
from disruption in the development of the abdominal wall
structures without skin coverage .
Congenital Umbilical hernia
History
-age: at birth Start small
-ethnicity : more common in african-caribbian
-symptoms :very rare /parental anxiety
Examination
-hemispherical -palpable defect
-Soft -reducible -compressible resonant
+ve cough impulse – content Omentum, small bowel, and colon
Management
with observation; these defects typically close by age 4. Any
defects that persist beyond this age should undergo surgical
repair.
Acquired Umbilical hernias
paraumbilical
History
Age :middle and old age
Female>male: obesity /parity
symptom :is pain at the umbilicus (44% of cases) increase with standing and
exercise. Other complaints include pressure (20%) and nausea and vomiting
(9%).
examination
*Content; peritoneal fat and omentum may contain bowel resonant
*Surface :smooth easily defined edges
*Crescent shaped/ difficult to clean ompholith + foul smell
*+ve cough impulse *
*Reducible but may adhere
* Complications such as irreducibility, obstruction, strangulation, skin
ulceration, and rupture /small with a narrow neck, a configuration that
increases the risk of strangulation and incarceration.
*Look for cause of distension
True hernia
epigastric hernia
-Site between the xiphoid process and umbilicus
- content extraperitonial fat and sometime peritoneal sac
-Symptoms epigastric pain associate with eating -
-Palpate superficially not deep
-Firm consistency
-Usually Not reducible usually –ve cough impulse
-Not lipoma its position in midline
incisional hernia
caused by an incompletely-healed surgical wound.
Since median incisions in the abdomen are frequent for
abdominal exploratory surgery , ventral incisional hernias
are often also classified as ventral hernias due to their
location.
incisional hernia
History
-surgery or wound
-wound hematoma and infection
-obesity and steroid
-chronic cough
-age mainly elderly
-symptom :lump and pain can cause strangulation and
Obstruction
Examinaion
+ve cough impulse
Beneath old scar
Adherent usually
Not reducible
Appear during first year of surgery but may during 15 years
Note :hematoma ,chronic
abscess ,and cancer met
appear after surgery
Lumber hernia
Lumbar hernias are rare They are classified as congenital, generally associated with other
malformations, or acquired, manifesting in adults spontaneously or secondary to trauma or
surgical incision.
Lumbar hernia may occur in two weak areas of the poster lateral abdominal wall: the superior
lumbar triangle of Grynfeltt, which is the more common site, and the inferior lumbar triangle of
Petit. In large hernias the defect wall can affect all of the lumbar region.
Symptomatology frequently consists of only lower back pain. Small hernias may be
asymptomatic except for a palpable mass. In less than 10% of cases, the onset is acute with
bowel obstruction
Anamnesis is helpful for diagnosis in post-traumatic or postsurgical lumbar hernias while in
spontaneous adult hernias, misdiagnosis may occur.
Clinical suspicion is fundamental to guide imaging diagnosis because extraperitoneal fat
herniated through a wall defect may mimic a lipoma. Computed tomography (CT) or magnetic
resonance imaging (MRI) in patients with a suspected hernia can confirm the diagnosis adding
information on parietal defect size, hernia content and muscular trophism.
The hernia may contain retroperitoneal fat, kidney, colon or less commonly small bowel,
omentum, ovary, spleen or appendix. On auscultation, bowel sounds may be audible over the
swelling if the hernia contains bowel loops
Conclusion
Although a rare pathology, knowledge of lumbar hernia is important to avoid misdiagnosis as
lipoma . Ultrasound and CT may confirm the diagnosis. Appropriate surgical treatment should
be planned on the basis of etiology and hernia size.
Thank you

Hernias

  • 1.
    PROTRUSION OF AVISCUS OR A PART OF VISCUS THROUGH A NORMAL OR ABNORMAL OPENING IN THE WALLS OF ITS CONTAINING CAVITY The term “hernia” is derived from the Greek word hernios, which means “budding.” By Marwan Nassar
  • 2.
    Etiologies • Increased abdominalpressure – Cough, urinary trouble, constipation, straining, ascites, intra abdominal malignancies, pregnancy • Weakness of abdominal wall – Congenital • Patent processes vaginalis, patent canal of nuck in females – Acquired • Excess fat (obesity) • Post Pregnancy • Surgical incisions • Connective tissue disorders like Marfan’s syndrome
  • 3.
    Composition of ahernia • A hernia consists of three parts – – the sac – the coverings of the sac – the contents of the sac • The sac is a diverticulum of peritoneum, consisting of – Mouth – Neck – Body – Fundus • The coverings are derived from the layers of the abdominal wall through which the sac passes.
  • 4.
    Contents • omentum =omentocele; • intestine = enterocele; more commonly small bowel but may be large intestine or appendix; • a portion of the circumference of the intestine = Richter’s hernia; • a portion of the bladder (or a diverticulum); • ovary with or without the corresponding fallopian tube; • a Meckel’s diverticulum = a Littre’s hernia; • fluid, as part of ascites or peritoneal fluid.
  • 5.
    • An hernia maycontain anatomical structures including the peritoneum, retroperitoneal fat, colon, small bowel, stomach, ovary, spleen, appendix, the greater omentum, urinary bladder, renal pelvis, gallbladder, liver, or kidney.
  • 6.
    -7:1 Male :Female - Common:10% of population develop type of hernia -CLASSIFICATION: *external: the sac protrude completely through the abdominal wall, create a bulge under the skin that can be seen and felt, eg; inguinal ,femoral, umbilical and epigastric
  • 7.
    *internal :the sacwithin the visceral cavity no bulge, e.g. diaphragmatic hernias, Para duodenal hernias ,supravesical hernia and Mesenteric hernia defects commonly occur in trauma, such as gunshot to the abdomen the sac is contained within the abdominal wall e.g. spigelian hernia : *intraparital
  • 8.
  • 10.
    inguinal triangle (Hesselbach’striangle) Borders The inguinal triangle is located within the inferimedial aspect of the abdominal wall. It has the following boundaries: Medial – lateral border of the rectus abdominals muscle. Lateral – inferior epigastric vessels. Inferior – inguinal ligament. Contents transversals fascia, which forms the floor of this triangle, A weakness or defect transversals fascia is a potential weakness in the abdominal wall
  • 11.
    triangle of Grynfeltt Thesuperior lumbar triangle, is one of the locations for a lumbar hernia. Boundaries medially: the quadratus lumborum muscle superiorly: twelfth rib laterally: internal oblique muscle floor: transversals fascia and the aponeurosis of the transverses abdominal muscle roof: external oblique and latissimus dorsi muscle
  • 12.
    Petit triangle • composed ofthe iliac crest inferiorly and the margins of external oblique m. (anteriorly). The floor of the inferior lumbar triangle is the internal oblique m .
  • 13.
    The occurrence ofan inguinal hernia in boys is related to the development and descent of the testes. The testes develop within the abdomen and at around the seventh month of pregnancy, they descend into the scrotum. On their way through the abdominal wall, they pass through the inguinal canal. After they reach the scrotum, the opening behind should close. -Failure to close adequately results in a hernia with an opening remaining in the abdominal wall at this point. -Short canal -Not oblique Indirect hernia
  • 14.
    Inguinal canal Anterior wall:external oblique aponeurosis throughout the length of the canal; its lateral part is reinforced by muscle fibers of the internal oblique. Posterior wall: transversals fascia; its medial part is reinforced by pubic attachments of the internal oblique and transverses abdominals aponeuroses that frequently merge to variable extents into a common tendon—the inguinal falx (conjoint tendon)—and the reflected inguinal ligament. Roof: laterally by the transversals fascia, centrally by musculoaponeurotic arches of the internal oblique and transverses abdominals, and medially by the medial crus of the external oblique aponeurosis. Floor: laterally by the iliopubic tract, centrally by gutter formed by the infolded inguinal ligament, and medially by the lacunar ligament.
  • 15.
  • 16.
    Inguinal hernia -The mostcommon site -Male: female ratio 25:1 /testicular descend wide canal(indirect) -Male: indirect> direct -Female: direct is rare -Cause 15-20% of intestinal obstruction -female predisposition to femoral hernia wide true pelvic and femoral canal -connective tissue destruction(aponeurosis and fascia) *pressure=physical stress *Smoking *aging *connective tissue disease *collagen and elastin alteration *distention *ascites *peritoneal *dialysis *Heavy lifting *Physical exertion *upright position
  • 17.
    Inguinal hernia Anatomical types: •According to Extent i) Bubonocele ii) Incomplete iii) Complete
  • 18.
    Inguinal hernia According toits site of Exit : i) Indirect hernia. ii) Direct hernia. Indirect(oblique) Hernia : • 80 % of cases • Almost all pediatric and women cases comprise this group • Often a complete variety • Two forms Congenital and Acquired Congenital 1) Congenital vaginal(complete) 2) congenital funicular Acquired Differentiated from above by as it wont form complete hernia
  • 19.
    Inguinal hernia According toits contents: 1) Enterocele 2) Epiplocele or Omentocele 3) Cystocele Clinical types: i) Reducible ii) Irreducible iii) Obstructed or Incarcerated (irreducibility + obstruction) iv) Strangulated v) Inflammed
  • 20.
    Indirect Inguinal Hernia •From the internal to external ring. • Usually due to processes vaginalis.
  • 21.
    Direct Inguinal Hernia •A direct inguinal hernia is always acquired. • The sac passes through a weakness or defect of the transversals fascia in the posterior wall of the inguinal canal *Not through internal ring less strangulation
  • 22.
    Maydl's hernia *is arare type and may be lethal if undiagnosed. A loop of bowel in the form of 'W lies in the hernial sac and the center portion of the 'W loop may become strangulated. *suspected in patients with large incarcerated hernia and in patients with evidence of intra-abdominal strangulation or peritonitis. *Postural or manual reduction of the hernia is contra-indicated as it may result in non-viable bowel being missed.
  • 23.
  • 24.
  • 25.
    Nyhus Classification ofGroin Hernia • Type I: Indirect inguinal hernia with internal inguinal ring normal • Type II: Indirect inguinal hernia with internal inguinal ring dilated but posterior wall intact, inferior epigastric vessels not displaced • Type III: Posterior wall defect A: Direct inguinal hernia B: Indirect inguinal hernia with internal inguinal ring dilated, medially encroaching on or destroying the transversalis fascia of hesselbach’s triangle. C: Femoral hernia • Type IV: Recurrent hernia A: Direct B: Indirect C: Femoral D: Combined
  • 26.
    Diagnosis History -Age :at anyage -Occupation: high physical effort -Local symptoms notice swelling(asymptomativ) or with /dragging or aching /pain. -Abdominal symptom :change bowel habit -Other disease increase straining : left colon carcinoma ,diverticulosis , COPD and UC
  • 27.
    Emergency History -Painful noteducable swelling -intestinal obstruction :colicky pain(midline) distention and absolute constipation *Strangulation with or without obstruction .
  • 28.
    Examination -position :direct vs.indirect vs. femoral -skin color :redness =strangulation -skin temp :in same except for strangulation -tenderness: visceral not truly painful / irreducible not painful except after excessive pressing/strangulated painful -shape :pear(indirect) / round (direct) -size : variable -surface : smooth but vary according to content/ fecal content may palpated in large hernia
  • 29.
    Examination -cough impulse • -Composition: bowelsoft resonant and fluctuate visible • peristalsis omentum fells rubbery -reducibility -relations: scars -percussion: resonant / bowel gases -auscultation :bowel sound may present
  • 31.
    Inguinal hernia infemale -Hydrocele of canal of nuck smooth ,fluctuant, transilluminate -hematoma of round ligament Resolve after pregnancy Reducible in size Cough impulse +ve
  • 32.
  • 33.
  • 34.
    Ziemen test (Threefinger test) Indirect Direct
  • 35.
  • 36.
    • Treatment • • Conservative treatment • •Surgical treatment Applying Truss as a conservative management of inguinal hernias.
  • 37.
    Surgical Treatment • Herniotomy(excision of hernia sac) – Usually done in children • Herniorrhaphy (herniotomy with strengthening of the posterior wall) – Bassini repair – Shouldice repair – McVay repair • Hernioplasty (herniorrhaphy with application of prosthesis) – Lichtenstein repair – Plug and patch repair • Laparoscopic repair – TEP (Total Extra Peritoneal) – TAPP (Trans Abdominal PrePeritoneal)
  • 43.
    Shouldice Repair • Multilayerrepair of the posterior wall of the inguinal canal • Double breasting of transversals fascia • Transverse abdominals aponeurotic arch to the iliopubic tract and Conjoined tendon to the inguinal ligament
  • 44.
    Lichtenstein Repair • Apiece of prosthetic nonabsorbable mesh is placed to fit the canal • The mesh is sutured to the aponeurotic tissue overlying the pubic bone medially, continuine superiorly along the transversus abdominis or conjoined tendon. • The inferolateral edge of the mesh is sutured to the inguinal ligament
  • 45.
    Surgery complications Immediate Complications •Primary hemorrhage • Basal atelectasis • Shock • Complications of Anasthesia Early Complications • Secondary hemorrhage • Wound dehiscence • Urinary tract infection • Postoperative wound infection • Bowel obstruction due to fibrinous adhesions Delayed • Bowel obstruction due to fibrous adhesions • Persistent sinus • Recurrence • Keloid formation
  • 46.
    Femoral Hernia • Femoralhernia enters the femoral ring, traverses the femoral canal and comes out through the saphenous opening. • The female to male ratio is about 2:1. • The right side is affected twice as often as the left.
  • 47.
    Femoral Ring Boundaries • Anteriorlyinguinal Ligament • Posteriorly: Iliopectineal ligament, pubic bone and fascia over pectinious muscle • Medially lacunar Ligament • Laterally septum separating from femoral vein. • Oval opening ½” to 1” in diameter
  • 48.
    Femoral Canal • Mostmedial compartment of femoral sheath. • Conical in shape, 1.25 cm long and 1.25 cm wide at base (Femoral ring). • Extends from Femoral ring (above) up to saphenous opening (below). • Contents- fats, lymphatic and lymph nodes of Cloquet.
  • 49.
    Femoral hernia -uncommon 2.5% -history: age >50 rare in children female >male 2:1 wide canal -examination : *Position below inguinal ligament lateral to pubic tubercle *normal skin and temp. even if strangulated thick walled superficial fascia and sac *composition :firm/ thick wall *irreducible *narrow neck :high incarceration 45% after 21 months *content : extraperitoneal fat , or peritoneal sac or bowel *right side 2:1/ left side sigmoidal colon *no cough impulse
  • 50.
    Surgical Treatment • Thelow (Lockwood) operation- the inguinal ligament to the iliopectineal ligament. • The high (McEvedy) operation- the conjoint tendon to the iliopectineal ligament. • Lotheissen’s operation- the conjoint tendon or inguinal ligament to the iliopectineal ligament through inguinal canal
  • 51.
    Congenital Umbilical hernia Congenital-Infantileumbilical hernias result from failure of the umbilical ring to close. The umbilical cord structures fail to fuse with the umbilical foramen, therefore leaving a patent umbilical ring. In contrast, anterior abdominal wall defects such as gastroschisis and omphalocele result from disruption in the development of the abdominal wall structures without skin coverage .
  • 52.
    Congenital Umbilical hernia History -age:at birth Start small -ethnicity : more common in african-caribbian -symptoms :very rare /parental anxiety Examination -hemispherical -palpable defect -Soft -reducible -compressible resonant +ve cough impulse – content Omentum, small bowel, and colon Management with observation; these defects typically close by age 4. Any defects that persist beyond this age should undergo surgical repair.
  • 53.
    Acquired Umbilical hernias paraumbilical History Age:middle and old age Female>male: obesity /parity symptom :is pain at the umbilicus (44% of cases) increase with standing and exercise. Other complaints include pressure (20%) and nausea and vomiting (9%). examination *Content; peritoneal fat and omentum may contain bowel resonant *Surface :smooth easily defined edges *Crescent shaped/ difficult to clean ompholith + foul smell *+ve cough impulse * *Reducible but may adhere * Complications such as irreducibility, obstruction, strangulation, skin ulceration, and rupture /small with a narrow neck, a configuration that increases the risk of strangulation and incarceration. *Look for cause of distension
  • 54.
  • 55.
    epigastric hernia -Site betweenthe xiphoid process and umbilicus - content extraperitonial fat and sometime peritoneal sac -Symptoms epigastric pain associate with eating - -Palpate superficially not deep -Firm consistency -Usually Not reducible usually –ve cough impulse -Not lipoma its position in midline
  • 56.
    incisional hernia caused byan incompletely-healed surgical wound. Since median incisions in the abdomen are frequent for abdominal exploratory surgery , ventral incisional hernias are often also classified as ventral hernias due to their location.
  • 57.
    incisional hernia History -surgery orwound -wound hematoma and infection -obesity and steroid -chronic cough -age mainly elderly -symptom :lump and pain can cause strangulation and Obstruction Examinaion +ve cough impulse Beneath old scar Adherent usually Not reducible Appear during first year of surgery but may during 15 years Note :hematoma ,chronic abscess ,and cancer met appear after surgery
  • 58.
    Lumber hernia Lumbar herniasare rare They are classified as congenital, generally associated with other malformations, or acquired, manifesting in adults spontaneously or secondary to trauma or surgical incision. Lumbar hernia may occur in two weak areas of the poster lateral abdominal wall: the superior lumbar triangle of Grynfeltt, which is the more common site, and the inferior lumbar triangle of Petit. In large hernias the defect wall can affect all of the lumbar region. Symptomatology frequently consists of only lower back pain. Small hernias may be asymptomatic except for a palpable mass. In less than 10% of cases, the onset is acute with bowel obstruction Anamnesis is helpful for diagnosis in post-traumatic or postsurgical lumbar hernias while in spontaneous adult hernias, misdiagnosis may occur. Clinical suspicion is fundamental to guide imaging diagnosis because extraperitoneal fat herniated through a wall defect may mimic a lipoma. Computed tomography (CT) or magnetic resonance imaging (MRI) in patients with a suspected hernia can confirm the diagnosis adding information on parietal defect size, hernia content and muscular trophism. The hernia may contain retroperitoneal fat, kidney, colon or less commonly small bowel, omentum, ovary, spleen or appendix. On auscultation, bowel sounds may be audible over the swelling if the hernia contains bowel loops Conclusion Although a rare pathology, knowledge of lumbar hernia is important to avoid misdiagnosis as lipoma . Ultrasound and CT may confirm the diagnosis. Appropriate surgical treatment should be planned on the basis of etiology and hernia size.
  • 59.