0
FOOD ENGINEERING DEPARTMENT, ENGINEERING FACULTY, KASETSART
UNIVERSITY, THAILAND
The Application of Hazard
Analysis Critical Control
Point(HACCP) to Pasteurized
and UHT Milk
02212561 Safety systems in Food Industry
Piumali Suraweera
12/17/2018
Examination Committee: Dr. Montip Chamchong
1
Preface
This is a report submitted in fulfilment of the requirements for Food safety systems course of
Food Engineering department of Kasetsart University, Thailand.
It was designed to provide an illustration on the application of Hazard Analysis Critical Control
Point (HACCP) in the pasteurization and UHT treatment of raw milk.
It includes an introduction to and the history of HACCP, a discussion of the HACCP pre-
requisites as well as HACCP principles. These principles include hazard analysis, Critical
Control Point (CCP) identification, establishing target levels and critical limits, monitoring
procedures, corrective actions, verification procedures and record keeping and documentation.
The technology of raw milk processing as well as the microbial, physical and chemical hazards
associated with the process will be discussed.
The scope of the implementation considered was from the receiving of the raw material up to
the distribution of the final product. The European approach as well as the Codex will be used.
The latter is a code of Food Standards for all nations developed by the FAO (Food Agricultural
Organisation) and WHO (World Health Organisation) The Codex refers to twelve steps of
implementation while two extra steps have been added in the European approach.
A visit to Dairy Farming Promotion Organization of Thailand, a producer of heat treated milk,
was conducted as part of the research into the application of HACCP to milk. During the visit,
the production of pasteurized and UHT milk was inspected and the information obtained will
be used as a reference in the case study. In order to overcome time limitations as well as limited
access to computers, work was done literally around the clock. Another limitation of this study
was the unavailability of some information in order to ensure the confidentiality of company
records. Hence, some of the examples given in the appendices had to be simulated. '
I trust that this report will be comprehensive as well as informative.
Piumali Suraweera.
2
Acknowledgements
This report would not have been completed without the continuous support, excellent guidance,
valuable comments and motivation from my professor Dr. Montip Chamchong, despite of her busy
schedule. I express immeasurable appreciation and deepest gratitude to her for helping me to grow
and improve both academically and personally.
My thankfulness is extended to Dairy Farming Promotion Organization of Thailand for providing
me this great opportunity to conduct my term project in their Dairy Industry
Above all, I am very much indebted to my family and loved ones from Sri Lanka for their love and
moral support for everything I do.
3
List of Tables
Table 1 Hazard Analysis of Pasteurized Milk 33
Table 2 Hazard Analysis of UHT Milk 40
Table 3 Application of Decision tree for Pasteurized Milk 51
Table 4 Application of Decision tree for UHT Milk 53
Table 5 Monitoring system for Pasteurized Milk 55
Table 5 Monitoring system for UHT Milk 58
List of Figures
Figure 1 Flow diagram of main processes of Pasteurized milk 22
Figure 2 Flow diagram of main processes of UHT milk 23
Figure 3 Flow diagram of processing steps of Pasteurized milk 24
Figure 4 Flow diagram of processing steps of UHT milk 25
List of Appendices
Appendix A Examples of Common Pre-requisite Programs 65
Appendix B Risk Assessment Matrix 66
Appendix C Raw Material Decision Tree 67
Appendix D Decision Tree 68
Appendix E1 Non Conformance Procedure 69
Appendix E2 Non Conformance Report 71
Appendix E3 Non Conformance Index 72
Appendix F Organization Structure 73
Appendix G1 Product Specification 74
Appendix G2 Product Specification 76
Appendix H1 Floor Diagram of Pasteurization plant 78
Appendix H2 Floor Diagram of UHT plant 79
4
Contents
Preface........................................................................................................................................1
Acknowledgements....................................................................................................................2
List of Tables .............................................................................................................................3
List of Figures............................................................................................................................3
List of Appendices .....................................................................................................................3
Definition of terms.....................................................................................................................7
Executive Summary...................................................................................................................9
Section 1: Introduction.............................................................................................................10
1.1 What is HACCP?...........................................................................................................10
1.2 History............................................................................................................................11
1.3 Benefits and Importance ................................................................................................12
1.4 Scope..............................................................................................................................13
1.5 Prerequisite Programs....................................................................................................13
1.6 Limitations of HACCP ..................................................................................................14
1.6.1 Commitment ...........................................................................................................14
1.6.2 Risk Analysis ..........................................................................................................14
1.6.3 Cost .........................................................................................................................15
Section 2: HACCP Principles..................................................................................................16
2.1 The Principles of HACCP..............................................................................................16
2.2 Implementation of HACCP............................................................................................16
Section 3: Application of HACCP to Dairy Plant producing Pasteurized and UHT milk ......19
3.1 Introduction to Pasteurization and ultra-high temperature treatment of milk................19
3.1.1 Raw milk handling..................................................................................................19
3.1.2 Pasteurization of milk .............................................................................................19
3.1.3 Ultra high temperature treatment of milk ...............................................................19
3.1.4 Packaging................................................................................................................19
3.1.5 Microbiological Hazards.........................................................................................20
3.1.6 Chemical Hazards ...................................................................................................20
3.1.7 Physical Hazards.....................................................................................................21
3.2 Case study of Pasteurized Milk......................................................................................22
3.2.1 Terms of Reference.................................................................................................22
3.2.2 The HACCP Team..................................................................................................22
3.2.3 Description of Product............................................................................................22
3.2.4 Intended Use ...........................................................................................................22
5
3.2.5 Allergy Information ................................................................................................22
3.2.5 Flow Diagram .........................................................................................................22
Main Process Scheme: Pasteurized Milk.........................................................................23
..........................................................................................................................................23
Main Process Scheme: Pasteurized Milk.........................................................................24
3.2.6 Explanation of Process Steps-Pasteurized Milk .....................................................25
3.2.9 Determination of CCP.............................................................................................26
3.2.9 Monitoring System and Corrective Actions ...........................................................26
3.2.10 Verification ...........................................................................................................26
3.3 Case study of UHT Milk................................................................................................39
3.3.1 Terms of Reference.................................................................................................39
3.3.2 The HACCP Team..................................................................................................39
3.3.3 Description of Product............................................................................................39
3.3.4 Intended Use ...........................................................................................................39
3.3.5 Allergy Information ................................................................................................39
3.3.5 Flow Diagram .........................................................................................................39
Flow chart for UHT milk.................................................................................................40
Flow chart of UHT Milk..................................................................................................41
3.3.7 Explanation of Process Steps-UHT Milk................................................................44
3.3.8 Hazard Analysis and Preventive Methods ..............................................................46
3.3.9 Determination of CCP.............................................................................................46
3.3.9 Monitoring System and Corrective Actions ...........................................................46
3.3.10 Verification ...........................................................................................................46
Section 4: Conclusions and Recommendations .......................................................................64
References................................................................................................................................65
Appendices...............................................................................................................................66
Appendix A..........................................................................................................................66
Examples of Common Pre-requisite Programs................................................................66
Appendix B..........................................................................................................................67
Risk Assessment Matrix ..................................................................................................67
Appendix C..........................................................................................................................68
Raw Material Decision Tree ............................................................................................68
Appendix D..........................................................................................................................69
Decision Tree...................................................................................................................69
Appendix E1 ........................................................................................................................70
6
Non Conformance Procedure...........................................................................................70
Appendix E2 ........................................................................................................................72
Non Conformance Report................................................................................................72
Appendix E3 ............................................................................................................................73
Non Conformance Index..................................................................................................73
Appendix F...........................................................................................................................74
Organization Structure.....................................................................................................74
Appendix G1........................................................................................................................75
Product Specification.......................................................................................................75
Appendix G2........................................................................................................................77
Product Specification.......................................................................................................77
Appendix H1........................................................................................................................79
Floor Diagram of Pasteurization plant.............................................................................79
Appendix H2........................................................................................................................80
Floor Plan of UHT plant ..................................................................................................80
7
Definition of terms
The following are the definition of terms used in this manual:
HACCP terms as defined by the (NACMCF, 1997)
CCP Decision Tree: A sequence of questions to assist in determining whether a control point
is a CCP.
Control: (a) to manage the conditions of an operation to maintain compliance with established
criteria. (b) The state in which correct procedures are being followed and criteria are being met.
Control Point: Any step at which biological, chemical, or physical factors can be controlled.
Corrective Action: Procedures followed when a deviation occurs.
Criterion: A requirement on which a judgment or decision can be based.
Critical Control Point: A step at which control can be applied and is essential to prevent or
eliminate a food safety hazard or to reduce it to an acceptable level.
Critical Limit: A maximum and/or minimum value to which a biological, chemical, or
physical parameter must be controlled at a CCP to prevent, eliminate, or reduce to an acceptable
level the occurrence of a food safety hazard.
Deviation: Failure to meet a critical limit.
HACCP: A systematic approach to the identification, evaluation, and control of a food safety
hazard.
HACCP Plan: The written document that is based on the principles that is based on the
principles of HACCP and that delineates the procedures to be followed.
HACCP System: The result of the implementation of the HACCP plan.
HACCP Team: The group of people who are responsible for developing, implementing, and
maintaining the HACCP system.
Hazard: A biological, chemical, or physical agent that is reasonably likely to cause illness or
injury in the absence of its control.
Hazard Analysis: The process of collecting and evaluating information on hazards associated
with the food under consideration to decide which are significant and must be addressed in the
HACCP plan.
Monitor: To conduct a planned sequence of observations or measurements to assess whether
a CCP is under control and to produce an accurate record for future use in verification.
Prerequisite Programs: Procedures, including Good Manufacturing Practices that address
operational conditions providing the foundation for the HACCP system.
8
Severity: The seriousness of the effect(s) of a hazard.
Step: A point, procedure, operation, or stage in the food system from primary production to
final consumption.
Validation: That element of verification focused on collecting and evaluating scientific and
technical information to determine whether the HACCP plan, when properly implemented, will
effectively control the hazards.
Verification: Those activities, other than monitoring, that determine the validity of the
HACCP plan and that the system is operating according to the plan.
9
Executive Summary
The basic aim of Hazard Analysis Critical Control Points (HACCP) is to guarantee
manufacture of food products that are safe for consumption by providing a more structured and
systematic approach to the control of identified hazards than that achievable by traditional
inspection and quality control procedures.
The objective of this report is to provide a guideline on the application of Hazard Analysis
Critical Control Point (HACCP) to UHT and Pasteurized milk. The overall purpose of raw milk
processing is to extend the shelf life of milk and increase consumer acceptability.
In the case study, the seven principles of HACCP were implemented. These involved the
definition of the terms of reference, a description of the HACCP team and a description of the
product as well as its intended use. A flow diagram was constructed followed by a hazard
analysis of all the chemical, microbial and physical hazards of significance. The causes of the
hazards were also identified. A risk assessment to determine the severity of the effects of each
hazard was then carried out. In this assessment, hazards were ranked in high, low or medium
risk with the aid of a risk assessment matrix. The preventive and corrective actions were next
determined for each hazard. This was followed by the identification of the CCPs through the
use of decision trees. The target levels and critical limits for each CCP were then established
along with a corresponding monitoring system. The corrective action plan -to be taken if the
system went out of control was then determined.
When biological hazards are considered, pasteurization of milk and sterilization of milk are the
most effective control measure for protecting consumers from pathogenic microorganisms.
Therefore, the pasteurization and UHT process is a required control measure for pathogens.
Chemical hazards that are most commonly identified in the hazard analysis include equipment
cleaning and sanitizing chemicals, animal drug residues and over addition of food grade
vitamins. The likelihood of occurrence of each of these hazards will vary according to the plant
and its procedures. The necessity for control measures for any potential physical hazard is
dependent upon a conclusion from the hazard analysis that the specific hazard is reasonably
likely to occur in the milk product. FDA has issued a Compliance Policy Guide (CPG)
describing when hard or sharp foreign objects in food, such as glass or metal fragments, could
pose a health hazard. If it is reasonably likely that the milk product may become contaminated
with hard or sharp foreign objects that meet the criteria in this CPG, you should regard the
object as a potential hazard in the milk.
In conclusion, although seven CCPs for pasteurization process and nine CCPs for sterilization
process were determined, in actual practice validation activities would be conducted to
determine the efficacy of these CCPs. The risk assessment in the determination of the severity
of hazards was qualitative. An objective approach based on quantitative data, would improve
the scientific basis for the hazard analysis and would support a better selection of critical
control points and their corresponding control measures.
The implementation of HACCP will require considerable resources of time, money and effort.
However, this should not discourage small companies from adopting the system because
HACCP has been proven to be also cost-effective.’ It is advisable for these companies to start
with a simple HACCP plan that could be expanded later.
10
Section 1: Introduction
1.1 What is HACCP?
HACCP is an abbreviation for the Hazard Analysis Critical Control Point system, which is
synonymous with food safety management. It is “a system which identifies, evaluates, and
controls hazards which are significant for food safety.” HACCP is a system that gives
confidence that food safety is being managed effectively. The system looks for hazards, or
anything that could go wrong regarding product safety, and implements controls subsequently
to ensure that the product will not cause harm to the consumer. HACCP was developed
originally as a microbiological safety system in the early days (1960s) of the US manned space
programme, as it was vital to ensure the safety of food for astronauts. The Pillsbury Company
working alongside the National Aeronautics and Space Administration (NASA) of the United
States and the US Army Laboratories developed the original system. A “hazard” as used in the
HACCP system is defined as “a biological, chemical or physical agent in, or condition of food,
with the potential to cause an adverse health effect”. A “Critical Control Point” (CCP) is “a
step at which control can be applied and is essential to prevent or eliminate a food safety hazard
or reduce it to an acceptable level”. HACCP is based on the principle that hazards affecting
food safety can be either eliminated or minimized by prevention during production rather than
by inspection of the finished product. Its goal is to prevent hazards at the earliest possible point
in the food chain. The HACCP approach can be applied right from harvest to the point of
consumption. Adding HACCP to traditional inspection and quality control activities would
lead to a preventive quality assurance system in a company. Companies using the HACCP
system will be able to provide greater confidence about food safety to consumers as well as to
food regulatory authorities. In many food processing industries established ways of operating,
including methods of food processing and handling have become entrenched. The application
of HACCP may require a fundamental change in the culture or attitudes of those involved in
food processing. A good example is the need to establish a written procedural manual and for
written records. In many industries there is no tradition of written procedures or records of
quality or safety parameters, indeed the skill of the individual in many food processing
situations is what is “in their head”. HACCP requires a fundamental change in attitudes,
focused record keeping and documentation, even though many of the procedures to be
documented themselves may remain unchanged. Similarly, those attempting to implement
HACCP may find it difficult to grasp the concept of risk-based food safety controls, particularly
if they have been accustomed to controls based on pre-specified physical parameters that may
bear little resemblance to the particular characteristics of the food processing operation in
which they are involved. It is very important that all the people working in the company
understand the HACCP system and that they maintain it. The adoption of HACCP simply to
satisfy a regulatory requirement has the potential to lead to failure in that company. The
HACCP system and guidelines for its application were developed by the Codex Committee for
Food Hygiene on the Codex Alimentarius Commission, a joint Food Standards Programme of
the Food and Agriculture Organization (FAO) of the United Nations, and the World Health
Organization (WHO). The HACCP system and guidelines were published in 1993 and revised
in 1997.
11
1.2 History
The HACCP system for managing food safety concerns grew from two major developments.
The First breakthrough was associated with W.E.Deming, whose theories of quality
management are widely regarded as a major factor in turning around the quality of Japanese
products in the 19505. Dr. ‘Deming and others developed TQM systems that emphasised a
total systems approach to manufacturing that could improve quality while lowering costs
(FAO, 1998).
The second major breakthrough was the development of the HACCP concept itself. The
elementary concepts of Hazard Analysis and Critical Control Point System originated in work
done in the 1960's in the USA. Work was undertaken to help establish the risk of Salmonella
infection in food in the development of quality assurance systems by the National Aeronautics
and Space Administrations (NASA) and the US. Military Natick Laboratory. The system took
form at a National Conference on Food Protection held in 1971. ‘Hazard analysis procedures
were adopted to plan critical control points designed to control the hazards in the food system.
Linking the hazard analysis to critical control points gave rise to the abbreviation HACCP
(Corlett-Jr., 1998).
HACCP was first successfully employed by the Pillsbury Company to provide an assurance of
safe foods for the US. Space Program. The company also adopted HACCP as the company
wide food protection system.
The first comprehensive dissertation on HACCP, published in 1973 by the Pillsbury Company,
was used to train FDA inspectors in HACCP principles during promulgation of federal
mandatory regulations for canned acidified and low-acid foods packed in hermetically sealed
containers. This initiated the first widespread use of a food safety regulation based on three
HACCP principles. These were:
1. Assessment of hazards associated with growing, harvesting, processing and manufacturing,
distribution, marketing, preparation, and/or use of a given raw material or food product
2. Determination of critical control points required to control any identified hazards
3. Establishment of procedures to monitor critical points
This HACCP system was used in a number of companies during the 19703 and 19803 to some
extent for non-canned foods but the broad application to various categories of non-canned
foods occurred in 1985. From their experiences, it was concluded that the HACCP system was
excellent in the prevention of hazards and was therefore recommended by the Codex
Alimentarius, a code of Food Standards for all nations, developed by the FAO (Food and
Agricultural Organisation) and WHO World Health Organisation). The Codex General
Principles of Food Hygiene lay a firm foundation for ensuring food hygiene. They follow the
food chain from primary production through to the consumer, highlighting the key hygiene
controls at each stage and recommending an HACCP approach wherever possible the enhance
food safety. These controls are internationally recognised as essential to ensuring the safety
and suitability of food for human consumption and international trade (FAO, 1998).
12
The recommendation of HACCP by the National Academy of Science in the US in 1985, led
directly to the formation of a national advisory commission, which had its debut in 1987 as the
National Advisory Committee on Microbiological Criteria for Foods (NACMCF). On
November 28, 1989, the NACMCF produced its first major document entitled "Hazard
Analysis and Critical Control System". This was subsequently re-titled "HACCP Principles for
Food Production". It represented a major evolutionary step in the development of the HACCP
system for preventive food safety. In comparison to the 1972 Pillsbury HACCP system, the
guide consisted of seven principles, broadened risk assessment hazard characteristics, defined
critical control points and corrective actions, added a principle for record-keeping and
established specific elements for verification. The 1989 NACMCF HACCP guide was
instrumental in shifting the concept of industrial food safety from after-the-fact inspection and
testing to the systematic identification of potential hazards and planned prevention control
(Corlett J r., 1998).
The Codex Committee on Food Hygiene HACCP document was published in 1991. In 1993,
the EC-council established the EC-Directive 93/43/EC in which it stated that the member states
of the EEC should implement Food Regulations by which companies in the Food Industry are
obligated to implement HACCP in their organisations. A new version of the NACMCF
HACCP system was approved in August 1997 and the UN/FAO Codex Alimentarius HACCP
system was adopted in June 1997. The new NACMCF and Codex protocols reflect the
evolution of the HACCP system rather than significant changes, as some procedures, for
example hazard analysis, appear to be in constant revision.
1.3 Benefits and Importance
The HACCP system applies to the management of food safety by using the approach of
controlling critical points in food handling thereby preventing food safety problems. The
system identities specific hazards and measures for their control using a science based and
systematic method. There are numerous benefits to this system, key of which are:
 HACCP covers all aspects of food safety in the food chain from raw materials, growth,
harvesting and purchase to final product use.
 A correctly applied HACCP study should identify all currently conceivable hazards,
including those that can realistically be predicted to occur.
 HACCP requires a revision of the Good Manufacturing Practices (GMPs) or quality
assurance procedures for their appropriate integration into the HACCP ‘plan. The use
of HACCP focuses technical resources into critical parts of the process the system thus
provides a cost-effective use of resources in the control of food borne hazards.
 The use of the preventative approach ensures reduced product losses
 HACCP is complementary to quality management systems such as ISO 9000. .
 The HACCP system ensures a more timely response to food safety problems.
 HACCP enhances the responsibility and degree of control. Consequently, the
implementation of HACCP may be useful in demonstrating 'Due Diligence‘ for UK as
well as other food safety legislation
 HACCP leads to greater involvement of Food Handlers in understanding and ensuring
food safety and can help to renew motivation in their work
 International authorities such as the Joint FAO/WHO Codex Alimentarius
13
 Commission approve HACCP as the most effective means of controlling food borne
diseases.
 The application of the HACCP system can aid inspection by food control regulatory
authorities.
 HACCP can promote international trade by increasing buyer confidence
1.4 Scope
HACCP is used to ensure food safety at all stages of the food chain. In the implementation of
HACCP, manufacturers must investigate not only their own product and production methods,
but must also apply HACCP to their raw material supplies to final product storage, distribution
and retail operations up to the point of consumption.
The HACCP system can be applied to a wide range of simple as well as complex operations.
It is better to complete a simple HACCP plan that can be expanded later than a complex plan
which is never implemented of finished. The terms of reference should be clearly defined at
the outset. The HACCP team should upon the process line, product and whether physical,
chemical and microbiological hazards are to be considered. When developing a HACCP plan
for the first time consideration of only one of these types of hazard is often more practical.
1.5 Prerequisite Programs
Prerequisite programs provide the basic environmental and operating conditions necessary for
the production of safe wholesome food (Spiegel and Marcel1s, 2000). A complete food safety
management program is realised only when certain prerequisite programs are instituted prior
to the implementation of HACCP. These prerequisite programs are considered to be the
foundation upon which HACCP is built. Examples of common prerequisite programs are listed
in Appendix A.
The ability of an industry segment or sector to support or implement the HACCP system
depends on the degree of its adherence to these practices. The prerequisite programs are alien
accomplished through the application of GMP and the Codex Alimentarius General Principles
of Food Hygiene (Corlett Jr., 1998). GMP regulations cover;
 Personnel
 Plant and Grounds
 Sanitary Operations
 Sanitary facilities and Operations
 Equipment and Utensils
 Processing and Controls and
 Warehousing and Distribution
The Codex Alimentarius General Principles of Food Hygiene describe the basic conditions and
practices expected for foods intended for international trades (NACMCF 1998). In addition to
the requirements specified in the regulations, industry often adopts policies and procedures that
are specific to their operations.
While prerequisite programs may impact upon the safety of a food, they are also concerned
with ensuring that foods are wholesome and suitable for consumption. They also describe the
conditions and practices that the food company must follow in order to avoid producing an
14
adulterated product. HACCP plans are in comparison, narrower in scope, being limited to
ensuring that food is safe to consume.
1.6 Limitations of HACCP
1.6.1 Commitment
The implementation of HACCP will require' the commitment of all involved in order for it to
be successful. The commitment of management is especially vital. Management should be
aware of the benefits and costs of the program and must support the necessary education and
training of employees that is required. HACCP requires a multidisciplinary approach that
should include as appropriate, expertise on agronomy, veterinary health, microbiology, public
health food technology, environmental health, chemistry, engineering etc. depending on the
particular situation. The benefits in addition to enhanced assurance of food safety are better use
of resources and timely response to problems (NACMCF, 1997). Furthermore, in order to
perform the HACCP study, management must provide the necessary team members for a
number of periods. In addition, prior to implementing HACCP, quality policy and objectives
as part of the company's policy should be clearly established (Spiegel and Marcels, 2000).
1.6.2 Risk Analysis
It is generally appreciated that microbiological risks are difficult to quantify. For example, the
response to infective pathogens is more variable for different sub-populations, depending on
the immune status. Microorganisms are dynamic and can adapt to situations such as antibiotics
for example. Consequently, the risks of specific microorganisms may change over time
(ICMSF, 1998).
Therefore, the classifications of the severity and probability of occurrence of the hazards are
arbitrary. What includes a great severity? Did it mean that the lethality was greater than or less
than 0.1 or 1-% of the exposed population? Likewise, what was considered high frequency?
Was it less than 1 to 1000 or less than 1 to 100 or others? According to ICMSF working group
1998, risk assessment data will serve as a scientific basis for discussions between governments
and stakeholders to establish food safety objectives (Spiegel and Marcelis, 2000). Food safety
objectives should specify tolerable levels of risks that are quantifiable and measurable directly
or indirectly. The value of risk assessment for microbial risk has not yet been proved because
there is little practical experience (Mayes, 1998). Moreover, the general application of
quantitative risk assessment is still restricted. Firstly, because methodology is not yet fully
developed and therefore it is not yet internationally acknowledged. Secondly, reliable data on
microbial dose response relationships are scarce. In addition, there .are still scientifically
unanswered questions. For example, what are the effect of pathogen distribution in food and
the type of food on the response? What are the 'differences in response between different groups
in the population? (Notermans and Mead, 1996; Braak and Bloemen, 1997) In light of the
current available information, the HACCP team as well as the suppliers, should develop a
consensus about the interpretation of the categories for ranking hazards in risk analysis.
15
1.6.3 Cost
The establishment of a modern, preventive food safety program in a food company requires
that all company personnel have the necessary commitment, the resources and time to get the
job done (Cortlett Jr., 1998). To survive and compete, companies must provide products and
services that not only satisfy requirements but also often exceed them in terms of quality, cost,
product variety and time of production. Consumer protection and product liability legislation
is reinforcing the social and individual necessity to meet these criteria (Lock and Smith, 1991).
In order to satisfy these conditions and provide 'value for money', it is absolutely vital for
companies to identify and measure all the costs related to HACCP implementation. However,
HACCP provides cost-effective use of resources in the control of food borne hazards by
focussing technical resources into the critical parts of the process.
16
Section 2: HACCP Principles
2.1 The Principles of HACCP
The HACCP system consists of seven principles, which outline how to establish, implement
and maintain a HACCP plan for the operation under study.
Principle 1 Conduct a hazard analysis. Identify potential hazards associated with all stages of
the production, using a flow diagram of the steps in the process. Assess the likelihood of
occurrence of the hazards, and identify preventive measures for their control.
Principle 2 Identify/Determine the CCPs. Determine the points/procedures/operational steps
that can be controlled to eliminate the hazards, or minimize the likelihood of occurrence, or
reduce the hazards to an acceptable level.
Principle 3 Establish Critical Limits (target levels and tolerances), which must be met to ensure
the CCPs are under control. They must involve a measurable parameter and may also be known
as the absolute tolerance or safety limit for the CCP.
Principle 4 Establish a system to monitor control of the CCP by scheduled testing or
observation.
Principle 5 Establish the corrective action to be taken when monitoring indicates that a
particular CCP is moving out of control. Corrective action procedures and responsibilities for
their implementation need to be specified.
Principle 6 Establish procedures for verification to confirm that the HACCP system is working
effectively. Verification procedures must be developed to maintain the HACCP system and
ensure that it continues to work effectively.
Principle 7 Establish documentation concerning all procedures and records relating to the
application of these principles. Records must be kept to demonstrate that the HACCP system
is operating under control and that appropriate corrective action has been taken for any
deviations from the Critical Limits.
HACCP is not a “stand-alone” system. Good hygiene practices and other prerequisites for food
processing as well as strong management commitment are also necessary; HACCP is not a
substitute for these. Training is another essential requirement for a successful HACCP system.
As an aid to developing specific training to support a HACCP plan, prepare working
instructions and procedures that define the tasks of the operating personnel at each critical
control point
2.2 Implementation of HACCP
HACCP is a system that assists organizations to identify potential food safety hazards in the
entire food supply chain and to take preventive measures for their control. HACCP focuses on
the prevention of hazards rather than relying on end product testing. The following sequence
of 12 steps, included in the guidelines developed by the Codex Committee on Food Hygiene,
is the recommended approach to develop a HACCP programme.
Step 1: Assemble HACCP team Set up a multi-disciplinary team that includes representatives
from production, sanitation, quality control, food microbiology, etc. This team should be
17
assigned specific segments of the food chain to be covered in the HACCP system, and be
entrusted with developing a HACCP system as described from Step 2 onwards. Top
management must give its full support to the team. If the required expertise is not available
within the company, bring in help from a consultant.
Step 2: Describe product Draw up a full description of the product for which the HACCP plan
is to be prepared, including product composition, structure, processing conditions, packaging,
storage and distribution conditions, required shelf life, instructions for use, etc.
Step 3: Identify intended use Identify the intended use of the product by the end-user or
consumer. You need to determine where the product will be sold as well as the target group
(e.g. institutional catering, homes for senior citizens, hospitals, etc.).
Step 4: Construct flow diagram you need to carefully examine the product/process and produce
a flow diagram around which to base the HACCP study. Whatever the format you choose,
study all the steps involved in the process – including delays during or between the steps from
receiving the raw material to placing the end-product on the market – in sequence, and present
them in a detailed flow diagram with sufficient technical data. In the diagram, you might also
want to include the movements of raw materials, products, wastes, a plan of working premises,
equipment layout, product storage and distribution, and of employee moves or changes.
Step 5: On-site confirmation of flow diagram The HACCP team should confirm the processing
operation against the flow diagram during all stages and hours of operation and amend the flow
diagram if necessary.
Step 6: List all potential hazards associated with each step, conduct a hazard analysis, and
consider any measures to control hazards Using the flow diagram, the team should list all the
hazards – biological, chemical or physical – that may reasonably be expected to occur at each
process step, and describe the preventive measures that can be used to control such hazards (for
example, the use of air curtains, hand and feet washing at entrance to processing areas, wearing
of head gear, use of good manufacturing practices [GMP]/standard operating procedures
[SOP]/ sanitation standard operating procedures [SSOP], etc.).
Step 7: Determine Critical Control Points (CCPs) You may wish to use a decision tree with
“yes” or “no” answers to facilitate the determination of CCPs. When applying the decision tree,
you need to remain flexible and use common sense to avoid, wherever possible, unnecessary
control points throughout the whole manufacturing process. If you identify hazards at a step
where control is necessary for safety and no preventive measures exist at that step, you need to
modify the process at that step, or at an earlier or a later stage, to include a preventive measure.
For example, in a slaughterhouse, covering carcasses with a sanitized cloth to prevent infection
by flies is a preventive measure at the carcass stage, which substitutes for a preventive measure
such as washing the prepared meat at the next stage, as it will not be possible to disinfect the
meat at this stage, i.e., during cutting or mincing operations.
Step 8: Establish critical limits for each CCP You need to establish critical limits for each CCP.
They are normally derived from specifications included in the food legislation of a country or
in national or international standards (e.g. moisture levels in milk powder, or pH level and
chlorine limit in potable water, etc.). When limits are not taken from regulatory standards (e.g.
frozen storage temperature) or from existing and validated guides of good manufacturing
18
practices, the HACCP team should ascertain the validity of such limits relative to the control
of identified hazards and critical points.
Step 9: Establish a system of monitoring each CCP Monitoring is the scheduled measurement
or observation of a CCP to determine conformance to its critical limits. The monitoring
procedures must be able to determine loss of control, if any, at the CCP (e.g. improper control
of the temperature that may lead to faults in the functioning of a pasteurization unit in a dairy
plant). Monitoring for CCPs needs to be done rapidly, as they later relate to on-line processes,
and there is usually no time for lengthy analytical testing. Physical and chemical measurements
are often preferred as these can be done rapidly and can frequently indicate microbiological
control of the product. The programme of observations or measurements should properly
identify for each critical point: Who is to perform monitoring and checking; when monitoring
and checking are performed; and how monitoring and checking are performed. All records and
documents associated with monitoring CCPs must be signed by the person(s) doing the
monitoring.
Step 10: Establish corrective actions The HACCP team should develop specific corrective
actions and document them in the HACCP plan for each CCP in the HACCP system so that
they can deal with deviations when they occur. Such corrective action should include: Proper
identification of the person(s) responsible for implementation of a corrective action; Actions
required to correct the observed deviation; Action to be taken with regard to products
manufactured during the period when the process was out of control; and written records of
measures taken. The actions must ensure, for example, that the CCP has been brought under
control, that procedures or conditions that created the out-of-control situation have been
corrected, and the food affected, disposed of safely, etc.
Step 11: Establish verification procedure Develop a verification procedure to ensure that the
HACCP system is working correctly. The procedure should include the frequency of
verification, which should be conducted by a responsible and independent person. Examples
of verification include auditing methods, random sampling and analysis, etc.
Step 12: Establish documentation and record keeping The HACCP system requires efficient
documentation and accurate record keeping. For example, hazard analysis, identified CCPs and
their limits (including revisions, if any) should be documented. Examples of records are CCP
monitoring records, records of deviation found and corrective action taken on them, etc.
19
Section 3: Application of HACCP to Dairy Plant producing Pasteurized
and UHT milk
3.1 Introduction to Pasteurization and ultra-high temperature treatment of milk
Pasteurization and UHT are both heat treatment methods used to destroy microorganisms
present in milk and extend the shelf life of milk. These process consists of the following basic
steps; raw milk reception, thermization, heat treatment, homogenization, cooling down,
packaging, storage and distribution. Milk is a good medium for the growth of pathogenic
micro-organisms such as Staphylococcus aureus, Escherichia coli etc. Therefore it is essential
to maintain good hygienic conditions during preparation, handling and storage of milk.
3.1.1 Raw milk handling
The main requirement for production of high quality dairy products is the production of high
quality raw milk on dairy farms (Barbano, Ma, & Santos, 2006). Microbiological quality of
raw milk is usually assessed by total plate count (TPC) and somatic cell count, and these
parameters are routinely used for comparison and estimation of raw milk quality. The raw milk
intended for the production of dairy products from heat-treated milk in European Union (EU)
has to meet requirements according to the Commission Directive 89/362/EEC (Commission
Directive 89/362/EEC of 26 May 1989 on general conditions of hygiene in milk production
holdings). These standards include that TPC of raw milk is less than 100,000 CFU/ml and
somatic cell count less than 400,000 cells/ml (Regulation (EC) of the European Parliament and
the Council, No 853/2004 Official Journal of the European Union).
3.1.2 Pasteurization of milk
The process of milk pasteurization was identified as a CCP, since improper pasteurization
would allow pathogenic bacteria to survive and potentially cause health problems of the
consumers. Therefore heat treatment on the defined temperature and time is considered as
crucial for the microbiological safety of final products. The possible cross contamination of
milk after pasteurization should be controlled by applying strict rules of cleaning and
disinfection (Jelicic, Boyanic, & Krcmar, 2009). Pasteurization of the milk is done by heating
milk to 73o
C-77o
C for 15-16s. Then it is cooled down to <5o
C.
3.1.3 Ultra high temperature treatment of milk
UHT treatment of milk causes extensive damage to bacterial cells and spores with less damage
to the product quality. It is done by heating milk to 135o
C-137o
C/4secs.
3.1.4 Packaging
In aseptic filling and packaging, equipment must meet the following criteria;
1. Able to bring equipment to commercial sterility prior to production
2. Sterilize the air delivery systems and produce sterile air
3. Sterilize the containers
20
4. Maintain sterility during production
3.1.5 Microbiological Hazards
The vegetative pathogens of concern associated with milk and processed milk products are
Salmonella spp., L. monocytogenes, enterohemorrhagic E. coli, and Campylobacter jejuni.
Spore forming bacteria of concern include C. botulinum, and B. cereus. All these organisms
occur in raw milk and most have been associated with illness outbreaks in milk products. These
pathogens in milk have the potential for causing severe adverse health effects with the very
young, the elderly, and immune-compromised individuals being at the greatest risk. While
enteric pathogens have been implicated as the cause of most food-borne illness outbreaks
associated with milk products, these are not the only organisms that could occur in milk.
The potential of hazards associated with toxin-producing bacteria and spore-formers should be
evaluated in processing circumstances where unusual conditions exist. In the case of toxin-
producers such as S. aureus and B. cereus, these organisms must multiply to significant levels
to produce sufficient toxin to be a public health risk. This is a concern when levels reach above
106
or greater. However, the rule of thumb for temperature control of a food is that controls
should be implemented when conditions indicate that there might be a 3- log increase in S.
aureus or B. cereus. Contamination of milk by viruses, if it occurs, is most likely to be caused
by contaminated water or an ill individual. Contamination of milk by viruses is not likely to
occur in a processing facility that controls employee health and hygiene conditions that could
result in the microbiological contamination of food, food packaging materials, and food contact
surfaces under its Prerequisite Programs (PP's).
3.1.6 Chemical Hazards
Undeclared food allergens in dairy products due to cross-contact from shared processing
equipment. Allergens, or proteins derived from allergenic foods, may be present in foods as
the result of cross-contact during processing and handling. The term "cross-contact" describes
the inadvertent introduction of an allergen into a product that would not intentionally contain
that allergen as an ingredient. Some products (e.g., flavoured bottled waters, cultured products
of dairy-based beverages with juice) can contain ingredients such as soy protein or
preservatives, such as sulphites, that can cause allergic or food intolerance reactions in sensitive
individuals. The presence of any ingredient must be declared on the label in accordance with
the food labelling regulations.
Cleaning chemical and sanitizers are used widely in dairy plants. The proper use of cleaning
and sanitizing compounds renders the risk of contamination a hazard not likely to occur when
managed by a properly implemented prerequisite program. Cleaning and sanitizing chemicals
should be used in accordance with the manufacturer's instructions and recommendations. These
chemicals must be used at proper concentrations for effective use and in the case of sanitizers
for their no-rinse properties. Proper cautions must be taken to fully drain all processing
equipment of cleaners and sanitizers prior to use. During processing, pipelines and equipment
used to contain or conduct milk products shall be effectively separated from tanks or circuits
containing cleaning and / or sanitizing solutions.
21
In many parts of the country mycotoxins are not normally a potential hazard. However in those
milk plants that receive milk from an area that has a history of aflatoxin contaminated feed or
if weather conditions are appropriate for mycotoxin growth, it should be considered.
3.1.7 Physical Hazards
Foreign material includes such things as metal, glass, or plastic fragments or any other material
that might cause injury or present a choking hazard. Consideration of potential hazards
associated with metal fragments should be a part of the hazard analysis when metal fatigue,
wear of metal parts, or metal to metal contact can occur in processing equipment.
22
3.2 Case study of Pasteurized Milk
The case study demonstrates the application of HACCP principles to pasteurize treated milk.
The following subsections summarize the results of the case study.
3.2.1 Terms of Reference
The HACCP plan covers the raw milk reception up to distribution of pasteurize milk.
It address biological, chemical, physical hazards but considers only safety aspects.
3.2.2 The HACCP Team
Team is composed of Head of Procurement (HOP), Quality Manager (QM), Head of
Supply chain (HOS), Site Engineering projects Manager (SEM) and Head of
Manufacturing (HOM). The positions are given in Appendix F.
3.2.3 Description of Product
The pasteurized milk should be stored <4o
C and has a shelf life of 8 days.
3.2.4 Intended Use
Ready to drink milk or any appropriate food application. Can be consumed by all
consumer groups who are not allergic to milk or lactose intolerant.
3.2.5 Allergy Information
Cannot be consumed by individuals with lactose intolerance.
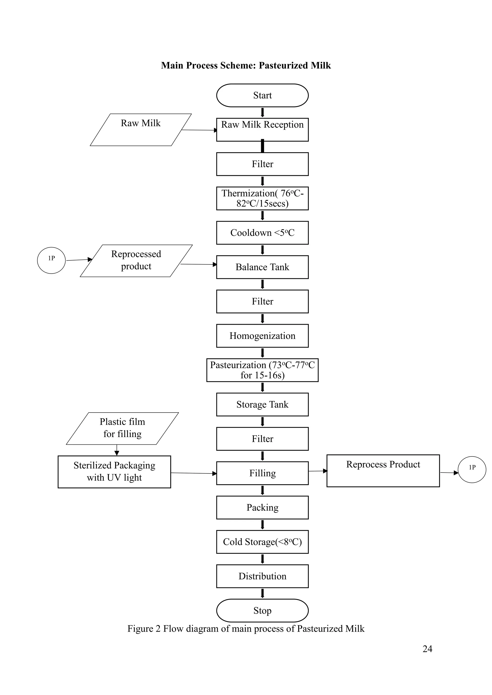
3.2.5 Flow Diagram
The main process scheme and detailed process schemes are shown in figure 1 and 2
respectively. The floor plan is given in Appendix H.
23
Main Process Scheme: Pasteurized Milk
Figure 1
Flow
diagram
of main
process scheme of pasteurized milk
Start
Raw Milk Reception
Thermization( 76oC-
82oC/15secs)
Balance Tank
Homogenization
Pasteurization
(73oC-77oC for 15-16s)
Storage Tank
Filling
Packing
Cold Storage(<8oC)
Distribution
Stop
24
Main Process Scheme: Pasteurized Milk
Figure 2 Flow diagram of main process of Pasteurized Milk
Raw Milk
Plastic film
for filling
Sterilized Packaging
with UV light
Reprocessed
product
1P
Reprocess Product 1P
Start
Raw Milk Reception
Filter
Thermization( 76oC-
82oC/15secs)
Cooldown <5oC
Balance Tank
Filter
Homogenization
Pasteurization (73oC-77oC
for 15-16s)
Storage Tank
Filter
Filling
Packing
Cold Storage(<8oC)
Distribution
Stop
25
3.2.6 Explanation of Process Steps-Pasteurized Milk
1. Reception of Raw Milk
Milk is delivered to the site by Tankers from third party suppliers. Samples are taken for Raw
Milk acceptance test after the tanker inform to the laboratory. Laboratory give the confirmation
to the shift lead to unload the milk if the milk meets the acceptance criteria. Raw milk is
undergoes alcohol, fat, protein, antibiotics tests and pH, temperature, total solid content
Staphylococcus aureus and TPC is measured. Temperature should be 4o
C – 10o
C. pH should be
6.4 – 6.8 If the tested milk is in a good quality, there will be no coagulation, clotting or precipitation
in the alcohol test.
Food Category Microorganisms Plate count limit
Raw milk intended to processing (Directive
92/46/EEC)
Plate count at 30°C 105
cfu/mL
Staphylococcus
aureus
5 × 105
or 1.5 ×
106
cfu/mL
2. Filter
Raw milk pass through a 6.5 mm suction line strainer.
3. Thermization
Raw milk is heated to 63-67o
C or 76-82o
C for 15secs.
4. Cooldown
Raw milk is rapidly cooled down to <5 o
C
5. Balance Tank
The batch is circulated within the tank via two centrifugal circulation pumps and the
powder incorporator. During the circulation, all dry ingredients (as per the recipe) are
added to the powder incorporator and liquid based ingredients are inline dosed to the
circulation line. If the pasteurized milk does not meet the required standard it is
reprocessed in the balance tank.
6. Filter
Thermized milk pass through a 1.0 mm suction line strainer.
7. Homogenization
Milk is passed through the two-stage homogenizer under the predetermined pressures.
(1st stage – 1500psi, 2nd Stage – 500 psi)
8. Pasteurization
Pre-heated mixture passes through the plate heat exchanger and uses hot water to heat.
The mixture then passes through the holding tubes at constant flow rate to ensure
effective pasteurization. Temperature probes and recorder monitor the process to ensure
pasteurization conditions are met (83o
C-87o
C for 15-16s).
9. Cooldown
Pasteurized milk is rapidly cooled down to <5 o
C
26
10. Storage Tank
Product is transferred to the product storage tank. If noticed any variations of the batch
composition, the batch will be reprocessed to meet the final requirements.
11. Packing
The packing material passes through the UV cabinet and is sterilized. Labelled bottles
are feed to mat conveyer by operator. Bottles are transferred to the filling through the
mat-conveyer. Date codes are on-line printed on the bottles by inkjet printer. (Batch
code, Manufacturing date, Expire date, Price) Product is filled to the bottles via filling
nozzles. Bottles are places in to the corrugated carton and sealed. There should be 12
bottles per carton. Date codes are on-line printed on the corrugated carton by inject
printer. Products temporarily stored on the pallet until complete the palletising of each
pallet with maximum holding time of 45mins.
12. Storage
Finished Pasteurized milk products are stored in the refrigeration stores and ready for
transport. The temperature of the cold storage should be less than 80
C.
3.2.9 Determination of CCP
CCP are determined by the decision tree shown in Table 2. The description for each CCP is
explained below the table.
3.2.9 Monitoring System and Corrective Actions
The monitoring system and control limits are established as shown in Table 3. The table
contains procedures or instructions for the scheduled preventive measures, as well as,
corrective actions to be taken when the CCP is out of control. The type of documents used for
monitoring is also listed
3.2.10 Verification
The verification procedure to demonstrate compliance with the HACCP plan is shown in
Appendix M.
27
Hazard Analysis
Factory: Thai Denmark Milk Factory Product: Pasteurized Milk
Process Hazard Cat Cause Risk(
1-5)
Preventive Measure Corrective Action By whom Document
1.
Reception
of Raw
Milk
Microbiologi
cal
contaminatio
n
M Use of uncleaned
flexible hoses
4 Follow the hose
management SOP
Establish
specification
: Lab
Analyst/A
MPA
Daily record
of incoming
Raw Milk
Analysis
Presence of
Inhibitory
substances
C Milk from animals that
have been
administered drugs
included in supplied
milk.
3 Inhibitory
substances testing
of milk prior to
accept.
Reject milk
consignment
Communicate to
milk procurement
: Lab
Analyst/A
MPA
Daily record
of incoming
Raw Milk
Analysis
Presence if
Mycotoxins
C Mould growth in
animal
feed can contaminate
to be present in raw
milk
(milk with aflatoxin
M1)
3 Management
controls
May include
supplier guarantees
and certificate of
analysis.
Reject milk
consignment
Communicate to
milk procurement
DPO/Lab
Analyst
(LA)
Daily record
of incoming
Raw Milk
Analysis
Presence of
Foreign
matter
P From farm
environment, animals,
milk collection or
storage on
farm/transportation &
storage
3 Inline filters &
strainers
If filter insert is not
intact, production
will be.
HOM/QM/
AMPA
Filter
observation
records
Finished
product
evaluation
record
2. Filter Presence of
Foreign
matter
P From farm
environment, animals,
milk collection or
storage on
3 Visual inspection
Size of the pore
should be validated
and documented.
If filter insert is not
intact, production
will be ceased and
product in-between
two filter
HOM/QM/
AMPA
Filter
observation
records
Finished
product
Table 1 Hazard Analysis if Pasteurized Milk
28
Hazard Analysis
Factory: Thai Denmark Milk Factory Product: Pasteurized Milk
Process Hazard Cat Cause Risk(
1-5)
Preventive Measure Corrective Action By whom Document
farm/transportation &
storage
observation will be
segregated and
treated separately.
evaluation
record
3.
Thermizati
on
Survival of
microorganis
ms
M Product does not reach
the required
temperature.
5 Temperature
controlling devices
should be placed.
Minimum times and
temperatures have
been well
documented.
Regular checking of
the temperatures.
Milk is diverted
and sent through
the Thermization
process again.
DPO/Lab
Analyst
(LA)
Milk tanker
cleaning
procedure,
CIP &
sterilization
procedures
4.
Cooldown
Growth of
microorganis
ms
M Product does not reach
the required cold
temperature.
5 Temperature
controlling devices
should be placed.
Minimum times and
temperatures have
been well
documented.
Regular checking of
the temperatures.
Milk is diverted
and sent through
the Thermization
process again.
Shift
Leader
Milk tanker
cleaning
procedure,
CIP &
sterilization
procedures
5. Balance
Tank
Contaminatio
n with
vegetative
pathogens
M Improper cleaning of
the vessels.
3 Verify that storage
vessels and
associated lines and
valves and similar
accessories are
constructed in such
a way they can be
Reprocessing the
milk.
Revise the cleaning
procedures.
HOM/QM/
AMPA
CIP residual
test
Table 1 Hazard Analysis if Pasteurized Milk
29
Hazard Analysis
Factory: Thai Denmark Milk Factory Product: Pasteurized Milk
Process Hazard Cat Cause Risk(
1-5)
Preventive Measure Corrective Action By whom Document
cleaned. Maintain
records.
6. Filter No hazard occur.
7.
Homogeniz
ation
Contaminatio
n with
vegetative
pathogens
M Improper cleaning of
the vessels.
3 Verify that storage
vessels and
associated lines and
valves and similar
accessories are
constructed in such
a way they can be
cleaned. Maintain
records storage
vessels are cleaned
after each use.
(GMP/SSOP)
Reprocessing the
milk.
Revise the cleaning
procedures.
HOM/QM/
AMPA
Microbiolog
ical records
cleaning and
sanitizing
residues
C Without proper
separation between
cleaning & sanitizing
solutions and product
there could be product
contamination.
2 CIP residue testing
after each cleaning
procedure.
Maintain proper
separation or
physical break
between circuits
and lines used to
containing cleaning
solution a contain
product.
HOM/QM/
AMPA
CIP residual
tests
Table 1 Hazard Analysis if Pasteurized Milk
30
Hazard Analysis
Factory: Thai Denmark Milk Factory Product: Pasteurized Milk
Process Hazard Cat Cause Risk(
1-5)
Preventive Measure Corrective Action By whom Document
8.Pasteuriz
ation
Survival of
vegetative
pathogens
M Minimum
pasteurization times
and temperature is not
reached. Presence of
Dead legs.
5 Implementation of
GMP, Temperature
controlling devices
should be there.
Minimum
pasteurization times
and temperatures
have been well
documented and are
required for the
elimination of
pathogens normally
present in
unpasteurized milk.
If cleaning
frequencies are to
be performed at
frequencies less
than those
specified, the
cleaning
frequencies are to
be reviewed and
found acceptable to
the State and FDA.
Pasteurized Milk is
sent to the Balance
tank for
reprocessing.
Shift
leader,
HOM/QM/
AMPA
Temperatur
e record,
Calibration
record
Pasteurizati
on logs
Contaminatio
n with
vegetative
pathogens
M Pasteurizer regenerator
sections may have an
occasional leak.
5 Under HACCP
program,
pasteurization and
the design,
construction and
operation and
testing of
pasteurization
equipment must
conform to all of the
requirements of the
Grade A
Pasteurized Milk is
sent to the Balance
tank for
reprocessing.
Cease production
until the leak is
fixed.
HOM/QM/
AMPA
Process log
and
Electronic
Recorder
Pre
Operational
Checklist
Table 1 Hazard Analysis if Pasteurized Milk
31
Hazard Analysis
Factory: Thai Denmark Milk Factory Product: Pasteurized Milk
Process Hazard Cat Cause Risk(
1-5)
Preventive Measure Corrective Action By whom Document
Pasteurized Milk
Ordinance.
Boiler
Additives
C Pasteurizer regenerator
sections may have an
occasional leak and
Some boiler water
compounds used in the
production of steam
can contact with the
milk may contain toxic
substances.
3 Ensure the quality
of water
Verify by a letter of
guarantee from the
chemical supplier.
HOM/QM/
AMPA
Water
quality test
9.
Cooldown
Survival of
microorganis
ms
M Product does not reach
the required cold
temperature.
5 Temperature
controlling devices
should be placed.
Minimum times and
temperatures have
been well
documented.
Regular checking of
the temperatures.
Pasteurized Milk is
sent to the Balance
tank for
reprocessing.
Shift leader CIP residual
test
Microbiolog
ical test
record
Cooling
water /
Media
Additives.
C Pasteurizer regenerator
sections may have an
occasional leak and
Some cooling water
compounds can
contact with the milk
may contain toxic
substances.
3 Cooling water
additives that are
non-toxic under of
use should be used
Safety should be
verified by a letter
of guarantee from
the chemical
supplier
Shift
Leader
Water
residual test
Table 1 Hazard Analysis if Pasteurized Milk
32
Hazard Analysis
Factory: Thai Denmark Milk Factory Product: Pasteurized Milk
Process Hazard Cat Cause Risk(
1-5)
Preventive Measure Corrective Action By whom Document
10. Storage
Tank
Contaminatio
n with
vegetative
pathogens
M Improper cleaning of
the tank.
Verify that storage
vessels and
associated lines and
valves and similar
appurtenances are
constructed in such
a way they can be
cleaned. Maintain
records storage
vessels are cleaned
after each use.
(GMP/SSOP)
Reprocessing the
milk.
Revise the cleaning
procedures.
HOM/QM/
AMPA
Microbiolog
ical test
Record
Growth of
Vegetative
Pathogens
Product does not reach
the required low
temperature.
Maintain the
temperature
sufficiently low to
minimize the
growth of
pathogens. Clean
the storage vessels
and associated lines
and valves and
similar
appurtenances at
frequencies that do
not allow for
bacterial growth of
If times or
temperatures less
than specified are
to be used, they
must be reviewed
and found
acceptable to the
State and FDA.
Microbiolo
gist
Microbiolog
ical test
Record
Table 1 Hazard Analysis if Pasteurized Milk
33
Hazard Analysis
Factory: Thai Denmark Milk Factory Product: Pasteurized Milk
Process Hazard Cat Cause Risk(
1-5)
Preventive Measure Corrective Action By whom Document
pathogens in the
product at the
product
temperature used.
cleaning and
sanitizing
residues
C Without proper
separation between
cleaning & sanitizing
solutions and product
there could be product
contamination.
2 CIP residue testing
after each cleaning
procedure.
Maintain proper
separation or
physical break
between circuits
and lines used to
containing cleaning
solution a contain
product.
HOM/QM/
AMPA
CIP
Residual
Test
11.Packing None
12.Storage Growth
of
pathogens
M Temperature abuse Thermometers
should be there to
control the bacterial
growth rate.
Discard the
product.
HOM/QM/
AMPA
Table 1 Hazard Analysis if Pasteurized Milk
34
Table 3 Application of Decision Tree
Decision tree
Factory: Thai Denmark Milk plant
Product: Pasteurized Milk
# Process Step Hazard Q1 Q2 Q3 Q4 Q5 CCP
1 Raw Milk Reception Pathogen Y Y N Y N
Inhibitory
substances
Y Y N Y N CCP1
Mycotoxins Y Y N Y Y
Foreign Matter Y Y N Y Y
2 Filter Foreign matter Y Y Y -- -- CCP2
3 Thermization Pathogens Y Y Y -- -- CCP3
4 Cooldown Pathogens Y Y N N -- CCP4
5 Balance Tank Pathogens Y Y N N --
6 Filter Foreign Matter Y Y N N --
7 Homogenization Pathogens Y Y N N --
Chemicals Y Y N N --
8 Pasteurization Pathogens Y Y Y -- -- CCP5
Chemicals Y Y N N --
9 Cooldown Pathogens Y Y Y -- -- CCP6
10 Storage Tank Pathogens Y Y N N --
Chemicals Y N N N --
The explanation of CCPs are as follows;
During reception of raw milk(CCP1), milk with inhibitory substances should be rejected by
performing tests prior to acceptance.
Filteration(CCP2) is a part of the reception of raw milk process. It eliminates any foreign
material added to the raw milk from farm environment, animals, milk collection and storage at
the farm and during transportation.
In the thermization(CCP2) and cooldown(CCP3) steps temperature controls is neccesary to
prevent the growth of micro organisms present in milk to unacceprable limits.
35
Pasteurization(CCP5) and cooldown(CCP6) steps is considered as critical control points
because it will destory or inactivate micro organisms that contribute to spoilage, including
vegetative bacteria but not bacterial spores to acceptable levels.
36
Monitoring system Pasteurized Milk
CCP Process Hazard Preventive
Measure
Critical Limits Procedure Frequency Corrective
Action
By
whom
Docume
nt
1 Raw
Milk
receptio
n
Inhibitory
Substance
s
Inhibitory
substances
testing of milk
prior to accept.
No inhibitory
substances
present
Chemical
Testing
Each Raw
milk lot
Reject milk
consignment
Communicate
to milk
procurement
Lab
Analyst/
AMPA
Daily
record of
incoming
Raw
Milk
Analysis
2 Filter Physical
Hazard
From
farm
environm
ent,
animals,
milk
collection
or storage
on
farm/trans
portation
& storage
Size of the
pore should be
validated and
documented.
Filter should
be intact
Visual
inspection
Daily If filter insert
is not intact,
production
will be ceased
and product
in-between
two filter
observation
will be
segregated and
treated
separately.
HOM/Q
M/AMP
A
Filter
observati
on
records
Finished
product
evaluatio
n record
3 Thermiz
ation
Survival
of
microorga
nisms
Temperature is
recorded every
hour
Thermization(
76o
C-
82o
C/15secs)
Microbiologic
al test
Daily. Milk is
diverted and
sent through
the
Thermization
process again.
DPO/La
b
Analyst
(LA)
Milk
tanker
cleaning
procedur
e, CIP &
sterilizati
on
procedur
es
Table 5 Monitoring system for Pasteurized Milk
37
Monitoring system Pasteurized Milk
CCP Process Hazard Preventive
Measure
Critical Limits Procedure Frequency Corrective
Action
By
whom
Docume
nt
4 Cooldo
wn
Growth
of
microorga
nisms
Temperature is
recorded every
hour
4o
C-6o
C Microbiologic
al test
Daily. Milk is
diverted and
sent through
the
Thermization
process again.
DPO/La
b
Analyst
(LA)
Milk
tanker
cleaning
procedur
e, CIP &
sterilizati
on
procedur
es
5 Filter Physical
Hazard
Size of the
pore should be
validated and
documented.
Filter should
be intact
Visual
inspection
Daily If filter insert
is not intact,
production
will be ceased
and product
in-between
two filter
observation
will be
segregated and
treated
separately.
HOM/Q
M/AMP
A
Filter
observati
on
records
Finished
product
evaluatio
n record
6 Pasteuri
zation
Survival
of
Microorg
anisms
Flow rate &
Tem. Checks
Temperature
83o
C-85o
C
Holding Time
15secs
Microbiologic
al testing
Every half
hour
Process
stopped, root
cause
determined
and corrective
actions taken
before restart
HOM/Q
M/AMP
A
Process
log
Electroni
c
Recorder
Pre
Operatio
Table 5 Monitoring system for Pasteurized Milk
38
Monitoring system Pasteurized Milk
CCP Process Hazard Preventive
Measure
Critical Limits Procedure Frequency Corrective
Action
By
whom
Docume
nt
nal
Checklist
7 Cooldo
wn
Growth
of
microorga
nisms
Temperature is
recorded every
hour
4o
C-6o
C Microbiologic
al test
Daily. Milk is
diverted and
sent through
the
Pasteurization
process again.
DPO/La
b
Analyst
(LA)
Milk
tanker
cleaning
procedur
e, CIP &
sterilizati
on
procedur
es
Table 5 Monitoring system for Pasteurized Milk
39
3.3 Case study of UHT Milk
The case study demonstrates the application of HACCP principles to UHT treated milk. The
following subsections summarize the results of the case study.
3.3.1 Terms of Reference
The HACCP plan covers the raw milk reception up to distribution of UHT milk. It
address biological, chemical, physical hazards but considers only safety aspects.
3.3.2 The HACCP Team
Team is composed of Head of Procurement (HOP), Quality Manager (QM), Head of
Supply chain (HOS), Site Engineering projects Manager (SEM) and Head of
Manufacturing (HOM). The positions are given in Appendix F.
3.3.3 Description of Product
The UHT milk can be stored under ambient temperature in a cool and dry place. Once
opened, keep under refrigeration (<6o
C). UHT milk has a shelf life of 80 days.
3.3.4 Intended Use
Ready to drink milk or any appropriate food application. Can be consumed by all
consumer groups who are not allergic to milk or lactose intolerant.
3.3.5 Allergy Information
Cannot be consumed by individuals with lactose intolerance.
3.3.5 Flow Diagram
The main process scheme and detailed process schemes are shown in figure 3 and 4
respectively. The floor plan is given in Appendix H
40
Flow chart for UHT milk
Figure 3 Main process of UHT milk processing
Start
Raw Milk Reception
Thermization( 76oC-
82oC/15secs)
Balance Tank
Homogenization
Pasteurization
(73oC-77oC for 15-
16s)
Storage in Balance
Tank
Homogenization
Sterilzation( 135oC-
137oC/4secs
Storage
Aseptic Filling(255-
285oC)
Packaging
Cold Storage(<8oC)
Distribution
Stop
41
Flow chart of UHT Milk
Raw Milk
Reprocessed
product
1P
Start
Raw Milk
Reception
Filter
Thermization( 76oC-
82oC/15secs)
Cooldown <5oC
Balancing Tank
Filter
Homogenization
Pasteurization
(83oC-87oC for 15-
16s)
Cooldown <5oC
Storage Tank
Balancing Tank
Homogenization
Pre heating
Sterilzation( 135oC-
137oC/4secs
Cooldown
2P
42
2P
Homogenization
Cool Down 25-
30oC
Aseptic
Filling(255-
285oC)
Coding Ink Jet
Conveyor
Packing
Storage
Distribution
End
Hydrogen
35%
Hydrogen 35% storage
Ink
Ink Storage
3P
Reprocess Product 1P
43
Figure 4 Flow Diagram of UHT processing steps
Corrugated Box
Corrugated Box
storage
Straws
Straw storage
Glue
Glue storage
3P
44
3.3.7 Explanation of Process Steps-UHT Milk
1. Reception of Raw Milk
Milk is delivered to the site by Tankers from third party suppliers. Samples are taken for Raw
Milk acceptance test after the tanker inform to the laboratory. Laboratory give the confirmation
to the shift lead to unload the milk if the milk meets the acceptance criteria. Raw milk is
undergoes alcohol, fat, protein, antibiotics tests and pH, temperature, total solid content
Staphylococcus aureus and TPC is measured. Temperature should be 4o
C – 10o
C. pH should be
6.4 – 6.8 If the tested milk is in a good quality, there will be no coagulation, clotting or precipitation
in the alcohol test.
Food Category Microorganisms Plate count limit
Raw milk intended to processing (Directive
92/46/EEC)
Plate count at 30°C 105
cfu/mL
Staphylococcus
aureus
5 × 105
or 1.5 ×
106
cfu/mL
2. Filter
Raw milk pass through a 6.5 mm suction line strainer.
3. Thermization
Raw milk is heated to 63-67o
C or 76-82o
C for 15secs.
4. Cooldown
Raw milk is rapidly cooled down to <5 o
C
5. Balance Tank
The batch is circulated within the tank via two centrifugal circulation pumps and the
powder incorporator. During the circulation, all dry ingredients (as per the recipe) are
added to the powder incorporator and liquid based ingredients are inline dosed to the
circulation line.
6. Filter
Thermized milk pass through a 1.0 mm suction line strainer.
7. Homogenization
Milk is passed through the two-stage homogenizer under the predetermined pressures.
(1st stage – 1500psi, 2nd Stage – 500 psi)
8. Pasteurization
Pre-heated mixture passes through the plate heat exchanger and uses hot water to heat.
The mixture then passes through the holding tubes at constant flow rate to ensure
effective pasteurization. Temperature probes and recorder monitor the process to ensure
pasteurization conditions are met (83o
C-87o
C for 15-16s).
9. Cooldown
Pasteurized milk is rapidly cooled down to <5 o
C
45
10. Storage Tank
Product is transferred to the product storage tank. If noticed any variations of the batch
composition, the batch will be reprocessed to meet the final requirements.
11. Balancing Tank
If the pasteurized milk does not meet the required standard it is reprocessed in the
balance tank.
12. Homogenization
Milk is passed through the two-stage homogenizer under the predetermined pressures.
(1st stage – 1500psi, 2nd Stage – 500 psi)
13. Pre heating
Milk is preheated.
14. Sterilization
Pre-heated product passes through the final shell & tube heat exchanger and uses hot
water to heat the product to commercial sterilization temperature. The product then
passes through the holding tubes at constant flow rate to insure effective UHT
treatment. Temperature probes and recorder monitor the process to ensure UHT
conditions are meet. If the Temperature drop below the control limit product is diverted.
Sterilizations done at 135o
C-137o
C for 4secs.
15. Cooldown
The product is passed through a heat exchanger and product is cooled by the low
temperature hot water.
16. Homogenization
Milk is passed through the two-stage homogenizer under the predetermined pressures.
(1st stage – 1500psi, 2nd Stage – 500 psi)
17. Cooldown
Then again product passes through the heat exchanger and product is cooled by cooling
tower water.
18. Aseptic filling
The packaging material is passed through hydrogen peroxide and is sterilized.
Temperature probes are monitoring the temperature of H2O2 and ensure sterilization
temperature is met. The temperature is drop below 420
C machine is shut downed.
H2O2 solution is changed every ten days. Then packaging reel transferred to the aseptic
filling chamber. Then the product is filled aseptically.
19. Coding Ink Jet
Date codes are on-line printed on the corrugated carton by inject printer.
20. Conveyor
46
Finished pouches are transferred to the packing area via mat-conveyer belt.
21. Packing
Cartons are placed in to the corrugated carton and sealed. There should be 12 small
cartons per carton. Products temporarily stored on the pallet until complete the
palletising of each pallet with maximum holding time of 45mins. Balance foil is
labelled and should be covered to prevent the contamination from the environment and
stored accordingly
22. Storage
Finished Pasteurized milk products are stored in the UHT stores and ready for transport.
UHT products are stored under ambient temperatures.
3.3.8 Hazard Analysis and Preventive Methods
Potential; hazards at each of the steps are discussed in Table 1. The table also includes the risk
assessment, corrective measures, preventive measures and responsible personnel.
3.3.9 Determination of CCP
CCP are determined by the decision tree shown in Table 2. The description for each CCP is
explained below the table.
3.3.9 Monitoring System and Corrective Actions
The monitoring system and control limits are established as shown in Table 3. The table
contains procedures or instructions for the scheduled preventive measures, as well as,
corrective actions to be taken when the CCP is out of control. The type of documents used for
monitoring is also listed
3.3.10 Verification
The verification procedure to demonstrate compliance with the HACCP plan is shown in
Appendix M.
47
Table 2 Hazard Analysis of UHT Milk
Hazard Analysis
Factory: Thai Denmark Milk Factory Product: UHT Milk
Process Hazard Cat Cause Risk(
1-5)
Preventive Measure Corrective Action By whom Document
1.
Reception
of Raw
Milk
Microbiologi
cal
contaminatio
n
M Use of uncleaned
flexible hoses
4 Follow the hose
management SOP
Establish
specification
: Lab
Analyst/A
MPA
Daily record
of incoming
Raw Milk
Analysis
Presence of
Inhibitory
substances
C Milk from animals that
have been
administered drugs
included in supplied
milk.
3 Inhibitory
substances testing
of milk prior to
accept.
Reject milk
consignment
Communicate to
milk procurement
: Lab
Analyst/A
MPA
Daily record
of incoming
Raw Milk
Analysis
Presence if
Mycotoxins
C Mould growth in
animal
feed can contaminate
to be present in raw
milk
(milk with aflatoxin
M1)
3 Management
controls
May include
supplier guarantees
and COA's.
Reject milk
consignment
Communicate to
milk procurement
DPO/Lab
Analyst
(LA)
Daily record
of incoming
Raw Milk
Analysis
Presence of
Foreign
matter
P From farm
environment, animals,
milk collection or
storage on
farm/transportation &
storage
3 Inline filters &
strainers
If filter insert is not
intact, production
will be.
HOM/QM Filter
observation
records
Finished
product
evaluation
record
48
Hazard Analysis
Factory: Thai Denmark Milk Factory Product: UHT Milk
Process Hazard Cat Cause Risk(
1-5)
Preventive Measure Corrective Action By whom Document
2. Filter Presence of
Foreign
matter
P From farm
environment, animals,
milk collection or
storage on
farm/transportation &
storage
3 Visual inspection
Size of the pore
should be validated
and documented.
If filter insert is not
intact, production
will be ceased and
product in-between
two filter
observation will be
segregated and
treated separately.
HOM/QM/
AMPA
Filter
observation
records
Finished
product
evaluation
record
3.
Thermizati
on
Survival of
microorganis
ms
M Product does not reach
the required
temperature.
5 Temperature
controlling devices
should be placed.
Minimum times and
temperatures have
been well
documented.
Regular checking of
the temperatures.
Milk is diverted
and sent through
the Thermization
process again.
HOM/QM Milk tanker
cleaning
procedure,
CIP &
sterilization
procedures
4.
Cooldown
Growth of
microorganis
ms
M Product does not reach
the required cold
temperature.
5 Temperature
controlling devices
should be placed.
Minimum times and
temperatures have
been well
documented.
Regular checking of
the temperatures.
Milk is diverted
and sent through
the Thermization
process again.
HOM/QM Milk tanker
cleaning
procedure,
CIP &
sterilization
procedures
5. Balance
Tank
Contaminatio
n with
M Improper cleaning of
the vessels.
3 Verify that storage
vessels and
Reprocessing the
milk.
HOM/QM CIP residual
test
49
Hazard Analysis
Factory: Thai Denmark Milk Factory Product: UHT Milk
Process Hazard Cat Cause Risk(
1-5)
Preventive Measure Corrective Action By whom Document
vegetative
pathogens
associated lines and
valves and similar
appurtenances are
constructed in such
a way they can be
cleaned. Maintain
records.
Revise the cleaning
procedures.
6. Filter No Hazards occur.
7.
Homogeniz
ation
Contaminatio
n with
vegetative
pathogens
M Improper cleaning of
the vessels.
3 Verify that storage
vessels and
associated lines and
valves and similar
appurtenances are
constructed in such
a way they can be
cleaned. Maintain
records storage
vessels are cleaned
after each use.
Reprocessing the
milk.
Revise the cleaning
procedures.
HOM/QM CIP residual
test
cleaning and
sanitizing
residues
C Without proper
separation between
cleaning & sanitizing
solutions and product
there could be product
contamination.
2 CIP residue testing
after each cleaning
procedure.
Maintain proper
separation or
physical break
between circuits
and lines used to
containing cleaning
HOM/QM CIP residual
test
50
Hazard Analysis
Factory: Thai Denmark Milk Factory Product: UHT Milk
Process Hazard Cat Cause Risk(
1-5)
Preventive Measure Corrective Action By whom Document
solution a contain
product.
8.Pasteuriz
ation
Survival of
vegetative
pathogens
M Minimum
pasteurization times
and temperature is not
reached. Presence of
Dead legs.
5 Implementation of
GMP, Temperature
controlling devices
should be there.
Minimum
pasteurization times
and temperatures
have been well
documented and are
required for the
elimination of
pathogens normally
present in
unpasteurized milk.
If cleaning
frequencies are to
be performed at
frequencies less
than those
specified, the
cleaning
frequencies are to
be reviewed and
found acceptable to
the State and FDA.
Pasteurized Milk is
sent to the Balance
tank for
reprocessing.
HOM/QM Process log
and
Electronic
Recorder
Pre
Operational
Checklist
Contaminatio
n with
vegetative
pathogens
M Pasteurizer regenerator
sections may have an
occasional leak.
5 Under HACCP
program,
pasteurization and
the design,
construction and
operation and
testing of
pasteurization
equipment must
conform to all of the
requirements of the
Pasteurized Milk is
sent to the Balance
tank for
reprocessing.
Cease production
until the leak is
fixed.
HOM/QM CIP residual
test
51
Hazard Analysis
Factory: Thai Denmark Milk Factory Product: UHT Milk
Process Hazard Cat Cause Risk(
1-5)
Preventive Measure Corrective Action By whom Document
Grade A
Pasteurized Milk
Ordinance.
Boiler
Additives
C Pasteurizer regenerator
sections may have an
occasional leak and
Some boiler water
compounds used in the
production of steam
can contact with the
milk may contain toxic
substances.
3 Ensure the quality
of water
Verify by a letter of
guarantee from the
chemical supplier.
HOM/QM Water
quality test
9.
Cooldown
Survival of
microorganis
ms
M Product does not reach
the required cold
temperature.
5 Temperature
controlling devices
should be placed.
Minimum times and
temperatures have
been well
documented.
Regular checking of
the temperatures.
Pasteurized Milk is
sent to the Balance
tank for
reprocessing.
HOM/QM CIP residual
test
Microbiolog
ical test
record
Cooling
water /
Media
Additives.
C Pasteurizer regenerator
sections may have an
occasional leak and
Some cooling water
compounds can
contact with the milk
3 Cooling water
additives that are
non-toxic under of
use should be used
Safety should be
verified by a letter
of guarantee from
the chemical
supplier
HOM/QM Water
residual test
52
Hazard Analysis
Factory: Thai Denmark Milk Factory Product: UHT Milk
Process Hazard Cat Cause Risk(
1-5)
Preventive Measure Corrective Action By whom Document
may contain toxic
substances.
10. Storage
Tank
Contaminatio
n with
vegetative
pathogens
M Improper cleaning of
the tank.
Verify that storage
vessels and
associated lines and
valves and similar
appurtenances are
constructed in such
a way they can be
cleaned. Maintain
records storage
vessels are cleaned
after each use.
(GMP/SSOP)
Reprocessing the
milk.
Revise the cleaning
procedures.
HOM/QM Microbiolog
ical test
Record
Growth of
Vegetative
Pathogens
Product does not reach
the required low
temperature.
Maintain the
temperature
sufficiently low to
minimize the
growth of
pathogens. Clean
the storage vessels
and associated lines
and valves and
similar
appurtenances at
frequencies that do
not allow for
If times or
temperatures less
than specified are
to be used, they
must be reviewed
and found
acceptable to the
State and FDA.
HOM/QM Microbiolog
ical test
Record
53
Hazard Analysis
Factory: Thai Denmark Milk Factory Product: UHT Milk
Process Hazard Cat Cause Risk(
1-5)
Preventive Measure Corrective Action By whom Document
bacterial growth of
pathogens in the
product at the
product
temperature used.
cleaning and
sanitizing
residues
C Without proper
separation between
cleaning & sanitizing
solutions and product
there could be product
contamination.
2 CIP residue testing
after each cleaning
procedure.
Maintain proper
separation or
physical break
between circuits
and lines used to
containing cleaning
solution a contain
product.
HOM/QM CIP
Residual
Test
11.Balancin
g Tank
Contaminatio
n with
vegetative
pathogens
M Improper cleaning of
the vessels.
3 Verify that storage
vessels and
associated lines and
valves and similar
appurtenances are
constructed in such
a way they can be
cleaned. Maintain
records.
(GMP/SSOP)
Reprocessing the
milk.
Revise the cleaning
procedures.
HOM/QM Microbiolog
ical test
Record
12.Homoge
nization
Contaminatio
n with
vegetative
pathogens
M Improper cleaning of
the vessels.
3 Verify that storage
vessels and
associated lines and
valves and similar
Reprocessing the
milk.
Revise the cleaning
procedures.
HOM/QM Microbiolog
ical test
Record
CIP records
54
Hazard Analysis
Factory: Thai Denmark Milk Factory Product: UHT Milk
Process Hazard Cat Cause Risk(
1-5)
Preventive Measure Corrective Action By whom Document
appurtenances are
constructed in such
a way they can be
cleaned. Maintain
records storage
vessels are cleaned
after each use.
cleaning and
sanitizing
residues
C Without proper
separation between
cleaning & sanitizing
solutions and product
there could be product
contamination.
2 CIP residue testing
after each cleaning
procedure.
Maintain proper
separation or
physical break
between circuits
and lines used to
containing cleaning
solution a contain
product.
HOM/QM Microbiolog
ical test
Record
CIP records
13.Pre
heating
Survival of
pathogens
M Not reaching adequate
temperature
4 Proper
temperature
control system
Reprocess the milk HOM/QM Temperatur
e record,
Calibration
record
14.Steriliza
tion
Survival of
pathogens
M Toxins and spores
produced by microbes
survives because the
milk does not reach
the required
temperature and time.
5 Aseptic processing
and the design,
construction and
operation and
testing of aseptic
processing
equipment must
conform to all of
Reprocess the milk.
Revisit the
temperatures and
time by FDA
guidelines.
HOM/QM Temperatur
e record,
Calibration
record
Microbiolog
ical tests
UHT Filling
Log.
55
Hazard Analysis
Factory: Thai Denmark Milk Factory Product: UHT Milk
Process Hazard Cat Cause Risk(
1-5)
Preventive Measure Corrective Action By whom Document
the requirements
and the filed
process for the
products being
produced.
Weekly
maintenance
record of
UHT Filling
machine.
Maintenanc
e Record
cleaning and
sanitizing
residues
C Without proper
separation between
cleaning & sanitizing
solutions and product
there could be product
contamination.
2 CIP residue testing
after each cleaning
procedure.
Maintain proper
separation or
physical break
between circuits
and lines used to
containing cleaning
solution a contain
product.
HOM/QM CIP residual
test
15.Cooldo
wn (up to
70C)
None
16.
Homogeniz
ation
Contaminatio
n with
vegetative
pathogens
M Improper cleaning of
the vessels.
3 Verify that storage
vessels and
associated lines and
valves and similar
appurtenances are
constructed in such
a way they can be
cleaned. Maintain
records
Reprocessing the
milk.
Revise the cleaning
procedures.
HOM/QM Microbiolog
ical tests
56
Hazard Analysis
Factory: Thai Denmark Milk Factory Product: UHT Milk
Process Hazard Cat Cause Risk(
1-5)
Preventive Measure Corrective Action By whom Document
cleaning and
sanitizing
residues
C Without proper
separation between
cleaning & sanitizing
solutions and product
there could be product
contamination.
2 CIP residue testing
after each cleaning
procedure.
Maintain proper
separation or
physical break
between circuits
and lines used to
containing cleaning
solution a contain
product.
HOM/QM CIP residual
tests
17. Cool
down(Upto
n room
temp)
Survival of
pathogens
Toxins and spores are
not destroyed because
the temperatures are
not unfavourable.
5 Aseptic processing
and the design,
construction and
operation and
testing of aseptic
processing
equipment must
conform to all of
the requirements
and the filed
process for the
products being
produced.
Reprocess the milk.
Revisit the
temperatures and
time by FDA
guidelines.
HOM/QM Temperatur
e record,
Calibration
record
18.Aseptic
filling
cleaning and
sanitizing
residues
C Hydrogen peroxide SSOP to ensure
compliance with
the maximum level
of hydrogen
peroxide residual
allowed by
regulation.
Discard the batch. HOM/QM UHT Filling
Log.
Weekly
maintenance
record of
UHT Filling
machine.
57
Hazard Analysis
Factory: Thai Denmark Milk Factory Product: UHT Milk
Process Hazard Cat Cause Risk(
1-5)
Preventive Measure Corrective Action By whom Document
Maintenanc
e Record
19. Coding
Ink Jet
None
20.
Conveyor
None
21. Packing None
22.Storage Growth
of
microbes
M Temperature abuse Thermometers
should be there to
control the bacterial
growth rate.
Discard the
product.
HOM/QM Temperatur
e record,
Calibration
record
58
Table 4 Application of Decision Tree
Decision tree
Factory: Thai Denmark Milk plant
Product: UHT Milk
# Process Step Hazard Q1 Q2 Q3 Q4 Q5 CCP
1 Raw Milk Reception Pathogen Y Y N Y N
Inhibitory
substances
Y Y N Y N CCP1
Mycotoxins Y Y N Y Y
Foreign Matter Y Y N Y Y
2 Filter Foreign matter Y Y Y -- -- CCP2
3 Thermization Pathogens Y Y Y -- -- CCP3
4 Cooldown Pathogens Y Y N N -- CCP4
5 Balance Tank Pathogens Y Y N N --
6 Filter Foreign Matter Y Y N N --
7 Homogenization Pathogens Y Y N N --
Chemicals Y Y N N --
8 Pasteurization Pathogens Y Y Y -- -- CCP5
Chemicals Y Y N N --
9 Cooldown Pathogens Y Y Y -- -- CCP6
10 Storage Tank Pathogens Y Y N N --
Chemicals Y N N N --
11 Balancing Tank Pathogens Y Y N N --
12 Homogenization Pathogens Y Y N N --
13 Preheating Pathogens Y Y N N --
14 Sterilization Pathogens Y Y Y -- -- CCP7
Chemicals Y Y N N --
15 Cooldown None
59
16 Homogenization Pathogens Y Y N N --
Chemicals Y Y N N --
17 Cooldown Pathogens Y Y Y -- -- CCP8
18 Aseptic Filling Chemicals Y Y N N --
19 Coding ink jet none
20 Conveyor none --
21 Packing none
22 Storage None -- -- -- -- --
The explanation of CCPs are as follows;
During reception of raw milk(CCP1), milk with inhibitory substances should be rejected by
performing tests prior to acceptance.
Filteration(CCP2) is a part of the reception of raw milk process. It eliminates any foreign
material added to the raw milk from farm environment, animals, milk collection and storage at
the farm and during transportation.
In the thermization(CCP2) and cooldown(CCP3) steps temperature controls is neccesary to
prevent the growth of micro organisms present in milk to unacceprable limits.
Second filteration(CCP5) is done to to further filter out finer, smaller particles that might have
passed through the first filteration.
Pasteurization(CCP6) and cooldown(CCP7) steps is considered as critical control points
because it will destory or inactivate micro organisms that contribute to spoilage, including
vegetative bacteria but not bacterial spores to acceptable levels.
Sterilization (CCP8) and cooldown (CCP9) steps destroys all microorganisms present,
including bacterial spores so that the packaged product can be stored for a long period at
ambient temperature, without spoilage by microorganism
60
61
Monitoring system UHT Milk
CCP Process Hazard Preventive
Measure
Critical Limits Procedure Frequency Corrective
Action
By
whom
Docume
nt
1 Raw
Milk
receptio
n
Inhibitory
Substance
s
Inhibitory
substances
testing of milk
prior to accept.
No inhibitory
substances
present
Chemical
Testing
Each Raw
milk lot
Reject milk
consignment
Communicate
to milk
procurement
Lab
Analyst/
AMPA
Daily
record of
incoming
Raw
Milk
Analysis
2 Filter Physical
Hazard
From
farm
environm
ent,
animals,
milk
collection
or storage
on
farm/trans
portation
& storage
Size of the
pore should be
validated and
documented.
Filter should
be intact
Visual
inspection
Daily If filter insert
is not intact,
production
will be ceased
and product
in-between
two filter
observation
will be
segregated and
treated
separately.
HOM/Q
M/AMP
A
Filter
observati
on
records
Finished
product
evaluatio
n record
3 Thermiz
ation
Survival
of
microorga
nisms
Temperature is
recorded every
hour
Thermization(
76o
C-
82o
C/15secs)
Microbiologic
al test
Daily. Milk is
diverted and
sent through
the
Thermization
process again.
DPO/La
b
Analyst
(LA)
Milk
tanker
cleaning
procedur
e, CIP &
sterilizati
on
procedur
es
Table 6 Monitoring system for UHT Milk
62
Monitoring system UHT Milk
CCP Process Hazard Preventive
Measure
Critical Limits Procedure Frequency Corrective
Action
By
whom
Docume
nt
4 Cooldo
wn
Growth
of
microorga
nisms
Temperature is
recorded every
hour
4o
C-6o
C Microbiologic
al test
Daily. Milk is
diverted and
sent through
the
Thermization
process again.
DPO/La
b
Analyst
(LA)
Milk
tanker
cleaning
procedur
e, CIP &
sterilizati
on
procedur
es
5 Filter Physical
Hazard
Size of the
pore should be
validated and
documented.
Filter should
be intact
Visual
inspection
Daily If filter insert
is not intact,
production
will be ceased
and product
in-between
two filter
observation
will be
segregated and
treated
separately.
HOM/Q
M/AMP
A
Filter
observati
on
records
Finished
product
evaluatio
n record
6 Pasteuri
zation
Survival
of
Microorg
anisms
Flow rate &
Tem. Checks
Temperature
83o
C-85o
C
Holding Time
15secs
Microbiologic
al testing
Every half
hour
Process
stopped, root
cause
determined
and corrective
actions taken
before restart
HOM/Q
M/AMP
A
Process
log
Electroni
c
Recorder
Pre
Operatio
Table 6 Monitoring system for UHT Milk
63
Monitoring system UHT Milk
CCP Process Hazard Preventive
Measure
Critical Limits Procedure Frequency Corrective
Action
By
whom
Docume
nt
nal
Checklist
7 Cooldo
wn
Growth
of
microorga
nisms
Temperature is
recorded every
hour
4o
C-6o
C Microbiologic
al test
Daily. Milk is
diverted and
sent through
the
Pasteurization
process again.
DPO/La
b
Analyst
(LA)
Milk
tanker
cleaning
procedur
e, CIP &
sterilizati
on
procedur
es
8 Steriliza
tion
Survival
of
Microorg
anisms
Flow rate &
Tem. Checks
Temperature
83o
C-85o
C
Holding Time
15secs
Microbiologic
al testing
Every half
hour
Process
stopped, root
cause
determined
and corrective
actions taken
before restart
HOM/Q
M/AMP
A
Process
log
Electroni
c
Recorder
Pre
Operatio
nal
Checklist
9 Cooldo
wn
Growth
of
microorga
nisms
Temperature is
recorded every
hour
4o
C-6o
C Microbiologic
al test
Daily. Milk is
diverted and
sent through
the
sterilization
process again.
DPO/La
b
Analyst
(LA)
Milk
tanker
cleaning
procedur
e, CIP &
sterilizati
on
procedur
es
Table 6 Monitoring system for UHT Milk
64
Section 4: Conclusions and Recommendations
From the study it can be concluded that that application of HACCP system can improve the
quality of pasteurized Milk and UHT milk by control of critical points The pre-requisites
programs (GMPs) and the operational pre-conditional programs that form the solid pillars of a
firm and secure HACCP plan must be made mandatory to ensure good quality and hygiene in
the plant as well as product the direct application of HACCP is difficult in industries that are
not producing food products. But for industries that are associated with the food production
industry the implementation of HACCP provides familiar value. The lessening of identified
CCP number is necessary since it will ensure the safety of food products for consumption and
safety of the consumer, and will decrease the overall cost for monitoring hence increase in the
net outcome of the company.
In this study seven CCPs for milk pasteurization and nine CCPs for milk sterilization were
identified. Raw Milk Reception, Filter, Thermization, Cooldown, Filter, Pasteurization, and
Cooldown are CCP for Pasteurization. Raw Milk Reception, Filter, Thermization, Cooldown,
Filter, Pasteurization, Cooldown, Sterilization and Cooldown are CCP for Sterilization.
These steps are considered as CCPs because;
Antibiotic residue that can be present in raw milk cannot be eliminated by any of the processing
steps so the milk containing antibiotic are rejected at the raw milk procurement. These should
be controlled at the farming level by GMPs.
Temperature plays an important role in microbial growth. In this case study Thermization,
Pasteurization, Sterilization and Cooldown processing steps are all related to temperature
control. If the product does not reach the required temperature at any of these stages, it could
lead to a potential health hazard risk for the consumer.
Aside from the chemical and microbiological hazards, physical hazards are controlled by
installing filters with different pore sizes. They have different functions at different levels.
Initially it is used to remove any physical hazard from farm environment, animals, milk
collection or storage on farm/transportation & storage. Later it is used to trap finer particles
that may have been added by machine parts. Placing a metal detector at the end of the
processing line is recommended to further reduce this hazard.
When applying the HACCP developed in this study, verification of the identified CCPs should
be carried out to ensure their effectiveness. Company data and statistics can be a valuable
source in revising this HACCP plan.
65
References
Alzamora, S. M., M. S. Tapia, and A. López-Malo; Minimally Processed Fruits and Vegetables; Aspen
Publishers, Inc. (2000)
Bergey’s Manual of Systematic Bacteriology, Volume 2; Williams & Wilkins Publishers (1986)
Heldman, D. R. and R. W. Hartel; Principles of Food Processing; Chapman & Hall (1997)
Hobbs, B. C. and R. J. Gilbert; Food Poisoning & Food Hygiene, 4th edition; Food & Nutrition Press (1978)
IDF Bulletin No. 275; Bacillus cereus in Milk and Milk Products; 1992
Imholte, T. J.; Engineering for Food Safety and Sanitation; Technical Institute of Food Safety (1984)
Jay, J. M.; Modern Food Microbiology, 4th edition; Chapman & Hall publishers (1992)
Marshall, R. T. (editor); Standard Methods For The Examination Of Dairy Products, 16th edition; American
Public Health Association (1992)
Oliveira, F. A. R. and J. C. Oliveira (editors); Processing Foods- Quality Optimization and Process Assessment;
CRC Press (1999)
Ray, B.; Fundamental Food Microbiology; CRC Press (1996)
Roberts, T. A., A. C. Baird-Parker, and R. B. Thompkin (editors); Microorganisms in Foods 5- Characteristics
of Microbial Pathogens; International Commission on Microbiological Specifications for Foods, Blackie
Academic & Professional publishers (1996)
Spreer, E.; Milk and Milk Product Technology; Marcel Dekker, Inc. (1998)
66
Appendices
Appendix A
Examples of Common Pre-requisite Programs
Facilities: The factory should be located, constructed and maintained according to sanitary
design principles. There should be linear product flow and traffic control to minimize cross-
contamination from raw to processed materials. A specific requirement for pasteurization is the
air pressure should be positive inside the production areas, temperature and relative humidity
should be controlled.
Supplier control: Each facility should assure that its suppliers have in place effective GMP
and food safety programs. These may be the subjects of continuing supplier guarantee and
supplier HACCP system verification.
Specifications: There should be-written specifications for all ingredients, products, and
packaging materials.
Production equipment: All equipment should be constructed and installed according to
sanitary design principles. Preventive maintenance and calibration schedules should be
established and documented. Prevention of cross-contamination from unsanitary objects and
or practices to milk or milk products or product contact surfaces, packaging material and other
food contact surfaces, including utensils, gloves, outer garments, etc., and from raw product to
processed product;
Cleaning and sanitation: All procedures for cleaning and sanitation of the equipment and the
facility should be written and followed. A master sanitation schedule should be in place.
Personnel Hygiene: All employees and other persons who enter the manufacturing plant
should follow the requirements for personnel hygiene. Control of employee health conditions,
including employee exposure to high risk situations that could result in the microbiological
contamination of milk or milk products, package materials, and product contact surfaces
Training: All employees should receive documented training in personnel hygiene, GMP,
cleaning and sanitation procedures, personnel safety, and their role in the HACCP program.
Chemical control: Documented procedures must be in place to assure the segregation and
proper use of non-food chemicals in plant. These include cleaning chemicals, fumigants and
pesticides or baits used in or around the plant.
Receiving, Storage and Shipping: All raw materials and products should be stored under
sanitary conditions and the proper environmental conditions such as temperature and humidity
to assure their safety and wholesomeness.
Traceability and Recall: All raw materials and products should be coded and a recall system
in place so that rapid and compete recalls can be done.
Pest Control: Effective pest control program should be in place.
67
Appendix B
Risk Assessment Matrix
High Risk(1000)
Low Severity(10)
s*r=10,000
High Risk(1000)
Medium Severity(100)
s*r=100,000
High Risk(1000)
High Severity(1000)
s*r=1,000,000
Medium Risk(100)
Low Severity(10)
s*r=1,000
Medium Risk(100)
Medium Severity(100)
s*r=10,000
Medium Risk(100)
High Severity(1000)
s*r=100,000
Low Risk(10)
Low Severity(10)
s*r=100
Low Risk(10)
Medium Severity(10)
s*r=1,000
Low Risk(10)
High Severity(1000)
s*r=10,000
Low Hazard High Hazard
Source: Dillon, M. and Griffith, C. 1996. How to HACCP. An illustrated guide. M.D.
Associates, N.E. Lincolnshire UK, 120pp.
LowRiskHighRisk
68
Appendix C
Raw Material Decision Tree
* Consult Literature
# Perform Microbiological tests
+ Review previous microbiological tests
= Review reasonable expected consumer abuse
x Consult microbial hygienic data
Source: Dillon, M. and Griffith, C. 1996. How to HACCP. An illustrated guide. M.D.
Associates, N.E. Lincolnshire UK, 120pp.
69
Appendix D
Decision Tree
*Proceed to the next identified hazard in the described process
Source: Mortimore, S. and Wallace, C. 1994. HACCP: A practical approach. Chapman and
Hall, London, UK.
70
Appendix E1
Non Conformance Procedure
Factory: Thai Denmark
Milk Factory
Procedure Title: Non Conformance
Department: All Sub Department: QA
Date: 17 December 2018 Revised date: Page 1 of 1
1. Objective, subjective and field of application: This procedure describes the methodology
of the completion of Non Conformance situations of deviations or discrepancies In
production, products, semi manufactured products, production down time with considerable
production losses and other non-conformance situations
2. Definitions: A Non Conformance Report (NCR) is a document in which deviations and
discrepancies in the process, production, products, and semi manufactured products are
registered. A Blockage document is a Red Registration Form, which should be used to
indicate that the product has been put On Hold awaiting a final decision. Red is associated
with "Watch Carefully"
3. Responsibilities and authorities: The Quality Assurance Manager is responsible for the
control of the administration of the Non Conformance Reports. Both laboratory technicians,
as well as production supervisors or shift leaders and, of course, the management are
authorized to submit a Non Conformance Report. The final decision about the blocked
product Is the responsibility of the General Manager who Is authorized to have a product
released or rejected.
4.Methodology
Registration of a Non Conformance situation
In the event that a deviation or discrepancy, as described in the field of application, has been
observed or identified, a Non Conformance Report must be registered.
Availability of Non Conformance registration forms
Registration forms are available with serial number at the Quality Assurance department.
Completed reports are archived at this department. A summary of the reports will be
registered in the index.
Blockage documents
The red blockage document is attached to every source of the deviated product which can be
a pallet in the warehouse, or even on a tank with a semi-manufactured product, to indicate
to everybody that the particular product has been put on hold and that no one is authorized
to do anything with the product, until the final destination of the product has been confirmed.
Completion of the report
The deviation described in the production Non Conformance Report should be discussed, in
any case with the Production Manager and the Manger of the Quality Assurance department.
Depending on the urgency of the situation, an immediate action and temporary solution
should be taken within 24 hours of the incident. The completion and the action of the
structural solution should be written down on the report.
Final Decision of the Blocked Product (Release, Re-work or Reject)
If a deviation or discrepancy has been identified form a certain product, it will be decided
whether the product or semi-manufactured product will be either released, reworked or
71
rejected. It should be registered accordingly, if it concerns the entire lot or part of the lot
number or product, batch or semi manufactured product. It will have to be clearly indicated
on the Report regarding the product is: Release Rework or Reject.
Verification
The verification of the Non Conformation Reports Is laid down In the verification procedure
5. Forms: Non Conformance Report
6. References: Verification procedures
Title Prepared by Controlled by Approved by
Name
Signature
72
Appendix E2
Non Conformance Report
Factory: Thai Denmark Milk Factory Title: Non Conformance
Date: 17 Dec 2018 System Number:
Name of the incident?
Describe the next questions as accurate as possible. Please provide physical prove or a
drawing or photograph. Fill NA if Not Applicable. Use an additional document, it necessary,
to describe the incident.
Characterization Related to a CCP, yes or no? (Please circle). Which CCP?
Related to: Raw materials, Packaging material, Processing, Packaging, Education,
Complaint, and
Storage. Type: Chemical, Physical, Bacteriological, Instrumentation (Please circle where
applicable)
1. What has happened?
2. .Which product is involved?
3. Does the product have a lot-number or other description? If so, please describe
4. Is a pallet number or box number attached to the lot number? If so please described
5. What is the quantity involved? Approx. value:
6. Who discovered the deviation the first time?
7. When was the deviation discovered? Time: Date:
8. When has deviation occurred? Time:
9. What is the quantity involved? Approx. value:
10. Who discovered the deviation the first time?
11. When was the deviation discovered? Time: Date:
12. When has deviation occurred? Time:
13. What is the final decision with the product?
Title Prepared by Controlled by Approved by
Name
Signature
73
Appendix E3
Non Conformance Index
Factory: Thai Denmark
Milk Factory
Index Title: Non Conformance
# Description CCP # Date of
Issue
Name Date of
Completion
Name
74
Appendix F
Organization Structure
ManagingDirector
Customer Development
Directir
Finance Director
Marketing Director
Cooperative affairs
director
Operations Director
Head of Procrument
New Product
Development Manager
Quality Manager
Manager Site
Engineering projects
Head of Manufacturing
75
Appendix G1
Product Specification
Factory: Thai Denmark Milk
Factory
Procedure Product: Pasteurized Milk
Department: All Sub Department: QA
Date: 17 December 2018 Revised date: Page 1 of 4
Product Name
Pasteurized Milk
Product Description
Raw Milk is received and stored in the storage tanks at chilled temperatures. Then it is
pasteurized, homogenized and packed into plastic bottles of 250mL. Pasteurized milk is stored
in the cold storage and finally distributed to outlets.
Product Characteristics
Clean, White liquid with no objectionable odours.
Ingredient
Product is made from raw cow milk which has no antibiotic residues.
Microbial Characteristics
The product is free from Salmonella spp., L. monocytogenes, enterohemorrhagic E.
coli, and Campylobacter jejuni.
Composition
Fat: 3.5 ± 0.1%
S.N.F.: 8.40 – 8.70%
pH: 6.40-6.85
Physical Properties
The Product is free from any physical contaminant.
Primary Packaging
Polyethylene terephthalate (PET) bottles.
Secondary and Tertiary Packaging
Milk bottles are placed in cartons which are then put into cardboard pallets.
Storage Conditions
Packed milk bottles are kept in a cold storage with a temperature of >4o
C to prevent the growth
of pathogens.
76
Factory: Thai Denmark
Milk Factory
Procedure Product: Pasteurized Milk
Department: All Sub Department: QA
Date: 17 December 2018 Revised date: Page 2 of 4
Distribution Conditions
The product is distributed using refrigerated trucks with a temperature of >4o
C to prevent the
growth of pathogens.
Shelf Life
The product has 8 days of shelf life after packing.
Instructions to use
The product can be consumed directly or used in cooking. Should be refrigerated after opening.
Title Prepared by Controlled by Approved by
Name
Signature
77
Appendix G2
Product Specification
Factory: Thai Denmark
Milk Factory
Procedure Product: UHT Milk
Department: All Sub Department: QA
Date: 17 December 2018 Revised date: Page 3 of 4
Product Name
UHT Milk
Product Description
Raw Milk is received and stored in the storage tanks at chilled temperatures. Then it is
pasteurized, homogenized, sterilized and aseptically packed into tetra packs of 250mL. UHT
milk is stored in the ambient storage and finally distributed to outlets.
Product Characteristics
Clean, White liquid with no objectionable odours.
Ingredient
Product is made from raw cow milk which has no antibiotic residues.
Microbial Characteristics
The product is free from Salmonella spp., L. monocytogenes, enterohemorrhagic E.
coli, and Campylobacter jejuni and pathogenic spores.
Composition
Fat: 3.5 ± 0.1%
S.N.F.: 8.40 – 8.70%
pH: 6.40-6.85
Physical Properties
The Product is free from any physical contaminant.
Primary Packaging
Product is packed into Tetra Paks.
Secondary and Tertiary Packaging
Milk bottles are placed in cartons which are then put into cardboard pallets.
Storage Conditions
Packed milk bottles are kept in an ambient storage with a temperature of >27o
C.
78
Factory: Thai Denmark
Milk Factory
Procedure Product: UHT Milk
Department: All Sub Department: QA
Date: 17 December 2018 Revised date: Page 4 of 4
Distribution Conditions
The product is distributed using unrefrigerated trucks with a temperature of >27o
C
Shelf Life
The product has 80 days of shelf life after packing.
Instructions to use
The product can be consumed directly or used in cooking. Should be refrigerated after opening.
Title Prepared by Controlled by Approved by
Name
Signature
79
Appendix H1
Floor Diagram of Pasteurization plant
Raw Milk
storage Tank
Thermization
Pasteurization and
storage tanks
Homogenizer
Packaging
Area
Cold Storage
Office
Raw Milk reception
Contamination Point
Quality
Assurance
Laboratory
80
Appendix H2
Floor Plan of UHT plant
Raw Milk
storage Tank
Thermization Pasteurization
tank
Homogenizer
Tank
Sterilization
and Aseptic
filling
PackagingAmbient StorageOffice
Raw Milk reception
Contamination Point

Haccp final plan

  • 1.
    0 FOOD ENGINEERING DEPARTMENT,ENGINEERING FACULTY, KASETSART UNIVERSITY, THAILAND The Application of Hazard Analysis Critical Control Point(HACCP) to Pasteurized and UHT Milk 02212561 Safety systems in Food Industry Piumali Suraweera 12/17/2018 Examination Committee: Dr. Montip Chamchong
  • 2.
    1 Preface This is areport submitted in fulfilment of the requirements for Food safety systems course of Food Engineering department of Kasetsart University, Thailand. It was designed to provide an illustration on the application of Hazard Analysis Critical Control Point (HACCP) in the pasteurization and UHT treatment of raw milk. It includes an introduction to and the history of HACCP, a discussion of the HACCP pre- requisites as well as HACCP principles. These principles include hazard analysis, Critical Control Point (CCP) identification, establishing target levels and critical limits, monitoring procedures, corrective actions, verification procedures and record keeping and documentation. The technology of raw milk processing as well as the microbial, physical and chemical hazards associated with the process will be discussed. The scope of the implementation considered was from the receiving of the raw material up to the distribution of the final product. The European approach as well as the Codex will be used. The latter is a code of Food Standards for all nations developed by the FAO (Food Agricultural Organisation) and WHO (World Health Organisation) The Codex refers to twelve steps of implementation while two extra steps have been added in the European approach. A visit to Dairy Farming Promotion Organization of Thailand, a producer of heat treated milk, was conducted as part of the research into the application of HACCP to milk. During the visit, the production of pasteurized and UHT milk was inspected and the information obtained will be used as a reference in the case study. In order to overcome time limitations as well as limited access to computers, work was done literally around the clock. Another limitation of this study was the unavailability of some information in order to ensure the confidentiality of company records. Hence, some of the examples given in the appendices had to be simulated. ' I trust that this report will be comprehensive as well as informative. Piumali Suraweera.
  • 3.
    2 Acknowledgements This report wouldnot have been completed without the continuous support, excellent guidance, valuable comments and motivation from my professor Dr. Montip Chamchong, despite of her busy schedule. I express immeasurable appreciation and deepest gratitude to her for helping me to grow and improve both academically and personally. My thankfulness is extended to Dairy Farming Promotion Organization of Thailand for providing me this great opportunity to conduct my term project in their Dairy Industry Above all, I am very much indebted to my family and loved ones from Sri Lanka for their love and moral support for everything I do.
  • 4.
    3 List of Tables Table1 Hazard Analysis of Pasteurized Milk 33 Table 2 Hazard Analysis of UHT Milk 40 Table 3 Application of Decision tree for Pasteurized Milk 51 Table 4 Application of Decision tree for UHT Milk 53 Table 5 Monitoring system for Pasteurized Milk 55 Table 5 Monitoring system for UHT Milk 58 List of Figures Figure 1 Flow diagram of main processes of Pasteurized milk 22 Figure 2 Flow diagram of main processes of UHT milk 23 Figure 3 Flow diagram of processing steps of Pasteurized milk 24 Figure 4 Flow diagram of processing steps of UHT milk 25 List of Appendices Appendix A Examples of Common Pre-requisite Programs 65 Appendix B Risk Assessment Matrix 66 Appendix C Raw Material Decision Tree 67 Appendix D Decision Tree 68 Appendix E1 Non Conformance Procedure 69 Appendix E2 Non Conformance Report 71 Appendix E3 Non Conformance Index 72 Appendix F Organization Structure 73 Appendix G1 Product Specification 74 Appendix G2 Product Specification 76 Appendix H1 Floor Diagram of Pasteurization plant 78 Appendix H2 Floor Diagram of UHT plant 79
  • 5.
    4 Contents Preface........................................................................................................................................1 Acknowledgements....................................................................................................................2 List of Tables.............................................................................................................................3 List of Figures............................................................................................................................3 List of Appendices .....................................................................................................................3 Definition of terms.....................................................................................................................7 Executive Summary...................................................................................................................9 Section 1: Introduction.............................................................................................................10 1.1 What is HACCP?...........................................................................................................10 1.2 History............................................................................................................................11 1.3 Benefits and Importance ................................................................................................12 1.4 Scope..............................................................................................................................13 1.5 Prerequisite Programs....................................................................................................13 1.6 Limitations of HACCP ..................................................................................................14 1.6.1 Commitment ...........................................................................................................14 1.6.2 Risk Analysis ..........................................................................................................14 1.6.3 Cost .........................................................................................................................15 Section 2: HACCP Principles..................................................................................................16 2.1 The Principles of HACCP..............................................................................................16 2.2 Implementation of HACCP............................................................................................16 Section 3: Application of HACCP to Dairy Plant producing Pasteurized and UHT milk ......19 3.1 Introduction to Pasteurization and ultra-high temperature treatment of milk................19 3.1.1 Raw milk handling..................................................................................................19 3.1.2 Pasteurization of milk .............................................................................................19 3.1.3 Ultra high temperature treatment of milk ...............................................................19 3.1.4 Packaging................................................................................................................19 3.1.5 Microbiological Hazards.........................................................................................20 3.1.6 Chemical Hazards ...................................................................................................20 3.1.7 Physical Hazards.....................................................................................................21 3.2 Case study of Pasteurized Milk......................................................................................22 3.2.1 Terms of Reference.................................................................................................22 3.2.2 The HACCP Team..................................................................................................22 3.2.3 Description of Product............................................................................................22 3.2.4 Intended Use ...........................................................................................................22
  • 6.
    5 3.2.5 Allergy Information................................................................................................22 3.2.5 Flow Diagram .........................................................................................................22 Main Process Scheme: Pasteurized Milk.........................................................................23 ..........................................................................................................................................23 Main Process Scheme: Pasteurized Milk.........................................................................24 3.2.6 Explanation of Process Steps-Pasteurized Milk .....................................................25 3.2.9 Determination of CCP.............................................................................................26 3.2.9 Monitoring System and Corrective Actions ...........................................................26 3.2.10 Verification ...........................................................................................................26 3.3 Case study of UHT Milk................................................................................................39 3.3.1 Terms of Reference.................................................................................................39 3.3.2 The HACCP Team..................................................................................................39 3.3.3 Description of Product............................................................................................39 3.3.4 Intended Use ...........................................................................................................39 3.3.5 Allergy Information ................................................................................................39 3.3.5 Flow Diagram .........................................................................................................39 Flow chart for UHT milk.................................................................................................40 Flow chart of UHT Milk..................................................................................................41 3.3.7 Explanation of Process Steps-UHT Milk................................................................44 3.3.8 Hazard Analysis and Preventive Methods ..............................................................46 3.3.9 Determination of CCP.............................................................................................46 3.3.9 Monitoring System and Corrective Actions ...........................................................46 3.3.10 Verification ...........................................................................................................46 Section 4: Conclusions and Recommendations .......................................................................64 References................................................................................................................................65 Appendices...............................................................................................................................66 Appendix A..........................................................................................................................66 Examples of Common Pre-requisite Programs................................................................66 Appendix B..........................................................................................................................67 Risk Assessment Matrix ..................................................................................................67 Appendix C..........................................................................................................................68 Raw Material Decision Tree ............................................................................................68 Appendix D..........................................................................................................................69 Decision Tree...................................................................................................................69 Appendix E1 ........................................................................................................................70
  • 7.
    6 Non Conformance Procedure...........................................................................................70 AppendixE2 ........................................................................................................................72 Non Conformance Report................................................................................................72 Appendix E3 ............................................................................................................................73 Non Conformance Index..................................................................................................73 Appendix F...........................................................................................................................74 Organization Structure.....................................................................................................74 Appendix G1........................................................................................................................75 Product Specification.......................................................................................................75 Appendix G2........................................................................................................................77 Product Specification.......................................................................................................77 Appendix H1........................................................................................................................79 Floor Diagram of Pasteurization plant.............................................................................79 Appendix H2........................................................................................................................80 Floor Plan of UHT plant ..................................................................................................80
  • 8.
    7 Definition of terms Thefollowing are the definition of terms used in this manual: HACCP terms as defined by the (NACMCF, 1997) CCP Decision Tree: A sequence of questions to assist in determining whether a control point is a CCP. Control: (a) to manage the conditions of an operation to maintain compliance with established criteria. (b) The state in which correct procedures are being followed and criteria are being met. Control Point: Any step at which biological, chemical, or physical factors can be controlled. Corrective Action: Procedures followed when a deviation occurs. Criterion: A requirement on which a judgment or decision can be based. Critical Control Point: A step at which control can be applied and is essential to prevent or eliminate a food safety hazard or to reduce it to an acceptable level. Critical Limit: A maximum and/or minimum value to which a biological, chemical, or physical parameter must be controlled at a CCP to prevent, eliminate, or reduce to an acceptable level the occurrence of a food safety hazard. Deviation: Failure to meet a critical limit. HACCP: A systematic approach to the identification, evaluation, and control of a food safety hazard. HACCP Plan: The written document that is based on the principles that is based on the principles of HACCP and that delineates the procedures to be followed. HACCP System: The result of the implementation of the HACCP plan. HACCP Team: The group of people who are responsible for developing, implementing, and maintaining the HACCP system. Hazard: A biological, chemical, or physical agent that is reasonably likely to cause illness or injury in the absence of its control. Hazard Analysis: The process of collecting and evaluating information on hazards associated with the food under consideration to decide which are significant and must be addressed in the HACCP plan. Monitor: To conduct a planned sequence of observations or measurements to assess whether a CCP is under control and to produce an accurate record for future use in verification. Prerequisite Programs: Procedures, including Good Manufacturing Practices that address operational conditions providing the foundation for the HACCP system.
  • 9.
    8 Severity: The seriousnessof the effect(s) of a hazard. Step: A point, procedure, operation, or stage in the food system from primary production to final consumption. Validation: That element of verification focused on collecting and evaluating scientific and technical information to determine whether the HACCP plan, when properly implemented, will effectively control the hazards. Verification: Those activities, other than monitoring, that determine the validity of the HACCP plan and that the system is operating according to the plan.
  • 10.
    9 Executive Summary The basicaim of Hazard Analysis Critical Control Points (HACCP) is to guarantee manufacture of food products that are safe for consumption by providing a more structured and systematic approach to the control of identified hazards than that achievable by traditional inspection and quality control procedures. The objective of this report is to provide a guideline on the application of Hazard Analysis Critical Control Point (HACCP) to UHT and Pasteurized milk. The overall purpose of raw milk processing is to extend the shelf life of milk and increase consumer acceptability. In the case study, the seven principles of HACCP were implemented. These involved the definition of the terms of reference, a description of the HACCP team and a description of the product as well as its intended use. A flow diagram was constructed followed by a hazard analysis of all the chemical, microbial and physical hazards of significance. The causes of the hazards were also identified. A risk assessment to determine the severity of the effects of each hazard was then carried out. In this assessment, hazards were ranked in high, low or medium risk with the aid of a risk assessment matrix. The preventive and corrective actions were next determined for each hazard. This was followed by the identification of the CCPs through the use of decision trees. The target levels and critical limits for each CCP were then established along with a corresponding monitoring system. The corrective action plan -to be taken if the system went out of control was then determined. When biological hazards are considered, pasteurization of milk and sterilization of milk are the most effective control measure for protecting consumers from pathogenic microorganisms. Therefore, the pasteurization and UHT process is a required control measure for pathogens. Chemical hazards that are most commonly identified in the hazard analysis include equipment cleaning and sanitizing chemicals, animal drug residues and over addition of food grade vitamins. The likelihood of occurrence of each of these hazards will vary according to the plant and its procedures. The necessity for control measures for any potential physical hazard is dependent upon a conclusion from the hazard analysis that the specific hazard is reasonably likely to occur in the milk product. FDA has issued a Compliance Policy Guide (CPG) describing when hard or sharp foreign objects in food, such as glass or metal fragments, could pose a health hazard. If it is reasonably likely that the milk product may become contaminated with hard or sharp foreign objects that meet the criteria in this CPG, you should regard the object as a potential hazard in the milk. In conclusion, although seven CCPs for pasteurization process and nine CCPs for sterilization process were determined, in actual practice validation activities would be conducted to determine the efficacy of these CCPs. The risk assessment in the determination of the severity of hazards was qualitative. An objective approach based on quantitative data, would improve the scientific basis for the hazard analysis and would support a better selection of critical control points and their corresponding control measures. The implementation of HACCP will require considerable resources of time, money and effort. However, this should not discourage small companies from adopting the system because HACCP has been proven to be also cost-effective.’ It is advisable for these companies to start with a simple HACCP plan that could be expanded later.
  • 11.
    10 Section 1: Introduction 1.1What is HACCP? HACCP is an abbreviation for the Hazard Analysis Critical Control Point system, which is synonymous with food safety management. It is “a system which identifies, evaluates, and controls hazards which are significant for food safety.” HACCP is a system that gives confidence that food safety is being managed effectively. The system looks for hazards, or anything that could go wrong regarding product safety, and implements controls subsequently to ensure that the product will not cause harm to the consumer. HACCP was developed originally as a microbiological safety system in the early days (1960s) of the US manned space programme, as it was vital to ensure the safety of food for astronauts. The Pillsbury Company working alongside the National Aeronautics and Space Administration (NASA) of the United States and the US Army Laboratories developed the original system. A “hazard” as used in the HACCP system is defined as “a biological, chemical or physical agent in, or condition of food, with the potential to cause an adverse health effect”. A “Critical Control Point” (CCP) is “a step at which control can be applied and is essential to prevent or eliminate a food safety hazard or reduce it to an acceptable level”. HACCP is based on the principle that hazards affecting food safety can be either eliminated or minimized by prevention during production rather than by inspection of the finished product. Its goal is to prevent hazards at the earliest possible point in the food chain. The HACCP approach can be applied right from harvest to the point of consumption. Adding HACCP to traditional inspection and quality control activities would lead to a preventive quality assurance system in a company. Companies using the HACCP system will be able to provide greater confidence about food safety to consumers as well as to food regulatory authorities. In many food processing industries established ways of operating, including methods of food processing and handling have become entrenched. The application of HACCP may require a fundamental change in the culture or attitudes of those involved in food processing. A good example is the need to establish a written procedural manual and for written records. In many industries there is no tradition of written procedures or records of quality or safety parameters, indeed the skill of the individual in many food processing situations is what is “in their head”. HACCP requires a fundamental change in attitudes, focused record keeping and documentation, even though many of the procedures to be documented themselves may remain unchanged. Similarly, those attempting to implement HACCP may find it difficult to grasp the concept of risk-based food safety controls, particularly if they have been accustomed to controls based on pre-specified physical parameters that may bear little resemblance to the particular characteristics of the food processing operation in which they are involved. It is very important that all the people working in the company understand the HACCP system and that they maintain it. The adoption of HACCP simply to satisfy a regulatory requirement has the potential to lead to failure in that company. The HACCP system and guidelines for its application were developed by the Codex Committee for Food Hygiene on the Codex Alimentarius Commission, a joint Food Standards Programme of the Food and Agriculture Organization (FAO) of the United Nations, and the World Health Organization (WHO). The HACCP system and guidelines were published in 1993 and revised in 1997.
  • 12.
    11 1.2 History The HACCPsystem for managing food safety concerns grew from two major developments. The First breakthrough was associated with W.E.Deming, whose theories of quality management are widely regarded as a major factor in turning around the quality of Japanese products in the 19505. Dr. ‘Deming and others developed TQM systems that emphasised a total systems approach to manufacturing that could improve quality while lowering costs (FAO, 1998). The second major breakthrough was the development of the HACCP concept itself. The elementary concepts of Hazard Analysis and Critical Control Point System originated in work done in the 1960's in the USA. Work was undertaken to help establish the risk of Salmonella infection in food in the development of quality assurance systems by the National Aeronautics and Space Administrations (NASA) and the US. Military Natick Laboratory. The system took form at a National Conference on Food Protection held in 1971. ‘Hazard analysis procedures were adopted to plan critical control points designed to control the hazards in the food system. Linking the hazard analysis to critical control points gave rise to the abbreviation HACCP (Corlett-Jr., 1998). HACCP was first successfully employed by the Pillsbury Company to provide an assurance of safe foods for the US. Space Program. The company also adopted HACCP as the company wide food protection system. The first comprehensive dissertation on HACCP, published in 1973 by the Pillsbury Company, was used to train FDA inspectors in HACCP principles during promulgation of federal mandatory regulations for canned acidified and low-acid foods packed in hermetically sealed containers. This initiated the first widespread use of a food safety regulation based on three HACCP principles. These were: 1. Assessment of hazards associated with growing, harvesting, processing and manufacturing, distribution, marketing, preparation, and/or use of a given raw material or food product 2. Determination of critical control points required to control any identified hazards 3. Establishment of procedures to monitor critical points This HACCP system was used in a number of companies during the 19703 and 19803 to some extent for non-canned foods but the broad application to various categories of non-canned foods occurred in 1985. From their experiences, it was concluded that the HACCP system was excellent in the prevention of hazards and was therefore recommended by the Codex Alimentarius, a code of Food Standards for all nations, developed by the FAO (Food and Agricultural Organisation) and WHO World Health Organisation). The Codex General Principles of Food Hygiene lay a firm foundation for ensuring food hygiene. They follow the food chain from primary production through to the consumer, highlighting the key hygiene controls at each stage and recommending an HACCP approach wherever possible the enhance food safety. These controls are internationally recognised as essential to ensuring the safety and suitability of food for human consumption and international trade (FAO, 1998).
  • 13.
    12 The recommendation ofHACCP by the National Academy of Science in the US in 1985, led directly to the formation of a national advisory commission, which had its debut in 1987 as the National Advisory Committee on Microbiological Criteria for Foods (NACMCF). On November 28, 1989, the NACMCF produced its first major document entitled "Hazard Analysis and Critical Control System". This was subsequently re-titled "HACCP Principles for Food Production". It represented a major evolutionary step in the development of the HACCP system for preventive food safety. In comparison to the 1972 Pillsbury HACCP system, the guide consisted of seven principles, broadened risk assessment hazard characteristics, defined critical control points and corrective actions, added a principle for record-keeping and established specific elements for verification. The 1989 NACMCF HACCP guide was instrumental in shifting the concept of industrial food safety from after-the-fact inspection and testing to the systematic identification of potential hazards and planned prevention control (Corlett J r., 1998). The Codex Committee on Food Hygiene HACCP document was published in 1991. In 1993, the EC-council established the EC-Directive 93/43/EC in which it stated that the member states of the EEC should implement Food Regulations by which companies in the Food Industry are obligated to implement HACCP in their organisations. A new version of the NACMCF HACCP system was approved in August 1997 and the UN/FAO Codex Alimentarius HACCP system was adopted in June 1997. The new NACMCF and Codex protocols reflect the evolution of the HACCP system rather than significant changes, as some procedures, for example hazard analysis, appear to be in constant revision. 1.3 Benefits and Importance The HACCP system applies to the management of food safety by using the approach of controlling critical points in food handling thereby preventing food safety problems. The system identities specific hazards and measures for their control using a science based and systematic method. There are numerous benefits to this system, key of which are:  HACCP covers all aspects of food safety in the food chain from raw materials, growth, harvesting and purchase to final product use.  A correctly applied HACCP study should identify all currently conceivable hazards, including those that can realistically be predicted to occur.  HACCP requires a revision of the Good Manufacturing Practices (GMPs) or quality assurance procedures for their appropriate integration into the HACCP ‘plan. The use of HACCP focuses technical resources into critical parts of the process the system thus provides a cost-effective use of resources in the control of food borne hazards.  The use of the preventative approach ensures reduced product losses  HACCP is complementary to quality management systems such as ISO 9000. .  The HACCP system ensures a more timely response to food safety problems.  HACCP enhances the responsibility and degree of control. Consequently, the implementation of HACCP may be useful in demonstrating 'Due Diligence‘ for UK as well as other food safety legislation  HACCP leads to greater involvement of Food Handlers in understanding and ensuring food safety and can help to renew motivation in their work  International authorities such as the Joint FAO/WHO Codex Alimentarius
  • 14.
    13  Commission approveHACCP as the most effective means of controlling food borne diseases.  The application of the HACCP system can aid inspection by food control regulatory authorities.  HACCP can promote international trade by increasing buyer confidence 1.4 Scope HACCP is used to ensure food safety at all stages of the food chain. In the implementation of HACCP, manufacturers must investigate not only their own product and production methods, but must also apply HACCP to their raw material supplies to final product storage, distribution and retail operations up to the point of consumption. The HACCP system can be applied to a wide range of simple as well as complex operations. It is better to complete a simple HACCP plan that can be expanded later than a complex plan which is never implemented of finished. The terms of reference should be clearly defined at the outset. The HACCP team should upon the process line, product and whether physical, chemical and microbiological hazards are to be considered. When developing a HACCP plan for the first time consideration of only one of these types of hazard is often more practical. 1.5 Prerequisite Programs Prerequisite programs provide the basic environmental and operating conditions necessary for the production of safe wholesome food (Spiegel and Marcel1s, 2000). A complete food safety management program is realised only when certain prerequisite programs are instituted prior to the implementation of HACCP. These prerequisite programs are considered to be the foundation upon which HACCP is built. Examples of common prerequisite programs are listed in Appendix A. The ability of an industry segment or sector to support or implement the HACCP system depends on the degree of its adherence to these practices. The prerequisite programs are alien accomplished through the application of GMP and the Codex Alimentarius General Principles of Food Hygiene (Corlett Jr., 1998). GMP regulations cover;  Personnel  Plant and Grounds  Sanitary Operations  Sanitary facilities and Operations  Equipment and Utensils  Processing and Controls and  Warehousing and Distribution The Codex Alimentarius General Principles of Food Hygiene describe the basic conditions and practices expected for foods intended for international trades (NACMCF 1998). In addition to the requirements specified in the regulations, industry often adopts policies and procedures that are specific to their operations. While prerequisite programs may impact upon the safety of a food, they are also concerned with ensuring that foods are wholesome and suitable for consumption. They also describe the conditions and practices that the food company must follow in order to avoid producing an
  • 15.
    14 adulterated product. HACCPplans are in comparison, narrower in scope, being limited to ensuring that food is safe to consume. 1.6 Limitations of HACCP 1.6.1 Commitment The implementation of HACCP will require' the commitment of all involved in order for it to be successful. The commitment of management is especially vital. Management should be aware of the benefits and costs of the program and must support the necessary education and training of employees that is required. HACCP requires a multidisciplinary approach that should include as appropriate, expertise on agronomy, veterinary health, microbiology, public health food technology, environmental health, chemistry, engineering etc. depending on the particular situation. The benefits in addition to enhanced assurance of food safety are better use of resources and timely response to problems (NACMCF, 1997). Furthermore, in order to perform the HACCP study, management must provide the necessary team members for a number of periods. In addition, prior to implementing HACCP, quality policy and objectives as part of the company's policy should be clearly established (Spiegel and Marcels, 2000). 1.6.2 Risk Analysis It is generally appreciated that microbiological risks are difficult to quantify. For example, the response to infective pathogens is more variable for different sub-populations, depending on the immune status. Microorganisms are dynamic and can adapt to situations such as antibiotics for example. Consequently, the risks of specific microorganisms may change over time (ICMSF, 1998). Therefore, the classifications of the severity and probability of occurrence of the hazards are arbitrary. What includes a great severity? Did it mean that the lethality was greater than or less than 0.1 or 1-% of the exposed population? Likewise, what was considered high frequency? Was it less than 1 to 1000 or less than 1 to 100 or others? According to ICMSF working group 1998, risk assessment data will serve as a scientific basis for discussions between governments and stakeholders to establish food safety objectives (Spiegel and Marcelis, 2000). Food safety objectives should specify tolerable levels of risks that are quantifiable and measurable directly or indirectly. The value of risk assessment for microbial risk has not yet been proved because there is little practical experience (Mayes, 1998). Moreover, the general application of quantitative risk assessment is still restricted. Firstly, because methodology is not yet fully developed and therefore it is not yet internationally acknowledged. Secondly, reliable data on microbial dose response relationships are scarce. In addition, there .are still scientifically unanswered questions. For example, what are the effect of pathogen distribution in food and the type of food on the response? What are the 'differences in response between different groups in the population? (Notermans and Mead, 1996; Braak and Bloemen, 1997) In light of the current available information, the HACCP team as well as the suppliers, should develop a consensus about the interpretation of the categories for ranking hazards in risk analysis.
  • 16.
    15 1.6.3 Cost The establishmentof a modern, preventive food safety program in a food company requires that all company personnel have the necessary commitment, the resources and time to get the job done (Cortlett Jr., 1998). To survive and compete, companies must provide products and services that not only satisfy requirements but also often exceed them in terms of quality, cost, product variety and time of production. Consumer protection and product liability legislation is reinforcing the social and individual necessity to meet these criteria (Lock and Smith, 1991). In order to satisfy these conditions and provide 'value for money', it is absolutely vital for companies to identify and measure all the costs related to HACCP implementation. However, HACCP provides cost-effective use of resources in the control of food borne hazards by focussing technical resources into the critical parts of the process.
  • 17.
    16 Section 2: HACCPPrinciples 2.1 The Principles of HACCP The HACCP system consists of seven principles, which outline how to establish, implement and maintain a HACCP plan for the operation under study. Principle 1 Conduct a hazard analysis. Identify potential hazards associated with all stages of the production, using a flow diagram of the steps in the process. Assess the likelihood of occurrence of the hazards, and identify preventive measures for their control. Principle 2 Identify/Determine the CCPs. Determine the points/procedures/operational steps that can be controlled to eliminate the hazards, or minimize the likelihood of occurrence, or reduce the hazards to an acceptable level. Principle 3 Establish Critical Limits (target levels and tolerances), which must be met to ensure the CCPs are under control. They must involve a measurable parameter and may also be known as the absolute tolerance or safety limit for the CCP. Principle 4 Establish a system to monitor control of the CCP by scheduled testing or observation. Principle 5 Establish the corrective action to be taken when monitoring indicates that a particular CCP is moving out of control. Corrective action procedures and responsibilities for their implementation need to be specified. Principle 6 Establish procedures for verification to confirm that the HACCP system is working effectively. Verification procedures must be developed to maintain the HACCP system and ensure that it continues to work effectively. Principle 7 Establish documentation concerning all procedures and records relating to the application of these principles. Records must be kept to demonstrate that the HACCP system is operating under control and that appropriate corrective action has been taken for any deviations from the Critical Limits. HACCP is not a “stand-alone” system. Good hygiene practices and other prerequisites for food processing as well as strong management commitment are also necessary; HACCP is not a substitute for these. Training is another essential requirement for a successful HACCP system. As an aid to developing specific training to support a HACCP plan, prepare working instructions and procedures that define the tasks of the operating personnel at each critical control point 2.2 Implementation of HACCP HACCP is a system that assists organizations to identify potential food safety hazards in the entire food supply chain and to take preventive measures for their control. HACCP focuses on the prevention of hazards rather than relying on end product testing. The following sequence of 12 steps, included in the guidelines developed by the Codex Committee on Food Hygiene, is the recommended approach to develop a HACCP programme. Step 1: Assemble HACCP team Set up a multi-disciplinary team that includes representatives from production, sanitation, quality control, food microbiology, etc. This team should be
  • 18.
    17 assigned specific segmentsof the food chain to be covered in the HACCP system, and be entrusted with developing a HACCP system as described from Step 2 onwards. Top management must give its full support to the team. If the required expertise is not available within the company, bring in help from a consultant. Step 2: Describe product Draw up a full description of the product for which the HACCP plan is to be prepared, including product composition, structure, processing conditions, packaging, storage and distribution conditions, required shelf life, instructions for use, etc. Step 3: Identify intended use Identify the intended use of the product by the end-user or consumer. You need to determine where the product will be sold as well as the target group (e.g. institutional catering, homes for senior citizens, hospitals, etc.). Step 4: Construct flow diagram you need to carefully examine the product/process and produce a flow diagram around which to base the HACCP study. Whatever the format you choose, study all the steps involved in the process – including delays during or between the steps from receiving the raw material to placing the end-product on the market – in sequence, and present them in a detailed flow diagram with sufficient technical data. In the diagram, you might also want to include the movements of raw materials, products, wastes, a plan of working premises, equipment layout, product storage and distribution, and of employee moves or changes. Step 5: On-site confirmation of flow diagram The HACCP team should confirm the processing operation against the flow diagram during all stages and hours of operation and amend the flow diagram if necessary. Step 6: List all potential hazards associated with each step, conduct a hazard analysis, and consider any measures to control hazards Using the flow diagram, the team should list all the hazards – biological, chemical or physical – that may reasonably be expected to occur at each process step, and describe the preventive measures that can be used to control such hazards (for example, the use of air curtains, hand and feet washing at entrance to processing areas, wearing of head gear, use of good manufacturing practices [GMP]/standard operating procedures [SOP]/ sanitation standard operating procedures [SSOP], etc.). Step 7: Determine Critical Control Points (CCPs) You may wish to use a decision tree with “yes” or “no” answers to facilitate the determination of CCPs. When applying the decision tree, you need to remain flexible and use common sense to avoid, wherever possible, unnecessary control points throughout the whole manufacturing process. If you identify hazards at a step where control is necessary for safety and no preventive measures exist at that step, you need to modify the process at that step, or at an earlier or a later stage, to include a preventive measure. For example, in a slaughterhouse, covering carcasses with a sanitized cloth to prevent infection by flies is a preventive measure at the carcass stage, which substitutes for a preventive measure such as washing the prepared meat at the next stage, as it will not be possible to disinfect the meat at this stage, i.e., during cutting or mincing operations. Step 8: Establish critical limits for each CCP You need to establish critical limits for each CCP. They are normally derived from specifications included in the food legislation of a country or in national or international standards (e.g. moisture levels in milk powder, or pH level and chlorine limit in potable water, etc.). When limits are not taken from regulatory standards (e.g. frozen storage temperature) or from existing and validated guides of good manufacturing
  • 19.
    18 practices, the HACCPteam should ascertain the validity of such limits relative to the control of identified hazards and critical points. Step 9: Establish a system of monitoring each CCP Monitoring is the scheduled measurement or observation of a CCP to determine conformance to its critical limits. The monitoring procedures must be able to determine loss of control, if any, at the CCP (e.g. improper control of the temperature that may lead to faults in the functioning of a pasteurization unit in a dairy plant). Monitoring for CCPs needs to be done rapidly, as they later relate to on-line processes, and there is usually no time for lengthy analytical testing. Physical and chemical measurements are often preferred as these can be done rapidly and can frequently indicate microbiological control of the product. The programme of observations or measurements should properly identify for each critical point: Who is to perform monitoring and checking; when monitoring and checking are performed; and how monitoring and checking are performed. All records and documents associated with monitoring CCPs must be signed by the person(s) doing the monitoring. Step 10: Establish corrective actions The HACCP team should develop specific corrective actions and document them in the HACCP plan for each CCP in the HACCP system so that they can deal with deviations when they occur. Such corrective action should include: Proper identification of the person(s) responsible for implementation of a corrective action; Actions required to correct the observed deviation; Action to be taken with regard to products manufactured during the period when the process was out of control; and written records of measures taken. The actions must ensure, for example, that the CCP has been brought under control, that procedures or conditions that created the out-of-control situation have been corrected, and the food affected, disposed of safely, etc. Step 11: Establish verification procedure Develop a verification procedure to ensure that the HACCP system is working correctly. The procedure should include the frequency of verification, which should be conducted by a responsible and independent person. Examples of verification include auditing methods, random sampling and analysis, etc. Step 12: Establish documentation and record keeping The HACCP system requires efficient documentation and accurate record keeping. For example, hazard analysis, identified CCPs and their limits (including revisions, if any) should be documented. Examples of records are CCP monitoring records, records of deviation found and corrective action taken on them, etc.
  • 20.
    19 Section 3: Applicationof HACCP to Dairy Plant producing Pasteurized and UHT milk 3.1 Introduction to Pasteurization and ultra-high temperature treatment of milk Pasteurization and UHT are both heat treatment methods used to destroy microorganisms present in milk and extend the shelf life of milk. These process consists of the following basic steps; raw milk reception, thermization, heat treatment, homogenization, cooling down, packaging, storage and distribution. Milk is a good medium for the growth of pathogenic micro-organisms such as Staphylococcus aureus, Escherichia coli etc. Therefore it is essential to maintain good hygienic conditions during preparation, handling and storage of milk. 3.1.1 Raw milk handling The main requirement for production of high quality dairy products is the production of high quality raw milk on dairy farms (Barbano, Ma, & Santos, 2006). Microbiological quality of raw milk is usually assessed by total plate count (TPC) and somatic cell count, and these parameters are routinely used for comparison and estimation of raw milk quality. The raw milk intended for the production of dairy products from heat-treated milk in European Union (EU) has to meet requirements according to the Commission Directive 89/362/EEC (Commission Directive 89/362/EEC of 26 May 1989 on general conditions of hygiene in milk production holdings). These standards include that TPC of raw milk is less than 100,000 CFU/ml and somatic cell count less than 400,000 cells/ml (Regulation (EC) of the European Parliament and the Council, No 853/2004 Official Journal of the European Union). 3.1.2 Pasteurization of milk The process of milk pasteurization was identified as a CCP, since improper pasteurization would allow pathogenic bacteria to survive and potentially cause health problems of the consumers. Therefore heat treatment on the defined temperature and time is considered as crucial for the microbiological safety of final products. The possible cross contamination of milk after pasteurization should be controlled by applying strict rules of cleaning and disinfection (Jelicic, Boyanic, & Krcmar, 2009). Pasteurization of the milk is done by heating milk to 73o C-77o C for 15-16s. Then it is cooled down to <5o C. 3.1.3 Ultra high temperature treatment of milk UHT treatment of milk causes extensive damage to bacterial cells and spores with less damage to the product quality. It is done by heating milk to 135o C-137o C/4secs. 3.1.4 Packaging In aseptic filling and packaging, equipment must meet the following criteria; 1. Able to bring equipment to commercial sterility prior to production 2. Sterilize the air delivery systems and produce sterile air 3. Sterilize the containers
  • 21.
    20 4. Maintain sterilityduring production 3.1.5 Microbiological Hazards The vegetative pathogens of concern associated with milk and processed milk products are Salmonella spp., L. monocytogenes, enterohemorrhagic E. coli, and Campylobacter jejuni. Spore forming bacteria of concern include C. botulinum, and B. cereus. All these organisms occur in raw milk and most have been associated with illness outbreaks in milk products. These pathogens in milk have the potential for causing severe adverse health effects with the very young, the elderly, and immune-compromised individuals being at the greatest risk. While enteric pathogens have been implicated as the cause of most food-borne illness outbreaks associated with milk products, these are not the only organisms that could occur in milk. The potential of hazards associated with toxin-producing bacteria and spore-formers should be evaluated in processing circumstances where unusual conditions exist. In the case of toxin- producers such as S. aureus and B. cereus, these organisms must multiply to significant levels to produce sufficient toxin to be a public health risk. This is a concern when levels reach above 106 or greater. However, the rule of thumb for temperature control of a food is that controls should be implemented when conditions indicate that there might be a 3- log increase in S. aureus or B. cereus. Contamination of milk by viruses, if it occurs, is most likely to be caused by contaminated water or an ill individual. Contamination of milk by viruses is not likely to occur in a processing facility that controls employee health and hygiene conditions that could result in the microbiological contamination of food, food packaging materials, and food contact surfaces under its Prerequisite Programs (PP's). 3.1.6 Chemical Hazards Undeclared food allergens in dairy products due to cross-contact from shared processing equipment. Allergens, or proteins derived from allergenic foods, may be present in foods as the result of cross-contact during processing and handling. The term "cross-contact" describes the inadvertent introduction of an allergen into a product that would not intentionally contain that allergen as an ingredient. Some products (e.g., flavoured bottled waters, cultured products of dairy-based beverages with juice) can contain ingredients such as soy protein or preservatives, such as sulphites, that can cause allergic or food intolerance reactions in sensitive individuals. The presence of any ingredient must be declared on the label in accordance with the food labelling regulations. Cleaning chemical and sanitizers are used widely in dairy plants. The proper use of cleaning and sanitizing compounds renders the risk of contamination a hazard not likely to occur when managed by a properly implemented prerequisite program. Cleaning and sanitizing chemicals should be used in accordance with the manufacturer's instructions and recommendations. These chemicals must be used at proper concentrations for effective use and in the case of sanitizers for their no-rinse properties. Proper cautions must be taken to fully drain all processing equipment of cleaners and sanitizers prior to use. During processing, pipelines and equipment used to contain or conduct milk products shall be effectively separated from tanks or circuits containing cleaning and / or sanitizing solutions.
  • 22.
    21 In many partsof the country mycotoxins are not normally a potential hazard. However in those milk plants that receive milk from an area that has a history of aflatoxin contaminated feed or if weather conditions are appropriate for mycotoxin growth, it should be considered. 3.1.7 Physical Hazards Foreign material includes such things as metal, glass, or plastic fragments or any other material that might cause injury or present a choking hazard. Consideration of potential hazards associated with metal fragments should be a part of the hazard analysis when metal fatigue, wear of metal parts, or metal to metal contact can occur in processing equipment.
  • 23.
    22 3.2 Case studyof Pasteurized Milk The case study demonstrates the application of HACCP principles to pasteurize treated milk. The following subsections summarize the results of the case study. 3.2.1 Terms of Reference The HACCP plan covers the raw milk reception up to distribution of pasteurize milk. It address biological, chemical, physical hazards but considers only safety aspects. 3.2.2 The HACCP Team Team is composed of Head of Procurement (HOP), Quality Manager (QM), Head of Supply chain (HOS), Site Engineering projects Manager (SEM) and Head of Manufacturing (HOM). The positions are given in Appendix F. 3.2.3 Description of Product The pasteurized milk should be stored <4o C and has a shelf life of 8 days. 3.2.4 Intended Use Ready to drink milk or any appropriate food application. Can be consumed by all consumer groups who are not allergic to milk or lactose intolerant. 3.2.5 Allergy Information Cannot be consumed by individuals with lactose intolerance. 3.2.5 Flow Diagram The main process scheme and detailed process schemes are shown in figure 1 and 2 respectively. The floor plan is given in Appendix H.
  • 24.
    23 Main Process Scheme:Pasteurized Milk Figure 1 Flow diagram of main process scheme of pasteurized milk Start Raw Milk Reception Thermization( 76oC- 82oC/15secs) Balance Tank Homogenization Pasteurization (73oC-77oC for 15-16s) Storage Tank Filling Packing Cold Storage(<8oC) Distribution Stop
  • 25.
    24 Main Process Scheme:Pasteurized Milk Figure 2 Flow diagram of main process of Pasteurized Milk Raw Milk Plastic film for filling Sterilized Packaging with UV light Reprocessed product 1P Reprocess Product 1P Start Raw Milk Reception Filter Thermization( 76oC- 82oC/15secs) Cooldown <5oC Balance Tank Filter Homogenization Pasteurization (73oC-77oC for 15-16s) Storage Tank Filter Filling Packing Cold Storage(<8oC) Distribution Stop
  • 26.
    25 3.2.6 Explanation ofProcess Steps-Pasteurized Milk 1. Reception of Raw Milk Milk is delivered to the site by Tankers from third party suppliers. Samples are taken for Raw Milk acceptance test after the tanker inform to the laboratory. Laboratory give the confirmation to the shift lead to unload the milk if the milk meets the acceptance criteria. Raw milk is undergoes alcohol, fat, protein, antibiotics tests and pH, temperature, total solid content Staphylococcus aureus and TPC is measured. Temperature should be 4o C – 10o C. pH should be 6.4 – 6.8 If the tested milk is in a good quality, there will be no coagulation, clotting or precipitation in the alcohol test. Food Category Microorganisms Plate count limit Raw milk intended to processing (Directive 92/46/EEC) Plate count at 30°C 105 cfu/mL Staphylococcus aureus 5 × 105 or 1.5 × 106 cfu/mL 2. Filter Raw milk pass through a 6.5 mm suction line strainer. 3. Thermization Raw milk is heated to 63-67o C or 76-82o C for 15secs. 4. Cooldown Raw milk is rapidly cooled down to <5 o C 5. Balance Tank The batch is circulated within the tank via two centrifugal circulation pumps and the powder incorporator. During the circulation, all dry ingredients (as per the recipe) are added to the powder incorporator and liquid based ingredients are inline dosed to the circulation line. If the pasteurized milk does not meet the required standard it is reprocessed in the balance tank. 6. Filter Thermized milk pass through a 1.0 mm suction line strainer. 7. Homogenization Milk is passed through the two-stage homogenizer under the predetermined pressures. (1st stage – 1500psi, 2nd Stage – 500 psi) 8. Pasteurization Pre-heated mixture passes through the plate heat exchanger and uses hot water to heat. The mixture then passes through the holding tubes at constant flow rate to ensure effective pasteurization. Temperature probes and recorder monitor the process to ensure pasteurization conditions are met (83o C-87o C for 15-16s). 9. Cooldown Pasteurized milk is rapidly cooled down to <5 o C
  • 27.
    26 10. Storage Tank Productis transferred to the product storage tank. If noticed any variations of the batch composition, the batch will be reprocessed to meet the final requirements. 11. Packing The packing material passes through the UV cabinet and is sterilized. Labelled bottles are feed to mat conveyer by operator. Bottles are transferred to the filling through the mat-conveyer. Date codes are on-line printed on the bottles by inkjet printer. (Batch code, Manufacturing date, Expire date, Price) Product is filled to the bottles via filling nozzles. Bottles are places in to the corrugated carton and sealed. There should be 12 bottles per carton. Date codes are on-line printed on the corrugated carton by inject printer. Products temporarily stored on the pallet until complete the palletising of each pallet with maximum holding time of 45mins. 12. Storage Finished Pasteurized milk products are stored in the refrigeration stores and ready for transport. The temperature of the cold storage should be less than 80 C. 3.2.9 Determination of CCP CCP are determined by the decision tree shown in Table 2. The description for each CCP is explained below the table. 3.2.9 Monitoring System and Corrective Actions The monitoring system and control limits are established as shown in Table 3. The table contains procedures or instructions for the scheduled preventive measures, as well as, corrective actions to be taken when the CCP is out of control. The type of documents used for monitoring is also listed 3.2.10 Verification The verification procedure to demonstrate compliance with the HACCP plan is shown in Appendix M.
  • 28.
    27 Hazard Analysis Factory: ThaiDenmark Milk Factory Product: Pasteurized Milk Process Hazard Cat Cause Risk( 1-5) Preventive Measure Corrective Action By whom Document 1. Reception of Raw Milk Microbiologi cal contaminatio n M Use of uncleaned flexible hoses 4 Follow the hose management SOP Establish specification : Lab Analyst/A MPA Daily record of incoming Raw Milk Analysis Presence of Inhibitory substances C Milk from animals that have been administered drugs included in supplied milk. 3 Inhibitory substances testing of milk prior to accept. Reject milk consignment Communicate to milk procurement : Lab Analyst/A MPA Daily record of incoming Raw Milk Analysis Presence if Mycotoxins C Mould growth in animal feed can contaminate to be present in raw milk (milk with aflatoxin M1) 3 Management controls May include supplier guarantees and certificate of analysis. Reject milk consignment Communicate to milk procurement DPO/Lab Analyst (LA) Daily record of incoming Raw Milk Analysis Presence of Foreign matter P From farm environment, animals, milk collection or storage on farm/transportation & storage 3 Inline filters & strainers If filter insert is not intact, production will be. HOM/QM/ AMPA Filter observation records Finished product evaluation record 2. Filter Presence of Foreign matter P From farm environment, animals, milk collection or storage on 3 Visual inspection Size of the pore should be validated and documented. If filter insert is not intact, production will be ceased and product in-between two filter HOM/QM/ AMPA Filter observation records Finished product Table 1 Hazard Analysis if Pasteurized Milk
  • 29.
    28 Hazard Analysis Factory: ThaiDenmark Milk Factory Product: Pasteurized Milk Process Hazard Cat Cause Risk( 1-5) Preventive Measure Corrective Action By whom Document farm/transportation & storage observation will be segregated and treated separately. evaluation record 3. Thermizati on Survival of microorganis ms M Product does not reach the required temperature. 5 Temperature controlling devices should be placed. Minimum times and temperatures have been well documented. Regular checking of the temperatures. Milk is diverted and sent through the Thermization process again. DPO/Lab Analyst (LA) Milk tanker cleaning procedure, CIP & sterilization procedures 4. Cooldown Growth of microorganis ms M Product does not reach the required cold temperature. 5 Temperature controlling devices should be placed. Minimum times and temperatures have been well documented. Regular checking of the temperatures. Milk is diverted and sent through the Thermization process again. Shift Leader Milk tanker cleaning procedure, CIP & sterilization procedures 5. Balance Tank Contaminatio n with vegetative pathogens M Improper cleaning of the vessels. 3 Verify that storage vessels and associated lines and valves and similar accessories are constructed in such a way they can be Reprocessing the milk. Revise the cleaning procedures. HOM/QM/ AMPA CIP residual test Table 1 Hazard Analysis if Pasteurized Milk
  • 30.
    29 Hazard Analysis Factory: ThaiDenmark Milk Factory Product: Pasteurized Milk Process Hazard Cat Cause Risk( 1-5) Preventive Measure Corrective Action By whom Document cleaned. Maintain records. 6. Filter No hazard occur. 7. Homogeniz ation Contaminatio n with vegetative pathogens M Improper cleaning of the vessels. 3 Verify that storage vessels and associated lines and valves and similar accessories are constructed in such a way they can be cleaned. Maintain records storage vessels are cleaned after each use. (GMP/SSOP) Reprocessing the milk. Revise the cleaning procedures. HOM/QM/ AMPA Microbiolog ical records cleaning and sanitizing residues C Without proper separation between cleaning & sanitizing solutions and product there could be product contamination. 2 CIP residue testing after each cleaning procedure. Maintain proper separation or physical break between circuits and lines used to containing cleaning solution a contain product. HOM/QM/ AMPA CIP residual tests Table 1 Hazard Analysis if Pasteurized Milk
  • 31.
    30 Hazard Analysis Factory: ThaiDenmark Milk Factory Product: Pasteurized Milk Process Hazard Cat Cause Risk( 1-5) Preventive Measure Corrective Action By whom Document 8.Pasteuriz ation Survival of vegetative pathogens M Minimum pasteurization times and temperature is not reached. Presence of Dead legs. 5 Implementation of GMP, Temperature controlling devices should be there. Minimum pasteurization times and temperatures have been well documented and are required for the elimination of pathogens normally present in unpasteurized milk. If cleaning frequencies are to be performed at frequencies less than those specified, the cleaning frequencies are to be reviewed and found acceptable to the State and FDA. Pasteurized Milk is sent to the Balance tank for reprocessing. Shift leader, HOM/QM/ AMPA Temperatur e record, Calibration record Pasteurizati on logs Contaminatio n with vegetative pathogens M Pasteurizer regenerator sections may have an occasional leak. 5 Under HACCP program, pasteurization and the design, construction and operation and testing of pasteurization equipment must conform to all of the requirements of the Grade A Pasteurized Milk is sent to the Balance tank for reprocessing. Cease production until the leak is fixed. HOM/QM/ AMPA Process log and Electronic Recorder Pre Operational Checklist Table 1 Hazard Analysis if Pasteurized Milk
  • 32.
    31 Hazard Analysis Factory: ThaiDenmark Milk Factory Product: Pasteurized Milk Process Hazard Cat Cause Risk( 1-5) Preventive Measure Corrective Action By whom Document Pasteurized Milk Ordinance. Boiler Additives C Pasteurizer regenerator sections may have an occasional leak and Some boiler water compounds used in the production of steam can contact with the milk may contain toxic substances. 3 Ensure the quality of water Verify by a letter of guarantee from the chemical supplier. HOM/QM/ AMPA Water quality test 9. Cooldown Survival of microorganis ms M Product does not reach the required cold temperature. 5 Temperature controlling devices should be placed. Minimum times and temperatures have been well documented. Regular checking of the temperatures. Pasteurized Milk is sent to the Balance tank for reprocessing. Shift leader CIP residual test Microbiolog ical test record Cooling water / Media Additives. C Pasteurizer regenerator sections may have an occasional leak and Some cooling water compounds can contact with the milk may contain toxic substances. 3 Cooling water additives that are non-toxic under of use should be used Safety should be verified by a letter of guarantee from the chemical supplier Shift Leader Water residual test Table 1 Hazard Analysis if Pasteurized Milk
  • 33.
    32 Hazard Analysis Factory: ThaiDenmark Milk Factory Product: Pasteurized Milk Process Hazard Cat Cause Risk( 1-5) Preventive Measure Corrective Action By whom Document 10. Storage Tank Contaminatio n with vegetative pathogens M Improper cleaning of the tank. Verify that storage vessels and associated lines and valves and similar appurtenances are constructed in such a way they can be cleaned. Maintain records storage vessels are cleaned after each use. (GMP/SSOP) Reprocessing the milk. Revise the cleaning procedures. HOM/QM/ AMPA Microbiolog ical test Record Growth of Vegetative Pathogens Product does not reach the required low temperature. Maintain the temperature sufficiently low to minimize the growth of pathogens. Clean the storage vessels and associated lines and valves and similar appurtenances at frequencies that do not allow for bacterial growth of If times or temperatures less than specified are to be used, they must be reviewed and found acceptable to the State and FDA. Microbiolo gist Microbiolog ical test Record Table 1 Hazard Analysis if Pasteurized Milk
  • 34.
    33 Hazard Analysis Factory: ThaiDenmark Milk Factory Product: Pasteurized Milk Process Hazard Cat Cause Risk( 1-5) Preventive Measure Corrective Action By whom Document pathogens in the product at the product temperature used. cleaning and sanitizing residues C Without proper separation between cleaning & sanitizing solutions and product there could be product contamination. 2 CIP residue testing after each cleaning procedure. Maintain proper separation or physical break between circuits and lines used to containing cleaning solution a contain product. HOM/QM/ AMPA CIP Residual Test 11.Packing None 12.Storage Growth of pathogens M Temperature abuse Thermometers should be there to control the bacterial growth rate. Discard the product. HOM/QM/ AMPA Table 1 Hazard Analysis if Pasteurized Milk
  • 35.
    34 Table 3 Applicationof Decision Tree Decision tree Factory: Thai Denmark Milk plant Product: Pasteurized Milk # Process Step Hazard Q1 Q2 Q3 Q4 Q5 CCP 1 Raw Milk Reception Pathogen Y Y N Y N Inhibitory substances Y Y N Y N CCP1 Mycotoxins Y Y N Y Y Foreign Matter Y Y N Y Y 2 Filter Foreign matter Y Y Y -- -- CCP2 3 Thermization Pathogens Y Y Y -- -- CCP3 4 Cooldown Pathogens Y Y N N -- CCP4 5 Balance Tank Pathogens Y Y N N -- 6 Filter Foreign Matter Y Y N N -- 7 Homogenization Pathogens Y Y N N -- Chemicals Y Y N N -- 8 Pasteurization Pathogens Y Y Y -- -- CCP5 Chemicals Y Y N N -- 9 Cooldown Pathogens Y Y Y -- -- CCP6 10 Storage Tank Pathogens Y Y N N -- Chemicals Y N N N -- The explanation of CCPs are as follows; During reception of raw milk(CCP1), milk with inhibitory substances should be rejected by performing tests prior to acceptance. Filteration(CCP2) is a part of the reception of raw milk process. It eliminates any foreign material added to the raw milk from farm environment, animals, milk collection and storage at the farm and during transportation. In the thermization(CCP2) and cooldown(CCP3) steps temperature controls is neccesary to prevent the growth of micro organisms present in milk to unacceprable limits.
  • 36.
    35 Pasteurization(CCP5) and cooldown(CCP6)steps is considered as critical control points because it will destory or inactivate micro organisms that contribute to spoilage, including vegetative bacteria but not bacterial spores to acceptable levels.
  • 37.
    36 Monitoring system PasteurizedMilk CCP Process Hazard Preventive Measure Critical Limits Procedure Frequency Corrective Action By whom Docume nt 1 Raw Milk receptio n Inhibitory Substance s Inhibitory substances testing of milk prior to accept. No inhibitory substances present Chemical Testing Each Raw milk lot Reject milk consignment Communicate to milk procurement Lab Analyst/ AMPA Daily record of incoming Raw Milk Analysis 2 Filter Physical Hazard From farm environm ent, animals, milk collection or storage on farm/trans portation & storage Size of the pore should be validated and documented. Filter should be intact Visual inspection Daily If filter insert is not intact, production will be ceased and product in-between two filter observation will be segregated and treated separately. HOM/Q M/AMP A Filter observati on records Finished product evaluatio n record 3 Thermiz ation Survival of microorga nisms Temperature is recorded every hour Thermization( 76o C- 82o C/15secs) Microbiologic al test Daily. Milk is diverted and sent through the Thermization process again. DPO/La b Analyst (LA) Milk tanker cleaning procedur e, CIP & sterilizati on procedur es Table 5 Monitoring system for Pasteurized Milk
  • 38.
    37 Monitoring system PasteurizedMilk CCP Process Hazard Preventive Measure Critical Limits Procedure Frequency Corrective Action By whom Docume nt 4 Cooldo wn Growth of microorga nisms Temperature is recorded every hour 4o C-6o C Microbiologic al test Daily. Milk is diverted and sent through the Thermization process again. DPO/La b Analyst (LA) Milk tanker cleaning procedur e, CIP & sterilizati on procedur es 5 Filter Physical Hazard Size of the pore should be validated and documented. Filter should be intact Visual inspection Daily If filter insert is not intact, production will be ceased and product in-between two filter observation will be segregated and treated separately. HOM/Q M/AMP A Filter observati on records Finished product evaluatio n record 6 Pasteuri zation Survival of Microorg anisms Flow rate & Tem. Checks Temperature 83o C-85o C Holding Time 15secs Microbiologic al testing Every half hour Process stopped, root cause determined and corrective actions taken before restart HOM/Q M/AMP A Process log Electroni c Recorder Pre Operatio Table 5 Monitoring system for Pasteurized Milk
  • 39.
    38 Monitoring system PasteurizedMilk CCP Process Hazard Preventive Measure Critical Limits Procedure Frequency Corrective Action By whom Docume nt nal Checklist 7 Cooldo wn Growth of microorga nisms Temperature is recorded every hour 4o C-6o C Microbiologic al test Daily. Milk is diverted and sent through the Pasteurization process again. DPO/La b Analyst (LA) Milk tanker cleaning procedur e, CIP & sterilizati on procedur es Table 5 Monitoring system for Pasteurized Milk
  • 40.
    39 3.3 Case studyof UHT Milk The case study demonstrates the application of HACCP principles to UHT treated milk. The following subsections summarize the results of the case study. 3.3.1 Terms of Reference The HACCP plan covers the raw milk reception up to distribution of UHT milk. It address biological, chemical, physical hazards but considers only safety aspects. 3.3.2 The HACCP Team Team is composed of Head of Procurement (HOP), Quality Manager (QM), Head of Supply chain (HOS), Site Engineering projects Manager (SEM) and Head of Manufacturing (HOM). The positions are given in Appendix F. 3.3.3 Description of Product The UHT milk can be stored under ambient temperature in a cool and dry place. Once opened, keep under refrigeration (<6o C). UHT milk has a shelf life of 80 days. 3.3.4 Intended Use Ready to drink milk or any appropriate food application. Can be consumed by all consumer groups who are not allergic to milk or lactose intolerant. 3.3.5 Allergy Information Cannot be consumed by individuals with lactose intolerance. 3.3.5 Flow Diagram The main process scheme and detailed process schemes are shown in figure 3 and 4 respectively. The floor plan is given in Appendix H
  • 41.
    40 Flow chart forUHT milk Figure 3 Main process of UHT milk processing Start Raw Milk Reception Thermization( 76oC- 82oC/15secs) Balance Tank Homogenization Pasteurization (73oC-77oC for 15- 16s) Storage in Balance Tank Homogenization Sterilzation( 135oC- 137oC/4secs Storage Aseptic Filling(255- 285oC) Packaging Cold Storage(<8oC) Distribution Stop
  • 42.
    41 Flow chart ofUHT Milk Raw Milk Reprocessed product 1P Start Raw Milk Reception Filter Thermization( 76oC- 82oC/15secs) Cooldown <5oC Balancing Tank Filter Homogenization Pasteurization (83oC-87oC for 15- 16s) Cooldown <5oC Storage Tank Balancing Tank Homogenization Pre heating Sterilzation( 135oC- 137oC/4secs Cooldown 2P
  • 43.
    42 2P Homogenization Cool Down 25- 30oC Aseptic Filling(255- 285oC) CodingInk Jet Conveyor Packing Storage Distribution End Hydrogen 35% Hydrogen 35% storage Ink Ink Storage 3P Reprocess Product 1P
  • 44.
    43 Figure 4 FlowDiagram of UHT processing steps Corrugated Box Corrugated Box storage Straws Straw storage Glue Glue storage 3P
  • 45.
    44 3.3.7 Explanation ofProcess Steps-UHT Milk 1. Reception of Raw Milk Milk is delivered to the site by Tankers from third party suppliers. Samples are taken for Raw Milk acceptance test after the tanker inform to the laboratory. Laboratory give the confirmation to the shift lead to unload the milk if the milk meets the acceptance criteria. Raw milk is undergoes alcohol, fat, protein, antibiotics tests and pH, temperature, total solid content Staphylococcus aureus and TPC is measured. Temperature should be 4o C – 10o C. pH should be 6.4 – 6.8 If the tested milk is in a good quality, there will be no coagulation, clotting or precipitation in the alcohol test. Food Category Microorganisms Plate count limit Raw milk intended to processing (Directive 92/46/EEC) Plate count at 30°C 105 cfu/mL Staphylococcus aureus 5 × 105 or 1.5 × 106 cfu/mL 2. Filter Raw milk pass through a 6.5 mm suction line strainer. 3. Thermization Raw milk is heated to 63-67o C or 76-82o C for 15secs. 4. Cooldown Raw milk is rapidly cooled down to <5 o C 5. Balance Tank The batch is circulated within the tank via two centrifugal circulation pumps and the powder incorporator. During the circulation, all dry ingredients (as per the recipe) are added to the powder incorporator and liquid based ingredients are inline dosed to the circulation line. 6. Filter Thermized milk pass through a 1.0 mm suction line strainer. 7. Homogenization Milk is passed through the two-stage homogenizer under the predetermined pressures. (1st stage – 1500psi, 2nd Stage – 500 psi) 8. Pasteurization Pre-heated mixture passes through the plate heat exchanger and uses hot water to heat. The mixture then passes through the holding tubes at constant flow rate to ensure effective pasteurization. Temperature probes and recorder monitor the process to ensure pasteurization conditions are met (83o C-87o C for 15-16s). 9. Cooldown Pasteurized milk is rapidly cooled down to <5 o C
  • 46.
    45 10. Storage Tank Productis transferred to the product storage tank. If noticed any variations of the batch composition, the batch will be reprocessed to meet the final requirements. 11. Balancing Tank If the pasteurized milk does not meet the required standard it is reprocessed in the balance tank. 12. Homogenization Milk is passed through the two-stage homogenizer under the predetermined pressures. (1st stage – 1500psi, 2nd Stage – 500 psi) 13. Pre heating Milk is preheated. 14. Sterilization Pre-heated product passes through the final shell & tube heat exchanger and uses hot water to heat the product to commercial sterilization temperature. The product then passes through the holding tubes at constant flow rate to insure effective UHT treatment. Temperature probes and recorder monitor the process to ensure UHT conditions are meet. If the Temperature drop below the control limit product is diverted. Sterilizations done at 135o C-137o C for 4secs. 15. Cooldown The product is passed through a heat exchanger and product is cooled by the low temperature hot water. 16. Homogenization Milk is passed through the two-stage homogenizer under the predetermined pressures. (1st stage – 1500psi, 2nd Stage – 500 psi) 17. Cooldown Then again product passes through the heat exchanger and product is cooled by cooling tower water. 18. Aseptic filling The packaging material is passed through hydrogen peroxide and is sterilized. Temperature probes are monitoring the temperature of H2O2 and ensure sterilization temperature is met. The temperature is drop below 420 C machine is shut downed. H2O2 solution is changed every ten days. Then packaging reel transferred to the aseptic filling chamber. Then the product is filled aseptically. 19. Coding Ink Jet Date codes are on-line printed on the corrugated carton by inject printer. 20. Conveyor
  • 47.
    46 Finished pouches aretransferred to the packing area via mat-conveyer belt. 21. Packing Cartons are placed in to the corrugated carton and sealed. There should be 12 small cartons per carton. Products temporarily stored on the pallet until complete the palletising of each pallet with maximum holding time of 45mins. Balance foil is labelled and should be covered to prevent the contamination from the environment and stored accordingly 22. Storage Finished Pasteurized milk products are stored in the UHT stores and ready for transport. UHT products are stored under ambient temperatures. 3.3.8 Hazard Analysis and Preventive Methods Potential; hazards at each of the steps are discussed in Table 1. The table also includes the risk assessment, corrective measures, preventive measures and responsible personnel. 3.3.9 Determination of CCP CCP are determined by the decision tree shown in Table 2. The description for each CCP is explained below the table. 3.3.9 Monitoring System and Corrective Actions The monitoring system and control limits are established as shown in Table 3. The table contains procedures or instructions for the scheduled preventive measures, as well as, corrective actions to be taken when the CCP is out of control. The type of documents used for monitoring is also listed 3.3.10 Verification The verification procedure to demonstrate compliance with the HACCP plan is shown in Appendix M.
  • 48.
    47 Table 2 HazardAnalysis of UHT Milk Hazard Analysis Factory: Thai Denmark Milk Factory Product: UHT Milk Process Hazard Cat Cause Risk( 1-5) Preventive Measure Corrective Action By whom Document 1. Reception of Raw Milk Microbiologi cal contaminatio n M Use of uncleaned flexible hoses 4 Follow the hose management SOP Establish specification : Lab Analyst/A MPA Daily record of incoming Raw Milk Analysis Presence of Inhibitory substances C Milk from animals that have been administered drugs included in supplied milk. 3 Inhibitory substances testing of milk prior to accept. Reject milk consignment Communicate to milk procurement : Lab Analyst/A MPA Daily record of incoming Raw Milk Analysis Presence if Mycotoxins C Mould growth in animal feed can contaminate to be present in raw milk (milk with aflatoxin M1) 3 Management controls May include supplier guarantees and COA's. Reject milk consignment Communicate to milk procurement DPO/Lab Analyst (LA) Daily record of incoming Raw Milk Analysis Presence of Foreign matter P From farm environment, animals, milk collection or storage on farm/transportation & storage 3 Inline filters & strainers If filter insert is not intact, production will be. HOM/QM Filter observation records Finished product evaluation record
  • 49.
    48 Hazard Analysis Factory: ThaiDenmark Milk Factory Product: UHT Milk Process Hazard Cat Cause Risk( 1-5) Preventive Measure Corrective Action By whom Document 2. Filter Presence of Foreign matter P From farm environment, animals, milk collection or storage on farm/transportation & storage 3 Visual inspection Size of the pore should be validated and documented. If filter insert is not intact, production will be ceased and product in-between two filter observation will be segregated and treated separately. HOM/QM/ AMPA Filter observation records Finished product evaluation record 3. Thermizati on Survival of microorganis ms M Product does not reach the required temperature. 5 Temperature controlling devices should be placed. Minimum times and temperatures have been well documented. Regular checking of the temperatures. Milk is diverted and sent through the Thermization process again. HOM/QM Milk tanker cleaning procedure, CIP & sterilization procedures 4. Cooldown Growth of microorganis ms M Product does not reach the required cold temperature. 5 Temperature controlling devices should be placed. Minimum times and temperatures have been well documented. Regular checking of the temperatures. Milk is diverted and sent through the Thermization process again. HOM/QM Milk tanker cleaning procedure, CIP & sterilization procedures 5. Balance Tank Contaminatio n with M Improper cleaning of the vessels. 3 Verify that storage vessels and Reprocessing the milk. HOM/QM CIP residual test
  • 50.
    49 Hazard Analysis Factory: ThaiDenmark Milk Factory Product: UHT Milk Process Hazard Cat Cause Risk( 1-5) Preventive Measure Corrective Action By whom Document vegetative pathogens associated lines and valves and similar appurtenances are constructed in such a way they can be cleaned. Maintain records. Revise the cleaning procedures. 6. Filter No Hazards occur. 7. Homogeniz ation Contaminatio n with vegetative pathogens M Improper cleaning of the vessels. 3 Verify that storage vessels and associated lines and valves and similar appurtenances are constructed in such a way they can be cleaned. Maintain records storage vessels are cleaned after each use. Reprocessing the milk. Revise the cleaning procedures. HOM/QM CIP residual test cleaning and sanitizing residues C Without proper separation between cleaning & sanitizing solutions and product there could be product contamination. 2 CIP residue testing after each cleaning procedure. Maintain proper separation or physical break between circuits and lines used to containing cleaning HOM/QM CIP residual test
  • 51.
    50 Hazard Analysis Factory: ThaiDenmark Milk Factory Product: UHT Milk Process Hazard Cat Cause Risk( 1-5) Preventive Measure Corrective Action By whom Document solution a contain product. 8.Pasteuriz ation Survival of vegetative pathogens M Minimum pasteurization times and temperature is not reached. Presence of Dead legs. 5 Implementation of GMP, Temperature controlling devices should be there. Minimum pasteurization times and temperatures have been well documented and are required for the elimination of pathogens normally present in unpasteurized milk. If cleaning frequencies are to be performed at frequencies less than those specified, the cleaning frequencies are to be reviewed and found acceptable to the State and FDA. Pasteurized Milk is sent to the Balance tank for reprocessing. HOM/QM Process log and Electronic Recorder Pre Operational Checklist Contaminatio n with vegetative pathogens M Pasteurizer regenerator sections may have an occasional leak. 5 Under HACCP program, pasteurization and the design, construction and operation and testing of pasteurization equipment must conform to all of the requirements of the Pasteurized Milk is sent to the Balance tank for reprocessing. Cease production until the leak is fixed. HOM/QM CIP residual test
  • 52.
    51 Hazard Analysis Factory: ThaiDenmark Milk Factory Product: UHT Milk Process Hazard Cat Cause Risk( 1-5) Preventive Measure Corrective Action By whom Document Grade A Pasteurized Milk Ordinance. Boiler Additives C Pasteurizer regenerator sections may have an occasional leak and Some boiler water compounds used in the production of steam can contact with the milk may contain toxic substances. 3 Ensure the quality of water Verify by a letter of guarantee from the chemical supplier. HOM/QM Water quality test 9. Cooldown Survival of microorganis ms M Product does not reach the required cold temperature. 5 Temperature controlling devices should be placed. Minimum times and temperatures have been well documented. Regular checking of the temperatures. Pasteurized Milk is sent to the Balance tank for reprocessing. HOM/QM CIP residual test Microbiolog ical test record Cooling water / Media Additives. C Pasteurizer regenerator sections may have an occasional leak and Some cooling water compounds can contact with the milk 3 Cooling water additives that are non-toxic under of use should be used Safety should be verified by a letter of guarantee from the chemical supplier HOM/QM Water residual test
  • 53.
    52 Hazard Analysis Factory: ThaiDenmark Milk Factory Product: UHT Milk Process Hazard Cat Cause Risk( 1-5) Preventive Measure Corrective Action By whom Document may contain toxic substances. 10. Storage Tank Contaminatio n with vegetative pathogens M Improper cleaning of the tank. Verify that storage vessels and associated lines and valves and similar appurtenances are constructed in such a way they can be cleaned. Maintain records storage vessels are cleaned after each use. (GMP/SSOP) Reprocessing the milk. Revise the cleaning procedures. HOM/QM Microbiolog ical test Record Growth of Vegetative Pathogens Product does not reach the required low temperature. Maintain the temperature sufficiently low to minimize the growth of pathogens. Clean the storage vessels and associated lines and valves and similar appurtenances at frequencies that do not allow for If times or temperatures less than specified are to be used, they must be reviewed and found acceptable to the State and FDA. HOM/QM Microbiolog ical test Record
  • 54.
    53 Hazard Analysis Factory: ThaiDenmark Milk Factory Product: UHT Milk Process Hazard Cat Cause Risk( 1-5) Preventive Measure Corrective Action By whom Document bacterial growth of pathogens in the product at the product temperature used. cleaning and sanitizing residues C Without proper separation between cleaning & sanitizing solutions and product there could be product contamination. 2 CIP residue testing after each cleaning procedure. Maintain proper separation or physical break between circuits and lines used to containing cleaning solution a contain product. HOM/QM CIP Residual Test 11.Balancin g Tank Contaminatio n with vegetative pathogens M Improper cleaning of the vessels. 3 Verify that storage vessels and associated lines and valves and similar appurtenances are constructed in such a way they can be cleaned. Maintain records. (GMP/SSOP) Reprocessing the milk. Revise the cleaning procedures. HOM/QM Microbiolog ical test Record 12.Homoge nization Contaminatio n with vegetative pathogens M Improper cleaning of the vessels. 3 Verify that storage vessels and associated lines and valves and similar Reprocessing the milk. Revise the cleaning procedures. HOM/QM Microbiolog ical test Record CIP records
  • 55.
    54 Hazard Analysis Factory: ThaiDenmark Milk Factory Product: UHT Milk Process Hazard Cat Cause Risk( 1-5) Preventive Measure Corrective Action By whom Document appurtenances are constructed in such a way they can be cleaned. Maintain records storage vessels are cleaned after each use. cleaning and sanitizing residues C Without proper separation between cleaning & sanitizing solutions and product there could be product contamination. 2 CIP residue testing after each cleaning procedure. Maintain proper separation or physical break between circuits and lines used to containing cleaning solution a contain product. HOM/QM Microbiolog ical test Record CIP records 13.Pre heating Survival of pathogens M Not reaching adequate temperature 4 Proper temperature control system Reprocess the milk HOM/QM Temperatur e record, Calibration record 14.Steriliza tion Survival of pathogens M Toxins and spores produced by microbes survives because the milk does not reach the required temperature and time. 5 Aseptic processing and the design, construction and operation and testing of aseptic processing equipment must conform to all of Reprocess the milk. Revisit the temperatures and time by FDA guidelines. HOM/QM Temperatur e record, Calibration record Microbiolog ical tests UHT Filling Log.
  • 56.
    55 Hazard Analysis Factory: ThaiDenmark Milk Factory Product: UHT Milk Process Hazard Cat Cause Risk( 1-5) Preventive Measure Corrective Action By whom Document the requirements and the filed process for the products being produced. Weekly maintenance record of UHT Filling machine. Maintenanc e Record cleaning and sanitizing residues C Without proper separation between cleaning & sanitizing solutions and product there could be product contamination. 2 CIP residue testing after each cleaning procedure. Maintain proper separation or physical break between circuits and lines used to containing cleaning solution a contain product. HOM/QM CIP residual test 15.Cooldo wn (up to 70C) None 16. Homogeniz ation Contaminatio n with vegetative pathogens M Improper cleaning of the vessels. 3 Verify that storage vessels and associated lines and valves and similar appurtenances are constructed in such a way they can be cleaned. Maintain records Reprocessing the milk. Revise the cleaning procedures. HOM/QM Microbiolog ical tests
  • 57.
    56 Hazard Analysis Factory: ThaiDenmark Milk Factory Product: UHT Milk Process Hazard Cat Cause Risk( 1-5) Preventive Measure Corrective Action By whom Document cleaning and sanitizing residues C Without proper separation between cleaning & sanitizing solutions and product there could be product contamination. 2 CIP residue testing after each cleaning procedure. Maintain proper separation or physical break between circuits and lines used to containing cleaning solution a contain product. HOM/QM CIP residual tests 17. Cool down(Upto n room temp) Survival of pathogens Toxins and spores are not destroyed because the temperatures are not unfavourable. 5 Aseptic processing and the design, construction and operation and testing of aseptic processing equipment must conform to all of the requirements and the filed process for the products being produced. Reprocess the milk. Revisit the temperatures and time by FDA guidelines. HOM/QM Temperatur e record, Calibration record 18.Aseptic filling cleaning and sanitizing residues C Hydrogen peroxide SSOP to ensure compliance with the maximum level of hydrogen peroxide residual allowed by regulation. Discard the batch. HOM/QM UHT Filling Log. Weekly maintenance record of UHT Filling machine.
  • 58.
    57 Hazard Analysis Factory: ThaiDenmark Milk Factory Product: UHT Milk Process Hazard Cat Cause Risk( 1-5) Preventive Measure Corrective Action By whom Document Maintenanc e Record 19. Coding Ink Jet None 20. Conveyor None 21. Packing None 22.Storage Growth of microbes M Temperature abuse Thermometers should be there to control the bacterial growth rate. Discard the product. HOM/QM Temperatur e record, Calibration record
  • 59.
    58 Table 4 Applicationof Decision Tree Decision tree Factory: Thai Denmark Milk plant Product: UHT Milk # Process Step Hazard Q1 Q2 Q3 Q4 Q5 CCP 1 Raw Milk Reception Pathogen Y Y N Y N Inhibitory substances Y Y N Y N CCP1 Mycotoxins Y Y N Y Y Foreign Matter Y Y N Y Y 2 Filter Foreign matter Y Y Y -- -- CCP2 3 Thermization Pathogens Y Y Y -- -- CCP3 4 Cooldown Pathogens Y Y N N -- CCP4 5 Balance Tank Pathogens Y Y N N -- 6 Filter Foreign Matter Y Y N N -- 7 Homogenization Pathogens Y Y N N -- Chemicals Y Y N N -- 8 Pasteurization Pathogens Y Y Y -- -- CCP5 Chemicals Y Y N N -- 9 Cooldown Pathogens Y Y Y -- -- CCP6 10 Storage Tank Pathogens Y Y N N -- Chemicals Y N N N -- 11 Balancing Tank Pathogens Y Y N N -- 12 Homogenization Pathogens Y Y N N -- 13 Preheating Pathogens Y Y N N -- 14 Sterilization Pathogens Y Y Y -- -- CCP7 Chemicals Y Y N N -- 15 Cooldown None
  • 60.
    59 16 Homogenization PathogensY Y N N -- Chemicals Y Y N N -- 17 Cooldown Pathogens Y Y Y -- -- CCP8 18 Aseptic Filling Chemicals Y Y N N -- 19 Coding ink jet none 20 Conveyor none -- 21 Packing none 22 Storage None -- -- -- -- -- The explanation of CCPs are as follows; During reception of raw milk(CCP1), milk with inhibitory substances should be rejected by performing tests prior to acceptance. Filteration(CCP2) is a part of the reception of raw milk process. It eliminates any foreign material added to the raw milk from farm environment, animals, milk collection and storage at the farm and during transportation. In the thermization(CCP2) and cooldown(CCP3) steps temperature controls is neccesary to prevent the growth of micro organisms present in milk to unacceprable limits. Second filteration(CCP5) is done to to further filter out finer, smaller particles that might have passed through the first filteration. Pasteurization(CCP6) and cooldown(CCP7) steps is considered as critical control points because it will destory or inactivate micro organisms that contribute to spoilage, including vegetative bacteria but not bacterial spores to acceptable levels. Sterilization (CCP8) and cooldown (CCP9) steps destroys all microorganisms present, including bacterial spores so that the packaged product can be stored for a long period at ambient temperature, without spoilage by microorganism
  • 61.
  • 62.
    61 Monitoring system UHTMilk CCP Process Hazard Preventive Measure Critical Limits Procedure Frequency Corrective Action By whom Docume nt 1 Raw Milk receptio n Inhibitory Substance s Inhibitory substances testing of milk prior to accept. No inhibitory substances present Chemical Testing Each Raw milk lot Reject milk consignment Communicate to milk procurement Lab Analyst/ AMPA Daily record of incoming Raw Milk Analysis 2 Filter Physical Hazard From farm environm ent, animals, milk collection or storage on farm/trans portation & storage Size of the pore should be validated and documented. Filter should be intact Visual inspection Daily If filter insert is not intact, production will be ceased and product in-between two filter observation will be segregated and treated separately. HOM/Q M/AMP A Filter observati on records Finished product evaluatio n record 3 Thermiz ation Survival of microorga nisms Temperature is recorded every hour Thermization( 76o C- 82o C/15secs) Microbiologic al test Daily. Milk is diverted and sent through the Thermization process again. DPO/La b Analyst (LA) Milk tanker cleaning procedur e, CIP & sterilizati on procedur es Table 6 Monitoring system for UHT Milk
  • 63.
    62 Monitoring system UHTMilk CCP Process Hazard Preventive Measure Critical Limits Procedure Frequency Corrective Action By whom Docume nt 4 Cooldo wn Growth of microorga nisms Temperature is recorded every hour 4o C-6o C Microbiologic al test Daily. Milk is diverted and sent through the Thermization process again. DPO/La b Analyst (LA) Milk tanker cleaning procedur e, CIP & sterilizati on procedur es 5 Filter Physical Hazard Size of the pore should be validated and documented. Filter should be intact Visual inspection Daily If filter insert is not intact, production will be ceased and product in-between two filter observation will be segregated and treated separately. HOM/Q M/AMP A Filter observati on records Finished product evaluatio n record 6 Pasteuri zation Survival of Microorg anisms Flow rate & Tem. Checks Temperature 83o C-85o C Holding Time 15secs Microbiologic al testing Every half hour Process stopped, root cause determined and corrective actions taken before restart HOM/Q M/AMP A Process log Electroni c Recorder Pre Operatio Table 6 Monitoring system for UHT Milk
  • 64.
    63 Monitoring system UHTMilk CCP Process Hazard Preventive Measure Critical Limits Procedure Frequency Corrective Action By whom Docume nt nal Checklist 7 Cooldo wn Growth of microorga nisms Temperature is recorded every hour 4o C-6o C Microbiologic al test Daily. Milk is diverted and sent through the Pasteurization process again. DPO/La b Analyst (LA) Milk tanker cleaning procedur e, CIP & sterilizati on procedur es 8 Steriliza tion Survival of Microorg anisms Flow rate & Tem. Checks Temperature 83o C-85o C Holding Time 15secs Microbiologic al testing Every half hour Process stopped, root cause determined and corrective actions taken before restart HOM/Q M/AMP A Process log Electroni c Recorder Pre Operatio nal Checklist 9 Cooldo wn Growth of microorga nisms Temperature is recorded every hour 4o C-6o C Microbiologic al test Daily. Milk is diverted and sent through the sterilization process again. DPO/La b Analyst (LA) Milk tanker cleaning procedur e, CIP & sterilizati on procedur es Table 6 Monitoring system for UHT Milk
  • 65.
    64 Section 4: Conclusionsand Recommendations From the study it can be concluded that that application of HACCP system can improve the quality of pasteurized Milk and UHT milk by control of critical points The pre-requisites programs (GMPs) and the operational pre-conditional programs that form the solid pillars of a firm and secure HACCP plan must be made mandatory to ensure good quality and hygiene in the plant as well as product the direct application of HACCP is difficult in industries that are not producing food products. But for industries that are associated with the food production industry the implementation of HACCP provides familiar value. The lessening of identified CCP number is necessary since it will ensure the safety of food products for consumption and safety of the consumer, and will decrease the overall cost for monitoring hence increase in the net outcome of the company. In this study seven CCPs for milk pasteurization and nine CCPs for milk sterilization were identified. Raw Milk Reception, Filter, Thermization, Cooldown, Filter, Pasteurization, and Cooldown are CCP for Pasteurization. Raw Milk Reception, Filter, Thermization, Cooldown, Filter, Pasteurization, Cooldown, Sterilization and Cooldown are CCP for Sterilization. These steps are considered as CCPs because; Antibiotic residue that can be present in raw milk cannot be eliminated by any of the processing steps so the milk containing antibiotic are rejected at the raw milk procurement. These should be controlled at the farming level by GMPs. Temperature plays an important role in microbial growth. In this case study Thermization, Pasteurization, Sterilization and Cooldown processing steps are all related to temperature control. If the product does not reach the required temperature at any of these stages, it could lead to a potential health hazard risk for the consumer. Aside from the chemical and microbiological hazards, physical hazards are controlled by installing filters with different pore sizes. They have different functions at different levels. Initially it is used to remove any physical hazard from farm environment, animals, milk collection or storage on farm/transportation & storage. Later it is used to trap finer particles that may have been added by machine parts. Placing a metal detector at the end of the processing line is recommended to further reduce this hazard. When applying the HACCP developed in this study, verification of the identified CCPs should be carried out to ensure their effectiveness. Company data and statistics can be a valuable source in revising this HACCP plan.
  • 66.
    65 References Alzamora, S. M.,M. S. Tapia, and A. López-Malo; Minimally Processed Fruits and Vegetables; Aspen Publishers, Inc. (2000) Bergey’s Manual of Systematic Bacteriology, Volume 2; Williams & Wilkins Publishers (1986) Heldman, D. R. and R. W. Hartel; Principles of Food Processing; Chapman & Hall (1997) Hobbs, B. C. and R. J. Gilbert; Food Poisoning & Food Hygiene, 4th edition; Food & Nutrition Press (1978) IDF Bulletin No. 275; Bacillus cereus in Milk and Milk Products; 1992 Imholte, T. J.; Engineering for Food Safety and Sanitation; Technical Institute of Food Safety (1984) Jay, J. M.; Modern Food Microbiology, 4th edition; Chapman & Hall publishers (1992) Marshall, R. T. (editor); Standard Methods For The Examination Of Dairy Products, 16th edition; American Public Health Association (1992) Oliveira, F. A. R. and J. C. Oliveira (editors); Processing Foods- Quality Optimization and Process Assessment; CRC Press (1999) Ray, B.; Fundamental Food Microbiology; CRC Press (1996) Roberts, T. A., A. C. Baird-Parker, and R. B. Thompkin (editors); Microorganisms in Foods 5- Characteristics of Microbial Pathogens; International Commission on Microbiological Specifications for Foods, Blackie Academic & Professional publishers (1996) Spreer, E.; Milk and Milk Product Technology; Marcel Dekker, Inc. (1998)
  • 67.
    66 Appendices Appendix A Examples ofCommon Pre-requisite Programs Facilities: The factory should be located, constructed and maintained according to sanitary design principles. There should be linear product flow and traffic control to minimize cross- contamination from raw to processed materials. A specific requirement for pasteurization is the air pressure should be positive inside the production areas, temperature and relative humidity should be controlled. Supplier control: Each facility should assure that its suppliers have in place effective GMP and food safety programs. These may be the subjects of continuing supplier guarantee and supplier HACCP system verification. Specifications: There should be-written specifications for all ingredients, products, and packaging materials. Production equipment: All equipment should be constructed and installed according to sanitary design principles. Preventive maintenance and calibration schedules should be established and documented. Prevention of cross-contamination from unsanitary objects and or practices to milk or milk products or product contact surfaces, packaging material and other food contact surfaces, including utensils, gloves, outer garments, etc., and from raw product to processed product; Cleaning and sanitation: All procedures for cleaning and sanitation of the equipment and the facility should be written and followed. A master sanitation schedule should be in place. Personnel Hygiene: All employees and other persons who enter the manufacturing plant should follow the requirements for personnel hygiene. Control of employee health conditions, including employee exposure to high risk situations that could result in the microbiological contamination of milk or milk products, package materials, and product contact surfaces Training: All employees should receive documented training in personnel hygiene, GMP, cleaning and sanitation procedures, personnel safety, and their role in the HACCP program. Chemical control: Documented procedures must be in place to assure the segregation and proper use of non-food chemicals in plant. These include cleaning chemicals, fumigants and pesticides or baits used in or around the plant. Receiving, Storage and Shipping: All raw materials and products should be stored under sanitary conditions and the proper environmental conditions such as temperature and humidity to assure their safety and wholesomeness. Traceability and Recall: All raw materials and products should be coded and a recall system in place so that rapid and compete recalls can be done. Pest Control: Effective pest control program should be in place.
  • 68.
    67 Appendix B Risk AssessmentMatrix High Risk(1000) Low Severity(10) s*r=10,000 High Risk(1000) Medium Severity(100) s*r=100,000 High Risk(1000) High Severity(1000) s*r=1,000,000 Medium Risk(100) Low Severity(10) s*r=1,000 Medium Risk(100) Medium Severity(100) s*r=10,000 Medium Risk(100) High Severity(1000) s*r=100,000 Low Risk(10) Low Severity(10) s*r=100 Low Risk(10) Medium Severity(10) s*r=1,000 Low Risk(10) High Severity(1000) s*r=10,000 Low Hazard High Hazard Source: Dillon, M. and Griffith, C. 1996. How to HACCP. An illustrated guide. M.D. Associates, N.E. Lincolnshire UK, 120pp. LowRiskHighRisk
  • 69.
    68 Appendix C Raw MaterialDecision Tree * Consult Literature # Perform Microbiological tests + Review previous microbiological tests = Review reasonable expected consumer abuse x Consult microbial hygienic data Source: Dillon, M. and Griffith, C. 1996. How to HACCP. An illustrated guide. M.D. Associates, N.E. Lincolnshire UK, 120pp.
  • 70.
    69 Appendix D Decision Tree *Proceedto the next identified hazard in the described process Source: Mortimore, S. and Wallace, C. 1994. HACCP: A practical approach. Chapman and Hall, London, UK.
  • 71.
    70 Appendix E1 Non ConformanceProcedure Factory: Thai Denmark Milk Factory Procedure Title: Non Conformance Department: All Sub Department: QA Date: 17 December 2018 Revised date: Page 1 of 1 1. Objective, subjective and field of application: This procedure describes the methodology of the completion of Non Conformance situations of deviations or discrepancies In production, products, semi manufactured products, production down time with considerable production losses and other non-conformance situations 2. Definitions: A Non Conformance Report (NCR) is a document in which deviations and discrepancies in the process, production, products, and semi manufactured products are registered. A Blockage document is a Red Registration Form, which should be used to indicate that the product has been put On Hold awaiting a final decision. Red is associated with "Watch Carefully" 3. Responsibilities and authorities: The Quality Assurance Manager is responsible for the control of the administration of the Non Conformance Reports. Both laboratory technicians, as well as production supervisors or shift leaders and, of course, the management are authorized to submit a Non Conformance Report. The final decision about the blocked product Is the responsibility of the General Manager who Is authorized to have a product released or rejected. 4.Methodology Registration of a Non Conformance situation In the event that a deviation or discrepancy, as described in the field of application, has been observed or identified, a Non Conformance Report must be registered. Availability of Non Conformance registration forms Registration forms are available with serial number at the Quality Assurance department. Completed reports are archived at this department. A summary of the reports will be registered in the index. Blockage documents The red blockage document is attached to every source of the deviated product which can be a pallet in the warehouse, or even on a tank with a semi-manufactured product, to indicate to everybody that the particular product has been put on hold and that no one is authorized to do anything with the product, until the final destination of the product has been confirmed. Completion of the report The deviation described in the production Non Conformance Report should be discussed, in any case with the Production Manager and the Manger of the Quality Assurance department. Depending on the urgency of the situation, an immediate action and temporary solution should be taken within 24 hours of the incident. The completion and the action of the structural solution should be written down on the report. Final Decision of the Blocked Product (Release, Re-work or Reject) If a deviation or discrepancy has been identified form a certain product, it will be decided whether the product or semi-manufactured product will be either released, reworked or
  • 72.
    71 rejected. It shouldbe registered accordingly, if it concerns the entire lot or part of the lot number or product, batch or semi manufactured product. It will have to be clearly indicated on the Report regarding the product is: Release Rework or Reject. Verification The verification of the Non Conformation Reports Is laid down In the verification procedure 5. Forms: Non Conformance Report 6. References: Verification procedures Title Prepared by Controlled by Approved by Name Signature
  • 73.
    72 Appendix E2 Non ConformanceReport Factory: Thai Denmark Milk Factory Title: Non Conformance Date: 17 Dec 2018 System Number: Name of the incident? Describe the next questions as accurate as possible. Please provide physical prove or a drawing or photograph. Fill NA if Not Applicable. Use an additional document, it necessary, to describe the incident. Characterization Related to a CCP, yes or no? (Please circle). Which CCP? Related to: Raw materials, Packaging material, Processing, Packaging, Education, Complaint, and Storage. Type: Chemical, Physical, Bacteriological, Instrumentation (Please circle where applicable) 1. What has happened? 2. .Which product is involved? 3. Does the product have a lot-number or other description? If so, please describe 4. Is a pallet number or box number attached to the lot number? If so please described 5. What is the quantity involved? Approx. value: 6. Who discovered the deviation the first time? 7. When was the deviation discovered? Time: Date: 8. When has deviation occurred? Time: 9. What is the quantity involved? Approx. value: 10. Who discovered the deviation the first time? 11. When was the deviation discovered? Time: Date: 12. When has deviation occurred? Time: 13. What is the final decision with the product? Title Prepared by Controlled by Approved by Name Signature
  • 74.
    73 Appendix E3 Non ConformanceIndex Factory: Thai Denmark Milk Factory Index Title: Non Conformance # Description CCP # Date of Issue Name Date of Completion Name
  • 75.
    74 Appendix F Organization Structure ManagingDirector CustomerDevelopment Directir Finance Director Marketing Director Cooperative affairs director Operations Director Head of Procrument New Product Development Manager Quality Manager Manager Site Engineering projects Head of Manufacturing
  • 76.
    75 Appendix G1 Product Specification Factory:Thai Denmark Milk Factory Procedure Product: Pasteurized Milk Department: All Sub Department: QA Date: 17 December 2018 Revised date: Page 1 of 4 Product Name Pasteurized Milk Product Description Raw Milk is received and stored in the storage tanks at chilled temperatures. Then it is pasteurized, homogenized and packed into plastic bottles of 250mL. Pasteurized milk is stored in the cold storage and finally distributed to outlets. Product Characteristics Clean, White liquid with no objectionable odours. Ingredient Product is made from raw cow milk which has no antibiotic residues. Microbial Characteristics The product is free from Salmonella spp., L. monocytogenes, enterohemorrhagic E. coli, and Campylobacter jejuni. Composition Fat: 3.5 ± 0.1% S.N.F.: 8.40 – 8.70% pH: 6.40-6.85 Physical Properties The Product is free from any physical contaminant. Primary Packaging Polyethylene terephthalate (PET) bottles. Secondary and Tertiary Packaging Milk bottles are placed in cartons which are then put into cardboard pallets. Storage Conditions Packed milk bottles are kept in a cold storage with a temperature of >4o C to prevent the growth of pathogens.
  • 77.
    76 Factory: Thai Denmark MilkFactory Procedure Product: Pasteurized Milk Department: All Sub Department: QA Date: 17 December 2018 Revised date: Page 2 of 4 Distribution Conditions The product is distributed using refrigerated trucks with a temperature of >4o C to prevent the growth of pathogens. Shelf Life The product has 8 days of shelf life after packing. Instructions to use The product can be consumed directly or used in cooking. Should be refrigerated after opening. Title Prepared by Controlled by Approved by Name Signature
  • 78.
    77 Appendix G2 Product Specification Factory:Thai Denmark Milk Factory Procedure Product: UHT Milk Department: All Sub Department: QA Date: 17 December 2018 Revised date: Page 3 of 4 Product Name UHT Milk Product Description Raw Milk is received and stored in the storage tanks at chilled temperatures. Then it is pasteurized, homogenized, sterilized and aseptically packed into tetra packs of 250mL. UHT milk is stored in the ambient storage and finally distributed to outlets. Product Characteristics Clean, White liquid with no objectionable odours. Ingredient Product is made from raw cow milk which has no antibiotic residues. Microbial Characteristics The product is free from Salmonella spp., L. monocytogenes, enterohemorrhagic E. coli, and Campylobacter jejuni and pathogenic spores. Composition Fat: 3.5 ± 0.1% S.N.F.: 8.40 – 8.70% pH: 6.40-6.85 Physical Properties The Product is free from any physical contaminant. Primary Packaging Product is packed into Tetra Paks. Secondary and Tertiary Packaging Milk bottles are placed in cartons which are then put into cardboard pallets. Storage Conditions Packed milk bottles are kept in an ambient storage with a temperature of >27o C.
  • 79.
    78 Factory: Thai Denmark MilkFactory Procedure Product: UHT Milk Department: All Sub Department: QA Date: 17 December 2018 Revised date: Page 4 of 4 Distribution Conditions The product is distributed using unrefrigerated trucks with a temperature of >27o C Shelf Life The product has 80 days of shelf life after packing. Instructions to use The product can be consumed directly or used in cooking. Should be refrigerated after opening. Title Prepared by Controlled by Approved by Name Signature
  • 80.
    79 Appendix H1 Floor Diagramof Pasteurization plant Raw Milk storage Tank Thermization Pasteurization and storage tanks Homogenizer Packaging Area Cold Storage Office Raw Milk reception Contamination Point Quality Assurance Laboratory
  • 81.
    80 Appendix H2 Floor Planof UHT plant Raw Milk storage Tank Thermization Pasteurization tank Homogenizer Tank Sterilization and Aseptic filling PackagingAmbient StorageOffice Raw Milk reception Contamination Point