See discussions, stats, and author profiles for this publication at: https://www.researchgate.net/publication/330533644
HACCP Plan for Food Products (Apple Jam)
Presentation · January 2019
DOI: 10.13140/RG.2.2.16340.24961
CITATIONS
0
READS
579
1 author:
Some of the authors of this publication are also working on these related projects:
Optimization of ultrasound assisted extraction of starch from cassava View project
Development of Functional Sago (sabudana) using Cassava Based Dry Starch View project
Krishnakumar T.
ICAR-Central Tuber Crops Research Institute, Trivandrum, Kerala
40 PUBLICATIONS   55 CITATIONS   
SEE PROFILE
All content following this page was uploaded by Krishnakumar T. on 22 January 2019.
The user has requested enhancement of the downloaded file.
1
Essay on
HACCP Plan for Apple Jam
Submitted by
Krishnakumar Thulasimani
Course Module: Food Safety
2
LIST OF CONTENTS
S.No Contents Page No.
1. Abstract 1
2. Introduction 1
3. HACCP – general principles and steps 1
4. Elaboration of HACCP for apple jam 4
5. Traceability, validation, verification and documentation 6
6. Elaboration on microbial hazards- sources, proliferation, effect of microbes or
its toxin on final consumer
9
7. Monitoring and use of rapid methods 10
8. Conclusion 11
9. References 11
3
Abstract
Apple jam is a gelled product made by boiling crushed apples with sugar and water.
Production of such a ready-to-eat food which is usually not refrigerated requires that all food safety
risks are eliminated. The use of the HACCP system has thus been applied as food safety tool. These
both ensure production of safe products and compliance with basic regulations on food hygiene.
The major sources of contamination, and the possible pathogens and their toxins such as patulin
form moulds, Listeria monocytogenes and E. coli must be analysed and effective preventive
measures implemented.
Introduction
Several definitions for jam are available depending on who is doing the definition (i.e.
background of the person). From a legal standpoint, the EU directive on preserves (EC, 2001)
defines jam as '... a mixture, brought to a suitable gelled consistency, of sugars, the pulp and/or
purée of one or more kinds of fruit, and water... the quantity of pulp and/or purée used for the
manufacture of 1000g of finished product must not be less than 350g as a general rule.
In general however it is accepted that jam is produced by taking mashed or chopped fruit
pulp and boiling it with sugar and water. It is also a widely accepted notion that jams are from the
pulp and juice of one fruit, rather than a combination of several fruits. The traditional understanding
of jam was that of a self-preserved cooked mixture of fruit and sugar. The degree of preservation
related to the final water activity of the product but there are other factors affecting spoilage. These
include soluble solid content, pH and titratable acidity, as well as other unknown intrinsic indices
related to the fruit used (Broomfield, 2001). Commonly when the mixture reaches 105o
C, the acid
and pectin in the fruit react with the sugar forming the gel which sets on cooling.
Apple jam will thus be made of chopped apple fruit and apple purée and sugar. The use of
apple is advantageous because apple is on of the few non-citrus fruits known to have a high level of
natural pectin, thus the production can proceed without addition of commercial pectin. Its acid
levels are however low, but can be supplemented by natural screened lime juice. The use of the term
'organic' in food circles is gaining more grounds in this age as people become conscious of what
they eat. Organic has generally been used to refer to an ecological system that at its core relies on
health rich soil to produce strong plants that resist pests and disease; it generally prohibits the use of
pesticides, genetically modifies organisms (GMO), synthetic preservatives and
antibiotics/hormones. In the production of food products such as jam, there is ''... the restriction of
the use of food preservatives, of non-organic ingredients with mainly technological and sensory
4
functions and of micronutrients and processing aids, so that they are used to a minimum extent (EC,
2007). Also, processed foods are only allowed to be labelled organic if all or almost all the
ingredient of agricultural origin is organic. The hazard analysis and critical control point (HACCP)
system has over the years become one of choice as reliable way to ensure safety at all levels in the
food chain. Thus its implementation in the production of a ready-to-eat product such as apple jam
will be most appropriate.
HACCP- Principles and Steps
Since its initial use by the Pillsbury Company in the 1950's as part of the food safety efforts
in the NASA/ US military space program, HACCP has gradually proven to be the food safety tool
of choice in most food establishments. It has been recognised and approved for use in the food
industry by national and international bodies such as the NACMF of the US, WHO/FAO (Codex),
ICMSF, as well as several governments as the basis for legal framework on food safety. The EU
regulation 178/2002 (EC, 2002) requires entities in the food chain to have a safety system in place
based on HACCP. The ISO standard ISO 22000 on food safety is also largely built on the principles
of HACCP.
HACCP is an analytical tool that enables a food entity to implement and maintain a system
for ensuring food safety. It generally involves assessment of all steps in the particular
manufacturing process, while identifying those steps that have a major effect on the safety of the
food (Burrow, 2001). The identification of the eventual critical control points (CCP) along with
monitoring and control parameters is then the results of the analysis and culminates in the creation
of the safety system.
The HACCP system is based on a universally recognised set of seven principles that are used to
design a safety plan for the food. These principles:
1. Conduct hazard analysis
2. Determine CCP
3. Establish critical limits
4. Establish monitoring procedures
5. Establish corrective action procedures
6. Establish verification procedures
7. Establish record-keeping and documentation procedures
(Ali, 2004)
5
However the Codex Alimentarious Commission has created a logic sequence for the
implementation or application of HACCP. This sequence essentially adds 5 preceding steps to the
seven principles in the implementation phase. These steps are:
1. Assemble a HACCP team
2. Describe the food product that the HACCP plan will address
3. Identify the intended use of food product
4. Construct a flow diagram of the process that is used to produced the product
5. Conduct on-site verification of the process flow diagram
(Codex, 1997).
HACCP for Apple Jam Plant
In the light of the above, the paragraphs below will try to follow the codex logical sequence
to elaborate on a HACCP system for an apple jam production plant.
HACCP Team
A team of company personnel with a good knowledge of food safety management is
assembled. In some cases there may be the need to include a consulting expert in the initial process
but this person may not be a permanent member of the team. The team will typically include the
Quality Manager (team leader), Production Manager/Supervisor, a senior member of production
staff and the Maintenance Manager. The team is responsible for the planning, implementation and
general documentation of the HACCP system. Documentation of general management
responsibility and support for system should be clear and evident in the general quality manual of
the company as the quality policy. Management support is crucial for the success of such a program.
The Product (Apple Jam)
As explained in the introductory section, apple jam is a gelled ready-to-eat product. It may
be used as spread for bread and also as filling for other pastries and bakery products. When packed
in the normal glass containers, the product should have a shelf life of about 4 months prior to
opening. It has a total soluble solids content of about 66% (refractometer solids), pH of between 3.5
and 3.8, and water activity of 0.76-0.78. After opening the product ideally should be refrigerated at
5o
C although this may not be necessary. It is however important that the product is tightly closed at
all times.
6
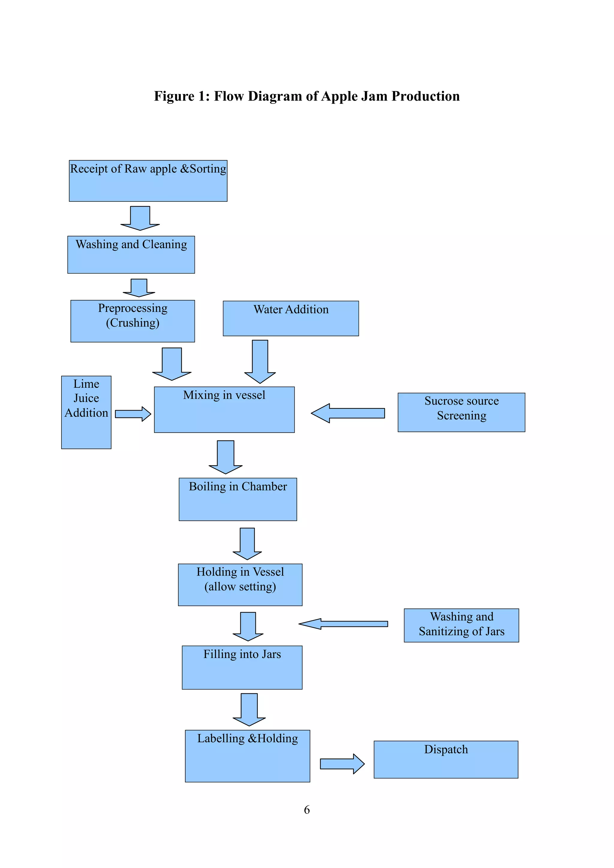
Figure 1: Flow Diagram of Apple Jam Production
Receipt of Raw apple &Sorting
Washing and Cleaning
Preprocessing
(Crushing)
Mixing in vessel
Water Addition
Sucrose source
Screening
Boiling in Chamber
Holding in Vessel
(allow setting)
Filling into Jars
Labelling &Holding
Dispatch
Lime
Juice
Addition
Washing and
Sanitizing of Jars
7
An on-site verification of the diagram is made by the HACCP team.
Prerequisite Program
It is generally accepted no HACCP plan can be effectively rolled out without a well established
HACCP prerequisite program in place. Prerequisite programs or good manufacturing practices
(GMP's) are programs that ensure general hygiene and sanitation in the plant. Prerequisite programs
may come under broad categories such as:
Chemical control
Equipment maintenance and sanitation
General sanitation and cleaning
Pest control
Personnel training on hygiene and related issues
Transportation: receiving, storage and shipping of material and products
Others.
Detailed manuals for the execution of all these functions should be available and strictly followed.
HACCP Plan Summary
Each of the steps involved in the production is analysed by the HACCP team and all
possible hazards identified. Hazards are further streamlined based on probability of occurrence and
consequence of customer exposure in the event of lost of control. Based on such a matrix and using
a typical CCP decision tree (Ali, 2004), the CCP's in the process are identified. Critical limits for
these CCP's were set for the identified possible hazards based on available scientific literature and
research information. Monitoring procedures are also elaborated to ensure that the parameters are
always within the set limits. Corrective action procedures are also clearly stipulated on how to
handle the production or product in event of limits being exceeded (non-conformity).
Table 2 below shows a summary of the above processes and the resulting basic HACCP plan.
Validation, Verification and Documentation
As part of the HACCP system, a documented procedure for validation of the effectiveness of
control measures and monitoring and measuring systems must be in place. Also internal audits by
qualified personnel of the HACCP team are done monthly to ascertain the implementation and
effectiveness of the system. Such audits are planned according to documented procedures and
schedules by management and the HACCP team. Records of such audits are submitted to
management for review and corresponding action.
8
Documentation of the entire system and the day to day activities done in implementation is very
important in a HACCP system. For instance at the top any document in the system is control box
showing the function and line of authority such as one below.
Table 1. A control box
THE COMPANY- (document type) Revision: x
(Document Tile) Date: xx/xx/xxxx
The Company- aaa-cc-x Authorized by:
Page x of z
9
Table 2: HACCP Plan Summary for Apple Jam Production
Step (CCP) Hazard Critical
Limits
(Parameters)
Control Measure Monitoring System
Method Frequency
Corrective
Action
Responsibility
(Authority)
Record
Receipt of
fresh apple and
sorting
Foreign bodies
and mould
from rotting
fruits.
Pesticides
residue
Presence of
mould
infestation in
apple lot.
Assessment of
lot (accept or
reject batch)
Supplier
assessment.
Certificate of
conformance
from suppliers
Visual
inspection
Presence of
signed
certificate from
supplier
Each batch
intake of
ingredients
Appropriate
action with
supplier (reject
lot)
Purchasing
Manager
PUX 1
Water Source
screening
Presence of
excess ions
(chlorine) and
off flavours.
High bacteria
count
pH level of 6
to 8 and
chloride level
of 250mg/lit
Sensory and on-
site kit test (for
chlorine)
Scheduled
Microbiological
analysis of water
samples
Tasting and
smelling.
Instant test kit
results
Daily Inform water
suppliers.
Regulate
chlorine
control system
(in-house)
Quality
assurance
officer
QAW1
10
Boiling of Jam
Mixture
Survival of
bacterial
spores, moulds
and toxins
Temperature
of 105o
C for
15 minutes
Measurement
and observation
of temperature
throughout
boiling
Temperature
measurement
Each batch Rework- reheat
over extended
period
Production
Supervisor
PDX 1
Holding of Jam Cross
contamination
by bacteria and
mould in air
Functioning
air pressure
system in
holding room.
Temperature
of 54o
C
Monitoring of
air pressure
control system
in holding room
Zoning of
holding room as
high rick zone
(using colour
such as red)
Measuring of
holding
temperature and
cooling rate.
Temperature
measurement.
Checking of
filter in air
system
Continuous per
batch
(temperature)
Daily (filters)
Rework
Hold affected
batch till
confirmation
by laboratory
analysis.
Production
Supervisor.
Quality
assurance
officer
PDH 2
QAH 2
Container
cleaning and
Cross
contamination
Negative
random ATP
Random ATP
swab of
Visual
inspection and
Twice per
batch.
Quarantine
suspected
Production
Supervisor
PDC 3
11
Filling
(packaging)
from the
containers.
Improper
sealing.
Cleaning agent
residue
swab of
containers.
Low cleaning
agent
concentration
in rinse water.
Pass random
sealing test
containers and
covers.
Periodic /batch
of cleaning
agent
concentration in
rinse water.
Sealing
efficiency test.
ATP kit swabs.
On-site rinse
water
concentration
measurement.
Sealing
efficiency test
product,
pending
laboratory
analysis
results.
Quality
assurance
officer
QAC 3
12
Elaboration on Microbiological Hazards and Prevention
Generally the important bacteria worthy of note in fruit products is Listeria monocytogenes
which is a common contaminant in the food processing plant, though the faecal coliform
Escherichia coli may also be important. Control of microbial hazards should thus include ensuring
that water supply is free from contamination and that hygiene and sanitation programs for premises
and staff are strictly implemented, as these may be routes for contamination (Beatie and Wade,
2001).
For the raw apple, the major food safety problem is that of mycotoxins produces by
contaminating mould such as Penicillium expansum. This fungus produces the blue mould rot with
the inherent toxin patulin. Patulin is also known to be produced similar moulds that grow on apple
jam in storage, especially when exposed in the home after initial opening (Lindroth et al, 1978,
Lindroth and Niskanen, 1978). The important spoilage organism for apple jam is the yeast
Zygosaccharomyces rouxii, but Toruluspora delbrueckii may also be found. These fungus cause
spoilage by fermenting the jam, with production of gas. The conditions thus created may invite
other pathogens such as lactic acid bacteria and others to invade the jam, causing further disease on
consumption.
Raw Materials
Especially with regards to organically produced apples for the jam, which are not treated
with fungicides, contamination by mould and the subsequent production of patulin is the major food
safety index. Care should be taken in the initial receipt step to ensure that the apple lot is in good
condition, free of rotting/rotten fruits as much possible. Any fruit observed not to be of sound
quality should be removed. Sorting should continue during the washing process. Re-use of water for
later washing should be avoided unless substantial treatment regimes have been applied. With good
storage conditions, the sugar should not be a source of worry with respect to pathogenic infection,
provided certification of conformance to GMP is received form supplier. Care should be taken to
avoid wetting and storage contamination. This could be due to the presence of such pests as ant,
cockroaches and rodents (rat and their droppings).
The water source is very important in the manufacturing environment as it is used in the pre-
processing steps, the cleaning and sanitation of the plant, as well as being a composite part of the
final product. Samples of the water should be taken periodically for laboratory analysis to ensure
bacteria counts are as low as possible. Positive result trends should be investigated and required
13
action taken. It will be advisable to pass water to be incorporated into the jam pass through a filter.
This filter must be checked frequently for efficiency and soundness. As a general rule (of thumb),
water used in the processing plant should be of drinking water quality.
Processing Equipment and Personnel (Hygiene).
Equipment used in the manufacture of jam and other preserves have been known to harbour
certain spoilage yeast unless thoroughly freed of sugar residues and then disinfected. The common
spoilage yeast of jam, Z. rouxii, may be enriched and carried from one production run to the next if
these ‘sugar-rich localities’ in the plant are not eliminated (Seiler, 1977). Apart from being the
growth substrate for yeast, these areas may also attract pests such as insects and rodents with the
pathogens they carry around.
Faecal contamination and the introduction of soil may bring bacteria such as E. coli,
Salmonella spp. and L. monocytogenes. The elimination of these bacteria is paramount in any food
production establishment. Important sources of such contamination include pests on the plant,
personnel clothing and footwear as well as improper general hygiene. The inclusion of an integrated
pest management program in the pre-requisite program is thus stressed here. The highest level of
plant and personal hygiene should be practised by personnel, who should be adequately educated on
the need for this and measures and the consequences of default. An important tool that may be used
to reduce the spread of contamination is zoning of the processing area. The creation of colour coded
higher levels/zones will thus be used in this plant. Personnel must also as a rule be made to wear
appropriate clothing including hair covering. Foot baths and other such facilities for hand washing
and other hygiene practices must be provided and sited at vantage points where their use is crucial
to prevent contamination.
Packaging and Storage (Including Storage at Home after Opening)
The temperature at which filling of the jam is done is important for both quality and safety
reasons. Filling at an elevated temperature ensures jam will set properly in the jar. However an
elevated temperature is also essential to create an environment that excludes air borne bacteria.
Sanitation of the glass jars and covers is to ensure removal of all possible contaminants as the jar
can be important in cross contamination of the product, especially from bacterial spores and some
moulds. Temperature of the washing water and the time of contact should be adequate to have
desired lethal effect on targeted microbes. If a washing trough is used, the water should be
14
frequently changed to avoid concentration of removed contaminants.
After packaging and labelling, handling and storage at less than 5o
C through shipping and
sale display (in supermarkets) should keep jam safe within stipulate shelf life. In the home however,
contamination may occur if precautions are not taken. Growth of moulds and the subsequent
production of patulin in the jam is likely if the jam is not covered properly after initial opening.
Contamination by faecal bacteria such as E.coli and Salmonella are possible if there is negligence in
handling.
Monitoring and Use of Rapid Methods
Monitoring is the scheduled measurement or observation of a CCP for compliance with the
target levels and the specified tolerance ranges established for each control measure. Both on-line
(time temperature) and off-line (soluble solid, pH) measurements are important indications of the
performance of the HACCP system. The use of rapid method that yield results fast enough to allow
decisions to be taken are evolving at a fast rate in the industry. For instance after a cleaning
exercise, the effectiveness of the cleaning may be required, before further processing on the surface.
Rapid test methods are available as ready-to-use kits, for instance ATP-bioluminscence.
These tests examine organic remains on a surface which poses an indirect risk for microbial growth.
ATP-bioluminscence detects ATP from microorganism and organic residues. (Vogel, 2007). These
tests expose results very quickly (within seconds or minutes) making it possible to carry out
corrective actions in response to poor test results, e.g. before production starts. They are sensitive,
safe, easy to use - no specialized knowledge or laboratory facilities are required - and a helpful tool
in monitoring the general hygiene. However, they are not a replacement for microbiological testing,
as they give no evidence of bacterial contamination. (Vogel, 2007)
Characteristics and Effects of Microbes and their Toxins
The mould P. expansum is known to cause extensive damage and loses in apples in countries
such as the US, Canada, France, Sweden and Germany. It produces the blue rot disease in the apple,
with dissightful blue, and brown colouration in advance stages. However even more damaging can
be the ailment caused by the mycotoxin, patulin which it produces. Patulin is generally stable in
acid solutions as low as pH 2, though unstable in alkali. Ingestion of patulin, also known in some
literature as clavacin, penicidin, or myocin C, may produce effects such as abdominal pains, dypsea,
restlessness, and even death, which is preceded by convulsions. Chronic effects may include
ulceration and other carcinogenic effects (Deshpande, 2002). The estimated lethal dose (LD50) for
15
patulin ranges from 25-46mg/kg body weight for oral ingestion to 5-15mg/kg body weight for
intraperitoneal administration. The World Health Organisation has suggested a tolerable weekly
intake of about 7ug/kg body weight (WHO, 1991).
Listeria is ubiquitous in nature, occurring in soil, vegetation and water (Coyle et al, 1984). It
can survive long periods in both soil and plant material. L. monocytogenes can grow in the pH
ranges of 4.3- 9.4 and up to 10% sodium chloride (ICMSF, 1996). It may survive pasteurization at
63o
C for 30 minutes. However exposure at above 72o
C for 15 seconds has been known to destroy it.
Hence in the apple jam, post cooking (105o
C for about 20 minutes) and post filling (54o
C)
contamination will offer more serious Listeria threat. Listerosis is a very serious and often fatal
infection affecting mostly the elderly and immunocompromised. Gastrointestinal illness is one
effect. Listerosis has been known to cause abortions, fatigue, encephalitis, abscesses and meningitis.
In humans, as few as 1000 ingested cells of the bacteria produce diarrhoea, mild fever and malaise
(FDA/CFSAN, 2003). Other faecal coliforms such as Salmonella and E. coli can also cause serious
conditions such as enteric fever which even may be life threatening. As few as 15 cells of
Salmonella for instance can cause illness (FDA/CFSAN, 2003).
Conclusion
The production of organic apple jam, especially on a commercial scale requires careful
planning to ensure that all the food safety issues of concern are adequately addressed. The use of a
well thought through HACCP plan can be a good way to ensure this desired level of food safety.
Apart from fulfilling basic legal requirement on food safety, this can also be used to ensure
customer confidence in the final product on the shelf.
16
References
1. Ali, I. 2004. Food Quality Assurance: Principles and Practices. CRC Press, UK.
2. Beatie, B. and Wade, N. 2001. Storage, Ripening and Handling of Fruits. In: Fruit
Processing: Nutrition, Products and Quality Management, 2ed. Eds. D. Arthely and P.R.
Ashurst. Aspen Publishers, Maryland, USA.
3. Broomfield, R.W. 2001. The Manufacture of Preserves, Flavourings and Dried Fruits. In:
Fruit Processing: Nutrition, Products and Quality Management, 2ed. Eds. D. Arthely and
P.R. Ashurst. Aspen Publishers, Maryland, USA.
4. Burrows, G. 2001. Quality Management System and Hazard Analysis Critical Control Point.
In: Fruit Processing: Nutrition, Products and Quality Management, 2ed. Eds. D. Arthely and
P.R. Ashurst. Aspen Publishers, Maryland, USA.
5. Codex, 1997. Recommended International Code of Practice, General Principles of Food
Hygiene. Codex Alimentarious Commission, Joint FAO/WHO Food Standards Program.
Rome.
6. Deshpande, S. 2002. Handbook of Food Toxicology. Marcel Dekker Incorporated, UK.
7. EC, 2004. Regulation (EC) No. 852/2004 of the European Parliament and the Council.
Official Journal of the European Union, Brussels.
8. EC, 2001. Council Directive 2001/113/EC. Official Journal of the European Communities,
Brussels.
9. EC, 2007. Council Regulation (EC) No. 834/2007. Official Journal of the European Union,
Brussels.
10. FDA/CFSAN, 2003. Food borne Pathogenic Microorganisms and Natural Toxins Handbook:
The 'Bad Bug Book'. Centre for Food Safety and Applied Nutrition / Food and Drug
Administration, Madison. Available online [4.01.2008] www.cfsan.fda.gov
11. ICMSF, 2006. 'Microorganisms in Food 5, Characteristics of Microbial Pathogens'.
International Commission on Microbiological Specifications for Food. Blackie Academic
and Professional, London, UK.
12. Lindroth, S. And Niskanen, O. 1978. Comparison of Potential Patulin Hazard in Home-
made and Commercial Apple Products. Journal of Science.
13. Seiler, E. 1977. Jam and Confectioneries. Baking Industries Journal. January Issue, Page 4.
14. Vogel, B.F. 2007. Methods for Control of Cleaning and Disinfection. Slides from Lectures in
Hygiene and Sanitation (11.10.2007), course no. 270054. The Faculty of Life Sciences,
17
University of Copenhagen.
15. WHO, 1991. Evaluation of Certain Food Additives and Contaminants. 37th
Report of the
Joint FAO/WHO Expert Committee on Food Additives. WHO Technical Report Series 806,
Geneva.
View publication statsView publication stats

Jam HACCP Plan

  • 1.
    See discussions, stats,and author profiles for this publication at: https://www.researchgate.net/publication/330533644 HACCP Plan for Food Products (Apple Jam) Presentation · January 2019 DOI: 10.13140/RG.2.2.16340.24961 CITATIONS 0 READS 579 1 author: Some of the authors of this publication are also working on these related projects: Optimization of ultrasound assisted extraction of starch from cassava View project Development of Functional Sago (sabudana) using Cassava Based Dry Starch View project Krishnakumar T. ICAR-Central Tuber Crops Research Institute, Trivandrum, Kerala 40 PUBLICATIONS   55 CITATIONS    SEE PROFILE All content following this page was uploaded by Krishnakumar T. on 22 January 2019. The user has requested enhancement of the downloaded file.
  • 2.
    1 Essay on HACCP Planfor Apple Jam Submitted by Krishnakumar Thulasimani Course Module: Food Safety
  • 3.
    2 LIST OF CONTENTS S.NoContents Page No. 1. Abstract 1 2. Introduction 1 3. HACCP – general principles and steps 1 4. Elaboration of HACCP for apple jam 4 5. Traceability, validation, verification and documentation 6 6. Elaboration on microbial hazards- sources, proliferation, effect of microbes or its toxin on final consumer 9 7. Monitoring and use of rapid methods 10 8. Conclusion 11 9. References 11
  • 4.
    3 Abstract Apple jam isa gelled product made by boiling crushed apples with sugar and water. Production of such a ready-to-eat food which is usually not refrigerated requires that all food safety risks are eliminated. The use of the HACCP system has thus been applied as food safety tool. These both ensure production of safe products and compliance with basic regulations on food hygiene. The major sources of contamination, and the possible pathogens and their toxins such as patulin form moulds, Listeria monocytogenes and E. coli must be analysed and effective preventive measures implemented. Introduction Several definitions for jam are available depending on who is doing the definition (i.e. background of the person). From a legal standpoint, the EU directive on preserves (EC, 2001) defines jam as '... a mixture, brought to a suitable gelled consistency, of sugars, the pulp and/or purée of one or more kinds of fruit, and water... the quantity of pulp and/or purée used for the manufacture of 1000g of finished product must not be less than 350g as a general rule. In general however it is accepted that jam is produced by taking mashed or chopped fruit pulp and boiling it with sugar and water. It is also a widely accepted notion that jams are from the pulp and juice of one fruit, rather than a combination of several fruits. The traditional understanding of jam was that of a self-preserved cooked mixture of fruit and sugar. The degree of preservation related to the final water activity of the product but there are other factors affecting spoilage. These include soluble solid content, pH and titratable acidity, as well as other unknown intrinsic indices related to the fruit used (Broomfield, 2001). Commonly when the mixture reaches 105o C, the acid and pectin in the fruit react with the sugar forming the gel which sets on cooling. Apple jam will thus be made of chopped apple fruit and apple purée and sugar. The use of apple is advantageous because apple is on of the few non-citrus fruits known to have a high level of natural pectin, thus the production can proceed without addition of commercial pectin. Its acid levels are however low, but can be supplemented by natural screened lime juice. The use of the term 'organic' in food circles is gaining more grounds in this age as people become conscious of what they eat. Organic has generally been used to refer to an ecological system that at its core relies on health rich soil to produce strong plants that resist pests and disease; it generally prohibits the use of pesticides, genetically modifies organisms (GMO), synthetic preservatives and antibiotics/hormones. In the production of food products such as jam, there is ''... the restriction of the use of food preservatives, of non-organic ingredients with mainly technological and sensory
  • 5.
    4 functions and ofmicronutrients and processing aids, so that they are used to a minimum extent (EC, 2007). Also, processed foods are only allowed to be labelled organic if all or almost all the ingredient of agricultural origin is organic. The hazard analysis and critical control point (HACCP) system has over the years become one of choice as reliable way to ensure safety at all levels in the food chain. Thus its implementation in the production of a ready-to-eat product such as apple jam will be most appropriate. HACCP- Principles and Steps Since its initial use by the Pillsbury Company in the 1950's as part of the food safety efforts in the NASA/ US military space program, HACCP has gradually proven to be the food safety tool of choice in most food establishments. It has been recognised and approved for use in the food industry by national and international bodies such as the NACMF of the US, WHO/FAO (Codex), ICMSF, as well as several governments as the basis for legal framework on food safety. The EU regulation 178/2002 (EC, 2002) requires entities in the food chain to have a safety system in place based on HACCP. The ISO standard ISO 22000 on food safety is also largely built on the principles of HACCP. HACCP is an analytical tool that enables a food entity to implement and maintain a system for ensuring food safety. It generally involves assessment of all steps in the particular manufacturing process, while identifying those steps that have a major effect on the safety of the food (Burrow, 2001). The identification of the eventual critical control points (CCP) along with monitoring and control parameters is then the results of the analysis and culminates in the creation of the safety system. The HACCP system is based on a universally recognised set of seven principles that are used to design a safety plan for the food. These principles: 1. Conduct hazard analysis 2. Determine CCP 3. Establish critical limits 4. Establish monitoring procedures 5. Establish corrective action procedures 6. Establish verification procedures 7. Establish record-keeping and documentation procedures (Ali, 2004)
  • 6.
    5 However the CodexAlimentarious Commission has created a logic sequence for the implementation or application of HACCP. This sequence essentially adds 5 preceding steps to the seven principles in the implementation phase. These steps are: 1. Assemble a HACCP team 2. Describe the food product that the HACCP plan will address 3. Identify the intended use of food product 4. Construct a flow diagram of the process that is used to produced the product 5. Conduct on-site verification of the process flow diagram (Codex, 1997). HACCP for Apple Jam Plant In the light of the above, the paragraphs below will try to follow the codex logical sequence to elaborate on a HACCP system for an apple jam production plant. HACCP Team A team of company personnel with a good knowledge of food safety management is assembled. In some cases there may be the need to include a consulting expert in the initial process but this person may not be a permanent member of the team. The team will typically include the Quality Manager (team leader), Production Manager/Supervisor, a senior member of production staff and the Maintenance Manager. The team is responsible for the planning, implementation and general documentation of the HACCP system. Documentation of general management responsibility and support for system should be clear and evident in the general quality manual of the company as the quality policy. Management support is crucial for the success of such a program. The Product (Apple Jam) As explained in the introductory section, apple jam is a gelled ready-to-eat product. It may be used as spread for bread and also as filling for other pastries and bakery products. When packed in the normal glass containers, the product should have a shelf life of about 4 months prior to opening. It has a total soluble solids content of about 66% (refractometer solids), pH of between 3.5 and 3.8, and water activity of 0.76-0.78. After opening the product ideally should be refrigerated at 5o C although this may not be necessary. It is however important that the product is tightly closed at all times.
  • 7.
    6 Figure 1: FlowDiagram of Apple Jam Production Receipt of Raw apple &Sorting Washing and Cleaning Preprocessing (Crushing) Mixing in vessel Water Addition Sucrose source Screening Boiling in Chamber Holding in Vessel (allow setting) Filling into Jars Labelling &Holding Dispatch Lime Juice Addition Washing and Sanitizing of Jars
  • 8.
    7 An on-site verificationof the diagram is made by the HACCP team. Prerequisite Program It is generally accepted no HACCP plan can be effectively rolled out without a well established HACCP prerequisite program in place. Prerequisite programs or good manufacturing practices (GMP's) are programs that ensure general hygiene and sanitation in the plant. Prerequisite programs may come under broad categories such as: Chemical control Equipment maintenance and sanitation General sanitation and cleaning Pest control Personnel training on hygiene and related issues Transportation: receiving, storage and shipping of material and products Others. Detailed manuals for the execution of all these functions should be available and strictly followed. HACCP Plan Summary Each of the steps involved in the production is analysed by the HACCP team and all possible hazards identified. Hazards are further streamlined based on probability of occurrence and consequence of customer exposure in the event of lost of control. Based on such a matrix and using a typical CCP decision tree (Ali, 2004), the CCP's in the process are identified. Critical limits for these CCP's were set for the identified possible hazards based on available scientific literature and research information. Monitoring procedures are also elaborated to ensure that the parameters are always within the set limits. Corrective action procedures are also clearly stipulated on how to handle the production or product in event of limits being exceeded (non-conformity). Table 2 below shows a summary of the above processes and the resulting basic HACCP plan. Validation, Verification and Documentation As part of the HACCP system, a documented procedure for validation of the effectiveness of control measures and monitoring and measuring systems must be in place. Also internal audits by qualified personnel of the HACCP team are done monthly to ascertain the implementation and effectiveness of the system. Such audits are planned according to documented procedures and schedules by management and the HACCP team. Records of such audits are submitted to management for review and corresponding action.
  • 9.
    8 Documentation of theentire system and the day to day activities done in implementation is very important in a HACCP system. For instance at the top any document in the system is control box showing the function and line of authority such as one below. Table 1. A control box THE COMPANY- (document type) Revision: x (Document Tile) Date: xx/xx/xxxx The Company- aaa-cc-x Authorized by: Page x of z
  • 10.
    9 Table 2: HACCPPlan Summary for Apple Jam Production Step (CCP) Hazard Critical Limits (Parameters) Control Measure Monitoring System Method Frequency Corrective Action Responsibility (Authority) Record Receipt of fresh apple and sorting Foreign bodies and mould from rotting fruits. Pesticides residue Presence of mould infestation in apple lot. Assessment of lot (accept or reject batch) Supplier assessment. Certificate of conformance from suppliers Visual inspection Presence of signed certificate from supplier Each batch intake of ingredients Appropriate action with supplier (reject lot) Purchasing Manager PUX 1 Water Source screening Presence of excess ions (chlorine) and off flavours. High bacteria count pH level of 6 to 8 and chloride level of 250mg/lit Sensory and on- site kit test (for chlorine) Scheduled Microbiological analysis of water samples Tasting and smelling. Instant test kit results Daily Inform water suppliers. Regulate chlorine control system (in-house) Quality assurance officer QAW1
  • 11.
    10 Boiling of Jam Mixture Survivalof bacterial spores, moulds and toxins Temperature of 105o C for 15 minutes Measurement and observation of temperature throughout boiling Temperature measurement Each batch Rework- reheat over extended period Production Supervisor PDX 1 Holding of Jam Cross contamination by bacteria and mould in air Functioning air pressure system in holding room. Temperature of 54o C Monitoring of air pressure control system in holding room Zoning of holding room as high rick zone (using colour such as red) Measuring of holding temperature and cooling rate. Temperature measurement. Checking of filter in air system Continuous per batch (temperature) Daily (filters) Rework Hold affected batch till confirmation by laboratory analysis. Production Supervisor. Quality assurance officer PDH 2 QAH 2 Container cleaning and Cross contamination Negative random ATP Random ATP swab of Visual inspection and Twice per batch. Quarantine suspected Production Supervisor PDC 3
  • 12.
    11 Filling (packaging) from the containers. Improper sealing. Cleaning agent residue swabof containers. Low cleaning agent concentration in rinse water. Pass random sealing test containers and covers. Periodic /batch of cleaning agent concentration in rinse water. Sealing efficiency test. ATP kit swabs. On-site rinse water concentration measurement. Sealing efficiency test product, pending laboratory analysis results. Quality assurance officer QAC 3
  • 13.
    12 Elaboration on MicrobiologicalHazards and Prevention Generally the important bacteria worthy of note in fruit products is Listeria monocytogenes which is a common contaminant in the food processing plant, though the faecal coliform Escherichia coli may also be important. Control of microbial hazards should thus include ensuring that water supply is free from contamination and that hygiene and sanitation programs for premises and staff are strictly implemented, as these may be routes for contamination (Beatie and Wade, 2001). For the raw apple, the major food safety problem is that of mycotoxins produces by contaminating mould such as Penicillium expansum. This fungus produces the blue mould rot with the inherent toxin patulin. Patulin is also known to be produced similar moulds that grow on apple jam in storage, especially when exposed in the home after initial opening (Lindroth et al, 1978, Lindroth and Niskanen, 1978). The important spoilage organism for apple jam is the yeast Zygosaccharomyces rouxii, but Toruluspora delbrueckii may also be found. These fungus cause spoilage by fermenting the jam, with production of gas. The conditions thus created may invite other pathogens such as lactic acid bacteria and others to invade the jam, causing further disease on consumption. Raw Materials Especially with regards to organically produced apples for the jam, which are not treated with fungicides, contamination by mould and the subsequent production of patulin is the major food safety index. Care should be taken in the initial receipt step to ensure that the apple lot is in good condition, free of rotting/rotten fruits as much possible. Any fruit observed not to be of sound quality should be removed. Sorting should continue during the washing process. Re-use of water for later washing should be avoided unless substantial treatment regimes have been applied. With good storage conditions, the sugar should not be a source of worry with respect to pathogenic infection, provided certification of conformance to GMP is received form supplier. Care should be taken to avoid wetting and storage contamination. This could be due to the presence of such pests as ant, cockroaches and rodents (rat and their droppings). The water source is very important in the manufacturing environment as it is used in the pre- processing steps, the cleaning and sanitation of the plant, as well as being a composite part of the final product. Samples of the water should be taken periodically for laboratory analysis to ensure bacteria counts are as low as possible. Positive result trends should be investigated and required
  • 14.
    13 action taken. Itwill be advisable to pass water to be incorporated into the jam pass through a filter. This filter must be checked frequently for efficiency and soundness. As a general rule (of thumb), water used in the processing plant should be of drinking water quality. Processing Equipment and Personnel (Hygiene). Equipment used in the manufacture of jam and other preserves have been known to harbour certain spoilage yeast unless thoroughly freed of sugar residues and then disinfected. The common spoilage yeast of jam, Z. rouxii, may be enriched and carried from one production run to the next if these ‘sugar-rich localities’ in the plant are not eliminated (Seiler, 1977). Apart from being the growth substrate for yeast, these areas may also attract pests such as insects and rodents with the pathogens they carry around. Faecal contamination and the introduction of soil may bring bacteria such as E. coli, Salmonella spp. and L. monocytogenes. The elimination of these bacteria is paramount in any food production establishment. Important sources of such contamination include pests on the plant, personnel clothing and footwear as well as improper general hygiene. The inclusion of an integrated pest management program in the pre-requisite program is thus stressed here. The highest level of plant and personal hygiene should be practised by personnel, who should be adequately educated on the need for this and measures and the consequences of default. An important tool that may be used to reduce the spread of contamination is zoning of the processing area. The creation of colour coded higher levels/zones will thus be used in this plant. Personnel must also as a rule be made to wear appropriate clothing including hair covering. Foot baths and other such facilities for hand washing and other hygiene practices must be provided and sited at vantage points where their use is crucial to prevent contamination. Packaging and Storage (Including Storage at Home after Opening) The temperature at which filling of the jam is done is important for both quality and safety reasons. Filling at an elevated temperature ensures jam will set properly in the jar. However an elevated temperature is also essential to create an environment that excludes air borne bacteria. Sanitation of the glass jars and covers is to ensure removal of all possible contaminants as the jar can be important in cross contamination of the product, especially from bacterial spores and some moulds. Temperature of the washing water and the time of contact should be adequate to have desired lethal effect on targeted microbes. If a washing trough is used, the water should be
  • 15.
    14 frequently changed toavoid concentration of removed contaminants. After packaging and labelling, handling and storage at less than 5o C through shipping and sale display (in supermarkets) should keep jam safe within stipulate shelf life. In the home however, contamination may occur if precautions are not taken. Growth of moulds and the subsequent production of patulin in the jam is likely if the jam is not covered properly after initial opening. Contamination by faecal bacteria such as E.coli and Salmonella are possible if there is negligence in handling. Monitoring and Use of Rapid Methods Monitoring is the scheduled measurement or observation of a CCP for compliance with the target levels and the specified tolerance ranges established for each control measure. Both on-line (time temperature) and off-line (soluble solid, pH) measurements are important indications of the performance of the HACCP system. The use of rapid method that yield results fast enough to allow decisions to be taken are evolving at a fast rate in the industry. For instance after a cleaning exercise, the effectiveness of the cleaning may be required, before further processing on the surface. Rapid test methods are available as ready-to-use kits, for instance ATP-bioluminscence. These tests examine organic remains on a surface which poses an indirect risk for microbial growth. ATP-bioluminscence detects ATP from microorganism and organic residues. (Vogel, 2007). These tests expose results very quickly (within seconds or minutes) making it possible to carry out corrective actions in response to poor test results, e.g. before production starts. They are sensitive, safe, easy to use - no specialized knowledge or laboratory facilities are required - and a helpful tool in monitoring the general hygiene. However, they are not a replacement for microbiological testing, as they give no evidence of bacterial contamination. (Vogel, 2007) Characteristics and Effects of Microbes and their Toxins The mould P. expansum is known to cause extensive damage and loses in apples in countries such as the US, Canada, France, Sweden and Germany. It produces the blue rot disease in the apple, with dissightful blue, and brown colouration in advance stages. However even more damaging can be the ailment caused by the mycotoxin, patulin which it produces. Patulin is generally stable in acid solutions as low as pH 2, though unstable in alkali. Ingestion of patulin, also known in some literature as clavacin, penicidin, or myocin C, may produce effects such as abdominal pains, dypsea, restlessness, and even death, which is preceded by convulsions. Chronic effects may include ulceration and other carcinogenic effects (Deshpande, 2002). The estimated lethal dose (LD50) for
  • 16.
    15 patulin ranges from25-46mg/kg body weight for oral ingestion to 5-15mg/kg body weight for intraperitoneal administration. The World Health Organisation has suggested a tolerable weekly intake of about 7ug/kg body weight (WHO, 1991). Listeria is ubiquitous in nature, occurring in soil, vegetation and water (Coyle et al, 1984). It can survive long periods in both soil and plant material. L. monocytogenes can grow in the pH ranges of 4.3- 9.4 and up to 10% sodium chloride (ICMSF, 1996). It may survive pasteurization at 63o C for 30 minutes. However exposure at above 72o C for 15 seconds has been known to destroy it. Hence in the apple jam, post cooking (105o C for about 20 minutes) and post filling (54o C) contamination will offer more serious Listeria threat. Listerosis is a very serious and often fatal infection affecting mostly the elderly and immunocompromised. Gastrointestinal illness is one effect. Listerosis has been known to cause abortions, fatigue, encephalitis, abscesses and meningitis. In humans, as few as 1000 ingested cells of the bacteria produce diarrhoea, mild fever and malaise (FDA/CFSAN, 2003). Other faecal coliforms such as Salmonella and E. coli can also cause serious conditions such as enteric fever which even may be life threatening. As few as 15 cells of Salmonella for instance can cause illness (FDA/CFSAN, 2003). Conclusion The production of organic apple jam, especially on a commercial scale requires careful planning to ensure that all the food safety issues of concern are adequately addressed. The use of a well thought through HACCP plan can be a good way to ensure this desired level of food safety. Apart from fulfilling basic legal requirement on food safety, this can also be used to ensure customer confidence in the final product on the shelf.
  • 17.
    16 References 1. Ali, I.2004. Food Quality Assurance: Principles and Practices. CRC Press, UK. 2. Beatie, B. and Wade, N. 2001. Storage, Ripening and Handling of Fruits. In: Fruit Processing: Nutrition, Products and Quality Management, 2ed. Eds. D. Arthely and P.R. Ashurst. Aspen Publishers, Maryland, USA. 3. Broomfield, R.W. 2001. The Manufacture of Preserves, Flavourings and Dried Fruits. In: Fruit Processing: Nutrition, Products and Quality Management, 2ed. Eds. D. Arthely and P.R. Ashurst. Aspen Publishers, Maryland, USA. 4. Burrows, G. 2001. Quality Management System and Hazard Analysis Critical Control Point. In: Fruit Processing: Nutrition, Products and Quality Management, 2ed. Eds. D. Arthely and P.R. Ashurst. Aspen Publishers, Maryland, USA. 5. Codex, 1997. Recommended International Code of Practice, General Principles of Food Hygiene. Codex Alimentarious Commission, Joint FAO/WHO Food Standards Program. Rome. 6. Deshpande, S. 2002. Handbook of Food Toxicology. Marcel Dekker Incorporated, UK. 7. EC, 2004. Regulation (EC) No. 852/2004 of the European Parliament and the Council. Official Journal of the European Union, Brussels. 8. EC, 2001. Council Directive 2001/113/EC. Official Journal of the European Communities, Brussels. 9. EC, 2007. Council Regulation (EC) No. 834/2007. Official Journal of the European Union, Brussels. 10. FDA/CFSAN, 2003. Food borne Pathogenic Microorganisms and Natural Toxins Handbook: The 'Bad Bug Book'. Centre for Food Safety and Applied Nutrition / Food and Drug Administration, Madison. Available online [4.01.2008] www.cfsan.fda.gov 11. ICMSF, 2006. 'Microorganisms in Food 5, Characteristics of Microbial Pathogens'. International Commission on Microbiological Specifications for Food. Blackie Academic and Professional, London, UK. 12. Lindroth, S. And Niskanen, O. 1978. Comparison of Potential Patulin Hazard in Home- made and Commercial Apple Products. Journal of Science. 13. Seiler, E. 1977. Jam and Confectioneries. Baking Industries Journal. January Issue, Page 4. 14. Vogel, B.F. 2007. Methods for Control of Cleaning and Disinfection. Slides from Lectures in Hygiene and Sanitation (11.10.2007), course no. 270054. The Faculty of Life Sciences,
  • 18.
    17 University of Copenhagen. 15.WHO, 1991. Evaluation of Certain Food Additives and Contaminants. 37th Report of the Joint FAO/WHO Expert Committee on Food Additives. WHO Technical Report Series 806, Geneva. View publication statsView publication stats