LIDAR BASED OBSTACLE
DETECTION WITH
DYNAMIC THRESHOLDING
Master’s EMM/Mechatronics – Embedded Project
Presented By:
• Tejashree Bhosale (31637)
• Akash Satamkar (31672)
• Krupali Rana (31668)
Outline
 Introduction
 Problem Definition
 Goals
 Block Diagram
 Hardware Analysis
 Design Ergonomics
 Actual Design Model
 Software Analysis
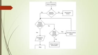
 Flowchart
 Simulations and Results
 Conclusion
 Enhancements and Future scope
 Reference
Introduction
 If the obstacle is detected in field of view of Lidar Sensor, then depending on the
steering angle and speed of the vehicle, emergency break assistance or
deceleration of vehicle is performed.
 Emergency and warning distance thresholds vary with speed and steering angle of
the vehicle.
 This prototype can further be integrated to Autonomous RC Model Car to
implement obstacle detection and emergency break assistance system.
Problem Definition
 Main purpose - To implement obstacle detection mechanism with emergency
break assistance system in order to avoid accidents due to human errors.
 The implementation should be easily integrable for high scale projects like
Autonomous RC Model Car.
Goals
 To detect obstacles in field of view.
 Field of view should change based on direction and steering angle.
 To the process of determining emergency and warning distance threshold based
on speed of the vehicle.
 Speed should decrease as vehicle moves towards the obstacle.
 emergency break should be applied.
Block Diagram
Hardware Analysis
 Neato LIDAR xv_11
 Raspberry Pi 3 Model B+
 Arduino NANO
 LN293D H-Bridge Motor driver IC
 DC motor
 Batteries and Power Bank
 RC model car chassis
Components
Design Ergonomics
 LIDAR mounting position
 Weight balancing on RC model car chassis
 Portable batteries for independent system
Challenges :
Actual Design Model
Fig 1. - Side view of actual implemented model
Fig 2. - Top view of actual implemented model
Software Analysis
 Why ROS … ?
ROS is light and takes less space on system
ROS packages can be managed by different authors on GIT repositories
Easy to integrate
 Why Python?
Interpreted Language
ROS Python API available
Compact code and user friendly
Flowchart
Threshold determination
 Emegency Threshold = (speed * speed)/(850 * friction_factor)
 Warning Threshold = Emegency Threshold + 1.2
 Reference:
https://korkortonline.se/en/theory/reaction-braking-stopping/
Case 1: Vehicle does not detect obstacle or vehicle is far
beyond warning threshold
Simulations and Results
Case 2: Vehicle detects obstacle and crosses warning
distance
Case 3: Vehicle detects obstacle and moves towards obstacle
nearer than emergency breaking distance
Enhancements and Future scope
 Integration with ADAS model
 Weight Reduction on RC car
References
 http://www.tobias-weis.de/neato-xv-laser-scanner-lidar/
 http://wiki.ros.org/xv_11_laser_driver/Tutorials/Running%20the%20XV-11%20Node
 https://scratchrobotics.com/2018/04/25/hacking-xv-11-lidar/
 https://www.youtube.com/watch?time_continue=34&v=6R3rVeY3Sgc
 https://www.engineersgarage.com/electronic-components/l293d-motor-driver-ic
Thank you for listening……
Any Questions ?

Embedded ppt

  • 1.
    LIDAR BASED OBSTACLE DETECTIONWITH DYNAMIC THRESHOLDING Master’s EMM/Mechatronics – Embedded Project Presented By: • Tejashree Bhosale (31637) • Akash Satamkar (31672) • Krupali Rana (31668)
  • 2.
    Outline  Introduction  ProblemDefinition  Goals  Block Diagram  Hardware Analysis  Design Ergonomics  Actual Design Model  Software Analysis  Flowchart  Simulations and Results  Conclusion  Enhancements and Future scope  Reference
  • 3.
    Introduction  If theobstacle is detected in field of view of Lidar Sensor, then depending on the steering angle and speed of the vehicle, emergency break assistance or deceleration of vehicle is performed.  Emergency and warning distance thresholds vary with speed and steering angle of the vehicle.  This prototype can further be integrated to Autonomous RC Model Car to implement obstacle detection and emergency break assistance system.
  • 4.
    Problem Definition  Mainpurpose - To implement obstacle detection mechanism with emergency break assistance system in order to avoid accidents due to human errors.  The implementation should be easily integrable for high scale projects like Autonomous RC Model Car.
  • 5.
    Goals  To detectobstacles in field of view.  Field of view should change based on direction and steering angle.  To the process of determining emergency and warning distance threshold based on speed of the vehicle.  Speed should decrease as vehicle moves towards the obstacle.  emergency break should be applied.
  • 6.
  • 7.
    Hardware Analysis  NeatoLIDAR xv_11  Raspberry Pi 3 Model B+  Arduino NANO  LN293D H-Bridge Motor driver IC  DC motor  Batteries and Power Bank  RC model car chassis Components
  • 8.
    Design Ergonomics  LIDARmounting position  Weight balancing on RC model car chassis  Portable batteries for independent system Challenges :
  • 9.
    Actual Design Model Fig1. - Side view of actual implemented model Fig 2. - Top view of actual implemented model
  • 10.
    Software Analysis  WhyROS … ? ROS is light and takes less space on system ROS packages can be managed by different authors on GIT repositories Easy to integrate  Why Python? Interpreted Language ROS Python API available Compact code and user friendly
  • 11.
  • 13.
    Threshold determination  EmegencyThreshold = (speed * speed)/(850 * friction_factor)  Warning Threshold = Emegency Threshold + 1.2  Reference: https://korkortonline.se/en/theory/reaction-braking-stopping/
  • 14.
    Case 1: Vehicledoes not detect obstacle or vehicle is far beyond warning threshold Simulations and Results
  • 15.
    Case 2: Vehicledetects obstacle and crosses warning distance
  • 16.
    Case 3: Vehicledetects obstacle and moves towards obstacle nearer than emergency breaking distance
  • 17.
    Enhancements and Futurescope  Integration with ADAS model  Weight Reduction on RC car
  • 18.
    References  http://www.tobias-weis.de/neato-xv-laser-scanner-lidar/  http://wiki.ros.org/xv_11_laser_driver/Tutorials/Running%20the%20XV-11%20Node https://scratchrobotics.com/2018/04/25/hacking-xv-11-lidar/  https://www.youtube.com/watch?time_continue=34&v=6R3rVeY3Sgc  https://www.engineersgarage.com/electronic-components/l293d-motor-driver-ic
  • 19.
    Thank you forlistening…… Any Questions ?