KD. 6
Manajemen
Oleh:
Dewi Sawitri (06)
Mona Febriani (15)
Titah Rahayu P. (26)
Yogo Arif P. (28)
Agusta Rendy (31)
1. Konsep Manajemen
 Definisi Manajemen :
Proses merencanakan,
mengorganisasikan, memimpin, dan
mengawasi pekerjaan anggota
organisasi dan menggunakan semua
sumber daya organisasi untuk
mencapai sasaran organisasi yang
sudah ditentukan.
 Pentingnya manajemen
Untuk mengatur keuangan, waktu,
kegiatan atau yang lainnya di masa
lalu, masa sekarang, dan masa depan.
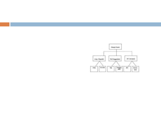
 Tingkat Manajemen
Top
Management
Middle
Management
First Line
Management
2. KEAHLIAN MANAJERIAL
 Keahlian Teknis (Technical Skill)
 Keahlian Interpersonal (Interpersonal Skill)
 Keahlian Konseptual (Conceptual Skill)
 Keahlian Tambahan:
 1. Keahlian Diagnosis.
 2. Keahlian Komunikasi.
 3. Keahlian Manajemen Waktu.
 4. Keahlian Pengambilan Keputusan.
 Efektivitas berarti kemampuan untuk
menentukan tujuan yang memadai atau
‘’melakukan sesuatu dengan tepat’’.
 Efisiensi berarti kemampuan untuk
meminimalkan penggunaan sumber daya
dalam mencapai tujuan organisasi atau
‘’melakukan sesuatu dengan tepat’’.
4. DAFTAR PRIORITAS
 Diperlukan untuk mengatur kegiatan-kegiatan yang
akan dilakukan.
 Dapat meningkatkan efektifitas dan efesiensi suatu
pekerjaan.
 Dapat mengurangi bahkan menghilangkan kegiatan
yang hanya membuang waktu atau kurang
bermanfaat.
CONTOH DAFTAR PRIORITAS
Paling Penting Kurang Penting Tidak Penting
Ibadah Bermain HP Galau
Belajar/Mengerjakan
Tugas
Menonton TV Melamun
Belajar tambahan/Les Bermain laptop Kangen Pacar
Olahraga Menonton film Bersepedah tanpa
arah
Istirahat Jalan-jalan Online yang
berlebihan
 Pembagian Kerja
 Wewenang &
Tanggungjawab
 Disiplin
 Kesatuan Perintah
 Kesatuan Pengarahan
 Mengutamakan
kepentingan organisasi
 Penggajian pegawai
 Pemusatan
 Hirarki
 Ketertiban
 Keadilan&Kejujuran
 Stabilitas
 Prakarsa
 Semangat Korps
5. Prinsip Manajemen
6. FUNGSI MANAJEMEN
 Menurut George R Terry (1990):
1. Planning (Perencanaan)
2. Organizing (Pengorganisasian)
3. Actuating (Pelaksanaan)
4. Controlling (Pengawasan)
Ekonomi manajemen
Ekonomi manajemen
Ekonomi manajemen
Ekonomi manajemen

Ekonomi manajemen

  • 1.
    KD. 6 Manajemen Oleh: Dewi Sawitri(06) Mona Febriani (15) Titah Rahayu P. (26) Yogo Arif P. (28) Agusta Rendy (31)
  • 2.
    1. Konsep Manajemen Definisi Manajemen : Proses merencanakan, mengorganisasikan, memimpin, dan mengawasi pekerjaan anggota organisasi dan menggunakan semua sumber daya organisasi untuk mencapai sasaran organisasi yang sudah ditentukan.
  • 3.
     Pentingnya manajemen Untukmengatur keuangan, waktu, kegiatan atau yang lainnya di masa lalu, masa sekarang, dan masa depan.
  • 4.
  • 5.
    2. KEAHLIAN MANAJERIAL Keahlian Teknis (Technical Skill)  Keahlian Interpersonal (Interpersonal Skill)  Keahlian Konseptual (Conceptual Skill)
  • 6.
     Keahlian Tambahan: 1. Keahlian Diagnosis.  2. Keahlian Komunikasi.  3. Keahlian Manajemen Waktu.  4. Keahlian Pengambilan Keputusan.
  • 7.
     Efektivitas berartikemampuan untuk menentukan tujuan yang memadai atau ‘’melakukan sesuatu dengan tepat’’.  Efisiensi berarti kemampuan untuk meminimalkan penggunaan sumber daya dalam mencapai tujuan organisasi atau ‘’melakukan sesuatu dengan tepat’’.
  • 8.
    4. DAFTAR PRIORITAS Diperlukan untuk mengatur kegiatan-kegiatan yang akan dilakukan.  Dapat meningkatkan efektifitas dan efesiensi suatu pekerjaan.  Dapat mengurangi bahkan menghilangkan kegiatan yang hanya membuang waktu atau kurang bermanfaat.
  • 9.
    CONTOH DAFTAR PRIORITAS PalingPenting Kurang Penting Tidak Penting Ibadah Bermain HP Galau Belajar/Mengerjakan Tugas Menonton TV Melamun Belajar tambahan/Les Bermain laptop Kangen Pacar Olahraga Menonton film Bersepedah tanpa arah Istirahat Jalan-jalan Online yang berlebihan
  • 10.
     Pembagian Kerja Wewenang & Tanggungjawab  Disiplin  Kesatuan Perintah  Kesatuan Pengarahan  Mengutamakan kepentingan organisasi  Penggajian pegawai  Pemusatan  Hirarki  Ketertiban  Keadilan&Kejujuran  Stabilitas  Prakarsa  Semangat Korps 5. Prinsip Manajemen
  • 11.
    6. FUNGSI MANAJEMEN Menurut George R Terry (1990): 1. Planning (Perencanaan) 2. Organizing (Pengorganisasian) 3. Actuating (Pelaksanaan) 4. Controlling (Pengawasan)