Drugs Acting
on
Peripheral Nervous System
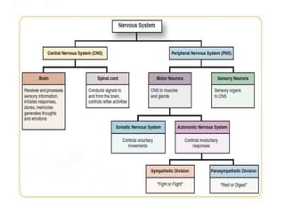
AUTONOMIC NERVOUS SYSTEM
• SYMPATHETIC
– Fight or Flight
• PARASYMPATHETIC
– Rest and Digest
Somatic Vs Autonomic
Somatic Autonomic
1. Organ supplied Skeletal Muscle All other organs
2. Distal most synapse Within CNS Outside CNS in ganglia
3. Nerve fibres Myelinated Preganglionic – Myelinated
Postganglionic – Non-myelinated
4. Peripheral plexus
formation
Absent Present
5. Efferent
Transmitter
Acetylcholine Acetylcholine and Noradrenaline
SNS VS PNS
 Sympathetic
1. Thoracolumbar
2. Short preganglionic and long
post ganglionic neurons.
3. Sympathetic axons – highly
branched , Influences many
organs
4. Location of Ganglia: Close to the
spinal cord
 Parasympathetic
1. Craniosacral
2. Long preganglionic and short
postganglionic fibers
3. Parasympathetic axons – few
branches , Localized effect.
4. Location of ganglia: In the visceral
effector organs
SNS VS PNS cont’d…
• Neurotransmitter released by preganglionic axons
– Acetylcholine for both branches (cholinergic)
• Neurotransmitter released by postganglionic axons
– Sympathetic – most release norepinephrine (adrenergic).
– Parasympathetic – release acetylcholine .
Introduction
• Drugs affecting the autonomic nervous system are divided
into two groups according to the type of neuron involved in
their mechanism of action:
1. The cholinergic drugs: act on receptors that are activated by
acetylcholine.
2. The adrenergic drugs: act on receptors that are stimulated by
norepinephrine or epinephrine.
* Cholinergic and adrenergic drugs both act by either stimulating
or blocking receptors of the autonomic nervous system.
The Cholinergic Neuron
• The preganglionic fibers terminating in the adrenal medulla,
the autonomic ganglia (both parasympathetic and
sympathetic), and the postganglionic fibers of the
parasympathetic division use acetylcholine as a
neurotransmitter.
Sites of actions of cholinergic agonists in the autonomic and somatic nervous
Neurotransmission at cholinergic neurons
Synthesis and release of acetylcholine from the cholinergic neuron. AcCoA = acetyl coenzyme A
Neurotransmission in cholinergic neurons involves sequential six steps:
Cholinergic Receptors (Cholinoceptors)
• Two families of
cholinoceptors, designated:
1. muscarinic and 2.
nicotinic receptors, can be
distinguished from each
other on the basis of their
different affinities for
agents that mimic the
action of acetylcholine
(cholinomimetic agents or
parasympathomimetics).
Types of cholinergic
A. Muscarinic receptors
• There are five subclasses of muscarinic receptors: M1, M2, M3,
M4, and M5.
• Only M1, M2 and M3, receptors have been functionally
characterized.
• These receptors, in addition to binding acetylcholine, also
recognize muscarine.
• Muscarine is an alkaloid that is present in certain poisonous
mushrooms.
Recept
or type
Cellular response Functional Response
M1, M3
and M5
Inositol triphosphate (IP3) and
diacylglycerol (DAG)
Increases learning and memory
Promote glandular secretion and
smooth muscle contraction
M2 and
M4
Cyclic adenosine monophosphate
(cAMP) opens K+
channels
Hyperpolarization
• Depresses S-A node
•Depresses A-V node
•Decreases artial and ventricular
contraction.
NN Opens ion Channel (Na+
, K+
) depolarization
NM Opens ion Channel (Na+
, K+
) Depolarization
Skeletal muscle contractionn
Characteristics of muscaranic and nicotinic subtypes
1. Locations of muscarinic receptors: These receptors have
been found on ganglia of the peripheral nervous system and
on the autonomic effector organs, such as the heart, smooth
muscle, brain, and exocrine glands.
Although all five subtypes have been found on neurons, M1
receptors are also found on gastric parietal cells, M2
receptors on cardiac cells and smooth muscle, and M3
receptors on the bladder, exocrine glands, and smooth
muscle.
* Drugs with muscarinic actions preferentially stimulate
muscarinic receptors on these tissues, but at high
concentration they may show some activity at nicotinic
receptors
• Nicotinic receptors are located in the CNS, adrenal medulla,
autonomic ganglia, and the neuromuscular junction. Those at
the neuromuscular junction are sometimes designated NM and
the others NN.
• The nicotinic receptors of autonomic ganglia differ from those
of the neuromuscular junction. For example, ganglionic
receptors are selectively blocked by hexamethonium,
whereas neuromuscular junction receptors are specifically
blocked by tubocurarine.
Cholinergic Drugs
Cholinomimetics, Parasympathomimetics
• These are the drugs which produces actions similar to that of
ACh, either by directly or indirectly interacting with
cholinergic receptors or by increasing availability of Ach at
these sites ( anticholinesterases )
Cholinergic Agonists
Directly acting Indirectly acting ( anticholinesterases)
Choline esters
Ach
Bethanechol
Carbachol
Methacholine
alkaloids
Pilocarpine
Muscarine
arecoline
Reversible irreversible
Carbamates
Physostigmine
Neostigine
Pyridostigmine
Edrophonium
Rivastigmine
Donepezil
Carbamates
Carbaryl
Propoxur (Bagyon)
Organophosphorous (OP)
Parathion
Malathion
Nerve gases
Dyflos
echothiophate
Acridine
Tacrine
Direct-Acting Cholinergic Agonists
• Cholinergic agonists (parasympathomimetics)
mimic the effects of acetylcholine by binding
directly to cholinoceptors.
• These agents may be broadly classified into
two groups:
1. choline esters, which include acetylcholine
synthetic esters of choline, such as carbachol
and bethanechol.
2. Naturally occurring alkaloids, such as
pilocarpine constitue the second group.
• All of the direct-acting cholinergic drugs have longer
durations of action than acetylcholine.
• Some of the more therapeutically useful drugs pilocarpine
and bethanechol preferentially bind to muscarinic receptors
and are sometimes referred to as muscarinic agents.
• As a group, the direct-acting agonists show little specificity in
their actions, which limits their clinical usefulness.
A. Acetylcholine: is a quaternary ammonium compound that
cannot penetrate membranes.
it is therapeutically of no importance because of its
multiplicity of actions and its rapid inactivation by the
cholinesterases.
• Acetylcholine has both muscarinic and nicotinic activity.
Its actions include
Muscarinic actions
1.Cardiovascular system
a. Heart: the effect of Ach are similar to those following
vagal stimulation. Ach by stimulating M2 receptors of the
heart opens the K+ channels and thus causes
hyperpolarization. Therefore S-A and A-V nodal activity is
reduced.
HR ( negative chronotropic effect)
FOC (negative ionotropic effect)
A-V conduction ( negative dromotropic effect)
b. Blood vessels: acetylcholine stimulates the M3 receptors
of vascular endothelial cells which release endothelial
dependent relaxing factor (EDRF; NO) leading to
vasodilation and fall in blood pressure
2.Smooth muscle
B. urinary bladder: Acetylcholine stimulates cholinergic receptors in
the urinary system to promote urination
Results in contraction of the detrusor muscle and relaxation of the
urinary sphincter to facilitate emptying of the urinary bladder
C. Bronchi:
Bronchial muscle-Contraction (Bronchoconstriction)
Bronchial glands - Stimulation of secretion
A. GI tract: acting on M3 recptors
it increases the tone of the
gut, increases peristaltic
movements and increaeses GI
secretions.
3 .Exocrine gland• Increases salivary, lacrimal, sweat,
bronchial, gastric and other
gastrointestinal (GI) secretions
Ach
M3 receptors
Contracts the sphincter contracts the ciliary muscle
Pupillae (miosis (spasm of accommodation)
Opens trabecular meshwork around the canal of schlemm
Facilates drainage of aqueous humor and reduces intraocular (IOP) in
glaucomatous eye
2. Nicotinic actions
• There is thick fibrous- tissue sheath around the nicotinic
receptors. As the Ach has poor penetration through tissues,
larger doses are required to elict nicotinic actions.
1. Autonomic ganglia. Higher doses of Ach produce dangerous
muscarinic effects especially on the heart. Hence, prior
administration of atropine is necessary to elict nicotinic actions.
higher doses of Ach stimulate both the sympathetic as well as
parasympathetic ganglia causing tachycardia and rise in BP.
1. Skeletal muscles: At high concentration, Ach initially produces
twitching, fasciculation followed by prolonged depolarization of
NMJ and paralysis.
2. CNS: intravenous administered Ach does not cause any central
effects because of its poor penetration through the blood- brain
barrier.
B. Bethanechol: is structurally related to acetylcholine, in
which the acetate is replaced by carbamate and the choline
is methylated.
• It is not hydrolyzed by acetylcholinesterase (due to the
addition of carbonic acid), although it is inactivated through
hydrolysis by other esterases.
• It lacks nicotinic actions (due to the addition of the methyl
group) but does have strong muscarinic activity.
• Its major actions are on the smooth musculature of the
bladder and gastrointestinal tract. It has a duration of action
of about 1 hour.
• Actions: Bethanechol directly stimulates muscarinic receptors,
causing increased intestinal motility and tone. It also stimulates the
detrusor muscles of the bladder whereas the trigone and sphincter
are relaxed, causing expulsion of urine.
• Therapeutic applications: In urologic treatment, bethanechol is
used to stimulate the atonic bladder, particularly in postpartum or
postoperative, nonobstructive urinary retention. Bethanechol may
also be used to treat neurogenic atony ( poor muscular condition).
as well as megacolon (Hypertrophy and dilation of the colon
associated with prolonged constipation.
• Adverse effects: Bethanechol causes the effects of generalized
cholinergic stimulation. These include sweating, salivation, flushing,
decreased blood pressure, nausea, abdominal pain, diarrhea, and
bronchospasm.
C. Carbachol (carbamylcholine): has both muscarinic as well as
nicotinic actions (lacks a methyl group present in
bethanechol.
• Like bethanechol, carbachol is an ester of carbamic acid and a
poor substrate for acetylcholinesterase.
• It is biotransformed by other esterases, but at a much slower
rate.
D. Pilocarpine: is alkaloid with a tertiary
amine and is stable to hydrolysis by
acetylcholinesterase.
• Compared with acetylcholine and its
derivatives, it is far less potent, but it is
uncharged and penetrate the CNS at
therapeutic doses.
• Pilocarpine exhibits muscarinic activity
and is used primarily in ophthalmology.
Actions of pilocarpine
and atropine on the iris
and ciliary muscle of
the eye
• Actions: Applied topically to the cornea, pilocarpine produces a rapid
miosis and contraction of the ciliary muscle.
Pilocarpine is one of the most potent stimulators of secretions
(secretagogue) such as sweat, tears, and saliva, but its use for
producing these effects has been limited due to its lack of selectivity.
The drug is beneficial in promoting salivation in patients with
xerostomia resulting from irradiation of the head and neck.
Sjgoren's syndrome: which is characterized by dry mouth and lack of
tears, is treated with oral pilocarpime tablets and cevimeline, a
cholinergic drug that also has the drawback of being nonspecific.
The opposing effects of atropine, a muscarinic blocker, on the eye.
• Therapeutic use in glaucoma: Pilocarpine is the drug of choice
in the emergency lowering of intraocular pressure of both
narrow-angle (also called closed-angle) and wide-angle (also
called open-angle) glaucoma.
Pilocarpine is extremely effective in opening the trabecular
meshwork around Schlemm's canal, causing an immediate
drop in intraocular pressure as a result of the increased
drainage of aqueous humor.
• Adverse effects: Pilocarpine can enter the brain and cause
CNS disturbances. It stimulates profuse sweating and
salivation.
Anticholinesterases:
Anticholinesterases are the agents which inhibit ChE, protect
Ach from hydrolysis- produce cholinergic effects and
potentiates Ach.
Reversible:
Carbamates: Physostigmine, Neostigmine, Pyridostigmine,
Edrophonium, Rivastigmine, Donepeizil, Galantamine
Acridine: Tacrine
AChEs - MOA
• Normally Acetylcholinesterase (AchE)
hydrolyses Acetylcholine
• The active site of AChE is made up of two
subsites – anionic and esteratic
• The anionic site serves to binds with choline
(basic) moiety of Ach while esteratic site
binds with acetyl moeity of Ach.
The hydrolysis of Ach occurs by transferring the acetyl group to
serine acetylated leaving a molecule of free choline. The
Hydrolysis of serine acetyl group occurs spontaneously and rapidly.
AChEs - MOA
• Acetyl moeity of ach combines with esteratic site of enzyme
cholinesterse and enzyme is acetylated releasing the
choline. Acetylated enzyme reacts freely with water
molecule to form acetic acid and liberate free enzyme.
• Carbamates combine with esteric site of Ach and the
enzyme is carbamylated releasing the choline byt
carbamylated enzyme reacts slowly with water and enzyme
is feed ( reversible inhibitor of Ach) sowly. The half life of
reactivation of carbamylated enzyme is about 30 min
Edrophonium combines with anionic site of enzyme AchE and
ionic bond formed is readily reversible and thus it has very
shory action ( about 10 min)
Organophosphosphates combines with esteratic site of
enzyme and phosphorylated enzyme react very slowly or may
not react at all so, enzyme is freed slowly or not freed at all
and the time require is more than the synthesis of fresh
enzyme and thus, irreversible inhibition of the enzyme. The
‘aging’ of phosphorylated enzyme may occur due to loss of
one alkyl group.
USES:
• As miotic
• Myasthenia gravis
• Postoperative paralytic ileus/urinary retention
• Postoperative decurarization
• Cobra bite
• Belladona poisoning
• Alzheimer’s diseases
• Other drug overdosages
Indirect-Acting Cholinergic Agonists:
Anticholinesterases (Irreversible)
A number of synthetic organophosphate compounds have the
capacity to bind covalently to acetylcholinesterase.
Many of these drugs are extremely toxic and were developed
by the military as nerve agents. Related compounds, such as
parathion, are employed as insecticides.
• Ach is rapildly hydrolyzed by both true and pseudocholinesterases.
Reversibly anticholinesterase inhibit both true and pseudocholinesteraes.
Thus Ach get accumulated and produces cholinergic effect. Hence
anticholinesterases are called indirectly acting cholinergic drugs.
Physostigmine: alkaloid – Physostigmine venenosum
Tertiary amine and has good penetration through tissues.
Uses
a. Glaucoma: Physostigmine reduces the IOP by producing miosis thus
facilates drainage of aqueous humor. On chronic use, it accelerates
cataract formation, hence it is rarely used
b. Atropine poisoining: DOC for severe atropine and other antumuscarinic
drug poisoining because it has both central and peripheral actions. It
competitively reverses the effects of atropine poisoining. But it should be
used cautiously by slow i.v. injection as it may cause bradycardua and
seizures.
• Neostigmine: synthetic anticholinesterase agent its actions
are more pronounced on NMJ, gastrointestinal tract (GIT) and
bladder than on cardiovascular system (CVS) or eye. On
skeletal muscle, it has both direct and indirect actions.
• Indirect actions: by inhibiting anticholinesterases increases
the Ach concentration at NMJ.
• Direct actions: because of structural similarity with Ach
( i.e. quaternary ammonium compounds), neostigmine
directly stimulate the NM receptors at NMJ. This improves
the muscle power in patients with myasthenia gravis.
• Neostigmine does not cross BBB and has no central side
effects.
• Pyridostigmine: all features are same as neostigmine.
Pyridostigmine is preferred over neostigmine in myasthenia gravis.
It has longer duration of action and can be given twice daily in
sustaianed release form. Even though pyridostigmine is less potent
than neostigmine, it is better tolerated by myasthenic patients.
• Edrophonium: quaternary ammonium compound. On i.v.
administration it has rapid onset but shorter duration of action (5-
15 min )
uses
Used to diagnosis myasthenia Gravis
Used to differentiate myasthenic crisis from cholinergic crisis
Used in curare poisoining because of rapid onset of action
Adverse effect of anticholinesterases
• They are due to overstimulation of muscarinic receptors and
nicotinic receptors- increased sweating, salivation, nausea,
vomiting, abdominal cramps, bradycardia, diarrhoea, tremors
and hypertension.
Therapeutic use of reversible anticholinesterses
1. Treatment of glaucoma
2. Myasthenia Gravis
3. Bellodona poisoining
4. Curare poisoining and reversal of non-depolarizing
neuromuscular blokade
5. Postoperative urinary retention and paralytic ileus
6. Alzheimer’s disease
Myasthenia gravis (Myo + asthenia)
• Autoimmune disorder affecting 1 in 10,000 population –
reduction in number of NM receptors
• Causes: Development of antibodies directed to Nicotinic
receptors in muscle end plate – reduction in number by 1/3rd of
NM receptors
– Structural damage to NM junction
• Symptoms: Weakness and easy fatigability – ptosis to
diaphragmatic paralysis
• Treatment:
– Neostigmine – 15 to 30 mg. orally every 6 hrly
– Adjusted according to the response
– Pyridostigmine – less frequency of dosing
– Other drugs: Corticosteroids (prednisolone 30-60 mg /day)
• Azathioprin and cyclosporin also Plasmapheresis
Myasthenic crisis• Acute weakness and respiratory paralysis
– Tracheobronchial intubation and mechnical ventilation
– Methylprednisolone IV with withdrawal of AChE
– Gradual reintroduction of AChE
– Thymectomy
• The problem – overtreatment Vs actual disease (opposite treatments)
– Diagnosis by various tests – Tensilon Test
– Injection of Edrophonium – 2 mg (observe) – after half a minute 8 mg
(observe)
• In MG – symptoms will improve
• In overtreatment – symptoms worsen
• Tacrine, donepezil, rivastigmine, and galantamine:
patients with Alzheimer's disease
have a deficiency of cholinergic neurons in the CNS
led to the development of anticholinesterases as possible
remedies for the loss of cognitive function
• Tacrine was the first to become available, but it has been
replaced by the others because of its hepatotoxicity.
• Despite the ability of donepezil, rivastigmine, and
galantamine to delay the progression of the disease, none can
stop its progression. Gastrointestinal distress is their primary
adverse effect
Irreversible:
Organophosphates: Carbamates:
Dyflos ( DFP ) Carbaryl
Echothiophate Propoxur
Parathion
Malathion
Diazinon
Tabun, Sarin, Soman
• Organophosphorus insecticides: All organophosphorous (OP)
compounds except echothiphate have no therapeutic
applications. Echothiophate is rarely used in resistant cases of
glaucoma. OP compounds have only the toxicological
importance.
• Most common poisoinings all over the world
• Common OP compounds are parathion, malathion, dyflos etc.
MOA- ?? ( WE HAVE ALREADY DISCUSSED IN EARLIER SLIDES)
1. Muscarinic effects: profuse sweatings, salivation, lacrimation,
increased tracheobronchial secretions, bronchospasm,
vomiting, abdominal cramps, miosis, bradycardia,
hypotension, involuntary urination and defecation
2. Nicotinic effects: twitching, fasciculations, muscle weakness,
and paralysis is due to prolonged depolarazations
3. Central effects: headache, restlessness, confusion,
convulsion, coma and death is usually due to respiratory
failure
Diagnosis
OP poisoinings can be diagnosed by:
• History of exposure
• Characteristics sign and symptoms
• Estimating the cholinesterase activity in the blood, which is reduced to
less than 50% normal
Treatment
1. Remove the contaminated clothes, and wash the skin with soap water.
2. Gastric lavage should be continued till the returning fluid is clear
3. Airway should be maintained
4. Artificial respiration in given, if necessary.
5. Diazepam should be cautiously by slow i.v. injection to control
convuslions.
Specific treatment
1. Atropine: Atropine is the first drug to be given in OP poisoining. Inject
atropine 2 mg i.v. stat, and it should be repeated every 5-10 minutes
doubling the dose, if required, till the patient is fully atropinized ( fully
dilated pupil, flushed skin, tachycardia, etc.) atropine should be
continues for 7-10 days.
OP poisoining
Ach (agonist) Atropine
(antagonist)
Muscuranic receptors
2. Pralidoxime (Reactivation of acetylcholinesterase)
• can reactivate inhibited acetylcholinesterase. However, it is
unable to penetrate into the CNS.
• The presence of a charged group allows it to approach an
anionic site on the enzyme, where it essentially displaces the
phosphate group of the organophosphate and regenerates
the enzyme.
• If given before aging of the alkylated enzyme occurs, it can
reverse the effects of echothiophate, except for those in the
CNS.
• With the newer nerve agents, which produce aging of the
enzyme complex within seconds, pralidoxime is less effective.
• Pralidoxime is a weak acetylcholinesterase inhibitor and, at
higher doses, may cause side effects similar to other
acetylcholinsterase inhibitors .
Some adverse effects
observed with cholinergicSummary of actions of some cholinergic agonists
Summary
Thank you
Anticholinergic Drugs and
Drugs Acting on Autonomic
Ganglia
Madan Sigdel
Lecturer
Department of Pharmacology
Gandaki Medical College
Anticholinergic drugs (Muscarinic receptor antagonists,
Atropinic, Parasympatholytic)
Conventionally, the term ‘anticholinergic drugs’ is restricted to
those which block actions of Ach on autonomic effectors and in the
CNS exerted through muscarinic receptors. Though nicotinic
receptor antagonists also block certain actions of ACh, they are
generally referred to as ‘ganglion blockers’ and ‘neuromuscular
blockers’.
• Nicotinic (NN) antagonists – ganglion blockers
• NM Blockers – neuromuscular blockers
Atropine, the prototype drug of this class, is highly selective for
muscarinic receptors, but some of its synthetic substitutes do
possess significant nicotinic blocking property in addition.
Classification – anticholinergic drugs
1. Natural: Atropine and Hyoscine (scopolamine)
2. Semisynthetic derivatives: Homatropine, Atropine methonitrate,
Hyoscine butylbromide, Ipratropium bromide, Tiotropium
bromide
3. Synthetic Compounds:
a. Mydriatics: Cyclopentolate and Tropicamide
b. Antisecretory-antispasmodics:
(i) Quartenary ammonium compounds: Propantheline,
Oxyphenonium, Clidinium, Pipenzolate methylbromide,
Glycopyrrolate, Isopropamide
(ii) Tertiary amines: Dicyclomine, Valethamate,
Pirenzepine
c. Vasicoselective: Oxybutynin, Flvoxate, Tolterodine
d. Antipakinsonian: Trihexyphenidyl (Benzhexol), Procyclidine,
Biperiden
PHARMACOLOGICAL ACTIONS
(Atropine as prototype)
1. CNS: in therapeutic doses, atropine has mild CNS-stimulant effect.
• By blocking the relative cholinergic overactivity in basal ganglia, it
suppresses tremor and rigidity in parkinsonism.
• High doses cause cortical excitation, restlessness, disorientation,
hallucinations, and delirium followed by respiratory depression
and coma.
2. CVS: Low dose- presynaptic M2 autoreceptor on vagal nerve
endings initial bradycardia
Therapeutic dose- block M2 receptor on heart and it also improves
A-V conduction. In high doses, flushings of the face and
hypotension may occur due to cutaneous vasodilation
3. Eye: Topical instillation of atropine (0.1%) causes mydriasis,
abolition of light reflex, and cycloplegia, lasting 7–10 days.
This results in photophobia and blurring of near vision.
The intraocular tension rises, specially in narrow angle glaucoma
4.Smooth muscles:
GIT: Tone and motility of GIT are reduced. Spasm may be reduced,
constipation may occur. Peristalsis is only incompletely
suppressed because it is primarily regulated by local reflexes and
other neurotransmitters (serotonin, encephalin, etc.).
Bronchi: Atropine causes bronchodilation and reduced airway
resistance, especially in asthma patients.
Urinary bladder: It has a relaxant action on the ureter and urinary
bladder. Urinary retention can occur in older men with prostatic
hyperplasia.
5. Glands: Atropine decreases sweat, salivary, tracheo-
bronchial, and lacrimal secretion (M3-blockade). Skin and eyes
become dry, talking, and swallowing my be very difficult.
Atropine decreases less the secretion of acid and pep-
sin and more of the mucus in the stomach.
6. Body temperature: Rise in body temperature occurs at
higher doses, and is due to both inhibition of sweating as well
as stimulation of the temperature regulating centre in the
hypothalamus. Children are highly susceptible.
The sensitivity of different organs and tissues to atropine varies
and can be graded as—
Saliva, sweat, bronchial secretion > eye, bronchial muscle, heart
> smooth muscle of intestine, bladder > gastric glands and
smooth muscle.
Atropine
actions
Passive mydriasis
cyclopegia loss of
light reflex Relaxes the bronchial smooth
muscle, but dries up all the
secretions
Decrease
secretion of
exocrine glands
Initial bradycardia
( with low
doses) tachycardia
Controls tremors
and rigidity of
parkinsonism
Decrese tone of
detrusor muscle
Increase the tone of
trigonal sphincter
(urinary retention)
Decrese tone,
decreases motility
of gut, relieves
spasm
Increase sphinter
tone
(constipation)
Hyoscine
• This natural anticholinergic alkaloid differs from
atropine in many respects
PHARMACOKINETICS
• Atropine and hyoscine are rapidly absorbed from g.i.t.
• Applied to eyes they freely penetrate cornea.
• Passage across blood-brain barrier is somewhat restricted.
• About 50% of atropine is metabolized in liver and rest is
excreted unchanged in urine.
• It has a t½ of 3–4 hours. Hyoscine is more completely
metabolized and has better blood-brainbarrier penetration.
Atropine Substitutes
• Semisynthetic: Mydriatic, antispasmodic,
bronchodilator etc.
• Synthetic: Mydriatic, antisecretory-antispasmodic
(quaternary - antisecretory or tertiary),
vasicoselective, antiparkinsoian
• Quaternary compounds (for peripheral action only in
GIT):
– Incomplete oral absorption
– Poor CNS and eye penetration
– Slow elimination – longer acting
– Higher Nicotinic blocking property – postural hypotension
and impotence
– Neuromuscular blockade at higher doses
Semisynthetic derivaties
• Hyoscine Butylbromide: Oesophageal and GIT spastic conditions –
• Atropine methonitrate: Abdominal colics and hypercidity – Oral/IM
• Ipratropium Bromide: Selective action on Bronchial SM - dilatation
– Does not alter volume and cosistency of respiratory secretion
– Enhanced mucocilliary clearance (contrast to Atropine)
– Slowly acting (slow onset and late peak) Bronchodilator - 1-2 Hrs
(prophylactic use) – contrast to sympathomimetics – 4-6 Hrs
– Acts mainly on larger Central airways (contrast to sympathomimetics)
– More effective in COPD than Asthma
– ADRs: cough, bad taste and nervousness – rare systemic effects
• Tiotropium bromide: Ipratropium congener – longer acting and more
M1/M3 selective
(a) Mydriatics : homatropine, Cyclopentolate, Tropicamide
Homatropine Cyclopentolate Tropicamide
Potency 10 times less Potent Less reliable
Onset of action 45 – 60 min 30 – 60 min 20 – 40 min
Duration of action 1 – 3 days and 1-2 days 1 day 3 – 6 Hours
Children use Unsatisfactory
cycloplegia
Behavioural
abnormality
Mental and mood
changes
Synthetic compounds
Atropine is a potent mydriatic but its slow and long-lasting action is
undesirable for refraction testing. Though the pupil dilates in 30–40
min, cycloplegia takes 1–3 hours, and the subject is visually handicapped
for about a week. The substitutes attempt to overcome these difficulties.
1. Homatropine It is 10 times less potent than atropine. Instilled
in the eye, it acts in 45–60 min, mydriasis lasts 1–3 days while
accommodation recovers in 1–2 days. It often produces
unsatisfactory cycloplegia in children who have high ciliary
muscle tone.
2. Cyclopentolate It is potent and rapidly acting; mydriasis and
cycloplegia occur in 30–60 min and last about a day. It is
preferred for cycloplegic refraction,children may show
transient behavioural abnormalities due to absorption of the
drug after passage into the nasolacrimal duct. It is also used in
iritis and uveitis.
3. Tropicamide It has the quickest (20–40 min) and briefest (3–6
hours) action, but is a relatively unreliable cycloplegic.
However, it is satisfactory for refraction testing in adults and
as a short acting mydriatic for fundoscopy. The mydriatic
action can be augmented by combining with phenylephrine
(b) antisecretory- antispasmodics
(i) Quaternary compunds
• Propantheline: Used in peptic ulcer and gastritis – reduces
gastric acid secretion – mild side effects – not popular now
• Oxyphenonium: Peptic ulcer and gastric hypermotility
• Clinidium: Nervous dyspepsia, gastritis, IBS, colic etc.
• Pipenzolate methyl bromide: Flatulent dyspepsia, infantile
colics
• Glycopyrrolate: IM/oral – rapid acting without central effects
– preanaesthetic medication
(ii)Tertiary Amines
• Dicyclomine , valethamate and Pirenzepine
• Dicyclomine: Direct SM relaxant and antispasmodic – weak
anticholinergic
– Lesser side effects than Atropine
– Also antiemetic – morning sickness
– Atropine toxicity in infants (not recommended below 6 months)
– Dysmenorrhoea and IBS
• Valethmate: Dilatation of Cervix in delayed labour (visceral
antispasmodic)
• Pirenzepine: Selective M1 antagonist – no action on M2 and M3 (no
atropinic side effects)
– Decreases gastric acid secretion - promotes ulcer healing
– Less popular now
vasicoselective
• Oxybutynin:
– Specific selectivity for receptors in Urinary bladder and salivary gland
(M1/M3)
– Additional smooth muscle relaxation property and local anaesthetic
property
– Uses
• Detrussor instability – urinary frequency and incontinence
• Spina bifida and nocturnal enuresis
• Involuntary voiding in patients with neurologic disease - children
with meningomyelocele
• Bladder surgery - urologic surgery
• Dose: 5 mg BD/tds or local instillation
• Tolterodine – M3 selective–overactive bladder with urinary urgency
• Flavoxate – similar to Oxybutynin
• Drotaverine: Non anticholinergic smooth muscle relaxant – inhibition of
PDE-4 - elevation of cAMP/cGMP – sm relaxation
– Renal colic, biliary colic, IBS, uterine spasms etc.
– No anticholinergic side effects - Dose: 40 – 80 mg tds
Atropine: Therapeutic uses - antisecretory
1. Preanaesthetic medication: atropine, hyoscine and glycopyrrolate
etc.
– Defn.: Refers to use of drugs before anaesthesia to make it
more pleasant and safe
– Irritant GA (ether) – salivary and tracheobronchial secretion
– To reduce secretions and also halothane induced ventricular
arrhythmia
– To prevent laryngospasm – increased respiratory secretions
cause reflex laryngospasm
1. Peptic ulcer: – Gastric phase not reduced – Not popular anymore
2. Pulmonary embolism: reduces reflex pulmonary secretions
3. Hyperhidrosis
Atropine: Therapeutic uses -
antispasmodic
1. Intestinal and renal colic and abdominal cramps – not
in biliary colic (Biliary colic is a steady or intermittent ache in the
upper abdomen, usually under the right side of the rib cage)
2. Diarrhoea (nervous and drug induced) --- not in
infective ones
3. Spastic constipation, IBS
4. Pylorospasm, gastric hypermotility, gastritis, nervous
dyspepsia etc.
5. Urinary frequency and urgency and nocturnal
enuresis (children) -
6. Dysmenorrhoea
Atropine: Therapeutic uses – Bronchial asthma,
asthmatic bronchitis and COPD
• Reflex vagal activity – bronchoconstriction and
increased secretion – in bronchitis and COPD – lesser
in asthma
• Oral Atropine – bronchodilatation
– Disadvantages: dry up secretions in RT – inspissations and
plugging in bronchioles – collapse – plus decreased
mucocilliary clearance
– Inhaled Ipratropium Br – does not decrease secretions
and impair mucociliary clearance - useful in bronchitis and
COPD
– For regular prophylaxis – not to terminate acute attack
Anticholinergics -Mydriatic and
Cycloplegic - Ophthalmic uses
• Used as eye drop or ointment:
– Diagnostic: Atropine 1% ointment is used
• Measurement of refractive error – mydriasis and cycloplegia
• Preferred ones: Homatropine, Tropicamide and cyclopentolate –
shorter action
• However – no cycloplegia in children by newer ones
• Atropine 1% ointment still preferred in children below 5 yrs
– Ophthalmic examination of retina – fundoscopy (shorter acting
preferred)
– Therapeutic :
• For resting eye: Iritis, iridocyclitis, keratitis, corneal ulcer etc.
• Alternating with miotics (prevention of synechia)
Uses of anticholinergics – contd.
• CVS: Myocardial Infarction, Digitalis toxicity – to counteract reflex vagal
bradycardia and partial heart block
• Parkinsonism: Mild cases of parkinsonism (early cases), Drug induced
Parkinsonism and adjunct to Levodopa
• Motion sickness:
– Hyoscine (scopolamine) is the drug used – Oral, injection and transdermal
patch
– 0.2 mg orally given as prophylaxis before journey – lasts 4-6 hours –
transdermal preparations
– Not effective in other type of vomiting
• Twilight sleep and maniacal states: Hyoscine - sedation and amnesia – lie
detector
• Atropine: Antidote for Anti-ChE & Mushroom poisoning, and to block
Muscarinic effects of Neostigmine, Cobra envenomation
Anticholinergic - ADRs
• Commonly occurring but of non serious type
• Mydriasis and cycloplegia – using as antisecretory or Preanaesthetic
medication
• Belladona Poisoning: Drug overdose and consumption of seeds of berries
of belladona/datura
– Symptoms:
• Dry mouth, difficulty in swallowing and talking
• Dry, flushed and hot skin (face & neck), fever, decreased bowel
sound, dilated pupil, photophobia, difficulty in micturation
• Excitement, psychotic behavior, delirium and hallucinations
• Hypotension, weak and rapid pulse, respiratory depression and
cardiovascular collapse
• Convulsions and coma
Belladona Poisoning - Treatment
• Diagnosis: Methacholine 5 mg or Neostigmine 1 mg SC – no
muscarinic effects
• Treatment:
– Gastric lavage in case of ingestion – tannic acid
– Dark Room and cold sponging and ice bags
– Physostigmine 1–3 mg SC or IV
– Maintenance of blood volume, assisted respiration and
Diazepam to control convulsions
– Other supportive measures
Anticholinergic - contraindications
• Glaucoma – Narrow angle (Precipitation of angle closure)
• BHP – urinary retention
• Acid peptic ulcer diseases (Non-selective ones) –
precipitation of symptoms
Drugs acting on Ganglions
Madan Sigdel
Lecturer
Department of Pharmacology
Gandaki Medical College
Drugs acting on Autonomic ganglia
• ACh is primary excitatory neurotransmitter - parasympathetic
and sympathetic
• Drugs which inhibit synthesis (hemicholinium ) or release
(botulinium) – interfere with ganglionic transmission, but the
drugs acting on the cholinergic receptor in the ganglia are
more selective.
• NN mediate rapid depolarization of ganglion cells
– also present are M1 & M2, adrenergic, dopaminergic,
amino acid, peptidergic receptors - slow – mediate slowly
developing and longer lasting effects.
Ganglion stimulants and blockers
Ganglion stimulants:
• Selective agonists: Nicotine (small dose), Lobeline, Dimethyl
phenyl piperazinium (DMPP), Tetramethyl ammonium (TMA )
and Varenicline
• Non-selective: Acetylcholine, carbachol, Pilocarpine,
Anticholinesterases
Nicotine
• Source – alkaloid in Nicotiana tabacum
• Action – stimulation of Para symp and symp ganglia via NN
and NM receptors at low dose
– Large doses – persistent depolarization and ganglionic
blockade
• Only Indication – short term nicotine replacement in tobacco
abstinent Subjects
Pharmacotherapy of smoking
cessation
• Difficult to quit - Nicotine dependence – counseling and motivation
• Aim of treatment:
– To reduce the craving for satisfying (reward) effects of nicotine
– To suppress the physical withdrawal symptoms
• Drugs: Nicotine replacement, Partial agonists of α4β2 Nicotinic
receptors (Varenicline) and antidepressants (Bupropion)
• Nicotine transdermal: once daily on the hip/abdomen/chest/upper
arm – supresses nicotine withdrawal but craving only partially (10, 20,
30 cm2 patches)
– Also nicotine chewing gum - alternative of patches (NULIFE 1, 2, 4
mg chewing gums)
– ADRs of nicotine replacement: headache, dyspepsia, abdominal
cramps, loose motion, flu like symptoms etc
Varenicline
• Partial agonists of α4β2 NR receptor
• MOA: Reinforcing effects mediated by α4β2 NR – nucleus accumbens and
mesolimbic areas
– Normally, activation of α4β2 NR by nicotine – induces DA release – satisfaction/reward
and reinforcing effect
– PA activity of varenicline - nicotine substitution, but blocks reward effects of smoking
– Reduce craving and withdrawal symptoms
– Comparable to nicotine replacement and Bupropion
ADRs: Mood changes, irrational behaviour, appetite and taste disturbances,
sleep disorder and agitation – suicidal thoughts
Bupropion:
• This atypical antidepressant inhibits reuptake of DA and NA, and has been
marketed as a sustained release tablet specifically for smoking cessation.
Clinical efficacy- equivalent to nicotine replacement, and has produced fewer
side effects
GANGLION BLOCKING AGENTS
A. Competitive blockers
i) Quaternary ammonium compounds
Hexamethonium, Pentolinium
ii) Amines (secondary/tertiary):Mecamylamine,
Pempidine
iii) Monosulfonium compound: Trimethaphan
camforsulfonate
B. Persistent depolarising blockers
Nicotine (large dose), Anticholinesterases (large
dose)
• The competitive ganglion blockers were used in the 1950s for
hypertension and peptic ulcer, but have been totally replaced
now because they produce a number of intolerable side effects.
• Trimethaphan It is an ultrashort acting ganglion blocker; has
been occasionally infused i.v. to produce controlled hypotension
and in hypertensive emergency due to aortic dissection
• Mecamylamine Either alone or in combination with nicotine
patch, it has been tried for smoking cessation.
• There is at present no clinical relevance of ganglion blockers.
Skeletal Muscle Relaxants
Madan Sigdel
Lecturer
Department of Pharmacology
Gandaki Medical College
Skeletal Muscle RelaxantsThe skeletal muscle relaxants decrease skeletal muscle tone by
peripheral or central action.
Nerve muscle impulse
Binds with NM receptors at NMJ
Release of Ach
Depolarization and development of end-plate potential (EPP)
Influx of sodium and outflux of K+ occurs at the motor end
plate
Muscle is ready for a fresh nerve impulse
Muscle-action potential (contraction of skeletal muscle which is
associated with the release of ca2+ into the sarcoplasm
Ach is rapidly inactivated by cholinesterase
leading to repolarization
classifications
Skeletal muscle relexants
Skeletal muscle relexants
Non-depolarizing blockers
(competitive blockers)
•D-TC
•Pancuronium
•Doxacuronium
•Atracurium
•Rocuronium
•Mivacurium
Depolarizing Blockers
•Succinylcholine
•Decamethonium
Drugs directly acting on
skeletal muscles
Dantrolene
Drugs acting at NMJ
Centrally acting
•Diazepam and other
benzodiazepines
•Methocabamol
•Chlorzoxazone
•Tizanidine
•Baclofen
•Gabapentin
Others
•Botulinum
toxin
Nicotinic muscle receptor
is proteinous in nature
with 5 subunits (2α,β, γ,δ)
surrounding the sodium
channels. Two α subunits
have negatively charged
group. The Ach has 2
positively charged sites
which combine with
negatively charged sites
and thus leads to Na+
channel opening ans so
depolarization.
Mechanism of action
Non- depolarizing or competitive blocker
The competitive blocker also possess two or more cationic sites
(quaternary Na+ atoms) and therefore affnity to combine with 2
α subuints. The affinity is more than Ach and thus competitive
blocker combine with 2 α subunits by competiting with Ach but
depolarization is not produced as they lack intrinsic activity i.e.
they have affinity but no intrinsic activity.
Thus attachment of competitive blockers to Nm receptors leads
to flaccid paralysis. Since they competitively antagonize, the
effect may be reversed by increasing the concentration in vitro.
In vivo, the effect of competitive blockers can be overcome by
the use of anticholinesterase.
Depolarizing or Non-competitive blocker
Depolarizing blockers such as succinylcholine also possesses two
positively charged atoms and has affnity for the NM receptors,
combines with receptors and opens the sodium channels like
Ach leading to depolarization, so initially muscle fasciculation is
observed but succinylcholine is not rapildly destroyed and does
not dissociate rapildly from receptor leading to persistent
depolarization. Ach is released from motor nerve endings
cannot generate action potential leading to flaccid paralysis.
In many species, e.g. dog, rabbit, rat, monkey, in slow
contracting soleus muscle of cat, and under certain conditions in
man the depolarizing agents injected in high doses or infused
continuously produce dual mechanism neuromuscular blockade
which can be divided into two phases:
• Phase – I block: due to persistent depolarization of muscle
onset is rapid. The depolarization diminishes later on and
repolarazation takes place gradually but paralysis may persist
due to onset of phase II block in continuation.
• Phase – II block: due to desensitization of Nm receptors, slow
in onset and thus it is like the block produced by the d-
tubocurarine and may be partly be reversed by
anticholinesterases.
ACTIONS
1. Skeletal muscles: Intravenous injection of nondepolarizing
blockers rapidly produces muscle weakness followed by
flaccid paralysis. Small fast response muscles (fingers,
extraocular) are affected first; paralysis spreads to hands,
feet—arm, leg, neck, face—trunk—intercostal muscles—
finally diaphragm: respiration stops.
Depolarizing blockers typically produce fasciculations lasting
a few seconds before inducing flaccid paralysis, but
fasciculations are not prominent in well-anaesthetized
patients. Though the sequence in which muscles are involved
is somewhat different from the competitive blockers the
action of SCh develops with such rapidity that this is not
appreciated. Apnoea generally occurs within 45–90 sec,
butlasts only 2–5 min; recovery is rapid.
2. Autonomic ganglia: Because the cholinergic receptors in
autonomic ganglia are nicotinic (though of a different
subclass NN), competitive neuromuscular blockers produce
some degree of ganglionic blockade; d-TC has the maximum
propensity in this regard, while the newer drugs (vecuronium,
etc.) are practically devoid of it. SCh may cause ganglionic
stimulation by its agonistic action on nicotinic receptors.
3. Histamine release d-TC releases histamine from mast cells.
Histamine release contributes to the hypotension produced
by d-TC. Flushing, bronchospasm and increased respiratory
secretions are other effects. Intradermal injection of d-TC
produces a wheal similar to that produced by injecting
histamine
4. C.V.S.
d-Tubocurarine produces significant fall in BP. This is due to—
(a) ganglionic blockade
(b) histamine release and
(c) reduced venous return—a result of paralysis of limb and respiratory
muscles.
Heart rate may increase due to vagal ganglionic blockade
Cardiovascular effects of SCh are variable. Generally bradycardia
occurs initially due to activation of vagal ganglia followed by
tachycardia and rise in BP due to stimulation of sympathetic
ganglia. Prolonged administration of SCh has caused cardiac
arrhythmias and even arrest in patients with burns, soft tissue
injury and tetanus. Efflux of intracellular K+ occurs in these
conditions which is augmented by prolonged depolarization of
skeletal muscles.
5. G.I.T. The ganglion blocking activity of competitive blockers
may enhance postoperative paralytic ileus after abdominal
operations.
6. C.N.S. All neuromuscular blockers are quaternary compounds
—do not cross blood-brain barrier. Thus, on i.v.
administration no central effects follow. However, d-TC
applied to brain cortex or injected in the cerebral ventricles
produces strychnine like effects
• All neuro muscular blockers are polar quaternary compounds: They
are Poorly absorbed after oral administration
• Low volume of distribution because they don’t cross membranes, do
not penetrate placenta or blood brain barrier.
• Redistribution to non-muscular tissues plays a significant role in the
termination of surgical grade muscle relaxation, but residual block
may persist for a longer time depending on the elimination t½.
• The duration of action of competitive blockers is directly dependent
on the elimination t½.
• Drugs that are primarily metabolized in the plasma/liver, e.g.
vecuronium, atracurium, cisatracurium, rocuronium, and especially
mivacurium have relatively shorter t½ and duration of action (20–40
min)
Pharmacokinetics
• while those largely excreted by the kidney, e.g. pancuronium,
d-Tc, doxacurium and pipecuronium have longer t½ and
duration of action (>60 min).
• The unchanged drug is excreted in urine as well as in bile.
• SCh is rapidly hydrolysed by plasma pseudocholinesterase to
succinylmonocholine and then succinic acid + choline (action
lasts 5–8 min).
1. d-Tubocurarine Because of its prominent histamine
releasing, ganglion blocking and cardiovascular actions as well
as long duration of paralysis needing pharmacological
reversal, d-TC is not used now.
2. Succinylcholine: Despite its propensity to cause muscle
fasciculations and soreness, changes in BP and HR,
arrhythmias, histamine release and K+ efflux from muscles
causing hyperkalaemia and its complications, SCh is the most
commonly used muscle relaxant for passing tracheal tube. It
induces rapid, complete and predictable paralysis with
spontaneous recovery in ~5 min. Occasionally SCh is used by
continuous i.v. infusion for producing controlled muscle
relaxation of longer duration.
3. Pancuronium: ~5 times more potent and longer acting than d-
TC; provides good cardiovascular stability (little ganglionic
blockade), seldom induces flushing, bronchospasm or cardiac
arrhythmias because of lower histamine releasing potential.
Rapid i.v. injection may cause rise in BP and tachycardia due to
vagal blockade and NA release.
4. Doxacurium: A bisquaternary muscle relaxant having the least
rapid onset and the longest action: suitable for long duration
surgeries. It is primarily eliminated by kidney, though hepatic
metabolism also occurs. Cardiovascular changes are less marked.
5. Pipecuronium: slow onset and long duration of action,
recommended for prolonged surgeries.
6. Vecuronium: shorter duration of action due to rapid distribution
and metabolism. Cardiovascular stability is still better due to lack of
histamine releasing and ganglionic action; Currently, it is the most
commonly used muscle relaxant for routine surgery and in intensive
care units.
7. Atracurium: 4 times less potent than pancuronium and
shorter acting: The unique feature of atracurium is
inactivation in plasma by spontaneous nonenzymatic
degradation It is the preferred muscle relaxant for
liver/kidney disease patients as well as for neonates and the
elderly. Hypotension may occur due to dose dependent
histamine release.
TOXICITY
1. Respiratory paralysis and prolonged apnoea is the most important
problem.
2. Flushing is common with d-TC (due to histamine release), can
occasionally occur with atracurium and mivacurium, rare with others.
3. Fall in BP and cardiovascular collapse can occur, especially in
hypovolemic patients. This is less likely with the newer drugs. Muscle
relaxants should be used with great caution in patients with severe
hepatic and renal disease.
4. Cardiac arrhythmias and even arrest have occurred, especially with
SCh, particularly in digitalized patients.
5. Precipitation of asthma by histamine releasing neuromuscular
blockers.
6. Postoperative muscle soreness and myalgia may be complained after
SCh.
7. Malignant hyperthermia can be triggered by SCh in patients
anaesthetized with fluorinated anaesthetics.
Uses
1. The most important use of neuromuscular blockers is as
adjuvants to general anaesthesia.
Vecuronium and rocuronium are the most frequently selected
nondepolarizing blockers.
SCh is employed for brief procedures, e.g. endotracheal
intubation, laryngoscopy, bronchoscopy, esophagoscopy,
reduction of fractures, dislocations, and to treat
laryngospasm.
For ocular surgery competitive blockers are preferred,
because they paralyse extraocular muscles at doses which
have little effect on larger muscles.
2. Assisted ventilation: Critically ill patients in intensive care units
often need ventilatory support. This can be facilitated by
continuous infusion of subanaesthetic doses of a competitive
neuromuscular blocker which reduces the chest wall resistance to
inflation.
3. Convulsions and trauma from electroconvulsive therapy can be
avoided by the use of muscle relaxants without decreasing the
therapeutic benefit. SCh is most commonly used for this purpose.
The short acting competitive blocker mivacurium is an alternative.
4. Severe cases of tetanus and status epilepticus, who are not
controlled by diazepam or other drugs, may be paralysed by a
neuromuscular blocker (repeated doses of a competitive blocker)
and maintained on intermittent positive pressure respiration till the
disease subsides.
Madan Sigdel
Lecturer
Department of Pharmacology
Gandaki Medical College
Adrenergic Drugs
ADRENERGIC TRANSMISSION
Adrenergic (more precisely ‘Noradrenergic’) transmission is
restricted to the sympathetic division of the ANS. There are
three closely related endogenous catecholamines (CAs).
Noradrenaline (NA) It acts as transmitter at postganglionic
sympathetic sites (except sweat glands, hair follicles and
some vasodilator fibres) and in certain areas of brain.
Adrenaline (Adr) It is secreted by adrenal medulla and may have
a transmitter role in the brain.
Dopamine (DA) It is a major transmitter in basal ganglia, limbic
system, CTZ, anterior pituitary, etc. and in a limited manner in
the periphery.
TYR—tyrosine; α M-p-Tyr—α methyl-p-tyrosine; α M-Dopa—α methyl dopa; MAO—
monoamine oxidase; MAOI—monoamine oxidase inhibitor; COMT—catechol-o-methyl
transferase; NMN—nor-metanephrine; VMA—vanillyl mandelic acid; NET—
Norepinephrine transporter; VMAT-2—Vesicular monoamine transporter; DOMA—3,4
dihydroxy mandelic acid; MOPEG—3-Methoxy,4-hydroxy phenyl glycol
1. SYNTHESIS OF CAs: Catecholamines are synthesized from the
amino acid
phenylalanine
Tyrosine hydroxylase is the rate limiting enzyme and its inhibition
by α-methyl-p-tyrosine results in depletion of Catecholamines.
This can be used in pheochromocytoma before surgery and in
inoperable cases
Synthesis of NA occurs in all adrenergic neurons, while that of
Adr occurs only in the adrenal medullary cells
2. STORAGE OF CAs: NA is stored in synaptic vesicles or ‘granules’
within the adrenergic nerve terminal
The vesicular membrane actively takes up DA from the cytoplasm
and the final step of synthesis of NA takes place inside the vesicle
which contains dopamine β-hydroxylase
NA is then stored as a complex with ATP (in a ratio of 4:1) which is
adsorbed on a protein chromogranin. In the adrenal medulla the
NA thus formed within the chromaffin granules diffuses out into
the cytoplasm, is methylated and Adr so formed is again taken up
by a separate set of granules
The cytoplasmic pool of CAs is kept low by the enzyme
monoamine oxidase (MAO) present on the outer surface of
mitochondria
3. RELEASE OF CAs: The nerve impulse coupled release of CA takes
place by exocytosis and all the vesicular contents (NA or Adr, ATP,
dopamine β hydroxylase, chromagranin) are poured out
In case of vesicles which in addition contain peptides like
enkephalin or neuropeptide y (NPY), these cotransmitters are
simultaneouly released
The release is modulated by presynaptic receptors, of which α2
inhibitory control is dominant
UPTAKE OF CAs: There is a very efficient mechanism by which
NA released from the nerve terminal is recaptured. This occurs
in 2 steps
Axonal uptake: An active amine pump (NET) is present at the
neuronal membrane which transports NA by a Na+
coupled
mechanism
It takes up NA at a higher rate than Adr and has been labelled
uptake-1
This uptake is the most important mechanism for terminating
the postjunctional action of NA.
This pump is inhibited by cocaine, desipramine and few other
drugs
Vesicular uptake: The membrane of intracellular vesicles has
another amine pump the ‘vesicular monoamine transporter’
(VMAT-2) which transports CA from the cytoplasm to within the
storage vesicle
The VMAT-2 transports monoamines by exchanging with H+
ions
The vesicular NA is constantly leaking out into the axoplasm and
is recaptured by this mechanism. This carrier also takes up DA
formed in the axoplasm for further synthesis to NA
Thus, it is very important in maintaining the NA content of the
neurone.
This uptake is inhibited by reserpine resulting in depletion of CAs
• Extra neuronal uptake of CAs (uptake-2) is carried out by
extra neuronal amine transporter (ENT or OCT3) and other
organic cation transporters OCT1 and OCT2 into cells of other
tissues
• Fate of released NA in the synaptic cleft ( summery )
• Neuronal uptake – which is either stored in the vesicles or
inactivated by mitochondrial monoamine oxidase(MAO) in the
cytosol
• Small amount of NA from the synaptic cleft diffuses into the
circulation and gets inactivated in the liver by COMT and MAO
• Small quantity of NA interacts with α and β-receptors on the
effector cells and gets inactivated by COMT.
In both cases, the alternative enzyme can subsequently act to
produce vanillylmandelic acid. (VMA)
The major metabolites excreted in urine are VMA and 3-methoxy-
4-hydroxy phenylethylene glycol (a reduced product) along with
some metanephrine, normetanephrine and 3,4 dihydroxy mandelic
acid.
These metabolites are conjugated with glucuronic acid or sulfate
before excretion in urine
Only 25-50 ug of NA and 2-5 ug of Adr are excreted in the free form
in 24 hours
However, metabolism does not play an important role in
terminating the action of neuronally released CAs
• Vanillylmandelic acid (VMA) is the main metabolite of
catecholamines excreted in urine
• Normal value of VMA is 4-8 mg per 24 hours urine.
• Its levels are raised in pheochromocytoma, a tumour of adrenal
medulla and sympathetic ganglia.
• Estimation of the levels lf catecholamines and their metabolites
in the blood and urine is great value in the diagnosis of
Pheochromocytoma
Adrenaline
Noradrenaline
COMT MAO
Vanilylmandelic acid
Metanephrine
Normetanephrine
• ADRENERGIC RECEPTORS:
• α receptors:
α1
α receptors: Presynaptic ( - )
α2 postsynaptic ( + )
• Presynaptic α2 : Receptor mediate the negative feedback
control on NA secretion(i.e stimulation of these receptors
decreases the release of NA from the sympathetic nerve
ending.
• Postsynaptic α2 : It mediate the stimulatory effect-
vasoconstriction and venoconstriction.
• α2 – receptor mediated inhibitory effects on various
secretions:
1) Beta cells of islets of Langerhans in pancreas-decreases
insulin
secretion
2) Ciliary epithelium – decreases aqueous secretion by ciliary
body
• α1 – receptor mediated stimulatory effects:
Blood vessels : constriction
GI spincter(anal) : increase in tone
Urinary spincter : increase in tone
Radial muscle of iris : contraction (mydriasis)
• β1- mediates the stimulatory effects on heart and
kidney(renin secretion)
• β2- receptors are stimulatory at some sites and inhibitory at
certain sites :
• β2- receptors mediates the inhibitory effects on
Bronchi
uterus (pregnant)
vascular
urinary bladder etc……RELAXATION
• β2- receptors mediates the stimulatory effects on
Glycogenolysis in the liver
up take of K+ into the cells
contraction of the skeletal muscle
Enhancement of the secretions of the ciliary epithelium
• In GIT smooth muscles , both α2 and β2- receptors mediate
the inhibitory effects – relaxation
• In adipose tissue , β3 –receptors mediate lipolysis
1. On the basis of chemical structure:
Catecholamines:
• Natural: Adrenaline, Noradrenaline, Dopamine
• Synthetic: Isoprenaline, Dobutamine
Non-Catecholamines:
– Ephedrine, Amphetamines, Phenylepherine,
Methoxamine, Mephentermine.
2. On the basis of mechanism of action:
Directly acting: they act directly by stimulating adrenergic
receptors: epinephrine, norepinephrine, isoproterenol
Indirect acting: they act by releasing NA from adrenergic nerve
endings. amphetamine
Mixed acting: these drugs act both directly and indirectly.
ephedrine
ADRENERGIC DRUGS (SYMPATHOMIMETICS)
These are drugs with actions similar to that of adrenaline or of
sympathetic stimulation
• Direct sympathomimetics: They act directly as agonists on α and /
or β adrenoceptors – Adrenaline (Adr), Noradrenaline (NA),
Isoprenaline (Iso), phenylephrine, methoxamine, xylometazoline,
salbutamol and many others
• Indirect sympathomimetics: They act on adrenergic neurone to
release NA, which then acts on the adrenoceptors – tyramine,
amphetamine
• Mixed action sympathomimetics: They act directly as well as
indirectly – ephedrine, dopamine, mephentermine
• Alpha (α) and Beta (β)
• Agonist affinity of alpha (α):
– adrenaline > noradrenaline > isoprenaline
• Agonist affinity of beta (β):
– isoprenaline > adrenaline > noradrenaline
ACTIONS
• The peripheral actions of Adr in most tissues have been clearly
differentiated into those mediated by α or β receptors depending
on the predominant receptor type present in a given tissue
• The actions of a particular sympathomimetic amine depend on its
relative activity at different types of adrenergic receptors
• Adrenaline: α1 + α2+ β1 + β2and weak β3 action
• Noradrenaline: α1 + α2+ β1 + β3 but poor β2 action
• Isoprenaline: β1 + β2 + β3 but no α action
• Dobutamine : mainly β1 action
The overall actions are –
1. HEART: Adrenaline increases heart rate by increasing the slope
of slow diastolic depolarization of cells in the SA node
It also activates latent pacemakers in A-V node and Purkinje
fibres; arrhythmias can occur with high doses that raise BP
markedly
Force of cardiac contraction is increased and automaticity
increases
Cardiac output and oxygen consumption of the heart are
markedly enhanced.
Conduction velocity through A-V node, bundle of His, atrial and
ventricular fibres is increased; partial A-V block may be overcome
Refractory period (RP) of all types of cardiac cells is reduced. All cardiac
actions are predominantly β1receptor mediated.
2. BLOOD VESSELS: Both vaso constriction (α) and vasodilatation (β2) can
occur depending on the drug, its dose and vascular bed
Constriction predominates in cutaneous, mucous membrane (α1) .
Adrenaline also constricts renal , mesenteric , pulmonary and splanchnic
vessels. (α1)
But dilates the blood vessels of skeletal muscle (β2 )and coronary vessels
(α2,β2 ).
i.v dose of Adrenaline in moderate doses produces a typical biphasic
effect- vasomotor reversal.
3. BP: The effect depends on the amine, its dose and rate of
administration
NA causes rise in systolic, diastolic and mean BP; it does not cause
vasodilatation (no β2 action), peripheral resistance increases
consistently due to α action.
• Isoprenaline causes rise in systolic but marked fall in diastolic BP
(β1—cardiac stimulation, β2— vasodilatation). The mean BP
generally falls.
• Adr given by slow i.v. infusion or s.c. injection causes rise in
systolic but fall in diastolic BP; peripheral resistance decreases
because vascular β2 receptors are more sensitive than α
receptors. Mean BP generally rises. Pulse pressure is increased.
Rapid i.v. injection of Adr (in animals) produces a marked
increase in both systolic as well as diastolic BP (at high
concentration α response predominates and vasoconstriction
occurs even in skeletal muscles). The BP returns to normal
within a few minutes and a secondary fall in mean BP follows.
The mechanism is—rapid uptake and dissipation of Adr →
concentration around the receptor is reduced → low
concentrations are not able to act on α receptors but
continue to act onβ2 receptors.
When an α blocker has been given, only fall in BP is seen—
vasomotor reversal of Dale.
4. RESPIRATION: Adrenaline and isoprenaline, but not
noradrenaline are potent bronchodilators (β2)
• This action is more marked when the bronchi are constricted
• It also inhibits the release of inflammatory mediators from the
mast cells (β2). It reduces secretions and relieves mucosal
congestion by vasoconstrictor effect (α1)
5. EYE: Mydriasis occurs due to contraction of radial muscles of iris
(α1), but this is minimal after topical application, because
adrenaline penetrates cornea poorly
6. GIT: In isolated preparations of gut, relaxation occurs through
activation of both α2 and β2 receptors
• peristalsis is reduced and sphincters are constricted (α1)
7. BLADDER: Detrusor is relaxed (β2) and trigone is constricted (α1):
both actions can cause difficulty in micturition.
8. UTERUS: Non pregnant-Contraction[α1 > β2]
Pregnant-Relaxation[β2]
9.SKELETAL MUSCLE: Neuromuscular transmission is facilitated
• In contrast to action on autonomic nerve endings, α receptor
activation on motor nerve endings augments acetylcholne
release, probably because it is of the α1 subtype
• The direct effect on muscle fibres is exerted through β2 receptors.
10. CNS: Adrenaline, in clinically used doses, does not produce any
marked CNS effects because of poor penetration in brain, but
restlessness, apprehension and tremor may occur
• Activation of α2 receptors in the brainstem results in decreased
sympathetic outflow → fall in BP and bradycardia
12. METABOLIC: Adrenaline increases blood glucose level by :
• stimulate hepatic glycogenolysis (β2),which is predominant
effect.
• reduction of insulin (α2 ) and augmentation of glucagon (β2)
secretion
• Decreasing the uptake of glucose by peripheral tissues.
ADMINISTRATION AND PREPARATIONS
Catecholamines (CAs) are absorbed from the intestine but are
rapidly degraded by MAO and COMT present in the intestinal wall
and liver.
They are thus orally inactive
1. Adrenaline (Epinephrine): For systemic action, 0.2-0.5 mg s.c.,
i.m., action lasts ½ to 2 hours
PREP: 1 mg / ml inj
2. Noradrenaline (Norepinephrine,) 2-4 ug / min i.v. infusion
PREP: 2 mg / 2 ml inj
3. Isoprenaline (Isoproterenol) 20 mg sublingual, 1-2 mg i.m., 5-10
ug / min i.v. infusion
PREP: 20 mg sublingual tabs, 4 mg / 2 ml inj
ADVERSE EFFECTS AND CONTRAINDICATIONS
Transient restlessness, palpitation, anxiety, tremor, pallor may
occur after s.c. / i.m. injection of adrenaline
Marked rise in BP leading to cerebral haemorrhage, ventricular
tachycardia / fibrillation, angina, myocardial infarction are the
hazards of large doses or inadvertent i.v. injection of adrenaline
Adrenaline is contraindicated in hypertensive, hyperthyroid and
anginapatients
Adrenaline should not be given during anaesthesia with
halothane (risk of arrhythmias) and to patients receiving β
blockers (marked rise in BP can occur due to unopposed α
action)
Pharmacokinetics :
• Adrenaline is given I.M and S.C routes.
• In anaphylactic shock adrenaline is given by I.M route only.
Because S.C absorption is very poor.
• Nor adrenaline is not suitable for I.M, or S.C routes because
of necrosis and sloughing of the tissues at the site of injection.
• It is administered by I.V infusion.
• Isoprenaline is not effective orally because of high 1st
pass
metabolism. It is given by parenterally.
THERAPEUTIC CLASSIFICATION OF ADRENERGIC DRUGS
I. Pressor agents: Noradrenaline, Ephedrine, Dopamine,
Phenylephrine, Methoxamine, Mephentermine
II. Cardiac stimulants: Adrenaline, Isoprenaline, Dobutamine
III. Bronchodilators: Isoprenaline, Salbutamol (Albuterol), Terbutaline,
Salmeterol, Formeterol, Bambuterol
IV. Nasal decongestants: Phenylephrine, Xylometazoline,
Oxymetazoline, Naphazoline, Pseudoephidrine,
Phenylpropanolamine
V. CNS stimulants: Amphetamine, Dexamphetamine,
Methamphetamine
VI. Anorectics: Fenfluramine, Dexfenfluramine, Sibutramine
VII. Uterine relaxant and vasodilators: Ritodrine, Isoxsuprine,
Salbutamol, Terbutaline
For allergic reactions (shock ) Adrenaline
For local vasoconstrictor : Adrenaline.
DOPAMINE (DA) : It is a dopamine (D1 and D2) as well as adrenergic
α1, α2 and β1 (but not β2) agonist
• At low concentrations (<2mcg/kg/minute), it selectively dilates
renal , mesenteric and coronary blood vessels by acting on D1
receptors. Thus Dopamine increases GFR and urine out put.
• At moderate concentrations (2-10 mcg/kg/minute) Dopamine
stimulates β1 receptors of heart, increases myocardial
contractility and cardiac output .
• At high concentrations (>10 mcg/kg/minute), it stimulates
vascular α1 receptors and causes vasoconstriction. This reduces
blood flow to renal , mesenteric and other vital organs. So
beneficial effect seen with only low to moderate dose of DA is
lost at higher concentrations.
It is administered by i.v. infusion (0.2-1 mg/min) which is
regulated by monitoring BP and rate of urine formation
Uses: cardiogenic and septic shock : increases BP and blood
flow to the vital organs.
Severe heart failure with renal impairment : DA improves
both cardiac and renal
functions.
• PREP: 200 mg in 5 ml amp
DOBUTAMINE : (relatively selective β1 ) : A derivative of
dopamine, but not a D1 or D2 receptor agonist.
• Though it acts on both α1, β1 and β2 adrenergic receptors, the
only prominent action of clinically employed doses (2-8
ug/kg/min i.v.) is increased force of cardiac contraction and
output, without significant change in peripheral resistance and
BP.
• As such, it has been considered to be a relatively selective β1
agonist
• It is used as an inotropic agent in pump failure accompanying
myocardial infarction, cardiac surgery, and for short term
management of severe congestive heart failure
• PREP: 50 mg / 4 ml, 250 mg / 20 ml amp
EPHEDRINE: (α1 + α2 + β1 + β2+ release of NA)It is an alkaloid
obtained from Ephedra vulgaris
• Mainly acts indirectly but has some direct action on α and β
receptors also
• It is resistant to MAO, therefore, effective orally
• Ephedrine crosses to brain and causes stimulation.
• Ephedrine can be used for a variety of purposes, but it lack of
selectivity, and efficacy is low
• Use is now restricted to that in mild chronic bronchial asthma
and for hypotension during spinal anaesthesia
• A/E: Hypertension , tachycardia , palpitation, difficulty in
urination and tachyphylaxis on repeated administration.
• DOSE: 15-60 mg TDS
• PREP: 15, 30 mg tabs, 50 mg/ml inj, 0.75% nasal drops
AMPHETAMINES: (indirectly acting sympathomimetic)
These are synthetic compounds having a pharmacological
profile similar to ephedrine; orally active with long duration (4-
6 hours)
The CNS actions are more prominent; maximal selectivity is
exhibited by dextroamphetamine (CNS stimulant) and
methamphetamine, which in the usual doses produce few
peripheral effects (CVS)
The central effects include alertness, increased concentration
and euphoria, talkativeness, increased work capacity, tremors
and insomnia.
Fatigue is allayed. Athletic performance is improved
temporarily.
On chronic use it causes depression.
The reticular activating system is stimulated resulting in
wakefulness and postponement of sleep deprivation induced
physical disability
High doses produce euphoria, marked excitement which may
progress to mental confusion, delirium, hallucinations and acute
psychotic state
• The L-isomer causes cardiac stimulant action. –tachycardia,
palpitation , increases BP and cardiac arrhythmias.
• It suppress appetite (Anorexia )
Amphetamines are drugs of abuse and are capable of
producing marked psychological but little or no physical
dependence
Uses: narcolepsy (uncontrollable desire for sleep)
Anorexiant(reduce body weight by suppressing
hypothalamic feeding Centre )
PREP: 5 mg tabs
DOSE: 5-15 mg oral (children 2.5-5 mg)
• PHENYLEPHRINE: It is a selective α1 agonist, has negligible β action. It
raises BP by causing vasoconstriction
• Topically it is used as a nasal decongestant and for producing
mydriasis when cycloplegia is not required
• Phenylephrine tends to reduce intraocular tension by constricting ciliary
body blood vessels
• It is also a frequent constituent of orally administered nasal
decongestant
DOSE: 2-5 mg i.m., 0.1-0.5 mg slow i.v. inj, 30-60 ug/min i.v. infusion, 5-
10 mg oral, 0.25-0.5% nasal instillation, , 5-10% topically in eye
• PREP: 10 mg/ ml inj, 0.25% nasal drops, 10% eye drops,
METHOXAMINE: Another selective α1 agonist. Resembles
phenylephrine very closely
Occasionally used as a pressor agent
DOSE: 10-20 mg i.m.; 3-5 mg slow i.v. inj
PREP: 20 mg/ml inj
• Phynylephrine directly acting α1 agonists
• Methoxamine
• Metaraminol directly acting α1 agonists + release
NA(indirect action)
• Mephentermine
Mephentermine also has cardiac stimulant effect.
• It is used to prevent and treat hypotension due to spinal
anaesthesia and surgical procedures, shock in myocardial
infarction and other hypotensive states
• DOSE: 10-20 mg oral/i.m., also by slow i.v. infusion
• PREP: 10 mg tab, 15 mg/ml amp, 3 mg/ml in 10 ml vial
• SELECTIVE β2STIMULANTS
• These include, salbutamol, terbutaline, salmeterol, formeterol
and ritodrine
• They cause bronchodilatation, vasodilatation and uterine
relaxation, without producing significant cardiac stimulation
• They are primarily used in bronchial asthma
• Ritodrine is a selective β2 agonist with selective action on
uterus. It is used as an uterine relaxant to suppress premature
labour.
NASAL DECONGESTANTS
These are α agonists which on topical application as dilute
solution (0.05-0.1%) produce local vasoconstriction
The imidazole compounds – naphazoline, xylometazoline and
oxymetazoline are α1 + α2 agonists.
Nasal decongestants action is mainly due to α1 action in the
mucous membrane in the nose. They have a longer duration of
action (12 hours) than ephedrine.
They may cause initial stinging sensation (specially
naphazoline)Regular use of these agents for long periods should
be avoided because mucosal ciliary function is impaired: atrophic
rhinitis and anosmia can occur due to persistent vasoconstriction
• They can be absorbed from the nose and produce systemic effects – CNS
depression and rise in BP
• These drugs should be used cautiously in hypertensives and in those
receiving MAO inhibitors
• PREP & DOSE: Xylometazoline: 0.05-0.1% topical in nose; 0.05%
(paediatric), 0.1% nasal drops
• Oxymetazoline: 0.025-0.05% topical in nose; 0.025% (paediatric), 0.05%
nasal drops
• Naphazoline: 0.1% topical in nose: 0.1% nasal drops
• PSEUDOPHEDRINE: A stereoisomer of ephedrine; causes
vasoconstriction, especially in mucosae and skin, but has fewer CNS and
cardiac effect and is a poor bronchodilator
It has been used orally as a decongestant of upper respiratory
tract, nose and eustachian tubes
Combined with antihistaminics, mucolytics, antitussuves and
analgesics, it is believed to afford symptomatic relief in
common cold, allergic rhinitis, blocked eustachean tubes and
upper respiratory tract infections .
DOSE: 30-60 mg TDS
PREP: 60 mg tab, 30 mg / ml syrup
PHENYLPROPANOLAMINE (PPA): Chemically and
pharmacologically similar to ephedrine; causes
vasoconstriction and has some amphetamine like CNS effects
It is included in a large number of oral cold / decongestant
combination remedies
Increased risk of haemorrhagic stroke is seen in elderly
hypertensives hence it is not recommended for these patients.
PREP: 25 mg + chlorpheniramine 2 mg + paracetamol 500 mg
tab
ANORECTIC AGENTS
Because of adverse central effects, the use of amphetamines
to suppress appetite cannot be justified
A number of related drugs have been developed which inhibit
feeding centre (like amphetamine) but have little/no CNS
stimulant action or abuse liability
SIBUTRAMINE: It can cause loss of 3-9 kg weight, but many
subjects regain the same when therapy is discontinued
Side effects include dry mouth, constipation, anxiety, insomnia,
chest pain and a mild increase in BP and HR
A number of serious adverse reaction reports including
cardiovascular events and deaths have been reported
DOSE: Start with 10 mg OD, increase to 15 mg OD if tolerated
PREP: 5 mg, 10 mg caps
THERAPEUTIC USES
1. VASCULAR USES:
• (i) Hypotensive states (shock, spinal anaesthesia, hypotensive
drugs)
• One of the pressor agents can be used for neurogenic and
haemorrhagic shock.
• Adrenaline 0.5 mg injected promptly i.m. is the drug of choice
in anaphylactic shock
• It not only raises BP, but counteracts bronchospasm /
laryngeal edema that may accompany
• Because of the rapidity and profile of action adrenaline is the
only life saving measure
(ii) Along with local anaesthetics: Adrenaline 1 in 200,000 to 1 in
100,000 for infiltration, nerve block and spinal anaesthesia
Duration of anaesthesia is prolonged and systemic toxicity of local
anaesthetic is reduced. Local bleeding is minimized
(iii) Control of local bleeding: From skin and mucous membranes,
e.g. epistaxis : compresses of adrenaline 1 in 10,000,
phenylephrine / ephedrine 1% soaked in cotton can control
arteriolar andcapillary bleeding.
(iv) Nasal decongestant: In colds, rhinitis, sinusitis, blocked nose
or eustachian tube – one of the α-agonists is used as nasal drops
Shrinkage of mucosa provides relief.
The imidazoles should be used in lower concentrations in infants
and young children, because they are more sensitive to central
effects of these drugs
Nasal decongestants should be used very cautiously in
hypertensive patients and in elderly males
Pseudoephedrine, phenylpropronalamine PPA, and
phenylephrine have been used orally as decongestants, but
effective doses will constrict the blood vessels as well and cause
rise in BP
2. CARDIAC USES
(i) Cardiac arrest
Adrenaline may be used to stimulate the heart; i.v.
administration is
justified in this setting with external cardiac massage
(ii) Partial or complete A-V block: Isoprenaline may be used as
temporary measure to maintain sufficient ventricular rate
3. BRONCHIAL ASTHMA: Adrenergic drugs, especially β2 stimulants are
the primary drugs for relief of reversible airway obstruction
4. ALLERGIC DISORDERS: Adrenaline is a physiological antagonist of
histamine which is an important mediator of many acute
hypersensitivity reactions
• It affords quick relief in urticaria, angioedema; is life saving in
laryngeal edema and anaphylaxis
• It is ineffective in delayed, retarded and other types of allergies,
because histamine is not involved
5. MYDRIATIC: Phenylephrine is used to facilitate fundus examination;
cycloplegia is not required
• It tends to reduce intraocular tension in wide angle glaucoma
6. CENTRAL USES
• (i) Hyperkinetic children (minimal brain dysfunction,
attention deficit hyperkinetic disorder)
• Amphetamines have an apparently paradoxical effect to calm
down
hyperkinetic children
• This disorder is recognized as the mildest grade of mental
retardation or a reduction in the ability to concentrate .
(ii) Obesity: The anorectic drugs can help the obese to tolerate
a reducing diet for short periods, but do not improve the long
term outlook
Their use (for 2-3 months) may be considered in severe
obesity
Currently sibutramine is being used, though its long term
safety is not established
7. NOCTURNAL ENURESIS IN CHILDREN AND URINARY
INCONTINENCE: Amphetamine affords benefit both by its
central action as well as by increasing tone of vesicular
sphincter
8. UTERINE RELAXANT: Isoxsuprine has been used in threatened
abortion and dysmenorrhea, but efficacy is doubtful
• Selective β 2 stimulants, specially ritodrine, infused i.v. have
been successfully used to postpone labour
9. INSULIN HYPOGLYCAEMIA: Adrenaline may be used as an
expedient measure, but glucose should be given as soon as
possible
10. Hyperkalemia : β 2 agonists are useful in this situation.
It increases the uptake of K+ in to the cells, especially into
skeletal muscles.
•Thank- you
Antiadrenergic Drugs
Madan Sigdel
Lecturer
Department of Pharmacology
Gandaki Medical College
Adrenergic Receptor Antagonists
• These are drugs which antagonize α or β or both α and β
adrenergic receptors
• Adrenergic neurone blocking agents (Sympatholytic) act by
interfering with the release of adrenergic transmitter on
nerve stimulation.
α ADRENERGIC BLOCKING DRUGS
CLASSIFICATION
I. Nonequilibrium type
(i) β-Haloalkylamines—Phenoxybenzamine.
II. Equilibrium type (competitive)
A. Nonselective
(i) Ergot alkaloids—Ergotamine, Ergotoxine
(ii) Hydrogenated ergot alkaloids—Dihydroergotamine
(DHE), Dihydroergotoxine
(iii) Imidazoline—Phentolamine
(iv) Miscellaneous–Chlorpromazine
B. α1 selective—Prazosin, Terazosin, Doxazosin, Alfuzosin,
Tamsulosin
C. α2 selective—Yohimbine
EFFECTS OF α1α2-BLOCKERS
1. Blockade of vasoconstrictor α1 (also α2) receptors → vasodilation →
fall in BP→ marked postural hypotension → dizziness and syncope.
2. Reflex tachycardia
3. Nasal stuffiness (blockade of α receptors in nasal blood vessels)
4. Miosis (blockade of α receptors in radial muscles of iris)
5. Intestinal motility is increased
6. Tone of smooth muscle in bladder trigone, sphincter and prostate is reduced by
blockade of α1 receptors (mostly of the α1A subtype) → urine flow in patients
with benign hypertrophy of prostate (BHP) is improved.
7. Contractions of vas deferens and related organs which result in ejaculation are
coordinated through α receptors—α blockers can inhibit ejaculation; this may
manifest as impotence.
Hydrogenated ergot alkaloids
• Ergot alkaloids are partial agonists and antagonists at α
adrenergic receptors.
• The natural ergot alkaloids produce
long lasting vasoconstriction → peripheral
vascular insufficiency and gangrene
of toes and fingers occurs in ergotism.
• Hydrogenation reduces vasoconstrictor and increases α blocking
activity.
• Treatment of- acute migraine headache
-dementia or problems with memory
Phenoxybenzamine
• is a non-selective, irreversible α -blocker → blockade lasts for 3–
4 days till fresh receptors are synthesized.
• It is used in the treatment of:
 Hypertension
 Pheochromocytoma (to control blood pressure and reduce
sweating)
ADR:
 Postural hypotension
 Tachycardia
 Inhibition of ejaculation
 Nasal congestion
 Miosis
 Drowsiness and fatigue
 Dizziness
Pheochromocytoma
• A pheochromocytoma is a tumor of the medulla of the
adrenal glands (originating in the chromaffin cells) that
secretes high amounts of norepinephrine and epinephrine.
Symptoms :
• Malignant hypertension / Hypertensive emergency
• Tachycardia
• Headaches
• Profuse sweating
Phentolamine
• a reversible nonselective α-adrenergic antagonist
It is used as:
 a quick and short acting α blocker for diagnosis and
intraoperative management of pheochromocytoma
 for control hypertensive emergencies
ADR:
 Postural hypotension
 Tachycardia
 Inhibition of ejaculation
 Nasal congestion
 Miosis
 Drowsiness and fatigue
 Dizziness
Prazosin
• It is first of the highly selective α1-blockers.
• ‘First dose effect’-Postural hypotension occurs
especially in the beginning. This can be minimized
by starting with a low dose and taking it at bedtime.
The treatment of :
• Hypertension
• Raynaud’s disease
• benign hypertrophy of prostate (BHP).
Tamsulosin (Omnic)
• Selective α1A-blocker
• α1A subtype predominate in
the bladder base and prostate
Indication:
 Benign prostatic hyperplasia/
difficult urination
ADR:
• Dizziness
• Retrograde ejaculation (the
fluid is redirected to the
urinary bladder)
• Postural hypotension (rare)
Yohimbine
• An alkaloid from the West African plant Yohimbehe.
• It is a selective α2 -blocker .
Effects :
• Heart rate and BP are elevated
• Excitation
• Tremor
• Nausea and vomiting.
• It may cause congestion in genitals and has been considered to
be an aphrodisiac. This effect is only psychological, but can
overcome psychogenic impotence in some patients.
• Potential treatment for erectile dysfunction but there is
insufficient evidence to rate its effectiveness
β ADRENERGIC BLOCKERS
Nonselective (β1 and β2)
a.Without intrinsic sympathomimetic activity: Propranolol,
Sotalol, Timolol
b. With intrinsic sympathomimetic activity: Pindolol
c. With additional α blocking property: Labetalol, Carvedilol
Cardioselective (β1):
 Metoprolol
 Atenolol
 Acebutolol
 Bisoprolol
 Esmolol
 Betaxolol
 Nebivolol
Cardioselective drugs are more potent in blocking cardiac (β1) than
bronchial (β2) receptors. However, selectivity is only relative and
is lost at high doses( Lower ability to cause ADR)
Intrinsic sympathomimetic activity (in pindolol, celiprolol,
acebutolol)- ability to activate β1 and/or β2 receptors
submaximally. The benefits of this property are controversial.
• 1. Bradycardia and depression of contractility at rest are not
prominent, but exercise tachycardia is blocked; may be preferred
in those prone to severe bradycardia (elderly patients; sick sinus)
or with low cardiac reserve.
• 2. Not suitable for secondary prophylaxis of MI.
PHARMACOLOGICAL ACTIONS
• Heart:
 Decreasing of heart rate
 Retarding of force of contraction
 A-V conduction is delayed.
• Blood vessels
Blockade of β2-mediated vasodilatation → peripheral vasospasms
• BP
Both systolic and diastolic BP fall (on prolonged administration)
• Respiratory tract
Bronchospasm (increasing of bronchial resistance by blocking dilator
β2 receptors)
PHARMACOLOGICAL ACTIONS
CNS
• Sleep disturbances (increased dreaming and nightmares)
• Sexual and erectile dysfunctions
• Depression
Eye
• β blockers reduces secretion of aqueous humor.
Uterus
• Constriction of uterus
Indications
Hypertension
• They are one of the first choice drugs because of good patient
acceptability and cardioprotective potential
Angina pectoris (stenocardia)
• All β blockers benefit angina of effort.
• β blockers are not suitable for variant (vasospastic) angina.
Cardiac arrhythmias
• β blockers suppress extrasystoles and supraventricular
tachycardias.
Myocardial infarction (MI)
CHF
Thyrotoxicosis
Glaucoma (Timolol(β1 + β2), Betaxolol (β1))
Metoprolol
• It is the prototype of cardioselective (β1) blockers.
• Metoprolol was first made in 1969. It is on the WHO Essential
Medicines(the most important medications needed in a basic
health system).
• Use:
 Hypertension
 Angina Pectoris
 Myocardial Infarction
• t½ is 3-4 hours.
Atenolol
• A selective β1 blocker.
• It is one of the most commonly used β blockers for
hypertension and angina.
• Atenolol does not pass through the blood–brain barrier thus
decreasing the side effects related to CNS.
• Antihypertensive effects persist for at least 24 hours.
Uses:
 Hypertension
 Angina
 Long QT syndrome
 Acute myocardial infarction
 Supraventricular tachycardia
 Ventricular tachycardia.
Nebivolol
• a β1 receptor blocker with nitric oxide → potentiating
vasodilatory effect.
• Along with labetalol and carvedilol, it is one of b blockers to
cause dilation of blood vessels in addition to effects on the
heart
• Uses:
 in treatment of hypertension
 for left ventricular failure
Labetalol
• A nonselective β blocker/α-1 blocker
To treat:
• chronic and acute hypertension
• pheochromocytoma
Side effects :
• Orthostatic hypotension (due to α receptor blockade)
• Drowsiness
• Fatigue
• Weakness
• Difficulty sleeping
• Diminished sexual function
Carvedilol
• It is a β1 + β2 + α1 adrenoceptor blocker.
• Producing vasodilatation due to α1 blockade and has
antioxidant property.
• Use:
 Angina Pectoris
 Congestive Heart Failure
 Hypertension
 Left Ventricular Dysfunction.
• t½ - 6–8 hrs.
Side effects
• Dizziness
• Drowsiness (sleepiness)
• Depression
• Sexual dysfunction (impotence)
• Peripheral vasospasms → bluish discoloration of the fingers
and toes, numbness/tingling/swelling of the hands or feet
• Bradycardia
• ↓BP
• Symptoms of Congestive Heart Failure (CHF)
• Bronchospasm
• Allergic reaction
FUN TIME
LOCAL ANAESTHETICS
Madan Sigdel
Lecturer
Department of Pharmacology
Gandaki Medical College
Local Anaesthetics
Local anaesthetics (LAs) are drugs which upon topical application
or local injection cause reversible loss of sensory perception,
especially of pain, in a restricted area of the body. They block
generation and conduction of nerve impulse at any part of
the neurone with which they come in contact, without
causing any structural damage.
Thus, not only sensory but also motor impulses are interrupted
when a LA is applied to a mixed nerve, resulting in muscular
paralysis and loss of autonomic control as well.
Ester-linked LAs : Cocaine, procaine, chloroprocaine, tetracaine,
benzocaine.
Amide-linked LAs Lidocaine, bupivacaine, dibucaine, prilocaine,
ropivacaine.
Ideal Local Anaesthetic
• Non irritant / Negligible Local irritation
• Negligible local tissue damage
• minimal systemic toxicity
• Rapid onset of action
• Prolonged action
• water soluble
• Sterilizable by heat
• Without after effects
Mechanism of action of LA
• When the influx of sodium is interrupted, an
action potential cannot arise and signal
conduction is inhibited. LA drugs bind more
readily to sodium channels in activated state,
thus onset of neuronal blockade is faster in
neurons that are rapidly firing. This is referred
to as state dependent blockade.
Fig: Effect of progressively increasing concentrations (b,c,d) of a
local anaesthetic on the generation of an action potential in a nerve
fibre, (a) Untreated nerve fibre
• The Na+ channel has an activation gate (make or ‘m’ gate) near its
extracellular mouth and an inactivation gate ( halt or ‘h’ gate) at the
intracellular mouth.
• The local anaesthetic (LA) receptor is located within the channel in
its intracellular half. The LA traverses the membrane in its unionized
lipophilic form (B), reionizes in the axoplasm and approaches the LA
receptor through the intracellular mouth of the channel. It is the
cationic form (BH+) of the LA which primarily binds to the receptor.
The receptor has higher affinity, or is more accessible to the LA in
the activated as well as inactivated states compared to the resting
state. Binding of LA to its receptor stabilizes the channel in the
inactivated state and thus reduces the probability of channel
opening
Factors Influencing Action of LA
• Lipid Solubility: Lipid solubility helps in nerve penetration,
faster action. Non ionized form can easily cross nerve
membrane.
• pH: Lower pKa (7.6 – 7.8) – faster acting (lidocaine,
mepivacaine) .Higher pKa (8.1 – 8.9) – slower acting
(procaine, tetracaine, bupivacaine)
• Vasoconstrictors (Adrenaline, Phenylephrine) : Tissue
Necrosis, Systemic Side effects. CI in areas with terminal
arteries (Fingers, Toe, Nose, Penis) - Hypoxic injury - Tissue
Necrosis and May Produce gangrene
Felypressin (Vasopressin Analogue) - Used as vasoconstrictor
in CV Dz Patients
• Inflammation : Acidic environment
ionized LA, Penetration decreased
• Alkalization: Hasten onset of nerve block Limited increase in
unionized form
– precipitation of LA
Functions lost by LA (Local)
• Pain perception
• Temperature
• Touch sensation
• Proprioception
• Skeletal muscle tone
Sensory > Motor
Nonmyelinated > Myelinated
Small fibres > Large fibres
Autonomic fibres > Somatic Fibres
• CNS
Inhibition of inhibitory neurons
Euphoria, Dysphoria, Muscle twitches
Stimulation – Restlessness, tremors, Convulsions
Respiratory depression in high doses
Respiratory failure - death
• CVS
↓ Automaticity, Conductivity, Excitability, Contractility, Conductivity
↑ Effective refractory period
Prolonged QTc interval
Ventricular Tachycardia, Ventricular Fibrillation
↓ in Blood Pressure by Sympathetic blockade
Cocaine ↑ Blood pressure
• Smooth Muscle
↓ contraction of bowel
Relaxation of vascular and bronchial smooth muscle
• Sympathetic System
Blockade – Spinal, Epidural anaesthesia, local infiltration in
peritoneal cavity
• Neuromuscular Junction
Block NMJ, Inhibit ganglionic transmission
Pharmacokinetic of LA
• Absorption:
- Soluble Surface anesthetics are rapily absorbrd from
mucus membrane and abraded areas
- Depends on Blood flow to the area, total dose and specific
drug characteristics
- Procaine has poor penetration in mucus membrane
- Procaine is negligibly bound to plasma protein but amides
are bound to alpha 1 acid glycoprotein
• Distribution:
- Widely distributed in the body: (lipophilic)
- Enters brain, heart, liver and kidney
- Followed by muscle and other viscera
C
C O
O
R N
R
R
NH
O
R N
R
R
Aromatic portion Amine portion
Intermediate chain
ESTER
AMIDE
LIPOPHILIC HYDROPHILIC
Pharmacokinetic of LA – contd.
• METABOLISM
– Ester type LA
• Hydrolysis by cholinesterase in plasma to PABA derivatives
– pseudo cholinesterase or butrylcholinesterase
• Generally, short acting and low systemic toxicity
• Prolonged effects seen with genetically determined deficiency
or altered esterase (cholinesterase inhibitors)
- Amide type LA
• Bound to alpha1 acid glycoprotein
• Hydrolyzed by liver microsomal enzymes (P450)
• Longer acting & more systemic toxicity than esters
• High first pass metabolism on oral ingestion
Toxicity• CNS
Numbness in circumoral area and tongue
Metallic taste
Drowsiness, Lightheadedness, Restlessness
Visual and auditory disturbances, Nystgmus
Respiratory depression, convulsions
Death due to respiratory failure
• CVS
Hypotension, Bradycardia, Cardiac Dysrhythmia , CV Collapse
• Methaemoglobinaemia : Prilocaine and Benzocaine
• Hypersensitivity
Esters> Amides (Methyl Paraben)
Asthmatic attack
Allergic dermatitis
Cocaine
• Natural alkaloid from Erythroxylon coca
• Medical use limited to surface or topical
anesthesia
• Avoid with adrenaline
• A toxic action on heart may induce rapid and
lethal cardiac failure
• Marked pyrexia is with cocaine overdose
• Not used presently
Procaine
• Topically ineffective
• Used for infiltration because of low potency and short
duration
• Most commonly used for spinal anesthesia
• Produces significant vasodilation. Adrenaline used to prolong
effect
• Systemic toxicity negligible because rapidly destroyed in
plasma
Lignocaine
• Effective by all routes.
• Faster onset (3 Vs 15 min),
more intense, longer lasting
• Good alternative for those
allergic to ester type
• Quicker CNS effects than
others
• Overdose (muscle twitching,
cardiac arrhythmia, fall in
BP, coma and respiratory
arrest)
• Antiarrhythmic
• Available as Injections,
topical solution, jelly and
ointment etc.
Bupivacaine
• No topical effect
• Slower onset and one of longer duration agents
• Used for infiltration, spinal, nerve block and epidural
• Unique analgesia without significant motor blockade
(popular drug for analgesia during labor)
• High lipid solubility, high distribution in tissues and less
in blood (benefit to fetus)
• More cardio toxic than other LA (prolong QT interval)
Eutectic Lignocaine/Prilocaine
• Eutectic Mixture – Lowering of melting point of two
solids when they are mixed
• Lignocaine+Prilocaine at 25o
C in equal proportion
• Oil is emulsified in water to form a cream
• Occlusive dressing prior to procedure
• IV Canulation, Split Skin graft harvesting, Superficial
Procedure
• Up to 5mm
• last for 1-2 hour 34
Benzocaine, Butamben
• Low aqueous solubility – Not absorbed from
mucosa or broken skin
• Long lasting anaesthesia without systemic toxicity
• Lozenges for stomatitis, Sore throat
• Dusting powder on wounds/ Ulcerated surfaces
• Suppositories for anorectal lesions
Techniques
Surface Anaesthesia
• Mucous membranes and abraded skin
• Nose, mouth, bronchial tree, cornea and
urinary tracts
• Lignocaine, Tetracaine
Infiltration Anaesthesia
• Injection of LA directly into tissues irrespective of the course of
nerve
• Superficial or deeper structure
• Amides are preferred
• Should not be injected into tissues supplied by end arteries
• Adequate anesthesia without affecting normal function
• Dose required is more
• Chances of Systemic Toxicity
Field Block
Injection of LA subcutaneously
Anaesthetize the region distal to the site of injection
Anaesthesia starts 2-3 cm distal to site of injection
All nerves coming to the field are blocked
Dose required is less, Prolonged duration
Forearm, anterior abdominal wall, scalp and lower extremity
Knowledge of neuroanatomy is required
Nerve Block
• LA injected around individual Nerve/ Plexus..Not in the Nerve
• Sensory and motor block distal to site of injection
• Block depends on Proximity, Conc. And Volume of LA
• Degree of ionization and Time
• Trigeminal nerve blocks (face)
• Cervical plexus block and cervical paravertebral block
(shoulder and upper neck)
Spinal Anaesthesia
Subarachnoid space
between L2-3 or L3-4
Site of action – nerve root in the cauda equina
Level of anaesthesia – vol. & speed of injection;
Baricity of drug soln. with CSF
Posture of patient
Order of anaesthesia – sympathetic > motor
Uses – lower limbs, pelvis, lower abdomen, prostatectomy, fracture setting
and obstetric procedures
Spinal headache, hypotension, bradycardia and respiratory depression,
cauda equina syndrome and nausea-vomiting
Drugs - Lidocaine, Tetracaine
Epidural Anaesthesia
• Site- sacral hiatus (caudal) or lumber, thoracic or cervical
region
• Catheters are used for continuous infusion
• Used like spinal and also painless childbirth.
• Side effect similar to Spinal, Less Chances
• Lidocaine, bupivacaine, Ropivacaine
Regional anaesthesia (IV)
Injection of LA in a vein of a tourniquet occluded limb
Mostly limited to upper limb
Orthopedic procedures
Thank you

Drugs acting on PNS

  • 1.
  • 3.
    AUTONOMIC NERVOUS SYSTEM •SYMPATHETIC – Fight or Flight • PARASYMPATHETIC – Rest and Digest
  • 4.
    Somatic Vs Autonomic SomaticAutonomic 1. Organ supplied Skeletal Muscle All other organs 2. Distal most synapse Within CNS Outside CNS in ganglia 3. Nerve fibres Myelinated Preganglionic – Myelinated Postganglionic – Non-myelinated 4. Peripheral plexus formation Absent Present 5. Efferent Transmitter Acetylcholine Acetylcholine and Noradrenaline
  • 7.
    SNS VS PNS Sympathetic 1. Thoracolumbar 2. Short preganglionic and long post ganglionic neurons. 3. Sympathetic axons – highly branched , Influences many organs 4. Location of Ganglia: Close to the spinal cord  Parasympathetic 1. Craniosacral 2. Long preganglionic and short postganglionic fibers 3. Parasympathetic axons – few branches , Localized effect. 4. Location of ganglia: In the visceral effector organs
  • 8.
    SNS VS PNScont’d… • Neurotransmitter released by preganglionic axons – Acetylcholine for both branches (cholinergic) • Neurotransmitter released by postganglionic axons – Sympathetic – most release norepinephrine (adrenergic). – Parasympathetic – release acetylcholine .
  • 9.
    Introduction • Drugs affectingthe autonomic nervous system are divided into two groups according to the type of neuron involved in their mechanism of action: 1. The cholinergic drugs: act on receptors that are activated by acetylcholine. 2. The adrenergic drugs: act on receptors that are stimulated by norepinephrine or epinephrine. * Cholinergic and adrenergic drugs both act by either stimulating or blocking receptors of the autonomic nervous system.
  • 10.
    The Cholinergic Neuron •The preganglionic fibers terminating in the adrenal medulla, the autonomic ganglia (both parasympathetic and sympathetic), and the postganglionic fibers of the parasympathetic division use acetylcholine as a neurotransmitter. Sites of actions of cholinergic agonists in the autonomic and somatic nervous
  • 11.
    Neurotransmission at cholinergicneurons Synthesis and release of acetylcholine from the cholinergic neuron. AcCoA = acetyl coenzyme A Neurotransmission in cholinergic neurons involves sequential six steps:
  • 12.
    Cholinergic Receptors (Cholinoceptors) •Two families of cholinoceptors, designated: 1. muscarinic and 2. nicotinic receptors, can be distinguished from each other on the basis of their different affinities for agents that mimic the action of acetylcholine (cholinomimetic agents or parasympathomimetics). Types of cholinergic
  • 13.
    A. Muscarinic receptors •There are five subclasses of muscarinic receptors: M1, M2, M3, M4, and M5. • Only M1, M2 and M3, receptors have been functionally characterized. • These receptors, in addition to binding acetylcholine, also recognize muscarine. • Muscarine is an alkaloid that is present in certain poisonous mushrooms.
  • 14.
    Recept or type Cellular responseFunctional Response M1, M3 and M5 Inositol triphosphate (IP3) and diacylglycerol (DAG) Increases learning and memory Promote glandular secretion and smooth muscle contraction M2 and M4 Cyclic adenosine monophosphate (cAMP) opens K+ channels Hyperpolarization • Depresses S-A node •Depresses A-V node •Decreases artial and ventricular contraction. NN Opens ion Channel (Na+ , K+ ) depolarization NM Opens ion Channel (Na+ , K+ ) Depolarization Skeletal muscle contractionn Characteristics of muscaranic and nicotinic subtypes
  • 15.
    1. Locations ofmuscarinic receptors: These receptors have been found on ganglia of the peripheral nervous system and on the autonomic effector organs, such as the heart, smooth muscle, brain, and exocrine glands. Although all five subtypes have been found on neurons, M1 receptors are also found on gastric parietal cells, M2 receptors on cardiac cells and smooth muscle, and M3 receptors on the bladder, exocrine glands, and smooth muscle. * Drugs with muscarinic actions preferentially stimulate muscarinic receptors on these tissues, but at high concentration they may show some activity at nicotinic receptors
  • 16.
    • Nicotinic receptorsare located in the CNS, adrenal medulla, autonomic ganglia, and the neuromuscular junction. Those at the neuromuscular junction are sometimes designated NM and the others NN. • The nicotinic receptors of autonomic ganglia differ from those of the neuromuscular junction. For example, ganglionic receptors are selectively blocked by hexamethonium, whereas neuromuscular junction receptors are specifically blocked by tubocurarine.
  • 17.
    Cholinergic Drugs Cholinomimetics, Parasympathomimetics •These are the drugs which produces actions similar to that of ACh, either by directly or indirectly interacting with cholinergic receptors or by increasing availability of Ach at these sites ( anticholinesterases )
  • 18.
    Cholinergic Agonists Directly actingIndirectly acting ( anticholinesterases) Choline esters Ach Bethanechol Carbachol Methacholine alkaloids Pilocarpine Muscarine arecoline Reversible irreversible Carbamates Physostigmine Neostigine Pyridostigmine Edrophonium Rivastigmine Donepezil Carbamates Carbaryl Propoxur (Bagyon) Organophosphorous (OP) Parathion Malathion Nerve gases Dyflos echothiophate Acridine Tacrine
  • 19.
    Direct-Acting Cholinergic Agonists •Cholinergic agonists (parasympathomimetics) mimic the effects of acetylcholine by binding directly to cholinoceptors. • These agents may be broadly classified into two groups: 1. choline esters, which include acetylcholine synthetic esters of choline, such as carbachol and bethanechol. 2. Naturally occurring alkaloids, such as pilocarpine constitue the second group.
  • 20.
    • All ofthe direct-acting cholinergic drugs have longer durations of action than acetylcholine. • Some of the more therapeutically useful drugs pilocarpine and bethanechol preferentially bind to muscarinic receptors and are sometimes referred to as muscarinic agents. • As a group, the direct-acting agonists show little specificity in their actions, which limits their clinical usefulness.
  • 21.
    A. Acetylcholine: isa quaternary ammonium compound that cannot penetrate membranes. it is therapeutically of no importance because of its multiplicity of actions and its rapid inactivation by the cholinesterases. • Acetylcholine has both muscarinic and nicotinic activity. Its actions include
  • 22.
    Muscarinic actions 1.Cardiovascular system a.Heart: the effect of Ach are similar to those following vagal stimulation. Ach by stimulating M2 receptors of the heart opens the K+ channels and thus causes hyperpolarization. Therefore S-A and A-V nodal activity is reduced. HR ( negative chronotropic effect) FOC (negative ionotropic effect) A-V conduction ( negative dromotropic effect) b. Blood vessels: acetylcholine stimulates the M3 receptors of vascular endothelial cells which release endothelial dependent relaxing factor (EDRF; NO) leading to vasodilation and fall in blood pressure
  • 23.
    2.Smooth muscle B. urinarybladder: Acetylcholine stimulates cholinergic receptors in the urinary system to promote urination Results in contraction of the detrusor muscle and relaxation of the urinary sphincter to facilitate emptying of the urinary bladder C. Bronchi: Bronchial muscle-Contraction (Bronchoconstriction) Bronchial glands - Stimulation of secretion A. GI tract: acting on M3 recptors it increases the tone of the gut, increases peristaltic movements and increaeses GI secretions.
  • 24.
    3 .Exocrine gland•Increases salivary, lacrimal, sweat, bronchial, gastric and other gastrointestinal (GI) secretions Ach M3 receptors Contracts the sphincter contracts the ciliary muscle Pupillae (miosis (spasm of accommodation) Opens trabecular meshwork around the canal of schlemm Facilates drainage of aqueous humor and reduces intraocular (IOP) in glaucomatous eye
  • 25.
    2. Nicotinic actions •There is thick fibrous- tissue sheath around the nicotinic receptors. As the Ach has poor penetration through tissues, larger doses are required to elict nicotinic actions. 1. Autonomic ganglia. Higher doses of Ach produce dangerous muscarinic effects especially on the heart. Hence, prior administration of atropine is necessary to elict nicotinic actions. higher doses of Ach stimulate both the sympathetic as well as parasympathetic ganglia causing tachycardia and rise in BP. 1. Skeletal muscles: At high concentration, Ach initially produces twitching, fasciculation followed by prolonged depolarization of NMJ and paralysis. 2. CNS: intravenous administered Ach does not cause any central effects because of its poor penetration through the blood- brain barrier.
  • 26.
    B. Bethanechol: isstructurally related to acetylcholine, in which the acetate is replaced by carbamate and the choline is methylated. • It is not hydrolyzed by acetylcholinesterase (due to the addition of carbonic acid), although it is inactivated through hydrolysis by other esterases. • It lacks nicotinic actions (due to the addition of the methyl group) but does have strong muscarinic activity. • Its major actions are on the smooth musculature of the bladder and gastrointestinal tract. It has a duration of action of about 1 hour.
  • 27.
    • Actions: Bethanecholdirectly stimulates muscarinic receptors, causing increased intestinal motility and tone. It also stimulates the detrusor muscles of the bladder whereas the trigone and sphincter are relaxed, causing expulsion of urine. • Therapeutic applications: In urologic treatment, bethanechol is used to stimulate the atonic bladder, particularly in postpartum or postoperative, nonobstructive urinary retention. Bethanechol may also be used to treat neurogenic atony ( poor muscular condition). as well as megacolon (Hypertrophy and dilation of the colon associated with prolonged constipation. • Adverse effects: Bethanechol causes the effects of generalized cholinergic stimulation. These include sweating, salivation, flushing, decreased blood pressure, nausea, abdominal pain, diarrhea, and bronchospasm.
  • 28.
    C. Carbachol (carbamylcholine):has both muscarinic as well as nicotinic actions (lacks a methyl group present in bethanechol. • Like bethanechol, carbachol is an ester of carbamic acid and a poor substrate for acetylcholinesterase. • It is biotransformed by other esterases, but at a much slower rate.
  • 29.
    D. Pilocarpine: isalkaloid with a tertiary amine and is stable to hydrolysis by acetylcholinesterase. • Compared with acetylcholine and its derivatives, it is far less potent, but it is uncharged and penetrate the CNS at therapeutic doses. • Pilocarpine exhibits muscarinic activity and is used primarily in ophthalmology. Actions of pilocarpine and atropine on the iris and ciliary muscle of the eye
  • 30.
    • Actions: Appliedtopically to the cornea, pilocarpine produces a rapid miosis and contraction of the ciliary muscle. Pilocarpine is one of the most potent stimulators of secretions (secretagogue) such as sweat, tears, and saliva, but its use for producing these effects has been limited due to its lack of selectivity. The drug is beneficial in promoting salivation in patients with xerostomia resulting from irradiation of the head and neck. Sjgoren's syndrome: which is characterized by dry mouth and lack of tears, is treated with oral pilocarpime tablets and cevimeline, a cholinergic drug that also has the drawback of being nonspecific. The opposing effects of atropine, a muscarinic blocker, on the eye.
  • 31.
    • Therapeutic usein glaucoma: Pilocarpine is the drug of choice in the emergency lowering of intraocular pressure of both narrow-angle (also called closed-angle) and wide-angle (also called open-angle) glaucoma. Pilocarpine is extremely effective in opening the trabecular meshwork around Schlemm's canal, causing an immediate drop in intraocular pressure as a result of the increased drainage of aqueous humor. • Adverse effects: Pilocarpine can enter the brain and cause CNS disturbances. It stimulates profuse sweating and salivation.
  • 33.
    Anticholinesterases: Anticholinesterases are theagents which inhibit ChE, protect Ach from hydrolysis- produce cholinergic effects and potentiates Ach. Reversible: Carbamates: Physostigmine, Neostigmine, Pyridostigmine, Edrophonium, Rivastigmine, Donepeizil, Galantamine Acridine: Tacrine
  • 34.
    AChEs - MOA •Normally Acetylcholinesterase (AchE) hydrolyses Acetylcholine • The active site of AChE is made up of two subsites – anionic and esteratic • The anionic site serves to binds with choline (basic) moiety of Ach while esteratic site binds with acetyl moeity of Ach. The hydrolysis of Ach occurs by transferring the acetyl group to serine acetylated leaving a molecule of free choline. The Hydrolysis of serine acetyl group occurs spontaneously and rapidly.
  • 35.
    AChEs - MOA •Acetyl moeity of ach combines with esteratic site of enzyme cholinesterse and enzyme is acetylated releasing the choline. Acetylated enzyme reacts freely with water molecule to form acetic acid and liberate free enzyme. • Carbamates combine with esteric site of Ach and the enzyme is carbamylated releasing the choline byt carbamylated enzyme reacts slowly with water and enzyme is feed ( reversible inhibitor of Ach) sowly. The half life of reactivation of carbamylated enzyme is about 30 min
  • 36.
    Edrophonium combines withanionic site of enzyme AchE and ionic bond formed is readily reversible and thus it has very shory action ( about 10 min) Organophosphosphates combines with esteratic site of enzyme and phosphorylated enzyme react very slowly or may not react at all so, enzyme is freed slowly or not freed at all and the time require is more than the synthesis of fresh enzyme and thus, irreversible inhibition of the enzyme. The ‘aging’ of phosphorylated enzyme may occur due to loss of one alkyl group.
  • 37.
    USES: • As miotic •Myasthenia gravis • Postoperative paralytic ileus/urinary retention • Postoperative decurarization • Cobra bite • Belladona poisoning • Alzheimer’s diseases • Other drug overdosages
  • 38.
    Indirect-Acting Cholinergic Agonists: Anticholinesterases(Irreversible) A number of synthetic organophosphate compounds have the capacity to bind covalently to acetylcholinesterase. Many of these drugs are extremely toxic and were developed by the military as nerve agents. Related compounds, such as parathion, are employed as insecticides.
  • 39.
    • Ach israpildly hydrolyzed by both true and pseudocholinesterases. Reversibly anticholinesterase inhibit both true and pseudocholinesteraes. Thus Ach get accumulated and produces cholinergic effect. Hence anticholinesterases are called indirectly acting cholinergic drugs. Physostigmine: alkaloid – Physostigmine venenosum Tertiary amine and has good penetration through tissues. Uses a. Glaucoma: Physostigmine reduces the IOP by producing miosis thus facilates drainage of aqueous humor. On chronic use, it accelerates cataract formation, hence it is rarely used b. Atropine poisoining: DOC for severe atropine and other antumuscarinic drug poisoining because it has both central and peripheral actions. It competitively reverses the effects of atropine poisoining. But it should be used cautiously by slow i.v. injection as it may cause bradycardua and seizures.
  • 40.
    • Neostigmine: syntheticanticholinesterase agent its actions are more pronounced on NMJ, gastrointestinal tract (GIT) and bladder than on cardiovascular system (CVS) or eye. On skeletal muscle, it has both direct and indirect actions. • Indirect actions: by inhibiting anticholinesterases increases the Ach concentration at NMJ. • Direct actions: because of structural similarity with Ach ( i.e. quaternary ammonium compounds), neostigmine directly stimulate the NM receptors at NMJ. This improves the muscle power in patients with myasthenia gravis. • Neostigmine does not cross BBB and has no central side effects.
  • 41.
    • Pyridostigmine: allfeatures are same as neostigmine. Pyridostigmine is preferred over neostigmine in myasthenia gravis. It has longer duration of action and can be given twice daily in sustaianed release form. Even though pyridostigmine is less potent than neostigmine, it is better tolerated by myasthenic patients. • Edrophonium: quaternary ammonium compound. On i.v. administration it has rapid onset but shorter duration of action (5- 15 min ) uses Used to diagnosis myasthenia Gravis Used to differentiate myasthenic crisis from cholinergic crisis Used in curare poisoining because of rapid onset of action
  • 42.
    Adverse effect ofanticholinesterases • They are due to overstimulation of muscarinic receptors and nicotinic receptors- increased sweating, salivation, nausea, vomiting, abdominal cramps, bradycardia, diarrhoea, tremors and hypertension. Therapeutic use of reversible anticholinesterses 1. Treatment of glaucoma 2. Myasthenia Gravis 3. Bellodona poisoining 4. Curare poisoining and reversal of non-depolarizing neuromuscular blokade 5. Postoperative urinary retention and paralytic ileus 6. Alzheimer’s disease
  • 43.
    Myasthenia gravis (Myo+ asthenia) • Autoimmune disorder affecting 1 in 10,000 population – reduction in number of NM receptors • Causes: Development of antibodies directed to Nicotinic receptors in muscle end plate – reduction in number by 1/3rd of NM receptors – Structural damage to NM junction • Symptoms: Weakness and easy fatigability – ptosis to diaphragmatic paralysis • Treatment: – Neostigmine – 15 to 30 mg. orally every 6 hrly – Adjusted according to the response – Pyridostigmine – less frequency of dosing – Other drugs: Corticosteroids (prednisolone 30-60 mg /day) • Azathioprin and cyclosporin also Plasmapheresis
  • 44.
    Myasthenic crisis• Acuteweakness and respiratory paralysis – Tracheobronchial intubation and mechnical ventilation – Methylprednisolone IV with withdrawal of AChE – Gradual reintroduction of AChE – Thymectomy • The problem – overtreatment Vs actual disease (opposite treatments) – Diagnosis by various tests – Tensilon Test – Injection of Edrophonium – 2 mg (observe) – after half a minute 8 mg (observe) • In MG – symptoms will improve • In overtreatment – symptoms worsen
  • 45.
    • Tacrine, donepezil,rivastigmine, and galantamine: patients with Alzheimer's disease have a deficiency of cholinergic neurons in the CNS led to the development of anticholinesterases as possible remedies for the loss of cognitive function • Tacrine was the first to become available, but it has been replaced by the others because of its hepatotoxicity. • Despite the ability of donepezil, rivastigmine, and galantamine to delay the progression of the disease, none can stop its progression. Gastrointestinal distress is their primary adverse effect
  • 46.
    Irreversible: Organophosphates: Carbamates: Dyflos (DFP ) Carbaryl Echothiophate Propoxur Parathion Malathion Diazinon Tabun, Sarin, Soman
  • 47.
    • Organophosphorus insecticides:All organophosphorous (OP) compounds except echothiphate have no therapeutic applications. Echothiophate is rarely used in resistant cases of glaucoma. OP compounds have only the toxicological importance. • Most common poisoinings all over the world • Common OP compounds are parathion, malathion, dyflos etc. MOA- ?? ( WE HAVE ALREADY DISCUSSED IN EARLIER SLIDES) 1. Muscarinic effects: profuse sweatings, salivation, lacrimation, increased tracheobronchial secretions, bronchospasm, vomiting, abdominal cramps, miosis, bradycardia, hypotension, involuntary urination and defecation 2. Nicotinic effects: twitching, fasciculations, muscle weakness, and paralysis is due to prolonged depolarazations 3. Central effects: headache, restlessness, confusion, convulsion, coma and death is usually due to respiratory failure
  • 48.
    Diagnosis OP poisoinings canbe diagnosed by: • History of exposure • Characteristics sign and symptoms • Estimating the cholinesterase activity in the blood, which is reduced to less than 50% normal Treatment 1. Remove the contaminated clothes, and wash the skin with soap water. 2. Gastric lavage should be continued till the returning fluid is clear 3. Airway should be maintained 4. Artificial respiration in given, if necessary. 5. Diazepam should be cautiously by slow i.v. injection to control convuslions.
  • 49.
    Specific treatment 1. Atropine:Atropine is the first drug to be given in OP poisoining. Inject atropine 2 mg i.v. stat, and it should be repeated every 5-10 minutes doubling the dose, if required, till the patient is fully atropinized ( fully dilated pupil, flushed skin, tachycardia, etc.) atropine should be continues for 7-10 days. OP poisoining Ach (agonist) Atropine (antagonist) Muscuranic receptors
  • 50.
    2. Pralidoxime (Reactivationof acetylcholinesterase) • can reactivate inhibited acetylcholinesterase. However, it is unable to penetrate into the CNS. • The presence of a charged group allows it to approach an anionic site on the enzyme, where it essentially displaces the phosphate group of the organophosphate and regenerates the enzyme. • If given before aging of the alkylated enzyme occurs, it can reverse the effects of echothiophate, except for those in the CNS.
  • 51.
    • With thenewer nerve agents, which produce aging of the enzyme complex within seconds, pralidoxime is less effective. • Pralidoxime is a weak acetylcholinesterase inhibitor and, at higher doses, may cause side effects similar to other acetylcholinsterase inhibitors .
  • 52.
    Some adverse effects observedwith cholinergicSummary of actions of some cholinergic agonists Summary
  • 53.
  • 54.
    Anticholinergic Drugs and DrugsActing on Autonomic Ganglia Madan Sigdel Lecturer Department of Pharmacology Gandaki Medical College
  • 55.
    Anticholinergic drugs (Muscarinicreceptor antagonists, Atropinic, Parasympatholytic) Conventionally, the term ‘anticholinergic drugs’ is restricted to those which block actions of Ach on autonomic effectors and in the CNS exerted through muscarinic receptors. Though nicotinic receptor antagonists also block certain actions of ACh, they are generally referred to as ‘ganglion blockers’ and ‘neuromuscular blockers’. • Nicotinic (NN) antagonists – ganglion blockers • NM Blockers – neuromuscular blockers Atropine, the prototype drug of this class, is highly selective for muscarinic receptors, but some of its synthetic substitutes do possess significant nicotinic blocking property in addition.
  • 56.
    Classification – anticholinergicdrugs 1. Natural: Atropine and Hyoscine (scopolamine) 2. Semisynthetic derivatives: Homatropine, Atropine methonitrate, Hyoscine butylbromide, Ipratropium bromide, Tiotropium bromide 3. Synthetic Compounds: a. Mydriatics: Cyclopentolate and Tropicamide b. Antisecretory-antispasmodics: (i) Quartenary ammonium compounds: Propantheline, Oxyphenonium, Clidinium, Pipenzolate methylbromide, Glycopyrrolate, Isopropamide (ii) Tertiary amines: Dicyclomine, Valethamate, Pirenzepine c. Vasicoselective: Oxybutynin, Flvoxate, Tolterodine d. Antipakinsonian: Trihexyphenidyl (Benzhexol), Procyclidine, Biperiden
  • 57.
    PHARMACOLOGICAL ACTIONS (Atropine asprototype) 1. CNS: in therapeutic doses, atropine has mild CNS-stimulant effect. • By blocking the relative cholinergic overactivity in basal ganglia, it suppresses tremor and rigidity in parkinsonism. • High doses cause cortical excitation, restlessness, disorientation, hallucinations, and delirium followed by respiratory depression and coma. 2. CVS: Low dose- presynaptic M2 autoreceptor on vagal nerve endings initial bradycardia Therapeutic dose- block M2 receptor on heart and it also improves A-V conduction. In high doses, flushings of the face and hypotension may occur due to cutaneous vasodilation
  • 58.
    3. Eye: Topicalinstillation of atropine (0.1%) causes mydriasis, abolition of light reflex, and cycloplegia, lasting 7–10 days. This results in photophobia and blurring of near vision. The intraocular tension rises, specially in narrow angle glaucoma 4.Smooth muscles: GIT: Tone and motility of GIT are reduced. Spasm may be reduced, constipation may occur. Peristalsis is only incompletely suppressed because it is primarily regulated by local reflexes and other neurotransmitters (serotonin, encephalin, etc.). Bronchi: Atropine causes bronchodilation and reduced airway resistance, especially in asthma patients. Urinary bladder: It has a relaxant action on the ureter and urinary bladder. Urinary retention can occur in older men with prostatic hyperplasia.
  • 59.
    5. Glands: Atropinedecreases sweat, salivary, tracheo- bronchial, and lacrimal secretion (M3-blockade). Skin and eyes become dry, talking, and swallowing my be very difficult. Atropine decreases less the secretion of acid and pep- sin and more of the mucus in the stomach. 6. Body temperature: Rise in body temperature occurs at higher doses, and is due to both inhibition of sweating as well as stimulation of the temperature regulating centre in the hypothalamus. Children are highly susceptible. The sensitivity of different organs and tissues to atropine varies and can be graded as— Saliva, sweat, bronchial secretion > eye, bronchial muscle, heart > smooth muscle of intestine, bladder > gastric glands and smooth muscle.
  • 60.
    Atropine actions Passive mydriasis cyclopegia lossof light reflex Relaxes the bronchial smooth muscle, but dries up all the secretions Decrease secretion of exocrine glands Initial bradycardia ( with low doses) tachycardia Controls tremors and rigidity of parkinsonism Decrese tone of detrusor muscle Increase the tone of trigonal sphincter (urinary retention) Decrese tone, decreases motility of gut, relieves spasm Increase sphinter tone (constipation)
  • 61.
    Hyoscine • This naturalanticholinergic alkaloid differs from atropine in many respects
  • 62.
    PHARMACOKINETICS • Atropine andhyoscine are rapidly absorbed from g.i.t. • Applied to eyes they freely penetrate cornea. • Passage across blood-brain barrier is somewhat restricted. • About 50% of atropine is metabolized in liver and rest is excreted unchanged in urine. • It has a t½ of 3–4 hours. Hyoscine is more completely metabolized and has better blood-brainbarrier penetration.
  • 63.
    Atropine Substitutes • Semisynthetic:Mydriatic, antispasmodic, bronchodilator etc. • Synthetic: Mydriatic, antisecretory-antispasmodic (quaternary - antisecretory or tertiary), vasicoselective, antiparkinsoian • Quaternary compounds (for peripheral action only in GIT): – Incomplete oral absorption – Poor CNS and eye penetration – Slow elimination – longer acting – Higher Nicotinic blocking property – postural hypotension and impotence – Neuromuscular blockade at higher doses
  • 64.
    Semisynthetic derivaties • HyoscineButylbromide: Oesophageal and GIT spastic conditions – • Atropine methonitrate: Abdominal colics and hypercidity – Oral/IM • Ipratropium Bromide: Selective action on Bronchial SM - dilatation – Does not alter volume and cosistency of respiratory secretion – Enhanced mucocilliary clearance (contrast to Atropine) – Slowly acting (slow onset and late peak) Bronchodilator - 1-2 Hrs (prophylactic use) – contrast to sympathomimetics – 4-6 Hrs – Acts mainly on larger Central airways (contrast to sympathomimetics) – More effective in COPD than Asthma – ADRs: cough, bad taste and nervousness – rare systemic effects • Tiotropium bromide: Ipratropium congener – longer acting and more M1/M3 selective
  • 65.
    (a) Mydriatics :homatropine, Cyclopentolate, Tropicamide Homatropine Cyclopentolate Tropicamide Potency 10 times less Potent Less reliable Onset of action 45 – 60 min 30 – 60 min 20 – 40 min Duration of action 1 – 3 days and 1-2 days 1 day 3 – 6 Hours Children use Unsatisfactory cycloplegia Behavioural abnormality Mental and mood changes Synthetic compounds Atropine is a potent mydriatic but its slow and long-lasting action is undesirable for refraction testing. Though the pupil dilates in 30–40 min, cycloplegia takes 1–3 hours, and the subject is visually handicapped for about a week. The substitutes attempt to overcome these difficulties.
  • 66.
    1. Homatropine Itis 10 times less potent than atropine. Instilled in the eye, it acts in 45–60 min, mydriasis lasts 1–3 days while accommodation recovers in 1–2 days. It often produces unsatisfactory cycloplegia in children who have high ciliary muscle tone. 2. Cyclopentolate It is potent and rapidly acting; mydriasis and cycloplegia occur in 30–60 min and last about a day. It is preferred for cycloplegic refraction,children may show transient behavioural abnormalities due to absorption of the drug after passage into the nasolacrimal duct. It is also used in iritis and uveitis. 3. Tropicamide It has the quickest (20–40 min) and briefest (3–6 hours) action, but is a relatively unreliable cycloplegic. However, it is satisfactory for refraction testing in adults and as a short acting mydriatic for fundoscopy. The mydriatic action can be augmented by combining with phenylephrine
  • 67.
    (b) antisecretory- antispasmodics (i)Quaternary compunds • Propantheline: Used in peptic ulcer and gastritis – reduces gastric acid secretion – mild side effects – not popular now • Oxyphenonium: Peptic ulcer and gastric hypermotility • Clinidium: Nervous dyspepsia, gastritis, IBS, colic etc. • Pipenzolate methyl bromide: Flatulent dyspepsia, infantile colics • Glycopyrrolate: IM/oral – rapid acting without central effects – preanaesthetic medication
  • 68.
    (ii)Tertiary Amines • Dicyclomine, valethamate and Pirenzepine • Dicyclomine: Direct SM relaxant and antispasmodic – weak anticholinergic – Lesser side effects than Atropine – Also antiemetic – morning sickness – Atropine toxicity in infants (not recommended below 6 months) – Dysmenorrhoea and IBS • Valethmate: Dilatation of Cervix in delayed labour (visceral antispasmodic) • Pirenzepine: Selective M1 antagonist – no action on M2 and M3 (no atropinic side effects) – Decreases gastric acid secretion - promotes ulcer healing – Less popular now
  • 69.
    vasicoselective • Oxybutynin: – Specificselectivity for receptors in Urinary bladder and salivary gland (M1/M3) – Additional smooth muscle relaxation property and local anaesthetic property – Uses • Detrussor instability – urinary frequency and incontinence • Spina bifida and nocturnal enuresis • Involuntary voiding in patients with neurologic disease - children with meningomyelocele • Bladder surgery - urologic surgery • Dose: 5 mg BD/tds or local instillation • Tolterodine – M3 selective–overactive bladder with urinary urgency • Flavoxate – similar to Oxybutynin • Drotaverine: Non anticholinergic smooth muscle relaxant – inhibition of PDE-4 - elevation of cAMP/cGMP – sm relaxation – Renal colic, biliary colic, IBS, uterine spasms etc. – No anticholinergic side effects - Dose: 40 – 80 mg tds
  • 70.
    Atropine: Therapeutic uses- antisecretory 1. Preanaesthetic medication: atropine, hyoscine and glycopyrrolate etc. – Defn.: Refers to use of drugs before anaesthesia to make it more pleasant and safe – Irritant GA (ether) – salivary and tracheobronchial secretion – To reduce secretions and also halothane induced ventricular arrhythmia – To prevent laryngospasm – increased respiratory secretions cause reflex laryngospasm 1. Peptic ulcer: – Gastric phase not reduced – Not popular anymore 2. Pulmonary embolism: reduces reflex pulmonary secretions 3. Hyperhidrosis
  • 71.
    Atropine: Therapeutic uses- antispasmodic 1. Intestinal and renal colic and abdominal cramps – not in biliary colic (Biliary colic is a steady or intermittent ache in the upper abdomen, usually under the right side of the rib cage) 2. Diarrhoea (nervous and drug induced) --- not in infective ones 3. Spastic constipation, IBS 4. Pylorospasm, gastric hypermotility, gastritis, nervous dyspepsia etc. 5. Urinary frequency and urgency and nocturnal enuresis (children) - 6. Dysmenorrhoea
  • 72.
    Atropine: Therapeutic uses– Bronchial asthma, asthmatic bronchitis and COPD • Reflex vagal activity – bronchoconstriction and increased secretion – in bronchitis and COPD – lesser in asthma • Oral Atropine – bronchodilatation – Disadvantages: dry up secretions in RT – inspissations and plugging in bronchioles – collapse – plus decreased mucocilliary clearance – Inhaled Ipratropium Br – does not decrease secretions and impair mucociliary clearance - useful in bronchitis and COPD – For regular prophylaxis – not to terminate acute attack
  • 73.
    Anticholinergics -Mydriatic and Cycloplegic- Ophthalmic uses • Used as eye drop or ointment: – Diagnostic: Atropine 1% ointment is used • Measurement of refractive error – mydriasis and cycloplegia • Preferred ones: Homatropine, Tropicamide and cyclopentolate – shorter action • However – no cycloplegia in children by newer ones • Atropine 1% ointment still preferred in children below 5 yrs – Ophthalmic examination of retina – fundoscopy (shorter acting preferred) – Therapeutic : • For resting eye: Iritis, iridocyclitis, keratitis, corneal ulcer etc. • Alternating with miotics (prevention of synechia)
  • 74.
    Uses of anticholinergics– contd. • CVS: Myocardial Infarction, Digitalis toxicity – to counteract reflex vagal bradycardia and partial heart block • Parkinsonism: Mild cases of parkinsonism (early cases), Drug induced Parkinsonism and adjunct to Levodopa • Motion sickness: – Hyoscine (scopolamine) is the drug used – Oral, injection and transdermal patch – 0.2 mg orally given as prophylaxis before journey – lasts 4-6 hours – transdermal preparations – Not effective in other type of vomiting • Twilight sleep and maniacal states: Hyoscine - sedation and amnesia – lie detector • Atropine: Antidote for Anti-ChE & Mushroom poisoning, and to block Muscarinic effects of Neostigmine, Cobra envenomation
  • 75.
    Anticholinergic - ADRs •Commonly occurring but of non serious type • Mydriasis and cycloplegia – using as antisecretory or Preanaesthetic medication • Belladona Poisoning: Drug overdose and consumption of seeds of berries of belladona/datura – Symptoms: • Dry mouth, difficulty in swallowing and talking • Dry, flushed and hot skin (face & neck), fever, decreased bowel sound, dilated pupil, photophobia, difficulty in micturation • Excitement, psychotic behavior, delirium and hallucinations • Hypotension, weak and rapid pulse, respiratory depression and cardiovascular collapse • Convulsions and coma
  • 76.
    Belladona Poisoning -Treatment • Diagnosis: Methacholine 5 mg or Neostigmine 1 mg SC – no muscarinic effects • Treatment: – Gastric lavage in case of ingestion – tannic acid – Dark Room and cold sponging and ice bags – Physostigmine 1–3 mg SC or IV – Maintenance of blood volume, assisted respiration and Diazepam to control convulsions – Other supportive measures
  • 77.
    Anticholinergic - contraindications •Glaucoma – Narrow angle (Precipitation of angle closure) • BHP – urinary retention • Acid peptic ulcer diseases (Non-selective ones) – precipitation of symptoms
  • 78.
    Drugs acting onGanglions Madan Sigdel Lecturer Department of Pharmacology Gandaki Medical College
  • 79.
    Drugs acting onAutonomic ganglia • ACh is primary excitatory neurotransmitter - parasympathetic and sympathetic • Drugs which inhibit synthesis (hemicholinium ) or release (botulinium) – interfere with ganglionic transmission, but the drugs acting on the cholinergic receptor in the ganglia are more selective. • NN mediate rapid depolarization of ganglion cells – also present are M1 & M2, adrenergic, dopaminergic, amino acid, peptidergic receptors - slow – mediate slowly developing and longer lasting effects.
  • 80.
    Ganglion stimulants andblockers Ganglion stimulants: • Selective agonists: Nicotine (small dose), Lobeline, Dimethyl phenyl piperazinium (DMPP), Tetramethyl ammonium (TMA ) and Varenicline • Non-selective: Acetylcholine, carbachol, Pilocarpine, Anticholinesterases
  • 81.
    Nicotine • Source –alkaloid in Nicotiana tabacum • Action – stimulation of Para symp and symp ganglia via NN and NM receptors at low dose – Large doses – persistent depolarization and ganglionic blockade • Only Indication – short term nicotine replacement in tobacco abstinent Subjects
  • 82.
    Pharmacotherapy of smoking cessation •Difficult to quit - Nicotine dependence – counseling and motivation • Aim of treatment: – To reduce the craving for satisfying (reward) effects of nicotine – To suppress the physical withdrawal symptoms • Drugs: Nicotine replacement, Partial agonists of α4β2 Nicotinic receptors (Varenicline) and antidepressants (Bupropion) • Nicotine transdermal: once daily on the hip/abdomen/chest/upper arm – supresses nicotine withdrawal but craving only partially (10, 20, 30 cm2 patches) – Also nicotine chewing gum - alternative of patches (NULIFE 1, 2, 4 mg chewing gums) – ADRs of nicotine replacement: headache, dyspepsia, abdominal cramps, loose motion, flu like symptoms etc
  • 83.
    Varenicline • Partial agonistsof α4β2 NR receptor • MOA: Reinforcing effects mediated by α4β2 NR – nucleus accumbens and mesolimbic areas – Normally, activation of α4β2 NR by nicotine – induces DA release – satisfaction/reward and reinforcing effect – PA activity of varenicline - nicotine substitution, but blocks reward effects of smoking – Reduce craving and withdrawal symptoms – Comparable to nicotine replacement and Bupropion ADRs: Mood changes, irrational behaviour, appetite and taste disturbances, sleep disorder and agitation – suicidal thoughts Bupropion: • This atypical antidepressant inhibits reuptake of DA and NA, and has been marketed as a sustained release tablet specifically for smoking cessation. Clinical efficacy- equivalent to nicotine replacement, and has produced fewer side effects
  • 84.
    GANGLION BLOCKING AGENTS A.Competitive blockers i) Quaternary ammonium compounds Hexamethonium, Pentolinium ii) Amines (secondary/tertiary):Mecamylamine, Pempidine iii) Monosulfonium compound: Trimethaphan camforsulfonate B. Persistent depolarising blockers Nicotine (large dose), Anticholinesterases (large dose)
  • 85.
    • The competitiveganglion blockers were used in the 1950s for hypertension and peptic ulcer, but have been totally replaced now because they produce a number of intolerable side effects. • Trimethaphan It is an ultrashort acting ganglion blocker; has been occasionally infused i.v. to produce controlled hypotension and in hypertensive emergency due to aortic dissection • Mecamylamine Either alone or in combination with nicotine patch, it has been tried for smoking cessation. • There is at present no clinical relevance of ganglion blockers.
  • 86.
    Skeletal Muscle Relaxants MadanSigdel Lecturer Department of Pharmacology Gandaki Medical College
  • 87.
    Skeletal Muscle RelaxantsTheskeletal muscle relaxants decrease skeletal muscle tone by peripheral or central action. Nerve muscle impulse Binds with NM receptors at NMJ Release of Ach Depolarization and development of end-plate potential (EPP) Influx of sodium and outflux of K+ occurs at the motor end plate Muscle is ready for a fresh nerve impulse Muscle-action potential (contraction of skeletal muscle which is associated with the release of ca2+ into the sarcoplasm Ach is rapidly inactivated by cholinesterase leading to repolarization
  • 88.
    classifications Skeletal muscle relexants Skeletalmuscle relexants Non-depolarizing blockers (competitive blockers) •D-TC •Pancuronium •Doxacuronium •Atracurium •Rocuronium •Mivacurium Depolarizing Blockers •Succinylcholine •Decamethonium Drugs directly acting on skeletal muscles Dantrolene Drugs acting at NMJ Centrally acting •Diazepam and other benzodiazepines •Methocabamol •Chlorzoxazone •Tizanidine •Baclofen •Gabapentin Others •Botulinum toxin
  • 89.
    Nicotinic muscle receptor isproteinous in nature with 5 subunits (2α,β, γ,δ) surrounding the sodium channels. Two α subunits have negatively charged group. The Ach has 2 positively charged sites which combine with negatively charged sites and thus leads to Na+ channel opening ans so depolarization.
  • 90.
    Mechanism of action Non-depolarizing or competitive blocker The competitive blocker also possess two or more cationic sites (quaternary Na+ atoms) and therefore affnity to combine with 2 α subuints. The affinity is more than Ach and thus competitive blocker combine with 2 α subunits by competiting with Ach but depolarization is not produced as they lack intrinsic activity i.e. they have affinity but no intrinsic activity. Thus attachment of competitive blockers to Nm receptors leads to flaccid paralysis. Since they competitively antagonize, the effect may be reversed by increasing the concentration in vitro. In vivo, the effect of competitive blockers can be overcome by the use of anticholinesterase.
  • 91.
    Depolarizing or Non-competitiveblocker Depolarizing blockers such as succinylcholine also possesses two positively charged atoms and has affnity for the NM receptors, combines with receptors and opens the sodium channels like Ach leading to depolarization, so initially muscle fasciculation is observed but succinylcholine is not rapildly destroyed and does not dissociate rapildly from receptor leading to persistent depolarization. Ach is released from motor nerve endings cannot generate action potential leading to flaccid paralysis. In many species, e.g. dog, rabbit, rat, monkey, in slow contracting soleus muscle of cat, and under certain conditions in man the depolarizing agents injected in high doses or infused continuously produce dual mechanism neuromuscular blockade which can be divided into two phases:
  • 92.
    • Phase –I block: due to persistent depolarization of muscle onset is rapid. The depolarization diminishes later on and repolarazation takes place gradually but paralysis may persist due to onset of phase II block in continuation. • Phase – II block: due to desensitization of Nm receptors, slow in onset and thus it is like the block produced by the d- tubocurarine and may be partly be reversed by anticholinesterases.
  • 93.
    ACTIONS 1. Skeletal muscles:Intravenous injection of nondepolarizing blockers rapidly produces muscle weakness followed by flaccid paralysis. Small fast response muscles (fingers, extraocular) are affected first; paralysis spreads to hands, feet—arm, leg, neck, face—trunk—intercostal muscles— finally diaphragm: respiration stops. Depolarizing blockers typically produce fasciculations lasting a few seconds before inducing flaccid paralysis, but fasciculations are not prominent in well-anaesthetized patients. Though the sequence in which muscles are involved is somewhat different from the competitive blockers the action of SCh develops with such rapidity that this is not appreciated. Apnoea generally occurs within 45–90 sec, butlasts only 2–5 min; recovery is rapid.
  • 94.
    2. Autonomic ganglia:Because the cholinergic receptors in autonomic ganglia are nicotinic (though of a different subclass NN), competitive neuromuscular blockers produce some degree of ganglionic blockade; d-TC has the maximum propensity in this regard, while the newer drugs (vecuronium, etc.) are practically devoid of it. SCh may cause ganglionic stimulation by its agonistic action on nicotinic receptors. 3. Histamine release d-TC releases histamine from mast cells. Histamine release contributes to the hypotension produced by d-TC. Flushing, bronchospasm and increased respiratory secretions are other effects. Intradermal injection of d-TC produces a wheal similar to that produced by injecting histamine
  • 95.
    4. C.V.S. d-Tubocurarine producessignificant fall in BP. This is due to— (a) ganglionic blockade (b) histamine release and (c) reduced venous return—a result of paralysis of limb and respiratory muscles. Heart rate may increase due to vagal ganglionic blockade Cardiovascular effects of SCh are variable. Generally bradycardia occurs initially due to activation of vagal ganglia followed by tachycardia and rise in BP due to stimulation of sympathetic ganglia. Prolonged administration of SCh has caused cardiac arrhythmias and even arrest in patients with burns, soft tissue injury and tetanus. Efflux of intracellular K+ occurs in these conditions which is augmented by prolonged depolarization of skeletal muscles.
  • 96.
    5. G.I.T. Theganglion blocking activity of competitive blockers may enhance postoperative paralytic ileus after abdominal operations. 6. C.N.S. All neuromuscular blockers are quaternary compounds —do not cross blood-brain barrier. Thus, on i.v. administration no central effects follow. However, d-TC applied to brain cortex or injected in the cerebral ventricles produces strychnine like effects
  • 97.
    • All neuromuscular blockers are polar quaternary compounds: They are Poorly absorbed after oral administration • Low volume of distribution because they don’t cross membranes, do not penetrate placenta or blood brain barrier. • Redistribution to non-muscular tissues plays a significant role in the termination of surgical grade muscle relaxation, but residual block may persist for a longer time depending on the elimination t½. • The duration of action of competitive blockers is directly dependent on the elimination t½. • Drugs that are primarily metabolized in the plasma/liver, e.g. vecuronium, atracurium, cisatracurium, rocuronium, and especially mivacurium have relatively shorter t½ and duration of action (20–40 min) Pharmacokinetics
  • 98.
    • while thoselargely excreted by the kidney, e.g. pancuronium, d-Tc, doxacurium and pipecuronium have longer t½ and duration of action (>60 min). • The unchanged drug is excreted in urine as well as in bile. • SCh is rapidly hydrolysed by plasma pseudocholinesterase to succinylmonocholine and then succinic acid + choline (action lasts 5–8 min). 1. d-Tubocurarine Because of its prominent histamine releasing, ganglion blocking and cardiovascular actions as well as long duration of paralysis needing pharmacological reversal, d-TC is not used now.
  • 99.
    2. Succinylcholine: Despiteits propensity to cause muscle fasciculations and soreness, changes in BP and HR, arrhythmias, histamine release and K+ efflux from muscles causing hyperkalaemia and its complications, SCh is the most commonly used muscle relaxant for passing tracheal tube. It induces rapid, complete and predictable paralysis with spontaneous recovery in ~5 min. Occasionally SCh is used by continuous i.v. infusion for producing controlled muscle relaxation of longer duration. 3. Pancuronium: ~5 times more potent and longer acting than d- TC; provides good cardiovascular stability (little ganglionic blockade), seldom induces flushing, bronchospasm or cardiac arrhythmias because of lower histamine releasing potential. Rapid i.v. injection may cause rise in BP and tachycardia due to vagal blockade and NA release.
  • 100.
    4. Doxacurium: Abisquaternary muscle relaxant having the least rapid onset and the longest action: suitable for long duration surgeries. It is primarily eliminated by kidney, though hepatic metabolism also occurs. Cardiovascular changes are less marked. 5. Pipecuronium: slow onset and long duration of action, recommended for prolonged surgeries. 6. Vecuronium: shorter duration of action due to rapid distribution and metabolism. Cardiovascular stability is still better due to lack of histamine releasing and ganglionic action; Currently, it is the most commonly used muscle relaxant for routine surgery and in intensive care units.
  • 101.
    7. Atracurium: 4times less potent than pancuronium and shorter acting: The unique feature of atracurium is inactivation in plasma by spontaneous nonenzymatic degradation It is the preferred muscle relaxant for liver/kidney disease patients as well as for neonates and the elderly. Hypotension may occur due to dose dependent histamine release.
  • 102.
    TOXICITY 1. Respiratory paralysisand prolonged apnoea is the most important problem. 2. Flushing is common with d-TC (due to histamine release), can occasionally occur with atracurium and mivacurium, rare with others. 3. Fall in BP and cardiovascular collapse can occur, especially in hypovolemic patients. This is less likely with the newer drugs. Muscle relaxants should be used with great caution in patients with severe hepatic and renal disease. 4. Cardiac arrhythmias and even arrest have occurred, especially with SCh, particularly in digitalized patients. 5. Precipitation of asthma by histamine releasing neuromuscular blockers. 6. Postoperative muscle soreness and myalgia may be complained after SCh. 7. Malignant hyperthermia can be triggered by SCh in patients anaesthetized with fluorinated anaesthetics.
  • 103.
    Uses 1. The mostimportant use of neuromuscular blockers is as adjuvants to general anaesthesia. Vecuronium and rocuronium are the most frequently selected nondepolarizing blockers. SCh is employed for brief procedures, e.g. endotracheal intubation, laryngoscopy, bronchoscopy, esophagoscopy, reduction of fractures, dislocations, and to treat laryngospasm. For ocular surgery competitive blockers are preferred, because they paralyse extraocular muscles at doses which have little effect on larger muscles.
  • 104.
    2. Assisted ventilation:Critically ill patients in intensive care units often need ventilatory support. This can be facilitated by continuous infusion of subanaesthetic doses of a competitive neuromuscular blocker which reduces the chest wall resistance to inflation. 3. Convulsions and trauma from electroconvulsive therapy can be avoided by the use of muscle relaxants without decreasing the therapeutic benefit. SCh is most commonly used for this purpose. The short acting competitive blocker mivacurium is an alternative. 4. Severe cases of tetanus and status epilepticus, who are not controlled by diazepam or other drugs, may be paralysed by a neuromuscular blocker (repeated doses of a competitive blocker) and maintained on intermittent positive pressure respiration till the disease subsides.
  • 105.
    Madan Sigdel Lecturer Department ofPharmacology Gandaki Medical College Adrenergic Drugs
  • 107.
    ADRENERGIC TRANSMISSION Adrenergic (moreprecisely ‘Noradrenergic’) transmission is restricted to the sympathetic division of the ANS. There are three closely related endogenous catecholamines (CAs). Noradrenaline (NA) It acts as transmitter at postganglionic sympathetic sites (except sweat glands, hair follicles and some vasodilator fibres) and in certain areas of brain. Adrenaline (Adr) It is secreted by adrenal medulla and may have a transmitter role in the brain. Dopamine (DA) It is a major transmitter in basal ganglia, limbic system, CTZ, anterior pituitary, etc. and in a limited manner in the periphery.
  • 109.
    TYR—tyrosine; α M-p-Tyr—αmethyl-p-tyrosine; α M-Dopa—α methyl dopa; MAO— monoamine oxidase; MAOI—monoamine oxidase inhibitor; COMT—catechol-o-methyl transferase; NMN—nor-metanephrine; VMA—vanillyl mandelic acid; NET— Norepinephrine transporter; VMAT-2—Vesicular monoamine transporter; DOMA—3,4 dihydroxy mandelic acid; MOPEG—3-Methoxy,4-hydroxy phenyl glycol
  • 110.
    1. SYNTHESIS OFCAs: Catecholamines are synthesized from the amino acid phenylalanine Tyrosine hydroxylase is the rate limiting enzyme and its inhibition by α-methyl-p-tyrosine results in depletion of Catecholamines. This can be used in pheochromocytoma before surgery and in inoperable cases Synthesis of NA occurs in all adrenergic neurons, while that of Adr occurs only in the adrenal medullary cells
  • 111.
    2. STORAGE OFCAs: NA is stored in synaptic vesicles or ‘granules’ within the adrenergic nerve terminal The vesicular membrane actively takes up DA from the cytoplasm and the final step of synthesis of NA takes place inside the vesicle which contains dopamine β-hydroxylase NA is then stored as a complex with ATP (in a ratio of 4:1) which is adsorbed on a protein chromogranin. In the adrenal medulla the NA thus formed within the chromaffin granules diffuses out into the cytoplasm, is methylated and Adr so formed is again taken up by a separate set of granules The cytoplasmic pool of CAs is kept low by the enzyme monoamine oxidase (MAO) present on the outer surface of mitochondria
  • 112.
    3. RELEASE OFCAs: The nerve impulse coupled release of CA takes place by exocytosis and all the vesicular contents (NA or Adr, ATP, dopamine β hydroxylase, chromagranin) are poured out In case of vesicles which in addition contain peptides like enkephalin or neuropeptide y (NPY), these cotransmitters are simultaneouly released The release is modulated by presynaptic receptors, of which α2 inhibitory control is dominant
  • 113.
    UPTAKE OF CAs:There is a very efficient mechanism by which NA released from the nerve terminal is recaptured. This occurs in 2 steps Axonal uptake: An active amine pump (NET) is present at the neuronal membrane which transports NA by a Na+ coupled mechanism It takes up NA at a higher rate than Adr and has been labelled uptake-1 This uptake is the most important mechanism for terminating the postjunctional action of NA. This pump is inhibited by cocaine, desipramine and few other drugs
  • 114.
    Vesicular uptake: Themembrane of intracellular vesicles has another amine pump the ‘vesicular monoamine transporter’ (VMAT-2) which transports CA from the cytoplasm to within the storage vesicle The VMAT-2 transports monoamines by exchanging with H+ ions The vesicular NA is constantly leaking out into the axoplasm and is recaptured by this mechanism. This carrier also takes up DA formed in the axoplasm for further synthesis to NA Thus, it is very important in maintaining the NA content of the neurone. This uptake is inhibited by reserpine resulting in depletion of CAs
  • 115.
    • Extra neuronaluptake of CAs (uptake-2) is carried out by extra neuronal amine transporter (ENT or OCT3) and other organic cation transporters OCT1 and OCT2 into cells of other tissues • Fate of released NA in the synaptic cleft ( summery ) • Neuronal uptake – which is either stored in the vesicles or inactivated by mitochondrial monoamine oxidase(MAO) in the cytosol • Small amount of NA from the synaptic cleft diffuses into the circulation and gets inactivated in the liver by COMT and MAO • Small quantity of NA interacts with α and β-receptors on the effector cells and gets inactivated by COMT.
  • 116.
    In both cases,the alternative enzyme can subsequently act to produce vanillylmandelic acid. (VMA) The major metabolites excreted in urine are VMA and 3-methoxy- 4-hydroxy phenylethylene glycol (a reduced product) along with some metanephrine, normetanephrine and 3,4 dihydroxy mandelic acid. These metabolites are conjugated with glucuronic acid or sulfate before excretion in urine Only 25-50 ug of NA and 2-5 ug of Adr are excreted in the free form in 24 hours However, metabolism does not play an important role in terminating the action of neuronally released CAs
  • 117.
    • Vanillylmandelic acid(VMA) is the main metabolite of catecholamines excreted in urine • Normal value of VMA is 4-8 mg per 24 hours urine. • Its levels are raised in pheochromocytoma, a tumour of adrenal medulla and sympathetic ganglia. • Estimation of the levels lf catecholamines and their metabolites in the blood and urine is great value in the diagnosis of Pheochromocytoma
  • 118.
  • 119.
    • ADRENERGIC RECEPTORS: •α receptors: α1 α receptors: Presynaptic ( - ) α2 postsynaptic ( + ) • Presynaptic α2 : Receptor mediate the negative feedback control on NA secretion(i.e stimulation of these receptors decreases the release of NA from the sympathetic nerve ending. • Postsynaptic α2 : It mediate the stimulatory effect- vasoconstriction and venoconstriction.
  • 120.
    • α2 –receptor mediated inhibitory effects on various secretions: 1) Beta cells of islets of Langerhans in pancreas-decreases insulin secretion 2) Ciliary epithelium – decreases aqueous secretion by ciliary body • α1 – receptor mediated stimulatory effects: Blood vessels : constriction GI spincter(anal) : increase in tone Urinary spincter : increase in tone Radial muscle of iris : contraction (mydriasis)
  • 121.
    • β1- mediatesthe stimulatory effects on heart and kidney(renin secretion) • β2- receptors are stimulatory at some sites and inhibitory at certain sites : • β2- receptors mediates the inhibitory effects on Bronchi uterus (pregnant) vascular urinary bladder etc……RELAXATION
  • 122.
    • β2- receptorsmediates the stimulatory effects on Glycogenolysis in the liver up take of K+ into the cells contraction of the skeletal muscle Enhancement of the secretions of the ciliary epithelium • In GIT smooth muscles , both α2 and β2- receptors mediate the inhibitory effects – relaxation • In adipose tissue , β3 –receptors mediate lipolysis
  • 123.
    1. On thebasis of chemical structure: Catecholamines: • Natural: Adrenaline, Noradrenaline, Dopamine • Synthetic: Isoprenaline, Dobutamine Non-Catecholamines: – Ephedrine, Amphetamines, Phenylepherine, Methoxamine, Mephentermine. 2. On the basis of mechanism of action: Directly acting: they act directly by stimulating adrenergic receptors: epinephrine, norepinephrine, isoproterenol Indirect acting: they act by releasing NA from adrenergic nerve endings. amphetamine Mixed acting: these drugs act both directly and indirectly. ephedrine
  • 124.
    ADRENERGIC DRUGS (SYMPATHOMIMETICS) Theseare drugs with actions similar to that of adrenaline or of sympathetic stimulation • Direct sympathomimetics: They act directly as agonists on α and / or β adrenoceptors – Adrenaline (Adr), Noradrenaline (NA), Isoprenaline (Iso), phenylephrine, methoxamine, xylometazoline, salbutamol and many others • Indirect sympathomimetics: They act on adrenergic neurone to release NA, which then acts on the adrenoceptors – tyramine, amphetamine • Mixed action sympathomimetics: They act directly as well as indirectly – ephedrine, dopamine, mephentermine
  • 125.
    • Alpha (α)and Beta (β) • Agonist affinity of alpha (α): – adrenaline > noradrenaline > isoprenaline • Agonist affinity of beta (β): – isoprenaline > adrenaline > noradrenaline
  • 126.
    ACTIONS • The peripheralactions of Adr in most tissues have been clearly differentiated into those mediated by α or β receptors depending on the predominant receptor type present in a given tissue • The actions of a particular sympathomimetic amine depend on its relative activity at different types of adrenergic receptors • Adrenaline: α1 + α2+ β1 + β2and weak β3 action • Noradrenaline: α1 + α2+ β1 + β3 but poor β2 action • Isoprenaline: β1 + β2 + β3 but no α action • Dobutamine : mainly β1 action
  • 127.
    The overall actionsare – 1. HEART: Adrenaline increases heart rate by increasing the slope of slow diastolic depolarization of cells in the SA node It also activates latent pacemakers in A-V node and Purkinje fibres; arrhythmias can occur with high doses that raise BP markedly Force of cardiac contraction is increased and automaticity increases Cardiac output and oxygen consumption of the heart are markedly enhanced.
  • 128.
    Conduction velocity throughA-V node, bundle of His, atrial and ventricular fibres is increased; partial A-V block may be overcome Refractory period (RP) of all types of cardiac cells is reduced. All cardiac actions are predominantly β1receptor mediated. 2. BLOOD VESSELS: Both vaso constriction (α) and vasodilatation (β2) can occur depending on the drug, its dose and vascular bed Constriction predominates in cutaneous, mucous membrane (α1) . Adrenaline also constricts renal , mesenteric , pulmonary and splanchnic vessels. (α1) But dilates the blood vessels of skeletal muscle (β2 )and coronary vessels (α2,β2 ). i.v dose of Adrenaline in moderate doses produces a typical biphasic effect- vasomotor reversal.
  • 129.
    3. BP: Theeffect depends on the amine, its dose and rate of administration NA causes rise in systolic, diastolic and mean BP; it does not cause vasodilatation (no β2 action), peripheral resistance increases consistently due to α action. • Isoprenaline causes rise in systolic but marked fall in diastolic BP (β1—cardiac stimulation, β2— vasodilatation). The mean BP generally falls. • Adr given by slow i.v. infusion or s.c. injection causes rise in systolic but fall in diastolic BP; peripheral resistance decreases because vascular β2 receptors are more sensitive than α receptors. Mean BP generally rises. Pulse pressure is increased.
  • 130.
    Rapid i.v. injectionof Adr (in animals) produces a marked increase in both systolic as well as diastolic BP (at high concentration α response predominates and vasoconstriction occurs even in skeletal muscles). The BP returns to normal within a few minutes and a secondary fall in mean BP follows. The mechanism is—rapid uptake and dissipation of Adr → concentration around the receptor is reduced → low concentrations are not able to act on α receptors but continue to act onβ2 receptors. When an α blocker has been given, only fall in BP is seen— vasomotor reversal of Dale.
  • 131.
    4. RESPIRATION: Adrenalineand isoprenaline, but not noradrenaline are potent bronchodilators (β2) • This action is more marked when the bronchi are constricted • It also inhibits the release of inflammatory mediators from the mast cells (β2). It reduces secretions and relieves mucosal congestion by vasoconstrictor effect (α1) 5. EYE: Mydriasis occurs due to contraction of radial muscles of iris (α1), but this is minimal after topical application, because adrenaline penetrates cornea poorly
  • 132.
    6. GIT: Inisolated preparations of gut, relaxation occurs through activation of both α2 and β2 receptors • peristalsis is reduced and sphincters are constricted (α1) 7. BLADDER: Detrusor is relaxed (β2) and trigone is constricted (α1): both actions can cause difficulty in micturition. 8. UTERUS: Non pregnant-Contraction[α1 > β2] Pregnant-Relaxation[β2]
  • 133.
    9.SKELETAL MUSCLE: Neuromusculartransmission is facilitated • In contrast to action on autonomic nerve endings, α receptor activation on motor nerve endings augments acetylcholne release, probably because it is of the α1 subtype • The direct effect on muscle fibres is exerted through β2 receptors. 10. CNS: Adrenaline, in clinically used doses, does not produce any marked CNS effects because of poor penetration in brain, but restlessness, apprehension and tremor may occur • Activation of α2 receptors in the brainstem results in decreased sympathetic outflow → fall in BP and bradycardia
  • 134.
    12. METABOLIC: Adrenalineincreases blood glucose level by : • stimulate hepatic glycogenolysis (β2),which is predominant effect. • reduction of insulin (α2 ) and augmentation of glucagon (β2) secretion • Decreasing the uptake of glucose by peripheral tissues.
  • 137.
    ADMINISTRATION AND PREPARATIONS Catecholamines(CAs) are absorbed from the intestine but are rapidly degraded by MAO and COMT present in the intestinal wall and liver. They are thus orally inactive 1. Adrenaline (Epinephrine): For systemic action, 0.2-0.5 mg s.c., i.m., action lasts ½ to 2 hours PREP: 1 mg / ml inj 2. Noradrenaline (Norepinephrine,) 2-4 ug / min i.v. infusion PREP: 2 mg / 2 ml inj 3. Isoprenaline (Isoproterenol) 20 mg sublingual, 1-2 mg i.m., 5-10 ug / min i.v. infusion PREP: 20 mg sublingual tabs, 4 mg / 2 ml inj
  • 138.
    ADVERSE EFFECTS ANDCONTRAINDICATIONS Transient restlessness, palpitation, anxiety, tremor, pallor may occur after s.c. / i.m. injection of adrenaline Marked rise in BP leading to cerebral haemorrhage, ventricular tachycardia / fibrillation, angina, myocardial infarction are the hazards of large doses or inadvertent i.v. injection of adrenaline Adrenaline is contraindicated in hypertensive, hyperthyroid and anginapatients Adrenaline should not be given during anaesthesia with halothane (risk of arrhythmias) and to patients receiving β blockers (marked rise in BP can occur due to unopposed α action)
  • 139.
    Pharmacokinetics : • Adrenalineis given I.M and S.C routes. • In anaphylactic shock adrenaline is given by I.M route only. Because S.C absorption is very poor. • Nor adrenaline is not suitable for I.M, or S.C routes because of necrosis and sloughing of the tissues at the site of injection. • It is administered by I.V infusion. • Isoprenaline is not effective orally because of high 1st pass metabolism. It is given by parenterally.
  • 140.
    THERAPEUTIC CLASSIFICATION OFADRENERGIC DRUGS I. Pressor agents: Noradrenaline, Ephedrine, Dopamine, Phenylephrine, Methoxamine, Mephentermine II. Cardiac stimulants: Adrenaline, Isoprenaline, Dobutamine III. Bronchodilators: Isoprenaline, Salbutamol (Albuterol), Terbutaline, Salmeterol, Formeterol, Bambuterol IV. Nasal decongestants: Phenylephrine, Xylometazoline, Oxymetazoline, Naphazoline, Pseudoephidrine, Phenylpropanolamine V. CNS stimulants: Amphetamine, Dexamphetamine, Methamphetamine VI. Anorectics: Fenfluramine, Dexfenfluramine, Sibutramine VII. Uterine relaxant and vasodilators: Ritodrine, Isoxsuprine, Salbutamol, Terbutaline For allergic reactions (shock ) Adrenaline For local vasoconstrictor : Adrenaline.
  • 141.
    DOPAMINE (DA) :It is a dopamine (D1 and D2) as well as adrenergic α1, α2 and β1 (but not β2) agonist • At low concentrations (<2mcg/kg/minute), it selectively dilates renal , mesenteric and coronary blood vessels by acting on D1 receptors. Thus Dopamine increases GFR and urine out put. • At moderate concentrations (2-10 mcg/kg/minute) Dopamine stimulates β1 receptors of heart, increases myocardial contractility and cardiac output . • At high concentrations (>10 mcg/kg/minute), it stimulates vascular α1 receptors and causes vasoconstriction. This reduces blood flow to renal , mesenteric and other vital organs. So beneficial effect seen with only low to moderate dose of DA is lost at higher concentrations.
  • 142.
    It is administeredby i.v. infusion (0.2-1 mg/min) which is regulated by monitoring BP and rate of urine formation Uses: cardiogenic and septic shock : increases BP and blood flow to the vital organs. Severe heart failure with renal impairment : DA improves both cardiac and renal functions. • PREP: 200 mg in 5 ml amp
  • 143.
    DOBUTAMINE : (relativelyselective β1 ) : A derivative of dopamine, but not a D1 or D2 receptor agonist. • Though it acts on both α1, β1 and β2 adrenergic receptors, the only prominent action of clinically employed doses (2-8 ug/kg/min i.v.) is increased force of cardiac contraction and output, without significant change in peripheral resistance and BP. • As such, it has been considered to be a relatively selective β1 agonist • It is used as an inotropic agent in pump failure accompanying myocardial infarction, cardiac surgery, and for short term management of severe congestive heart failure • PREP: 50 mg / 4 ml, 250 mg / 20 ml amp
  • 144.
    EPHEDRINE: (α1 +α2 + β1 + β2+ release of NA)It is an alkaloid obtained from Ephedra vulgaris • Mainly acts indirectly but has some direct action on α and β receptors also • It is resistant to MAO, therefore, effective orally • Ephedrine crosses to brain and causes stimulation. • Ephedrine can be used for a variety of purposes, but it lack of selectivity, and efficacy is low • Use is now restricted to that in mild chronic bronchial asthma and for hypotension during spinal anaesthesia • A/E: Hypertension , tachycardia , palpitation, difficulty in urination and tachyphylaxis on repeated administration. • DOSE: 15-60 mg TDS • PREP: 15, 30 mg tabs, 50 mg/ml inj, 0.75% nasal drops
  • 145.
    AMPHETAMINES: (indirectly actingsympathomimetic) These are synthetic compounds having a pharmacological profile similar to ephedrine; orally active with long duration (4- 6 hours) The CNS actions are more prominent; maximal selectivity is exhibited by dextroamphetamine (CNS stimulant) and methamphetamine, which in the usual doses produce few peripheral effects (CVS) The central effects include alertness, increased concentration and euphoria, talkativeness, increased work capacity, tremors and insomnia. Fatigue is allayed. Athletic performance is improved temporarily. On chronic use it causes depression.
  • 146.
    The reticular activatingsystem is stimulated resulting in wakefulness and postponement of sleep deprivation induced physical disability High doses produce euphoria, marked excitement which may progress to mental confusion, delirium, hallucinations and acute psychotic state • The L-isomer causes cardiac stimulant action. –tachycardia, palpitation , increases BP and cardiac arrhythmias. • It suppress appetite (Anorexia )
  • 147.
    Amphetamines are drugsof abuse and are capable of producing marked psychological but little or no physical dependence Uses: narcolepsy (uncontrollable desire for sleep) Anorexiant(reduce body weight by suppressing hypothalamic feeding Centre ) PREP: 5 mg tabs DOSE: 5-15 mg oral (children 2.5-5 mg)
  • 148.
    • PHENYLEPHRINE: Itis a selective α1 agonist, has negligible β action. It raises BP by causing vasoconstriction • Topically it is used as a nasal decongestant and for producing mydriasis when cycloplegia is not required • Phenylephrine tends to reduce intraocular tension by constricting ciliary body blood vessels • It is also a frequent constituent of orally administered nasal decongestant DOSE: 2-5 mg i.m., 0.1-0.5 mg slow i.v. inj, 30-60 ug/min i.v. infusion, 5- 10 mg oral, 0.25-0.5% nasal instillation, , 5-10% topically in eye • PREP: 10 mg/ ml inj, 0.25% nasal drops, 10% eye drops,
  • 149.
    METHOXAMINE: Another selectiveα1 agonist. Resembles phenylephrine very closely Occasionally used as a pressor agent DOSE: 10-20 mg i.m.; 3-5 mg slow i.v. inj PREP: 20 mg/ml inj • Phynylephrine directly acting α1 agonists • Methoxamine • Metaraminol directly acting α1 agonists + release NA(indirect action) • Mephentermine Mephentermine also has cardiac stimulant effect.
  • 150.
    • It isused to prevent and treat hypotension due to spinal anaesthesia and surgical procedures, shock in myocardial infarction and other hypotensive states • DOSE: 10-20 mg oral/i.m., also by slow i.v. infusion • PREP: 10 mg tab, 15 mg/ml amp, 3 mg/ml in 10 ml vial • SELECTIVE β2STIMULANTS • These include, salbutamol, terbutaline, salmeterol, formeterol and ritodrine • They cause bronchodilatation, vasodilatation and uterine relaxation, without producing significant cardiac stimulation • They are primarily used in bronchial asthma • Ritodrine is a selective β2 agonist with selective action on uterus. It is used as an uterine relaxant to suppress premature labour.
  • 151.
    NASAL DECONGESTANTS These areα agonists which on topical application as dilute solution (0.05-0.1%) produce local vasoconstriction The imidazole compounds – naphazoline, xylometazoline and oxymetazoline are α1 + α2 agonists. Nasal decongestants action is mainly due to α1 action in the mucous membrane in the nose. They have a longer duration of action (12 hours) than ephedrine. They may cause initial stinging sensation (specially naphazoline)Regular use of these agents for long periods should be avoided because mucosal ciliary function is impaired: atrophic rhinitis and anosmia can occur due to persistent vasoconstriction
  • 152.
    • They canbe absorbed from the nose and produce systemic effects – CNS depression and rise in BP • These drugs should be used cautiously in hypertensives and in those receiving MAO inhibitors • PREP & DOSE: Xylometazoline: 0.05-0.1% topical in nose; 0.05% (paediatric), 0.1% nasal drops • Oxymetazoline: 0.025-0.05% topical in nose; 0.025% (paediatric), 0.05% nasal drops • Naphazoline: 0.1% topical in nose: 0.1% nasal drops • PSEUDOPHEDRINE: A stereoisomer of ephedrine; causes vasoconstriction, especially in mucosae and skin, but has fewer CNS and cardiac effect and is a poor bronchodilator
  • 153.
    It has beenused orally as a decongestant of upper respiratory tract, nose and eustachian tubes Combined with antihistaminics, mucolytics, antitussuves and analgesics, it is believed to afford symptomatic relief in common cold, allergic rhinitis, blocked eustachean tubes and upper respiratory tract infections . DOSE: 30-60 mg TDS PREP: 60 mg tab, 30 mg / ml syrup PHENYLPROPANOLAMINE (PPA): Chemically and pharmacologically similar to ephedrine; causes vasoconstriction and has some amphetamine like CNS effects
  • 154.
    It is includedin a large number of oral cold / decongestant combination remedies Increased risk of haemorrhagic stroke is seen in elderly hypertensives hence it is not recommended for these patients. PREP: 25 mg + chlorpheniramine 2 mg + paracetamol 500 mg tab ANORECTIC AGENTS Because of adverse central effects, the use of amphetamines to suppress appetite cannot be justified A number of related drugs have been developed which inhibit feeding centre (like amphetamine) but have little/no CNS stimulant action or abuse liability
  • 155.
    SIBUTRAMINE: It cancause loss of 3-9 kg weight, but many subjects regain the same when therapy is discontinued Side effects include dry mouth, constipation, anxiety, insomnia, chest pain and a mild increase in BP and HR A number of serious adverse reaction reports including cardiovascular events and deaths have been reported DOSE: Start with 10 mg OD, increase to 15 mg OD if tolerated PREP: 5 mg, 10 mg caps
  • 156.
    THERAPEUTIC USES 1. VASCULARUSES: • (i) Hypotensive states (shock, spinal anaesthesia, hypotensive drugs) • One of the pressor agents can be used for neurogenic and haemorrhagic shock. • Adrenaline 0.5 mg injected promptly i.m. is the drug of choice in anaphylactic shock • It not only raises BP, but counteracts bronchospasm / laryngeal edema that may accompany • Because of the rapidity and profile of action adrenaline is the only life saving measure
  • 157.
    (ii) Along withlocal anaesthetics: Adrenaline 1 in 200,000 to 1 in 100,000 for infiltration, nerve block and spinal anaesthesia Duration of anaesthesia is prolonged and systemic toxicity of local anaesthetic is reduced. Local bleeding is minimized (iii) Control of local bleeding: From skin and mucous membranes, e.g. epistaxis : compresses of adrenaline 1 in 10,000, phenylephrine / ephedrine 1% soaked in cotton can control arteriolar andcapillary bleeding.
  • 158.
    (iv) Nasal decongestant:In colds, rhinitis, sinusitis, blocked nose or eustachian tube – one of the α-agonists is used as nasal drops Shrinkage of mucosa provides relief. The imidazoles should be used in lower concentrations in infants and young children, because they are more sensitive to central effects of these drugs Nasal decongestants should be used very cautiously in hypertensive patients and in elderly males Pseudoephedrine, phenylpropronalamine PPA, and phenylephrine have been used orally as decongestants, but effective doses will constrict the blood vessels as well and cause rise in BP
  • 159.
    2. CARDIAC USES (i)Cardiac arrest Adrenaline may be used to stimulate the heart; i.v. administration is justified in this setting with external cardiac massage (ii) Partial or complete A-V block: Isoprenaline may be used as temporary measure to maintain sufficient ventricular rate
  • 160.
    3. BRONCHIAL ASTHMA:Adrenergic drugs, especially β2 stimulants are the primary drugs for relief of reversible airway obstruction 4. ALLERGIC DISORDERS: Adrenaline is a physiological antagonist of histamine which is an important mediator of many acute hypersensitivity reactions • It affords quick relief in urticaria, angioedema; is life saving in laryngeal edema and anaphylaxis • It is ineffective in delayed, retarded and other types of allergies, because histamine is not involved 5. MYDRIATIC: Phenylephrine is used to facilitate fundus examination; cycloplegia is not required
  • 161.
    • It tendsto reduce intraocular tension in wide angle glaucoma 6. CENTRAL USES • (i) Hyperkinetic children (minimal brain dysfunction, attention deficit hyperkinetic disorder) • Amphetamines have an apparently paradoxical effect to calm down hyperkinetic children • This disorder is recognized as the mildest grade of mental retardation or a reduction in the ability to concentrate .
  • 162.
    (ii) Obesity: Theanorectic drugs can help the obese to tolerate a reducing diet for short periods, but do not improve the long term outlook Their use (for 2-3 months) may be considered in severe obesity Currently sibutramine is being used, though its long term safety is not established 7. NOCTURNAL ENURESIS IN CHILDREN AND URINARY INCONTINENCE: Amphetamine affords benefit both by its central action as well as by increasing tone of vesicular sphincter 8. UTERINE RELAXANT: Isoxsuprine has been used in threatened abortion and dysmenorrhea, but efficacy is doubtful
  • 163.
    • Selective β2 stimulants, specially ritodrine, infused i.v. have been successfully used to postpone labour 9. INSULIN HYPOGLYCAEMIA: Adrenaline may be used as an expedient measure, but glucose should be given as soon as possible 10. Hyperkalemia : β 2 agonists are useful in this situation. It increases the uptake of K+ in to the cells, especially into skeletal muscles.
  • 164.
  • 165.
    Antiadrenergic Drugs Madan Sigdel Lecturer Departmentof Pharmacology Gandaki Medical College
  • 166.
    Adrenergic Receptor Antagonists •These are drugs which antagonize α or β or both α and β adrenergic receptors • Adrenergic neurone blocking agents (Sympatholytic) act by interfering with the release of adrenergic transmitter on nerve stimulation.
  • 167.
    α ADRENERGIC BLOCKINGDRUGS CLASSIFICATION I. Nonequilibrium type (i) β-Haloalkylamines—Phenoxybenzamine. II. Equilibrium type (competitive) A. Nonselective (i) Ergot alkaloids—Ergotamine, Ergotoxine (ii) Hydrogenated ergot alkaloids—Dihydroergotamine (DHE), Dihydroergotoxine (iii) Imidazoline—Phentolamine (iv) Miscellaneous–Chlorpromazine B. α1 selective—Prazosin, Terazosin, Doxazosin, Alfuzosin, Tamsulosin C. α2 selective—Yohimbine
  • 168.
    EFFECTS OF α1α2-BLOCKERS 1.Blockade of vasoconstrictor α1 (also α2) receptors → vasodilation → fall in BP→ marked postural hypotension → dizziness and syncope. 2. Reflex tachycardia 3. Nasal stuffiness (blockade of α receptors in nasal blood vessels) 4. Miosis (blockade of α receptors in radial muscles of iris) 5. Intestinal motility is increased 6. Tone of smooth muscle in bladder trigone, sphincter and prostate is reduced by blockade of α1 receptors (mostly of the α1A subtype) → urine flow in patients with benign hypertrophy of prostate (BHP) is improved. 7. Contractions of vas deferens and related organs which result in ejaculation are coordinated through α receptors—α blockers can inhibit ejaculation; this may manifest as impotence.
  • 170.
    Hydrogenated ergot alkaloids •Ergot alkaloids are partial agonists and antagonists at α adrenergic receptors. • The natural ergot alkaloids produce long lasting vasoconstriction → peripheral vascular insufficiency and gangrene of toes and fingers occurs in ergotism. • Hydrogenation reduces vasoconstrictor and increases α blocking activity. • Treatment of- acute migraine headache -dementia or problems with memory
  • 171.
    Phenoxybenzamine • is anon-selective, irreversible α -blocker → blockade lasts for 3– 4 days till fresh receptors are synthesized. • It is used in the treatment of:  Hypertension  Pheochromocytoma (to control blood pressure and reduce sweating) ADR:  Postural hypotension  Tachycardia  Inhibition of ejaculation  Nasal congestion  Miosis  Drowsiness and fatigue  Dizziness
  • 172.
    Pheochromocytoma • A pheochromocytomais a tumor of the medulla of the adrenal glands (originating in the chromaffin cells) that secretes high amounts of norepinephrine and epinephrine. Symptoms : • Malignant hypertension / Hypertensive emergency • Tachycardia • Headaches • Profuse sweating
  • 173.
    Phentolamine • a reversiblenonselective α-adrenergic antagonist It is used as:  a quick and short acting α blocker for diagnosis and intraoperative management of pheochromocytoma  for control hypertensive emergencies ADR:  Postural hypotension  Tachycardia  Inhibition of ejaculation  Nasal congestion  Miosis  Drowsiness and fatigue  Dizziness
  • 174.
    Prazosin • It isfirst of the highly selective α1-blockers. • ‘First dose effect’-Postural hypotension occurs especially in the beginning. This can be minimized by starting with a low dose and taking it at bedtime. The treatment of : • Hypertension • Raynaud’s disease • benign hypertrophy of prostate (BHP).
  • 175.
    Tamsulosin (Omnic) • Selectiveα1A-blocker • α1A subtype predominate in the bladder base and prostate Indication:  Benign prostatic hyperplasia/ difficult urination ADR: • Dizziness • Retrograde ejaculation (the fluid is redirected to the urinary bladder) • Postural hypotension (rare)
  • 176.
    Yohimbine • An alkaloidfrom the West African plant Yohimbehe. • It is a selective α2 -blocker . Effects : • Heart rate and BP are elevated • Excitation • Tremor • Nausea and vomiting. • It may cause congestion in genitals and has been considered to be an aphrodisiac. This effect is only psychological, but can overcome psychogenic impotence in some patients. • Potential treatment for erectile dysfunction but there is insufficient evidence to rate its effectiveness
  • 177.
    β ADRENERGIC BLOCKERS Nonselective(β1 and β2) a.Without intrinsic sympathomimetic activity: Propranolol, Sotalol, Timolol b. With intrinsic sympathomimetic activity: Pindolol c. With additional α blocking property: Labetalol, Carvedilol Cardioselective (β1):  Metoprolol  Atenolol  Acebutolol  Bisoprolol  Esmolol  Betaxolol  Nebivolol
  • 178.
    Cardioselective drugs aremore potent in blocking cardiac (β1) than bronchial (β2) receptors. However, selectivity is only relative and is lost at high doses( Lower ability to cause ADR) Intrinsic sympathomimetic activity (in pindolol, celiprolol, acebutolol)- ability to activate β1 and/or β2 receptors submaximally. The benefits of this property are controversial. • 1. Bradycardia and depression of contractility at rest are not prominent, but exercise tachycardia is blocked; may be preferred in those prone to severe bradycardia (elderly patients; sick sinus) or with low cardiac reserve. • 2. Not suitable for secondary prophylaxis of MI.
  • 180.
    PHARMACOLOGICAL ACTIONS • Heart: Decreasing of heart rate  Retarding of force of contraction  A-V conduction is delayed. • Blood vessels Blockade of β2-mediated vasodilatation → peripheral vasospasms • BP Both systolic and diastolic BP fall (on prolonged administration) • Respiratory tract Bronchospasm (increasing of bronchial resistance by blocking dilator β2 receptors)
  • 181.
    PHARMACOLOGICAL ACTIONS CNS • Sleepdisturbances (increased dreaming and nightmares) • Sexual and erectile dysfunctions • Depression Eye • β blockers reduces secretion of aqueous humor. Uterus • Constriction of uterus
  • 182.
    Indications Hypertension • They areone of the first choice drugs because of good patient acceptability and cardioprotective potential Angina pectoris (stenocardia) • All β blockers benefit angina of effort. • β blockers are not suitable for variant (vasospastic) angina. Cardiac arrhythmias • β blockers suppress extrasystoles and supraventricular tachycardias. Myocardial infarction (MI) CHF Thyrotoxicosis Glaucoma (Timolol(β1 + β2), Betaxolol (β1))
  • 183.
    Metoprolol • It isthe prototype of cardioselective (β1) blockers. • Metoprolol was first made in 1969. It is on the WHO Essential Medicines(the most important medications needed in a basic health system). • Use:  Hypertension  Angina Pectoris  Myocardial Infarction • t½ is 3-4 hours.
  • 184.
    Atenolol • A selectiveβ1 blocker. • It is one of the most commonly used β blockers for hypertension and angina. • Atenolol does not pass through the blood–brain barrier thus decreasing the side effects related to CNS. • Antihypertensive effects persist for at least 24 hours. Uses:  Hypertension  Angina  Long QT syndrome  Acute myocardial infarction  Supraventricular tachycardia  Ventricular tachycardia.
  • 185.
    Nebivolol • a β1receptor blocker with nitric oxide → potentiating vasodilatory effect. • Along with labetalol and carvedilol, it is one of b blockers to cause dilation of blood vessels in addition to effects on the heart • Uses:  in treatment of hypertension  for left ventricular failure
  • 186.
    Labetalol • A nonselectiveβ blocker/α-1 blocker To treat: • chronic and acute hypertension • pheochromocytoma Side effects : • Orthostatic hypotension (due to α receptor blockade) • Drowsiness • Fatigue • Weakness • Difficulty sleeping • Diminished sexual function
  • 187.
    Carvedilol • It isa β1 + β2 + α1 adrenoceptor blocker. • Producing vasodilatation due to α1 blockade and has antioxidant property. • Use:  Angina Pectoris  Congestive Heart Failure  Hypertension  Left Ventricular Dysfunction. • t½ - 6–8 hrs.
  • 188.
    Side effects • Dizziness •Drowsiness (sleepiness) • Depression • Sexual dysfunction (impotence) • Peripheral vasospasms → bluish discoloration of the fingers and toes, numbness/tingling/swelling of the hands or feet • Bradycardia • ↓BP • Symptoms of Congestive Heart Failure (CHF) • Bronchospasm • Allergic reaction
  • 190.
  • 192.
    LOCAL ANAESTHETICS Madan Sigdel Lecturer Departmentof Pharmacology Gandaki Medical College
  • 194.
    Local Anaesthetics Local anaesthetics(LAs) are drugs which upon topical application or local injection cause reversible loss of sensory perception, especially of pain, in a restricted area of the body. They block generation and conduction of nerve impulse at any part of the neurone with which they come in contact, without causing any structural damage. Thus, not only sensory but also motor impulses are interrupted when a LA is applied to a mixed nerve, resulting in muscular paralysis and loss of autonomic control as well.
  • 197.
    Ester-linked LAs :Cocaine, procaine, chloroprocaine, tetracaine, benzocaine. Amide-linked LAs Lidocaine, bupivacaine, dibucaine, prilocaine, ropivacaine.
  • 198.
    Ideal Local Anaesthetic •Non irritant / Negligible Local irritation • Negligible local tissue damage • minimal systemic toxicity • Rapid onset of action • Prolonged action • water soluble • Sterilizable by heat • Without after effects
  • 199.
    Mechanism of actionof LA • When the influx of sodium is interrupted, an action potential cannot arise and signal conduction is inhibited. LA drugs bind more readily to sodium channels in activated state, thus onset of neuronal blockade is faster in neurons that are rapidly firing. This is referred to as state dependent blockade.
  • 200.
    Fig: Effect ofprogressively increasing concentrations (b,c,d) of a local anaesthetic on the generation of an action potential in a nerve fibre, (a) Untreated nerve fibre
  • 202.
    • The Na+channel has an activation gate (make or ‘m’ gate) near its extracellular mouth and an inactivation gate ( halt or ‘h’ gate) at the intracellular mouth. • The local anaesthetic (LA) receptor is located within the channel in its intracellular half. The LA traverses the membrane in its unionized lipophilic form (B), reionizes in the axoplasm and approaches the LA receptor through the intracellular mouth of the channel. It is the cationic form (BH+) of the LA which primarily binds to the receptor. The receptor has higher affinity, or is more accessible to the LA in the activated as well as inactivated states compared to the resting state. Binding of LA to its receptor stabilizes the channel in the inactivated state and thus reduces the probability of channel opening
  • 203.
    Factors Influencing Actionof LA • Lipid Solubility: Lipid solubility helps in nerve penetration, faster action. Non ionized form can easily cross nerve membrane. • pH: Lower pKa (7.6 – 7.8) – faster acting (lidocaine, mepivacaine) .Higher pKa (8.1 – 8.9) – slower acting (procaine, tetracaine, bupivacaine) • Vasoconstrictors (Adrenaline, Phenylephrine) : Tissue Necrosis, Systemic Side effects. CI in areas with terminal arteries (Fingers, Toe, Nose, Penis) - Hypoxic injury - Tissue Necrosis and May Produce gangrene Felypressin (Vasopressin Analogue) - Used as vasoconstrictor in CV Dz Patients
  • 204.
    • Inflammation :Acidic environment ionized LA, Penetration decreased • Alkalization: Hasten onset of nerve block Limited increase in unionized form – precipitation of LA
  • 205.
    Functions lost byLA (Local) • Pain perception • Temperature • Touch sensation • Proprioception • Skeletal muscle tone Sensory > Motor Nonmyelinated > Myelinated Small fibres > Large fibres Autonomic fibres > Somatic Fibres
  • 206.
    • CNS Inhibition ofinhibitory neurons Euphoria, Dysphoria, Muscle twitches Stimulation – Restlessness, tremors, Convulsions Respiratory depression in high doses Respiratory failure - death • CVS ↓ Automaticity, Conductivity, Excitability, Contractility, Conductivity ↑ Effective refractory period Prolonged QTc interval Ventricular Tachycardia, Ventricular Fibrillation ↓ in Blood Pressure by Sympathetic blockade Cocaine ↑ Blood pressure
  • 207.
    • Smooth Muscle ↓contraction of bowel Relaxation of vascular and bronchial smooth muscle • Sympathetic System Blockade – Spinal, Epidural anaesthesia, local infiltration in peritoneal cavity • Neuromuscular Junction Block NMJ, Inhibit ganglionic transmission
  • 208.
    Pharmacokinetic of LA •Absorption: - Soluble Surface anesthetics are rapily absorbrd from mucus membrane and abraded areas - Depends on Blood flow to the area, total dose and specific drug characteristics - Procaine has poor penetration in mucus membrane - Procaine is negligibly bound to plasma protein but amides are bound to alpha 1 acid glycoprotein • Distribution: - Widely distributed in the body: (lipophilic) - Enters brain, heart, liver and kidney - Followed by muscle and other viscera
  • 209.
    C C O O R N R R NH O RN R R Aromatic portion Amine portion Intermediate chain ESTER AMIDE LIPOPHILIC HYDROPHILIC
  • 210.
    Pharmacokinetic of LA– contd. • METABOLISM – Ester type LA • Hydrolysis by cholinesterase in plasma to PABA derivatives – pseudo cholinesterase or butrylcholinesterase • Generally, short acting and low systemic toxicity • Prolonged effects seen with genetically determined deficiency or altered esterase (cholinesterase inhibitors) - Amide type LA • Bound to alpha1 acid glycoprotein • Hydrolyzed by liver microsomal enzymes (P450) • Longer acting & more systemic toxicity than esters • High first pass metabolism on oral ingestion
  • 211.
    Toxicity• CNS Numbness incircumoral area and tongue Metallic taste Drowsiness, Lightheadedness, Restlessness Visual and auditory disturbances, Nystgmus Respiratory depression, convulsions Death due to respiratory failure • CVS Hypotension, Bradycardia, Cardiac Dysrhythmia , CV Collapse • Methaemoglobinaemia : Prilocaine and Benzocaine • Hypersensitivity Esters> Amides (Methyl Paraben) Asthmatic attack Allergic dermatitis
  • 212.
    Cocaine • Natural alkaloidfrom Erythroxylon coca • Medical use limited to surface or topical anesthesia • Avoid with adrenaline • A toxic action on heart may induce rapid and lethal cardiac failure • Marked pyrexia is with cocaine overdose • Not used presently
  • 213.
    Procaine • Topically ineffective •Used for infiltration because of low potency and short duration • Most commonly used for spinal anesthesia • Produces significant vasodilation. Adrenaline used to prolong effect • Systemic toxicity negligible because rapidly destroyed in plasma
  • 214.
    Lignocaine • Effective byall routes. • Faster onset (3 Vs 15 min), more intense, longer lasting • Good alternative for those allergic to ester type • Quicker CNS effects than others • Overdose (muscle twitching, cardiac arrhythmia, fall in BP, coma and respiratory arrest) • Antiarrhythmic • Available as Injections, topical solution, jelly and ointment etc.
  • 215.
    Bupivacaine • No topicaleffect • Slower onset and one of longer duration agents • Used for infiltration, spinal, nerve block and epidural • Unique analgesia without significant motor blockade (popular drug for analgesia during labor) • High lipid solubility, high distribution in tissues and less in blood (benefit to fetus) • More cardio toxic than other LA (prolong QT interval)
  • 216.
    Eutectic Lignocaine/Prilocaine • EutecticMixture – Lowering of melting point of two solids when they are mixed • Lignocaine+Prilocaine at 25o C in equal proportion • Oil is emulsified in water to form a cream • Occlusive dressing prior to procedure • IV Canulation, Split Skin graft harvesting, Superficial Procedure • Up to 5mm • last for 1-2 hour 34
  • 217.
    Benzocaine, Butamben • Lowaqueous solubility – Not absorbed from mucosa or broken skin • Long lasting anaesthesia without systemic toxicity • Lozenges for stomatitis, Sore throat • Dusting powder on wounds/ Ulcerated surfaces • Suppositories for anorectal lesions
  • 218.
    Techniques Surface Anaesthesia • Mucousmembranes and abraded skin • Nose, mouth, bronchial tree, cornea and urinary tracts • Lignocaine, Tetracaine
  • 219.
    Infiltration Anaesthesia • Injectionof LA directly into tissues irrespective of the course of nerve • Superficial or deeper structure • Amides are preferred • Should not be injected into tissues supplied by end arteries • Adequate anesthesia without affecting normal function • Dose required is more • Chances of Systemic Toxicity
  • 220.
    Field Block Injection ofLA subcutaneously Anaesthetize the region distal to the site of injection Anaesthesia starts 2-3 cm distal to site of injection All nerves coming to the field are blocked Dose required is less, Prolonged duration Forearm, anterior abdominal wall, scalp and lower extremity Knowledge of neuroanatomy is required
  • 221.
    Nerve Block • LAinjected around individual Nerve/ Plexus..Not in the Nerve • Sensory and motor block distal to site of injection • Block depends on Proximity, Conc. And Volume of LA • Degree of ionization and Time • Trigeminal nerve blocks (face) • Cervical plexus block and cervical paravertebral block (shoulder and upper neck)
  • 222.
    Spinal Anaesthesia Subarachnoid space betweenL2-3 or L3-4 Site of action – nerve root in the cauda equina Level of anaesthesia – vol. & speed of injection; Baricity of drug soln. with CSF Posture of patient Order of anaesthesia – sympathetic > motor Uses – lower limbs, pelvis, lower abdomen, prostatectomy, fracture setting and obstetric procedures Spinal headache, hypotension, bradycardia and respiratory depression, cauda equina syndrome and nausea-vomiting Drugs - Lidocaine, Tetracaine
  • 223.
    Epidural Anaesthesia • Site-sacral hiatus (caudal) or lumber, thoracic or cervical region • Catheters are used for continuous infusion • Used like spinal and also painless childbirth. • Side effect similar to Spinal, Less Chances • Lidocaine, bupivacaine, Ropivacaine Regional anaesthesia (IV) Injection of LA in a vein of a tourniquet occluded limb Mostly limited to upper limb Orthopedic procedures
  • 224.

Editor's Notes

  • #23 (negative chronotropy) Acetylcholine (1% solution) is instilled into the anterior chamber of the eye to produce miosis during ophthalmic surgery.