Development of testis &
Cryptorchidism
Development of the
Testis
Introduction:
 Initial differentiation of male and female
gonad development is dependent on:
-Presence of Y chromosome
-Testis determining factor
-SRY gene ( protein product of the Y
chromosome)
 Within the developing testis the three
main differentiating cell types are:
-spermatogonia ( gamete forming cells)
-Sertoli cells (support cells) and
-Leydig or interstitial cells (hormone
secreting cells)
Overview:
• At 3 weeks – germ cells migrate from the
yolk sac to the genital ridge.
• At 4-6 weeks – germ cells coalesce to form
the primordial testis.
• At 7 weeks- Sertoli Cells are
morphologically recognised in the testicular
cords.
Sertoli Cells - Derived from coelomic
epithelium
- Differentiation regulated
by Y chromosome
• Leydig Cells – appear at 6-8 weeks.
- secrete testosterone
- Play a role prenatally
(fetal) and puberty
onward.
• Peritubular Myoid cells -surround the
seminiferous tubules.
- Express androgen receptors
from fetal life to adulthood.
• At 9 weeks – the labioscrotal swellings fuse
to form the scrotum.
• Testosterone induces development of the
epididymis, vas deferens and seminal
vesicles.
• During this stage of development the testis
moves from the genital ridge across the
pelvis to lie at the internal inguinal ring.
Development
 The Primary Sex Chord:- proliferate
from the coelomic epithelium
condense and extend into the
medulla of the gonad.
 In the medulla: the cords branch,
anastomose and form the rete testis
 The prominent sex cords become
the seminiferous or testicular cords.
-They lose their connections with
the germinal epithelium with the
development the tunica albuginea
 The seminiferous or testicular cords develop into the seminiferous
tubules.
 Their deep portions narrow to form the tubuli recti, which converge on
the rete testis
 The seminiferous tubules become separated by mesenchyme which gives
rise to the interstitial cells of Leydig
 The walls of the seminiferous tubules are composed of 2 types of cells: -
Sertoli cells
Spermatogonia
 Gradually, the enlarging testis
separates from the regressing
mesonephros and is suspended by
its own mesentery, the
mesorchium
 The Germinal Epithelium flattens
to form the mesothelium on the
surface of the testis.
 The rete testis becomes
continuous with the 15 to 20
adjacent persistent mesonephric
tubules.
 The persistent mesonephric
tubules participate in the
formation of the excretory tracts of
the testis, forming the vasa
efferentia or efferent ductules
 The efferent ductules open into
the adjacent mesonephric duct
which becomes the ductus
epididymidis (epididymis).
Recent Findings
• R-spondin 1/dickkopf-1/beta-
catenin machinery is
involved in testicular
embryonic angiogenesis
• Growth Arrest- And Dna
Damage-Inducible Gene
(GADD45, GAMMA;
GADD45G)
• A recent mouse study has
shown that Gadd45g protein
has a role in primary sex
differentiation.
• Gata4, Eif2s3y are the other
genes under study for
testicular development.
TESTICULAR DESCENT
• Testis descent is thought to have 2
phases:
• Transabdominal descent - dependent on
insulin-like hormone 3 (INSL3).
• Inguinoscrotal descent - dependent on
androgens.
• The first stage of
testicular descent occurs
10–15 weeks of
gestation with the testes
moving to the inguinal
region.
• The gubernaculum
(gubernaculum Hunteri)
is the caudal
inguinoscrotal ligament
that connects the testis to
the lower abdomen. The
cranial suspensory
ligament (mesonephric
ligament) is the cranial
ligament that connects
the testis to the posterior
abdominal wall.
• Insulin-like factor 3
(INSL3, relaxin-like factor)
from fetal leydig cells
acting through its receptor
(Rxfp2) and BMP and
WNT signaling pathways
to promote testis descent.
• Highly expressed in Leydig
cells
• In mice, targeted INSL3
deletion was associated
with bilateral
cryptorchidism, abnormal
gubernaculum
development
• Calcitonin gene-related peptide (CGRP)
from genitofemoral nerve suggested to
mediate the inguinoscrotal testicular
descent.
• Epidermal growth factor (EGF) may
promote by activating the androgen
responsive systems.
Theories Regarding Descent . .
 Intraabdominal pressure pushes the testis through the inguinal
canal
◦ Increased pressure promotes descent supported by
theoretical and experimental
 Development and maturation of the epididymis contributing to
descent
◦ Probably not as important as initially thought
 Effects of the genitofemoral nerve
◦ Severing the nerve prevents descent in rodents
Undescended testis
INTRODUCTION
• One of the most common pediatric disorders of male
endocrine glands &
• Most common genital disorder identified at birth.
Cryptorchidism:
A greek word which means ‘hidden testis’
• Retractile- 60%
• Undescended- 35%
• Ectopic- 3%
• Ascending- <2%
HISTORICAL PERSPECTIVE
• 1786: Hunter first drew attention to the
mechanism of descent.
• 1820: Rosenmerkal attempted the first
surgical orchidopexy but,
• 1877: Annandale performed the first
successful orchiopexy.
DEFINITIONS
• Normal scrotal position: positioning of midpoint
of the testis at or below midscrotum.
• Undescended testis: absence of one or both
testes in normal scrotal position.
• Vanishing testes: present initially in development
but are lost owing to vascular accident or torsion
unilaterally (monorchia) or, very rarely, bilaterally
(anorchia).
• Agenesis: testis that was never present and
therefore associated with ipsilateral müllerian
duct persistence.
• Congenital cryptorchidism: testes that are
extrascrotal at birth.
• Recurrent cryptorchidism is when testes
descend spontaneously postnatally but
subsequently return to a nonscrotal position.
• Testicular ascent or acquired cryptorchidism :
Testes are intrascrotal at birth but subsequently
identified in an extrascrotal position .
• Secondary cryptorchidism- testes that are
suprascrotal after inguinal hernia repair; testicular
retraction- as a complication of orchidopexy.
• Retractile testes are scrotal testes that retract
easily out of scrotum but can be manually replaced
in a stable scrotal position and remain there at
least temporarily.
25
Comparison between ectopic & undescended
testis
Undescended testis
• The testis is arrested in its normal
path of descent
• Usually undeveloped
• Undeveloped & empty scrotum
on the affected side
• Shorter length of spermatic cord
• Poor spermatogenesis after 6 yrs
• Usually associated with indirect
inguinal hernia
• Treatment: surgery & HT
• Associated with a number of
complications
Ectopic testis
• The testis deviates from its
normal path of descent
• Fully developed testis
• Empty but usually fully developed
scrotum
• Longer length of spermatic cord
• Spermatogenesis is perfect
• Never associated with indirect
inguinal hernia
• Treatment: basically surgical
• Complications: liability to injury
26
Epidemiology:
• Cryptorchidism is one of the most common
congenital anomalies, occurring in 1% to 4%
of full-term and up to 45% of preterm male
neonates.
• The prevalence decreases to 0.8% at age 6
month old.
• It is a component of over 390 syndromes (like
Prune-belly syndrome).
Campbell-Walsh, 11th edition, 2015
EPIDEMIOLOGY
• The majority of cases are isolated, with the
ratio of non-syndromic to syndromic
cryptorchidism reported as greater than 6 : 1 .
• 10% bilateral
• 80% of UDT palpable
• 20% impalpable (cryptorchid)
– Half intra-abdominal
– Other half – vanishing or atrophic
• familial cluster is 3.6-fold overall, 6.9-fold if a
brother is affected, and 4.6-fold if the father is
affected.
ETIO-PATHOGENESIS
• Multifactorial pathogenesis.
• Birth weight is the principal determining
factor, at birth to age one year, independent
of the length of gestation.
• Premature infants- 30%
• More common in low-birth-weight male
newborns, IUGR, and twin gestation.
• Testicular descent occur as a result of a complex
interactions of hormonal and mechanical factors
Hormonal factors:
• Testosterone
• Dihydrotestosterone
• Mullerian-inhibiting Substance(MIS/AMH)
• HCG
• Genital branch of genitofemoral nerve which secret
CGRP (elaborated by testosterone)
• Non androgen–insulin like factor 3(INSL-3)
Mechanical factors
• Shortening and traction of the gubernaculum testis.
• Enlargement/elongation of processus vaginalis.
• Intra-abdominal pressure from increased visceral
size.
• Straightening of fetus.
• Resolution of physiological hernia.
• Enlargement of testes/growth of epididymis.
• Propulsive force of the developing cremasteric
muscle.
Nonsyndromic Congenital
Cryptorchidism
• Perinatal risk factors associated with
cryptorchidism include prematurity, low birth
weight/small for gestational age, breech
presentation, and maternal diabetes.
• Extrascrotal testes - much less likely to
descend by 1 year of age (50%) than high
scrotal testes defined as cryptorchid at birth.
• Spontaneous descent is more likely and may
occur later in premature Infants.
Syndromic Cryptorchidism
• Undescended testes are frequently present in
diseases associated with reduced androgen
production and/or action, such as androgen
biosynthetic defects, androgen insensitivity,
Leydig cell agenesis, and gonadotropin
deficiency disorders, AMH biosynthesis or
receptor defects.
• Most commonly bilateral.
• Certain anomalies are associated with increased risk of
cryptorchidism: Musculoskeletal, central nervous system(
CNS), or abdominal wall/gastrointestinal defects include
• Classic prune-belly (triad or Eagle-Barrett) syndrome;
• Spigelian hernia & Umbilical hernia
• Cerebral palsy
• Arthrogryposis
• Myelomeningocele
• Omphalocele & Gastroschisis
• Imperforate anus
• Posterior urethral valve
• Renal and T10 to S5 spinal anomalies
Genetic Susceptibility
• Polygenic & multifactorial.
• Most probable mode of inheritance- autosomal
dominant with reduced penetrance.
• INSL3, its receptor, relaxin/insulin-like family
peptide receptor 2 (RXFP2), HOXA10, and
HOXA11-most likely candidate genes for human
nonsyndromic cryptorchidism (mouse models).
Environmental Risk Factors
• Exposure to antiandrogenic and/or endocrine-
disrupting chemicals(EDCs) may contribute to
cryptorchidism.
• EDCs include phthalates, pesticides, brominated
flame retardants, diethylstilbestrol, and dioxins.
• A subset of boys with cryptorchidism have
measurable abnormalities in pituitary and/or
gonadal hormone secretion during infancy
without syndromic endocrine dysfunction.
• Lifestyle factors may also interfere with
testicular descent and function via hormonal
or nonhormonal effects; ex. smoking is
associated with cryptorchidism.
ASSOCIATED PATHOLOGY
TESTICULAR MALDEVELOPMENT:
• Reduced total germ cell count
• Impaired transformation of gonocytes to
spermatogonia.
• Delayed disappearance of gonocytes &
appearance of Ad spermatogonia.
ANOMALIES OF EPIDIDYMIS, PROCESSUS VAGINALIS
& GUBERNACULUM:
• Anomalies of fusion between the caput and/or
cauda epididymis, elongation and/or looping, and
atresia.
• Failure of closure of processus vaginalis &
• Aberrant lateral attachment of gubernaculum.
OTHER ASSOCIATED TESTICULAR
ANOMALIES
• Polyorchidism
• Splenogonadal fusion
• Transverse testicular ectopia
• Testes that remain out of the scrotum undergo
tubular-dysplasia evident.
– On electron microscopy at 6-12 months of age.
– On light microscopy changes seen at above 2 years.
– Macroscopic testicular atrophy in children of school age.
– By irreversible azoospermia if not in the scrotum at
puberty.
PATHOLOGICAL CHANGES IN UDT
• Patients admitted for orchidopexy
have major renal anomalies,
commonly PUJ-obstruction, absent
ipsilateral kidney.
• This incidence is not considered
sufficient to warrant routine
investigation for all patients with
testicular undescent.
URINARY TRACT ANOMALIES
Eqididymo-testicular disasociation and
anomalies of the epididymus and vas
deference
◦ In 17% of unilateral
◦ 26% of Bil U.D.T.
◦ higher the gonad- greater the incidence of such anomalies
◦ have definitive bearing on infertility related to testicular
undescent.
Hernia and UDT
• Processus vaginalis
should obliterate
between the 8th
month of gestation
and 1st month of life
• UDT results in
patent processus
vaginalis
• Hernias are found in
90% of patients w/
UDT
Torsion and UDT
• Increased risk for torsion in
UDT due to anatomic
abnormality between testis
and mesentery
• Incidence is greatest after
puberty with increased testis
size
• Tumor that increases size
also increases risk of torsion
• 64% of adult torsion in UDT
patients had germ cell
tumor
• Be aware of abdominal pain
and empty hemiscrotum=>
torsed intra-abdominal UDT
 Psychological disturbances in the child and
parents.
◦ The Particular relevance of normal genitalia to the
development of body image, gender acceptance, and
personality in the adolescent is beyond question.
◦ The issue is of equal importance to the parents for whom
fears relating to their child virility and fertility generate much
anxiety and distress.
• Hormone Secretion, sexual orientation and
functions.
– Leydig Cell function and testosterone secretion does
not appear to be noticeably affected after the six
months of life and neither it is altered by testicular
position.
– Unless, there is a bilateral gonadal atrophy patients
with U.T.D. do not show failure of virilization and
develop normal libido and potency.
– It would appear that sufficient hormone was present
during fetal life for male brain imprinting.
FERTILITY SPERMATOGENSIS
 Obvious implication on Fertility.
 Difficult to assess- because the usual indicator is
Paternity-
 Prone to error in the absence of genetic testing.
 Between 15-20%. of the married couples have
difficulty in conceiving- and of these 25-33% are
due to an abnormality in the father.
SEMEN ANALYSIS
 More objective measurement of fertility.
 Amongst men with a history of bilateral UDT
◦ > 50% have azoospermia
◦ 25% have normal sperm count
 Amongst men with a history of unilateral UDT
◦ 20- 70% have subnormal sperm count.
◦ About 50% (at most) have normal sperm count.
 These are based on studies on men who underwent surgery more than 25 years
ago. This was a time when surgery for UDT was delayed until later in childhood
Fertility spermatogensis
• Recent studies are more optimistic of a
benefit for testicular function with earlier
orchidopexy
– 100% of men who’s Orchidopexy were
carried out at < 4 years have normal semen.
Fertility spermatogensis
– Incidence of Testicular malignancy in the general
population is 0.07%.
– Recent studies the risk of tumour in the
undescended testis has been placed at 4 times that
of the normal population.
– Peak incidence is in the 3rd & 4th decade
Risk of Neoplasia
• 60% of the tumours are seminoma.
• The incidence of carcinoma in situ is 1.7-2% and
considered to arise from abnormal gonocyte within
undescended testis.
• Following such a diagnosis there is a 5% risk of
similar lesion in the normally descended testis.
Risk of Neoplasia
• These is no decrease in the risk of
malignancy with surgery at an early age.
• Given the long lag time of 30-40 years it
may be too early to assert the impact of
Orchidopexy on the subsequent
development of malignancy in those
operated at< 2 years of age .
Cont. .
Presentation & Diagnosis
• 75% to 80%- palpable and
• 60% to 70% are unilateral;
• involvement of the right side is more common
overall but less frequent in series of
nonpalpable testes.
• 8% of testes-abdominal, 63% canalicular, 24%
prescrotal, and 11% in the superficial inguinal
pouch or ectopic.
Clinical features
• Most patients presents in infancy and around
school age. A few present after puberty.
• Absence of one or both testes
• swelling in the groin (may be the testis or a hernia)
• May present with attacks of pain in the groin due
either to recurrent torsion of the testis or
strangulation of an associated hernia.
HISTORY: should cover the following questions:
• Has the testis ever been palpable in the scrotum?
• Was the patient born prematurely?
• Has the patient undergone prior inguinal surgery?
• Is or was the patient's mother on a vegetarian
diet? Was the patient fed soy formula during
infancy?
• What was the patient's birth weight?
PRENATAL HISTORY:
• Did the patient's parents used an assisted
reproductive technique?
• Did his mother receive hormonal treatment?
• Were there multiple gestations?
FAMILY HISTORY:
• Cryptorchidism
• Hypospadias
• Intersexuality
• Precocious puberty
• Infertility
• Consanguinity
PHYSICAL EXAMINATION:
• Patient should be warm and relaxed for the
examination.
• Observation should precede the examination.
• Supine and, if possible, upright cross-legged and
standing positions.
• Abduction of the thighs contributes to inhibition of
the cremaster reflex.
• Document testicular palpability, position, mobility,
size, and possible associated findings such as
hernia, hydrocele, penile size, and urethral
position.
Palpable Testes
• Undescended testes may be located along the line of
normal descent between the abdomen and scrotum or
in an ectopic position.
• Ectopic:
 Superficial inguinal pouch(m.c.)
 Perirenal
 Prepubic
 Femoral
 Peripenile
 Perineal
 Contralateral scrotal
• Gold standard for diagnosis remains careful
examination of a child in several positions and
confirmation of incomplete descent of the
testis to a dependent scrotal position after
induction of anesthesia.
Nonpalpable testes
• When a testis is nonpalpable, possible clinical
findings at surgery include:
1. abdominal or transinguinal “peeping”
location (25% to 50%),
2. complete atrophy (“vanishing” testis, 15% to
40%), and
3. extra-abdominal location but nonpalpable
due to body habitus, testicular size, and/or
limited pts.’cooperation(10-30%).
• Diagnosis of a vanishing testis requires
documentation of blind-ending spermatic
vessels in the abdomen, inguinal canal, or
scrotum.
• Endocrine evaluation in cases of suspected
bilateral vanishing testis (anorchia) include
elevated basal serum gonadotropin levels and
no response to hCG stimulation.
Complications of Undescended testis
• Infertility
• Associated hernia
o indirect inguinal hernia usually accompanies a
congenital undescended testis in about 90% cases
but rarely symptomatic.
• Testicular atrophy: due to pressure effects and
histological changes.
• Trauma
• Tumour:
o 10% of testicular cancer originate in cryptochid
testis.
• Torsion
• Epididymo-orchitis in a cryptorchid right testis can
mimic appendicitis
• Psychologic effects of an empty scrotum
• Testicular-Epididymal fusion abnormality
Work Up of UDT
• Bilateral UDT requires
hormonal evaluation and
challenge
– Elevated gonadotropins (FSH)
suggest bilateral anorchia
– Normal serum
gonadotropins=>hCG
challenge (2000 IU x 3days)
– No testosterone response
indicates bilateral anorchia
Imaging of UDT
 U/S-good for inguinal testes, not reliable if higher
 CT-may be helpful for bilateral impalpable testes
◦ Difficult to perform in young children
 MRI-least invasive, most expensive
◦ Difficult to perform in young children
 Venography-invasive, pampiniform plexus present=>testis present
◦ Non-visualized plexus or blindending does not eliminate testis
 Angiography-difficult to perform, high complications
 Herniography-poor sensitivity and specificity
Inguinal testis Abdominal testis
TREATMENT
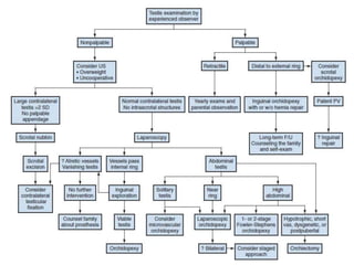
• HORMONAL THERAPY
 Primary hormonal therapy with
hCG/LHRH/GnRH.
 Use of low dose , long term
LHRH analogue ( buserilin ) –
alternate day for 6 months.
 Mechanism : shows effects on
spermatic cord and cremastric
muscles,
aids descent
with germ cell development.
 Effectiveness < 20%
 Recent consensus discourage
the use ( NORDIC
CONCENSUS GROUP )
• The overall efficacy of hormonal treatment is
less than 20% for cryptorchid testes and is
significantly dependent on pretreatment
testicular location.
• Therefore, surgery remains the gold standard
for the management of undescended testes.
unilateral bilateral
palpable
impalpable
palpable impalpable
UDT
Surgery - bilateral
palpable
orchiopexy
impalpable
HCG
No response
anorchia
Increased testosterone
Laparoscopy &
proceed
SURGICAL TREATMENT
• PALPABLE TESTIS
:
OPEN INGUINAL
ORCHIDOPEXY
TRANS SCROTAL
ORCHIDOPEXY
Transabdominal orchidopexy
• OPEN
• LAPAROSCOPIC
Open Standard Orchiopexy.
• The key steps in this procedure are ---
(1) complete mobilization of the testis and spermatic cord,
(2) repair of the patent processus vaginalis by high ligation of the
hernia sac,
(3) skeletonization of the spermatic cord without sacrificing
vascular integrity to achieve tension-free placement of the
testis within the dependent position of the scrotum, and
(4) creation of a superficial pouch within the hemiscrotum to
receive the testis.
77
78
A transverse inguinal skin incision is made in the midinguinal canal, usually in a skin crease in
children younger than 1 year
 The dermis is opened with electrocautery, and subcutaneous tissue and Scarpa's fascia are opened
sharply.
The skin and subcutaneous tissue are quite elastic in younger children and allow for a tremendous
degree of mobility by retractor positioning for viewing the entire length of the inguinal canal.
One should be careful to observe that the
testis is in the superficial
The external oblique aponeurosis is opened in line
with the fascia
The gubernaculum is divided
81
A,The external ring is opened.
B, Cremasteric fibers are dissected from the cord
82
A, High ligation of the processus vaginalis at
the internal inguinal ring.
B, The ligated processus and the cord
structures
83
Separation of the internal spermatic fascia from the cord structures after ligation
of the processus vaginalis
Manoeuvres to gain sufficient length include:
 dissection of retroperitoneal attachments of the cord (Prentiss
manoeuvre)
 Divide (or pass the testis under) the inferior epigastric vessels
after opening the floor of the canal (transversalis fascia),
allowing a more medial and thus direct route to the scrotum.
85
Formation of a dartos pouch
86
A, Formation of a passage to the scrotum.
B and C, Passage of the testis into the
scrotal pouch
Scrotal orchidopexy
Testes palpable just distal to the external ring
Fowler stephens orchidopexy
(open/Lap )
• If the testis is located more
than 3 cm from the
ipsilateral internal inguinal
ring, a Fowler-Stephens
procedure is typically
indicated.
• The Fowler-Stephens
technique involves clipping
and transecting the
testicular vessels.
• This procedure can be
done in one or two
stages. In addition, the
Fowler-Stephens
procedure can be
performed in open or
laparoscopic surgery.
• When this technique is performed as a single-
stage procedure, the spermatic vessels are
isolated, ligated (or clipped) and sectioned at least
3-4 cm away from the testis, allowing the testis to
be placed in the scrotum without tension.
• The testis remains viable owing to the
vascularization derived from the deferential
vessels. The main disadvantage of this single-
stage procedure is that the deferential artery might
be so small that, if it goes into vasospasm, testis
atrophy is very probable.
Options for intra-abdominal UDT
1. Standard inguinal orchidopexy (has a high failure rate)
2. A two-stage Fowler-Stephens orchidopexy (open or
laparoscopy).
At a 2nd stage (after 6 months of age, when collaterals have
formed), the testis is brought down on a wide pedicle of
peritoneum containing the remaining vessels.
3. Microvascular testicular
autotransplantation
• Employs microsurgical
techniques reserved for
older children with internal
spermatic artery large
enough to be anastomosed
to inferior epigastric artery
• Testicular artery and vein
anastomosed to the inferior
epigastric vessels .
4. Jones Preperitoneal Approach
Preperitoneal cavity accessed by splitting abdominal
obliques.Testes mobilized transperitoneally and passed to the
scrotum through the inguinal canal or posterior wall
ORCHIOPEXY FOR ABDOMINAL
TESTES
 Transperitoneal Approach
 Extraperitoneal Approach
 Extended Inguinal Approach
Laparoscopic
Insertion of sheath and trocar (site 1)
Insertion of the telescope
Insertion of working ports
Landmarks
 The spermatic cord passes through the internal inguinal ring.
 The testis is found just above the internal ring, but with a short processus
vaginalis.
 A testis with adnexa and a long looping vas is found lying well above the
internal ring
 No testis is found, but the cord structures disappear into the canal.
 No testis is found. Look for blind-ending spermatic vessels as proof of
testicular absence (the “vanishing testis”).
 An atrophic or dysmorphic testis is found
 Only a blind-ending vas is found at the internal ring.
Single-Stage Laparoscopic Orchiopexy
Laparoscopic Two-Stage Orchiopexy
(Fowler-Stephens)
 Testis is found associated with a long, looping vas deferens or lacks
mobility within the abdomen
 Principles:
 Communication exists between testicular artery and artery to the
vas through small arterioles in the peritoneal fold between them
 If testicular artery is ligated , peritoneal fold kept intact , testes
can get adequate blood supply from these collaterals .
First Stage: Laparoscopic Vessel Ligation
• Pull on the testis to determine whether the vessels are
short
• If no testis is located, use graspers to move the
abdominal organs and thus reach the lower pole of the
kidney to search
• If a dysgenic testis is found, remove it.
• Divide the vessels as high as possible
Second Stage: Placement of the Testis
 6 months after
the first stage
 Peritoneum
incised tennis-
racquet shape to
mobilize the
testis on its blood
supply.
Postoperative problems
 Preperitoneal emphysema
 Emphysema of omentum
 Pneumoperitoneum
 Puncture of abdominal aorta / major vessel
• In the case of bilateral viable testis located
in the abdominal cavity, the most popular
approach is a unilateral laparoscopic
orchidopexy during the first operation, with
the contralateral orchidopexy performed 6-
12 months later.
Complications of Orchiopexy
• Testicular retraction,
• Hematoma formation,
• Ilioinguinal nerve injury,
• Postoperative torsion (either iatrogenic or
spontaneous),
• Damage to the vas deferens, and
• Testicular atrophy
Devascularization with atrophy of the testis can result from skeletonization
of the cord, from overzealous electrocautery
106
EUA GUIDELINES
FOLLOW UP
• Evaluate the child at 2-3 weeks and 6-12
months following surgery to determine testis
location, size, and viability.
• When the child reaches puberty, the
physician should readdress the potential
issues of fertility and testicular cancer and
give instructions concerning the boy's
monthly testicular self-examination.
AUA guideline Statements:
Statement#1 (Risk factors)
• “Providers should obtain gestational history at initial
evaluation of boys with suspected cryptorchidism”. (Standard;
Evidence Strength: Grade B).
– The prevalence of cryptorchidism is higher in
premature boys in the first months of life (1-3% in
full-term and 15-30% in premature male infants)
– Low birth weight for gestational age: the
prevalence of cryptorchidism in infants <900g is
approximately 100%, while decreases to 3% in
infant weighing 2.7-3.6 kg .
AUA guidelines, 2014
AUA guideline Statements:
Statement#2 (Child Well Visit)
• “Primary care providers should palpate testes for
quality and position at each recommended well-child
visit.” (Standard; Evidence Strength: Grade B)
AUA guidelines, 2014
• To determine :
• The current position of UDT or in an
ectopic location.
• Spontaneous descent of testes may
occur in the first six months of life.
• Additionally, testes may "ascend" out of
the scrotum (acquired cryptorchidism).
AUA guideline Statements:
Statement#3 (Time of Referral)
• “Providers should refer infants with a history of cryptorchidism
(detected at birth) who do not have spontaneous testicular descent
by six months (corrected for gestational age) to an appropriate
surgical specialist for timely evaluation.” (Standard; Evidence Strength: Grade B)
– Rate of spontaneous descending is 50-87%, based on
location (extra-scrotal vs high scrotal testes,
respectively).
– Descending happens in the first 6 months of life
(corrected age)
– The rationale for referral by six months is the low
probability of spontaneous descent and the probable
continued damage to testes that remain in a non-
scrotal location.
AUA guidelines, 2014
AUA guideline Statements:
Statement#4 (Ascending Testicle)
• “Providers should refer boys with the
possibility of newly diagnosed (acquired)
cryptorchidism after six months (corrected
for gestational age) to an appropriate
surgical specialist.” (Standard; Evidence Strength: Grade B)
– Acquired or ascending testicle: Cryptorchid testicle that is documented as in
scrotal position at a previous examination.
– The prevalence of acquired cryptorchidism is (1-7%) and peaks around 8
years of age
– Reason: fibrous persistence of the processus vaginalis, which limits the
growth of the spermatic cord.
– Risk Factor: Retractile testicles (34%), Hypospadias and Hx of contralateral
UDT.*
*Agarwal PK, Diaz M, Elder JS., JUrol. 2006
AUA guidelines, 2014
AUA guideline Statements:
Statement#5 (UDT & DSD)
• “Providers must immediately consult an appropriate
specialist for all phenotypic male newborns with bilateral,
nonpalpable testes for evaluation of a possible disorder of
sex development (DSD).” (Standard; Evidence Strength: Grade A)
– A newborn with a male phallus and bilateral
nonpalpable gonads is potentially a genetic
female (46 XX) with CAH until proven otherwise.
– Karyotype, serum electrolytes and a hormonal
profile (LH, FSH, testosterone) should all be done.
AUA guidelines, 2014
AUA guideline Statements:
Statement#6 (Imaging)
• “Providers should not perform ultrasound (US) or other imaging
modalities in the evaluation of boys with cryptorchidism prior to
referral, as these studies rarely assist in decision making.” (Standard;
Evidence Strength: Grade B).
– Factors that influence this recommendation against imaging (US, CT
scan or MRI) include:
• imaging accuracy,
• cost, availability,
• rate of false positives ,
• radiation and need for anesthesia.
– At this time, there is no radiological test that can
conclude with 100% accuracy that a testis is absent.
– Diagnostic laparoscopy is the gold standard with high
sensitivity and specificity.
AUA guidelines, 2014
AUA guideline Statements:
Statement#7 (UDT & Hypospadias)
• “Providers should assess the possibility of a disorder of sex
development (DSD) when there is increasing severity of
hypospadias with cryptorchidism. (Recommendation; Evidence Strength: Grade
C).
– The possibility of DSD, or other syndromes should
also be entertained when unilateral or bilateral
cryptorchidism is present with phallic anomalies,
such as hypospadias or micropenis.
– Cox et al, (2008): 32% risk of DSD in patient who
has proximal hypospadias and UDT (mixed
gonadal dysgenesis, Autosomal translocations,
and 48XY aneuploidy).
AUA guidelines, 2014
AUA guideline Statements:
Statement#8
• “In boys with bilateral, nonpalpable testes who
do not have congenital adrenal hyperplasia (CAH),
providers should measure Müllerian Inhibiting
Substance (MIS or Anti- Müllerian Hormone
[AMH]) and consider additional hormone testing
to evaluate for anorchia.” (Option; Evidence Strength: Grade C).
– Patient who has bil nonpalpable UDT with 46 XY
karyotype, may have hormonal workup or wait until
age 6 months to undergo laparoscopic exploration.
– Hormonal workup: Tes, LH, FSH, hCG stimulation test,
and MIS.
AUA guidelines, 2014
AUA guideline Statements:
Statement#9 (Retractile Testes)
• “In boys with retractile testes, providers should assess the
position of the testes at least annually to monitor for
secondary ascent.” (Standard; Evidence Strength: Grade B).
– Testicular examination is recommended at least
annually at every well-child visit in accordance
with Bright Futures AAP recommendations (2014).
– Etiology: presence of a hyperactive Cremasteric
reflex.
– Why: Retractile testes are at increased risk for
testicular ascent (34%)
AUA guidelines, 2014
AUA guideline Statements:
Statement#10 (Hormonal Therapy)
• “Providers should not use hormonal therapy to induce
testicular descent as evidence shows low response rates and
lack of evidence for long-term efficacy.” (Standard; Evidence Strength:
Grade B).
– The overall review of all available studies fails to
document long-term efficacy.
– Success rates: 6-21% in randomized, blinded
studies (mostly distal inguinal UDT).
– Side effects of hCG treatment seen in up to 75%
of boys include:
• Increased scrotal wrinkles, pigmentation, and pubic hair.
• Penile growth.
• Inducing epiphyseal plate fusion and retard future somatic growth.
AUA guidelines, 2014
AUA guideline Statements:
Statement#11 (Time of Surgery)
• “In the absence of spontaneous testicular descent by six
months (corrected for gestational age), specialists should
perform surgery within the next year.” (Standard; Evidence Strength: Grade
B).
– Time of surgery: between age 6 and 18 months,
to preserve available fertility potential.
– After 15 to 18 months of age some cryptorchid
boys will have decreased number of germ cells,
Leydig and Sertoli cells in the testes.
AUA guidelines, 2014
AUA guideline Statements:
Statement#12 (Surgical Approach)
• “In prepubertal boys with palpable, cryptorchid testes,
surgical specialists should perform scrotal or inguinal
orchidopexy.” (Standard; Evidence Strength: Grade B).
– Outpatient procedure with minimal morbidity.
– There are cosmetic, fertility and cancerous
advantages.
– Success rate is greater than 96%.
AUA guidelines, 2014
AUA guideline Statements:
Statement#13 (Surgical Approach)
• “In prepubertal boys with nonpalpable testes, surgical
specialists should perform examination under
anesthesia to reassess for palpability of testes. If
nonpalpable, surgical exploration and, if indicated,
abdominal orchidopexy should be performed.” (Standard;
Evidence Strength: Grade B).
– Advantage: diagnostic and treatment
procedure at the same time.
AUA guidelines, 2014
AUA guideline Statements:
Statement#14
• “At the time of exploration for a nonpalpable testis in boys,
surgical specialists should identify the status of the testicular
vessels to help determine the next course of action." (Clinical
Principle)
– Results of exploration:
• Vanishing testicle: do nothing further.
• Intraabdominal viable testicle: Primary vs FS
orchiopexy.
AUA guidelines, 2014
AUA guideline Statements:
Statement#15 (Orchiectomy)
• “In boys with a normal contralateral testis, surgical
specialists may perform an orchiectomy (removal of the
undescended testis) if a boy has a normal contralateral testis
and either very short testicular vessels and vas deferens,
dysmorphic or very hypoplastic testis, or postpubertal age.”
(Clinical Principle)
AUA guidelines, 2014
AUA guideline Statements:
Statement#16 (Cancer & Infertility)
• “Providers should counsel boys with a history of
cryptorchidism and/or monorchidism and their
parents regarding potential long-term risks and
provide education on infertility and cancer risk.” (Clinical
Principle).
– UDT and testicular cancer:
• Risk of Testicular Ca in normal men is 1:500
• The increased incidence of malignancy in cryptorchid testes
varies from (0.05%) to (1%).
• The RR of testicular cancer in UDT is 2.75-8, which decreased to
2-3 in patients who underwent orchiopexy before puberty (age
10-12 years).
– UDT and fertility:
• Risk of infertility: normal men (7%), unilateral UDT (10%) and
bilateral UDT (33%).*
* 2009 Pediatric review Syllabus, volume 1 of 2, AUA publication
Testicular Ascent
• Testes are intrascrotal at birth but subsequently
identified in an extrascrotal position .
• Possible Etiologies:
– Persistent processus vaginalis
– Ligamentous PV causing tethering
– Cremaster spasticity i.e Cerebral Palsy
– High scrotal testes (“gliding”)
– Mobile superficial inguinal pouch testes
– Failure of testicular vessels to elongate
– Scarring after groin surgery
– Error in diagnosis – missed during infancy
Testicular Ascent:
To Pex or Not to Pex?
• Confirm diagnosis by serial examination of
“retractile testes”
– 5 to 7% incidence of secondary ascent
• Conservative management if testicular volume
appropriate for age, until puberty
• Operate if progressively higher location, or
smaller volume
• Histological changes and germ cell counts similar
to UDT
• ? Role of HCG
Conclusions
• Surgical intervention should be advised in
preference to a ‘wait and see’ approach, in
view of mounting evidence that both
ascending and ‘high retractile’ testes are at
significant risk of developing degenerative
histological changes identical to those
observed in congenitally undescended testes.
Thank You

Development of testis & cryptorchidism presentation

  • 1.
    Development of testis& Cryptorchidism
  • 2.
  • 3.
    Introduction:  Initial differentiationof male and female gonad development is dependent on: -Presence of Y chromosome -Testis determining factor -SRY gene ( protein product of the Y chromosome)  Within the developing testis the three main differentiating cell types are: -spermatogonia ( gamete forming cells) -Sertoli cells (support cells) and -Leydig or interstitial cells (hormone secreting cells)
  • 4.
    Overview: • At 3weeks – germ cells migrate from the yolk sac to the genital ridge. • At 4-6 weeks – germ cells coalesce to form the primordial testis. • At 7 weeks- Sertoli Cells are morphologically recognised in the testicular cords. Sertoli Cells - Derived from coelomic epithelium - Differentiation regulated by Y chromosome
  • 5.
    • Leydig Cells– appear at 6-8 weeks. - secrete testosterone - Play a role prenatally (fetal) and puberty onward. • Peritubular Myoid cells -surround the seminiferous tubules. - Express androgen receptors from fetal life to adulthood.
  • 6.
    • At 9weeks – the labioscrotal swellings fuse to form the scrotum. • Testosterone induces development of the epididymis, vas deferens and seminal vesicles. • During this stage of development the testis moves from the genital ridge across the pelvis to lie at the internal inguinal ring.
  • 7.
    Development  The PrimarySex Chord:- proliferate from the coelomic epithelium condense and extend into the medulla of the gonad.  In the medulla: the cords branch, anastomose and form the rete testis  The prominent sex cords become the seminiferous or testicular cords. -They lose their connections with the germinal epithelium with the development the tunica albuginea
  • 8.
     The seminiferousor testicular cords develop into the seminiferous tubules.  Their deep portions narrow to form the tubuli recti, which converge on the rete testis  The seminiferous tubules become separated by mesenchyme which gives rise to the interstitial cells of Leydig  The walls of the seminiferous tubules are composed of 2 types of cells: - Sertoli cells Spermatogonia
  • 9.
     Gradually, theenlarging testis separates from the regressing mesonephros and is suspended by its own mesentery, the mesorchium  The Germinal Epithelium flattens to form the mesothelium on the surface of the testis.  The rete testis becomes continuous with the 15 to 20 adjacent persistent mesonephric tubules.  The persistent mesonephric tubules participate in the formation of the excretory tracts of the testis, forming the vasa efferentia or efferent ductules  The efferent ductules open into the adjacent mesonephric duct which becomes the ductus epididymidis (epididymis).
  • 10.
    Recent Findings • R-spondin1/dickkopf-1/beta- catenin machinery is involved in testicular embryonic angiogenesis • Growth Arrest- And Dna Damage-Inducible Gene (GADD45, GAMMA; GADD45G) • A recent mouse study has shown that Gadd45g protein has a role in primary sex differentiation. • Gata4, Eif2s3y are the other genes under study for testicular development.
  • 11.
    TESTICULAR DESCENT • Testisdescent is thought to have 2 phases: • Transabdominal descent - dependent on insulin-like hormone 3 (INSL3). • Inguinoscrotal descent - dependent on androgens.
  • 13.
    • The firststage of testicular descent occurs 10–15 weeks of gestation with the testes moving to the inguinal region. • The gubernaculum (gubernaculum Hunteri) is the caudal inguinoscrotal ligament that connects the testis to the lower abdomen. The cranial suspensory ligament (mesonephric ligament) is the cranial ligament that connects the testis to the posterior abdominal wall.
  • 14.
    • Insulin-like factor3 (INSL3, relaxin-like factor) from fetal leydig cells acting through its receptor (Rxfp2) and BMP and WNT signaling pathways to promote testis descent. • Highly expressed in Leydig cells • In mice, targeted INSL3 deletion was associated with bilateral cryptorchidism, abnormal gubernaculum development
  • 15.
    • Calcitonin gene-relatedpeptide (CGRP) from genitofemoral nerve suggested to mediate the inguinoscrotal testicular descent. • Epidermal growth factor (EGF) may promote by activating the androgen responsive systems.
  • 17.
    Theories Regarding Descent. .  Intraabdominal pressure pushes the testis through the inguinal canal ◦ Increased pressure promotes descent supported by theoretical and experimental  Development and maturation of the epididymis contributing to descent ◦ Probably not as important as initially thought  Effects of the genitofemoral nerve ◦ Severing the nerve prevents descent in rodents
  • 19.
  • 20.
    INTRODUCTION • One ofthe most common pediatric disorders of male endocrine glands & • Most common genital disorder identified at birth. Cryptorchidism: A greek word which means ‘hidden testis’ • Retractile- 60% • Undescended- 35% • Ectopic- 3% • Ascending- <2%
  • 21.
    HISTORICAL PERSPECTIVE • 1786:Hunter first drew attention to the mechanism of descent. • 1820: Rosenmerkal attempted the first surgical orchidopexy but, • 1877: Annandale performed the first successful orchiopexy.
  • 22.
    DEFINITIONS • Normal scrotalposition: positioning of midpoint of the testis at or below midscrotum. • Undescended testis: absence of one or both testes in normal scrotal position. • Vanishing testes: present initially in development but are lost owing to vascular accident or torsion unilaterally (monorchia) or, very rarely, bilaterally (anorchia).
  • 23.
    • Agenesis: testisthat was never present and therefore associated with ipsilateral müllerian duct persistence. • Congenital cryptorchidism: testes that are extrascrotal at birth. • Recurrent cryptorchidism is when testes descend spontaneously postnatally but subsequently return to a nonscrotal position.
  • 24.
    • Testicular ascentor acquired cryptorchidism : Testes are intrascrotal at birth but subsequently identified in an extrascrotal position . • Secondary cryptorchidism- testes that are suprascrotal after inguinal hernia repair; testicular retraction- as a complication of orchidopexy. • Retractile testes are scrotal testes that retract easily out of scrotum but can be manually replaced in a stable scrotal position and remain there at least temporarily.
  • 25.
  • 26.
    Comparison between ectopic& undescended testis Undescended testis • The testis is arrested in its normal path of descent • Usually undeveloped • Undeveloped & empty scrotum on the affected side • Shorter length of spermatic cord • Poor spermatogenesis after 6 yrs • Usually associated with indirect inguinal hernia • Treatment: surgery & HT • Associated with a number of complications Ectopic testis • The testis deviates from its normal path of descent • Fully developed testis • Empty but usually fully developed scrotum • Longer length of spermatic cord • Spermatogenesis is perfect • Never associated with indirect inguinal hernia • Treatment: basically surgical • Complications: liability to injury 26
  • 27.
    Epidemiology: • Cryptorchidism isone of the most common congenital anomalies, occurring in 1% to 4% of full-term and up to 45% of preterm male neonates. • The prevalence decreases to 0.8% at age 6 month old. • It is a component of over 390 syndromes (like Prune-belly syndrome). Campbell-Walsh, 11th edition, 2015
  • 28.
    EPIDEMIOLOGY • The majorityof cases are isolated, with the ratio of non-syndromic to syndromic cryptorchidism reported as greater than 6 : 1 . • 10% bilateral • 80% of UDT palpable • 20% impalpable (cryptorchid) – Half intra-abdominal – Other half – vanishing or atrophic • familial cluster is 3.6-fold overall, 6.9-fold if a brother is affected, and 4.6-fold if the father is affected.
  • 29.
    ETIO-PATHOGENESIS • Multifactorial pathogenesis. •Birth weight is the principal determining factor, at birth to age one year, independent of the length of gestation. • Premature infants- 30% • More common in low-birth-weight male newborns, IUGR, and twin gestation.
  • 30.
    • Testicular descentoccur as a result of a complex interactions of hormonal and mechanical factors Hormonal factors: • Testosterone • Dihydrotestosterone • Mullerian-inhibiting Substance(MIS/AMH) • HCG • Genital branch of genitofemoral nerve which secret CGRP (elaborated by testosterone) • Non androgen–insulin like factor 3(INSL-3)
  • 31.
    Mechanical factors • Shorteningand traction of the gubernaculum testis. • Enlargement/elongation of processus vaginalis. • Intra-abdominal pressure from increased visceral size. • Straightening of fetus. • Resolution of physiological hernia. • Enlargement of testes/growth of epididymis. • Propulsive force of the developing cremasteric muscle.
  • 32.
    Nonsyndromic Congenital Cryptorchidism • Perinatalrisk factors associated with cryptorchidism include prematurity, low birth weight/small for gestational age, breech presentation, and maternal diabetes. • Extrascrotal testes - much less likely to descend by 1 year of age (50%) than high scrotal testes defined as cryptorchid at birth. • Spontaneous descent is more likely and may occur later in premature Infants.
  • 33.
    Syndromic Cryptorchidism • Undescendedtestes are frequently present in diseases associated with reduced androgen production and/or action, such as androgen biosynthetic defects, androgen insensitivity, Leydig cell agenesis, and gonadotropin deficiency disorders, AMH biosynthesis or receptor defects. • Most commonly bilateral.
  • 34.
    • Certain anomaliesare associated with increased risk of cryptorchidism: Musculoskeletal, central nervous system( CNS), or abdominal wall/gastrointestinal defects include • Classic prune-belly (triad or Eagle-Barrett) syndrome; • Spigelian hernia & Umbilical hernia • Cerebral palsy • Arthrogryposis • Myelomeningocele • Omphalocele & Gastroschisis • Imperforate anus • Posterior urethral valve • Renal and T10 to S5 spinal anomalies
  • 35.
    Genetic Susceptibility • Polygenic& multifactorial. • Most probable mode of inheritance- autosomal dominant with reduced penetrance. • INSL3, its receptor, relaxin/insulin-like family peptide receptor 2 (RXFP2), HOXA10, and HOXA11-most likely candidate genes for human nonsyndromic cryptorchidism (mouse models).
  • 36.
    Environmental Risk Factors •Exposure to antiandrogenic and/or endocrine- disrupting chemicals(EDCs) may contribute to cryptorchidism. • EDCs include phthalates, pesticides, brominated flame retardants, diethylstilbestrol, and dioxins. • A subset of boys with cryptorchidism have measurable abnormalities in pituitary and/or gonadal hormone secretion during infancy without syndromic endocrine dysfunction.
  • 37.
    • Lifestyle factorsmay also interfere with testicular descent and function via hormonal or nonhormonal effects; ex. smoking is associated with cryptorchidism.
  • 38.
    ASSOCIATED PATHOLOGY TESTICULAR MALDEVELOPMENT: •Reduced total germ cell count • Impaired transformation of gonocytes to spermatogonia. • Delayed disappearance of gonocytes & appearance of Ad spermatogonia.
  • 39.
    ANOMALIES OF EPIDIDYMIS,PROCESSUS VAGINALIS & GUBERNACULUM: • Anomalies of fusion between the caput and/or cauda epididymis, elongation and/or looping, and atresia. • Failure of closure of processus vaginalis & • Aberrant lateral attachment of gubernaculum.
  • 40.
    OTHER ASSOCIATED TESTICULAR ANOMALIES •Polyorchidism • Splenogonadal fusion • Transverse testicular ectopia
  • 41.
    • Testes thatremain out of the scrotum undergo tubular-dysplasia evident. – On electron microscopy at 6-12 months of age. – On light microscopy changes seen at above 2 years. – Macroscopic testicular atrophy in children of school age. – By irreversible azoospermia if not in the scrotum at puberty. PATHOLOGICAL CHANGES IN UDT
  • 42.
    • Patients admittedfor orchidopexy have major renal anomalies, commonly PUJ-obstruction, absent ipsilateral kidney. • This incidence is not considered sufficient to warrant routine investigation for all patients with testicular undescent. URINARY TRACT ANOMALIES
  • 43.
    Eqididymo-testicular disasociation and anomaliesof the epididymus and vas deference ◦ In 17% of unilateral ◦ 26% of Bil U.D.T. ◦ higher the gonad- greater the incidence of such anomalies ◦ have definitive bearing on infertility related to testicular undescent.
  • 44.
    Hernia and UDT •Processus vaginalis should obliterate between the 8th month of gestation and 1st month of life • UDT results in patent processus vaginalis • Hernias are found in 90% of patients w/ UDT
  • 45.
    Torsion and UDT •Increased risk for torsion in UDT due to anatomic abnormality between testis and mesentery • Incidence is greatest after puberty with increased testis size • Tumor that increases size also increases risk of torsion • 64% of adult torsion in UDT patients had germ cell tumor • Be aware of abdominal pain and empty hemiscrotum=> torsed intra-abdominal UDT
  • 46.
     Psychological disturbancesin the child and parents. ◦ The Particular relevance of normal genitalia to the development of body image, gender acceptance, and personality in the adolescent is beyond question. ◦ The issue is of equal importance to the parents for whom fears relating to their child virility and fertility generate much anxiety and distress.
  • 47.
    • Hormone Secretion,sexual orientation and functions. – Leydig Cell function and testosterone secretion does not appear to be noticeably affected after the six months of life and neither it is altered by testicular position. – Unless, there is a bilateral gonadal atrophy patients with U.T.D. do not show failure of virilization and develop normal libido and potency. – It would appear that sufficient hormone was present during fetal life for male brain imprinting.
  • 48.
    FERTILITY SPERMATOGENSIS  Obviousimplication on Fertility.  Difficult to assess- because the usual indicator is Paternity-  Prone to error in the absence of genetic testing.  Between 15-20%. of the married couples have difficulty in conceiving- and of these 25-33% are due to an abnormality in the father.
  • 49.
    SEMEN ANALYSIS  Moreobjective measurement of fertility.  Amongst men with a history of bilateral UDT ◦ > 50% have azoospermia ◦ 25% have normal sperm count  Amongst men with a history of unilateral UDT ◦ 20- 70% have subnormal sperm count. ◦ About 50% (at most) have normal sperm count.  These are based on studies on men who underwent surgery more than 25 years ago. This was a time when surgery for UDT was delayed until later in childhood Fertility spermatogensis
  • 50.
    • Recent studiesare more optimistic of a benefit for testicular function with earlier orchidopexy – 100% of men who’s Orchidopexy were carried out at < 4 years have normal semen. Fertility spermatogensis
  • 51.
    – Incidence ofTesticular malignancy in the general population is 0.07%. – Recent studies the risk of tumour in the undescended testis has been placed at 4 times that of the normal population. – Peak incidence is in the 3rd & 4th decade Risk of Neoplasia
  • 52.
    • 60% ofthe tumours are seminoma. • The incidence of carcinoma in situ is 1.7-2% and considered to arise from abnormal gonocyte within undescended testis. • Following such a diagnosis there is a 5% risk of similar lesion in the normally descended testis. Risk of Neoplasia
  • 53.
    • These isno decrease in the risk of malignancy with surgery at an early age. • Given the long lag time of 30-40 years it may be too early to assert the impact of Orchidopexy on the subsequent development of malignancy in those operated at< 2 years of age . Cont. .
  • 54.
    Presentation & Diagnosis •75% to 80%- palpable and • 60% to 70% are unilateral; • involvement of the right side is more common overall but less frequent in series of nonpalpable testes. • 8% of testes-abdominal, 63% canalicular, 24% prescrotal, and 11% in the superficial inguinal pouch or ectopic.
  • 55.
    Clinical features • Mostpatients presents in infancy and around school age. A few present after puberty. • Absence of one or both testes • swelling in the groin (may be the testis or a hernia) • May present with attacks of pain in the groin due either to recurrent torsion of the testis or strangulation of an associated hernia.
  • 56.
    HISTORY: should coverthe following questions: • Has the testis ever been palpable in the scrotum? • Was the patient born prematurely? • Has the patient undergone prior inguinal surgery? • Is or was the patient's mother on a vegetarian diet? Was the patient fed soy formula during infancy? • What was the patient's birth weight?
  • 57.
    PRENATAL HISTORY: • Didthe patient's parents used an assisted reproductive technique? • Did his mother receive hormonal treatment? • Were there multiple gestations? FAMILY HISTORY: • Cryptorchidism • Hypospadias • Intersexuality • Precocious puberty • Infertility • Consanguinity
  • 58.
    PHYSICAL EXAMINATION: • Patientshould be warm and relaxed for the examination. • Observation should precede the examination. • Supine and, if possible, upright cross-legged and standing positions. • Abduction of the thighs contributes to inhibition of the cremaster reflex. • Document testicular palpability, position, mobility, size, and possible associated findings such as hernia, hydrocele, penile size, and urethral position.
  • 61.
    Palpable Testes • Undescendedtestes may be located along the line of normal descent between the abdomen and scrotum or in an ectopic position. • Ectopic:  Superficial inguinal pouch(m.c.)  Perirenal  Prepubic  Femoral  Peripenile  Perineal  Contralateral scrotal
  • 62.
    • Gold standardfor diagnosis remains careful examination of a child in several positions and confirmation of incomplete descent of the testis to a dependent scrotal position after induction of anesthesia.
  • 63.
    Nonpalpable testes • Whena testis is nonpalpable, possible clinical findings at surgery include: 1. abdominal or transinguinal “peeping” location (25% to 50%), 2. complete atrophy (“vanishing” testis, 15% to 40%), and 3. extra-abdominal location but nonpalpable due to body habitus, testicular size, and/or limited pts.’cooperation(10-30%).
  • 64.
    • Diagnosis ofa vanishing testis requires documentation of blind-ending spermatic vessels in the abdomen, inguinal canal, or scrotum. • Endocrine evaluation in cases of suspected bilateral vanishing testis (anorchia) include elevated basal serum gonadotropin levels and no response to hCG stimulation.
  • 65.
    Complications of Undescendedtestis • Infertility • Associated hernia o indirect inguinal hernia usually accompanies a congenital undescended testis in about 90% cases but rarely symptomatic. • Testicular atrophy: due to pressure effects and histological changes. • Trauma
  • 66.
    • Tumour: o 10%of testicular cancer originate in cryptochid testis. • Torsion • Epididymo-orchitis in a cryptorchid right testis can mimic appendicitis • Psychologic effects of an empty scrotum • Testicular-Epididymal fusion abnormality
  • 67.
    Work Up ofUDT • Bilateral UDT requires hormonal evaluation and challenge – Elevated gonadotropins (FSH) suggest bilateral anorchia – Normal serum gonadotropins=>hCG challenge (2000 IU x 3days) – No testosterone response indicates bilateral anorchia
  • 69.
    Imaging of UDT U/S-good for inguinal testes, not reliable if higher  CT-may be helpful for bilateral impalpable testes ◦ Difficult to perform in young children  MRI-least invasive, most expensive ◦ Difficult to perform in young children  Venography-invasive, pampiniform plexus present=>testis present ◦ Non-visualized plexus or blindending does not eliminate testis  Angiography-difficult to perform, high complications  Herniography-poor sensitivity and specificity
  • 70.
  • 71.
    TREATMENT • HORMONAL THERAPY Primary hormonal therapy with hCG/LHRH/GnRH.  Use of low dose , long term LHRH analogue ( buserilin ) – alternate day for 6 months.  Mechanism : shows effects on spermatic cord and cremastric muscles, aids descent with germ cell development.  Effectiveness < 20%  Recent consensus discourage the use ( NORDIC CONCENSUS GROUP )
  • 72.
    • The overallefficacy of hormonal treatment is less than 20% for cryptorchid testes and is significantly dependent on pretreatment testicular location. • Therefore, surgery remains the gold standard for the management of undescended testes.
  • 73.
  • 74.
    Surgery - bilateral palpable orchiopexy impalpable HCG Noresponse anorchia Increased testosterone Laparoscopy & proceed
  • 75.
    SURGICAL TREATMENT • PALPABLETESTIS : OPEN INGUINAL ORCHIDOPEXY TRANS SCROTAL ORCHIDOPEXY
  • 76.
  • 77.
    Open Standard Orchiopexy. •The key steps in this procedure are --- (1) complete mobilization of the testis and spermatic cord, (2) repair of the patent processus vaginalis by high ligation of the hernia sac, (3) skeletonization of the spermatic cord without sacrificing vascular integrity to achieve tension-free placement of the testis within the dependent position of the scrotum, and (4) creation of a superficial pouch within the hemiscrotum to receive the testis. 77
  • 78.
    78 A transverse inguinalskin incision is made in the midinguinal canal, usually in a skin crease in children younger than 1 year  The dermis is opened with electrocautery, and subcutaneous tissue and Scarpa's fascia are opened sharply. The skin and subcutaneous tissue are quite elastic in younger children and allow for a tremendous degree of mobility by retractor positioning for viewing the entire length of the inguinal canal. One should be careful to observe that the testis is in the superficial
  • 79.
    The external obliqueaponeurosis is opened in line with the fascia
  • 80.
  • 81.
    81 A,The external ringis opened. B, Cremasteric fibers are dissected from the cord
  • 82.
    82 A, High ligationof the processus vaginalis at the internal inguinal ring. B, The ligated processus and the cord structures
  • 83.
    83 Separation of theinternal spermatic fascia from the cord structures after ligation of the processus vaginalis
  • 84.
    Manoeuvres to gainsufficient length include:  dissection of retroperitoneal attachments of the cord (Prentiss manoeuvre)  Divide (or pass the testis under) the inferior epigastric vessels after opening the floor of the canal (transversalis fascia), allowing a more medial and thus direct route to the scrotum.
  • 85.
    85 Formation of adartos pouch
  • 86.
    86 A, Formation ofa passage to the scrotum. B and C, Passage of the testis into the scrotal pouch
  • 87.
    Scrotal orchidopexy Testes palpablejust distal to the external ring
  • 88.
    Fowler stephens orchidopexy (open/Lap) • If the testis is located more than 3 cm from the ipsilateral internal inguinal ring, a Fowler-Stephens procedure is typically indicated. • The Fowler-Stephens technique involves clipping and transecting the testicular vessels. • This procedure can be done in one or two stages. In addition, the Fowler-Stephens procedure can be performed in open or laparoscopic surgery.
  • 89.
    • When thistechnique is performed as a single- stage procedure, the spermatic vessels are isolated, ligated (or clipped) and sectioned at least 3-4 cm away from the testis, allowing the testis to be placed in the scrotum without tension. • The testis remains viable owing to the vascularization derived from the deferential vessels. The main disadvantage of this single- stage procedure is that the deferential artery might be so small that, if it goes into vasospasm, testis atrophy is very probable.
  • 90.
    Options for intra-abdominalUDT 1. Standard inguinal orchidopexy (has a high failure rate) 2. A two-stage Fowler-Stephens orchidopexy (open or laparoscopy). At a 2nd stage (after 6 months of age, when collaterals have formed), the testis is brought down on a wide pedicle of peritoneum containing the remaining vessels.
  • 91.
    3. Microvascular testicular autotransplantation •Employs microsurgical techniques reserved for older children with internal spermatic artery large enough to be anastomosed to inferior epigastric artery • Testicular artery and vein anastomosed to the inferior epigastric vessels .
  • 92.
    4. Jones PreperitonealApproach Preperitoneal cavity accessed by splitting abdominal obliques.Testes mobilized transperitoneally and passed to the scrotum through the inguinal canal or posterior wall
  • 93.
    ORCHIOPEXY FOR ABDOMINAL TESTES Transperitoneal Approach  Extraperitoneal Approach  Extended Inguinal Approach
  • 94.
  • 95.
    Insertion of sheathand trocar (site 1) Insertion of the telescope Insertion of working ports
  • 96.
  • 97.
     The spermaticcord passes through the internal inguinal ring.  The testis is found just above the internal ring, but with a short processus vaginalis.  A testis with adnexa and a long looping vas is found lying well above the internal ring  No testis is found, but the cord structures disappear into the canal.  No testis is found. Look for blind-ending spermatic vessels as proof of testicular absence (the “vanishing testis”).  An atrophic or dysmorphic testis is found  Only a blind-ending vas is found at the internal ring.
  • 98.
  • 99.
    Laparoscopic Two-Stage Orchiopexy (Fowler-Stephens) Testis is found associated with a long, looping vas deferens or lacks mobility within the abdomen  Principles:  Communication exists between testicular artery and artery to the vas through small arterioles in the peritoneal fold between them  If testicular artery is ligated , peritoneal fold kept intact , testes can get adequate blood supply from these collaterals .
  • 100.
    First Stage: LaparoscopicVessel Ligation • Pull on the testis to determine whether the vessels are short • If no testis is located, use graspers to move the abdominal organs and thus reach the lower pole of the kidney to search • If a dysgenic testis is found, remove it. • Divide the vessels as high as possible
  • 102.
    Second Stage: Placementof the Testis  6 months after the first stage  Peritoneum incised tennis- racquet shape to mobilize the testis on its blood supply.
  • 104.
    Postoperative problems  Preperitonealemphysema  Emphysema of omentum  Pneumoperitoneum  Puncture of abdominal aorta / major vessel
  • 105.
    • In thecase of bilateral viable testis located in the abdominal cavity, the most popular approach is a unilateral laparoscopic orchidopexy during the first operation, with the contralateral orchidopexy performed 6- 12 months later.
  • 106.
    Complications of Orchiopexy •Testicular retraction, • Hematoma formation, • Ilioinguinal nerve injury, • Postoperative torsion (either iatrogenic or spontaneous), • Damage to the vas deferens, and • Testicular atrophy Devascularization with atrophy of the testis can result from skeletonization of the cord, from overzealous electrocautery 106
  • 108.
  • 109.
    FOLLOW UP • Evaluatethe child at 2-3 weeks and 6-12 months following surgery to determine testis location, size, and viability. • When the child reaches puberty, the physician should readdress the potential issues of fertility and testicular cancer and give instructions concerning the boy's monthly testicular self-examination.
  • 110.
    AUA guideline Statements: Statement#1(Risk factors) • “Providers should obtain gestational history at initial evaluation of boys with suspected cryptorchidism”. (Standard; Evidence Strength: Grade B). – The prevalence of cryptorchidism is higher in premature boys in the first months of life (1-3% in full-term and 15-30% in premature male infants) – Low birth weight for gestational age: the prevalence of cryptorchidism in infants <900g is approximately 100%, while decreases to 3% in infant weighing 2.7-3.6 kg . AUA guidelines, 2014
  • 111.
    AUA guideline Statements: Statement#2(Child Well Visit) • “Primary care providers should palpate testes for quality and position at each recommended well-child visit.” (Standard; Evidence Strength: Grade B) AUA guidelines, 2014 • To determine : • The current position of UDT or in an ectopic location. • Spontaneous descent of testes may occur in the first six months of life. • Additionally, testes may "ascend" out of the scrotum (acquired cryptorchidism).
  • 112.
    AUA guideline Statements: Statement#3(Time of Referral) • “Providers should refer infants with a history of cryptorchidism (detected at birth) who do not have spontaneous testicular descent by six months (corrected for gestational age) to an appropriate surgical specialist for timely evaluation.” (Standard; Evidence Strength: Grade B) – Rate of spontaneous descending is 50-87%, based on location (extra-scrotal vs high scrotal testes, respectively). – Descending happens in the first 6 months of life (corrected age) – The rationale for referral by six months is the low probability of spontaneous descent and the probable continued damage to testes that remain in a non- scrotal location. AUA guidelines, 2014
  • 113.
    AUA guideline Statements: Statement#4(Ascending Testicle) • “Providers should refer boys with the possibility of newly diagnosed (acquired) cryptorchidism after six months (corrected for gestational age) to an appropriate surgical specialist.” (Standard; Evidence Strength: Grade B) – Acquired or ascending testicle: Cryptorchid testicle that is documented as in scrotal position at a previous examination. – The prevalence of acquired cryptorchidism is (1-7%) and peaks around 8 years of age – Reason: fibrous persistence of the processus vaginalis, which limits the growth of the spermatic cord. – Risk Factor: Retractile testicles (34%), Hypospadias and Hx of contralateral UDT.* *Agarwal PK, Diaz M, Elder JS., JUrol. 2006 AUA guidelines, 2014
  • 114.
    AUA guideline Statements: Statement#5(UDT & DSD) • “Providers must immediately consult an appropriate specialist for all phenotypic male newborns with bilateral, nonpalpable testes for evaluation of a possible disorder of sex development (DSD).” (Standard; Evidence Strength: Grade A) – A newborn with a male phallus and bilateral nonpalpable gonads is potentially a genetic female (46 XX) with CAH until proven otherwise. – Karyotype, serum electrolytes and a hormonal profile (LH, FSH, testosterone) should all be done. AUA guidelines, 2014
  • 115.
    AUA guideline Statements: Statement#6(Imaging) • “Providers should not perform ultrasound (US) or other imaging modalities in the evaluation of boys with cryptorchidism prior to referral, as these studies rarely assist in decision making.” (Standard; Evidence Strength: Grade B). – Factors that influence this recommendation against imaging (US, CT scan or MRI) include: • imaging accuracy, • cost, availability, • rate of false positives , • radiation and need for anesthesia. – At this time, there is no radiological test that can conclude with 100% accuracy that a testis is absent. – Diagnostic laparoscopy is the gold standard with high sensitivity and specificity. AUA guidelines, 2014
  • 116.
    AUA guideline Statements: Statement#7(UDT & Hypospadias) • “Providers should assess the possibility of a disorder of sex development (DSD) when there is increasing severity of hypospadias with cryptorchidism. (Recommendation; Evidence Strength: Grade C). – The possibility of DSD, or other syndromes should also be entertained when unilateral or bilateral cryptorchidism is present with phallic anomalies, such as hypospadias or micropenis. – Cox et al, (2008): 32% risk of DSD in patient who has proximal hypospadias and UDT (mixed gonadal dysgenesis, Autosomal translocations, and 48XY aneuploidy). AUA guidelines, 2014
  • 117.
    AUA guideline Statements: Statement#8 •“In boys with bilateral, nonpalpable testes who do not have congenital adrenal hyperplasia (CAH), providers should measure Müllerian Inhibiting Substance (MIS or Anti- Müllerian Hormone [AMH]) and consider additional hormone testing to evaluate for anorchia.” (Option; Evidence Strength: Grade C). – Patient who has bil nonpalpable UDT with 46 XY karyotype, may have hormonal workup or wait until age 6 months to undergo laparoscopic exploration. – Hormonal workup: Tes, LH, FSH, hCG stimulation test, and MIS. AUA guidelines, 2014
  • 118.
    AUA guideline Statements: Statement#9(Retractile Testes) • “In boys with retractile testes, providers should assess the position of the testes at least annually to monitor for secondary ascent.” (Standard; Evidence Strength: Grade B). – Testicular examination is recommended at least annually at every well-child visit in accordance with Bright Futures AAP recommendations (2014). – Etiology: presence of a hyperactive Cremasteric reflex. – Why: Retractile testes are at increased risk for testicular ascent (34%) AUA guidelines, 2014
  • 119.
    AUA guideline Statements: Statement#10(Hormonal Therapy) • “Providers should not use hormonal therapy to induce testicular descent as evidence shows low response rates and lack of evidence for long-term efficacy.” (Standard; Evidence Strength: Grade B). – The overall review of all available studies fails to document long-term efficacy. – Success rates: 6-21% in randomized, blinded studies (mostly distal inguinal UDT). – Side effects of hCG treatment seen in up to 75% of boys include: • Increased scrotal wrinkles, pigmentation, and pubic hair. • Penile growth. • Inducing epiphyseal plate fusion and retard future somatic growth. AUA guidelines, 2014
  • 120.
    AUA guideline Statements: Statement#11(Time of Surgery) • “In the absence of spontaneous testicular descent by six months (corrected for gestational age), specialists should perform surgery within the next year.” (Standard; Evidence Strength: Grade B). – Time of surgery: between age 6 and 18 months, to preserve available fertility potential. – After 15 to 18 months of age some cryptorchid boys will have decreased number of germ cells, Leydig and Sertoli cells in the testes. AUA guidelines, 2014
  • 121.
    AUA guideline Statements: Statement#12(Surgical Approach) • “In prepubertal boys with palpable, cryptorchid testes, surgical specialists should perform scrotal or inguinal orchidopexy.” (Standard; Evidence Strength: Grade B). – Outpatient procedure with minimal morbidity. – There are cosmetic, fertility and cancerous advantages. – Success rate is greater than 96%. AUA guidelines, 2014
  • 122.
    AUA guideline Statements: Statement#13(Surgical Approach) • “In prepubertal boys with nonpalpable testes, surgical specialists should perform examination under anesthesia to reassess for palpability of testes. If nonpalpable, surgical exploration and, if indicated, abdominal orchidopexy should be performed.” (Standard; Evidence Strength: Grade B). – Advantage: diagnostic and treatment procedure at the same time. AUA guidelines, 2014
  • 123.
    AUA guideline Statements: Statement#14 •“At the time of exploration for a nonpalpable testis in boys, surgical specialists should identify the status of the testicular vessels to help determine the next course of action." (Clinical Principle) – Results of exploration: • Vanishing testicle: do nothing further. • Intraabdominal viable testicle: Primary vs FS orchiopexy. AUA guidelines, 2014
  • 124.
    AUA guideline Statements: Statement#15(Orchiectomy) • “In boys with a normal contralateral testis, surgical specialists may perform an orchiectomy (removal of the undescended testis) if a boy has a normal contralateral testis and either very short testicular vessels and vas deferens, dysmorphic or very hypoplastic testis, or postpubertal age.” (Clinical Principle) AUA guidelines, 2014
  • 125.
    AUA guideline Statements: Statement#16(Cancer & Infertility) • “Providers should counsel boys with a history of cryptorchidism and/or monorchidism and their parents regarding potential long-term risks and provide education on infertility and cancer risk.” (Clinical Principle). – UDT and testicular cancer: • Risk of Testicular Ca in normal men is 1:500 • The increased incidence of malignancy in cryptorchid testes varies from (0.05%) to (1%). • The RR of testicular cancer in UDT is 2.75-8, which decreased to 2-3 in patients who underwent orchiopexy before puberty (age 10-12 years). – UDT and fertility: • Risk of infertility: normal men (7%), unilateral UDT (10%) and bilateral UDT (33%).* * 2009 Pediatric review Syllabus, volume 1 of 2, AUA publication
  • 126.
    Testicular Ascent • Testesare intrascrotal at birth but subsequently identified in an extrascrotal position . • Possible Etiologies: – Persistent processus vaginalis – Ligamentous PV causing tethering – Cremaster spasticity i.e Cerebral Palsy – High scrotal testes (“gliding”) – Mobile superficial inguinal pouch testes – Failure of testicular vessels to elongate – Scarring after groin surgery – Error in diagnosis – missed during infancy
  • 127.
    Testicular Ascent: To Pexor Not to Pex? • Confirm diagnosis by serial examination of “retractile testes” – 5 to 7% incidence of secondary ascent • Conservative management if testicular volume appropriate for age, until puberty • Operate if progressively higher location, or smaller volume • Histological changes and germ cell counts similar to UDT • ? Role of HCG
  • 128.
    Conclusions • Surgical interventionshould be advised in preference to a ‘wait and see’ approach, in view of mounting evidence that both ascending and ‘high retractile’ testes are at significant risk of developing degenerative histological changes identical to those observed in congenitally undescended testes.
  • 131.