Welcome!




           @karenmcgrane
                           1
2
3
4
5
6
what
 about
the art?



           7
8
9
when do
 we see
the art?




           10
12
WHERE IS
THE ART?




           13
14
15
DISASTER
STRIKES!




           16
17
18
19
20
YOU WOULDN’T BUILD
A GALLERY THIS WAY.



                      21
WHY WOULD YOU BUILD
A WEBSITE THIS WAY?



                      22
TWO BIG PROBLEMS




                   23
“
Organizations invest tremendous resources on
developing the framework for a great user
experience — fabulous design, robust content
management infrastructure.
Yet when it comes to the content itself, there's
often a gap.




                                           ”
The end result is that the value proposition for
customers can't be delivered because the
content is insufficient, inadequate, and
inappropriate.
                                      — RAHEL BAILIE
                                                   24
We already have
 most of the content.        Copywriting just isn’t
                              that big of a deal.

        We can figure the
        content out later.
                                We pretty much know
                                what we want to say.
Our marketing team is
handling the content.

                                    Kristina Halvorson, Brain Traffic   25
Here be dragons




                  Melissa Rach, Brain Traffic   27
Codename Logo            Features      Browse Our Sites        About Us           Sign Up   Login   Support




                Feature Name
                Duis autem vel eum iriure dolor in hendrerit in vulputate velit
                esse molestie consequat, vel illum dolore eu feugiat nulla
                facilisis at vero eros et accumsan et iusto odio dignissim qui
                blandit praesent luptatum zzril delenit augue duis dolore.




                Lorem ipsum dolor sit amet, consectetuer adipiscing elit, sed
                diam nonummy nibh euismod tincidunt ut laoreet dolore magna
                aliquam erat volutpat. Ut wisi enim ad.

                                    Lorem ipsum dolor sit amet, consectetuer
                                    adipiscing elit, sed diam nonummy nibh
                                    euismod tincidunt ut laoreet dolore magna
                                    aliquam erat volutpat. Ut wisi enim ad.


                                    Lorem ipsum dolor sit amet, consectetuer
                                    adipiscing elit, sed diam nonummy nibh
                                    euismod tincidunt ut laoreet dolore magna
                                    aliquam erat volutpat. Ut wisi enim ad.


                                    Lorem ipsum dolor sit amet, consectetuer
                                    adipiscing elit, sed diam nonummy nibh
                                    euismod tincidunt ut laoreet dolore magna
                                    aliquam erat volutpat. Ut wisi enim ad.




                                    Find out more about:
  Feature Name | Feature Name | Feature Name | Feature Name | Feature Name | Feature Name                     28
IT’S TIME TO GIVE CONTENT
THE ATTENTION IT DESERVES.



                             29
OUR TIME TOGETHER
What’s Content Strategy?
Why Content Strategy?
How Does One Do Content Strategy?
 Exercise 1: Product Strategy
 Exercise 2: Content Planning
 Exercise 3: Content Audit
 Exercise 4: Content Modeling

                                    30
WHAT WE TALK ABOUT
WHEN WE TALK ABOUT
CONTENT
TEXT




       32
IMAGES




         33
AUDIO




        34
VIDEO




        35
DATA VISUALIZATION




                     36
BLOGS




        37
COMMENTS




           38
ERROR MESSAGES


        via Margot Bloomstein   39
CONTENT IS
DATA + METADATA
Data is the core part of the        Metadata is information about the
content                             content
For example: a photographic image   For example:
                                    Title: Laduree Pastries
                                    Description: We wanted to eat them all!
                                    Tags: macaron, macaroon, Laduree, Paris, France,
                                    Champs-Élysées
                                    Created by: Robert Stribley
                                    Taken on: November 21, 2009
                                    Taken with: Nikon D200
                                    Usage Rights: (c) All rights reserved
                                    Source URL: http://www.flickr.com/photos/stribs/
                                    4375484013/

                                                                                  40
CONTENT IS THE REASON
PEOPLE GO TO YOUR SITE.



Photo by zandperl         41
“
Content Strategy plans for the creation,
publication, and governance of useful, usable
content.
Content strategy helps you understand not




                                        ”
only what content needs to be created and
published, but why.


                            — KRISTINA HALVORSON




                                                42
WHY CONTENT STRATEGY?
WHY NOW?
1. CONTENT (MIS)MANAGEMENT
2. EVERYONE’S A PUBLISHER
3. UX HAS EXPANDED


                         44
http://www.flickr.com/photos/carlaarena/3188139819/   45
DON’T LET THIS BE THE FATE
OF YOUR WEB CONTENT




    http://www.getittogetherinc.net/images/storage%20before.JPG   46
1. CONTENT (MIS)MANAGEMENT
2. EVERYONE’S A PUBLISHER
3. UX HAS EXPANDED


                         47
“
All companies, no matter what the size, must
start to think more like publishers than ever
before. Consumer behavior has changed
drastically over the past few years.
Customers are more accepting of content




                                          ”
from “non-media” sites and the barriers to
publishing are now non-existent.




                                     — JOE PULIZZI
                                                 48
Is Nike a sneaker company,
 or is it a media company?
   If you go on their site,
 you may opt for the latter.




             Harris Millard, President and COO at MediaLink


                                                          49
CONSIDER THE MASTHEAD
Writers
Copy editors
Art directors
Production staff
                             Publishing is complex.
Various editors
Managing editor
Editor in chief
Ad sales
The Publisher
                   Publishers and Content Strategy from Jeffrey MacIntyre   50
We should be on
    Twitter.
                  Our goal is to be seen
                     as a resource.



 Twitter!
                     We plan to create
                        a series of
                    educational articles.




                                            51
IT’S NOT JUST THE CONTENT.
IT’S ALSO THE STRATEGY.



                             52
“
One of the greatest challenges I encounter today
is not the willingness of a brand to engage, but its
ability to create. When blueprinting a social media
strategy, enthusiasm and support typically derails
when examining the resources and commitment
required to produce regular content.


                                       —Brian Solis




                                                 53
JUST BECAUSE YOU CAN
DOESN’T MEAN YOU SHOULD



                          54
1. CONTENT (MIS)MANAGEMENT
2. EVERYONE’S A PUBLISHER
3. UX HAS EXPANDED


                         55
But I already do this
 and I call myself...   Information architect
                        Web editor
                        Content manager
                        Information designer
                        Technical writer
                        Producer
                        Copywriter




                                                56
THIS ISN’T A JOB TITLE LANDGRAB.
IT’S ABOUT THE WORK THAT
NEEDS TO GET DONE.


                              57
58
59
Design Process

                                       Current Site Audit
      Stakeholder &                                                      Competitive &
      User Interviews                                                   Market Research




                 Vision
                                                              Insight



                                                               Design
                                                                                               Development
                                                                                                                   QA
                        Requirements              IA Design              Creative
                                                                         Design




                                                           Usability Testing                     Post Launch
                                                   Paper Prototype & Creative Comps             Analytics Report


                                                                               Test, Measure, and Optimize
User Experience Design Process: Critical Path
                                                                                                  Kickoff
                         Project Initiation                                                                               Initial Design Cyc l e                                                                              Design Iteration / Testing / Itera
                                                                                                  Meeting

                      Project is
  Product Marketing

                                                Prod. Marketing does P&L, content evaluation,                                                                                                                                      Product Team meets -
                      inititated by Product     creates materials that describe needs, goals,
                      Marketing with                                                                                        Prod. Mktg. feeds team                                                                                 Design presents functional
                                                objectives, dependencies, partnerships,                                                                                                                                            user flow, potential user
                      Program                   business issues and any other relev a n t                                   any results from Marke t
                      Management                                                                                                                                                                                                   scenarios and high level
                                                content or functionality issues, pulls together                             Resear c h
                                                                                                                                                                                                                                   screens need e d
                                                cross-functional tea m                                                                                                                                                             Approval cycle h e r e




                                                Feasability Studies / Field
                                                Resear c h                                                                                          Expert advice on
  Usability




                                                What do Users w a n t                                                                               previous research a n d                                                  feedback cyc l e
                                                How do they want to do it                         Meeting                                           new research need e d
                                                (Usability Conceptual Phase)                                                                        (Usability 2nd Phase)
                                                                                                  coordinated by
                                                                                                  Program
                                                                                                                                                                                                                                                   feedback cy
                                                                                                  Management

                                                                                                  UE Team member
                                                                                                                                 Create D e s i g n
                                                                                                  assigned to
                                                                                                                                 Spec/Creative                                                                                  Rapid prototype for
Experience Design




                                                                                                  project
                                                                                                                                 Brie f                                                                                         proof of concept
                                                                                                  attends meeting                                                  UE Team
                                                                                                                                 Material is from                                                                               and early testing w /
                                                                                                                                                                   brainstorm with
                        Initial concept                                                                                          MRP/PRD and                                                           Early functionality      usability
                        brainstorms wit h                                                         Takes input from                                                 Usability - led by
                                                                                                                                 brainstorming notes                                                   designs and
                                                                                                  all members as                                                   project team
                        Product Marketing to                                                                                     and other                                                             definitions of           Could be paper
                                                             UE Team member assigned              related to UI                                                    member
                        collect and gather                                                                                       requirements, distills                                                pages needed for         prototype, functional
                                                                   to project                     design
                        requirements and                                                                                         info, looks at                                                        developed                static HTML, Flash
                                                                                                                                                                   what's the best
                        understand                                                                                               competitive                                                           functionality            interaction,
                                                                                                  Receives Requirements                                            scenario fo r
                        competitive landscape                                                                                    landscape, rev i e w s                                                                         Mockups/
                                                                                                             Document                                              use r s
                                                                                                                                 scope in context of                                                                            Wireframes as
                                                                                                  Needs:
                                                                                                                                 network and sit e                                                                              image maps
                                                                                                  List of team
                                                                                                                                 precedenc e
                                                                                                  members,
                                                                                                  contact info, initial
                                                                                                  schedule,
                                                                                                  approval process
                                                                                                                                                                              Initial exposure to
                                                                                                  (people)
                                                                                                                                                                              scope of design and
                                                                                                                                                                              functionality
  HTML




                                                                                                                                                                              Assess techn i c a l
                                                                                                                                                                              limitations and
                                                                                                                                                                              alternatives
  Engineering




                                                                                                                                                                                   Engineering might
                                                                                                                                                                                   begin coding
                                                                                                                                                                                   work from initial
                                                                                                                                                                                   functionality
                                                                                                                                                                                   spe c s

Credits: Erin Malone: Designed for AltaVista November 10, 2000



                                                                                                                                                                                                                                            61
PHASE              1                                                                                      PHASE               2
Design Analysis                                                                                           Design Solutions


     TSDesign User Experience Audit                                                          SM
                                                                                                            Product Strategy and Product Design Strategy Blueprint*                                                                       Technology Audit
     description:
         •     an expert design analysis from the user’s perspective
                                                                                                            description:
                                                                                                                 •    define ‘what the product should be’ and ‘how it
                                                                                                                                                                                        1      understand                                 2       investigate                                                  3      define users                                     4      qualify features
                                                                                                                      should work’
     benefits:                                                                                                                                                                              corporate mission                                                                         persona                      user profiles                                           user, feature, objective matrix
         •     benchmarks the effectiveness of your site based upon stated                                  benefits:                                                                       core competencies
                                                                                                                 •    the achievement of clearly articulated, agreed-                                                                                                                                                   user profiles
               business objectives for the site and your users                                                                                                                              corporate goals
         •     analyzes the design of the site to find out if the benefits of use
                                                                                                                      upon and aligned mission, core competencies,
                                                                                                                                                                                            culture and values                            User Personae &
                                                                                                                      corporate goals, and objectives for the site
               are actually being delivered
                                                                                                                                                                                                                                          Profiling Module                                                                                               speculate &




                                                                                                                                                                                                                                                                                                + interviews
                                                                                                                                                                                                                                                                             SM
                                                                                                                                                                                            skills and methodologies
                                                                                                                 •    the articulation and understanding of your users,
         •     recommends methods for substantially improving your users
               experiences and meeting future business objectives
                                                                                                                      their needs and and your business objectives for
                                                                                                                                                                                            knowledge capital and experience              (UP&P)                                                                                                         innovate
                                                                                                                                                                                            people, processes & technology
                                                                                                                      establishing and extending relationships
                                                                                                                      with each one                                                         stakeholders and initiatives
                                                                                                                                                                                                                                                                                                                   Intentional User Experience table         •
                        TSDesign Analysis FrameworkSM
                                                                                                                 •    the definition of the organizational resources                        enterprise-wide challenges                        competitive and comparative analysis                                                                experience brief:
 1           Delivery of User Benefits            The intended value the organization
                                                                                                                      required to build and maintain the site                               Internet objectives                                                                                                                                      strategy story
                                                                                                                                                                                                                                                                                                                                                  and positioning
                                                  delivers to users and customers through its site.
                                                                                                                 •    the creation of a detailed blueprint for design or                    customers and users
                                                                                                                      redesign:
                                                  The sequence of questions, prompts, and results                          -    site organization (footprint)                               competitive landscape
 2           Transaction Flow                     that make up a task.                                                     -    useful and usable features and functions
                                                                                                                                for the users                                            * workbooks not shown
                                                  The degree to which a site affords the user to easily                    -    descriptions of intended functionality                                                     scope or
 3           Navigation & Hierarchy               navigate the environment and efficiently locate rele-
                                                                                                                           -    messaging strategy                                                                         rescope
                                                                                                                                                                                                                           relationship
                                                                                                                                                                                        5                                                                                                                      7
                                                  vant content.


                                                  The representation and support of the identity,
                                                                                                                 •    the receipt of a phased implementation plan with
                                                                                                                      associated costs                                                         innovate                                   6       refine                                                               describe
 4           Visual Language                      brand and information architecture through
                                                  visual elements and overall style.
                                                                                                                                                                                               new ideas                                      new footprint and reclustered content                                Product Strategy Blueprint/Functional Description
                                                                                                                                                                        existing
                                                  Audit comments:                                                                                                      and new
                                                  • Users arriving at the front page of the
                                                    site may not understand what information
                                                    is there for them.
                                                                                                                                                                     technology
                                                  • The names of the sections do not give
                                                    users a path to follow to find the informa-
                                                    tion they need.
                                                  • No specific path has been established for
                                                    each user type. Users must use their best
                                                    judgement to find the information they’re
                                                    looking for and often may not be successful.




     Identity and Visual Language Audit                                                                     Visual Identity Systems                                     visual language research



 description:                                                                                               description:
     •       By collecting and reviewing print, other tangible artifacts and                                 •       establish, with the client, a shared
             Web sites your company creates and disseminates, and                                                    understanding and common language for
             corporate standards (if they exist) we can then distill the basis                                       visual design and how it effectively
             for the visual language to be developed that is consistent with                                         communicates the brand
             the company's identity and product brands. This work is                                         •       define a visual language for the site
             continued in the Visual Systems Design phase.                                                                -    logo, logotype systems
                                                                                                                          -    typography
                                                                                                                          -    grid system
                                                                                                                          -    color palette
                                                                                                                          -    imagery style and usage

                                                                                                            benefits:
                                                                                                             •       provides the visual language components
                                                                                                                     with which to build the interface




                                                                                                                                                                                                                                                                                                                                                                                             62
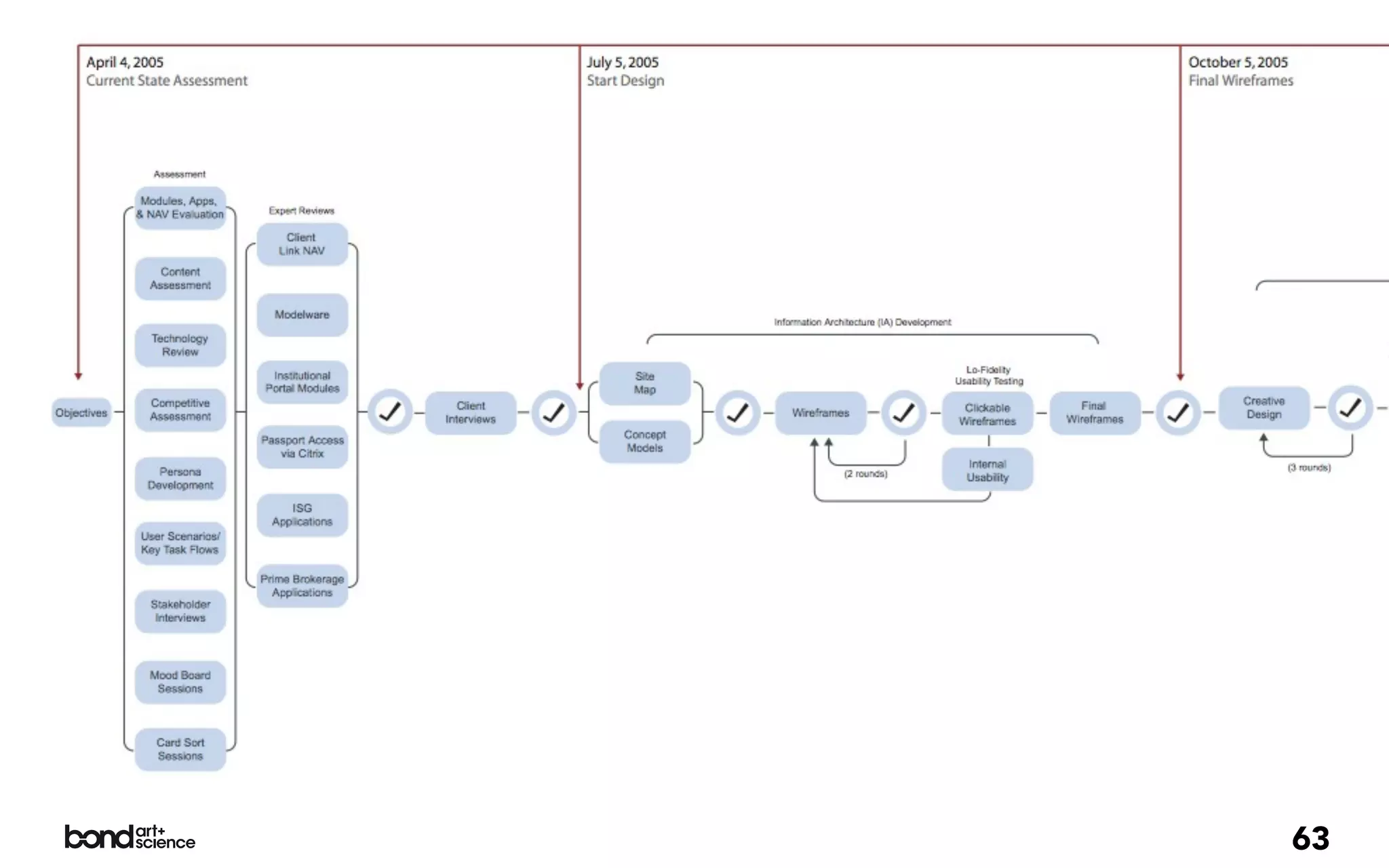
63
An Example                                                                                                                                                                                                                                 LEGEND                      MILESTONE
                                                                                                                                                                                                                                                                                                                                                                                       DELIVERABLE                    IDEA                      REVIEW CHECKPOINT



                                                                                  Product / Software / Web Design Process Guide                                                                                                                                                                                                                                                        KEY MEETING                     INFORM




                                                                                   PHASES                                          concept                                                           discover                                                                  definition                                                            refinement                                                                                                                 developmen
                                                                                                                                                                                                                                                                                                                                    conceptual
                                                                                   MILESTONES                                          start                                                            concept
                                                                                                                                                                                                        approval
                                                                                                                                                                                                                                                                                proposal approval and scheduling                    design
                                                                                                                                                                                                                                                                                                                                    review
                                                                                                                                                                                                                                                                                                                                                      PRD
                                                                                                                                                                                                                                                                                                                                                      approval
                                                                                                                                                                                                                                                                                                                                                                                                                                                            UI design
                                                                                                                                                                                                                                                                                                                                                                                                                                                            approval
                                                                                                                                                                                                                                                                                                                                                                                                                                                                                 committed
                                                                                                                                                                                                                                                                                                                                                                                                                                                                                 schedule


                                                                                                                                        Communicate business needs                                        Communicate business needs                                             Brand Positioning                                                     Review Promotional & Marketing Needs                                                                                       Business developm
                                                                                                                                        & brand identity                                                  & brand identity




                                                                            {
                                                                                                                                                                                                                                                                                                                                                                                                                                                                                  Mockups to marke
Note: In some companies these roles are




                                                                                             business
                                                                                             owners
encompassed by one person




                                                                                                                                                                                                                                                                                 Collect team input                                                    Product Roadmap                                                                                                            Promotion plan
                                                                                                                                        Describe problem or needs,                                        Develop strategic rationale, business case,
                                                                                                                                        proposed solution, and benefits.                                  financial analysis, policy considerations,
                                                                                                                                                                                                          implementation plans.                                                  Research: Solicit input from Business owners/                                                 Point release plan
                                                                                             product                                    Gather information for and
                                                                                                                                                                                                                                                                                 brands - contact other associated stakeholders
                                                                                                                                                                                                                                                                                 (legal, customer support, international)
                                                                                             manager                                    create the Concept Document                                       Gather supporting market research, etc.

                                                                                                                                                                                                                                                                                 Write Draft PRD and Review
                                                                                                                                                                                                          Gather information for and create the                                                                                     Deliverables:
                                                                                  ROLES




                                                                                                                                                                                                          Proposal Document
                                                                                                                                                                                                                                                                                 Project kickoff                                    Product
                                                                                                                                                                                                                                                                                                                                  Requirements
                                                                                                                                                                                                                                                                                                                                   Document
                                                                                                                                                                                                          Review user feedback on previous product                                Refine design concepts
                                                                                                                                                                                                                                                                                                                                     (PRD)             Wireframes and navigation maps
                                                                                                                                                                                                          UI's and analyze competitive products.                                                                                   (authored by a




                                                                            {
                                                                                             ui/id/ia                                                                                                                                                                             Develop navigation model and                    Product Manager)                                        Product prototype, e.g. paper, HTML, director, or flash
                                                                                                                                                                                                                                                                                  refine scenarios
                                                                                             design                                                                                                       Provide input for level of effort
                                                                                                                                                                                                                                                                                                                                                                                                                                UI Design Approval
or two people. i.e. ui may do user research or visual designers may do ia, etc.




                                                                                                                                                                                                                                                                                                                                        and
                                                                                                                         Idea                                                      Deliverable:                                                                 Deliverable:                                                                                                                                                                                Deliverable:
                                                                                                                                                                                                          Define personas, usage scenarios, user                 Proposal                                                                                                                                                                                 Templates
                                                                                                                                                                                   Concept                goals, and perform task analysis                                                                                                                                                           I T E R AT I O N S                                                              I T E R AT I O
                                                                                                                                                                                  Document                                                                      Document                           Concept Design Review
                                                                                                                                                                                                                                                                                                                                                                                                                                                              &
                                                                                                                                         Develop usage scenarios                                                                                                 this step                                                                                                                                                                                Navigation
                                                                                                                                         and/or design concepts                                                                                                                                                                     Concept
                                                                                                                                                                                    and / or                                                                      may be                                                                                                                                                                                    (authored by
Note: In some companies these roles are blended into one




                                                                                                                                                                                                                                                                 optional                                                            Design                                                                                                              UI / ID / IA Design)
                                                                                                                                                                                                          Provide input for level of effort                                      Visual design explorations                                                                                                       Refined Visual design explorations                             Art direction
                                                                                                                                                                                                                                                                                                                                    Materials
                                                                                                                                        Leads brainstorming                        Concept
                                                                                                                                                                                                                                                                                                                                    (authored by
                                                                                             visual                                                                               Prototype
                                                                                                                                                                                                                                                                                                                                   blended design
                                                                                             design                                                                                                                                                                                                                                    team)




                                                                                                                                                                                                          Provide input for level of effort                                      UCD research cont'd. (i.e. paper prototyping,                         Competitive usability testing                            Prototype usability test                                         Prototype testing
                                                                                                                                                                                                                                                                                 participatory design, field studies, surveys,
                                                                                                                                                                                                                                                                                 etc.
                                                                                                                                                                                                          Define personas, usage scenarios, user
                                                                                             user                                                                                                         goals, and perform task analysis.
                                                                                             research




                                                                                             production                                                                                                         Provide input for level of effort




                                                                                   credits   Design based on earlier maps created by various UI design teams at America Online Incorporated. Revised and edited by Erin Malone, September 2003 for the AIfIA.




                                                                                                                                                                                                                                                                                                                                                                                                                                                                        64
HOW DO THEY DO IT?
“
Content strategy is a repeatable system that
defines the entire editorial content development
process for a website development project.



                                        ”
                              — RICHARD SHEFFIELD




                                               66
topics are we going to cover?
What    formats are we going to use? (Blogs, video, charts…)
        does anyone care?
Why     does this provide business value?

        are we doing to deliver the message?
How     should we say it? (Tone of voice…)
        will we get the content?
Where   can we syndicate the content? (Feeds, social media…)
        will this be published?
When    will it need to be updated?
        is responsible for this content?
Who     will maintain it over time?
                                                               67
• What are my business objectives?
                              • What do my users want to do?
                              • What does my brand stand for?
        De                                                                          te gy
           sig                                                                   tra
               nS                                                              S
                  tra
                     teg                                               te nt
                         y                                         C on
                                     Product Strategy


• How will users interact with it?                             • What do we want to say?
• How will it be structured?                                   • Where will we get the content?
• What will it look like?                                      • Who will maintain it?




                                        Technology
                                         Strategy


                                     • How will we build it?
                                     • Who will maintain it?
                                                                                            68
CONTENT STRATEGY

Product
               Planning    Analysis     Creation     Governance
Strategy




Exercise 1    Exercise 2   Exercise 3   Exercise 4




                                                                  69
70
“
beat a path to your door.
you’re still going to have to develop a
content strategy, if you want anybody to
actually buy it.                         ”
Build a better mousetrap, and the world will




                          — RALPH WALDO EMERSON
                                               71
HANDOUTS


http://bit.ly/CSUXLondon




                           72
EXERCISE 1: PRODUCT STRATEGY
You have developed the proverbial “better mousetrap.” You’re clearly a
successful innovator. Now, it’s time to put your innovation skills to work
developing a content strategy to support your new product.
On the next page, answer the following questions about your new
mousetrap and its benefits:

Who do you want to buy your mousetrap?
Moms? Schools? Restaurants? Animal-rights activists? Rube Goldberg?
What values does your brand stand for?
Health? Cleanliness? Speed? Hatred of vermin?
How do you plan to make money?
Repeat sales? Subscriptions? Advertising?

                                                                        73
EXERCISE 1 DISCUSSION




                        74
CONTENT STRATEGY

Product
             Planning    Analysis   Creation   Governance
Strategy



           CONTENT PLANNING
           • What messages should be communicated?
           • What content features will support those messages?
           • What tone of voice should the site speak in?
           • How will we plan to source or develop content?
           • Do we have the resources to maintain the content?

                                                                  75
CONTENT STRATEGY

Product
               Planning       Sourcing   Creation   Governance
Strategy




             Exercise 2:
           Content Planning




                                                                 76
EXERCISE 2: CONTENT PLANNING
You plan to create a website to promote your new mousetrap. What
content do you need to develop in order to show the benefits, get
people to engage with your brand, and persuade them to buy?
On the next page, answer the following questions about the content
you want to appear on your website:

What are the main categories or topics you plan to cover on the site?
Products? Shop? See it in action? Customer service?
What do you want to say about your product?
It’s Fast? Clean? Cheap? Environmentally-friendly? Easy-to-use?
What additional content features do you need to develop? Why?
CEO blog? Video? Podcasts? Social networking? Infographics?

                                                                        77
EXERCISE 2 DISCUSSION




                        78
WHERE IS YOUR CONTENT?




                         79
CONTENT STRATEGY

Product
             Planning    Analysis    Creation   Governance
Strategy



           CONTENT ANALYSIS
           • What content currently exists on the site? In print?
           • What content can you reuse?
           • What content should be thrown out?
           • What content is missing?
           • Will new content be created or sourced from a third party?
           • How will you migrate existing content to the new site?
                                                                      80
CONTENT ANALYSIS
Objectively: Get the Facts         Subjectively: Assess the Quality
_What content do you have?         _Is it communicating clearly?
_How is it organized?              _Is it appropriate for your
_What different types are there?    audience?

_Roughly, how much content is      _Is it appropriate for your brand?
 there?                            _Is it meeting your business needs?




                                                           Brain Traffic   81
CONTENT STRATEGY

Product
            Planning     Sourcing      Creation   Governance
Strategy




                        Exercise 3:
                       Content Audit




                                                               82
EXERCISE 3: CONTENT AUDIT
The success of your design beats out all others, and Acme Mousetrap
Co. — your nearest competitor — goes out of business. You purchase
the assets of the failed company, which includes the right to repurpose
anything from their website.
Refer to the content inventory on the next page, and determine:

Which content supports your business goals? Your users’ goals? Both?
Which content would you keep? Which content would you delete?
Do you have enough information to determine which content to keep or
delete? If not, how would get the information you need?
How long do you think it would take to get that information and make
those decisions?

                                                                       83
EXERCISE 3 DISCUSSION




                        84
CONTENT AUDIT EXAMPLE


http://bit.ly/CSUXLondon




                           85
CONTENT STRATEGY

Product
             Planning    Sourcing    Creation   Governance
Strategy



           CONTENT CREATION
           • Who is going to write or produce all this content?
           • What guidelines do we need to provide content creators?
           • Who is responsible for reviewing, editing, and approving?
           • What legal or regulatory approvals do we need?
           • What quality control measures do we need?

                                                                    86
CONTENT STRATEGY

Product
            Planning   Sourcing     Creation   Governance
Strategy




                                    Exercise 4:
                                  Content Model




                                                            87
EXERCISE 4: CONTENT MODEL
You know that it’s not enough just to put up a website for your
mousetrap. You want to place your product on other retailer websites,
like Amazon.com.
Review the attached examples of product pages from several online
retailers to determine:

What are all the different content elements that make up a listing?
You may want to go through each page and circle every element associated
with the product. Use the table on the next page to document them.
What new content will you need to create for these retailer websites?
What content elements are the same across all the sites? Are there any
custom elements you need to create for just one or two sites?
What content about your product will be created by someone else?
What gets created by retailers? What do users create themselves?
                                                                         88
EXERCISE 4 DISCUSSION




                        89
CONTENT STRATEGY

Product
             Planning    Sourcing    Creation   Governance
Strategy



           CONTENT GOVERNANCE
           •What happens to our content once it goes up on the site?
           •How often do we need to update the content?
           •How will we know if the content is doing its job?
           •What metrics can we use to track content performance?
           •Should ownership be centralized or decentralized?
                                                                    90
PARTING THOUGHTS
PEOPLE DON’T GO TO WEBSITES
TO LOOK AT YOUR TEMPLATES.
THEY GO FOR THE CONTENT.
IT’S NOT ABOUT ADDING A NEW
SHINY OBJECT.
IT’S ABOUT DECIDING WHAT
YOU WANT TO SAY, AND WHY.
CONTENT STRATEGY IS TOO
COMPLEX TO BE SOMEBODY’S
“SOMETIMES JOB”
YOU, OR SOMEONE YOU LOVE,
MIGHT ALREADY BE DOING
CONTENT STRATEGY
HELP IS OUT THERE.
Meetups       content-strategy.meetup.com

Google Group groups.google.com/group/contentstrategy/

Google Knol   knol.google.com/k/jeffrey-macintyre/content-strategy/

Linked In     www.linkedin.com/groups?gid=1879338

Conference    www.webcontent2010.com


                                                                      96
THANKS!   Karen McGrane
          karen@bondartscience.com
          @karenmcgrane
          +1 (917) 887-8149

Content Strategy: The Missing Piece of the UX Puzzle

  • 1.
    Welcome! @karenmcgrane 1
  • 2.
  • 3.
  • 4.
  • 5.
  • 6.
  • 7.
  • 8.
  • 9.
  • 10.
    when do wesee the art? 10
  • 12.
  • 13.
  • 14.
  • 15.
  • 16.
  • 17.
  • 18.
  • 19.
  • 20.
  • 21.
    YOU WOULDN’T BUILD AGALLERY THIS WAY. 21
  • 22.
    WHY WOULD YOUBUILD A WEBSITE THIS WAY? 22
  • 23.
  • 24.
    “ Organizations invest tremendousresources on developing the framework for a great user experience — fabulous design, robust content management infrastructure. Yet when it comes to the content itself, there's often a gap. ” The end result is that the value proposition for customers can't be delivered because the content is insufficient, inadequate, and inappropriate. — RAHEL BAILIE 24
  • 25.
    We already have most of the content. Copywriting just isn’t that big of a deal. We can figure the content out later. We pretty much know what we want to say. Our marketing team is handling the content. Kristina Halvorson, Brain Traffic 25
  • 27.
    Here be dragons Melissa Rach, Brain Traffic 27
  • 28.
    Codename Logo Features Browse Our Sites About Us Sign Up Login Support Feature Name Duis autem vel eum iriure dolor in hendrerit in vulputate velit esse molestie consequat, vel illum dolore eu feugiat nulla facilisis at vero eros et accumsan et iusto odio dignissim qui blandit praesent luptatum zzril delenit augue duis dolore. Lorem ipsum dolor sit amet, consectetuer adipiscing elit, sed diam nonummy nibh euismod tincidunt ut laoreet dolore magna aliquam erat volutpat. Ut wisi enim ad. Lorem ipsum dolor sit amet, consectetuer adipiscing elit, sed diam nonummy nibh euismod tincidunt ut laoreet dolore magna aliquam erat volutpat. Ut wisi enim ad. Lorem ipsum dolor sit amet, consectetuer adipiscing elit, sed diam nonummy nibh euismod tincidunt ut laoreet dolore magna aliquam erat volutpat. Ut wisi enim ad. Lorem ipsum dolor sit amet, consectetuer adipiscing elit, sed diam nonummy nibh euismod tincidunt ut laoreet dolore magna aliquam erat volutpat. Ut wisi enim ad. Find out more about: Feature Name | Feature Name | Feature Name | Feature Name | Feature Name | Feature Name 28
  • 29.
    IT’S TIME TOGIVE CONTENT THE ATTENTION IT DESERVES. 29
  • 30.
    OUR TIME TOGETHER What’sContent Strategy? Why Content Strategy? How Does One Do Content Strategy? Exercise 1: Product Strategy Exercise 2: Content Planning Exercise 3: Content Audit Exercise 4: Content Modeling 30
  • 31.
    WHAT WE TALKABOUT WHEN WE TALK ABOUT CONTENT
  • 32.
  • 33.
  • 34.
  • 35.
  • 36.
  • 37.
  • 38.
  • 39.
    ERROR MESSAGES via Margot Bloomstein 39
  • 40.
    CONTENT IS DATA +METADATA Data is the core part of the Metadata is information about the content content For example: a photographic image For example: Title: Laduree Pastries Description: We wanted to eat them all! Tags: macaron, macaroon, Laduree, Paris, France, Champs-Élysées Created by: Robert Stribley Taken on: November 21, 2009 Taken with: Nikon D200 Usage Rights: (c) All rights reserved Source URL: http://www.flickr.com/photos/stribs/ 4375484013/ 40
  • 41.
    CONTENT IS THEREASON PEOPLE GO TO YOUR SITE. Photo by zandperl 41
  • 42.
    “ Content Strategy plansfor the creation, publication, and governance of useful, usable content. Content strategy helps you understand not ” only what content needs to be created and published, but why. — KRISTINA HALVORSON 42
  • 43.
  • 44.
    1. CONTENT (MIS)MANAGEMENT 2.EVERYONE’S A PUBLISHER 3. UX HAS EXPANDED 44
  • 45.
  • 46.
    DON’T LET THISBE THE FATE OF YOUR WEB CONTENT http://www.getittogetherinc.net/images/storage%20before.JPG 46
  • 47.
    1. CONTENT (MIS)MANAGEMENT 2.EVERYONE’S A PUBLISHER 3. UX HAS EXPANDED 47
  • 48.
    “ All companies, nomatter what the size, must start to think more like publishers than ever before. Consumer behavior has changed drastically over the past few years. Customers are more accepting of content ” from “non-media” sites and the barriers to publishing are now non-existent. — JOE PULIZZI 48
  • 49.
    Is Nike asneaker company, or is it a media company? If you go on their site, you may opt for the latter. Harris Millard, President and COO at MediaLink 49
  • 50.
    CONSIDER THE MASTHEAD Writers Copyeditors Art directors Production staff Publishing is complex. Various editors Managing editor Editor in chief Ad sales The Publisher Publishers and Content Strategy from Jeffrey MacIntyre 50
  • 51.
    We should beon Twitter. Our goal is to be seen as a resource. Twitter! We plan to create a series of educational articles. 51
  • 52.
    IT’S NOT JUSTTHE CONTENT. IT’S ALSO THE STRATEGY. 52
  • 53.
    “ One of thegreatest challenges I encounter today is not the willingness of a brand to engage, but its ability to create. When blueprinting a social media strategy, enthusiasm and support typically derails when examining the resources and commitment required to produce regular content. —Brian Solis 53
  • 54.
    JUST BECAUSE YOUCAN DOESN’T MEAN YOU SHOULD 54
  • 55.
    1. CONTENT (MIS)MANAGEMENT 2.EVERYONE’S A PUBLISHER 3. UX HAS EXPANDED 55
  • 56.
    But I alreadydo this and I call myself... Information architect Web editor Content manager Information designer Technical writer Producer Copywriter 56
  • 57.
    THIS ISN’T AJOB TITLE LANDGRAB. IT’S ABOUT THE WORK THAT NEEDS TO GET DONE. 57
  • 58.
  • 59.
  • 60.
    Design Process Current Site Audit Stakeholder & Competitive & User Interviews Market Research Vision Insight Design Development QA Requirements IA Design Creative Design Usability Testing Post Launch Paper Prototype & Creative Comps Analytics Report Test, Measure, and Optimize
  • 61.
    User Experience DesignProcess: Critical Path Kickoff Project Initiation Initial Design Cyc l e Design Iteration / Testing / Itera Meeting Project is Product Marketing Prod. Marketing does P&L, content evaluation, Product Team meets - inititated by Product creates materials that describe needs, goals, Marketing with Prod. Mktg. feeds team Design presents functional objectives, dependencies, partnerships, user flow, potential user Program business issues and any other relev a n t any results from Marke t Management scenarios and high level content or functionality issues, pulls together Resear c h screens need e d cross-functional tea m Approval cycle h e r e Feasability Studies / Field Resear c h Expert advice on Usability What do Users w a n t previous research a n d feedback cyc l e How do they want to do it Meeting new research need e d (Usability Conceptual Phase) (Usability 2nd Phase) coordinated by Program feedback cy Management UE Team member Create D e s i g n assigned to Spec/Creative Rapid prototype for Experience Design project Brie f proof of concept attends meeting UE Team Material is from and early testing w / brainstorm with Initial concept MRP/PRD and Early functionality usability brainstorms wit h Takes input from Usability - led by brainstorming notes designs and all members as project team Product Marketing to and other definitions of Could be paper UE Team member assigned related to UI member collect and gather requirements, distills pages needed for prototype, functional to project design requirements and info, looks at developed static HTML, Flash what's the best understand competitive functionality interaction, Receives Requirements scenario fo r competitive landscape landscape, rev i e w s Mockups/ Document use r s scope in context of Wireframes as Needs: network and sit e image maps List of team precedenc e members, contact info, initial schedule, approval process Initial exposure to (people) scope of design and functionality HTML Assess techn i c a l limitations and alternatives Engineering Engineering might begin coding work from initial functionality spe c s Credits: Erin Malone: Designed for AltaVista November 10, 2000 61
  • 62.
    PHASE 1 PHASE 2 Design Analysis Design Solutions TSDesign User Experience Audit SM Product Strategy and Product Design Strategy Blueprint* Technology Audit description: • an expert design analysis from the user’s perspective description: • define ‘what the product should be’ and ‘how it 1 understand 2 investigate 3 define users 4 qualify features should work’ benefits: corporate mission persona user profiles user, feature, objective matrix • benchmarks the effectiveness of your site based upon stated benefits: core competencies • the achievement of clearly articulated, agreed- user profiles business objectives for the site and your users corporate goals • analyzes the design of the site to find out if the benefits of use upon and aligned mission, core competencies, culture and values User Personae & corporate goals, and objectives for the site are actually being delivered Profiling Module speculate & + interviews SM skills and methodologies • the articulation and understanding of your users, • recommends methods for substantially improving your users experiences and meeting future business objectives their needs and and your business objectives for knowledge capital and experience (UP&P) innovate people, processes & technology establishing and extending relationships with each one stakeholders and initiatives Intentional User Experience table • TSDesign Analysis FrameworkSM • the definition of the organizational resources enterprise-wide challenges competitive and comparative analysis experience brief: 1 Delivery of User Benefits The intended value the organization required to build and maintain the site Internet objectives strategy story and positioning delivers to users and customers through its site. • the creation of a detailed blueprint for design or customers and users redesign: The sequence of questions, prompts, and results - site organization (footprint) competitive landscape 2 Transaction Flow that make up a task. - useful and usable features and functions for the users * workbooks not shown The degree to which a site affords the user to easily - descriptions of intended functionality scope or 3 Navigation & Hierarchy navigate the environment and efficiently locate rele- - messaging strategy rescope relationship 5 7 vant content. The representation and support of the identity, • the receipt of a phased implementation plan with associated costs innovate 6 refine describe 4 Visual Language brand and information architecture through visual elements and overall style. new ideas new footprint and reclustered content Product Strategy Blueprint/Functional Description existing Audit comments: and new • Users arriving at the front page of the site may not understand what information is there for them. technology • The names of the sections do not give users a path to follow to find the informa- tion they need. • No specific path has been established for each user type. Users must use their best judgement to find the information they’re looking for and often may not be successful. Identity and Visual Language Audit Visual Identity Systems visual language research description: description: • By collecting and reviewing print, other tangible artifacts and • establish, with the client, a shared Web sites your company creates and disseminates, and understanding and common language for corporate standards (if they exist) we can then distill the basis visual design and how it effectively for the visual language to be developed that is consistent with communicates the brand the company's identity and product brands. This work is • define a visual language for the site continued in the Visual Systems Design phase. - logo, logotype systems - typography - grid system - color palette - imagery style and usage benefits: • provides the visual language components with which to build the interface 62
  • 63.
  • 64.
    An Example LEGEND MILESTONE DELIVERABLE IDEA REVIEW CHECKPOINT Product / Software / Web Design Process Guide KEY MEETING INFORM PHASES concept discover definition refinement developmen conceptual MILESTONES start concept approval proposal approval and scheduling design review PRD approval UI design approval committed schedule Communicate business needs Communicate business needs Brand Positioning Review Promotional & Marketing Needs Business developm & brand identity & brand identity { Mockups to marke Note: In some companies these roles are business owners encompassed by one person Collect team input Product Roadmap Promotion plan Describe problem or needs, Develop strategic rationale, business case, proposed solution, and benefits. financial analysis, policy considerations, implementation plans. Research: Solicit input from Business owners/ Point release plan product Gather information for and brands - contact other associated stakeholders (legal, customer support, international) manager create the Concept Document Gather supporting market research, etc. Write Draft PRD and Review Gather information for and create the Deliverables: ROLES Proposal Document Project kickoff Product Requirements Document Review user feedback on previous product Refine design concepts (PRD) Wireframes and navigation maps UI's and analyze competitive products. (authored by a { ui/id/ia Develop navigation model and Product Manager) Product prototype, e.g. paper, HTML, director, or flash refine scenarios design Provide input for level of effort UI Design Approval or two people. i.e. ui may do user research or visual designers may do ia, etc. and Idea Deliverable: Deliverable: Deliverable: Define personas, usage scenarios, user Proposal Templates Concept goals, and perform task analysis I T E R AT I O N S I T E R AT I O Document Document Concept Design Review & Develop usage scenarios this step Navigation and/or design concepts Concept and / or may be (authored by Note: In some companies these roles are blended into one optional Design UI / ID / IA Design) Provide input for level of effort Visual design explorations Refined Visual design explorations Art direction Materials Leads brainstorming Concept (authored by visual Prototype blended design design team) Provide input for level of effort UCD research cont'd. (i.e. paper prototyping, Competitive usability testing Prototype usability test Prototype testing participatory design, field studies, surveys, etc. Define personas, usage scenarios, user user goals, and perform task analysis. research production Provide input for level of effort credits Design based on earlier maps created by various UI design teams at America Online Incorporated. Revised and edited by Erin Malone, September 2003 for the AIfIA. 64
  • 65.
  • 66.
    “ Content strategy isa repeatable system that defines the entire editorial content development process for a website development project. ” — RICHARD SHEFFIELD 66
  • 67.
    topics are wegoing to cover? What formats are we going to use? (Blogs, video, charts…) does anyone care? Why does this provide business value? are we doing to deliver the message? How should we say it? (Tone of voice…) will we get the content? Where can we syndicate the content? (Feeds, social media…) will this be published? When will it need to be updated? is responsible for this content? Who will maintain it over time? 67
  • 68.
    • What aremy business objectives? • What do my users want to do? • What does my brand stand for? De te gy sig tra nS S tra teg te nt y C on Product Strategy • How will users interact with it? • What do we want to say? • How will it be structured? • Where will we get the content? • What will it look like? • Who will maintain it? Technology Strategy • How will we build it? • Who will maintain it? 68
  • 69.
    CONTENT STRATEGY Product Planning Analysis Creation Governance Strategy Exercise 1 Exercise 2 Exercise 3 Exercise 4 69
  • 70.
  • 71.
    “ beat a pathto your door. you’re still going to have to develop a content strategy, if you want anybody to actually buy it. ” Build a better mousetrap, and the world will — RALPH WALDO EMERSON 71
  • 72.
  • 73.
    EXERCISE 1: PRODUCTSTRATEGY You have developed the proverbial “better mousetrap.” You’re clearly a successful innovator. Now, it’s time to put your innovation skills to work developing a content strategy to support your new product. On the next page, answer the following questions about your new mousetrap and its benefits: Who do you want to buy your mousetrap? Moms? Schools? Restaurants? Animal-rights activists? Rube Goldberg? What values does your brand stand for? Health? Cleanliness? Speed? Hatred of vermin? How do you plan to make money? Repeat sales? Subscriptions? Advertising? 73
  • 74.
  • 75.
    CONTENT STRATEGY Product Planning Analysis Creation Governance Strategy CONTENT PLANNING • What messages should be communicated? • What content features will support those messages? • What tone of voice should the site speak in? • How will we plan to source or develop content? • Do we have the resources to maintain the content? 75
  • 76.
    CONTENT STRATEGY Product Planning Sourcing Creation Governance Strategy Exercise 2: Content Planning 76
  • 77.
    EXERCISE 2: CONTENTPLANNING You plan to create a website to promote your new mousetrap. What content do you need to develop in order to show the benefits, get people to engage with your brand, and persuade them to buy? On the next page, answer the following questions about the content you want to appear on your website: What are the main categories or topics you plan to cover on the site? Products? Shop? See it in action? Customer service? What do you want to say about your product? It’s Fast? Clean? Cheap? Environmentally-friendly? Easy-to-use? What additional content features do you need to develop? Why? CEO blog? Video? Podcasts? Social networking? Infographics? 77
  • 78.
  • 79.
    WHERE IS YOURCONTENT? 79
  • 80.
    CONTENT STRATEGY Product Planning Analysis Creation Governance Strategy CONTENT ANALYSIS • What content currently exists on the site? In print? • What content can you reuse? • What content should be thrown out? • What content is missing? • Will new content be created or sourced from a third party? • How will you migrate existing content to the new site? 80
  • 81.
    CONTENT ANALYSIS Objectively: Getthe Facts Subjectively: Assess the Quality _What content do you have? _Is it communicating clearly? _How is it organized? _Is it appropriate for your _What different types are there? audience? _Roughly, how much content is _Is it appropriate for your brand? there? _Is it meeting your business needs? Brain Traffic 81
  • 82.
    CONTENT STRATEGY Product Planning Sourcing Creation Governance Strategy Exercise 3: Content Audit 82
  • 83.
    EXERCISE 3: CONTENTAUDIT The success of your design beats out all others, and Acme Mousetrap Co. — your nearest competitor — goes out of business. You purchase the assets of the failed company, which includes the right to repurpose anything from their website. Refer to the content inventory on the next page, and determine: Which content supports your business goals? Your users’ goals? Both? Which content would you keep? Which content would you delete? Do you have enough information to determine which content to keep or delete? If not, how would get the information you need? How long do you think it would take to get that information and make those decisions? 83
  • 84.
  • 85.
  • 86.
    CONTENT STRATEGY Product Planning Sourcing Creation Governance Strategy CONTENT CREATION • Who is going to write or produce all this content? • What guidelines do we need to provide content creators? • Who is responsible for reviewing, editing, and approving? • What legal or regulatory approvals do we need? • What quality control measures do we need? 86
  • 87.
    CONTENT STRATEGY Product Planning Sourcing Creation Governance Strategy Exercise 4: Content Model 87
  • 88.
    EXERCISE 4: CONTENTMODEL You know that it’s not enough just to put up a website for your mousetrap. You want to place your product on other retailer websites, like Amazon.com. Review the attached examples of product pages from several online retailers to determine: What are all the different content elements that make up a listing? You may want to go through each page and circle every element associated with the product. Use the table on the next page to document them. What new content will you need to create for these retailer websites? What content elements are the same across all the sites? Are there any custom elements you need to create for just one or two sites? What content about your product will be created by someone else? What gets created by retailers? What do users create themselves? 88
  • 89.
  • 90.
    CONTENT STRATEGY Product Planning Sourcing Creation Governance Strategy CONTENT GOVERNANCE •What happens to our content once it goes up on the site? •How often do we need to update the content? •How will we know if the content is doing its job? •What metrics can we use to track content performance? •Should ownership be centralized or decentralized? 90
  • 91.
  • 92.
    PEOPLE DON’T GOTO WEBSITES TO LOOK AT YOUR TEMPLATES. THEY GO FOR THE CONTENT.
  • 93.
    IT’S NOT ABOUTADDING A NEW SHINY OBJECT. IT’S ABOUT DECIDING WHAT YOU WANT TO SAY, AND WHY.
  • 94.
    CONTENT STRATEGY ISTOO COMPLEX TO BE SOMEBODY’S “SOMETIMES JOB”
  • 95.
    YOU, OR SOMEONEYOU LOVE, MIGHT ALREADY BE DOING CONTENT STRATEGY
  • 96.
    HELP IS OUTTHERE. Meetups content-strategy.meetup.com Google Group groups.google.com/group/contentstrategy/ Google Knol knol.google.com/k/jeffrey-macintyre/content-strategy/ Linked In www.linkedin.com/groups?gid=1879338 Conference www.webcontent2010.com 96
  • 97.
    THANKS! Karen McGrane karen@bondartscience.com @karenmcgrane +1 (917) 887-8149