Seminar Report 2015-16 Computer Aided Process Planning
Dept. of Electronics & Instrumentation KMCTPTC
A
SEMINAR REPORT
ON
COMPUTER AIDED PROCESS PLANNING
Submitted By
JASHID.P.P
(Reg. No. 13210393)
DIPLOMA IN ELECTRONICS & INSTRUMENTATION
ENGINEERING
2015-2016
DEPARTMENT OF ELECTRONICS & INSTRUMENTATION
ENGINEERING
KMCT POLYTECHNIC COLLEGE
KOZHIKODE, NITC (PO), PIN: 673 601
KERALA
Seminar Report 2015-16 Computer Aided Process Planning
Dept. of Instrumentation engg. KMCTPTC
DEPARTMENT OF ELECTRONICS & INSTRUMENTATION
ENGINEERING
KMCT POLYTECHNIC COLLEGE
CERTIFICATE
This is to certify that the seminar report entitled “COMPUTER AIDED PROCESS
PLANNING” is a bonafide record of the seminar presented by JASHID.P.P (Reg. No:
13210393) towards the partial fulfillment of the requirements for the award of Diploma in
Electronics & Instrumentation Engineering under the Technical Education, Government
of Kerala during the academic year 2015-2016.
Staff in-charge Head of the Department
Mr. VARUN. M.P Mr. VARUN. M.P
Dept. of E & I Engineering Dept. of E & I Engineering
KMCT Polytechnic College KMCT Polytechnic College
Place: Kallanthode
Date:
INTERNAL EXAMINER EXTERNAL EXAMINER
Seminar Report 2015-16 Computer Aided Process Planning
Dept. of Instrumentation engg. KMCTPTC
ACKNOWLEDGEMENT
I would like to express my sincere gratitude to the principal Smt. N.
KUMUDINI of KMCT Polytechnic College, Calicut.
I express my deepest sense of gratitude to the Head of the Department of
Electronics & Instrumentation Engineering Mr. VARUN M.P for his valuable advice and
guidance.
With immense pleasure and heartiest gratitude, I express my sincere thanks
to Mr. SHIJITH K.P, Mr. DILEEP .C, Mr. ARUN…. Mrs. JYOTHILAKSHMI .T.C,
Mrs. AMBILY T.V, Mrs. VARSHA .V Lecture in Electronics & Instrumentation
Engineering Dept. for their valuable suggestions and guidance.
I also thank to all staff members and dear friends for their kind hearted
support and encouragement.
JASHID.P.P
Seminar Report 2015-16 Computer Aided Process Planning
Dept. of Instrumentation engg. KMCTPTC
ABSTRACT
For the past three decades, Computer Aided Process planning (CAPP) has attracted a
large amount of research interest. A huge volume of literature has been published on this
subject. Today, CAPP research faces new challenges owing to the dynamic markets and
business globalization. Thus, there is an urgent need to ascertain the current status and
identify future trends of CAPP. Covering articles published on the subjects of CAPP in the
past 10 years or so, this article aims to provide an up-to-date review of the CAPP research
works, a critical analysis of journals that publish CAPP research works, and an
understanding of the future direction in the field. First, general information is provided on
CAPP. The past reviews are summarized. Discussions about the recent CAPP research are
presented in a number of categories, i.e. feature-based technologies, knowledge – based
systems, artificial neural networks, genetic algorithms, fuzzy set theory and fuzzy logic,
Petri nets, agent – based technology, Internet – based technology, STEP-compliant CAPP
and other emerging technologies. Research on some specific aspects of CAPP is also
provided. Discussions and analysis of the methods are then presented based on the data
gathered from the Elsevier's Scopus abstract and citation database. The concepts of 'Subject
Strength' of a journal and 'technology impact factor' are introduced and used for discussions
based on the publication data. The former is used to gauge the level of focus of a journal on
a particular research subject/domain, whereas the latter is used to assess the level of impact
of a particular technology, in terms of citation counts. Finally, a discussion on the future
development is presented.
Seminar Report 2015-16 Computer Aided Process Planning
Dept. of Instrumentation engg. KMCTPTC
CONTENTS
SL. NO. TITLE PAGE NO.
1. CHAPTER 1- INTRODUCTION 6
2. CHAPTER 2- PROCESS PLANNING 9
3. CHAPTER 3- COMPUTER AIDED PROCESS PLANNING (CAPP) 12
4. CHAPTER 4- GROUP TECHNOLOGY 17
5. CHAPTER 5- CAPP LITERATURE & CAPP METHODOLOGY 20
6. CHAPTER 6- CAPP APPLICATIONS: CASE OF METCAPP
SOFTWARE 23
7. CHAPTER 7- CAPP BENEFITS 31
8. CHAPTER 8- CONCLUSION 32
9. REFERENCE 33
Seminar Report 2015-16 Computer Aided Process Planning
Dept. of Instrumentation engg. KMCTPTC
Chapter-1
INTRODUCTION
Technological advances are reshaping the face of manufacturing, creating a paperless
environments in which computer automated process planning (CAPP) will play a important role.
The two reasons for this effect are: Costs are declining, which encourages partnerships between
CAD and CAPP developers and access to manufacturing data is becoming easier to accomplish in
multivendor environments. This is primarily due to increasing use of LAN’s; IGES and the like are
facilitating transfer of data from one point to another on the network; and relational databases
(RDBs) and associated structured query language (SQL) allow distributed data processing and data
access.
With the introduction of computers in design and manufacturing, the process planning part
needed to be automated. The shop trained people who were familiar with the details of machining
and other processes were gradually retiring and these people would be unavailable in the future to
do process planning. An alternative way of accomplishing this function was needed and Computer
Aided Process Planning (CAPP) was the alternative. Computer Aided Process Planning was usually
considered to be a part of computer aided manufacturing. However computer aided manufacturing
was a stand alone system. Infact a synergy results when CAM is CAD to create a CAD/CAM In
such a system CAPP becomes the direct connection between design and manufacturing.
Moreover, the reliable knowledge based computer – aided process planning application –
MetCAPP software looks for the least costly plan capable of producing the design and continuously
generates and evaluates the best one seen so far. The goal is to find a useful reliable solution to
areal manufacturing problem in a safer environment. If alternate plans exist, rating including safer
conditions is used to select the best plans.
1.1 COMPUTER AIDED DESIGN (CAD)
A product must be defined before it can be manufactured. Computer Aided Design involves
any type of design activity that makes use of the computer to develop, analyze or modify an
engineering design. There are a number of fundamental reasons for implementing a computer aided
design system.
a. Increase the productivity of designer.
This is accomplished by helping the designer to visualize the product and its component
subassemblies and parts, and by reducing the time required in synthesizing, analyzing, and
Seminar Report 2015-16 Computer Aided Process Planning
Dept. of Instrumentation engg. KMCTPTC
documenting the design. This productivity improvement translates note only into lower design cost
but also into shorter project completion times.
b. To improve the quality of the designer.
A CAD system permits a more through engineering analysis and a larger number of
design alternatives can be investigated. Design errors are also reduced through the greater accuracy
provided by the system. These factors lead to a better design.
c. To improve communication.
Use of a CAD system provides better engineering drawings, more standardization in the
drawings, better documentation of the design, fewer drawing error, and greater legibility.
d. To create a database for manufacturing.
In the process of creating a the documentation for the product design (geometries and
dimensions of the product and its components, material specification for components, bill of
materials etc), much of the required data base to manufacture the product is also created.
Design usually involves both creative and repetitive tasks. The repetitive tasks within
design are very appropriate for computerization.
1.2 COMPUTER AIDED MANUFACTURING (CAM)
By the time computer use in design began, numerical control technology (NC
technology) had matured to become cost effective for applications in machining. An important in
numerical control is part-programming. A part-program is simply a set of statements
comprehensible to the machine control unit (MCU), that oversees slide and tool movements and
other auxiliary functions. In the case of components with complex geometries, part-programs had to
carry out lengthy calculations for which it was logical to use computers. This gave rise to machine
control units (McU’s) with built in microprocessors- the building blocks of computers. The use of
computers in extending the applications of NC technology, especially to part programming was
earlier termed Computer Aided Machining (CAM) and the associated technology was called
Computer Numerical Control (CNC). Later Computer Aided Machining became an acronym for
Computer Aided manufacturing (CAM). Earlier Computer Aided Manufacturing used to denote
computer use in part-programming only. Today it means any non design function of manufacturing
that is computer aided.
Seminar Report 2015-16 Computer Aided Process Planning
Dept. of Instrumentation engg. KMCTPTC
1.3 CAD/CAM
As the use of computers in design and manufacturing broadened under CAD and CAM, it
becomes evident that certain tasks were common to both, eg:- both design and manufacturing
require data on tolerance. Part geometries created during CAD can readily be saved in the database
for later use. The forward slash (/) between CAD and CAM was meant to reinforce the shared
functions of design and manufacturing.
Seminar Report 2015-16 Computer Aided Process Planning
Dept. of Instrumentation engg. KMCTPTC
Chapter-2
PROCESS PLANNING
The product design is a plan for the product and its components and subassemblies. To
convert the product design into a physical entity, a manufacturing plan is needed. The activity of
developing such a plan is called process planning. It is a link between product design and
manufacturing. Process planning involves determining the sequence of processing and assembly
steps that must be accomplished to make the product. It is concerned with the engineering and
technological issues of how to make the product and its parts. What types of equipment and tooling
are required to fabricate the part and assemble the product. It involves determining the most
appropriate manufacturing and assembly process and sequence in which they should be
accomplished to produce a given part or product according to the specifications set forth in the
product design documentation. All the related information is documented on a Rout Sheet. The
planning begins with engineering drawings, specifications, parts or material lists and a forecast of
demand. The scope and variety of process that can be planned are generally limited by the available
processing equipment and technological capabilities of the company or the plant.
Process planning is usually accomplished by manufacturing engineers. Based on process
planner’s skill, knowledge, and experience, the processing steps are developed in the most logical
sequence, to make each part.
The following are the list of many decisions and details usually included within scope of
process planning.
 Interpretation of design drawings
The part or product design must be analyzed (materials, dimensions, tolerances, surface
finishes etc) at the start of the process planning procedure.
 Process and sequences
The process planner must select which processes are required and their sequence. A brief
description of all processing steps must be prepared.
Seminar Report 2015-16 Computer Aided Process Planning
Dept. of Instrumentation engg. KMCTPTC
0010 5145 S/U COLLET 2.00 0.173
ROUGH TURN M/C PER TAPE NO:LS982A
0.440 DIA BY 1.7500 LENGTHTH
0.300 DIA BY 0.8120 LENGTHTH
0.275 DIA BY 0.4375 LENGTHTH
FINISH 3/64 GROOVES (TYP) AND CHAMFERS
0.270 DIA. BY 0.375 LENGTH
CHAMFER CUTOFF TO 1.960
0015 1026 #2 CENTERS BOTH ENDS 0.25 0.004
0020 9401 CARBURIZE AND HARDE 0.50
0030 4063 S/U BETWEEN CENTERS 1.25 0.0983
GRIND OD HOLD CONCENTRICITY
HOLD 0.4200 DIM. HOLD 0.2600 DIM.
HOLD 0.2815 DIM. HOLD 0.2712 DIM.
0040 9501 BLAST TO CLEAN 0.001
0050 9201 CHROME PLATE PER PRINT 0.38
0060 9805 FINAL ISPECT
ORGANISATION FOR INDUSTRIAL RESEARCH, INC FACILITY
F1
PART NUMBER :A63799
PRJ# ORDE
R QTY
MIN.QT
Y
DUE
DAT
E
PR
#
PART NAME:SHAFT .ARM A34UB 45D
3
1000 935 249 2
PLNG REV:02 DWG
REV:0
PLANNER:ADAMS CODE#: 1310-1181-2111-0000-0100-0000-0000-00
INSPECTIONS GSPSPECIAL INSTRUCTIONS / HANDLING:
#1 #2 #3
½” DIA MS-500 H.R. STEEL
(2”LENGTH)MFG
ENG
Q/A
FHB
PC
AH
OPER
NO:
MACH
TOOL
OPER DESCRIPTION-
ASSY INSTRUCTIONS
SET UP
TIMES
PIECE
TIMES
OPR
Seminar Report 2015-16 Computer Aided Process Planning
Dept. of Instrumentation engg. KMCTPTC
ROUT SHEET GENERATED BY MIPLAN
 Equipment selection.
In general, process planers’ must develop plans that utilize existing equipment in the plant.
Otherwise, the component must be purchased or an investment must be made in new equipment.
 Tools, Dies, Moulds, fixtures and gauges.
The process planner must decide what tooling is required for each processing step. The actual
design and fabrication of these tools is usually delegated to a tool design department and tool room
or an outside vendor specializing in that type of tool is contracted.
 Method analysis.
Workplace layout, small tools, hoists for lifting heavy parts even in some cases hand and
body motions must be specified for manual operations. The industrial engineering department is
usually responsible for this area.
 Work standards.
Work measurement techniques are used to set time standards for each operation.
 Cutting tools and cutting condition.
These must be specified for machining operations often with reference to standard
handbook recommendation.
The results of planning are:
 Routings which specify operations, operation sequences, work centers, standards, tooling and
fixtures. This routing becomes a major input to the manufacturing resource planning system to
define operations for production activity control purposes and define required resources for capacity
requirements planning purposes.
 Process plans which typically provide more detailed, step by step work instructions including
dimensions related to individual operations, machining parameters, set-up instructions, and quality
assurance check points.
 Fabrication and assembly drawings to support manufacture.
Manual process planning as mentioned earlier is based on a manufacturing engineer’s
experience and knowledge of production facilities, equipment, their capabilities, processes and
tooling. Process planning is a time-consuming process and the results vary based on the person doing
the planning.
Seminar Report 2015-16 Computer Aided Process Planning
Dept. of Instrumentation engg. KMCTPTC
Chapter-3
COMPUTER - AIDED PROCESS PLANNING (CAPP)
Process planning translates design information into the process steps and instructions to
efficiently and effectively manufacture products. As the design process is supported by many
computer aided tools, computer aided process planning has evolved to simplify and improve process
planning and achieve more effective use of manufacturing resources.
3.1 CAD/CAM INTEGRATION AND CAPP FEATURES
A frequently overlooked step in the integration of CAD/CAM is the process planning that
must occur. CAD systems generate graphically oriented data and may go so far as graphically
identifying metal etc to be removed during processing. In order to produce such things as NC
instructions for CAM equipment, basic decisions regarding equipment to be used, tooling and
operating sequence need to be made. This is the function of Computer Aided Process Planning.
Without some elements of CAPP there would be no such thing as CAD/CAM integration. The
CAD/CAM systems that generate tool paths and NC programs include limited CAPP capabilities or
imply a certain approach to processing.
CAD systems also provide graphically oriented data to CAPP systems to use to produce
assembly drawings etc. further, this graphically oriented data can then be provided to manufacturing
in the form of hardcopy drawings or work instruction displays. This type of system uses work
instruction displays at factory workstations to display process plans graphically and guide employees
through assembly step by step. The assembly is shown on the screen and as a employee steps
through the assembly process with footswitch, the components to be inserted or assembled are
shown on the CRT graphically along with text instructions and warnings at each step.
If NC machining processes are involved, CAPP software exists which will select tools,
feeds, and speeds and prepare NC programs.
3.2 COMPUTER-AIDED PROCESS PLANNING : TYPES
Computer aided process planning systems are around two approaches. These approaches are
called:
Seminar Report 2015-16 Computer Aided Process Planning
Dept. of Instrumentation engg. KMCTPTC
1. Retrieval CAPP system or Variant Approach
2. Generative CAPP systems or Generative Approach
Some Computer aided process planning systems are combine the two approaches in what is
known as Semi Generative Approach.
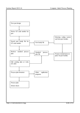
1. Retrieval CAPP System or Variant Approach
The retrieval type is suitable for a family of parts. This system draws a standard process plan and
stores it in the database. Whenever a different part from the family is to be processed, the standard
process plan is retrieved and appropriately modified hence the retrieval to this system. The retrieval
systems relies on the concept of group technology for part coding and classification. It is also
compatible with the concept of cellular manufacturing in which cells are designed and laid out for
family-of-parts production. In this type, as mentioned earlier a standard process is stored in computer
files for each part code number called the Route Sheet.
The retrieval CAPP system operates as given in figure 2. Before the system can be used for
process planning, a significant amount of information must be compiled and entered into the CAPP
data files. This is referred to as the “preparatory step”. It consists of the following steps:
i. Selecting an appropriate classification and coding scheme for the company.
ii. Formatting part families for the parts produced by the company.
iii. Preparing standard process plans for the part families.
Steps(ii) and (iii) continue as new parts are designed and added to the company’s design
database.
Seminar Report 2015-16 Computer Aided Process Planning
Dept. of Instrumentation engg. KMCTPTC
New part design
Derive GT code number for
part
Search part family file for
GT code number
Process plan
(Route sheet)
Retrieve standard process
plan
Process plan formatter
Edit existing plan or write
new plan
Part family file
Standard process
plan file
Other application
programs
Selecting coding system
and form part families
Prepare standard process
plans for part families
Seminar Report 2015-16 Computer Aided Process Planning
Dept. of Instrumentation engg. KMCTPTC
GENERAL PROCEDURE FOR RETRIEVAL CAPP SYSTEMS
After the preparatory phase has been computed, the system is ready for use. For a new
component for which the process plan is to be determined, the first step is to determine the GT code
number for the part. With this code number a search is made for the part family file to determine if a
standard rout sheet exists for the given part code. If the file contains a process plan for the part, it is
retrieved (hence the word “retrieval” for this CAPP system) and displayed for the user. The standard
process plan is examined to determined whether any modifications are necessary. It might be that
although the new part has the same code number, there are minor differences in the process required
to manufacture it. The user edits the standard plan accordingly. This capacity to alter an existing
standard process plan is what gives the retrieval system its alternative name: “variant” CAPP system.
If the file does not contain a standard process plan for the given code number, the user
may search the computer file for a similar or related code number from which a standard route sheet
does exists. Either by editing an existing process plan or by starting from scratch the user prepares
the rout sheet for the new part. This rout sheet becomes the standard process plan for the new part
code.
The process planning session concludes with the process plan formatter, which prints out
the route sheet in the proper format. The formatter may call other application programs into use. For
eg:- to determine machining conditions for the various machine tool operations in the sequence, to
calculate standard time for the operations or to compute cost estimates for the operations.
One of the commercially available Retrieval CAPP systems is MultiCapp, from OIR, the
Organization for Industrial research. It is an online computer system that permits the user to create
new plans, or retrieve and edit existing process plans as explained earlier.
2. Generative CAPP System or Generative Approach
The generative method of developing process plans involves starting from scratch every
time a different part is to be processed; no plans are available as the baseline. The basic requirement
for a generative process planning system is that the given component model/drawing is to be
interpreted in terms of manufacturability. Here instead of retrieving and editing an existing plan
contained in the computer database, generative system creates the process plan based on logical
procedures. In a fully generative CAPP system the process sequence is planned without human
assistance and without a step of predefined plans.
Seminar Report 2015-16 Computer Aided Process Planning
Dept. of Instrumentation engg. KMCTPTC
A generative CAPP system is usually considered part of the field of expert systems, a
branch of artificial intelligence. An expert system is a computer program that is capable of solving
complex problems that normally require a human with years of education and experience. Process
planning fits within the scope of this definition.
There are several ingredients required in a fully generative process planning system:
i. First the technical knowledge of manufacturing and the logic used by successful process
planners’ must be captured and coded into a computer program. In expert systems applied to process
planning, the knowledge and logic of human process planners’ is incorporated into a so called
“knowledge base”. The generative CAPP system then uses that knowledge base to solve process
planning problems (ie create route sheets)
ii. Second ingredient in process planning is a computer compatible description of the part to be
produced. This description contains all the pertinent data and information needed to plan the process
sequence. Two possible means of providing this description are:
a.The geometric model of the part that is developed on a CAD system during product design and
b.a GT code number of the part that defines the part features in significant details.
iii. The third ingredient in a generative CAPP system is the capability to apply the process
knowledge and planning logic contained in the knowledge base to a given part description. In other
words, the CAPP system uses its knowledge base to solve a specific problem - planning the process
for a new part. This problem solving procedure is referred to as the “inference engine” in the
terminology of expert systems. By using its knowledge base and inference engine, the CAPP system
synthesizes a new process plan from scratch for each new part it is presented.
Seminar Report 2015-16 Computer Aided Process Planning
Dept. of Instrumentation engg. KMCTPTC
Chapter-4
GROUP TECHNOLOGY
Group technology is a manufacturing philosophy in which similar parts are identified and
grouped together to take advantage of their similarities in manufacturing and design. Similar parts
are arranged into part families. Each family would possess similar design and manufacturing
characteristics. Hence processing of each member of a given family would be similar and this results
in manufacturing efficiencies. These efficiencies are achieved in the form of reduced set-up times,
lower in process inventories, better scheduling, improved tool control and the use of standardized
process plans. The design retrieval system is a manifestation of group technology principle applied
to the design function. To implement such a system some form of parts classification and coding is
required.
Part classification and coding is concerned with identifying the similarities among parts
and relating these similarities to a coding system. Part similarities are of three types:
1. Design attributes (such as gemetric shape and size)
2. Manufacturing attributes (sequence of processing steps required to make the part.)
3. Design and manufacturing attributes (combination of the design and manufacturing attributes)
When implementing a parts classification and coding system most companies elect to
purchase a commercially available package rather than develop their own. The foloowing factors are
considered in selecting a parts coding and classification system:
 Objective
 Scope and application
 Costs and time
 Adaptability to other systems
 Management problems
Seminar Report 2015-16 Computer Aided Process Planning
Dept. of Instrumentation engg. KMCTPTC
4.1 BENEFITS OF GROUP TECHNOLOGY
 Product Design Benefits:
When a new part design is required, the engineer or draftsman can devote a few minutes to
figure the code of the required part. Then the existing part designs that match the code can be
retrieved to see if one of them will serve the function desired. The few minutes spent searching the
design file with the aid of the coding system may save several hours of the designers’ time. If the
exact part design cannot be found, perhaps a small alteration of the existing design will satisfy the
function. Use of the automated design-retrieval system helps to eliminate design duplication and
proliferation of new part designs. Other benefits of group technology in design are it improves cost
estimation procedures and helps to promote design standardization. Design features such as inside
corner radii, chamfers, and tolerances are more likely to become standardized with group
technology.
 Tooling and set-ups
In tooling, an effort is made to design group jigs and fixture that will accommodate every
member of a parts family. Work holding devices are designed to use special adapters which convert
the general fixture into one that can accept each part family member. The machine tools in a GT cell
do not require drastic changeovers in set-up because of the similarity in the workparts processed on
them. Hence setup time is saved. It has been estimated that the use of group technology can result in
69% reduction in setup time.
 Materials Handling
Another advantage in manufacturing is a reduction in the workpart move and waiting time. The
group technology machine layouts lend themselves to efficient flow of materials through the shop.
 Production and Inventory Control
Grouping of machines into cells reduces the number of production centers that must be
scheduled. Grouping of parts into families reduces the complexity and size of the parts scheduling
problem. Because of the reduced set-ups and more efficient materials handling with machine cells,
production lead times, work-in-process, and late deliveries can all be reduced.
 Employee Satisfaction
The machine cell often allows parts to be processed from raw material to finished state by a
small group of workers. The workers are able to visualize their contributions to the firm more
clearly. This tends to cultivate an improved worker attitude and higher level of job satisfaction. Here
Seminar Report 2015-16 Computer Aided Process Planning
Dept. of Instrumentation engg. KMCTPTC
more attention tends to be given to product quality. Also the workers are more responsible for the
quality of work they accomplish.
 Process Planning Procedures
The time and cost of process planning function can be reduced through standardization
associated with group technology.
Seminar Report 2015-16 Computer Aided Process Planning
Dept. of Instrumentation engg. KMCTPTC
Chapter-5
CAPP LITTERATURE AND CAPP METHODOLOGY
The developed CAPP system consists of feature recognition module and other modules for
selecting machines, tools, machining parameters and optimization modules. The feature recognition
module has been developed by SolidWorks as modeling software and features are interpreted using a
programme written in Visual Basic 6.0.
The Oracle 7.3 has been used for database management. The highlight of the system is that it has
got excellent user interface by which user can interact with the system at different levels while
generating a process plan.
METHODOLOGY
Various modules used for generating process plan are described as follows:
Feature Extraction Module.
The solid modeling software plays an important role in providing features data. The solid
modeling software package used in this work is SolidWorks 98 Plus windows based software. The
software coding to extract feature along with its attributes has been implemented in Visual Basic 6.0
and database is created in Oracle 7.3 as backend. Using the Application Programme Interface (API)
of SolidWorks 98 Plus, it is possible to fetch any of the functions that are used for the modeling.
Blank Selection Module
After extracting the features information from the feature extraction module, the next step is to
find out the overall dimensions of the raw materials required. Overall size of the component is
required for the selection of the raw material from the raw material database.
Once the component is modeled in SolidWorks modeling software, it is possible to find out the
overall size of the component directly from SolidWorks Application Program Interface. The system
automatically adds the machining allowances on each face. Provisions are also made so that the user
can also customize the machining allowances according to requirements.
Set-Up Planning
Once the features are recognized, the next step is to group the features into set-ups. Set-Up
planning deals with the selection and sequencing of the processes required for generating the final
shape of a component. It is a mixture of complex and interrelated tasks. Set-Up planning also
includes the orientation in which the component is to be placed on the work-table for machining. It
covers work-holding criteria as well.
Seminar Report 2015-16 Computer Aided Process Planning
Dept. of Instrumentation engg. KMCTPTC
Set-Up Planning Methodology
The input for this particular module comes from the feature extraction module. All the features
identified from the CAD model are given to this module for further processing. Here, different
features have different possible directions of approach. One of the possible directions of approach is
perpendicular to the location face. The user decides this by interfacing with the system and entering
the location face details for each and every feature. Any feature, which lies in the particular
orientation, is given the location face accordingly.
The feature tree holds the information about its nodes, dimensions, location and tolerance
information. It the user selects a particular node, then information about the feature can be viewed.
The algorithm developed searches through all the features and checks for each face the number of
features that can be machined. The feasible faces are then ordered accordingly and then grouped.
The desired set-up planning is the one in which maximum number of features like tolerances,
location is to be given manually prior to set-up formation.
Routing
Routing is the method of directing the blank through various stages to get the required feature. In
this module the following information is generated.
 Possible route identification
 Selecting the optimum route
 Calculating the intermediate dimensions for the route selected.
Possible Route Identification
The process selection is done taking into consideration the following details:
 The geometric and technological information of the features.
 Each and every feature and its associated accuracy and surface finish requirement are taken into
consideration.
 Based on the surface finish requirement specified and the accuracy indicated, the various
possible routes available in the feature – process – route database are identified.
The method adopted gives various options or routs for a given feature. An exclusive feature –
process – route table is maintained in the database and routes are selected base on the accuracy that
can be attained using the specific route for a given feature.
A feature may have one or more number of routes and the user is allowed to change the routes
according to his requirement. A process route can be divided based on the final finish requirement.
Seminar Report 2015-16 Computer Aided Process Planning
Dept. of Instrumentation engg. KMCTPTC
Eg: - To mill a block of accuracy IT 8, may be done in the following two ways.
Rough Milling – Semi-Finish Milling – Finish Milling
Rough Milling – Semi-Finish Milling – Rough-Grinding
Many routes are possible similar to these and should be considered before selecting the final
route. The dimensional variations that are allowable for the features on a part to be machined will
affect the operations, tools, and set-ups that are required to machine the parts. Stringent tolerance
specifications between features will require more accurate operations, tools and additional set-ups
for machining them. At this stage itself, feature sequencing is carried out.
Cutting Tool Selection
The main concerns in tool selection include tool type, material, geometry, and tool dimensions.
Selection of tool type is based mainly on operations to be carried out and the machine tools involved.
A criterion for selecting tools for rough machining, for eg: - is to minimize the tool changes and to
maximize the number of features machined. Several other factors also influence productivity such as
tool material and size.
The process generation module of the CAPP system decides the process to be carried out to
finish the party by means of feature process correlation. Based on the tool process correlation the
cutting tool is decided. The tool process correlation holds all the information regarding tools and
their operations. If the feature is a hole, then a drill is to be used.
But based on the feature dimension, the best matching tool is to be selected from the
corresponding database, providing data like tool code, tool length, diameter, and insert material,
separate databases are developed and maintained for drill tools, milling cutters, and grinding wheels.
The tool selection is facilitated with dual methods, namely automatic selection and manually.
Machine Selection For Individual Process
Machine selection is based on the blank size and process capability of the machine. For each and
every process one or more number of machines are possible. This is added in a list where it is
identified by a key. The list contains the following link information:
 Set-Up number
 Feature name
 Process
After selecting the various possible machines, redundant machines are eliminated and only
machines, which are unique, are identified and it is retained for further processing. The information
is available as a list structure where the set-up is the main link.
Seminar Report 2015-16 Computer Aided Process Planning
Dept. of Instrumentation engg. KMCTPTC
Chapter-6
CAPP APPLICATIONS: CASE OF METCAPP SOFTWARE
MetCAPP is a knowledge – based process planning and cost estimating system targeted at
providing:
 Improved productivity by reducing process time and variability
 Reduced inventories
 Consistent and higher product quality levels
MetCAPP provides the link between design and manufacturing floor. It provides the
ability to take CAD generated solid models and use them to generate process plans based on the
best:
 Machines
 Sequence of steps
 Timing
 Routing/ cost combination
 Provision for alternate and concurrent operations
The technology modules are:
 Feature recognition
 Milling
 Turning
 Hole making
The user effectively manages the system via the technology module manager as illustrated
in the figure.
MetCAPP, which is a knowledge-based manufacturing process planning and cost
estimation system, uses the Step Optimization to recognize the machining steps, to optimize the time
and resources. The Step Optimization should be used only after calculating the steps for all features,
either manually or by technology modules. Once the optimization is generated, any changes to the
features are reflected in step optimization data.
Through, the inclusion of a process plan in the problem requires optimization criterion.
Process planning is connected with optimizing the resources and processing costs as well as
Seminar Report 2015-16 Computer Aided Process Planning
Dept. of Instrumentation engg. KMCTPTC
processing time. Consequently, the object function used in process planning and its optimization is
to minimize the number of rejects and the total processing costs, as well as minimizing the time
required to complete all operations.
MetCAPP : TECHNOLOGY MODULE MANAGER AND TECHNICAL FEATURES
Knowledge Based Machining
Technology Module Manager
Milling Module
Manufacturing
technology database
Rules
Features
Turning Module
Hole making module
Seminar Report 2015-16 Computer Aided Process Planning
Dept. of Instrumentation engg. KMCTPTC
Moreover, MetCAPP develops a process plan based on specific elemental manufacturing
features. This approach can be used to decompose a very complex part into a number of separate
manufacturing features. The process planner still has a full control over the plan by determining the
order in which the features are selected and included in the process plan.
Process planning is the glue between product, process, and resources. It is necessary
ability to manipulate, view, and deliver multiple data formats and types. Today’s solutions are, at
best, short term. Systems should be designed to reflect this, or allow incremental changes. MetCAPP
Software analyses the manufacturability of proposed design as follows:
1) Finding Machining Features
Many aspects of feature recognition problem are still open and active areas of research. Among
these are: recognizing and representing interactive features, incremental recognition of features, and
incorporation of user customizable feature classes. As an input, MetCAPP takes solid models (for
instance from SolidWorks- a 3D software) of a part P and stock S, along with tolerance
specifications for P. The tolerance specifications tell how much variation from the nominal geometry
is allowable in any physical realization of a part P.
An operation plan is a sequence of machining operations capable of creating P from S. A
workpiece is the intermediate object produced by starting with S and performing zero or more
machining operations. The machining operations in MetCAPP currently considered are (end milling,
side milling, face milling and drilling). Each machining operation will create either a primary feature
or a truncation of primary features from P and S. MetCAPP generates F automatically from solid
models of P and S.
2) Generating Feature Based Models (FBM’s)
A feature Based Model (FBM) is any irredundant subset of features - F such that P can be
produced from S by removing the features in F. Each operation plan O of interest corresponds to an
FBM, in the sense that each machining operation in O will create either a feature in F or a truncation
of a feature in F. Since each FBM is a subset of , FBM can be generated using set-covering
techniques.
3) Generating Operation Plans
Each FBM can lead to several operation plans, of which some are better than others. Thus, to
generate operation plans from a given FBM, MetCAPP again does a depth-first-branch-and-bound
Seminar Report 2015-16 Computer Aided Process Planning
Dept. of Instrumentation engg. KMCTPTC
search. Due to various types of interactions (accessibility, set-up, etc) among the features in FBM F,
these intersections introduce precedence constraints requiring that some features of F be machined
before or after other features. MetCAPP generates a total orderings on F consistent with the
precedence constraints.
4) Operation Plan Evaluation
Designers give design tolerance specifications to specify how far the design can vary from its
nominal geometry. To verify whether a given operation plan will satisfy the design tolerances,
MetCAPP must estimate what tolerances the operations can achieve. Unlike typical approaches for
computer-aided tolerance charting, which are computationally very intensive and only consider
limited types of tolerances, MetCAPP evaluates the manufacturability aspects of a wide variety of
tolerances.
In manufacturing planning the goal to be achieved is represented by a design specification. In
planning a sequence of machining operations it is physically impossible to produce the exact
nominal geometry of the design, so the objective is to find any reliable plan which can produce an
approximation of the design geometry that satisfies various design tolerances. In addition, it is
advantageous to have highly differentiated view of the production costs.
Seminar Report 2015-16 Computer Aided Process Planning
Dept. of Instrumentation engg. KMCTPTC
THE BASIC APPROACH USED IN MetCAPP
6.1 The MetCAPP features
 Automated Feature Recognition
Generates the flow of data from solid models directly into MetCAPP. This module allows users
to import 3D solid CAD models into MetCAPP and then automatically analyzes the part to extract
manufacturing features for sequencing and process plan generation.
 Process Documentation. MetCAPP’s report writer
CAD SYSTEM
1. Identify Features
2. Generate FBM
3. Generate Plan
4. Evaluate Plan
5. Feedback
CAD models of the part P and
stock S
Find all primary machining
features for P. call this set 
Generate the feature-based
model F.
Generate an operation plan O
for F. If O can satisfy P’s
machining tolerances, then
estimate its cost and time
Information about P’s
manufacturability
Designer
Seminar Report 2015-16 Computer Aided Process Planning
Dept. of Instrumentation engg. KMCTPTC
Allows users to merge texts and graphics, including CAD drawings, photographs, electronics
documents and bar codes into a single document. This can be printed, sent to the floor electronically
or through Application Programme Interface (API) to other parts of the IP system (eg:- NC tape
generation, MRP or order entry)
 Graphics. MetCAPP’s redline capability
Allows the user to add layers of annotations to a file without changing the original
drawing/graphic. MetCAPP supports over 40 different graphic file types for viewing, printing, and
redline/markup.
 The MetCAPP Technology Modules
These contain rules and data to support a wide range of features. These automatically select a
process sequence, tools for each step and speeds/feeds for each machining pass. The technology
modules evaluate the capabilities of the machine and utilize as much machine horsepower as is
available at the selected speed range.
 Templates and Formulas
Provide MetCAPP users the flexibility to define tasks and work procedures specific to their
operations. Recall and replication of these on demand further enhances planner productivity.
 Cost Estimating
Costed routings with accurate tooling, fixturing, and materials provide the estimator with strong
quotation support.
 Group Technology
MetCAPP provides the ability to interrogate a standard database of process plans and identify
parts and assemblies by their characteristics. This enables identification of similar parts for more
rapid plan generation as well as strong support for configuring products in order entry.
6.2 MetCAPP BENEFITS
 50 % increases in process planner productivity.
 40 % increase in existing equipment’s capacity.
 25 % reduction in setup costs.
 12 % reduction in tooling requirements.
 10 % reduction in scrap and rework.
 10 % reduction in shop floor labor.
 6 % reduction in work-in-process.
 4 % reduction in material usage.
Seminar Report 2015-16 Computer Aided Process Planning
Dept. of Instrumentation engg. KMCTPTC
These are in addition to the overall gains resulting from:
 Connecting process planning to their CAD systems for swift feedback, rapid and accurate data
transfer, plus work-in-process images when desired.
 Linking process planning to CAM systems.
 Linking process planning to Enterprise Planning System, MRP/ERP, yielding a single point of
entry.
Today process planning and workshop scheduling in industry are carried out as sequential, non-
collaborative tasks. This has several disadvantages and can be improved by making these activities
partly concurrent or at least collaborative. The integration or collaboration of scheduling and process
planning has been the focus of extensive international research efforts in recent years. To achieve the
overall goals is necessary to be followed the specific technical objectives with consideration of
reliability, maintainability, and supportability. A reliable and user-friendly interface to standard
CAD systems used in industry is urgently required to close the gap in the CAD-CAM information
chain. The MetCAPP system highlights the requirements that a nowadays CAPP system must meet,
namely: flexibility, modularity, interoperability, autonomy, and scalability. These have been selected
based on weakness of the current available CAPP systems.
1. Automated transfer of geometry and technology information from CAD reduces the effort spent
on entering CAD data in to a CAPP system, and
2. Powerful CAPP modules for interactive, semi – automated and generative process planning and
full support for time and cost calculation.
Non – linear concept used, for instance in MetCAPP, is especially suited for production environment
like mechanical manufacturing of discrete parts of the pilot user.
The use of powerful CAPP tools that meet the performance requirements will improve process-
planning quality with respect to applied manufacturing technology and accuracy of time and cost
calculation. This will result in better utilization of the available manufacturing resources, more exact
product costing, improved product quality and generally speaking towards a safer world.
Collaboration between process planning and scheduling will improve the logistical quality of process
plans through feedback of loading information.
As a computer aided process planning system, enables the process engineer and/or the cost estimator
to more effectively and safely plan the manufacturing process. MetCAPP users realize improved
Seminar Report 2015-16 Computer Aided Process Planning
Dept. of Instrumentation engg. KMCTPTC
productivity in reduced process time and variability, reduced inventories and higher product quality
levels, and in general safer production. Manufacturing can use MetCAPP for more reliable planning,
estimation and shop floor control of manufacturing operation leading towards reduction in number
of poor parts and hence guarantee better future performance, as well as improved competitiveness
and productivity in a safer environment.
Seminar Report 2015-16 Computer Aided Process Planning
Dept. of Instrumentation engg. KMCTPTC
CHAPTER-7
CAPP BENEFITS
Significant benefits can result from implementation of Computer Aided Process
Planning. In a detailed survey of twenty – two large and small companies using generative type
CAPP system, the following estimated cost savings were achieved.
 58 % reduction in process planning effort
 10 % savings in direct labor
 4 % savings in material
 10 % savings in scrap
 12 % savings in tooling
 6 % reduction in work process
In addition there are intangible benefits as follows:
 Process rationalization and standardization
 Increased productivity of process planners
 Reduced process planning and production lead time; faster response to engineering changes
 Greater process plan consistency, access to up to date information in a central database
 Improved cost estimating procedures and fewer calculation errors
 More complete and detailed process plans
 Improved legibility
 Improved production scheduling and capacity utilization
 Improved ability to introduce new manufacturing technology and rapidly update process plans to
utilize the improved technology
Seminar Report 2015-16 Computer Aided Process Planning
Dept. of Instrumentation engg. KMCTPTC
CHAPTER-8
CONCLUSION
CAPP is a highly effective technology for discrete manufacturers with a significant number
of products and process steps. Rapid strides are being made to develop generative planning
capabilities and incorporate CAPP into a computer integrated manufacturing architecture. The first
step is the implementation of GT or FT classification and coding. Commercially available software
tools currently exist to support both GT and CAPP. As a result, many companies can achieve the
benefits of GT and CAPP with minimum cost and risks. Effective use of these tools can improve a
manufacturers competitive advantage too.
Seminar Report 2015-16 Computer Aided Process Planning
Dept. of Instrumentation engg. KMCTPTC
REFERENCES
 Mikell P. Groover & Emory W. Zimmres. Jr, “ Computer Aided Desibn and Manufacturing”,
Prentice Hall Publication, 1994.
 “CAPP turning Manufacturing”, The Machinist, May – june 2003
 http://www.cimplex.com/metcapp.hmt
 “Computer Aided Process Planning based on Information Management”, journal of Materials
Processing Technology 103 (2000) 120 – 127
 “Computer Aided Process Planning” , Kenneth Crow, DRM Associates.
 “ A Reliable Knowledge Based Computer Aided Process Planning Application – Case of
MetCAPP Software”, Galia Novakova, PhD student, Polytechnical University of Turin, Department
Of Production Systems and Economics.
 Mikell P. Groover “Automation Production Systems and Computer integrated Manufacturing”,
Prentice Hall India Pvt Ltd, 1997
 James.a.Rehg and H.W. Kraebber, “Computer Integrated Manufacturing”, Pearson Education
Asia, 2002.

Computer aided process planning

  • 1.
    Seminar Report 2015-16Computer Aided Process Planning Dept. of Electronics & Instrumentation KMCTPTC A SEMINAR REPORT ON COMPUTER AIDED PROCESS PLANNING Submitted By JASHID.P.P (Reg. No. 13210393) DIPLOMA IN ELECTRONICS & INSTRUMENTATION ENGINEERING 2015-2016 DEPARTMENT OF ELECTRONICS & INSTRUMENTATION ENGINEERING KMCT POLYTECHNIC COLLEGE KOZHIKODE, NITC (PO), PIN: 673 601 KERALA
  • 2.
    Seminar Report 2015-16Computer Aided Process Planning Dept. of Instrumentation engg. KMCTPTC DEPARTMENT OF ELECTRONICS & INSTRUMENTATION ENGINEERING KMCT POLYTECHNIC COLLEGE CERTIFICATE This is to certify that the seminar report entitled “COMPUTER AIDED PROCESS PLANNING” is a bonafide record of the seminar presented by JASHID.P.P (Reg. No: 13210393) towards the partial fulfillment of the requirements for the award of Diploma in Electronics & Instrumentation Engineering under the Technical Education, Government of Kerala during the academic year 2015-2016. Staff in-charge Head of the Department Mr. VARUN. M.P Mr. VARUN. M.P Dept. of E & I Engineering Dept. of E & I Engineering KMCT Polytechnic College KMCT Polytechnic College Place: Kallanthode Date: INTERNAL EXAMINER EXTERNAL EXAMINER
  • 3.
    Seminar Report 2015-16Computer Aided Process Planning Dept. of Instrumentation engg. KMCTPTC ACKNOWLEDGEMENT I would like to express my sincere gratitude to the principal Smt. N. KUMUDINI of KMCT Polytechnic College, Calicut. I express my deepest sense of gratitude to the Head of the Department of Electronics & Instrumentation Engineering Mr. VARUN M.P for his valuable advice and guidance. With immense pleasure and heartiest gratitude, I express my sincere thanks to Mr. SHIJITH K.P, Mr. DILEEP .C, Mr. ARUN…. Mrs. JYOTHILAKSHMI .T.C, Mrs. AMBILY T.V, Mrs. VARSHA .V Lecture in Electronics & Instrumentation Engineering Dept. for their valuable suggestions and guidance. I also thank to all staff members and dear friends for their kind hearted support and encouragement. JASHID.P.P
  • 4.
    Seminar Report 2015-16Computer Aided Process Planning Dept. of Instrumentation engg. KMCTPTC ABSTRACT For the past three decades, Computer Aided Process planning (CAPP) has attracted a large amount of research interest. A huge volume of literature has been published on this subject. Today, CAPP research faces new challenges owing to the dynamic markets and business globalization. Thus, there is an urgent need to ascertain the current status and identify future trends of CAPP. Covering articles published on the subjects of CAPP in the past 10 years or so, this article aims to provide an up-to-date review of the CAPP research works, a critical analysis of journals that publish CAPP research works, and an understanding of the future direction in the field. First, general information is provided on CAPP. The past reviews are summarized. Discussions about the recent CAPP research are presented in a number of categories, i.e. feature-based technologies, knowledge – based systems, artificial neural networks, genetic algorithms, fuzzy set theory and fuzzy logic, Petri nets, agent – based technology, Internet – based technology, STEP-compliant CAPP and other emerging technologies. Research on some specific aspects of CAPP is also provided. Discussions and analysis of the methods are then presented based on the data gathered from the Elsevier's Scopus abstract and citation database. The concepts of 'Subject Strength' of a journal and 'technology impact factor' are introduced and used for discussions based on the publication data. The former is used to gauge the level of focus of a journal on a particular research subject/domain, whereas the latter is used to assess the level of impact of a particular technology, in terms of citation counts. Finally, a discussion on the future development is presented.
  • 5.
    Seminar Report 2015-16Computer Aided Process Planning Dept. of Instrumentation engg. KMCTPTC CONTENTS SL. NO. TITLE PAGE NO. 1. CHAPTER 1- INTRODUCTION 6 2. CHAPTER 2- PROCESS PLANNING 9 3. CHAPTER 3- COMPUTER AIDED PROCESS PLANNING (CAPP) 12 4. CHAPTER 4- GROUP TECHNOLOGY 17 5. CHAPTER 5- CAPP LITERATURE & CAPP METHODOLOGY 20 6. CHAPTER 6- CAPP APPLICATIONS: CASE OF METCAPP SOFTWARE 23 7. CHAPTER 7- CAPP BENEFITS 31 8. CHAPTER 8- CONCLUSION 32 9. REFERENCE 33
  • 6.
    Seminar Report 2015-16Computer Aided Process Planning Dept. of Instrumentation engg. KMCTPTC Chapter-1 INTRODUCTION Technological advances are reshaping the face of manufacturing, creating a paperless environments in which computer automated process planning (CAPP) will play a important role. The two reasons for this effect are: Costs are declining, which encourages partnerships between CAD and CAPP developers and access to manufacturing data is becoming easier to accomplish in multivendor environments. This is primarily due to increasing use of LAN’s; IGES and the like are facilitating transfer of data from one point to another on the network; and relational databases (RDBs) and associated structured query language (SQL) allow distributed data processing and data access. With the introduction of computers in design and manufacturing, the process planning part needed to be automated. The shop trained people who were familiar with the details of machining and other processes were gradually retiring and these people would be unavailable in the future to do process planning. An alternative way of accomplishing this function was needed and Computer Aided Process Planning (CAPP) was the alternative. Computer Aided Process Planning was usually considered to be a part of computer aided manufacturing. However computer aided manufacturing was a stand alone system. Infact a synergy results when CAM is CAD to create a CAD/CAM In such a system CAPP becomes the direct connection between design and manufacturing. Moreover, the reliable knowledge based computer – aided process planning application – MetCAPP software looks for the least costly plan capable of producing the design and continuously generates and evaluates the best one seen so far. The goal is to find a useful reliable solution to areal manufacturing problem in a safer environment. If alternate plans exist, rating including safer conditions is used to select the best plans. 1.1 COMPUTER AIDED DESIGN (CAD) A product must be defined before it can be manufactured. Computer Aided Design involves any type of design activity that makes use of the computer to develop, analyze or modify an engineering design. There are a number of fundamental reasons for implementing a computer aided design system. a. Increase the productivity of designer. This is accomplished by helping the designer to visualize the product and its component subassemblies and parts, and by reducing the time required in synthesizing, analyzing, and
  • 7.
    Seminar Report 2015-16Computer Aided Process Planning Dept. of Instrumentation engg. KMCTPTC documenting the design. This productivity improvement translates note only into lower design cost but also into shorter project completion times. b. To improve the quality of the designer. A CAD system permits a more through engineering analysis and a larger number of design alternatives can be investigated. Design errors are also reduced through the greater accuracy provided by the system. These factors lead to a better design. c. To improve communication. Use of a CAD system provides better engineering drawings, more standardization in the drawings, better documentation of the design, fewer drawing error, and greater legibility. d. To create a database for manufacturing. In the process of creating a the documentation for the product design (geometries and dimensions of the product and its components, material specification for components, bill of materials etc), much of the required data base to manufacture the product is also created. Design usually involves both creative and repetitive tasks. The repetitive tasks within design are very appropriate for computerization. 1.2 COMPUTER AIDED MANUFACTURING (CAM) By the time computer use in design began, numerical control technology (NC technology) had matured to become cost effective for applications in machining. An important in numerical control is part-programming. A part-program is simply a set of statements comprehensible to the machine control unit (MCU), that oversees slide and tool movements and other auxiliary functions. In the case of components with complex geometries, part-programs had to carry out lengthy calculations for which it was logical to use computers. This gave rise to machine control units (McU’s) with built in microprocessors- the building blocks of computers. The use of computers in extending the applications of NC technology, especially to part programming was earlier termed Computer Aided Machining (CAM) and the associated technology was called Computer Numerical Control (CNC). Later Computer Aided Machining became an acronym for Computer Aided manufacturing (CAM). Earlier Computer Aided Manufacturing used to denote computer use in part-programming only. Today it means any non design function of manufacturing that is computer aided.
  • 8.
    Seminar Report 2015-16Computer Aided Process Planning Dept. of Instrumentation engg. KMCTPTC 1.3 CAD/CAM As the use of computers in design and manufacturing broadened under CAD and CAM, it becomes evident that certain tasks were common to both, eg:- both design and manufacturing require data on tolerance. Part geometries created during CAD can readily be saved in the database for later use. The forward slash (/) between CAD and CAM was meant to reinforce the shared functions of design and manufacturing.
  • 9.
    Seminar Report 2015-16Computer Aided Process Planning Dept. of Instrumentation engg. KMCTPTC Chapter-2 PROCESS PLANNING The product design is a plan for the product and its components and subassemblies. To convert the product design into a physical entity, a manufacturing plan is needed. The activity of developing such a plan is called process planning. It is a link between product design and manufacturing. Process planning involves determining the sequence of processing and assembly steps that must be accomplished to make the product. It is concerned with the engineering and technological issues of how to make the product and its parts. What types of equipment and tooling are required to fabricate the part and assemble the product. It involves determining the most appropriate manufacturing and assembly process and sequence in which they should be accomplished to produce a given part or product according to the specifications set forth in the product design documentation. All the related information is documented on a Rout Sheet. The planning begins with engineering drawings, specifications, parts or material lists and a forecast of demand. The scope and variety of process that can be planned are generally limited by the available processing equipment and technological capabilities of the company or the plant. Process planning is usually accomplished by manufacturing engineers. Based on process planner’s skill, knowledge, and experience, the processing steps are developed in the most logical sequence, to make each part. The following are the list of many decisions and details usually included within scope of process planning.  Interpretation of design drawings The part or product design must be analyzed (materials, dimensions, tolerances, surface finishes etc) at the start of the process planning procedure.  Process and sequences The process planner must select which processes are required and their sequence. A brief description of all processing steps must be prepared.
  • 10.
    Seminar Report 2015-16Computer Aided Process Planning Dept. of Instrumentation engg. KMCTPTC 0010 5145 S/U COLLET 2.00 0.173 ROUGH TURN M/C PER TAPE NO:LS982A 0.440 DIA BY 1.7500 LENGTHTH 0.300 DIA BY 0.8120 LENGTHTH 0.275 DIA BY 0.4375 LENGTHTH FINISH 3/64 GROOVES (TYP) AND CHAMFERS 0.270 DIA. BY 0.375 LENGTH CHAMFER CUTOFF TO 1.960 0015 1026 #2 CENTERS BOTH ENDS 0.25 0.004 0020 9401 CARBURIZE AND HARDE 0.50 0030 4063 S/U BETWEEN CENTERS 1.25 0.0983 GRIND OD HOLD CONCENTRICITY HOLD 0.4200 DIM. HOLD 0.2600 DIM. HOLD 0.2815 DIM. HOLD 0.2712 DIM. 0040 9501 BLAST TO CLEAN 0.001 0050 9201 CHROME PLATE PER PRINT 0.38 0060 9805 FINAL ISPECT ORGANISATION FOR INDUSTRIAL RESEARCH, INC FACILITY F1 PART NUMBER :A63799 PRJ# ORDE R QTY MIN.QT Y DUE DAT E PR # PART NAME:SHAFT .ARM A34UB 45D 3 1000 935 249 2 PLNG REV:02 DWG REV:0 PLANNER:ADAMS CODE#: 1310-1181-2111-0000-0100-0000-0000-00 INSPECTIONS GSPSPECIAL INSTRUCTIONS / HANDLING: #1 #2 #3 ½” DIA MS-500 H.R. STEEL (2”LENGTH)MFG ENG Q/A FHB PC AH OPER NO: MACH TOOL OPER DESCRIPTION- ASSY INSTRUCTIONS SET UP TIMES PIECE TIMES OPR
  • 11.
    Seminar Report 2015-16Computer Aided Process Planning Dept. of Instrumentation engg. KMCTPTC ROUT SHEET GENERATED BY MIPLAN  Equipment selection. In general, process planers’ must develop plans that utilize existing equipment in the plant. Otherwise, the component must be purchased or an investment must be made in new equipment.  Tools, Dies, Moulds, fixtures and gauges. The process planner must decide what tooling is required for each processing step. The actual design and fabrication of these tools is usually delegated to a tool design department and tool room or an outside vendor specializing in that type of tool is contracted.  Method analysis. Workplace layout, small tools, hoists for lifting heavy parts even in some cases hand and body motions must be specified for manual operations. The industrial engineering department is usually responsible for this area.  Work standards. Work measurement techniques are used to set time standards for each operation.  Cutting tools and cutting condition. These must be specified for machining operations often with reference to standard handbook recommendation. The results of planning are:  Routings which specify operations, operation sequences, work centers, standards, tooling and fixtures. This routing becomes a major input to the manufacturing resource planning system to define operations for production activity control purposes and define required resources for capacity requirements planning purposes.  Process plans which typically provide more detailed, step by step work instructions including dimensions related to individual operations, machining parameters, set-up instructions, and quality assurance check points.  Fabrication and assembly drawings to support manufacture. Manual process planning as mentioned earlier is based on a manufacturing engineer’s experience and knowledge of production facilities, equipment, their capabilities, processes and tooling. Process planning is a time-consuming process and the results vary based on the person doing the planning.
  • 12.
    Seminar Report 2015-16Computer Aided Process Planning Dept. of Instrumentation engg. KMCTPTC Chapter-3 COMPUTER - AIDED PROCESS PLANNING (CAPP) Process planning translates design information into the process steps and instructions to efficiently and effectively manufacture products. As the design process is supported by many computer aided tools, computer aided process planning has evolved to simplify and improve process planning and achieve more effective use of manufacturing resources. 3.1 CAD/CAM INTEGRATION AND CAPP FEATURES A frequently overlooked step in the integration of CAD/CAM is the process planning that must occur. CAD systems generate graphically oriented data and may go so far as graphically identifying metal etc to be removed during processing. In order to produce such things as NC instructions for CAM equipment, basic decisions regarding equipment to be used, tooling and operating sequence need to be made. This is the function of Computer Aided Process Planning. Without some elements of CAPP there would be no such thing as CAD/CAM integration. The CAD/CAM systems that generate tool paths and NC programs include limited CAPP capabilities or imply a certain approach to processing. CAD systems also provide graphically oriented data to CAPP systems to use to produce assembly drawings etc. further, this graphically oriented data can then be provided to manufacturing in the form of hardcopy drawings or work instruction displays. This type of system uses work instruction displays at factory workstations to display process plans graphically and guide employees through assembly step by step. The assembly is shown on the screen and as a employee steps through the assembly process with footswitch, the components to be inserted or assembled are shown on the CRT graphically along with text instructions and warnings at each step. If NC machining processes are involved, CAPP software exists which will select tools, feeds, and speeds and prepare NC programs. 3.2 COMPUTER-AIDED PROCESS PLANNING : TYPES Computer aided process planning systems are around two approaches. These approaches are called:
  • 13.
    Seminar Report 2015-16Computer Aided Process Planning Dept. of Instrumentation engg. KMCTPTC 1. Retrieval CAPP system or Variant Approach 2. Generative CAPP systems or Generative Approach Some Computer aided process planning systems are combine the two approaches in what is known as Semi Generative Approach. 1. Retrieval CAPP System or Variant Approach The retrieval type is suitable for a family of parts. This system draws a standard process plan and stores it in the database. Whenever a different part from the family is to be processed, the standard process plan is retrieved and appropriately modified hence the retrieval to this system. The retrieval systems relies on the concept of group technology for part coding and classification. It is also compatible with the concept of cellular manufacturing in which cells are designed and laid out for family-of-parts production. In this type, as mentioned earlier a standard process is stored in computer files for each part code number called the Route Sheet. The retrieval CAPP system operates as given in figure 2. Before the system can be used for process planning, a significant amount of information must be compiled and entered into the CAPP data files. This is referred to as the “preparatory step”. It consists of the following steps: i. Selecting an appropriate classification and coding scheme for the company. ii. Formatting part families for the parts produced by the company. iii. Preparing standard process plans for the part families. Steps(ii) and (iii) continue as new parts are designed and added to the company’s design database.
  • 14.
    Seminar Report 2015-16Computer Aided Process Planning Dept. of Instrumentation engg. KMCTPTC New part design Derive GT code number for part Search part family file for GT code number Process plan (Route sheet) Retrieve standard process plan Process plan formatter Edit existing plan or write new plan Part family file Standard process plan file Other application programs Selecting coding system and form part families Prepare standard process plans for part families
  • 15.
    Seminar Report 2015-16Computer Aided Process Planning Dept. of Instrumentation engg. KMCTPTC GENERAL PROCEDURE FOR RETRIEVAL CAPP SYSTEMS After the preparatory phase has been computed, the system is ready for use. For a new component for which the process plan is to be determined, the first step is to determine the GT code number for the part. With this code number a search is made for the part family file to determine if a standard rout sheet exists for the given part code. If the file contains a process plan for the part, it is retrieved (hence the word “retrieval” for this CAPP system) and displayed for the user. The standard process plan is examined to determined whether any modifications are necessary. It might be that although the new part has the same code number, there are minor differences in the process required to manufacture it. The user edits the standard plan accordingly. This capacity to alter an existing standard process plan is what gives the retrieval system its alternative name: “variant” CAPP system. If the file does not contain a standard process plan for the given code number, the user may search the computer file for a similar or related code number from which a standard route sheet does exists. Either by editing an existing process plan or by starting from scratch the user prepares the rout sheet for the new part. This rout sheet becomes the standard process plan for the new part code. The process planning session concludes with the process plan formatter, which prints out the route sheet in the proper format. The formatter may call other application programs into use. For eg:- to determine machining conditions for the various machine tool operations in the sequence, to calculate standard time for the operations or to compute cost estimates for the operations. One of the commercially available Retrieval CAPP systems is MultiCapp, from OIR, the Organization for Industrial research. It is an online computer system that permits the user to create new plans, or retrieve and edit existing process plans as explained earlier. 2. Generative CAPP System or Generative Approach The generative method of developing process plans involves starting from scratch every time a different part is to be processed; no plans are available as the baseline. The basic requirement for a generative process planning system is that the given component model/drawing is to be interpreted in terms of manufacturability. Here instead of retrieving and editing an existing plan contained in the computer database, generative system creates the process plan based on logical procedures. In a fully generative CAPP system the process sequence is planned without human assistance and without a step of predefined plans.
  • 16.
    Seminar Report 2015-16Computer Aided Process Planning Dept. of Instrumentation engg. KMCTPTC A generative CAPP system is usually considered part of the field of expert systems, a branch of artificial intelligence. An expert system is a computer program that is capable of solving complex problems that normally require a human with years of education and experience. Process planning fits within the scope of this definition. There are several ingredients required in a fully generative process planning system: i. First the technical knowledge of manufacturing and the logic used by successful process planners’ must be captured and coded into a computer program. In expert systems applied to process planning, the knowledge and logic of human process planners’ is incorporated into a so called “knowledge base”. The generative CAPP system then uses that knowledge base to solve process planning problems (ie create route sheets) ii. Second ingredient in process planning is a computer compatible description of the part to be produced. This description contains all the pertinent data and information needed to plan the process sequence. Two possible means of providing this description are: a.The geometric model of the part that is developed on a CAD system during product design and b.a GT code number of the part that defines the part features in significant details. iii. The third ingredient in a generative CAPP system is the capability to apply the process knowledge and planning logic contained in the knowledge base to a given part description. In other words, the CAPP system uses its knowledge base to solve a specific problem - planning the process for a new part. This problem solving procedure is referred to as the “inference engine” in the terminology of expert systems. By using its knowledge base and inference engine, the CAPP system synthesizes a new process plan from scratch for each new part it is presented.
  • 17.
    Seminar Report 2015-16Computer Aided Process Planning Dept. of Instrumentation engg. KMCTPTC Chapter-4 GROUP TECHNOLOGY Group technology is a manufacturing philosophy in which similar parts are identified and grouped together to take advantage of their similarities in manufacturing and design. Similar parts are arranged into part families. Each family would possess similar design and manufacturing characteristics. Hence processing of each member of a given family would be similar and this results in manufacturing efficiencies. These efficiencies are achieved in the form of reduced set-up times, lower in process inventories, better scheduling, improved tool control and the use of standardized process plans. The design retrieval system is a manifestation of group technology principle applied to the design function. To implement such a system some form of parts classification and coding is required. Part classification and coding is concerned with identifying the similarities among parts and relating these similarities to a coding system. Part similarities are of three types: 1. Design attributes (such as gemetric shape and size) 2. Manufacturing attributes (sequence of processing steps required to make the part.) 3. Design and manufacturing attributes (combination of the design and manufacturing attributes) When implementing a parts classification and coding system most companies elect to purchase a commercially available package rather than develop their own. The foloowing factors are considered in selecting a parts coding and classification system:  Objective  Scope and application  Costs and time  Adaptability to other systems  Management problems
  • 18.
    Seminar Report 2015-16Computer Aided Process Planning Dept. of Instrumentation engg. KMCTPTC 4.1 BENEFITS OF GROUP TECHNOLOGY  Product Design Benefits: When a new part design is required, the engineer or draftsman can devote a few minutes to figure the code of the required part. Then the existing part designs that match the code can be retrieved to see if one of them will serve the function desired. The few minutes spent searching the design file with the aid of the coding system may save several hours of the designers’ time. If the exact part design cannot be found, perhaps a small alteration of the existing design will satisfy the function. Use of the automated design-retrieval system helps to eliminate design duplication and proliferation of new part designs. Other benefits of group technology in design are it improves cost estimation procedures and helps to promote design standardization. Design features such as inside corner radii, chamfers, and tolerances are more likely to become standardized with group technology.  Tooling and set-ups In tooling, an effort is made to design group jigs and fixture that will accommodate every member of a parts family. Work holding devices are designed to use special adapters which convert the general fixture into one that can accept each part family member. The machine tools in a GT cell do not require drastic changeovers in set-up because of the similarity in the workparts processed on them. Hence setup time is saved. It has been estimated that the use of group technology can result in 69% reduction in setup time.  Materials Handling Another advantage in manufacturing is a reduction in the workpart move and waiting time. The group technology machine layouts lend themselves to efficient flow of materials through the shop.  Production and Inventory Control Grouping of machines into cells reduces the number of production centers that must be scheduled. Grouping of parts into families reduces the complexity and size of the parts scheduling problem. Because of the reduced set-ups and more efficient materials handling with machine cells, production lead times, work-in-process, and late deliveries can all be reduced.  Employee Satisfaction The machine cell often allows parts to be processed from raw material to finished state by a small group of workers. The workers are able to visualize their contributions to the firm more clearly. This tends to cultivate an improved worker attitude and higher level of job satisfaction. Here
  • 19.
    Seminar Report 2015-16Computer Aided Process Planning Dept. of Instrumentation engg. KMCTPTC more attention tends to be given to product quality. Also the workers are more responsible for the quality of work they accomplish.  Process Planning Procedures The time and cost of process planning function can be reduced through standardization associated with group technology.
  • 20.
    Seminar Report 2015-16Computer Aided Process Planning Dept. of Instrumentation engg. KMCTPTC Chapter-5 CAPP LITTERATURE AND CAPP METHODOLOGY The developed CAPP system consists of feature recognition module and other modules for selecting machines, tools, machining parameters and optimization modules. The feature recognition module has been developed by SolidWorks as modeling software and features are interpreted using a programme written in Visual Basic 6.0. The Oracle 7.3 has been used for database management. The highlight of the system is that it has got excellent user interface by which user can interact with the system at different levels while generating a process plan. METHODOLOGY Various modules used for generating process plan are described as follows: Feature Extraction Module. The solid modeling software plays an important role in providing features data. The solid modeling software package used in this work is SolidWorks 98 Plus windows based software. The software coding to extract feature along with its attributes has been implemented in Visual Basic 6.0 and database is created in Oracle 7.3 as backend. Using the Application Programme Interface (API) of SolidWorks 98 Plus, it is possible to fetch any of the functions that are used for the modeling. Blank Selection Module After extracting the features information from the feature extraction module, the next step is to find out the overall dimensions of the raw materials required. Overall size of the component is required for the selection of the raw material from the raw material database. Once the component is modeled in SolidWorks modeling software, it is possible to find out the overall size of the component directly from SolidWorks Application Program Interface. The system automatically adds the machining allowances on each face. Provisions are also made so that the user can also customize the machining allowances according to requirements. Set-Up Planning Once the features are recognized, the next step is to group the features into set-ups. Set-Up planning deals with the selection and sequencing of the processes required for generating the final shape of a component. It is a mixture of complex and interrelated tasks. Set-Up planning also includes the orientation in which the component is to be placed on the work-table for machining. It covers work-holding criteria as well.
  • 21.
    Seminar Report 2015-16Computer Aided Process Planning Dept. of Instrumentation engg. KMCTPTC Set-Up Planning Methodology The input for this particular module comes from the feature extraction module. All the features identified from the CAD model are given to this module for further processing. Here, different features have different possible directions of approach. One of the possible directions of approach is perpendicular to the location face. The user decides this by interfacing with the system and entering the location face details for each and every feature. Any feature, which lies in the particular orientation, is given the location face accordingly. The feature tree holds the information about its nodes, dimensions, location and tolerance information. It the user selects a particular node, then information about the feature can be viewed. The algorithm developed searches through all the features and checks for each face the number of features that can be machined. The feasible faces are then ordered accordingly and then grouped. The desired set-up planning is the one in which maximum number of features like tolerances, location is to be given manually prior to set-up formation. Routing Routing is the method of directing the blank through various stages to get the required feature. In this module the following information is generated.  Possible route identification  Selecting the optimum route  Calculating the intermediate dimensions for the route selected. Possible Route Identification The process selection is done taking into consideration the following details:  The geometric and technological information of the features.  Each and every feature and its associated accuracy and surface finish requirement are taken into consideration.  Based on the surface finish requirement specified and the accuracy indicated, the various possible routes available in the feature – process – route database are identified. The method adopted gives various options or routs for a given feature. An exclusive feature – process – route table is maintained in the database and routes are selected base on the accuracy that can be attained using the specific route for a given feature. A feature may have one or more number of routes and the user is allowed to change the routes according to his requirement. A process route can be divided based on the final finish requirement.
  • 22.
    Seminar Report 2015-16Computer Aided Process Planning Dept. of Instrumentation engg. KMCTPTC Eg: - To mill a block of accuracy IT 8, may be done in the following two ways. Rough Milling – Semi-Finish Milling – Finish Milling Rough Milling – Semi-Finish Milling – Rough-Grinding Many routes are possible similar to these and should be considered before selecting the final route. The dimensional variations that are allowable for the features on a part to be machined will affect the operations, tools, and set-ups that are required to machine the parts. Stringent tolerance specifications between features will require more accurate operations, tools and additional set-ups for machining them. At this stage itself, feature sequencing is carried out. Cutting Tool Selection The main concerns in tool selection include tool type, material, geometry, and tool dimensions. Selection of tool type is based mainly on operations to be carried out and the machine tools involved. A criterion for selecting tools for rough machining, for eg: - is to minimize the tool changes and to maximize the number of features machined. Several other factors also influence productivity such as tool material and size. The process generation module of the CAPP system decides the process to be carried out to finish the party by means of feature process correlation. Based on the tool process correlation the cutting tool is decided. The tool process correlation holds all the information regarding tools and their operations. If the feature is a hole, then a drill is to be used. But based on the feature dimension, the best matching tool is to be selected from the corresponding database, providing data like tool code, tool length, diameter, and insert material, separate databases are developed and maintained for drill tools, milling cutters, and grinding wheels. The tool selection is facilitated with dual methods, namely automatic selection and manually. Machine Selection For Individual Process Machine selection is based on the blank size and process capability of the machine. For each and every process one or more number of machines are possible. This is added in a list where it is identified by a key. The list contains the following link information:  Set-Up number  Feature name  Process After selecting the various possible machines, redundant machines are eliminated and only machines, which are unique, are identified and it is retained for further processing. The information is available as a list structure where the set-up is the main link.
  • 23.
    Seminar Report 2015-16Computer Aided Process Planning Dept. of Instrumentation engg. KMCTPTC Chapter-6 CAPP APPLICATIONS: CASE OF METCAPP SOFTWARE MetCAPP is a knowledge – based process planning and cost estimating system targeted at providing:  Improved productivity by reducing process time and variability  Reduced inventories  Consistent and higher product quality levels MetCAPP provides the link between design and manufacturing floor. It provides the ability to take CAD generated solid models and use them to generate process plans based on the best:  Machines  Sequence of steps  Timing  Routing/ cost combination  Provision for alternate and concurrent operations The technology modules are:  Feature recognition  Milling  Turning  Hole making The user effectively manages the system via the technology module manager as illustrated in the figure. MetCAPP, which is a knowledge-based manufacturing process planning and cost estimation system, uses the Step Optimization to recognize the machining steps, to optimize the time and resources. The Step Optimization should be used only after calculating the steps for all features, either manually or by technology modules. Once the optimization is generated, any changes to the features are reflected in step optimization data. Through, the inclusion of a process plan in the problem requires optimization criterion. Process planning is connected with optimizing the resources and processing costs as well as
  • 24.
    Seminar Report 2015-16Computer Aided Process Planning Dept. of Instrumentation engg. KMCTPTC processing time. Consequently, the object function used in process planning and its optimization is to minimize the number of rejects and the total processing costs, as well as minimizing the time required to complete all operations. MetCAPP : TECHNOLOGY MODULE MANAGER AND TECHNICAL FEATURES Knowledge Based Machining Technology Module Manager Milling Module Manufacturing technology database Rules Features Turning Module Hole making module
  • 25.
    Seminar Report 2015-16Computer Aided Process Planning Dept. of Instrumentation engg. KMCTPTC Moreover, MetCAPP develops a process plan based on specific elemental manufacturing features. This approach can be used to decompose a very complex part into a number of separate manufacturing features. The process planner still has a full control over the plan by determining the order in which the features are selected and included in the process plan. Process planning is the glue between product, process, and resources. It is necessary ability to manipulate, view, and deliver multiple data formats and types. Today’s solutions are, at best, short term. Systems should be designed to reflect this, or allow incremental changes. MetCAPP Software analyses the manufacturability of proposed design as follows: 1) Finding Machining Features Many aspects of feature recognition problem are still open and active areas of research. Among these are: recognizing and representing interactive features, incremental recognition of features, and incorporation of user customizable feature classes. As an input, MetCAPP takes solid models (for instance from SolidWorks- a 3D software) of a part P and stock S, along with tolerance specifications for P. The tolerance specifications tell how much variation from the nominal geometry is allowable in any physical realization of a part P. An operation plan is a sequence of machining operations capable of creating P from S. A workpiece is the intermediate object produced by starting with S and performing zero or more machining operations. The machining operations in MetCAPP currently considered are (end milling, side milling, face milling and drilling). Each machining operation will create either a primary feature or a truncation of primary features from P and S. MetCAPP generates F automatically from solid models of P and S. 2) Generating Feature Based Models (FBM’s) A feature Based Model (FBM) is any irredundant subset of features - F such that P can be produced from S by removing the features in F. Each operation plan O of interest corresponds to an FBM, in the sense that each machining operation in O will create either a feature in F or a truncation of a feature in F. Since each FBM is a subset of , FBM can be generated using set-covering techniques. 3) Generating Operation Plans Each FBM can lead to several operation plans, of which some are better than others. Thus, to generate operation plans from a given FBM, MetCAPP again does a depth-first-branch-and-bound
  • 26.
    Seminar Report 2015-16Computer Aided Process Planning Dept. of Instrumentation engg. KMCTPTC search. Due to various types of interactions (accessibility, set-up, etc) among the features in FBM F, these intersections introduce precedence constraints requiring that some features of F be machined before or after other features. MetCAPP generates a total orderings on F consistent with the precedence constraints. 4) Operation Plan Evaluation Designers give design tolerance specifications to specify how far the design can vary from its nominal geometry. To verify whether a given operation plan will satisfy the design tolerances, MetCAPP must estimate what tolerances the operations can achieve. Unlike typical approaches for computer-aided tolerance charting, which are computationally very intensive and only consider limited types of tolerances, MetCAPP evaluates the manufacturability aspects of a wide variety of tolerances. In manufacturing planning the goal to be achieved is represented by a design specification. In planning a sequence of machining operations it is physically impossible to produce the exact nominal geometry of the design, so the objective is to find any reliable plan which can produce an approximation of the design geometry that satisfies various design tolerances. In addition, it is advantageous to have highly differentiated view of the production costs.
  • 27.
    Seminar Report 2015-16Computer Aided Process Planning Dept. of Instrumentation engg. KMCTPTC THE BASIC APPROACH USED IN MetCAPP 6.1 The MetCAPP features  Automated Feature Recognition Generates the flow of data from solid models directly into MetCAPP. This module allows users to import 3D solid CAD models into MetCAPP and then automatically analyzes the part to extract manufacturing features for sequencing and process plan generation.  Process Documentation. MetCAPP’s report writer CAD SYSTEM 1. Identify Features 2. Generate FBM 3. Generate Plan 4. Evaluate Plan 5. Feedback CAD models of the part P and stock S Find all primary machining features for P. call this set  Generate the feature-based model F. Generate an operation plan O for F. If O can satisfy P’s machining tolerances, then estimate its cost and time Information about P’s manufacturability Designer
  • 28.
    Seminar Report 2015-16Computer Aided Process Planning Dept. of Instrumentation engg. KMCTPTC Allows users to merge texts and graphics, including CAD drawings, photographs, electronics documents and bar codes into a single document. This can be printed, sent to the floor electronically or through Application Programme Interface (API) to other parts of the IP system (eg:- NC tape generation, MRP or order entry)  Graphics. MetCAPP’s redline capability Allows the user to add layers of annotations to a file without changing the original drawing/graphic. MetCAPP supports over 40 different graphic file types for viewing, printing, and redline/markup.  The MetCAPP Technology Modules These contain rules and data to support a wide range of features. These automatically select a process sequence, tools for each step and speeds/feeds for each machining pass. The technology modules evaluate the capabilities of the machine and utilize as much machine horsepower as is available at the selected speed range.  Templates and Formulas Provide MetCAPP users the flexibility to define tasks and work procedures specific to their operations. Recall and replication of these on demand further enhances planner productivity.  Cost Estimating Costed routings with accurate tooling, fixturing, and materials provide the estimator with strong quotation support.  Group Technology MetCAPP provides the ability to interrogate a standard database of process plans and identify parts and assemblies by their characteristics. This enables identification of similar parts for more rapid plan generation as well as strong support for configuring products in order entry. 6.2 MetCAPP BENEFITS  50 % increases in process planner productivity.  40 % increase in existing equipment’s capacity.  25 % reduction in setup costs.  12 % reduction in tooling requirements.  10 % reduction in scrap and rework.  10 % reduction in shop floor labor.  6 % reduction in work-in-process.  4 % reduction in material usage.
  • 29.
    Seminar Report 2015-16Computer Aided Process Planning Dept. of Instrumentation engg. KMCTPTC These are in addition to the overall gains resulting from:  Connecting process planning to their CAD systems for swift feedback, rapid and accurate data transfer, plus work-in-process images when desired.  Linking process planning to CAM systems.  Linking process planning to Enterprise Planning System, MRP/ERP, yielding a single point of entry. Today process planning and workshop scheduling in industry are carried out as sequential, non- collaborative tasks. This has several disadvantages and can be improved by making these activities partly concurrent or at least collaborative. The integration or collaboration of scheduling and process planning has been the focus of extensive international research efforts in recent years. To achieve the overall goals is necessary to be followed the specific technical objectives with consideration of reliability, maintainability, and supportability. A reliable and user-friendly interface to standard CAD systems used in industry is urgently required to close the gap in the CAD-CAM information chain. The MetCAPP system highlights the requirements that a nowadays CAPP system must meet, namely: flexibility, modularity, interoperability, autonomy, and scalability. These have been selected based on weakness of the current available CAPP systems. 1. Automated transfer of geometry and technology information from CAD reduces the effort spent on entering CAD data in to a CAPP system, and 2. Powerful CAPP modules for interactive, semi – automated and generative process planning and full support for time and cost calculation. Non – linear concept used, for instance in MetCAPP, is especially suited for production environment like mechanical manufacturing of discrete parts of the pilot user. The use of powerful CAPP tools that meet the performance requirements will improve process- planning quality with respect to applied manufacturing technology and accuracy of time and cost calculation. This will result in better utilization of the available manufacturing resources, more exact product costing, improved product quality and generally speaking towards a safer world. Collaboration between process planning and scheduling will improve the logistical quality of process plans through feedback of loading information. As a computer aided process planning system, enables the process engineer and/or the cost estimator to more effectively and safely plan the manufacturing process. MetCAPP users realize improved
  • 30.
    Seminar Report 2015-16Computer Aided Process Planning Dept. of Instrumentation engg. KMCTPTC productivity in reduced process time and variability, reduced inventories and higher product quality levels, and in general safer production. Manufacturing can use MetCAPP for more reliable planning, estimation and shop floor control of manufacturing operation leading towards reduction in number of poor parts and hence guarantee better future performance, as well as improved competitiveness and productivity in a safer environment.
  • 31.
    Seminar Report 2015-16Computer Aided Process Planning Dept. of Instrumentation engg. KMCTPTC CHAPTER-7 CAPP BENEFITS Significant benefits can result from implementation of Computer Aided Process Planning. In a detailed survey of twenty – two large and small companies using generative type CAPP system, the following estimated cost savings were achieved.  58 % reduction in process planning effort  10 % savings in direct labor  4 % savings in material  10 % savings in scrap  12 % savings in tooling  6 % reduction in work process In addition there are intangible benefits as follows:  Process rationalization and standardization  Increased productivity of process planners  Reduced process planning and production lead time; faster response to engineering changes  Greater process plan consistency, access to up to date information in a central database  Improved cost estimating procedures and fewer calculation errors  More complete and detailed process plans  Improved legibility  Improved production scheduling and capacity utilization  Improved ability to introduce new manufacturing technology and rapidly update process plans to utilize the improved technology
  • 32.
    Seminar Report 2015-16Computer Aided Process Planning Dept. of Instrumentation engg. KMCTPTC CHAPTER-8 CONCLUSION CAPP is a highly effective technology for discrete manufacturers with a significant number of products and process steps. Rapid strides are being made to develop generative planning capabilities and incorporate CAPP into a computer integrated manufacturing architecture. The first step is the implementation of GT or FT classification and coding. Commercially available software tools currently exist to support both GT and CAPP. As a result, many companies can achieve the benefits of GT and CAPP with minimum cost and risks. Effective use of these tools can improve a manufacturers competitive advantage too.
  • 33.
    Seminar Report 2015-16Computer Aided Process Planning Dept. of Instrumentation engg. KMCTPTC REFERENCES  Mikell P. Groover & Emory W. Zimmres. Jr, “ Computer Aided Desibn and Manufacturing”, Prentice Hall Publication, 1994.  “CAPP turning Manufacturing”, The Machinist, May – june 2003  http://www.cimplex.com/metcapp.hmt  “Computer Aided Process Planning based on Information Management”, journal of Materials Processing Technology 103 (2000) 120 – 127  “Computer Aided Process Planning” , Kenneth Crow, DRM Associates.  “ A Reliable Knowledge Based Computer Aided Process Planning Application – Case of MetCAPP Software”, Galia Novakova, PhD student, Polytechnical University of Turin, Department Of Production Systems and Economics.  Mikell P. Groover “Automation Production Systems and Computer integrated Manufacturing”, Prentice Hall India Pvt Ltd, 1997  James.a.Rehg and H.W. Kraebber, “Computer Integrated Manufacturing”, Pearson Education Asia, 2002.