Collection of Sustainable Livelihoods Framework Diagrams
S.Rengasamy – Collection of Livelihood Frameworks Diagrams
DFID, CARE, OXFAM, ISLP, IMM, LAL, IFAD
2
Decide appropriate
roles, self help, advice
etc
Policy & Institutional
Context
Laws of Government /
NGOs /CBOs /Private
Sector /Traditional /
Donors
Processes
Laws /Policies /
Incentives/ Services /
Formal / Informal
Negotiation on
appropriate
Structures &
processes for
the strategy
Impacts on
Institutions
Impacts on
Vulnerability
Vulnerability Context
Changes in
Resources &Stocks
Climate /Population
Density /Conflict /
Political Change /
Technology /Markets
Disease incidents
Impacts on
Assets
Impacts on
Livelihoods
Livelihood outcome desired
More income/Improved well being/
Reduced vulnerability/ improved food
security / More sustainable use of NR Base
Livelihood strategies chosen
Natural Resource Based /On farm /Off
Farm /Non NR Based /Migration
(circular, Permanent, International
Implementation
Own Activities without support
Activities supported by external
Situation of Rural people
Capital Assets
Natural
Social Human
Physical Financial
Influence Influence
External Environment
S.Rengasamy – Collection of Livelihood Frameworks Diagrams
DFID, CARE, OXFAM, ISLP, IMM, LAL, IFAD
3
IFAD Livelihood Framework
S.Rengasamy – Collection of Livelihood Frameworks Diagrams
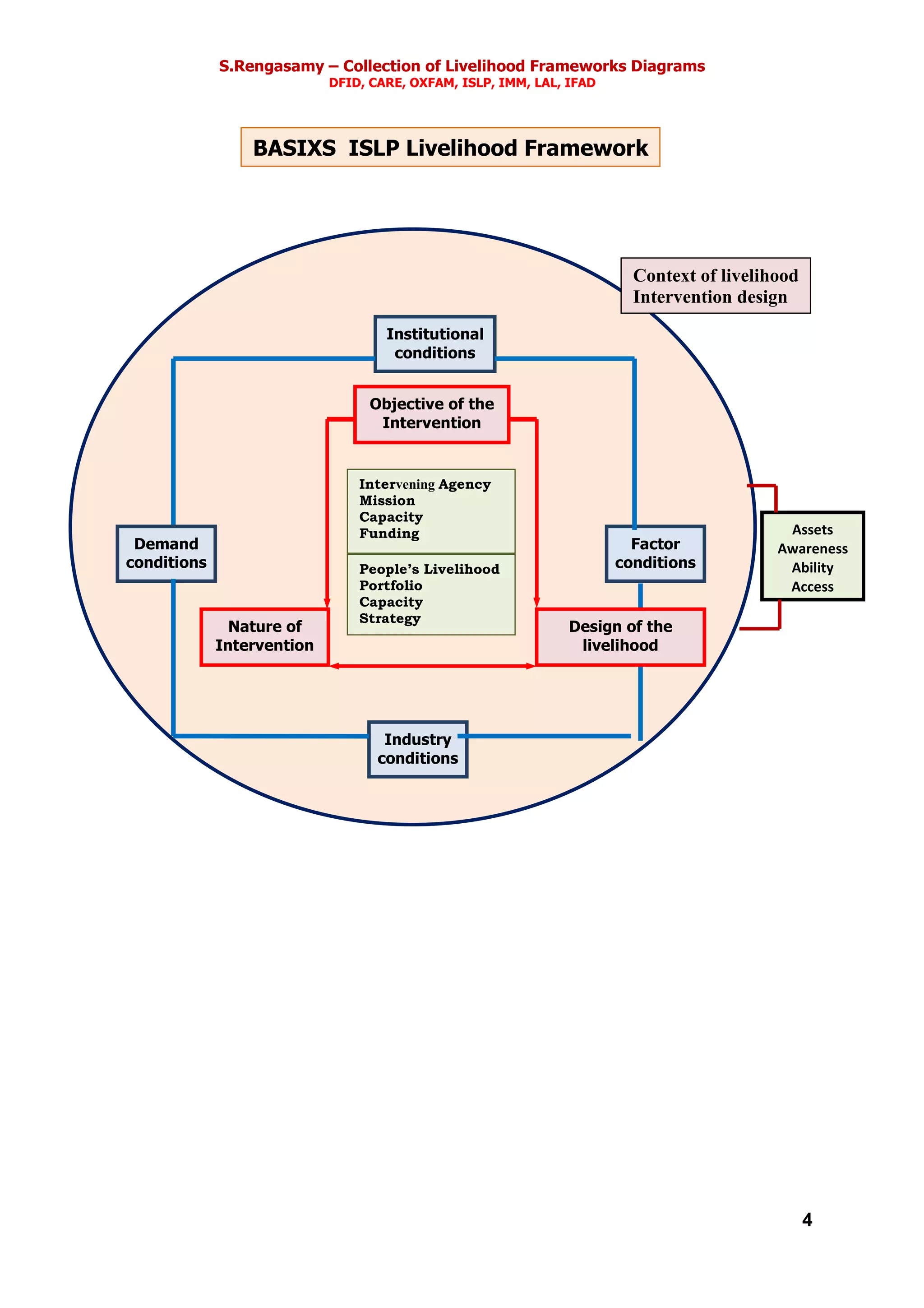
DFID, CARE, OXFAM, ISLP, IMM, LAL, IFAD
4
Internal Context
External Context
Context of livelihood
Intervention design
Demand
conditions
Assets
Awareness
Ability
Access
Intervening Agency
Mission
Capacity
Funding
Nature of
Intervention
Objective of the
Intervention
Industry
conditions
Factor
conditions
Institutional
conditions
Design of the
livelihood
Activity
People’s Livelihood
Portfolio
Capacity
Strategy
BASIXS ISLP Livelihood Framework
S.Rengasamy – Collection of Livelihood Frameworks Diagrams
DFID, CARE, OXFAM, ISLP, IMM, LAL, IFAD
5
IMM 3: People, Service Providers & Controllers
Religion
Gender
Ethinicity
Age
Beauty
Class/
Caste
Ability/
Disability
Personal
History
YOU
Human
Individual
Social
Natural
Financial
Physical
Information
Relationships
Relationships Relationships
Religion
Gender
Ethinicity
Age
Beauty
Class/
Caste
Ability/
Disability
Personal
History
YOU
Human
Individual
Social
Natural
Financial
Physical
Information
Controllers
Service
Providers
Religion
Gender
Ethinicity
Age
Beauty
Class/
Caste
Abilty/
Disability
Personal
History
YOU
IMM1: Examples of People’s
Key Characteristics
Division of
Roles
IMM3B:TheSeparation of Roles
Service
Provider
Controller
User
Long Route for influence
Short
Route for
influence
Service
ProviderController
User
IMM 3A.The short &Long routes to
influence service providers
IMM.2.Livelihood Assets
IMM Livelihood Framework
S.Rengasamy – Collection of Livelihood Frameworks Diagrams
DFID, CARE, OXFAM, ISLP, IMM, LAL, IFAD
6
RelationshipsRelationships
Power
Relationships
Religion
Gender
Ethinicity
Age
Beauty
Class/
Caste
Ability/
Disability
Personal
History
YOU
Human
Individual
Social
Natural
Financial
Physical
Information
Controllers
Service
Providers
Politics Markets Rights Language
Influences
Culture
IMM 4: Other Influences on Livelihoods
S.Rengasamy – Collection of Livelihood Frameworks Diagrams
DFID, CARE, OXFAM, ISLP, IMM, LAL, IFAD
7
Relationships Relationships
Power
Relationships
Controllers
Service
Providers
Politics Markets Rights Language
Influences
Culture
Vulnerability Context
Shocks Changes & Threads
Religion
Gender
Ethinicity
Age
Beauty
Class/
Caste
Ability/
Disability
Personal
History
YOU
Human
Individual
Social
Natural
Financial
Physical
Information
IMM 5 A :Ever-Changing Livelihoods
IMM.5.The Vulnerability Context
S.Rengasamy – Collection of Livelihood Frameworks Diagrams
DFID, CARE, OXFAM, ISLP, IMM, LAL, IFAD
8
IMM 6: Hopes & Opportunities, Actions & Choices
Relationships Relationships
Power
Relationships
Controllers
Service
Providers
Politics Markets Rights Language
Influences
Culture
Vulnerability Context
Shocks Changes & Threads
Religion
Gender
Ethinicity
Age
Beauty
Class/
Caste
Ability/
Disability
Personal
History
YOU
Human
Individual
Social
Natural
Financial
Physical
Information
Hopes Opportunities
Choices
Actions
Livelihood Outcomes
S.Rengasamy – Collection of Livelihood Frameworks Diagrams
DFID, CARE, OXFAM, ISLP, IMM, LAL, IFAD
9
S.Rengasamy – Collection of Livelihood Frameworks Diagrams
DFID, CARE, OXFAM, ISLP, IMM, LAL, IFAD
10
Tribal peoples living in a remote forest area may have strong ties
of kinship and mutual exchange (social capital), ample access to
rich forest resources (natural capital) and an intimate knowledge
of their local environment (human capital), but practically no
financial or physical capital and limited access to formal
education. The livelihood strategies they adopt will reflect this.
They will use their knowledge to exploit a wide range of different
natural resources in different ways, ensuring a supply of food,
clothing, fuel and shelter through the year. Their ties of kinships
and mutual exchange within their community will ensure that
they are usually able to overcome episodes of vulnerability, such
as sickness or the deaths in the family, without reliance on help
from “outside”. But the physical capital available to them may be
very specialized and appropriate to their local circumstances
only. As a result they may have difficulty in adapting to any
changes, such a those brought about by destruction of their
forest environment or intrusion by outside influences. Similarly,
their complete unfamiliarity with financial capital may leave them
at a disadvantage if they find themselves involved in market
transactions, even if they have products of potentially high
market value.
Poor people in rural areas may have only their labor capacity (human capital) and the financial capital they can
generate through their labor, but very limited direct access to natural capital, low levels of education and
knowledge, and a very low social status that weakens their social capital base. The poorest households may
have extremely reduced “livelihood pentagons” with extremely limited livelihood assets of any kind at their
disposal.
S.Rengasamy – Collection of Livelihood Frameworks Diagrams
DFID, CARE, OXFAM, ISLP, IMM, LAL, IFAD
11
S.Rengasamy – Collection of Livelihood Frameworks Diagrams
DFID, CARE, OXFAM, ISLP, IMM, LAL, IFAD
12
Nine Square RLS Mandala
S.Rengasamy – Collection of Livelihood Frameworks Diagrams
DFID, CARE, OXFAM, ISLP, IMM, LAL, IFAD
13
S.Rengasamy – Collection of Livelihood Frameworks Diagrams
DFID, CARE, OXFAM, ISLP, IMM, LAL, IFAD
14
0
1
2
3
4
5
Social Capital
Natural CapitalFinancial Capital
Physical Capital
Human Capital Existing Situation
Desirable Situation
S.Rengasamy – Collection of Livelihood Frameworks Diagrams
DFID, CARE, OXFAM, ISLP, IMM, LAL, IFAD
15
S.Rengasamy – Collection of Livelihood Frameworks Diagrams
DFID, CARE, OXFAM, ISLP, IMM, LAL, IFAD
16
LAL (Learning about Livelihoods) Framework
S.Rengasamy – Collection of Livelihood Frameworks Diagrams
DFID, CARE, OXFAM, ISLP, IMM, LAL, IFAD
17
LAL (Learning about Livelihoods) Framework
S.Rengasamy – Collection of Livelihood Frameworks Diagrams
DFID, CARE, OXFAM, ISLP, IMM, LAL, IFAD
18
Capital / Asset Pentagon
N
100
P
100
100
S
100
H
F
100
N
100
P
100
100
S
100
H
F
100
N
100
P
100
100
S
100
H
F
100
N
100
P
100
100
S
100
H
F
100
N
100
P
100
100
S
100
H
F
100
N
100
P
100
100
S
100
H
F
100
N. Natural Asset
P. Physical Asset
S. Social Asset
H. Human Asset
F. Financial Asset

Collection of Livelihood Framework Diagrams

  • 1.
    Collection of SustainableLivelihoods Framework Diagrams
  • 2.
    S.Rengasamy – Collectionof Livelihood Frameworks Diagrams DFID, CARE, OXFAM, ISLP, IMM, LAL, IFAD 2 Decide appropriate roles, self help, advice etc Policy & Institutional Context Laws of Government / NGOs /CBOs /Private Sector /Traditional / Donors Processes Laws /Policies / Incentives/ Services / Formal / Informal Negotiation on appropriate Structures & processes for the strategy Impacts on Institutions Impacts on Vulnerability Vulnerability Context Changes in Resources &Stocks Climate /Population Density /Conflict / Political Change / Technology /Markets Disease incidents Impacts on Assets Impacts on Livelihoods Livelihood outcome desired More income/Improved well being/ Reduced vulnerability/ improved food security / More sustainable use of NR Base Livelihood strategies chosen Natural Resource Based /On farm /Off Farm /Non NR Based /Migration (circular, Permanent, International Implementation Own Activities without support Activities supported by external Situation of Rural people Capital Assets Natural Social Human Physical Financial Influence Influence External Environment
  • 3.
    S.Rengasamy – Collectionof Livelihood Frameworks Diagrams DFID, CARE, OXFAM, ISLP, IMM, LAL, IFAD 3 IFAD Livelihood Framework
  • 4.
    S.Rengasamy – Collectionof Livelihood Frameworks Diagrams DFID, CARE, OXFAM, ISLP, IMM, LAL, IFAD 4 Internal Context External Context Context of livelihood Intervention design Demand conditions Assets Awareness Ability Access Intervening Agency Mission Capacity Funding Nature of Intervention Objective of the Intervention Industry conditions Factor conditions Institutional conditions Design of the livelihood Activity People’s Livelihood Portfolio Capacity Strategy BASIXS ISLP Livelihood Framework
  • 5.
    S.Rengasamy – Collectionof Livelihood Frameworks Diagrams DFID, CARE, OXFAM, ISLP, IMM, LAL, IFAD 5 IMM 3: People, Service Providers & Controllers Religion Gender Ethinicity Age Beauty Class/ Caste Ability/ Disability Personal History YOU Human Individual Social Natural Financial Physical Information Relationships Relationships Relationships Religion Gender Ethinicity Age Beauty Class/ Caste Ability/ Disability Personal History YOU Human Individual Social Natural Financial Physical Information Controllers Service Providers Religion Gender Ethinicity Age Beauty Class/ Caste Abilty/ Disability Personal History YOU IMM1: Examples of People’s Key Characteristics Division of Roles IMM3B:TheSeparation of Roles Service Provider Controller User Long Route for influence Short Route for influence Service ProviderController User IMM 3A.The short &Long routes to influence service providers IMM.2.Livelihood Assets IMM Livelihood Framework
  • 6.
    S.Rengasamy – Collectionof Livelihood Frameworks Diagrams DFID, CARE, OXFAM, ISLP, IMM, LAL, IFAD 6 RelationshipsRelationships Power Relationships Religion Gender Ethinicity Age Beauty Class/ Caste Ability/ Disability Personal History YOU Human Individual Social Natural Financial Physical Information Controllers Service Providers Politics Markets Rights Language Influences Culture IMM 4: Other Influences on Livelihoods
  • 7.
    S.Rengasamy – Collectionof Livelihood Frameworks Diagrams DFID, CARE, OXFAM, ISLP, IMM, LAL, IFAD 7 Relationships Relationships Power Relationships Controllers Service Providers Politics Markets Rights Language Influences Culture Vulnerability Context Shocks Changes & Threads Religion Gender Ethinicity Age Beauty Class/ Caste Ability/ Disability Personal History YOU Human Individual Social Natural Financial Physical Information IMM 5 A :Ever-Changing Livelihoods IMM.5.The Vulnerability Context
  • 8.
    S.Rengasamy – Collectionof Livelihood Frameworks Diagrams DFID, CARE, OXFAM, ISLP, IMM, LAL, IFAD 8 IMM 6: Hopes & Opportunities, Actions & Choices Relationships Relationships Power Relationships Controllers Service Providers Politics Markets Rights Language Influences Culture Vulnerability Context Shocks Changes & Threads Religion Gender Ethinicity Age Beauty Class/ Caste Ability/ Disability Personal History YOU Human Individual Social Natural Financial Physical Information Hopes Opportunities Choices Actions Livelihood Outcomes
  • 9.
    S.Rengasamy – Collectionof Livelihood Frameworks Diagrams DFID, CARE, OXFAM, ISLP, IMM, LAL, IFAD 9
  • 10.
    S.Rengasamy – Collectionof Livelihood Frameworks Diagrams DFID, CARE, OXFAM, ISLP, IMM, LAL, IFAD 10 Tribal peoples living in a remote forest area may have strong ties of kinship and mutual exchange (social capital), ample access to rich forest resources (natural capital) and an intimate knowledge of their local environment (human capital), but practically no financial or physical capital and limited access to formal education. The livelihood strategies they adopt will reflect this. They will use their knowledge to exploit a wide range of different natural resources in different ways, ensuring a supply of food, clothing, fuel and shelter through the year. Their ties of kinships and mutual exchange within their community will ensure that they are usually able to overcome episodes of vulnerability, such as sickness or the deaths in the family, without reliance on help from “outside”. But the physical capital available to them may be very specialized and appropriate to their local circumstances only. As a result they may have difficulty in adapting to any changes, such a those brought about by destruction of their forest environment or intrusion by outside influences. Similarly, their complete unfamiliarity with financial capital may leave them at a disadvantage if they find themselves involved in market transactions, even if they have products of potentially high market value. Poor people in rural areas may have only their labor capacity (human capital) and the financial capital they can generate through their labor, but very limited direct access to natural capital, low levels of education and knowledge, and a very low social status that weakens their social capital base. The poorest households may have extremely reduced “livelihood pentagons” with extremely limited livelihood assets of any kind at their disposal.
  • 11.
    S.Rengasamy – Collectionof Livelihood Frameworks Diagrams DFID, CARE, OXFAM, ISLP, IMM, LAL, IFAD 11
  • 12.
    S.Rengasamy – Collectionof Livelihood Frameworks Diagrams DFID, CARE, OXFAM, ISLP, IMM, LAL, IFAD 12 Nine Square RLS Mandala
  • 13.
    S.Rengasamy – Collectionof Livelihood Frameworks Diagrams DFID, CARE, OXFAM, ISLP, IMM, LAL, IFAD 13
  • 14.
    S.Rengasamy – Collectionof Livelihood Frameworks Diagrams DFID, CARE, OXFAM, ISLP, IMM, LAL, IFAD 14 0 1 2 3 4 5 Social Capital Natural CapitalFinancial Capital Physical Capital Human Capital Existing Situation Desirable Situation
  • 15.
    S.Rengasamy – Collectionof Livelihood Frameworks Diagrams DFID, CARE, OXFAM, ISLP, IMM, LAL, IFAD 15
  • 16.
    S.Rengasamy – Collectionof Livelihood Frameworks Diagrams DFID, CARE, OXFAM, ISLP, IMM, LAL, IFAD 16 LAL (Learning about Livelihoods) Framework
  • 17.
    S.Rengasamy – Collectionof Livelihood Frameworks Diagrams DFID, CARE, OXFAM, ISLP, IMM, LAL, IFAD 17 LAL (Learning about Livelihoods) Framework
  • 18.
    S.Rengasamy – Collectionof Livelihood Frameworks Diagrams DFID, CARE, OXFAM, ISLP, IMM, LAL, IFAD 18 Capital / Asset Pentagon N 100 P 100 100 S 100 H F 100 N 100 P 100 100 S 100 H F 100 N 100 P 100 100 S 100 H F 100 N 100 P 100 100 S 100 H F 100 N 100 P 100 100 S 100 H F 100 N 100 P 100 100 S 100 H F 100 N. Natural Asset P. Physical Asset S. Social Asset H. Human Asset F. Financial Asset