Chest trauma
PRESENTOR – DR. VENU GOYAL
MODERATOR – PROF. ASHWANI DALAL
INTRODUCTION
• Trauma represents a major burden in surgery
emergency and is a leading cause of morbidity and
mortality worldwide.
• Chest trauma is seen in about 50% of trauma victims
• Mortality : 25%
• Approximately 16,000 deaths per year in India are as
a result of chest trauma.
ANATOMY
• Thoracic cavity contains three major anatomical systems:
Airway
Lungs
Cardiovascular system.
• Accounts for app. 25% of mortality in trauma patients
Thoracic cavity
Boundaries Of Thoracic Wall
Anterior :
• Sternum
• Costal Cartilages
Superior
• Supra Pleural Membrane
Inferior
• Respiratory Diaphragm
Boundaries Of Thoracic Wall…
Posterior
• Vertebra
• Inter Vertebral Discs
Lateral:
• Ribs
• Inter Costal Spaces
SURFACE MARKING OF PLEURA
APEX
One inch above medial 1/3rd of clavicle
LEFT PLEURA
Sternoclavicular joint to 4th costal cartilage
Deviates 1 inch left at 6th costal cartilage to
form cardiac notch
RIGHT PLEURA
Sternoclavicular joint to 6th costal cartilage
INFERIOR MARGIN : Bilateral extending from 8th rib in Anterior
axillary line to 10th rib in mid axillary line to last thoracic spine
POSTERIOR MARGIN : Along vertebral column
MUSCLES OF THORACIC WALL
• Thoracic wall:
• External intercostal muscles,
• Internal intercostal muscles,
• Innermost intercostal muscles,
• Subcostalis, and
• Transversus thoracis
• Posterior Thorax:
• Levatores costarum
• Serratus posterior superior and inferior muscles
MUSCLES OF THORACIC WALL…
• Anterior/Superficial Thorax:
• Pectoralis major and minor muscles
• Subclavius
• Serratus anterior
• Floor:
• Diaphragm
• These muscles act to change the volume of the thoracic cavity during respiration.
MUSCLES FORMING TRIANGLE OF SAFETY
PHYSIOLOGY OF CHEST WALL
• Skin and soft tissue overlie the musculature of the bone: creating
the barrel-like structure of the chest wall.
• The thorax moves with chest wall to alter the intrathoracic
pressures with inspiration and expiration.
• "Bucket handle" movement: elevation of the ribs (mainly by the
external intercostals)
• "Pump handle" movement: elevation of the sternum (by the
sternomastoid muscle)
Pathophysiology of chest trauma
PATHOPHYSIOLOGY IN CHEST TRAUMA…
 Deformity of the chest wall may alter respiratory
mechanics leading to :
• Hypercarbia
• Respiratory Acidosis
• Respiratory Failure
• Increased shunt fraction via pulmonary contusion,
hemorrhage or edema causes hypoxemia.
SEQUENCE OF EVENTS IN CHEST
TRAUMA
Trauma to chest (injury to lung parenchyma, rib cage and musculature)
Extravasation of serum protein and plasma
Accumulation of fluid in interstitial space and intra alveolar spaces
Cellular response to injury causes fluid loss from capillaries
Cellular & blood debris enters lung and accumulates in bronchioles & alveoli
ALL EVENTS LEAD TO HYPOXIC INJURY
CAUSES OF CHEST TRAUMA
CLASSIFICATION OF CHEST
TRAUMA
ACCORDING TO TYPE OF INJURY
• BLUNT TRAUMA
Motor accidents
Crush fractures
Sport injuries
Explosions
• PENETRATING TRAUMA
Stab Wound
Bullet injuries
BLUNT TRAUMA TO THECHEST
MECHANISM OF INJURY:
1. Compression b/w spine and
sternum
2. Rapid deceleration
3. Abrupt change in intra thoracic
pressure
PENETRATING CHEST TRAUMA
MECHANISM OF INJURY:
Direct injury from penetrating object.
Damage to adjacent structures.
STRUCTURES INVOLVED DEPENDS ON
1. Site of penetration.
2. Velocity
3. Path of object.
4. Depth of wound
CLASSIFICATION OF CHEST INJURIES
ACCORDING TO ORGANS INVOLVED
Abbreviated injury scale
CHEST INJURIES REQUIRING IMMEDIATE
INTERVENTION
IMMEDIATELY LIFE THREATENING INJURIES
• Tension Pneumothorax
• Pericardial Tamponade
• Airway obstruction
• Massive hemothorax
• Open Pneumothorax
• Tracheo-bronchial injury
Potential life threatening injuries
• Simple pneumothorax
• Pulmonary contusion
• Hemothorax
• Flail chest
• Blunt cardiac injury
• Traumatic aortic disruption
• Blunt esophageal rupture
• Traumatic diaphragmatic injury
CHEST INJURIES
ACCORDING TO ORGANS
INVOLVED
INJURIES OF CHEST
• RIB FRACTURE
• FLAILCHEST
• PULMONARY CONTUSION
• PNEUMOTHORAX
• HEMOTHORAX
• TRACHEOBRONCHAL INJURIES
Rib Fracture
 M/C involved from direct trauma>65 %
• More common in adults.
• M/c 5th - 9th ribs are affected.
• Rib fractures of 1st and 2nd rib are associated with high
velocity injuries which can :
• injureaorta or bronchi
• lead to tracheobronchial injuries
• injure subclavian artery/vein
Rib Fracture
Rib fractures of 10 to 12th ribs can cause
damage to underlying abdominal solid organs:-
1. Liver
2. Spleen
3. Kidneys
SIGNSAND SYMPTOMS
1. Bony crepitus
2. Ecchymosis
3. Muscle spasm
4. Localised pain, tenderness at fracture site
DIAGNOSIS: CXR
RIB FRACTURES
Pain prevents the injured area from moving which
consequently leads to hypoventilation.
• Decreased chest-wall movement can cause
atelectasis
Management Of Rib Fractures
• PAIN CONTROL
Analgesia ( 1-2 weeks).
Narcotics
Regional analgesia should be considered.
Thoracic epidurals are the gold standard.
• CHEST PHYSIOTHERAPY
To prevent the associated complications.
• SURGICAL MANAGEMENT
Operative fixation plays a role in patients with a flail chest
and respiratory compromise
COMPLICATIONS OF RIB FRACTURES
• PNEUMOTHORAX
• HEMOTHORAX
• POST TRAUMATIC PNEUMONIA
• PULMONARY CONTUSION
• ASSOCIATED SOLID ORGAN INJURY (LIVER, SPLEEN)
Flail Chest
The presence of two ormore
rib fracture in 2 or more
points causing paradoxical
chest wall movement .
• Mediastinal
flutter
• Pendular
movement of
air
MECHANISM OF FLAIL CHEST
• Flail injury is usually associated with injury to the
underlying lung.
• Pain leading :
• Hypoxemia,
• Hypercarbia,
• Decreased Lung Compliance.
• Patients with flail chest injury and pulmonary contusions
are at risk for complications :
• Atelectasis,
• Respiratory Failure,
• Pneumonia.
DIAGNOSIS OF FLAIL CHEST
• Inspection:
• Asymmetrical chest wall movements
• Pain
• Crepitus at the site of flail segment
• May be missed on CXR.
• IOC: CT scan.
• ABG
TREATMENT PROTOCOL
• Oxygenation and analgesia.
• Non-invasive positive pressure ventilation (NIPPV)
• Immediate mechanical ventilation
• Close monitoring :
Chest pain
Difficulty in breathing
Bruising/bleeding at fracture site
PNEUMOTHORAX
Simple/Closed
Pneumothorax
Due to Blunt Trauma Chest, injury occurs to
parietal pleura leading to paradoxical lung
movement.
No mediastinal /diaphragmatic shift
S/S of Simple/Closed Pneumothorax
Chest Pain
Subcutaneous emphysema
Dyspnea
Tachypnea
Decreased breath sounds on affected side
Treatment guidelines according to size
• <15percent involvement
• Observation
• Serial CXR repeated after
6 hours for blunt trauma
4 hours for penetrating trauma.
• >15 percent/or symptomatic
• Tube Thoracotomy.
• Apical Pneumothorax:
• Stable patients with <15 percent involvement can be
followed conservatively.
TREATMENT ACCORDING TO SIZE
OPEN PNEUMOTHORAX
• Sucking chest wall wound from penetrating injury.
• Caused by a defect in the chest wall greater than 2/3
diameter of the trachea.
• Air moves preferentially through chest-wall defect
resulting in ineffective ventilation & hypoxia.
• SIGNS AND SYMPTOMS
• Sudden onset dyspnea
• Chest pain.
 Physical exam :
• Sucking air from the wound
• Shallow respirations
• Decreased lung sounds on affected side along
with subcutaneous emphysema
• Red bubbles exhalation seen from open chest
wound
TREATMENT
• Tube thoracostomy placed on same side of the wound but
at a different location.
• Three-sided occlusive dressing:
• The sterile occlusive dressing should be large enough
to overlap the wounds edges and then taped securely
on 3 sides to provide a flutter type valve effect.
• As the patient breathes in the dressing prevents air
from entering but in expiration allows air to escape
Open Pneumothorax
• Petroleum Gauze can also be used to
seal a sucking chest wound.
Asherman Chest Seal
TENSION
PNEUMOTHORAX
Tension Pneumothorax
• Injury to pleural parenchyma creates a one-way valve
defect
• This rise in intra-thoracic pressure:
 impedes ventilation.
 impairs gas exchange due to collapse lung
 impedes venous return
 obstructive shock soon develops.
MECHANISM OF INJURY
Sucking chest wound
leading to one way valve
TENSION PNEUMOTHORAX
• Air keeps on entering
the pleural cavity
without an escape.
• It leads to lung collapse,
and contralateral
compression of lung and
cardiovascular system.
The trachea is
pushed to
contralateral
side.
Compression
of great
vessels and
vena caval
structures
TENSION PNEUMOTHORX
SIGNS AND SYMPTOMS
• JVD(Jugularvenousdistention)
• Narrowing Pulse Pressure
• Tracheal deviation
• Hyper resonant chest
• Use of accessory muscles
• Subcutaneous emphysema
DIAGNOSIS
• TENSION PNEUMOTHORAX IS A CLINICAL
DIAGNOSIS
• With reduced air entry on affected side
•CXR erect.
Treatment
• Chest decompression:
• Needle decompression.
• This will relieve the intra-thoracic pressure to
allow time for formal decompression.
• Followed by tube thoracostomy
• Indication for Surgery:
• If lung remains unexpanded or there is a persistent
air leak 72 hours
Thoracoscopy or thoracotomy is considered
• An initial parenteral dose of first generation
cephalosporin is recommended.
HEMOTHORAX
HEMOTHORAX
• Accumulation of blood in the pleural space prevents
adequate ventilation and compresses the lung.
• caused by penetrating trauma>blunt trauma
• Bleeding can be due to injury from the lungs or vessels
{lung parenchyma>vessels}
• Large accumulations of blood:
• Lead to respiratory failure
• Hypotension
• Shock.
SIGNS AND SYMPTOMS
• Difficulty in breathing and chest pain.
• Decreased breath sounds
• Tachycardia
• Tachypnea
Hemothorax
• IOC : CXR upright film: (200-
300ml blood)
• CT chest
MANAGEMENT OF HEMOTHORAX
• Restoration of blood volume by transfusion
• Control of airway
Followed by
 Appropriate drainage of hemothorax
placement of a 28-34 French chest tube
If the hemothorax retained despite the chest tube
insertion, video assisted thoracoscopic surgery
recommended.
INDICATIONS OF THORACOTOMY
• Greater than 1500 ml of blood output at initial chest tube
placement (20ml per kg)
• Output of greater than 200-300 ml/hour of blood for 2-4
hours. (7ml/kg/hr)
• Tracheo bronchial injuries
• Massive air leak from chest tube with inadequate ventilation
• Increasing hemothorax in chest films
• Persistent need of blood transfusions
• Pericardial tamponade
TRACHEOBRONCHIAL INJURIES
MECHANISM OF INJURY
 After high impact in Motor vehicle accident
Hyperextension of neck
Steering wheel injury
crushing injury of neck
 Fall from height causing rapid deceleration
Air leak from tracheal injury causes hypoventilation
and ultimately respiratory insufficiency.
S/S TRACHEOBRONCHIAL INJURIES
• SYMPTOMS
• Respiratory distress
• Hoarseness of voice
• SIGNS
• Subcutaneous emphysema
• Pneumothorax
• Mediastinal crunch/ Hamman’s sign
• Intercostal retractions
• Stridor
• Chest drain shows air leak
DIAGNOSIS
• CXR:
• Bilateral Pneumothorax
• Bilateral
Pneumomediastinum
CECT
 Disruption of tracheal
wall
 Massive
pneumomediatinum
 Fallen lung sign
• Fallen lung sign
• fall of the collapsed lung away from
the mediastinum occurring when the
normal central bronchial anchoring
attachment of the lung is disrupted
• in a dependent position, lung is
hanging on the hilum only by its
vascular attachments.
MANAGEMENT
• Stabilise Airway
• Intubation of unaffected bronchus
• Operative Repair
• The treatment of choice is primary suture closure.
Thoracic Trauma
PREPARED BY : DR. KUNAL SINGLA
MODERATOR : PROF. ASHWANI DALAL
INJURIES TO HEART
INJURIES TO HEART
• Pericardial Tamponade
• Traumatic Aorta rupture
• Cardiac Contusion
• Bronchopulmonary injuries
Pericardial Tamponade
• Caused by a penetrating injury to the heart
• The diagnosis is clinical
• FAST
• Chest x-ray can show an enlarged cardiac silhouette.
Mechanism of injury
• Blood and fluids penetrate the pericardial sac.
• The pericardial sac loses its ability to expand
further.
• It pushes pressure on heart and major vessels
thus compromising their ability to function
S/S Pericardial Tamponade
• On examination
Beck’s triad
• Hypotension
• Jugular venous distention causing distended neck veins
• Muffled heart sounds
• Pulsus paradoxus (greater than 10 mm Hg decrease in
systolic pressure with inspiration)
MANAGEMENT
 Stable patients:
Pericardiocentesis for immediate hemodynamic
improvement
Unstable patients:
Emergency left antero lateral thoracotomy
Traumatic Aortic Rupture
• Seen in sudden
deceleration type injuries.
• Mostly involve the
proximal aorta.
Classification of aortic rupture
• Grade I Intimal tear
• Grade II Partial thickness transection
Pseudoaneurysm of aorta
• Grade III Hemodynamically unstable
Full thickness transection
Active hemorrhage from aorta
• Grade IV Complete aortic transection of aorta
SIGNS AND SYMPTOMS
• In stable patients :
Nonspecific symptoms such as back/chest pain
• In unstable patients:
Altered sensorium
• Difference in blood pressure in bilateral upper limbs
Radiological signs of ruptured aorta
• Widened mediastinum (6cm wide in erect PA, 8cm in AP supine)
• Blurring of aortic knuckle
• Extra pleural cap
• Right tracheal deviation
• Depression of left main strem bronchus
• Nasogastric tube shifted towards right side.
• Associated fracture of sternum or scapula
Diagnosis
• CXR: Widening of mediastinum
• CECT Abdomen (spiral CT) is diagnostic
• CT Angiography
• Transesophageal Echocardiography (TEE)
Treatment
• Unstable patients
Emergency surgery to cross-clamp the aorta
• For stable patients
Aggressive BP control to a SBP< 110 mmHg
 Eventual surgical correction .
Definitive treatment
• Repair with or without graft
• Stent placement
ESOPHAGEAL INJURIES
PATHOPHYSIOLOGY
• Severe Compression injury to chest causes tear in
gastro oesophageal junction leading to
• Air leak from esophageal tear
• Leak of saliva and gastric acid in mediastinum
SIGNS AND SYMPTOMS
Odynophagia
Mediastinitis abscess
Subcutaneous emphysema
Pneumonia and pleural effusion
DIAGNOSIS AND TREATMENT
DIAGNOSIS:
• CT Scan
• Esophagogram
• Esophagoscopy
Total esophageal avulsion at
gastro esophageal junction
TREATMENT
TOC is Operative Repair in recent localised tear
 Mid esophageal injury:
Right Thoracotomy
 Distal esophageal injury:
Left Thoracotomy
 Extensive tear:
• Esophagectomy with cervical esophagostomy, closure of
esophago-gastric junction and feeding jejunostomy with
delayed esophageal enteric bypass.
INJURIES CAUSING TRAUMATIC ASPHYXIA
• A severe crush injury causing sudden compression of
the thorax
• Thoracoabdominal compression after deep inspiration
against a closed glottis results in venous hypertension
in the valve less venous system causing venous back
flow from right side of heart into the veins of neck and
face.
S/S of Traumatic Asphyxia
• 30 percent have loss of consciousness
• The typical pathological features of traumatic asphyxia
Craniofacial purple congestion
 Petechial hemorrhages of the face, neck, upper chest,
and conjunctivae
 Other neurologic manifestations of the syndrome are
loss of consciousness, prolonged disorientation but
self-limiting .
 This dysfunction resolves within the following 24 to 48
hours.
Traumatic Asphyxia
TREATMENT
• Optimal management of traumatic asphyxia focuses on
its early recognition
 Resuscitation efforts include
• Rapid administration of oxygen
• Effective ventilation
• Fluid resuscitation
 It reverses hypoxia & prevents further tissue damage
INJURIES TO DIAPHRAGM
INJURIES TO DIAPHRAGM
• Most commonly caused by penetrating trauma.
• Diaphragmatic injuries cause herniation of associated
organs.
• (stomach>colon> small intestine)
• The left diaphragm is more commonly involved
S/S of Diaphragmatic Rupture
• Mostly silent
• Respiratory distress is a
predominant symptom
 When herniation of abdominal contents occurs,
bowel sounds may be auscultated in the chest.
DIAGNOSIS
CXR:
• opacity with air–fluid levels
• mediastinal shift
• CECT
• VATS (Video assisted Thoracoscopy)
and laproscopy: Gold standard
Treatment of Diaphragmatic Rupture
• Placement of an oral or nasogastric tube may be help
in making diagnosis
• if the tube remains in the chest
• decompressing the stomach contents
• preventing further herniation
• Diaphragmatic injuries don’t heal spontaneously
• Operative repair required in almost all patients.
Treatment of Diaphragmatic Rupture
• Surgical management is often via a transabdominal
approach
• Herniated contents are reduced
• The rupture diaphragm closed with interrupted non-
absorbable sutures
• A chest tube should be left in the chest for a few days.
PROCEDURES
IN
CHEST TRAUMA
Tube Thoracotomy
Chest Drainage Tube Indications
 Traumatic haemothorax
 Traumatic pneumothorax
 Traumatic Pneumohemothorax
 Flail Chest
 Following thoracotomy
Landmarks for chest tube insertion
• TRIANGLE OF SAFETY
• Anterior:
Lateral border of Pectoralis.major
• Lateral:
Lateral border of latissmus dorsi
• Inferior:
Line of 5th intercostal space
• Superior:
Base of axilla
CHEST TUBE PLACEMENT GUIDELINES
• Insertion site is
• The fifth inter costal space in anterior axillary
line.
• It is directed posterior and apical.
• Tube size is 28-32Fr
• To facilitate rapid drainage
• Prevent air leaks and
• To allow large blood clots to be removed.
• Placement should be confirmed with CXR.
CHEST TUBE
CHEST TUBE PLACED APICAL-POSTERIORLY IN ANTERIOR AXILLARY LINE IN
5th INTERCOSTAL
• ICD acts as a one way valve for evacuation of pleural
contents
• Patency of chest tube is assesed by observation of
oscillations of water column
• Position of chest tube is checked by CXR
• If Column movement stops, indicated that the tube is
blocked/ displaced or the lungs have fully expanded.
CHEST TUBE
REMOVAL OF CHEST TUBE IS INDICATED
WHEN:
• Lung expansion occurs
• Drain output <200ml in 24 hours
• Air column movement
<1cm for 24 hours
COMPLICATIONS
• BRONCHOPLEURAL FISTULA
• EMPYEMA
• PLEURAL LEAK
• INTERCOSTAL NERVE/VEIN INJURY
• PNEUMONITIS
Pericardiocentesis
The insertion of a needle into the pericardium to remove
blood / fluid to allow adequate ventricular filling
• Under ultrasound guidance
• A long 18-22g needle attached to a syringe
• Inserted into the sub xiphoid space directed towards the left
shoulder at a 40 degree angle
• Continuous aspiration as the needle approaches the right
ventricle.
Video-assisted thoracic surgery (VATS)
It is proposed to be used also in selected patients with
stable hemodynamic conditions for
• Persistent moderate haemothorax,
• Persistent air leak
• Diaphragmatic injuries
• Thoracic duct injuries
• Advantages over Thoracotomy
• Decreased postoperative chest pain
• Decreased post operative atelectasis
THORACOTOMY
INDICATIONS OF THORACOTOMY
• Greater than 1500 ml of blood output at initial chest tube
placement (20ml per kg)
• Output of greater than 200-300 ml/hour of blood for 2-4
hours. (7ml/kg/hr)
• Tracheo bronchial injuries
• Massive air leak from chest tube with inadequate ventilation
• Increasing hemothorax in chest films
• Persistent need of blood transfusions
• Pericardial tamponade
APPROACH TO THORACOTOMY
• Anterolateral Thoracotomy
• In unstable patients
• In 4-6th intercostal space
• Exposes heart, lung hilum , great vessels
• Permits great vessel clamping
• Posterolateral Thoractomy
• Most preferred in stable patients
• Exposes posterior mediastinum
• Exposes Esophagus and trachea
• Clamshell Thoracotomy
• 4-6th intercostal space
• Extension of anterolateral thoracotomy
• Exposes lung hilum, heart and vessel
 Median Sternotomy
• Most common thoracic incision
• Exposes superior mediastinum
• Provides proximal vessel bleed control
INVESTIGATIONS IN CHEST TRAUMA
ULTRASOUND
• The extended focused assessment with sonography
for trauma is IOC
• It can detect hemothorax, cardiac tamponade,
mediastinal injury.
CXR
• Chest radiographs is the first-line diagnostic study
CECT CHEST:
• In hemodynamically stable patients, chest
CT remains the gold standard.
• TRANSESOPHAGEAL ECHOCARDIOGRAPHY (TEE)
• can be used for unstable patients of Aortic rupture
• VATS (VIDEO ASSISTED THORACOSCOPY)
• ANGIOGRAPHY
NEXUS CHEST IMAGING
NEXUS CHEST CRITERIA
PRESENCE OF ANY ONE OF THESE CRITERIAS INDICATE NEED OF
IMAGING (CXR) IN CHEST TRAUMA PATIENTS
NEXUS CHEST CT CRITERIA
Presence of any one of the following criteria is an
indication for CT imaging in chest trauma patients:
• Abnormal CXR
• Distracting injury
• Chest wall tenderness
• Sternal Tenderness
• Thoracic Spine tenderness
• Scapular tenderness
Management Of Chest
Trauma In Emergency
PRIMARY SURVEY
Life-threatening injuries associated with
thoracic injuries are often identified in the
primary survey by carefully assessing the
patient’s ABCDEs.
All trauma patients must be managed in
accordance with ATLS algorithms
• A (Airway with C-spine protection):
• Assessment of airway patency
• In case of airway obstruction
• Either a chin lift or jaw thrust
• Cervical spine immobilisation
• B (Breathing and Ventilation):
Inspection
For tracheal deviation
Open pneumothorax
Flail chest
Auscultation
Identify decreased or asymmetric lung sounds.
C (Circulation with hemorrhage control):
• Evaluated by assessing
• Obvious hemorrhage
• Skin color
• Pulse (presence, quality, and rate)
• Correction of hypovolemia
• 1 L to 2 L isotonic solution
• Normal saline or ringer lactate
• Followed by blood products.
• D (Disability)
This is assessed by
• Glasgow coma scale (GCS)
• Pupil size
• If the GCS is diminished below 8
• may require definative airway.
• E (Exposure/Environmental Control)
The patient should be completely exposed, to ensure
that no injuries are missed.
PRIMARY MANAGEMENT
•Obtain IV access
• Fluid replacement
administration of blood products
isotonic crystalloid solution e.g. 0.9%
Saline 20ml/kg.
•Continuous cardiac monitoring
• Control bleeding
• FAST
In the hypotensive patient, FAST should be
performed as part of the primary survey.
• Analgesia
Titrated IV narcotic analgesic
PRIMARY SURVEY
• The injuries identified and treated during the
primary survey are:
• Airway obstruction
• Tension pneumothorax
• Open pneumothorax
• Tracheo bronchial injury
• Massive hemothorax
• Cardiac tamponade
PRIMARY SURVEY
• These injuries usually require immediate interventions
• Intubation
• Needle decompression
• Tube thoracostomy
• Pericardiocentesis
Secondary Survey:
Done after primary survey and any intervention, for
potentially life-threatening chest injuries
• Simple pneumothorax
• Pulmonary contusion
• Hemothorax
• Blunt cardiac injury
• Traumatic aortic disruption
• Blunt esophageal rupture
• Traumatic diaphragmatic injury
• Flail chest
THORAX TRAUMA SEVERITY SCORE
• The TTSS is a specific scale for thoracic trauma
• Combines patient-related parameters with the
anatomical and physiological parameters
• TTSS has a high correlation with occurrence of
complications or mortality.
Thoracic Trauma Severity Score
PaO2/
FiO2
Rib
fracture
Lung contusions Pleura Age Points
>400 0 NO NO <30 0
300-400 <3 Unilobular
/unilateral
pneumoth
orax
31-40 1
200-300 >3
unilateral
Unilobular
bilateral/bilobula
r unilateral
Hemopneu
mothorax,
unilateral
42-54 2
150-200 >3
bilateral
Bilateral/ <2
lobules
Hemopneu
mothorax,
bilateral
55-70 3
<150 Flail chest Bilateral/>2
lobules
Tension
pneumoth
orax
>70 5
Thorax Trauma Severity Score (TTSS)
The grading for thoracic
trauma is done by simple
addition of factors:
• Grade >II: need hospitalisation
care
• Grade IV: lethal/may require
mechanical ventilation
GRADE TTSS
I 0-5
II 6-10
III 11-20
IV >21
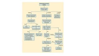
ALGORITHMS FOR ASSESMENT OF
CHEST TRAUMA
THANK YOU

Chest trauma

  • 1.
    Chest trauma PRESENTOR –DR. VENU GOYAL MODERATOR – PROF. ASHWANI DALAL
  • 2.
    INTRODUCTION • Trauma representsa major burden in surgery emergency and is a leading cause of morbidity and mortality worldwide. • Chest trauma is seen in about 50% of trauma victims • Mortality : 25% • Approximately 16,000 deaths per year in India are as a result of chest trauma.
  • 3.
  • 4.
    • Thoracic cavitycontains three major anatomical systems: Airway Lungs Cardiovascular system. • Accounts for app. 25% of mortality in trauma patients
  • 5.
  • 6.
    Boundaries Of ThoracicWall Anterior : • Sternum • Costal Cartilages Superior • Supra Pleural Membrane Inferior • Respiratory Diaphragm
  • 7.
    Boundaries Of ThoracicWall… Posterior • Vertebra • Inter Vertebral Discs Lateral: • Ribs • Inter Costal Spaces
  • 8.
    SURFACE MARKING OFPLEURA APEX One inch above medial 1/3rd of clavicle LEFT PLEURA Sternoclavicular joint to 4th costal cartilage Deviates 1 inch left at 6th costal cartilage to form cardiac notch RIGHT PLEURA Sternoclavicular joint to 6th costal cartilage INFERIOR MARGIN : Bilateral extending from 8th rib in Anterior axillary line to 10th rib in mid axillary line to last thoracic spine POSTERIOR MARGIN : Along vertebral column
  • 9.
    MUSCLES OF THORACICWALL • Thoracic wall: • External intercostal muscles, • Internal intercostal muscles, • Innermost intercostal muscles, • Subcostalis, and • Transversus thoracis • Posterior Thorax: • Levatores costarum • Serratus posterior superior and inferior muscles
  • 10.
    MUSCLES OF THORACICWALL… • Anterior/Superficial Thorax: • Pectoralis major and minor muscles • Subclavius • Serratus anterior • Floor: • Diaphragm • These muscles act to change the volume of the thoracic cavity during respiration.
  • 12.
  • 13.
    PHYSIOLOGY OF CHESTWALL • Skin and soft tissue overlie the musculature of the bone: creating the barrel-like structure of the chest wall. • The thorax moves with chest wall to alter the intrathoracic pressures with inspiration and expiration. • "Bucket handle" movement: elevation of the ribs (mainly by the external intercostals) • "Pump handle" movement: elevation of the sternum (by the sternomastoid muscle)
  • 14.
  • 15.
    PATHOPHYSIOLOGY IN CHESTTRAUMA…  Deformity of the chest wall may alter respiratory mechanics leading to : • Hypercarbia • Respiratory Acidosis • Respiratory Failure • Increased shunt fraction via pulmonary contusion, hemorrhage or edema causes hypoxemia.
  • 16.
    SEQUENCE OF EVENTSIN CHEST TRAUMA Trauma to chest (injury to lung parenchyma, rib cage and musculature) Extravasation of serum protein and plasma Accumulation of fluid in interstitial space and intra alveolar spaces Cellular response to injury causes fluid loss from capillaries Cellular & blood debris enters lung and accumulates in bronchioles & alveoli ALL EVENTS LEAD TO HYPOXIC INJURY
  • 17.
  • 18.
  • 19.
    ACCORDING TO TYPEOF INJURY • BLUNT TRAUMA Motor accidents Crush fractures Sport injuries Explosions • PENETRATING TRAUMA Stab Wound Bullet injuries
  • 20.
    BLUNT TRAUMA TOTHECHEST MECHANISM OF INJURY: 1. Compression b/w spine and sternum 2. Rapid deceleration 3. Abrupt change in intra thoracic pressure
  • 21.
    PENETRATING CHEST TRAUMA MECHANISMOF INJURY: Direct injury from penetrating object. Damage to adjacent structures. STRUCTURES INVOLVED DEPENDS ON 1. Site of penetration. 2. Velocity 3. Path of object. 4. Depth of wound
  • 22.
    CLASSIFICATION OF CHESTINJURIES ACCORDING TO ORGANS INVOLVED
  • 23.
  • 24.
    CHEST INJURIES REQUIRINGIMMEDIATE INTERVENTION IMMEDIATELY LIFE THREATENING INJURIES • Tension Pneumothorax • Pericardial Tamponade • Airway obstruction • Massive hemothorax • Open Pneumothorax • Tracheo-bronchial injury
  • 25.
    Potential life threateninginjuries • Simple pneumothorax • Pulmonary contusion • Hemothorax • Flail chest • Blunt cardiac injury • Traumatic aortic disruption • Blunt esophageal rupture • Traumatic diaphragmatic injury
  • 26.
  • 27.
    INJURIES OF CHEST •RIB FRACTURE • FLAILCHEST • PULMONARY CONTUSION • PNEUMOTHORAX • HEMOTHORAX • TRACHEOBRONCHAL INJURIES
  • 28.
    Rib Fracture  M/Cinvolved from direct trauma>65 % • More common in adults. • M/c 5th - 9th ribs are affected. • Rib fractures of 1st and 2nd rib are associated with high velocity injuries which can : • injureaorta or bronchi • lead to tracheobronchial injuries • injure subclavian artery/vein
  • 29.
    Rib Fracture Rib fracturesof 10 to 12th ribs can cause damage to underlying abdominal solid organs:- 1. Liver 2. Spleen 3. Kidneys
  • 30.
    SIGNSAND SYMPTOMS 1. Bonycrepitus 2. Ecchymosis 3. Muscle spasm 4. Localised pain, tenderness at fracture site DIAGNOSIS: CXR
  • 31.
    RIB FRACTURES Pain preventsthe injured area from moving which consequently leads to hypoventilation. • Decreased chest-wall movement can cause atelectasis
  • 32.
    Management Of RibFractures • PAIN CONTROL Analgesia ( 1-2 weeks). Narcotics Regional analgesia should be considered. Thoracic epidurals are the gold standard. • CHEST PHYSIOTHERAPY To prevent the associated complications. • SURGICAL MANAGEMENT Operative fixation plays a role in patients with a flail chest and respiratory compromise
  • 33.
    COMPLICATIONS OF RIBFRACTURES • PNEUMOTHORAX • HEMOTHORAX • POST TRAUMATIC PNEUMONIA • PULMONARY CONTUSION • ASSOCIATED SOLID ORGAN INJURY (LIVER, SPLEEN)
  • 34.
    Flail Chest The presenceof two ormore rib fracture in 2 or more points causing paradoxical chest wall movement . • Mediastinal flutter • Pendular movement of air
  • 35.
    MECHANISM OF FLAILCHEST • Flail injury is usually associated with injury to the underlying lung. • Pain leading : • Hypoxemia, • Hypercarbia, • Decreased Lung Compliance. • Patients with flail chest injury and pulmonary contusions are at risk for complications : • Atelectasis, • Respiratory Failure, • Pneumonia.
  • 36.
    DIAGNOSIS OF FLAILCHEST • Inspection: • Asymmetrical chest wall movements • Pain • Crepitus at the site of flail segment • May be missed on CXR. • IOC: CT scan. • ABG
  • 37.
    TREATMENT PROTOCOL • Oxygenationand analgesia. • Non-invasive positive pressure ventilation (NIPPV) • Immediate mechanical ventilation • Close monitoring : Chest pain Difficulty in breathing Bruising/bleeding at fracture site
  • 38.
  • 40.
    Simple/Closed Pneumothorax Due to BluntTrauma Chest, injury occurs to parietal pleura leading to paradoxical lung movement. No mediastinal /diaphragmatic shift
  • 41.
    S/S of Simple/ClosedPneumothorax Chest Pain Subcutaneous emphysema Dyspnea Tachypnea Decreased breath sounds on affected side
  • 42.
    Treatment guidelines accordingto size • <15percent involvement • Observation • Serial CXR repeated after 6 hours for blunt trauma 4 hours for penetrating trauma.
  • 43.
    • >15 percent/orsymptomatic • Tube Thoracotomy. • Apical Pneumothorax: • Stable patients with <15 percent involvement can be followed conservatively. TREATMENT ACCORDING TO SIZE
  • 44.
    OPEN PNEUMOTHORAX • Suckingchest wall wound from penetrating injury. • Caused by a defect in the chest wall greater than 2/3 diameter of the trachea. • Air moves preferentially through chest-wall defect resulting in ineffective ventilation & hypoxia.
  • 45.
    • SIGNS ANDSYMPTOMS • Sudden onset dyspnea • Chest pain.  Physical exam : • Sucking air from the wound • Shallow respirations • Decreased lung sounds on affected side along with subcutaneous emphysema • Red bubbles exhalation seen from open chest wound
  • 46.
    TREATMENT • Tube thoracostomyplaced on same side of the wound but at a different location. • Three-sided occlusive dressing: • The sterile occlusive dressing should be large enough to overlap the wounds edges and then taped securely on 3 sides to provide a flutter type valve effect. • As the patient breathes in the dressing prevents air from entering but in expiration allows air to escape
  • 47.
    Open Pneumothorax • PetroleumGauze can also be used to seal a sucking chest wound.
  • 48.
  • 49.
  • 50.
    Tension Pneumothorax • Injuryto pleural parenchyma creates a one-way valve defect • This rise in intra-thoracic pressure:  impedes ventilation.  impairs gas exchange due to collapse lung  impedes venous return  obstructive shock soon develops.
  • 51.
    MECHANISM OF INJURY Suckingchest wound leading to one way valve
  • 52.
    TENSION PNEUMOTHORAX • Airkeeps on entering the pleural cavity without an escape. • It leads to lung collapse, and contralateral compression of lung and cardiovascular system.
  • 53.
    The trachea is pushedto contralateral side. Compression of great vessels and vena caval structures TENSION PNEUMOTHORX
  • 54.
    SIGNS AND SYMPTOMS •JVD(Jugularvenousdistention) • Narrowing Pulse Pressure • Tracheal deviation • Hyper resonant chest • Use of accessory muscles • Subcutaneous emphysema
  • 55.
    DIAGNOSIS • TENSION PNEUMOTHORAXIS A CLINICAL DIAGNOSIS • With reduced air entry on affected side •CXR erect.
  • 56.
    Treatment • Chest decompression: •Needle decompression. • This will relieve the intra-thoracic pressure to allow time for formal decompression. • Followed by tube thoracostomy
  • 57.
    • Indication forSurgery: • If lung remains unexpanded or there is a persistent air leak 72 hours Thoracoscopy or thoracotomy is considered • An initial parenteral dose of first generation cephalosporin is recommended.
  • 58.
  • 59.
    HEMOTHORAX • Accumulation ofblood in the pleural space prevents adequate ventilation and compresses the lung. • caused by penetrating trauma>blunt trauma • Bleeding can be due to injury from the lungs or vessels {lung parenchyma>vessels} • Large accumulations of blood: • Lead to respiratory failure • Hypotension • Shock.
  • 60.
    SIGNS AND SYMPTOMS •Difficulty in breathing and chest pain. • Decreased breath sounds • Tachycardia • Tachypnea
  • 61.
    Hemothorax • IOC :CXR upright film: (200- 300ml blood) • CT chest
  • 62.
    MANAGEMENT OF HEMOTHORAX •Restoration of blood volume by transfusion • Control of airway Followed by  Appropriate drainage of hemothorax placement of a 28-34 French chest tube If the hemothorax retained despite the chest tube insertion, video assisted thoracoscopic surgery recommended.
  • 63.
    INDICATIONS OF THORACOTOMY •Greater than 1500 ml of blood output at initial chest tube placement (20ml per kg) • Output of greater than 200-300 ml/hour of blood for 2-4 hours. (7ml/kg/hr) • Tracheo bronchial injuries • Massive air leak from chest tube with inadequate ventilation • Increasing hemothorax in chest films • Persistent need of blood transfusions • Pericardial tamponade
  • 64.
  • 65.
    MECHANISM OF INJURY After high impact in Motor vehicle accident Hyperextension of neck Steering wheel injury crushing injury of neck  Fall from height causing rapid deceleration Air leak from tracheal injury causes hypoventilation and ultimately respiratory insufficiency.
  • 66.
    S/S TRACHEOBRONCHIAL INJURIES •SYMPTOMS • Respiratory distress • Hoarseness of voice • SIGNS • Subcutaneous emphysema • Pneumothorax • Mediastinal crunch/ Hamman’s sign • Intercostal retractions • Stridor • Chest drain shows air leak
  • 67.
    DIAGNOSIS • CXR: • BilateralPneumothorax • Bilateral Pneumomediastinum CECT  Disruption of tracheal wall  Massive pneumomediatinum  Fallen lung sign
  • 68.
    • Fallen lungsign • fall of the collapsed lung away from the mediastinum occurring when the normal central bronchial anchoring attachment of the lung is disrupted • in a dependent position, lung is hanging on the hilum only by its vascular attachments.
  • 69.
    MANAGEMENT • Stabilise Airway •Intubation of unaffected bronchus • Operative Repair • The treatment of choice is primary suture closure.
  • 70.
    Thoracic Trauma PREPARED BY: DR. KUNAL SINGLA MODERATOR : PROF. ASHWANI DALAL
  • 71.
  • 72.
    INJURIES TO HEART •Pericardial Tamponade • Traumatic Aorta rupture • Cardiac Contusion • Bronchopulmonary injuries
  • 73.
    Pericardial Tamponade • Causedby a penetrating injury to the heart • The diagnosis is clinical • FAST • Chest x-ray can show an enlarged cardiac silhouette.
  • 74.
    Mechanism of injury •Blood and fluids penetrate the pericardial sac. • The pericardial sac loses its ability to expand further. • It pushes pressure on heart and major vessels thus compromising their ability to function
  • 75.
    S/S Pericardial Tamponade •On examination Beck’s triad • Hypotension • Jugular venous distention causing distended neck veins • Muffled heart sounds • Pulsus paradoxus (greater than 10 mm Hg decrease in systolic pressure with inspiration)
  • 76.
    MANAGEMENT  Stable patients: Pericardiocentesisfor immediate hemodynamic improvement Unstable patients: Emergency left antero lateral thoracotomy
  • 77.
    Traumatic Aortic Rupture •Seen in sudden deceleration type injuries. • Mostly involve the proximal aorta.
  • 78.
    Classification of aorticrupture • Grade I Intimal tear • Grade II Partial thickness transection Pseudoaneurysm of aorta • Grade III Hemodynamically unstable Full thickness transection Active hemorrhage from aorta • Grade IV Complete aortic transection of aorta
  • 80.
    SIGNS AND SYMPTOMS •In stable patients : Nonspecific symptoms such as back/chest pain • In unstable patients: Altered sensorium • Difference in blood pressure in bilateral upper limbs
  • 81.
    Radiological signs ofruptured aorta • Widened mediastinum (6cm wide in erect PA, 8cm in AP supine) • Blurring of aortic knuckle • Extra pleural cap • Right tracheal deviation • Depression of left main strem bronchus • Nasogastric tube shifted towards right side. • Associated fracture of sternum or scapula
  • 82.
    Diagnosis • CXR: Wideningof mediastinum • CECT Abdomen (spiral CT) is diagnostic • CT Angiography • Transesophageal Echocardiography (TEE)
  • 83.
    Treatment • Unstable patients Emergencysurgery to cross-clamp the aorta • For stable patients Aggressive BP control to a SBP< 110 mmHg  Eventual surgical correction .
  • 84.
    Definitive treatment • Repairwith or without graft • Stent placement
  • 85.
  • 86.
    PATHOPHYSIOLOGY • Severe Compressioninjury to chest causes tear in gastro oesophageal junction leading to • Air leak from esophageal tear • Leak of saliva and gastric acid in mediastinum SIGNS AND SYMPTOMS Odynophagia Mediastinitis abscess Subcutaneous emphysema Pneumonia and pleural effusion
  • 87.
    DIAGNOSIS AND TREATMENT DIAGNOSIS: •CT Scan • Esophagogram • Esophagoscopy Total esophageal avulsion at gastro esophageal junction
  • 88.
    TREATMENT TOC is OperativeRepair in recent localised tear  Mid esophageal injury: Right Thoracotomy  Distal esophageal injury: Left Thoracotomy  Extensive tear: • Esophagectomy with cervical esophagostomy, closure of esophago-gastric junction and feeding jejunostomy with delayed esophageal enteric bypass.
  • 89.
    INJURIES CAUSING TRAUMATICASPHYXIA • A severe crush injury causing sudden compression of the thorax • Thoracoabdominal compression after deep inspiration against a closed glottis results in venous hypertension in the valve less venous system causing venous back flow from right side of heart into the veins of neck and face.
  • 90.
    S/S of TraumaticAsphyxia • 30 percent have loss of consciousness • The typical pathological features of traumatic asphyxia Craniofacial purple congestion  Petechial hemorrhages of the face, neck, upper chest, and conjunctivae
  • 91.
     Other neurologicmanifestations of the syndrome are loss of consciousness, prolonged disorientation but self-limiting .  This dysfunction resolves within the following 24 to 48 hours. Traumatic Asphyxia
  • 92.
    TREATMENT • Optimal managementof traumatic asphyxia focuses on its early recognition  Resuscitation efforts include • Rapid administration of oxygen • Effective ventilation • Fluid resuscitation  It reverses hypoxia & prevents further tissue damage
  • 93.
  • 94.
    INJURIES TO DIAPHRAGM •Most commonly caused by penetrating trauma. • Diaphragmatic injuries cause herniation of associated organs. • (stomach>colon> small intestine) • The left diaphragm is more commonly involved
  • 95.
    S/S of DiaphragmaticRupture • Mostly silent • Respiratory distress is a predominant symptom  When herniation of abdominal contents occurs, bowel sounds may be auscultated in the chest.
  • 96.
    DIAGNOSIS CXR: • opacity withair–fluid levels • mediastinal shift • CECT • VATS (Video assisted Thoracoscopy) and laproscopy: Gold standard
  • 97.
    Treatment of DiaphragmaticRupture • Placement of an oral or nasogastric tube may be help in making diagnosis • if the tube remains in the chest • decompressing the stomach contents • preventing further herniation • Diaphragmatic injuries don’t heal spontaneously • Operative repair required in almost all patients.
  • 98.
    Treatment of DiaphragmaticRupture • Surgical management is often via a transabdominal approach • Herniated contents are reduced • The rupture diaphragm closed with interrupted non- absorbable sutures • A chest tube should be left in the chest for a few days.
  • 99.
  • 100.
  • 101.
    Chest Drainage TubeIndications  Traumatic haemothorax  Traumatic pneumothorax  Traumatic Pneumohemothorax  Flail Chest  Following thoracotomy
  • 102.
    Landmarks for chesttube insertion • TRIANGLE OF SAFETY • Anterior: Lateral border of Pectoralis.major • Lateral: Lateral border of latissmus dorsi • Inferior: Line of 5th intercostal space • Superior: Base of axilla
  • 103.
    CHEST TUBE PLACEMENTGUIDELINES • Insertion site is • The fifth inter costal space in anterior axillary line. • It is directed posterior and apical.
  • 104.
    • Tube sizeis 28-32Fr • To facilitate rapid drainage • Prevent air leaks and • To allow large blood clots to be removed. • Placement should be confirmed with CXR. CHEST TUBE
  • 105.
    CHEST TUBE PLACEDAPICAL-POSTERIORLY IN ANTERIOR AXILLARY LINE IN 5th INTERCOSTAL
  • 106.
    • ICD actsas a one way valve for evacuation of pleural contents • Patency of chest tube is assesed by observation of oscillations of water column • Position of chest tube is checked by CXR • If Column movement stops, indicated that the tube is blocked/ displaced or the lungs have fully expanded. CHEST TUBE
  • 107.
    REMOVAL OF CHESTTUBE IS INDICATED WHEN: • Lung expansion occurs • Drain output <200ml in 24 hours • Air column movement <1cm for 24 hours
  • 108.
    COMPLICATIONS • BRONCHOPLEURAL FISTULA •EMPYEMA • PLEURAL LEAK • INTERCOSTAL NERVE/VEIN INJURY • PNEUMONITIS
  • 109.
    Pericardiocentesis The insertion ofa needle into the pericardium to remove blood / fluid to allow adequate ventricular filling • Under ultrasound guidance • A long 18-22g needle attached to a syringe • Inserted into the sub xiphoid space directed towards the left shoulder at a 40 degree angle • Continuous aspiration as the needle approaches the right ventricle.
  • 110.
    Video-assisted thoracic surgery(VATS) It is proposed to be used also in selected patients with stable hemodynamic conditions for • Persistent moderate haemothorax, • Persistent air leak • Diaphragmatic injuries • Thoracic duct injuries • Advantages over Thoracotomy • Decreased postoperative chest pain • Decreased post operative atelectasis
  • 111.
  • 112.
    INDICATIONS OF THORACOTOMY •Greater than 1500 ml of blood output at initial chest tube placement (20ml per kg) • Output of greater than 200-300 ml/hour of blood for 2-4 hours. (7ml/kg/hr) • Tracheo bronchial injuries • Massive air leak from chest tube with inadequate ventilation • Increasing hemothorax in chest films • Persistent need of blood transfusions • Pericardial tamponade
  • 113.
    APPROACH TO THORACOTOMY •Anterolateral Thoracotomy • In unstable patients • In 4-6th intercostal space • Exposes heart, lung hilum , great vessels • Permits great vessel clamping • Posterolateral Thoractomy • Most preferred in stable patients • Exposes posterior mediastinum • Exposes Esophagus and trachea
  • 114.
    • Clamshell Thoracotomy •4-6th intercostal space • Extension of anterolateral thoracotomy • Exposes lung hilum, heart and vessel  Median Sternotomy • Most common thoracic incision • Exposes superior mediastinum • Provides proximal vessel bleed control
  • 115.
    INVESTIGATIONS IN CHESTTRAUMA ULTRASOUND • The extended focused assessment with sonography for trauma is IOC • It can detect hemothorax, cardiac tamponade, mediastinal injury. CXR • Chest radiographs is the first-line diagnostic study
  • 116.
    CECT CHEST: • Inhemodynamically stable patients, chest CT remains the gold standard. • TRANSESOPHAGEAL ECHOCARDIOGRAPHY (TEE) • can be used for unstable patients of Aortic rupture • VATS (VIDEO ASSISTED THORACOSCOPY) • ANGIOGRAPHY
  • 117.
  • 118.
    NEXUS CHEST CRITERIA PRESENCEOF ANY ONE OF THESE CRITERIAS INDICATE NEED OF IMAGING (CXR) IN CHEST TRAUMA PATIENTS
  • 119.
    NEXUS CHEST CTCRITERIA Presence of any one of the following criteria is an indication for CT imaging in chest trauma patients: • Abnormal CXR • Distracting injury • Chest wall tenderness • Sternal Tenderness • Thoracic Spine tenderness • Scapular tenderness
  • 120.
  • 121.
    PRIMARY SURVEY Life-threatening injuriesassociated with thoracic injuries are often identified in the primary survey by carefully assessing the patient’s ABCDEs.
  • 122.
    All trauma patientsmust be managed in accordance with ATLS algorithms • A (Airway with C-spine protection): • Assessment of airway patency • In case of airway obstruction • Either a chin lift or jaw thrust • Cervical spine immobilisation
  • 123.
    • B (Breathingand Ventilation): Inspection For tracheal deviation Open pneumothorax Flail chest Auscultation Identify decreased or asymmetric lung sounds.
  • 124.
    C (Circulation withhemorrhage control): • Evaluated by assessing • Obvious hemorrhage • Skin color • Pulse (presence, quality, and rate) • Correction of hypovolemia • 1 L to 2 L isotonic solution • Normal saline or ringer lactate • Followed by blood products.
  • 125.
    • D (Disability) Thisis assessed by • Glasgow coma scale (GCS) • Pupil size • If the GCS is diminished below 8 • may require definative airway. • E (Exposure/Environmental Control) The patient should be completely exposed, to ensure that no injuries are missed.
  • 127.
    PRIMARY MANAGEMENT •Obtain IVaccess • Fluid replacement administration of blood products isotonic crystalloid solution e.g. 0.9% Saline 20ml/kg. •Continuous cardiac monitoring
  • 128.
    • Control bleeding •FAST In the hypotensive patient, FAST should be performed as part of the primary survey. • Analgesia Titrated IV narcotic analgesic
  • 129.
    PRIMARY SURVEY • Theinjuries identified and treated during the primary survey are: • Airway obstruction • Tension pneumothorax • Open pneumothorax • Tracheo bronchial injury • Massive hemothorax • Cardiac tamponade
  • 130.
    PRIMARY SURVEY • Theseinjuries usually require immediate interventions • Intubation • Needle decompression • Tube thoracostomy • Pericardiocentesis
  • 131.
    Secondary Survey: Done afterprimary survey and any intervention, for potentially life-threatening chest injuries • Simple pneumothorax • Pulmonary contusion • Hemothorax • Blunt cardiac injury • Traumatic aortic disruption • Blunt esophageal rupture • Traumatic diaphragmatic injury • Flail chest
  • 132.
    THORAX TRAUMA SEVERITYSCORE • The TTSS is a specific scale for thoracic trauma • Combines patient-related parameters with the anatomical and physiological parameters • TTSS has a high correlation with occurrence of complications or mortality.
  • 133.
    Thoracic Trauma SeverityScore PaO2/ FiO2 Rib fracture Lung contusions Pleura Age Points >400 0 NO NO <30 0 300-400 <3 Unilobular /unilateral pneumoth orax 31-40 1 200-300 >3 unilateral Unilobular bilateral/bilobula r unilateral Hemopneu mothorax, unilateral 42-54 2 150-200 >3 bilateral Bilateral/ <2 lobules Hemopneu mothorax, bilateral 55-70 3 <150 Flail chest Bilateral/>2 lobules Tension pneumoth orax >70 5
  • 134.
    Thorax Trauma SeverityScore (TTSS) The grading for thoracic trauma is done by simple addition of factors: • Grade >II: need hospitalisation care • Grade IV: lethal/may require mechanical ventilation GRADE TTSS I 0-5 II 6-10 III 11-20 IV >21
  • 135.
    ALGORITHMS FOR ASSESMENTOF CHEST TRAUMA
  • 138.