Lecture Slides 
Chapter Thirteen 
Stress, 
Health, and 
Coping 
By Glenn Meyer 
Trinity University
Introduction: Stress and 
Health Psychology 
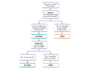
Cognitive Appraisal 
Model 
• Developed by 
Richard Lazarus 
• Whether we 
experience stress 
depends largely on 
cognitive appraisal of 
an event and the 
resources we 
possess to deal with 
event 
Stress 
Negative emotional state 
occurring in response to 
events that are 
perceived as taxing or 
exceeding a person’s 
resources or ability to 
cope
How to 
promote 
health-enhancing 
behaviors 
Main foci 
How people 
respond to 
being ill 
Health 
Psychology 
Studies how 
biological, 
behavioral, and 
social factors 
influence health, 
illness, medical 
treatment, and 
health-related 
behaviors 
How people 
respond in the 
patient–health 
practitioner 
relationship
Sources of Stress 
Life Events and Change 
• Stressors—events that are 
perceived as harmful, threatening, 
or challenging 
• Early stress researchers (Holmes 
and Rahe, 1967) believed any 
change that required you to adjust 
your behavior and lifestyle would 
cause stress 
• Developed the Social 
Readjustment Rating Scale 
(SRRS)
Problems with the SRRS 
• Link between SRRS and physical 
and psychological problems is 
weak 
• Assumes that a given life event 
will have the same impact on 
everyone 
• Assumes that change in itself, 
whether good or bad, produces 
stress 
• Most researchers agree that 
undesirable events are significant 
sources of stress but that change 
in itself is not necessarily stressful
Traumatic Events 
Events or situations that are 
negative, severe, and far 
beyond our normal 
expectations for everyday life 
or life events 
• 85% of people report having been exposed to a traumatic 
event during their lifetime 
• When traumas are intense or repeated, some 
psychologically vulnerable people may develop post-traumatic 
stress disorder (abbreviated PTSD). 
• Fewer than 30% of those who experience major 
disasters—such as floods, earthquakes, and hurricanes— 
develop PTSD
Developing 
Resilience 
• Seery - high and low levels 
of cumulative adversity were 
associated with poor health 
outcomes 
• Experiencing some stress 
was healthier than 
experiencing no stress at all 
• People who have had to 
cope with a moderate level 
of adversity develop 
resilience 
• Ability to cope with stress 
and adversity, to adapt to 
negative or unforeseen 
circumstances, and to 
rebound after negative 
experiences
Daily Hassles 
That’s Not What I Ordered! 
• Everyday minor events that annoy 
and upset people 
• Such ordinary irritations in daily life 
might be an important source of 
stress 
• Number of daily hassles people 
experience is a better predictor of 
physical illness and symptoms than 
is the number of major life events 
experienced 
• Women are more likely to report 
daily stressors that are associated 
with friends and family 
• Men are more likely to feel hassled 
by stressors that are school-related 
or work-related
People feel 
exhausted, as if 
they’ve used up all 
of their emotional 
and physical 
resources 
People experience 
feelings of cynicism, 
demonstrating 
negative or overly 
detached attitudes 
People feel a sense 
of failure or 
inadequacy, have a 
sharply reduced 
sense of 
accomplishment or 
productivity 
Work Stress and Burnout 
Is It Quitting Time Yet? 
Burnout 
an unhealthy 
condition caused by 
chronic, prolonged 
work stress that is 
characterized by 
exhaustion, 
cynicism, and a 
sense of failure or 
inadequacy 
Three Sources 
Click here 
Causes 
overload 
lack of control 
Solution 
sense of community
Social and Cultural Sources of Stress 
• People who live under difficult 
or unpleasant conditions 
experience chronic stress. 
• Crowding, crime, poverty, 
and substandard housing 
• People in less privileged 
groups have fewer resources 
with which to cope with 
stressors 
• Chronic stress is also 
associated with lower 
socioeconomic status 
• Perceiving yourself as being of 
low social status is associated 
poorer physical health 
• Racism and discrimination are 
another important source of 
chronic stress 
• Subtle instances of 
racism, called 
microaggressions, 
contribute to chronic 
stress
The Stress of Adapting 
to a New Culture 
Reducing stress 
• Acculturative stress is 
reduced when new 
society accepts ethnic 
and cultural diversity 
• Transition is eased when 
person has some 
familiarity with new 
language and customs, 
advanced education, and 
social support from 
friends, family members, 
and cultural associations 
• Acculturative stress is 
lessened if the new 
culture is similar to old 
culture 
Acculturative stress 
Stress that results from the 
pressure of adapting to a new 
culture
The Stress of Adapting 
to a New Culture 
Two questions are faced 
when entering a new 
culture: 
1. Should I seek positive 
relations with the 
dominant society? 
2. Is my original cultural 
identity of value to me, 
and should I try to 
maintain it? 
Integration 
low stress 
Four 
possible 
patterns of 
acculturatio 
n 
Assimilation 
moderate stress 
Separation 
high stress 
Marginalization 
greatest stress
Physical Effects of Stress 
The Mind–Body Connection 
Stress can 
indirectly affect 
a person’s health 
by prompting 
behaviors that 
jeopardize 
physical 
well-being, such 
as not eating or 
sleeping properly 
Stress can 
directly affect 
physical health 
by altering body 
functions, leading 
to symptoms of 
illness or disease
Stress, Fight or Flight, and the 
Endocrine System — Walter Cannon 
Endocrine response 
Click here 
Fight-or-flight response 
Click here 
• Rapidly occurring chain 
of internal physical 
reactions that prepare 
people either to fight or 
take flight from an 
immediate threat 
• First described by Walter 
Cannon 
• Threat perceived (amygdala), 
hypothalamus and lower brain 
structures activate sympathetic 
nervous system 
• Sympathetic nervous system 
stimulates adrenal medulla to 
secrete hormones called 
catecholamines, including 
adrenaline and noradrenaline 
• Catecholamines trigger rapid 
and intense bodily changes 
associated with the fight-or-flight 
response 
• Cannon believed prolonged 
arousal is harmful
Hans Selye and General Adaptation 
Syndrome 
Prolonged Stress 
• Stress causes 
pituitary to release 
ACTH 
• ACTH causes 
adrenals to release 
corticosteroid 
(cortisol) 
• Short-term reduce 
inflammation, 
enhance muscles 
• Long-term weaken 
immune system 
Hans Selye – Effects of 
Exposure to Extreme 
Stress in Rats 
• Adrenal glands became 
enlarged 
• Stomach ulcers and loss 
of weight occurred 
• Shrinkage of the thymus 
gland and lymph glands, 
two key components of the 
immune system
Prolonged Stress Produces General 
Adaptation Syndrome (GAS) 
Alarm 
• Intense arousal 
• Mobilization of physical 
resources (release of 
catecholamines) 
• Arousal remains above 
normal 
Resistance 
• Body actively 
tries to resist 
or adjust to 
the continuing 
stressful 
Exhaustion 
• This leads to physical exhaustion 
and physical disorders 
• Symptoms of the alarm stage 
reappear, only now irreversibly 
• Energy reserves depleted and 
adaptation begins to break down, 
leading to death 
GAS 
A three-stage progression of physical 
changes that occurs when an organism is 
exposed to intense and prolonged stress 
Click here to see stages
Stress, Chromosomes, and Aging 
The Telomere Story 
Telomeres 
Repeated duplicate 
DNA sequences that 
are found at the 
very tips of 
chromosomes 
• Telomeres protect genetic data in the chromosomes 
from being broken or scrambled during cell division 
• With each cell division, the string of telomeres gets 
shorter 
• Shorter telomeres linked with aging, age-related 
diseases, and mortality 
• Elevated levels of the stress hormones cortisol and the 
catecholamines linked to shorter telomeres 
• People under chronic stress have shortened telomeres
Perceived Stress and Telomere Length In 
a groundbreaking study, psychologist Elissa 
Epel and her colleagues (2004) compared 
telomere length in mothers of chronically ill 
children with mothers of healthy children. 
Even after controlling for age and other 
biological factors, telomeres were 
significantly shorter in women who 
perceived themselves as being under a 
great deal of stress than in those who did 
not. The reduction in telomere length in the 
highly stressed women was roughly 
equivalent to more than a decade of normal 
aging (Epel & others, 2004). 
Effects of Chronic and Acute Stress 
on Telomerase Activity 
Telomerase is an enzyme that protects 
and lengthens telomeres. In an 
experiment by Elissa Epel and her 
colleagues (2010), telomerase activity 
was significantly lower in women who 
were under chronic stress 
(“caregivers”) than it was in a control 
group of women who were not under 
stress.
Stress and the 
Immune System 
Important Terms 
system that produces 
specialized white blood 
cells that protect body 
from viruses, bacteria, 
and tumor cells 
Immune system 
specialized white 
blood cells that fight 
bacteria, viruses, 
and other foreign 
invaders 
Lymphocytes 
An interdisciplinary field 
that studies the 
interconnections among 
psychological processes, 
nervous system, and 
immune system 
Psychoneuroimmunology
An interdisciplinary field 
that studies the 
interconnections among 
psychological processes, 
nervous system, and 
immune system 
Psychoneuroimmunology 
• Central nervous system and the 
immune system are directly linked 
via sympathetic nervous system 
• Surfaces of lymphocytes contain 
receptor sites for neurotransmitters 
and hormones, including 
catecholamines and cortisol 
• Psychoneuroimmunologists have 
discovered that lymphocytes 
themselves produce 
neurotransmitters and hormones
Stressors that Can Influence the 
Immune System 
• Highly stressful events associated with reduced immune 
system functioning 
• Common stresses can impair immune system 
• End or disruption of important interpersonal 
relationships 
• Caring for a family member with Alzheimer’s disease 
• Marital arguments 
• Pressure of exams can adversely affect the immune 
system
The Mysterious 
Placebo Effect 
Placebo 
inactive substance with no known effects 
• Genuine painkilling drugs and 
placebos activate the same brain 
area, called the anterior cingulate 
cortex 
• Anterior cingulate cortex contains 
many opioid receptors 
• Placebo treatment activates opioid 
receptors in several brain regions 
associated with pain 
• Cognitive expectations, learned 
associations, and emotional 
responses can have a profound 
effect on perception of pain
Individual Factors that Influence the 
Response to Stress 
Psychological Factors—Personal Control 
• People who can control a stress-producing event often 
show no more psychological distress or physical arousal 
than people who are not exposed to the stressor at all 
• Rodin and Ellen Langer (1977): 
• Nursing-home residents who had opportunities to make 
choices (high control) were more active, alert, and 
healthier than does who did not (low control) 
• Twice as many low-control residents passed away 
• Perception of personal control must be realistic to be 
adaptive 
• Personal control is more valued in individualistic cultures
Explanatory Style 
Seligman 
Optimistic 
Explanatory Style 
Use external, 
unstable, and 
specific explanations 
for negative events 
Predicts better health 
outcomes – strong 
immune system 
Pessimistic 
Explanatory Style 
Use internal, stable, 
and global 
explanations for 
negative events 
Predicts worse health 
outcomes 
Explanatory style is relatively stable, 
especially for negative events
Positive Emotions 
Click here 
Chronic Negative Emotions 
Click here 
• Strong link between 
negative emotions and 
poor health 
• People who are habitually 
anxious, depressed, angry, 
or hostile are more likely to 
develop a chronic disease, 
such as arthritis or heart 
disease 
• Associated with increased 
resistance to infection, 
decreased illnesses, fewer 
reports of illness symptoms, less 
pain, and increased longevity 
• Less likely to develop heart 
disease 
• Bring calming and health 
protective effects to the 
cardiovascular, endocrine, and 
immune systems 
• Associated with health-promoting 
behaviors 
• Predict more friends and 
stronger social networks
Type A Behavior and Hostility 
Exaggerated sense of time 
urgency, trying to do more and 
more in less time 
• General sense of hostility, 
displaying anger and irritation 
• Intense ambition and 
competitiveness 
• Hostility component associated 
with heart disease 
• Hostile Type As react more 
intensely to a stressor than 
other people do 
• Experience greater increases in 
blood pressure and heart rate 
Type B 
• More easygoing, relaxed, laid 
back 
• Not associated with heart 
disease
Do Personality Factors Cause Disease? 
• Psychologists and other scientists are cautious about the 
connections between personality and health 
• Many studies are correlational 
• Personality factors might indirectly lead to disease via poor 
health habits 
• Disease may influence a person’s emotions, rather than 
the other way around 
• Researchers try to disentangle the relationship by 
prospective studies
Social Factors 
A Little Help from Your Friends 
Effects of low social support 
• Socially isolated people were twice as likely to die as people with good 
Negative interactions with 
other people are often 
more effective at creating 
psychological distress than 
positive interactions are at 
social relationships 
• Chronic loneliness predicts poorer physical and mental health, higher 
death rates, and decreased cognitive functioning 
• More likely have serious health problems if parents are low in love and 
caring 
• Isolation is as potent a health risk as smoking, obesity, alcohol abuse, and 
However… 
physical inactivity 
Social support 
Resources provided by other 
people in times of need 
Positive Effect of Diverse Social Networks 
• Greater resistance to upper respiratory infections 
• Lower incidence of stroke and cardiovascular disease among women in a 
improving well being 
high-risk group 
• Lower incidence of dementia and cognitive loss in old age (Desai & others, 
2010) 
How Social Support Benefits Health 
• Can modify our appraisal of a stressor’s significance 
• Seems to decrease the intensity of physical reactions to a stressor 
• Making us less likely to experience negative emotion 
• Direct assistance – money, meals, trips to doctor, referrals
Gender Differences in the Effects of 
Social Support 
• Men rely on close relationship 
with spouse or partner 
• Women list close friends 
along with their spouse as 
confidant 
• Men are particularly 
vulnerable to social isolation 
Risks for Women: 
• Women serve as 
providers of support, 
which can be 
stressful 
• Women suffer from 
the stress contagion 
effect 
• Women become 
more upset about 
negative events that 
happen to relatives 
and friends
Providing 
Effective 
Social Support 
Effective Strategies 
Emotional Support 
expressions of 
concern, empathy, 
and positive regard 
Be a good listener and show 
concern 
Ask questions that encourage 
the person under stress to 
express feelings and emotions 
Express understanding about 
why the person is upset 
Express affection for the person 
Be willing to invest time and 
attention in helping 
Help person with practical tasks 
Tangible 
Support 
involves direct 
assistance 
Unhelpful Strategies 
Giving advice that the person 
under stress has not requested 
Saying “I know exactly how you 
feel” 
Talking about yourself or your 
own problems 
Minimizing the importance of 
the person’s problem 
Joking or acting overly cheerful 
Offering your philosophical or 
religious interpretation
Coping: How People 
Deal with Stress 
Coping 
Behavioral and cognitive responses used to deal with stressors; 
involves efforts to change circumstances, or our interpretation of 
them to make them more favorable and less threatening 
Adaptive coping 
• Dynamic and complex process 
• Involves realistically evaluating situation and 
determining what can be done to minimize the 
impact of the stressor 
• Adaptive coping also involves dealing with the 
emotional aspects of the situation
Confrontive coping 
Uses aggressive or 
risky tactics 
Ideal if direct and 
assertive but not 
hostile 
Problem- 
Focused 
Coping 
Strategies 
Click here 
Planful problem 
solving 
Rationally analyze 
situation 
Identify solutions 
Implement solutions 
Problem-focused 
coping 
Aimed at managing or 
changing the stressor 
Most effective when 
you can exercise 
control
Gender Differences in 
Responding to Stress 
“Tend-and-Befriend” or “Fight-or-Flight”? 
• Men tend to withdraw 
from their families, 
wanting to be left alone 
• Women tend to seek 
out interactions with 
their marital partners 
• Women likely to seek 
out and use social 
support when under 
stress 
Why? 
• Tending to offspring in 
times of stress would be 
vital to ensuring survival of 
species 
• Women developed a tend-and- 
befriend behavioral 
response to stress rather 
than fight-or-flight 
• Maybe because oxytocin is 
higher in women than in 
men 
• Oxytocin associated with 
maternal behaviors
Emotion-Focused 
Coping Strategies 
Coping efforts primarily aimed at 
relieving or regulating the emotional 
impact of a stressful situation. 
Used when people think that nothing can be done to alter a situation 
Escape-avoidance: Try to escape stressor 
• Examples: sleeping, drugs, fantasy, exercising, immersing self in work, 
hobbies, studies 
• Associated with poor adjustment, depression, anxiety 
Seeking social support 
Distancing: Minimize impact of stressor 
• Humor 
• Detached, intellectual, or depersonalized attitude 
Denial: Refuse to acknowledge problem 
• Can compound the situation 
Positive Reappraisal 
• Positive religious coping 
• Associated with lower stress, better health 
Negative Religious Coping 
• Anger, question beliefs, think they are being punished 
• Can lead to poor health
Culture and Coping Strategies 
Collectivistic Cultures 
Click here 
Individualistic Cultures 
Click here 
• Emphasizes personal autonomy 
and personal responsibility in 
dealing with problems 
• Emphasize importance and 
value of exerting control over 
circumstances 
• Less likely to seek social 
support in stressful situations 
than are members of 
collectivistic cultures 
• Favor problem-focused 
strategies, such as confrontive 
coping and planful problem 
solving 
• Oriented toward social 
group, family, or 
community, and toward 
seeking help with 
problems 
• Greater emphasis is 
placed on controlling your 
personal reactions 
• More likely to rely on 
emotional coping 
strategies than people in 
individualistic cultures
B. F. Skinner 
and the 
Search for 
“Order in 
Behavior” 
Minimizing the Effects of Stress 
Suggestion 1 
Avoid or minimize the use of stimulants. 
Suggestion 2 
Exercise regularly. 
Suggestion 3 
Get enough sleep. 
Suggestion 4 
Practice a relaxation technique.

Chapter13

  • 1.
    Lecture Slides ChapterThirteen Stress, Health, and Coping By Glenn Meyer Trinity University
  • 2.
    Introduction: Stress and Health Psychology Cognitive Appraisal Model • Developed by Richard Lazarus • Whether we experience stress depends largely on cognitive appraisal of an event and the resources we possess to deal with event Stress Negative emotional state occurring in response to events that are perceived as taxing or exceeding a person’s resources or ability to cope
  • 5.
    How to promote health-enhancing behaviors Main foci How people respond to being ill Health Psychology Studies how biological, behavioral, and social factors influence health, illness, medical treatment, and health-related behaviors How people respond in the patient–health practitioner relationship
  • 6.
    Sources of Stress Life Events and Change • Stressors—events that are perceived as harmful, threatening, or challenging • Early stress researchers (Holmes and Rahe, 1967) believed any change that required you to adjust your behavior and lifestyle would cause stress • Developed the Social Readjustment Rating Scale (SRRS)
  • 7.
    Problems with theSRRS • Link between SRRS and physical and psychological problems is weak • Assumes that a given life event will have the same impact on everyone • Assumes that change in itself, whether good or bad, produces stress • Most researchers agree that undesirable events are significant sources of stress but that change in itself is not necessarily stressful
  • 8.
    Traumatic Events Eventsor situations that are negative, severe, and far beyond our normal expectations for everyday life or life events • 85% of people report having been exposed to a traumatic event during their lifetime • When traumas are intense or repeated, some psychologically vulnerable people may develop post-traumatic stress disorder (abbreviated PTSD). • Fewer than 30% of those who experience major disasters—such as floods, earthquakes, and hurricanes— develop PTSD
  • 9.
    Developing Resilience •Seery - high and low levels of cumulative adversity were associated with poor health outcomes • Experiencing some stress was healthier than experiencing no stress at all • People who have had to cope with a moderate level of adversity develop resilience • Ability to cope with stress and adversity, to adapt to negative or unforeseen circumstances, and to rebound after negative experiences
  • 10.
    Daily Hassles That’sNot What I Ordered! • Everyday minor events that annoy and upset people • Such ordinary irritations in daily life might be an important source of stress • Number of daily hassles people experience is a better predictor of physical illness and symptoms than is the number of major life events experienced • Women are more likely to report daily stressors that are associated with friends and family • Men are more likely to feel hassled by stressors that are school-related or work-related
  • 11.
    People feel exhausted,as if they’ve used up all of their emotional and physical resources People experience feelings of cynicism, demonstrating negative or overly detached attitudes People feel a sense of failure or inadequacy, have a sharply reduced sense of accomplishment or productivity Work Stress and Burnout Is It Quitting Time Yet? Burnout an unhealthy condition caused by chronic, prolonged work stress that is characterized by exhaustion, cynicism, and a sense of failure or inadequacy Three Sources Click here Causes overload lack of control Solution sense of community
  • 12.
    Social and CulturalSources of Stress • People who live under difficult or unpleasant conditions experience chronic stress. • Crowding, crime, poverty, and substandard housing • People in less privileged groups have fewer resources with which to cope with stressors • Chronic stress is also associated with lower socioeconomic status • Perceiving yourself as being of low social status is associated poorer physical health • Racism and discrimination are another important source of chronic stress • Subtle instances of racism, called microaggressions, contribute to chronic stress
  • 13.
    The Stress ofAdapting to a New Culture Reducing stress • Acculturative stress is reduced when new society accepts ethnic and cultural diversity • Transition is eased when person has some familiarity with new language and customs, advanced education, and social support from friends, family members, and cultural associations • Acculturative stress is lessened if the new culture is similar to old culture Acculturative stress Stress that results from the pressure of adapting to a new culture
  • 14.
    The Stress ofAdapting to a New Culture Two questions are faced when entering a new culture: 1. Should I seek positive relations with the dominant society? 2. Is my original cultural identity of value to me, and should I try to maintain it? Integration low stress Four possible patterns of acculturatio n Assimilation moderate stress Separation high stress Marginalization greatest stress
  • 15.
    Physical Effects ofStress The Mind–Body Connection Stress can indirectly affect a person’s health by prompting behaviors that jeopardize physical well-being, such as not eating or sleeping properly Stress can directly affect physical health by altering body functions, leading to symptoms of illness or disease
  • 16.
    Stress, Fight orFlight, and the Endocrine System — Walter Cannon Endocrine response Click here Fight-or-flight response Click here • Rapidly occurring chain of internal physical reactions that prepare people either to fight or take flight from an immediate threat • First described by Walter Cannon • Threat perceived (amygdala), hypothalamus and lower brain structures activate sympathetic nervous system • Sympathetic nervous system stimulates adrenal medulla to secrete hormones called catecholamines, including adrenaline and noradrenaline • Catecholamines trigger rapid and intense bodily changes associated with the fight-or-flight response • Cannon believed prolonged arousal is harmful
  • 19.
    Hans Selye andGeneral Adaptation Syndrome Prolonged Stress • Stress causes pituitary to release ACTH • ACTH causes adrenals to release corticosteroid (cortisol) • Short-term reduce inflammation, enhance muscles • Long-term weaken immune system Hans Selye – Effects of Exposure to Extreme Stress in Rats • Adrenal glands became enlarged • Stomach ulcers and loss of weight occurred • Shrinkage of the thymus gland and lymph glands, two key components of the immune system
  • 20.
    Prolonged Stress ProducesGeneral Adaptation Syndrome (GAS) Alarm • Intense arousal • Mobilization of physical resources (release of catecholamines) • Arousal remains above normal Resistance • Body actively tries to resist or adjust to the continuing stressful Exhaustion • This leads to physical exhaustion and physical disorders • Symptoms of the alarm stage reappear, only now irreversibly • Energy reserves depleted and adaptation begins to break down, leading to death GAS A three-stage progression of physical changes that occurs when an organism is exposed to intense and prolonged stress Click here to see stages
  • 22.
    Stress, Chromosomes, andAging The Telomere Story Telomeres Repeated duplicate DNA sequences that are found at the very tips of chromosomes • Telomeres protect genetic data in the chromosomes from being broken or scrambled during cell division • With each cell division, the string of telomeres gets shorter • Shorter telomeres linked with aging, age-related diseases, and mortality • Elevated levels of the stress hormones cortisol and the catecholamines linked to shorter telomeres • People under chronic stress have shortened telomeres
  • 23.
    Perceived Stress andTelomere Length In a groundbreaking study, psychologist Elissa Epel and her colleagues (2004) compared telomere length in mothers of chronically ill children with mothers of healthy children. Even after controlling for age and other biological factors, telomeres were significantly shorter in women who perceived themselves as being under a great deal of stress than in those who did not. The reduction in telomere length in the highly stressed women was roughly equivalent to more than a decade of normal aging (Epel & others, 2004). Effects of Chronic and Acute Stress on Telomerase Activity Telomerase is an enzyme that protects and lengthens telomeres. In an experiment by Elissa Epel and her colleagues (2010), telomerase activity was significantly lower in women who were under chronic stress (“caregivers”) than it was in a control group of women who were not under stress.
  • 24.
    Stress and the Immune System Important Terms system that produces specialized white blood cells that protect body from viruses, bacteria, and tumor cells Immune system specialized white blood cells that fight bacteria, viruses, and other foreign invaders Lymphocytes An interdisciplinary field that studies the interconnections among psychological processes, nervous system, and immune system Psychoneuroimmunology
  • 25.
    An interdisciplinary field that studies the interconnections among psychological processes, nervous system, and immune system Psychoneuroimmunology • Central nervous system and the immune system are directly linked via sympathetic nervous system • Surfaces of lymphocytes contain receptor sites for neurotransmitters and hormones, including catecholamines and cortisol • Psychoneuroimmunologists have discovered that lymphocytes themselves produce neurotransmitters and hormones
  • 26.
    Stressors that CanInfluence the Immune System • Highly stressful events associated with reduced immune system functioning • Common stresses can impair immune system • End or disruption of important interpersonal relationships • Caring for a family member with Alzheimer’s disease • Marital arguments • Pressure of exams can adversely affect the immune system
  • 27.
    The Mysterious PlaceboEffect Placebo inactive substance with no known effects • Genuine painkilling drugs and placebos activate the same brain area, called the anterior cingulate cortex • Anterior cingulate cortex contains many opioid receptors • Placebo treatment activates opioid receptors in several brain regions associated with pain • Cognitive expectations, learned associations, and emotional responses can have a profound effect on perception of pain
  • 28.
    Individual Factors thatInfluence the Response to Stress Psychological Factors—Personal Control • People who can control a stress-producing event often show no more psychological distress or physical arousal than people who are not exposed to the stressor at all • Rodin and Ellen Langer (1977): • Nursing-home residents who had opportunities to make choices (high control) were more active, alert, and healthier than does who did not (low control) • Twice as many low-control residents passed away • Perception of personal control must be realistic to be adaptive • Personal control is more valued in individualistic cultures
  • 29.
    Explanatory Style Seligman Optimistic Explanatory Style Use external, unstable, and specific explanations for negative events Predicts better health outcomes – strong immune system Pessimistic Explanatory Style Use internal, stable, and global explanations for negative events Predicts worse health outcomes Explanatory style is relatively stable, especially for negative events
  • 30.
    Positive Emotions Clickhere Chronic Negative Emotions Click here • Strong link between negative emotions and poor health • People who are habitually anxious, depressed, angry, or hostile are more likely to develop a chronic disease, such as arthritis or heart disease • Associated with increased resistance to infection, decreased illnesses, fewer reports of illness symptoms, less pain, and increased longevity • Less likely to develop heart disease • Bring calming and health protective effects to the cardiovascular, endocrine, and immune systems • Associated with health-promoting behaviors • Predict more friends and stronger social networks
  • 31.
    Type A Behaviorand Hostility Exaggerated sense of time urgency, trying to do more and more in less time • General sense of hostility, displaying anger and irritation • Intense ambition and competitiveness • Hostility component associated with heart disease • Hostile Type As react more intensely to a stressor than other people do • Experience greater increases in blood pressure and heart rate Type B • More easygoing, relaxed, laid back • Not associated with heart disease
  • 32.
    Do Personality FactorsCause Disease? • Psychologists and other scientists are cautious about the connections between personality and health • Many studies are correlational • Personality factors might indirectly lead to disease via poor health habits • Disease may influence a person’s emotions, rather than the other way around • Researchers try to disentangle the relationship by prospective studies
  • 33.
    Social Factors ALittle Help from Your Friends Effects of low social support • Socially isolated people were twice as likely to die as people with good Negative interactions with other people are often more effective at creating psychological distress than positive interactions are at social relationships • Chronic loneliness predicts poorer physical and mental health, higher death rates, and decreased cognitive functioning • More likely have serious health problems if parents are low in love and caring • Isolation is as potent a health risk as smoking, obesity, alcohol abuse, and However… physical inactivity Social support Resources provided by other people in times of need Positive Effect of Diverse Social Networks • Greater resistance to upper respiratory infections • Lower incidence of stroke and cardiovascular disease among women in a improving well being high-risk group • Lower incidence of dementia and cognitive loss in old age (Desai & others, 2010) How Social Support Benefits Health • Can modify our appraisal of a stressor’s significance • Seems to decrease the intensity of physical reactions to a stressor • Making us less likely to experience negative emotion • Direct assistance – money, meals, trips to doctor, referrals
  • 34.
    Gender Differences inthe Effects of Social Support • Men rely on close relationship with spouse or partner • Women list close friends along with their spouse as confidant • Men are particularly vulnerable to social isolation Risks for Women: • Women serve as providers of support, which can be stressful • Women suffer from the stress contagion effect • Women become more upset about negative events that happen to relatives and friends
  • 35.
    Providing Effective SocialSupport Effective Strategies Emotional Support expressions of concern, empathy, and positive regard Be a good listener and show concern Ask questions that encourage the person under stress to express feelings and emotions Express understanding about why the person is upset Express affection for the person Be willing to invest time and attention in helping Help person with practical tasks Tangible Support involves direct assistance Unhelpful Strategies Giving advice that the person under stress has not requested Saying “I know exactly how you feel” Talking about yourself or your own problems Minimizing the importance of the person’s problem Joking or acting overly cheerful Offering your philosophical or religious interpretation
  • 36.
    Coping: How People Deal with Stress Coping Behavioral and cognitive responses used to deal with stressors; involves efforts to change circumstances, or our interpretation of them to make them more favorable and less threatening Adaptive coping • Dynamic and complex process • Involves realistically evaluating situation and determining what can be done to minimize the impact of the stressor • Adaptive coping also involves dealing with the emotional aspects of the situation
  • 37.
    Confrontive coping Usesaggressive or risky tactics Ideal if direct and assertive but not hostile Problem- Focused Coping Strategies Click here Planful problem solving Rationally analyze situation Identify solutions Implement solutions Problem-focused coping Aimed at managing or changing the stressor Most effective when you can exercise control
  • 38.
    Gender Differences in Responding to Stress “Tend-and-Befriend” or “Fight-or-Flight”? • Men tend to withdraw from their families, wanting to be left alone • Women tend to seek out interactions with their marital partners • Women likely to seek out and use social support when under stress Why? • Tending to offspring in times of stress would be vital to ensuring survival of species • Women developed a tend-and- befriend behavioral response to stress rather than fight-or-flight • Maybe because oxytocin is higher in women than in men • Oxytocin associated with maternal behaviors
  • 39.
    Emotion-Focused Coping Strategies Coping efforts primarily aimed at relieving or regulating the emotional impact of a stressful situation. Used when people think that nothing can be done to alter a situation Escape-avoidance: Try to escape stressor • Examples: sleeping, drugs, fantasy, exercising, immersing self in work, hobbies, studies • Associated with poor adjustment, depression, anxiety Seeking social support Distancing: Minimize impact of stressor • Humor • Detached, intellectual, or depersonalized attitude Denial: Refuse to acknowledge problem • Can compound the situation Positive Reappraisal • Positive religious coping • Associated with lower stress, better health Negative Religious Coping • Anger, question beliefs, think they are being punished • Can lead to poor health
  • 40.
    Culture and CopingStrategies Collectivistic Cultures Click here Individualistic Cultures Click here • Emphasizes personal autonomy and personal responsibility in dealing with problems • Emphasize importance and value of exerting control over circumstances • Less likely to seek social support in stressful situations than are members of collectivistic cultures • Favor problem-focused strategies, such as confrontive coping and planful problem solving • Oriented toward social group, family, or community, and toward seeking help with problems • Greater emphasis is placed on controlling your personal reactions • More likely to rely on emotional coping strategies than people in individualistic cultures
  • 41.
    B. F. Skinner and the Search for “Order in Behavior” Minimizing the Effects of Stress Suggestion 1 Avoid or minimize the use of stimulants. Suggestion 2 Exercise regularly. Suggestion 3 Get enough sleep. Suggestion 4 Practice a relaxation technique.

Editor's Notes

  • #3 Click to reveal bullets.
  • #5 Video starts automatically.
  • #6 Automatic animation.
  • #7 Click to reveal bullets.
  • #8 Click to reveal bullets.
  • #9 Click to reveal bullets.
  • #10 Click to reveal bullets.
  • #11 Click to reveal bullets.
  • #12 Click as directed to start animation. Click to reveal causes and solution.
  • #13 Click to reveal bullets
  • #14 Click to reveal bullets.
  • #15 Click to reveal bullets and diagram.
  • #16 Click to reveal two circles.
  • #17 Click to reveal information in each box.
  • #19 Video starts automatically.
  • #20 Click to reveal bullets.
  • #21 Click to start animation of stages.
  • #22 Video starts automatically.
  • #25 No animation
  • #26 Click to reveal bullets.
  • #27 Click to reveal bullets.
  • #28 Click to reveal bullets.
  • #29 Click to reveal bullets.
  • #30 Click to reveal two circles and text.
  • #31 Click to reveal information in each box.
  • #32 Click to reveal bullets.
  • #33 Click to reveal bullets.
  • #34 Click to reveal bullets.
  • #35 Click to reveal bullets.
  • #36 Click to reveal effective strategies and unhelpful strategies
  • #37 Click to reveal bullets.
  • #38 Click center circle to start animation.
  • #39 Click to reveal bullets.
  • #40 Click to reveal each strategy.
  • #41 Click to reveal information in each box.
  • #42 No animation.