CHAPTER I

                                INTRODUCTION

                       CENTRAL COALFIELD LIMITED




C.C.L is a subsidiary company of Coal India limited under ministry of coal and mines govt. of
India   C.C.L is one of the 8 coal production subsidiaries of coal India limited under ministry of
coal and mines. Company is governed by a board of directors consisting of 5 full time directors
and 6 part time directors. Full time directors are responsible for specific functions of operation,
project & planning, finance and personnel. India is third largest country in the production of coal.
C.C.L means Central Coalfields Limited.

HISTORICAL BACKGROUND

Coal Mining first started in India in the year 1815. The private Railway Companies started
mining activities in the year 1850. The Railway Board Nationalized the coal mining in 1925. The
Railway collieries were transferred to the Coal Board in the year 1944.

In 1774 Warren Hastings initiates commercial coal mining at Raniganj (West Bengal) in 1815-
1820 First Shaft Mine opened at Raniganj 1835 Carr, Tagore & Company takes over the

                                                                                         1|Page
Raniganj Coal Mines 1843 Bengal Coal Company takes over Raniganj Coal Mines and others; is
first Joint Stock Coal Company in India. Upto 1900 Minimal development; River transportation
used to transport coal to Calcutta ;railway lines at Calcutta leads to expansion of Coal Production
in Early 1900s, Capacity at 6 million tonnes per annum 1955-56 Focus on Coal Industry;
capacity up to 38.4 Million tonnes. In 1956 National Coal Development Corporation (NCDC)
formed to explore and expand coal mining in Public Sector. In 1972 Coking Coal Industry
Nationalized, Bharat Coking Coal Limited formed to manage operations of all Coking Coal
mines in Jharia Coalfield. In 1973 Non-coking coal was nationalized; Coal Mine Authority
Limited set up to manage these mines; NCDC operations bought under the ambit of CMAL. In
1975 Coal India Limited formed as holding Company with 5 subsidiaries viz. Bharat Coking
Coal Limited (BCCL), Central Coalfields Limited (CCL), Western Coalfields Limited
(WCL), Eastern Coalfields Limited (ECL) and Central Mine Planning and Design Institute
Limited (CMPDIL) in 1985.

Northern Coalfields Limited (NCL) and South Eastern Coalfields Limited (SECL) carved
out of CCL and WCL in 1992. Mahanadi Coalfields Limited (MCL) formed out of SECL to
manage the Talcher and IB Valley Coalfields in Orissa. In2007 Coal India & five of its
Subsidiaries, viz, NCL,SECL,MCL,WCL,CCL was accorded coveted "Mini Ratna" Status.

COAL INDIA LIMITED ( Date of incorporation)

Coal India Limited was formed as holding Company with 5 subsidiaries on 21.10.1975 (CIL
holds 100 % shares of its all subsidiaries companies). The company is incorporated under the
Companies Act, 1956 and is wholly owned by the Government of India (GOI). CIL is the single
largest coal producing company in the world and the largest corporate employer with manpower
of 397,138 (as on 1 April 2010). Operating through 81 mining areas CIL, is an apex company
with 7 wholly owned coal producing subsidiaries and 1 mine planning and consultancy company.
CIL‟s mining activities are spread over 8 provincial states of India. Coal India has 477 mines of
which 277 are underground, 165 opencast and 34 mixed mines.

It encompasses the whole gamut of identification of coal reserves, detailed exploration followed
by design and implementation and optimizing operations for coal extraction in its mines. The
producing companies are:-


                                                                                        2|Page
1) Eastern Coalfields Limited                         (ECL), Sanctoria, West Bengal
2) Bharat Coking Coal Limited                           (BCCL), Dhanbad, Jharkhand
3) Central Coalfields Limited                              (CCL), Ranchi, Jharkhand
4)    South     Eastern      Coalfields   Limited              (SECL),    Chattisgarh
5) Western Coalfields Limited                           (WCL), Nagpur, Maharashtra
6) Northern Coalfields Limited                      (NCL), Singrauli, Madhya Pradesh
7)   Mahanadi   Coalfields     Limtied                   (MCL),   Sambalpur,    Orissa;
8) The consultancy company is Central Mine Planning and Design Institute Limited
(CMPDIL),Ranchi,Jharkhand.




                                                                               3|Page
STRUCTURE OF CIL



                   western
                  coalsfield
                   limited
                   Nagpur

                                   south
                                  eastern
                                 coalsfield
                                 Bilaspur



                                                northern
                                              coalsfield ltd
                                                Singrauli




                                                      eastern
                                                     coalsfield
                                                        ltd
COAL                                                  Asansol

INDIA
LIMITED
                                                         bharat
                                                       coking coal
                                                           ltd
                                                        Dhanbad




                                                   central
                                                 coalfield ltd
                                                    Ranchi


                               mahanadi
                               coalfields
                                  ltd
                               Sambalpur
               cmpdi
               Ranchi




                                                                     4|Page
HIGHLIGHTS OF C.C.L

       Central Coalfield Limited has been on the coal map the country as a public sector on
October, 1956, under different names. In the beginning it was known as National Coal
Development Corporation, then Central Division of Coal mines Authority , and finally under its
present nomenclatures at Ranchi, Jharkhand. The Central Coalfield Limited is one of the
subsidiaries of coal India Limited registered under the Company‟s Act 1956 in the year 1975.
The mining and extraction of coal is entrusted to a public sector organization Coal India Limited.
The Company is divided into eight subsidiaries and Central Coalfield Limited is one of them.
The company presently known as CCL has a history of more than three decades. Pursuant to the
Industrial Policy Resolution of 1956, a company was formed by the names of M/S Hindustan
Collieries Private Limited, on 5 September, 1956. The name was changed to the National Coal
Development Corporation. The NCDC was formed on 01.10.1956 with 11 state railway
collieries in Orissa and Madhya Pradesh. Like other industries and organization, the affair of
CCL too is not settled by its owner (Govt. of India). Rather the professional team of management
called Board of Directors (BOD) is appointed by the Govt. of India to manage the affair of CCL.
It consists of chairman – cum-Managing Director, four functional Directors in charge of
operations, personnel, finance and projects & planning. Besides part-time Directors as may be
appointed by the Govt. from time to time. At present CCL have 67 collieries and 7 washeries
under revenue production. Some of the state collieries are very old, at least one of which that in
Giridih has crossed century in the year 1961. It also has seven coal washeries , a coal oven plant ,
besides workshop and handling plants spread over in Hazaribagh ,Palamu , Dhanbad ,Ranchi,
Bokaro , Giridih, and Chatra district.

       CCL is the major source of medium coking coal in India. CCL‟s other important
activities are beneficiation of medium coking coal for steel plants through its chain of coal
washeries and manufacture of soft coke for domestic kitchen. Most of the production (88%)
comes from surface mines. The productivity of underground mines and many of the surface
mines is low, but because of high priced of coking coal, the company has been making marginal
profit and losses with the recent deregulation of coking coal price the profitability of the
company is expected to improve. The command area of CCL companies 10 coalfields namely
Giridih, East Bokaro, West Bokaro, piparwar, Ramgarh-kaitha, North Karanpura, South


                                                                                         5|Page
Karanpura, Auranga, Hutar, Daltongang and Giridih/ Jayanti. Chairman-cum-Managing
Directors is the full time executive of the company. The collieries and washeries have been
grouped into 15 areas each headed by chief General Manager/General Manager. The coal
projects are headed by project officer.

C.C.L (Central Coalfield Limited) is a subsidiary unit of COAL INDIA LIMITED. C.C.L. has
been awarded as the “miniratna” company for its efficient functioning. C.C.L. headquarter is
situated in „Darbhanga house‟ which is in Ranchi near „rajbhawan‟. C.C.L. is a leading provider
of coal in India. C.C.L provides coal to different power sectors and steel sectors in india. C.C.L
has shown profit in three consecutive years and achieved a different platform.

       C.C.L. has played a major role in socio-economic growth of Jharkhand region. In 47
years of its existence it has virtually brought out development in many backward areas through
its mining activities, employment opportunities and reaching basic infrastructure to several
remote and inaccessible areas. CCL also strive to help in establishing Coal based industries in
this region and also to make coal as domestic fuel for homes with an objective of improving
forest cover.




                              CCL INFRASTRUCTURE



     1. NUMBER OF MINES –

     C.C.L. currently has 63 mines of which 26 are underground and 37 are opencast mines.

    2. WASHERIES -

       CCL have 4 Coking Coal washeries and 3 Non Coking Coal Washeries.

       Coking Coal washeries :-                  Kathara, Sawang, Rajrappa, Kedla

       Non Coking Coal washeries :-              Piparwar, Gidi, Kargali

    3. WORKSHOPS -


                                                                                       6|Page
3-tier workshop infrastructure is in place for the Open cast Coal Mining Projects as
briefed below :-

         1. Project / Unit workshop at every project for daily, periodic, scheduled maintenance
              requirements, running breakdown maintenance and replacement of spares and sub-
              assemblies.
         2.   3 Regional Repair Shops at Jarangdih, Tapin North and Dakra for a group of
              Mines which cater for overhauling of sub-assemblies of HEMM, System repairs of
              equipment and other major repairs beyond the scope of project / unit workshops.
         3.   A Central Workshop located at Barkakana with full infrastructural facilities to
              refurbish equipments of various mines under planned capital repair, repair and
              maintenance of major float assemblies like Engines, Transmissions, DC / AC
              Motors and Generators of Shovels and Drills, manufacturing of shaft, bushes, gear
              cutting, fabrication of steel structures, castings and tyre re-treading.




         4. RAILWAY SIDINGS-


       28 sidings from which coal is dispatched to various customers located all over India.

     5. POWER SUPPLY

        DVC is main source of power supply for CCL

       There are 10 nos. 33kv/11Kv, 6.6 Kv Sub-stations in CCL (40MVA, 25 MVA, 20 MVA
       and 10 MVA capacities).

       Total connected demand is 119 MVA from DVC and CCL is also taking power from
       BSEB where demand is 11MVA.

       Rajrappa, Piparwar, N.K., Kathara, Kargali, Dhori, Hazaribagh and Kuju (through BSEB)
       are getting power from DVC.

       Average energy consumption is 575 million KWH.



                                                                                         7|Page
Power cost under control through energy conservation measures ( Capacitors ,
    Rationalization of distribution systems etc.)

    Adequate power supply availability is ensured for uninterrupted production.

 6. ROADS

     Approach Road - (Double lane road connecting highway to mine site, serving general
    purpose which is of 250     kms length.)




    Heavy duty coal transport Road - (Express highway to facilitate coal dispatch to
    facilitate plants, rail head and consend. Total it‟s 240 kms in length in which 140 kms is
    operational and 100 kms is under-construction.)




    Haulage Road - (Road for heavy earth moving machinery for mining purpose.
    carriageway width up-to 45 Meters. Total surface HAUL road is of length 100 kms and
    inside mine is 225 kms in length

7. MEDICAL

    Two central hospitals at Ranchi and Nai Sarai equipped with all modern facilities for
    testing, diagnosis and treatment.

    Regional Hospitals at Kargali, Dhori, Katahara, Rajhara (Daltonganj), Dakra and Kedla.

    Hospitals/dispensaries for immediate medical aid at each Project (Colliery).




                                                                                   8|Page
VISION AND MISSION OF CCL

Vision of CCL

"Committed to create eco-friendly mining"




 Mission Of CCL

"To    become     a    World     class,    Innovative,    Competitive     &    Profitable
Coal Mining Operation to achieve Customer Satisfaction .

The Mission of CCL is to produce and market the planned quantity of coal and coal
products efficiently and economically with due regard to safety, conservation and quality.
The main thrust of CCL in the present context is to orient its operations towards market
requirements maintaining at the same time financial viability to meet the resource needs.




                                                                                9|Page
BUSINESS OBJECTIVE OF CCL

     Objectives Of CCL

       Coal Mining through efficiently operated mines.

       Besides fulfilling coal needs of the customer in terms of quantity, focus on quality, value
       addition and beneficiation to the satisfaction of the customers.

       Marketing of coal as main product.

      Production :-

         CCL annual production is about 48Mt. And its target is to achieve 50 Mt, in the FY
2010-11. The business of CCL is to mine Coal and sell it to the customers. The mining methods
adopted for various customer of CCL are as follow:




                              MINING METHODS

 1. Opencast
          Generally opencast mine of the company employs operating method with Shovel and
Dumper combination for mining.
          In one of the mines namely Piparwar OcP, mobile in pit crushing and conveying
system with a pithead coal
          preparation plant has been commissioned.

 2. Underground
           Underground Mines of the Company employs intermediate technology with
LHD/SDL and conventional
           manual method for mining.

                                  TECHNOLOGY

1. Opencast

Shovel-Dumper combination Mobile In pit Crushing & Conveying System

2. Underground

Intermediate technology with Load Haul Dumpers and Side Discharge Loader

                                                                                      10 | P a g e
PROJECTS:-

The following projects have been taken up by C.C.L:

       Magadh open coal.
       Ashok expansion open coal.
       North urimali open coal.
       Karo open coal.
       Konar open coal.
       Amarpali open coal.

SAFETY ISSUES IN C.C.L :-

Safety of the man-power of C.C.L. comes under the top priorities of management. The work in
mines of C.C.L. is carried out as per the provision laid in the coal mines regulation1957 under
the mines act 1952 as per the permission and guidance of director general of mines safety.

       C.C.L. has 3-tire system of safety committee. Unit, area and corporate level to review,
formulate and suggest safety measures for mines and mining processes. In addition to supply
personal protective equipments, free periodicals medical check-up is carried out to each worker
every five years. Safety fortnight is also organized every year and best area and best workmen
are rewarded to keep them aware related to safety issues in mines. There is an Emergency Cell
too in C.C.L. for dealing with emergency cases quickly and efficiently.

 MAJOR PROJECTS TAKEN UP BY C.C.L.

    Piparwar OCP
    Ashoka Expansion OCP
    Rajrappa OCP
    Urimari OCP
    Jharkhand OCP
    Magadh OCP
    Amrapali OCP
SOME FUTURE PROJECTS

     Karo expansion OCP
     Konar OCP
     N. Urimari OCP
     Purnadih OCP
  NOTE: OCP – open coal project.


                                                                                      11 | P a g e
ACHIEVEMENTS OF C.C.L.




YEAR          WORKS ACCOMPLISHED

  1815   Coal mining started in India.

  1850   Private railways coal mining started by Railway board.

  1925   First nationalization of of coal mining by railway.

  1944   Railways collieries transferred to coal board under coal commissioner.

  1956   National Coal Development Corporation Limited-

                  (N.C.D.C.) formed as the first public sector coal

                  company under central government with 11 states

                  railways collieries and annual production of 3.11 million tones.




  1959   First coal washery at kargali setup.

  1971   Nationalization of non-coking coal mines B.C.C.L formed

  1973   Nationalization of non coking coal mines –C.M.A.L

         Formed and N.C.D.C become central division of C.M.A.L.

  1975   Coal India Limited formed as holding company for

            Coal. Entire Coal industry under public sector

            Re-organized under CIL‟S central Umbrella NCDC.




                                                                              12 | P a g e
YEAR       WORKS ACCOMPLISHED

1986    Reorganization of CCL, Singrauli and Talehar area




2005     11 Areas, 69 mines, 07 washeries, 1 central work-

         shop, 5 regional workshops 3 of which are ISO-

         9001 certified, Central hospital in Gandhi Nagar

         is also ISO-9001 Certified.

2006    Recorded highest profit of Rs. 1165 crores in the

        history of C.C.L. and for the first time paid Rs.

        291.40 crores as dividend.

2007    Registered a profit of Rs. 1020 crores.




2008    Registered a profit of Rs. 1035 crores.




 2009     Registered a profit of Rs. 738 crores.




 2010    receipt by our company of a composite score of 1.47 and rating as

          Excellent.




                                                                         13 | P a g e
Administration hierarchy of C.C.L




                                    14 | P a g e
C.M.D.
                  MEMBER(B.O.D.)


                   DIRECTOR
  DIRECTOR                         DIRECTOR
                   OPERATION/       FINANCE
   PERSONNEL
                   TECHNICAL



MAJOR COLLIERIES OF CCL

             1. BARKASAYAL

             2. ARGADA

             3. NORTH KARANPUARA

             4. RAJHARA

             5. PIPARWAR

             6. RAJRAPPA

             7. KUJU

             8. HAZARIBAG

             9. BOKARO & KARGALI

             10. DHORI

             11. KATHARA

             12. KATHAR




                                              15 | P a g e
CSR AND CCL

    Business and industry have come into existence to promote social growth and social good.
Society and business are interdependent and business must take full account of social
expectations. And CCL strongly believes in social welfare. The company is a Miniratna category
1 Central PSU in the family of Coal India Limited. Once written off as a loss making CPSU the
company has made a spectacular turnaround about 4-5 years ago and has grown to strength.

CCL has played a catalytic role in the socio –economic growth of the Jharkhand region. For the
last 5 decades of its existence, it has virtually brought about a metamorphosis in many backward
areas through its mining activities by creating employment opportunities and reaching basic
infrastructure to many remote and inaccessible areas. Its CSR can be categorized as follow:-

HOUSING FACILITY

Permanent - 59318

Temporary – 6988

Total   - 66306




MEDICAL FACILITY

Hospitals – 19

Dispensaries - 67

Beds – 895

Doctors – 340

EDUCATION FACILITY

DAV School fully financed- 7
Kendriya vidyalaya – 3
Privately managed schools- 47



                                                                                     16 | P a g e
CUSTOMERS

 1. POWER SECTOR

      1. State Electricity Boards (Uttar Pradesh, Punjab, Haryana and Jharkhand)
      2.Delhi Vidyut Board
      3. National Thermal Power Corporation (NTPC)
      4. Damodar Valley Corporation (DVC)
      5. Tenughat Vidyut Nigam Limited (TVNL), etc.

      Major customers in power sectors are:




        P.S.E.B   H.S.E.B   N.T.P.C   UPRVNL   J.S.E.B   T.V.N.L   D.V.C




 2.    STEEL SECTOR

            1. Steel Authority of India Ltd (SAIL)
            2. Indian Iron and Steel Co.
            3. Rashtriya Ispat Nigam Limited (RINL), etc.



3.     CORE INDUSTRIES

             1. Heavy Engineering Corporation (HEC
             2 . Kalyanpur Cement Company
             3. Association Cement Company (ACC)
             4. Lemo Cement Company
             5. Bihar Sponge Iron Limited (BSIL)
             6. Tata Sponge Iron Limited(TSIL)
             7. Indo Ashahi Glass Company (IAGO)
             8. Indian Aluminium Company Limited
             9. National Fertilizer Limited, etc.

4.     NON –CORE INDUSTRIES

           1. SSF Manufacturers
           2. Sodium Silicate Manufacturers
           3. Brick Manufacturers
           4. Textile Manufacturers
           5. Paper Manufacturers, etc.



                                                                                   17 | P a g e
SOCIAL SIDE OF BUSINESS



CCL has played a catalytic role in the socio-economic growth of the Jharkhand region. For the
last 5 decades of its existence, it has virtually brought about a metamorphosis in many backward
areas through its mining activity by creating employment opportunities and reaching basic
infrastructure to many remote and inaccessible areas. Mining has turned out to be a main source
of earning for the State Exchequer of Jharkhand.


    Major Contributor to Basic Infrastructure:
              Spend over Rs. 1042 crores on social overhead onwards 1998.
              Constructed over 160 kms. of heavy duty coal transportation roads, 300 kms of
               approach road and equal length of colony roads, 6 major bridges on river
               Damodar (2 under construction), 59455 permanent houses, 19 hospitals, besides
               water supply schemes covering over a population of 5.02 lakhs.
              Grant in aid & infrastructure facilities to 195 educational institutions.
              Building permanent road link “COAL TRUNK ROAD” of about 196 kms length
               linking its areas and various districts.


    Major Employer:
              62827 (as on 1.11.2006) directly employed (35% belonging to scheduled caste &
               scheduled tribes).
              Sources of indirect employment to over 2, 00, 000 people in loading,
               transportation, civil construction, small industries, coke ovens, manufacturing
               agencies, ancillaries etc.


    Major Contributor to State Exchequer:
              State central Exchequer have earned over Rs. 2811.56 crores of royalty and other
               taxes from CCL‟s mining activities after formation of Jharkhand state. (2000-01
               to 2005-06)




                                                                                           18 | P a g e
Community Development


CCL has been contributing to community development and tribal welfare by augmenting
drinking water facilities, health care, education, rural and link roads, besides promoting trades
for self-employment opportunities in around 500 villages adjacent to its areas of operation.
Community Development Programme was initiated in 1981 and since then it has spent over Rs.
18 crores on these activities.




ENVIRONMENT


Eco-friendly mining techniques concept are being followed to keep our environment safe. CCL
is adopting concurrent reclamation for projects like Piparwar, Ashoka, KDH and Parej East OCP.
In other projects decoaled area is reclaimed through internal dumping and subsequently planted.
Plantation is also being done on external dumps. A green belt is also created around quarry,
CHPs etc. by planting rows of trees to arrest fugitive dust as well as the noise. In addition to this,
regular water spraying on haul roads by mobile water sprinklers are being done to suppress air
pollution. In some of the fields fixed water sprinkles are also provided. Company is providing
domestic gas to our workmen in lieu of coal to avoid air pollution. Not only this, regular
monitoring of ambient air and water, quality of each mines are being carried out to check
environment.


    CCL‟s Coal Consumers
              More than 20 thermal Power stations including those in Jharkhand.
              Five Steel Plants.
              Five Fertilizer Plants.
              20 Cement Plants.
              Around 600 Industrial units Large, Medium and Small Scale.




                                                                                          19 | P a g e
 Products
              Raw Coal
              Washed Non-Coking Coal
              Washed Medium Coking Coal
              Hard Coke
              Coal Tar


                                   MEANS OF TRANSPORT

The primary mode of transportation is Rail; CCL uses Rail as a medium to transport coal to its
customers. Since its customers are electricity boards, steel companies and other core and none
core industries, and also they are thousands of kilometers away from its mines, so therefore
Railway is the only way to transport coal to its customers.




                                                                                   20 | P a g e
CHAPTER II

                                     WORKING CAPITAL




 Capital required for a business can be classified under two main categories via,

1)   Fixed Capital

2)   Working Capital

     Every business needs funds for two purposes for its establishment and to carry out its day-
to-day operations. Long terms funds are required to create production facilities through purchase
of fixed assets such as p&m, land, building, furniture, etc. Investments in these assets represent
that part of firm‟s capital which is blocked on permanent or fixed basis and is called fixed
capital. Funds are also needed for short-term purposes for the purchase of raw material, payment
of wages and other day – to- day expenses etc.

These funds are known as working capital. In simple words, working capital refers to that part of
the firm‟s capital which is required for financing short- term or current assets such as cash,
marketable securities, debtors & inventories. Funds, thus, invested in current assts keep
revolving fast and are being constantly converted in to cash and this cash flows out again in




                                                                                      21 | P a g e
exchange for other current assets. Hence, it is also known as revolving or circulating capital or
short term capital.

CONCEPT OF WORKING CAPITAL

There are two concepts of working capital:

1.   Gross working capital

2.   Net working capital

The gross working capital is the capital invested in the total current assets of the enterprises
current assets are those assets which can convert in to cash within a short period normally one
accounting year.

CONSTITUENTS OF CURRENT ASSETS

1)   Cash in hand and cash at bank

2)   Bills receivables

3)   Sundry debtors

4)   Short term loans and advances.

5)   Inventories of stock as:

a.   Raw material

b.   Work in process

c.   Stores and spares

d.   Finished goods

6. Temporary investment of surplus funds.

7. Prepaid expenses

8. Accrued incomes.


                                                                                     22 | P a g e
9. Marketable securities.




In a narrow sense, the term working capital refers to the net working. Net working capital is the
excess of current assets over current liability, or, say:

NET WORKING CAPITAL = CURRENT ASSETS – CURRENT LIABILITIES.

Net working capital can be positive or negative. When the current assets exceeds the current
liabilities are more than the current assets. Current liabilities are those liabilities, which are
intended to be paid in the ordinary course of business within a short period of normally one
accounting year out of the current assts or the income business.

CONSTITUENTS OF CURRENT LIABILITIES

1.   Accrued or outstanding expenses.

2.   Short term loans, advances and deposits.

3.   Dividends payable.

4.   Bank overdraft.

5.   Provision for taxation , if it does not amt. to app. Of profit.

6.   Bills payable.

7.   Sundry creditors.

The gross working capital concept is financial or going concern concept whereas net working
capital is an accounting concept of working capital. Both the concepts have their own merits.

The gross concept is sometimes preferred to the concept of working capital for the following
reasons:

1.   It enables the enterprise to provide correct amount of working capital at correct time.




                                                                                        23 | P a g e
2.   Every management is more interested in total current assets with which it has to operate
then the source from where it is made available.

3.   It take into consideration of the fact every increase in the funds of the enterprise would
increase its working capital.

4.   This concept is also useful in determining the rate of return on investments in working
capital. The net working capital concept, however, is also important for following reasons:

·     It is qualitative concept, which indicates the firm‟s ability to meet to its operating expenses
and short-term liabilities.

·     It indicates the margin of protection available to the short term creditors.

·     It is an indicator of the financial soundness of enterprises.

·     It suggests the need of financing a part of working capital requirement out of the permanent
sources of funds.




                                                                                         24 | P a g e
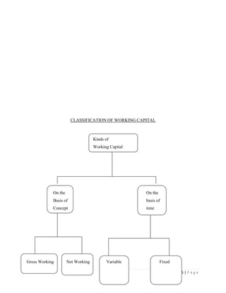
CLASSIFICATION OF WORKING CAPITAL



                                   Kinds of
                                   Working Capital




            On the                                   On the
            Basis of                                 basis of
            Concept                                  time




Gross Working        Net Working         Variable             Fixed

                                                                      25 | P a g e
Capital                Capital                Working                          working
                                              Capital                          Capital




                                 Special                Seasonal     Reserve             Regular
                                 Working                Working      Working             Working
                                 Capital                Capital      Capital             Capital



Working capital may be classified in to ways:

o    On the basis of concept.

o     On the basis of time.

On the basis of concept working capital can be classified as gross working capital and net
working capital. On the basis of time, working capital may be classified as:

Ø    Permanent or fixed working capital.

Ø    Temporary or variable working capital

PERMANENT OR FIXED WORKING CAPITAL

Permanent or fixed working capital is minimum amount which is required to ensure effective
utilization of fixed facilities and for maintaining the circulation of current assets. Every firm has
to maintain a minimum level of raw material, work- in-process, finished goods and cash balance.
This minimum level of current assts is called permanent or fixed working capital as this part of
working is permanently blocked in current assets. As the business grow the requirements of
working capital also increases due to increase in current assets.

TEMPORARY OR VARIABLE WORKING CAPITAL



                                                                                            26 | P a g e
Temporary or variable working capital is the amount of working capital which is required to
meet the seasonal demands and some special exigencies. Variable working capital can further be
classified as seasonal working capital and special working capital. The capital required to meet
the seasonal need of the enterprise is called seasonal working capital. Special working capital is
that part of working capital which is required to meet special exigencies such as launching of
extensive marketing for conducting research, etc.

Temporary working capital differs from permanent working capital in the sense that is required
for short periods and cannot be permanently employed gainfully in the business.




IMPORTANCE OR ADVANTAGE OF ADEQUATE WORKING CAPITAL

Ø SOLVENCY OF THE BUSINESS: Adequate working capital helps in maintaining the
solvency of the business by providing uninterrupted of production.

Ø   Goodwill: Sufficient amount of working capital enables a firm to make prompt payments
and makes and maintain the goodwill.

Ø   Easy loans: Adequate working capital leads to high solvency and credit standing can
arrange loans from banks and other on easy and favorable terms.

Ø   Cash Discounts: Adequate working capital also enables a concern to avail cash discounts on
the purchases and hence reduces cost.

Ø   Regular Supply of Raw Material: Sufficient working capital ensures regular supply of raw
material and continuous production.

Ø   Regular Payment Of Salaries, Wages And Other Day TO Day Commitments: It leads to the
satisfaction of the employees and raises the morale of its employees, increases their efficiency,
reduces wastage and costs and enhances production and profits.




                                                                                      27 | P a g e
Ø    Exploitation Of Favorable Market Conditions: If a firm is having adequate working capital
then it can exploit the favorable market conditions such as purchasing its requirements in bulk
when the prices are lower and holdings its inventories for higher prices.

Ø    Ability To Face Crises: A concern can face the situation during the depression.

Ø    Quick And Regular Return On Investments: Sufficient working capital enables a concern to
pay quick and regular of dividends to its investors and gains confidence of the investors and can
raise more funds in future.

Ø    High Morale: Adequate working capital brings an environment of securities, confidence,
high morale which results in overall efficiency in a business.




EXCESS OR INADEQUATE WORKING CAPITAL

Every business concern should have adequate amount of working capital to run its business
operations. It should have neither redundant or excess working capital nor inadequate nor
shortages of working capital. Both excess as well as short working capital positions are bad for
any business. However, it is the inadequate working capital which is more dangerous from the
point of view of the firm.

DISADVANTAGES OF REDUNDANT OR EXCESSIVE WORKING CAPITAL

1.   Excessive working capital means ideal funds which earn no profit for the firm and business
cannot earn the required rate of return on its investments.

2.   Redundant working capital leads to unnecessary purchasing and accumulation of
inventories.

3.   Excessive working capital implies excessive debtors and defective credit policy which
causes higher incidence of bad debts.

4.   It may reduce the overall efficiency of the business.


                                                                                       28 | P a g e
5.   If a firm is having excessive working capital then the relations with banks and other
financial institution may not be maintained.

6.   Due to lower rate of return on investments, the values of shares may also fall.

7.   The redundant working capital gives rise to speculative transactions

DISADVANTAGES OF INADEQUATE WORKING CAPITAL

Every business needs some amounts of working capital. The need for working capital arises due
to the time gap between production and realization of cash from sales. There is an operating
cycle involved in sales and realization of cash. There are time gaps in purchase of raw material
and production; production and sales; and realization of cash.

Thus working capital is needed for the following purposes:

·    For the purpose of raw material, components and spares.

·    To pay wages and salaries

·    To incur day-to-day expenses and overload costs such as office expenses.

·    To meet the selling costs as packing, advertising, etc.

·    To provide credit facilities to the customer.

·    To maintain the inventories of the raw material, work-in-progress, stores and spares and
finished stock.

For studying the need of working capital in a business, one has to study the business under
varying circumstances such as a new concern requires a lot of funds to meet its initial
requirements such as promotion and formation etc. These expenses are called preliminary
expenses and are capitalized. The amount needed for working capital depends upon the size of
the company and ambitions of its promoters. Greater the size of the business unit, generally
larger will be the requirements of the working capital.




                                                                                       29 | P a g e
The requirement of the working capital goes on increasing with the growth and expensing of the
business till it gains maturity. At maturity the amount of working capital required is called
normal working capital.

There are others factors also influence the need of working capital in a business.




FACTORS DETERMINING THE WORKING CAPITAL REQUIREMENTS

1. NATURE OF BUSINESS: The requirements of working is very limited in public utility
undertakings such as electricity, water supply and railways because they offer cash sale only and
supply services not products, and no funds are tied up in inventories and receivables. On the
other hand the trading and financial firms requires less investment in fixed assets but have to
invest large amt. of working capital along with fixed investments.

2. SIZE OF THE BUSINESS: Greater the size of the business, greater is the requirement of
working capital.

3. PRODUCTION POLICY: If the policy is to keep production steady by accumulating
inventories it will require higher working capital.

4. LENTH OF PRDUCTION CYCLE: The longer the manufacturing time the raw material and
other supplies have to be carried for a longer in the process with progressive increment of labor
and service costs before the final product is obtained. So working capital is directly proportional
to the length of the manufacturing process.

5. SEASONALS VARIATIONS: Generally, during the busy season, a firm requires larger
working capital than in slack season.

6. WORKING CAPITAL CYCLE: The speed with which the working cycle completes one
cycle determines the requirements of working capital. Longer the cycle larger is the requirement
of working capital.




                                                                                       30 | P a g e
FINISHED
                                              DEBTORS
                                                                      GOODS




                                                                          WORK IN
                                         CASH
                                                                         PROGRESS



                                                         RAW
                                                        MATERIAL




7.   RATE OF STOCK TURNOVER: There is an inverse co-relationship between the question
of working capital and the velocity or speed with which the sales are affected. A firm having a
high rate of stock turnover will needs lower amt. of working capital as compared to a firm having
a low rate of turnover.

8.   CREDIT POLICY: A concern that purchases its requirements on credit and sales its product
/ services on cash requires lesser amt. of working capital and vice-versa.

9.   BUSINESS CYCLE: In period of boom, when the business is prosperous, there is need for
larger amt. of working capital due to rise in sales, rise in prices, optimistic expansion of business,
etc. On the contrary in time of depression, the business contracts, sales decline, difficulties are
faced in collection from debtor and the firm may have a large amt. of working capital.

10. RATE OF GROWTH OF BUSINESS: In faster growing concern, we shall require large amt.
of working capital.

11. EARNING CAPACITY AND DIVIDEND POLICY: Some firms have more earning
capacity than other due to quality of their products, monopoly conditions, etc. Such firms may
generate cash profits from operations and contribute to their working capital. The dividend
policy also affects the requirement of working capital. A firm maintaining a steady high rate of
cash dividend irrespective of its profits needs working capital than the firm that retains larger
part of its profits and does not pay so high rate of cash dividend.

                                                                                          31 | P a g e
12. PRICE LEVEL CHANGES: Changes in the price level also affect the working capital
requirements. Generally rise in prices leads to increase in working capital.

Others FACTORS: These are:

ü   Operating efficiency.

ü   Management ability.

ü   Irregularities of supply.

ü   Import policy.

ü   Asset structure.

ü   Importance of labor.

ü   Banking facilities, etc.

Working capital level changes due to following three basic reasons:-

    1. Changes in level of sales or operating expenses- this include long term trend change,
       cyclical change in economy and change in seasonality in sales activity.

    2. Policy changes- this is initiated by management. The various policies may be
       conservative policy, hedging policy and trade off policy.

    3. Changes in technology- if a new technological development occur then it shortens the
       operating cycle and hence it reduces the working capital requirement.




MANAGEMENT OF WORKING CAPITAL

Management of working capital is concerned with the problem that arises in attempting to
manage the current assets, current liabilities. The basic goal of working capital management is to
manage the current assets and current liabilities of a firm in such a way that a satisfactory level


                                                                                       32 | P a g e
of working capital is maintained, i.e. it is neither adequate nor excessive as both the situations
are bad for any firm. There should be no shortage of funds and also no working capital should be
ideal. WORKING CAPITAL MANAGEMENT POLICES of a firm has a great on its
probability, liquidity and structural health of the organization. So working capital management is
three dimensional in nature as

1.       It concerned with the formulation of policies with regard to profitability, liquidity and risk.

2.       It is concerned with the decision about the composition and level of current assets.

3.       It is concerned with the decision about the composition and level of current liabilities.

     Decisions relating to working capital and short term financing are referred to as working
capital management. These involve managing the relationship between a firm's short term assets
and its short term liabilities. The goal of working capital management is to ensure that the firm is
able to continue its operation and that it has sufficient cash flow to satisfy both maturing short-
term debt and upcoming operational expenses.

For the purpose of working capital management , net working capital can be said to measure the
liquidity of the firm. In other words , the goal of working capital management is to manage the
current assets and liabilities in such a way that an acceptable level of net working capital is
maintained.

Management will use a combination of policies and techniques for the management of working
capital. These policies aim at managing the current assets(generally cash and cash equivalent,
inventories and debtors) and the short term financing, such that cash flows and returns are
acceptable.

          Cash management. Identify the cash balance which allows for the business to meet day
           to day expenses, but reduces cash holding costs.

          Inventory management. Identify the level of inventory which allows for uninterrupted
           production but reduces the investment in raw materials - and minimizes reordering costs -
           and    hence     increases   cash    flow;    see Supply     chain    management; Just      In
           Time (JIT); Economic order quantity (EOQ)


                                                                                             33 | P a g e
      Debtors management. Identify the appropriate credit policy, i.e. credit terms which will
          attract customers, such that any impact on cash flows and the cash conversion cycle will
          be offset by increased revenue and hence Return on Capital (or vice versa).

         Short term financing. Identify the appropriate source of financing, given the cash
          conversion cycle: the inventory is ideally financed by credit granted by the supplier;
          however, it may be necessary to utilize a bank loan (or overdraft), or to "convert debtors
          to cash" through "factoring".

Implementing an effective working capital management system is an excellent way for many
companies to improve their earnings.

One of the most important decisions, involved in the management of working capital is how the
current assets will be financed. There are two sources to raise current assets

   (i)       Short term sources i.e current liabilities

   (ii)      Long term sources such as share capital, long term borrowing , retained earnings etc.

What proportion of current assets is financed by current liabilities and what proportion by long
term funds is determined by financing mix.

There are three basic approaches to determine an appropriate financing mix

   a. Hedging approach also known as matching approach

   b. Conservative approach

   c. Trade- off between these two.

HEDGING APPROACH

It is a risk reducing investment strategy involving transaction of simultaneous but opposite
nature so that the effect of one is likely to counterbalance the effect of the other. It involves the
matching of maturities of debt with the maturities of financial needs.

For the purpose of financing current asset by this approach the current is classified into two
classes

                                                                                         34 | P a g e
a. Those which are required in a certain amount for a level of operation and do not vary
        with time.

    b. Those which fluctuate over time

The hedging approach suggest that long term funds should be used to finance the fixed portion of
current assets while the temporary requirement, that is, the seasonal variation over permanent
requirement should be appropriately financed with short term funds.

With this approach the short term financing requirement (current assets) would be just equal to
short term financing available ( current liabilities).




CONSERVATIVE APPROACH

This approach suggest that estimated requirement of total funds should be met from long term
sources; the use of short term funds should be restricted to only emergency situation or when
there is unexpected outflow of funds.

The two approaches discussed above can be compared on the basis of cost consideration and risk
consideration.

TRADE-OFF APPROACH

The hedging approach is related with high profits as well as high risk while the conservative
approach is related with low profits and low risk. So the trade-off approach strikes a balance
between and provides a financial plan between the two extremes.

The exact trade-off between risk and profitability will differ from case to case depending on risk
perception of the decision maker. One possible trade off could be equal to the average of
minimum and maximum monthly requirements of funds during a given period of time. The level

                                                                                      35 | P a g e
of requirement may be financed through long term sources and for any additional financial needs
the short term funds may be used.




                         IMPORTANCE OF WORKING CAPITAL

Working capital is the measurement of the availability of liquid assets a company has to build its
business. Generally, companies that have a lot of working capital will be more successful since
they can expand and improve their operations. Companies without working capital may lack the
funds                        necessary                        for                        growth.


Small businesses often use working capital to pay short-term obligations such as inventory or
advertising but it can also be utilized for long-term projects such as renovations or expansion.
These are elements in the business cycle that can quickly absorb cash. If working capital dips too
low, a business risks running out of cash. Even very profitable businesses can run into trouble if
they lose the ability to meet their short-term obligations. Business financing or small business
loans can be used as a fast cash option to cushion the periods when the flow is not ideal or
readily                                                                                available.


Cash flow is the businesses life blood and every owner‟s primary task is to help keep it flowing
and to use the cash to generate profits. If a business is operating profitably, then it should, in
theory, generate a cash surplus. If it does not generate a surplus, the business could eventually
run out of cash and expire. The faster a business expands , the more cash it will need for working
capital. Proper management of working capital will generate cash and will help improve profits
and reduce risk.

Working capital represents the funds available with the company for day to day operations.
Working capital finances the cash conversion cycle. Company cannot survive with negative
working capital which represents that the company has no funds for day to day operations.

The importance of working capital can be summarized as follow:-

Adequate amount of working capital provides the following advantage to a business enterprise.


                                                                                      36 | P a g e
1. IMMEDIATE PAYMENT TO SUPPLIERS- it ensures regular supply and continuous
       production and also develop good repo.

   2. BENEFIT OF CASH DISCOUNT- by payment on time firm can avail the advantage of
       cash discount which will reduce the cost of production and increase profitability of firm.

   3. ADEQUATE DIVIDEND DISTRIBUTION- a firm can declare and distribute ample
       dividend when there is sufficient profit and thus can create satisfaction among
       shareholders and bring stability in the market value of share.

   4. INCREASE IN GOODWILL AND DEBT CAPACITY- promptness to third party in
       business creates goodwill and debt capacity of the concerned firm. It enables firm to raise
       loan whenever needed without any difficulty.

   5. EASY LOANS FROM BANK-A firm having adequate working capital and liquid assets
       can arrange loans from banks on easy and favourable terms, as excess current asset over
       current liabilities provides a good security for the unsecured loans.

   6. EXPLOITATION OF GOOD OPPORTUNITIES- A firm with adequate working capital
       can exploit opportunities and can earn profit.

   7. MEETING UNFORSSEN CONTINGENCIES- a firm can face small crises, financial
       crises due to heavy losses etc.

   8. INCREASED EFFICIENCY- Adequate working capital has psychological effect on the
       directors and executive of the firm and motivates them to work vigorously.

   9. INCREASED IN FIXED ASSETS PRODUCTIVITY- the fate of large scale investment
       in fixed assets is often determined by a relatively small amount of current assets.




Essentially working capital is the answer to the question: "How much short term funding do you
need to operate this business?" Short term funding is important because, with long term funding
already in place, the business still needs short term funding to operate. Without the short term
funding, the business will go bankrupt.


                                                                                       37 | P a g e
CHAPTER III


                               RESEACH METHODOLOGY

3.1) Introduction


Research methodology is a way to systematically solve the research problem. It may be
understood as a science of studying now research is done systematically. In that various steps,
those are generally adopted by a researcher in studying his problem along with the logic behind
them. It is important for research to know not only the research method but also know
methodology. ”The procedures by which researcher go about their work of describing,
explaining and predicting phenomenon are called methodology.”


Methods comprise the procedures used for generating, collecting and evaluating data. All this
means that it is necessary for the researcher to design his methodology for his problem as the
same may differ from problem to problem.



                                                                                   38 | P a g e
Data collection is important step in any project and success of any project will be largely depend
upon now much accurate you will be able to collect and how much time, money and effort will
be required to collect that necessary data, this is also important step.


Data collection plays an important role in research work. Without proper data available for
analysis you cannot do the research work accurately.


3.2) Types of data collection
There are two types of data collection methods available.
1. Primary data collection
2. Secondary data collection


1) Primary data
The primary data is that data which is collected fresh or first hand, and for first time which is
original in nature. Primary data can collect through personal interview, questionnaire etc. to
support the secondary data.


2) Secondary data collection method
The secondary data are those which have already collected and stored. Secondary data easily get
those secondary data from records, journals, annual reports of the company etc. It will save the
time, money and efforts to collect the data. Secondary data also made available through trade
magazines, balance
sheets, books etc.
This project is based on primary data collected through personal interview of head of account
department, head of SQC department and other concerned staff member of finance department.
But primary data collection had limitations such as matter confidential information thus project
is based on secondary information collected through five years annual report of the company,
supported by various books and internet sides. The data collection was aimed at study of working
capital management of the company
Project is based on



                                                                                      39 | P a g e
1. Annual report of CCL 2009-10
2.Annual report of CCL 2010-11




3.3) OBJECTIVES OF THE STUDY
Study of the working capital management is important because unless the working capital is
managed effectively, monitored efficiently planed properly and reviewed periodically at regular
intervals to remove bottlenecks if any the company can not earn profits and increase its turnover.
With this primary objective of the study, the following further objectives are framed for a depth
analysis.


1. To study the working capital management of Central Coalfields Ltd.
2. To study the liquidity position through various working capital related ratios.
3. To study the working capital components such as debtors management, cash management,
Inventory position.
4. To estimate the working capital requirement of Central Coalfields Ltd


3.4) SCOPE & LIMITATIONS OF THE STUDY


Scope of the study


The scope of the study is identified after and during the study is conducted. The study of working
capital is based on tools like trend Analysis, Ratio Analysis, working capital leverage, operating
cycle etc. Further the study is based on last3 years Annual Reports of CCL. And even factors like
competitor‟s analysis, industry analysis were not considered while preparing this project.


Limitations of the study



                                                                                       40 | P a g e
Following limitations were encountered while preparing this project:
   1) Limited data:-


This project has completed with annual reports; it just constitutes one part of data collection i.e.
secondary. There were limitations for primary data collection because of confidentiality.
   2) Limited period:-


This project is based on five year annual reports. Conclusions and recommendations are based on
such limited data. The trend of last three year may or may not reflect the real working capital
position of the company. Also being a public sectors it was to difficult to get access to various
data.
   3) Limited area:-


Also it was difficult to collect the data regarding the competitors and their financial information.
Industry figures were also difficult to get.




                                           CHAPTER IV




                       WORKING CAPITAL MANAGEMENT IN CCL

In CCL working capital management is done on three indegriants:

   1. Cash management

   2. Debtors management

   3. Inventory management.




                               CASH MANAGEMENT IN CCL


                                                                                        41 | P a g e
Efficient cash management processes are pre-requisites to execute payments, collect receivables
and manage liquidity. Managing the channels of collections, payments and accounting
information efficiently becomes imperative with growth in business transaction volumes. This
includes enabling greater connectivity to internal corporate systems, expanding the scope of cash
management services to include “full-cycle” processes (i.e., from purchase order to
reconciliation) via ecommerce, or cash management services targeted at the needs of specific
customer segments.

Cash management is concerned with the managing of: -

        Cash flow – Inside the firm and Out of the firm

        Cash flow – Within the firm    &

        Cash balances held by the firm at a point of time by financing deficit or investing surplus
        funds.




Cash is money that is easily accessible either in the bank or in the business. Cash on hand or in
the bank is needed to pay suppliers, to pay the rent, and to meet the payroll. Profit is the amount
of money you expect to make if all customers paid on time and if your expenses were spread out
evenly over the time period being measured. However, it is not your day-to-day reality. Cash is
what you must have to keep the doors of your business open. Over time, a company's profits are
of little value if they are not accompanied by positive net cash flow. Cash flow is one of the
component in cash management.

Cash Flow refers to the flow of cash into and out of a business over a period of time. The
outflow of cash is measured by the money you pay every month to salaries, suppliers, and
creditors. The inflows are the cash you receive from customers, lenders, and investors. The basic
objective of cash flow statement is to inform about the cash inflows and cash outflows during the
year.

Positive Cash Flow



                                                                                       42 | P a g e
If the cash coming into the business is more than the cash going out of the business, the company
has a positive cash flow. A positive cash flow is very good and the only concern here is
managing the excess cash prudently.

Negative Cash Flow

If the cash going out of the business is more than the cash coming into the business, the company
has a negative cash flow. A negative cash flow can be caused by a number of problems that
result in a shortage of cash, such as too much or obsolete inventory, or poor collections on
accounts receivable. If the company doesn't have money in the bank or can't borrow additional
cash at this point, it may be in serious trouble.




                                             Cash

                                           Collection
                                                s

          Business                                                   Deficit
         Operations                            s
                                                                     Surplus



         Information
                                                                      Borrow
         And control
                                             Cash                     Invest

                                           Payments




                                                                                     43 | P a g e
ACCOUNTING STANDARD 3-CASH FLOW STATEMENTS




AS-3 cash flow statements (revised 1997), issued by the council of ICAI, comes into effect in
respect of accounting periods commencing on or after 1-4-1997. This standard supersedes, AS-3
changes in financial position, issued in June 1981. This standard is mandatory in nature in
respect of accounting periods commencing on or after 1-4-2004 for the enterprises which fall in
any one or more of the categories of level I enterprises, at any time during the accounting period.
The enterprises which do not fall in any of the categories of level I, are encouraged, but are not
required, applying this standard.
+
An enterprise should prepare a cash flow statement and should present it for each period for
which financial statements are presented. The cash flow statement should report cash flows
during the period classified by operating, investing and financing activities. An enterprise should
report cash flows from operating activities using either:
       a) The direct method, whereby major classes of gross cash receipts and gross cash
            payments are disclosed; or
       b)    The indirect method, whereby net profit or loss is adjusted for the effects of
transactions of a non-cash nature, any deferrals or accruals
            of past or future operating cash receipts or payments, and items of income or expense
            associated with investing or financing cash flows.


. Hence the preparation of cash flow statement involves the following steps:

    1. Computation of net increase or decrease in cash.

    2. Calculation of net cash flow provided by operating activities.

    3. Calculation of net cash flow from investing activities.


                                                                                       44 | P a g e
4. Calculation of net cash flows from financing activities.

   5. Preparation of cash flow statement in approved format.

   6. Reporting of significant non-cash transactions in a separate schedule to cash flow
       statement.

A Cash Flow Statement is typically divided into three components so that you can see and
understand both the internal and external sources and uses of cash.

   1. Operating Cash Flow (Internal) Operating cash flow, often referred to as working capital,
       is the cash flow generated from internal operations. It is the cash generated from sales of
       the product or service of your business. Because it is generated internally, it is under your
       control.

   2. investing cash flow (internal)Investing cash flow is generated internally from non-
       operating activities. This component would include investments in plant and equipment
       or other fixed assets, nonrecurring gains or losses, or other sources and uses of cash
       outside of normal operations.

   3. Financing cash Flow (External)Financing cash flow is the cash to and from external
       sources, such as lenders, investors and shareholders. A new loan, the repayment of a loan,
       the issuance of stock and the payment of dividend are some of the activities that would be
       included in this section of the cash flow statement.

Good cash management means:

       Knowing when, where, and how your cash needs will occur,

       Knowing what the best sources are for meeting additional cash needs; and,

       Being prepared to meet these needs when they occur, by keeping good relationships with
       bankers and other creditors.

The starting point for avoiding a cash crisis is to develop a cash flow projection. Smart business
owners know how to develop both short-term (weekly, monthly) cash flow projections to help
them manage daily cash, and long-term (annual, 3-5 year) cash flow projections to help them

                                                                                        45 | P a g e
develop the necessary capital strategy to meet their business needs. They also prepare and use
historical cash flow statements to gain an understanding about where all the money went.

       Funds/cash plays a very vital role in every organization so does in CCL. It is important to
       meet its day to day requirement of cash. It is directly controlled by the General Manager
       of finance in CCL. The fund section is responsible for effective fund/cash management of
       entire CCL.

       There are many sources of funds from which CCL gets funds according to their
       requirement. In CCL cash is mainly realized from sale of coal which is supplied to
       various sectors that includes Power sector like

       Jharkhand state electricity board (JSEB)

       Punjab state electricity board (PSEB)

       Haryana state electricity board (HSEB)

       Delhi vidhut corporation (DVC)

       National thermal power corporation (NTPC)

       Steel sector like

       Steel authority of India limited (SAIL)

       Vizag steel plant etc.

       Other sector includes

       Defence

       Chemical industry etc.

       It is discussed earlier that coal is sold in two ways: cash and credit. A major percentage of
       total sales of coal are made to government parties on credit basis. Rest is sold to parties
       on advance payment basis.



                                                                                        46 | P a g e
CCL is spread over in different district of Jharkhand there are 13 areas of CCL namely

       Agarda

       Barkakhana

       Cs-cws

       Kuju

       Hazaribagh

       Rajrappa

       Giridih

       Kothara

       Bokaro&kargali

       Dhori

       North khanpura area

       Piprawar

       Daltanganj

All the above areas send their requisition for capital & revenue expenditure on week to week
basis to CCL to Ranchi headquarter. The fund section make payment through bank on the basis
of this capital & revenue expenditure report send by 13 different areas i.e. fund are provided to
these areas on the basis of pending bill claims. The capital & revenue expenditure report must be
verified by two authorized person of CCL: -




       Area manager of CCL.


                                                                                     47 | P a g e
Finance manager of CCL.

          CCL mainly used cash flow projection and cash budget for cash planning and control.

          Cash flow projection is also used to determine for optimum cash balance of CCL.

          CCL has not faced any kind of liquidity crunch in past 5 years. This indicates that CCL
          maintain a sufficient cash balance. However CCL has working capital demand limit with
          SBI along with coal India ltd. (CIL) against hypothecation of current assets. If any
          surplus arises in CCL then that is deposited in nationalized banks with varying period of
          maturity of fixed deposit. Nationalized bank are decided by the board of directors of
          CCL. Selection of bank is done on the basis of their net worth.

          CCL follows accounting standard 3 to prepare cash flow which is explained earlier..




METHOD USED BY CCL FOR PREPARING CASH FLOW STATEMENT


CCL used direct method for preparing cash flow statement.But this direct method does mot
folloew proper format. The direct method provides information which may be useful in
estimating the future cash flows and which is not available under indirect method. Therefore,
direct method is considered more appropriate than indirect method. Under the direct method
information about major classes of gross cash receipts and gross cash payments may be obtained
either:


          From the accounting records of the enterprise.
          By adjusting sales, cost of sales (in the case of financial enterprise interest and similar
          income and interest expense and similar charges) and other items in the statement of
          Profit & Loss for:
          1) Changes during the period in inventories and operating receivables and payables;


                                                                                         48 | P a g e
2) Other non-cash items and
3) Other items for which the cash effects are investing or financing cash flows.




                CENTRAL COALFIELDS LIMITED, RANCHI
Monthly cash flow statement (Fund)
                                                          (RS. In lakhs)




                                                               APRIL-12            PROGRESIVE

                                                               FUND                2012-2013

        Opening Balance                                        24471.27            24471.27

        Receipts

        Sales-credit                                           16595.54            16595.54

        Recd from Rd sales                                     30757.33            30757.33


                                                                              49 | P a g e
Income Tax refund   0.00            0.00

Interest            65.20           65.20

COAL BLOCK          0.00            0.00

Rites               10429.27        10429.27

Gratuity Fund       953.88          953.88

Recd from Kolkata   7700.00         7700.00

Total receipts      66501.22        66501.22

OB+Receipts         90972.49        90972.49

PAYMENT

Royalty             685.67          685.67

Royalty adv         0.00            0.00

CMPF/pension        6358.77         6358.77

Corporate Tax       0.00            0.00

FIXED DEPOSIT       0.00            0.00

Wealth Tax          0.00            0.00

Dividend Tax        0.00            0.00

Dividend            0.00            0.00

TDS                 5040.59         5040.59

Service Tax         2.19            2.19

Clean energy cess   2203.03         2203.03

Sales Tax           238.09          238.09


                               50 | P a g e
J vat                                        537.10          537.10

Adv sales Tax                                0.00            0.00

Adv j VAT                                    0.00            0.00

Cental excise duty                           36.89           36.89

Misc                                         0.00            0.00

Area remit-revenue                           34486.00        34486.00

Area remit-capital                           808.00          808.00

Gratuity fund                                22591.94        22591.94

Total payments                               72988.27        72988.27

Closing balance                              17984.22        17984.22




        CENTRAL COALFIELDS LIMITED, RANCHI

        Monthly cash flow statement (Fund)



                                                        51 | P a g e
PROGRESIVE

                                      April 2012-2013

Opening Balance                       24471.27




Cash flow from operating activities

Inflow

Realization from customers            16595.54

Recd from Rd sales                    30757.33

Rites                                 10429.27

Recd from Kolkata                     7700.00

Total Add operating balance           65482.14

OB+inflow                             89953.41




Outflow

Royalty                               685.67

CMPF/pension                          6358.77

TDS                                   5040.59

Service Tax                           2.19

Clean energy cess                     2203.03




                                                        52 | P a g e
Sales Tax                                           238.09

        J vat                                               537.10

        Cental excise duty                                  36.89

        Area remit-revenue                                  34486.00

        Area remit-capital                                  808.00

        outflow amount                                      50396.33

        B)cash flow from investing activities

        increase in interest received                       65.20

        Increase in gratuatity fund received                953.88

        Decrease in gratuatity fund payment                 22591.94

        B) Total investing activies                         -21572.86

        C)Cash flow from financing activities

        Fixed deposit                                       00.00

        c)total financing activities                        00.00

        Closing balance = (A-B-C)                           17984.22

Wor
king
notes :( 89953.41-50396.33) =39557.08

       A= 39557.08

       B= -21572.86

       C= 00.00

       Closing balance= 39557.08-21572.86-00.00=17984.22.

                                                                        53 | P a g e
Note‟s in crore

Suggestions for improvement

CCL has not faced any kind of liquidity crunch in past five years. This indicates that CCL
maintain a sufficient cash balance. However CCL has WCDL (working capital demand limit)
with SBI along with CIL against hypothecated of current assets.


If any surplus arises in CCL then this surplus fund is deposited with varying period of maturity
of fixed deposit. Listed bank are decided by the board of directors of CCL. They decided any
bank on the basis of net worth of that bank.


There is no bank loan in respect of CCL to fulfil their working capital need. This shows that
CCL has enough cash balance to fulfil its day to day requirement of cash.
CCI has taken a loan from World Bank to fulfil their fixed capital requirement.




However an attempt has been recast…




                                          CCL & AS 3

  CCL is also following AS 3, but they follow Both Method (Direct as well as Indirect). As per
 the cash flow statement for the month of March 2012, we can see that they are following direct
method and in that they mentioned their gross receipts and gross payment of cash only, and after
  studying the Cash Flow Statement for the year ended 2010-12 we can observe that they are
              following Direct Method for maintaining their Cash Flow Statement.

       In all this we can see for their monthly transactions they maintain Direct method and for
the whole at the end of the year CCL prepare their Cash Flow Statement by Indirect Method.

                                                                                     54 | P a g e
In CCL there is positive cash inflow since last 5-6 years. So the only concern of CCL is to
manage excess of cash inflow over outflow.

It has been seen that when CCL was having negative cash inflow then it used to balance the
shortage of funds by:-

   1. Cost cutting of expenditure.

   2. Delay in payment of statutory bills.




   3. Short term funding by taking loans from bank.



   4. Investment by central coalfield limited (C.C.L)

According to the policy guidelines for the Investment/Deployment of Surplus Funds in
Appropriate Financial Instruments approved by CIL Board, it is clearly mentioned that “The
department of public enterprise has permitted central PSU to invest in public sector mutual fund
only. The Chairman, CIL approved investment in 4 PSU mutual fund houses. ” They are:-

   1) SBI
   2) UTI
   3) CANARA
   4) LIC

As these fund houses are registered with and regulated by SEBI and GOI and wherein Govt
financial institution and public sector banks holds individually and collectively more than 50%
of equity shares.




                                                                                    55 | P a g e
MUTUAL FUNDS investment by C.C.L

             Name of fund                                        Scheme

   1) SBI                                          SBI Premier Liquid Fund – Super Institutional
                                                   (IP) Plan




   2) UTI                                          UTI Liquid Fund - Cash Plan - Institutional




   3) Canara Robeco                                Canara Robeco mutual fund super institutional
                                                   plan




   4) LIC                                          LIC NOMURA Liquid Fund




Each mutual fund is given a basis point of 25 of total investment. If it‟s over 25 point then a
watch of 10 days is there and with a formal procedure the company withdraw the money and
invest in other three funds whichever is giving good report.

Analysis:-

       SBI Premier Liquid Fund (SPLF) has been positioned for Institutional investors and large
       Corporate Treasuries who desire to invest their short term cash surpluses for periods
       ranging from overnight to a few days, while maintaining a high degree of liquidity. The
       investments in the scheme would be made only in debt/ money market securities. SBI
       Premier Liquid Fund (SPLF) would seek to generate returns with minimal volatility and
       provide investors with a high degree of liquidity.




                                                                                     56 | P a g e
The UTI Liquid Cash Plan is positioned as a low-risk, low-volatility fund which aims at
       offering reasonable returns to investors looking to park short-term surpluses. The fund
       attaches importance to low credit risk, portfolio diversification and stability of returns.
       Same above written benefits are provided by the canara robeco liquid fund and lic
       nomura liquid funds.
       Mutual fund investment is the safest and guaranteed return fund to be invested. So, the
       coal India subsidiaries companies especially Central coalfield limited invest its surplus
       money in 4 different mutual fund with a clear diversion of money equal in 4 parts so that
       if they found out any loss in any single mutual fund then the money is withdrawn and
       reinvested in other three equally or the one giving the larger profit.
       All the mutual funds are of governmental type investment on SEBI guidelines.




There are various ways to utilize wisely the excess of cash like investment in mutual funds,
shares etc. but being a public sector unit it can only have a single choice which is fix deposit
according to policies framed by Indian government.



                                                                                         57 | P a g e
CCL does the fixed deposit by keeping in mind various factors

      (i)     Quarter end payment of tax

      (ii)    Requirement of money for advance payment

      (iii)   Requirement according to forecasted demand

Accordingly the tenure of fixed deposit are decided. Mostly the fixed deposits are for 1 year or
so.




Uniform Deposit Policy for CIL and its Subsidiaries ANNEXURE-A

The salient features of the uniform deposit policy approved by CIL Board in its 235th meeting
held on 25 September 2007 and subsequent amendment in 249th meeting held on 10 April 2009
along with DPE guidelines received after approval of uniform deposit policy are as under:

1. As per existing RBI guidelines, PSUs are allowed to invest in any scheduled bank
incorporated in India having net-worth of Rs.100 crores and above and fulfilling the Capital
Adequacy Ratio (CAR) norm as prescribed by RBI (presently 9%). In order to have manageable
number of banks with sound financials to deal with, it has been decided that only such banks
having networth of Rs.1500 crores and above with CAR exceeding 10% be selected for
placing deposits.

In pursuance to the above, a list of 18 banks was identified initially for placement of deposits by
CIL and its subsidiaries.

Subsequently, IDBI Bank was included in the list taking the number of banks to 19. Further,
during October 2009, with the approval of the competent authority, Central Bank of India has
been disqualified for doing all future business especially placement of fixed deposit by CIL and
its Subsidiary Companies till further order. At present, there are 18 banks, which are eligible
to receive deposit from CIL and its Subsidiary Companies. A list of these banks is placed at



                                                                                       58 | P a g e
Annexure-1 (Revised as per Balance Sheet of 31.3.2009 of the banks). CIL and its
Subsidiaries shall place deposits with the banks from the said list.

2. The CIL Board, in order to balance the risk and return on the portfolios of CIL and its
subsidiaries, approved that the fixed deposit is to be placed with the banks offering highest rate
of interest within exposure limit of each bank. The methodology of calculating exposure limit is
described in Para-3. In a subsequent development, pursuant to the DPE guidelines, in order to
avoid undesirable competition amongst banks leading to arbitrary hikes in deposit rates, with
adverse consequences for the economy, the practice of inviting competitive bids for bulk
deposits was discontinued. Thus, at present, as per subsequent DPE guidelines, CIL and its
Subsidiaries shall place with banks at prevailing best available card rate subject to
exposure limit of each bank as described in Para-3.

3. Keeping in view the importance of net-worth, which determines the size and strength of banks,
Net-worth (Equity Capital plus Free Reserves) of banks meeting CAR requirements are
considered as criteria for determining the exposure limit of the bank.

Exposure limit of the banks at different range of net-worth for CIL and its each Subsidiary
were decided initially as follows:

Table

However, there shall be no cap on maximum limit for State Bank of India. In a later
development, the maximum exposure limit of individual private bank has been restricted to
10% of total cumulative deposit irrespective of net-worth. Moreover, overall exposure limit
in private banks will be restricted to 25% of the total deposit.

4. In respect of methodology of placement of deposit with the banks, the approvals of the CIL
Board are as under:

i) The subsidiaries should go for selection of one specific branch of a bank at a particular
location from the list of eighteen banks at Annexure-1. It is advised that the subsidiaries as well
as CIL shall go for opening current account at the branches of the banks eligible to accept
deposits. Subsidiaries shall go for placing deposit with the branches nominated by the respective
banks. Such lists have been forwarded by CIL to Subsidiaries from time to time. Further, DPE

                                                                                       59 | P a g e
in its guidelines dated 15.1.2008 and 11.4.2008 directed that PSEs should place their bulk
deposits with such banks with whom they have regular course of business.

ii) While selecting branches under Annexure-I, subsidiaries should give priority to those
branches which have the facilities of Real Time Gross Settlement (RTGS)/ Core Banking
Solution (CBS).

iii) The subsidiaries may adopt policies for depositing surpluses through its desk offices located
at Kolkata for better connectivity with the financial market besides its Command Areas.

5. In respect of methodology of placing deposits, it is emphasized that CIL and its subsidiaries
shall strictly adhere to theguidelines issued by the Dept. of Public Enterprise, GOI.Range of Net-
worth Maximum exposure limit % of total cumulative deposit Private andNationalized Banks
1500-5000 10% 5001 and 10000 15% 10001 and above 20% guidelines issued by the Dept. of
Public Enterprise, GOI.

6. All the fund managers of CIL and its subsidiaries shall assess investible surplus funds on a
daily basis and ensure that no fund remains idle in the current account. In order to avoid loss of
interest, it is required to maintain CLTD A/c with the bank(s) where funds are lying. If the
CLTD arrangement is not there with a particular bank, the investible funds may be placed in
short-term deposits with the banks for 7-10 days with immediate effect. On maturity of such
short-term deposits placed from time to time,the said amount may be placed with the banks as
per the policy mentioned above subject to the exposure limit of the bank.

7. The Para 4 of OM dated 14.12.1994 issued by DPE, stipulates inter-alia, that decision for
investing short- term surplus funds upto one year maturity is to be taken by a designated group of
Directors from among the functional Directors that should include Chairman and Director
(Finance). Placing funds in CIL and its subsidiaries is a day-to-day operation, which is difficult
to be carried out in the manner suggested in the said guidelines. However, keeping the spirit of
the guideline and in order to ensure complete transparency, a Committee of at least two members
from Finance Division may be constituted comprising HOD of Finance, who shall chair the
proceedings with other member(s) of the rank of CFM (E8). The Committee shall have the
power to approve a deposit proposal put up by the officer(s) in charge of the treasury operations.
In case, treasury operations of the subsidiaries are carried out from Kolkata, such proposal

                                                                                      60 | P a g e
should, at the first instance be sent by FAX/ Email to the subsidiary (HQs) for approval by the
Committee. Since time is the essence in active treasury operation, such proposals should be
immediately taken up by the committee and decision communicated by FAX/ Email to the
Kolkata office.

8. Based on above suggested methodology, bank card rate for funds available for each case of
deposit is to be obtained from the selected branches of the listed banks. If any nominated branch
of a bank is not in a position to submit the card rate, the same shall be recorded in writing. The
officer(s) in charge of the treasury operation shall initiate a proposal along with the card rates
received from all the selected banks / branches in line with the guidelines detailed above. The
proposal shall suggest placement of fund among banks, which qualify to accept deposits as per
the policy, and thereafter placed before the committee for approval. The proposal shall be acted
upon its approval.

9. There shall be a system in place for submission of monthly report detailing the placements of
funds made during that particular month to the Director (Finance) and to the Chairman/CMD. A
quarterly report shall be furnished to the Board of Directors informing the annualized return on
the deposits placed during the last quarter.

10. All other guidelines contained in the approved Investment Policy of CIL, which have not
been expressly dealt herein as laid down in the Uniform Deposit Policy shall continue.



    Debtors Management


The basic objectives of the debtor‟s management are to optimize the return on investment on the
assets. Its main aim is to promote sales and profit until that point is reached where the return on
investment is further funding of debtors is less than the cost of funds raised to finance that
additional credit.


When a firm makes sale of goods and services and does not receive payment, it grants trade
credit and creates Debtors accounts, which would be collected in the future. These represent the



                                                                                       61 | P a g e
extension of credit on an open A/c by the firm to its customers, as the substantial amount is tied
up in trade debtors, it needs careful analysis and proper management.


    Size of Investment in Debtors:
       Investment in debtors A/c is a major part of their assets in most of business enterprises.
       Debtors A/c is one of the major components of working capital. The financial executives
       should pay due attention to the management of debtors, so that each rupee invested in
       debtors may contribute to the net worth of the organization.


    The Basic Problem of Debtors Management:
       The basic problem of debtor‟s management is the balancing of profitability & liquidity.
       Soft credit terms attract sales and so the longer the time a company allows to pay to its
       customers the greater the sales and higher the profits.
       The longer the period of credit the greater the risk, the greater the level of debt and
       greater the strain on the liquidity of the company.




                      PAYMENT ACCORDING TO FUEL SUPPLY AGREEMENT

               The Purchaser shall make advance payment for a month in three (3)

        installments for availing Coal supplies from the Seller – first (1st) installment on the

        first (1st) day of the month, second (2nd) installment on the eleventh (11th) day of the

        month and the third (3rd) installment on the twenty first           (21st) day of the
        month. Each of these payment installments shall cover the As Delivered Price of

        Coal for the Coal quantities that is one- ninth (1/9th) of the QQ concerned. Further,
        each of these installments shall take into account the weighted average of Contract
        Prices of Grades based on actual supplies of immediately available previous month.

        However, the third (3rd) installment shall also include the adjustment amount with
        regard to the actual quantity of Coal delivered and the quality of Coal analysed vis-à-
        vis the advance payment made for the previous month.


                                                                                      62 | P a g e
Quarterly Quantity (QQ)


The Annual Contracted Quantities for the Year shall be divided into
Quarterly Quantities (QQ), expressed in tonnes, as follows:


 Ist Quarter (Apr-Jun.)                         25% of ACQ

 IInd Quarter (Jul-Sep)                         22% of ACQ

 IIIrd Quarter (Oct-Dec)                        25% of ACQ

 IVth Quarter (Jan-Mar)                         28% of ACQ



The Purchaser shall maintain with the Seller an Irrevocable Revolving Letter of
Credit (IRLC) issued by a bank acceptable to the Seller and in the format
acceptable to the Seller and fully conforming to the conditions for an amount

equivalent to As Delivered Price of Coal for the Coal quantities that is one-ninth (1/9th)
of the QQ concerned. The As Delivered Price of Coal in this context shall take into
account the highest of Contract Prices of Grades. The IRLC shall be maintained
throughout the term of this Agreement. The amount of IRLC shall be suitably changed
whenever there is a change in any component of the As Delivered Price of Coal. In
addition to the IRLC, the Purchaser shall pay advance amount equivalent to seven (7)
days Coal value by way of Demand Draft/ Banker‟s cheque/ Electronic Fund
Transfer (EFT).


All the payments shall be made through Demand Draft / Banker‟s cheque/
Electronic Fund Transfer payable at ([•] to be stated by the Seller). In the event of
non-payment within the aforesaid stipulated period, the Purchaser shall be liable to
pay interest in accordance


Advance payment made by the Purchaser shall be non-interest bearing, and it
shall change in accordance with change in the As Delivered Price of Coal.


                                                                               63 | P a g e
ANALYSIS:-


       Fuel supply agreement is the newly most advanced tool for the coal India limited
       subsidiaries to generate a cash surplus and to also help the companies to avoid the
       debtors in the company.


       Fuel supply agreement is designed in such a manner that it covers all the legal aspects of
       the supplier and the buyer and put them in a mutual bond for the various types and
       supply of the coal.


       Fuel supply agreement contains all the relevant information about both sides covering
       each and every aspect regarding the fuel and the interest of the buyer.


       JSEB as the monopoly of the home state electricity generation and distribution company
       of Jharkhand is the only company which is not agreed to abide by the rules and
       regulation described in fuel supply agreement.



Salient features of the New Coal Distribution Policy (NCDP)


       All project developers relating to the power, cement and steel sectors and consuming
more than 4,200 tonnes of coal per annum have to mandatorily enter into fuel supply
agreements (FSA) with the coal supplier (mostly Coal India and its subsidiaries)
versus the earlier system of linkages.
       In view of the importance of the defence sector and railways, their total requirement to
be met at notified prices.
       100% of the „normative‟ requirements of the power sector consumers with coal
linkages and that of the fertiliser sector consumers to be met through FSAs (since they
operate under a regulated price regime).


                                                                                      64 | P a g e
For all other consumers with coal requirement of more than 4,200 t per annum, 75% of
their normative requirement of coal to be provided under FSAs.
        Non-core sector developers with coal requirements less than 4,200 tonnes per annum
to be given the option of either entering into FSAs or meeting their requirements
through agencies nominated by the state governments. About 8 mmtpa coal to be
made available to meet the requirements of the small and medium sector consumers.
        Supply of coal through e-auctions to be made more systematic without the
government‟s involvement in the pricing of auctioned coal.
It is worthwhile to note that despite the introduction of the NCDP in October 2007, FSAs
were not signed until May 2009 due to a disagreement between Coal India and power
producers (mostly NTPC) over the minimum coal supply guarantee threshold (below which
Coal India is liable to pay penalties). Following several discussions among the
stakeholders, it was agreed in May 2009 with the signing of NTPC‟s FSA that Coal India
will guarantee at least 90% of the annual contracted quantity (ACQ) to the power projects
commissioned until Mar 2009 (ACQ is equal to 100% „normative‟ coal requirements and
mostly equivalent to about 90% PLF for the power project)



    Debtors Management in CCL

Sales

CCL sale coal to its customer on cash bases: -

CCL sales 100% of its production for cash and rest

CASH SALE: -




          CASH             DO               LIFT



Previously CCL uses both cash and credit sales

                                                                                     65 | P a g e
CREDIT SALE: -



                                BILLING
       DESPATCH
                                          PAYMENT




As we have seen most of the sales of CCL is on credit basis, therefore debtors management plays
very important role in CCL.

The main objective of debtor management is to keep the regular debtor's balance as minimum as
possible. Sundry debtor's come in to existence when the customers are not able to pay the coal
bills in full amount in time.

In CCL coal sale is done either on credit or cash. Credit sale is done only to Govt. parties. It
means the debtors of CCL consist only of Govt. parties. Govt. parties follow cash and credit
system, which is according to the rules of CIL. According to this the payment has to be made by
the customer within 24 hrs. of the presentation of the coal bills.

Sundry debtors of CCL can be divided into three parts: Power -This sector is the biggest
consumer of coal. It can be divided into state electricity board which includes Bihar State
Electricity board, Delhi Vidyut Nigam, Punjab State Electricity Board, U.P state electricity board
etc.

Other than these are some other power production unit such as

NTPC etc. who also buy coal in large quantity.

Steel - this sector is also one of the main consumers of coal. It can also be divided into two parts
- steel plants owned by SAIL ,BSP ,RSP, BSL etc. and other steel plants like 11SCO.Others -
This includes customer like

•Fertilizer Corporation of India.

•Government Cement Plants.

                                                                                        66 | P a g e
Railways (though its consumption of coal has decreased in recent years.)

•Defense (mainly for domestic purpose)




BILLING PROCEDURE

The grade of coal of particular mine is decided by the central government. This is known as
declared grade and depends on the type of coal normally obtained from the mines.

Coal grade can be divided into two grades:

_

                                    COAL GRADE

             (a) Coking grade                      (b) non coking grade(grades are given below)

             SF I(15)                                       _

             SF II(15 to 18)                                 _

             W I(18 to 21)                                   _

             W II(21 to 24)                                  _

             W III(24 to 28)                                    _

             W IV(28 to 35)                                     _

    The table below sets forth the various gross calorific value (GCV) based bands of non coking
    coal produced by us

    Sl.
                               GCV Bands
    No

                               (Kcal/Kg)




                                                                                      67 | P a g e
1    Exceeding 7000


2    Exceeding 6700 and not exceeding 7000


3    Exceeding 6400 and not exceeding 6700


4    Exceeding 6100 and not exceeding 6400


5    Exceeding 5800 and not exceeding 6100


6    Exceeding 5500 and not exceeding 5800


7    Exceeding 5200 and not exceeding 5500


8    Exceeding 4900 and not exceeding 5200


9    Exceeding 4600 and not exceeding 4900


10   Exceeding 4300 and not exceeding 4600


11   Exceeding 4000 and not exceeding 4300


12   Exceeding 3700 and not exceeding 4000


13   Exceeding 3400 and not exceeding 3700


14   Exceeding 3100 and not exceeding 3400


15   Exceeding 2800 and not exceeding 3100




                                             68 | P a g e
16                         Exceeding 2500 and not exceeding 2800


  17                         Exceeding 2200 and not exceeding 2500




On the basis of grade decided billing is done.




STEPS INVOLVED IN MAKING BILLS:

1. Linkage committee - The committee decides upon the quantity

of coal that is being supplied for next period. It consists of

representatives of CIL, Railways and customers.

2.Dispatch of coal - The collieries dispatch the coal as per link.

3.Issue of coal bill - The bills is issued to the consumer within

3 days of dispatch of coal. And the customers of coal are asked to pay within 48 hours of
receiving the bill.

Formation of debtors - The amount, which the party is

unable to pay, comes under debt. Debt is of types.

- Disputed

- Undisputed.




                                                                              69 | P a g e
Disputed - When there is difference in opinion about the quality, quantity, penalty overloads or
under load charge etc between CCl &the customer, the customer withheld the payment unto that
extent. This is disputed debt.




PROBLEMS FACED BY CCL IN DUES PAYMENT SYSTEM: -

1. QUANTITY PROBLEM

2. QUALITY PROBLEM

                           (1) Quantity Problem

Quantity problem arises because of once coal is dispatched to the customers, they are not getting
proper quantity of coal which they have ordered of coal because of theftness of coal, they are
complain that the quantity of coal which is they have received is not in accurate quantity. So the
buyers of CCL are wanted to pay only that amount on quantity which is they have received. So
buyer of the CCL wanted to only in terms of coal which is they have actually received.

Moisture Problem

In moisture problems party claims that he receives moisture coal and after getting coal dry, the
weight of coal of get down. This also creates disputes in payment.

Stowing Problem

In stone problem party arguments that, there is a large amount of stones are presented in coal
which he receives. So he wanted to give payment after deducting the amount equal to the value
of stones he received in the total coal

.




                                                                                      70 | P a g e
(2) Quality problem:

The types and variety of coals has already been discussed, so when the grade of dispatched coal
doesn‟t match the grade of received coal then dispute arises regarding the payment, as the
customer want to pay according to the grade of received coal while CCL charges according to
dispatched coal.

Undisputed - this is simply the amount the customer is willing to pay

but is unable to do so due to his financial condition.

Coal Sale Outstanding as on 31th March’2011:


Consumer                                          Amt(Rs.in crs)s

SAIL                                              263.99

RINL                                              80.81

IISCO                                             20.21

UPRVUNL                                           22.45

DVB                                               3.86

HPGCL                                             40.01

BTPP                                              43.41

DADRI                                             21.61

UNCHAHAR                                          26.63

RVUNL                                             0.86

NTPC                                              11.49

TANDA                                             13.60




                                                                                   71 | P a g e
BSEB                                           155.48

JSEB                                           267.24

DVC                                            94.25

TVNL                                           384.77

OTHERS                                         5.19

TOTAL                                          1461.94



                           CENTRAL COALFIELD LIMITED KOLKATA

                 CONSUMER WISE OUTSTANDING POSITION AS ON 31.05.2012

REPORT DATE 31.05.2012                     MAY 2012                               RS IN
CRORES

CONSU    ADV      DUE      COAL BILL       SALE             PROG   PRO    AS ON 31 .05      DISPU    UNDISP
MER      AS       AS                       REALISATIO       CRED   G      2012              TED      UTED
         ON       ON                       N                IT     OTH
         01.04.   01.04.   MAY     PROG    MA    PROG       NOTE   ER     TOT      ADV
         12       12               MAY     Y     MAY               ADJ    AL       FRO
         FRO      FRO              BILL          12                UST             M
         M        M                              PAYM                              PART
         PART     PART                           ENT                               Y
         Y        Y
SAIL     0.00     198.4    47.32   84.64   40.25   76.64    0.00   0.00   206.4    0.00     139.81   67.12
VIZAC    0.00     3        15.52   37.92   0.00    34.82    0.00   0.00   3        0.00     65.94    8.72
                  71.56                                                   74.66
A        0.00     269.9    62.84   122.5   40.25   111.46   0.00   0.00   281.0    0.00     205.25   75.84
TOTAL             9                6                                      9
STEEL
UPRUV    0.00     3.51     9.27    20.32   13.65   22.71    0.00   0.00   1.12     0.00     0.00     1.12
NL
DVB      0.00     0.22     0.00    0.00    0.00    0.00     0.00   0.00   0.22     0.00     0.00     0.22
PSPCL    -        0.00     15.96   50.22   19.96   52.48    0.00   0.00   0.00     0.00     0.00     -33.93
         31.67
HPGCL    0.00     65.47    37.09   77.32   36.10   83.20    0.00   0.00   59.59    0.00     0.88     58.71
BTPP     0.00     115.8    74.07   115.1   50.00   77.00    0.00   0.00   153.9    0.00     40.71    113.26
                  0                7                                      7
DADRI    0.00     8.30     60.43   139.3   93.11   138.27   0.00   0.00   9.37     0.00     0.00     9.37
                                   7
UNCH     0.00     3.83     32.67   68.99   21.68   50.66    0.00   0.00   22.16    0.00     7.17     14.99
AHAR

                                                                                     72 | P a g e
RVUNL    0.00      0.86      0.00     0.00    0.00    0.00     0.00   0.00   0.86    0.00      0.00     0.86
NTPC     0.00      0.73      0.00     0.00    0.00    0.00     0.00   0.00   0.73    0.00      0.00     0.73
K
GAON
NTPC     0.00      5.87      5.85     11.53   4.02    6.04     0.00   0.00   9.36    0.00      0.00     9.36
FKKA
NTPC     0.00      1.16      0.00     0.00    0.00    0.00     0.00   0.00   1.16    0.00      0.00     1.16
RIHAN
D
TANDA    0.00      34.93     18.31    37.66   23.00   51.25    0.00   0.00   21.34   0.00      0.00     21.34
BSEB     0.00      155.4     0.00     0.00    0.00    0.00     0.00   0.00   155.4   0.00      0.00     155.48
                   8                                                         8
JSEB     0.00      238.2     6.30     12.60   0.00    0.00     0.00   0.00   250.8   0.00      0.00     250.84
                   4                                                         4
DVC      0.00      114.3     28.24    56.48   25.00   66.00    0.00   0.00   104.8   0.00      51.24    53.57
                   3                                                         1
BOKAR    -         0.00      11.84    13.68   15.00   27.00    0.00   0.00   0.00    -23.80    0.00     -23.80
O PSCL   10.48
ROSA     -         0.00      26.83    45.26   28.71   37.86    0.00   0.00   0.00    -25.72    2.46     -28.18
POWER    33.14
BAJAJ    -         0.00      9.04     14.76   6.09    16.18    0.00   0.00   0.00    -19.99    0.00     -19.99
POWER    16.57
TVNL     0.00      453.0     11.25    22.50   25.00   50.00    0.00   0.00   425.5   0.00      0.00     425.53
                   3                                                         3
HAJJA -            0.00      0.00     6.14    23.00   23.00    0.00   0.00   0.00    -33.63    0.00     -33.63
R     15.77
POWER
      -            1201.     347.15   690.9   386.2   703.65   0.00   0.00   1215.   -         102.46   977.01
B     109.6        76                 9       5                              54      137.0
TOTAL 3                                                                              7
POWER

FERTIL -           0.00      7.82     15.64   13.45   21.51    0.00   0.00   0.00    -25.28    3.24     -28.52
ISER     19.41
CEMEN -4.54        0.00      0.00     1.18    0.00    0.00     0.00   0.00   0.00    -3.36     0.00     -3.36
T
HEC      -1.93     0.00      0.00     1.42    1.46    2.51     0.00   0.00   0.00    -3.02     0.00     -3.02
PVT      -         0.00      95.52    101.0   144.6   234.73   0.00   0.00   0.00    -         0.00     -323.59
PARTIE 249.9                          4       1                                      323.5
S        0                                                                           9
C        -         0.00      103.34   179.2   159.5   258.75   0.00   0.00   0.00    -         3.24     -358.49
TOTAL 275.7                           8       2                                      355.2
OTHER 8                                                                              5
S
G        -         1471.     513.33   992.8   586.0   1073.8   0.00   0.00   1497.   -         310.95   694.36
TOTAL 385.4        75                 3       2       6                      83      492.3
(A+B+    1                                                                           2
C+)
AS ON 01.4.2012:   1086.34                                                           1086.34


                                                                                      73 | P a g e
MEASURES TAKEN TO REDUCE DISPUTE.

   1. JOINT SAMPLING

In this there are representatives of CCL and the customers at the site of dispatch. The three
samples are made, one for CCL, one for customer and the third one for umpires which can be
used in case of disputes. At the point of reception of the consignment the same procedure is
followed and the two samples are matched and in case of no disputes the billing and payment is
done according to the samples grade and in case of disputes the third sample is sent to he
umpires. The umpires are ISM, CHRS, CERT.

   2. THIRD PARTY SAMPLING

In this two samples are prepared at the point of dispatch and point of receipt of consignment.
One sample is for the supplier and other for third party agreed upon by both CCL and customer.

And on the basis of matching of samples billing is done.




                         METHODS OF DISPUTE SETTLEMENT




For settlement of dispute government appointed four Zonal umpires these are:

        Eastern Umpire

        Western Umpire

        Northern Umpire

        Southern Umpire

The matte related to that zone, the umpire of that zone listen both party‟s argument. After
analyzing the both party‟s argument, he gives the final decision which both parties must be
accepted.




                                                                                    74 | P a g e
After taking the decision, if party said that he is not able to pay the disputed amount at a time.
Then government imposed ”Securitization Scheme”

Note – the government of India has made some securitization scheme in terms to defaulter
of the parties in favor of CCL.

Salient feature of securitization scheme

1. It is tri-partite agreement among –The president of India acting through joint secretary,
ministry of finance, government of India.The governor of state through finance secretary,
government of state, and The reserve bank of India through executive director, RBI. This
agreement shall remain in force.

2.This scheme has been introduced because “SEB has large outstanding dues payable to
CPU and has requested go to permit their conversion in to long term bonds, to be issued by the
government in favor of the CPU. In respect to overdue of CPU, the following main point of the
scheme of securitization would be effective.




        The cut-off for reckoning of outstanding payments in respect of the CPU shall be

        All surcharge and interest payable by the SEB on the overdue of CPU shall be written
        off to the extent of 60%

        All amounts payable in accordance with the above shall be converted in to long term
        loans to be the rapid by the state government over a period of 15 years in 20 equal 6
        monthly installments.

        The state government would issue bonds to him respective CPSU who will be free to
        trade them in the market in a phased manner i.e. 10% of the bonds will be eligible for
        trading in the secondary market every year.




                                                                                      75 | P a g e
To facilitate trading and redemption of the bonds, the total amount of loan would be the
     divided in to 20 equal parts and each part will carry a fixed tenor with bullet redemption.
     The first set of bonds would be redeemed on 1.10.2006

     Dispute related to payments of dues shall be resolved in accordance with the due process
     of law. As and when a dispute is settled, the amounts awarded shall be payable as if the
     bonds has been issued as on 01.01.2001, with the exception that the rate of interest for
     the period between 01.01.2001 and the actual date of securitization shall be 12% per
     annum

3.

     SEBs or their successor entities shall open and maintain irrevocable LCs that is equal to
     105% of their average monthly billing for the preceding 12 months.

     The requisite LC would be open no later than 01.03.2001 and failure to that shall attract
     reductions in supplies.

     SEBs shall be free to establish any other security mechanisms that are mutually
     acceptable to the contracting parties.

     SEBs that open LC s or establish mechanism by 30.06.2002, and operate them without
     any default until 31.12.2002 shall be entitled to a cash incentive equal to 2% of the
     nominal value the bonds.

     The incentive will be paid on or before 31.01.2003.




                                                                                    76 | P a g e
INVENTORY MANAGEMENT




     Inventory is a list for goods and materials, or those goods and materials themselves, held
available in stock by a business. It is also used for a list of the contents of a household and for a
list for testamentary purposes of the possessions of someone who has died. In accounting
inventory is considered an asset.

Inventory management is primarily about specifying the size and placement of stocked goods.
Inventory management is required at different locations within a facility or within multiple
locations of a supply network to protect the regular and planned course of production against the
random disturbance of running out of materials or goods. The scope of inventory management
also concerns the fine lines between replenishment lead time, carrying costs of inventory, asset
management, inventory forecasting, inventory valuation, inventory visibility, future inventory
price forecasting, physical inventory, available physical space for inventory, quality
management, replenishment, returns and defective goods and demand forecasting. Balancing
these competing requirements leads to optimal inventory levels, which is an on-going process as
the business needs shift and react to the wider environment.

The reasons for keeping stock

There are three basic reasons for keeping an inventory:

   1. Time - The time lags present in the supply chain, from supplier to user at every stage,
       requires that you maintain certain amount of inventory to use in this "lead time".

   2. Uncertainty - Inventories are maintained as buffers to meet uncertainties in demand,
       supply and movements of goods.

   3. Economies of scale - Ideal condition of "one unit at a time at a place where user needs it,
       when he needs it" principle tends to incur lots of costs in terms of logistics. So bulk
       buying, movement and storing brings in economies of scale, thus inventory.

All these stock reasons can apply to any owner or product stage.



                                                                                         77 | P a g e
Buffer stock is held in individual workstations against the possibility that the upstream
workstation may be a little delayed in long setup or change-over time. This stock is then used
while that change-over is happening.

Special terms used in dealing with inventory

      Stock Keeping Unit (SKU) is a unique combination of all the components that are
       assembled into the purchasable item. Therefore any change in the packaging or product is
       a new SKU. This level of detailed specification assists in managing inventory.

      Stock out means running out of the inventory of an SKU.

      "New old stock" (sometimes abbreviated NOS) is a term used in business to refer to
       merchandise being offered for sale which was manufactured long ago but that has never
       been used. Such merchandise may not be produced any more, and the new old stock may
       represent the only market source of a particular item at the present time.

While accountants often discuss inventory in terms of goods for sale, organizations -
manufacturers, service-providers and not-for-profits - also have inventories (fixtures, furniture,
supplies, ...) that they do not intend to sell. Manufacturers', distributors', and wholesalers'
inventory tends to cluster in warehouses. Retailers' inventory may exist in a warehouse or in
a shop or store accessible to customers. Inventories not intended for sale to customers or
to clients may be held in any premises an organization uses. Stock ties up cash and if
uncontrolled it will be impossible to know the actual level of stocks and therefore impossible to
control them.

While the reasons for holding stock are covered earlier, most manufacturing organizations
usually divide their "goods for sale" inventory into:

      Raw materials - materials and components scheduled for use in making a product.

      Work in process, WIP - materials and components that have begun their transformation to
       finished goods.

      Finished goods - goods ready for sale to customers.



                                                                                        78 | P a g e
   Goods for resale - returned goods that are salable.

Unnecessary inventory adds enormously to the working capital tied up in the business as well as
the complexity of the supply chain. Reduction and elimination of these inventory 'wait' states is a
key concept in lean. Too big an inventory reduction too quickly can cause a business to be
anorexic. There are well proven processes and techniques to assist in inventory planning and
strategy, both at business overview and part number level. Many of the big MRP/and ERP
systems do not offer the necessary inventory planning tools within their integrated planning
applications.

Purpose of inventory proportionality

Inventory proportionality is the goal of demand driven inventory management. The primary
optimal outcome is to have the same number of days (or hours, etc.) worth of inventory on hand
across all products so that the time of run out of all products would be simultaneous. In such a
case, there is no "excess inventory", that is , inventory that would be left over of another product
when the first product runs out. Excess inventory is sub-optimal because the money spent to
obtain it could have been deployed better elsewhere, i.e. to the product that just ran out.

The secondary goal of inventory proportionality is inventory minimization. By integrating
accurate demand forecasting with inventory management, replenishment inventories can be
scheduled to arrive just in time to replenish the product destined to run out first, while at the
same time balancing out the inventory supply of all products to make their inventories more
proportional, and thereby closer to achieving the primary goal. Accurate demand forecasting also
allows the desired inventory proportions to be dynamic by determining expected sales out into
the future; this allows for inventory to be in proportion to expected short term sales or
consumption rather than to past averages, a much more accurate and optimal outcome.

Integrating demand forecasting with inventory management in this way also allows for the
prediction of the "can fit" point when inventory storage is limited on a per product basis.

Applications of proportionality of inventory management.

        The technique of inventory proportionality is most appropriate for inventories that
        remain unseen by the consumer. As opposed to "keep full" systems where a retail

                                                                                         79 | P a g e
consumer would like to see full shelves of the product they are buying so as not to think
        they are buying something old, unwanted, or stale; and differentiated from the "trigger
        point" systems where product is reordered when it hits a certain level; inventory
        proportionality is used effectively by just-in-time manufacturing processes and retail
        applications where the product is hidden from view




PURPOSE FOR HOLDNG INVENTORY

As we all know that huge fund is required to maintain a certain level of inventory, so the
question is if it is expensive to maintain inventory, why do firms hold inventories? A company
should maintain adequate stock of material for a continuous supply to the factory for an
uninterrupted production. Sometime it is not possible for the company to procure raw material
whenever it is needed. Also there exists uncertainty in procuring raw material in time in many
occasions. The procurement of material may be delayed because of such factors as, transport,
disruption, short supply, strike etc. Therefore, the firm should maintain sufficient stock of raw
materials at a given time to streamline production.

Measurement of inventories:        Inventories should be values at the lower of cost and net
realizable value.    The closing balances of inventories are calculated on the basis of market
value and production value
Whichever is less, e.g. market value of inventory is RS 900 per unit and production value @RS .
900/unit As the same if market value of inventory is RS 900 /unit and production value is RS.
350/unit, than the Closing balance of inventory will be valued @RS.350/unit.

Other factors which may neccessiate purchasing and holding of raw material inventories are
quantity discount and anticipate price increase. The firm may purchase large quantities of raw
material than needed for the desired production and sales levels to obtain quantity discount of
bulk purchasing. At times the firm would like to accumulate raw material in anticipation of price
rise.



                                                                                     80 | P a g e
Thus there are three general purposes for holding inventories:

      Transaction motive

      Precautionary motive

      Speculative motive

1.     TRANSACTIONS MOTIVE : It emphasizes the need to maintain inventories

       to facilitate smooth production and sales operation.

2.     PRECAUTIONARY MOTIVE : It necessitates holding of inventories to guard against the
       risk of unpredictable change in demand and supply forces and factors.

3.     SPECULATIVE MOTIVE: It influences the decision to increase or deduce inventory level
       to take advantage of price fluctuations.




OBJECTIVES OF INVENTORY MANAGEMENT

The objective of inventory management is to maintain sufficient inventory for the smooth
production and sales operations and to avoid excessive and inadequate levels of inventory. Some
other objectives are as below;

              Ensure a continuous supply of raw material to facilitate uninterrupted production.

              Maintained sufficient stock of raw material in period of short supply and anticipate
              price changes.

              Maintain sufficient finished goods inventory for smooth sales operation and
              efficient customer service.

              Minimize the carrying cost and time and

              Control investment in inventories and keep it at an optimum level.




                                                                                      81 | P a g e
Accounting standard (AS)-2 (valuation of inventories)


Accounting standard-2 valuation of inventories is a measurement standard having for
reaching Implication on the financial statement. AS-2 is applicable to all enterprises,
irrespective of the
Size and nature of the business.




OBJECTIVES OF AS-2
The objective of this standard is to formulate the method of computation of cost of
inventories/
Stock, determine the value of closing stock/inventory at which the inventory is to be shown
in balance
Sheet till it is not sold and recognized as revenue. This statement deals with the determines
of Such value, including the ascertainment of cost of inventories and any write-down there-
off to net realizable value.
Definitions:
The following terms are used in this statement with the meanings specified:
     Inventories are assets;
     Held for sale in the ordinary course of business,
     In the process of production for such sale; or
     In the form of materials or supplies to be consumed in the production
        Process or in the rendering of services.




AS-2 in CCL:-

On the comparison of AS-2 in CCL we know that the company is following the terms of AS-
2.The valuation of inventories on closing


                                                                                 82 | P a g e
balance is calculated on the basis of market value and production Value whichever is less




                       INVENTORY MANAGEMENT IN CCL

     Inventory is a list for goods and materials, or those goods and materials themselves, held
available in stock by a business. It is also used for a list of the contents of a household and for a
list for testamentary purposes of the possessions of someone who has died. In accounting
inventory is considered an asset.

Inventory management is primarily about specifying the size and placement of stocked goods.
Inventory management is required at different locations within a facility or within multiple
locations of a supply network to protect the regular and planned course of production against the
random disturbance of running out of materials or goods. The scope of inventory management
also concerns the fine lines between replenishment lead time, carrying costs of inventory, asset
management, inventory forecasting, inventory valuation, inventory visibility, future inventory
price forecasting, physical inventory, available physical space for inventory, quality
management, replenishment, returns and defective goods and demand forecasting. Balancing
these competing requirements leads to optimal inventory levels, which is an on-going process as
the business needs shift and react to the wider environment.

There are three basic reasons for keeping an inventory:

   1.Time - The time lags present in the supply chain, from supplier to user at every stage,
   requires that you maintain certain amount of inventory to use in this "lead time".

   2.Uncertainty - Inventories are maintained as buffers to meet uncertainties in demand, supply
   and movements of goods.

   3.Economies of scale - Ideal condition of "one unit at a time at a place where user needs it,
   when he needs it" principle tends to incur lots of costs in terms of logistics. So bulk buying,
   movement and storing brings in economies of scale, thus inventory.

All these stock reasons can apply to any owner or product stage.



                                                                                         83 | P a g e
Buffer stock is held in individual workstations against the possibility that the upstream
workstation may be a little delayed in long setup or change-over time. This stock is then used
while that change-over is happening.

Special terms used in dealing with inventory

      Stock Keeping Unit (SKU) is a unique combination of all the components that are
       assembled into the purchasable item. Therefore any change in the packaging or product is
       a new SKU. This level of detailed specification assists in managing inventory.

      Stock out means running out of the inventory of an SKU.

      "New old stock" (sometimes abbreviated NOS) is a term used in business to refer to
       merchandise being offered for sale which was manufactured long ago but that has never
       been used. Such merchandise may not be produced any more, and the new old stock may
       represent the only market source of a particular item at the present time.

While accountants often discuss inventory in terms of goods for sale, organizations -
manufacturers, service-providers and not-for-profits - also have inventories (fixtures, furniture,
supplies, ...) that they do not intend to sell. Manufacturers', distributors', and wholesalers'
inventory tends to cluster in warehouses. Retailers' inventory may exist in a warehouse or in
a shop or store accessible to customers. Inventories not intended for sale to customers or
to clients may be held in any premises an organization uses. Stock ties up cash and if
uncontrolled it will be impossible to know the actual level of stocks and therefore impossible to
control them.

While the reasons for holding stock are covered earlier, most manufacturing organizations
usually divide their "goods for sale" inventory into:

      Raw materials - materials and components scheduled for use in making a product.

      Work in process, WIP - materials and components that have begun their transformation to
       finished goods.

      Finished goods - goods ready for sale to customers.



                                                                                        84 | P a g e
   Goods for resale - returned goods that are salable.

Unnecessary inventory adds enormously to the working capital tied up in the business as well as
the complexity of the supply chain. Reduction and elimination of these inventory 'wait' states is a
key concept in lean. Too big an inventory reduction too quickly can cause a business to be
anorexic. There are well proven processes and techniques to assist in inventory planning and
strategy, both at business overview and part number level. Many of the big MRP/and ERP
systems do not offer the necessary inventory planning tools within their integrated planning
applications.

Purpose of inventory proportionality

Inventory proportionality is the goal of demand driven inventory management. The primary
optimal outcome is to have the same number of days (or hours, etc.) worth of inventory on hand
across all products so that the time of run out of all products would be simultaneous. In such a
case, there is no "excess inventory", that is , inventory that would be left over of another product
when the first product runs out. Excess inventory is sub-optimal because the money spent to
obtain it could have been deployed better elsewhere, i.e. to the product that just ran out.

The secondary goal of inventory proportionality is inventory minimization. By integrating
accurate demand forecasting with inventory management, replenishment inventories can be
scheduled to arrive just in time to replenish the product destined to run out first, while at the
same time balancing out the inventory supply of all products to make their inventories more
proportional, and thereby closer to achieving the primary goal. Accurate demand forecasting also
allows the desired inventory proportions to be dynamic by determining expected sales out into
the future; this allows for inventory to be in proportion to expected short term sales or
consumption rather than to past averages, a much more accurate and optimal outcome.

Integrating demand forecasting with inventory management in this way also allows for the
prediction of the "can fit" point when inventory storage is limited on a per product basis.

Applications of proportionality of inventory management.

The technique of inventory proportionality is most appropriate for inventories that remain unseen
by the consumer. As opposed to "keep full" systems where a retail consumer would like to see

                                                                                         85 | P a g e
full shelves of the product they are buying so as not to think they are buying something old,
unwanted, or stale; and differentiated from the "trigger point" systems where product is
reordered when it hits a certain level; inventory proportionality is used effectively by just-in-time
manufacturing processes and retail applications where the product is hidden from view.




INVENTORY MANAGEMENT IN CCL

Inventory management of CCL is working directly under the Chief Material Manager (CMM).
He controls the inventory of CCL from head quarter of CCL, Ranchi.

In CCL the inventory includes:

   1. Coal as on 31st march of the year end.

   2. Spares and stores.

   3. Finished goods and work in progress (undelivered goods)

   4. Press

   5. Medicine in central or regional hospitals.




Following diagram shows the structure of inventory department in CCL:-




                                                                                         86 | P a g e
Central Department




                    Unit Stores




  Project Stores (Coal)             Spares                    WIP, Press, Medicine.



MATERIAL BUDGET IN CCL

In CCL the department follow the hierarchical system of budget planning.




                                                         unit stores
                                                collects material budget from
                                                         departments.




                                                       regional stores.
                                         scrutinise budget and fill local tendors.




                                                 central stores. (Barkakhana)
                                             its budget has to get approved by CCL
                                                         headquarters.




                                                                                      87 | P a g e
NOTE: Material budget has to be approved by CIL. A particular purchase rule has to be followed
according to purchase policy. Also a particular material coding has to be followed.




       STOCK OF STORES AND SPEARS

       This is consisting of HEMM(Heavy Earth Moving machine), E&T (eg. Transformer etc.),
       Safety items, washeries spears and consumable spears like nut bolt etc.

       This is the list of some important HEMM is given below: Major Equipment.

HEMM Profit as on 1.4.2004

HEMM                             CAPACITY                         QUANTITY

                                 25 M3                            1

                                 10 M3                            14

                                 HYDRAULIC 10-3.2 M               32
SHOVEL
                                 ELECT ROPE 4.6 5M3               51

                                 BACKHOE                          11

                                 TOTAL                            109

                                 85 Tes                           133

                                 50 Tes                           71
DUMPER
                                 35 Tes                           413

                                 TOTAL                            617

DOZER                            700 HP                           3



                                                                                      88 | P a g e
410 HP              65

                         300 HP              115

                         TOTAL               183

                         250 mm              71

                         160 mm              76
DRIL
                         100 mm              27

                         TOTAL               174




UNDERGROUND                       QUANTITY




LOAD HAUL DUMPER                  11




SIDE DISCHARGE LOADER             19




STOCK OF COAL

       It consists of:




                                                   89 | P a g e
1.      Raw coal

             2.      Soft coke

             3.      Hard coke

             4.      Washed coal

             5.      Middling/slurry

             6.      Magnetite

             7.      Coal tar and by-product

Presently CCL has:

                          7 washeries

                          4 medium coking coal washeries

                          3 non coking coal washeries

WORKSHOP JOB

             Presently CCL has

                          1 Central workshop

                          5 regional workshop

                         The central w/s and 3 regional w/s are ISO 9001 certified.

PRESS

             It contains all stationary items.




MEDICINE

                     Only the medicine of central hospital comes under this head.


                                                                                      90 | P a g e
INVENTORIES IN CCL:

PARTICULARS                               As at                   As
                                          31.03.2011              at31.03.2010
                                          (RS in                  (Rs in crore)
                                          crore)
1.Stock of Stores & Spares   175.94                    186.25
  Less: provision             36.19                     36.14
                             139.75                    150.11
 Add: in transit/ under        3.80                      4.65
inspection
 Stock adjustment                 0.0       143.55        .02      154.78
2.Stock of coal:
  a)Raw coal
    Revenue mines            1084.33                   849.04
    Capital mines                0.00      1084.33        0.00      849.05
  b)coke
   Soft coke                     0.0072                    0.01
   Hard coke                     0.64                     0.63
                                               0.65                   0.63
  c)Washery products
   Washed coal                 59.85                    44.40
   Middlings/Slurry           147.01        206.86     111.86       156.26
   Magnetic                     0 .02                    0 .02
Coal tar & other by-             0.44                     0.42
products
                             1292.30                   1006.37

                                          1292.30                 1006.38
3.Workshop jobs:-
                                             2.96                    2.35
4. Press
Work in progress/finished
goods                                       0.81
                                                                     1.32
5.Medicines (Central
Hospital)                                   0.37                     0.60
Non-CIL Block
                                           6.96                      11.74

TOTAL:-                                    1446.95                   1177.17




                                                                               91 | P a g e
NOTE: RS IN crore




INVENTORIES MANAGEMENT TECHNIQUES

Various techniques commonly used for inventory control are listed below:

                             ABC technique

                             Stock level – minimum, maximum and re-order level

                             Economic order quantity (EOQ)

                             Inventory turnover ratio to review slow and non – moving material

                             Perpetual inventory system

                             Methods of pricing of material




ABC TECHNIQUE




ABC Technique is a value based system of material control. In this technique material are
analyzed according to their value so that costly and more valuable materials are given greater
attention and care. All items are classified according to their value ie, high, medium and low
values, which are known as A, B and C items respectively.

A items: High in value and low in quantity. These items engage 70% of funds and 10% of space
in the inventory.

B items: Medium in value and medium in quantity. These items engage 20% of funds and 20%
of space in the inventory.



                                                                                   92 | P a g e
C items: Low in value and high in quantity. These items engage only 10% of fund and 70% of
space in the inventory.

               Thus the ratio between A, B and C is as follows:-

                               1. PRICE WISE – 7:2:1

                               2. QUANTITY WISE – 1:2:7




STOCK LEVELS

               In order to check under stocking and over stocking most of the large companies
adopt a scientific approach of fixing stock levels.

These levels are:

           Maximum level = Re – order level + Re – order quantity – (Max. consumption*
              Max. re-order period)

           Minimum level = Re-order level-(Normal consumption* Maximum Re-order
              period)

           Re-order level=Maximum consumption* Maximum re-order period

           Average stock level = ½ (Maximum level + Minimum level)

                                                        *
           Danger level = Normal consumption            Maximum re – order period under
              emergency condition.




ECONOMIC ORDER QUANTITY (EOQ)

               Economic order quantity is that size of order which gives maximum economy in
purchasing any material and ultimate contribution towards maintaining the material at the
optimum level and at minimum cost. It is also called RE-ORDER QUANTITY.



                                                                                  93 | P a g e
EOQ=√ (2*O.C.*A.D./C.C)

Where,

                 O.C. = Ordering cost, the cost of placing an order.

                 A.D. = Annual demand, annual consumption of material in units.

                 C.C. = Carrying cost, this is the cost of holding the stock in storage.




INVENTORY TRUNOVER RATIO TO REVIEW SLOW AND NON-MOVING
MATERIAL




                 Inventory turnover ratio tells us how many times in a year stock are used up and
replaced. The greater the stock turnover, the more efficient is the stock policy.

    Stock turnover ratio= Cost of material consumed during the period/ Average stock of
         materials during the period

    Stock turnover in terms of days= days of period / stock turnover rate

                 In order to detect the slow and non-moving materials, a standard stock turnover
         rate should be computed for each item of material with the help of following formula:

    Turnover rate of an item= Budgeted consumption/Average stock level




PERPETUAL INVENTORY SYSTEM

                 A perpetual inventory system is defined as “The method of recording stores
balance after each receipt and issue to facilitate regular checking and obviate closing down for
stock taking.”


                                                                                           94 | P a g e
METHOD OF PRICNING OF MATERIALS

Some important methods of pricing are as follows:

    LIFO (Last in fast out)

    FIFO (First in first out)

    Simple Average Price

    Weighted Average Price




VALUATION METHOD USED IN CCL

Earlier FIFO (first in first out) method was used in valuation but now Weighted Average Method
is used in CCL.

In CCL the difference between book stock and measured stock should not more than 5 i.e. Book
Stock- Measured Stock = ±5

The inventory management followed in CCL follows ABC analysis method.

ABC analysis is based on Pareto Analysis, also known as the "80/20" rule. The 80/20 comes
from Pareto's finding that 20 percent of the populace possessed 80 percent of the wealth. From
an inventory perspective it can restated thusly: approximately 20 percent of all inventory items
represent 80 percent of inventory costs. Therefore, a firm can control 80 percent of its inventory
costs by monitoring and controlling 20 percent of its inventory. But, it has to be the correct 20
percent.

The top 20 percent of the firm's most costly items are termed "A" items (this should
approximately represent 80 percent of total inventory costs). Items that are extremely
inexpensive or have low demand are termed "C" items, with "B" items falling in between A and
C items. The percentages may vary with each firm, but B items usually represent about 30
percent of the total inventory items and 15 percent of the costs. C items generally constitute 50
percent of all inventory items but only around 5 percent of the costs.


                                                                                      95 | P a g e
By classifying each inventory item as an A, B or C the firm can determine the resources (time,
effort and money) to dedicate to each item. Usually this means that the firm monitors A items
very closely but can check on B and C items on a periodic basis (for example, monthly for B
items and quarterly for C items).




PURCHASING

              Centralized purchase: centralized purchase is done through Headquarter.

              Decentralized purchase: Decentralized purchase is done through Area.

                                                     Centralized

   Process of order:

                 Requirement
                          First there is a requirement and then the mgr prepare a budget




                       Budgeting
                          After preparing the budget it is forwarded to the CIL Headquarter




                   Headquarter
                          After the budget ,it is analyzed by the management




                   Analysis
                        After the analysis the budget is accepted by the management


               Approval by CIL
                         Approval budget funds are then sent to different area for distribution


                  Distribution

    This is a process of procuring fund the CIL Head Office for the heavy machines and spares
and large

    Amount of fund required.


                                                                                                  96 | P a g e
This is not applied for minor inventory such as e.g. nut &bolt, bushed ,oil and lubricants.



                                        DECENTERALIZED

PROCESS OF INVENTORY

                   Area manager
                          Area mgr is allotted with some amount of funds


                  Allotted quota
                          The allotted quota for pretty purchase in daily requirement


                 Small committee
                          A committee   is formed to look after such petty expenses


                  Local purchases



Benefits of decentralized process:

        1)   Short process
        2)   Allotted process
        3)   No need of budget (time saving)
        4)   Easy availability
        5)   For local purchase
        6)   Fast moving part

Points should be considered on purchases of inventory

    Right Quality
    Right Quantity
    Right Price
    Right Time
    Right Source

Mainly the purchase is done through Tender.

    Advertisement Tender (over 10 lac)
    National Tender
    Global Tender
    Limited Tender (less than 10 lac)
    Single Tender (specific brand)

                                                                                        97 | P a g e
 Rate contract
    Committee purchase
    Area local purchase

 Process of tender

 There are basically two sides of every tender at CCL.

    Technical Bid: technical bid includes all the technical aspect of purchase,
     E.g.-size, shape, quality, quantity, etc.

Financial Bid:- financial bid includes the cost of purchase

Purchasing can be done at centralized level or area wise or local purchases.

    Local purchases are financed by project officers. All items are divided into centralized and
decentralized items; centralized items can‟t be purchased at local or area level. For HEMM
(Heavy Earth Moving Machine) a separate budget is made and for the rest of items a different
budget is made. Indents are sending from every region regarding materials required to purchase
to the Ranchi head office and on the base of which purchase order is made. CCL also issues
tenders to invite application from different suppliers.

Most of the purchasing is done on credit while local purchasing is done on cash basis.

PURCHASE PROCEDURE

           2. Material requisite document have to be prepared.

           3. Sources of material has to be identified.

           4. Various types of tenders have to be processed which are as follow

                   a. Global tenders- these are filled for the materials which are available from
                       various sources at national or international level. The material requirement
                       is advertised and then the tenders quoting the best option is selected.

                   b. Local tenders- these are advertised for materials and equipment which are
                       provided by various vendors but at local or regional level.




                                                                                         98 | P a g e
c. Limited tenders- these are prepared for machines and equipments which
                         charges less than 10 lakhs.

                  d. Single tenders- it is prepared for the equipments which require special
                         sanction.

Other types of contracts involved in purchase are as follow:-

          1. RATE CONTRACT- In this a contract is agreed upon for equipments and
              materials at fixed rate for a fixed period of time mainly for 1 or 2 year. In CCL the
              fixed duration is mainly for 6 months. This contract is prepared with the help of
              tenders.

          2. DEPO AGREEMENT- It is also a type of rate contract but in this the original
              manufacturer of equipment is contacted and informed to be ready with particular
              rate of particular component at particular. This agreement has to be agreed upon
              by board of directors.

WASTE/UNSUSED MATERIALS

CCL use to send notice to all subsidiary companies of CIL about the unused material so that who
so ever require the material can take it from CCL.

ASSETS VERIFICATION

Verification is done by Audit Process i.e. Physical verification method is used in CCL. In CCL
the difference between book stock and measured stock should not more then 5.

i.e. Book Stock-Measured Stock = ±5.




                                                                                       99 | P a g e
SWOT ANALYSIS

      STRENGTH

  1. Monopoly in market regarding its product i.e coal which is a requirement of many
      industries
  2. Good customer relation with minimum effort requirement
  3. No advertisement required
  4. Self financing of working capital
  5. Profit since last five years
  6. Efficient management of working capital
  7. Application of advanced techniques of mining
  8. New methods to settle disputes


      WEAKNESS


 1. Malpractices followed by officials appointed for quality verification in disputes settlement
 2. Have to supply products to customers like JSEB in spite of their large dues as they have to
    operate in that state.
 3. Being a central government owned company have to follow rules set up by government as
    in case of use of surplus funds that it has to deposit in selected banks
 4. A long procedure have to be followed for any change to be brought in company
 5. Failure to restrict disputed debts regarding quality and quantity due to theft during
    transportation and stowing problem as discussed in report
 6. Improper utilization of surplus cash for profit of firm
 7. Short term relation with vendors which is less profitable for firm




                                                                                    100 | P a g e
OPPURTUNITY


1. New ways of profitable disposal of surplus funds as per guidelines discussed in 197
   meeting of CIL
2. Range of new customers
3. It is a subsidiary of largest coal producing company in world so has to face negligible
   competition
4. Being a government owned company it enjoys various subsidies and other helps.
5. Issue of 10% share as IPO brought a public owned company characteristic to this company
   which will be profitable for both public and company
6. Disputed debts settlement by new securitization scheme


   THREATS


1. Theft problem during transportation
2. Disputed dues
3. Obligation to supply to customers like JSEB
4. Decreasing number of mines and coal reserve
5. Less developed methods of coal mining and quality inspection method         than other
    countries
6. Lack of advanced methods of inventory management.




                                                                              101 | P a g e
OPERATIONAL STATISTICS

Year ending 31st mar       2011      2010    2009     2008    2007    2006    2005      2004      2003    2002
1.(a)production of raw
coal:
Underground                1.27      1.47    1.56     1.83    1.96    2.31    2.66      2.75      2.76    2.74
Opencast                   46.25     45.61   41.68    42.32   39.36   38.20   34.73     34.58     34.22   31.07
Total                      47.52     47.08   43.24    44.75   41.32   40.51   37.39     37.33     36.98   33.81

(b) Overburden removal     62.52     56.05   55.63    55.22   45.90   49.97   46.68     48.10     46.64   46.41
:( million cu mts.)
2.off take raw
coal(million tones)
Steel                      4.95      4.31    4.37     4.14    4.85    5.49    5.82      5.44      5.10    4.80
Power                      30.76     28.89   29.80    29.25   25.29   27.29   25.35     26.35     27.13   24.59
Cement                     0.22      0.08    0.05     0.07    0.05    0.05    0.05      0.07      0.00    0.01
Fertilizer                 0.94      0.83    0.88     0.59    0.75    0.60    0.60      0.90      0.93    1.02
Colliery consumption       0.01      0.01    0.02     0.02    0.04    0.06    0.09      0.19      0.22    0.25
Others                     9.50      9.79    8.55     7.53    7.12    5.37    3.98      3.15      3.42    2.60
Total                      46.38     43.91   43.67    41.60   38.10   38.86   35.89     36.10     36.80   33.27

3.average manpower         53171     5530    57681    6020    62905   65536   68335     71100     7366    76405
                                     5                9                                           4
4.productivity

(a)avg per man per yr      893.72    851.2   749.65   733.2   656.86 618.14   547.16 525.04 502.0         442.51
(tones)                              8                8                                     1
(b)output per man shift

  i.   Underground(to      0.34      0.35    0.36     0.36    0.39    0.40    0.43      0.47      0.47    0.44
       nes)
  ii.  Opencast(tones)     5.45      5.24    4.65     4.65    4.66    4.02    4.12      3.75      3.75    3.23
 iii.  Overall(tones)      3.88      3.66    3.27     3.22    3.22    2.81    2.75      2.51      2.48    2.13
5.information as per
cost report:
   i.  Earning per man     1615.93   1445.   1616.4   1099.   868.48 781.13   774.22 659.51 605.8         584.02
       shift                         82      3        19                                    7
  ii.  Avg cost of         844.65    802.0   914.03   696.7   630.71 600      644.03 608.20 571.2         609.83
       production of                 7                0                                     9
       net saleable coal
 iii.  Avg sale value of   1072.82   1021.   977.45   868.9   807.04 798.25   768.30 667.41 632.4         594.88
       production of                 59               7                                     6
       net saleable coal

                                                                                      102 | P a g e
According to operational statistics sheet of CCL, it is producing more raw coal from opencast
since 2002 to till 2011. Because in year 2002 CCL produced 31.07 million tones and till 2011 it
has produced 46.25 million tonnes from opencast. It means, from opencast production of raw
coal has increased by 48.86% which is good indication for company. In opencast production
CCL has to bear less expense.

But when we see the production of raw coal from underground mines it has been decreasing
since 2004 till 2011. In 2004 it had produced 2.75 million tonnes raw coal and till 2011 it has
produced only 1.27 million tonnes raw coal which is decreased by 98.73% in production from
underground mines. But still CCL has been producing raw coal from both mines in increasing
order by 40.55%. In 2002, CCL has produced 33.81 million tonnes and now CCL is producing
47.52 million tonnes raw coal from both opencast and underground mines.

In CCL, average manpower is decreasing since 2002 to till 2011 for producing coal. In 2002
CCL had 76405 average manpower but now it has 53171 average manpower which is working
for producing raw coal from both mines. CCL has reduced the manpower by 30.41%.There is
one another reason for decreasing manpower because CCL is giving more preference to opencast
mines for producing coal than underground mines. And in opencast mines machines are used for
producing the coal.




                                                                                  103 | P a g e
Balance sheet of CCL
                              As at 31st March, 2012

                                                                       (Rs.in Cr)

                                              As at 31.03.2012   As at31.03.2011
    PARTICULAR
A   EQUITY AND LIABLITIES
1   Shareholders’Fund
    a)Share capital                           940.00             940.00
    b)Reserve &Surplus                        2497.38            2098.01
    c)MoneyRecieved against share Warrents    0.00               0.00
    Sub- total shareholder fund               3437.38            3038.01
2   Non-current liabilities
    a)long term borrowing                       87.54             90.91
    b)other long term liabilities             3.26               1.12
    c)long term provisions                    2121.88            1878.90
    Sub-total non current liabilities         2212.68            1970.93
3   Current liabilities
    a)trade payable                           74.39              59.88
    b)other current liabilities               2575.06            1848.24
     c)short term provision                   2369.59            2066.20
     Sub-total current liabilities            5019.04            3974.32

    Total-EQUITY AND LIABLITIES:              10669.10           8983.26

B   ASSESTS:

1   Non-current assests:
    a)fixed Assest                            1746.99            1794.42
    b)non-current investment                  28.27              37.70
    c)Deferred tax Assets (net)               502.51             493.16
    d)long term loan& advance                 171.16             17.10
    Sub-Total Non-current Assests             2448.93            2342.38
    Current assest:
    Current investment                        9.42               9.42
    Inventories                               1531.88            1446.99
    Trade&receivables                         1078.66            941.64
    Cash & Cash equivalent                    3986.20            2582.77
    Short term loans & advances               1247.13            1097.95
    Other current Assests                     366.88             562.11
    Sub-total current Assests                 8220.17            6640.88
    Total Assests                             10669.10           8983.26


                                                                                    104 | P a g e
WORKING CAPITAL ANALYSIS


Working capital level
The consideration of the level investment in current assets should avoid two danger points
excessive and inadequate investment in current assets. Investment in current assets should be
just adequate, not more or less, to the need of the business firms. Excessive investment in
current assets should be avoided because it impairs the firm s profitability, as idle investment
earns nothing. On the other hand inadequate amount of working capital can be threatened
solvency of the firms because of it s inability to meet it s current obligation. It should be realized
that the working capital need of the firms may be fluctuating with changing business activity. This
may cause excess or shortage of working capital frequently. The management should be prompt
to initiate an action and correct imbalance

Size of working capital :                                                  (Rs. In crore)
PARTICULARS                 2008         2009           2010            2011          2012
    Current Assets
        :
 Inventories :
   A) Inventories of        858.03       806.26         1006.37         1292.31         1379.68
        coal,coke etc.
   B) Inventories of
        stores       &      129.47       141.99         154.78          143.57          147.25
        spares etc.
   C) Other                 3.26         19.80          16.00           11.11           4.95
        inventories
Sundry debtors              541.30       745.26         512.44          941.64          1078.66
Cash & Bank balances        1115.46      1815.88        2607.00         2582.77         3986.20
Loans & advances            2236.95      2740.92        1369.80         1677.16         1785.17

TOTAL           Current 4884.47          6270.13        5666.43         6648.56         8381.91
Assets

    Current
       Liabilities :
Current liabilities & 4713.91            6218.54        5316.79         3974.32         5019.04
provisions

TOTAL           Current 4713.91          6218.54        5316.79         3974.32         5019.04
Liabilties

NET Working Capital         170.56       51.59          349.64          2674.24         3362.87
             (A-B)

                                                                                        105 | P a g e
Working capital trend analysis

 In working capital analysis the direction at changes over a period of time is of crucial importance.
Working capital is one of the important fields of management. It is therefore very essential for an
analyst to make a study about the trend and direction of working capital over a period of time.
Such analysis enables as to study the upward and downward trend in current assets and
current liabilities and it s effect on the working capital position.

In the words of S.P. Gupta The term trend is very commonly used in day-to-day conversion
trend, also called secular or long term need is the basic tendency of population, sales, income,
current assets, and current liabilities to grow or decline over a period of time

Working Capital Size:

PARTICULARS        2008                2009              2010            2011             2012
NET        Working 170.56              51.59             349.64          2674.24          3362.87
Capital
             (A-B)
WC indices         100                 30.247            204.995         1567.917         1971.663



                                   WC indices
  2500
                                                             1971.663
  2000
                                                1567.917
  1500

  1000                                                                       WC indices

   500                              204.995
             100        30.247
     0
             2008        2009        2010         2011            2012


Observations
It was observed that in the CCL the year 2009 Net worth capital decreased by 69.76% due to
the old policies and regulations followed previously. In the year 2009. The fall in working
capital is a clear indication that the company is utilizing its short term resources with efficiency.
In the year 2010, the net working capital increased to Rs. 349.64 cr from Rs. 51.59 cr .It shows
that management is using long term funds to short term requirements.
As we see the data of 2011 & 2012 we see a tremendously increase in the ratio of the CCl. This is
due to the full functioning of the new coal development policy and the fuel supply agreement in
the recent years.

                                                                                          106 | P a g e
Composition of current assets
Analysis of current assets components enable one to examine in which components the
working capital fund has locked. A large tie up of funds in inventories affects the
profitability of the business or the major portion of current assets is made up cash alone, the
profitability will be decreased because cash is non earning assets.


                                           Chart Title
                4500
                4000
                3500
                3000                                                 inventories
   Axis Title




                2500
                                                                     sundry debtors
                2000
                1500                                                 cash & bank balances
                1000                                                 loans & advances
                 500
                   0
                        2008     2009     2010     2011     2012


Observations
We see a cash surplus in the year 2009 with a constant increase but in the year 2010 there was no
change and the graph was a straight line but again after 2011-12 there was a inclined growth in
the company surplus due to the agreements & policies. Inventory seems to be normal growth in
the five years. Debtors also seems to be normal as there is no such policy. Loans and advances
seems to decrease after the year 2010 as there is no need due to the generated surplus.

Current liabilities size:

PARTICULARS           2008                  2009          2010      2011              2012
Current Liabilities :
Current liabilities & 4713.91               6218.54       5316.79   3974.32           5019.04
provisions

TOTAL                   Current 4713.91     6218.54       5316.79   3974.32           5019.04
Liabilties

Current                Liabilties 100       131.918       112.789   84.310            106.472
indices




                                                                                        107 | P a g e
C.L. Indices
  140                 131.918

  120                              112.789
                                                           106.472
            100
  100                                           84.31
   80
   60                                                                     C.L. Indices
   40
   20
    0
           2008            2009     2010        2011         2012




Observations
Current liabilities show continues growth each year because company creates the credit in
the market by good transaction. . As a current liability increase in the year 2009 by 32%
it reduce the working capital size in the same year. In the year 2010, the current liabilities
decreased by around 15% which leads to increase working capital. But company enjoyed over
creditors which may include indirect cost of credit terms.




Working capital ratio analysis:

        Liquidity ratio:

Current ratio: This ratio shows the relationship between current assets and current liabilities of
a company. It is an important measure of analyzing the firm's ability to pay off its current
obligations out of its short-term resources. The higher the CR, the higher is the amount available
per rupee of current obligations and accordingly, the higher is the feeling of safety and security.
The rule of thumb about the CR is 2:1.


   1. Current ratio = Current assets / Current liabilities




                                                                                         108 | P a g e
Particulars         2008            2009           2010              2011             2012
Current Assets      4884.87         6270.18        4466.39           6640.88          8220.17
Current             4713.91         6218.54        5316.79           3974.32          5019.04
Liabilties
Current ratio       1.036           1.008          .840              1.670            1.637




                                      current ratio
                 1.8
                 1.6
                 1.4
                 1.2
                   1
                 0.8
                 0.6
                 0.4
                 0.2
                   0
                            2008        2009         2010            2011         2012
         current ratio      1.036       1.008         0.84           1.67        1.637




Observation:
The current ratio in CCL registered a fluctuating trend during the period 2008-2012. It varied
between 1.04 in 2008 and 1.64 in the year 2012. On an average, the CR in CCL was 1.34 during
the period 2008- 2012.
As a conventional rule, a current ratio of 2:1 or more considered satisfactory. The central
coalfields limited (ccl) has a current ratio less than 2:1 every year, during the period 2008-2012.
Therefore, it may be interpreted to be insufficient liquid.



Quick ratio: The quick or acid test ratio takes into consideration the difference in the liquidity of
the components of current assets .it represents the ratio between CA, and the total CL.This ratio
is yet another widely used parameter of judging the short-term repaying ability of a firm in the
near future.

   2. Quick ratio: ( current asset – inventory)/ current liability


                                                                                         109 | P a g e
2008            2009             2010            2011            2012
Current Assets   4884.91         6270.13          4489.24         5193.89         6688.29

Current          4713.91         6218.54          5316.79         3974.32         5019.04
Liabilties
Quick ratio      .826            .853             .844            1.307           1.333



                                           Quick ratio
         1.4
         1.2
           1
         0.8
         0.6                                                                     Quick ratio
         0.4
         0.2
           0
                  2008        2009         2010          2011    2012


Observation:
The rule of thumb about QR is1:1. It is evident from above table that the QR also shows the
fluctuating trend during the period 2008-2012 and ranged between 0.826 in the year 2008 and
1.333 in the year 2012. On an average the QR in CCL was 1.080 during the period of 2008-2012,
i.e. quick assets are 1.080 times of current liabilities. It clearly indicates that the liquidity
Position of the company is good during this period. From 2012, company‟s QR shows better than
previous years. This shows company is now strengthen their liquidity position.


Absolute liquid ratio
Even though debtors and bills receivables are considered as more liquid then inventories, it
cannot be converted in to cash immediately or in time. Therefore while calculation of absolute
liquid ratio only the absolute liquid assets as like cash in hand cash at bank, short term
marketable securities are taken in to consideration to measure the ability of the company
in meeting short term financial obligation. It calculates by absolute assets dividing by current
liabilities.




                                                                                    110 | P a g e
Absolute liquid ratio :           absolute liquid assets / current liabilities


        Absolute liquid ratio:

Particulars          2008                2009                  2010                   2011              2012
Absolute             1115.46             1815.88               2607.00                2582.77           3986.20
Liquid Assets
Current              4713.91             6218.54               5316.79                3974.32           5019.04
Liabilties
Absolute
liquid ratio         0.237               0.292                 0.490                  0.650             0.794



                                    Absolute liquid ratio
  0.9
  0.8                                                                         0.794
  0.7
                                                              0.65
  0.6
  0.5                                           0.49
  0.4                                                                                     Absolute liquid ratio
  0.3                            0.292
  0.2             0.237
  0.1
    0
           2008           2009           2010          2011            2012




Observation

Absolute liquid ratio indicates the availability of cash with company is sufficient because
company also has other current assets to support current liabilities of the company. every
year from 2008-2012, shows that the company‟s absolute liquid ratio has increased .The year
2010&2012, shows the highest increase ,this is because of company carry more cash balance, as
a cash balance is ideal assets company has to take control on such availability of funds
which affect on cost of the funds.

        Efficiency ratio :

Working capital turnover ratio :
It signifies that for an amount of sales, a relative amount of working capital is needed. If any
increase in sales contemplated working capital should be adequate and thus this ratio helps
management to maintain the adequate level of working capital. The ratio measures the

                                                                                                          111 | P a g e
efficiency with which the working capital is being used by a firm. It may thus compute net
working capital turnover by dividing sales by working capital.

   3. Working capital turnover ratio = sales / net working capital

Particulars            2008              2009                  2010              2011            2012

Sales                  4362.94           5210.88               5488.22           6041.70         7326.33

Net W.C.               171.00            51.59                 349.64            2666.56         3201.13

W.C.Turnover           25.514            101.005               15.696            2.265           2.889




                                               w.c.turnover
  120
  100                                101.005
   80
   60
                                                                                             w.c.turnover
   40
   20                25.514
                                                      15.696
    0                                                                 2.265          2.889
              2008            2009             2010            2011           2012


Observations
High working capital ratio indicates the capability of the organization to achieve maximum
sales with the minimum investment in working capital. In the year 2009 the ratio was around
101 times, it indicates that the capability of the company to achieve maximum sales with the
minimum investment in working capital. Company‟s working capital ratio shows mostly
increasing trend , except for the year 2010, i.e. 15.69 times this is because of excess of cash
balance in current assets which occurred due to encashment of deposits.

Inventory turnover ratio
Inventory turnover ratio indicates the efficiency of the firm in producing and selling its
products. This ratio focuses light on the inventory control policy adopted by a concern. This ratio
shows the relationship between the cost of goods sold or sales during a particular year and
inventories kept by a concern during that year. Higher ITR shows higher efficiency of the
management and vice versa. It is calculated by dividing the cost of goods sold by average
inventory:

                                                                                                  112 | P a g e
4. Inventory turnover ratio: cost of goods sold / avg. inventory

Particulars           2008             2009              2010              2011              2012

Cost of goods 3327.69                  4447.08           3955.17           4181.48           6570.06
sold

Average               902.40           979.61            2145.2            1312.07           1489.44
inventory

Inventory
Turnover              3.687            4.539             1.843             3.186             4.411




  5                            4.539                                                 4.411
  4           3.687
                                                                   3.186
  3
                                                 1.843
  2

  1

  0
                                           Inventory turnover
              2008             2009               2010             2011              2012


Observations

It is evident from above that the Inventory Turnover of CCL shows a fluctuating trend during
2008-2012. The average of this ratio during the period of 2008-2012 was 4.049 times. It can also
be observed from above table that this ratio started improving after reaching at the lowest (2.79)
in the year2010 this ratio increase to 3.19 times in 2011 It is thus, clear that the management
tried to control its inventory levels to a great extent during that period. Again in 2012, the
company‟s inventory turnover ratio increase to 1.23 times.



Debtors’ turnover ratio:

This ratio throws light on the credit and collection policy pursued by a concern. Debtors are
convertible into cash over short period and therefore, are included current assets.DTR is an
important tool of analyzing the efficiency of liquidity, working capital management of a



                                                                                              113 | P a g e
company. The liquidity position of a company depends on the quality of debtors to a great extent.
It measures the rapidity or the slowness of their collectability.

   5. Receivable turnover ratio : gross sales / avg. Accounts receivable



Particulars          2008              2009              2010               2011      2012

Gross sales          5060.54           5978.37           6291.92            7083.13   7873.83

Avg. Debtors         506.74            643.28            628.85             727.04    1010.15

Receivable
Turnover             9.986             9.294             10.005             9.742     7.795




     12

     10

      8

      6
               9.986           9.294        10.005           9.742
                                                                      7.795
      4

      2

      0
              2008            2009         2010          2011        2012

                                       receivable turnover




Observation:

The high Debtors Turnover Ratio implies the prompt payments made by debtors and vice versa.It
can be seen from above table that the DTR also recorded a fluctuating trend during 2008-2012 in
CCL. It was highest in the year 2010 and lowest in the year 2012.On an average, the DTR in
CCL was 8.89 during the period 2008-2012.The DTR in CCL was much higher most of the years
under study. It signifies speedy of collection efforts and efficient credit policy followed by the
CCL. It indicates good working capital management policy.


                                                                                       114 | P a g e
Current assets turnover ratio
Current assets turnover ratio is calculate to know the firms efficiency of utilizing the
current assets current assets includes the assets like inventories, sundry debtors, bills
receivable, cash in hand or bank, marketable securities, prepaid expenses and short term
loans and advances. This ratio includes the efficiency with which current assets turn into
sales. A higher ratio implies a more efficient use of funds thus high turnover ratio indicate to
reduced the lock up of funds in current assets. An analysis of this ratio over a period of
time reflects working capital management of a firm

         Current asset turnover

         Current asset turnover= Sales/ current assets

Particulars        2008           2009             2010           2011              2012

Sales              4362.94        5210.89          5488.23        6041.70           7326.33

Current Assets     4884.91        6270.13          5666.43        6640.88           8220.17

Current
Assets             .893           .831             .969           .909              .891
Turnover

                             Current asset turnover
     1
  0.95                        0.969
   0.9
                                         0.909
  0.85     0.893                                 0.891              Current asset turnover
   0.8              0.831
  0.75
           2008      2009     2010       2011    2012




Observation

It was observed that current assets turnover ratio fluctuating trend over the period of time.
Turnover ratio was 0.893 in the year 2008 and decrease to 0.831,0.891 in the year 2009
,2012 respectively. In the year 2010, company increased its sales, thus current assets turnover
ratio increased to 0.97 times from 0.83 times in the year 2009. Since last two financial year CCL
is



                                                                                      115 | P a g e
Receivables Management


Receivables or debtors are the one of the most important parts of the current assets which is
created if the company sells the finished goods to the customer but not receive the cash for
the same immediately. Trade credit arises when firm sells its products and services on
credit and does not receive cash immediately. It is essential marketing tool, acting as bridge for
the movement of goods through production and distribution stages to customers. Trade credit
creates receivables or book debts which the firm is expected to collect in the near future. The
receivables include three characteristics
1) It involve element of risk which should be carefully analysis.
2) It is based on economic value. To the buyer, the economic value in goods or services passes
immediately at the time of sale, while seller expects an equivalent value to be received later
on
3) It implies futurity. The cash payment for goods or serves received by the buyer will be made
by him in a future period


Size of Receivables of CCL:

PARTICULARS               2008        2009           2010              2011          2012
Sundry debtors            541.31      745.26         512.44            941.64        1078.66

Indices                   100         137.67         94.67             173.96        199.27




                                   sundry debtors
  250

  200
                                                              199.27
  150                                           173.93
                       137.27
  100                                                                       sundry debtors
            100                     94.67
   50

    0
           2008         2009         2010        2011         2012




Average collection period
The average collection period measures the quality of debtors since it indicate the speed of their
collection. The shorter the average collection period, the better the quality of the debtors

                                                                                      116 | P a g e
since a short collection period implies the prompt payment by debtors. The average collection
period should be compared against the firm s credit terms and policy judges its credit and
collection efficiency. The collection period ratio thus helps an analyst in two respects.
1. In determining the collectability of debtors and thus, the efficiency of collection efforts.
2. In ascertaining the firm s comparative strength and advantages related to its credit policy and
performance.
The debtor s turnover ratio can be transformed in to the number of days of holding of
debtors.

Avg. collection period:


Particulars        2008              2009             2010          2011           2012

Gross sales        5060.54           5978.37          6291.92       7083.13        7873.83

Avg. Debtors       506.74            643.28           628.85        727.04         1010.15

Receivable
Turnover           9.986             9.294            10.005        9.742          7.795

Avg.
Collection         37                39               36            37             47
period (days)




                                  Avg. Collection period
                           50
                           40
                           30
                           20
                           10
                            0
                                    2008       2009          2010    2011       2012
         Avg. Collection period      37         39             36        37      47




Observations

The size of receivables are changing every year it indicates that the company was allowing more
or less credit year to year, the company gives highest credit in year 2012,i.e. 1078.66 CR.


                                                                                       117 | P a g e
Average collection period are increasing to present situation, CCL average collection period has
been increasing after2010 this is not good sign for the company the year 2012 it was 47 days. It
indicates not good effective collection policy follows by CCL till date DEC 2011 .


                                  CHAPTER VI

SUGGESTIONS

For cash management

    The firm must always maintain a certain balance for the purpose of safety. Sometime
     very heavy demands may suddenly be placed on the firm and unless the firm is able to
     meet those demands quickly, it may be difficult for the firm to carry on the work. It is
     therefore necessary as a precaution to maintain a certain amount of cash balance.

    Each month there must be a regular and full bank reconciliation statement explaining
     exactly why the balances as per cash book and the bank differ. Any cheque not collected
     for long should be investigated.

    Firm should try to prepare the invoice documents immediately after the dispatch of
     goods and should mail them to the clients at the earliest.

    Collection can be accelerated by reducing the lag between the time a customer pays the
     bill and the cheque is collected and the funds made available or the firm use.

    The firm should ensure that there is proper demarcation between the duties of the
     individuals who receive cash and those who record the receipt of cash so that
     misappropriation of cash is prevented.

    The firm is having surplus cash since last 4 -5 years but is only managing it through
     uniform deposits in selected banks which is not very profitable so company should
     invest it surplus funds as per the guidelines provided in 197 meeting of CCL.

For inventory management

    Better coordination among various department namely purchase, marketing and
     finance will help in achieving greater efficiency in inventory management.

    Procedures for disposing obsolete and surplus inventories must be simplified.

    CCL should set benchmark with global competitors and use ideas like JIT to improve
     inventory management.


                                                                                    118 | P a g e
 It should develop long term relationship with vendors. This would help in improving
     quality & quantity of inventory.

    The firm should try to strike a trade off between the ordering and carrying cost of
     inventories so that the minimized and the profitability is maximized.

For debtors management

    There must be proper mutual understanding between the supplier (CCL) and its
     customer regarding credit period & timely payment. Periodic bilateral meeting should
     be held to settle down the dispute between and creditors.

    There must be proper negotiation for the quality and price of coal so as to minimize the
     disputes amount. Umpires must be appointed to settle down the disputes regarding
     quality, quantity and price and their judgment must be considered as final.

    Top management should set proper standard and practices of debtors management so
     that proper action should be taken in order to collect the old outstanding dues.The firm
     should be careful about choosing the right kind of collection policy as too stringent a
     collection policy will decrease of bad debts losses and the average collection period but
     it might adversely affect the company relationship with the client.

    Securitization scheme should be started for all the states so as to clear the outstanding
     dues through long term bounds. (it has already been started in states in like U.P. and
     Haryana.)



       FINDINGS

    CCL supplies coal to different parties with the help of standing linkage committee which
     has its head office in Kolkata. The job of SLC is to decide which colliery would supply coal
     to which party, on which date & by how much quantity. Thus, with the help of this
     system mines supply coal to different parties.

    It parties do not clear their disputes, then CCL black list those parties for certain period.
     A black listed company cannot supply good to any subsidiary company of coal India
     limited (CIL).

    CCL used to supply coal to BSEB (Bihar State Electricity Board) but supply of coal has
     been stopped for last few years due to delay in payments by BSEB .



                                                                                      119 | P a g e
 If goods are damaged during the guarantee period, then CCL is not responsible for the
     payment to the supplier because that party would no longer considered as a creditors.

    If any equipment or machinery fails to meet the quality standard then CCL rejects the
     goods & does not make payment. If the supplier does not take away their goods from
     CCL compound within one month then CCL charges ground rent charge at a certain rate
     which is a source of miscellaneous income for CCL.

    Any delay in the delivery of goods by the supplier results in reduction in payment
     amount which is 5% per week. The reduction is limited to 10% but in worst cases it may
     reach up to 15%.

    CCL mainly follow cash flow projection and budget for cash planning & control. Cash
     flow projection is also used to determine the optimum cash balance of CCL.

    CCL has not faced any kind of liquidity crunch in last 5 years. This indicates that CCL
     maintains a sufficient cash balance.

    There is no bank loan in respect of CCL to fulfill its working capital needs this shows that
     CCL has enough cash balance to fulfill its day to day requirements of cash.

    CCL had taken a loan from the World Bank to fulfill its fixed capital requirements.

    Being a PSU the customer of CCL are decided beforehand and therefore any competition
     among customer regarding better price is avoided which reduces the margin of profit
     for CCL.

    Recently CIL did the disinvestment of 10% of company’s share and hence the firm is not
     completely government owned now.



CONCLUSION



Central Coalfields Limited, one of the subsidiaries of coal India limited is a Miniratna
organizations of coal India limited.

During the tenure of my project regarding the subject matter at C.C.L. I have come to appreciate
the fact that it is a well-managed organization. In term of working capital management, in the
field of coal mining. The organization has great potential to run the coal mines in an effective


                                                                                     120 | P a g e
manner. All the employees of the organization are very supportive and the organization has high
level of financial skills to meet the interest of its creditors and employees.

But they need do some amendments in term of its depository policy, since they deposit the
access amount or they make their investments, mainly in form of Fixed Deposit into the banks,
so the return on their investments is comparatively less than other companies.

Finally I conclude that being a government organization CCL‟s performance has been pretty
satisfactory and within no time it will achieve great heights.




                                                                                  121 | P a g e
CHAPTER VII

                                    ANNEXURE




       7.1 Bibliography

            Websites:

                www.coalindia.in

                www.ccl.gov.in

                www.google.com

                www.wikipedia.com

                www.workingcapitalmanagement.com

             Reference:

 1. I. M. Pandey - Financial Management Vikas Publishing House Pvt. Ltd. - Ninth
Edition 2006

 2. M.Y. Khan and P.K. Jain, Financial management – Vikas Publishing house ltd., New
Delhi.

 3. K.V. Smith- management of Working Capital- Mc-Grow-Hill New York

 4. Satish Inamdar- Principles of Financial Management-Everest Publishing House

 5. Annual reports of CCL.




                                                                           122 | P a g e
123 | P a g e

central coalfeild limited

  • 1.
    CHAPTER I INTRODUCTION CENTRAL COALFIELD LIMITED C.C.L is a subsidiary company of Coal India limited under ministry of coal and mines govt. of India C.C.L is one of the 8 coal production subsidiaries of coal India limited under ministry of coal and mines. Company is governed by a board of directors consisting of 5 full time directors and 6 part time directors. Full time directors are responsible for specific functions of operation, project & planning, finance and personnel. India is third largest country in the production of coal. C.C.L means Central Coalfields Limited. HISTORICAL BACKGROUND Coal Mining first started in India in the year 1815. The private Railway Companies started mining activities in the year 1850. The Railway Board Nationalized the coal mining in 1925. The Railway collieries were transferred to the Coal Board in the year 1944. In 1774 Warren Hastings initiates commercial coal mining at Raniganj (West Bengal) in 1815- 1820 First Shaft Mine opened at Raniganj 1835 Carr, Tagore & Company takes over the 1|Page
  • 2.
    Raniganj Coal Mines1843 Bengal Coal Company takes over Raniganj Coal Mines and others; is first Joint Stock Coal Company in India. Upto 1900 Minimal development; River transportation used to transport coal to Calcutta ;railway lines at Calcutta leads to expansion of Coal Production in Early 1900s, Capacity at 6 million tonnes per annum 1955-56 Focus on Coal Industry; capacity up to 38.4 Million tonnes. In 1956 National Coal Development Corporation (NCDC) formed to explore and expand coal mining in Public Sector. In 1972 Coking Coal Industry Nationalized, Bharat Coking Coal Limited formed to manage operations of all Coking Coal mines in Jharia Coalfield. In 1973 Non-coking coal was nationalized; Coal Mine Authority Limited set up to manage these mines; NCDC operations bought under the ambit of CMAL. In 1975 Coal India Limited formed as holding Company with 5 subsidiaries viz. Bharat Coking Coal Limited (BCCL), Central Coalfields Limited (CCL), Western Coalfields Limited (WCL), Eastern Coalfields Limited (ECL) and Central Mine Planning and Design Institute Limited (CMPDIL) in 1985. Northern Coalfields Limited (NCL) and South Eastern Coalfields Limited (SECL) carved out of CCL and WCL in 1992. Mahanadi Coalfields Limited (MCL) formed out of SECL to manage the Talcher and IB Valley Coalfields in Orissa. In2007 Coal India & five of its Subsidiaries, viz, NCL,SECL,MCL,WCL,CCL was accorded coveted "Mini Ratna" Status. COAL INDIA LIMITED ( Date of incorporation) Coal India Limited was formed as holding Company with 5 subsidiaries on 21.10.1975 (CIL holds 100 % shares of its all subsidiaries companies). The company is incorporated under the Companies Act, 1956 and is wholly owned by the Government of India (GOI). CIL is the single largest coal producing company in the world and the largest corporate employer with manpower of 397,138 (as on 1 April 2010). Operating through 81 mining areas CIL, is an apex company with 7 wholly owned coal producing subsidiaries and 1 mine planning and consultancy company. CIL‟s mining activities are spread over 8 provincial states of India. Coal India has 477 mines of which 277 are underground, 165 opencast and 34 mixed mines. It encompasses the whole gamut of identification of coal reserves, detailed exploration followed by design and implementation and optimizing operations for coal extraction in its mines. The producing companies are:- 2|Page
  • 3.
    1) Eastern CoalfieldsLimited (ECL), Sanctoria, West Bengal 2) Bharat Coking Coal Limited (BCCL), Dhanbad, Jharkhand 3) Central Coalfields Limited (CCL), Ranchi, Jharkhand 4) South Eastern Coalfields Limited (SECL), Chattisgarh 5) Western Coalfields Limited (WCL), Nagpur, Maharashtra 6) Northern Coalfields Limited (NCL), Singrauli, Madhya Pradesh 7) Mahanadi Coalfields Limtied (MCL), Sambalpur, Orissa; 8) The consultancy company is Central Mine Planning and Design Institute Limited (CMPDIL),Ranchi,Jharkhand. 3|Page
  • 4.
    STRUCTURE OF CIL western coalsfield limited Nagpur south eastern coalsfield Bilaspur northern coalsfield ltd Singrauli eastern coalsfield ltd COAL Asansol INDIA LIMITED bharat coking coal ltd Dhanbad central coalfield ltd Ranchi mahanadi coalfields ltd Sambalpur cmpdi Ranchi 4|Page
  • 5.
    HIGHLIGHTS OF C.C.L Central Coalfield Limited has been on the coal map the country as a public sector on October, 1956, under different names. In the beginning it was known as National Coal Development Corporation, then Central Division of Coal mines Authority , and finally under its present nomenclatures at Ranchi, Jharkhand. The Central Coalfield Limited is one of the subsidiaries of coal India Limited registered under the Company‟s Act 1956 in the year 1975. The mining and extraction of coal is entrusted to a public sector organization Coal India Limited. The Company is divided into eight subsidiaries and Central Coalfield Limited is one of them. The company presently known as CCL has a history of more than three decades. Pursuant to the Industrial Policy Resolution of 1956, a company was formed by the names of M/S Hindustan Collieries Private Limited, on 5 September, 1956. The name was changed to the National Coal Development Corporation. The NCDC was formed on 01.10.1956 with 11 state railway collieries in Orissa and Madhya Pradesh. Like other industries and organization, the affair of CCL too is not settled by its owner (Govt. of India). Rather the professional team of management called Board of Directors (BOD) is appointed by the Govt. of India to manage the affair of CCL. It consists of chairman – cum-Managing Director, four functional Directors in charge of operations, personnel, finance and projects & planning. Besides part-time Directors as may be appointed by the Govt. from time to time. At present CCL have 67 collieries and 7 washeries under revenue production. Some of the state collieries are very old, at least one of which that in Giridih has crossed century in the year 1961. It also has seven coal washeries , a coal oven plant , besides workshop and handling plants spread over in Hazaribagh ,Palamu , Dhanbad ,Ranchi, Bokaro , Giridih, and Chatra district. CCL is the major source of medium coking coal in India. CCL‟s other important activities are beneficiation of medium coking coal for steel plants through its chain of coal washeries and manufacture of soft coke for domestic kitchen. Most of the production (88%) comes from surface mines. The productivity of underground mines and many of the surface mines is low, but because of high priced of coking coal, the company has been making marginal profit and losses with the recent deregulation of coking coal price the profitability of the company is expected to improve. The command area of CCL companies 10 coalfields namely Giridih, East Bokaro, West Bokaro, piparwar, Ramgarh-kaitha, North Karanpura, South 5|Page
  • 6.
    Karanpura, Auranga, Hutar,Daltongang and Giridih/ Jayanti. Chairman-cum-Managing Directors is the full time executive of the company. The collieries and washeries have been grouped into 15 areas each headed by chief General Manager/General Manager. The coal projects are headed by project officer. C.C.L (Central Coalfield Limited) is a subsidiary unit of COAL INDIA LIMITED. C.C.L. has been awarded as the “miniratna” company for its efficient functioning. C.C.L. headquarter is situated in „Darbhanga house‟ which is in Ranchi near „rajbhawan‟. C.C.L. is a leading provider of coal in India. C.C.L provides coal to different power sectors and steel sectors in india. C.C.L has shown profit in three consecutive years and achieved a different platform. C.C.L. has played a major role in socio-economic growth of Jharkhand region. In 47 years of its existence it has virtually brought out development in many backward areas through its mining activities, employment opportunities and reaching basic infrastructure to several remote and inaccessible areas. CCL also strive to help in establishing Coal based industries in this region and also to make coal as domestic fuel for homes with an objective of improving forest cover. CCL INFRASTRUCTURE 1. NUMBER OF MINES – C.C.L. currently has 63 mines of which 26 are underground and 37 are opencast mines. 2. WASHERIES - CCL have 4 Coking Coal washeries and 3 Non Coking Coal Washeries. Coking Coal washeries :- Kathara, Sawang, Rajrappa, Kedla Non Coking Coal washeries :- Piparwar, Gidi, Kargali 3. WORKSHOPS - 6|Page
  • 7.
    3-tier workshop infrastructureis in place for the Open cast Coal Mining Projects as briefed below :- 1. Project / Unit workshop at every project for daily, periodic, scheduled maintenance requirements, running breakdown maintenance and replacement of spares and sub- assemblies. 2. 3 Regional Repair Shops at Jarangdih, Tapin North and Dakra for a group of Mines which cater for overhauling of sub-assemblies of HEMM, System repairs of equipment and other major repairs beyond the scope of project / unit workshops. 3. A Central Workshop located at Barkakana with full infrastructural facilities to refurbish equipments of various mines under planned capital repair, repair and maintenance of major float assemblies like Engines, Transmissions, DC / AC Motors and Generators of Shovels and Drills, manufacturing of shaft, bushes, gear cutting, fabrication of steel structures, castings and tyre re-treading. 4. RAILWAY SIDINGS- 28 sidings from which coal is dispatched to various customers located all over India. 5. POWER SUPPLY DVC is main source of power supply for CCL There are 10 nos. 33kv/11Kv, 6.6 Kv Sub-stations in CCL (40MVA, 25 MVA, 20 MVA and 10 MVA capacities). Total connected demand is 119 MVA from DVC and CCL is also taking power from BSEB where demand is 11MVA. Rajrappa, Piparwar, N.K., Kathara, Kargali, Dhori, Hazaribagh and Kuju (through BSEB) are getting power from DVC. Average energy consumption is 575 million KWH. 7|Page
  • 8.
    Power cost undercontrol through energy conservation measures ( Capacitors , Rationalization of distribution systems etc.) Adequate power supply availability is ensured for uninterrupted production. 6. ROADS Approach Road - (Double lane road connecting highway to mine site, serving general purpose which is of 250 kms length.) Heavy duty coal transport Road - (Express highway to facilitate coal dispatch to facilitate plants, rail head and consend. Total it‟s 240 kms in length in which 140 kms is operational and 100 kms is under-construction.) Haulage Road - (Road for heavy earth moving machinery for mining purpose. carriageway width up-to 45 Meters. Total surface HAUL road is of length 100 kms and inside mine is 225 kms in length 7. MEDICAL Two central hospitals at Ranchi and Nai Sarai equipped with all modern facilities for testing, diagnosis and treatment. Regional Hospitals at Kargali, Dhori, Katahara, Rajhara (Daltonganj), Dakra and Kedla. Hospitals/dispensaries for immediate medical aid at each Project (Colliery). 8|Page
  • 9.
    VISION AND MISSIONOF CCL Vision of CCL "Committed to create eco-friendly mining" Mission Of CCL "To become a World class, Innovative, Competitive & Profitable Coal Mining Operation to achieve Customer Satisfaction . The Mission of CCL is to produce and market the planned quantity of coal and coal products efficiently and economically with due regard to safety, conservation and quality. The main thrust of CCL in the present context is to orient its operations towards market requirements maintaining at the same time financial viability to meet the resource needs. 9|Page
  • 10.
    BUSINESS OBJECTIVE OFCCL Objectives Of CCL Coal Mining through efficiently operated mines. Besides fulfilling coal needs of the customer in terms of quantity, focus on quality, value addition and beneficiation to the satisfaction of the customers. Marketing of coal as main product. Production :- CCL annual production is about 48Mt. And its target is to achieve 50 Mt, in the FY 2010-11. The business of CCL is to mine Coal and sell it to the customers. The mining methods adopted for various customer of CCL are as follow: MINING METHODS 1. Opencast Generally opencast mine of the company employs operating method with Shovel and Dumper combination for mining. In one of the mines namely Piparwar OcP, mobile in pit crushing and conveying system with a pithead coal preparation plant has been commissioned. 2. Underground Underground Mines of the Company employs intermediate technology with LHD/SDL and conventional manual method for mining. TECHNOLOGY 1. Opencast Shovel-Dumper combination Mobile In pit Crushing & Conveying System 2. Underground Intermediate technology with Load Haul Dumpers and Side Discharge Loader 10 | P a g e
  • 11.
    PROJECTS:- The following projectshave been taken up by C.C.L: Magadh open coal. Ashok expansion open coal. North urimali open coal. Karo open coal. Konar open coal. Amarpali open coal. SAFETY ISSUES IN C.C.L :- Safety of the man-power of C.C.L. comes under the top priorities of management. The work in mines of C.C.L. is carried out as per the provision laid in the coal mines regulation1957 under the mines act 1952 as per the permission and guidance of director general of mines safety. C.C.L. has 3-tire system of safety committee. Unit, area and corporate level to review, formulate and suggest safety measures for mines and mining processes. In addition to supply personal protective equipments, free periodicals medical check-up is carried out to each worker every five years. Safety fortnight is also organized every year and best area and best workmen are rewarded to keep them aware related to safety issues in mines. There is an Emergency Cell too in C.C.L. for dealing with emergency cases quickly and efficiently. MAJOR PROJECTS TAKEN UP BY C.C.L. Piparwar OCP Ashoka Expansion OCP Rajrappa OCP Urimari OCP Jharkhand OCP Magadh OCP Amrapali OCP SOME FUTURE PROJECTS Karo expansion OCP Konar OCP N. Urimari OCP Purnadih OCP NOTE: OCP – open coal project. 11 | P a g e
  • 12.
    ACHIEVEMENTS OF C.C.L. YEAR WORKS ACCOMPLISHED 1815 Coal mining started in India. 1850 Private railways coal mining started by Railway board. 1925 First nationalization of of coal mining by railway. 1944 Railways collieries transferred to coal board under coal commissioner. 1956 National Coal Development Corporation Limited- (N.C.D.C.) formed as the first public sector coal company under central government with 11 states railways collieries and annual production of 3.11 million tones. 1959 First coal washery at kargali setup. 1971 Nationalization of non-coking coal mines B.C.C.L formed 1973 Nationalization of non coking coal mines –C.M.A.L Formed and N.C.D.C become central division of C.M.A.L. 1975 Coal India Limited formed as holding company for Coal. Entire Coal industry under public sector Re-organized under CIL‟S central Umbrella NCDC. 12 | P a g e
  • 13.
    YEAR WORKS ACCOMPLISHED 1986 Reorganization of CCL, Singrauli and Talehar area 2005 11 Areas, 69 mines, 07 washeries, 1 central work- shop, 5 regional workshops 3 of which are ISO- 9001 certified, Central hospital in Gandhi Nagar is also ISO-9001 Certified. 2006 Recorded highest profit of Rs. 1165 crores in the history of C.C.L. and for the first time paid Rs. 291.40 crores as dividend. 2007 Registered a profit of Rs. 1020 crores. 2008 Registered a profit of Rs. 1035 crores. 2009 Registered a profit of Rs. 738 crores. 2010 receipt by our company of a composite score of 1.47 and rating as Excellent. 13 | P a g e
  • 14.
    Administration hierarchy ofC.C.L 14 | P a g e
  • 15.
    C.M.D. MEMBER(B.O.D.) DIRECTOR DIRECTOR DIRECTOR OPERATION/ FINANCE PERSONNEL TECHNICAL MAJOR COLLIERIES OF CCL 1. BARKASAYAL 2. ARGADA 3. NORTH KARANPUARA 4. RAJHARA 5. PIPARWAR 6. RAJRAPPA 7. KUJU 8. HAZARIBAG 9. BOKARO & KARGALI 10. DHORI 11. KATHARA 12. KATHAR 15 | P a g e
  • 16.
    CSR AND CCL Business and industry have come into existence to promote social growth and social good. Society and business are interdependent and business must take full account of social expectations. And CCL strongly believes in social welfare. The company is a Miniratna category 1 Central PSU in the family of Coal India Limited. Once written off as a loss making CPSU the company has made a spectacular turnaround about 4-5 years ago and has grown to strength. CCL has played a catalytic role in the socio –economic growth of the Jharkhand region. For the last 5 decades of its existence, it has virtually brought about a metamorphosis in many backward areas through its mining activities by creating employment opportunities and reaching basic infrastructure to many remote and inaccessible areas. Its CSR can be categorized as follow:- HOUSING FACILITY Permanent - 59318 Temporary – 6988 Total - 66306 MEDICAL FACILITY Hospitals – 19 Dispensaries - 67 Beds – 895 Doctors – 340 EDUCATION FACILITY DAV School fully financed- 7 Kendriya vidyalaya – 3 Privately managed schools- 47 16 | P a g e
  • 17.
    CUSTOMERS 1. POWERSECTOR 1. State Electricity Boards (Uttar Pradesh, Punjab, Haryana and Jharkhand) 2.Delhi Vidyut Board 3. National Thermal Power Corporation (NTPC) 4. Damodar Valley Corporation (DVC) 5. Tenughat Vidyut Nigam Limited (TVNL), etc. Major customers in power sectors are: P.S.E.B H.S.E.B N.T.P.C UPRVNL J.S.E.B T.V.N.L D.V.C 2. STEEL SECTOR 1. Steel Authority of India Ltd (SAIL) 2. Indian Iron and Steel Co. 3. Rashtriya Ispat Nigam Limited (RINL), etc. 3. CORE INDUSTRIES 1. Heavy Engineering Corporation (HEC 2 . Kalyanpur Cement Company 3. Association Cement Company (ACC) 4. Lemo Cement Company 5. Bihar Sponge Iron Limited (BSIL) 6. Tata Sponge Iron Limited(TSIL) 7. Indo Ashahi Glass Company (IAGO) 8. Indian Aluminium Company Limited 9. National Fertilizer Limited, etc. 4. NON –CORE INDUSTRIES 1. SSF Manufacturers 2. Sodium Silicate Manufacturers 3. Brick Manufacturers 4. Textile Manufacturers 5. Paper Manufacturers, etc. 17 | P a g e
  • 18.
    SOCIAL SIDE OFBUSINESS CCL has played a catalytic role in the socio-economic growth of the Jharkhand region. For the last 5 decades of its existence, it has virtually brought about a metamorphosis in many backward areas through its mining activity by creating employment opportunities and reaching basic infrastructure to many remote and inaccessible areas. Mining has turned out to be a main source of earning for the State Exchequer of Jharkhand.  Major Contributor to Basic Infrastructure:  Spend over Rs. 1042 crores on social overhead onwards 1998.  Constructed over 160 kms. of heavy duty coal transportation roads, 300 kms of approach road and equal length of colony roads, 6 major bridges on river Damodar (2 under construction), 59455 permanent houses, 19 hospitals, besides water supply schemes covering over a population of 5.02 lakhs.  Grant in aid & infrastructure facilities to 195 educational institutions.  Building permanent road link “COAL TRUNK ROAD” of about 196 kms length linking its areas and various districts.  Major Employer:  62827 (as on 1.11.2006) directly employed (35% belonging to scheduled caste & scheduled tribes).  Sources of indirect employment to over 2, 00, 000 people in loading, transportation, civil construction, small industries, coke ovens, manufacturing agencies, ancillaries etc.  Major Contributor to State Exchequer:  State central Exchequer have earned over Rs. 2811.56 crores of royalty and other taxes from CCL‟s mining activities after formation of Jharkhand state. (2000-01 to 2005-06) 18 | P a g e
  • 19.
    Community Development CCL hasbeen contributing to community development and tribal welfare by augmenting drinking water facilities, health care, education, rural and link roads, besides promoting trades for self-employment opportunities in around 500 villages adjacent to its areas of operation. Community Development Programme was initiated in 1981 and since then it has spent over Rs. 18 crores on these activities. ENVIRONMENT Eco-friendly mining techniques concept are being followed to keep our environment safe. CCL is adopting concurrent reclamation for projects like Piparwar, Ashoka, KDH and Parej East OCP. In other projects decoaled area is reclaimed through internal dumping and subsequently planted. Plantation is also being done on external dumps. A green belt is also created around quarry, CHPs etc. by planting rows of trees to arrest fugitive dust as well as the noise. In addition to this, regular water spraying on haul roads by mobile water sprinklers are being done to suppress air pollution. In some of the fields fixed water sprinkles are also provided. Company is providing domestic gas to our workmen in lieu of coal to avoid air pollution. Not only this, regular monitoring of ambient air and water, quality of each mines are being carried out to check environment.  CCL‟s Coal Consumers  More than 20 thermal Power stations including those in Jharkhand.  Five Steel Plants.  Five Fertilizer Plants.  20 Cement Plants.  Around 600 Industrial units Large, Medium and Small Scale. 19 | P a g e
  • 20.
     Products  Raw Coal  Washed Non-Coking Coal  Washed Medium Coking Coal  Hard Coke  Coal Tar MEANS OF TRANSPORT The primary mode of transportation is Rail; CCL uses Rail as a medium to transport coal to its customers. Since its customers are electricity boards, steel companies and other core and none core industries, and also they are thousands of kilometers away from its mines, so therefore Railway is the only way to transport coal to its customers. 20 | P a g e
  • 21.
    CHAPTER II WORKING CAPITAL Capital required for a business can be classified under two main categories via, 1) Fixed Capital 2) Working Capital Every business needs funds for two purposes for its establishment and to carry out its day- to-day operations. Long terms funds are required to create production facilities through purchase of fixed assets such as p&m, land, building, furniture, etc. Investments in these assets represent that part of firm‟s capital which is blocked on permanent or fixed basis and is called fixed capital. Funds are also needed for short-term purposes for the purchase of raw material, payment of wages and other day – to- day expenses etc. These funds are known as working capital. In simple words, working capital refers to that part of the firm‟s capital which is required for financing short- term or current assets such as cash, marketable securities, debtors & inventories. Funds, thus, invested in current assts keep revolving fast and are being constantly converted in to cash and this cash flows out again in 21 | P a g e
  • 22.
    exchange for othercurrent assets. Hence, it is also known as revolving or circulating capital or short term capital. CONCEPT OF WORKING CAPITAL There are two concepts of working capital: 1. Gross working capital 2. Net working capital The gross working capital is the capital invested in the total current assets of the enterprises current assets are those assets which can convert in to cash within a short period normally one accounting year. CONSTITUENTS OF CURRENT ASSETS 1) Cash in hand and cash at bank 2) Bills receivables 3) Sundry debtors 4) Short term loans and advances. 5) Inventories of stock as: a. Raw material b. Work in process c. Stores and spares d. Finished goods 6. Temporary investment of surplus funds. 7. Prepaid expenses 8. Accrued incomes. 22 | P a g e
  • 23.
    9. Marketable securities. Ina narrow sense, the term working capital refers to the net working. Net working capital is the excess of current assets over current liability, or, say: NET WORKING CAPITAL = CURRENT ASSETS – CURRENT LIABILITIES. Net working capital can be positive or negative. When the current assets exceeds the current liabilities are more than the current assets. Current liabilities are those liabilities, which are intended to be paid in the ordinary course of business within a short period of normally one accounting year out of the current assts or the income business. CONSTITUENTS OF CURRENT LIABILITIES 1. Accrued or outstanding expenses. 2. Short term loans, advances and deposits. 3. Dividends payable. 4. Bank overdraft. 5. Provision for taxation , if it does not amt. to app. Of profit. 6. Bills payable. 7. Sundry creditors. The gross working capital concept is financial or going concern concept whereas net working capital is an accounting concept of working capital. Both the concepts have their own merits. The gross concept is sometimes preferred to the concept of working capital for the following reasons: 1. It enables the enterprise to provide correct amount of working capital at correct time. 23 | P a g e
  • 24.
    2. Every management is more interested in total current assets with which it has to operate then the source from where it is made available. 3. It take into consideration of the fact every increase in the funds of the enterprise would increase its working capital. 4. This concept is also useful in determining the rate of return on investments in working capital. The net working capital concept, however, is also important for following reasons: · It is qualitative concept, which indicates the firm‟s ability to meet to its operating expenses and short-term liabilities. · It indicates the margin of protection available to the short term creditors. · It is an indicator of the financial soundness of enterprises. · It suggests the need of financing a part of working capital requirement out of the permanent sources of funds. 24 | P a g e
  • 25.
    CLASSIFICATION OF WORKINGCAPITAL Kinds of Working Capital On the On the Basis of basis of Concept time Gross Working Net Working Variable Fixed 25 | P a g e
  • 26.
    Capital Capital Working working Capital Capital Special Seasonal Reserve Regular Working Working Working Working Capital Capital Capital Capital Working capital may be classified in to ways: o On the basis of concept. o On the basis of time. On the basis of concept working capital can be classified as gross working capital and net working capital. On the basis of time, working capital may be classified as: Ø Permanent or fixed working capital. Ø Temporary or variable working capital PERMANENT OR FIXED WORKING CAPITAL Permanent or fixed working capital is minimum amount which is required to ensure effective utilization of fixed facilities and for maintaining the circulation of current assets. Every firm has to maintain a minimum level of raw material, work- in-process, finished goods and cash balance. This minimum level of current assts is called permanent or fixed working capital as this part of working is permanently blocked in current assets. As the business grow the requirements of working capital also increases due to increase in current assets. TEMPORARY OR VARIABLE WORKING CAPITAL 26 | P a g e
  • 27.
    Temporary or variableworking capital is the amount of working capital which is required to meet the seasonal demands and some special exigencies. Variable working capital can further be classified as seasonal working capital and special working capital. The capital required to meet the seasonal need of the enterprise is called seasonal working capital. Special working capital is that part of working capital which is required to meet special exigencies such as launching of extensive marketing for conducting research, etc. Temporary working capital differs from permanent working capital in the sense that is required for short periods and cannot be permanently employed gainfully in the business. IMPORTANCE OR ADVANTAGE OF ADEQUATE WORKING CAPITAL Ø SOLVENCY OF THE BUSINESS: Adequate working capital helps in maintaining the solvency of the business by providing uninterrupted of production. Ø Goodwill: Sufficient amount of working capital enables a firm to make prompt payments and makes and maintain the goodwill. Ø Easy loans: Adequate working capital leads to high solvency and credit standing can arrange loans from banks and other on easy and favorable terms. Ø Cash Discounts: Adequate working capital also enables a concern to avail cash discounts on the purchases and hence reduces cost. Ø Regular Supply of Raw Material: Sufficient working capital ensures regular supply of raw material and continuous production. Ø Regular Payment Of Salaries, Wages And Other Day TO Day Commitments: It leads to the satisfaction of the employees and raises the morale of its employees, increases their efficiency, reduces wastage and costs and enhances production and profits. 27 | P a g e
  • 28.
    Ø Exploitation Of Favorable Market Conditions: If a firm is having adequate working capital then it can exploit the favorable market conditions such as purchasing its requirements in bulk when the prices are lower and holdings its inventories for higher prices. Ø Ability To Face Crises: A concern can face the situation during the depression. Ø Quick And Regular Return On Investments: Sufficient working capital enables a concern to pay quick and regular of dividends to its investors and gains confidence of the investors and can raise more funds in future. Ø High Morale: Adequate working capital brings an environment of securities, confidence, high morale which results in overall efficiency in a business. EXCESS OR INADEQUATE WORKING CAPITAL Every business concern should have adequate amount of working capital to run its business operations. It should have neither redundant or excess working capital nor inadequate nor shortages of working capital. Both excess as well as short working capital positions are bad for any business. However, it is the inadequate working capital which is more dangerous from the point of view of the firm. DISADVANTAGES OF REDUNDANT OR EXCESSIVE WORKING CAPITAL 1. Excessive working capital means ideal funds which earn no profit for the firm and business cannot earn the required rate of return on its investments. 2. Redundant working capital leads to unnecessary purchasing and accumulation of inventories. 3. Excessive working capital implies excessive debtors and defective credit policy which causes higher incidence of bad debts. 4. It may reduce the overall efficiency of the business. 28 | P a g e
  • 29.
    5. If a firm is having excessive working capital then the relations with banks and other financial institution may not be maintained. 6. Due to lower rate of return on investments, the values of shares may also fall. 7. The redundant working capital gives rise to speculative transactions DISADVANTAGES OF INADEQUATE WORKING CAPITAL Every business needs some amounts of working capital. The need for working capital arises due to the time gap between production and realization of cash from sales. There is an operating cycle involved in sales and realization of cash. There are time gaps in purchase of raw material and production; production and sales; and realization of cash. Thus working capital is needed for the following purposes: · For the purpose of raw material, components and spares. · To pay wages and salaries · To incur day-to-day expenses and overload costs such as office expenses. · To meet the selling costs as packing, advertising, etc. · To provide credit facilities to the customer. · To maintain the inventories of the raw material, work-in-progress, stores and spares and finished stock. For studying the need of working capital in a business, one has to study the business under varying circumstances such as a new concern requires a lot of funds to meet its initial requirements such as promotion and formation etc. These expenses are called preliminary expenses and are capitalized. The amount needed for working capital depends upon the size of the company and ambitions of its promoters. Greater the size of the business unit, generally larger will be the requirements of the working capital. 29 | P a g e
  • 30.
    The requirement ofthe working capital goes on increasing with the growth and expensing of the business till it gains maturity. At maturity the amount of working capital required is called normal working capital. There are others factors also influence the need of working capital in a business. FACTORS DETERMINING THE WORKING CAPITAL REQUIREMENTS 1. NATURE OF BUSINESS: The requirements of working is very limited in public utility undertakings such as electricity, water supply and railways because they offer cash sale only and supply services not products, and no funds are tied up in inventories and receivables. On the other hand the trading and financial firms requires less investment in fixed assets but have to invest large amt. of working capital along with fixed investments. 2. SIZE OF THE BUSINESS: Greater the size of the business, greater is the requirement of working capital. 3. PRODUCTION POLICY: If the policy is to keep production steady by accumulating inventories it will require higher working capital. 4. LENTH OF PRDUCTION CYCLE: The longer the manufacturing time the raw material and other supplies have to be carried for a longer in the process with progressive increment of labor and service costs before the final product is obtained. So working capital is directly proportional to the length of the manufacturing process. 5. SEASONALS VARIATIONS: Generally, during the busy season, a firm requires larger working capital than in slack season. 6. WORKING CAPITAL CYCLE: The speed with which the working cycle completes one cycle determines the requirements of working capital. Longer the cycle larger is the requirement of working capital. 30 | P a g e
  • 31.
    FINISHED DEBTORS GOODS WORK IN CASH PROGRESS RAW MATERIAL 7. RATE OF STOCK TURNOVER: There is an inverse co-relationship between the question of working capital and the velocity or speed with which the sales are affected. A firm having a high rate of stock turnover will needs lower amt. of working capital as compared to a firm having a low rate of turnover. 8. CREDIT POLICY: A concern that purchases its requirements on credit and sales its product / services on cash requires lesser amt. of working capital and vice-versa. 9. BUSINESS CYCLE: In period of boom, when the business is prosperous, there is need for larger amt. of working capital due to rise in sales, rise in prices, optimistic expansion of business, etc. On the contrary in time of depression, the business contracts, sales decline, difficulties are faced in collection from debtor and the firm may have a large amt. of working capital. 10. RATE OF GROWTH OF BUSINESS: In faster growing concern, we shall require large amt. of working capital. 11. EARNING CAPACITY AND DIVIDEND POLICY: Some firms have more earning capacity than other due to quality of their products, monopoly conditions, etc. Such firms may generate cash profits from operations and contribute to their working capital. The dividend policy also affects the requirement of working capital. A firm maintaining a steady high rate of cash dividend irrespective of its profits needs working capital than the firm that retains larger part of its profits and does not pay so high rate of cash dividend. 31 | P a g e
  • 32.
    12. PRICE LEVELCHANGES: Changes in the price level also affect the working capital requirements. Generally rise in prices leads to increase in working capital. Others FACTORS: These are: ü Operating efficiency. ü Management ability. ü Irregularities of supply. ü Import policy. ü Asset structure. ü Importance of labor. ü Banking facilities, etc. Working capital level changes due to following three basic reasons:- 1. Changes in level of sales or operating expenses- this include long term trend change, cyclical change in economy and change in seasonality in sales activity. 2. Policy changes- this is initiated by management. The various policies may be conservative policy, hedging policy and trade off policy. 3. Changes in technology- if a new technological development occur then it shortens the operating cycle and hence it reduces the working capital requirement. MANAGEMENT OF WORKING CAPITAL Management of working capital is concerned with the problem that arises in attempting to manage the current assets, current liabilities. The basic goal of working capital management is to manage the current assets and current liabilities of a firm in such a way that a satisfactory level 32 | P a g e
  • 33.
    of working capitalis maintained, i.e. it is neither adequate nor excessive as both the situations are bad for any firm. There should be no shortage of funds and also no working capital should be ideal. WORKING CAPITAL MANAGEMENT POLICES of a firm has a great on its probability, liquidity and structural health of the organization. So working capital management is three dimensional in nature as 1. It concerned with the formulation of policies with regard to profitability, liquidity and risk. 2. It is concerned with the decision about the composition and level of current assets. 3. It is concerned with the decision about the composition and level of current liabilities. Decisions relating to working capital and short term financing are referred to as working capital management. These involve managing the relationship between a firm's short term assets and its short term liabilities. The goal of working capital management is to ensure that the firm is able to continue its operation and that it has sufficient cash flow to satisfy both maturing short- term debt and upcoming operational expenses. For the purpose of working capital management , net working capital can be said to measure the liquidity of the firm. In other words , the goal of working capital management is to manage the current assets and liabilities in such a way that an acceptable level of net working capital is maintained. Management will use a combination of policies and techniques for the management of working capital. These policies aim at managing the current assets(generally cash and cash equivalent, inventories and debtors) and the short term financing, such that cash flows and returns are acceptable.  Cash management. Identify the cash balance which allows for the business to meet day to day expenses, but reduces cash holding costs.  Inventory management. Identify the level of inventory which allows for uninterrupted production but reduces the investment in raw materials - and minimizes reordering costs - and hence increases cash flow; see Supply chain management; Just In Time (JIT); Economic order quantity (EOQ) 33 | P a g e
  • 34.
    Debtors management. Identify the appropriate credit policy, i.e. credit terms which will attract customers, such that any impact on cash flows and the cash conversion cycle will be offset by increased revenue and hence Return on Capital (or vice versa).  Short term financing. Identify the appropriate source of financing, given the cash conversion cycle: the inventory is ideally financed by credit granted by the supplier; however, it may be necessary to utilize a bank loan (or overdraft), or to "convert debtors to cash" through "factoring". Implementing an effective working capital management system is an excellent way for many companies to improve their earnings. One of the most important decisions, involved in the management of working capital is how the current assets will be financed. There are two sources to raise current assets (i) Short term sources i.e current liabilities (ii) Long term sources such as share capital, long term borrowing , retained earnings etc. What proportion of current assets is financed by current liabilities and what proportion by long term funds is determined by financing mix. There are three basic approaches to determine an appropriate financing mix a. Hedging approach also known as matching approach b. Conservative approach c. Trade- off between these two. HEDGING APPROACH It is a risk reducing investment strategy involving transaction of simultaneous but opposite nature so that the effect of one is likely to counterbalance the effect of the other. It involves the matching of maturities of debt with the maturities of financial needs. For the purpose of financing current asset by this approach the current is classified into two classes 34 | P a g e
  • 35.
    a. Those whichare required in a certain amount for a level of operation and do not vary with time. b. Those which fluctuate over time The hedging approach suggest that long term funds should be used to finance the fixed portion of current assets while the temporary requirement, that is, the seasonal variation over permanent requirement should be appropriately financed with short term funds. With this approach the short term financing requirement (current assets) would be just equal to short term financing available ( current liabilities). CONSERVATIVE APPROACH This approach suggest that estimated requirement of total funds should be met from long term sources; the use of short term funds should be restricted to only emergency situation or when there is unexpected outflow of funds. The two approaches discussed above can be compared on the basis of cost consideration and risk consideration. TRADE-OFF APPROACH The hedging approach is related with high profits as well as high risk while the conservative approach is related with low profits and low risk. So the trade-off approach strikes a balance between and provides a financial plan between the two extremes. The exact trade-off between risk and profitability will differ from case to case depending on risk perception of the decision maker. One possible trade off could be equal to the average of minimum and maximum monthly requirements of funds during a given period of time. The level 35 | P a g e
  • 36.
    of requirement maybe financed through long term sources and for any additional financial needs the short term funds may be used. IMPORTANCE OF WORKING CAPITAL Working capital is the measurement of the availability of liquid assets a company has to build its business. Generally, companies that have a lot of working capital will be more successful since they can expand and improve their operations. Companies without working capital may lack the funds necessary for growth. Small businesses often use working capital to pay short-term obligations such as inventory or advertising but it can also be utilized for long-term projects such as renovations or expansion. These are elements in the business cycle that can quickly absorb cash. If working capital dips too low, a business risks running out of cash. Even very profitable businesses can run into trouble if they lose the ability to meet their short-term obligations. Business financing or small business loans can be used as a fast cash option to cushion the periods when the flow is not ideal or readily available. Cash flow is the businesses life blood and every owner‟s primary task is to help keep it flowing and to use the cash to generate profits. If a business is operating profitably, then it should, in theory, generate a cash surplus. If it does not generate a surplus, the business could eventually run out of cash and expire. The faster a business expands , the more cash it will need for working capital. Proper management of working capital will generate cash and will help improve profits and reduce risk. Working capital represents the funds available with the company for day to day operations. Working capital finances the cash conversion cycle. Company cannot survive with negative working capital which represents that the company has no funds for day to day operations. The importance of working capital can be summarized as follow:- Adequate amount of working capital provides the following advantage to a business enterprise. 36 | P a g e
  • 37.
    1. IMMEDIATE PAYMENTTO SUPPLIERS- it ensures regular supply and continuous production and also develop good repo. 2. BENEFIT OF CASH DISCOUNT- by payment on time firm can avail the advantage of cash discount which will reduce the cost of production and increase profitability of firm. 3. ADEQUATE DIVIDEND DISTRIBUTION- a firm can declare and distribute ample dividend when there is sufficient profit and thus can create satisfaction among shareholders and bring stability in the market value of share. 4. INCREASE IN GOODWILL AND DEBT CAPACITY- promptness to third party in business creates goodwill and debt capacity of the concerned firm. It enables firm to raise loan whenever needed without any difficulty. 5. EASY LOANS FROM BANK-A firm having adequate working capital and liquid assets can arrange loans from banks on easy and favourable terms, as excess current asset over current liabilities provides a good security for the unsecured loans. 6. EXPLOITATION OF GOOD OPPORTUNITIES- A firm with adequate working capital can exploit opportunities and can earn profit. 7. MEETING UNFORSSEN CONTINGENCIES- a firm can face small crises, financial crises due to heavy losses etc. 8. INCREASED EFFICIENCY- Adequate working capital has psychological effect on the directors and executive of the firm and motivates them to work vigorously. 9. INCREASED IN FIXED ASSETS PRODUCTIVITY- the fate of large scale investment in fixed assets is often determined by a relatively small amount of current assets. Essentially working capital is the answer to the question: "How much short term funding do you need to operate this business?" Short term funding is important because, with long term funding already in place, the business still needs short term funding to operate. Without the short term funding, the business will go bankrupt. 37 | P a g e
  • 38.
    CHAPTER III RESEACH METHODOLOGY 3.1) Introduction Research methodology is a way to systematically solve the research problem. It may be understood as a science of studying now research is done systematically. In that various steps, those are generally adopted by a researcher in studying his problem along with the logic behind them. It is important for research to know not only the research method but also know methodology. ”The procedures by which researcher go about their work of describing, explaining and predicting phenomenon are called methodology.” Methods comprise the procedures used for generating, collecting and evaluating data. All this means that it is necessary for the researcher to design his methodology for his problem as the same may differ from problem to problem. 38 | P a g e
  • 39.
    Data collection isimportant step in any project and success of any project will be largely depend upon now much accurate you will be able to collect and how much time, money and effort will be required to collect that necessary data, this is also important step. Data collection plays an important role in research work. Without proper data available for analysis you cannot do the research work accurately. 3.2) Types of data collection There are two types of data collection methods available. 1. Primary data collection 2. Secondary data collection 1) Primary data The primary data is that data which is collected fresh or first hand, and for first time which is original in nature. Primary data can collect through personal interview, questionnaire etc. to support the secondary data. 2) Secondary data collection method The secondary data are those which have already collected and stored. Secondary data easily get those secondary data from records, journals, annual reports of the company etc. It will save the time, money and efforts to collect the data. Secondary data also made available through trade magazines, balance sheets, books etc. This project is based on primary data collected through personal interview of head of account department, head of SQC department and other concerned staff member of finance department. But primary data collection had limitations such as matter confidential information thus project is based on secondary information collected through five years annual report of the company, supported by various books and internet sides. The data collection was aimed at study of working capital management of the company Project is based on 39 | P a g e
  • 40.
    1. Annual reportof CCL 2009-10 2.Annual report of CCL 2010-11 3.3) OBJECTIVES OF THE STUDY Study of the working capital management is important because unless the working capital is managed effectively, monitored efficiently planed properly and reviewed periodically at regular intervals to remove bottlenecks if any the company can not earn profits and increase its turnover. With this primary objective of the study, the following further objectives are framed for a depth analysis. 1. To study the working capital management of Central Coalfields Ltd. 2. To study the liquidity position through various working capital related ratios. 3. To study the working capital components such as debtors management, cash management, Inventory position. 4. To estimate the working capital requirement of Central Coalfields Ltd 3.4) SCOPE & LIMITATIONS OF THE STUDY Scope of the study The scope of the study is identified after and during the study is conducted. The study of working capital is based on tools like trend Analysis, Ratio Analysis, working capital leverage, operating cycle etc. Further the study is based on last3 years Annual Reports of CCL. And even factors like competitor‟s analysis, industry analysis were not considered while preparing this project. Limitations of the study 40 | P a g e
  • 41.
    Following limitations wereencountered while preparing this project: 1) Limited data:- This project has completed with annual reports; it just constitutes one part of data collection i.e. secondary. There were limitations for primary data collection because of confidentiality. 2) Limited period:- This project is based on five year annual reports. Conclusions and recommendations are based on such limited data. The trend of last three year may or may not reflect the real working capital position of the company. Also being a public sectors it was to difficult to get access to various data. 3) Limited area:- Also it was difficult to collect the data regarding the competitors and their financial information. Industry figures were also difficult to get. CHAPTER IV WORKING CAPITAL MANAGEMENT IN CCL In CCL working capital management is done on three indegriants: 1. Cash management 2. Debtors management 3. Inventory management. CASH MANAGEMENT IN CCL 41 | P a g e
  • 42.
    Efficient cash managementprocesses are pre-requisites to execute payments, collect receivables and manage liquidity. Managing the channels of collections, payments and accounting information efficiently becomes imperative with growth in business transaction volumes. This includes enabling greater connectivity to internal corporate systems, expanding the scope of cash management services to include “full-cycle” processes (i.e., from purchase order to reconciliation) via ecommerce, or cash management services targeted at the needs of specific customer segments. Cash management is concerned with the managing of: - Cash flow – Inside the firm and Out of the firm Cash flow – Within the firm & Cash balances held by the firm at a point of time by financing deficit or investing surplus funds. Cash is money that is easily accessible either in the bank or in the business. Cash on hand or in the bank is needed to pay suppliers, to pay the rent, and to meet the payroll. Profit is the amount of money you expect to make if all customers paid on time and if your expenses were spread out evenly over the time period being measured. However, it is not your day-to-day reality. Cash is what you must have to keep the doors of your business open. Over time, a company's profits are of little value if they are not accompanied by positive net cash flow. Cash flow is one of the component in cash management. Cash Flow refers to the flow of cash into and out of a business over a period of time. The outflow of cash is measured by the money you pay every month to salaries, suppliers, and creditors. The inflows are the cash you receive from customers, lenders, and investors. The basic objective of cash flow statement is to inform about the cash inflows and cash outflows during the year. Positive Cash Flow 42 | P a g e
  • 43.
    If the cashcoming into the business is more than the cash going out of the business, the company has a positive cash flow. A positive cash flow is very good and the only concern here is managing the excess cash prudently. Negative Cash Flow If the cash going out of the business is more than the cash coming into the business, the company has a negative cash flow. A negative cash flow can be caused by a number of problems that result in a shortage of cash, such as too much or obsolete inventory, or poor collections on accounts receivable. If the company doesn't have money in the bank or can't borrow additional cash at this point, it may be in serious trouble. Cash Collection s Business Deficit Operations s Surplus Information Borrow And control Cash Invest Payments 43 | P a g e
  • 44.
    ACCOUNTING STANDARD 3-CASHFLOW STATEMENTS AS-3 cash flow statements (revised 1997), issued by the council of ICAI, comes into effect in respect of accounting periods commencing on or after 1-4-1997. This standard supersedes, AS-3 changes in financial position, issued in June 1981. This standard is mandatory in nature in respect of accounting periods commencing on or after 1-4-2004 for the enterprises which fall in any one or more of the categories of level I enterprises, at any time during the accounting period. The enterprises which do not fall in any of the categories of level I, are encouraged, but are not required, applying this standard. + An enterprise should prepare a cash flow statement and should present it for each period for which financial statements are presented. The cash flow statement should report cash flows during the period classified by operating, investing and financing activities. An enterprise should report cash flows from operating activities using either: a) The direct method, whereby major classes of gross cash receipts and gross cash payments are disclosed; or b) The indirect method, whereby net profit or loss is adjusted for the effects of transactions of a non-cash nature, any deferrals or accruals of past or future operating cash receipts or payments, and items of income or expense associated with investing or financing cash flows. . Hence the preparation of cash flow statement involves the following steps: 1. Computation of net increase or decrease in cash. 2. Calculation of net cash flow provided by operating activities. 3. Calculation of net cash flow from investing activities. 44 | P a g e
  • 45.
    4. Calculation ofnet cash flows from financing activities. 5. Preparation of cash flow statement in approved format. 6. Reporting of significant non-cash transactions in a separate schedule to cash flow statement. A Cash Flow Statement is typically divided into three components so that you can see and understand both the internal and external sources and uses of cash. 1. Operating Cash Flow (Internal) Operating cash flow, often referred to as working capital, is the cash flow generated from internal operations. It is the cash generated from sales of the product or service of your business. Because it is generated internally, it is under your control. 2. investing cash flow (internal)Investing cash flow is generated internally from non- operating activities. This component would include investments in plant and equipment or other fixed assets, nonrecurring gains or losses, or other sources and uses of cash outside of normal operations. 3. Financing cash Flow (External)Financing cash flow is the cash to and from external sources, such as lenders, investors and shareholders. A new loan, the repayment of a loan, the issuance of stock and the payment of dividend are some of the activities that would be included in this section of the cash flow statement. Good cash management means: Knowing when, where, and how your cash needs will occur, Knowing what the best sources are for meeting additional cash needs; and, Being prepared to meet these needs when they occur, by keeping good relationships with bankers and other creditors. The starting point for avoiding a cash crisis is to develop a cash flow projection. Smart business owners know how to develop both short-term (weekly, monthly) cash flow projections to help them manage daily cash, and long-term (annual, 3-5 year) cash flow projections to help them 45 | P a g e
  • 46.
    develop the necessarycapital strategy to meet their business needs. They also prepare and use historical cash flow statements to gain an understanding about where all the money went. Funds/cash plays a very vital role in every organization so does in CCL. It is important to meet its day to day requirement of cash. It is directly controlled by the General Manager of finance in CCL. The fund section is responsible for effective fund/cash management of entire CCL. There are many sources of funds from which CCL gets funds according to their requirement. In CCL cash is mainly realized from sale of coal which is supplied to various sectors that includes Power sector like Jharkhand state electricity board (JSEB) Punjab state electricity board (PSEB) Haryana state electricity board (HSEB) Delhi vidhut corporation (DVC) National thermal power corporation (NTPC) Steel sector like Steel authority of India limited (SAIL) Vizag steel plant etc. Other sector includes Defence Chemical industry etc. It is discussed earlier that coal is sold in two ways: cash and credit. A major percentage of total sales of coal are made to government parties on credit basis. Rest is sold to parties on advance payment basis. 46 | P a g e
  • 47.
    CCL is spreadover in different district of Jharkhand there are 13 areas of CCL namely Agarda Barkakhana Cs-cws Kuju Hazaribagh Rajrappa Giridih Kothara Bokaro&kargali Dhori North khanpura area Piprawar Daltanganj All the above areas send their requisition for capital & revenue expenditure on week to week basis to CCL to Ranchi headquarter. The fund section make payment through bank on the basis of this capital & revenue expenditure report send by 13 different areas i.e. fund are provided to these areas on the basis of pending bill claims. The capital & revenue expenditure report must be verified by two authorized person of CCL: - Area manager of CCL. 47 | P a g e
  • 48.
    Finance manager ofCCL. CCL mainly used cash flow projection and cash budget for cash planning and control. Cash flow projection is also used to determine for optimum cash balance of CCL. CCL has not faced any kind of liquidity crunch in past 5 years. This indicates that CCL maintain a sufficient cash balance. However CCL has working capital demand limit with SBI along with coal India ltd. (CIL) against hypothecation of current assets. If any surplus arises in CCL then that is deposited in nationalized banks with varying period of maturity of fixed deposit. Nationalized bank are decided by the board of directors of CCL. Selection of bank is done on the basis of their net worth. CCL follows accounting standard 3 to prepare cash flow which is explained earlier.. METHOD USED BY CCL FOR PREPARING CASH FLOW STATEMENT CCL used direct method for preparing cash flow statement.But this direct method does mot folloew proper format. The direct method provides information which may be useful in estimating the future cash flows and which is not available under indirect method. Therefore, direct method is considered more appropriate than indirect method. Under the direct method information about major classes of gross cash receipts and gross cash payments may be obtained either: From the accounting records of the enterprise. By adjusting sales, cost of sales (in the case of financial enterprise interest and similar income and interest expense and similar charges) and other items in the statement of Profit & Loss for: 1) Changes during the period in inventories and operating receivables and payables; 48 | P a g e
  • 49.
    2) Other non-cashitems and 3) Other items for which the cash effects are investing or financing cash flows. CENTRAL COALFIELDS LIMITED, RANCHI Monthly cash flow statement (Fund) (RS. In lakhs) APRIL-12 PROGRESIVE FUND 2012-2013 Opening Balance 24471.27 24471.27 Receipts Sales-credit 16595.54 16595.54 Recd from Rd sales 30757.33 30757.33 49 | P a g e
  • 50.
    Income Tax refund 0.00 0.00 Interest 65.20 65.20 COAL BLOCK 0.00 0.00 Rites 10429.27 10429.27 Gratuity Fund 953.88 953.88 Recd from Kolkata 7700.00 7700.00 Total receipts 66501.22 66501.22 OB+Receipts 90972.49 90972.49 PAYMENT Royalty 685.67 685.67 Royalty adv 0.00 0.00 CMPF/pension 6358.77 6358.77 Corporate Tax 0.00 0.00 FIXED DEPOSIT 0.00 0.00 Wealth Tax 0.00 0.00 Dividend Tax 0.00 0.00 Dividend 0.00 0.00 TDS 5040.59 5040.59 Service Tax 2.19 2.19 Clean energy cess 2203.03 2203.03 Sales Tax 238.09 238.09 50 | P a g e
  • 51.
    J vat 537.10 537.10 Adv sales Tax 0.00 0.00 Adv j VAT 0.00 0.00 Cental excise duty 36.89 36.89 Misc 0.00 0.00 Area remit-revenue 34486.00 34486.00 Area remit-capital 808.00 808.00 Gratuity fund 22591.94 22591.94 Total payments 72988.27 72988.27 Closing balance 17984.22 17984.22 CENTRAL COALFIELDS LIMITED, RANCHI Monthly cash flow statement (Fund) 51 | P a g e
  • 52.
    PROGRESIVE April 2012-2013 Opening Balance 24471.27 Cash flow from operating activities Inflow Realization from customers 16595.54 Recd from Rd sales 30757.33 Rites 10429.27 Recd from Kolkata 7700.00 Total Add operating balance 65482.14 OB+inflow 89953.41 Outflow Royalty 685.67 CMPF/pension 6358.77 TDS 5040.59 Service Tax 2.19 Clean energy cess 2203.03 52 | P a g e
  • 53.
    Sales Tax 238.09 J vat 537.10 Cental excise duty 36.89 Area remit-revenue 34486.00 Area remit-capital 808.00 outflow amount 50396.33 B)cash flow from investing activities increase in interest received 65.20 Increase in gratuatity fund received 953.88 Decrease in gratuatity fund payment 22591.94 B) Total investing activies -21572.86 C)Cash flow from financing activities Fixed deposit 00.00 c)total financing activities 00.00 Closing balance = (A-B-C) 17984.22 Wor king notes :( 89953.41-50396.33) =39557.08 A= 39557.08 B= -21572.86 C= 00.00 Closing balance= 39557.08-21572.86-00.00=17984.22. 53 | P a g e
  • 54.
    Note‟s in crore Suggestionsfor improvement CCL has not faced any kind of liquidity crunch in past five years. This indicates that CCL maintain a sufficient cash balance. However CCL has WCDL (working capital demand limit) with SBI along with CIL against hypothecated of current assets. If any surplus arises in CCL then this surplus fund is deposited with varying period of maturity of fixed deposit. Listed bank are decided by the board of directors of CCL. They decided any bank on the basis of net worth of that bank. There is no bank loan in respect of CCL to fulfil their working capital need. This shows that CCL has enough cash balance to fulfil its day to day requirement of cash. CCI has taken a loan from World Bank to fulfil their fixed capital requirement. However an attempt has been recast… CCL & AS 3 CCL is also following AS 3, but they follow Both Method (Direct as well as Indirect). As per the cash flow statement for the month of March 2012, we can see that they are following direct method and in that they mentioned their gross receipts and gross payment of cash only, and after studying the Cash Flow Statement for the year ended 2010-12 we can observe that they are following Direct Method for maintaining their Cash Flow Statement. In all this we can see for their monthly transactions they maintain Direct method and for the whole at the end of the year CCL prepare their Cash Flow Statement by Indirect Method. 54 | P a g e
  • 55.
    In CCL thereis positive cash inflow since last 5-6 years. So the only concern of CCL is to manage excess of cash inflow over outflow. It has been seen that when CCL was having negative cash inflow then it used to balance the shortage of funds by:- 1. Cost cutting of expenditure. 2. Delay in payment of statutory bills. 3. Short term funding by taking loans from bank. 4. Investment by central coalfield limited (C.C.L) According to the policy guidelines for the Investment/Deployment of Surplus Funds in Appropriate Financial Instruments approved by CIL Board, it is clearly mentioned that “The department of public enterprise has permitted central PSU to invest in public sector mutual fund only. The Chairman, CIL approved investment in 4 PSU mutual fund houses. ” They are:- 1) SBI 2) UTI 3) CANARA 4) LIC As these fund houses are registered with and regulated by SEBI and GOI and wherein Govt financial institution and public sector banks holds individually and collectively more than 50% of equity shares. 55 | P a g e
  • 56.
    MUTUAL FUNDS investmentby C.C.L Name of fund Scheme 1) SBI SBI Premier Liquid Fund – Super Institutional (IP) Plan 2) UTI UTI Liquid Fund - Cash Plan - Institutional 3) Canara Robeco Canara Robeco mutual fund super institutional plan 4) LIC LIC NOMURA Liquid Fund Each mutual fund is given a basis point of 25 of total investment. If it‟s over 25 point then a watch of 10 days is there and with a formal procedure the company withdraw the money and invest in other three funds whichever is giving good report. Analysis:- SBI Premier Liquid Fund (SPLF) has been positioned for Institutional investors and large Corporate Treasuries who desire to invest their short term cash surpluses for periods ranging from overnight to a few days, while maintaining a high degree of liquidity. The investments in the scheme would be made only in debt/ money market securities. SBI Premier Liquid Fund (SPLF) would seek to generate returns with minimal volatility and provide investors with a high degree of liquidity. 56 | P a g e
  • 57.
    The UTI LiquidCash Plan is positioned as a low-risk, low-volatility fund which aims at offering reasonable returns to investors looking to park short-term surpluses. The fund attaches importance to low credit risk, portfolio diversification and stability of returns. Same above written benefits are provided by the canara robeco liquid fund and lic nomura liquid funds. Mutual fund investment is the safest and guaranteed return fund to be invested. So, the coal India subsidiaries companies especially Central coalfield limited invest its surplus money in 4 different mutual fund with a clear diversion of money equal in 4 parts so that if they found out any loss in any single mutual fund then the money is withdrawn and reinvested in other three equally or the one giving the larger profit. All the mutual funds are of governmental type investment on SEBI guidelines. There are various ways to utilize wisely the excess of cash like investment in mutual funds, shares etc. but being a public sector unit it can only have a single choice which is fix deposit according to policies framed by Indian government. 57 | P a g e
  • 58.
    CCL does thefixed deposit by keeping in mind various factors (i) Quarter end payment of tax (ii) Requirement of money for advance payment (iii) Requirement according to forecasted demand Accordingly the tenure of fixed deposit are decided. Mostly the fixed deposits are for 1 year or so. Uniform Deposit Policy for CIL and its Subsidiaries ANNEXURE-A The salient features of the uniform deposit policy approved by CIL Board in its 235th meeting held on 25 September 2007 and subsequent amendment in 249th meeting held on 10 April 2009 along with DPE guidelines received after approval of uniform deposit policy are as under: 1. As per existing RBI guidelines, PSUs are allowed to invest in any scheduled bank incorporated in India having net-worth of Rs.100 crores and above and fulfilling the Capital Adequacy Ratio (CAR) norm as prescribed by RBI (presently 9%). In order to have manageable number of banks with sound financials to deal with, it has been decided that only such banks having networth of Rs.1500 crores and above with CAR exceeding 10% be selected for placing deposits. In pursuance to the above, a list of 18 banks was identified initially for placement of deposits by CIL and its subsidiaries. Subsequently, IDBI Bank was included in the list taking the number of banks to 19. Further, during October 2009, with the approval of the competent authority, Central Bank of India has been disqualified for doing all future business especially placement of fixed deposit by CIL and its Subsidiary Companies till further order. At present, there are 18 banks, which are eligible to receive deposit from CIL and its Subsidiary Companies. A list of these banks is placed at 58 | P a g e
  • 59.
    Annexure-1 (Revised asper Balance Sheet of 31.3.2009 of the banks). CIL and its Subsidiaries shall place deposits with the banks from the said list. 2. The CIL Board, in order to balance the risk and return on the portfolios of CIL and its subsidiaries, approved that the fixed deposit is to be placed with the banks offering highest rate of interest within exposure limit of each bank. The methodology of calculating exposure limit is described in Para-3. In a subsequent development, pursuant to the DPE guidelines, in order to avoid undesirable competition amongst banks leading to arbitrary hikes in deposit rates, with adverse consequences for the economy, the practice of inviting competitive bids for bulk deposits was discontinued. Thus, at present, as per subsequent DPE guidelines, CIL and its Subsidiaries shall place with banks at prevailing best available card rate subject to exposure limit of each bank as described in Para-3. 3. Keeping in view the importance of net-worth, which determines the size and strength of banks, Net-worth (Equity Capital plus Free Reserves) of banks meeting CAR requirements are considered as criteria for determining the exposure limit of the bank. Exposure limit of the banks at different range of net-worth for CIL and its each Subsidiary were decided initially as follows: Table However, there shall be no cap on maximum limit for State Bank of India. In a later development, the maximum exposure limit of individual private bank has been restricted to 10% of total cumulative deposit irrespective of net-worth. Moreover, overall exposure limit in private banks will be restricted to 25% of the total deposit. 4. In respect of methodology of placement of deposit with the banks, the approvals of the CIL Board are as under: i) The subsidiaries should go for selection of one specific branch of a bank at a particular location from the list of eighteen banks at Annexure-1. It is advised that the subsidiaries as well as CIL shall go for opening current account at the branches of the banks eligible to accept deposits. Subsidiaries shall go for placing deposit with the branches nominated by the respective banks. Such lists have been forwarded by CIL to Subsidiaries from time to time. Further, DPE 59 | P a g e
  • 60.
    in its guidelinesdated 15.1.2008 and 11.4.2008 directed that PSEs should place their bulk deposits with such banks with whom they have regular course of business. ii) While selecting branches under Annexure-I, subsidiaries should give priority to those branches which have the facilities of Real Time Gross Settlement (RTGS)/ Core Banking Solution (CBS). iii) The subsidiaries may adopt policies for depositing surpluses through its desk offices located at Kolkata for better connectivity with the financial market besides its Command Areas. 5. In respect of methodology of placing deposits, it is emphasized that CIL and its subsidiaries shall strictly adhere to theguidelines issued by the Dept. of Public Enterprise, GOI.Range of Net- worth Maximum exposure limit % of total cumulative deposit Private andNationalized Banks 1500-5000 10% 5001 and 10000 15% 10001 and above 20% guidelines issued by the Dept. of Public Enterprise, GOI. 6. All the fund managers of CIL and its subsidiaries shall assess investible surplus funds on a daily basis and ensure that no fund remains idle in the current account. In order to avoid loss of interest, it is required to maintain CLTD A/c with the bank(s) where funds are lying. If the CLTD arrangement is not there with a particular bank, the investible funds may be placed in short-term deposits with the banks for 7-10 days with immediate effect. On maturity of such short-term deposits placed from time to time,the said amount may be placed with the banks as per the policy mentioned above subject to the exposure limit of the bank. 7. The Para 4 of OM dated 14.12.1994 issued by DPE, stipulates inter-alia, that decision for investing short- term surplus funds upto one year maturity is to be taken by a designated group of Directors from among the functional Directors that should include Chairman and Director (Finance). Placing funds in CIL and its subsidiaries is a day-to-day operation, which is difficult to be carried out in the manner suggested in the said guidelines. However, keeping the spirit of the guideline and in order to ensure complete transparency, a Committee of at least two members from Finance Division may be constituted comprising HOD of Finance, who shall chair the proceedings with other member(s) of the rank of CFM (E8). The Committee shall have the power to approve a deposit proposal put up by the officer(s) in charge of the treasury operations. In case, treasury operations of the subsidiaries are carried out from Kolkata, such proposal 60 | P a g e
  • 61.
    should, at thefirst instance be sent by FAX/ Email to the subsidiary (HQs) for approval by the Committee. Since time is the essence in active treasury operation, such proposals should be immediately taken up by the committee and decision communicated by FAX/ Email to the Kolkata office. 8. Based on above suggested methodology, bank card rate for funds available for each case of deposit is to be obtained from the selected branches of the listed banks. If any nominated branch of a bank is not in a position to submit the card rate, the same shall be recorded in writing. The officer(s) in charge of the treasury operation shall initiate a proposal along with the card rates received from all the selected banks / branches in line with the guidelines detailed above. The proposal shall suggest placement of fund among banks, which qualify to accept deposits as per the policy, and thereafter placed before the committee for approval. The proposal shall be acted upon its approval. 9. There shall be a system in place for submission of monthly report detailing the placements of funds made during that particular month to the Director (Finance) and to the Chairman/CMD. A quarterly report shall be furnished to the Board of Directors informing the annualized return on the deposits placed during the last quarter. 10. All other guidelines contained in the approved Investment Policy of CIL, which have not been expressly dealt herein as laid down in the Uniform Deposit Policy shall continue. Debtors Management The basic objectives of the debtor‟s management are to optimize the return on investment on the assets. Its main aim is to promote sales and profit until that point is reached where the return on investment is further funding of debtors is less than the cost of funds raised to finance that additional credit. When a firm makes sale of goods and services and does not receive payment, it grants trade credit and creates Debtors accounts, which would be collected in the future. These represent the 61 | P a g e
  • 62.
    extension of crediton an open A/c by the firm to its customers, as the substantial amount is tied up in trade debtors, it needs careful analysis and proper management.  Size of Investment in Debtors: Investment in debtors A/c is a major part of their assets in most of business enterprises. Debtors A/c is one of the major components of working capital. The financial executives should pay due attention to the management of debtors, so that each rupee invested in debtors may contribute to the net worth of the organization.  The Basic Problem of Debtors Management: The basic problem of debtor‟s management is the balancing of profitability & liquidity. Soft credit terms attract sales and so the longer the time a company allows to pay to its customers the greater the sales and higher the profits. The longer the period of credit the greater the risk, the greater the level of debt and greater the strain on the liquidity of the company. PAYMENT ACCORDING TO FUEL SUPPLY AGREEMENT The Purchaser shall make advance payment for a month in three (3) installments for availing Coal supplies from the Seller – first (1st) installment on the first (1st) day of the month, second (2nd) installment on the eleventh (11th) day of the month and the third (3rd) installment on the twenty first (21st) day of the month. Each of these payment installments shall cover the As Delivered Price of Coal for the Coal quantities that is one- ninth (1/9th) of the QQ concerned. Further, each of these installments shall take into account the weighted average of Contract Prices of Grades based on actual supplies of immediately available previous month. However, the third (3rd) installment shall also include the adjustment amount with regard to the actual quantity of Coal delivered and the quality of Coal analysed vis-à- vis the advance payment made for the previous month. 62 | P a g e
  • 63.
    Quarterly Quantity (QQ) TheAnnual Contracted Quantities for the Year shall be divided into Quarterly Quantities (QQ), expressed in tonnes, as follows: Ist Quarter (Apr-Jun.) 25% of ACQ IInd Quarter (Jul-Sep) 22% of ACQ IIIrd Quarter (Oct-Dec) 25% of ACQ IVth Quarter (Jan-Mar) 28% of ACQ The Purchaser shall maintain with the Seller an Irrevocable Revolving Letter of Credit (IRLC) issued by a bank acceptable to the Seller and in the format acceptable to the Seller and fully conforming to the conditions for an amount equivalent to As Delivered Price of Coal for the Coal quantities that is one-ninth (1/9th) of the QQ concerned. The As Delivered Price of Coal in this context shall take into account the highest of Contract Prices of Grades. The IRLC shall be maintained throughout the term of this Agreement. The amount of IRLC shall be suitably changed whenever there is a change in any component of the As Delivered Price of Coal. In addition to the IRLC, the Purchaser shall pay advance amount equivalent to seven (7) days Coal value by way of Demand Draft/ Banker‟s cheque/ Electronic Fund Transfer (EFT). All the payments shall be made through Demand Draft / Banker‟s cheque/ Electronic Fund Transfer payable at ([•] to be stated by the Seller). In the event of non-payment within the aforesaid stipulated period, the Purchaser shall be liable to pay interest in accordance Advance payment made by the Purchaser shall be non-interest bearing, and it shall change in accordance with change in the As Delivered Price of Coal. 63 | P a g e
  • 64.
    ANALYSIS:- Fuel supply agreement is the newly most advanced tool for the coal India limited subsidiaries to generate a cash surplus and to also help the companies to avoid the debtors in the company. Fuel supply agreement is designed in such a manner that it covers all the legal aspects of the supplier and the buyer and put them in a mutual bond for the various types and supply of the coal. Fuel supply agreement contains all the relevant information about both sides covering each and every aspect regarding the fuel and the interest of the buyer. JSEB as the monopoly of the home state electricity generation and distribution company of Jharkhand is the only company which is not agreed to abide by the rules and regulation described in fuel supply agreement. Salient features of the New Coal Distribution Policy (NCDP) All project developers relating to the power, cement and steel sectors and consuming more than 4,200 tonnes of coal per annum have to mandatorily enter into fuel supply agreements (FSA) with the coal supplier (mostly Coal India and its subsidiaries) versus the earlier system of linkages. In view of the importance of the defence sector and railways, their total requirement to be met at notified prices. 100% of the „normative‟ requirements of the power sector consumers with coal linkages and that of the fertiliser sector consumers to be met through FSAs (since they operate under a regulated price regime). 64 | P a g e
  • 65.
    For all otherconsumers with coal requirement of more than 4,200 t per annum, 75% of their normative requirement of coal to be provided under FSAs. Non-core sector developers with coal requirements less than 4,200 tonnes per annum to be given the option of either entering into FSAs or meeting their requirements through agencies nominated by the state governments. About 8 mmtpa coal to be made available to meet the requirements of the small and medium sector consumers. Supply of coal through e-auctions to be made more systematic without the government‟s involvement in the pricing of auctioned coal. It is worthwhile to note that despite the introduction of the NCDP in October 2007, FSAs were not signed until May 2009 due to a disagreement between Coal India and power producers (mostly NTPC) over the minimum coal supply guarantee threshold (below which Coal India is liable to pay penalties). Following several discussions among the stakeholders, it was agreed in May 2009 with the signing of NTPC‟s FSA that Coal India will guarantee at least 90% of the annual contracted quantity (ACQ) to the power projects commissioned until Mar 2009 (ACQ is equal to 100% „normative‟ coal requirements and mostly equivalent to about 90% PLF for the power project) Debtors Management in CCL Sales CCL sale coal to its customer on cash bases: - CCL sales 100% of its production for cash and rest CASH SALE: - CASH DO LIFT Previously CCL uses both cash and credit sales 65 | P a g e
  • 66.
    CREDIT SALE: - BILLING DESPATCH PAYMENT As we have seen most of the sales of CCL is on credit basis, therefore debtors management plays very important role in CCL. The main objective of debtor management is to keep the regular debtor's balance as minimum as possible. Sundry debtor's come in to existence when the customers are not able to pay the coal bills in full amount in time. In CCL coal sale is done either on credit or cash. Credit sale is done only to Govt. parties. It means the debtors of CCL consist only of Govt. parties. Govt. parties follow cash and credit system, which is according to the rules of CIL. According to this the payment has to be made by the customer within 24 hrs. of the presentation of the coal bills. Sundry debtors of CCL can be divided into three parts: Power -This sector is the biggest consumer of coal. It can be divided into state electricity board which includes Bihar State Electricity board, Delhi Vidyut Nigam, Punjab State Electricity Board, U.P state electricity board etc. Other than these are some other power production unit such as NTPC etc. who also buy coal in large quantity. Steel - this sector is also one of the main consumers of coal. It can also be divided into two parts - steel plants owned by SAIL ,BSP ,RSP, BSL etc. and other steel plants like 11SCO.Others - This includes customer like •Fertilizer Corporation of India. •Government Cement Plants. 66 | P a g e
  • 67.
    Railways (though itsconsumption of coal has decreased in recent years.) •Defense (mainly for domestic purpose) BILLING PROCEDURE The grade of coal of particular mine is decided by the central government. This is known as declared grade and depends on the type of coal normally obtained from the mines. Coal grade can be divided into two grades: _ COAL GRADE (a) Coking grade (b) non coking grade(grades are given below) SF I(15) _ SF II(15 to 18) _ W I(18 to 21) _ W II(21 to 24) _ W III(24 to 28) _ W IV(28 to 35) _ The table below sets forth the various gross calorific value (GCV) based bands of non coking coal produced by us Sl. GCV Bands No (Kcal/Kg) 67 | P a g e
  • 68.
    1 Exceeding 7000 2 Exceeding 6700 and not exceeding 7000 3 Exceeding 6400 and not exceeding 6700 4 Exceeding 6100 and not exceeding 6400 5 Exceeding 5800 and not exceeding 6100 6 Exceeding 5500 and not exceeding 5800 7 Exceeding 5200 and not exceeding 5500 8 Exceeding 4900 and not exceeding 5200 9 Exceeding 4600 and not exceeding 4900 10 Exceeding 4300 and not exceeding 4600 11 Exceeding 4000 and not exceeding 4300 12 Exceeding 3700 and not exceeding 4000 13 Exceeding 3400 and not exceeding 3700 14 Exceeding 3100 and not exceeding 3400 15 Exceeding 2800 and not exceeding 3100 68 | P a g e
  • 69.
    16 Exceeding 2500 and not exceeding 2800 17 Exceeding 2200 and not exceeding 2500 On the basis of grade decided billing is done. STEPS INVOLVED IN MAKING BILLS: 1. Linkage committee - The committee decides upon the quantity of coal that is being supplied for next period. It consists of representatives of CIL, Railways and customers. 2.Dispatch of coal - The collieries dispatch the coal as per link. 3.Issue of coal bill - The bills is issued to the consumer within 3 days of dispatch of coal. And the customers of coal are asked to pay within 48 hours of receiving the bill. Formation of debtors - The amount, which the party is unable to pay, comes under debt. Debt is of types. - Disputed - Undisputed. 69 | P a g e
  • 70.
    Disputed - Whenthere is difference in opinion about the quality, quantity, penalty overloads or under load charge etc between CCl &the customer, the customer withheld the payment unto that extent. This is disputed debt. PROBLEMS FACED BY CCL IN DUES PAYMENT SYSTEM: - 1. QUANTITY PROBLEM 2. QUALITY PROBLEM (1) Quantity Problem Quantity problem arises because of once coal is dispatched to the customers, they are not getting proper quantity of coal which they have ordered of coal because of theftness of coal, they are complain that the quantity of coal which is they have received is not in accurate quantity. So the buyers of CCL are wanted to pay only that amount on quantity which is they have received. So buyer of the CCL wanted to only in terms of coal which is they have actually received. Moisture Problem In moisture problems party claims that he receives moisture coal and after getting coal dry, the weight of coal of get down. This also creates disputes in payment. Stowing Problem In stone problem party arguments that, there is a large amount of stones are presented in coal which he receives. So he wanted to give payment after deducting the amount equal to the value of stones he received in the total coal . 70 | P a g e
  • 71.
    (2) Quality problem: Thetypes and variety of coals has already been discussed, so when the grade of dispatched coal doesn‟t match the grade of received coal then dispute arises regarding the payment, as the customer want to pay according to the grade of received coal while CCL charges according to dispatched coal. Undisputed - this is simply the amount the customer is willing to pay but is unable to do so due to his financial condition. Coal Sale Outstanding as on 31th March’2011: Consumer Amt(Rs.in crs)s SAIL 263.99 RINL 80.81 IISCO 20.21 UPRVUNL 22.45 DVB 3.86 HPGCL 40.01 BTPP 43.41 DADRI 21.61 UNCHAHAR 26.63 RVUNL 0.86 NTPC 11.49 TANDA 13.60 71 | P a g e
  • 72.
    BSEB 155.48 JSEB 267.24 DVC 94.25 TVNL 384.77 OTHERS 5.19 TOTAL 1461.94 CENTRAL COALFIELD LIMITED KOLKATA CONSUMER WISE OUTSTANDING POSITION AS ON 31.05.2012 REPORT DATE 31.05.2012 MAY 2012 RS IN CRORES CONSU ADV DUE COAL BILL SALE PROG PRO AS ON 31 .05 DISPU UNDISP MER AS AS REALISATIO CRED G 2012 TED UTED ON ON N IT OTH 01.04. 01.04. MAY PROG MA PROG NOTE ER TOT ADV 12 12 MAY Y MAY ADJ AL FRO FRO FRO BILL 12 UST M M M PAYM PART PART PART ENT Y Y Y SAIL 0.00 198.4 47.32 84.64 40.25 76.64 0.00 0.00 206.4 0.00 139.81 67.12 VIZAC 0.00 3 15.52 37.92 0.00 34.82 0.00 0.00 3 0.00 65.94 8.72 71.56 74.66 A 0.00 269.9 62.84 122.5 40.25 111.46 0.00 0.00 281.0 0.00 205.25 75.84 TOTAL 9 6 9 STEEL UPRUV 0.00 3.51 9.27 20.32 13.65 22.71 0.00 0.00 1.12 0.00 0.00 1.12 NL DVB 0.00 0.22 0.00 0.00 0.00 0.00 0.00 0.00 0.22 0.00 0.00 0.22 PSPCL - 0.00 15.96 50.22 19.96 52.48 0.00 0.00 0.00 0.00 0.00 -33.93 31.67 HPGCL 0.00 65.47 37.09 77.32 36.10 83.20 0.00 0.00 59.59 0.00 0.88 58.71 BTPP 0.00 115.8 74.07 115.1 50.00 77.00 0.00 0.00 153.9 0.00 40.71 113.26 0 7 7 DADRI 0.00 8.30 60.43 139.3 93.11 138.27 0.00 0.00 9.37 0.00 0.00 9.37 7 UNCH 0.00 3.83 32.67 68.99 21.68 50.66 0.00 0.00 22.16 0.00 7.17 14.99 AHAR 72 | P a g e
  • 73.
    RVUNL 0.00 0.86 0.00 0.00 0.00 0.00 0.00 0.00 0.86 0.00 0.00 0.86 NTPC 0.00 0.73 0.00 0.00 0.00 0.00 0.00 0.00 0.73 0.00 0.00 0.73 K GAON NTPC 0.00 5.87 5.85 11.53 4.02 6.04 0.00 0.00 9.36 0.00 0.00 9.36 FKKA NTPC 0.00 1.16 0.00 0.00 0.00 0.00 0.00 0.00 1.16 0.00 0.00 1.16 RIHAN D TANDA 0.00 34.93 18.31 37.66 23.00 51.25 0.00 0.00 21.34 0.00 0.00 21.34 BSEB 0.00 155.4 0.00 0.00 0.00 0.00 0.00 0.00 155.4 0.00 0.00 155.48 8 8 JSEB 0.00 238.2 6.30 12.60 0.00 0.00 0.00 0.00 250.8 0.00 0.00 250.84 4 4 DVC 0.00 114.3 28.24 56.48 25.00 66.00 0.00 0.00 104.8 0.00 51.24 53.57 3 1 BOKAR - 0.00 11.84 13.68 15.00 27.00 0.00 0.00 0.00 -23.80 0.00 -23.80 O PSCL 10.48 ROSA - 0.00 26.83 45.26 28.71 37.86 0.00 0.00 0.00 -25.72 2.46 -28.18 POWER 33.14 BAJAJ - 0.00 9.04 14.76 6.09 16.18 0.00 0.00 0.00 -19.99 0.00 -19.99 POWER 16.57 TVNL 0.00 453.0 11.25 22.50 25.00 50.00 0.00 0.00 425.5 0.00 0.00 425.53 3 3 HAJJA - 0.00 0.00 6.14 23.00 23.00 0.00 0.00 0.00 -33.63 0.00 -33.63 R 15.77 POWER - 1201. 347.15 690.9 386.2 703.65 0.00 0.00 1215. - 102.46 977.01 B 109.6 76 9 5 54 137.0 TOTAL 3 7 POWER FERTIL - 0.00 7.82 15.64 13.45 21.51 0.00 0.00 0.00 -25.28 3.24 -28.52 ISER 19.41 CEMEN -4.54 0.00 0.00 1.18 0.00 0.00 0.00 0.00 0.00 -3.36 0.00 -3.36 T HEC -1.93 0.00 0.00 1.42 1.46 2.51 0.00 0.00 0.00 -3.02 0.00 -3.02 PVT - 0.00 95.52 101.0 144.6 234.73 0.00 0.00 0.00 - 0.00 -323.59 PARTIE 249.9 4 1 323.5 S 0 9 C - 0.00 103.34 179.2 159.5 258.75 0.00 0.00 0.00 - 3.24 -358.49 TOTAL 275.7 8 2 355.2 OTHER 8 5 S G - 1471. 513.33 992.8 586.0 1073.8 0.00 0.00 1497. - 310.95 694.36 TOTAL 385.4 75 3 2 6 83 492.3 (A+B+ 1 2 C+) AS ON 01.4.2012: 1086.34 1086.34 73 | P a g e
  • 74.
    MEASURES TAKEN TOREDUCE DISPUTE. 1. JOINT SAMPLING In this there are representatives of CCL and the customers at the site of dispatch. The three samples are made, one for CCL, one for customer and the third one for umpires which can be used in case of disputes. At the point of reception of the consignment the same procedure is followed and the two samples are matched and in case of no disputes the billing and payment is done according to the samples grade and in case of disputes the third sample is sent to he umpires. The umpires are ISM, CHRS, CERT. 2. THIRD PARTY SAMPLING In this two samples are prepared at the point of dispatch and point of receipt of consignment. One sample is for the supplier and other for third party agreed upon by both CCL and customer. And on the basis of matching of samples billing is done. METHODS OF DISPUTE SETTLEMENT For settlement of dispute government appointed four Zonal umpires these are: Eastern Umpire Western Umpire Northern Umpire Southern Umpire The matte related to that zone, the umpire of that zone listen both party‟s argument. After analyzing the both party‟s argument, he gives the final decision which both parties must be accepted. 74 | P a g e
  • 75.
    After taking thedecision, if party said that he is not able to pay the disputed amount at a time. Then government imposed ”Securitization Scheme” Note – the government of India has made some securitization scheme in terms to defaulter of the parties in favor of CCL. Salient feature of securitization scheme 1. It is tri-partite agreement among –The president of India acting through joint secretary, ministry of finance, government of India.The governor of state through finance secretary, government of state, and The reserve bank of India through executive director, RBI. This agreement shall remain in force. 2.This scheme has been introduced because “SEB has large outstanding dues payable to CPU and has requested go to permit their conversion in to long term bonds, to be issued by the government in favor of the CPU. In respect to overdue of CPU, the following main point of the scheme of securitization would be effective. The cut-off for reckoning of outstanding payments in respect of the CPU shall be All surcharge and interest payable by the SEB on the overdue of CPU shall be written off to the extent of 60% All amounts payable in accordance with the above shall be converted in to long term loans to be the rapid by the state government over a period of 15 years in 20 equal 6 monthly installments. The state government would issue bonds to him respective CPSU who will be free to trade them in the market in a phased manner i.e. 10% of the bonds will be eligible for trading in the secondary market every year. 75 | P a g e
  • 76.
    To facilitate tradingand redemption of the bonds, the total amount of loan would be the divided in to 20 equal parts and each part will carry a fixed tenor with bullet redemption. The first set of bonds would be redeemed on 1.10.2006 Dispute related to payments of dues shall be resolved in accordance with the due process of law. As and when a dispute is settled, the amounts awarded shall be payable as if the bonds has been issued as on 01.01.2001, with the exception that the rate of interest for the period between 01.01.2001 and the actual date of securitization shall be 12% per annum 3. SEBs or their successor entities shall open and maintain irrevocable LCs that is equal to 105% of their average monthly billing for the preceding 12 months. The requisite LC would be open no later than 01.03.2001 and failure to that shall attract reductions in supplies. SEBs shall be free to establish any other security mechanisms that are mutually acceptable to the contracting parties. SEBs that open LC s or establish mechanism by 30.06.2002, and operate them without any default until 31.12.2002 shall be entitled to a cash incentive equal to 2% of the nominal value the bonds. The incentive will be paid on or before 31.01.2003. 76 | P a g e
  • 77.
    INVENTORY MANAGEMENT Inventory is a list for goods and materials, or those goods and materials themselves, held available in stock by a business. It is also used for a list of the contents of a household and for a list for testamentary purposes of the possessions of someone who has died. In accounting inventory is considered an asset. Inventory management is primarily about specifying the size and placement of stocked goods. Inventory management is required at different locations within a facility or within multiple locations of a supply network to protect the regular and planned course of production against the random disturbance of running out of materials or goods. The scope of inventory management also concerns the fine lines between replenishment lead time, carrying costs of inventory, asset management, inventory forecasting, inventory valuation, inventory visibility, future inventory price forecasting, physical inventory, available physical space for inventory, quality management, replenishment, returns and defective goods and demand forecasting. Balancing these competing requirements leads to optimal inventory levels, which is an on-going process as the business needs shift and react to the wider environment. The reasons for keeping stock There are three basic reasons for keeping an inventory: 1. Time - The time lags present in the supply chain, from supplier to user at every stage, requires that you maintain certain amount of inventory to use in this "lead time". 2. Uncertainty - Inventories are maintained as buffers to meet uncertainties in demand, supply and movements of goods. 3. Economies of scale - Ideal condition of "one unit at a time at a place where user needs it, when he needs it" principle tends to incur lots of costs in terms of logistics. So bulk buying, movement and storing brings in economies of scale, thus inventory. All these stock reasons can apply to any owner or product stage. 77 | P a g e
  • 78.
    Buffer stock isheld in individual workstations against the possibility that the upstream workstation may be a little delayed in long setup or change-over time. This stock is then used while that change-over is happening. Special terms used in dealing with inventory  Stock Keeping Unit (SKU) is a unique combination of all the components that are assembled into the purchasable item. Therefore any change in the packaging or product is a new SKU. This level of detailed specification assists in managing inventory.  Stock out means running out of the inventory of an SKU.  "New old stock" (sometimes abbreviated NOS) is a term used in business to refer to merchandise being offered for sale which was manufactured long ago but that has never been used. Such merchandise may not be produced any more, and the new old stock may represent the only market source of a particular item at the present time. While accountants often discuss inventory in terms of goods for sale, organizations - manufacturers, service-providers and not-for-profits - also have inventories (fixtures, furniture, supplies, ...) that they do not intend to sell. Manufacturers', distributors', and wholesalers' inventory tends to cluster in warehouses. Retailers' inventory may exist in a warehouse or in a shop or store accessible to customers. Inventories not intended for sale to customers or to clients may be held in any premises an organization uses. Stock ties up cash and if uncontrolled it will be impossible to know the actual level of stocks and therefore impossible to control them. While the reasons for holding stock are covered earlier, most manufacturing organizations usually divide their "goods for sale" inventory into:  Raw materials - materials and components scheduled for use in making a product.  Work in process, WIP - materials and components that have begun their transformation to finished goods.  Finished goods - goods ready for sale to customers. 78 | P a g e
  • 79.
    Goods for resale - returned goods that are salable. Unnecessary inventory adds enormously to the working capital tied up in the business as well as the complexity of the supply chain. Reduction and elimination of these inventory 'wait' states is a key concept in lean. Too big an inventory reduction too quickly can cause a business to be anorexic. There are well proven processes and techniques to assist in inventory planning and strategy, both at business overview and part number level. Many of the big MRP/and ERP systems do not offer the necessary inventory planning tools within their integrated planning applications. Purpose of inventory proportionality Inventory proportionality is the goal of demand driven inventory management. The primary optimal outcome is to have the same number of days (or hours, etc.) worth of inventory on hand across all products so that the time of run out of all products would be simultaneous. In such a case, there is no "excess inventory", that is , inventory that would be left over of another product when the first product runs out. Excess inventory is sub-optimal because the money spent to obtain it could have been deployed better elsewhere, i.e. to the product that just ran out. The secondary goal of inventory proportionality is inventory minimization. By integrating accurate demand forecasting with inventory management, replenishment inventories can be scheduled to arrive just in time to replenish the product destined to run out first, while at the same time balancing out the inventory supply of all products to make their inventories more proportional, and thereby closer to achieving the primary goal. Accurate demand forecasting also allows the desired inventory proportions to be dynamic by determining expected sales out into the future; this allows for inventory to be in proportion to expected short term sales or consumption rather than to past averages, a much more accurate and optimal outcome. Integrating demand forecasting with inventory management in this way also allows for the prediction of the "can fit" point when inventory storage is limited on a per product basis. Applications of proportionality of inventory management. The technique of inventory proportionality is most appropriate for inventories that remain unseen by the consumer. As opposed to "keep full" systems where a retail 79 | P a g e
  • 80.
    consumer would liketo see full shelves of the product they are buying so as not to think they are buying something old, unwanted, or stale; and differentiated from the "trigger point" systems where product is reordered when it hits a certain level; inventory proportionality is used effectively by just-in-time manufacturing processes and retail applications where the product is hidden from view PURPOSE FOR HOLDNG INVENTORY As we all know that huge fund is required to maintain a certain level of inventory, so the question is if it is expensive to maintain inventory, why do firms hold inventories? A company should maintain adequate stock of material for a continuous supply to the factory for an uninterrupted production. Sometime it is not possible for the company to procure raw material whenever it is needed. Also there exists uncertainty in procuring raw material in time in many occasions. The procurement of material may be delayed because of such factors as, transport, disruption, short supply, strike etc. Therefore, the firm should maintain sufficient stock of raw materials at a given time to streamline production. Measurement of inventories: Inventories should be values at the lower of cost and net realizable value. The closing balances of inventories are calculated on the basis of market value and production value Whichever is less, e.g. market value of inventory is RS 900 per unit and production value @RS . 900/unit As the same if market value of inventory is RS 900 /unit and production value is RS. 350/unit, than the Closing balance of inventory will be valued @RS.350/unit. Other factors which may neccessiate purchasing and holding of raw material inventories are quantity discount and anticipate price increase. The firm may purchase large quantities of raw material than needed for the desired production and sales levels to obtain quantity discount of bulk purchasing. At times the firm would like to accumulate raw material in anticipation of price rise. 80 | P a g e
  • 81.
    Thus there arethree general purposes for holding inventories:  Transaction motive  Precautionary motive  Speculative motive 1. TRANSACTIONS MOTIVE : It emphasizes the need to maintain inventories to facilitate smooth production and sales operation. 2. PRECAUTIONARY MOTIVE : It necessitates holding of inventories to guard against the risk of unpredictable change in demand and supply forces and factors. 3. SPECULATIVE MOTIVE: It influences the decision to increase or deduce inventory level to take advantage of price fluctuations. OBJECTIVES OF INVENTORY MANAGEMENT The objective of inventory management is to maintain sufficient inventory for the smooth production and sales operations and to avoid excessive and inadequate levels of inventory. Some other objectives are as below; Ensure a continuous supply of raw material to facilitate uninterrupted production. Maintained sufficient stock of raw material in period of short supply and anticipate price changes. Maintain sufficient finished goods inventory for smooth sales operation and efficient customer service. Minimize the carrying cost and time and Control investment in inventories and keep it at an optimum level. 81 | P a g e
  • 82.
    Accounting standard (AS)-2(valuation of inventories) Accounting standard-2 valuation of inventories is a measurement standard having for reaching Implication on the financial statement. AS-2 is applicable to all enterprises, irrespective of the Size and nature of the business. OBJECTIVES OF AS-2 The objective of this standard is to formulate the method of computation of cost of inventories/ Stock, determine the value of closing stock/inventory at which the inventory is to be shown in balance Sheet till it is not sold and recognized as revenue. This statement deals with the determines of Such value, including the ascertainment of cost of inventories and any write-down there- off to net realizable value. Definitions: The following terms are used in this statement with the meanings specified:  Inventories are assets;  Held for sale in the ordinary course of business,  In the process of production for such sale; or  In the form of materials or supplies to be consumed in the production Process or in the rendering of services. AS-2 in CCL:- On the comparison of AS-2 in CCL we know that the company is following the terms of AS- 2.The valuation of inventories on closing 82 | P a g e
  • 83.
    balance is calculatedon the basis of market value and production Value whichever is less INVENTORY MANAGEMENT IN CCL Inventory is a list for goods and materials, or those goods and materials themselves, held available in stock by a business. It is also used for a list of the contents of a household and for a list for testamentary purposes of the possessions of someone who has died. In accounting inventory is considered an asset. Inventory management is primarily about specifying the size and placement of stocked goods. Inventory management is required at different locations within a facility or within multiple locations of a supply network to protect the regular and planned course of production against the random disturbance of running out of materials or goods. The scope of inventory management also concerns the fine lines between replenishment lead time, carrying costs of inventory, asset management, inventory forecasting, inventory valuation, inventory visibility, future inventory price forecasting, physical inventory, available physical space for inventory, quality management, replenishment, returns and defective goods and demand forecasting. Balancing these competing requirements leads to optimal inventory levels, which is an on-going process as the business needs shift and react to the wider environment. There are three basic reasons for keeping an inventory: 1.Time - The time lags present in the supply chain, from supplier to user at every stage, requires that you maintain certain amount of inventory to use in this "lead time". 2.Uncertainty - Inventories are maintained as buffers to meet uncertainties in demand, supply and movements of goods. 3.Economies of scale - Ideal condition of "one unit at a time at a place where user needs it, when he needs it" principle tends to incur lots of costs in terms of logistics. So bulk buying, movement and storing brings in economies of scale, thus inventory. All these stock reasons can apply to any owner or product stage. 83 | P a g e
  • 84.
    Buffer stock isheld in individual workstations against the possibility that the upstream workstation may be a little delayed in long setup or change-over time. This stock is then used while that change-over is happening. Special terms used in dealing with inventory  Stock Keeping Unit (SKU) is a unique combination of all the components that are assembled into the purchasable item. Therefore any change in the packaging or product is a new SKU. This level of detailed specification assists in managing inventory.  Stock out means running out of the inventory of an SKU.  "New old stock" (sometimes abbreviated NOS) is a term used in business to refer to merchandise being offered for sale which was manufactured long ago but that has never been used. Such merchandise may not be produced any more, and the new old stock may represent the only market source of a particular item at the present time. While accountants often discuss inventory in terms of goods for sale, organizations - manufacturers, service-providers and not-for-profits - also have inventories (fixtures, furniture, supplies, ...) that they do not intend to sell. Manufacturers', distributors', and wholesalers' inventory tends to cluster in warehouses. Retailers' inventory may exist in a warehouse or in a shop or store accessible to customers. Inventories not intended for sale to customers or to clients may be held in any premises an organization uses. Stock ties up cash and if uncontrolled it will be impossible to know the actual level of stocks and therefore impossible to control them. While the reasons for holding stock are covered earlier, most manufacturing organizations usually divide their "goods for sale" inventory into:  Raw materials - materials and components scheduled for use in making a product.  Work in process, WIP - materials and components that have begun their transformation to finished goods.  Finished goods - goods ready for sale to customers. 84 | P a g e
  • 85.
    Goods for resale - returned goods that are salable. Unnecessary inventory adds enormously to the working capital tied up in the business as well as the complexity of the supply chain. Reduction and elimination of these inventory 'wait' states is a key concept in lean. Too big an inventory reduction too quickly can cause a business to be anorexic. There are well proven processes and techniques to assist in inventory planning and strategy, both at business overview and part number level. Many of the big MRP/and ERP systems do not offer the necessary inventory planning tools within their integrated planning applications. Purpose of inventory proportionality Inventory proportionality is the goal of demand driven inventory management. The primary optimal outcome is to have the same number of days (or hours, etc.) worth of inventory on hand across all products so that the time of run out of all products would be simultaneous. In such a case, there is no "excess inventory", that is , inventory that would be left over of another product when the first product runs out. Excess inventory is sub-optimal because the money spent to obtain it could have been deployed better elsewhere, i.e. to the product that just ran out. The secondary goal of inventory proportionality is inventory minimization. By integrating accurate demand forecasting with inventory management, replenishment inventories can be scheduled to arrive just in time to replenish the product destined to run out first, while at the same time balancing out the inventory supply of all products to make their inventories more proportional, and thereby closer to achieving the primary goal. Accurate demand forecasting also allows the desired inventory proportions to be dynamic by determining expected sales out into the future; this allows for inventory to be in proportion to expected short term sales or consumption rather than to past averages, a much more accurate and optimal outcome. Integrating demand forecasting with inventory management in this way also allows for the prediction of the "can fit" point when inventory storage is limited on a per product basis. Applications of proportionality of inventory management. The technique of inventory proportionality is most appropriate for inventories that remain unseen by the consumer. As opposed to "keep full" systems where a retail consumer would like to see 85 | P a g e
  • 86.
    full shelves ofthe product they are buying so as not to think they are buying something old, unwanted, or stale; and differentiated from the "trigger point" systems where product is reordered when it hits a certain level; inventory proportionality is used effectively by just-in-time manufacturing processes and retail applications where the product is hidden from view. INVENTORY MANAGEMENT IN CCL Inventory management of CCL is working directly under the Chief Material Manager (CMM). He controls the inventory of CCL from head quarter of CCL, Ranchi. In CCL the inventory includes: 1. Coal as on 31st march of the year end. 2. Spares and stores. 3. Finished goods and work in progress (undelivered goods) 4. Press 5. Medicine in central or regional hospitals. Following diagram shows the structure of inventory department in CCL:- 86 | P a g e
  • 87.
    Central Department Unit Stores Project Stores (Coal) Spares WIP, Press, Medicine. MATERIAL BUDGET IN CCL In CCL the department follow the hierarchical system of budget planning. unit stores collects material budget from departments. regional stores. scrutinise budget and fill local tendors. central stores. (Barkakhana) its budget has to get approved by CCL headquarters. 87 | P a g e
  • 88.
    NOTE: Material budgethas to be approved by CIL. A particular purchase rule has to be followed according to purchase policy. Also a particular material coding has to be followed. STOCK OF STORES AND SPEARS This is consisting of HEMM(Heavy Earth Moving machine), E&T (eg. Transformer etc.), Safety items, washeries spears and consumable spears like nut bolt etc. This is the list of some important HEMM is given below: Major Equipment. HEMM Profit as on 1.4.2004 HEMM CAPACITY QUANTITY 25 M3 1 10 M3 14 HYDRAULIC 10-3.2 M 32 SHOVEL ELECT ROPE 4.6 5M3 51 BACKHOE 11 TOTAL 109 85 Tes 133 50 Tes 71 DUMPER 35 Tes 413 TOTAL 617 DOZER 700 HP 3 88 | P a g e
  • 89.
    410 HP 65 300 HP 115 TOTAL 183 250 mm 71 160 mm 76 DRIL 100 mm 27 TOTAL 174 UNDERGROUND QUANTITY LOAD HAUL DUMPER 11 SIDE DISCHARGE LOADER 19 STOCK OF COAL It consists of: 89 | P a g e
  • 90.
    1. Raw coal 2. Soft coke 3. Hard coke 4. Washed coal 5. Middling/slurry 6. Magnetite 7. Coal tar and by-product Presently CCL has:  7 washeries  4 medium coking coal washeries  3 non coking coal washeries WORKSHOP JOB Presently CCL has  1 Central workshop  5 regional workshop The central w/s and 3 regional w/s are ISO 9001 certified. PRESS It contains all stationary items. MEDICINE Only the medicine of central hospital comes under this head. 90 | P a g e
  • 91.
    INVENTORIES IN CCL: PARTICULARS As at As 31.03.2011 at31.03.2010 (RS in (Rs in crore) crore) 1.Stock of Stores & Spares 175.94 186.25 Less: provision 36.19 36.14 139.75 150.11 Add: in transit/ under 3.80 4.65 inspection Stock adjustment 0.0 143.55 .02 154.78 2.Stock of coal: a)Raw coal Revenue mines 1084.33 849.04 Capital mines 0.00 1084.33 0.00 849.05 b)coke Soft coke 0.0072 0.01 Hard coke 0.64 0.63 0.65 0.63 c)Washery products Washed coal 59.85 44.40 Middlings/Slurry 147.01 206.86 111.86 156.26 Magnetic 0 .02 0 .02 Coal tar & other by- 0.44 0.42 products 1292.30 1006.37 1292.30 1006.38 3.Workshop jobs:- 2.96 2.35 4. Press Work in progress/finished goods 0.81 1.32 5.Medicines (Central Hospital) 0.37 0.60 Non-CIL Block 6.96 11.74 TOTAL:- 1446.95 1177.17 91 | P a g e
  • 92.
    NOTE: RS INcrore INVENTORIES MANAGEMENT TECHNIQUES Various techniques commonly used for inventory control are listed below: ABC technique Stock level – minimum, maximum and re-order level Economic order quantity (EOQ) Inventory turnover ratio to review slow and non – moving material Perpetual inventory system Methods of pricing of material ABC TECHNIQUE ABC Technique is a value based system of material control. In this technique material are analyzed according to their value so that costly and more valuable materials are given greater attention and care. All items are classified according to their value ie, high, medium and low values, which are known as A, B and C items respectively. A items: High in value and low in quantity. These items engage 70% of funds and 10% of space in the inventory. B items: Medium in value and medium in quantity. These items engage 20% of funds and 20% of space in the inventory. 92 | P a g e
  • 93.
    C items: Lowin value and high in quantity. These items engage only 10% of fund and 70% of space in the inventory. Thus the ratio between A, B and C is as follows:- 1. PRICE WISE – 7:2:1 2. QUANTITY WISE – 1:2:7 STOCK LEVELS In order to check under stocking and over stocking most of the large companies adopt a scientific approach of fixing stock levels. These levels are:  Maximum level = Re – order level + Re – order quantity – (Max. consumption* Max. re-order period)  Minimum level = Re-order level-(Normal consumption* Maximum Re-order period)  Re-order level=Maximum consumption* Maximum re-order period  Average stock level = ½ (Maximum level + Minimum level) *  Danger level = Normal consumption Maximum re – order period under emergency condition. ECONOMIC ORDER QUANTITY (EOQ) Economic order quantity is that size of order which gives maximum economy in purchasing any material and ultimate contribution towards maintaining the material at the optimum level and at minimum cost. It is also called RE-ORDER QUANTITY. 93 | P a g e
  • 94.
    EOQ=√ (2*O.C.*A.D./C.C) Where, O.C. = Ordering cost, the cost of placing an order. A.D. = Annual demand, annual consumption of material in units. C.C. = Carrying cost, this is the cost of holding the stock in storage. INVENTORY TRUNOVER RATIO TO REVIEW SLOW AND NON-MOVING MATERIAL Inventory turnover ratio tells us how many times in a year stock are used up and replaced. The greater the stock turnover, the more efficient is the stock policy.  Stock turnover ratio= Cost of material consumed during the period/ Average stock of materials during the period  Stock turnover in terms of days= days of period / stock turnover rate In order to detect the slow and non-moving materials, a standard stock turnover rate should be computed for each item of material with the help of following formula:  Turnover rate of an item= Budgeted consumption/Average stock level PERPETUAL INVENTORY SYSTEM A perpetual inventory system is defined as “The method of recording stores balance after each receipt and issue to facilitate regular checking and obviate closing down for stock taking.” 94 | P a g e
  • 95.
    METHOD OF PRICNINGOF MATERIALS Some important methods of pricing are as follows:  LIFO (Last in fast out)  FIFO (First in first out)  Simple Average Price  Weighted Average Price VALUATION METHOD USED IN CCL Earlier FIFO (first in first out) method was used in valuation but now Weighted Average Method is used in CCL. In CCL the difference between book stock and measured stock should not more than 5 i.e. Book Stock- Measured Stock = ±5 The inventory management followed in CCL follows ABC analysis method. ABC analysis is based on Pareto Analysis, also known as the "80/20" rule. The 80/20 comes from Pareto's finding that 20 percent of the populace possessed 80 percent of the wealth. From an inventory perspective it can restated thusly: approximately 20 percent of all inventory items represent 80 percent of inventory costs. Therefore, a firm can control 80 percent of its inventory costs by monitoring and controlling 20 percent of its inventory. But, it has to be the correct 20 percent. The top 20 percent of the firm's most costly items are termed "A" items (this should approximately represent 80 percent of total inventory costs). Items that are extremely inexpensive or have low demand are termed "C" items, with "B" items falling in between A and C items. The percentages may vary with each firm, but B items usually represent about 30 percent of the total inventory items and 15 percent of the costs. C items generally constitute 50 percent of all inventory items but only around 5 percent of the costs. 95 | P a g e
  • 96.
    By classifying eachinventory item as an A, B or C the firm can determine the resources (time, effort and money) to dedicate to each item. Usually this means that the firm monitors A items very closely but can check on B and C items on a periodic basis (for example, monthly for B items and quarterly for C items). PURCHASING Centralized purchase: centralized purchase is done through Headquarter. Decentralized purchase: Decentralized purchase is done through Area. Centralized Process of order: Requirement First there is a requirement and then the mgr prepare a budget Budgeting After preparing the budget it is forwarded to the CIL Headquarter Headquarter After the budget ,it is analyzed by the management Analysis After the analysis the budget is accepted by the management Approval by CIL Approval budget funds are then sent to different area for distribution Distribution This is a process of procuring fund the CIL Head Office for the heavy machines and spares and large Amount of fund required. 96 | P a g e
  • 97.
    This is notapplied for minor inventory such as e.g. nut &bolt, bushed ,oil and lubricants. DECENTERALIZED PROCESS OF INVENTORY Area manager Area mgr is allotted with some amount of funds Allotted quota The allotted quota for pretty purchase in daily requirement Small committee A committee is formed to look after such petty expenses Local purchases Benefits of decentralized process: 1) Short process 2) Allotted process 3) No need of budget (time saving) 4) Easy availability 5) For local purchase 6) Fast moving part Points should be considered on purchases of inventory  Right Quality  Right Quantity  Right Price  Right Time  Right Source Mainly the purchase is done through Tender.  Advertisement Tender (over 10 lac)  National Tender  Global Tender  Limited Tender (less than 10 lac)  Single Tender (specific brand) 97 | P a g e
  • 98.
     Rate contract  Committee purchase  Area local purchase Process of tender There are basically two sides of every tender at CCL.  Technical Bid: technical bid includes all the technical aspect of purchase, E.g.-size, shape, quality, quantity, etc. Financial Bid:- financial bid includes the cost of purchase Purchasing can be done at centralized level or area wise or local purchases. Local purchases are financed by project officers. All items are divided into centralized and decentralized items; centralized items can‟t be purchased at local or area level. For HEMM (Heavy Earth Moving Machine) a separate budget is made and for the rest of items a different budget is made. Indents are sending from every region regarding materials required to purchase to the Ranchi head office and on the base of which purchase order is made. CCL also issues tenders to invite application from different suppliers. Most of the purchasing is done on credit while local purchasing is done on cash basis. PURCHASE PROCEDURE 2. Material requisite document have to be prepared. 3. Sources of material has to be identified. 4. Various types of tenders have to be processed which are as follow a. Global tenders- these are filled for the materials which are available from various sources at national or international level. The material requirement is advertised and then the tenders quoting the best option is selected. b. Local tenders- these are advertised for materials and equipment which are provided by various vendors but at local or regional level. 98 | P a g e
  • 99.
    c. Limited tenders-these are prepared for machines and equipments which charges less than 10 lakhs. d. Single tenders- it is prepared for the equipments which require special sanction. Other types of contracts involved in purchase are as follow:- 1. RATE CONTRACT- In this a contract is agreed upon for equipments and materials at fixed rate for a fixed period of time mainly for 1 or 2 year. In CCL the fixed duration is mainly for 6 months. This contract is prepared with the help of tenders. 2. DEPO AGREEMENT- It is also a type of rate contract but in this the original manufacturer of equipment is contacted and informed to be ready with particular rate of particular component at particular. This agreement has to be agreed upon by board of directors. WASTE/UNSUSED MATERIALS CCL use to send notice to all subsidiary companies of CIL about the unused material so that who so ever require the material can take it from CCL. ASSETS VERIFICATION Verification is done by Audit Process i.e. Physical verification method is used in CCL. In CCL the difference between book stock and measured stock should not more then 5. i.e. Book Stock-Measured Stock = ±5. 99 | P a g e
  • 100.
    SWOT ANALYSIS STRENGTH 1. Monopoly in market regarding its product i.e coal which is a requirement of many industries 2. Good customer relation with minimum effort requirement 3. No advertisement required 4. Self financing of working capital 5. Profit since last five years 6. Efficient management of working capital 7. Application of advanced techniques of mining 8. New methods to settle disputes WEAKNESS 1. Malpractices followed by officials appointed for quality verification in disputes settlement 2. Have to supply products to customers like JSEB in spite of their large dues as they have to operate in that state. 3. Being a central government owned company have to follow rules set up by government as in case of use of surplus funds that it has to deposit in selected banks 4. A long procedure have to be followed for any change to be brought in company 5. Failure to restrict disputed debts regarding quality and quantity due to theft during transportation and stowing problem as discussed in report 6. Improper utilization of surplus cash for profit of firm 7. Short term relation with vendors which is less profitable for firm 100 | P a g e
  • 101.
    OPPURTUNITY 1. New waysof profitable disposal of surplus funds as per guidelines discussed in 197 meeting of CIL 2. Range of new customers 3. It is a subsidiary of largest coal producing company in world so has to face negligible competition 4. Being a government owned company it enjoys various subsidies and other helps. 5. Issue of 10% share as IPO brought a public owned company characteristic to this company which will be profitable for both public and company 6. Disputed debts settlement by new securitization scheme THREATS 1. Theft problem during transportation 2. Disputed dues 3. Obligation to supply to customers like JSEB 4. Decreasing number of mines and coal reserve 5. Less developed methods of coal mining and quality inspection method than other countries 6. Lack of advanced methods of inventory management. 101 | P a g e
  • 102.
    OPERATIONAL STATISTICS Year ending31st mar 2011 2010 2009 2008 2007 2006 2005 2004 2003 2002 1.(a)production of raw coal: Underground 1.27 1.47 1.56 1.83 1.96 2.31 2.66 2.75 2.76 2.74 Opencast 46.25 45.61 41.68 42.32 39.36 38.20 34.73 34.58 34.22 31.07 Total 47.52 47.08 43.24 44.75 41.32 40.51 37.39 37.33 36.98 33.81 (b) Overburden removal 62.52 56.05 55.63 55.22 45.90 49.97 46.68 48.10 46.64 46.41 :( million cu mts.) 2.off take raw coal(million tones) Steel 4.95 4.31 4.37 4.14 4.85 5.49 5.82 5.44 5.10 4.80 Power 30.76 28.89 29.80 29.25 25.29 27.29 25.35 26.35 27.13 24.59 Cement 0.22 0.08 0.05 0.07 0.05 0.05 0.05 0.07 0.00 0.01 Fertilizer 0.94 0.83 0.88 0.59 0.75 0.60 0.60 0.90 0.93 1.02 Colliery consumption 0.01 0.01 0.02 0.02 0.04 0.06 0.09 0.19 0.22 0.25 Others 9.50 9.79 8.55 7.53 7.12 5.37 3.98 3.15 3.42 2.60 Total 46.38 43.91 43.67 41.60 38.10 38.86 35.89 36.10 36.80 33.27 3.average manpower 53171 5530 57681 6020 62905 65536 68335 71100 7366 76405 5 9 4 4.productivity (a)avg per man per yr 893.72 851.2 749.65 733.2 656.86 618.14 547.16 525.04 502.0 442.51 (tones) 8 8 1 (b)output per man shift i. Underground(to 0.34 0.35 0.36 0.36 0.39 0.40 0.43 0.47 0.47 0.44 nes) ii. Opencast(tones) 5.45 5.24 4.65 4.65 4.66 4.02 4.12 3.75 3.75 3.23 iii. Overall(tones) 3.88 3.66 3.27 3.22 3.22 2.81 2.75 2.51 2.48 2.13 5.information as per cost report: i. Earning per man 1615.93 1445. 1616.4 1099. 868.48 781.13 774.22 659.51 605.8 584.02 shift 82 3 19 7 ii. Avg cost of 844.65 802.0 914.03 696.7 630.71 600 644.03 608.20 571.2 609.83 production of 7 0 9 net saleable coal iii. Avg sale value of 1072.82 1021. 977.45 868.9 807.04 798.25 768.30 667.41 632.4 594.88 production of 59 7 6 net saleable coal 102 | P a g e
  • 103.
    According to operationalstatistics sheet of CCL, it is producing more raw coal from opencast since 2002 to till 2011. Because in year 2002 CCL produced 31.07 million tones and till 2011 it has produced 46.25 million tonnes from opencast. It means, from opencast production of raw coal has increased by 48.86% which is good indication for company. In opencast production CCL has to bear less expense. But when we see the production of raw coal from underground mines it has been decreasing since 2004 till 2011. In 2004 it had produced 2.75 million tonnes raw coal and till 2011 it has produced only 1.27 million tonnes raw coal which is decreased by 98.73% in production from underground mines. But still CCL has been producing raw coal from both mines in increasing order by 40.55%. In 2002, CCL has produced 33.81 million tonnes and now CCL is producing 47.52 million tonnes raw coal from both opencast and underground mines. In CCL, average manpower is decreasing since 2002 to till 2011 for producing coal. In 2002 CCL had 76405 average manpower but now it has 53171 average manpower which is working for producing raw coal from both mines. CCL has reduced the manpower by 30.41%.There is one another reason for decreasing manpower because CCL is giving more preference to opencast mines for producing coal than underground mines. And in opencast mines machines are used for producing the coal. 103 | P a g e
  • 104.
    Balance sheet ofCCL As at 31st March, 2012 (Rs.in Cr) As at 31.03.2012 As at31.03.2011 PARTICULAR A EQUITY AND LIABLITIES 1 Shareholders’Fund a)Share capital 940.00 940.00 b)Reserve &Surplus 2497.38 2098.01 c)MoneyRecieved against share Warrents 0.00 0.00 Sub- total shareholder fund 3437.38 3038.01 2 Non-current liabilities a)long term borrowing 87.54 90.91 b)other long term liabilities 3.26 1.12 c)long term provisions 2121.88 1878.90 Sub-total non current liabilities 2212.68 1970.93 3 Current liabilities a)trade payable 74.39 59.88 b)other current liabilities 2575.06 1848.24 c)short term provision 2369.59 2066.20 Sub-total current liabilities 5019.04 3974.32 Total-EQUITY AND LIABLITIES: 10669.10 8983.26 B ASSESTS: 1 Non-current assests: a)fixed Assest 1746.99 1794.42 b)non-current investment 28.27 37.70 c)Deferred tax Assets (net) 502.51 493.16 d)long term loan& advance 171.16 17.10 Sub-Total Non-current Assests 2448.93 2342.38 Current assest: Current investment 9.42 9.42 Inventories 1531.88 1446.99 Trade&receivables 1078.66 941.64 Cash & Cash equivalent 3986.20 2582.77 Short term loans & advances 1247.13 1097.95 Other current Assests 366.88 562.11 Sub-total current Assests 8220.17 6640.88 Total Assests 10669.10 8983.26 104 | P a g e
  • 105.
    WORKING CAPITAL ANALYSIS Workingcapital level The consideration of the level investment in current assets should avoid two danger points excessive and inadequate investment in current assets. Investment in current assets should be just adequate, not more or less, to the need of the business firms. Excessive investment in current assets should be avoided because it impairs the firm s profitability, as idle investment earns nothing. On the other hand inadequate amount of working capital can be threatened solvency of the firms because of it s inability to meet it s current obligation. It should be realized that the working capital need of the firms may be fluctuating with changing business activity. This may cause excess or shortage of working capital frequently. The management should be prompt to initiate an action and correct imbalance Size of working capital : (Rs. In crore) PARTICULARS 2008 2009 2010 2011 2012  Current Assets : Inventories : A) Inventories of 858.03 806.26 1006.37 1292.31 1379.68 coal,coke etc. B) Inventories of stores & 129.47 141.99 154.78 143.57 147.25 spares etc. C) Other 3.26 19.80 16.00 11.11 4.95 inventories Sundry debtors 541.30 745.26 512.44 941.64 1078.66 Cash & Bank balances 1115.46 1815.88 2607.00 2582.77 3986.20 Loans & advances 2236.95 2740.92 1369.80 1677.16 1785.17 TOTAL Current 4884.47 6270.13 5666.43 6648.56 8381.91 Assets  Current Liabilities : Current liabilities & 4713.91 6218.54 5316.79 3974.32 5019.04 provisions TOTAL Current 4713.91 6218.54 5316.79 3974.32 5019.04 Liabilties NET Working Capital 170.56 51.59 349.64 2674.24 3362.87 (A-B) 105 | P a g e
  • 106.
    Working capital trendanalysis In working capital analysis the direction at changes over a period of time is of crucial importance. Working capital is one of the important fields of management. It is therefore very essential for an analyst to make a study about the trend and direction of working capital over a period of time. Such analysis enables as to study the upward and downward trend in current assets and current liabilities and it s effect on the working capital position. In the words of S.P. Gupta The term trend is very commonly used in day-to-day conversion trend, also called secular or long term need is the basic tendency of population, sales, income, current assets, and current liabilities to grow or decline over a period of time Working Capital Size: PARTICULARS 2008 2009 2010 2011 2012 NET Working 170.56 51.59 349.64 2674.24 3362.87 Capital (A-B) WC indices 100 30.247 204.995 1567.917 1971.663 WC indices 2500 1971.663 2000 1567.917 1500 1000 WC indices 500 204.995 100 30.247 0 2008 2009 2010 2011 2012 Observations It was observed that in the CCL the year 2009 Net worth capital decreased by 69.76% due to the old policies and regulations followed previously. In the year 2009. The fall in working capital is a clear indication that the company is utilizing its short term resources with efficiency. In the year 2010, the net working capital increased to Rs. 349.64 cr from Rs. 51.59 cr .It shows that management is using long term funds to short term requirements. As we see the data of 2011 & 2012 we see a tremendously increase in the ratio of the CCl. This is due to the full functioning of the new coal development policy and the fuel supply agreement in the recent years. 106 | P a g e
  • 107.
    Composition of currentassets Analysis of current assets components enable one to examine in which components the working capital fund has locked. A large tie up of funds in inventories affects the profitability of the business or the major portion of current assets is made up cash alone, the profitability will be decreased because cash is non earning assets. Chart Title 4500 4000 3500 3000 inventories Axis Title 2500 sundry debtors 2000 1500 cash & bank balances 1000 loans & advances 500 0 2008 2009 2010 2011 2012 Observations We see a cash surplus in the year 2009 with a constant increase but in the year 2010 there was no change and the graph was a straight line but again after 2011-12 there was a inclined growth in the company surplus due to the agreements & policies. Inventory seems to be normal growth in the five years. Debtors also seems to be normal as there is no such policy. Loans and advances seems to decrease after the year 2010 as there is no need due to the generated surplus. Current liabilities size: PARTICULARS 2008 2009 2010 2011 2012 Current Liabilities : Current liabilities & 4713.91 6218.54 5316.79 3974.32 5019.04 provisions TOTAL Current 4713.91 6218.54 5316.79 3974.32 5019.04 Liabilties Current Liabilties 100 131.918 112.789 84.310 106.472 indices 107 | P a g e
  • 108.
    C.L. Indices 140 131.918 120 112.789 106.472 100 100 84.31 80 60 C.L. Indices 40 20 0 2008 2009 2010 2011 2012 Observations Current liabilities show continues growth each year because company creates the credit in the market by good transaction. . As a current liability increase in the year 2009 by 32% it reduce the working capital size in the same year. In the year 2010, the current liabilities decreased by around 15% which leads to increase working capital. But company enjoyed over creditors which may include indirect cost of credit terms. Working capital ratio analysis: Liquidity ratio: Current ratio: This ratio shows the relationship between current assets and current liabilities of a company. It is an important measure of analyzing the firm's ability to pay off its current obligations out of its short-term resources. The higher the CR, the higher is the amount available per rupee of current obligations and accordingly, the higher is the feeling of safety and security. The rule of thumb about the CR is 2:1. 1. Current ratio = Current assets / Current liabilities 108 | P a g e
  • 109.
    Particulars 2008 2009 2010 2011 2012 Current Assets 4884.87 6270.18 4466.39 6640.88 8220.17 Current 4713.91 6218.54 5316.79 3974.32 5019.04 Liabilties Current ratio 1.036 1.008 .840 1.670 1.637 current ratio 1.8 1.6 1.4 1.2 1 0.8 0.6 0.4 0.2 0 2008 2009 2010 2011 2012 current ratio 1.036 1.008 0.84 1.67 1.637 Observation: The current ratio in CCL registered a fluctuating trend during the period 2008-2012. It varied between 1.04 in 2008 and 1.64 in the year 2012. On an average, the CR in CCL was 1.34 during the period 2008- 2012. As a conventional rule, a current ratio of 2:1 or more considered satisfactory. The central coalfields limited (ccl) has a current ratio less than 2:1 every year, during the period 2008-2012. Therefore, it may be interpreted to be insufficient liquid. Quick ratio: The quick or acid test ratio takes into consideration the difference in the liquidity of the components of current assets .it represents the ratio between CA, and the total CL.This ratio is yet another widely used parameter of judging the short-term repaying ability of a firm in the near future. 2. Quick ratio: ( current asset – inventory)/ current liability 109 | P a g e
  • 110.
    2008 2009 2010 2011 2012 Current Assets 4884.91 6270.13 4489.24 5193.89 6688.29 Current 4713.91 6218.54 5316.79 3974.32 5019.04 Liabilties Quick ratio .826 .853 .844 1.307 1.333 Quick ratio 1.4 1.2 1 0.8 0.6 Quick ratio 0.4 0.2 0 2008 2009 2010 2011 2012 Observation: The rule of thumb about QR is1:1. It is evident from above table that the QR also shows the fluctuating trend during the period 2008-2012 and ranged between 0.826 in the year 2008 and 1.333 in the year 2012. On an average the QR in CCL was 1.080 during the period of 2008-2012, i.e. quick assets are 1.080 times of current liabilities. It clearly indicates that the liquidity Position of the company is good during this period. From 2012, company‟s QR shows better than previous years. This shows company is now strengthen their liquidity position. Absolute liquid ratio Even though debtors and bills receivables are considered as more liquid then inventories, it cannot be converted in to cash immediately or in time. Therefore while calculation of absolute liquid ratio only the absolute liquid assets as like cash in hand cash at bank, short term marketable securities are taken in to consideration to measure the ability of the company in meeting short term financial obligation. It calculates by absolute assets dividing by current liabilities. 110 | P a g e
  • 111.
    Absolute liquid ratio: absolute liquid assets / current liabilities Absolute liquid ratio: Particulars 2008 2009 2010 2011 2012 Absolute 1115.46 1815.88 2607.00 2582.77 3986.20 Liquid Assets Current 4713.91 6218.54 5316.79 3974.32 5019.04 Liabilties Absolute liquid ratio 0.237 0.292 0.490 0.650 0.794 Absolute liquid ratio 0.9 0.8 0.794 0.7 0.65 0.6 0.5 0.49 0.4 Absolute liquid ratio 0.3 0.292 0.2 0.237 0.1 0 2008 2009 2010 2011 2012 Observation Absolute liquid ratio indicates the availability of cash with company is sufficient because company also has other current assets to support current liabilities of the company. every year from 2008-2012, shows that the company‟s absolute liquid ratio has increased .The year 2010&2012, shows the highest increase ,this is because of company carry more cash balance, as a cash balance is ideal assets company has to take control on such availability of funds which affect on cost of the funds. Efficiency ratio : Working capital turnover ratio : It signifies that for an amount of sales, a relative amount of working capital is needed. If any increase in sales contemplated working capital should be adequate and thus this ratio helps management to maintain the adequate level of working capital. The ratio measures the 111 | P a g e
  • 112.
    efficiency with whichthe working capital is being used by a firm. It may thus compute net working capital turnover by dividing sales by working capital. 3. Working capital turnover ratio = sales / net working capital Particulars 2008 2009 2010 2011 2012 Sales 4362.94 5210.88 5488.22 6041.70 7326.33 Net W.C. 171.00 51.59 349.64 2666.56 3201.13 W.C.Turnover 25.514 101.005 15.696 2.265 2.889 w.c.turnover 120 100 101.005 80 60 w.c.turnover 40 20 25.514 15.696 0 2.265 2.889 2008 2009 2010 2011 2012 Observations High working capital ratio indicates the capability of the organization to achieve maximum sales with the minimum investment in working capital. In the year 2009 the ratio was around 101 times, it indicates that the capability of the company to achieve maximum sales with the minimum investment in working capital. Company‟s working capital ratio shows mostly increasing trend , except for the year 2010, i.e. 15.69 times this is because of excess of cash balance in current assets which occurred due to encashment of deposits. Inventory turnover ratio Inventory turnover ratio indicates the efficiency of the firm in producing and selling its products. This ratio focuses light on the inventory control policy adopted by a concern. This ratio shows the relationship between the cost of goods sold or sales during a particular year and inventories kept by a concern during that year. Higher ITR shows higher efficiency of the management and vice versa. It is calculated by dividing the cost of goods sold by average inventory: 112 | P a g e
  • 113.
    4. Inventory turnoverratio: cost of goods sold / avg. inventory Particulars 2008 2009 2010 2011 2012 Cost of goods 3327.69 4447.08 3955.17 4181.48 6570.06 sold Average 902.40 979.61 2145.2 1312.07 1489.44 inventory Inventory Turnover 3.687 4.539 1.843 3.186 4.411 5 4.539 4.411 4 3.687 3.186 3 1.843 2 1 0 Inventory turnover 2008 2009 2010 2011 2012 Observations It is evident from above that the Inventory Turnover of CCL shows a fluctuating trend during 2008-2012. The average of this ratio during the period of 2008-2012 was 4.049 times. It can also be observed from above table that this ratio started improving after reaching at the lowest (2.79) in the year2010 this ratio increase to 3.19 times in 2011 It is thus, clear that the management tried to control its inventory levels to a great extent during that period. Again in 2012, the company‟s inventory turnover ratio increase to 1.23 times. Debtors’ turnover ratio: This ratio throws light on the credit and collection policy pursued by a concern. Debtors are convertible into cash over short period and therefore, are included current assets.DTR is an important tool of analyzing the efficiency of liquidity, working capital management of a 113 | P a g e
  • 114.
    company. The liquidityposition of a company depends on the quality of debtors to a great extent. It measures the rapidity or the slowness of their collectability. 5. Receivable turnover ratio : gross sales / avg. Accounts receivable Particulars 2008 2009 2010 2011 2012 Gross sales 5060.54 5978.37 6291.92 7083.13 7873.83 Avg. Debtors 506.74 643.28 628.85 727.04 1010.15 Receivable Turnover 9.986 9.294 10.005 9.742 7.795 12 10 8 6 9.986 9.294 10.005 9.742 7.795 4 2 0 2008 2009 2010 2011 2012 receivable turnover Observation: The high Debtors Turnover Ratio implies the prompt payments made by debtors and vice versa.It can be seen from above table that the DTR also recorded a fluctuating trend during 2008-2012 in CCL. It was highest in the year 2010 and lowest in the year 2012.On an average, the DTR in CCL was 8.89 during the period 2008-2012.The DTR in CCL was much higher most of the years under study. It signifies speedy of collection efforts and efficient credit policy followed by the CCL. It indicates good working capital management policy. 114 | P a g e
  • 115.
    Current assets turnoverratio Current assets turnover ratio is calculate to know the firms efficiency of utilizing the current assets current assets includes the assets like inventories, sundry debtors, bills receivable, cash in hand or bank, marketable securities, prepaid expenses and short term loans and advances. This ratio includes the efficiency with which current assets turn into sales. A higher ratio implies a more efficient use of funds thus high turnover ratio indicate to reduced the lock up of funds in current assets. An analysis of this ratio over a period of time reflects working capital management of a firm Current asset turnover Current asset turnover= Sales/ current assets Particulars 2008 2009 2010 2011 2012 Sales 4362.94 5210.89 5488.23 6041.70 7326.33 Current Assets 4884.91 6270.13 5666.43 6640.88 8220.17 Current Assets .893 .831 .969 .909 .891 Turnover Current asset turnover 1 0.95 0.969 0.9 0.909 0.85 0.893 0.891 Current asset turnover 0.8 0.831 0.75 2008 2009 2010 2011 2012 Observation It was observed that current assets turnover ratio fluctuating trend over the period of time. Turnover ratio was 0.893 in the year 2008 and decrease to 0.831,0.891 in the year 2009 ,2012 respectively. In the year 2010, company increased its sales, thus current assets turnover ratio increased to 0.97 times from 0.83 times in the year 2009. Since last two financial year CCL is 115 | P a g e
  • 116.
    Receivables Management Receivables ordebtors are the one of the most important parts of the current assets which is created if the company sells the finished goods to the customer but not receive the cash for the same immediately. Trade credit arises when firm sells its products and services on credit and does not receive cash immediately. It is essential marketing tool, acting as bridge for the movement of goods through production and distribution stages to customers. Trade credit creates receivables or book debts which the firm is expected to collect in the near future. The receivables include three characteristics 1) It involve element of risk which should be carefully analysis. 2) It is based on economic value. To the buyer, the economic value in goods or services passes immediately at the time of sale, while seller expects an equivalent value to be received later on 3) It implies futurity. The cash payment for goods or serves received by the buyer will be made by him in a future period Size of Receivables of CCL: PARTICULARS 2008 2009 2010 2011 2012 Sundry debtors 541.31 745.26 512.44 941.64 1078.66 Indices 100 137.67 94.67 173.96 199.27 sundry debtors 250 200 199.27 150 173.93 137.27 100 sundry debtors 100 94.67 50 0 2008 2009 2010 2011 2012 Average collection period The average collection period measures the quality of debtors since it indicate the speed of their collection. The shorter the average collection period, the better the quality of the debtors 116 | P a g e
  • 117.
    since a shortcollection period implies the prompt payment by debtors. The average collection period should be compared against the firm s credit terms and policy judges its credit and collection efficiency. The collection period ratio thus helps an analyst in two respects. 1. In determining the collectability of debtors and thus, the efficiency of collection efforts. 2. In ascertaining the firm s comparative strength and advantages related to its credit policy and performance. The debtor s turnover ratio can be transformed in to the number of days of holding of debtors. Avg. collection period: Particulars 2008 2009 2010 2011 2012 Gross sales 5060.54 5978.37 6291.92 7083.13 7873.83 Avg. Debtors 506.74 643.28 628.85 727.04 1010.15 Receivable Turnover 9.986 9.294 10.005 9.742 7.795 Avg. Collection 37 39 36 37 47 period (days) Avg. Collection period 50 40 30 20 10 0 2008 2009 2010 2011 2012 Avg. Collection period 37 39 36 37 47 Observations The size of receivables are changing every year it indicates that the company was allowing more or less credit year to year, the company gives highest credit in year 2012,i.e. 1078.66 CR. 117 | P a g e
  • 118.
    Average collection periodare increasing to present situation, CCL average collection period has been increasing after2010 this is not good sign for the company the year 2012 it was 47 days. It indicates not good effective collection policy follows by CCL till date DEC 2011 . CHAPTER VI SUGGESTIONS For cash management  The firm must always maintain a certain balance for the purpose of safety. Sometime very heavy demands may suddenly be placed on the firm and unless the firm is able to meet those demands quickly, it may be difficult for the firm to carry on the work. It is therefore necessary as a precaution to maintain a certain amount of cash balance.  Each month there must be a regular and full bank reconciliation statement explaining exactly why the balances as per cash book and the bank differ. Any cheque not collected for long should be investigated.  Firm should try to prepare the invoice documents immediately after the dispatch of goods and should mail them to the clients at the earliest.  Collection can be accelerated by reducing the lag between the time a customer pays the bill and the cheque is collected and the funds made available or the firm use.  The firm should ensure that there is proper demarcation between the duties of the individuals who receive cash and those who record the receipt of cash so that misappropriation of cash is prevented.  The firm is having surplus cash since last 4 -5 years but is only managing it through uniform deposits in selected banks which is not very profitable so company should invest it surplus funds as per the guidelines provided in 197 meeting of CCL. For inventory management  Better coordination among various department namely purchase, marketing and finance will help in achieving greater efficiency in inventory management.  Procedures for disposing obsolete and surplus inventories must be simplified.  CCL should set benchmark with global competitors and use ideas like JIT to improve inventory management. 118 | P a g e
  • 119.
     It shoulddevelop long term relationship with vendors. This would help in improving quality & quantity of inventory.  The firm should try to strike a trade off between the ordering and carrying cost of inventories so that the minimized and the profitability is maximized. For debtors management  There must be proper mutual understanding between the supplier (CCL) and its customer regarding credit period & timely payment. Periodic bilateral meeting should be held to settle down the dispute between and creditors.  There must be proper negotiation for the quality and price of coal so as to minimize the disputes amount. Umpires must be appointed to settle down the disputes regarding quality, quantity and price and their judgment must be considered as final.  Top management should set proper standard and practices of debtors management so that proper action should be taken in order to collect the old outstanding dues.The firm should be careful about choosing the right kind of collection policy as too stringent a collection policy will decrease of bad debts losses and the average collection period but it might adversely affect the company relationship with the client.  Securitization scheme should be started for all the states so as to clear the outstanding dues through long term bounds. (it has already been started in states in like U.P. and Haryana.) FINDINGS  CCL supplies coal to different parties with the help of standing linkage committee which has its head office in Kolkata. The job of SLC is to decide which colliery would supply coal to which party, on which date & by how much quantity. Thus, with the help of this system mines supply coal to different parties.  It parties do not clear their disputes, then CCL black list those parties for certain period. A black listed company cannot supply good to any subsidiary company of coal India limited (CIL).  CCL used to supply coal to BSEB (Bihar State Electricity Board) but supply of coal has been stopped for last few years due to delay in payments by BSEB . 119 | P a g e
  • 120.
     If goodsare damaged during the guarantee period, then CCL is not responsible for the payment to the supplier because that party would no longer considered as a creditors.  If any equipment or machinery fails to meet the quality standard then CCL rejects the goods & does not make payment. If the supplier does not take away their goods from CCL compound within one month then CCL charges ground rent charge at a certain rate which is a source of miscellaneous income for CCL.  Any delay in the delivery of goods by the supplier results in reduction in payment amount which is 5% per week. The reduction is limited to 10% but in worst cases it may reach up to 15%.  CCL mainly follow cash flow projection and budget for cash planning & control. Cash flow projection is also used to determine the optimum cash balance of CCL.  CCL has not faced any kind of liquidity crunch in last 5 years. This indicates that CCL maintains a sufficient cash balance.  There is no bank loan in respect of CCL to fulfill its working capital needs this shows that CCL has enough cash balance to fulfill its day to day requirements of cash.  CCL had taken a loan from the World Bank to fulfill its fixed capital requirements.  Being a PSU the customer of CCL are decided beforehand and therefore any competition among customer regarding better price is avoided which reduces the margin of profit for CCL.  Recently CIL did the disinvestment of 10% of company’s share and hence the firm is not completely government owned now. CONCLUSION Central Coalfields Limited, one of the subsidiaries of coal India limited is a Miniratna organizations of coal India limited. During the tenure of my project regarding the subject matter at C.C.L. I have come to appreciate the fact that it is a well-managed organization. In term of working capital management, in the field of coal mining. The organization has great potential to run the coal mines in an effective 120 | P a g e
  • 121.
    manner. All theemployees of the organization are very supportive and the organization has high level of financial skills to meet the interest of its creditors and employees. But they need do some amendments in term of its depository policy, since they deposit the access amount or they make their investments, mainly in form of Fixed Deposit into the banks, so the return on their investments is comparatively less than other companies. Finally I conclude that being a government organization CCL‟s performance has been pretty satisfactory and within no time it will achieve great heights. 121 | P a g e
  • 122.
    CHAPTER VII ANNEXURE 7.1 Bibliography Websites: www.coalindia.in www.ccl.gov.in www.google.com www.wikipedia.com www.workingcapitalmanagement.com Reference: 1. I. M. Pandey - Financial Management Vikas Publishing House Pvt. Ltd. - Ninth Edition 2006 2. M.Y. Khan and P.K. Jain, Financial management – Vikas Publishing house ltd., New Delhi. 3. K.V. Smith- management of Working Capital- Mc-Grow-Hill New York 4. Satish Inamdar- Principles of Financial Management-Everest Publishing House 5. Annual reports of CCL. 122 | P a g e
  • 123.
    123 | Pa g e