ILMU PENYAKIT
CAMPAK
( Rubeola, Measles, Morbili )
NAMA KELOMPOK :
DESI ANTIKA
FERY DEA ANANDA
DEFINISI PENYAKIT CAMPAK
Campak adalah penyakit yang
disebabkan oleh virus yang sangat
menular yang menyerang sistem
pernapasan. Virus berdiam dalam
sistem pernapasan, sehingga virus
menular dengan berbagai cara,
misalnya melalui batuk, bersin, atau
sentuhan.
BAHAYA PENYAKIT CAMPAK
Angka kejadian: lebih dari 30 juta orang, kebanyakan anak-anak,
terinfeksi setiap tahun. Campak dapat dengan mudah disembuhkan,
tetapi mematikan jika tidak ditangani. Penyakit ini terjadi terutama
pada anak-anak, dan terutama di negara-negara berkembang.
Campak dapat menyebabkan kerusakan otak, kebutaan, dan anak-
anak rentan terhadap diare dan pneumonia. Angka kematian : 1.400
orang diperkirakan meninggal akibat campak setiap hari.
ANATOMI FISIOLOGI KULIT
FUNGSI KULIT
âť– Sebagai alat pengeluaran atau ekskresi.
âť– Sebagai pengatur suhu tubuh.
âť– Sebagai tempat vitamin D dibentuk.
âť– Sebagai pelindung tubuh.
âť– Sebagai indera peraba.
âť– Sebagai tempat penyimpanan.
PENYEBAB PENYAKIT
CAMPAK
Penyakit campak disebabkan oleh virus
campak yang termasuk golongan
paramyxovirus genus morbilivirus
merupakan salah satu virus RNA. Virus ini
terdapat dalam darah dan secret
(cairan)nasofaring (jaringan antara
tenggorokan dan hidung) pada masa gejala
awal (prodromal) hingga 24 jam setelah
timbulnya bercak merah di kulit dan selaput
lendir.
Orang-orang yang rentan terkena
campak adalah;
1. Anak berumur lebih dari 1 tahun
2. Anak yang tidak mendapatkan imunisasi
3. Remaja dan dewasa yang belum mendapatkan
imunisasi kedua
TANDA GEJALA PENYAKIT CAMPAK
Tanda dan gejala yang menjadi ciri ciri campak meliputi :
ď‚´ Demam
ď‚´ Batuk kering
ď‚´ Hidung Ingusan (pilek)
ď‚´ Sakit tenggorokan
ď‚´ Mata merah meradang (konjungtivitis)
ď‚´ Diare
 Koplik’s spot (Bintik-bintik kecil berwarna putih dengan warna
putih kebiruan di tengahnya, di temukan pada lapisan dalam pipi).
ď‚´ Ruam kulit berwarna merah kecil-kecil rapat dan merata, hampir
seluruh tubuh.
GEJALA CAMPAK
Masa inkubasi
Masa tunas/ inkubasi penyakit berlangsung kurang lebih
10 – 20 hari dan kemudian timbul gejala-gejala yang di
bagi dalam 3 stadium, yaitu :
Gejala dibagi menjadi 3 stadium:
a) Stadium awal (prodromal)
b) Stadium timbulnya bercak (erupsi)
c) Stadium masa penyembuhan (konvalesen)
-Fase pertama disebut masa inkubasi yang berlangsung sekitar 10-12
hari. Pada fase ini, anak sudah mulai terkena infeksi tapi pada dirinya
belum tampak gejala apa pun. Bercak-bercak merah yang merupakan ciri
khas campak belum keluar.
-Pada fase kedua (fase prodormal) barulah timbul gejala seperti penyakit
flu, seperti batuk, pilek, dan demam. Mata tampak kemerah-merahan dan
berair. Bila melihat sesuatu, mata akan silau (photo phobia). Di sebelah
dalam mulut muncul bintik-bintik putih yang akan bertahan 3-4 hari.
Terkadang mengalami diare. 1-2 hari kemudian timbul demam tinggi yang
turun naik, berkisar 38-40,50c.
-Fase ketiga ditandai dengan keluarnya bercak merah seiring dengan demam
tinggi yang terjadi. Namun, bercak tak langsung muncul di seluruh tubuh,
melainkan bertahap dan merambat. Bermula dari belakang kuping, leher, dada,
muka, tangan dan kaki. Warnanya pun khas; merah dengan ukuran yang tidak
terlalu besar tapi juga tidak terlalu kecil.
-Fase penyembuhan biasanya bercak memenuhi seluruh tubuh dalam waktu
sekitar satu minggu. Umumnya jika bercak merahnya sudah keluar, demam akan
turun dengan sendirinya. Bercak merah pun makin lama menjadi kehitaman dan
bersisik (hiperpigmentasi), lalu rontok atau sembuh dengan sendirinya. Periode
ini merupakan masa penyembuhan yang butuh waktu sampai 2 minggu.
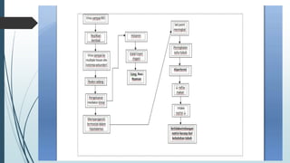
PERJALANAN PENYAKIT CAMPAK
KOMPLIKASI PADA PENYAKIT CAMPAK
Adapun komplikasi yang dapat terjadi pada penyakit campak
yaitu:
1. Bronkopnemonia
2. Enteritis
3. Encephalitis akut (radang otak)
4. SSPE ( Subacute Scleroting Panencephalitis )
5. Otitis Media Akut
CARA PENULARAN CAMPAK
ď‚´ Cara penularan penyakit ini adalah melalui droplet
dan kontak, yakni karena menghirup
ď‚´ Percikan ludah (droplet) dari hidung, mulut
maupun tenggorokan penderita morbili atau
campak. Artinya seseorang dapat tertular campak
bila menghirup virus morbili dimana saja.
ď‚´ Batuk atau bersin dari orang yang terinfeksi dapat
membuat virus terbang di udara. Bahkan, jika
Anda minum dari gelas atau berbagi peralatan
makanan dengan orang yang terinfeksi Anda bisa
terkena penyakit campak.
PENGOBATAN PENYAKIT CAMPAK
ď‚§ Jika keluarga atau anak Anda mengalami penyakit campak, anjurkan untuk:
ď‚§ Istirahat, kurangi aktivitas atau bermain
ď‚§ Banyak minum, hal ini untuk memenuhi kebutuhan cairan yang hilang melalui
gejala campak, seperti : Demam, batuk pilek, dan diare. Selain air putih,
sumber cairan yang amat di anjurkan antara lain kuah sup, jus buah, dsb.
untuk mencegah dehidrasi.
ď‚§ Dapat diberikan antipiretik
ď‚§ Suplemen vitamin A
ď‚§ Dapat diberikan antibiotik
PENCEGAHAN PENYAKIT CAMPAK
ď‚§ Vaksinasi MMR.
Vaksinasi atau imunisasi campak termasuk program imunisasi wajib, diberikan
kepada bayi di atas enam bulan. Di indonesia imunisasi campak umumnya diberikan
pada usia 9 bulan.
ď‚§ Isolasi.
Karena campak sangat menular sekitar 8 hari (4 hari sebelum dan sesudah
munculnya ruam ) sebaikya penderita campak tidak melakukan kegiatan dan
berinteraksi dengan orang lain.
ď‚§ Menjaga daya tahan tubuh dengan mengkonsumsi makanan bergizi.
ď‚§ Menjaga kebersihan lingkungan sekitar
Campak

Campak

  • 1.
    ILMU PENYAKIT CAMPAK ( Rubeola,Measles, Morbili ) NAMA KELOMPOK : DESI ANTIKA FERY DEA ANANDA
  • 2.
    DEFINISI PENYAKIT CAMPAK Campakadalah penyakit yang disebabkan oleh virus yang sangat menular yang menyerang sistem pernapasan. Virus berdiam dalam sistem pernapasan, sehingga virus menular dengan berbagai cara, misalnya melalui batuk, bersin, atau sentuhan.
  • 3.
    BAHAYA PENYAKIT CAMPAK Angkakejadian: lebih dari 30 juta orang, kebanyakan anak-anak, terinfeksi setiap tahun. Campak dapat dengan mudah disembuhkan, tetapi mematikan jika tidak ditangani. Penyakit ini terjadi terutama pada anak-anak, dan terutama di negara-negara berkembang. Campak dapat menyebabkan kerusakan otak, kebutaan, dan anak- anak rentan terhadap diare dan pneumonia. Angka kematian : 1.400 orang diperkirakan meninggal akibat campak setiap hari.
  • 4.
  • 5.
    FUNGSI KULIT âť– Sebagaialat pengeluaran atau ekskresi. âť– Sebagai pengatur suhu tubuh. âť– Sebagai tempat vitamin D dibentuk. âť– Sebagai pelindung tubuh. âť– Sebagai indera peraba. âť– Sebagai tempat penyimpanan.
  • 6.
    PENYEBAB PENYAKIT CAMPAK Penyakit campakdisebabkan oleh virus campak yang termasuk golongan paramyxovirus genus morbilivirus merupakan salah satu virus RNA. Virus ini terdapat dalam darah dan secret (cairan)nasofaring (jaringan antara tenggorokan dan hidung) pada masa gejala awal (prodromal) hingga 24 jam setelah timbulnya bercak merah di kulit dan selaput lendir.
  • 7.
    Orang-orang yang rentanterkena campak adalah; 1. Anak berumur lebih dari 1 tahun 2. Anak yang tidak mendapatkan imunisasi 3. Remaja dan dewasa yang belum mendapatkan imunisasi kedua
  • 8.
    TANDA GEJALA PENYAKITCAMPAK Tanda dan gejala yang menjadi ciri ciri campak meliputi :  Demam  Batuk kering  Hidung Ingusan (pilek)  Sakit tenggorokan  Mata merah meradang (konjungtivitis)  Diare  Koplik’s spot (Bintik-bintik kecil berwarna putih dengan warna putih kebiruan di tengahnya, di temukan pada lapisan dalam pipi).  Ruam kulit berwarna merah kecil-kecil rapat dan merata, hampir seluruh tubuh.
  • 9.
    GEJALA CAMPAK Masa inkubasi Masatunas/ inkubasi penyakit berlangsung kurang lebih 10 – 20 hari dan kemudian timbul gejala-gejala yang di bagi dalam 3 stadium, yaitu : Gejala dibagi menjadi 3 stadium: a) Stadium awal (prodromal) b) Stadium timbulnya bercak (erupsi) c) Stadium masa penyembuhan (konvalesen)
  • 10.
    -Fase pertama disebutmasa inkubasi yang berlangsung sekitar 10-12 hari. Pada fase ini, anak sudah mulai terkena infeksi tapi pada dirinya belum tampak gejala apa pun. Bercak-bercak merah yang merupakan ciri khas campak belum keluar. -Pada fase kedua (fase prodormal) barulah timbul gejala seperti penyakit flu, seperti batuk, pilek, dan demam. Mata tampak kemerah-merahan dan berair. Bila melihat sesuatu, mata akan silau (photo phobia). Di sebelah dalam mulut muncul bintik-bintik putih yang akan bertahan 3-4 hari. Terkadang mengalami diare. 1-2 hari kemudian timbul demam tinggi yang turun naik, berkisar 38-40,50c.
  • 11.
    -Fase ketiga ditandaidengan keluarnya bercak merah seiring dengan demam tinggi yang terjadi. Namun, bercak tak langsung muncul di seluruh tubuh, melainkan bertahap dan merambat. Bermula dari belakang kuping, leher, dada, muka, tangan dan kaki. Warnanya pun khas; merah dengan ukuran yang tidak terlalu besar tapi juga tidak terlalu kecil. -Fase penyembuhan biasanya bercak memenuhi seluruh tubuh dalam waktu sekitar satu minggu. Umumnya jika bercak merahnya sudah keluar, demam akan turun dengan sendirinya. Bercak merah pun makin lama menjadi kehitaman dan bersisik (hiperpigmentasi), lalu rontok atau sembuh dengan sendirinya. Periode ini merupakan masa penyembuhan yang butuh waktu sampai 2 minggu.
  • 12.
  • 14.
    KOMPLIKASI PADA PENYAKITCAMPAK Adapun komplikasi yang dapat terjadi pada penyakit campak yaitu: 1. Bronkopnemonia 2. Enteritis 3. Encephalitis akut (radang otak) 4. SSPE ( Subacute Scleroting Panencephalitis ) 5. Otitis Media Akut
  • 15.
    CARA PENULARAN CAMPAK ď‚´Cara penularan penyakit ini adalah melalui droplet dan kontak, yakni karena menghirup ď‚´ Percikan ludah (droplet) dari hidung, mulut maupun tenggorokan penderita morbili atau campak. Artinya seseorang dapat tertular campak bila menghirup virus morbili dimana saja. ď‚´ Batuk atau bersin dari orang yang terinfeksi dapat membuat virus terbang di udara. Bahkan, jika Anda minum dari gelas atau berbagi peralatan makanan dengan orang yang terinfeksi Anda bisa terkena penyakit campak.
  • 16.
    PENGOBATAN PENYAKIT CAMPAK ď‚§Jika keluarga atau anak Anda mengalami penyakit campak, anjurkan untuk: ď‚§ Istirahat, kurangi aktivitas atau bermain ď‚§ Banyak minum, hal ini untuk memenuhi kebutuhan cairan yang hilang melalui gejala campak, seperti : Demam, batuk pilek, dan diare. Selain air putih, sumber cairan yang amat di anjurkan antara lain kuah sup, jus buah, dsb. untuk mencegah dehidrasi. ď‚§ Dapat diberikan antipiretik ď‚§ Suplemen vitamin A ď‚§ Dapat diberikan antibiotik
  • 17.
    PENCEGAHAN PENYAKIT CAMPAK ď‚§Vaksinasi MMR. Vaksinasi atau imunisasi campak termasuk program imunisasi wajib, diberikan kepada bayi di atas enam bulan. Di indonesia imunisasi campak umumnya diberikan pada usia 9 bulan. ď‚§ Isolasi. Karena campak sangat menular sekitar 8 hari (4 hari sebelum dan sesudah munculnya ruam ) sebaikya penderita campak tidak melakukan kegiatan dan berinteraksi dengan orang lain. ď‚§ Menjaga daya tahan tubuh dengan mengkonsumsi makanan bergizi. ď‚§ Menjaga kebersihan lingkungan sekitar