Vol.10No.2IJM
เมษายน - มิถุนายน 2554ปีที่ 10 ฉบับที่ 2
ว า ร ส า ร อ า ยุ ร ศ า ส ต ร์ อี ส า น 9
Topic Review
Clinical Case Approach In Pulmonary Hypertension
ศ.พญ.วิภา รีชัยพิชิตกุล
สาขาวิชาโรคระบบการหายใจและเวชบำ�บัดวิกฤต ภาควิชาอายุรศาสตร์ คณะแพทยศาสตร์ มหาวิทยาลัยขอนแก่น
บทนำ�
	 ภาวะ pulmonary hypertension หมายถึง
ภาวะที่ตรวจพบmeanpulmonaryarterialpressure
> 25 มิลลิเมตรปรอทขณะพัก หรือ > 30 มิลลิเมตร
ปรอทขณะออกกำ�ลังกาย ซึ่งความดันที่สูงดังกล่าว
จะมีผลทำ�ให้หัวใจห้องขวาล้มเหลวตามมาได้
อาการและอาการแสดง
	 อาการในระยะแรกมักจะไม่ชัดเจน โดย
เฉลี่ยแล้วผู้ป่วยจะถูกวินิจฉัยหลังจากมีอาการมา
แล้วประมาณ 2 ปี อาการสำ�คัญที่พบบ่อยที่สุดคือ
อาการเหนื่อยง่ายซึ่งพบได้ถึงร้อยละ 80 โดยจะมี
อาการเหนื่อยง่ายเวลาออกแรง อาการอื่นๆ ได้แก่
อ่อนเพลีย เจ็บแน่นหน้าอกจากหัวใจห้องขวาล่าง
ขาดเลือด อาการหน้ามืดเป็นลมหมดสติซึ่งมักจะ
เกิดขึ้นขณะออกแรง เนื่องจากเวลาออกแรง ความ
ดันหลอดเลือดในปอดสูงขึ้น ในขณะที่หัวใจห้อง
ขวาล่างไม่สามารถบีบตัวเพิ่มขึ้นเพื่อเพิ่ม cardiac
outputในกรณีที่เกิดภาวะหัวใจห้องขวาล่างล้มเหลว
ผู้ป่วยจะมีอาการท้องมานขาบวมและเท้าบวมผู้ป่วย
บางรายอาจมีอาการใจสั่นและหัวใจหยุดทำ�งาน
กระทันหันจาก ventricular arrhythmia บางราย
อาจมีอาการไอเป็นเลือด เนื่องจากหลอดเลือดฝอย
ในปอดแตก
	 อาการแสดงที่ตรวจพบจากการตรวจ
ร่างกายซึ่งบ่งชี้ว่ามีpulmonaryhypertension  และ/
หรือ right ventricular failure ได้แก่ jugular venous
pressure สูงขึ้น, carotid pulse เบาลง, คลำ�ได้ right
ventricularheaving,เสียงP2ดังขึ้นอาจฟังได้เสียง
S4 ของหัวใจห้องขวาล่างและ tricuspid regurgita-
tion, คลำ�ได้ตับโตและมีนํ้าในช่องท้อง ขาบวมและ
กดบุ๋มและในระยะท้ายๆอาจพบปลายมือปลายเท้า
เขียวคลํ้า (peripheral cyanosis) อาการและอาการ
แสดงที่ตรวจพบได้ดังแสดงไว้ในตารางที่ 1
Vol.10No.2IJM
เมษายน - มิถุนายน 2554ปีที่ 10 ฉบับที่ 2
ว า ร ส า ร อ า ยุ ร ศ า ส ต ร์ อี ส า น10
ตารางที่ 1 อาการและอาการแสดงในภาวะ pulmonary hypertension
อาการ อาการแสดง
- เหนื่อยง่าย
- เจ็บแน่นหน้าอก
- ท้องมาน ขาบวม
- ไอเป็นเลือด
- reduced carotid pulse
- loud P2
- TR murmur
- ascitis
- peripheral cyanosis
- อ่อนเพลีย
- หน้ามืด เป็นลมหมดสติ
- ใจสั่น
- increased jugular venous pressure
- right ventricular heaving
- right-sided S4
- hepatomegaly
- pitting edema
การตรวจทางห้องปฏิบัติการเพื่อวินิจฉัย
ภาวะ pulmonary hypertension
	 การตรวจทางห้องปฏิบัติการเพื่อวินิจฉัย
ภาวะ pulmonary hypertension ได้แก่ ภาพถ่ายรังสี
ทรวงอก คลื่นไฟฟ้าหัวใจ และการตรวจด้วยคลื่น
เสียงสะท้อนหัวใจ
	 1.	 ภาพถ่ายรังสีทรวงอก (chest x-ray)
	 	 ควรส่งตรวจทั้งท่า PA upright และ
lateralในผู้ป่วยpulmonaryhypertensionจะพบเงา
ของmainpulmonaryarteryและแขนงหลัก2ข้างมี
ขนาดใหญ่ขึ้นร่วมกับมีrapidtaperingของperiphe-
ral artery ดังภาพที่ 1 ลักษณะของ hilar structure
ที่ดูใหญ่ขึ้นนี้จำ�เป็นต้องแยกแยะกับ bilateral hilar
adenopathyโดยทั่วไปเราจะวินิจฉัยว่ามีpulmonary
hypertension เมื่อพบว่า 2nd
branch ของ right pul-
monary artery มีขนาดเส้นผ่าศูนย์กลางมากกว่า 16
มิลลิเมตร
	 	 นอกจากนั้นภาพถ่ายรังสีทรวงอกยัง
พบ right atrial และ right ventricular enlargement
โดย right ventricular enlargement จะบอกได้ชัด
จากlateralviewโดยพบว่าretrosternalspaceลดลง
ดังภาพที่ 2
ภาพที่ 1	ภาพ chest x-ray ด้าน PA พบว่ามี pulmo-
	 nary trunk โตขึ้น
ภาพที่ 1 ภาพ chest x-ray ดาน PA พบวามี pulmonary trunk โตขึ้น
Vol.10No.2IJM
เมษายน - มิถุนายน 2554ปีที่ 10 ฉบับที่ 2
ว า ร ส า ร อ า ยุ ร ศ า ส ต ร์ อี ส า น 11
ภาพที่ 2	ภาพ chest x-ray ด้าน lateral พบว่ามี
	 retrosternal space ที่ลดลง
	 ภาพถ่ายรังสีทรวงอกยังช่วยวินิจฉัยแยก
โรคได้ เช่น การพบ increased pulmonary blood
flow ใน left to right shunt หรือการพบหลักฐาน
ของโรคปอดดังภาพที่3เช่นemphysematouslung,
destroyed lung, bronchiectasis, interstitial lung
disease เป็นต้น
ภาพที่ 3	ภาพchestx-rayพบemphysematouslung
	 ร่วมกับpulmonarytrunkโตขึ้นในCOPD
	 with corpulmonale
	 2.	 คลื่นไฟฟ้าหัวใจ(electrocardiogram)
	 	 พบrightaxisdeviation,P-pulmonale
(pสูงกว่า2.5มิลลิเมตรในII,III,aVF)และR>Sใน
V1(RVH)นอกจากนี้ยังอาจพบSTdepressionและ
T wave inversion ใน V1-V4 ซึ่งเป็นลักษณะของ
RV strain pattern บ่งบอกถึง pressure overload ใน
right ventricle ดังภาพที่ 4 ส่วนในกรณีของ COPD
มักพบ axis 90o
และมี deep S ใน V5, V6 โดยที่ R
ใน V1 ไม่สูง
ภาพที่ 4	ลักษณะของคลื่นไฟฟ้าหัวใจของผู้ป่วย
	 pulmonary hypertension แสดงให้เห็น
	 rightaxisdeviationและrightventricular
	 hypertrophy(R>SในV1และdeepSใน
	 V5, V6 )
	 3.	 การตรวจด้วยคลื่นเสียงสะท้อนหัวใจ
(echocardiography)
	 ผู้ป่วยที่สงสัยภาวะ pulmonary hyperten-
sion ควรได้รับการตรวจคลื่นเสียงสะท้อนหัวใจ
ทุกราย เนื่องจากมีประโยชน์มากในการยืนยันการ
วินิจฉัย สืบค้นสาเหตุ ประเมินความรุนแรงของ
โรคและติดตามผลการรักษาโดยคลื่นเสียงสะท้อน
หัวใจจะพบ right ventricular และ right atrial en-
largement, left ventricular cavity มีขนาดเล็กลง,
และ tricuspid regurgitant jet และเมื่อวัดค่า right
ventricular systolic pressure (RVSP) จะพบค่า
3
ภาพที่ 1 ภาพ chest x-ray ดาน PA พบวามี pulmonary trunk โตขึ้น
ภาพที่ 2 ภาพ chest x-ray ดาน lateral พบวามี retrosternal space ที่ลดลง
ภาพถายรังสีทรวงอกยังชวยวินิจฉัยแยกโรคได เชน การพบ increased pulmonary
blood flow ใน left to right shunt หรือการพบหลักฐานของโรคปอด ดังภาพที่ 3 เชน
emphysematous lung, destroyed lung, bronchiectasis, interstitial lung disease เปนตน
ภาพที่ 3 ภาพ chest x-ray พบ emphysematous lung รวมกับ pulmonary trunk โตขึ้น
ใน COPD with corpulmonale
2. คลื่นไฟฟาหัวใจ (electrocardiogram)
พบ right axis deviation, P-pulmonale (p สูงกวา 2.5 มิลลิเมตรใน II, III, aVF) และ R
> S ใน V1 (RVH) นอกจากนี้ยังอาจพบ ST depression และ T wave inversion ใน V1-V4 ซึ่ง
เปนลักษณะของ RV strain pattern บงบอกถึง pressure overload ใน right ventricle ดังภาพ
4
ภาพที่ 3 ภาพ chest x-ray พบ emphysematous lung รวมกับ pulmonary trunk โตขึ้น
ใน COPD with corpulmonale
2. คลื่นไฟฟาหัวใจ (electrocardiogram)
พบ right axis deviation, P-pulmonale (p สูงกวา 2.5 มิลลิเมตรใน II, III, aVF) และ R
> S ใน V1 (RVH) นอกจากนี้ยังอาจพบ ST depression และ T wave inversion ใน V1-V4 ซึ่ง
เปนลักษณะของ RV strain pattern บงบอกถึง pressure overload ใน right ventricle ดังภาพ
ที่ 4 สวนในกรณีของ COPD มักพบ axis 90o
และมี deep S ใน V5, V6 โดยที่ R ใน V1 ไมสูง
ภาพที่ 4 ลักษณะของคลื่นไฟฟาหัวใจของผูปวย pulmonary hypertension แสดงใหเห็น right
axis deviation และ right ventricular hypertrophy (R> S ใน V1 และ deep S ใน V5, V6 )
Vol.10No.2IJM
เมษายน - มิถุนายน 2554ปีที่ 10 ฉบับที่ 2
ว า ร ส า ร อ า ยุ ร ศ า ส ต ร์ อี ส า น12
มากกว่าหรือเท่ากับ 50 มิลลิเมตรปรอท ในกรณีที่
ค่าRVSPน้อยกว่า36มิลลิเมตรปรอทสามารถตัด
ภาวะpulmonaryhypertensionออกจากการวินิจฉัย
แยกโรคได้
สาเหตุของpulmonaryhypertensionตามองค์การ
อนามัยโลก แบ่งเป็น 5 กลุ่ม
 Pulmonary arterial hypertension (PAH)
1.1	 Idiopathic (IPAH)
1.2	 Familial (FPAH)
1.3	 Associated with (APAH)
	 1.3.1	 Collagen vascular disease
	 1.3.2	 Congenital systemic-to-pulmonary
	 	 shunts
	 1.3.3	 Portal hypertension
	 1.3.4	 HIV infection
	 1.3.5	 Drugs and toxin
	 1.3.6	 Other (thyroid disorders, glycogen
	 	 storagedisease,Gaucherdisease,hered-
	 	 itary hemorrhagic telangiectasia,
	 	 hemoglobinopathies,myeloproliferative
	 	 disorders, splenectomy)
1.4	 Associatedwithsignificantvenousorcapillary
	 involvement
	 1.4.1	 Pulmonary veno-occlusive disease
	 	 (PVOD)
	 1.4.2	 Pulmonary capillary hemangiomatosis
	 	 (PCH)
1.5	 Persistent pulmonary hypertension of the
	 newborn
Pulmonaryhypertensionwithleftheartdisease
2.1	 Left-sided atrial or ventricular heart disease
2.2	 Left-sided valvular heart disease
 Pulmonary hypertension associated with lung
diseases and/or hypoxemia
3.1	 Chronic obstructive pulmonary disease
3.2	 Interstitial lung disease
3.3	 Sleep-disordered breathing
3.4	 Alveolar hypoventilation disorders
3.5	 Chronic exposure to high altitude
3.6	 Developmental abnormalities
Pulmonaryhypertensionduetochronicthrom-
botic and/or embolic disease
4.1	 Thromboembolic obstruction of proximal
pulmonary arteries
4.2	 Thromboembolicobstructionofdistalpulmo-
nary arteries
4.3	 Nonthromboticpulmonaryembolism(tumor,
parasites, foreign material)
 Miscellaneous
	 Sarcoidosis,histiocytosisX,lymphangiomato-
sis,  Compressionofpulmonaryvessels(adenopa-
thy, tumor, fibrosing mediastinitis)
แนวทางการสืบค้นสาเหตุของ pulmonary
hypertension
	 ถ้าผู้ป่วยมีอาการเหนื่อยง่าย ขาบวม หน้า
มืด ร่วมกับตรวจพบหัวใจห้องขวาล่างโต และ P2
ดัง ควรส่งตรวจ CXR, EKG และ echocardiogram
เพื่อวินิจฉัยภาวะ pulmonary hypertension การซัก
ประวัติและตรวจร่างกายเพื่อหาสาเหตุมีดังต่อไปนี้
	 ประวัติที่ควรซักเพิ่มเติมเพื่อหาสาเหตุหรือ
ปัจจัยเสี่ยงที่ทำ�ให้เกิด pulmonary hypertension
	 1.	 ประวัติครอบครัว
	 2.	 ประวัติโรคหัวใจแต่กำ�เนิด
	 3.	 ประวัตินอนราบไม่ได้ ต้องลุกขึ้นมา
หอบตอนกลางคืน
	 4.	 อาการทางระบบหายใจ เช่น ไอเรื้อรัง
เสมหะ old pulmonary tuberculosis
Vol.10No.2IJM
เมษายน - มิถุนายน 2554ปีที่ 10 ฉบับที่ 2
ว า ร ส า ร อ า ยุ ร ศ า ส ต ร์ อี ส า น 13
	 5.	 อาชีพที่เสี่ยงต่อ occupational lung
disease
	 6.	 ประวัติโรค autoimmune disease เช่น
ปวดข้อ ผื่นแพ้แสง ผิวหนังตึง กลืนลำ�บาก มือเท้า
ซีดเย็นและปวดเมื่อถูกของเย็น
	 7.	 โรคธาลัสซีเมีย ประวัติตัดม้าม
	 8.	 ประวัติโรคตับ ดื่มสุราเรื้อรัง
	 9.	 ประวัติการใช้ยา เช่น ยาลดนํ้าหนัก
ยากระตุ้นระบบประสาท ยาคุมกำ�เนิด
	 10.	ประวัติพฤติกรรมเสี่ยงต่อการติดเชื้อ
HIV
	 11.	ประวัติการฉีดยาเสพติดเข้าเส้นยาบ้า
	 12.	ประวัตินอนกรน เหงาหลับกลางวัน
	 13.	ประวัติกระดูกสันหลังคด
	 14.	ภูมิลำ�เนา เช่น บนภูเขาสูง หรือลุ่มนํ้า
ที่เป็น endemic area ของ schistosomiasis
	 15.	ประวัติขาบวม สงสัย deep venous
thrombosis
การตรวจร่างกายเพื่อวินิจฉัยแยกโรค pulmonary
hypertension ดังตารางที่ 2
ตารางที่ 2 การตรวจร่างกายเพื่อช่วยวินิจฉัยแยกโรค
อาการแสดงที่ช่วยวินิจฉัยแยกโรค โรค
-	 clubbing fingers and cyanosis
-	 bilateral coarse crepitation, clubbing fingers
-	 telangiectasia, Raynaud’s phenomenon, calci-
nosis cutis
-	 deep venous thrombosis
-	 palmar erythrema, spider nevi, ascitis, spleno-
megaly
-	 COPD
-	 Bronchiectasis
-	 CREST Syndrome
-	 Sleep apnea syndrome
-	 Thalassemia
-	 increasedAPdiameter,shorteningcervicalpart
of trachea
-	 sclerodactyly, hypo-hyper pigmented skin
-	 obesity, short neck
-	 anemia, thalassemic face
-	 Eisenmenger syndrome
-	 Scleroderma
-	 Chronic pulmonary embolism
-	 Cirrhosis
	 เมื่อซักประวัติและตรวจร่างกายแล้ว การ
ส่งตรวจทางห้องปฏิบัติการนอกเหนือจากภาพถ่าย
รังสีทรวงอก คลื่นไฟฟ้าหัวใจ และการตรวจด้วย
คลื่นเสียงสะท้อนหัวใจแล้ว การสืบค้นทางห้อง
ปฏิบัติการพิเศษอื่นๆ ควรเลือกตามกรณีที่สงสัย
ตามตารางที่ 3
Vol.10No.2IJM
เมษายน - มิถุนายน 2554ปีที่ 10 ฉบับที่ 2
ว า ร ส า ร อ า ยุ ร ศ า ส ต ร์ อี ส า น14
ตารางที่ 3 การส่งตรวจพิเศษเพื่อสืบค้นสาเหตุของ pulmonary hypertension
สงสัยโรค ส่งตรวจ อาจส่งตรวจถ้าจำ�เป็น
- PAH familial form - echocardiogram ในญาติสายตรง
- Left-sided heart disease - echocardiography
- Left-to-right shunt -transthoracicechocardiography - transesophageal
  echocardiography
- agitated saline test
- cardiac catheterization
- Pulmonary disease - arterial blood gas
- pulmonary function test
- high resolution CT
- bronchoalveolar lavage
- lung biopsy
- Autoimmune disease - CBC, UA
- antinuclear antibodies
- anti Scl 70, anticentromere
- anti Jo-1
- anticardiolipin
- lupus anticoagulant
- barium swallow test
- skin biopsy
- lung biopsy
- Liver disease - live function test
- ultrasound abdomen
- esophageal gastroscopy
- liver biopsy
- Thalassemia - CBC, blood smear
- Hemoglobin typing
- HIV - Anti HIV
- Pulmonary veno-
  occlusive disease
- high resolution CT - lung biopsy
- Pulmonary
  embolism
- D-dimer
-ventilation-perfusionlungscan
- spiral CT
- pulmonary artery angiography
- droppler ultrasound
  (deep venous thrombosis)
- Thyrotoxicosis - thyroid function test
Vol.10No.2IJM
เมษายน - มิถุนายน 2554ปีที่ 10 ฉบับที่ 2
ว า ร ส า ร อ า ยุ ร ศ า ส ต ร์ อี ส า น 15
การสืบค้นตามสาเหตุที่สงสัย
	 1.	 สาเหตุจากโรคหัวใจ
	 ผู้ป่วยมักมีประวัตินอนราบไม่ได้ มีอาการ
สะดุ้งตื่นหายใจหอบหลังจากนอนหลับสาเหตุเกิด
จาก pulmonary venous hypertension ซึ่งมักจะ
เกี่ยวข้องกับ diastolic dysfunction ของ left ven-
tricle,โรคที่มีผลต่อpericardium,mitralหรือaortic
valveตัวอย่างของโรคได้แก่mitralstenosis,severe
aortic stenosis, dilated cardiomopathy, hypertro-
phic cardiomyopathy, restrictive cardiomyopathy
และ constrictive pericarditis
	 อีกภาวะหนึ่งคือ congenital heart disease
ที่ทำ�ให้เกิดlefttorightshuntเช่นASD,VSDและ
PDA ในผู้ป่วย ASD จะเกิด pulmonary hyperten-
sion ในช่วงอายุประมาณ 30 ปี พบในหญิงมากกว่า
ชายจะมาด้วยอาการเหนื่อยง่ายเวลาออกแรงตรวจ
ร่างกายพบ RV heaving, systolic ejection murmur
withfixedsplitS2
และP2
ดังอาจตรวจพบclubbing
fingers และ cyanosis
	 ในกรณีที่คิดถึงโรคหัวใจนอกจาก CXR
และ EKG แล้ว การตรวจ echocardiography โดย
transthoracic หรือ transesophageal echocardiog-
raphy จะมีประโยชน์ในการวินิจฉัย นอกจากนี้การ
ทำ� agitated saline contrast echocardiography จะ
ช่วยเพิ่มความไวในการวินิจฉัย intracardiac shunt
โดยเฉพาะอย่างยิ่งในภาวะEisenmengersyndrome
	 2. 	 สาเหตุจากโรคปอด และ hypoxemia
	 สาเหตุจากโรคปอดจะต้องเป็นโรคปอด
หรือโรคที่มีผลต่อปอดที่ทำ�ให้เกิด severe gas
exchange abnormality จนทำ�ให้เกิดภาวะ hypox-
emiaซึ่งภาวะดังกล่าวจะกระตุ้นให้เกิดpulmonary
vasoconstriction ตัวอย่างของโรคได้แก่ severe
COPD, destroyed lung, bronchiectasis, interstitial
lung disease, alveolar hypoventilation syndrome,
obstructive sleep apnea และ kyphoscoliosis
ผู้ป่วยกลุ่มนี้จะตรวจarterialbloodgas(ABG)พบ
arterial hypoxemia คือ PaO2 < 60 mmHg ร่วม
การมี polycythemia หรือ chronic CO2 retention
และ metabolic alkalosis ที่อธิบายไม่ได้จากสาเหตุ
อื่น การเกิด right ventricular failure ซึ่งเป็นผลมา
จาก arterial hypoxemia จากปอดนั้นจะเรียกว่าเกิด
corpulmonale
	 การตรวจทางห้องปฏิบัติการที่สำ�คัญ
นอกจากCXRและABGแล้วการตรวจpulmonary
function test, high resolution CT chest, และ poly-
somnographyจะช่วยในการหาสาเหตุและประเมิน
ความรุนแรงของโรคปอด
	 3. 	 สาเหตุจากconnectivetissuedisease
	 โรคในกลุ่มconnectivetissuediseaseเกือบ
ทั้งหมดอาจจะมาด้วย pulmonary hypertension ได้
แต่จะพบภาวะแทรกซ้อนดังกล่าวได้บ่อยที่สุดในผู้ป่วย
CREST syndrome (calcinosis cutis, Raynaud’s
phenomenon,esophagealinvolvement,sclerodac-
tyly, and telangiectasea) และผู้ป่วย scleroderma
กลุ่มที่พบได้รองลงไปคือผู้ป่วย mixed connective
tissuedisease,systemiclupuserythrematosus,Sjo-
gren’s syndrome, dermatomyositis, polymyositis,
และ rheumatoid arthritis
	 กลไกการเกิดดังกล่าวเป็นได้ 2 กลไก คือ
กลุ่มที่มาด้วยpulmonaryarterialhypertensionเด่น
ได้แก่ผู้ป่วยCRESTsyndromeและกลุ่มที่มีปัญหา
interstitial lung disease จาก pulmonary involve-
ment ทำ�ให้เกิด arterial hypoxemia และมีผลทำ�ให้
เกิด pulmonary hypertension ได้แก่ progressive
systemicsclerosis,mixedconnectivetissuedisease
และ systemic lupus erythrematosus
	 การตรวจทางห้องปฏิบัติการที่สำ�คัญ
นอกจาก CXR และ ABG แล้ว การตรวจ serology
Vol.10No.2IJM
เมษายน - มิถุนายน 2554ปีที่ 10 ฉบับที่ 2
ว า ร ส า ร อ า ยุ ร ศ า ส ต ร์ อี ส า น16
ได้แก่ antinuclear antibody (ANA), anti Scl 70,
anticentromere,antiU3RNP,antiJo-1,anticardio-
lipin,และlupusanticoagulantจะช่วยในการวินิจฉัย
และช่วยทำ�นายปัจจัยเสี่ยงในการเกิด pulmonary
hypertension หรือ interstitial lung involvement
จาก connective tissue disease นอกจากนั้นการซัก
ประวัติตรวจร่างกายร่วมกับผลการตรวจทางห้อง
ปฏิบัติการเบื้องต้น ได้แก่ CBC และ UA อาจจะ
ช่วยบอกได้ว่าผู้ป่วยมีลักษณะเข้าได้กับ connective
tissue disease โรคใดโรคหนึ่งหรือไม่
	 4.	 สาเหตุจาก chronic pulmonary
embolism
	 การเกิด pulmonary emboli ซํ้าซากเป็น
เวลานานทำ�ให้เกิด pulmonary hypertension ได้
ควรสงสัยในผู้ป่วยที่มีภาวะแข็งตัวของเลือดง่ายกว่า
ปกติ(thrombophilia)ได้แก่ภาวะlupusanticoagu-
lantหรือanticardiolipinantibodysyndrome,ภาวะ
prothrombingenemutation,FactorVLeiden,ภาวะ
hypercoagulable state ใน malignant disease, หรือ
thalassemiapostsplenectomyผู้ป่วยบางรายอาจจะ
มีประวัติ deep venous thrombosis (DVT) เป็น ๆ
หาย ๆ ซึ่งจะช่วยทำ�ให้นึกถึงภาวะนี้มากขึ้น
	 การตรวจทางห้องปฏิบัติการ นอกจาก
CXR, EKG และ ABG แล้ว การตรวจพบภาวะ
hypercoagulable state เช่น D-dimer, Protein C,
Protein S, antithrombin III, lupus anticoagulant
การตรวจหา deep venous thrombosis เช่น doppler
ultrasoundและvenousscanการตรวจหาภาวะpul-
monary embolism เช่น ventilation-perfusion lung
scan,spiralCTchestและpulmonaryangiography
จะช่วยในการวินิจฉัย
	 5.	 สาเหตุจากpulmonarythromboem-
bolism
	 อาการทางคลินิกจะเหมือนผู้ป่วยprimary
pulmonary hypertension ซึ่ง pulmonary thrombo-
embolismเกิดจากมีthrombusinsituการตรวจทาง
ห้องปฏิบัติการนอกจากCXR,EKGและABGแล้ว
จะตรวจพบ D-dimer positive ตรวจ ventilation-
perfusion lung scan พบลักษณะ high probability
ของ V/Q mismatch เหมือน chromic pulmonary
embolism ตรวจ spiral CT chest พบ thrombus in
situ ส่วนการตรวจทางห้องปฏิบัติการอื่นๆ ไม่พบ
ภาวะ hypercoagulable state อื่น ๆ ที่เป็นสาเหตุ
และมักตรวจร่างกายไม่พบdeepvenousthrombosis
ผู้ป่วยกลุ่มนี้ นอกจากการให้ anticoagulant แล้ว
จำ�เป็นต้องทำ�การผ่าตัดpulmonarythromboendar-
terectomy
	 6.	 สาเหตุจาก cirrhosis และ portal
hypertension
	 ผู้ป่วยที่เป็นโรคตับจนทำ�ให้การทำ�งาน
ของตับเสียไปเกิดปัญหาตับแข็ง จะมาด้วย portal
hypertensionและpulmonaryhypertensionได้กลไก
การเกิด pulmonary hypertension ยังไม่ชัดเจน แต่
เชื่อว่าเกิดจากสารบางชนิดที่หลงเหลือในกระแส
เลือดเพราะตับไม่สามารถกำ�จัดได้ ทำ�ให้สารนั้น
ทำ�อันตรายต่อ endothelial ของหลอดเลือดในปอด
ดังนั้นควรตรวจLFTและultrasoundliverในผู้ป่วย
ที่มีอาการทางคลินิกที่สงสัยโรคตับแข็ง อย่างไร
ก็ตามการทำ�งานของตับก็มักพบผิดปกติได้ในผู้ป่วย
pulmonaryhypertensionจากสาเหตุอื่นเนื่องจากมี
rightventricularfailureผู้ป่วยกลุ่มนี้มักจะตรวจพบ
ตับโตและเส้นเลือดดำ�ที่คอโป่งซึ่งแตกต่างจากโรค
ตับแข็งที่จะพบตับเล็ก ม้ามโต และท้องมาน
	 7.	 สาเหตุจาก hemoglobinopathy
	 ผู้ป่วยthalassemia,sicklecellanemiaและ
ภาวะหลังตัดม้าม จะพบภาวะ pulmonary hyper-
tension ได้ กลไกการเกิดยังไม่ชัดเจน ในกลุ่มของ
thalassemiaมักจะพบในผู้ป่วยbeta-thalassemiaซึ่ง
มีปัญหา hemolysis ได้รับ blood transfusion บ่อย
แต่ได้ iron chelation ช้า หรือไม่สมํ่าเสมอ ในกลุ่ม
Vol.10No.2IJM
เมษายน - มิถุนายน 2554ปีที่ 10 ฉบับที่ 2
ว า ร ส า ร อ า ยุ ร ศ า ส ต ร์ อี ส า น 17
sicklecellanemiaนอกจากการเกิดhemolysisแล้ว
ยังอาจเกี่ยวข้องกับ vascular injury และการลดลง
ของ nitric oxide ในผู้ป่วยหลังตัดม้ามจะขาดม้าม
ซึ่งเป็นตัวกรองเม็ดเลือด เม็ดเลือดแดงที่ผิดปกติ
จึงสามารถอยู่ในกระแสเลือดได้นาน ซึ่งจะเป็นตัว
กระตุ้นให้เกิดการเกาะกลุ่มของเกล็ดเลือด
	 8.	 สาเหตุจาก HIV infection
	 กลไกการเกิดpulmonaryhypertensionใน
HIVinfectionยังไม่ทราบชัดเจนผู้ป่วยHIVinfection
และตรวจพบpulmonaryhypertensionพบได้ไม่บ่อย
อย่างไรก็ตามเนื่องจากอุบัติการของ HIV เพิ่มขึ้น
ร่วมกับมีการใช้ยา antiretroviral drugs ทำ�ให้ผู้ป่วย
มีชีวิตที่นานขึ้น จึงตรวจพบผู้ป่วยที่มี pulmonary
hypertension มากขึ้น การรักษาเช่นเดียวกับผู้ป่วย
idiopathic pulmonary arterial hypertension การ
รักษาHIVinfectionไม่ได้มีผลต่อความรุนแรงหรือ
การดำ�เนินโรคของ pulmonary hypertension
	 9.	 สาเหตุจาก ยา
	 กลุ่มยาลดความอ้วน (anorexigens) ได้แก่
aminorex, dexfenfluramine, fenfluramine และ
phentermineจะทำ�ให้เกิดpulmonaryhypertension
ได้โดยจะสัมพันธ์กับระยะเวลารับประทานยาถ้ายิ่ง
นานความเสี่ยงก็จะเพิ่มขึ้น พยาธิสภาพจะเหมือน
idiopathic pulmonary arterial hypertension โดย
ภาวะpulmonaryhypertensionอาจจะเกิดขึ้นแม้ว่า
หยุดยามาแล้วหลายเดือน เกิดจากยากระตุ้นให้มี
ระดับserotoninที่ระบบประสาทและที่หลอดเลือด
ที่ปอดมากขึ้น
	 กลุ่มยากระตุ้นระบบประสาท (central
system stimulants) ได้แก่ amphetamine, metham-
phetamine, และ cocaine กลไกการเกิดเช่นเดียวกับ
ยาลดความอ้วนโดยกระตุ้นให้ระดับserotoninเพิ่ม
ขึ้น นอกจากนั้นยายังมีความสามารถในการจับกับ
dopamineและnorepinephrinetransporterได้อย่างดี
	 10.	สาเหตุจาก idiopathic pulmonary
arterial hypertension
	 เป็นภาวะที่หาสาเหตุอื่นๆทั้งหมดแล้วไม่
พบอุบัติการณ์ของภาวะนี้คือ2รายต่อประชากร1
ล้านคนการวินิจฉัยมักจะวินิจฉัยแยกโรคจากภาวะ
อื่น ๆ ที่กล่าวถึงข้างต้น โรคนี้พบในผู้หญิงมากกว่า
ผู้ชาย1.7-3.5ต่อ1อายุอยู่ในช่วง30-40ปี(อายุเฉลี่ย
36 ปี) นอกจากนั้นผู้ป่วยบางรายอาจจะมีประวัติ
ครอบครัวเป็นโรคนี้หลายคน เรียกว่า familial
idiopathic pulmonary arterial hypertension ซึ่งพบ
ได้ร้อยละ 20 ของ idiopathic pulmonary arterial
hypertensionโดยตรวจพบยีนที่มีการกลายพันธุ์ที่ก่อ
โรค คือ bone morphogenetic protein receptor type
II(BMPR2)ซึ่งอาจสัมพันธ์กับการเกิดpulmonary
hypertension การถ่ายทอดทางพันธุกรรมเป็นแบบ
autosomal dominant
	 อาการทางคลินิกของผู้ป่วยจะมาด้วย
อาการเหนื่อยง่ายเวลาทำ�งานอาการจะค่อยเป็นค่อย
ไปจนมีปัญหาหัวใจห้องขวาล้มเหลวในสมัยก่อนที่
ยังไม่มียาในการรักษาจะพบว่าอายุเฉลี่ยของผู้ป่วย
ประมาณ2-3ปีโดยเฉพาะถ้าหากผู้ป่วยมีfunctional
class IV อายุเฉลี่ยก็จะน้อยกว่า 6 เดือน
	 กลไกการเกิดโรคเกิดจากความไม่สมดุล
ระหว่างสารเคมีต่างๆ ที่เกี่ยวข้องกับการหดตัว
และขยายตัวของหลอดเลือดความผิดปกติของการ
ทำ�งานของเซลล์บุผิวภายในของหลอดเลือด สาร
เคมีที่มีผลต่อการคลายตัวของหลอดเลือดมีปริมาณ
ลดลงหรือทำ�งานน้อยลง ได้แก่ nitric oxide และ
prostacyclin ส่วนสารเคมีที่พบว่ามีผลต่อการหด
ตัวของหลอดเลือดมีปริมาณมากขึ้นหรือทำ�งานมาก
ขึ้นได้แก่endothelin,thramboxane,serotoninและ
elastase การหดตัวของกล้ามเนื้อเรียบรอบหลอด
เลือดมีผลทำ�ให้เกิดการเปลี่ยนแปลงหนาตัวขึ้นของ
ผนังหลอดเลือดทำ�ให้รูของหลอดเลือดเล็กลงเรื้อรัง
Vol.10No.2IJM
เมษายน - มิถุนายน 2554ปีที่ 10 ฉบับที่ 2
ว า ร ส า ร อ า ยุ ร ศ า ส ต ร์ อี ส า น18
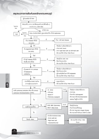
สรุปแนวทางการสืบค้นและรักษาตามแผนภูมิ
13
สรุปแนวทางการสืบคนและรักษาตามแผนภูมิ
ผูปวยสงสัยวามี PAH
ซักประวัติ, อาการ, ประวัติครอบครัว,ประวัติโรคอื่น ๆ,
ตรวจรางกาย, CXR, EKG
หยุด Echo ประเมิน RVSP, ดูขนาดหองหัวใจ, มี RV dysfunction
มี LV disease หรือไม
(ผล echo)
รักษา left heart disease
มี congenital heart หรือไม
(ผล echo)
- วินิจฉัยภาวะผิดปกติดังกลาว
- ประมาณคา shunt
- ตรวจ right heart cath และ left heart cath
- พิจารณาใหการรักษา PAH ดวยยา
- มี CNT disease หรือไม
- ติดเชื้อ HIV หรือไม
- มี portal HT จาก cirrhosis
- มี thalassemia
- หลังตัดมาม
- ประวัติเรื่องยาลดความอวน
ยากระตุนระบบประสาท
สงสัย pulmonary embolism (PE) หรือ chronic
pulmonary thromboembolism (CPTE)
- วินิจฉัยภาวะผิดปกติดังกลาว
- ใหยารักษาตามโรค
- ผูปวยหลังตัดมามควรให antiplatelet
- พิจารณาใหการรักษา PAH ดวยยา
- หยุดยาดังกลาว
- พิจารณาใหการรักษา PAH ดวยยา
- D - dimer
- V/Q scan
- Spiral CT
- Pulmonary angiogram
- วินิจฉัยภาวะผิดปกติดังกลาว
- หาสาเหตุ
- รักษาดวย anticoagulant
- พิจารณาผาตัด thromboendarter-
ectomy ในผูปวย CPTE
สงสัยโรคปอดเรื้อรัง
วินิจฉัย IPAH
CXR, ABG, Spirometry,
HRCT, Sleep study
-ประเมิน functional class
- 6-min walk tast
- Right heart cath
- Vasoreactivity test
- วินิจฉัยโรคปอด
- รักษาโรคปอดที่เปนอยู
- พิจารณา long term oxygen therapy
- พิจารณาลดน้ําหนักและ CPAP ใน OSA
พิจารณาใหการรักษา PAH
ดวยยา
- วินิจฉัยโรค CNT, HIV
- ใหยารักษาตามโรค
- พิจารณาใหการรักษา PAH ดวยยา
ไมเขากับ
PAH
ไมเขากับ
PAH
เขาไดกับ PAH
มี
มี
มี
มี
มี
เขากับ PAH
ไม
ไม
ไมมี
ไมมี
ไมมี
ไมมี
ไมมี
ใช
ใช ผิดปกติ
ผิดปกติ
Vol.10No.2IJM
เมษายน - มิถุนายน 2554ปีที่ 10 ฉบับที่ 2
ว า ร ส า ร อ า ยุ ร ศ า ส ต ร์ อี ส า น 19
การรักษา
	 1. 	 การรักษาสาเหตุหรือโรคที่ทำ�ให้เกิด
pulmonary hypertension
    	 	 1.1	 Leftheartdiseases:รักษาเพื่อลด
pulmonary congestion โดยรักษาด้วยยาตามสาเหตุ
ของโรค เช่น ใน mitral stenosis ควรพิจารณาให้
diuretic, digitalis และ anticoagulant ถ้าหากปรับ
ยาเต็มที่แล้วไม่ดีขึ้นหรือเป็นseveremitralstenosis
ต้องพิจารณาผ่าตัดmitralvalvulotomyหรือmitral
valve replacement
	 	 1.2	 Congenital heart disease :
พิจารณาผ่าตัด correct shunt ในผู้ป่วย ASD, VSD,
PDAแต่ในกรณีที่เกิดEisenmengersyndromeหรือ
reverseshuntซึ่งไม่สามารถผ่าตัดได้พิจารณาให้ยา
รักษา PAH
	 	 1.3	 COPD : หยุดบุหรี่ รักษา COPD
โดยพิจารณาให้ long-acting bronchodilator ได้แก่
long-acting theophylline, long-acting b2
– ago-
nist, และ long-acting anticholinergic ในกรณีที่มี
exacerbationบ่อยกว่า3ครั้ง/ปีพิจารณาให้inhaled
corticosteroid การรักษา pulmonary hypertension
ซึ่งเกิดจากcorpulmonaleที่สำ�คัญคือการพิจารณา
ให้ long-term oxygen therapy
	 	 1.4	 Bronchiectasis:รักษาinfection
ถ้ามีปัญหาเสมหะเปลี่ยนสีหรือมีไข้ ให้ hydration
เพื่อไม่ให้เสมหะข้นเหนียว พิจารณาให้ inhaled
b2
– agonist หรือ inhaled-anticholinergic ในกรณี
ที่มี bronchospasm หรือช่วย improve mucociliary
clearance เคาะปอดเพื่อช่วย bronchial toilet และ
พิจารณาให้ long-term oxygen therapy เพื่อรักษา
corpulmonale
	 	 1.5	 Destroyedlung:มักเกิดตามหลัง
การติดเชื้อวัณโรคแล้วเกิดปัญหา post-tuberculous
atelectasis หรือ post-tuberculous bronchiectasis
ผู้ป่วยเหล่านี้อาจมีปัญหาติดเชื้อเป็น ๆ หาย ๆ
และเกิด severe gas-exanchage abnormality จน
เกิด corpulmonale ได้ การรักษาคล้ายๆ กับผู้ป่วย
bronchiectasis และพิจารณาให้ long-term oxygen
therapy
	 	 1.6	 Obstructive sleep apnea :
พิจารณาลดนํ้าหนักและใช้ continuous positive
airwaypressure(CPAP)ขณะนอนหลับให้supple-
ment oxygen ถ้าหากยังมีปัญหา oxygen saturation
ตํ่ากว่าร้อยละ 90
	 	 1.7	 Connective tissue disease : ใน
ผู้ป่วย CREST syndrome ที่มีปัญหา pulmonary
hypertension  ให้ยารักษาโรคร่วมกับพิจารณาให้
ยารักษา PAH เนื่องจากสาเหตุเป็นที่ pulmonary
vascular disease ส่วนผู้ป่วยที่มีปัญหา interstitial
lung involvement จาก connective tissue disease
ทำ�ให้เกิด arterial hypoxemia จนเกิด pulmonary
hypertension ตามมา ผู้ป่วยกลุ่มนี้ควรพิจารณาให้
corticosteroid และ/หรือ immunosuppressive drug
ร่วมกับการให้ oxygen therapy
	 	 1.8	 Portal hypertension : มักพบใน
ผู้ป่วยadvancecirrhosisที่เกิดปัญหาportalhyper-
tensionและpulmonaryhypertensionในผู้ป่วยกลุ่ม
นี้นอกจากรักษา cirrhosis แล้วควรพิจารณา liver
transplantation และยารักษา PAH
	 	 1.9	 Thalassemia โดยเฉพาะ post
splenectomy : รักษา thalassemia ลดการเกิดภาวะ
hemolysis เช่น จาก infection หรือจากยา ให้เลือด
อย่างเพียงพอร่วมกับให้ironchelationที่earlyและ
สมํ่าเสมอ ในกรณีที่ผู้ป่วยตัดม้ามควรพิจารณาให้
antiplateletในผู้ป่วยที่เกิดpulmonaryhypertension
พิจารณาให้ยารักษา PAH และ anticoagulant
	 	 1.10	Thromboembolicdisease:รักษา
สาเหตุของhypercoagulablestateให้anticoagulant
Vol.10No.2IJM
เมษายน - มิถุนายน 2554ปีที่ 10 ฉบับที่ 2
ว า ร ส า ร อ า ยุ ร ศ า ส ต ร์ อี ส า น20
และพิจารณาผ่าตัดthromboendarterectomyในผู้ป่วย
chronic pulmonary thromboembolism (CPTE)
	 	 1.11	HIV:พิจารณาให้anti-retroviral
drugs และยารักษา PAH
	 	 1.12	Drugs : หยุดยาลดความอ้วน
ยากระตุ้นระบบประสาท และให้ยารักษา PAH
	 2.	 รักษา pulmonary artery hyperten-
sion (PAH)
	 	 2.1	 การรักษาทั่วไป
	 	 -	 หลีกเลี่ยงกิจกรรมที่จะต้องออกแรง
ขึ้นมาทันที
	 	 -	 ในผู้หญิงควรหลีกเลี่ยงการตั้งครรภ์
เพราะเกิด maternal mortality ได้ร้อยละ 30 ถึง 50
ควรทำ�หมัน หรือใช้ถุงยางอนามัยป้องกันการตั้ง
ครรภ์ ไม่ควรรับประทานยาคุมกำ�เนิดที่มี estrogen
	 	 -	 หลีกเลี่ยงการรับประทานยาลด
นํ้าหนัก หรือยากระตุ้นระบบประสาท
	 	 -	 หลีกเลี่ยงการขึ้นที่สูง เนื่องจากมี
oxygen ในบรรยากาศตํ่า
	 	 -	 ให้ oxygen therapy โดยรักษาให้
oxygen saturation มากกว่าร้อยละ 90 ขณะพักและ
ขณะออกกำ�ลังกาย
	 	 -	 ให้ยาขับปัสสาวะด้วยความ
ระมัดระวังในกรณีที่มีขาบวม
	 	 -	 ให้ยากลุ่ม cardiac glycosides เช่น
digoxin หรือ dobutamine ในผู้ป่วยที่มี PAH ร่วม
กับ RV failure อย่างไรก็ตามประโยชน์ของยา
ดังกล่าวในระยะยาวยังไม่ชัดเจน
	 	 -	 ให้ยาanticoagulantเนื่องจากผู้ป่วย
PAHมีโอกาสเกิดthromboemboliccomplicationได้
สูงดังนั้นควรพิจารณาให้ในผู้ป่วยที่ไม่มีข้อห้ามโดย
ให้ยาwarfarinปรับขนาดเพื่อให้ได้INR1.5ถึง2.5
เท่า
	 	 2.2	 การรักษาด้วยยาเพื่อลดระดับ
pulmonary artery hypertension
	 	 แต่เดิมไม่มียารักษา PAH ทำ�ให้อัตรา
การอยู่รอดของผู้ป่วย IPAH ค่อนข้างสั้นหลังจาก
ได้รับการวินิจฉัย ปัจจุบันมียาอยู่หลายกลุ่มที่ช่วย
ทำ�ให้คุณภาพชีวิตผู้ป่วยดีขึ้นและลดอัตราตายแต่ไม่
ได้ทำ�ให้โรคหายขาด การพิจารณาให้ยาจะพิจารณา
จากfunctionalclassของผู้ป่วยการตอบสนองของ
หลอดเลือดแดงปอดต่อยาหรือสารที่มีฤทธิ์ขยาย
หลอดเลือด (vasoreactivity) และเมื่อให้การรักษา
ไปแล้วจะติดตามอาการผู้ป่วย,functionalclass,six-
minutewalktestและวัดระดับpro-brainnatriuretic
peptide (pro-BNP) ในที่ที่สามารถวัดได้
	 	 ดังนั้นในผู้ป่วยIPAHจะต้องได้รับการ
ทำ� right heart catheterization และ vasoreactivity
test ก่อนให้การรักษา การทำ� right heart catheter-
ization จะช่วยในการวินิจฉัยโรคโดยวัดความดัน
ที่หลอดเลือดปอดโดยตรง และช่วยประเมินความ
รุนแรงของภาวะ pulmonary hypertension และ
ประเมิน cardiac output การทำ� vasoreactivity test
โดยการให้สารที่มีฤทธิ์ขยายหลอดเลือดได้เร็วแต่มี
ฤทธิ์สั้นอย่างใดอย่างหนึ่งดังต่อไปนี้คือintravenous
epoprostenol, inhaled nitric oxide, intravenous
adenosineหรือinhalediloprostแล้ววัดค่าความดัน
ต่างๆได้แก่pulmonaryarterialpressure,pulmonary
vascularresistance,cardiacoutputและmeanarte-
rialbloodpressureเป็นระยะตั้งแต่5นาทีแรกหลัง
ให้จนถึงประมาณ 4-6 ชั่วโมงหลังให้สารดังกล่าว
ผู้ป่วยที่มีpositivevasoreactivityเมื่อ1)pulmonary
arterial pressure ลดลงมากกว่าร้อยละ 20-25 2)
pulmonaryvascularresistanceลดลงมากกว่าร้อยละ
30-35 3) cardiac output เพิ่มขึ้นหรือคงที่ 4) mean
arterial blood pressure ลดลงหรือเท่าเดิม ซึ่งโดย
ทั่วไป mean pulmonary arterial pressure มักจะลด
Vol.10No.2IJM
เมษายน - มิถุนายน 2554ปีที่ 10 ฉบับที่ 2
ว า ร ส า ร อ า ยุ ร ศ า ส ต ร์ อี ส า น 21
ลงมากกว่าหรือเท่ากับ10มิลลิเมตรปรอทโดยมีค่า
ความดันเฉลี่ยสุดท้ายน้อยกว่า 40 มิลลิเมตรปรอท
	 ในผู้ป่วยที่positivevasoreactivityนี้เรียก
ว่ากลุ่มresponderส่วนกลุ่มที่ไม่มีการเปลี่ยนแปลง
ตามเกณฑ์ดังกล่าวเรียกว่า กลุ่ม non-responder ซึ่ง
จะมีพยากรณ์โรคเลวกว่ากลุ่มresponderผู้ป่วยกลุ่ม
responderจะพิจารณาให้ยาcalciumchannelblock-
er(CCB)ส่วนกลุ่มnon-responderควรพิจารณาให้
ยารักษากลุ่มอื่นๆ ได้แก่ phosphodiesterase type 5
(PDE-5) inhibitor, endothelin receptor antagonist
(ERA), prostacyclin analog หรือ prostanoid โดย
ทั่วไปผู้ป่วย IPAH จะมี positive vasoreactivity
ร้อยละ 13  และเมื่อให้ CCB รักษาจะมี long-term
responder ร้อยละ 46, ผู้ป่วย PAH จากยาลดความ
อ้วนจะมี positive vasoreactivity ร้อยละ 10 และ
เมื่อให้ CCB รักษาจะมี long-term responder ร้อย
ละ 77, ส่วน PAH จากสาเหตุอื่นๆ จะมี positive
vasoreactivityเพียงร้อยละ4และเมื่อให้CCBรักษา
จะมีlong-termresponderเพียงร้อยละ14ดังนั้นการ
รักษาจึงพิจารณาตามแผนภูมิด้านล่างและส่วนใหญ่
จะติดตามผลการรักษาทุก3-6เดือนในกรณีที่ผู้ป่วย
ไม่ดีขึ้นอาจจะพิจารณาให้ยาหลายชนิดร่วมกันหรือ
พิจารณาผ่าตัด atrial septostomy และ/หรือ lung
transplantation
แผนภูมิการพิจารณายารักษาภาวะ PAH
Vol.10No.2IJM
เมษายน - มิถุนายน 2554ปีที่ 10 ฉบับที่ 2
ว า ร ส า ร อ า ยุ ร ศ า ส ต ร์ อี ส า น22
ขนาดยาในการรักษา PAH
	 - 	 Calcium channel blocker:
	 	 Nifedipine รับประทาน 20 มิลลิกรัม
วันละ 3 ครั้ง หรือ Diltiazem รับประทาน 60
มิลลิกรัมวันละ3ครั้งค่อยๆเพิ่มขนาดเท่าที่ผู้ป่วย
สามารถทนผลข้างเคียงได้
	 	 ผลข้างเคียง คือ hypotension และ
peripheral edema
	 -	 Endothelin receptor antagonist:
	 	 Bosentan รับประทาน 62.5 มิลลิกรัม
วันละ2ครั้งค่อยๆเพิ่มขึ้นเป็น125มิลลิกรัมวันละ
2 ครั้ง ภายใน 4 สัปดาห์
	 	 ผลข้างเคียง คือ liver enzyme สูงขึ้น
	 -	 Phosphodiesterase -5 inhibitor:
	 	 Sildenafil รับประทาน 20 มิลลิกรัม
วันละ 3 ครั้ง
	 	 ผลข้างเคียง คือ ปวดศีรษะ ท้องอืด
คัดจมูก เลือดกำ�เดาออก ปวดหลัง
	 	 ห้ามให้ในผู้ป่วยที่รับประทานยา
nitrate
	 -	 Prostanoids:
	 	 Iloprost เป็นยาชนิดฝอยละออง ให้ผู้
ป่วยสูดยา 2.5 ไมโครกรัมวันละ 6 ถึง 9 ครั้ง แล้ว
ค่อยๆ เพิ่มเป็น 5 ไมโครกรัม วันละ 6 ถึง 9 ครั้ง
	 	 ผลข้างเคียงคือ ปวดศีรษะ ท้องเสีย
คลื่นไส้ ปวดกราม วิงเวียน บ้านหมุน หน้าแดง
	 	 Epoprostenolเป็นยาชนิดให้ทางหลอด
เลือดดำ�อย่างต่อเนื่อง โดยเริ่มให้ที่ 2 นาโนกรัม/
กิโลกรัม/นาทีค่อยๆเพิ่มขนาดทุก15นาทีให้ขนาด
สูงสุดเท่าที่ผู้ป่วยสามารถทนผลข้างเคียงได้ ส่วน
ใหญ่มักเพิ่มได้ถึง 20-45 นาโนกรัม/กิโลกรัม/นาที
	 	 ผลข้างเคียงคือ ปวดกราม หน้าแดง
ปวดศีรษะ ท้องเสีย และปวดข้อ
	 	 Treprostinilเป็นยาชนิดให้ทางหลอด
เลือดดำ�อย่างต่อเนื่องหรือฉีดเข้าใต้ผิวหนังมีระยะ
เวลาครึ่งชีวิต 3 ชั่วโมง โดยเริ่มที่ขนาด 1.25 นาโน
กรัม/กิโลกรัม/นาที แล้วค่อย ๆ เพิ่มขนาดทีละน้อย
ไม่เกิน 1.25 นาโนกรัม/กิโลกรัม/นาทีต่อสัปดาห์
ผลข้างเคียงคือ ปวดศีรษะ ท้องเสีย คลื่นไส้ ผื่น
	 การพิจารณาใช้ยาในการรักษา PAH
นอกจากพิจารณาใช้ในผู้ป่วย IPAH แล้ว สามารถ
พิจารณาใช้ในผู้ป่วยที่มี pulmonary hypertension
จากสาเหตุอื่นได้แก่congenitalheartdisease,con-
nectivetissuedisease,ยาลดความอ้วนหรือยากระตุ้น
ระบบประสาท,HIV-infection,portalhypertension
และthalassemiaเนื่องจากกลุ่มโรคดังกล่าวมีพยาธิ
สภาพและพยาธิสรีรวิทยาที่หลอดเลือดแดงที่ปอด
คล้ายกับที่พบใน IPAH จึงมีการนำ�ยาที่ใช้รักษา
PAH มาประยุกต์ใช้ร่วมกับการรักษาสาเหตุของ
ผู้ป่วย ผลการรักษาในกลุ่มผู้ป่วย congenital heart
disease จะได้ผลค่อนข้างดี ทำ�ให้อัตราการอยู่รอด
ของผู้ป่วยยาวขึ้นในกลุ่มconnectivetissuedisease
ได้ผลดีปานกลางทำ�ให้คุณภาพชีวิตผู้ป่วยดีขึ้นส่วน
กลุ่ม HIV-infection ผลการรักษาได้ผลไม่ค่อยดี
บรรณานุกรม
1.	 BadeschDB,AbmanSH.Medicaltherapyfor
pulmonaryarterialhypertension.Chest2007;
131: 1917-28.
2.	 Badesch DB, Champion HC, Sanchez MAG,
Hoeper MM, Loyd JE, Manes A, et al. Diag-
nosis and Assessment of pulmonary arterial
hypertension. J Am Coll Cardiol 2009; 54:
S55-66.
3.	 Barst RJ, Gibbs SR, Ghofrani HA, Hoeper
MM, McLaughlin VV, Rubin LJ, et al. Up-
dated evidence-based treatment algorithm in
Vol.10No.2IJM
เมษายน - มิถุนายน 2554ปีที่ 10 ฉบับที่ 2
ว า ร ส า ร อ า ยุ ร ศ า ส ต ร์ อี ส า น 23
pulmonary arterial hypertension. J Am Coll
Cardiol 2009; 54: S78-84.
4.	 Benedict N, Seybert A, Mathier MA. Evi-
dence-based pharmacologic management of
pulmonary arterial hypertension. Clin Ther
2007; 29: 2134-53.
5.	 ChinKM,RubinLJ.Pulmonaryarterialhyper-
tension.JAmCollCardiol2008;51:1527-38.
6.	 DillerGP,GatzoulisMA.Pulmonaryvascular
diseaseinadultswithcongenitalheartdisease.
Circulation 2007; 115: 1039-50.
7.	 GhofraniHA,BrastRJ,BenzaRL,Champion
HC, Fagan KA, Grimminger F, et al. Future
perspectives for the treatment of pulmonary
arterialhypertension.JAmCollCardiol2009;
54: S108-17.
8.	 LeeSH,RubinLJ.Currenttreatmentstrategies
for pulmonary arterial hypertension. J Intern
Med 2005; 258: 199-215.
9.	 McLaughinW,ArcherSL,BadeschDB,Barst
RJ,FarberHW,LindnerJR,etal.ACCF/AHA
2009 expert consensus document on pulmo-
nary hypertension a report of the American
CollegeofCardiologyFoundationTaskForce
on Expert Consensus Documents and the
AmericanHeartAssociationdevelopedinCol-
laborationwiththeAmericanCollegeofChest
Physicians; American Thoracic Society, Inc.;
andthePulmonaryHypertensionAssociation.
J Am Coll Cardiol 2009; 53: 1573-619.
10.	 RichS.Pulmonaryhypertension.In:FauciAS,
Braunwald E, Kasper DL, Hauser SL, Longo
DL, Jameson JL, Loscalzo J, eds. Harrison’s
principle of internal medicine. 17th ed. New
York: Mc Graw Hill, 2008: 1576-81.
11.	 Rich S, Rabinovitch M. Diagnosis and treat-
ment of secondary (Non-category I) pulmo-
nary hypertension. Circulation 2008; 118:
2190-9.
12.	 TaichmanDB,FishmanAP.Pulmonaryhyper-
tension and Cor Pulmonale. In: Fishman AP,
EliasJA,FishmanJA,GrippiMA,SeniorRM,
Pack AI, eds. Fishman’s Pulmonary diseases
and disorders. 4th ed. New York: Mc Graw
Hill, 2008: 1359-422.

Approach to pulmonary hypertension in Thai

  • 1.
    Vol.10No.2IJM เมษายน - มิถุนายน2554ปีที่ 10 ฉบับที่ 2 ว า ร ส า ร อ า ยุ ร ศ า ส ต ร์ อี ส า น 9 Topic Review Clinical Case Approach In Pulmonary Hypertension ศ.พญ.วิภา รีชัยพิชิตกุล สาขาวิชาโรคระบบการหายใจและเวชบำ�บัดวิกฤต ภาควิชาอายุรศาสตร์ คณะแพทยศาสตร์ มหาวิทยาลัยขอนแก่น บทนำ� ภาวะ pulmonary hypertension หมายถึง ภาวะที่ตรวจพบmeanpulmonaryarterialpressure > 25 มิลลิเมตรปรอทขณะพัก หรือ > 30 มิลลิเมตร ปรอทขณะออกกำ�ลังกาย ซึ่งความดันที่สูงดังกล่าว จะมีผลทำ�ให้หัวใจห้องขวาล้มเหลวตามมาได้ อาการและอาการแสดง อาการในระยะแรกมักจะไม่ชัดเจน โดย เฉลี่ยแล้วผู้ป่วยจะถูกวินิจฉัยหลังจากมีอาการมา แล้วประมาณ 2 ปี อาการสำ�คัญที่พบบ่อยที่สุดคือ อาการเหนื่อยง่ายซึ่งพบได้ถึงร้อยละ 80 โดยจะมี อาการเหนื่อยง่ายเวลาออกแรง อาการอื่นๆ ได้แก่ อ่อนเพลีย เจ็บแน่นหน้าอกจากหัวใจห้องขวาล่าง ขาดเลือด อาการหน้ามืดเป็นลมหมดสติซึ่งมักจะ เกิดขึ้นขณะออกแรง เนื่องจากเวลาออกแรง ความ ดันหลอดเลือดในปอดสูงขึ้น ในขณะที่หัวใจห้อง ขวาล่างไม่สามารถบีบตัวเพิ่มขึ้นเพื่อเพิ่ม cardiac outputในกรณีที่เกิดภาวะหัวใจห้องขวาล่างล้มเหลว ผู้ป่วยจะมีอาการท้องมานขาบวมและเท้าบวมผู้ป่วย บางรายอาจมีอาการใจสั่นและหัวใจหยุดทำ�งาน กระทันหันจาก ventricular arrhythmia บางราย อาจมีอาการไอเป็นเลือด เนื่องจากหลอดเลือดฝอย ในปอดแตก อาการแสดงที่ตรวจพบจากการตรวจ ร่างกายซึ่งบ่งชี้ว่ามีpulmonaryhypertension และ/ หรือ right ventricular failure ได้แก่ jugular venous pressure สูงขึ้น, carotid pulse เบาลง, คลำ�ได้ right ventricularheaving,เสียงP2ดังขึ้นอาจฟังได้เสียง S4 ของหัวใจห้องขวาล่างและ tricuspid regurgita- tion, คลำ�ได้ตับโตและมีนํ้าในช่องท้อง ขาบวมและ กดบุ๋มและในระยะท้ายๆอาจพบปลายมือปลายเท้า เขียวคลํ้า (peripheral cyanosis) อาการและอาการ แสดงที่ตรวจพบได้ดังแสดงไว้ในตารางที่ 1
  • 2.
    Vol.10No.2IJM เมษายน - มิถุนายน2554ปีที่ 10 ฉบับที่ 2 ว า ร ส า ร อ า ยุ ร ศ า ส ต ร์ อี ส า น10 ตารางที่ 1 อาการและอาการแสดงในภาวะ pulmonary hypertension อาการ อาการแสดง - เหนื่อยง่าย - เจ็บแน่นหน้าอก - ท้องมาน ขาบวม - ไอเป็นเลือด - reduced carotid pulse - loud P2 - TR murmur - ascitis - peripheral cyanosis - อ่อนเพลีย - หน้ามืด เป็นลมหมดสติ - ใจสั่น - increased jugular venous pressure - right ventricular heaving - right-sided S4 - hepatomegaly - pitting edema การตรวจทางห้องปฏิบัติการเพื่อวินิจฉัย ภาวะ pulmonary hypertension การตรวจทางห้องปฏิบัติการเพื่อวินิจฉัย ภาวะ pulmonary hypertension ได้แก่ ภาพถ่ายรังสี ทรวงอก คลื่นไฟฟ้าหัวใจ และการตรวจด้วยคลื่น เสียงสะท้อนหัวใจ 1. ภาพถ่ายรังสีทรวงอก (chest x-ray) ควรส่งตรวจทั้งท่า PA upright และ lateralในผู้ป่วยpulmonaryhypertensionจะพบเงา ของmainpulmonaryarteryและแขนงหลัก2ข้างมี ขนาดใหญ่ขึ้นร่วมกับมีrapidtaperingของperiphe- ral artery ดังภาพที่ 1 ลักษณะของ hilar structure ที่ดูใหญ่ขึ้นนี้จำ�เป็นต้องแยกแยะกับ bilateral hilar adenopathyโดยทั่วไปเราจะวินิจฉัยว่ามีpulmonary hypertension เมื่อพบว่า 2nd branch ของ right pul- monary artery มีขนาดเส้นผ่าศูนย์กลางมากกว่า 16 มิลลิเมตร นอกจากนั้นภาพถ่ายรังสีทรวงอกยัง พบ right atrial และ right ventricular enlargement โดย right ventricular enlargement จะบอกได้ชัด จากlateralviewโดยพบว่าretrosternalspaceลดลง ดังภาพที่ 2 ภาพที่ 1 ภาพ chest x-ray ด้าน PA พบว่ามี pulmo- nary trunk โตขึ้น ภาพที่ 1 ภาพ chest x-ray ดาน PA พบวามี pulmonary trunk โตขึ้น
  • 3.
    Vol.10No.2IJM เมษายน - มิถุนายน2554ปีที่ 10 ฉบับที่ 2 ว า ร ส า ร อ า ยุ ร ศ า ส ต ร์ อี ส า น 11 ภาพที่ 2 ภาพ chest x-ray ด้าน lateral พบว่ามี retrosternal space ที่ลดลง ภาพถ่ายรังสีทรวงอกยังช่วยวินิจฉัยแยก โรคได้ เช่น การพบ increased pulmonary blood flow ใน left to right shunt หรือการพบหลักฐาน ของโรคปอดดังภาพที่3เช่นemphysematouslung, destroyed lung, bronchiectasis, interstitial lung disease เป็นต้น ภาพที่ 3 ภาพchestx-rayพบemphysematouslung ร่วมกับpulmonarytrunkโตขึ้นในCOPD with corpulmonale 2. คลื่นไฟฟ้าหัวใจ(electrocardiogram) พบrightaxisdeviation,P-pulmonale (pสูงกว่า2.5มิลลิเมตรในII,III,aVF)และR>Sใน V1(RVH)นอกจากนี้ยังอาจพบSTdepressionและ T wave inversion ใน V1-V4 ซึ่งเป็นลักษณะของ RV strain pattern บ่งบอกถึง pressure overload ใน right ventricle ดังภาพที่ 4 ส่วนในกรณีของ COPD มักพบ axis 90o และมี deep S ใน V5, V6 โดยที่ R ใน V1 ไม่สูง ภาพที่ 4 ลักษณะของคลื่นไฟฟ้าหัวใจของผู้ป่วย pulmonary hypertension แสดงให้เห็น rightaxisdeviationและrightventricular hypertrophy(R>SในV1และdeepSใน V5, V6 ) 3. การตรวจด้วยคลื่นเสียงสะท้อนหัวใจ (echocardiography) ผู้ป่วยที่สงสัยภาวะ pulmonary hyperten- sion ควรได้รับการตรวจคลื่นเสียงสะท้อนหัวใจ ทุกราย เนื่องจากมีประโยชน์มากในการยืนยันการ วินิจฉัย สืบค้นสาเหตุ ประเมินความรุนแรงของ โรคและติดตามผลการรักษาโดยคลื่นเสียงสะท้อน หัวใจจะพบ right ventricular และ right atrial en- largement, left ventricular cavity มีขนาดเล็กลง, และ tricuspid regurgitant jet และเมื่อวัดค่า right ventricular systolic pressure (RVSP) จะพบค่า 3 ภาพที่ 1 ภาพ chest x-ray ดาน PA พบวามี pulmonary trunk โตขึ้น ภาพที่ 2 ภาพ chest x-ray ดาน lateral พบวามี retrosternal space ที่ลดลง ภาพถายรังสีทรวงอกยังชวยวินิจฉัยแยกโรคได เชน การพบ increased pulmonary blood flow ใน left to right shunt หรือการพบหลักฐานของโรคปอด ดังภาพที่ 3 เชน emphysematous lung, destroyed lung, bronchiectasis, interstitial lung disease เปนตน ภาพที่ 3 ภาพ chest x-ray พบ emphysematous lung รวมกับ pulmonary trunk โตขึ้น ใน COPD with corpulmonale 2. คลื่นไฟฟาหัวใจ (electrocardiogram) พบ right axis deviation, P-pulmonale (p สูงกวา 2.5 มิลลิเมตรใน II, III, aVF) และ R > S ใน V1 (RVH) นอกจากนี้ยังอาจพบ ST depression และ T wave inversion ใน V1-V4 ซึ่ง เปนลักษณะของ RV strain pattern บงบอกถึง pressure overload ใน right ventricle ดังภาพ 4 ภาพที่ 3 ภาพ chest x-ray พบ emphysematous lung รวมกับ pulmonary trunk โตขึ้น ใน COPD with corpulmonale 2. คลื่นไฟฟาหัวใจ (electrocardiogram) พบ right axis deviation, P-pulmonale (p สูงกวา 2.5 มิลลิเมตรใน II, III, aVF) และ R > S ใน V1 (RVH) นอกจากนี้ยังอาจพบ ST depression และ T wave inversion ใน V1-V4 ซึ่ง เปนลักษณะของ RV strain pattern บงบอกถึง pressure overload ใน right ventricle ดังภาพ ที่ 4 สวนในกรณีของ COPD มักพบ axis 90o และมี deep S ใน V5, V6 โดยที่ R ใน V1 ไมสูง ภาพที่ 4 ลักษณะของคลื่นไฟฟาหัวใจของผูปวย pulmonary hypertension แสดงใหเห็น right axis deviation และ right ventricular hypertrophy (R> S ใน V1 และ deep S ใน V5, V6 )
  • 4.
    Vol.10No.2IJM เมษายน - มิถุนายน2554ปีที่ 10 ฉบับที่ 2 ว า ร ส า ร อ า ยุ ร ศ า ส ต ร์ อี ส า น12 มากกว่าหรือเท่ากับ 50 มิลลิเมตรปรอท ในกรณีที่ ค่าRVSPน้อยกว่า36มิลลิเมตรปรอทสามารถตัด ภาวะpulmonaryhypertensionออกจากการวินิจฉัย แยกโรคได้ สาเหตุของpulmonaryhypertensionตามองค์การ อนามัยโลก แบ่งเป็น 5 กลุ่ม  Pulmonary arterial hypertension (PAH) 1.1 Idiopathic (IPAH) 1.2 Familial (FPAH) 1.3 Associated with (APAH) 1.3.1 Collagen vascular disease 1.3.2 Congenital systemic-to-pulmonary shunts 1.3.3 Portal hypertension 1.3.4 HIV infection 1.3.5 Drugs and toxin 1.3.6 Other (thyroid disorders, glycogen storagedisease,Gaucherdisease,hered- itary hemorrhagic telangiectasia, hemoglobinopathies,myeloproliferative disorders, splenectomy) 1.4 Associatedwithsignificantvenousorcapillary involvement 1.4.1 Pulmonary veno-occlusive disease (PVOD) 1.4.2 Pulmonary capillary hemangiomatosis (PCH) 1.5 Persistent pulmonary hypertension of the newborn Pulmonaryhypertensionwithleftheartdisease 2.1 Left-sided atrial or ventricular heart disease 2.2 Left-sided valvular heart disease  Pulmonary hypertension associated with lung diseases and/or hypoxemia 3.1 Chronic obstructive pulmonary disease 3.2 Interstitial lung disease 3.3 Sleep-disordered breathing 3.4 Alveolar hypoventilation disorders 3.5 Chronic exposure to high altitude 3.6 Developmental abnormalities Pulmonaryhypertensionduetochronicthrom- botic and/or embolic disease 4.1 Thromboembolic obstruction of proximal pulmonary arteries 4.2 Thromboembolicobstructionofdistalpulmo- nary arteries 4.3 Nonthromboticpulmonaryembolism(tumor, parasites, foreign material)  Miscellaneous Sarcoidosis,histiocytosisX,lymphangiomato- sis, Compressionofpulmonaryvessels(adenopa- thy, tumor, fibrosing mediastinitis) แนวทางการสืบค้นสาเหตุของ pulmonary hypertension ถ้าผู้ป่วยมีอาการเหนื่อยง่าย ขาบวม หน้า มืด ร่วมกับตรวจพบหัวใจห้องขวาล่างโต และ P2 ดัง ควรส่งตรวจ CXR, EKG และ echocardiogram เพื่อวินิจฉัยภาวะ pulmonary hypertension การซัก ประวัติและตรวจร่างกายเพื่อหาสาเหตุมีดังต่อไปนี้ ประวัติที่ควรซักเพิ่มเติมเพื่อหาสาเหตุหรือ ปัจจัยเสี่ยงที่ทำ�ให้เกิด pulmonary hypertension 1. ประวัติครอบครัว 2. ประวัติโรคหัวใจแต่กำ�เนิด 3. ประวัตินอนราบไม่ได้ ต้องลุกขึ้นมา หอบตอนกลางคืน 4. อาการทางระบบหายใจ เช่น ไอเรื้อรัง เสมหะ old pulmonary tuberculosis
  • 5.
    Vol.10No.2IJM เมษายน - มิถุนายน2554ปีที่ 10 ฉบับที่ 2 ว า ร ส า ร อ า ยุ ร ศ า ส ต ร์ อี ส า น 13 5. อาชีพที่เสี่ยงต่อ occupational lung disease 6. ประวัติโรค autoimmune disease เช่น ปวดข้อ ผื่นแพ้แสง ผิวหนังตึง กลืนลำ�บาก มือเท้า ซีดเย็นและปวดเมื่อถูกของเย็น 7. โรคธาลัสซีเมีย ประวัติตัดม้าม 8. ประวัติโรคตับ ดื่มสุราเรื้อรัง 9. ประวัติการใช้ยา เช่น ยาลดนํ้าหนัก ยากระตุ้นระบบประสาท ยาคุมกำ�เนิด 10. ประวัติพฤติกรรมเสี่ยงต่อการติดเชื้อ HIV 11. ประวัติการฉีดยาเสพติดเข้าเส้นยาบ้า 12. ประวัตินอนกรน เหงาหลับกลางวัน 13. ประวัติกระดูกสันหลังคด 14. ภูมิลำ�เนา เช่น บนภูเขาสูง หรือลุ่มนํ้า ที่เป็น endemic area ของ schistosomiasis 15. ประวัติขาบวม สงสัย deep venous thrombosis การตรวจร่างกายเพื่อวินิจฉัยแยกโรค pulmonary hypertension ดังตารางที่ 2 ตารางที่ 2 การตรวจร่างกายเพื่อช่วยวินิจฉัยแยกโรค อาการแสดงที่ช่วยวินิจฉัยแยกโรค โรค - clubbing fingers and cyanosis - bilateral coarse crepitation, clubbing fingers - telangiectasia, Raynaud’s phenomenon, calci- nosis cutis - deep venous thrombosis - palmar erythrema, spider nevi, ascitis, spleno- megaly - COPD - Bronchiectasis - CREST Syndrome - Sleep apnea syndrome - Thalassemia - increasedAPdiameter,shorteningcervicalpart of trachea - sclerodactyly, hypo-hyper pigmented skin - obesity, short neck - anemia, thalassemic face - Eisenmenger syndrome - Scleroderma - Chronic pulmonary embolism - Cirrhosis เมื่อซักประวัติและตรวจร่างกายแล้ว การ ส่งตรวจทางห้องปฏิบัติการนอกเหนือจากภาพถ่าย รังสีทรวงอก คลื่นไฟฟ้าหัวใจ และการตรวจด้วย คลื่นเสียงสะท้อนหัวใจแล้ว การสืบค้นทางห้อง ปฏิบัติการพิเศษอื่นๆ ควรเลือกตามกรณีที่สงสัย ตามตารางที่ 3
  • 6.
    Vol.10No.2IJM เมษายน - มิถุนายน2554ปีที่ 10 ฉบับที่ 2 ว า ร ส า ร อ า ยุ ร ศ า ส ต ร์ อี ส า น14 ตารางที่ 3 การส่งตรวจพิเศษเพื่อสืบค้นสาเหตุของ pulmonary hypertension สงสัยโรค ส่งตรวจ อาจส่งตรวจถ้าจำ�เป็น - PAH familial form - echocardiogram ในญาติสายตรง - Left-sided heart disease - echocardiography - Left-to-right shunt -transthoracicechocardiography - transesophageal echocardiography - agitated saline test - cardiac catheterization - Pulmonary disease - arterial blood gas - pulmonary function test - high resolution CT - bronchoalveolar lavage - lung biopsy - Autoimmune disease - CBC, UA - antinuclear antibodies - anti Scl 70, anticentromere - anti Jo-1 - anticardiolipin - lupus anticoagulant - barium swallow test - skin biopsy - lung biopsy - Liver disease - live function test - ultrasound abdomen - esophageal gastroscopy - liver biopsy - Thalassemia - CBC, blood smear - Hemoglobin typing - HIV - Anti HIV - Pulmonary veno- occlusive disease - high resolution CT - lung biopsy - Pulmonary embolism - D-dimer -ventilation-perfusionlungscan - spiral CT - pulmonary artery angiography - droppler ultrasound (deep venous thrombosis) - Thyrotoxicosis - thyroid function test
  • 7.
    Vol.10No.2IJM เมษายน - มิถุนายน2554ปีที่ 10 ฉบับที่ 2 ว า ร ส า ร อ า ยุ ร ศ า ส ต ร์ อี ส า น 15 การสืบค้นตามสาเหตุที่สงสัย 1. สาเหตุจากโรคหัวใจ ผู้ป่วยมักมีประวัตินอนราบไม่ได้ มีอาการ สะดุ้งตื่นหายใจหอบหลังจากนอนหลับสาเหตุเกิด จาก pulmonary venous hypertension ซึ่งมักจะ เกี่ยวข้องกับ diastolic dysfunction ของ left ven- tricle,โรคที่มีผลต่อpericardium,mitralหรือaortic valveตัวอย่างของโรคได้แก่mitralstenosis,severe aortic stenosis, dilated cardiomopathy, hypertro- phic cardiomyopathy, restrictive cardiomyopathy และ constrictive pericarditis อีกภาวะหนึ่งคือ congenital heart disease ที่ทำ�ให้เกิดlefttorightshuntเช่นASD,VSDและ PDA ในผู้ป่วย ASD จะเกิด pulmonary hyperten- sion ในช่วงอายุประมาณ 30 ปี พบในหญิงมากกว่า ชายจะมาด้วยอาการเหนื่อยง่ายเวลาออกแรงตรวจ ร่างกายพบ RV heaving, systolic ejection murmur withfixedsplitS2 และP2 ดังอาจตรวจพบclubbing fingers และ cyanosis ในกรณีที่คิดถึงโรคหัวใจนอกจาก CXR และ EKG แล้ว การตรวจ echocardiography โดย transthoracic หรือ transesophageal echocardiog- raphy จะมีประโยชน์ในการวินิจฉัย นอกจากนี้การ ทำ� agitated saline contrast echocardiography จะ ช่วยเพิ่มความไวในการวินิจฉัย intracardiac shunt โดยเฉพาะอย่างยิ่งในภาวะEisenmengersyndrome 2. สาเหตุจากโรคปอด และ hypoxemia สาเหตุจากโรคปอดจะต้องเป็นโรคปอด หรือโรคที่มีผลต่อปอดที่ทำ�ให้เกิด severe gas exchange abnormality จนทำ�ให้เกิดภาวะ hypox- emiaซึ่งภาวะดังกล่าวจะกระตุ้นให้เกิดpulmonary vasoconstriction ตัวอย่างของโรคได้แก่ severe COPD, destroyed lung, bronchiectasis, interstitial lung disease, alveolar hypoventilation syndrome, obstructive sleep apnea และ kyphoscoliosis ผู้ป่วยกลุ่มนี้จะตรวจarterialbloodgas(ABG)พบ arterial hypoxemia คือ PaO2 < 60 mmHg ร่วม การมี polycythemia หรือ chronic CO2 retention และ metabolic alkalosis ที่อธิบายไม่ได้จากสาเหตุ อื่น การเกิด right ventricular failure ซึ่งเป็นผลมา จาก arterial hypoxemia จากปอดนั้นจะเรียกว่าเกิด corpulmonale การตรวจทางห้องปฏิบัติการที่สำ�คัญ นอกจากCXRและABGแล้วการตรวจpulmonary function test, high resolution CT chest, และ poly- somnographyจะช่วยในการหาสาเหตุและประเมิน ความรุนแรงของโรคปอด 3. สาเหตุจากconnectivetissuedisease โรคในกลุ่มconnectivetissuediseaseเกือบ ทั้งหมดอาจจะมาด้วย pulmonary hypertension ได้ แต่จะพบภาวะแทรกซ้อนดังกล่าวได้บ่อยที่สุดในผู้ป่วย CREST syndrome (calcinosis cutis, Raynaud’s phenomenon,esophagealinvolvement,sclerodac- tyly, and telangiectasea) และผู้ป่วย scleroderma กลุ่มที่พบได้รองลงไปคือผู้ป่วย mixed connective tissuedisease,systemiclupuserythrematosus,Sjo- gren’s syndrome, dermatomyositis, polymyositis, และ rheumatoid arthritis กลไกการเกิดดังกล่าวเป็นได้ 2 กลไก คือ กลุ่มที่มาด้วยpulmonaryarterialhypertensionเด่น ได้แก่ผู้ป่วยCRESTsyndromeและกลุ่มที่มีปัญหา interstitial lung disease จาก pulmonary involve- ment ทำ�ให้เกิด arterial hypoxemia และมีผลทำ�ให้ เกิด pulmonary hypertension ได้แก่ progressive systemicsclerosis,mixedconnectivetissuedisease และ systemic lupus erythrematosus การตรวจทางห้องปฏิบัติการที่สำ�คัญ นอกจาก CXR และ ABG แล้ว การตรวจ serology
  • 8.
    Vol.10No.2IJM เมษายน - มิถุนายน2554ปีที่ 10 ฉบับที่ 2 ว า ร ส า ร อ า ยุ ร ศ า ส ต ร์ อี ส า น16 ได้แก่ antinuclear antibody (ANA), anti Scl 70, anticentromere,antiU3RNP,antiJo-1,anticardio- lipin,และlupusanticoagulantจะช่วยในการวินิจฉัย และช่วยทำ�นายปัจจัยเสี่ยงในการเกิด pulmonary hypertension หรือ interstitial lung involvement จาก connective tissue disease นอกจากนั้นการซัก ประวัติตรวจร่างกายร่วมกับผลการตรวจทางห้อง ปฏิบัติการเบื้องต้น ได้แก่ CBC และ UA อาจจะ ช่วยบอกได้ว่าผู้ป่วยมีลักษณะเข้าได้กับ connective tissue disease โรคใดโรคหนึ่งหรือไม่ 4. สาเหตุจาก chronic pulmonary embolism การเกิด pulmonary emboli ซํ้าซากเป็น เวลานานทำ�ให้เกิด pulmonary hypertension ได้ ควรสงสัยในผู้ป่วยที่มีภาวะแข็งตัวของเลือดง่ายกว่า ปกติ(thrombophilia)ได้แก่ภาวะlupusanticoagu- lantหรือanticardiolipinantibodysyndrome,ภาวะ prothrombingenemutation,FactorVLeiden,ภาวะ hypercoagulable state ใน malignant disease, หรือ thalassemiapostsplenectomyผู้ป่วยบางรายอาจจะ มีประวัติ deep venous thrombosis (DVT) เป็น ๆ หาย ๆ ซึ่งจะช่วยทำ�ให้นึกถึงภาวะนี้มากขึ้น การตรวจทางห้องปฏิบัติการ นอกจาก CXR, EKG และ ABG แล้ว การตรวจพบภาวะ hypercoagulable state เช่น D-dimer, Protein C, Protein S, antithrombin III, lupus anticoagulant การตรวจหา deep venous thrombosis เช่น doppler ultrasoundและvenousscanการตรวจหาภาวะpul- monary embolism เช่น ventilation-perfusion lung scan,spiralCTchestและpulmonaryangiography จะช่วยในการวินิจฉัย 5. สาเหตุจากpulmonarythromboem- bolism อาการทางคลินิกจะเหมือนผู้ป่วยprimary pulmonary hypertension ซึ่ง pulmonary thrombo- embolismเกิดจากมีthrombusinsituการตรวจทาง ห้องปฏิบัติการนอกจากCXR,EKGและABGแล้ว จะตรวจพบ D-dimer positive ตรวจ ventilation- perfusion lung scan พบลักษณะ high probability ของ V/Q mismatch เหมือน chromic pulmonary embolism ตรวจ spiral CT chest พบ thrombus in situ ส่วนการตรวจทางห้องปฏิบัติการอื่นๆ ไม่พบ ภาวะ hypercoagulable state อื่น ๆ ที่เป็นสาเหตุ และมักตรวจร่างกายไม่พบdeepvenousthrombosis ผู้ป่วยกลุ่มนี้ นอกจากการให้ anticoagulant แล้ว จำ�เป็นต้องทำ�การผ่าตัดpulmonarythromboendar- terectomy 6. สาเหตุจาก cirrhosis และ portal hypertension ผู้ป่วยที่เป็นโรคตับจนทำ�ให้การทำ�งาน ของตับเสียไปเกิดปัญหาตับแข็ง จะมาด้วย portal hypertensionและpulmonaryhypertensionได้กลไก การเกิด pulmonary hypertension ยังไม่ชัดเจน แต่ เชื่อว่าเกิดจากสารบางชนิดที่หลงเหลือในกระแส เลือดเพราะตับไม่สามารถกำ�จัดได้ ทำ�ให้สารนั้น ทำ�อันตรายต่อ endothelial ของหลอดเลือดในปอด ดังนั้นควรตรวจLFTและultrasoundliverในผู้ป่วย ที่มีอาการทางคลินิกที่สงสัยโรคตับแข็ง อย่างไร ก็ตามการทำ�งานของตับก็มักพบผิดปกติได้ในผู้ป่วย pulmonaryhypertensionจากสาเหตุอื่นเนื่องจากมี rightventricularfailureผู้ป่วยกลุ่มนี้มักจะตรวจพบ ตับโตและเส้นเลือดดำ�ที่คอโป่งซึ่งแตกต่างจากโรค ตับแข็งที่จะพบตับเล็ก ม้ามโต และท้องมาน 7. สาเหตุจาก hemoglobinopathy ผู้ป่วยthalassemia,sicklecellanemiaและ ภาวะหลังตัดม้าม จะพบภาวะ pulmonary hyper- tension ได้ กลไกการเกิดยังไม่ชัดเจน ในกลุ่มของ thalassemiaมักจะพบในผู้ป่วยbeta-thalassemiaซึ่ง มีปัญหา hemolysis ได้รับ blood transfusion บ่อย แต่ได้ iron chelation ช้า หรือไม่สมํ่าเสมอ ในกลุ่ม
  • 9.
    Vol.10No.2IJM เมษายน - มิถุนายน2554ปีที่ 10 ฉบับที่ 2 ว า ร ส า ร อ า ยุ ร ศ า ส ต ร์ อี ส า น 17 sicklecellanemiaนอกจากการเกิดhemolysisแล้ว ยังอาจเกี่ยวข้องกับ vascular injury และการลดลง ของ nitric oxide ในผู้ป่วยหลังตัดม้ามจะขาดม้าม ซึ่งเป็นตัวกรองเม็ดเลือด เม็ดเลือดแดงที่ผิดปกติ จึงสามารถอยู่ในกระแสเลือดได้นาน ซึ่งจะเป็นตัว กระตุ้นให้เกิดการเกาะกลุ่มของเกล็ดเลือด 8. สาเหตุจาก HIV infection กลไกการเกิดpulmonaryhypertensionใน HIVinfectionยังไม่ทราบชัดเจนผู้ป่วยHIVinfection และตรวจพบpulmonaryhypertensionพบได้ไม่บ่อย อย่างไรก็ตามเนื่องจากอุบัติการของ HIV เพิ่มขึ้น ร่วมกับมีการใช้ยา antiretroviral drugs ทำ�ให้ผู้ป่วย มีชีวิตที่นานขึ้น จึงตรวจพบผู้ป่วยที่มี pulmonary hypertension มากขึ้น การรักษาเช่นเดียวกับผู้ป่วย idiopathic pulmonary arterial hypertension การ รักษาHIVinfectionไม่ได้มีผลต่อความรุนแรงหรือ การดำ�เนินโรคของ pulmonary hypertension 9. สาเหตุจาก ยา กลุ่มยาลดความอ้วน (anorexigens) ได้แก่ aminorex, dexfenfluramine, fenfluramine และ phentermineจะทำ�ให้เกิดpulmonaryhypertension ได้โดยจะสัมพันธ์กับระยะเวลารับประทานยาถ้ายิ่ง นานความเสี่ยงก็จะเพิ่มขึ้น พยาธิสภาพจะเหมือน idiopathic pulmonary arterial hypertension โดย ภาวะpulmonaryhypertensionอาจจะเกิดขึ้นแม้ว่า หยุดยามาแล้วหลายเดือน เกิดจากยากระตุ้นให้มี ระดับserotoninที่ระบบประสาทและที่หลอดเลือด ที่ปอดมากขึ้น กลุ่มยากระตุ้นระบบประสาท (central system stimulants) ได้แก่ amphetamine, metham- phetamine, และ cocaine กลไกการเกิดเช่นเดียวกับ ยาลดความอ้วนโดยกระตุ้นให้ระดับserotoninเพิ่ม ขึ้น นอกจากนั้นยายังมีความสามารถในการจับกับ dopamineและnorepinephrinetransporterได้อย่างดี 10. สาเหตุจาก idiopathic pulmonary arterial hypertension เป็นภาวะที่หาสาเหตุอื่นๆทั้งหมดแล้วไม่ พบอุบัติการณ์ของภาวะนี้คือ2รายต่อประชากร1 ล้านคนการวินิจฉัยมักจะวินิจฉัยแยกโรคจากภาวะ อื่น ๆ ที่กล่าวถึงข้างต้น โรคนี้พบในผู้หญิงมากกว่า ผู้ชาย1.7-3.5ต่อ1อายุอยู่ในช่วง30-40ปี(อายุเฉลี่ย 36 ปี) นอกจากนั้นผู้ป่วยบางรายอาจจะมีประวัติ ครอบครัวเป็นโรคนี้หลายคน เรียกว่า familial idiopathic pulmonary arterial hypertension ซึ่งพบ ได้ร้อยละ 20 ของ idiopathic pulmonary arterial hypertensionโดยตรวจพบยีนที่มีการกลายพันธุ์ที่ก่อ โรค คือ bone morphogenetic protein receptor type II(BMPR2)ซึ่งอาจสัมพันธ์กับการเกิดpulmonary hypertension การถ่ายทอดทางพันธุกรรมเป็นแบบ autosomal dominant อาการทางคลินิกของผู้ป่วยจะมาด้วย อาการเหนื่อยง่ายเวลาทำ�งานอาการจะค่อยเป็นค่อย ไปจนมีปัญหาหัวใจห้องขวาล้มเหลวในสมัยก่อนที่ ยังไม่มียาในการรักษาจะพบว่าอายุเฉลี่ยของผู้ป่วย ประมาณ2-3ปีโดยเฉพาะถ้าหากผู้ป่วยมีfunctional class IV อายุเฉลี่ยก็จะน้อยกว่า 6 เดือน กลไกการเกิดโรคเกิดจากความไม่สมดุล ระหว่างสารเคมีต่างๆ ที่เกี่ยวข้องกับการหดตัว และขยายตัวของหลอดเลือดความผิดปกติของการ ทำ�งานของเซลล์บุผิวภายในของหลอดเลือด สาร เคมีที่มีผลต่อการคลายตัวของหลอดเลือดมีปริมาณ ลดลงหรือทำ�งานน้อยลง ได้แก่ nitric oxide และ prostacyclin ส่วนสารเคมีที่พบว่ามีผลต่อการหด ตัวของหลอดเลือดมีปริมาณมากขึ้นหรือทำ�งานมาก ขึ้นได้แก่endothelin,thramboxane,serotoninและ elastase การหดตัวของกล้ามเนื้อเรียบรอบหลอด เลือดมีผลทำ�ให้เกิดการเปลี่ยนแปลงหนาตัวขึ้นของ ผนังหลอดเลือดทำ�ให้รูของหลอดเลือดเล็กลงเรื้อรัง
  • 10.
    Vol.10No.2IJM เมษายน - มิถุนายน2554ปีที่ 10 ฉบับที่ 2 ว า ร ส า ร อ า ยุ ร ศ า ส ต ร์ อี ส า น18 สรุปแนวทางการสืบค้นและรักษาตามแผนภูมิ 13 สรุปแนวทางการสืบคนและรักษาตามแผนภูมิ ผูปวยสงสัยวามี PAH ซักประวัติ, อาการ, ประวัติครอบครัว,ประวัติโรคอื่น ๆ, ตรวจรางกาย, CXR, EKG หยุด Echo ประเมิน RVSP, ดูขนาดหองหัวใจ, มี RV dysfunction มี LV disease หรือไม (ผล echo) รักษา left heart disease มี congenital heart หรือไม (ผล echo) - วินิจฉัยภาวะผิดปกติดังกลาว - ประมาณคา shunt - ตรวจ right heart cath และ left heart cath - พิจารณาใหการรักษา PAH ดวยยา - มี CNT disease หรือไม - ติดเชื้อ HIV หรือไม - มี portal HT จาก cirrhosis - มี thalassemia - หลังตัดมาม - ประวัติเรื่องยาลดความอวน ยากระตุนระบบประสาท สงสัย pulmonary embolism (PE) หรือ chronic pulmonary thromboembolism (CPTE) - วินิจฉัยภาวะผิดปกติดังกลาว - ใหยารักษาตามโรค - ผูปวยหลังตัดมามควรให antiplatelet - พิจารณาใหการรักษา PAH ดวยยา - หยุดยาดังกลาว - พิจารณาใหการรักษา PAH ดวยยา - D - dimer - V/Q scan - Spiral CT - Pulmonary angiogram - วินิจฉัยภาวะผิดปกติดังกลาว - หาสาเหตุ - รักษาดวย anticoagulant - พิจารณาผาตัด thromboendarter- ectomy ในผูปวย CPTE สงสัยโรคปอดเรื้อรัง วินิจฉัย IPAH CXR, ABG, Spirometry, HRCT, Sleep study -ประเมิน functional class - 6-min walk tast - Right heart cath - Vasoreactivity test - วินิจฉัยโรคปอด - รักษาโรคปอดที่เปนอยู - พิจารณา long term oxygen therapy - พิจารณาลดน้ําหนักและ CPAP ใน OSA พิจารณาใหการรักษา PAH ดวยยา - วินิจฉัยโรค CNT, HIV - ใหยารักษาตามโรค - พิจารณาใหการรักษา PAH ดวยยา ไมเขากับ PAH ไมเขากับ PAH เขาไดกับ PAH มี มี มี มี มี เขากับ PAH ไม ไม ไมมี ไมมี ไมมี ไมมี ไมมี ใช ใช ผิดปกติ ผิดปกติ
  • 11.
    Vol.10No.2IJM เมษายน - มิถุนายน2554ปีที่ 10 ฉบับที่ 2 ว า ร ส า ร อ า ยุ ร ศ า ส ต ร์ อี ส า น 19 การรักษา 1. การรักษาสาเหตุหรือโรคที่ทำ�ให้เกิด pulmonary hypertension 1.1 Leftheartdiseases:รักษาเพื่อลด pulmonary congestion โดยรักษาด้วยยาตามสาเหตุ ของโรค เช่น ใน mitral stenosis ควรพิจารณาให้ diuretic, digitalis และ anticoagulant ถ้าหากปรับ ยาเต็มที่แล้วไม่ดีขึ้นหรือเป็นseveremitralstenosis ต้องพิจารณาผ่าตัดmitralvalvulotomyหรือmitral valve replacement 1.2 Congenital heart disease : พิจารณาผ่าตัด correct shunt ในผู้ป่วย ASD, VSD, PDAแต่ในกรณีที่เกิดEisenmengersyndromeหรือ reverseshuntซึ่งไม่สามารถผ่าตัดได้พิจารณาให้ยา รักษา PAH 1.3 COPD : หยุดบุหรี่ รักษา COPD โดยพิจารณาให้ long-acting bronchodilator ได้แก่ long-acting theophylline, long-acting b2 – ago- nist, และ long-acting anticholinergic ในกรณีที่มี exacerbationบ่อยกว่า3ครั้ง/ปีพิจารณาให้inhaled corticosteroid การรักษา pulmonary hypertension ซึ่งเกิดจากcorpulmonaleที่สำ�คัญคือการพิจารณา ให้ long-term oxygen therapy 1.4 Bronchiectasis:รักษาinfection ถ้ามีปัญหาเสมหะเปลี่ยนสีหรือมีไข้ ให้ hydration เพื่อไม่ให้เสมหะข้นเหนียว พิจารณาให้ inhaled b2 – agonist หรือ inhaled-anticholinergic ในกรณี ที่มี bronchospasm หรือช่วย improve mucociliary clearance เคาะปอดเพื่อช่วย bronchial toilet และ พิจารณาให้ long-term oxygen therapy เพื่อรักษา corpulmonale 1.5 Destroyedlung:มักเกิดตามหลัง การติดเชื้อวัณโรคแล้วเกิดปัญหา post-tuberculous atelectasis หรือ post-tuberculous bronchiectasis ผู้ป่วยเหล่านี้อาจมีปัญหาติดเชื้อเป็น ๆ หาย ๆ และเกิด severe gas-exanchage abnormality จน เกิด corpulmonale ได้ การรักษาคล้ายๆ กับผู้ป่วย bronchiectasis และพิจารณาให้ long-term oxygen therapy 1.6 Obstructive sleep apnea : พิจารณาลดนํ้าหนักและใช้ continuous positive airwaypressure(CPAP)ขณะนอนหลับให้supple- ment oxygen ถ้าหากยังมีปัญหา oxygen saturation ตํ่ากว่าร้อยละ 90 1.7 Connective tissue disease : ใน ผู้ป่วย CREST syndrome ที่มีปัญหา pulmonary hypertension ให้ยารักษาโรคร่วมกับพิจารณาให้ ยารักษา PAH เนื่องจากสาเหตุเป็นที่ pulmonary vascular disease ส่วนผู้ป่วยที่มีปัญหา interstitial lung involvement จาก connective tissue disease ทำ�ให้เกิด arterial hypoxemia จนเกิด pulmonary hypertension ตามมา ผู้ป่วยกลุ่มนี้ควรพิจารณาให้ corticosteroid และ/หรือ immunosuppressive drug ร่วมกับการให้ oxygen therapy 1.8 Portal hypertension : มักพบใน ผู้ป่วยadvancecirrhosisที่เกิดปัญหาportalhyper- tensionและpulmonaryhypertensionในผู้ป่วยกลุ่ม นี้นอกจากรักษา cirrhosis แล้วควรพิจารณา liver transplantation และยารักษา PAH 1.9 Thalassemia โดยเฉพาะ post splenectomy : รักษา thalassemia ลดการเกิดภาวะ hemolysis เช่น จาก infection หรือจากยา ให้เลือด อย่างเพียงพอร่วมกับให้ironchelationที่earlyและ สมํ่าเสมอ ในกรณีที่ผู้ป่วยตัดม้ามควรพิจารณาให้ antiplateletในผู้ป่วยที่เกิดpulmonaryhypertension พิจารณาให้ยารักษา PAH และ anticoagulant 1.10 Thromboembolicdisease:รักษา สาเหตุของhypercoagulablestateให้anticoagulant
  • 12.
    Vol.10No.2IJM เมษายน - มิถุนายน2554ปีที่ 10 ฉบับที่ 2 ว า ร ส า ร อ า ยุ ร ศ า ส ต ร์ อี ส า น20 และพิจารณาผ่าตัดthromboendarterectomyในผู้ป่วย chronic pulmonary thromboembolism (CPTE) 1.11 HIV:พิจารณาให้anti-retroviral drugs และยารักษา PAH 1.12 Drugs : หยุดยาลดความอ้วน ยากระตุ้นระบบประสาท และให้ยารักษา PAH 2. รักษา pulmonary artery hyperten- sion (PAH) 2.1 การรักษาทั่วไป - หลีกเลี่ยงกิจกรรมที่จะต้องออกแรง ขึ้นมาทันที - ในผู้หญิงควรหลีกเลี่ยงการตั้งครรภ์ เพราะเกิด maternal mortality ได้ร้อยละ 30 ถึง 50 ควรทำ�หมัน หรือใช้ถุงยางอนามัยป้องกันการตั้ง ครรภ์ ไม่ควรรับประทานยาคุมกำ�เนิดที่มี estrogen - หลีกเลี่ยงการรับประทานยาลด นํ้าหนัก หรือยากระตุ้นระบบประสาท - หลีกเลี่ยงการขึ้นที่สูง เนื่องจากมี oxygen ในบรรยากาศตํ่า - ให้ oxygen therapy โดยรักษาให้ oxygen saturation มากกว่าร้อยละ 90 ขณะพักและ ขณะออกกำ�ลังกาย - ให้ยาขับปัสสาวะด้วยความ ระมัดระวังในกรณีที่มีขาบวม - ให้ยากลุ่ม cardiac glycosides เช่น digoxin หรือ dobutamine ในผู้ป่วยที่มี PAH ร่วม กับ RV failure อย่างไรก็ตามประโยชน์ของยา ดังกล่าวในระยะยาวยังไม่ชัดเจน - ให้ยาanticoagulantเนื่องจากผู้ป่วย PAHมีโอกาสเกิดthromboemboliccomplicationได้ สูงดังนั้นควรพิจารณาให้ในผู้ป่วยที่ไม่มีข้อห้ามโดย ให้ยาwarfarinปรับขนาดเพื่อให้ได้INR1.5ถึง2.5 เท่า 2.2 การรักษาด้วยยาเพื่อลดระดับ pulmonary artery hypertension แต่เดิมไม่มียารักษา PAH ทำ�ให้อัตรา การอยู่รอดของผู้ป่วย IPAH ค่อนข้างสั้นหลังจาก ได้รับการวินิจฉัย ปัจจุบันมียาอยู่หลายกลุ่มที่ช่วย ทำ�ให้คุณภาพชีวิตผู้ป่วยดีขึ้นและลดอัตราตายแต่ไม่ ได้ทำ�ให้โรคหายขาด การพิจารณาให้ยาจะพิจารณา จากfunctionalclassของผู้ป่วยการตอบสนองของ หลอดเลือดแดงปอดต่อยาหรือสารที่มีฤทธิ์ขยาย หลอดเลือด (vasoreactivity) และเมื่อให้การรักษา ไปแล้วจะติดตามอาการผู้ป่วย,functionalclass,six- minutewalktestและวัดระดับpro-brainnatriuretic peptide (pro-BNP) ในที่ที่สามารถวัดได้ ดังนั้นในผู้ป่วยIPAHจะต้องได้รับการ ทำ� right heart catheterization และ vasoreactivity test ก่อนให้การรักษา การทำ� right heart catheter- ization จะช่วยในการวินิจฉัยโรคโดยวัดความดัน ที่หลอดเลือดปอดโดยตรง และช่วยประเมินความ รุนแรงของภาวะ pulmonary hypertension และ ประเมิน cardiac output การทำ� vasoreactivity test โดยการให้สารที่มีฤทธิ์ขยายหลอดเลือดได้เร็วแต่มี ฤทธิ์สั้นอย่างใดอย่างหนึ่งดังต่อไปนี้คือintravenous epoprostenol, inhaled nitric oxide, intravenous adenosineหรือinhalediloprostแล้ววัดค่าความดัน ต่างๆได้แก่pulmonaryarterialpressure,pulmonary vascularresistance,cardiacoutputและmeanarte- rialbloodpressureเป็นระยะตั้งแต่5นาทีแรกหลัง ให้จนถึงประมาณ 4-6 ชั่วโมงหลังให้สารดังกล่าว ผู้ป่วยที่มีpositivevasoreactivityเมื่อ1)pulmonary arterial pressure ลดลงมากกว่าร้อยละ 20-25 2) pulmonaryvascularresistanceลดลงมากกว่าร้อยละ 30-35 3) cardiac output เพิ่มขึ้นหรือคงที่ 4) mean arterial blood pressure ลดลงหรือเท่าเดิม ซึ่งโดย ทั่วไป mean pulmonary arterial pressure มักจะลด
  • 13.
    Vol.10No.2IJM เมษายน - มิถุนายน2554ปีที่ 10 ฉบับที่ 2 ว า ร ส า ร อ า ยุ ร ศ า ส ต ร์ อี ส า น 21 ลงมากกว่าหรือเท่ากับ10มิลลิเมตรปรอทโดยมีค่า ความดันเฉลี่ยสุดท้ายน้อยกว่า 40 มิลลิเมตรปรอท ในผู้ป่วยที่positivevasoreactivityนี้เรียก ว่ากลุ่มresponderส่วนกลุ่มที่ไม่มีการเปลี่ยนแปลง ตามเกณฑ์ดังกล่าวเรียกว่า กลุ่ม non-responder ซึ่ง จะมีพยากรณ์โรคเลวกว่ากลุ่มresponderผู้ป่วยกลุ่ม responderจะพิจารณาให้ยาcalciumchannelblock- er(CCB)ส่วนกลุ่มnon-responderควรพิจารณาให้ ยารักษากลุ่มอื่นๆ ได้แก่ phosphodiesterase type 5 (PDE-5) inhibitor, endothelin receptor antagonist (ERA), prostacyclin analog หรือ prostanoid โดย ทั่วไปผู้ป่วย IPAH จะมี positive vasoreactivity ร้อยละ 13 และเมื่อให้ CCB รักษาจะมี long-term responder ร้อยละ 46, ผู้ป่วย PAH จากยาลดความ อ้วนจะมี positive vasoreactivity ร้อยละ 10 และ เมื่อให้ CCB รักษาจะมี long-term responder ร้อย ละ 77, ส่วน PAH จากสาเหตุอื่นๆ จะมี positive vasoreactivityเพียงร้อยละ4และเมื่อให้CCBรักษา จะมีlong-termresponderเพียงร้อยละ14ดังนั้นการ รักษาจึงพิจารณาตามแผนภูมิด้านล่างและส่วนใหญ่ จะติดตามผลการรักษาทุก3-6เดือนในกรณีที่ผู้ป่วย ไม่ดีขึ้นอาจจะพิจารณาให้ยาหลายชนิดร่วมกันหรือ พิจารณาผ่าตัด atrial septostomy และ/หรือ lung transplantation แผนภูมิการพิจารณายารักษาภาวะ PAH
  • 14.
    Vol.10No.2IJM เมษายน - มิถุนายน2554ปีที่ 10 ฉบับที่ 2 ว า ร ส า ร อ า ยุ ร ศ า ส ต ร์ อี ส า น22 ขนาดยาในการรักษา PAH - Calcium channel blocker: Nifedipine รับประทาน 20 มิลลิกรัม วันละ 3 ครั้ง หรือ Diltiazem รับประทาน 60 มิลลิกรัมวันละ3ครั้งค่อยๆเพิ่มขนาดเท่าที่ผู้ป่วย สามารถทนผลข้างเคียงได้ ผลข้างเคียง คือ hypotension และ peripheral edema - Endothelin receptor antagonist: Bosentan รับประทาน 62.5 มิลลิกรัม วันละ2ครั้งค่อยๆเพิ่มขึ้นเป็น125มิลลิกรัมวันละ 2 ครั้ง ภายใน 4 สัปดาห์ ผลข้างเคียง คือ liver enzyme สูงขึ้น - Phosphodiesterase -5 inhibitor: Sildenafil รับประทาน 20 มิลลิกรัม วันละ 3 ครั้ง ผลข้างเคียง คือ ปวดศีรษะ ท้องอืด คัดจมูก เลือดกำ�เดาออก ปวดหลัง ห้ามให้ในผู้ป่วยที่รับประทานยา nitrate - Prostanoids: Iloprost เป็นยาชนิดฝอยละออง ให้ผู้ ป่วยสูดยา 2.5 ไมโครกรัมวันละ 6 ถึง 9 ครั้ง แล้ว ค่อยๆ เพิ่มเป็น 5 ไมโครกรัม วันละ 6 ถึง 9 ครั้ง ผลข้างเคียงคือ ปวดศีรษะ ท้องเสีย คลื่นไส้ ปวดกราม วิงเวียน บ้านหมุน หน้าแดง Epoprostenolเป็นยาชนิดให้ทางหลอด เลือดดำ�อย่างต่อเนื่อง โดยเริ่มให้ที่ 2 นาโนกรัม/ กิโลกรัม/นาทีค่อยๆเพิ่มขนาดทุก15นาทีให้ขนาด สูงสุดเท่าที่ผู้ป่วยสามารถทนผลข้างเคียงได้ ส่วน ใหญ่มักเพิ่มได้ถึง 20-45 นาโนกรัม/กิโลกรัม/นาที ผลข้างเคียงคือ ปวดกราม หน้าแดง ปวดศีรษะ ท้องเสีย และปวดข้อ Treprostinilเป็นยาชนิดให้ทางหลอด เลือดดำ�อย่างต่อเนื่องหรือฉีดเข้าใต้ผิวหนังมีระยะ เวลาครึ่งชีวิต 3 ชั่วโมง โดยเริ่มที่ขนาด 1.25 นาโน กรัม/กิโลกรัม/นาที แล้วค่อย ๆ เพิ่มขนาดทีละน้อย ไม่เกิน 1.25 นาโนกรัม/กิโลกรัม/นาทีต่อสัปดาห์ ผลข้างเคียงคือ ปวดศีรษะ ท้องเสีย คลื่นไส้ ผื่น การพิจารณาใช้ยาในการรักษา PAH นอกจากพิจารณาใช้ในผู้ป่วย IPAH แล้ว สามารถ พิจารณาใช้ในผู้ป่วยที่มี pulmonary hypertension จากสาเหตุอื่นได้แก่congenitalheartdisease,con- nectivetissuedisease,ยาลดความอ้วนหรือยากระตุ้น ระบบประสาท,HIV-infection,portalhypertension และthalassemiaเนื่องจากกลุ่มโรคดังกล่าวมีพยาธิ สภาพและพยาธิสรีรวิทยาที่หลอดเลือดแดงที่ปอด คล้ายกับที่พบใน IPAH จึงมีการนำ�ยาที่ใช้รักษา PAH มาประยุกต์ใช้ร่วมกับการรักษาสาเหตุของ ผู้ป่วย ผลการรักษาในกลุ่มผู้ป่วย congenital heart disease จะได้ผลค่อนข้างดี ทำ�ให้อัตราการอยู่รอด ของผู้ป่วยยาวขึ้นในกลุ่มconnectivetissuedisease ได้ผลดีปานกลางทำ�ให้คุณภาพชีวิตผู้ป่วยดีขึ้นส่วน กลุ่ม HIV-infection ผลการรักษาได้ผลไม่ค่อยดี บรรณานุกรม 1. BadeschDB,AbmanSH.Medicaltherapyfor pulmonaryarterialhypertension.Chest2007; 131: 1917-28. 2. Badesch DB, Champion HC, Sanchez MAG, Hoeper MM, Loyd JE, Manes A, et al. Diag- nosis and Assessment of pulmonary arterial hypertension. J Am Coll Cardiol 2009; 54: S55-66. 3. Barst RJ, Gibbs SR, Ghofrani HA, Hoeper MM, McLaughlin VV, Rubin LJ, et al. Up- dated evidence-based treatment algorithm in
  • 15.
    Vol.10No.2IJM เมษายน - มิถุนายน2554ปีที่ 10 ฉบับที่ 2 ว า ร ส า ร อ า ยุ ร ศ า ส ต ร์ อี ส า น 23 pulmonary arterial hypertension. J Am Coll Cardiol 2009; 54: S78-84. 4. Benedict N, Seybert A, Mathier MA. Evi- dence-based pharmacologic management of pulmonary arterial hypertension. Clin Ther 2007; 29: 2134-53. 5. ChinKM,RubinLJ.Pulmonaryarterialhyper- tension.JAmCollCardiol2008;51:1527-38. 6. DillerGP,GatzoulisMA.Pulmonaryvascular diseaseinadultswithcongenitalheartdisease. Circulation 2007; 115: 1039-50. 7. GhofraniHA,BrastRJ,BenzaRL,Champion HC, Fagan KA, Grimminger F, et al. Future perspectives for the treatment of pulmonary arterialhypertension.JAmCollCardiol2009; 54: S108-17. 8. LeeSH,RubinLJ.Currenttreatmentstrategies for pulmonary arterial hypertension. J Intern Med 2005; 258: 199-215. 9. McLaughinW,ArcherSL,BadeschDB,Barst RJ,FarberHW,LindnerJR,etal.ACCF/AHA 2009 expert consensus document on pulmo- nary hypertension a report of the American CollegeofCardiologyFoundationTaskForce on Expert Consensus Documents and the AmericanHeartAssociationdevelopedinCol- laborationwiththeAmericanCollegeofChest Physicians; American Thoracic Society, Inc.; andthePulmonaryHypertensionAssociation. J Am Coll Cardiol 2009; 53: 1573-619. 10. RichS.Pulmonaryhypertension.In:FauciAS, Braunwald E, Kasper DL, Hauser SL, Longo DL, Jameson JL, Loscalzo J, eds. Harrison’s principle of internal medicine. 17th ed. New York: Mc Graw Hill, 2008: 1576-81. 11. Rich S, Rabinovitch M. Diagnosis and treat- ment of secondary (Non-category I) pulmo- nary hypertension. Circulation 2008; 118: 2190-9. 12. TaichmanDB,FishmanAP.Pulmonaryhyper- tension and Cor Pulmonale. In: Fishman AP, EliasJA,FishmanJA,GrippiMA,SeniorRM, Pack AI, eds. Fishman’s Pulmonary diseases and disorders. 4th ed. New York: Mc Graw Hill, 2008: 1359-422.