Analisis kualitatif

1. Tujuan
   1.1 Mengidentifikasi anion dan kation yang terdapat dalam sebuah senyawa
      anorganik murni berdasarkan sifat pembentukan endapannya.
   1.2 Menentukan anion dan kation berdasarkan pada sifat kelarutan atau
      reaksi dari kation dan anion didalam air (asam dan basa).


2. Teori Dasar
      Analisis Kualitatif merupakan metode analisis kimia yang digunakan untuk
  mengenali atau mengidentifikasi suatu unsur atau senyawa kimia (anion atau
  kation) yang terdapat dalam sebuah sampel berdasarkan sifat kimia dan
  fisikanya (Anomim, 2007).
      Analisis kualitatif berdasarkan sifat kimia melibatkan beberapa reaksi
  dimana hukum kesetimbangan massa sangat berguna untuk menentukan ke
  arah mana reaksi berjalan. Contoh : Reaksi redoks, reaksi asam-basa,
  kompleks, dan reaksi pengendapan. Sedangkan analisis berdasarkan sifat
  fisikanya dapat diamati langsung secara organoleptis, seperti bau, warna,
  terbentuknya gelembung gas atau pun endapan yang merupakan informasi
  awal yang berguna untuk analisis selanjutnya.( Syukri, 1999)


  a. Reaksi Kering
      Beberapa logam mempunyai warna nyala yang spesifik sehingga dapat
      dilakukan uji warna nyala sebagai salah satu cara identifikasi kation
      dengan reaksi kering. terkadang uji warna nyala juga dapat menjadi satu-
      satunya indikator pemastian suatu unsur tanpa memerlukan analisis yang
      lebih lanjut dalam pengidentifikasiannya. Seperti unsur Astatin (At) yang
      hanya berwarna putih pada saat di uji warna nyalanya. (Anonim, 2008)
b. Reaksi Basah
   Reaksi basah merupakan jenis identifikasi zat secara kualitatif yang sering
   digunakan pada umumnya.




   Senyawa NO3- hanya membentuk cincin coklat jika direaksikan dengan
   senyawa Fero sulfat dan H2SO4. Lain halnya dengan senyawa borat yang
   jika ditambahkan metanol kemudian dipanaskan dengan nyala api, maka
   menghasilkan uap atau asap berwarna hijau.
   Uraian diatas merupakan beberapa contoh senyawa yang dalam
   pengidentifikasiannya tidak memerlukan tahapan analisis selanjutnya.
   Karena sifat kimia ataupun fisika dari senyawa tersebut sangat khas,
   dimana senyawa yang lain tidak memilikinya. (Anonim, 2007)
a) Reaksi Pengendapan




Kenaikan suhu umumnya dapat memperbesar kelarutan endapan kecuali
pada beberapa endapan, seperti kalsium sulfat, berlaku sebaliknya.
Perbedaan kelarutan karena suhu ini dapat digunakan sebagai dasar
pemisahan kation. Misalnya, pemisahan kation Ag, Hg(I), dan Pb
dapatdilakukan dengan mengendapkan ketiganya sebagai garam klorida,
kemudian memisahkan Pb dari Ag dan Hg(I) dengan memberikan air
panas.Kenaikan suhuakan memperbesar kelarutan Pb sehingga endapan
tersebut larut sedangkan kedua kation lainnya tidak (Harjadi, 1986).


b). Reaksi Asam-Basa




Asam secara sederhana didefinisikan sebagai zat yang bila dilarutkan
dalam    air   mengalami      disosiasi   dengan     pembentukan       ion
hidrogen.,sedangkan basa mengalami disosiasi dengan pembentukan ion
hidroksil. Asam atau pun basa yang mengalami disosiasi sempurna
merupakan asam atau basa kuat, misalnya HCl, HNO3, NaOH dan KOH.
Sebaliknya bila asam atau basa hanya terdisosiasi sebagian maka disebut
asam atau basa lemah, misalnya asam asetat, H2S dan amonium
   hidroksida. Dalam analisa kualitatif H2S digunakan untuk mengendapkan
   sejumlah kation menjadi garam sulfidanya (Syukri, 1999).
   c). Reaksi Redoks




Banyak reaksi oksidasi dan reduksi yang digunakan untuk analisa kualitatif,
baik sebagai pengoksidasi atau pun pereduksi. Contoh penggunaan Reaksi
redoks dalam analisis kualitatif:
Kalium permanganat, KMNO4
Zat padat coklat tua yang menghasilkan larutan ungu bila dilarutkandengan
air, merupakan pengoksidasi kuat yang dipengaruhi oleh pH darimediumnya.
a) dalam asam;MnO4- + 8H+ + 5e _ Mn2+ (warna merah muda) + 4H2O
b) dalam larutan netral MnO4- + 4H+ + 3e _ MnO2 (endapan coklat) + 2H2O
c) dalam larutan basa MnO4- + e _ MnO42- ( warna hijau)
(Harjadi, 1986)
d). Reaksi Pembentukan Kompleks
Dalam pelaksanaan analisis kualitatif anorganik banyak digunakan reaksi-
   reaksi yang melibatkan pembentukan ion kompleks. Suatu ion atau
   molekul kompleks terdiri dari satu atom pusat dan sejumlah ligan yang
   terikat dengan atom pusat tersebut. (Anonim, 2008)


3. Analisis Kation
   Dalam analisis kualitatif sistematis, kation-kation diklasifikasikan dalam
   lima golongan, berdasarkan sifat-sifat kation itu terdapat beberapa
   reagensia. Reagensia yang umum dipakai diantaranya : asam klorida,
   Hidrogen sulfide, Amonium sulfide, dan Amonium karbonat. Klasifikasi
   kation berdasarkan atasapakah suatu kation bereaksi dengan reagensia,
   reagensia ini dengan membentuk endapan atau tidak. boleh dikatakan
   bahwa klasifikasi kation yang paling umum didasarkan atas perbedaan
   kelarutan dari klorida, sulfide, dan karbonat dari kation tersebut.
   Reagensia yang dipakai untuk klasifikasi kation yang paling umum adalah:
   1. HCl
   2. H2S
   3. (NH4)2S
   4. (NH4)2CO3
   Klasifikasi ini didasarkan atas apakah suatu kation bereaksi dengan
   reagen-reagensia ini dengan membentuk endapan atau tidak. Klasifikasi
   kation yang paling umum didasarkan atas perbedaan kelarutan dari
   klorida, sulfat dan karbonat dari kation tersebut.
   Kelima golongan kation dan ciri-ciri khas golongan-golongan ini adalah
   sebagai berikut:
   1. Golongan I
   Kation golongan I     : Timbal (II), Merekurium (I), dan Perak (I)
   Pereaksi golongan     : Asam klorida encer(2M)
   Reaksi golongan      : Endapan putih timbal klorida (PbCl2), Merkurium(I)
   klorida (Hg2Cl2), dan perak klorida (AgCl)
Kation golongan I membentuk klorida-klorida yang tak larut, namun
timbal klorida sedikit larut dalam air, dan karena itu timbal tak pernah
mengendap dengan sempurna bila ditambahkan asam klorida encer
kepada suatu cuplikan ion timbal yang tersisa itu diendapkan secara
kuantitatif dengan H2S dalam suasana asam bersama-sama kation
golongan II Nitrat dari kation-kation golongan I sangat mudah larut
diantara sulfat-sulfat, timbal praktis tidak larut, sedang perak sulfat jauh
lebih banyak. Kelarutan merkurium (I) sulfat terletak diantara kedua zat
diatas.
Bromida dan iodida juga tidak larut. Sedangkan pengendapan timbal
halida tidak sempurna dan endapan itu mudah sekali larut dalam air
panas. Sulfida tidak larut, asetat-asetat lebih mudah larut, meskipun
perak asetat bisa mengendap dari larutan yang agak pekat. Hidroksida
dan karbonat akan diendapkan dengan reagensia yang jumlahnya
ekuivalen, Tetapi pada reagensia berlebih, ia dapat bergerak dengan
bermacam-macam cara dimana ada perbedaan dalam sifat-sifat zat ini
terhadap ammonia. (Svehla, 1985)
2. Golongan II
Kation golongan II      : Merkuri (II), timbal (II), bismuth (III), tembaga (II),
kadmium (II), arsen (III) dan (V), stibium (III), dan timah (II)
Reagensia golongan : hydrogen sulfida (gas atau larutan-air jenuh)
Reaksi golongan        : endapan-endapan dengan berbagai warna HgS
(hitam),   PbS    (hitam),   Bi2S3(coklat),   AS2S3 (kuning),      Sb2S3 (jingga),
SnS2 (coklat) dan SnS2 (kuning).
Kation-kation golongan II dibagi menjadi 2 sub golongan, yaitu sub.
Golongan tembaga dan sub.
Golongan arsenik. Dasar pembagian ini adalah kelarutan endapan sulfida
dalam ammonium polisulfida.
sub. Golongan tembaga tidak larut dalam reagensia ini. Sulfida dari sub.
Golongan arsenik melarut dengan membentuk garam tio.
3. Golongan III
    Kation golongan III      : Fe2+, Fe3+, Al3+, Cr3+, Cr6+, Ni2+, Cu2+, Mn2+, dan
    Mn7+, Zn2+.
    Reagensia golongan : H2S (gas/larutan air jenuh) dengan adanya
    ammonia dan ammonium klorida atau larutan ammonium sulfida
    Reaksi golongan         : endapan dengan berbagai warna FeS (hitam),
    Al(OH)3 (putih), Cr(OH)3 (hijau), NiS (Hitam), CoS (hitam), MnS (merah
    jambu), dan Zink sulfat (putih).
    Logam golongan ini tidak diendapkan oleh reagensia golongan untuk
    golongan I dan II tetapi semua diendapkan dengan adanya ammonium
    klorida oleh H2S dari larutan yang telah dijadikan basa dengan larutan
    ammonia. Logam-logam ini diendapkan sebagai sulfida, kecuali Al3+ dan
    chromium yang diendapkan sebagai hidroksida, karena hidroksida yang
    sempurna dari sulfide dalam larutan air, besi, aluminium, dan
    kromium(sering disertai sedikit mangan) juga diendapkan sebagai
    hidroksida oleh larutan amonia dengan adanya ammonium klorida,
    sedangkan logam-logam lain dari golongan ini tetap berada dalam larutan
    dan dapat diendapkan sebagai sulfide oleh H2S. maka golongan ini bisa
    dibagi menjadi golongan besi (besi, aluminium, mangan dan zink) atau
    golongan IIIB.
4. Golongan IV
    Kation golongan IV     : Barium, Stronsium, dan Kalsium
    Reagensia golongan      : terbentuk endapan putih
    Reaksi golongan         : terbentuk endapan putih
    Reagensia mempunyai sifat:
    - tidak berwarna dan memperlihatkan reaksi basa
    - terurai oleh asam-asam (terbentuk gas Co2)
    - harus dipakai pada suasana netral/ sedikit basakation-kation golongan
    IV tidak bereaksi dengan reagen HCl, H2S, ataupun ammonium sulfida,
    sedang dengan ammonium karbonat (jika ada ammonia atau ion
    ammonium dalam jumlah yang sedang) akan terbentuk endapan putih
    (BaCO3, SrCO3, CaCO3) (Svehla, 1985)
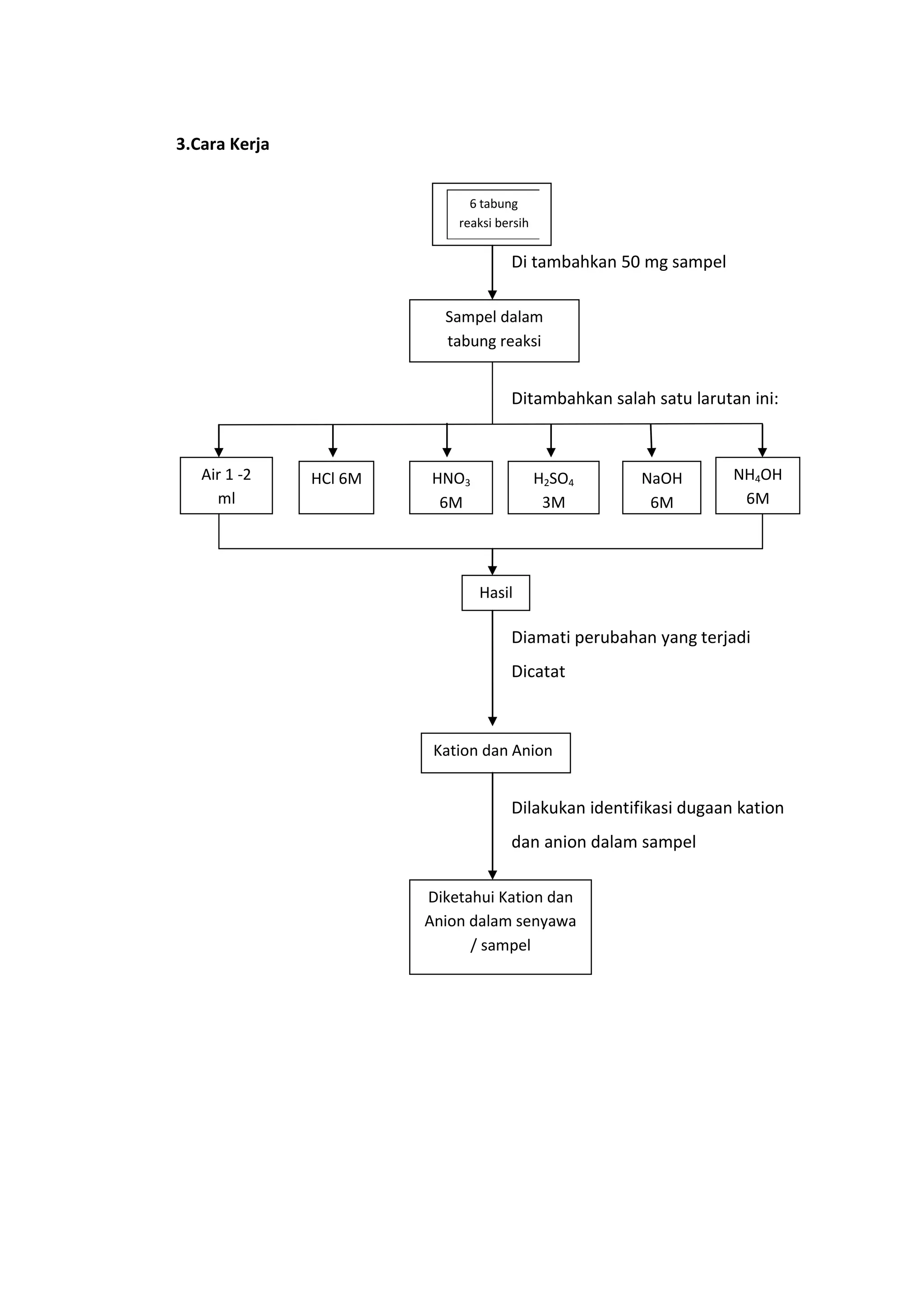
3.Cara Kerja


                              6 tabung
                            reaksi bersih

                                     Di tambahkan 50 mg sampel

                          Sampel dalam
                          tabung reaksi


                                     Ditambahkan salah satu larutan ini:



   Air 1 -2    HCl 6M   HNO3                H2SO4     NaOH        NH4OH
     ml                  6M                  3M        6M          6M




                               Hasil

                                     Diamati perubahan yang terjadi
                                     Dicatat



                         Kation dan Anion


                                     Dilakukan identifikasi dugaan kation
                                     dan anion dalam sampel

                        Diketahui Kation dan
                        Anion dalam senyawa
                              / sampel
4. Data Pengamatan
  Sampel B
   No              Perlakuan                                Hasil
   1.   Sampel berupa serbuk kasar Sampel               diduga      mengandung
        berwarna     hijau    dan   sedikit anion ClO3-
        butiran putih
   2.   Sampel + HCl 6 M                    Larutan     larut    sempurna   dan
                                            berwarna kuning hijau. Larutan
                                            terbukti mengandung anion ClO3-


   No              Perlakuan                                Hasil
   1.   Sampel berupa serbuk kasar Sampel               diduga      mengandung
        berwarna     hijau    dan   sedikit anion Cl-
        butiran putih
   2.   Sampel + AgNO3 0.1 M                Larutan berwarna putih keruh
                                            dan terdapat endapan putih.
   3.   Larutan + Akuades                   Endapan       tidak larut. Larutan
                                            terbukti mengandung anion Cl-


   No              Perlakuan                                Hasil
   1.   Sampel berupa serbuk kasar Sampel               diduga      mengandung
        berwarna     hijau    dan   sedikit kation Ba2+
        butiran putih
   2.   Sampel + K2CrO4 5%                  Larutan berwarna kuning dan
                                            terbentuk      endapan    berwarna
                                            kuning.
   3.   Dilakukan uji nyala                 Larutan berwarna hijau kuning.
                                            Larutan     terbukti    mengandung
                                            kation Ba2+
No                  Perlakuan                            Hasil
 1.   Sampel berupa serbuk kasar         Sampel diduga mengandung
      berwarna hijau dan sedikit         kation Pb2+
      butiran putih
 2.   Sampel + air panas                 Larutan berwarna keruh dan
                                         terbentuk endapan berwarna biru
                                         muda.
 3.   Larutan dan endapan dipisahkan     Filtrat sampel
 4.   Filtrat + K2CrO4 0.1 M             Larutan berwarna kuning dan
                                         terbentuk     endapan      berwarna
                                         kuning.
 5.   Filtrat + KI                       Larutan berwarna kuning
 6.   Filtrat + H2SO4                    Larutan     tidak   berwarna    dan
                                         terbentuk     endapan      berwarna
                                         putih
 7.   Filtrat + NH4OH                    Larutan berwarna biru tua. Dan
                                         Larutan     terbukti     mengandung
                                         kation Pb2+


Ciri fisik sampel B
1. Bentuk : Padatan (serbuk) higroskopis
2. Warna : Hijau dan sedikit terdapat butiran putih
3. Bau      : Tidak berbau

Anion dan Kation yang didapat dari hasil analisis
Kation:
1. Ba 2+
2. Pb 2+
Anion:
1. ClO3-
2. Cl-
Sampel Sebenarnya adalah NaF + CuCl2
  Kation:
  1. Na+
  2. Cu2+
  Anion:
  1. F-
  2. Cl2-


  Reaksi yang terjadi:
  Ba2+ + K2CrO4 → BaCrO42- ↓ (endapan kuning) + 2K
  Cl- + AgNO3 → AgCl- ↓ (endapan putih) + NO3
  ClO3- + HCl → HClO3 + Cl-
  Pb 2+ + K2CrO4 → PbCrO42- ↓(endapan kuning) + 2K
  Pb 2+ + 2KI- → PbI2 ↓(endapan kuning) + 2K
  Pb 2+ + H2SO4 → PbSO4 ↓(endapan putih) + 2H+
  Pb 2+ + NH4OH → PbNH42- + OH-


5. Pembahasan
      Pada percobaan analisis kualitatif dilakukan untuk mengiddentifikasi
  anion dan kation yang terdapat dalam suatu senyawa. Sampel yang dianalisis
  berupa serbuk kasar berwarna hijau dan sedikit butiran putih.             Dari
  pemeriksaan secara organoleptis ini timbul hipotesis (dugaan sementara)
  tentang senyawa apa yang ada didalam sampel. Berdasarkan literatur
  senyawa yang berwarna hijau itu diantaranya Cr2O3, Hg2I2, Cr(OH)3, garam-
  garam ferro (Fe2+), garam-garam Nikel (Ni2+),CrCl3.6H2O CuCO3 dan lain-lain.
      Kemudian       setelah   itu   dilakukan   analisa   basah   dengan   cara
  mereaksikannya dengan larutan yang telah dihipotesis. HCl 6M dilarutkan
  kedalam sampel untuk menguji anion ClO3- menghasilkan larutan yang larut
  sempurna (tidak menghasilkan endapan) dan berwarna kuning hijau. Dengan
  demikian, larutan terbukti mengandung anion ClO3-. Pada identifikasi kation,
sampel ditambahkan reagen K2CrO4 5% dan menghasilkan larutan berwarna
kuning serta terbentuk endapan berwarna putih. Sampel diduga mengandung
kation Ba2+ . Untuk memperkuat hipotesis, maka dilakukan uji nyala. Kawat
nikrom ditambahkan sampel diatasnya kemudian dibakar / dipanaskan dan
terjadi perubahan warna pada api menjadi hijau dan tidak memiliki bau yang
menyengat. Maka sampel terbukti mengandung kation Ba2+. Hipotesis lainnya
adalah diduga sampel mengandung anion Cl-. Karena ketika ditambahkan
AgNO3 0.1 M larutan berubah warna menjadi putih keruh dan terbentuk
endapan putih. Kemudian larutan tersebut ditambahkan akuades dan
endapan tetap tidak larut. Dengan demikian, larutan terbukti mengandung
anion Cl-.
    Dalam analisis kualitatif ini diperlukan ketelitian dan kecermatan dalam
menganalisa mulai dari bentuk, warna, sifat, bau dan rasa sampel hingga uji
nyala serta perubahan yang terjadi ketika direaksikan dengan reagen. Reagen
juga dapat berupa air. Ketika sampel ditambahkan air panas larutan menjadi
berwarna keruh dan terbentuk endapan berwarna biru muda. Hipotesis
diduga sampel mengandung kation Pb2+. Untuk membuktikannya maka
endapan dipisahkan dari larutannya kemudian filtrat direaksikan dengan
larutan K2CrO4 0.1M sehingga menghasilkan endapan berwarna kuning dan
larutan berwarna kuning. Sama hal nya ketika filtrat direaksikan dengan KI
larutan berwarna kuning dan terbentuk endapan berwarna kuning. Namun
berbeda ketika filtrat direaksikan dengan larutan H2SO4 larutan tidak
berwarna tapi terbentuk endapan putih. Pembuktian terakhitr filtrat
direaksikan dengan larutan NH4OH sehingga larutan menjadi berwarna biru
tua. Dengan demikian, sampel terbukti mengandung Pb 2+
    Berdasarkan hasil identifikasi sifat pembentukan endapnnya dan sifat
kelarutan didalam air (asam dan basa) sampel yang dianalisis terdapat anion
ClO3- dan Cl- serta kation Ba2+ dan Pb   2+
                                          . Sedangkan pada kenyataannya,
sampel positif mengandung NaF dan CuCl2. Perbedaan ini terjadi karena
penafsiran yang keliru yang disebabkan oleh kurang nya pengetahuan
mengenai anion dan kation serta terbatasnya reagen yang dimiliki
  dilaboratorium sehingga proses analisis tidak optimal.
      Secara teoritis sebenarnya cukup besar kemungkinan terdapatnya kation-
  anion dalam sampel yang diuji. Sebab sampel tersebut diambil dari daerah
  terbuka yang berinteraksi langsung dengan berbagai aktivitas lain di alam
  secara natural. Jadi tidak mungkin larutan sampel netral atau tidak
  mengandung zat-zat kontaminan lain didalamnya mengingat sifat air sebagai
  pelarut murni yang dapat menerima berbagai zat masuk kedalamnya. Tidak
  terbacanya kandungan-kandungan lain di dalam sampel kemungkinan
  disebabkan kurangnya kadar Kation dan anion dalam larutan sampel sehingga
  tidak dapat dianalisis dengan metode sederhana dan uji spesifik sederhana.


6. Kesimpulan
      Berdasarkan hasil identifikasi sifat pembentukan endapnnya dan sifat
  kelarutan didalam air (asam dan basa) sampel yang dianalisis terdapat anion
  ClO3- dan Cl- serta kation Ba2+ dan Pb    2+
                                              . Sedangkan pada kenyataannya,
  sampel positif mengandung NaF dan CuCl2.
Daftar Pustaka

Anomim. 2008. Petunjuk Praktikum Analisa Kimia. Laboratorium Kimia Analitik:
     FMIPA UNPAD.

Anomim. 2007. Analisa kualitatif. vailable at http://www.Chem-is-try.org.
     diakses pada 20 Oktober 2012.

Harjadi, w. 1986. Kimia Analitik Dasar. Jakarta: Gramedia.

Svehla, G. 1985. Buku Teks Analisis Anorganik Kualitatif Makro dan Semi Mikro,
     diterjemahkan oleh Dr. A Hadyana Pudjaatmaka, edisi kelima. Jilid Dua.
     Jakarta: PT Kalman Media Pustaka.

Syukri. 1999. Kimia Dasar. Jilid Dua. Bandung: ITB.

Wulandari, Meyliana. 2012. Petunjuk Praktikum Kimia Analitik. Bandung: UIN
     SGD.

Analisis kualitatif

  • 1.
    Analisis kualitatif 1. Tujuan 1.1 Mengidentifikasi anion dan kation yang terdapat dalam sebuah senyawa anorganik murni berdasarkan sifat pembentukan endapannya. 1.2 Menentukan anion dan kation berdasarkan pada sifat kelarutan atau reaksi dari kation dan anion didalam air (asam dan basa). 2. Teori Dasar Analisis Kualitatif merupakan metode analisis kimia yang digunakan untuk mengenali atau mengidentifikasi suatu unsur atau senyawa kimia (anion atau kation) yang terdapat dalam sebuah sampel berdasarkan sifat kimia dan fisikanya (Anomim, 2007). Analisis kualitatif berdasarkan sifat kimia melibatkan beberapa reaksi dimana hukum kesetimbangan massa sangat berguna untuk menentukan ke arah mana reaksi berjalan. Contoh : Reaksi redoks, reaksi asam-basa, kompleks, dan reaksi pengendapan. Sedangkan analisis berdasarkan sifat fisikanya dapat diamati langsung secara organoleptis, seperti bau, warna, terbentuknya gelembung gas atau pun endapan yang merupakan informasi awal yang berguna untuk analisis selanjutnya.( Syukri, 1999) a. Reaksi Kering Beberapa logam mempunyai warna nyala yang spesifik sehingga dapat dilakukan uji warna nyala sebagai salah satu cara identifikasi kation dengan reaksi kering. terkadang uji warna nyala juga dapat menjadi satu- satunya indikator pemastian suatu unsur tanpa memerlukan analisis yang lebih lanjut dalam pengidentifikasiannya. Seperti unsur Astatin (At) yang hanya berwarna putih pada saat di uji warna nyalanya. (Anonim, 2008)
  • 2.
    b. Reaksi Basah Reaksi basah merupakan jenis identifikasi zat secara kualitatif yang sering digunakan pada umumnya. Senyawa NO3- hanya membentuk cincin coklat jika direaksikan dengan senyawa Fero sulfat dan H2SO4. Lain halnya dengan senyawa borat yang jika ditambahkan metanol kemudian dipanaskan dengan nyala api, maka menghasilkan uap atau asap berwarna hijau. Uraian diatas merupakan beberapa contoh senyawa yang dalam pengidentifikasiannya tidak memerlukan tahapan analisis selanjutnya. Karena sifat kimia ataupun fisika dari senyawa tersebut sangat khas, dimana senyawa yang lain tidak memilikinya. (Anonim, 2007)
  • 3.
    a) Reaksi Pengendapan Kenaikansuhu umumnya dapat memperbesar kelarutan endapan kecuali pada beberapa endapan, seperti kalsium sulfat, berlaku sebaliknya. Perbedaan kelarutan karena suhu ini dapat digunakan sebagai dasar pemisahan kation. Misalnya, pemisahan kation Ag, Hg(I), dan Pb dapatdilakukan dengan mengendapkan ketiganya sebagai garam klorida, kemudian memisahkan Pb dari Ag dan Hg(I) dengan memberikan air panas.Kenaikan suhuakan memperbesar kelarutan Pb sehingga endapan tersebut larut sedangkan kedua kation lainnya tidak (Harjadi, 1986). b). Reaksi Asam-Basa Asam secara sederhana didefinisikan sebagai zat yang bila dilarutkan dalam air mengalami disosiasi dengan pembentukan ion hidrogen.,sedangkan basa mengalami disosiasi dengan pembentukan ion hidroksil. Asam atau pun basa yang mengalami disosiasi sempurna merupakan asam atau basa kuat, misalnya HCl, HNO3, NaOH dan KOH. Sebaliknya bila asam atau basa hanya terdisosiasi sebagian maka disebut
  • 4.
    asam atau basalemah, misalnya asam asetat, H2S dan amonium hidroksida. Dalam analisa kualitatif H2S digunakan untuk mengendapkan sejumlah kation menjadi garam sulfidanya (Syukri, 1999). c). Reaksi Redoks Banyak reaksi oksidasi dan reduksi yang digunakan untuk analisa kualitatif, baik sebagai pengoksidasi atau pun pereduksi. Contoh penggunaan Reaksi redoks dalam analisis kualitatif: Kalium permanganat, KMNO4 Zat padat coklat tua yang menghasilkan larutan ungu bila dilarutkandengan air, merupakan pengoksidasi kuat yang dipengaruhi oleh pH darimediumnya. a) dalam asam;MnO4- + 8H+ + 5e _ Mn2+ (warna merah muda) + 4H2O b) dalam larutan netral MnO4- + 4H+ + 3e _ MnO2 (endapan coklat) + 2H2O c) dalam larutan basa MnO4- + e _ MnO42- ( warna hijau) (Harjadi, 1986) d). Reaksi Pembentukan Kompleks
  • 5.
    Dalam pelaksanaan analisiskualitatif anorganik banyak digunakan reaksi- reaksi yang melibatkan pembentukan ion kompleks. Suatu ion atau molekul kompleks terdiri dari satu atom pusat dan sejumlah ligan yang terikat dengan atom pusat tersebut. (Anonim, 2008) 3. Analisis Kation Dalam analisis kualitatif sistematis, kation-kation diklasifikasikan dalam lima golongan, berdasarkan sifat-sifat kation itu terdapat beberapa reagensia. Reagensia yang umum dipakai diantaranya : asam klorida, Hidrogen sulfide, Amonium sulfide, dan Amonium karbonat. Klasifikasi kation berdasarkan atasapakah suatu kation bereaksi dengan reagensia, reagensia ini dengan membentuk endapan atau tidak. boleh dikatakan bahwa klasifikasi kation yang paling umum didasarkan atas perbedaan kelarutan dari klorida, sulfide, dan karbonat dari kation tersebut. Reagensia yang dipakai untuk klasifikasi kation yang paling umum adalah: 1. HCl 2. H2S 3. (NH4)2S 4. (NH4)2CO3 Klasifikasi ini didasarkan atas apakah suatu kation bereaksi dengan reagen-reagensia ini dengan membentuk endapan atau tidak. Klasifikasi kation yang paling umum didasarkan atas perbedaan kelarutan dari klorida, sulfat dan karbonat dari kation tersebut. Kelima golongan kation dan ciri-ciri khas golongan-golongan ini adalah sebagai berikut: 1. Golongan I Kation golongan I : Timbal (II), Merekurium (I), dan Perak (I) Pereaksi golongan : Asam klorida encer(2M) Reaksi golongan : Endapan putih timbal klorida (PbCl2), Merkurium(I) klorida (Hg2Cl2), dan perak klorida (AgCl)
  • 6.
    Kation golongan Imembentuk klorida-klorida yang tak larut, namun timbal klorida sedikit larut dalam air, dan karena itu timbal tak pernah mengendap dengan sempurna bila ditambahkan asam klorida encer kepada suatu cuplikan ion timbal yang tersisa itu diendapkan secara kuantitatif dengan H2S dalam suasana asam bersama-sama kation golongan II Nitrat dari kation-kation golongan I sangat mudah larut diantara sulfat-sulfat, timbal praktis tidak larut, sedang perak sulfat jauh lebih banyak. Kelarutan merkurium (I) sulfat terletak diantara kedua zat diatas. Bromida dan iodida juga tidak larut. Sedangkan pengendapan timbal halida tidak sempurna dan endapan itu mudah sekali larut dalam air panas. Sulfida tidak larut, asetat-asetat lebih mudah larut, meskipun perak asetat bisa mengendap dari larutan yang agak pekat. Hidroksida dan karbonat akan diendapkan dengan reagensia yang jumlahnya ekuivalen, Tetapi pada reagensia berlebih, ia dapat bergerak dengan bermacam-macam cara dimana ada perbedaan dalam sifat-sifat zat ini terhadap ammonia. (Svehla, 1985) 2. Golongan II Kation golongan II : Merkuri (II), timbal (II), bismuth (III), tembaga (II), kadmium (II), arsen (III) dan (V), stibium (III), dan timah (II) Reagensia golongan : hydrogen sulfida (gas atau larutan-air jenuh) Reaksi golongan : endapan-endapan dengan berbagai warna HgS (hitam), PbS (hitam), Bi2S3(coklat), AS2S3 (kuning), Sb2S3 (jingga), SnS2 (coklat) dan SnS2 (kuning). Kation-kation golongan II dibagi menjadi 2 sub golongan, yaitu sub. Golongan tembaga dan sub. Golongan arsenik. Dasar pembagian ini adalah kelarutan endapan sulfida dalam ammonium polisulfida. sub. Golongan tembaga tidak larut dalam reagensia ini. Sulfida dari sub. Golongan arsenik melarut dengan membentuk garam tio.
  • 7.
    3. Golongan III Kation golongan III : Fe2+, Fe3+, Al3+, Cr3+, Cr6+, Ni2+, Cu2+, Mn2+, dan Mn7+, Zn2+. Reagensia golongan : H2S (gas/larutan air jenuh) dengan adanya ammonia dan ammonium klorida atau larutan ammonium sulfida Reaksi golongan : endapan dengan berbagai warna FeS (hitam), Al(OH)3 (putih), Cr(OH)3 (hijau), NiS (Hitam), CoS (hitam), MnS (merah jambu), dan Zink sulfat (putih). Logam golongan ini tidak diendapkan oleh reagensia golongan untuk golongan I dan II tetapi semua diendapkan dengan adanya ammonium klorida oleh H2S dari larutan yang telah dijadikan basa dengan larutan ammonia. Logam-logam ini diendapkan sebagai sulfida, kecuali Al3+ dan chromium yang diendapkan sebagai hidroksida, karena hidroksida yang sempurna dari sulfide dalam larutan air, besi, aluminium, dan kromium(sering disertai sedikit mangan) juga diendapkan sebagai hidroksida oleh larutan amonia dengan adanya ammonium klorida, sedangkan logam-logam lain dari golongan ini tetap berada dalam larutan dan dapat diendapkan sebagai sulfide oleh H2S. maka golongan ini bisa dibagi menjadi golongan besi (besi, aluminium, mangan dan zink) atau golongan IIIB. 4. Golongan IV Kation golongan IV : Barium, Stronsium, dan Kalsium Reagensia golongan : terbentuk endapan putih Reaksi golongan : terbentuk endapan putih Reagensia mempunyai sifat: - tidak berwarna dan memperlihatkan reaksi basa - terurai oleh asam-asam (terbentuk gas Co2) - harus dipakai pada suasana netral/ sedikit basakation-kation golongan IV tidak bereaksi dengan reagen HCl, H2S, ataupun ammonium sulfida, sedang dengan ammonium karbonat (jika ada ammonia atau ion ammonium dalam jumlah yang sedang) akan terbentuk endapan putih (BaCO3, SrCO3, CaCO3) (Svehla, 1985)
  • 8.
    3.Cara Kerja 6 tabung reaksi bersih Di tambahkan 50 mg sampel Sampel dalam tabung reaksi Ditambahkan salah satu larutan ini: Air 1 -2 HCl 6M HNO3 H2SO4 NaOH NH4OH ml 6M 3M 6M 6M Hasil Diamati perubahan yang terjadi Dicatat Kation dan Anion Dilakukan identifikasi dugaan kation dan anion dalam sampel Diketahui Kation dan Anion dalam senyawa / sampel
  • 9.
    4. Data Pengamatan Sampel B No Perlakuan Hasil 1. Sampel berupa serbuk kasar Sampel diduga mengandung berwarna hijau dan sedikit anion ClO3- butiran putih 2. Sampel + HCl 6 M Larutan larut sempurna dan berwarna kuning hijau. Larutan terbukti mengandung anion ClO3- No Perlakuan Hasil 1. Sampel berupa serbuk kasar Sampel diduga mengandung berwarna hijau dan sedikit anion Cl- butiran putih 2. Sampel + AgNO3 0.1 M Larutan berwarna putih keruh dan terdapat endapan putih. 3. Larutan + Akuades Endapan tidak larut. Larutan terbukti mengandung anion Cl- No Perlakuan Hasil 1. Sampel berupa serbuk kasar Sampel diduga mengandung berwarna hijau dan sedikit kation Ba2+ butiran putih 2. Sampel + K2CrO4 5% Larutan berwarna kuning dan terbentuk endapan berwarna kuning. 3. Dilakukan uji nyala Larutan berwarna hijau kuning. Larutan terbukti mengandung kation Ba2+
  • 10.
    No Perlakuan Hasil 1. Sampel berupa serbuk kasar Sampel diduga mengandung berwarna hijau dan sedikit kation Pb2+ butiran putih 2. Sampel + air panas Larutan berwarna keruh dan terbentuk endapan berwarna biru muda. 3. Larutan dan endapan dipisahkan Filtrat sampel 4. Filtrat + K2CrO4 0.1 M Larutan berwarna kuning dan terbentuk endapan berwarna kuning. 5. Filtrat + KI Larutan berwarna kuning 6. Filtrat + H2SO4 Larutan tidak berwarna dan terbentuk endapan berwarna putih 7. Filtrat + NH4OH Larutan berwarna biru tua. Dan Larutan terbukti mengandung kation Pb2+ Ciri fisik sampel B 1. Bentuk : Padatan (serbuk) higroskopis 2. Warna : Hijau dan sedikit terdapat butiran putih 3. Bau : Tidak berbau Anion dan Kation yang didapat dari hasil analisis Kation: 1. Ba 2+ 2. Pb 2+ Anion: 1. ClO3- 2. Cl-
  • 11.
    Sampel Sebenarnya adalahNaF + CuCl2 Kation: 1. Na+ 2. Cu2+ Anion: 1. F- 2. Cl2- Reaksi yang terjadi: Ba2+ + K2CrO4 → BaCrO42- ↓ (endapan kuning) + 2K Cl- + AgNO3 → AgCl- ↓ (endapan putih) + NO3 ClO3- + HCl → HClO3 + Cl- Pb 2+ + K2CrO4 → PbCrO42- ↓(endapan kuning) + 2K Pb 2+ + 2KI- → PbI2 ↓(endapan kuning) + 2K Pb 2+ + H2SO4 → PbSO4 ↓(endapan putih) + 2H+ Pb 2+ + NH4OH → PbNH42- + OH- 5. Pembahasan Pada percobaan analisis kualitatif dilakukan untuk mengiddentifikasi anion dan kation yang terdapat dalam suatu senyawa. Sampel yang dianalisis berupa serbuk kasar berwarna hijau dan sedikit butiran putih. Dari pemeriksaan secara organoleptis ini timbul hipotesis (dugaan sementara) tentang senyawa apa yang ada didalam sampel. Berdasarkan literatur senyawa yang berwarna hijau itu diantaranya Cr2O3, Hg2I2, Cr(OH)3, garam- garam ferro (Fe2+), garam-garam Nikel (Ni2+),CrCl3.6H2O CuCO3 dan lain-lain. Kemudian setelah itu dilakukan analisa basah dengan cara mereaksikannya dengan larutan yang telah dihipotesis. HCl 6M dilarutkan kedalam sampel untuk menguji anion ClO3- menghasilkan larutan yang larut sempurna (tidak menghasilkan endapan) dan berwarna kuning hijau. Dengan demikian, larutan terbukti mengandung anion ClO3-. Pada identifikasi kation,
  • 12.
    sampel ditambahkan reagenK2CrO4 5% dan menghasilkan larutan berwarna kuning serta terbentuk endapan berwarna putih. Sampel diduga mengandung kation Ba2+ . Untuk memperkuat hipotesis, maka dilakukan uji nyala. Kawat nikrom ditambahkan sampel diatasnya kemudian dibakar / dipanaskan dan terjadi perubahan warna pada api menjadi hijau dan tidak memiliki bau yang menyengat. Maka sampel terbukti mengandung kation Ba2+. Hipotesis lainnya adalah diduga sampel mengandung anion Cl-. Karena ketika ditambahkan AgNO3 0.1 M larutan berubah warna menjadi putih keruh dan terbentuk endapan putih. Kemudian larutan tersebut ditambahkan akuades dan endapan tetap tidak larut. Dengan demikian, larutan terbukti mengandung anion Cl-. Dalam analisis kualitatif ini diperlukan ketelitian dan kecermatan dalam menganalisa mulai dari bentuk, warna, sifat, bau dan rasa sampel hingga uji nyala serta perubahan yang terjadi ketika direaksikan dengan reagen. Reagen juga dapat berupa air. Ketika sampel ditambahkan air panas larutan menjadi berwarna keruh dan terbentuk endapan berwarna biru muda. Hipotesis diduga sampel mengandung kation Pb2+. Untuk membuktikannya maka endapan dipisahkan dari larutannya kemudian filtrat direaksikan dengan larutan K2CrO4 0.1M sehingga menghasilkan endapan berwarna kuning dan larutan berwarna kuning. Sama hal nya ketika filtrat direaksikan dengan KI larutan berwarna kuning dan terbentuk endapan berwarna kuning. Namun berbeda ketika filtrat direaksikan dengan larutan H2SO4 larutan tidak berwarna tapi terbentuk endapan putih. Pembuktian terakhitr filtrat direaksikan dengan larutan NH4OH sehingga larutan menjadi berwarna biru tua. Dengan demikian, sampel terbukti mengandung Pb 2+ Berdasarkan hasil identifikasi sifat pembentukan endapnnya dan sifat kelarutan didalam air (asam dan basa) sampel yang dianalisis terdapat anion ClO3- dan Cl- serta kation Ba2+ dan Pb 2+ . Sedangkan pada kenyataannya, sampel positif mengandung NaF dan CuCl2. Perbedaan ini terjadi karena penafsiran yang keliru yang disebabkan oleh kurang nya pengetahuan
  • 13.
    mengenai anion dankation serta terbatasnya reagen yang dimiliki dilaboratorium sehingga proses analisis tidak optimal. Secara teoritis sebenarnya cukup besar kemungkinan terdapatnya kation- anion dalam sampel yang diuji. Sebab sampel tersebut diambil dari daerah terbuka yang berinteraksi langsung dengan berbagai aktivitas lain di alam secara natural. Jadi tidak mungkin larutan sampel netral atau tidak mengandung zat-zat kontaminan lain didalamnya mengingat sifat air sebagai pelarut murni yang dapat menerima berbagai zat masuk kedalamnya. Tidak terbacanya kandungan-kandungan lain di dalam sampel kemungkinan disebabkan kurangnya kadar Kation dan anion dalam larutan sampel sehingga tidak dapat dianalisis dengan metode sederhana dan uji spesifik sederhana. 6. Kesimpulan Berdasarkan hasil identifikasi sifat pembentukan endapnnya dan sifat kelarutan didalam air (asam dan basa) sampel yang dianalisis terdapat anion ClO3- dan Cl- serta kation Ba2+ dan Pb 2+ . Sedangkan pada kenyataannya, sampel positif mengandung NaF dan CuCl2.
  • 14.
    Daftar Pustaka Anomim. 2008.Petunjuk Praktikum Analisa Kimia. Laboratorium Kimia Analitik: FMIPA UNPAD. Anomim. 2007. Analisa kualitatif. vailable at http://www.Chem-is-try.org. diakses pada 20 Oktober 2012. Harjadi, w. 1986. Kimia Analitik Dasar. Jakarta: Gramedia. Svehla, G. 1985. Buku Teks Analisis Anorganik Kualitatif Makro dan Semi Mikro, diterjemahkan oleh Dr. A Hadyana Pudjaatmaka, edisi kelima. Jilid Dua. Jakarta: PT Kalman Media Pustaka. Syukri. 1999. Kimia Dasar. Jilid Dua. Bandung: ITB. Wulandari, Meyliana. 2012. Petunjuk Praktikum Kimia Analitik. Bandung: UIN SGD.