Homework Help
https://www.homeworkping.com/
Research Paper help
https://www.homeworkping.com/
Online Tutoring
https://www.homeworkping.com/
click here for freelancing tutoring sites
Republic of the Philippines
University of Northern Philippines
Tamag, Vigan City
College of Nursing
A Case Study on Non-Insulin Dependent Diabetes Mellitus
In partial fulfilment
Of the requirements
Of the course
1
Nursing Care Management:
Curative and Rehabilitative Nursing Care
Related learning Experience
Hospital Duty
Presented to:
Madeline C. Villanueva, R.N.
Clinical Instructor
Presented by:
Kimberly Ruth Ramos
BSN-III Bromeliads
JANUARY 2012
2
TABLE OF CONTENTS
PAGE
FRONTPAGE i
TABLE OF CONTENTS ii
I. INTRODUCTION AND OBJECTIVES
II. PATIENT’S PERSONAL DATA
(NURSING HISTORY OF PAST AND PRESENT ILLNESS)
III. PEA/RSON ASSESSMENT
IV. DIAGNOSTIC PROCEDURE
V. ANATOMY AND PHYSIOLOGY
VI. PATHOPHYSIOLOGY
A. ALGORITHM
B. EXPLANATION
VII. MANAGEMENT
A. MEDICAL-SURGICAL
B. NURSING CARE PLAN
C. PROMOTIVE AND PREVENTIVE
VIII. DRUG STUDY
3
IX. DISCHARGE PLAN
X. UPDATES
XI. ORGANIZATION
XII. BIBLIOGRAPHY
I. INTRODUCTION AND OBJECTIVES
According to Department of Health as derived from its book, Public Health Nursing, Diabetes is
one of the leading causes of disability in persons older than 45 years old. In this statement, it is evident
that Type 2 diabetes mellitus is more common than its counterpart.
Diabetes mellitus is a metabolic disorder characterized by hyperglycemia in more than one
blood sugar measurement at different visits. It is a disorder in which the primary problem is
uncontrolled blood sugar level secondary to impaired insulin production or insulin resistance, thus,
classifying diabetes mellitus into Type 1 and Type 2 DM, formerly Insulin-Dependent (IDDM) and Non-
Insulin Dependent diabetes mellitus (NIDDM) respectively. The latter nomenclature is no longer
used today to avoid confusion because the former name signifies literally the treatment not the cause.
This has led to confusion because type 2 DM also adds insulin in its pharmacologic therapy.
4
This disorder is a major health threat since it causes macrovascular problems (CAD, CVA, PVD,
etc.), microvascular problems (retinopathy and nephropathy) and neuropathy or the loss of sensation.
These complications basically resulted from poor circulation s/t increased blood coagulation.
Meanwhile, in type 1 DM, the beta cells of the pancreas are destroyed by autoimmunity thus
there is little or no insulin production at all. On the other hand, in type 2 DM, the pancreas produces
enough insulin but the body has resistance to its effects secondary to increased fat deposits. That’s why
obesity is the most common cause of type 2 DM.
In line with this, this case study focuses on Type 2 Diabetes Mellitus. It commonly occurs after
the age of 30 thus, calling it as “adult-onset DM”. It is assumed by many as mild because of its slow and
gradual occurrence of signs and symptoms and its degree of treatment, but the complications are as
dangerous as type 1 DM. It’s like transforming your disease into a riskier type if left unguarded and
untreated. Persons at risks are the following:
 obese
 has familial history
 has previous gestational diabetes
The hallmark of type 2 DM is fasting hyperglycemia (high levels of blood sugar even without
eating) characterized by the 3 P’s (Polyuria, Polydypsia and Polyphagia), blurred vision, drowsiness,
fatigue, glucosuria, UTI and poor healing wound. Its major complication is Hyperglycemic Hyperosmotic
Non-Ketotic Syndrome (HHNK). It is non-ketotic because the body still produce insulin thus
glucose is still utilize though not all. However, type 2 DM can complicate into type 1 if the pancreas
cannot accommodate the insulin needs of the body. The tendency is when the body creates resistance
to insulin, it also tries to compensate by increasing the release of the hormone. If more glucose is
absorbed in the intestine and produced by the liver, the pancreas tends to wear out.
Type 2 DM is reversible as long as diet is modified and exercise is incorporated in the daily
lifestyle because the main problem here is insulin resistance. Fat deposits cause insulin resistance and
fat comes from dietary intake. However, it really takes time.
This study was under the consent of the said patient, thus all of the data used in this study are
under legal circumstances. The data were gathered through an assessment conducted on the dates of
duty at the said hospital. Nursing interventions were also rendered limitedly within the shift.
This case study was organized having the following objectives:
• To expand knowledge regarding NIDDM.
• To gather appropriate and sufficient data to trace the history of the present illness.
• Describe the symptoms of type 2 diabetes mellitus.
• State the criteria for diagnosis of diabetes mellitus.
• State the management goals for a patient with diabetes mellitus.
• List the target goals for blood glucose, blood pressure and lipids.
• Discuss the role of medical nutrition therapy and the benefit of increased activity.
• List the types of oral medications for type 2 diabetes and their mechanisms of action.
• Describe the short-term and long-term complications of diabetes mellitus.
• Discuss the role of diabetes self-management education in assisting patients with type 2
diabetes to make the necessary behavioural changes to manage their disease.
• Describe the routine primary care follow-up for a patient with type 2 diabetes.
• To be aware of the new advances, researches, studies and updates regarding the condition.
• To evaluate effectiveness of the treatment regime
II. PATIENT’S PERSONAL DATA
NAME: Maxima Fenol Quiba
GENDER: Female
CIVIL STATUS: Widowed
AGE: 90y/o
ADDRESS: Anonang Mayor, Caoayan, Ilocos Sur
5
DATE OF BIRTH: Setember 22, 1921
NATIONALITY: Filipino
RELIGION: Roman Catholic
OCCUPATION: Unemployed
ADMITTED AT: Ilocos Sur Medical Mission Group and Hospital
ATTENDING PHYSICIAN: Dr. Manuel Cajigal
DATE AND TIME OF ADMISSION: November 21, 2011 @ 9:30 AM
DATE AND TIME OF DISHARGE: November 27, 2011 @ 12:00 NOON
CHIEF COMPLAINT: Body Weakness
ADMITTING DIAGNOSIS: DM Type 2, Diaper rash
FINAL DIAGNOSIS: Type 2 DM
HISTORY OF PAST ILLNESS:
According to the patient, her common illness was cough and colds. No home treatment was provided. It
will just subside if time comes as she said. She couldn’t remember her immunizations. Her family has histories of
hypertension and diabetes. According to her laboratory results, she has dyslipidemia, and often experiences
positional vertigo but manages it with prescribed medications. She has non-healing diaper rashes on her perineal
area since January 2011 and recurrent body weakness that had brought her to seek medical attention.
HISTORY OF PRESENT ILLNESS:
Prior to admission, she complains of body weakness for 2 days. She had difficulties of sleeping at night,
and complains of irritating pain on her perineal area due to rashes.
On admission, her vital signs were as follows: BP: 120/70, T: 36.5, RR: 24cpm, and PR: 72 bpm. PLRS 1L plus B-
Complex was infused to her as ordered, and instructed to have complete bed rest. Laboratory tests were ordered:
HGT result reflected initially as 129 mg/dl, and Glimeperide 1mg 1 tab OD before breakfast was ordered.
Antibiotics were also ordered ANST, as well as multivitamins and prescribed diet.
6
III. PEA/RSON ASSESSMENT
1ST
DAY
(November 27, 2011)
2nd
DAY
(November 28, 2011)
P
(personal)
(psychosocial)
(psychosexual)
(physical)
 hospitable and talkative at times
 conscious and coherent
 appears weak and sleepy
 with noted non-healing diaper rash on
perineal area
 noted presence of redness and
swelling on perineal area
 complaints of tolerable pain upon
initial contact
 conscious and coherent
 appears weak and sleepy
 still with noted non-healing diaper
rash on perineal area
 still with redness and swelling on
perineal area
 still with bearable pain initially
E  has (-) bowel movement
 on Bisacodyl suppository OD after
breakfast as ordered
 voided twice, yellowish and aromatic
odor as claimed, during the 8-hour
shift
 no IFC inserted
 has (+) bowel movement
 voided twice with same
characteristics
A/R  lies in bed most of the time
 goes to comfort room with assistance,
ambulatory
 cannot sleep well as complained
 lies in bed most of the time
 goes to comfort room with assistance,
ambulatory
 cannot sleep well as complained
S  the bed has no side rails
 the ward is not that congested
 wears clean clothes that fit her size
 wears slippers upon ambulation
 the bed has no side rails
 the ward is not that congested
 wears clean clothes that fit her size
 wears slippers upon ambulation
O  has initial respiratory rate of 20 cpm,
shallow and regular
 initial RR = 20 mmHg
 initial BP = 130/80 mmHg
7
 no dyspnea observed
 initial BP = 120/70 mmHg
 the ward is not well ventilated
 with poor skin turgor
 afebrile with an initial temperature of
36.9⁰ C
 ward is still poorly ventilated
 still with poor skin turgor
 afebrile initially
N  received on bed with PLRS 1L plus B-
Complex @ 20-22 gtts/min
 on diabetic diet
 with fair appetite
 with no sweet beverages nor food
were seen in the bedside table
 same assessment as yesterday
IV. DIAGNOSTIC PROCEDURE
IDEAL EXAMINATION
A. Urine Glucose Testing
 urine is checked for the presence of glucose
 due to the excessive amount of blood sugar, the kidney is not able to filter all the glucose
thus glucosuria is present in a diabetic pt.
 not an accurate tool because the result does not reflect the exact amount of glucose in the
blood.
 PROCEDURE:
8
a. Apply urine over the surface of the reagent strip.
b. Wait till color changes.
c. Match the color with the standard color chart.
B. Blood Glucose level Measurement
1. Random Human Glucose Test
 uses a glucometer
 blood can be drawn at any time throughout the day, regardless of when the
person last ate.
 PROCEDURE:
a. Ask patient what finger he wishes to use. Finger must be intact.
b. Massage fingertip in an upward motion.
c. Wipe the lateral side of the fingertip with an alcohol-wet cotton ball.
d. While waiting for skin to dry, insert the testing strip into the
glucometer. Make sure the codes are matched.
e. Inform patient when you are about to prick because it causes a little
sudden pain.
f. Wipe the first drop of blood with a dry cotton ball.
g. Massage fingertip upward till a drop of blood is seen.
h. Gently touch the tip of the strip on the blood. Small amount may do.
i. Wait for the glucometer to process the blood.
j. Read the measurement.
 CRITERIA:
 80-120 mg/Dl = Normal
 > 120 mg/dL = (+) DM in more than 1 reading at different days of
visits.
2. Fasting Blood Sugar
 can also be done after meals.
 PROCEDURE:
a. have pt not eat 8 to 12 hours (usually overnight). Water is allowed as
long as it is not mineralized.
b. Blood sample is taken from a vein or fingertip.
9
 CRITERIA:
 ≤109 mg/dL = Normal
 110 - 125 mg/dL = (+) Impaired Glucose Tolerance (IGT)
 ≥ 126 mg/dL if fasting = (+)DM
 ≥ 200 mg/dL if after meals = (+) DM
 usually repeated on another day to confirm diagnosis.
3. Oral Glucose Test
 the most sensitive test for diagnosing diabetes.
 not routinely recommended because it is inconvenient compared to a fasting
blood glucose test.
 PROCEDURE:
a. Perform FBS Test.
b. Obtain FBS measurement.
c. Have patient drink 75 g of liquid glucose solution (which tastes very
sweet, and is usually cola or orange-flavoured).
d. 2 hours later, a second blood glucose level is measured.
 CRITERIA:
 ≤150 mg/dl after 2 hours = normal
 > 150 mg/dl = DM in more than 1 reading at different days of visits
C. Complete Blood Count
 done to assess the general status of the bone marrow cells
 to determine the degree of infection since the patient has non-healing wound.
 PROCEDURE:
a. Blood is drawn either from a vein or fingertip.
b. Blood is processed in a machine.
c. Blood components are measured and compared with the normal values.
10
ACTUAL EXAMINATION
A. Complete Blood Count
Date: 11/25/11
PARAMETER RESULT NORMAL VALUE
WBC H
15.4 x 10⁹/L
5.0 – 10.0
LYMPH # L
1.8 x 10⁹/L
3.0 – 3.4
MID # H
1.8 x 10⁹/L
0.1 – 0.9
GRAN H
11.8 x 10⁹/L
5.0 – 7.0
LYMPH % L 11.7 % 30 – 40 %
MID % H 11.5 % 1– 9 %
GRAN % H 76.8 % 50 – 70 %
INTERPRETATION:
• The blood components that have increased greatly were those responsible for the immunity. So far
WBC and granulocytes are trying to fight the infection. However, the lymphocytes are seriously low
which means the body has not produced antibody yet and has not attracted much macrophages and
other cells to combat the invading microorganism.
• Thus, making the patient still susceptible for spread of the infection because WBC and granulocytes
will definitely wear out if antibodies and other defense cells are not in action.
B. Routine HGT q6º
DATE RESULTS INTERPRETATION
11/23/11
6 am 129 mg/dL H
11 am 120 mg/dL H
11/24/11
6 am 130 mg/dL H
11
11 am 190 mg/dL H
6 pm 145 mg/dL H
12 mn 137 mg/dL H
11/25/11
6 am 130 mg/dL H
12 nn 190mg/dL H
6 pm 175mg/dL H
12 mn 140 mg/dL H
11/26/11
6 am 121 mg/dL H
RESULT: There is significant rise in glucose levels which suggest the occurrence of hyperglycaemic reactions
as manifested in type 2 DM. Moreover, in adjunct to these levels, medications were given as prescribed.
12
V. ANATOMY AND PHYSIOLOGY
Every cell in the human body needs energy in order to function. The body’s primary energy source is
glucose, a simple sugar resulting from the digestion of foods containing carbohydrates (sugars and starches).
Glucose primarily comes from the diet and the liver. Once the food is ingested, glucose is absorbed into the
bloodstream. This stimulates the pancreas, a small gland located behind the stomach, to secrete insulin which is
produced by the beta cells of the said organ. The functions of insulin then are as follows:
• transports glucose into the cell
• signals the liver to stop releasing glucose
• stores glucose in the liver thru the form of glycogen as a reserved energy source
• stores dietary fat in the adipose tissues
During fasting periods (between meals and midnight), the pancreas continuously releases basal insulin and
another hormone called glucagon which is responsible in stimulating the liver to break down glycogen into glucose
to be used by the body (basal metabolic rate). The basal insulin assists the transport of glucose then.
Blood sugar normally is high early in the morning because of the normal increase in growth hormone and
corticosteroids (DAWN PHENOMENON). The blood sugar also increases excessively if there is a sudden drop in
the blood glucose level as a compensatory mechanism (SOMOGYI EFFECT).
13
Reference:
Smeltzer, S., et. al., Brunner & Suddarth’s Textbook of Medical-Surgical Nursing, Vol. 2, 10th
ed.
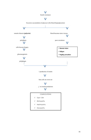
VI. PATHOPHYSIOLOGY OF TYPE 2 DIABETES MELLITUS
A. ALGORITHM
14
 Obesity
 Family history
Insulin resistance
Excessive accumulation of glucose in the blood (hyperglycemia)
osmotic diuresis (polyuria) blood becomes more viscous
polydipsia poor circulation
cells become hungry
gluconeogenesis
polyphagia
↑ production of insulin
beta cells are worn out
↓ / no insulin production
15
 blurred vision
 fatigue
 tingling sensation
COMPLICATIONS:
 Type 1 DM
 Retinopathy
 Nephropathy
 Neuropathy
A. EXPLANATION
The primary problem in type 2 DM is insulin resistance, not destruction of the beta cells. The
latter is actually a complication. That’s why obesity is the main cause of type 2 DM merely because fat
deposits resist insulin. Other causes include genetic factor and previous gestational diabetes.Since there is
resistance, glucose is not utilized thereby accumulated in the blood. Signs and symptoms of
hyperglycemia occur. As a compensatory mechanism, the body excretes glucose via urine leading to
glucosuria. This is called osmotic diuresis wherein some electrolytes are also excreted with the glucose.
To compensate the electrolyte loss, the patient experiences polydipsia. However, the cells become
hungry without transport of glucose, thus the body breaks down proteins and other substances into
glucose (gluconeogenesis). Due to this catabolic effect of the body, the patient tends to hunger much, a
condition called polyphagia.
On the other hand, the blood becomes viscous leading to poor circulation. Signs and symptoms
like blurred vision, tingling sensation, fatigue and drowsiness are experienced. The body then is alarmed
and signals the pancreas to secrete more insulin in an attempt to counteract insulin resistance. If resistance
continues and glucose uncontrollably increases in the blood, the pancreatic cells become worn out, thus
little or eventually no insulin is produced. This complication is called Type 1 DM. Other complications
like retinopathy, nephropathy and neuropathy are due to poor circulation while CAD and CVA are due to
increased blood coagulation secondary to increased blood viscosity. Hyperglycemic Hyperosmolar non-
Ketotic Syndrome is the most common complication.
Meanwhile, on this case study, obesity, family history and previous gestational diabetes
predisposed the patient to type 2 DM. Signs and symptoms of hyperglycemia were claimed as stated in
the history of present illness. All other signs and symptoms included in the algorithm are negative so far.
REFERENCE:
Smeltzer, S., et. al., Brunner & Suddarth’s Textbook of Medical-Surgical Nursing, 10th
ed., Vol. 2 (2004)
The Merck Manual of Medical Information, 2nd
home edition (2003)
16
VII. MANAGEMENT
IDEAL MEDICAL MANAGEMENT
GOAL: to enhance activity of insulin and maintain blood glucose level within normal range
The primary management of type 2 DM is a combination of diet, exercise and weight loss program. If these
are ineffective, medicines are prescribed but still lifestyle modification must be adopted for a long time.
17
A. PHARMACOTHERAPY
1. Oral Hypoglycemic Agents
 used to decrease blood glucose level by either stimulating the pancreas to release insulin
or decrease absorption of glucose in the intestines.
 Types:
CLASS/EXAMPLES ACTION SIDE EFFECTS SPECIAL CONSIDERATIONS
Sulfonylureas
Glyburide (DiaBeta,
Glynase PresTab,
Micronase)
Glipizide (Glucotrol,
Glucotrol XL)
Glimepiride (Amaryl)
Chlorpropamide
Stimulate pancreas to
secrete insulin
GI symptoms and
dermatologic
problems = most
common
hypoglycemia
Drug-to-drug interactions:
**↑ hypoglycemic effect
o Sulfonamides
o Chloramphenicol
o Clofibrate
o Phenylbutazone
o Bishydroxycoumarin
**↑ hyperglymic effect
o K+ sparing diuretics
o Corticosteroids
o Estrogen
o Diphenylhydantoin
(Dilantin)
Drug-food interactions:
o Chlorpropamide + alcohol
= disulfiram effect
Meglitinides
Repaglinide (Prandin)
Naglitinide (Starlix)
Stimulate pancreas to
secrete insulin
hypoglycemia fast and short-acting
Drug-to-drug interactions:
o Meglitinides + Metformin
= synergistic effect
must always be taken right before
meals to avoid hypoglycaemia
except Naglitinide which is very
rapid in action. It must be taken
with meals
Biguanides
Metformin (Glucophage,
Glucophage XR)
Facilitates insulin action
on peripheral receptors
metallic taste
n/v
abdominal bloating
pain
diarrhea
lactic acidosis =
most dangerous
hypoglycemia
Drug-to-drug interactions:
o Biguanides + Sulfonylureas =
synergistic effect of ↓ing
blood glucose level
o anticoagulants
o diuretics
o contraceptives
o corticosteroids
must not be given 2 days before any
diagnostic test using contrast agent
bec. it inc. lactic acidosis tendency.
Alpha-glucosidase inhibitors
Acarbose (Precose)
Miglitol (Glyset)
Slow down glucose
absorption in the SI
pain
flatulence
diarrhea
hypglycemia
Drug-to-drug interactions:
o AGI +
Sulfonylureas/Meglitinides =
significant hypoglycaemia
If hypoglycaemia occurs, sucrose
absorption is useless because its
absorption is blocked, rather take
glucose tablets.
take immediately before meals
because food interferes its action.
HbA1c ↓es
Thiazolidinediones
Rosiglitazone (Avandia)
Pioglitazone hydrochloride
(Actos)
Make body tissues more
sensitive to insulin
without ↑ing insulin
secretion
liver damage =
most serious
hypoglycemia
indicated for patients taking INS
injections and cannot control blood
glucose adequately
first-line agents in combination with
18
diet to treat type 2 DM
2. Insulin
 used if OHA cannot control blood sugar level in the shortest period of time
 used for sudden hyperglycemia
 dependence to drug depends on the ability of the pancreatic beta cells
TIME COURSE AGENT ONSET PEAK DURATION INDICATIONS
Rapid-acting Lispro (Humalog)
Aspart (Novolog)
10-15 min
10-15 min
1 h
40-50 min
3 h
4-6 h
used for rapid reduction of
glucose level
to treat postprandial
hyperglycemia
to prevent nocturnal
hyperglycemia
Short-acting Regular (Humalog R,
Novolin R, Iletin II
Regular)
½ - 1 h 2-3 h 4-6 h usually administered 20-30
minutes before a meal
may be taken with long-acting
INS
Intermediate-
acting
NPH (neural protamine
Hagedorn)
Humulin N (Lente, NPH)
2-4 h
3-4 h
6-12 h
6-12 h
16-20 h
16-20 h
usually taken after meals
Long-acting Ultralente (“UL”) 6-8 h 12-16 h 20-30 h used primarily to control
fasting glucose level
Very long-acting Glargine (Lantus) 1 h continuous 24 h used for basal dose
Administration Consideration:
1. Main areas of injection site: abdomen, arms, thigh, buttocks
2. Systemic rotation of anatomical sites every day.
3. Injection site must be 1 ½ inches apart within the anatomical area.
4. Insulin syringe needles are G27-G29 that is ½ inch long.
5. Usually prefilled but can be prepared. Roll the container first before withdrawing.
6. Only regular INS may be mixed with other INS.
7. When mixing, withdraw Regular INS first.
8. Administer mixed dose within 5-15 minutes after preparation.
9. Administer 45-90º angle in fat persons and 45-60º in thin persons.
10. Regular INS is the only INS given IV.
11. Place the needle upright or flat to prevent clogging.
Complications:
 Hypoglycemia
 Lipodystrophy
19
 Dermatologic allergic reactions
B. DIET
1. Diabetic Diet
 diet with exercise is the primary key or first line in treating type 2 DM.
 must be low in calorie
 all food groups have caloric value, it’s just that carbohydrates have the highest value.
 must be referred to a dietician.
a. Meal Plan
 50-60% Carbohydrates
 20-30% Fats
 10-20% Proteins
b. Food Guide Pyramid
 represents the base as with the lowest in calories and fats and the highest
in fiber.
C. OTHERS
20
bread, rice, cereals, pasta
fruit
meat, poultry, fish, dry beans, eggs, nuts
vegetables
milk, yogurt and cheese
fats, oils and sweets
1. Hemoglobin A1C
 also known as Glycosylated Hemoglobin
 represents the blood glucose level changes over a prolonged period of time usually 2-3
months.
 used as a monitoring tool of the effectiveness of OHA and INS, not a diagnostic tool.
 when blood glucose level is elevated, glucose molecules attach to haemoglobin in the
RBC. The longer the amount of glucose in the blood remains high, the more glucose
binds to RBC an the higher the HbA1c which is permanent and lasts for the life of RBC
usually up to 120 days.
2. Daily Wound Care of the affected leg
 involves bed rest, proper hygiene, antibiotic and debridement
 safety precaution against potential injuries.
IDEAL SURGICAL MANAGEMENT
A. Possible Amputation
 done if treatment is long enough to prevent the spread of infection.
 done if wound is poorly healing due to poor circulation without improvement despite
interventions.
ACTUAL MEDICAL MANAGEMENT
Upon admission, the patient received an initial treatment of PLRSS plus B-Complex 1L regulated to 21-22
gtts/min. Her initial blood glucose level was 129 mg/dL and Metformin was administered as ordered. The physician
21
also prescribed her an antibiotic, Ceftriaxone, and was administered accordingly. The patient was on diabetic diet
and has fair appetite within the 2 consecutive shifts. During the course of hospitalization, the patient’s blood glucose
level was monitored every 6 hours.
Upon discharge, the physician prescribed home medications and advised the patient for follow-up one week
after discharge.
SURGICAL MANAGEMENT
**None so far.
REFERENCE:
Smeltzer, S., et. al., Brunner & Suddarth’s Textbook of Medical-Surgical Nursing, 10th
ed., Vol. 2 (2004)
The Merck Manual of Medical Information, 2nd
home edition (2003)
22
NURSING CARE PLAN
CUES
NURSING
DIAGNOSIS
SCIENTIFIC
BACKGROUND
GOAL/OBJECTIVES INTERVENTIONS RATIONALE EVALUATION
SUBJECTIVE:
“Nag-ut-ot unay toy
sugat ko.”
OBJECTIVE:
presence of frequent
facial grimace
diaphoresis
with pain scale of
7/10
wound appears red
and warm
V/S taken as follows:
T – 38.6⁰ C
P – 108 bpm
R – 24 cpm
BP – 130/80 mmHg
P - Acute pain
E - r/t progression of
non-healing wound
s/t poor circulation
S – as evidenced by the
presence of facial
grimace, diaphoresis,
pain scale of 7/10,
elevated vital signs and
pt’s verbalization
Local tissue damage from
injury
Initiation of nociceptors to
respond to noxious
stimulus
Transmission of nerve
impulses to the brain
Pain sensation is
experienced
Increased metabolic rate
Diaphoresis, ↑ V/S
Redness and warmth
REFERENCE:
Smeltzer, et. al., Brunner
and Suddharth’s
textbook of Medical-
Surgical Nursing, 10th
Edition, Vol 1, pg. 256
Date:11/20/11
Shift: 7-3
Time: 1:30 PM
GOAL:
After rendering nsg ix,
the pt will verbalize pain
relief and demonstrate
relaxation and diversional
activities.
OBJECTIVES:
After 30 minutes,
facial grimace will
decrease from frequent to
moderate
diaphoresis will stop
pain scale will decrease
to 6/10
V/S will normalize
pt will demonstrate 2/2
relaxation/ diversional
activities
INDEPENDENT:
Obtained V/S
Asked patient the degree of
pain
Noted characteristics of
wound
Provided TSB and
increased hydration
Opened the windows
Instructed and encouraged
diversional activities such
as sleeping, listening to
radio or chatting with
students and other patients/
SO.
Monitored V/S q 15
minutes especially
temperature and asked
patient about the pain
status.
DEPENDENT:
to have a baseline data and
to verify pain because it
alters V/S.
to intervene appropriately.
Severe pain already needs
pain reliever rather than
simple diversional activities.
to assess progress of wound
focusing on discharges that
might have initiated pain or
another infection.
to normalize temperature.
increased in V/S was
affected by the ↑ed temp. So
if temp normalizes, other
V/S follow.
to provide better ventilation
which will help normalize
temperature and respiration.
Pain can also be eased by
good ventilation.
Done if and only if analgesic
was administered in order to
refocus attention. Diversion
activities are useless in
severe pain
to evaluate effectivity of
care and medications
Date: 11/20/11
Shift: 7-3
Time: 1:30 PM
GOAL PARTIALLY MET
as evidenced by:
facial grimace
decreased
diaphoresis stopped
pain scale decreased to
5/10
V/S stabilized within
normal range and taken
as follows:
T- 37.2 ⁰ C
P- 94 bpm
R- 20 cpm
BP- 120/80 mmHg
pt demonstrated 2/2
relaxation/ diversion
activities
23
Administered Diclofenac
75 mg IV q8º PRN.
Administered Paracetamol
500 mg IV q4º PRN
COLLABORATIVE:
Monitored laboratory
results
to rapidly relieve pain
to normalize temperature
To determine progress of
condition and obtain cues
related to pt’s diagnosis.
24
CUES
NURSING
DIAGNOSIS
SCIENTIFIC
BACKGROUND
GOAL/OBJECTIVES INTERVENTIONS RATIONALE EVALUATION
Subjective:
“Nabayag atoy sugat
kon.
Objective:
poorly healing rahes
on perineal area
(+) redness
(+) swelling
wound site is warm
to touch
P- Impaired tissue
integrity
E- r/t mechanical trauma
of of skin and
subcutaneous tissue
s/t injury
S- as evidenced by
presence of poorly
Injury
Destruction of skin layers
Initiation of wound healing
as a compensatory
mechanism
(but here, there is slow
Date: 11/21/11
Shift: 7-3
Time: 8:00 am
GOAL:
After rendering nursing
interventions, the pt will
display behaviour and lifestyle
changes to promote healing
and prevent complications
INDEPENDENT:
Noted evidence of tissue
involvement
Obtained history of
condition including color,
smell, location and
consistency
Reinforced knowledge
to determine which tissue
is affected which will serve
as baseline data for your
health teachings.
to know the progress of the
condition and have a
baseline data to plan for
nursing interventions
to motivate the pt for self-
Date:11/21/11
Shift: 7-3
Time: 8:00 am
GOAL MET as evidenced
by:
the patient enumerated
and observed 2/2
lifestyle changes
the patient enumerated
25
(+) pain, rated as
5/10
healing wound with
redness and swelling
as well as pt’s
verbalization
wound healing)
Occurrence of the cardinal
signs
Presence of redness(rubor)
in the incision site
Sensation of heat(calor) in
the incision site
Swelling(dolor) is observed
Pain(tumor) sensation
REFERENCE:
Elaine Marieb, Anatomy
and Physiology 9th
Edition, pg. 463
OBJECTIVES:
The patient will:
enumerate and observe
2/2 lifestyle changes
enumerate and display 3/3
safety precautions against
injury
about wound care as
observed during doctor’s
round
Emphasized the
importance of proper food
intake especially food rich
in fiber and protein such
as vegetables and meat
Encouraged skin hygiene
Instructed to avoid injury
as much as possible
especially in the lower
extremities. Activities
involved wearing closed
slippers, cutting nail into
square-tipped and
avoiding pedicure and
abrasions.
DEPENDENT:
Administered Ceftriaxone
1 gram IV q12º
COLLABORATIVE:
Monitor laboratory results
care upon discharge
fiber promotes tissue
healing and decreases
blood sugar level. Iron
enhances clotting factors.
Maintaining clean, dry skin
provides a barrier to
infection. Patting skin dry
instead of rubbing reduces
risk of dermal trauma to
fragile skin.
to enhance patients
knowledge and self-care.
antibiotic helps prevent
spread of infection
to determine changes
indicative of healing; to
gain data as a basis for
interventions.
and displayed 3/3 safety
precautions against
injury
26
PROMOTIVE AND PREVENTIVE INTERVENTION FOR TYPE 2 DM
Since the patient is diabetic, she is more likely experiencing poor wound healing accompanied with pain.
Wound can be an entry of infection especially that there is poor circulation. Moreover, if blood glucose level cannot
be controlled, complications stated earlier are more likely to happen.
The goals of promotive-preventive interventions are to:
 Promote optimal blood glucose level
 Proper wound care and prevent infection
 Prevent complications
Interventions are as follows:
 To promote optimal blood glucose level, the patient has to:
 Eat proper diet which is low in calories and lose weight. Foods high in fiber are
recommended to decrease elevated blood glucose level. These include vegetables and
fruits.
 Exercise regularly as tolerated to burn calories. Be sure that she had taken meals and
medications before doing so to prevent hypoglycaemia and hyperglycaemia respectively.
 Take medications religiously and with precautions. OHA must always be taken before
meals so that there will be insulin needed for the food to be digested and utilized into
energy.
 Avoid food and medications that may alter the actions of her medications. Better consult
the doctor first before taking anything.
 To facilitate proper wound care and prevent infection, the patient has to:
 Take antibiotics religiously.
 clean wound with antibacterial soap and wrap it with gauze to prevent exposure to debris.
 wear protective shoes and observe safety precautions on the affected leg.
 practice proper hygiene.
 eat foods high in protein to facilitate wound healing. But this still depends on lowering
the blood glucose level in order to improve circulation.
 To prevent complications, the patient has to:
 avoid injury as much as possible because of slow wound healing which might lead to
infection and eventually to amputation.
 take medications religiously to control blood glucose level. All she has to do is to
maintain the blood sugar within normal level so that the blood will circulate properly.
27
 report unusual signs and symptoms such as loss of sensation, spread of infection,
and the like to intervene immediately and prevent progress.
28
VIII. DRUG STUDY
NAME/CLASS DOSAGE/ROUTE
MECHANISM OF
ACTION
INDICATION CONTRAINDICATION ADVERSE EFFECTS
NURSING
RESPONSIBILITY
1. Ceftriaxone
(Antibiotic)
1 gram IV q12º Bactericidal and
bacteriostatic.
Inhibits bacterial cell wall
synthesis.
Treatment of moderate to
severe infections of soft
tissues and wounds
 Hypersensitivity GI symptoms
headache
vertigo
pruritus
Drug-to-drug interaction:
Aminoglycosides and
diuretics
Ensure safety
Encourage to drink lots of
water to counteract SE
2. Metformin 500mg 1 tab OD Decreases hepatic glucose
production and intestinal
absorption of glucose.
Adjunct to patients with
type 2 DM
 Hypersensitivity  GI symptoms
 Hypoglycemia
 Megaloblastic anemia
Give with meals.
Monitor glucose levels
regularly.
3.Glimepiride
(Oral Hypoglycemic
Agents)
1 mg/tab 1 TAB OD Stimulate pancreas to
secrete more insulin
Adjunct with diet for the
management of type 2
DM
 Hypersensitivity  Hypoglycemia
 headache
 dizziness
 n/v
 GI pain and diarrhea
 pruritus
Drug-to-drug interaction:
diuretics, corticosteroids,
some NSAID
Administer right before meals
Monitor blood glucose level
4. Simvastatin 10 mg 1 tab TID Inhibits HMG-CoA
reductase an early stage in
biosynthesis.
To reduce total LDL
cholesterol levels
 Hypersensitivity  abdominal pain
 nausea
 vomiting,
 constipation
 diarrhea
patient should follow a low
cholesterol diet during
treatment.
5. VCO Cogel 1 tab OD Unknown action Believed to have
numerous indications
such as vitamins, or
reducing risks of CVA’s
and cancer.
 Hypersensitivity No known side effects  Regularly take the drug for
better results.
29
IX. DISCHARGE PLAN
M
(Medications)
 Glimepiride 1 mg/tab 1 tab OD; taken before meals
 Metfrormin 500 mg 1x a day after lunch
 Simvastatin 10 mg tab HS
 Diazepam 5mg ½ tab OD at bedtime
 Buclizine with Fe 1 cap 1 hr before bedtime
 Erceflora 2x a day for 5 days
E
(Exercise)
 Can walk around for 30 minutes when tolerated and assistance.
 can do household chores as tolerated
T
(Therapeutic)
 can talk to healthcare team about worries on present condition upon follow-up
 can ask assistance from SO when activities or needs are not possible for the patient to do
H
(Health Teachings)
 proper hygiene and cleaning of the perineal area.
 report to healthcare team any unusual signs and symptoms which can be indicative of
complications. These includes:
o loss of sensation
o progressive loss of vision
o acetone-smelled urine (progressed into Type 1 DM)
o chest pain (CAD)
o slowly healing wound
 importance of compliance to drug regimen.
 monitor blood glucose level by going to a health center since the patient claimed she can’t
afford to buy a glucometer and its testing strips.
O
(OPD)
 follow-up 1 week after discharge .
D
(Diet)
 Diabetic diet
 low caloric diet. Carbohydrates can be eaten in moderation as well as other food groups.
 high fiber diet which includes vegetables and fruits.
30
X. UPDATES RELATED TO TYPE 2 DM
Study: Lung cancer patients with diabetes mellitus tend to live longer
Published on October 18, 2011 at 1:31 AM
Lung cancer patients with diabetes tend to live longer than patients without diabetes, according
to a Norwegian study published in the November issue of the Journal of Thoracic Oncology, the official
publication of the International Association for the Study of Lung Cancer.
Researchers did not speculate on the reason for the effect, but said that the survival benefit warranted
more study and that diabetes should not be considered a reason to withhold standard cancer treatment.
"Standard therapy should not be withheld from patients with diabetes mellitus provided they
are otherwise fit, even if it may be considered a significant comorbidity," researchers wrote in the study.
"The survival benefit may be of clinical importance and should be focused on in future studies."
Researchers at the Norwegian University of Science and Technology and Trondheim University analyzed
1,677 lung cancer cases from the Nord-Tr-ndelag Health study (HUNT), the pemetrexed gemcitabine
(PEG) study and the Norwegian Lung Cancer Biobank study. It was the first cohort study from a well-
defined geographical area, with a stable and large number of inhabitants, investigating lung cancer,
diabetes and survival.
They found that the 1-, 2-, and 3-year survival in patients with lung cancer with and without
diabetes mellitus were 43% versus 28%, 19% versus 11%, and 3% versus 1%, respectively.
The fact that patients with diabetes mellitus showed a lower frequency of metastatic diseases may
partly explain the survival benefit in patients with diabetes mellitus, because the majority of the patients
with lung cancer die of metastasis and not of the primary tumor," researchers wrote. "However, as we
adjusted for stage of disease in our analyses this potential advantage can hardly explain the observed
increased survival in patients with diabetes mellitus. In addition, increased survival in patients
with diabetes mellitus was clearly demonstrated in the PEG study where all patients had advanced lung
cancer."
Source: International Association for the Study of Lung Cancer
Reaction:
It’s quite strange at first because most would expect that death rate is higher in patients with lung
cancer and diabetes at the same time because these are fatal diseases than in patients without diabetes.
Out of the blue, since metastasis occurs through the blood, the increased coagulation and poor
circulation in patients with diabetes might have slowed the spread of cancer compared to those who
don’t. It’s one of the possibilitie
TRPM2 in pancreatic beta-cells may control insulin secretion levels
31
Published on January 4, 2011 at 11:25 PM
The research group led by professor Makoto Tominaga and Dr. Kunitoshi Uchida, National
institute for Physiological Sciences (NIPS), found TRPM2 ion channel in pancreatic beta-cells is important
for insulin secretion stimulated by glucose and gastrointestinal hormone (incretin) secreted after food
intake. Their finding was reported in Diabetes.
Diabetes mellitus is a disease caused by lack of insulin secretion from pancreatic cells, or less
response to the secreted insulin, which raises the blood glucose levels, and as a result, causes serious
disorders. It is said that at least 171 million people worldwide suffer from diabetes mellitus, and its
incidence is increasing rapidly. Clarify the mechanisms of insulin secretion is important for the
development of diabetes therapy. Here, this research group focused on TRPM2 acting as a body
temperature sensor.
TRPM2 is a temperature-sensitive Ca2+-permeable channel and expressed in pancreatic beta-
cells. They found that TRPM2-deficient mice have shown the higher blood glucose levels with impaired
insulin secretion compared with wild-type mice. Furthermore, TRPM2-deficient pancreatic beta-cells
showed smaller intracellular Ca2+ increase and lesser insulin secretion stimulated by glucose and
incretin.
Professor Makoto Tominaga and Dr. Kunitoshi Uchida said,"TRPM2 may control insulin secretion
levels mainly by modulating intracellular Ca2+ concentrations. Finding the substance which stimulates
TRPM2 effectively could lead to the development of a new therapy for diabetes mellitus."
Source: National Institute for Physiological Sciences
BIBLIOGRAPHY
BOOKS:
Merck Medical Manual of Medical Information, 2nd
home ed., (2003).
Smeltzer, S., et. al., Brunner & Suddarth’s Textbook of Medical-Surgical Nursing, Vol. 2, 10th
ed. (2004).
Philippine Pharmaceutical Directory, 14th
annual ed., (2007-2008).
Grodner, et. al., Foundations and Clinical Applications of Nutrition, 4th
Edition (2009).
Karch, A., Focus on Nursing Pharmacology, 4th
ed., (2008).
ONLINE:
www. news-medical.net
www.nursing-crib.com
32
Homework Help
https://www.homeworkping.com/
Math homework help
https://www.homeworkping.com/
Research Paper help
https://www.homeworkping.com/
Algebra Help
https://www.homeworkping.com/
Calculus Help
33
https://www.homeworkping.com/
Accounting help
https://www.homeworkping.com/
Paper Help
https://www.homeworkping.com/
Writing Help
https://www.homeworkping.com/
Online Tutor
https://www.homeworkping.com/
Online Tutoring
https://www.homeworkping.com/
34

90949379 case-study-niddm

  • 1.
    Homework Help https://www.homeworkping.com/ Research Paperhelp https://www.homeworkping.com/ Online Tutoring https://www.homeworkping.com/ click here for freelancing tutoring sites Republic of the Philippines University of Northern Philippines Tamag, Vigan City College of Nursing A Case Study on Non-Insulin Dependent Diabetes Mellitus In partial fulfilment Of the requirements Of the course 1
  • 2.
    Nursing Care Management: Curativeand Rehabilitative Nursing Care Related learning Experience Hospital Duty Presented to: Madeline C. Villanueva, R.N. Clinical Instructor Presented by: Kimberly Ruth Ramos BSN-III Bromeliads JANUARY 2012 2
  • 3.
    TABLE OF CONTENTS PAGE FRONTPAGEi TABLE OF CONTENTS ii I. INTRODUCTION AND OBJECTIVES II. PATIENT’S PERSONAL DATA (NURSING HISTORY OF PAST AND PRESENT ILLNESS) III. PEA/RSON ASSESSMENT IV. DIAGNOSTIC PROCEDURE V. ANATOMY AND PHYSIOLOGY VI. PATHOPHYSIOLOGY A. ALGORITHM B. EXPLANATION VII. MANAGEMENT A. MEDICAL-SURGICAL B. NURSING CARE PLAN C. PROMOTIVE AND PREVENTIVE VIII. DRUG STUDY 3
  • 4.
    IX. DISCHARGE PLAN X.UPDATES XI. ORGANIZATION XII. BIBLIOGRAPHY I. INTRODUCTION AND OBJECTIVES According to Department of Health as derived from its book, Public Health Nursing, Diabetes is one of the leading causes of disability in persons older than 45 years old. In this statement, it is evident that Type 2 diabetes mellitus is more common than its counterpart. Diabetes mellitus is a metabolic disorder characterized by hyperglycemia in more than one blood sugar measurement at different visits. It is a disorder in which the primary problem is uncontrolled blood sugar level secondary to impaired insulin production or insulin resistance, thus, classifying diabetes mellitus into Type 1 and Type 2 DM, formerly Insulin-Dependent (IDDM) and Non- Insulin Dependent diabetes mellitus (NIDDM) respectively. The latter nomenclature is no longer used today to avoid confusion because the former name signifies literally the treatment not the cause. This has led to confusion because type 2 DM also adds insulin in its pharmacologic therapy. 4
  • 5.
    This disorder isa major health threat since it causes macrovascular problems (CAD, CVA, PVD, etc.), microvascular problems (retinopathy and nephropathy) and neuropathy or the loss of sensation. These complications basically resulted from poor circulation s/t increased blood coagulation. Meanwhile, in type 1 DM, the beta cells of the pancreas are destroyed by autoimmunity thus there is little or no insulin production at all. On the other hand, in type 2 DM, the pancreas produces enough insulin but the body has resistance to its effects secondary to increased fat deposits. That’s why obesity is the most common cause of type 2 DM. In line with this, this case study focuses on Type 2 Diabetes Mellitus. It commonly occurs after the age of 30 thus, calling it as “adult-onset DM”. It is assumed by many as mild because of its slow and gradual occurrence of signs and symptoms and its degree of treatment, but the complications are as dangerous as type 1 DM. It’s like transforming your disease into a riskier type if left unguarded and untreated. Persons at risks are the following:  obese  has familial history  has previous gestational diabetes The hallmark of type 2 DM is fasting hyperglycemia (high levels of blood sugar even without eating) characterized by the 3 P’s (Polyuria, Polydypsia and Polyphagia), blurred vision, drowsiness, fatigue, glucosuria, UTI and poor healing wound. Its major complication is Hyperglycemic Hyperosmotic Non-Ketotic Syndrome (HHNK). It is non-ketotic because the body still produce insulin thus glucose is still utilize though not all. However, type 2 DM can complicate into type 1 if the pancreas cannot accommodate the insulin needs of the body. The tendency is when the body creates resistance to insulin, it also tries to compensate by increasing the release of the hormone. If more glucose is absorbed in the intestine and produced by the liver, the pancreas tends to wear out. Type 2 DM is reversible as long as diet is modified and exercise is incorporated in the daily lifestyle because the main problem here is insulin resistance. Fat deposits cause insulin resistance and fat comes from dietary intake. However, it really takes time. This study was under the consent of the said patient, thus all of the data used in this study are under legal circumstances. The data were gathered through an assessment conducted on the dates of duty at the said hospital. Nursing interventions were also rendered limitedly within the shift. This case study was organized having the following objectives: • To expand knowledge regarding NIDDM. • To gather appropriate and sufficient data to trace the history of the present illness. • Describe the symptoms of type 2 diabetes mellitus. • State the criteria for diagnosis of diabetes mellitus. • State the management goals for a patient with diabetes mellitus. • List the target goals for blood glucose, blood pressure and lipids. • Discuss the role of medical nutrition therapy and the benefit of increased activity. • List the types of oral medications for type 2 diabetes and their mechanisms of action. • Describe the short-term and long-term complications of diabetes mellitus. • Discuss the role of diabetes self-management education in assisting patients with type 2 diabetes to make the necessary behavioural changes to manage their disease. • Describe the routine primary care follow-up for a patient with type 2 diabetes. • To be aware of the new advances, researches, studies and updates regarding the condition. • To evaluate effectiveness of the treatment regime II. PATIENT’S PERSONAL DATA NAME: Maxima Fenol Quiba GENDER: Female CIVIL STATUS: Widowed AGE: 90y/o ADDRESS: Anonang Mayor, Caoayan, Ilocos Sur 5
  • 6.
    DATE OF BIRTH:Setember 22, 1921 NATIONALITY: Filipino RELIGION: Roman Catholic OCCUPATION: Unemployed ADMITTED AT: Ilocos Sur Medical Mission Group and Hospital ATTENDING PHYSICIAN: Dr. Manuel Cajigal DATE AND TIME OF ADMISSION: November 21, 2011 @ 9:30 AM DATE AND TIME OF DISHARGE: November 27, 2011 @ 12:00 NOON CHIEF COMPLAINT: Body Weakness ADMITTING DIAGNOSIS: DM Type 2, Diaper rash FINAL DIAGNOSIS: Type 2 DM HISTORY OF PAST ILLNESS: According to the patient, her common illness was cough and colds. No home treatment was provided. It will just subside if time comes as she said. She couldn’t remember her immunizations. Her family has histories of hypertension and diabetes. According to her laboratory results, she has dyslipidemia, and often experiences positional vertigo but manages it with prescribed medications. She has non-healing diaper rashes on her perineal area since January 2011 and recurrent body weakness that had brought her to seek medical attention. HISTORY OF PRESENT ILLNESS: Prior to admission, she complains of body weakness for 2 days. She had difficulties of sleeping at night, and complains of irritating pain on her perineal area due to rashes. On admission, her vital signs were as follows: BP: 120/70, T: 36.5, RR: 24cpm, and PR: 72 bpm. PLRS 1L plus B- Complex was infused to her as ordered, and instructed to have complete bed rest. Laboratory tests were ordered: HGT result reflected initially as 129 mg/dl, and Glimeperide 1mg 1 tab OD before breakfast was ordered. Antibiotics were also ordered ANST, as well as multivitamins and prescribed diet. 6
  • 7.
    III. PEA/RSON ASSESSMENT 1ST DAY (November27, 2011) 2nd DAY (November 28, 2011) P (personal) (psychosocial) (psychosexual) (physical)  hospitable and talkative at times  conscious and coherent  appears weak and sleepy  with noted non-healing diaper rash on perineal area  noted presence of redness and swelling on perineal area  complaints of tolerable pain upon initial contact  conscious and coherent  appears weak and sleepy  still with noted non-healing diaper rash on perineal area  still with redness and swelling on perineal area  still with bearable pain initially E  has (-) bowel movement  on Bisacodyl suppository OD after breakfast as ordered  voided twice, yellowish and aromatic odor as claimed, during the 8-hour shift  no IFC inserted  has (+) bowel movement  voided twice with same characteristics A/R  lies in bed most of the time  goes to comfort room with assistance, ambulatory  cannot sleep well as complained  lies in bed most of the time  goes to comfort room with assistance, ambulatory  cannot sleep well as complained S  the bed has no side rails  the ward is not that congested  wears clean clothes that fit her size  wears slippers upon ambulation  the bed has no side rails  the ward is not that congested  wears clean clothes that fit her size  wears slippers upon ambulation O  has initial respiratory rate of 20 cpm, shallow and regular  initial RR = 20 mmHg  initial BP = 130/80 mmHg 7
  • 8.
     no dyspneaobserved  initial BP = 120/70 mmHg  the ward is not well ventilated  with poor skin turgor  afebrile with an initial temperature of 36.9⁰ C  ward is still poorly ventilated  still with poor skin turgor  afebrile initially N  received on bed with PLRS 1L plus B- Complex @ 20-22 gtts/min  on diabetic diet  with fair appetite  with no sweet beverages nor food were seen in the bedside table  same assessment as yesterday IV. DIAGNOSTIC PROCEDURE IDEAL EXAMINATION A. Urine Glucose Testing  urine is checked for the presence of glucose  due to the excessive amount of blood sugar, the kidney is not able to filter all the glucose thus glucosuria is present in a diabetic pt.  not an accurate tool because the result does not reflect the exact amount of glucose in the blood.  PROCEDURE: 8
  • 9.
    a. Apply urineover the surface of the reagent strip. b. Wait till color changes. c. Match the color with the standard color chart. B. Blood Glucose level Measurement 1. Random Human Glucose Test  uses a glucometer  blood can be drawn at any time throughout the day, regardless of when the person last ate.  PROCEDURE: a. Ask patient what finger he wishes to use. Finger must be intact. b. Massage fingertip in an upward motion. c. Wipe the lateral side of the fingertip with an alcohol-wet cotton ball. d. While waiting for skin to dry, insert the testing strip into the glucometer. Make sure the codes are matched. e. Inform patient when you are about to prick because it causes a little sudden pain. f. Wipe the first drop of blood with a dry cotton ball. g. Massage fingertip upward till a drop of blood is seen. h. Gently touch the tip of the strip on the blood. Small amount may do. i. Wait for the glucometer to process the blood. j. Read the measurement.  CRITERIA:  80-120 mg/Dl = Normal  > 120 mg/dL = (+) DM in more than 1 reading at different days of visits. 2. Fasting Blood Sugar  can also be done after meals.  PROCEDURE: a. have pt not eat 8 to 12 hours (usually overnight). Water is allowed as long as it is not mineralized. b. Blood sample is taken from a vein or fingertip. 9
  • 10.
     CRITERIA:  ≤109mg/dL = Normal  110 - 125 mg/dL = (+) Impaired Glucose Tolerance (IGT)  ≥ 126 mg/dL if fasting = (+)DM  ≥ 200 mg/dL if after meals = (+) DM  usually repeated on another day to confirm diagnosis. 3. Oral Glucose Test  the most sensitive test for diagnosing diabetes.  not routinely recommended because it is inconvenient compared to a fasting blood glucose test.  PROCEDURE: a. Perform FBS Test. b. Obtain FBS measurement. c. Have patient drink 75 g of liquid glucose solution (which tastes very sweet, and is usually cola or orange-flavoured). d. 2 hours later, a second blood glucose level is measured.  CRITERIA:  ≤150 mg/dl after 2 hours = normal  > 150 mg/dl = DM in more than 1 reading at different days of visits C. Complete Blood Count  done to assess the general status of the bone marrow cells  to determine the degree of infection since the patient has non-healing wound.  PROCEDURE: a. Blood is drawn either from a vein or fingertip. b. Blood is processed in a machine. c. Blood components are measured and compared with the normal values. 10
  • 11.
    ACTUAL EXAMINATION A. CompleteBlood Count Date: 11/25/11 PARAMETER RESULT NORMAL VALUE WBC H 15.4 x 10⁹/L 5.0 – 10.0 LYMPH # L 1.8 x 10⁹/L 3.0 – 3.4 MID # H 1.8 x 10⁹/L 0.1 – 0.9 GRAN H 11.8 x 10⁹/L 5.0 – 7.0 LYMPH % L 11.7 % 30 – 40 % MID % H 11.5 % 1– 9 % GRAN % H 76.8 % 50 – 70 % INTERPRETATION: • The blood components that have increased greatly were those responsible for the immunity. So far WBC and granulocytes are trying to fight the infection. However, the lymphocytes are seriously low which means the body has not produced antibody yet and has not attracted much macrophages and other cells to combat the invading microorganism. • Thus, making the patient still susceptible for spread of the infection because WBC and granulocytes will definitely wear out if antibodies and other defense cells are not in action. B. Routine HGT q6º DATE RESULTS INTERPRETATION 11/23/11 6 am 129 mg/dL H 11 am 120 mg/dL H 11/24/11 6 am 130 mg/dL H 11
  • 12.
    11 am 190mg/dL H 6 pm 145 mg/dL H 12 mn 137 mg/dL H 11/25/11 6 am 130 mg/dL H 12 nn 190mg/dL H 6 pm 175mg/dL H 12 mn 140 mg/dL H 11/26/11 6 am 121 mg/dL H RESULT: There is significant rise in glucose levels which suggest the occurrence of hyperglycaemic reactions as manifested in type 2 DM. Moreover, in adjunct to these levels, medications were given as prescribed. 12
  • 13.
    V. ANATOMY ANDPHYSIOLOGY Every cell in the human body needs energy in order to function. The body’s primary energy source is glucose, a simple sugar resulting from the digestion of foods containing carbohydrates (sugars and starches). Glucose primarily comes from the diet and the liver. Once the food is ingested, glucose is absorbed into the bloodstream. This stimulates the pancreas, a small gland located behind the stomach, to secrete insulin which is produced by the beta cells of the said organ. The functions of insulin then are as follows: • transports glucose into the cell • signals the liver to stop releasing glucose • stores glucose in the liver thru the form of glycogen as a reserved energy source • stores dietary fat in the adipose tissues During fasting periods (between meals and midnight), the pancreas continuously releases basal insulin and another hormone called glucagon which is responsible in stimulating the liver to break down glycogen into glucose to be used by the body (basal metabolic rate). The basal insulin assists the transport of glucose then. Blood sugar normally is high early in the morning because of the normal increase in growth hormone and corticosteroids (DAWN PHENOMENON). The blood sugar also increases excessively if there is a sudden drop in the blood glucose level as a compensatory mechanism (SOMOGYI EFFECT). 13
  • 14.
    Reference: Smeltzer, S., et.al., Brunner & Suddarth’s Textbook of Medical-Surgical Nursing, Vol. 2, 10th ed. VI. PATHOPHYSIOLOGY OF TYPE 2 DIABETES MELLITUS A. ALGORITHM 14  Obesity  Family history
  • 15.
    Insulin resistance Excessive accumulationof glucose in the blood (hyperglycemia) osmotic diuresis (polyuria) blood becomes more viscous polydipsia poor circulation cells become hungry gluconeogenesis polyphagia ↑ production of insulin beta cells are worn out ↓ / no insulin production 15  blurred vision  fatigue  tingling sensation COMPLICATIONS:  Type 1 DM  Retinopathy  Nephropathy  Neuropathy
  • 16.
    A. EXPLANATION The primaryproblem in type 2 DM is insulin resistance, not destruction of the beta cells. The latter is actually a complication. That’s why obesity is the main cause of type 2 DM merely because fat deposits resist insulin. Other causes include genetic factor and previous gestational diabetes.Since there is resistance, glucose is not utilized thereby accumulated in the blood. Signs and symptoms of hyperglycemia occur. As a compensatory mechanism, the body excretes glucose via urine leading to glucosuria. This is called osmotic diuresis wherein some electrolytes are also excreted with the glucose. To compensate the electrolyte loss, the patient experiences polydipsia. However, the cells become hungry without transport of glucose, thus the body breaks down proteins and other substances into glucose (gluconeogenesis). Due to this catabolic effect of the body, the patient tends to hunger much, a condition called polyphagia. On the other hand, the blood becomes viscous leading to poor circulation. Signs and symptoms like blurred vision, tingling sensation, fatigue and drowsiness are experienced. The body then is alarmed and signals the pancreas to secrete more insulin in an attempt to counteract insulin resistance. If resistance continues and glucose uncontrollably increases in the blood, the pancreatic cells become worn out, thus little or eventually no insulin is produced. This complication is called Type 1 DM. Other complications like retinopathy, nephropathy and neuropathy are due to poor circulation while CAD and CVA are due to increased blood coagulation secondary to increased blood viscosity. Hyperglycemic Hyperosmolar non- Ketotic Syndrome is the most common complication. Meanwhile, on this case study, obesity, family history and previous gestational diabetes predisposed the patient to type 2 DM. Signs and symptoms of hyperglycemia were claimed as stated in the history of present illness. All other signs and symptoms included in the algorithm are negative so far. REFERENCE: Smeltzer, S., et. al., Brunner & Suddarth’s Textbook of Medical-Surgical Nursing, 10th ed., Vol. 2 (2004) The Merck Manual of Medical Information, 2nd home edition (2003) 16
  • 17.
    VII. MANAGEMENT IDEAL MEDICALMANAGEMENT GOAL: to enhance activity of insulin and maintain blood glucose level within normal range The primary management of type 2 DM is a combination of diet, exercise and weight loss program. If these are ineffective, medicines are prescribed but still lifestyle modification must be adopted for a long time. 17
  • 18.
    A. PHARMACOTHERAPY 1. OralHypoglycemic Agents  used to decrease blood glucose level by either stimulating the pancreas to release insulin or decrease absorption of glucose in the intestines.  Types: CLASS/EXAMPLES ACTION SIDE EFFECTS SPECIAL CONSIDERATIONS Sulfonylureas Glyburide (DiaBeta, Glynase PresTab, Micronase) Glipizide (Glucotrol, Glucotrol XL) Glimepiride (Amaryl) Chlorpropamide Stimulate pancreas to secrete insulin GI symptoms and dermatologic problems = most common hypoglycemia Drug-to-drug interactions: **↑ hypoglycemic effect o Sulfonamides o Chloramphenicol o Clofibrate o Phenylbutazone o Bishydroxycoumarin **↑ hyperglymic effect o K+ sparing diuretics o Corticosteroids o Estrogen o Diphenylhydantoin (Dilantin) Drug-food interactions: o Chlorpropamide + alcohol = disulfiram effect Meglitinides Repaglinide (Prandin) Naglitinide (Starlix) Stimulate pancreas to secrete insulin hypoglycemia fast and short-acting Drug-to-drug interactions: o Meglitinides + Metformin = synergistic effect must always be taken right before meals to avoid hypoglycaemia except Naglitinide which is very rapid in action. It must be taken with meals Biguanides Metformin (Glucophage, Glucophage XR) Facilitates insulin action on peripheral receptors metallic taste n/v abdominal bloating pain diarrhea lactic acidosis = most dangerous hypoglycemia Drug-to-drug interactions: o Biguanides + Sulfonylureas = synergistic effect of ↓ing blood glucose level o anticoagulants o diuretics o contraceptives o corticosteroids must not be given 2 days before any diagnostic test using contrast agent bec. it inc. lactic acidosis tendency. Alpha-glucosidase inhibitors Acarbose (Precose) Miglitol (Glyset) Slow down glucose absorption in the SI pain flatulence diarrhea hypglycemia Drug-to-drug interactions: o AGI + Sulfonylureas/Meglitinides = significant hypoglycaemia If hypoglycaemia occurs, sucrose absorption is useless because its absorption is blocked, rather take glucose tablets. take immediately before meals because food interferes its action. HbA1c ↓es Thiazolidinediones Rosiglitazone (Avandia) Pioglitazone hydrochloride (Actos) Make body tissues more sensitive to insulin without ↑ing insulin secretion liver damage = most serious hypoglycemia indicated for patients taking INS injections and cannot control blood glucose adequately first-line agents in combination with 18
  • 19.
    diet to treattype 2 DM 2. Insulin  used if OHA cannot control blood sugar level in the shortest period of time  used for sudden hyperglycemia  dependence to drug depends on the ability of the pancreatic beta cells TIME COURSE AGENT ONSET PEAK DURATION INDICATIONS Rapid-acting Lispro (Humalog) Aspart (Novolog) 10-15 min 10-15 min 1 h 40-50 min 3 h 4-6 h used for rapid reduction of glucose level to treat postprandial hyperglycemia to prevent nocturnal hyperglycemia Short-acting Regular (Humalog R, Novolin R, Iletin II Regular) ½ - 1 h 2-3 h 4-6 h usually administered 20-30 minutes before a meal may be taken with long-acting INS Intermediate- acting NPH (neural protamine Hagedorn) Humulin N (Lente, NPH) 2-4 h 3-4 h 6-12 h 6-12 h 16-20 h 16-20 h usually taken after meals Long-acting Ultralente (“UL”) 6-8 h 12-16 h 20-30 h used primarily to control fasting glucose level Very long-acting Glargine (Lantus) 1 h continuous 24 h used for basal dose Administration Consideration: 1. Main areas of injection site: abdomen, arms, thigh, buttocks 2. Systemic rotation of anatomical sites every day. 3. Injection site must be 1 ½ inches apart within the anatomical area. 4. Insulin syringe needles are G27-G29 that is ½ inch long. 5. Usually prefilled but can be prepared. Roll the container first before withdrawing. 6. Only regular INS may be mixed with other INS. 7. When mixing, withdraw Regular INS first. 8. Administer mixed dose within 5-15 minutes after preparation. 9. Administer 45-90º angle in fat persons and 45-60º in thin persons. 10. Regular INS is the only INS given IV. 11. Place the needle upright or flat to prevent clogging. Complications:  Hypoglycemia  Lipodystrophy 19
  • 20.
     Dermatologic allergicreactions B. DIET 1. Diabetic Diet  diet with exercise is the primary key or first line in treating type 2 DM.  must be low in calorie  all food groups have caloric value, it’s just that carbohydrates have the highest value.  must be referred to a dietician. a. Meal Plan  50-60% Carbohydrates  20-30% Fats  10-20% Proteins b. Food Guide Pyramid  represents the base as with the lowest in calories and fats and the highest in fiber. C. OTHERS 20 bread, rice, cereals, pasta fruit meat, poultry, fish, dry beans, eggs, nuts vegetables milk, yogurt and cheese fats, oils and sweets
  • 21.
    1. Hemoglobin A1C also known as Glycosylated Hemoglobin  represents the blood glucose level changes over a prolonged period of time usually 2-3 months.  used as a monitoring tool of the effectiveness of OHA and INS, not a diagnostic tool.  when blood glucose level is elevated, glucose molecules attach to haemoglobin in the RBC. The longer the amount of glucose in the blood remains high, the more glucose binds to RBC an the higher the HbA1c which is permanent and lasts for the life of RBC usually up to 120 days. 2. Daily Wound Care of the affected leg  involves bed rest, proper hygiene, antibiotic and debridement  safety precaution against potential injuries. IDEAL SURGICAL MANAGEMENT A. Possible Amputation  done if treatment is long enough to prevent the spread of infection.  done if wound is poorly healing due to poor circulation without improvement despite interventions. ACTUAL MEDICAL MANAGEMENT Upon admission, the patient received an initial treatment of PLRSS plus B-Complex 1L regulated to 21-22 gtts/min. Her initial blood glucose level was 129 mg/dL and Metformin was administered as ordered. The physician 21
  • 22.
    also prescribed heran antibiotic, Ceftriaxone, and was administered accordingly. The patient was on diabetic diet and has fair appetite within the 2 consecutive shifts. During the course of hospitalization, the patient’s blood glucose level was monitored every 6 hours. Upon discharge, the physician prescribed home medications and advised the patient for follow-up one week after discharge. SURGICAL MANAGEMENT **None so far. REFERENCE: Smeltzer, S., et. al., Brunner & Suddarth’s Textbook of Medical-Surgical Nursing, 10th ed., Vol. 2 (2004) The Merck Manual of Medical Information, 2nd home edition (2003) 22
  • 23.
    NURSING CARE PLAN CUES NURSING DIAGNOSIS SCIENTIFIC BACKGROUND GOAL/OBJECTIVESINTERVENTIONS RATIONALE EVALUATION SUBJECTIVE: “Nag-ut-ot unay toy sugat ko.” OBJECTIVE: presence of frequent facial grimace diaphoresis with pain scale of 7/10 wound appears red and warm V/S taken as follows: T – 38.6⁰ C P – 108 bpm R – 24 cpm BP – 130/80 mmHg P - Acute pain E - r/t progression of non-healing wound s/t poor circulation S – as evidenced by the presence of facial grimace, diaphoresis, pain scale of 7/10, elevated vital signs and pt’s verbalization Local tissue damage from injury Initiation of nociceptors to respond to noxious stimulus Transmission of nerve impulses to the brain Pain sensation is experienced Increased metabolic rate Diaphoresis, ↑ V/S Redness and warmth REFERENCE: Smeltzer, et. al., Brunner and Suddharth’s textbook of Medical- Surgical Nursing, 10th Edition, Vol 1, pg. 256 Date:11/20/11 Shift: 7-3 Time: 1:30 PM GOAL: After rendering nsg ix, the pt will verbalize pain relief and demonstrate relaxation and diversional activities. OBJECTIVES: After 30 minutes, facial grimace will decrease from frequent to moderate diaphoresis will stop pain scale will decrease to 6/10 V/S will normalize pt will demonstrate 2/2 relaxation/ diversional activities INDEPENDENT: Obtained V/S Asked patient the degree of pain Noted characteristics of wound Provided TSB and increased hydration Opened the windows Instructed and encouraged diversional activities such as sleeping, listening to radio or chatting with students and other patients/ SO. Monitored V/S q 15 minutes especially temperature and asked patient about the pain status. DEPENDENT: to have a baseline data and to verify pain because it alters V/S. to intervene appropriately. Severe pain already needs pain reliever rather than simple diversional activities. to assess progress of wound focusing on discharges that might have initiated pain or another infection. to normalize temperature. increased in V/S was affected by the ↑ed temp. So if temp normalizes, other V/S follow. to provide better ventilation which will help normalize temperature and respiration. Pain can also be eased by good ventilation. Done if and only if analgesic was administered in order to refocus attention. Diversion activities are useless in severe pain to evaluate effectivity of care and medications Date: 11/20/11 Shift: 7-3 Time: 1:30 PM GOAL PARTIALLY MET as evidenced by: facial grimace decreased diaphoresis stopped pain scale decreased to 5/10 V/S stabilized within normal range and taken as follows: T- 37.2 ⁰ C P- 94 bpm R- 20 cpm BP- 120/80 mmHg pt demonstrated 2/2 relaxation/ diversion activities 23
  • 24.
    Administered Diclofenac 75 mgIV q8º PRN. Administered Paracetamol 500 mg IV q4º PRN COLLABORATIVE: Monitored laboratory results to rapidly relieve pain to normalize temperature To determine progress of condition and obtain cues related to pt’s diagnosis. 24
  • 25.
    CUES NURSING DIAGNOSIS SCIENTIFIC BACKGROUND GOAL/OBJECTIVES INTERVENTIONS RATIONALEEVALUATION Subjective: “Nabayag atoy sugat kon. Objective: poorly healing rahes on perineal area (+) redness (+) swelling wound site is warm to touch P- Impaired tissue integrity E- r/t mechanical trauma of of skin and subcutaneous tissue s/t injury S- as evidenced by presence of poorly Injury Destruction of skin layers Initiation of wound healing as a compensatory mechanism (but here, there is slow Date: 11/21/11 Shift: 7-3 Time: 8:00 am GOAL: After rendering nursing interventions, the pt will display behaviour and lifestyle changes to promote healing and prevent complications INDEPENDENT: Noted evidence of tissue involvement Obtained history of condition including color, smell, location and consistency Reinforced knowledge to determine which tissue is affected which will serve as baseline data for your health teachings. to know the progress of the condition and have a baseline data to plan for nursing interventions to motivate the pt for self- Date:11/21/11 Shift: 7-3 Time: 8:00 am GOAL MET as evidenced by: the patient enumerated and observed 2/2 lifestyle changes the patient enumerated 25
  • 26.
    (+) pain, ratedas 5/10 healing wound with redness and swelling as well as pt’s verbalization wound healing) Occurrence of the cardinal signs Presence of redness(rubor) in the incision site Sensation of heat(calor) in the incision site Swelling(dolor) is observed Pain(tumor) sensation REFERENCE: Elaine Marieb, Anatomy and Physiology 9th Edition, pg. 463 OBJECTIVES: The patient will: enumerate and observe 2/2 lifestyle changes enumerate and display 3/3 safety precautions against injury about wound care as observed during doctor’s round Emphasized the importance of proper food intake especially food rich in fiber and protein such as vegetables and meat Encouraged skin hygiene Instructed to avoid injury as much as possible especially in the lower extremities. Activities involved wearing closed slippers, cutting nail into square-tipped and avoiding pedicure and abrasions. DEPENDENT: Administered Ceftriaxone 1 gram IV q12º COLLABORATIVE: Monitor laboratory results care upon discharge fiber promotes tissue healing and decreases blood sugar level. Iron enhances clotting factors. Maintaining clean, dry skin provides a barrier to infection. Patting skin dry instead of rubbing reduces risk of dermal trauma to fragile skin. to enhance patients knowledge and self-care. antibiotic helps prevent spread of infection to determine changes indicative of healing; to gain data as a basis for interventions. and displayed 3/3 safety precautions against injury 26
  • 27.
    PROMOTIVE AND PREVENTIVEINTERVENTION FOR TYPE 2 DM Since the patient is diabetic, she is more likely experiencing poor wound healing accompanied with pain. Wound can be an entry of infection especially that there is poor circulation. Moreover, if blood glucose level cannot be controlled, complications stated earlier are more likely to happen. The goals of promotive-preventive interventions are to:  Promote optimal blood glucose level  Proper wound care and prevent infection  Prevent complications Interventions are as follows:  To promote optimal blood glucose level, the patient has to:  Eat proper diet which is low in calories and lose weight. Foods high in fiber are recommended to decrease elevated blood glucose level. These include vegetables and fruits.  Exercise regularly as tolerated to burn calories. Be sure that she had taken meals and medications before doing so to prevent hypoglycaemia and hyperglycaemia respectively.  Take medications religiously and with precautions. OHA must always be taken before meals so that there will be insulin needed for the food to be digested and utilized into energy.  Avoid food and medications that may alter the actions of her medications. Better consult the doctor first before taking anything.  To facilitate proper wound care and prevent infection, the patient has to:  Take antibiotics religiously.  clean wound with antibacterial soap and wrap it with gauze to prevent exposure to debris.  wear protective shoes and observe safety precautions on the affected leg.  practice proper hygiene.  eat foods high in protein to facilitate wound healing. But this still depends on lowering the blood glucose level in order to improve circulation.  To prevent complications, the patient has to:  avoid injury as much as possible because of slow wound healing which might lead to infection and eventually to amputation.  take medications religiously to control blood glucose level. All she has to do is to maintain the blood sugar within normal level so that the blood will circulate properly. 27
  • 28.
     report unusualsigns and symptoms such as loss of sensation, spread of infection, and the like to intervene immediately and prevent progress. 28
  • 29.
    VIII. DRUG STUDY NAME/CLASSDOSAGE/ROUTE MECHANISM OF ACTION INDICATION CONTRAINDICATION ADVERSE EFFECTS NURSING RESPONSIBILITY 1. Ceftriaxone (Antibiotic) 1 gram IV q12º Bactericidal and bacteriostatic. Inhibits bacterial cell wall synthesis. Treatment of moderate to severe infections of soft tissues and wounds  Hypersensitivity GI symptoms headache vertigo pruritus Drug-to-drug interaction: Aminoglycosides and diuretics Ensure safety Encourage to drink lots of water to counteract SE 2. Metformin 500mg 1 tab OD Decreases hepatic glucose production and intestinal absorption of glucose. Adjunct to patients with type 2 DM  Hypersensitivity  GI symptoms  Hypoglycemia  Megaloblastic anemia Give with meals. Monitor glucose levels regularly. 3.Glimepiride (Oral Hypoglycemic Agents) 1 mg/tab 1 TAB OD Stimulate pancreas to secrete more insulin Adjunct with diet for the management of type 2 DM  Hypersensitivity  Hypoglycemia  headache  dizziness  n/v  GI pain and diarrhea  pruritus Drug-to-drug interaction: diuretics, corticosteroids, some NSAID Administer right before meals Monitor blood glucose level 4. Simvastatin 10 mg 1 tab TID Inhibits HMG-CoA reductase an early stage in biosynthesis. To reduce total LDL cholesterol levels  Hypersensitivity  abdominal pain  nausea  vomiting,  constipation  diarrhea patient should follow a low cholesterol diet during treatment. 5. VCO Cogel 1 tab OD Unknown action Believed to have numerous indications such as vitamins, or reducing risks of CVA’s and cancer.  Hypersensitivity No known side effects  Regularly take the drug for better results. 29
  • 30.
    IX. DISCHARGE PLAN M (Medications) Glimepiride 1 mg/tab 1 tab OD; taken before meals  Metfrormin 500 mg 1x a day after lunch  Simvastatin 10 mg tab HS  Diazepam 5mg ½ tab OD at bedtime  Buclizine with Fe 1 cap 1 hr before bedtime  Erceflora 2x a day for 5 days E (Exercise)  Can walk around for 30 minutes when tolerated and assistance.  can do household chores as tolerated T (Therapeutic)  can talk to healthcare team about worries on present condition upon follow-up  can ask assistance from SO when activities or needs are not possible for the patient to do H (Health Teachings)  proper hygiene and cleaning of the perineal area.  report to healthcare team any unusual signs and symptoms which can be indicative of complications. These includes: o loss of sensation o progressive loss of vision o acetone-smelled urine (progressed into Type 1 DM) o chest pain (CAD) o slowly healing wound  importance of compliance to drug regimen.  monitor blood glucose level by going to a health center since the patient claimed she can’t afford to buy a glucometer and its testing strips. O (OPD)  follow-up 1 week after discharge . D (Diet)  Diabetic diet  low caloric diet. Carbohydrates can be eaten in moderation as well as other food groups.  high fiber diet which includes vegetables and fruits. 30
  • 31.
    X. UPDATES RELATEDTO TYPE 2 DM Study: Lung cancer patients with diabetes mellitus tend to live longer Published on October 18, 2011 at 1:31 AM Lung cancer patients with diabetes tend to live longer than patients without diabetes, according to a Norwegian study published in the November issue of the Journal of Thoracic Oncology, the official publication of the International Association for the Study of Lung Cancer. Researchers did not speculate on the reason for the effect, but said that the survival benefit warranted more study and that diabetes should not be considered a reason to withhold standard cancer treatment. "Standard therapy should not be withheld from patients with diabetes mellitus provided they are otherwise fit, even if it may be considered a significant comorbidity," researchers wrote in the study. "The survival benefit may be of clinical importance and should be focused on in future studies." Researchers at the Norwegian University of Science and Technology and Trondheim University analyzed 1,677 lung cancer cases from the Nord-Tr-ndelag Health study (HUNT), the pemetrexed gemcitabine (PEG) study and the Norwegian Lung Cancer Biobank study. It was the first cohort study from a well- defined geographical area, with a stable and large number of inhabitants, investigating lung cancer, diabetes and survival. They found that the 1-, 2-, and 3-year survival in patients with lung cancer with and without diabetes mellitus were 43% versus 28%, 19% versus 11%, and 3% versus 1%, respectively. The fact that patients with diabetes mellitus showed a lower frequency of metastatic diseases may partly explain the survival benefit in patients with diabetes mellitus, because the majority of the patients with lung cancer die of metastasis and not of the primary tumor," researchers wrote. "However, as we adjusted for stage of disease in our analyses this potential advantage can hardly explain the observed increased survival in patients with diabetes mellitus. In addition, increased survival in patients with diabetes mellitus was clearly demonstrated in the PEG study where all patients had advanced lung cancer." Source: International Association for the Study of Lung Cancer Reaction: It’s quite strange at first because most would expect that death rate is higher in patients with lung cancer and diabetes at the same time because these are fatal diseases than in patients without diabetes. Out of the blue, since metastasis occurs through the blood, the increased coagulation and poor circulation in patients with diabetes might have slowed the spread of cancer compared to those who don’t. It’s one of the possibilitie TRPM2 in pancreatic beta-cells may control insulin secretion levels 31
  • 32.
    Published on January4, 2011 at 11:25 PM The research group led by professor Makoto Tominaga and Dr. Kunitoshi Uchida, National institute for Physiological Sciences (NIPS), found TRPM2 ion channel in pancreatic beta-cells is important for insulin secretion stimulated by glucose and gastrointestinal hormone (incretin) secreted after food intake. Their finding was reported in Diabetes. Diabetes mellitus is a disease caused by lack of insulin secretion from pancreatic cells, or less response to the secreted insulin, which raises the blood glucose levels, and as a result, causes serious disorders. It is said that at least 171 million people worldwide suffer from diabetes mellitus, and its incidence is increasing rapidly. Clarify the mechanisms of insulin secretion is important for the development of diabetes therapy. Here, this research group focused on TRPM2 acting as a body temperature sensor. TRPM2 is a temperature-sensitive Ca2+-permeable channel and expressed in pancreatic beta- cells. They found that TRPM2-deficient mice have shown the higher blood glucose levels with impaired insulin secretion compared with wild-type mice. Furthermore, TRPM2-deficient pancreatic beta-cells showed smaller intracellular Ca2+ increase and lesser insulin secretion stimulated by glucose and incretin. Professor Makoto Tominaga and Dr. Kunitoshi Uchida said,"TRPM2 may control insulin secretion levels mainly by modulating intracellular Ca2+ concentrations. Finding the substance which stimulates TRPM2 effectively could lead to the development of a new therapy for diabetes mellitus." Source: National Institute for Physiological Sciences BIBLIOGRAPHY BOOKS: Merck Medical Manual of Medical Information, 2nd home ed., (2003). Smeltzer, S., et. al., Brunner & Suddarth’s Textbook of Medical-Surgical Nursing, Vol. 2, 10th ed. (2004). Philippine Pharmaceutical Directory, 14th annual ed., (2007-2008). Grodner, et. al., Foundations and Clinical Applications of Nutrition, 4th Edition (2009). Karch, A., Focus on Nursing Pharmacology, 4th ed., (2008). ONLINE: www. news-medical.net www.nursing-crib.com 32
  • 33.
    Homework Help https://www.homeworkping.com/ Math homeworkhelp https://www.homeworkping.com/ Research Paper help https://www.homeworkping.com/ Algebra Help https://www.homeworkping.com/ Calculus Help 33
  • 34.
    https://www.homeworkping.com/ Accounting help https://www.homeworkping.com/ Paper Help https://www.homeworkping.com/ WritingHelp https://www.homeworkping.com/ Online Tutor https://www.homeworkping.com/ Online Tutoring https://www.homeworkping.com/ 34