Memory Management
    Structure
Learning Objectives













    |   (OS: Operating Systems) |   (Memory Management) | 2
Agenda

                         (Background)
                       (Swapping)
                                                            (Contiguous
    Allocation)
                     (Paging)
                                        (Segmentation)

        (Segmentation with Paging)




    |      (OS: Operating Systems) |        (Memory Management) | 3
Background



                                        (instruction-execution cycle)

                  (fetch)

                     decode                                              1



                        execution                                            2

               (store)


    |       (OS: Operating Systems) |           (Memory Management) | 4
Background (2)

                                       (machine code)


                             Input queue
        









    |       (OS: Operating Systems) |        (Memory Management) | 5
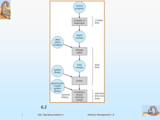
Background (3)




    6.1


|         (OS: Operating Systems) |     (Memory Management) | 6
Background (3)
                                                                               (run)


                           Compile time
        
            (absolute address)

                            Load time
        
                                                                (relocatable)
                                     Execution time
        



                                                                                (run
            time)
            (e.g., base and limit registers)

    |           (OS: Operating Systems) |         (Memory Management) | 7
6.2
|   (OS: Operating Systems) |   (Memory Management) | 8
Logical vs. Physical Address Space


                                   Logical address
                                                                               (virtual
            address)
                                          Physical address
        
                                    (memory-address register)





                                           (logical address space)

                                                              (physical address space)


    |          (OS: Operating Systems) |              (Memory Management) | 9
Memory-Management Unit (MMU)

                                                             Logical Address
                             Physical Address
                       Relocation

                 MMU

    (relocate register)


                                                                 logical
    addresses                             MMU
                                          real physical


      |       (OS: Operating Systems) |          (Memory Management) | 10
Dynamic relocation using a relocation register


|     (OS: Operating Systems) |   (Memory Management) | 11
Dynamic Loading



                                       dynamic loading)
                                                                         relative
    memory
                       (routine)







    (library routine)
    |       (OS: Operating Systems) |         (Memory Management) | 12
Dynamic Linking
 OS                                                                     (static
    linking)

                                             execution time

                                (stub)

 stub


                                                                             routine
    library                                (shared libraries)




    |          (OS: Operating Systems) |      (Memory Management) | 13
 Static Linked Library (Link

                   EXE
 Dynamic Linked Library (Link

                   EXE
        DLL
                 DLL




                                                     DOS            Static linked

              |         (OS: Operating Systems) |   (Memory Management) | 14




                         Overlay
                             Swapping
                                        Single Partition Allocation
                                        Multiple Partition Allocation




    |       (OS: Operating Systems) |     (Memory Management) | 15
Overlay



              (overlay)









    |   (OS: Operating Systems) |        (Memory Management) | 16
Overlay

                                                       Compiler
    Assemble






                                                                (Overlay)




    |    (OS: Operating Systems) |        (Memory Management) | 17
|   (OS: Operating Systems) |   (Memory Management) | 18
Swapping

                  (swap)
                                                                                  (virtual Memory)
                                     Backing store
    
                                                        -
            direct access
                                         Roll out, roll in
    
                                     (priority base)
    







        |          (OS: Operating Systems) |           (Memory Management) | 19
Schematic View of Swapping




6.5


 |    (OS: Operating Systems) |   (Memory Management) | 20
(Single Partition Allocation)
                                               2
                System
             User

                                         Batch system)      DOS




            USER




            OS



    |         (OS: Operating Systems) |              (Memory Management) | 21
                     User Area)                System





                           Process1




                                               Error




                                OS



    |   (OS: Operating Systems) |     (Memory Management) | 22
Contiguous Allocation


                                   Resident OS),
        interrupt vector
    

            OS
        (transient)




        |        (OS: Operating Systems) |          (Memory Management) | 23
Contiguous Allocation

                                     Resident OS),
        interrupt vector
    

            OS
        (transient)
                                               (fixed-size partition)
    Single-partition allocation
                                                Relocation-register scheme
                                                                                    OS

    
        base register                          Offset
                                                                                        limit
        register

        |          (OS: Operating Systems) |             (Memory Management) | 24
Base register              limit register


|   (OS: Operating Systems) |          (Memory Management) | 25
|   (OS: Operating Systems) |   (Memory Management) | 26
(Multiple Partition Allocation)

                                                                Single
    Partition
           2
           Fixed Sized Partition            Partition

           Dynamic Allocation                       Partition




    |           (OS: Operating Systems) |   (Memory Management) | 27
Fix Sized Partition

                500B
                                                        1000B
                                2 Partition




                                                        2100B

                                3 Partition


                                              ?




|   (OS: Operating Systems) |                 (Memory Management) | 28
Fix Sized Partition


                                1200B


                       1200B




                                    2580B

                      2580B


                                ?


|   (OS: Operating Systems) |           (Memory Management) | 29
Contiguous Allocation (cont.)
                                           Multiple-partition allocation
                  Hole –

    


       OS
        a)                        allocated partitions
        b)               free partitions hole)
        OS                         OS                    OS                          OS

    process 5                  process 5              process 5                   process 5
                                                      process 9                   process 9

    process 8                                                                     process 10


    process 2                  process 2              process 2                   process 2


    |           (OS: Operating Systems) |              (Memory Management) | 30
Fragmentation
                                      Multiple Partition
       2
           Internal Fragmentation                      Fixed Sized)
           External Fragmentation                      Dynamic)


                            Fix Sized                                          Dynamic
                                                              P1


                                                              P2



                          Internal Fragment

                                                                   External Fragment
    |           (OS: Operating Systems) |           (Memory Management) | 31
Fragmentation
                                    External Fragmentation
    


                                   Internal Fragmentation
    



                     compaction
    


    




    |   (OS: Operating Systems) |         (Memory Management) | 32
Compaction
                                   Dynamic Allocation

                                   External Fragmentation

                                     External Fragmentation




                                                                        Copy




    |   (OS: Operating Systems) |            (Memory Management) | 33
Dynamic Storage-Allocation Problem
                                                                      n
                                      First-fit:                              (first hole)

                                      Best-fit:
                                              smallest hole            (
                  )
                                           Worst-fit:
                                                         largest hole (
                                 )

        First-Fit                Best-Fit                     Worst-Fit



    |      (OS: Operating Systems) |                (Memory Management) | 34
First Fit

                                                     20K

   Scan
                                                            First


          Fragment




    |        (OS: Operating Systems) |         (Memory Management) | 35
Best-Fit

       Scan                                       20K

                                                                          28K


                                                              Best


   Fragment                                                               23K
           Compact




    |          (OS: Operating Systems) |        (Memory Management) | 36
Worst-fit

                                                  20K
       Scan

                                                                            10K

                                                          Worst



                                                                           28K

          Fragment


                                                                            5K



    |          (OS: Operating Systems) |         (Memory Management) | 37
Paging





                   (paging)



                                           (physical memory)

    (frame)
                                         (logical memory)
                                             (page)

      |       (OS: Operating Systems) |         (Memory Management) | 38
Paging
 
                                   n page                                n
                        page table                                              physical
     addresses
           Internal fragmentation


                                                                                     0
                                                                                        1
            0
                                                                                        2 Frames
    3       1
Pages


                 Process                     Page
                                                                               Memory

        |        (OS: Operating Systems) |          (Memory Management) | 39
Address Translation Scheme

    (page number (p))                                                 (page
    offset (d))

                          Page number (p) –
             (page table)
                 (base address)


                               Page offset (d) –
                                                         physical memory
         address



     |        (OS: Operating Systems) |        (Memory Management) | 40
Address Translation Architecture




|   (OS: Operating Systems) |   (Memory Management) | 41
Paging Example




|   (OS: Operating Systems) |    (Memory Management) | 42
Paging Example




                                32                          4

|   (OS: Operating Systems) |    (Memory Management) | 43
Free Frames




       Before allocation                           After allocation


|   (OS: Operating Systems) |          (Memory Management) | 44
Address
                             (Physical Address)
                                      p : d (Page : offset)
 Page =                        Page, offset =
    Page                              page




    0


    1
                                                                  Page 1
                                       1 : 30
                                                                     Page    30
    2




                                                                                  -->
    |      (OS: Operating Systems) |              (Memory Management) | 45
Page Table




                        Page
        Frame
                                                            Page No. Frame No.
                                         0
                                                            0           4
               Page2                     1
                                                            1           5
                                         2
                                                            2           1
                 Page0                   4

                 Page1                   5


    |   (OS: Operating Systems) |            (Memory Management) | 46
 MMU                           Physical Address                         CPU
        Frame No.                                    offset
       Frame No.                       Add.                  Frame



                                                                        Real Addr.
    CPU        p        d                                 f      d
                                                                                     Memory

                               page        frame
                                    0          4
                                    1          5
                                    2          1



    |       (OS: Operating Systems) |              (Memory Management) | 47
(Shared Pages)
                                        (Pages)
                           (Function)
         Page


                  code1                           code1
code1
                  code2                           code2
code2
                                                                     Memory
                                                  data1
data1              data2


                                                  data2
 P1                 P2
                                                                       2



      |     (OS: Operating Systems) |     (Memory Management) | 48
(Segmentation)
                                   Segment
       Segment


                                             main program
                                      segment                         section

                                      (Load on demand)




    |   (OS: Operating Systems) |          (Memory Management) | 49
(Segmentation)



                        Segment
       Segment


                  main program,
                  procedure,
                  function,
                  method,
                  object,
                  local variables, global variables,
                  common block,
                  stack,
                  symbol table, arrays
    |       (OS: Operating Systems) |        (Memory Management) | 50
User’s View of a Program


                                         main program
                                  segment                       section

                                  (Load on demand)




|     (OS: Operating Systems) |      (Memory Management) | 51
Logical View of Segmentation
                                                 1

                                                 4
         1

                             2


     3                                           2
                           4

                                                 3




     user space                  physical memory space



 |   (OS: Operating Systems) |   (Memory Management) | 52
Segmentation Architecture

    <segment-number, offset>,
 Segment table –


                  base –

                    limit –                 segment.
 Segment-table base register (STBR)


 Segment-table length register (STLR)


    segment number s is legal if s < STLR.


    |       (OS: Operating Systems) |   (Memory Management) | 53
Segmentation Architecture
            (Cont.)
                           Relocation
           dynamic
           by segment table

                                    Sharing
           shared segments
           same segment number

                       Allocation
           first fit/best fit
           external fragmentation

    |            (OS: Operating Systems) |     (Memory Management) | 54
Segmentation Architecture
            (Cont.)
                                             2                                  (s),   (2)
                                            (d)


                        d                        0
       d

           d                                                          d


                  (base-limit)




    |           (OS: Operating Systems) |             (Memory Management) | 55
Segmentation Hardware




|    (OS: Operating Systems) |   (Memory Management) | 56
Implementation of Page Table
 Page table
 Page-table base register (PTBR)                             page table
 Page-table length register (PRLR)
    page table



                       page table


    associative memory                  translation look-aside
    buffers (TLBs)


     |      (OS: Operating Systems) |      (Memory Management) | 57
Associative Memory



                                   Page #       Frame #




    Address translation (A´, A´´)
        A´                                        frame#
                         frame #           page table




    |         (OS: Operating Systems) |          (Memory Management) | 58
Paging Hardware With TLB




|   (OS: Operating Systems) |   (Memory Management) | 59
Effective Access Time
 Associative Lookup =                  time unit
 Assume memory cycle time is 1 microsecond
 Hit ratio – percentage of times that a page number is found
   in the associative registers; ration related to number of
   associative registers
 Hit ratio =
 Effective Access Time (EAT)
                         EAT = (1 + )               + (2 + )(1 – )
                                  =2+         –




   |        (OS: Operating Systems) |                 (Memory Management) | 60
Memory Protection


                      associating protection bit


 Valid-invalid bit                                                    page table
           “valid”

           “invalid”




    |           (OS: Operating Systems) |   (Memory Management) | 61
Valid (v) or Invalid (i) Bit In A
          Page Table




|   (OS: Operating Systems) |   (Memory Management) | 62
Page Table Structure


                                      Hierarchical Paging
                                   Hashed Page Tables
                                   Inverted Page Tables




    |   (OS: Operating Systems) |           (Memory Management) | 63
Hierarchical Page Tables


        multiple page tables


                                                          two-level
    page table




    |         (OS: Operating Systems) |   (Memory Management) | 64
Two-Level Paging Example
                              4K page size                         )
       a page number                         20 bits
       a page offset                       12 bits
        page table                         page number
       a 10-bit page number
       a 10-bit page offset


                              page number               page offset
                                     pi         p2          d

                                      10        10             12

           pi                        page table            ,        p2
            page table



    |           (OS: Operating Systems) |                 (Memory Management) | 65
Two-Level Page-Table Scheme




|   (OS: Operating Systems) |   (Memory Management) | 66
Address-Translation Scheme
                                                                    two-
    level 32-bit




    |         (OS: Operating Systems) |   (Memory Management) | 67
Hashed Page Tables

                                       bits


                                                                  page table
    page table








    |       (OS: Operating Systems) |          (Memory Management) | 68
Hashed Page Table




|   (OS: Operating Systems) |   (Memory Management) | 69
Inverted Page Table






    page table








|   (OS: Operating Systems) |   (Memory Management) | 70
Inverted Page Table
       Architecture




|   (OS: Operating Systems) |   (Memory Management) | 71
Shared Pages
 Shared code
          One copy of read-only (reentrant) code shared among
           processes (i.e., text editors, compilers, window systems).
          Shared code must appear in same location in the logical
           address space of all processes

 Private code and data
          Each process keeps a separate copy of the code and data
          The pages for the private code and data can appear
           anywhere in the logical address space




   |            (OS: Operating Systems) |    (Memory Management) | 72
Shared Pages Example




|    (OS: Operating Systems) |   (Memory Management) | 73
Segmentation
 Memory-management scheme that supports user view of memory
 A program is a collection of segments. A segment is a logical unit
   such as:
                      main program,
                      procedure,
                      function,
                      method,
                      object,
                      local variables, global variables,
                      common block,
                      stack,
                      symbol table, arrays




   |          (OS: Operating Systems) |       (Memory Management) | 74
User’s View of a Program




|     (OS: Operating Systems) |   (Memory Management) | 75
Logical View of Segmentation
                                                 1

                                                 4
         1

                             2


     3                                           2
                           4

                                                 3




     user space                  physical memory space



 |   (OS: Operating Systems) |   (Memory Management) | 76
Example of Segmentation




|     (OS: Operating Systems) |   (Memory Management) | 77
Sharing of Segments




|   (OS: Operating Systems) |   (Memory Management) | 78
Segmentation with Paging –
               MULTICS
 The MULTICS system solved problems of external
   fragmentation and lengthy search times by paging the
   segments

 Solution differs from pure segmentation in that the
   segment-table entry contains not the base address of
   the segment, but rather the base address of a page
   table for this segment




   |        (OS: Operating Systems) |   (Memory Management) | 79
MULTICS Address Translation
         Scheme




|   (OS: Operating Systems) |   (Memory Management) | 80
Segmentation with Paging –
          Intel 386
 As shown in the following diagram, the Intel 386 uses
   segmentation with paging for memory management with a
   two-level paging scheme




   |        (OS: Operating Systems) |   (Memory Management) | 81
Intel 30386 Address
        Translation




|   (OS: Operating Systems) |   (Memory Management) | 82
Linux on Intel 80x86
 Uses minimal segmentation to keep memory management
  implementation more portable
 Uses 6 segments:
        Kernel code
        Kernel data
        User code (shared by all user processes, using logical
         addresses)
        User data (likewise shared)
     Task-state (per-process hardware context)
       
    LDT
 Uses 2 protection levels:
    Kernel mode
    User mode




   |           (OS: Operating Systems) |   (Memory Management) | 83
End of Chapter 8
|   (OS: Operating Systems) |   (Memory Management) | 85

5 ca-memory structuret

  • 1.
  • 2.
    Learning Objectives    | (OS: Operating Systems) | (Memory Management) | 2
  • 3.
    Agenda  (Background)  (Swapping)  (Contiguous Allocation)  (Paging)  (Segmentation)  (Segmentation with Paging) | (OS: Operating Systems) | (Memory Management) | 3
  • 4.
    Background  (instruction-execution cycle)  (fetch)  decode 1  execution 2  (store) | (OS: Operating Systems) | (Memory Management) | 4
  • 5.
    Background (2)  (machine code)  Input queue    | (OS: Operating Systems) | (Memory Management) | 5
  • 6.
    Background (3) 6.1 | (OS: Operating Systems) | (Memory Management) | 6
  • 7.
    Background (3)  (run)   Compile time  (absolute address)  Load time  (relocatable)  Execution time   (run time) (e.g., base and limit registers) | (OS: Operating Systems) | (Memory Management) | 7
  • 8.
    6.2 | (OS: Operating Systems) | (Memory Management) | 8
  • 9.
    Logical vs. PhysicalAddress Space   Logical address  (virtual address)  Physical address  (memory-address register)   (logical address space)  (physical address space) | (OS: Operating Systems) | (Memory Management) | 9
  • 10.
    Memory-Management Unit (MMU)  Logical Address Physical Address Relocation  MMU  (relocate register)  logical addresses MMU real physical | (OS: Operating Systems) | (Memory Management) | 10
  • 11.
    Dynamic relocation usinga relocation register | (OS: Operating Systems) | (Memory Management) | 11
  • 12.
    Dynamic Loading   dynamic loading) relative memory  (routine)   (library routine) | (OS: Operating Systems) | (Memory Management) | 12
  • 13.
    Dynamic Linking  OS (static linking)  execution time  (stub)  stub  routine library (shared libraries) | (OS: Operating Systems) | (Memory Management) | 13
  • 14.
     Static LinkedLibrary (Link  EXE  Dynamic Linked Library (Link  EXE DLL  DLL DOS Static linked | (OS: Operating Systems) | (Memory Management) | 14
  • 15.
       Overlay  Swapping  Single Partition Allocation  Multiple Partition Allocation | (OS: Operating Systems) | (Memory Management) | 15
  • 16.
    Overlay   (overlay)  | (OS: Operating Systems) | (Memory Management) | 16
  • 17.
    Overlay  Compiler Assemble    (Overlay) | (OS: Operating Systems) | (Memory Management) | 17
  • 18.
    | (OS: Operating Systems) | (Memory Management) | 18
  • 19.
    Swapping  (swap) (virtual Memory)  Backing store  - direct access  Roll out, roll in  (priority base)   | (OS: Operating Systems) | (Memory Management) | 19
  • 20.
    Schematic View ofSwapping 6.5 | (OS: Operating Systems) | (Memory Management) | 20
  • 21.
    (Single Partition Allocation)  2  System  User   Batch system) DOS USER OS | (OS: Operating Systems) | (Memory Management) | 21
  • 22.
    User Area) System  Process1 Error OS | (OS: Operating Systems) | (Memory Management) | 22
  • 23.
    Contiguous Allocation   Resident OS), interrupt vector   OS (transient) | (OS: Operating Systems) | (Memory Management) | 23
  • 24.
    Contiguous Allocation   Resident OS), interrupt vector   OS (transient)  (fixed-size partition) Single-partition allocation  Relocation-register scheme OS  base register Offset  limit register | (OS: Operating Systems) | (Memory Management) | 24
  • 25.
    Base register limit register | (OS: Operating Systems) | (Memory Management) | 25
  • 26.
    | (OS: Operating Systems) | (Memory Management) | 26
  • 27.
    (Multiple Partition Allocation)  Single Partition  2  Fixed Sized Partition Partition  Dynamic Allocation Partition | (OS: Operating Systems) | (Memory Management) | 27
  • 28.
    Fix Sized Partition 500B 1000B 2 Partition 2100B 3 Partition ? | (OS: Operating Systems) | (Memory Management) | 28
  • 29.
    Fix Sized Partition 1200B 1200B 2580B 2580B ? | (OS: Operating Systems) | (Memory Management) | 29
  • 30.
    Contiguous Allocation (cont.)  Multiple-partition allocation  Hole –   OS a) allocated partitions b) free partitions hole) OS OS OS OS process 5 process 5 process 5 process 5 process 9 process 9 process 8 process 10 process 2 process 2 process 2 process 2 | (OS: Operating Systems) | (Memory Management) | 30
  • 31.
    Fragmentation  Multiple Partition  2  Internal Fragmentation Fixed Sized)  External Fragmentation Dynamic) Fix Sized Dynamic P1 P2 Internal Fragment External Fragment | (OS: Operating Systems) | (Memory Management) | 31
  • 32.
    Fragmentation  External Fragmentation   Internal Fragmentation   compaction   | (OS: Operating Systems) | (Memory Management) | 32
  • 33.
    Compaction  Dynamic Allocation  External Fragmentation  External Fragmentation Copy | (OS: Operating Systems) | (Memory Management) | 33
  • 34.
    Dynamic Storage-Allocation Problem n  First-fit: (first hole)  Best-fit: smallest hole ( )  Worst-fit: largest hole ( ) First-Fit Best-Fit Worst-Fit | (OS: Operating Systems) | (Memory Management) | 34
  • 35.
    First Fit 20K   Scan First    Fragment | (OS: Operating Systems) | (Memory Management) | 35
  • 36.
    Best-Fit  Scan 20K  28K  Best   Fragment 23K Compact | (OS: Operating Systems) | (Memory Management) | 36
  • 37.
    Worst-fit 20K  Scan  10K  Worst  28K  Fragment 5K | (OS: Operating Systems) | (Memory Management) | 37
  • 38.
    Paging   (paging)  (physical memory) (frame)  (logical memory) (page) | (OS: Operating Systems) | (Memory Management) | 38
  • 39.
    Paging   n page n  page table physical addresses  Internal fragmentation 0 1 0 2 Frames 3 1 Pages Process Page Memory | (OS: Operating Systems) | (Memory Management) | 39
  • 40.
    Address Translation Scheme  (page number (p)) (page offset (d))  Page number (p) – (page table) (base address)  Page offset (d) – physical memory address | (OS: Operating Systems) | (Memory Management) | 40
  • 41.
    Address Translation Architecture | (OS: Operating Systems) | (Memory Management) | 41
  • 42.
    Paging Example | (OS: Operating Systems) | (Memory Management) | 42
  • 43.
    Paging Example 32 4 | (OS: Operating Systems) | (Memory Management) | 43
  • 44.
    Free Frames Before allocation After allocation | (OS: Operating Systems) | (Memory Management) | 44
  • 45.
    Address (Physical Address)  p : d (Page : offset)  Page = Page, offset = Page page 0 1 Page 1 1 : 30 Page 30 2 --> | (OS: Operating Systems) | (Memory Management) | 45
  • 46.
    Page Table   Page Frame Page No. Frame No. 0 0 4 Page2 1 1 5 2 2 1 Page0 4 Page1 5 | (OS: Operating Systems) | (Memory Management) | 46
  • 47.
     MMU Physical Address CPU  Frame No. offset  Frame No. Add. Frame Real Addr. CPU p d f d Memory page frame 0 4 1 5 2 1 | (OS: Operating Systems) | (Memory Management) | 47
  • 48.
    (Shared Pages)  (Pages)  (Function)  Page code1 code1 code1 code2 code2 code2 Memory data1 data1 data2 data2 P1 P2 2 | (OS: Operating Systems) | (Memory Management) | 48
  • 49.
    (Segmentation)  Segment  Segment main program segment section (Load on demand) | (OS: Operating Systems) | (Memory Management) | 49
  • 50.
    (Segmentation)   Segment  Segment  main program, procedure, function, method, object, local variables, global variables, common block, stack, symbol table, arrays | (OS: Operating Systems) | (Memory Management) | 50
  • 51.
    User’s View ofa Program main program segment section (Load on demand) | (OS: Operating Systems) | (Memory Management) | 51
  • 52.
    Logical View ofSegmentation 1 4 1 2 3 2 4 3 user space physical memory space | (OS: Operating Systems) | (Memory Management) | 52
  • 53.
    Segmentation Architecture  <segment-number, offset>,  Segment table –  base –  limit – segment.  Segment-table base register (STBR)  Segment-table length register (STLR) segment number s is legal if s < STLR. | (OS: Operating Systems) | (Memory Management) | 53
  • 54.
    Segmentation Architecture (Cont.)  Relocation  dynamic  by segment table  Sharing  shared segments  same segment number  Allocation  first fit/best fit  external fragmentation | (OS: Operating Systems) | (Memory Management) | 54
  • 55.
    Segmentation Architecture (Cont.)  2 (s), (2) (d)   d 0  d  d d  (base-limit) | (OS: Operating Systems) | (Memory Management) | 55
  • 56.
    Segmentation Hardware | (OS: Operating Systems) | (Memory Management) | 56
  • 57.
    Implementation of PageTable  Page table  Page-table base register (PTBR) page table  Page-table length register (PRLR) page table   page table  associative memory translation look-aside buffers (TLBs) | (OS: Operating Systems) | (Memory Management) | 57
  • 58.
    Associative Memory  Page # Frame # Address translation (A´, A´´)  A´ frame#  frame # page table | (OS: Operating Systems) | (Memory Management) | 58
  • 59.
    Paging Hardware WithTLB | (OS: Operating Systems) | (Memory Management) | 59
  • 60.
    Effective Access Time Associative Lookup = time unit  Assume memory cycle time is 1 microsecond  Hit ratio – percentage of times that a page number is found in the associative registers; ration related to number of associative registers  Hit ratio =  Effective Access Time (EAT) EAT = (1 + ) + (2 + )(1 – ) =2+ – | (OS: Operating Systems) | (Memory Management) | 60
  • 61.
    Memory Protection  associating protection bit  Valid-invalid bit page table  “valid”  “invalid” | (OS: Operating Systems) | (Memory Management) | 61
  • 62.
    Valid (v) orInvalid (i) Bit In A Page Table | (OS: Operating Systems) | (Memory Management) | 62
  • 63.
    Page Table Structure  Hierarchical Paging  Hashed Page Tables  Inverted Page Tables | (OS: Operating Systems) | (Memory Management) | 63
  • 64.
    Hierarchical Page Tables  multiple page tables  two-level page table | (OS: Operating Systems) | (Memory Management) | 64
  • 65.
    Two-Level Paging Example  4K page size )  a page number 20 bits  a page offset 12 bits  page table page number  a 10-bit page number  a 10-bit page offset  page number page offset pi p2 d 10 10 12 pi page table , p2 page table | (OS: Operating Systems) | (Memory Management) | 65
  • 66.
    Two-Level Page-Table Scheme | (OS: Operating Systems) | (Memory Management) | 66
  • 67.
    Address-Translation Scheme  two- level 32-bit | (OS: Operating Systems) | (Memory Management) | 67
  • 68.
    Hashed Page Tables  bits  page table page table  | (OS: Operating Systems) | (Memory Management) | 68
  • 69.
    Hashed Page Table | (OS: Operating Systems) | (Memory Management) | 69
  • 70.
    Inverted Page Table    page table  | (OS: Operating Systems) | (Memory Management) | 70
  • 71.
    Inverted Page Table Architecture | (OS: Operating Systems) | (Memory Management) | 71
  • 72.
    Shared Pages  Sharedcode  One copy of read-only (reentrant) code shared among processes (i.e., text editors, compilers, window systems).  Shared code must appear in same location in the logical address space of all processes  Private code and data  Each process keeps a separate copy of the code and data  The pages for the private code and data can appear anywhere in the logical address space | (OS: Operating Systems) | (Memory Management) | 72
  • 73.
    Shared Pages Example | (OS: Operating Systems) | (Memory Management) | 73
  • 74.
    Segmentation  Memory-management schemethat supports user view of memory  A program is a collection of segments. A segment is a logical unit such as: main program, procedure, function, method, object, local variables, global variables, common block, stack, symbol table, arrays | (OS: Operating Systems) | (Memory Management) | 74
  • 75.
    User’s View ofa Program | (OS: Operating Systems) | (Memory Management) | 75
  • 76.
    Logical View ofSegmentation 1 4 1 2 3 2 4 3 user space physical memory space | (OS: Operating Systems) | (Memory Management) | 76
  • 77.
    Example of Segmentation | (OS: Operating Systems) | (Memory Management) | 77
  • 78.
    Sharing of Segments | (OS: Operating Systems) | (Memory Management) | 78
  • 79.
    Segmentation with Paging– MULTICS  The MULTICS system solved problems of external fragmentation and lengthy search times by paging the segments  Solution differs from pure segmentation in that the segment-table entry contains not the base address of the segment, but rather the base address of a page table for this segment | (OS: Operating Systems) | (Memory Management) | 79
  • 80.
    MULTICS Address Translation Scheme | (OS: Operating Systems) | (Memory Management) | 80
  • 81.
    Segmentation with Paging– Intel 386  As shown in the following diagram, the Intel 386 uses segmentation with paging for memory management with a two-level paging scheme | (OS: Operating Systems) | (Memory Management) | 81
  • 82.
    Intel 30386 Address Translation | (OS: Operating Systems) | (Memory Management) | 82
  • 83.
    Linux on Intel80x86  Uses minimal segmentation to keep memory management implementation more portable  Uses 6 segments:  Kernel code  Kernel data  User code (shared by all user processes, using logical addresses)  User data (likewise shared) Task-state (per-process hardware context)   LDT  Uses 2 protection levels:  Kernel mode  User mode | (OS: Operating Systems) | (Memory Management) | 83
  • 84.
  • 85.
    | (OS: Operating Systems) | (Memory Management) | 85