6. Project Management Process Groups
Overview
• A process is a series of actions directed
toward a particular result
• Each process is characterized by its inputs,
the tools and techniques that can be applied,
and the resulting outputs
Overview
For successful project,
• Select appropriate processes required to meet the
project objectives
• Use a defined approach that can be adapted to meet
requirements
• Establish and maintain appropriate communication
and engagement with stakeholders
• Comply with requirements to meet stakeholder
needs and expectations
• Balance the competing constraints of scope,
schedule, budget, quality, resources, and risk to
produce the specified product, service, or result
Overview
• The project processes performed by the project team
with stakeholder interaction, generally fall into one of
two major categories
• Project management processes
Are concerned with describing and organizing the
work of the project
• Product oriented processes
Are concerned with specifying and creating the
project products
Project management can be viewed as a number of interlinked
processes
Project Management Process Groups
• The project management process groups include:
– Initiating processes – recognize when project or phase
should begin
– Planning processes – designing and maintaining a scheme
which leads to successful accomplishment of a project
– Executing processes – coordinating people and resources
to carry out the plan
– Controlling processes – monitoring and measuring
progress and taking corrective actions when necessary
– Closing processes – analyzing acceptance of the project
or phase and bringing it to an end
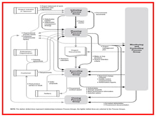
Project Management Process Interactions
• The project management processes are
presented as discrete elements with well-defined
interfaces. However, in practice they overlap
• The application of the project management
processes is iterative, and many processes are
repeated during the project
• The integrative nature of project management
requires the monitoring and controlling process
group to interact with the other process groups
• Monitoring and controlling processes occur at
the same time
Project Management Process Groups
Project management process groups
Project Management Process Interactions
Process groups interact in a phase or project
Project Management Process Groups
• Process groups have clear dependencies and are
typically performed in each project and highly interact
with one another
• The process groups are not project life cycle phases.
In fact, it is possible that all process groups could be
conducted within a phase
• As projects are separated into distinct phases or
subcomponents, such as concept development
feasibility study, design prototype,
build, or test, etc., all the process groups would
normally be repeated for each phase or subcomponent
Project Management Process Groups
• Level of activity and length of each process
group varies for every product
• On the average:
– Executing process requires 50-60% of the
resources and time
– The planning process requires about 15-25%
– The initiating and closing processes are usually
the shortest and require the least amount of
resources, usually 5 -10% each
– Monitoring and controlling is done throughout the
project and generally takes 5-15%
Percentage of time spent on each
process group
Project Initiation
• Includes recognizing and starting a new project
• Some organizations use a pre-initiation phase,
while others include items like developing a
business case as part of initiation
• Main goal is to formally select and start projects
• Key outputs include:
– Assigning the project manager
– Identifying key stakeholders
– Completing a business case
– Completing a project charter and getting
signatures on it
Project Initiation Documents
• Business case
• Charter
• Note: Every organization has its own
variations of what documents are required for
project initiation
– It’s important to identify the need for
projects, who the stakeholders are, and
what the main goals are for the project
Project Planning
• Consists of processes performed to establish the
total scope of the effort, define and refine the
objectives, and develop the course of action
• Develop project management plan and the project
documents that will be used to carry out the project
• As more project information or characteristics are
gathered and understood, additional planning will
likely be required
• Progressive detailing of the project management
plan is called progressive elaboration, indicating
that planning and documentation are iterative and
ongoing activities
Project Planning
• The main purpose is to guide execution
• Every knowledge area includes planning information
• Key outputs includes: team contract, scope
statement, work breakdown structure (WBS), project
schedule( Gantt chart with all dependencies and
resources entered), list of prioritized risks (part of a
risk register)
• Project management plan and project documents
developed will explore all aspects of scope, time,
cost, quality, communication, human resources,
risks, procurements, and stakeholder engagement
Project Executing
• Consists of processes performed to complete the work
defined in the project management plan to satisfy the
project specifications
• Involves coordinating people and resources, managing
stakeholder expectations, integrating and performing
the activities of the project in accordance with the
project management plan
• Results may require planning which may include
changes to expected activity durations, changes in
resource productivity and availability, and unexpected
risks
Project Executing
• Such variances may affect the project management
plan or project documents and may require detailed
analysis and development of appropriate project
management responses
• Usually takes the most time and resources to
perform project execution
• Project managers must use their leadership skills to
handle the many challenges that occur during project
execution
• A milestone report can help focus on completing
major milestone
Monitoring and Controlling
• Consists of those processes required to track,
review, and organize the progress and
performance of the project; identify any areas
in which changes to the plan are required;
and initiate the corresponding changes
• The key benefit of this process group is that
project performance is measured and
analyzed at regular intervals, appropriate
events, or exception conditions to identify
variances from the project management plan
Monitoring and Controlling
• Involves measuring progress toward project
objectives, monitoring deviation from the plan, and
taking corrective action to match progress with the
plan
• Affects all other process groups and occurs during
all phases of the project life cycle
• Outputs include performance reports, requested
changes and updates to various plans
Project Closing
• Consists of those processes performed to
conclude all activities across all project
management process groups to formally
complete the project, phase, or
contractual obligations
• Involves gaining stakeholder and
customer acceptance of the final products
and services
Project Closing
• Even if projects are not completed, they
should be formally closed in order to reflect
on what can be learned to improve future
projects
• Outputs include project archives and lessons
learned, which are part of organizational
process assets
• Most projects also include a final report and
presentation to the sponsor or senior
management
Mapping the Process Groups to
the Knowledge Areas
• Knowledge areas provide a detailed description of
the process inputs and outputs along with a
descriptive explanation of tools and techniques most
frequently used within the project management
processes
• Knowledge areas cross the various process groups
including some key distinctions
– Planning process includes all KAs
– Integration management knowledge areas crosses all
processes
Knowledge
Areas
Initiating
Process
Planning
Process
Executing
Process
Monitoring
and Controlling
Process
Closing
Process
Project
Integration
Management
Develop
Project
Charter
Develop Project
Management Plan
Direct and
Manage
Project
Work
Monitor and
control project
work
Perform integrated
change control
Close
project
or phase
Project
Scope
Management
Plan scope management
Collect requirements
Define scope
Create WBS
Validate scope
Control scope
Project Time
Management
Plan schedule management
Define activities
Sequence activities
Estimate activity resources
Estimate activity durations
Develop schedule
Control
schedule
Project Cost
Management
Plan cost management
Estimate costs
Determine budget
Control costs
Project
Quality
Management
Plan quality management Perform quality
assurance
Control quality
Knowledge
Areas
Initiating
Process
Planning
Process
Executing
Process
Monitoring
and
Controlling
Process
Closing
Process
Project
Human Resource
Management
Plan human resource
management
Acquire project
team
Develop project
team
Manage project
team
Project
Communications
Management
Plan communications
management
Manage
communications
Control
Communications
Project Risk
Management
Plan risk management
Identify risks perform
Qualitative risk analysis
Perform quantitative risk
analysis
Plan risk responses
Control risks
Project
Procurement
Management
Plan procurement
management
Conduct
procurements
Control
procurements
Close
procurements
Project
Stakeholder
Management
Identify
stakeholders
Plan stakeholder
management
Manage
stakeholder
engagement
Control
stakeholder
engagement
Project Charter
Project Charter
List of Prioritized Risks
Part of Milestone Report

06. Project Management Process Groups

  • 1.
    6. Project ManagementProcess Groups
  • 2.
    Overview • A processis a series of actions directed toward a particular result • Each process is characterized by its inputs, the tools and techniques that can be applied, and the resulting outputs
  • 3.
    Overview For successful project, •Select appropriate processes required to meet the project objectives • Use a defined approach that can be adapted to meet requirements • Establish and maintain appropriate communication and engagement with stakeholders • Comply with requirements to meet stakeholder needs and expectations • Balance the competing constraints of scope, schedule, budget, quality, resources, and risk to produce the specified product, service, or result
  • 4.
    Overview • The projectprocesses performed by the project team with stakeholder interaction, generally fall into one of two major categories • Project management processes Are concerned with describing and organizing the work of the project • Product oriented processes Are concerned with specifying and creating the project products Project management can be viewed as a number of interlinked processes
  • 5.
    Project Management ProcessGroups • The project management process groups include: – Initiating processes – recognize when project or phase should begin – Planning processes – designing and maintaining a scheme which leads to successful accomplishment of a project – Executing processes – coordinating people and resources to carry out the plan – Controlling processes – monitoring and measuring progress and taking corrective actions when necessary – Closing processes – analyzing acceptance of the project or phase and bringing it to an end
  • 6.
    Project Management ProcessInteractions • The project management processes are presented as discrete elements with well-defined interfaces. However, in practice they overlap • The application of the project management processes is iterative, and many processes are repeated during the project • The integrative nature of project management requires the monitoring and controlling process group to interact with the other process groups • Monitoring and controlling processes occur at the same time
  • 7.
    Project Management ProcessGroups Project management process groups
  • 8.
    Project Management ProcessInteractions Process groups interact in a phase or project
  • 9.
    Project Management ProcessGroups • Process groups have clear dependencies and are typically performed in each project and highly interact with one another • The process groups are not project life cycle phases. In fact, it is possible that all process groups could be conducted within a phase • As projects are separated into distinct phases or subcomponents, such as concept development feasibility study, design prototype, build, or test, etc., all the process groups would normally be repeated for each phase or subcomponent
  • 10.
    Project Management ProcessGroups • Level of activity and length of each process group varies for every product • On the average: – Executing process requires 50-60% of the resources and time – The planning process requires about 15-25% – The initiating and closing processes are usually the shortest and require the least amount of resources, usually 5 -10% each – Monitoring and controlling is done throughout the project and generally takes 5-15%
  • 11.
    Percentage of timespent on each process group
  • 13.
    Project Initiation • Includesrecognizing and starting a new project • Some organizations use a pre-initiation phase, while others include items like developing a business case as part of initiation • Main goal is to formally select and start projects • Key outputs include: – Assigning the project manager – Identifying key stakeholders – Completing a business case – Completing a project charter and getting signatures on it
  • 14.
    Project Initiation Documents •Business case • Charter • Note: Every organization has its own variations of what documents are required for project initiation – It’s important to identify the need for projects, who the stakeholders are, and what the main goals are for the project
  • 15.
    Project Planning • Consistsof processes performed to establish the total scope of the effort, define and refine the objectives, and develop the course of action • Develop project management plan and the project documents that will be used to carry out the project • As more project information or characteristics are gathered and understood, additional planning will likely be required • Progressive detailing of the project management plan is called progressive elaboration, indicating that planning and documentation are iterative and ongoing activities
  • 16.
    Project Planning • Themain purpose is to guide execution • Every knowledge area includes planning information • Key outputs includes: team contract, scope statement, work breakdown structure (WBS), project schedule( Gantt chart with all dependencies and resources entered), list of prioritized risks (part of a risk register) • Project management plan and project documents developed will explore all aspects of scope, time, cost, quality, communication, human resources, risks, procurements, and stakeholder engagement
  • 17.
    Project Executing • Consistsof processes performed to complete the work defined in the project management plan to satisfy the project specifications • Involves coordinating people and resources, managing stakeholder expectations, integrating and performing the activities of the project in accordance with the project management plan • Results may require planning which may include changes to expected activity durations, changes in resource productivity and availability, and unexpected risks
  • 18.
    Project Executing • Suchvariances may affect the project management plan or project documents and may require detailed analysis and development of appropriate project management responses • Usually takes the most time and resources to perform project execution • Project managers must use their leadership skills to handle the many challenges that occur during project execution • A milestone report can help focus on completing major milestone
  • 19.
    Monitoring and Controlling •Consists of those processes required to track, review, and organize the progress and performance of the project; identify any areas in which changes to the plan are required; and initiate the corresponding changes • The key benefit of this process group is that project performance is measured and analyzed at regular intervals, appropriate events, or exception conditions to identify variances from the project management plan
  • 20.
    Monitoring and Controlling •Involves measuring progress toward project objectives, monitoring deviation from the plan, and taking corrective action to match progress with the plan • Affects all other process groups and occurs during all phases of the project life cycle • Outputs include performance reports, requested changes and updates to various plans
  • 21.
    Project Closing • Consistsof those processes performed to conclude all activities across all project management process groups to formally complete the project, phase, or contractual obligations • Involves gaining stakeholder and customer acceptance of the final products and services
  • 22.
    Project Closing • Evenif projects are not completed, they should be formally closed in order to reflect on what can be learned to improve future projects • Outputs include project archives and lessons learned, which are part of organizational process assets • Most projects also include a final report and presentation to the sponsor or senior management
  • 23.
    Mapping the ProcessGroups to the Knowledge Areas • Knowledge areas provide a detailed description of the process inputs and outputs along with a descriptive explanation of tools and techniques most frequently used within the project management processes • Knowledge areas cross the various process groups including some key distinctions – Planning process includes all KAs – Integration management knowledge areas crosses all processes
  • 24.
    Knowledge Areas Initiating Process Planning Process Executing Process Monitoring and Controlling Process Closing Process Project Integration Management Develop Project Charter Develop Project ManagementPlan Direct and Manage Project Work Monitor and control project work Perform integrated change control Close project or phase Project Scope Management Plan scope management Collect requirements Define scope Create WBS Validate scope Control scope Project Time Management Plan schedule management Define activities Sequence activities Estimate activity resources Estimate activity durations Develop schedule Control schedule Project Cost Management Plan cost management Estimate costs Determine budget Control costs Project Quality Management Plan quality management Perform quality assurance Control quality
  • 25.
    Knowledge Areas Initiating Process Planning Process Executing Process Monitoring and Controlling Process Closing Process Project Human Resource Management Plan humanresource management Acquire project team Develop project team Manage project team Project Communications Management Plan communications management Manage communications Control Communications Project Risk Management Plan risk management Identify risks perform Qualitative risk analysis Perform quantitative risk analysis Plan risk responses Control risks Project Procurement Management Plan procurement management Conduct procurements Control procurements Close procurements Project Stakeholder Management Identify stakeholders Plan stakeholder management Manage stakeholder engagement Control stakeholder engagement
  • 26.
  • 27.
  • 28.
  • 29.