WORKING WITH
SHAPE
Lesson 2
Let see!
At the end of the lesson, we should be
able to:
1. Use the Drawing Tools Contextual
Format tab.
2. Determine the basic flowcharting
symbols in MS Word.
3. Create simple flowcharts using
flowcharting symbols in MS Word.
On a new blank document, select the insert tab.
Look on the shape group use the screen shot as
a guide.
The different shapes that we can insert are lines,
rectangles, basic shapes, block arrows, equation
shapes, flowchart, stars and banners and
callouts.
The Format Tab is activated when we insert a
shape of MS word. Select the shape that we
inserted . Select format to activate the format
tab. It will looks like this.
The format tab includes group tools such as
insert shapes, shape styles, wordstyle, text,
arrange and size.
Let us go to drawing tools contextual format tab
and look for shape styles.
It allow us to insert text inside of the shape.
SYMBOLS SHAPE DESCRIPTION
Circle
On-page connector On-page connectors connect parts of
the flowchart on the same page.
Pentagon
Off-page connector Off-page connectors connect parts of
the flowchart on different pages.
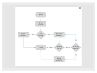
Here are some flowcharting guidelines that we should all
know
1 There can only be two (2) terminal interrupts. These are Start and
End.
2. All symbols have one (1) input arrow and one (1) output arrow
except the decision box that has one (1) input arrow and two 2) output
arrows for true or false results.
3. If we need to go back to the symbol, point to the arrow.
4 The general flow of a flowchart is from top to bottom then left to
right.
SYMBOLS SHAPE DESCRIPTION
Capsule
Terminal interrupt The terminal interrupt is use to start and
end of the program. There are 2
interrupt chart in the flowchart
Arrows
Directional arrows Directional arrows guide us in the
flowchart.
Rectangle
Process box Process that cannot be seen on the
monitor are placed in the process box.
Parallelogram
I/O box Items that are visible in the screen are in
the I/O box
Diamond
Decision Box The decision box is used to evaluate
decisions. It evaluates a condition as
true or false.
Working with shape
Working with shape

Working with shape

  • 1.
  • 2.
    Let see! At theend of the lesson, we should be able to: 1. Use the Drawing Tools Contextual Format tab. 2. Determine the basic flowcharting symbols in MS Word. 3. Create simple flowcharts using flowcharting symbols in MS Word.
  • 3.
    On a newblank document, select the insert tab. Look on the shape group use the screen shot as a guide.
  • 4.
    The different shapesthat we can insert are lines, rectangles, basic shapes, block arrows, equation shapes, flowchart, stars and banners and callouts.
  • 5.
    The Format Tabis activated when we insert a shape of MS word. Select the shape that we inserted . Select format to activate the format tab. It will looks like this. The format tab includes group tools such as insert shapes, shape styles, wordstyle, text, arrange and size.
  • 6.
    Let us goto drawing tools contextual format tab and look for shape styles. It allow us to insert text inside of the shape.
  • 7.
    SYMBOLS SHAPE DESCRIPTION Circle On-pageconnector On-page connectors connect parts of the flowchart on the same page. Pentagon Off-page connector Off-page connectors connect parts of the flowchart on different pages. Here are some flowcharting guidelines that we should all know 1 There can only be two (2) terminal interrupts. These are Start and End. 2. All symbols have one (1) input arrow and one (1) output arrow except the decision box that has one (1) input arrow and two 2) output arrows for true or false results. 3. If we need to go back to the symbol, point to the arrow. 4 The general flow of a flowchart is from top to bottom then left to right.
  • 8.
    SYMBOLS SHAPE DESCRIPTION Capsule Terminalinterrupt The terminal interrupt is use to start and end of the program. There are 2 interrupt chart in the flowchart Arrows Directional arrows Directional arrows guide us in the flowchart. Rectangle Process box Process that cannot be seen on the monitor are placed in the process box. Parallelogram I/O box Items that are visible in the screen are in the I/O box Diamond Decision Box The decision box is used to evaluate decisions. It evaluates a condition as true or false.