Embed presentation
Download to read offline









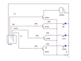
This document describes a water level indicator circuit that uses LEDs and a buzzer to measure the amount of water in a tank. As the water level rises, more wires submerged in the water will close circuits, causing additional LEDs to light up to indicate the increasing water level. When the highest wire makes contact, the buzzer will sound to signal that the tank is full. This simple circuit allows users to easily monitor and maintain the water level without having to check the tank directly. It has various applications for measuring underground water storage or controlling water levels in industrial plants.








