In this document, there are more
than 1000 useful tips and tricks which
gathered from (PMI)® publications
and many other resources to help
who is willing to get (PMP)®
certification
Want to be a (PMP)®
with 1250 memorizing notes
Mohammed Shafeea Haddad
Mohammed Shafeea Haddad (PMP)® Number: 1987641
1 | P a g e
Want to be a (PMP)® with 1250 memorizing notes
Want to be a (PMP)®
with 1250 memorizing notes
Mohammed Shafeea Haddad (PMP)® Number: 1987641
2 | P a g e
Want to be a (PMP)® with 1250 memorizing notes
Table of Contents
Introduction ……….…………………..................................................................................................................... 3
Important Definitions …………………………………................................................................................................ 11
Types of Questions ………………………………....................................................................................................... 20
Frame Work ………………………………………………………………….............................................................................. 22
Integration …………………………………………………………………………………………………………………............................... 29
Project Charter ………………………………………………………………………………………………………................................... 35
Configuration ................................................................................................................................................ 36
Change Control ...…........................................................................................................................................ 37
Scope ……………………………………....................................................................................................................... 39
Time and Schedule ………………………………………………………............................................................................... 47
Cost ………………………………………………………………………………………………............................................................ 61
Earned Value …………………………………………………………………………….................................................................. 64
Quality …………………………................................................................................................................................ 76
Human Resources …………………………………………………………………………............................................................. 95
Motivation …………………………………………………………………................................................................................ 98
Conflict Management …………………………………………………............................................................................. 106
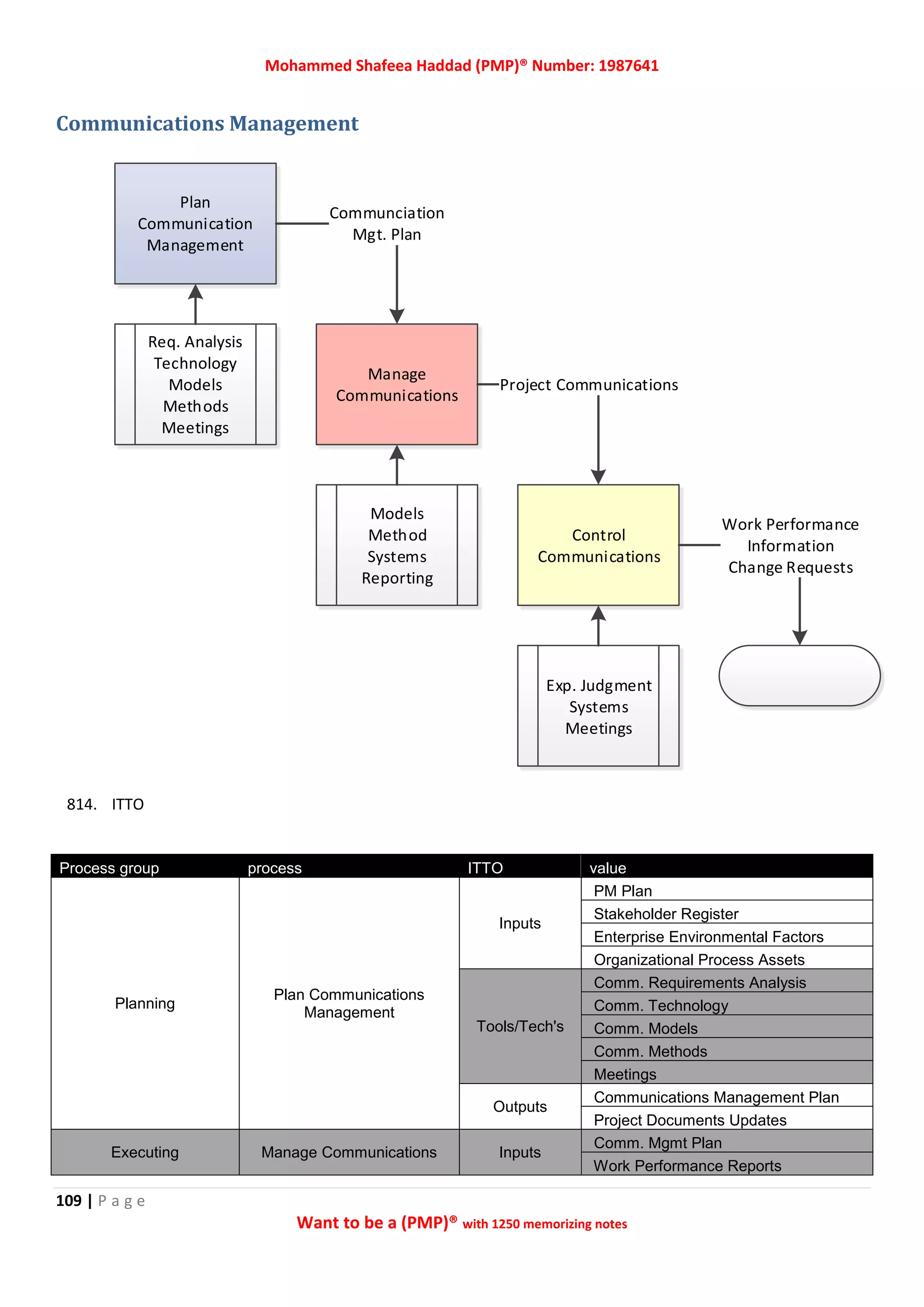
Communication ……………………………………………………………........................................................................... 108
Risk …………………………………………………………………………................................................................................. 115
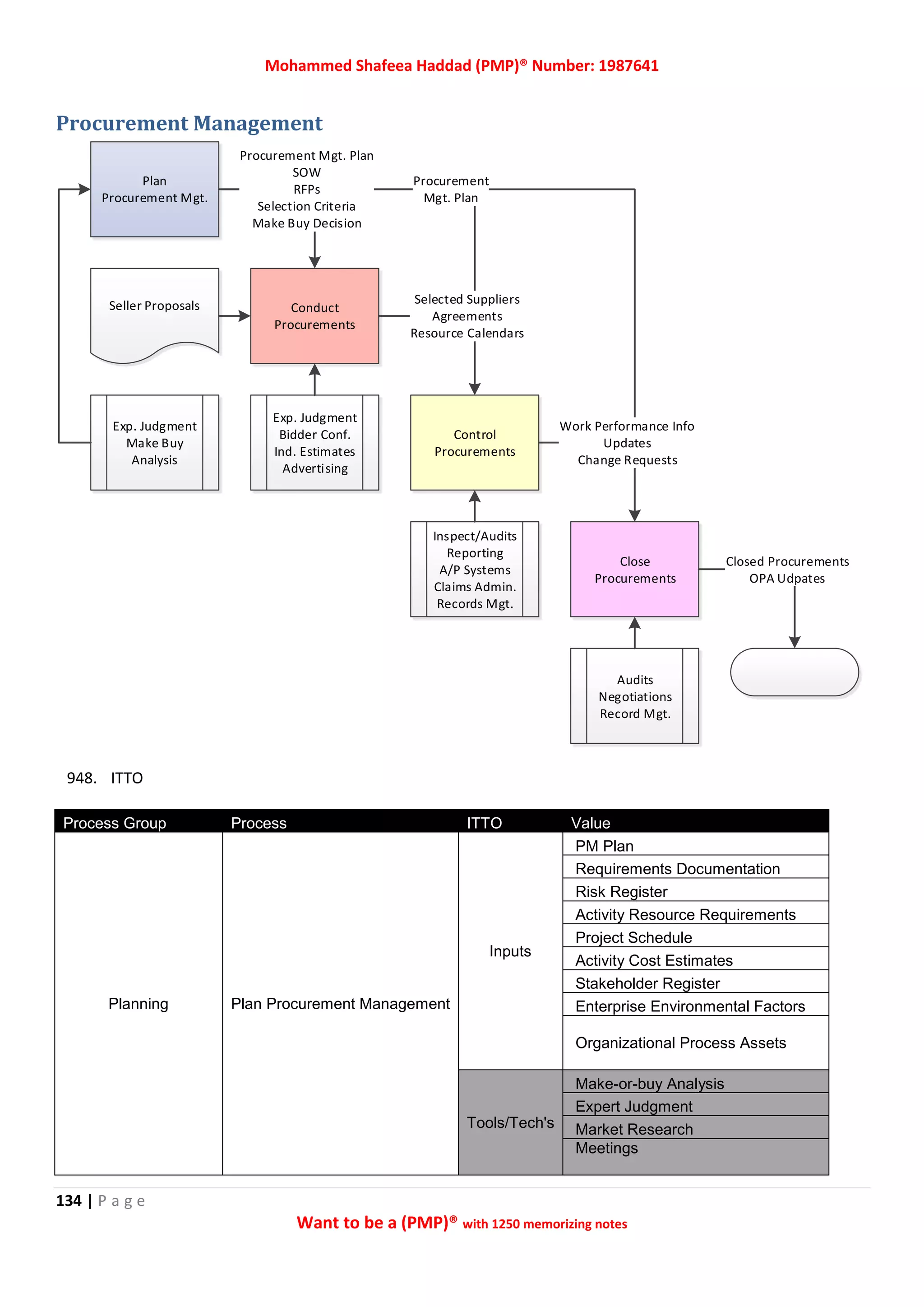
Procurement ……………………………………………….............................................................................................. 133
Stakeholders ……………………………………………................................................................................................. 152
Project Manager Power ……………………………….............................................................................................. 156
Leadership Style ………………………..………………………………………………………………………………………………………….. 156
Meetings ………………………..…………………………………………………………………………………………………………………….. 158
Process Group …………………………………………….……………………………………………………………………………………….. 159
Code of Ethics ………………………………….……………………………………………………………………………………………………. 165
Comparisons ………………………………………………………………….……………………………………………………………………… 172
ITTO …………………………………………………………………………………………………………….………………………………………… 176
Passing Exam Lesson Learned ……………………………………………………………………………………………….………………. 181
References ……………………………………………………………………………………………………………………………………………. 184
Mohammed Shafeea Haddad (PMP)® Number: 1987641
3 | P a g e
Want to be a (PMP)® with 1250 memorizing notes
Introduction
During my preparation for (PMP)® exam, I tried my best to list the most important notes to
be a useful tool for the last days general quick memorizing process. In this document, the
most expected, high probability concepts and knowledge that will be tested where
highlighted.
These 1250 note were solicited from (PMI)® publications such as: PMBOK ® Guide 5th
edition and Project Management Professional Exam Outline 2015. Also, many other notes
were quoted from Rita Mulcahy's (PMP)® exam preparation 8th Edition Tricks of the Trade®
and the book useful exercises.
Finally, a Self-Study Notes were documented as a lessons learned from many
recommended exams included but not limited to: PMstudy, Oliver Lehmann, Sean Whitaker
PMP®2016 and many others.
Because of the overlapping and iteration nature of projects, the reader may experiment the
same titles in different areas in here. This will help the reader to comprehend the
information. That is why I recommend to use this document during the last days just before
the exam.
Hopefully this document will be a real assistant to has the willing to gain his/her (PMP)®
certification and it's subjected to be reviewed for any unintentional mistakes.
Mohammed Shafeea Haddad (PMP)® Number: 1987641
4 | P a g e
Want to be a (PMP)® with 1250 memorizing notes
(PMP)®Exam Outline 2015
Mohammed Shafeea Haddad (PMP)® Number: 1987641
5 | P a g e
Want to be a (PMP)® with 1250 memorizing notes
Mohammed Shafeea Haddad (PMP)® Number: 1987641
6 | P a g e
Want to be a (PMP)® with 1250 memorizing notes
Mohammed Shafeea Haddad (PMP)® Number: 1987641
7 | P a g e
Want to be a (PMP)® with 1250 memorizing notes
Mohammed Shafeea Haddad (PMP)® Number: 1987641
8 | P a g e
Want to be a (PMP)® with 1250 memorizing notes
Mohammed Shafeea Haddad (PMP)® Number: 1987641
9 | P a g e
Want to be a (PMP)® with 1250 memorizing notes
Mohammed Shafeea Haddad (PMP)® Number: 1987641
10 | P a g e
Want to be a (PMP)® with 1250 memorizing notes
PMBOK® GUIDE 5th
EDITON
Project Management Process Group and Knowledge Area Mapping
Mohammed Shafeea Haddad (PMP)® Number: 1987641
11 | P a g e
Want to be a (PMP)® with 1250 memorizing notes
The 47 project management processes identified in the PMBOK ® Guide 5th
edition are furthure grouped into ten
seperste Knowledge Areas. A Knowledge Area represents a complete set of concepts, terms and activities that make
up a profecional field or area of specialization. These ten Knowledge Area are used on most projects most of the
time. Project team should utililize these ten knowledge area and othere knowledge areas, as properate, for their
specific project. The Knowledge Areas are:
1- Project Intigration Management
2- Project Scope Management
3- Project Time Management
4- Project Cost Management
5- Project Quality Management
6- Project Human Resources Management
7- Project Communication Management
8- Project Risk Management
9- Project Procurement Management
10- Project Stackholder Management
Each Knowledge Area within the PMBOK ® Guide 5th
edition is contained in separate section. Here, the same
sequence were used.
PMBOK® GUIDE 5th
EDITON
Differentiations between Projects' plans and Documents
Mohammed Shafeea Haddad (PMP)® Number: 1987641
12 | P a g e
Want to be a (PMP)® with 1250 memorizing notes
Questions on the (PMP)® certification exam are designed to test your analytical abilities, application
experience, and general project management knowledge. The most important and useful definitions,
tips and the types of questions you will see on the exam will fall into the following:
Important Definitions
1. Acceptance Criteria. A set of conditions that are met before deliverables are accepted. See also deliverable
and requirement.
2. Activity. A distinct, scheduled portion of work performed during the course of a project.
3. Activity Code. An alphanumeric value assigned to each activity that enables classifying, sorting, and filtering.
See also activity identifier and activity label.
4. Activity Identifier. A unique alphanumeric value assigned to an activity and used to differentiate that activity
from other activities. See also activity code and activity label.
5. Activity Label. A phrase that names and describes an activity. See also activity code and activity identifier.
6. Actual Cost (AC). The realized cost incurred for the work performed on an activity during a specific time
period. See also budget at completion (BAC), earned value (EV), estimate at completion (EAC), estimate to
complete (ETC), and planned value (PV).
7. Analogous Estimating. A technique for estimating the duration or cost of an activity or a project using
historical data from a similar activity or project. See also bottom‐up estimating, parametric estimating,
program evaluation and review technique (PERT), and three‐point estimating.
8. Apportioned Effort. An activity where effort is allotted proportionately across certain discrete efforts and not
divisible into discrete efforts. [Note: Apportioned effort is one of three earned value management (EVM)
types of activities used to measure work performance]. See also discrete effort and level of effort.
9. Assumption. A factor in the planning process considered to be true, real, or certain, without proof or
demonstration.
10. Backward Pass. A critical path method technique for calculating the late start and late finish dates by
working backward through the schedule model from the project end date. See also forward pass.
11. Baseline. The approved version of a work product that can be changed using formal change control
procedures and is used as the basis for comparison to actual results. See also cost baseline, performance
measurement baseline, schedule baseline, and scope baseline.
12. Bottom‐Up Estimating. A method of estimating project duration or cost by aggregating the estimates of the
lower‐level components of the work breakdown structure (WBS). See also analogous estimating, parametric
estimating, program evaluation and review technique (PERT), and three‐point estimating.
13. Budget at Completion (BAC). The sum of all budgets established for the work to be performed. See also
actual cost (AC), earned value (EV), estimate at completion (EAC), estimate to complete (ETC), and planned
value (PV)
14. Change Control. A process whereby modifications to documents, deliverables, or baselines associated with
the project are identified, documented, approved, or rejected. See also change control board and change
control system.
15. Change Control Board. A formally chartered group responsible for reviewing, evaluating, approving,
delaying, or rejecting changes to the project, and for recording and communicating such decisions. See also
change control and change control system.
16. Change Control System. A set of procedures that describes how modifications to the project deliverables and
documentation are managed and controlled. See also change control and change control board.
17. Change Request. A formal proposal to modify any document, deliverable, or baseline.
18. Code of Accounts. A numbering system used to uniquely identify each component of the work breakdown
structure.
19. Communications Management Plan. A component of the project, program, or portfolio management plan
that describes how, when, and by whom information will be administered and disseminated. See also
project management plan.
Mohammed Shafeea Haddad (PMP)® Number: 1987641
13 | P a g e
Want to be a (PMP)® with 1250 memorizing notes
20. Configuration Management System. A collection of procedures used to track project artifacts and monitor
and control changes to these artifacts.
21. Constraint. A limiting factor that affects the execution of a project, program, portfolio, or process.
Contingency Plan. A document describing actions that the project team can take if predetermined trigger
conditions occur.
22. Contingency Reserve. Time or money allocated in the schedule or cost baseline for known risks with active
response strategies. See also management reserve and project budget.
23. Control Account. A management control point where scope, budget, actual cost, and schedule are integrated
and compared to earned value for performance measurement.
24. Corrective Action. An intentional activity that realigns the performance of the project work with the project
management plan. See also preventive action.
25. Cost Baseline. The approved version of work package cost estimates and contingency reserve that can be
changed using formal change control procedures and is used as the basis for comparison to actual results.
See also baseline, performance measurement baseline, schedule baseline, and scope baseline.
26. Cost Management Plan. A component of a project or program management plan that describes how costs
will be planned, structured, and controlled. See also project management plan.
27. Cost Performance Index (CPI). A measure of the cost efficiency of budgeted resources expressed as the ratio
of earned value to actual cost. See also schedule performance index (SPI).
28. Cost Variance (CV). The amount of budget deficit or surplus at a given point in time, expressed as the
difference between the earned value and the actual cost. See also schedule variance (SV).
29. Crashing. A schedule compression technique used to shorten the schedule duration for the least incremental
cost by adding resources. See also fast tracking and schedule compression.
30. Critical Chain Method. A schedule method that allows the project team to place buffers on any project
schedule path to account for limited resources and project uncertainties.
31. Critical Path. The sequence of activities that represents the longest path through a project, which
determines the shortest possible duration. See also critical path activity and critical path method.
32. Critical Path Activity. Any activity on the critical path in a project schedule. See also critical path and critical
path method.
33. Critical Path Method. A method used to estimate the minimum project duration and determine the amount
of scheduling flexibility on the logical network paths within the schedule model. See also critical path and
critical path activity.
34. Data Date. A point in time when the status of the project is recorded.
35. Decision Tree Analysis. A diagramming and calculation technique for evaluating the implications of a chain of
multiple options in the presence of uncertainty.
36. Decomposition. A technique used for dividing and subdividing the project scope and project deliverables into
smaller, more manageable parts.
37. Defect Repair. An intentional activity to modify a nonconforming product or product component.
38. Deliverable. Any unique and verifiable product, result, or capability to perform a service that is produced to
complete a process, phase, or project.
39. Discrete Effort. An activity that can be planned and measured and that yields a specific output. [Note:
Discrete effort is one of three earned value management (EVM) types of activities used to measure work
performance.] See also apportioned effort and level of effort.
40. Duration. The total number of work periods required to complete an activity or work breakdown structure
component, expressed in hours, days, or weeks. See also effort.
41. Early Finish Date. In the critical path method, the earliest possible point in time when the uncompleted
portions of a schedule activity can finish based on the schedule network logic, the data date, and any
schedule constraints. See also early start date, late start date, late finish date, and schedule network
analysis.
42. Early Start Date. In the critical path method, the earliest possible point in time when the uncompleted
portions of a schedule activity can start based on the schedule network logic, the data date, and any
Mohammed Shafeea Haddad (PMP)® Number: 1987641
14 | P a g e
Want to be a (PMP)® with 1250 memorizing notes
schedule constraints. See also early finish date, late finish date, late start date, and schedule network
analysis.
43. Earned Value (EV). The measure of work performed expressed in terms of the budget authorized for that
work. See also actual cost (AC), budget at completion, estimate at completion (EAC), estimate to complete
(ETC), and planned value (PV).
44. Earned Value Management. A methodology that combines scope, schedule, and resource measurements to
assess project performance and progress.
45. Effort. The number of labor units required to complete a schedule activity or work breakdown structure
component, often expressed in hours, days, or weeks. See also duration.
46. Enterprise Environmental Factors. Conditions, not under the immediate control of the team, that influence,
constrain, or direct the project, program, or portfolio.
47. Estimate at Completion (EAC). The expected total cost of completing all work expressed as the sum of the
actual cost to date and the estimate to complete. See also actual cost (AC), budget at completion (BAC),
earned value (EV), estimate to complete (ETC) and planned value (PV).
48. Estimate to Complete (ETC). The expected cost to finish all the remaining project work. See also actual cost
(AC), budget at completion (BAC), earned value (EV), estimate at completion (EAC), and planned value (PV).
49. Fast Tracking. A schedule compression technique in which activities or phases normally done in sequence are
performed in parallel for at least a portion of their duration. See also crashing and schedule compression.
50. Finish‐to‐Finish. A logical relationship in which a successor activity cannot finish until a predecessor activity
has finished. See also finish‐to‐start, start‐to‐finish, start‐to‐start, and logical relationship.
51. Finish‐to‐Start. A logical relationship in which a successor activity cannot start until a predecessor activity has
finished. See also finish‐to‐finish, start‐to‐finish, start‐to‐start, and logical relationship.
52. Fixed Formula Method. A method of estimating earned value in which a specified percentage of the budget
value of a work package is assigned to the start milestone and the remaining percentage is assigned when
the work package is complete. See also weighted milestone method.
53. Forward Pass. A critical path method technique for calculating the early start and early finish dates by
working forward through the schedule model from the project start date or a given point in time. See also
backward pass.
54. Free Float. The amount of time that a schedule activity can be delayed without delaying the early start date
of any successor or violating a schedule constraint. See also total float, critical path, near‐critical activity, and
near‐critical path.
55. Functional Organization. An organizational structure in which staff is grouped by areas of specialization and
the project manager has limited authority to assign work and apply resources. See also matrix organization
and projectized organization.
56. Gantt Chart. A bar chart of schedule information where activities are listed on the vertical axis, dates are
shown on the horizontal axis, and activity durations are shown as horizontal bars placed according to start
and finish dates.
57. Human Resource Management Plan. A component of the project or program management plan that
describes the roles and responsibilities, reporting relationships, and staff management. See also project
management plan and staffing management plan. Issue. A threat that has occurred. See also opportunity,
risk, and threat.
58. Lag. The amount of time whereby a successor activity will be delayed with respect to a predecessor activity.
See also lead.
59. Late Finish Date. In the critical path method, the latest possible point in time when the uncompleted
portions of a schedule activity can finish based on the schedule network logic, the project completion date,
and any schedule constraints. See also early finish date, early start date, late start date, and schedule
network analysis.
60. Late Start Date. In the critical path method, the latest possible point in time when the uncompleted portions
of a schedule activity can start based on the schedule network logic, the project completion date, and any
schedule constraints. See also early finish date, late finish date, early start date, and schedule network
analysis.
Mohammed Shafeea Haddad (PMP)® Number: 1987641
15 | P a g e
Want to be a (PMP)® with 1250 memorizing notes
61. Lead. The amount of time whereby a successor activity can be advanced with respect to a predecessor
activity. See also lag.
62. Lessons Learned. The knowledge gained during a project which shows how project events were addressed or
should be addressed in the future for the purpose of improving future performance.
63. Level of Effort. An activity that does not produce definitive end products and is measured by the passage of
time. [Note: Level of effort is one of three earned value management (EVM) types of activities used to
measure work performance.] See also apportioned effort and discrete effort.
64. Logical Relationship. A dependency between two activities or between an activity and a milestone. See also
finish‐to‐finish, finish‐to‐start, start‐to‐finish, and start‐to‐start.
65. Management Reserve. Time or money that management sets aside in addition to the schedule or cost
baseline and releases for unforeseen work that is within the scope of the project. See also contingency
reserve and project budget.
66. Matrix Organization. An organizational structure in which the project manager shares authority with the
functional manager temporarily to assign work and apply resources. See also functional organization and
projectized organization.
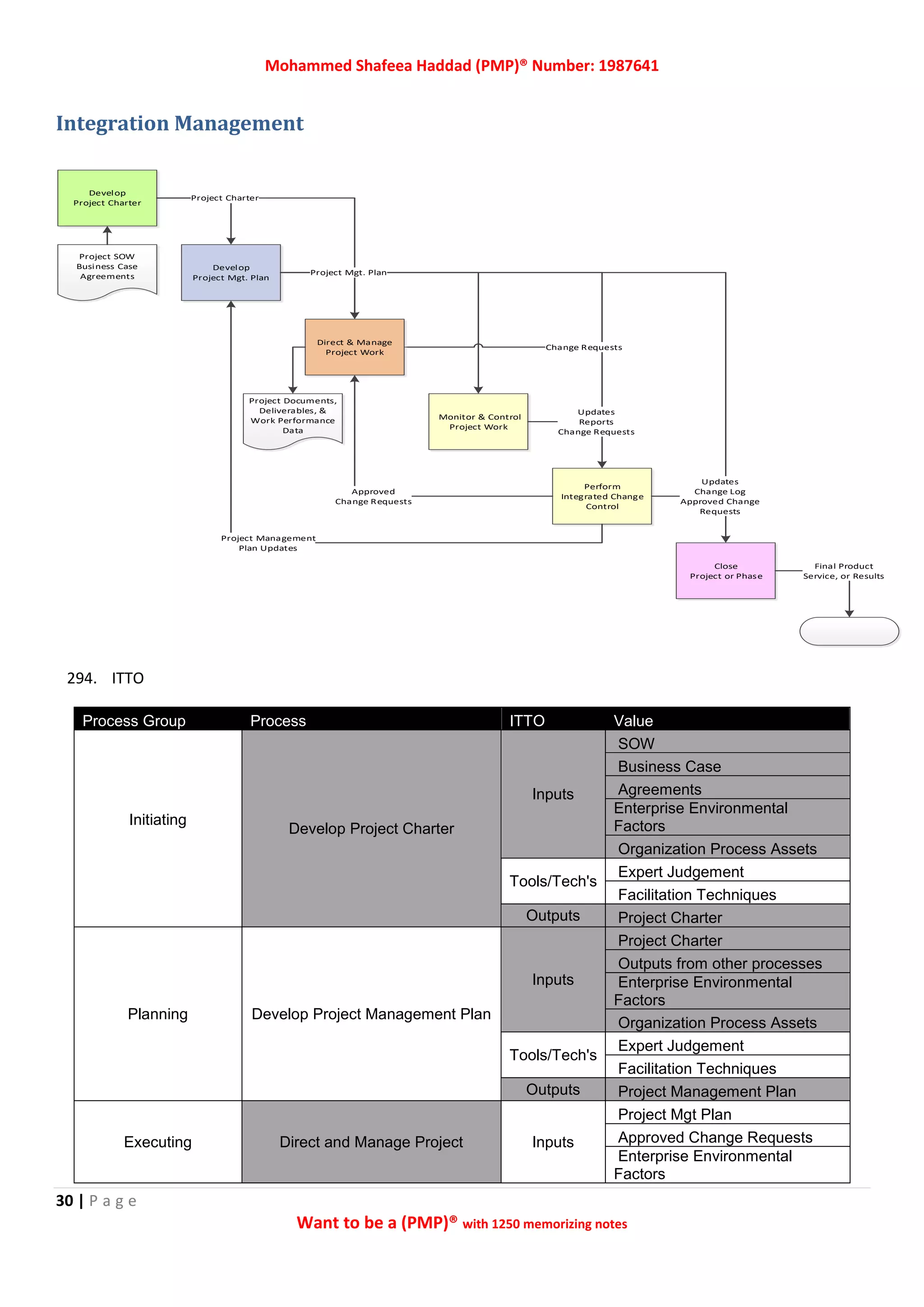
67. Milestone. A significant point or event in a project, program, or portfolio.
68. Milestone Schedule. A type of schedule that presents milestones with planned dates.
69. Most Likely Duration. An estimate of the most probable activity duration that takes into account all of the
known variables that could affect performance. See also optimistic duration, and pessimistic duration. Near‐
Critical Activity. An activity with a total float that is deemed to be low based on expert judgment. See also
critical path, free float, near‐critical path, and total float.
70. Near‐Critical Path. A sequence of activities with low float which, if exhausted, becomes a critical path
sequence for the project. See also critical path, free float, near‐critical activity, and total float.
71. Network Logic. All activity dependencies in a project schedule network diagram. See also early finish date,
early start date, late finish date, late start date, and network path.
72. Network Path. A sequence of activities connected by logical relationships in a project schedule network
diagram. See also early finish date, early start date, late finish date, late start date, and network logic.
73. Node. A point at which dependency lines connect on a schedule network diagram. See also precedence
diagramming method (PDM) and project schedule network diagram.
74. Opportunity. A risk that would have a positive effect on one or more project objectives. See also issue, risk,
and threat.
75. Optimistic Duration. An estimate of the shortest activity duration that takes into account all of the known
variables that could affect performance. See also most likely duration and pessimistic duration.
76. Organizational Breakdown Structure. A hierarchical representation of the project organization, which
illustrates the relationship between project activities and the organizational units that will perform those
activities. See also resource breakdown structure, risk breakdown structure, and work breakdown structure
(WBS).
77. Organizational Enabler. A structural, cultural, technological, or human‐resource practice that the performing
organization can use to achieve strategic objectives. See also organizational project management.
78. Organizational Process Assets. Plans, processes, policies, procedures, and knowledge bases specific to and
used by the performing organization.
79. Organizational Project Management. A framework in which portfolio, program, and project management are
integrated with organizational enablers in order to achieve strategic objectives. See also organizational
enabler.
80. Organizational Project Management Maturity. The level of an organization’s ability to deliver the desired
strategic outcomes in a predictable, controllable, and reliable manner.
81. Parametric Estimating. An estimating technique in which an algorithm is used to calculate cost or duration
based on historical data and project parameters. See also analogous estimating, bottom‐up estimating,
program evaluation and review technique (PERT), and three‐point estimating.
82. Path Convergence. A relationship in which a schedule activity has more than one predecessor. See also path
divergence, predecessor activity, and successor activity.
Mohammed Shafeea Haddad (PMP)® Number: 1987641
16 | P a g e
Want to be a (PMP)® with 1250 memorizing notes
83. Path Divergence. A relationship in which a schedule activity has more than one successor. See also path
convergence, predecessor activity, and successor activity.
84. Percent Complete. An estimate expressed as a percent of the amount of work that has been completed on
an activity or a work breakdown structure component.
85. Performance Measurement Baseline. Integrated scope, schedule, and cost baselines used for comparison to
manage, measure, and control project execution. See also baseline, cost baseline, schedule baseline, and
scope baseline.
86. Performing Organization. An enterprise whose personnel are the most directly involved in doing the work of
the project or program.
87. Pessimistic Duration. An estimate of the longest activity duration that takes into account all of the known
variables that could affect performance. See also most likely duration, and optimistic duration.
88. Phase Gate. A review at the end of a phase in which a decision is made to continue to the next phase, to
continue with modification, or to end a project or program. See also project phase.
89. Planned Value (PV). The authorized budget assigned to scheduled work. See also actual cost (AC), budget at
completion (BAC), earned value (EV), estimate at completion (EAC), and estimate to complete (ETC).
90. Portfolio. Projects, programs, sub-portfolios, and operations managed as a group to achieve strategic
objectives. See also program and project.
91. Portfolio Balancing. The process of optimizing the mix of portfolio components to further the strategic
objectives of the organization.
92. Portfolio Charter. A document issued by a sponsor that authorizes and specifies the portfolio structure and
links the portfolio to the organization’s strategic objectives. See also program charter and project charter.
93. Portfolio Management. The centralized management of one or more portfolios to achieve strategic
objectives. See also program management and project management.
94. Portfolio Management Plan. A document that specifies how a portfolio will be organized, monitored, and
controlled. See also program management plan and project management plan.
95. Portfolio Manager. The person or group assigned by the performing organization to establish, balance,
monitor, and control portfolio components in order to achieve strategic business objectives. See also
program manager and project manager.
96. Precedence Diagramming Method. A technique used for constructing a schedule model in which activities
are represented by nodes and are graphically linked by one or more logical relationships to show the
sequence in which the activities are to be performed. See also node and project schedule network diagram.
97. Predecessor Activity. An activity that logically comes before a dependent activity in a schedule. See also
successor activity and summary activity.
98. Preventive Action. An intentional activity that ensures the future performance of the project work is aligned
with the project management plan. See also corrective action.
99. Probability and Impact Matrix. A grid for mapping the probability of occurrence of each risk and its impact on
project objectives if that risk occurs. See also risk.
100. Procurement Management Plan. A component of the project or program management plan that describes
how a team will acquire goods and services from outside of the performing organization. See also project
management plan.
101. Product Life Cycle. The series of phases that represent the evolution of a product, from concept through
delivery, growth, maturity, and to retirement. See also project life cycle.
102. Program. A group of related projects, subprograms, and program activities that are managed in a
coordinated way to obtain benefits not available from managing them individually. See also portfolio and
project.
103. Program Charter. A document issued by a sponsor that authorizes the program management team to use
organizational resources to execute the program and links the program to the organization’s strategic
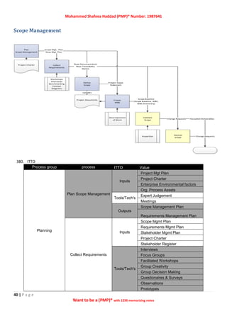
objectives. See also portfolio charter and project charter.
Mohammed Shafeea Haddad (PMP)® Number: 1987641
17 | P a g e
Want to be a (PMP)® with 1250 memorizing notes
104. Program Evaluation and Review Technique (PERT). A technique used to estimate project duration through a
weighted average of optimistic, pessimistic, and most likely activity durations when there is uncertainty with
the individual activity estimates. See also analogous estimating, bottom‐up estimating, parametric
estimating, and three‐point estimating.
105. Program Management. The application of knowledge, skills, tools, and techniques to a program to meet the
program requirements and to obtain benefits and control not available by managing projects individually.
See also portfolio management and project management.
106. Program Management Office. A management structure that standardizes the program‐related governance
processes and facilitates the sharing of resources, methodologies, tools, and techniques. See also project
management office.
107. Program Management Plan. A document that integrates the program’s subsidiary plans and establishes the
management controls and overall plan for integrating and managing the program’s individual components.
See also portfolio management plan and project management plan.
108. Program Manager. The person authorized by the performing organization to lead the team or teams
responsible for achieving program objectives. See also portfolio manager and project manager.
109. Progressive Elaboration. The iterative process of increasing the level of detail in a project management plan
as greater amounts of information and more accurate estimates become available.
110. Project. A temporary endeavor undertaken to create a unique product, service, or result. See also portfolio
and program.
111. Project Budget. The sum of work package cost estimates, contingency reserve, and management reserve.
See also contingency reserve and management reserve.
112. Project Calendar A calendar that identifies working days and shifts that are available for scheduled activities.
113. Project Charter. A document issued by the project initiator or sponsor that formally authorizes the existence
of a project and provides the project manager with the authority to apply organizational resources to project
activities. See also portfolio charter and program charter.
114. Projectized Organization. An organizational structure in which the project manager has full authority to
assign work and apply resources. See also functional organization and matrix organization.
115. Project Life Cycle. The series of phases that a project passes through from its initiation to its closure. See also
product life cycle.
116. Project Management. The application of knowledge, skills, tools, and techniques to project activities to meet
the project requirements. See also portfolio management and program management.
117. Project Management Office. A management structure that standardizes the project‐related governance
processes and facilitates the sharing of resources, methodologies, tools, and techniques. See also program
management office.
118. Project Management Plan. The document that describes how the project will be executed, monitored and
controlled, and closed. See also portfolio management plan, program management plan, communications
management plan, cost management plan, human resource management plan, procurement management
plan, quality management plan, requirements management plan, risk management plan, schedule
management plan, scope management plan, staffing management plan, and stakeholder management plan.
119. Project Manager. The person assigned by the performing organization to lead the team that is responsible
for achieving the project objectives. See also portfolio manager and program manager.
120. Project Phase. A collection of logically related project activities that culminates in the completion of one or
more deliverables. See also phase gate.
121. Project Schedule. An output of a schedule model that presents linked activities with planned dates,
durations, milestones, and resources.
122. Project Schedule Network Diagram. A graphical representation of the logical relationships among the project
schedule activities. See also node and precedence diagramming method (PDM).
123. Project Scope. The work performed to deliver a product, service, or result with the specified features and
functions.
124. Project Scope Statement. The description of the project scope, major deliverables, assumptions, and
constraints.
Mohammed Shafeea Haddad (PMP)® Number: 1987641
18 | P a g e
Want to be a (PMP)® with 1250 memorizing notes
125. Quality Management Plan. A component of the project or program management plan that describes how an
organization’s quality policies will be implemented. See also project management plan.
126. Requirement. A condition or capability that is required to be present in a product, service, or result to satisfy
a contract or other formally imposed specification.
127. Requirements Management Plan. A component of the project or program management plan that describes
how requirements will be analyzed, documented, and managed. See also project management plan.
128. Requirements Traceability Matrix. A grid that links product requirements from their origin to the deliverables
that satisfy them.
129. Residual Risk. The risk that remains after risk responses have been implemented. See also secondary risk.
130. Resource Breakdown Structure. A hierarchical representation of resources by category and type. See also
organizational breakdown structure, risk breakdown structure, and work breakdown structure (WBS).
131. Resource Calendar. A calendar that identifies the working days and shifts upon which each specific resource
is available.
132. Resource Leveling. A resource optimization technique in which adjustments are made to the project
schedule to optimize the allocation of resources and which may affect critical path. See also resource
smoothing and resource optimization technique.
133. Resource Optimization Technique. A technique in which activity start and finish dates are adjusted to
balance demand for resources with the available supply. See also resource leveling and resource smoothing.
134. Resource Smoothing. A resource optimization technique in which free and total float are used without
affecting the critical path. See also resource leveling and resource optimization technique.
135. Responsibility Assignment Matrix. A grid that shows the project resources assigned to each work package.
136. Risk. An uncertain event or condition that, if it occurs, has a positive or negative effect on one or more
project objectives. See also issue, opportunity, and threat.
137. Risk Acceptance. A risk response strategy whereby the project team decides to acknowledge the risk and not
take any action unless the risk occurs. See also risk avoidance, risk enhancement, risk exploiting, risk
mitigation, risk sharing, and risk transference.
138. Risk Appetite. The degree of uncertainty an organization or individual is willing to accept in anticipation of a
reward. See also risk threshold and risk tolerance.
139. Risk Avoidance. A risk response strategy whereby the project team acts to eliminate the threat or protect
the project from its impact. See also risk acceptance, risk enhancement, risk exploiting, risk mitigation, risk
sharing, and risk transference.
140. Risk Breakdown Structure. A hierarchical representation of risks that is organized according to risk
categories. See also organizational breakdown structure, resource breakdown structure, and work
breakdown structure (WBS).
141. Risk Category. A group of potential causes of risk.
142. Risk Enhancement. A risk response strategy whereby the project team acts to increase the probability of
occurrence or impact of an opportunity. See also risk acceptance, risk avoidance, risk exploiting, risk
mitigation, risk sharing, and risk transference.
143. Risk Exploiting. A risk response strategy whereby the project team acts to ensure that an opportunity occurs.
See also risk acceptance, risk avoidance, risk enhancement, risk mitigation, risk sharing, and risk
transference.
144. Risk Exposure. An aggregate measure of the potential impact of all risks at any given point in time in a
project, program, or portfolio.
145. Risk Management Plan. A component of the project, program, or portfolio management plan that describes
how risk management activities will be structured and performed. See also project management plan.
146. Risk Mitigation. A risk response strategy whereby the project team acts to decrease the probability of
occurrence or impact of a threat. See also risk acceptance, risk avoidance, risk enhancement, risk exploiting,
risk sharing, and risk transference.
147. Risk Owner. The person responsible for monitoring the risk and for selecting and implementing an
appropriate risk response strategy.
148. Risk Register. A repository in which outputs of risk management processes are recorded.
Mohammed Shafeea Haddad (PMP)® Number: 1987641
19 | P a g e
Want to be a (PMP)® with 1250 memorizing notes
149. Risk Sharing. A risk response strategy whereby the project team allocates ownership of an opportunity to a
third party who is best able to capture the benefit of that opportunity. See also risk acceptance, risk
avoidance, risk enhancement, risk exploiting, risk mitigation, and risk transference.
150. Risk Threshold. The level of risk exposure above which risks are addressed and below which risks may be
accepted. See also risk appetite and risk tolerance.
151. Risk Tolerance. The degree of uncertainty that an organization or individual is willing to withstand. See also
risk appetite and risk threshold.
152. Risk Transference. A risk response strategy whereby the project team shifts the impact of a threat to a third
party, together with ownership of the response. See also risk acceptance, risk avoidance, risk enhancement,
risk exploiting, risk mitigation, and risk sharing.
153. "Deflect" is another word for "transfer."
154. Rolling Wave Planning. An iterative planning technique in which the work to be accomplished in the near
term is planned in detail, while the work in the future is planned at a higher level.
155. Schedule Baseline. The approved version of a schedule model that can be changed using formal change
control procedures and is used as the basis for comparison to actual results. See also baseline, cost baseline,
performance measurement baseline, and scope baseline.
156. Schedule Compression. A technique used to shorten the schedule duration without reducing the project
scope. See also crashing and fast tracking.
157. Schedule Management Plan. A component of the project or program management plan that establishes the
criteria and the activities for developing, monitoring, and controlling the schedule. See also project
management plan.
158. Schedule Model. A representation of the plan for executing the project’s activities, including durations,
dependencies, and other planning information, used to produce a project schedule along with other
scheduling artifacts. See also schedule model analysis.
159. Schedule Model Analysis. A process used to investigate or analyze the output of the schedule model in order
to optimize the schedule. See also schedule model.
160. Schedule Network Analysis. A technique to identify early and late start dates, as well as early and late finish
dates, for the uncompleted portions of project activities. See also early finish date, early start date, late
finish date, and late start date.
161. Schedule Performance Index (SPI). A measure of schedule efficiency expressed as the ratio of earned value
to planned value. See also cost performance index (CPI).
162. Schedule Variance (SV). A measure of schedule performance expressed as the difference between the
earned value and the planned value. See also cost variance (CV).
163. Scope Baseline. The approved version of a scope statement, work breakdown structure (WBS), and its
associated WBS dictionary that can be changed using formal change control procedures and is used as the
basis for comparison to actual results. See also baseline, cost baseline, performance measurement baseline,
and schedule baseline.
164. Scope Creep. The uncontrolled expansion to product or project scope without adjustments to time, cost, and
resources.
165. Scope Management Plan. A component of the project or program management plan that describes how the
scope will be defined, developed, monitored, controlled, and validated. See also project management plan.
166. S‐Curve Analysis. A technique used to indicate performance trends by using a graph that displays cumulative
costs over a specific time period.
167. Secondary Risk. A risk that arises as a direct result of implementing a risk response. See also residual risk.
168. Sponsor. An individual or a group that provides resources and support for the project, program, or portfolio,
and is accountable for enabling success. See also stakeholder.
169. Staffing Management Plan. A component of the human resource plan that describes when and how team
members will be acquired and how long they will be needed. See also human resource management plan.
170. Stakeholder. An individual, group, or organization that may affect, be affected by, or perceive itself to be
affected by a decision, activity, or outcome of a project, program, or portfolio. See also sponsor.
Mohammed Shafeea Haddad (PMP)® Number: 1987641
20 | P a g e
Want to be a (PMP)® with 1250 memorizing notes
171. Stakeholder Management Plan. A component of the project management plan that describes how
stakeholders will be engaged in project decision making and execution. See also project management plan.
172. Start‐to‐Finish. A logical relationship in which a successor activity cannot finish until a predecessor activity
has started. See also finish‐to‐finish, finish‐to‐start, start‐to‐start, and logical relationship.
173. Start‐to‐Start. A logical relationship in which a successor activity cannot start until a predecessor activity has
started. See also finish‐to‐finish, finish‐to‐start, start‐to‐finish, and logical relationship.
174. Successor Activity. A dependent activity that logically comes after another activity in a schedule. See also
predecessor activity and summary activity.
175. Summary Activity. A group of related schedule activities aggregated and displayed as a single activity. See
also predecessor activity and successor activity.
176. Threat. A risk that would have a negative effect on one or more project objectives. See also issue,
opportunity, and risk.
177. Three‐Point Estimating. A technique used to estimate cost or duration by applying an average or weighted
average of optimistic, pessimistic, and most likely estimates when there is uncertainty with the individual
activity estimates. See also analogous estimating, bottom‐up estimating, parametric estimating, and
program evaluation and review technique (PERT).
178. To‐Complete Performance Index (TCPI). A measure of the cost performance that is achieved with the
remaining resources in order to meet a specified management goal, expressed as the ratio of the cost to
finish the outstanding work to the remaining budget. See also actual cost (AC), budget at completion (BAC),
earned value (EV), and estimate at completion (EAC).
179. Total Float. The amount of time that a schedule activity can be delayed or extended from its early start date
without delaying the project finish date or violating a schedule constraint. See also free float, critical path,
near‐critical activity, and near‐critical path.
180. Trend Analysis. An analytical technique uses mathematical models to forecast future outcome based on
historical results. It's a method of determining the variance from a baseline of a budget, cost, schedule or
scope parameter by using prior progress reporting periods' data and projecting how much that parameters'
variance from baseline might be at some future point in the project if no change are made in executing the
project.
181. Trigger Condition. An event or situation that indicates that a risk is about to occur.
182. Unanimity. Agreement by everyone in the group on a single course of action.
183. Validate Scope. A process of formalizing acceptance of the complete project deliverables.
184. Validation. The assurance that a product, service or system meets the needs of the customer and other
identified stakeholders. It often involves acceptance and suitability with external customers. Contrast with
verification.
185. Value Engineering. An approach used to optimize project life cycle costs, save time, increase profits, improve
quality, expand market share, solve problems and/or use resources more effectively.
186. Variance. A quantifiable deviation, departure or divergence away from a known baseline or expected value.
187. Variance Analysis. A technique for determining the cause and degree of difference between the baseline and
actual performance. See also cost variance (CV), schedule variance (SV), and variance at completion.
188. Variance at Completion (VAC). A projection of the amount of budget deficit or surplus, expressed as the
difference between the budget at completion and the estimate at completion. See also budget at
completion (BAC), cost variance (CV), estimate at completion (EAC), and variance analysis.
189. Variation. An actual condition that is deferent from the expected condition that is continued in the baseline
plan.
190. Velocity. A measure of a team productivity rate at which the deliverables are produced, validated and
accepted within predefined intervals. Velocity is a capacity planning approach frequently used to forecast
future project work.
191. Voice of the Customer. A planning technique used to provide products, services and results that truly reflect
customer requirement by translating those customer requirement into the appropriate technical
requirement for each phase of project product development.
Mohammed Shafeea Haddad (PMP)® Number: 1987641
21 | P a g e
Want to be a (PMP)® with 1250 memorizing notes
192. WBS Dictionary. A document that provides detailed deliverable, activity, and scheduling information about
each component in the work breakdown structure. See also work breakdown structure (WBS).
193. Weighted Milestone Method. A method of estimating earned value in which the budget value of a work
package is divided into measurable segments, each ending with a milestone that is assigned a weighted
budget value. See also fixed formula method.
194. What‐If Scenario Analysis. The process of evaluating scenarios in order to predict their effect on project
objectives.
195. Workaround. An immediate and temporary response to an issue for which a prior response had not been
planned or was not effective. See also risk mitigation.
196. Work Breakdown Structure (WBS). A hierarchical decomposition of the total scope of work to be carried out
by the project team to accomplish the project objectives and create the required deliverables. See also
organizational breakdown structure, resource breakdown structure, risk breakdown structure, and WBS
dictionary.
197. Work Package. The work defined at the lowest level of the work breakdown structure for which cost and
duration can be estimated and managed.
Types of Questions in the Exam
198. Situational Questions: A scenario or situation will be presented to you in which must analyze the question
and choose the best answer based on your experience, analysis, and knowledge. Many test takers state that
the predominant percentages of questions on the exam are situational.
199. More than one right answer Questions: Frequently, a test question will have two or more correct answers;
however there will always be one answer that is more correct than the others. In this situation it is usually
simple to eliminate at least two of the answers. Focus your attention on what the project manager needs to
do next.
200. Extraneous information Questions: (PMI)® is famous for the wordy multi-paragraph question, loaded with
misdirection (red herrings) and nonessential information that has nothing to do with the actual question.
When encountering such questions for the first time, read the answer set and the final paragraph first - this
is usually the place where the actual question is contained.
201. Something you never heard of Questions: Don't be surprised to see a question containing something you
have never seen before. The field of project management changes on a daily basis and the tools and
techniques used by the project manager are expanding seemingly at a geometric rate. Take your best guess
and move on.
202. Mathematical Questions: Expect to see anywhere from 5 to 10 questions involving formula computations.
Earned value, PERT or questions involving standard deviation are typical computation questions.
203. Diagrams Questions: You may be asked to interpret a graph or construct a precedence diagram from
instructions. On the computer at the test center, there may be a button on the screen that you can push that
will bring up a graphic or some other diagram. Take advantage of all information provided.
204. Correct answer to a different question: You will sometimes see answers that may be correct statements by
themselves, but do not answer the question.
205. A new approach to a known topic Questions: You will frequently see questions that will present a different
point of view or skew to a known topic. These questions will test concepts but using language that is
different from what you studied for the exam. Thus it is critical that the concepts be understood ahead of
simple rote memorization of project management knowledge.
Mohammed Shafeea Haddad (PMP)® Number: 1987641
22 | P a g e
Want to be a (PMP)® with 1250 memorizing notes
206. Double negatives Questions: A number of questions are designed to be deliberately confusing ("which of the
following would NOT be the least likely choice to make..."), which is another way of saying; "what would be
your most likely choice".
207. Recall Questions: There will be a few fairly short questions that test your inventory of certain project
management facts and knowledge areas.
208. Critical Note: Make sure you do a careful and thorough read of each question - many of the answers to
exam questions turn on a single word. If you skim over or miss that key word, you will get the question
wrong. Read all questions carefully. Answer what is asked!
209. Notice the phrasing of this question, "most likely NOT do." Expect to see questions worded on the exam in
ways that can cause you to misinterpret them. You will also see questions about things we forget to do in
the real world. "Who has time," you might say, "to determine if each problem is really solved?" One could
respond with, "Who has time not to do this? Who has time to deal with the same problem twice?" The final
steps of problem solving include: implement a decision, review it and confirm that the decision solved the
problem.
210. The exam does not test memorization. Being a quiz kid with an eidetic memory will not help you pass the (P
MP)® examination. You could memorize the PMBOK® Guide 5th edition cover to cover and easily fail the exa
m. The (PMP)® exam tests your experience as a project manager as well as your understanding of project m
anagement concepts, and your ability to correctly analyze situations that occur on projects. While some me
morization is required it is not the focal point of the examination.
211. Answer all questions. You do not get any credit for an unanswered question.
212. If you are completely stumped by a question there are only four possible answer alternatives. You have at
least a 25% chance of getting it right. If you can eliminate at least two apparently incorrect answers your
chances have improved to 50-50. Always answer a question even if time is running out.
213. Fill in the blanks. With a fill-in-the-blanks type of question, sometimes the correct answer is not
grammatically correct. Don't let that stop you from filling in the correct answer.
214. Look for sweeping generalizations. Frequently you will see broad generalizations and questions using terms
such as; "MUST, NEVER, AWAYS, COMPLETELY" or other absolutes.
215. When referring to the project manager's actions, these terms are almost always wrong.
216. Make sure you understand (PMI)® point of view first before attempting to answer questions containing
these terms. NEXT, BEST, WORST, LEAST, MOST, FIRST, LAST. On a number of exam questions you will be
asked what is the BEST or FIRST action you should take regarding a specific situation. When we see
questions like this, it is a tipoff that there is usually more than one correct answer. Read these questions
carefully and understand what is being asked.
217. Cheerleader answers. There are a fair number of question responses that are what we call 'cheerleader'
answers. Statements such as "quality is really important" or "scope verification is really time consuming" are
answer choices that are guaranteed incorrect.
218. Also keep an eye out for answers in which there is some type of emotional response to a situation. Project
managers manage projects with data and fact. “Touchy-feely” answers can usually be eliminated
immediately from consideration.
Mohammed Shafeea Haddad (PMP)® Number: 1987641
23 | P a g e
Want to be a (PMP)® with 1250 memorizing notes
Frame Work
219. You should have a large project in mind when you answer questions on the exam. Think of a project that is
new to the organization (it has not been done before), utilizes resources from many countries, has more
than 200 people on the team, lasts longer than one year, and has a budget of over US $10 million. Regardless
of whether you work on such projects, you will need to answer questions on the exam as if you do. There is a
big difference between managing small and large projects. For example, on a small project, you walk over to
the person you need to speak to when you have an issue to resolve. On a large project, you may have spent
weeks planning communications. When there is an issue, you have to figure out who is involved and where
they are located, look up their preferred method of communication and their contact information, and then
communicate with them in that way. If you keep this large-project focus in mind as you read this book, you
will see that the many different elements being described here as part of project management make sense,
are necessary, and add value. And if the concepts make sense to you, you do not have to memorize them-
you can use logic to answer questions on the exam!
220. Another thing to keep in mind for the exam is that you should assume project proposals are formally
reviewed and approved by management in your organization after a comparison of all proposed projects.
Projects are not selected arbitrarily or informally.
221. When answering exam questions there is a PMO in the organization, unless the questions state otherwise.
Read situational questions carefully to determine if the PMO is supportive, controlling, or directive.
222. The exam typically does not identify the form of organization being discussed. When it does not specify a
form, assume matrix. If you remember this, you should get a few more questions right.
223. A tight matrix has nothing to do with a matrix organization. It simply refers to "colocation;' or locating the
work spaces for the project team in the same room. Because it sounds similar to the other forms of
organization, it has often been used as a fourth choice for these questions on the exam.
224. You may see the term 'tight matrix' on an exam question. A tight matrix simply means that the
offices for the project team are co-located in the same room.
225. Think of enterprise environmental factors as what they really are-company culture and existing systems that
the project will have to deal with or can make use of. They could also be thought of as the company
"baggage" that comes with the project and is outside the control of the project team. Use this trick to more
easily understand the meaning of questions or the choices on the exam, no matter how the term "enterprise
environmental factors" is used.
226. Enterprise Environmental Factors. Conditions, not under the immediate control of the team, that influence,
constrain, or direct the project, program, or portfolio.
227. Government regulations are part of enterprise environmental factors.
228. Personnel skill updates are an example of an enterprise environmental factor that may require updates as a
result of the manage project team process along with inputs to the organizational performance appraisals.
229. The enterprise environmental factor (EEF) that ensures that the correct work gets done in the correct
sequence is called a _work authorization system_, while the EEF that keeps track of information storage and
distribution in an automated fashion for the project is called a PMIS.
230. Work Authorization system Ensures that work is done at RIGH T TIME and in proper sequence
231. Enterprise Environmental Factors_ basically describes the organization’s culture while _Organizational
Process Assets__ describe how the organization does projects 2.
232. The work authorization system is a part of your company’s Enterprise Environmental Factors, and it’s
generally part of any change control system. It defines how work is assigned to people. If work needs to be
approved by specific managers, the work authorization system will make sure that the right people are
notified when a staff member’s work assignments change.
Mohammed Shafeea Haddad (PMP)® Number: 1987641
24 | P a g e
Want to be a (PMP)® with 1250 memorizing notes
233. Since the beginning of time, project managers have also been dealing with existing processes, procedures,
and historical information. The PMBOK® Guide 5th edition calls these "organizational process assets;' and
they are inputs to the majority of processes in all the project management process groups. They provide
direction and guidance in planning and help the project benefit from past company experience. The trick is
to think of organizational process assets as what they really are-processes, procedures, and historical
information.
234. A decision tool that is best used in which the participants could become contentious is known as the Delphi
technique 6.
235. Management by Objectives (MBO) is a term that was first introduced by Peter Drucker in his 1954 book 'The
Practice of Management'. MBO will only work if it is supported by management.
236. OPM3™- the Organizational Project Management Maturity Model. The model was based on the Software
Engineering Institute's Capability Maturity Model Integration (CMMI) for software. OPM3™ helps
organizations determine their level of maturity in project management.
237. Many project managers do not understand the role of lessons learned on projects. The following graphic
helps their function:
As a project manager, you need to collect and review lessons learned from similar projects before starting
work on a new project. Why make the same mistakes or face the same problems others have faced? Why
not benefit from others' experience? Imagine you could reach into a filing cabinet or access a database to
see such data for all the projects your company has undertaken. How valuable would that be?
Once your project is underway, you are required to add lessons learned to the company database (the
organizational process assets).
238. Documenting lessons learned is a required project management practice. Lessons learned are both an input
to and an output of projects. As an input, they help improve the current project. As an output, they help
make the organization better.
239. Lessons learned are realized throughout the project and should be shared with the project team to improve
the current project and with the organization as part of the Manage Communications process (see the
Communications Management chapter). They are then finalized during closing.
240. Project Life Cycle
 The project life cycle is sometimes referred to as the performing organization's or department's
methodology for projects. This is the logical breakdown of what you need to do to produce the
deliverables of the project.
 There are many different types of project life cycles, depending on the type of product being
developed, the industry, and the organization's preferences.
 Project life cycles range from plan-driven to change-driven.
 Plan-driven projects have predictive life cycles (sometimes referred to as waterfall or traditional life
cycles) that require scope, schedule, and cost to be determined in detail early in the life of the
project, before the work begins to produce the project deliverables.
Mohammed Shafeea Haddad (PMP)® Number: 1987641
25 | P a g e
Want to be a (PMP)® with 1250 memorizing notes
For example, a construction project would typically be managed using a predictive approach,
undergoing the life cycle phases of feasibility, planning, design, production, turnover, and startup.
 Change-driven projects, on the other hand, use iterative, incremental, or adaptive (agile) life cycles,
and will have varying levels of early planning for scope, schedule, and cost. (Note that the PMBOK®
Guide 5th
edition classifies only adaptive as change driven, though incremental and iterative can
also be considered change driven.)
 Incremental and iterative life cycles involve early planning of high-level scope sufficient enough to
allow for preliminary estimates of time and cost; scope is developed a little more with each
Iteration Incremental delivers a complete, usable portion of the product for each Iteration With
iterative, the complete concept is built in successive levels of detail to create the end result. For
example, a project to build a website using an incremental life cycle would involve prioritizing
requirements into iterations that deliver a fully functioning portion of the website at the end of
each iteration. To build the same project using an iterative life cycle would involve first creating a
prototype of the entire website; the basic skeleton of the site is built, and each successive iteration
adds more detail and resonance until there is a complete, fully functioning site upon delivery. Note
that a project may use a combination of incremental and iterative life cycles throughout the project
or for phases of the project.
241. Prototypes
 Prototype is an example of progressive elaboration (change-driven and iterative project life cycle).
 Prototype is a high level planning for the project and product scope.
 Prototype is a risk mitigation strategy.
242. Project management methodologies often work best if they are structured around Life-cycle phases. project
management in their content there is procedures and processes which have already has tailored to take
these into account . Next step to make it working well to specific life cycle.
243. You are project manager for Developing a new software adopting biweekly (two weeks) work cycle duration.
If you have done some deliverables and you want to reprioritize the remaining work plan, this can be done
throughout Control schedule. That means time and cost is more priority comparing to scope in monitoring
and controlling the project.
244. Adaptive life cycles involve fixed time and cost, and scope is broadly defined with the understanding that it
will be refined as the project progresses. The customer's requirements are documented and prioritized in
what's known as a backlog, which can be adjusted as the project progresses. Work is planned in quick brief
Mohammed Shafeea Haddad (PMP)® Number: 1987641
26 | P a g e
Want to be a (PMP)® with 1250 memorizing notes
increments to allow the customer to change and reprioritize requirements within time and cost constraints.
A new software development project may follow an adaptive approach, undergoing a high level feasibility,
design, and planning effort, followed by short, iterative periods of detailed design, coding testing release
245. The processes, tools and techniques, and concepts identified in PMBOK® Guide 5th edition and discussed in
this book can be tailored based on the project, the organization, and various other factors, including the
project life cycle. It's often useful to think in a terms of plan-driven life cycle. Just remember that these
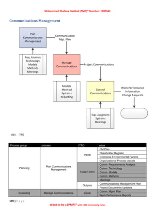
processes, tools, and techniques can be used on change-driven projects as well, and that tailoring project
management practices to the situation and the needs of the project and organization is your responsibility as
a project manager
246. An input means: What do I need before I can …
247. An output means:
 What will I have when I am done with
 Or, what am I trying to achieve when I am doing
248. Moving window is another tittle of roll wave planning. Closing process for a multi-phase project will be
conducted as = (number of phases + 1).
249. Operations: are ongoing and repetitive
250. Getting coffee from Wife is a Project, Getting Coffee from Vending Machine is OPERATION
251. Conflicting priorities in resource assignments – is an issue in the Matrix structure
252. Functional – FM has more power
253. Projectized – PM has more power
254. The three basic organizational types are; functional, matrixed, and projectized.
255. The term used to describe the process of delivering more accurate estimates for time and budget as the
project progresses is called progressive elaboration.
256. Clearly defined career paths and much contention for resources is an advantage and a disadvantage of a
functional organization.
257. Project loyalty and the possibility of not having a job after the project completes describes an advantage and
a disadvantage of a projectized organization.
258. Increased PM control and multiple bosses describe an advantage and a disadvantage of a matrixed
organization.
259. A project expediter has very little decision making authority on a project whereas the project coordinator
has some decision making authority.
260. The three types of matrixed organizations are referred to as: weak matrix, balanced matrix and strong
matrix.
261. The three types of project lifecycles defined by PMBOK® Guide 5th
edition are predictive, iterative and
adaptive.
262. Three types of PMOs defined by PMBOK ® Guide 5th
edition are _supportive, controlling and directive.
Mohammed Shafeea Haddad (PMP)® Number: 1987641
27 | P a g e
Want to be a (PMP)® with 1250 memorizing notes
263. A project is temporary, unique and delivers a product, processor result.
264. Three key constraints on a project are time, cost, and scope as well as quality, resources and risk.
265. Three key characteristics of the project manager include; knowledge, performance, and personal
effectiveness.
266. A program is a group of related projects.
Programs Projects
Programs have a wide scope that may have to
change to meet the benefit expectations
of the organization.
Projects have a narrow scope with specific
deliverables
Program managers have to expect and even
embrace change.
The project manager tries to keep change to a
minimum.
Success is measured in terms of Return On
Investment (ROI), new capabilities,
benefit delivery
Success is measured by budget, on time, and
products delivered to specification.
Leadership style focuses on managing
relationships and conflict resolution.
Program managers need to facilitate and
manage the political aspects of the
stakeholder relationships.
Leadership style focuses on task delivery and
directive in order to meet the success criteria
Program managers manage project managers Project managers manage technicians, specialists
etc
Program managers are leaders providing vision
and leadership
Project managers are a team player motivating by
knowledge and skills
Program managers create high-level plans
providing guidance to projects where
detailed plans are created.
Project managers conduct detailed planning to
manage the delivery of the products of the
project.
Program managers monitor projects and
ongoing work through governance
structures.
Project managers monitor and control tasks and the
work of producing the project’s products.
Mohammed Shafeea Haddad (PMP)® Number: 1987641
28 | P a g e
Want to be a (PMP)® with 1250 memorizing notes
267. A portfolio can be a collection of projects, programs or sub-projects.
Portfolios Programs
Portfolios business objectives change with the
organisational strategy
Programs have a wide scope that may have to change to
meet the benefit expectations of the organization.
Portfolio Manager continuously monitors change in the
broad environment and provide direction
Program managers have to expect and even embrace
change.
Success is measured by aggregate performance of
portfolio components.
Success is measured in terms of Return On Investment
(ROI), new capabilities, benefit delivery
Leadership focuses establishing, maintaining &
communicating the overall vision
Leadership style focuses on managing relationships and
conflict resolution. Program managers need to
facilitate and manage the political aspects of the
stakeholder relationships.
Project managers manage portfolio staff & Program
Managers
Program managers manage project managers
Portfolio managers monitor and control overall value
of the aggregate components of portfolio.
Program managers monitor projects and ongoing work
through governance structures.
268. A PMO centralizes and co-ordinates the management of portfolios, programs and projects.
269. The project lifecycle deals with the work done to accomplish the goals of the project, while the product
lifecycle deals with the lifetime of the deliverable(s).
270. The three categories of multi-phase project types are; sequential, overlapping, and iterative.
271. PMBOK ® Guide 5th
edition defines how a project will tighten its estimates for budget and timeline as more is
learned about the project as a progressive elaboration.
272. Dedicated and part-time project team members can exist in any of the organizational structures: functional,
matrix, projectrized, or composite.
273. Functional organization in which she is managing the project will typically lack management systems to
support project needs. The absence of a project-oriented system will make it difficult for her to run the
project efficiently. She will need to spend considerable time managing the communications needs of the
project. Communication will generally cascade upwards to the functional manager who will then
communicate with other functional managers. They cascade the communication down into their
departments in turn. The return communication follows the reverse path. [PMBOK ® Guide 5th edition , Page
22]
274. Project Governance is the alignment of the project objectives to the organization strategic plan.
275. You can use an expeditor form of project organization when the project cost and importance is relatively
low.
276. Complex project will best fit in MATRIX org structure
277. large number of simultaneously performed projects utilize the same groups of human and other resources –
is called RESOURCE POOLING
278. What is quantifiable expectation? : It’s very hard to figure out whether or not your project is successful
unless you can measure that success. That’s why you need to come up with goals that have numbers
attached to them which is what quantifiable means.
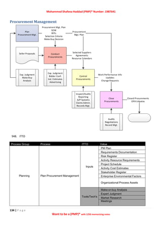
Mohammed Shafeea Haddad (PMP)® Number: 1987641
29 | P a g e
Want to be a (PMP)® with 1250 memorizing notes
279. Successful project is a relative issue but a project is considered a failed one if it violated a law.
280. One way to validate the successful implementation of project management is by looking at the number and
magnitude of the conflicts requiring Executive involvement.
281. Organizations that rely on products for their revenue must constantly be introducing new products into the
marketplace as old products are removed. Ideally, this should be an overlapping process to maintain
balanced or increasing revenue over time. The closure phase evaluates the efforts of the total system and
serves as input to the conceptual phase for new projects and systems. It also has an impact on other ongoing
projects with regard to identifying priorities.
282. For long spam projects, it's important to review the performance in the closing phase of the project to
determine if the project should continue ( examine the business objectives
283. The best use of "collect project records" is to recall what happened on the project, good or bad.
284. Templates and forms which are available in the organization are reusable components. Any resource that
can be reused as a useful tool is part of the total methodology of project planning
285. Organizations have a Project Management Office (PMO), that has clearly defined authority over the
implementation of project processes.
286. You have access to historical information and that formal project management processes are followed in
your organization
287. There are 47 processes spread across the ten knowledge Areas in the PMBOK ® Guide, 5th edition
288. Recurring process is defer from a project because orders are numerous and of short duration.
289. The type of organization has a direct influence on how work is accomplished on a project. A participative
approach will probably not be as effective in a hierarchical organization.
290. Technical decisions are taken by functional managers even in a strong matrix.
291. When a question asks about the effect of something, be careful to know on what.
292. When you can't set priorities of big activities, it's most likely better to consider each one of them as a
project.
293. In a matrix organization, each team member reports to the project manager and the functional manager.
Team members may therefore be worried about who will handle their evaluations, serving multiple bosses,
and/or developing commitment. Since the same fringe benefits are given to all employees no matter what
work they do
Mohammed Shafeea Haddad (PMP)® Number: 1987641
30 | P a g e
Want to be a (PMP)® with 1250 memorizing notes
Integration Management
294. ITTO
Process Group Process ITTO Value
Initiating
Develop Project Charter
Inputs
SOW
Business Case
Agreements
Enterprise Environmental
Factors
Organization Process Assets
Tools/Tech's
Expert Judgement
Facilitation Techniques
Outputs Project Charter
Planning Develop Project Management Plan
Inputs
Project Charter
Outputs from other processes
Enterprise Environmental
Factors
Organization Process Assets
Tools/Tech's
Expert Judgement
Facilitation Techniques
Outputs Project Management Plan
Executing Direct and Manage Project Inputs
Project Mgt Plan
Approved Change Requests
Enterprise Environmental
Factors
Change Requests
Develop
Project Charter
Develop
Project Mgt. Plan
Direct & Manage
Project Work
Monitor & Control
Project Work
Perform
Integrated Change
Control
Updates
Reports
Change Requests
Close
Project or Phase
Updates
Change Log
Approved Change
Requests
Final Product
Service, or Results
Project SOW
Business Case
Agreements
Approved
Change Requests
Project Mgt. Plan
Project Charter
Project Management
Plan Updates
Project Documents,
Deliverables, &
Work Performance
Data
Mohammed Shafeea Haddad (PMP)® Number: 1987641
31 | P a g e
Want to be a (PMP)® with 1250 memorizing notes
Organization Process Assets
Tools/Tech's
Expert Judgement
PM Information Systems
Meetings
Outputs
Deliverables
Work Performance Data
Change Requests
PM Plan Updates
Project Doc Updates
Monitoring/Controlling
Monitor and Control Project Work
Inputs
Project Mgt Plan
Sked Forecasts
Cost Forecasts
Validated Changes
Work Performance Information
Enterprise Environmental
Factors
Organization Process Assets
Tools/Tech's
Expert Judgement
PM Information Systems
Meetings
Outputs
Deliverables
Work Performance Data
Change Requests
PM Plan Updates
Project Doc Updates
Perform Integrated Change Control
Inputs
Project Mgt Plan
Work Performance Reports
Change Requests
Enterprise Env. Factors
Org. Process Assets
Tools/Tech's
Expert Judgement
Meetings
Change Control Tools
Outputs
Approved Change Requests
Change Log
PM Plan Updates
Project Doc Updates
Closing Close Project
Inputs
Project Mgt Plan
Accepted Deliverables
Org. Process Assets
Tools/Tech's
Expert Judgement
Analytical Techniques
(regression and trend analysis)
Meetings
Outputs
Final Product
Service or Result Transition
Organizational Process Updates
Mohammed Shafeea Haddad (PMP)® Number: 1987641
32 | P a g e
Want to be a (PMP)® with 1250 memorizing notes
295. Integration management involves making choices about resource allocation, trade-offs among competing
objectives, and managing interdependencies among project management knowledge areas. Please refer
PMBOK ® Guide 5th edition Project Integration Management PN 65.
296. Project managers ensure organizational policies are followed for the duration of the project
297. Think about integration as balancing all the processes in the knowledge areas (scope, time, cost, quality,
human resource, communications, risk, procurement, and stakeholder management) with each other,
project management processes do no happen independently.
298. The Project manager is responsible for realistically assessing all time, budget and quality constraints and
resolves any issues with the management prior to the start of project work
299. in order to complete a cost estimate, for example, the number of resource on the project, the scope being
estimated, the risk reserves, etc., should be taken into account, as another example, adding a new resource
to the project may require cost or schedule changes. In dealing with each situation that comes up on a
project, manager is integrating the processes of a project management.
300. The exam may present questions about project selection in the following ways:
 Easier questions may be direct, such as "What type of project selection technique is linear
programming?" The answer is "a constrained optimization method:' the exam has not required test
takers to know what "constrained optimization method" or the other project selection methods mean.
Instead, just know what categories the methods fall into.
 The exam may also ask more challenging questions relating to business cases and project selection
methods. You need to understand that there is a selection process for a project, to know what that
process is, and to know that the project must support the company's strategic goals.
 The exam may use project selection concepts like internal rate of return as distracters. Such information
may be provided in the question when you do not need the data to answer the question. Read the
questions carefully to pick out which data is relevant.
301. There are two project selection methods :
 Benefit measurement method
- Murder board
- Peer review
- Scoring model
- Economic model
 Constrain optimization method
- Linear Programming a (constrained optimization method)
- Integer programming
- Dynamic programming
- Multi-Objective programming
302. Constrained Optimization is a kind of benefit selection method.
303. Economic Model: Cost analytical techniques are:
 IRR
 ROI
 Present Value
 NPV
 Discount cash flow
 Depreciation
 Working capital
 Sunk cost
Mohammed Shafeea Haddad (PMP)® Number: 1987641
33 | P a g e
Want to be a (PMP)® with 1250 memorizing notes
 Low Diminishing return ( at a certain point, adding more resources will decrease the
production)
 Opportunity cost
 Economic value added
 Cost benefit analysis
 Payback period
304. The cost expanded at the completion of phase is known as SUNK costs
305. BCR
 Benefits are not profits, Benefits = Revenues/Costs
 Benefit Cost Ratio (BCR) = Benefits (or Payback or Revenue)/ Costs
Project Selection Criterion: Select project based solely on quantitative criteria. For example: select project
with higher BCR. If BCR > 1 means that benefits (i.e. expected revenue) are greater than the cost. Hence,
it is beneficial to do the project.
Example: There are two projects. Project A has an investment of $500,000 and a BCR of 2.5. Project B has
an investment of $300,000 and a BCR of 1.5. Using Benefit Cost Ratio criterion, which project will you
select?
Answer: Project A will be selected. The fact that project B has a smaller investment than project A will not
impact the selection.
306. There are two kinds of project selection methods. Benefit measurement models, or comparative
methods, are used to compare the benefits and features of projects. Mathematical models use complex
formulas to determine which project has the most value to the company. You should get familiar with
some of the more common comparative approaches to project selection, like murder boards, benefit-to-
cost ratios and peer reviews.
307. There are two decision model in choosing project during initiation:
comparative & constrained
Method Type Examples Notes
Benefit measurement
(comparative approach)
Scoring models, cost-
benefit analysis, review
board, economic
models.
Benefit measurement is the
most common approach.
Constrained
optimization
(mathematical
approach)
Linear programming,
nonlinear programming,
integer programming,
dynamic programming,
multi-objective
programming.
Constrained optimization
makes use of math models
and complex criteria and is
often managed as a distinct
project phase.
Mohammed Shafeea Haddad (PMP)® Number: 1987641
34 | P a g e
Want to be a (PMP)® with 1250 memorizing notes
308. If IRR and payback period Is given then DO THE PROJECT SELECTION ONLY BASED ON higher IRR . An
investment with a higher IRR is not necessarily better than an investment with a lower IRR. If two projects
are mutually exclusive, once should choose the project with the higher NPV at the appropriate discount rate
even though the IRR many be lower.
309. The inherent discount rate or investment yield rate produced by the project over a pre-defined period of
time. = IRR
310. Here is a trick to understanding the topic of management plans for the exam. Know that management plans
look forward in time, and that there are management plans for all the knowledge areas. There are also the
following management plans:
 Change management plan
 Configuration management plan
 Requirements management plan
 Process improvement plan
When taking the exam, assume the project manager has created each of these management plans.
For example, if a question talks about a problem on a project, the answer might be for the project
manager to look at the management plan for that aspect of the project to see how the plan says to
handle such a problem. Or when the work is being done, the project manager might refer to the cost
management plan to see how costs are supposed to be measured on the project.
311. The exam tests you at an expert level. So how would you like to get a sophisticated question right without
studying? You need to understand the following: deviations from baselines are often due to incomplete risk
identification and risk management. Therefore, if the exam asks what to do when a project deviates
significantly from established baselines, the correct answer is likely the one about reviewing the project's
risk management process. Many project managers do not understand that such an effort should be done.
Does it make sense to you now that we've pointed it out? Baselines are mentioned frequently on the exam.
Make sure you understand the concepts described here and what the project manager's attitude should be
regarding the project's baselines and any changes to those baselines.
312. Please note the confusing terms. If the exam talks about monitoring and controlling project work, it may
NOT be talking about the entire monitoring and controlling process group. Instead, it may just be referring to
the integration management' process
313. Remember that monitoring and controlling means measuring against the project management plan. As you
already know, scope may be completed on a project but the quality may not be acceptable, or the schedule
might be met but at excessive costs. Monitor and Control Project Work is an integration function, because
the project manager must balance the demands of the different knowledge areas to control the project. This
process also involves monitoring any other performance measures that were included in the project
management plan.
314. Is your project really done when the technical work is done? Not if you don't close it out! The Close Project
or Phase process is one part of project closing. The other part is the Close Procurements process, described
in the Procurement Management chapter. Together, these two processes are addressed in about 14
questions on the exam.
315. Watch out; people with limited project management training and experience often have difficulty with this
section on the exam. Many do not seem to understand the significance of closure and what it does for both
the project manager and the project. A project manager must get formal acceptance of the project and its
deliverables, issue a final report that shows the project has been successful, issue the final lessons learned,
and index and archive all the project records. Do you understand the importance of the items included in
Mohammed Shafeea Haddad (PMP)® Number: 1987641
35 | P a g e
Want to be a (PMP)® with 1250 memorizing notes
Rita’s Process Chart? Make sure you become familiar with all the concepts here and imagine completing
these activities in the real world on large projects if you do not currently do this for your projects.
316. Be sure to remember for the exam that you always close out a project, no matter the circumstances under
which it stops, is terminated, or is completed.
There are financial, legal, and administrative efforts involved in closing.
Notes
Note that the Close Project or Phase process involves getting the final formal acceptance of the project or phase as
a whole from the customer, whereas the Validate Scope process in scope management (a monitoring and
controlling process) involves getting formal acceptance from the customer for many interim deliverables. The
project needs both processes.
Does it make sense to you that the Close Project or Phase process is an integration management function? If not,
think of the example of final performance reporting. Can you see how you would have to report on all knowledge
areas? How about the example of indexing and archiving project records? Wouldn't you need to do so for records
from all the knowledge areas? Take some time to think about project closing and how it applies to proper project
management for large projects before you take the exam.
317. The PMIS, which is part of the environmental factors, provides access to tools, such as a scheduling software
tool, a work authorization system, a configuration management system, an information collection and
distribution system, or interfaces to other online automated systems. Automated gathering and reporting on
key performance indicators (KPI) can be part of this system. PMBOK ® Guide - Fifth Edition, page 84
318. KPI = Key Performance Indicators (not index). Usually, this is not related to(PMP)® - it is for the organization
319. PMIS Is an EEF and includes:
 Scheduling Tool ( Primavera ) Work authorization system
 Information collection and distribution system
 Interface to online automated system
 Automated Gathering and Reporting on KPI
320. Requests for a change can be direct or indirect, externally or internally initiated, and can be optional or
legally/contractually mandated and can include corrective action, preventive action, defect repair, and
updates. PMBOK ® Guide - Fifth Edition, page 85
321. As the project manager you are in control of the budget, the timeline, and the resources
322. RANK THE IDEAS in BRAINSTOMING – NOMINAL GROUP
Mohammed Shafeea Haddad (PMP)® Number: 1987641
36 | P a g e
Want to be a (PMP)® with 1250 memorizing notes
323. Expert judgment listed as a tool and technique for several processes. The meaning of expert judgment is
specific to each process. In the context of the develop the project management plan process, expert
judgment includes
 Tailoring the process to meet the project needs
 Developing technical and management details to be included in the project management plan
 Determining resources and skill levels needed to perform project work
 Defining the level of configuration management to apply to the project
 Determining which project documents are subject to the formal change control process
324. SOW mainly includes: Business need, product scope description and strategic plan.
325. SOW is a narrative description of product or service to be delivered by the project.
326. Templates, historical data, lessons learned, and financial databases are all Organizational Process Assets.
327. Lesson learned leads to recommendation for changing to current practice.
328. Plans, Baselines and Lessons learned are project deliverables
329. Lessons learned is used in predict trends, highlight problems and identify alternatives.
330. Any process in any knowledge area is implemented within its integrated process of the same processes
group.
331. Present value does not factor in costs. There is a difference between present value and net present value.
Present value tells the expected value of the project in today's dollars. Net present value is the same thing,
but it subtracts the costs after calculating the present value.
Project Charter
332. The project charter does several important things: it lays out the project requirements, describes an initial
summary milestone schedule, documents the business case and identifies initial risks, assumptions and
constraints. But the most important thing that a project charter does is that it identifies the project manager,
and assigns him or her the authority necessary to get the job done.
333. The key benefits of the project charter are;
a. Identifies PM and authority level
b. PM can spend money and commit resources to project
334. Projects assumptions and constrains are not included in project charter.
335. The Project Charter is the document that formalizes the project. It gives the Project Manager the authority
to lead the project. It is a key input to the Define Scope process.
336. SOW or statement of work as an input to create project charter can be classified into two kinds:
 Prepared by the sponsor for internal projects based on business need or market demand
and so on.
 Prepared by the customer for external projects such as: RFP, RFI, RFQ and so on.
337. According to the new exam outlet 2015, the project manager has nothing to do with a project selection
process. His duty may start in developing the project charter.
338. If the project is already in the execution phase and a comprehensive project plan has been developed, there
is No Need to project charter in this stage and this situation.
Mohammed Shafeea Haddad (PMP)® Number: 1987641
37 | P a g e
Want to be a (PMP)® with 1250 memorizing notes
Configuration
339. Configuration Management System. A collection of procedures used to track project artifacts and monitor
and control changes to these artifacts.
 By applying configuration management system along with change control processes you will achieve:
- Emphasizes configuration identification.
- Provide the basis for which the product configuration is defined
- Configuration status accounting.
- List the approved configuration identification.
- Ensure the composition of the project configuration items is correct.
 Configuration management describes procedures for applying technical and administrative
directions and surveillance like:
- identifying functional and physical characteristics of an item or system
- controlling changes to these characteristics
- Performing audits to verify conformance of requirement.
 Configuration status accounting captures, stores, and accesses the needed configuration information
to manage products and product information effectively.
 Configuration Management activities:
- Configuration Items identifications (the product specifications)
- Configuration status accounting (exam the configured items status)
- Configuration verification and audit (are the configured items correct? Is changing process on
them correct?)
340. Why we need configuration management plan? To gather all projects documents and the last updated
version of baselines.
341. What is the configuration management sys? It is the system that includes tools, processes, procedures that
used in monitoring and controlling the project's documents development.
342. Configuration control on:
 deliverables specifications
 Process specifications
343. Change control focuses on:
 Projects deliverables
 Projects documents
 Projects baseline
344. Applying configuration management sys along with change control process will be the basis of defining
configurable items, list them, make sure the composition of the project configuration items are correct.
Mohammed Shafeea Haddad (PMP)® Number: 1987641
38 | P a g e
Want to be a (PMP)® with 1250 memorizing notes
Change Control
345. A trick for answering questions that ask about the process for making changes is to know that, on a high-level
basis, the project manager should follow these steps:
First- Evaluate the impact Evaluate (assess) the impact of the change to all aspects of the project (e.g., this
change will add three weeks to the project length, require $20,000 additional funding, and have no
effect on resources).
Second- Identify options this can include cutting other activities, compressing the schedule by crashing or
fast tracking, or looking at other options. For example, you may be able to decrease the potential
effect of the change on the project by spending more time decreasing project risk, or by adding
another resource to the project team.
Third- Get the change request approved internally
Fourth-Get customer buy-in (if required)
346. The most expensive defect type that appear in design at the end of the project.
347. Control Management System tracks the changes (not configuration management).
348. The PM can reject changes to scope and control the project budget and timeline for the benefit of the
customer •
349. The PM protects the project from unnecessary changes •
350. In the event that scope changes must be made, the PM will ensure that a thorough impact assessment will
be performed assessing changes to time, budget, resources, risks, quality, and customer satisfaction •
351. PM implement corrective actions for any variances
Mohammed Shafeea Haddad (PMP)® Number: 1987641
39 | P a g e
Want to be a (PMP)® with 1250 memorizing notes
352. If there are deviations from the project management plan, that is the responsibility of the project manager,
and the Project manager is responsible for correcting those deviations without issuing a change request.
353. CRs should be used only as a last resort in this instance.
354. Corrective and preventive actions do not usually affect the project baselines; only the performance against
the baselines.
355. Staffing change is a kind of changes that need to perform an integration change control.
356. OPA update is no part of change control process
357. Change is inevitable. Rather than insist on a "no change" project, it would be more in the project's interest to
plan for a robust change control process capable of handling any new changes. Mandating that there will be
no changes will be ineffective.
358. Variance analysis is not a tool and technique of the Perform Integrated Change Control process
359. Control charts can be used to monitor any type of output variable and process performance
360. Once the project manager is assigned to the project, he should be in control. However, it is the sponsor who
ultimately has the responsibility of ensuring that the project is completed successfully. [PMBOK ® Guide 5th
edition , Pages 16, 17] [Project Integration Management]
361. Effective cost control is achieved by monitoring variance in projects status in order to take corrective action
to minimize risks.
362. The impact of any change request reflects on project constrains which are included in project management
plan, baselines and project scope statement.
363. Make sure you advise the SH who asks for a change to the impact of it before you proceed in change
process.
364. The change control system must include procedures to handle changes that may be approved without prior
review, for example, as the result of emergencies.
365. If an issue affects multiple stakeholder groups across the organization, it is up to the sponsor to make the
decision and up to the project manager to provide the information for the decision to be made. This is an
example of evaluating before making a decision.
366. It IS the project manager’s job to make sure the impact of the change on the triple constraint (time, scope
and cost) is evaluated, but that impact analysis should happen BEFORE the change request is sent to the CCB.
367. Defects and corrective actions mixed up - they’re all words that sound suspiciously similar! Just remember: a
defect is any deliverable that does not meet its requirements.
368. SCOPE CREEP = UNMANAGED changes to the Project SCOPE
369. Cost of changes is increased during the project lifecycle but , the most expensive changes that is in design.
370. The key outputs of Direct and Manage Project Work are work performance data, change requests and
_deliverables_
371. An action needed to bring future project performance in line with the project management plan is called a
___corrective action__
372. Defect repair is another name for __rework__
373. One of the critical jobs of the project manager is to _prevent______ unnecessary changes on the project
374. After analyzing the variation in performance, a change request may be needed.
375. Approved changes recommendations (corrective, preventive, defect repair) are implemented during Direct
Manage Project Work.
376. Value addition, usually, is a result of implementation of change requests.
377. Just remember: a defect is any deliverable that does not meet its requirements.
378. A defect is NOT always caused by a mistake - defects can come from lots of sources, and team members’
errors only cause some defects. For example, plenty of defects are caused by equipment problems.
379. Any change in the Project Charter needs to be approved by sponsor or person who has authorized the
charter
Mohammed Shafeea Haddad (PMP)® Number: 1987641
40 | P a g e
Want to be a (PMP)® with 1250 memorizing notes
Scope Management
380. ITTO
Process group process ITTO Value
Planning
Plan Scope Management
Inputs
Project Mgt Plan
Project Charter
Enterprise Environmental factors
Org. Process Assets
Tools/Tech's
Expert Judgement
Meetings
Outputs
Scope Management Plan
Requirements Management Plan
Collect Requirements
Inputs
Scope Mgmt Plan
Requirements Mgmt Plan
Stakeholder Mgmt Plan
Project Charter
Stakeholder Register
Tools/Tech's
Interviews
Focus Groups
Facilitated Workshops
Group Creativity
Group Decision Making
Questionaires & Surveys
Observations
Prototypes
Accepted Deliverables
Plan
Scope Management
Collect
Requirements
Define
Scope
Create
WBS
Validate
Scope
Control
Scope
Scope Baseline
(Scope Baseline, WBS,
WBS Dictionary)
Project Documents
Updates
Workshops
Interviews
Benchmarking
Context
Diagrams
Decomposition
of Work
Change Requests
Inspection
Project Scope
Statement
Reqs Documentation
Reqs Traceability
Matrix
Scope Mgt;. Plan
Reqs Mgt. Plan
Change Requests
Project Charter
Mohammed Shafeea Haddad (PMP)® Number: 1987641
41 | P a g e
Want to be a (PMP)® with 1250 memorizing notes
Benchmarking
Context Diagrams
Document Analysis
Outputs
Requirements Documentation
Requirements Traceability Matrix
Define Scope
Inputs
Scope Management Plan
Project Charter
Requirements Documentation
Org. Process Assets
Tools/Tech's
Expert Judgement
Product Analysis
Alternatives Generation
Facilitated Workshops
Outputs
Project Scope Statement
Project Documents Updates
Create WBS
Inputs
Scope Mgmt Plan
Proj Scope Statement
Requirements Docs
Enterprise Enviro Factors
Org. Process Assets
Tools/Tech's
Decomposition
Expert Judgement
Outputs
Scope Baseline
Project Documents Updates
Monitoring/Controlling
Validate Scope
Inputs
Project Mgmt Plan
Requirements Docs
Req. Traceability Matrix
Verified Deliverables
Work Perf. Data
Tools/Tech's
Inspection
Group Decision Making Techniques
Outputs
Accepted Deliverables
Change Requests
Work Perf. Information
Project Documents Updates
Control Scope
Inputs
Project Mgmt Plan
Requirements Docs
Req. Traceability Matrix
Work Perf. Data
Org. Process Assets
Tools/Tech's Variance Analysis
Outputs
Work Perf. Information
Change Requests
PM Plan Updates
Proj. Doc Updates
Org. Process Assets Updates
Mohammed Shafeea Haddad (PMP)® Number: 1987641
42 | P a g e
Want to be a (PMP)® with 1250 memorizing notes
381. Types of requirements: requirements are what you need to achieve the project's objectives. They can be
classified into:
 Business Requirements
 Stakeholder Requirements
 Solution Requirements : which is divided to
- Functional describes the product behavior
- Non-functional describes the product environment to be effective like security.
 Transition Requirements like training
 Project Requirements: actions, process and conditions
 Quality Requirements
382. The requirements traceability matrix is a table that links requirement to added value as it links to the
business and project objectives. It also tracks requirements during the life cycle to help ensure that the
requirements listed in the requirements document are delivered at the end of the project.
383. In collect requirement, no use for OPA.
384. Requirement documentation is an OPA, you need it before starting define scope process.
385. Requirements are classified into project and product requirements. Project requirements are regarding
actions and process.
386. Requirement is not part of performance measurements.
387. The requirements traceability matrix contains a textual description of each of the product requirements, the
rationale for their inclusion, respective owner, source, priority, and the current status.
388. The requirements and their schedule for the develop project team process (such as training) should be
stated in the staffing management plan.
389. Control Quality Checklists are used to verify that the work of the project and its deliverables fulfill a set of
requirements.
390. Inspection includes activities such as measuring, examining, and validating to determine whether work and
deliverables meet requirements and product acceptance criteria.
391. Facilitated workshops are focused sessions that bring key stakeholders together to define product
requirements. Workshops are considered a primary technique for quickly defining cross-functional
requirements and reconciling stakeholder differences. Because of their interactive group nature, well-
facilitated sessions can build trust, foster relationships, and improve communication among the participants,
which can lead to increased stakeholder consensus. In addition, issues can be discovered earlier and resolved
more quickly than in individual sessions
392. Another tool that is used during facilitated workshop is : Joint Application Design / Development JAD.
Mohammed Shafeea Haddad (PMP)® Number: 1987641
43 | P a g e
Want to be a (PMP)® with 1250 memorizing notes
393. Quality refers to "the degree to which a set of inherent characteristics fulfill requirements." In other words,
when the customer requirements or expectations are met, quality is achieved.
394. Limitations, of any kind, are considered as constrains to the project. The project manager should propose an
implementation approach to the related SH, if required.
395. Watch out for the word “task!’ What many people refer to as a “task” in the real world (Jed in some project
management software) is ohm called an “activity” on the exam. PMBOK ® Guide 5th
edition considers an
activity to be a particular piece of work scheduled for the project. Tasks can be smaller components of work
that make up that activity, but PMBOK ® Guide 5th
edition only expects you to manage to the activity level.
396. There can be many references to the WBS on the exam. In short, remember the following. A WBS:
 Is a graphical picture of the hierarchy of the project
 Identifies all the deliverables to be completed (if it is not in the WBS, it is not part of the project)
 Is the foundation upon which the project is built
 Is very important
 Should exist for every project
 Forces you to think through all aspects of the project
 Can be reused for other projects
 Does NOT show dependencies
397. The previous list should help you get a few more tricky questions right on the exam. Now, would you like to
get one more right? Many people confuse the terms “WBS” and “decomposition'' The best way to think of
decomposition is that decomposition is what you are doing, and the WBS is the means to do it. In other
words, you can decompose the project using a WBS.
398. The exam may use the term “deconstruction” instead of "decomposition'"' Both terms mean the same thing.
399. Activity definition is the process of decomposition (splitting) a deliverable into smaller more manageable
parts.
400. Did you notice how we haven’t just listed the inputs for the previous answers, but have actually described
them in terms of how they will be used? Whenever you think about inputs for a project management
process, make sure you can describe them and explain where they come from and what they can offer the
process. Similarly, make sure you also understand how outputs flow logically room each process.
For the exam, this deeper understanding will omen give you more insight into situational questions, help you
distinguish between relevant and extraneous data, and help you select the correct answer.
Can you see how important hexing experience working on projects is for the exam, and how you can use
logic to answer many questions correctly, even input questions? Now let’s try the dreaded outputs.
401. Beyond the potentially misleading name, there are a few more tricky aspects of the Validate Scope process.
First, it can be done at the end of each project phase in the project life cycle (to get formal acceptance of the
phase deliverables along the way) and at other points throughout the project as part of monitoring and
controlling (to get formal acceptance of any deliverables that require approval in the middle of the phase or
project).
Therefore, you validate scope with the customer multiple times in one project. Second, the difference
between the Validate Scope and the Close Project or Phase processes can also be a little tricky. Whereas the
Validate Scope process results in formal acceptance by the customer of interim deliverables, remember that
part of the reason for the Close Project or Phase process is to get final acceptance or sign-off from the
customer for the project or phase as awhile.
402. The third tricky area is how Validate Scope relates to the Control Quality process. See the high-level diagram
in figure below.
Mohammed Shafeea Haddad (PMP)® Number: 1987641
44 | P a g e
Want to be a (PMP)® with 1250 memorizing notes
403. Despite the number of SH in the project, you must incorporate ALL stakeholders' needs.
404. Validate scope can be in parallel with control quality.
405. The following documents are generated one from the other depending on the level of details:
Project charter >>>>>> project scope statement >>>>>> WBS >>>>>> WBS dictionary.
406. Ancillary results (They include items such as project management reports and documentation) are part of
deliverables that included in Project Scope statement.
407. A higher level above a work package is called a ‘control account’. PMBOK ® Guide 5th
edition states a control
account is a control point where scope, cost, and schedule are compared to earned value for performance
measurement. While a control account can contain multiple work packages, a work package can only be
associated with only one control account.
408. Code of accounts: Any numbering system that uniquely identifies each component in the WBS.
409. Chart of accounts: A list of all account names and numbers used in a company's general ledger.
410. The project’s work performance information should document and communicate the CV, SV, CPI, SPI, TCPI,
and VAC for the WBS components in particular for specific work packages and control accounts.
411. There is no prescribed order which come first, validate scope or control scope.
412. Validate Scope process is normally performed after Control Quality process, but these two processes may
also be performed in parallel.
413. Change to scope either controlled or uncontrolled (scope creep).
414. A team member should have flexibility at the work package level to make some changes as long as they are
within the overall scope of the WBS dictionary.
Mohammed Shafeea Haddad (PMP)® Number: 1987641
45 | P a g e
Want to be a (PMP)® with 1250 memorizing notes
415. By using decomposition, the WBS final components then represent verifiable products, service, or results.
416. WBS (100% rule) is : showing the total of the work at the lowest levels must roll up to the higher levels so
that nothing is left out and no extra work is done.
417. Define Activities is the process of identifying and documenting the specific actions to be performed to
produce the project deliverables. This is done after Create WBS process. Once the WBS is created, the next
logical step is to define each of these activities. PMBOK ® Guide 5th
Edition, pages 432 and 61 (table 3-1)
418. The WBS Dictionary always corresponds to an entry in the WBS by name and Work Package ID. So that’s the
easiest way to cross reference the two. The Statement of Work describes the work that will be done. The
Responsible Organization is the team or department who will do it. Schedule Milestones are any set dates
that will affect the work. The Quality Requirements describe how we will know if the work has been done
properly. The Resource and Cost Estimates are just a list of how many people will be needed to do the work
and how much it will cost.
419. The _product___ scope are the requirements relating to the project deliverables, whereas the _project____
scope refers to the work needed to create the deliverables
420. Scope creep happens when the project’s scope is changed during verification of the product and these
changes are not agreed about in the project scape statement.
421. Product scope means the features and functions of the product or service being built. Project scope means
the work that’s needed to build the product.
Category In Scope Out of Scope Pending Discussion
Customers
Business Area(s)
Processes
Technology
Products
(PBS)
Product Features
Functionality
Geographic Region(s)
Other(s)…
422. Stakeholder Analysis is one of the tools and techniques of the Scope Definition process. And that shouldn’t
really be a surprise. After all, the goal of stakeholder analysis is to write down the needs of your
stakeholders. And when is it most important to figure out what your stakeholders need? When you’re
defining the scope of the project work!
423. There is no metric mentioned whatsoever in the PMBOK ® Guide 5th edition that measures performance
against the project scope. The performance can be measured against the scope baseline but there is no
metric for doing so. The question is trying to trick you.
424. Project scope is measured to the plan while product scope is measured to requirements ( traceability matrix)
Mohammed Shafeea Haddad (PMP)® Number: 1987641
46 | P a g e
Want to be a (PMP)® with 1250 memorizing notes
425. Value Engineering (from Define Scope)- also called value analysis, value management, or value methodology.
It began at General Electric Co. during World War II. Due to shortages of skilled labor, raw materials, and
component parts, Lawrence Miles of G.E. looked for acceptable substitutes. Frequently, the substitutions
often reduced costs, improved the product, or both. What started out as a constraint was turned into a
systematic process which he called “value analysis”.
426. Value Engineering events are normally carried out via workshops (whose number and duration depend on
the type of event, Project and issues to be addressed).
427. The Project Scope Statement includes the requirements and the work needed to deliver the requirements
428. exam questions will rarely ask you directly about scope validation, however they will use phrases such as:
 Obtaining customer sign off
 Review of deliverables
 QC inspection/audit
 Requirements validation
 Work product verification
Mohammed Shafeea Haddad (PMP)® Number: 1987641
47 | P a g e
Want to be a (PMP)® with 1250 memorizing notes
These are all scope validation questions.
429. A work authorization system is designed to ensure that work is approved before it begins, and to ensure the
work is done at the right time and in the correct sequence. Use of a work authorization system also helps to
prevent scope creep as well as gold plating.
430. Product analysis in scope planning is prioritizing spoken and unspoken customer wows, wants and needs;
translating these needs into technical characteristics and specification to build and deliver a quality product
or service by focusing everybody toward customer satisfaction. This is called QFD.
431. Scope verification should be done – WHEN A PROJECT IS TERMINATED to determine the extent of the
completion.
432. The 4/40 hour rule of thumb suggests that, when creating a WBS for a small project, you break down the
work to work packages of a minimum of 4 hours and a maximum of 40 hours. Applying this rule contributes
to more accurate estimates later in project planning.
433. As a project manager, you should not implement any activity that is not documented and approved.
434. "How to determine the correctness of the deliverables" refers to the Control Quality process, of which
verified deliverables is an output. Do not confuse this with the Validate Scope process, which results in
acceptance of deliverables. The first one is not listed in project charter.
435. Control scope is defer from scope validation that the first must be integrated with other control processes
while the second is an special case of control of the scope.
Mohammed Shafeea Haddad (PMP)® Number: 1987641
48 | P a g e
Want to be a (PMP)® with 1250 memorizing notes
Time and Schedule Management
436. ITTO
Process group process ITTO Value
Planning
Plan Schedule Management
Inputs
Project Mgt Plan
Project Charter
Enterprise Environmental factors
Org. Process Assets
Tools/Tech's
Expert Judgement
Analytical Techniques
Meetings
Outputs Schedule Management Plan
Define Activities
Inputs
Schedule Management Plan
Scope Baseline
Enterprise Environmental factors
Org. Process Assets
Tools/Tech's
Decomposition
Rolling Wave Planning
Expert Judgement
Outputs
Activity List
Activity Atributes
Milestone List
Plan
Schedule
Management
Define
Activities
Sequence
Activities
Estimate
Activity Resources
Estimate
Activity Durations
Develop
Schedule
Control
Schedule
Schedule Baseline
Project Schedule
Project Calendars
Exp. Judgment
Decomposition
Rolling Wave
Planning
PDM
Dependencies
Leads/Lags
Exp. Judgment
Bottom Up
PMIS
Exp. Judgment
Analogous
Parametric
3 Point
Reserve Anal.
Critical Path
Compression
Resource
Optimization
PMIS
Project Schedule
Network Diagrams
Activity Resource
Requirements
RBS
Activity Duration
Estimates
Schedule Mgt. Plan
Activity List
Milestone List
Schedule Forecasts
Project Charter
Scope Baseline
Mohammed Shafeea Haddad (PMP)® Number: 1987641
49 | P a g e
Want to be a (PMP)® with 1250 memorizing notes
Sequence Activities
Inputs
Schedule Management Plan
Activity List
Activity Attributes
Milestone List
Project Scope Statement
Enterprise Environmental factors
Organizational Process Assets
Tools/Tech's
Precedence Diagramming Method (PDM)
Dependency Determination
Leads and Lags
Outputs
Project Schedule Network Diagrams
Project Document Updates
Estimate Activity Resources
Inputs
Schedule Management Plan
Activity List
Activity Attributes
Resource Calendars
Risk Register
Activity Cost Estimates
Enterprise Environmental factors
Organizational Process Assets
Tools/Tech's
Exp. Judgement
Alternative Analysis
Pub’d Estimating Data
Bottom-up Estimating
PM Software
Outputs
Activity Resource Requirements
Resource Breakdown Structure
Project Document Updates
Estimate Activity Durations
Inputs
Sked Mgmt Plan
Activity List
Activity Attributes
Activity Resource Requirements
Resource Calendars
Project Scope Statement
Risk Register
Resource Breakdown Structure
Enterprise Env factors
Org. Process Assets
Tools/Tech's
Expert Judgment
Analogous Estimating
Parametric Estimating
Three-point Estimating
Group Decision-making Techniques
Reserve Analysis
Outputs Activity Duration Estimates
Project Document Updates
Mohammed Shafeea Haddad (PMP)® Number: 1987641
50 | P a g e
Want to be a (PMP)® with 1250 memorizing notes
Develop Schedule
Inputs
Sked Mgmt Plan
Activity List
Activity Attributes
Proj Schedule Network Diagrams
Activity Resource Requirements
Resource Calendars
Activity Duration Estimates
Project Scope Statement
Risk Register
Proj. Staff Assignments
Resource Breakdown Structure
Enterprise Environmental factors
Org. Process Assets
Tools/Tech's
Schedule Network Analysis
Critical Path Method
Critical Chain Method
Resource Optimization Techniques
Modeling Techniques
Leads and Lags
Schedule Compression
Scheduling Tool
Outputs
Schedule Baseline
Proj. Schedule
Sked Data
Proj. Calendars
Proj. Mgmt Plan Updates
Proj. Doc Updates
Monitoring/Controlling Control Schedule
Inputs
PM Plan
Project Schedule
Work Performance Data
Project Calendars
Schedule Data
Org. Process Assets
Tools/Tech's
Performance Reviews
Project Management Software
Resource Optimization Techniques
Modeling Techniques
Leads and Lags
Schedule Compression
Scheduling Tool
Outputs
Work Performance Information
Schedule Forecasts
Change Requests
PM Plan Updates
Proj. Doc Updates
Organizational Process Assets Updates
Mohammed Shafeea Haddad (PMP)® Number: 1987641
51 | P a g e
Want to be a (PMP)® with 1250 memorizing notes
437. We also saw the term decomposition used in the Scope Management chapter, in the Create WBS process.
Carefully read exam questions using the term. If the team is decomposing work into work packages
(deliverables), they are creating a WBS (part of scope management).
If they are decomposing work packages into the activities required to produce them, they are in the Define
Activities process.
So what do you need in order to define activities? That question is all there really is to the concept of
inputs.) You need your schedule management plan, created in the previous process, and the scope baseline
(scope statement, WBS, and WBS dictionary) from scope management.
You may also refer to organizational process assets including existing templates, historical information such
as activity lists from other similar project, and any standards, such as a prescribed scheduling methodology.
Involving the team in the Define Activities process helps define the activities completely and accurately and
therefore makes the estimates, created later in the planning process, more accurate.
438. Things to know about estimating for the exam
The next two time management processes-Estimate Activity Resources and Estimate Activity Durations-and the
Estimate Costs process (see the Cost Management chapter) all involve estimating.
The following are important points to understand about time and cost estimating for the exam.
 Management plans provide the basis for estimating.
 Estimating should be based on a WBS to improve accuracy.
 Time and cost estimates are interrelated, as time estimates may impact cost, and vice versa.
 Identified risks must be considered when estimating time and cost of project work.
 Estimating should be done by the person doing the work whenever possible to improve accuracy.
 Historical information from past projects (part of organizational process assets) is key to improving
estimates.
 Schedule, cost, and scope baselines should be kept and not changed except for approved project
changes.
 The project schedule activities should be managed to the schedule baseline for the project.
 The project costs should be managed to the cost baseline for the project.
 Changes are approved in integrated change control.
 Estimates are more accurate if smaller-size work components are estimated.
 Changes should be requested when problems with schedule, cost, scope, quality, or resources occur and
cannot be solved by using time and cost reserves.
 A project manager should never just accept constraints from management, but should instead the needs
of the project, come up with his or her own estimates (based on input from the team members doing
the work when possible), and reconcile any differences to produce realistic objectives
 The project manager may periodically the estimate to complete (ETC) for the project. in order to make
sure adequate time, funds, resource's, etc., are available for the project.
 Plans should be revised during completion of the work as necessary with approved changes.
 There is a process for creating the most accurate estimate possible.
 Padding is not an acceptable project management practice.
 The project manager must meet any agreed-upon estimates.
 Estimates must be reviewed when they received to see if they are reasonable and to check for padding
and risks.
 Estimates must be kept realistic through the life of the project by reestimating and reviewing them
periodically.
 Estimates can be decreased by reducing or eliminating risks.
 Estimates can be decreased by reducing or eliminating risks.
 A project manager has a professional responsibility to provide estimates that are as accurate as feasible
and to maintain the integrity of those estimates throughout the life of the project.
439. The project cost and project schedule for work can be reliably estimated at the work package, or lowest,
level of the WBS using bottom-up estimating, or at the highest level using top-down estimating.
Mohammed Shafeea Haddad (PMP)® Number: 1987641
52 | P a g e
Want to be a (PMP)® with 1250 memorizing notes
440. RAM is set based on WBS work packages level.
If the question states that you to put more weight on your most likely duration or cost estimate, this is
another expression for PERT.
441. When you are answering formula questions you may not see the exact answer as one of the answer choices
due to different types of calculators available and different rounding calculations. The most important thing
to remember is that if you do not see the exact answer to the question, you want to select the closest
answer to your calculated answer because this will be the
442. For the exam, it's important to know the formula for both triangular and beta distribution and understand
that if you are being asked to calculate the activity (or cost) duration, you will need to read the situation
carefully to determine which formula to use.
Look for language like simple or straight (triangular), or PERT or weighted (beta) that might help you choose
the correct formula.
You may be asked to perform calculations using the formulas or to analyze information to determine how
best to deal with a situation. The exercises that follow can help you prepare for three-point estimating
questions on the exam. But first, here are the formulas again, plus a new one for standard deviation:
You must MEMORIZE these formulas and remember that they can be used for both time and cost estimates.
Legend: P = Pessimistic, M = Most Likely, 0 = Optimistic
Activity standard deviation is the possible range for the estimate. For example, an activity estimate of 30 hours that
has a standard deviation of +/-2 could end up taking between 28 hours and 32 hours. We've listed the formula for
beta activity standard deviation here. Although there is a standard deviation formula for triangular distribution, it's
complicated and is unlikely to be on the exam. What you need to remember for the exam is that the greater the
range created by the standard deviation calculation, the greater the risk.
The exam may ask you to calculate a range for an individual activity estimate using weighted (beta) averaging. To do
you need to know the beta expected activity duration (EAD) and the beta activity standard deviation (SD). you
calculate the range using beta EAD +/- SD. the start of the range is beta EAD- SD, and the end of the range is beta
EAD+SD. the second exercise in this section will give a chance to practice these calculations. (be aware that it is
possible to calculate a range for individual activity estimates using simple (triangular) averaging, which would involve
triangular EAD and the standard deviation formula for triangular distribution. but again, since the exam is unlikely to
require you to perform this calculation, we haven't included it in our discussion.)
If we are doing a project for the first time, and there is no previous history of similar projects to fall back on, it may
make sense to use the Triangular distribution, as there is no basis to give more weight to a particular estimate. Thus,
a Triangular Distribution is more suited for judgmental data estimates. These are most likely not based on a lot of
experience or expertise… but are more of a guess-times.
Expected Activity
Duration or Cost
(Triangular
Distribution)
P+M+O
3
Expected Activity
Duration or Cost
(Beta Distribution)
P+4M+O
6
Beta Activity
Standard
Deviation
(SD)
0-P
6
Duration or
Cost
Uncertainty
P-0
Beta Activity
Variance
(SD)2
Mohammed Shafeea Haddad (PMP)® Number: 1987641
53 | P a g e
Want to be a (PMP)® with 1250 memorizing notes
EXERCISE 1
Now tries this exercise. On the following charts, label the examples of each of the ten listed items by placing the
item number next to be location on the chart(S).
Answers
Now tries this exercise. On the following charts, label the examples of each of the ten listed items by placing the
item number next to be location on the chart(S).
Exercise 2
Calculate the expected activity duration using triangular distribution. It is best to calculate to three decimal places
and round to two decimal places when you are ready to check your answers on the exam.
activity P M O expected activity duration
triangular distribution
A 47 27 14
B 89 60 41
C 48 44 39
D 42 37 29
ANSWER
activity P M O expected activity duration
triangular distribution
A 47 27 14 29.333
B 89 60 41 63.333
C 48 44 39 43.666
D 42 37 29 36
Exercise 3
Complete the chart using the appropriate formulas. All estimates are in hours.
activity P M O expected activity
duration Beta
distribution
Beta activity
standard
Deviation
Range of the
estimate
A 47 27 14
B 89 60 41
C 48 44 39
D 42 37 29
ANSWER
Activity P M O expected activity
duration triangular
distribution
Beta activity
standard
Deviation
Range of the
estimate
A 47 27 14 28.167 5.500 22.667 to 33.667, or
28.167 +/- 5.500
B 89 60 41 61.667 8.000 53.667 to 69.667, or
61.667 +/- 8.000
C 48 44 39 43.833 1.500 42.333 to 45.333, or
43.833 +/- 1.500
D 42 37 29 36.500 2.167 34.333 to 38.667, or
36.500 +/- 2.167
Mohammed Shafeea Haddad (PMP)® Number: 1987641
54 | P a g e
Want to be a (PMP)® with 1250 memorizing notes
Please compare the answers in the "Expected Activity Duration (Beta Distribution) column above to the answers in
the "Expected Activity Duration (Triangular Distribution)" column from the previous exercise. Notice that the results
are not hugely different. However, if you do not select the right formula for a question that requires the calculation
of expected activity duration, you could end up picking the wrong answer.
443. Please note that these exercises are provided for understanding and do not necessarily represent the
complexity of questions on the exam. Most of the questions on the exam relating to three-point estimating
are relatively simple and may require assessment but not calculations.
Note that the formulas we've been discussing relate to activities, rather than the overall project, and that the exam
concentrates on using three-point estimating to find ranges for activity duration and cost estimates. But as a
project manager, you also use this information to calculate the overall project estimate and the project
standard deviation to manage a project successfully. You need to consider how these ranges might affect the
estimate of the overall project duration and cost. You can then use this knowledge to effectively address
variations on your project.
For the exam, you should be able to do simple calculations using the formulas, understand that estimates of time
(or cost) should be in a range, and know the concept of three-point time (or cost) weighted estimates per
activity as well as how to calculate simple and weighted average distributions. You may also see a beta or
PERT total project duration used in questions not requiring calculation (e.g., the project duration is 35 months
plus or minus 3 months) and need to evaluate the situation to answer the questions correctly. Remember
that, just like with an activity, the greater the range for the project as a whole, the greater the risk.
So why do project managers need to understand expected durations, range estimates, and standard deviations?
The main purpose is to use these concepts to better control projects. These calculations help you know the
potential variances on your project and determine appropriate courses of action.
For example, you can use estimate ranges and standard deviation to assess risk. Looking back at the answers for
the second exercise in this section, which activity has the most risks? The answer is activity B. It has the widest
range and the highest standard deviation, and is therefore likely to have the greatest risk. These calculations
are based on the pessimistic, optimistic, and most likely estimates for an activity the further away from the
mean these estimates are, the more that could go right and wrong to affect.
The activity Therefore, you can assess and compare the risk of various activities by looking at activity ranges and
standard deviations.
Don't forget that these concepts also apply to cost. Let's say you have estimated that a portion of your project will
cost $1 million with a standard deviation of $200,000. You need to decide whether to use a fixed-price
contract to outsource that piece of the project work. The standard deviation indicates there is a 40 percent
range in the cost estimate for the work. Therefore, you would not likely choose a fixed-price contract, since
this large standard deviation suggests there is not a firm definition of the scope of the work to be done. (See
the Procurement Management chapter for information about different types of contracts.)
Make sure you have a general understanding of these estimating concepts. If you are still struggling with this
topic, review this section again.
444. The easiest way to find the critical path is to identify all paths through the network and add the activity
durations along each path. The path with the longest duration is the critical path. Be careful that you do the
exercises that follow and practice doing this manual work for the exam. People will commonly not identify all
of the paths or not calculate the duration correctly and get questions wrong on the exam.
Mohammed Shafeea Haddad (PMP)® Number: 1987641
55 | P a g e
Want to be a (PMP)® with 1250 memorizing notes
445. "There is a start formula and a finish formula, and we always begin late:' Notice that the formula uses either
two starts or two finishes and each begins with late.
start formula finish formula
float = LS - ES float= LF - EF
You determine whether to use the start or finish formula based on the information available. For example, if
an exam question states that you have a late start of 30, an early start of 18, and a late finish of 34, how do
you find the float? Using the previous trick, you know to subtract the two starts or the two finishes. Since you
do not have two finishes, you subtract 30 - 18 to get 12.
Using the Critical Path Method Now that we have discussed the basic concepts, let's look at how the critical
path method works. We'll use the network diagram in figure 6. 7 as an example:
To determine the earliest and latest each activity can start and the earliest and latest each activity can be
completed, you need to perform a forward and backward pass through the network diagram. The "early"
figures are found by calculating from the beginning of the project to the end of the project, following the
dependencies in the network diagram-a forward pass through the network diagram. The "late" figures are
found by moving from the end of the project, following the dependencies to the beginning of the project-a
backward pass.
The first activity in the diagram normally has an early start of zero. Some people, however, use 1 as the early
start of the first activity. There is no right way to start calculating through network diagrams for the early and
late starts; either method will get you the right answer. Just pick one method, and use it consistently.
Let's start with the forward pass. You need to move through the activities from the start until you reach the
end, determining the early starts and early finishes, as illustrated in figure 6.8 this example uses zero as the
early start for the first activities.
It is important to look at where paths converge (path convergence). To compute the early start and the early
finish in a forward pass, you have to take into account all the paths that lead into that activity (see activity F
and activity Gin figure 6.8). The same concept applies to the backward pass; to compute the late finish and
late start you need to consider all the paths that flow backward into an activity (see activity D and activity Fin
figure 6.8). In this diagram, paths converge during the forward pass at activity F and at activity G. So you need
to do the forward pass on both paths leading up to activity F, calculating the early finishes for activities D (EF =
4) and A (EF = 3). You then select the later early finish of activities D and A to use as the early start for activity
F, since activity F cannot start until both activities D and A are complete. Therefore, the early start of activity F
is 4. You use the same process for calculating the early finish of activities E (EF = 13) and F (EF = 12) before
determining the early start of activity G (ES= 13).
Once you have completed the forward pass, you can begin the backward pass, computing the late finish and
late start for each activity. The backward pass uses the duration of the critical path (in this case, 26) as the
early finish of the last activity or activities in the network. See figure 6.9 for the late start and late finish data.
Again, you need to be careful at points of convergence as you move thought the network diagram There is
convergence at activity F and at activity D. You work from the end back to these by first computing the late
start of activities B(LS = 22) and G (LS=13). Select the earlier late start to use for the late finish of activity F,
since activity F must be finished before either activity B or G can start.
Mohammed Shafeea Haddad (PMP)® Number: 1987641
56 | P a g e
Want to be a (PMP)® with 1250 memorizing notes
Therefore, the late finish of activity F is l3. this same process should be used on activities E (LS = 4) and F (LS=5)
before calculating the late finish for activity D(LF=4).
Once you finish calculating the starts and finishes, you have the data required to calculate float. It's time to
use those formulas. What was that trick again? "There is a start formula and a finish formula, and we always
begin late." Therefore, the formulas are:
start formula finish formula
float = LS - ES float= LF - EF
The activities with zero float are on the critical path (identified by the bold arrows). See figure 6.10 for the
float of each activity:
The next few exercises should help you better understand these concepts. As you do the exercises, think
about how knowing float helps you in managing your real-world projects.
Exam questions may be substantially similar to the following exercises, or they may be more situational and
wordy, without requiring you to draw a network diagram. Be prepared for both types.
446. The following are good questions to test your knowledge about critical paths, float, etc.:
 Can there be more than one critical path? Yes, you can have two, three, or many critical paths.
 Do you want there to be? No; it increases risk.
 Can a critical path change? Yes.
 Can there be negative float? Yes; it means you are behind.
 How much float does the critical path have? In planning, the critical path has zero total float.
During project executing, if an activity on the critical path is completed earlier or later than
planned, the critical path may then have positive or negative float. Negative float on the critical
path requires corrective actions or changes to the project to bring it back in line with the plan.
 Does the network diagram change when the end dates changes? No, not automatically, but the
project manager should investigate schedule compression options such as fast tracking and
crashing the schedule to meet the new data. Then, with approved changes, the project manager
should change the network diagram accordingly.
 Would you have leaved the project with negative float? no; you would compress the schedule.
447. If you encounter multiple questions on the exam that require you to draw a network diagram you may be
able to reuse the same network diagram to answer more than one question. Look to see if this is true before
you spend time redrawing the diagram.
448. WARNING: For questions about changes to the network diagram, make sure you look for shifts to new
critical paths caused by the changes to the network diagram or to activity durations.
Modeling PAGE 180In creating a finalized, realistic schedule, it is helpful to ask "What if a particular factor
changed on the project? Would that produce a shorter schedule?" The assumptions for each activity can
change and, therefore, the activity durations can also change. One of the ways to calculate, or model, the
effect of these changes is through a Monte Carlo analysis.
Mohammed Shafeea Haddad (PMP)® Number: 1987641
57 | P a g e
Want to be a (PMP)® with 1250 memorizing notes
449. Approximating number of work periods required to complete individual activities with estimated resources is
done in Estimate Activity Duration process.
450. If you have two critical paths, the only right choice to affect the critical paths is by affecting the diversion
activities.
451. Activity List, Activity resource requirements and Resource Calendars are inputs of Estimate Activity Duration
process. PMBOK ® Guide 5th edition Page no 177
452. Monte Carlo simulation provides PROBABILITY OF ANY TASK BEING AT THE CRITICAL PATH
453. Basis of estimate may be included in activity resource requirement table.
454. Basis of estimate is a detailed form of cost estimate.
455. Cost estimate can be presented in summary of details.
456. Resource limitation is not considered when calculation CPM
457. Critical chain method is used when consider resource limitation
458. Critical chain is a critical path with limitation in resources.
459. What if scenario is a modelling technique (software like primavera) to assess each schedule scenario
potential effect on the project goals
460. Project management software: make sure you realize there is no such thing as true project software. The
software available can be extremely for scheduling, analyzing what if scenarios, and performing status-
reporting functions, but it does not tell you how to manage a project. You cannot simply follow the software
you must adapt it your needs. Software cannot do a project managers job.
461. Monte Carlo Analysis is a simulation technique to calculate the duration of the project each time with
different assumptions
Mohammed Shafeea Haddad (PMP)® Number: 1987641
58 | P a g e
Want to be a (PMP)® with 1250 memorizing notes
462. Monte Carlo Analysis
This technique uses computer software to simulate the outcome of a project based on the three-point
estimates (optimistic pessimistic and most likely) for each activity and the network diagram or to determine
the likelihood of completing the project as scheduled. The simulation can tell you:
 the probability of completing the project on any specific day
 the probability of completing the project for any specific cost
 the probability of any activity actually being on the critical path
 the overall project risk
Monte Carlo analysis is another way of putting together the details of three-point estimates into a project estimate.
It is more accurate than other methods because it simulates the actual details of the project and calculates
probability.
463. Schedule baseline is the approved schedule model that can't be changed without formal change request.
464. Project schedule is the ongoing updated schedule with details that will be compared to schedule baseline.
465. Schedule data are what the project schedule contains of data like activity attribute, resource histogram,
milestones and cash flow.
466. Performance review is technique to control schedule. It has its tools like:
 Trend analysis
 Using CPM to recalculate critical paths
 Critical chain method
 EVM
467. Any M&C process is concerns about:
 Review past performance
 Determine the status now
 Influence the factors that lead to changes to baselines
 Any variances to the baseline?
 Manage changes.
 Inform SH
 Control the performance in the future.
Mohammed Shafeea Haddad (PMP)® Number: 1987641
59 | P a g e
Want to be a (PMP)® with 1250 memorizing notes
468. You manage your project team with:
 Proper management style
 Professional and ethical behavior.
 Interpersonal skills.
469. A group of related scheduled activities – shown as single aggregate activity for the reporting purpose is
known as HAMMOCK Activity
470. The diagramming method that allows for conditional looping is called GERT.
471. Graphical Evaluation and Review Technique (GERT)
GERT is a modification to the network diagram drawing method. It is a computer simulation technique that
allows loops between activities. The easiest example is when you have an activity to design a component
and then test it.
After testing, the component may or may not need to be redesigned. GERT is rarely on the exam, and when
it does appear, it is most often just an incorrect answer choice.
472. There are four precedence relationships and four networking dependencies.
473. The four possible precedence relationships in an AON network diagram are: finish-to-start, start-to-start,
finish-to-finish, start-to-finish.
474. The four types of network dependencies are known as:
 Mandatory (hard logic, hard dependencies). They are maybe contractual or physical
limitation.
 Discretionary (soft logic, preferred logic and preferential logic).They are important when
applying fast tracking to the project.
 External this is a linking non-project activity to project activities.
 internal
475. The completion of a key deliverable or a phase in the project is called a __milestone 5.
476. Starting a successor activity before the predecessor is complete is called a lead, while a delay in starting a
successor activity is defined as a lag.
477. Another name for the three point estimate is called PERT. The most accurate and time consuming of the
estimates is called bottom-up estimating.
478. The sigma percentages are 1 Sigma = 68.26%, 2 Sigma = _95.46% and 3 Sigma _99.73_%
479. (TF) Total Float is the time an activity can be delayed without delaying the project end date.
480. The earliest you can begin an activity is called the ___early start, while the latest time in the network
schedule that an activity can begin without impacting the late finish (LF) is called the __late start 12.
481. The _critical path____ in a network diagram is the longest path through the network that produces the
shortest possible completion time for the project
482. The time a project can be delayed without delaying the start of a successor project is called ___project
float
483. The two primary schedule compression techniques are called _crashing__andfast tracking__ 16.
484. The _montecarlo____ analysis is used to build statistical models and perform what-if analysis 17.
485. Stabilizing the number of resources working in each time period to prevent resource overallocation is
known as __resource leveling_______ 18.
486. _Critical Chain_ project management accounts for limited resources, adds duration buffers, focuses on
managing the time buffer and resources 19. _
487. (FF) Free Float describes the time an activity can be delayed before delaying the early start (ES) of a
successor activity or violating a schedule constraint.
488. Higher-level summary activities that occur between milestones in a bar chart are frequently called
__hammock activities_______ 21.
489. In addition to various updates, a key output of the Control Schedule process is _change request_
490. An activity that has no duration is called a__milestone or a dummy____
491. Computing the _forward pass allows us to ascertain the critical path in the network diagram, while
computing the __backward pass is used to determine areas of float or slack in the network diagram.
Mohammed Shafeea Haddad (PMP)® Number: 1987641
60 | P a g e
Want to be a (PMP)® with 1250 memorizing notes
492. Crashing is applying more resources to shorten the duration
493. ELAPSED TIME is the time inclusive of NON working days
494. Quality is the process of completing the scope to meet stated or implied needs.
495. CRASHING =MORE COST
496. FAST TRACK =MORE RISK
497. Schedule data for the project schedule includes a number of items as it collects the information used to
describe and control the schedule. It includes schedule milestones, schedule activities, activity attributes,
assumptions and constraints. It may include resource histograms, alternate schedules, contingency
reserves cash-flow projections, and order and delivery schedules.
498. Cost baseline is not a schedule data.
499. In sequencing activities, the project management team must determine which dependencies are external
as they are usually outside of the team’s control.
500. Leads and lags are used in: sequence activities, develop schedule and control schedule.
501. Resource Optimization is: a tool that used in develop schedule and control schedule.
502. The Control Schedule Process is used to reprioritize the remaining work in a project. This is done to
properly allocate remaining resources based on their availability.
503. In real world applications, the PERT estimate is simply a point estimate. In order to derive probabilities and
confidence factors from this estimate, the PERT estimate is processed using the Monte Carlo analysis. This
will enable the construction of a statistical model that will tie specific confidence factors to the PERT
estimate.
504. The difference between a time estimate and the schedule is that the schedule is calendar based.
Weekends, holidays, resource availability, vacation days and a host of other elements go into the final
schedule. A time estimate for an activity simply relays how many hours or days it may take to complete the
activity. The time estimate is also called work effort.
505. Critical Path Exam Tips:
 There can be more than one critical path
 The critical path can change
 The critical path has zero float19
 A path with negative float means you are behind schedule. As the project manager, your
job is to compress the schedule and eliminate negative float>
506. when figuring the float for a path, the float values for each activity are not added together. The path float
consists of the highest single value of float in the specific path.
507. CCPM accounts for limited resources, adds duration buffers, and focuses on managing the time buffer and
resources. With CPM, the focus is on managing float. With CCPM, the focus is on managing the buffers. You
may see CCPM as a possible answer to several exam questions
508. Milestones are a deliverables oriented not a time oriented.
509. Any change in activities duration that may lead to create new critical path will increase the risks of the
project.
510. In develop schedule process; resource calendar will form the project calendar based on the time estimate.
511. Basis of estimate is part of activity resource requirement.
512. Funding limit requirement could impose the project manager to extend the schedule.
513. Resource limited schedule is a realistic schedule built on the shorting in resources.
514. If there is no required end date for a project, schedule flexibility can be built into the plan, allowing for
resources being removed and other such delays.
515. Milestone Duration is ZERO
516. PERT Is also a NETWORK DIAGRAM
517. Pert is Superior to CPM
518. The critical chain Method modifies the SCHEDULE to account for LIMITED RESOURCES
519. Affinity Diagram is an essential tool in creating WBS.
Mohammed Shafeea Haddad (PMP)® Number: 1987641
61 | P a g e
Want to be a (PMP)® with 1250 memorizing notes
520. You likely to see Idle Resources during project progress, if the project with must fix dates and little or no
slack.
521. Precedence diagramming method is also called Activity-On-Node (AON).
522. The precedence diagramming method (PDM), also called activity-on-node (AON) diagramming
523. Activities that must finish in specific order should be linked with each other with a finish to finish
dependency despite their starting order.
524. Rule of thumb, such as allocation of scarce resources to the critical path first, can be applied to
develop a schedule.
525. Resource Breakdown Structure (RBS) is a hierarchical representation of resources by category and type.
526. Learning curve concept is: As individuals and/or organizations get more experienced at a task, they usually
become more efficient at it. The more times a task has been performed, the less time will be required for
subsequent iterations
527. The 50/50 rule, or the more conservative 0/100 rule, can eliminate the necessity for the continuous
determination of percent complete. After the percent complete is determined, it can be plotted against
time expended. In other words, you set your rule when to consider a percentage of completion in order to
apply it on the project schedule.
528. Schedule compression techniques are corrective actions to find ways to bring project activities that are
behind into alignment with the project management plan.
529. Each time you analyze CPI & SPI, think first about critical path activities completion.
530. Get the approval of functional managers is critical for the detailed schedule because it means the team
members are approve it.
531. Update resource requirement is an output of develop schedule.
532. Group decision technique is used as a tool in:
 3 times in in planning: collect requirement, estimate duration and estimate cost
 1 time in validate scope
Mohammed Shafeea Haddad (PMP)® Number: 1987641
62 | P a g e
Want to be a (PMP)® with 1250 memorizing notes
Cost Management
533. ITTO
Process group process ITTO Value
Planning
Plan Cost Management
Inputs
Project Management Plan
Project Charter
Enterprise Environmental Factors
Organizational Process Assets
Tools/Tech's
Expert Judgment
Analytical Techniques
Meetings
Outputs Cost Management Plan
Estimate Costs Inputs
Cost Mgmt Plan
HR Mgmt Plan
Scope Baseline
Project Schedule
Risk Register
Enterprise Environmental Factors
Organizational Process Assets
Plan
Cost Management
Estimate
Costs
Determine
Budget
Control
Costs
Cost Baseline
Project Funding
Requirements
Work Performance Info
Cost Forecasts
Change Requests
Updates
Analogous
Parametric
Bottom Up
3 Point
Reserve
Exp. Judgment
Aggregation
Reserve
Analysis
Funding LImits
Earned Value
TCPI
Forecasting
PMIS
Reserve Anal.
Cost Mgt. Plan
Activity Cost Estimates
Basis of Estimates
IRR
NPV
ROI
Opportunity $
Payback
Mohammed Shafeea Haddad (PMP)® Number: 1987641
63 | P a g e
Want to be a (PMP)® with 1250 memorizing notes
Tools/Tech's
Exp. Judgment
Analogous
Parametric
Bottom-up Estimating
Three-point Estimating
Reserve Analysis
Cost of Quality
PM Software
Vendor Bid Analysis
Group Decision-making Techniques
Outputs
Activity Cost Estimates
Basis of Estimates
Project Document Updates
Determine Budget
Inputs
Cost Management Plan
Scope Baseline
Activity Cost Estimates
Basis of Estimates
Project Schedule
Resource Calendars
Risk Register
Agreements
Organizational Process Assets
Tools/Tech's
Cost Aggregation
Reserve Analysis
Expert Judgment
Historical Relationships
Funding Limit Reconciliation
Outputs
Cost Baseline
Project Funding Requirements
Project Documents Updates
Monitoring/Controlling Control Costs
Inputs
PM Plan
Project Funding Requirements
Work Performance Data
Organizational Process Assets
Tools/Tech's
Earned Value Management
Forecasting
To-complete Performance Index (TCPI)
Performance Reviews
PM Software
Reserve Analysis
Outputs
Work Performance Information
Costs Forecasts
Change Requests
PM Plan Updates
Project Documents Updates
Organizational Process Updates
Mohammed Shafeea Haddad (PMP)® Number: 1987641
64 | P a g e
Want to be a (PMP)® with 1250 memorizing notes
534. Value analysis or value engineering helps determine how to complete the project at a lower budget without
any changes to the project scope. It should add value.
535. The organizational process assets that influence the Estimate Costs process include, but are not limited to:
 Cost estimating policies
 Cost estimating templates
 Historical information
 Lessons learned.
536. Parametric estimating uses a statistical relationship between relevant historical data and other variables
(e.g., square footage in construction) to calculate a cost estimate for project work. This technique can
produce higher levels of accuracy depending upon the sophistication and underlying data built into the
model
537. (Bottom-up estimating) is very accurate but will take much longer
538. Regression analysis and learning curve are the two ways to create Parametric Estimation.
539. Projects are continually re-estimated throughout the life of the project so that an accurate budget and
timeline may be forecasted
540. Resource calendar will not go to estimate cost.
541. For analogous and parametric estimate, make sure that:
 Parameters are quantifiable
 Calculations based on precise historical information
 The previous project's model can be used on any project regardless of size.
542. Judgmental forecasting methods incorporate intuitive judgement, opinions and subjective probability
estimates, and are used in cases where there is lack of historical data or during completely new and unique
market conditions. Examples of methods in this category are composite forecasts, surveys, delphi method,
scenario building, technology forecasting and forecast by analogy.
543. Heuristic method to estimate is based on the experience like how long a seq. foot needs to be finished.
544. Heuristic mean generally accepted rule for best practice.
545. Heuristic is also referred as a rule of thumb.
546. Parametric estimate is using a heuristic method.
547. Cost budgeting is: allocating the cost estimate to individual work item.
548. Payback period ended means Cumulative Revenue and cumulative cost from Starnet became equal
549. Beta Distribution and Triangular distribution are probability distributions
550. Two forms of accelerated depreciation are known as Double Declining Balance and the sum of year digits.
551. The costs on a project that have already been expended are called _sunk costs_ 7.
552. The four categories of costs you can experience on a project are: _direct, indirect, variable, fixed.
553. Cost Breakdown Structure
Mohammed Shafeea Haddad (PMP)® Number: 1987641
65 | P a g e
Want to be a (PMP)® with 1250 memorizing notes
554. The tool that addresses the variance between funding limit and the planned expenditures for the project is
called the funding limit reconciliation
555. Performance baseline is the collection of all project's baselines.
556. the contingency reserve and management reserve amounts are not included in earned value calculations
557. If the actual cost accede the target cost, the sharing ratio will be –ve.
558. You can't rely on SPI or CPI only to assess the project. Always look for them both.
Earned Value
559. Let's pause for a moment. You already know earned value is on the exam. Are you worried about it?
Don't be. We are going to make it easier. First, think about this: How valuable would it be to KNOW how
your project is really going? Could you sleep better at night? Would you be able to spend your time in more
productive ways than worrying? These are the benefits of earned value. If you currently rely on hope,
guesses, or a general percent complete estimate to assess how your project is faring, you probably know
from experience that these methods do not tell you much, nor are they very accurate. And they may
regularly result in the need to work overtime at the end of the project because of the lack of control along
the way. Keep the benefits of earned value in mind as you read this section, and go through it slowly if it
seems confusing. Make sure you "get it" the first time you read it.
Earned value is used in performance reviews to measure project performance against the scope, schedule,
and cost baselines. Please note that the earned value technique uses a combination of these three baselines,
known as the performance measurement baseline. The measurements resulting from an earned value
analysis of the project indicate whether there are any potential deviations from the scope, schedule, and
cost baselines (the performance measurement baseline).Many project managers manage their project's
performance by comparing planned to actual results. With this method, however, you could easily be on
time but overspend according to your plan.
Using earned value measurement is better, because it integrates cost, time, and the work done (or scope)
and can be used to forecast future performance and project completion dates and costs.
Using the work performance information gathered through earned value analysis, a project manager can
create reports, including cost forecasts, and other communications related to the project's progress (see the
Mohammed Shafeea Haddad (PMP)® Number: 1987641
66 | P a g e
Want to be a (PMP)® with 1250 memorizing notes
Communications Management chapter for more on earned-value-related reports). Earned value
measurements may also result in change requests to the project.
560. Terms to Know
Acronym Term Interpretation
PV Planned Value As of today, what is the estimated value of the work planned To be done?
EV Earned Value As of today, what is the estimated value of the work actually
Accomplished?
AC Actual Cost (total cost) As of today, what is the actual cost incurred for the work Accomplished?
BAC Budget at (the budget) How much did we BUDGET for the TOTAL project effort?
EAC Estimate at Completion What do we currently expect the TOTAL project to cost (a Forecast)?
ETC Estimate to Complete From this point on, how much MORE do we expect it to cost To finish the
project (a forecast)?
VAC
Variance at Completion As of today, how much over or under budget do we expect to be at the end
of the project?
561. Formulas and Interpretations to Memorize
The exam focuses not just on calculations, but also on knowing what the numbers mean. Therefore, you
should know all the following formulas.
(NOTE: The c in the following table stands for "cumulative :')
Name Formula Interpretation
Cost Variance (CV) EV-AC NEGATIVE is over budget; POSITIVE is Under budget.
Schedule Variance (SV) EV-PV NEGATIVE is behind schedule; POSITIVE is Ahead of
schedule.
Cost Performance Index
(CPI)
9
EV/AC We are getting $ _____ worth of work out of Every $1
spent. Funds are or are not being used
Efficiently. Greater than one is good; less than One is
bad.
Schedule Performance
Index
EV/PV We are (only) progressing at __ percent of
The rate originally planned. Greater than one is
Good; less one is bad.
Estimate at Completion (EAC)
NOTE:
There are many ways to calculate EAC,
depending On the assumptions made.
Notice how the purpose of the formulas
really is to create forecasts based on
past performance On the project.
Exam questions may require you to
determine which EAC formula is
appropriate; you will need to pay
attention to the information provided in
the question to decide Which formula to
use.
AC+ Bottom-up ETC
BAC/CPI
C
AC + (BAC - EV)
As of now, how much do we expect the total project
to cost? (See formulas to the left, below.)
This formula calculates actual costs to date plus a new
estimate for the remaining works.
It is used when the original estimate was
fundamentally flawed.
This formula is used if no variances from the BAC have
occurred or you will continue at the same rate of
spending (as calculated in your cumulative CPI or
based on the trends that have led to the current CPI).
This formula calculates actual costs to date plus
remaining budget. It is used when current variances
are thought to be atypical of the future. It is
essentially AC plus the remaining value of work to
perform.
Mohammed Shafeea Haddad (PMP)® Number: 1987641
67 | P a g e
Want to be a (PMP)® with 1250 memorizing notes
AC+(BAC-EV)/( CPI
C
x SPI
C
)
This formula calculates actual to date plus the
remaining budget modified by performance.
It is used when current variances are thought to be
typical of the future and when project schedule
constraints will influence the completion of the
remaining effort. So for example, it might be used
when the cumulative CPI is less than one and a firm
completion date Must be met.
To-Complete Performance Index (TCPI)
(BAC- EV)/(BAC-AC)
This formula divides the work remaining to be done by
the money remaining to do It. It answers the question
"In order to stay within budget, what rate we must
meet for the Remaining work?"
Greater than one is bad; less than 1 is good.
Estimate to Complete (ETC)
NOTE: You can determine ETC by either
using the first formula listed at right or
reestimating the work remaining.
EAC-AC
Reestimate
How much more will the project cost?
Reestimate the remaining work from the bottom up.
Variance at completion (VAC)
BAC-EAC
How much over or under budget will we be at the end
of the project?
The CPI in the previous table is a cumulative CPI because it is using costs to date. It could be written as CPIc
= EVC
/
ACc
with the c standing for cumulative. This cumulative formula is the same as that in the previous table, but it more
dearly states that the data used is cumulative. CPI can also be calculated for costs incurred during a specific period of
time (week, month, or quarter) rather than over all the time to date.
Mohammed Shafeea Haddad (PMP)® Number: 1987641
68 | P a g e
Want to be a (PMP)® with 1250 memorizing notes
562. Project Percentage Complete = EV/BAC x 100.
563. ETC=EAC-AC=budget for remaining work.
564. TCPI=CPI=1 if the project is within the budgeting rate.
565. When original estimates are flawed then EAC = AC + ( Bottom up or aggregated Estimation for the
remaining work )
566. Low CPI means your estimation is flawed fundamentally and the project in atypical situation.
567. With a CPI of 1.05, there is no reason to cut costs. The SPI of 0.893 should tell you that you need to
improve schedule performance
568. Be very careful when interpreting the SPI and CPI values. Although values greater than 1.0 are desirable,
values greater than 1.5 mean the project was not properly estimated earlier.
569. Definite cost are most accurate
570. Cost Performance baseline is represented as S curve.
571. Multiplying the percent complete by the budget at completion, or the total budget for the project, is the
simplest formula to calculate EV.
572. For EV calculations, not every WBS work package must be converted to monetary value. You can use any
proper unit like: meters, liters.
573. Milestone method is used to calculate EV in long work package projects.
574. To reduce the cost of the project it would be best to reduce direct and variable costs.
575. If the project is within budgeted rate then EAC = AC + ( BAC - EV )
576. The main output of the Control Costs process is budget forecasts
577. If senior management did not agree to revise the estimate at completion based on current performance
means you will use BAC in calculating TCPI
578. TCPI is the most important indicator to the project performance.
579. At the end of the project, EV=PV
Mohammed Shafeea Haddad (PMP)® Number: 1987641
69 | P a g e
Want to be a (PMP)® with 1250 memorizing notes
580. There are three ways to calculate EV: fixed formula ( rule 50/50 or 0/100 ), Weighted milestone and
percent complete.
581. Make sure you understand and MEMORIZE the following about CV, SV, CPI, and SPI:
 EV comes first in each of these formulas. Remembering this one fact alone should help you get
about half the earned value questions right. (Aren't you glad you purchased this book?)
 If it is a variance, the formula is EV minus something.
 If it is an index, the formula is EV divided by something.
 If the formula relates to cost, use AC.
 If the formula relates to schedule, use PV.
 For variances interpretation: negative is bad and positive is good. Thus a -200 cost variance
means that you spent more than planned (over budget). A -200 schedule variance means that
you are behind schedule. This also applies to VAC.
 For indices interpretation: greater than one is good; less than one is bad. (Remember, this only
applies to CPI and SPI; the opposite is true of TCPI)
 Be careful about the negative variance sign during calculations.
582. One type of earned value question people often answer incorrectly requires that you differentiate between
EAC and ETC and the other terms. Figure 7.2 may help you understand this difference. Notice that planned
value (PV; what the value was expected to be at this point in the project according to the plan) and actual
cost (AC; what the cost has actually been on the project prior to this point) look backward at the project.
Budget at completion (BAC), estimate to complete (ETC), and estimate at completion (EAC) look forward BAC
states the project's planned budget; it indicates what the end cost of the project would be if everything went
according to plan. ETC and EAC forecast future performance based on what has actually occurred on the
project, taking into account any variances from the plan the project has already experienced. ETC is an
estimate of how much more the remaining part of the project will cost to complete. EAC indicates what the
total project cost is forecasted to be.
Mohammed Shafeea Haddad (PMP)® Number: 1987641
70 | P a g e
Want to be a (PMP)® with 1250 memorizing notes
Are you still worried about earned value? Not for long. Read the following pages and do the exercises, you
might end up appreciating earned value questions over some of the more ambiguous and confusing
questions on this exam.
583. Earned Value in Action
Earned value is an effective tool for measuring performance and determining the need to request changes.
The following is a sample team meeting conversation on this subject:
o Ken, the project manager, calls a team meeting and says, "We are six months into this million dollar
project, and my latest analysis shows a CPI of 1.2 and an SPI of 0.89. This means that we are getting
1.2 dollars for every dollar we put into the project, but only progressing at 89 percent of the rate
originally planned. Let's look for options to correct this problem."
o "We could remove me from the project team and replace me with someone less expensive. I must
be the most expensive team member:' Ashley says.
o "Not only would it sadden me to lose you, but your suggestion would improve costs, not schedule.
You are the company's best network specialist. Someone else would not be as proficient as you in
completing the work:'
o "We could remove the purchase of the new computers from the project;' says Chris. "Or, we could
just tell the customer the project will be two weeks late:'
o "Canceling the new computers would save us money, not time. We need to focus on time;' Ken says.
"Nor can we just change the project schedule baseline arbitrarily. That would be unethical:'
o "Since we are doing well on cost, why don't we bring in another programmer from the IT
department to work on this project? We can get the next two activities completed faster;' Rose
suggests.
o "That sounds like the most effective choice in this situation. Let's see if we can find someone who
will improve performance, at the lowest cost. Thanks for your help;' Ken says.
584. When you forecast, take in consideration the existing change requests.
585. Cost base line does not include management reserve
586. If you want to decrease project budget, decrease the direct and variable costs.
587. If you want to decrease the payback period, decrease the indirect and fixed cost.
588. The best way to learn the earned value analysis technique is to use it. The following exercises are designed
to give you a chance to practice both calculations AND interpretation. Earned value questions on the exam
have generally required fewer calculations for each question than these exercises.
Mohammed Shafeea Haddad (PMP)® Number: 1987641
71 | P a g e
Want to be a (PMP)® with 1250 memorizing notes
EXERCISE 4
The cost performance index (CPI) and 1.s the schedule performance
index (SPI) can be charted each month to show the project trends.
Based on the diagram, what would you be more concerned about-cost or
schedule - if you were taking over this project from another project
manager?
Answers
Since these calculations were made in the past, the data in the chart is historical data. The last, most current
measurement was in the fourth quarter, which shows both SPI and CPI being above one (good). As of the fourth
quarter, the SPI is lower.
Therefore, the answer is schedule. An easy way to answer performance index questions that ask whether cost or
schedule should concern you most is to pick the option with the lowest index.
EXERCIS 5E
The Fence #1
You have a project. To build a new fence the fence is four sided as shown at left.
Each side is to take one day to build, and $1,000 has been budgeted per side. The sides are planned to be
completed one after the other. Today is the end of day 3.
Using the following project status chart, calculate PV, EV, etc., in the spaces provided.
Then check your answers. Interpretation is also important on the exam. Can you interpret what each answer
means?
Do the calculations to three decimal places on the exercises. On the real exam, round the results of your
calculations to two decimal places when you are ready to check your answers against the choices provided.
Activity Day1 Day 2 Day 3 Day 4 Status end of Day 3
Side 1 S---------F Complete, spent $1,000
Side 2 S--------PF ----F Complete, spent $1,200
Side 3 PS--S---PF 50% done, spent $600
Side 4 PS--------PF Not yet started
Key S = Actual Start, F = Actual Finish, PS = Planned Start, and PF = Planned Finish
What
Is :
Calculation Answer Interpretation of The Answer
1 PV
2 EV
3 Ac
4 BAC
5 CV
6 CPI
7 SV
8 SPI
9 EAC
10 ETC
11 VAC
Mohammed Shafeea Haddad (PMP)® Number: 1987641
72 | P a g e
Want to be a (PMP)® with 1250 memorizing notes
Answers
What
Is :
Calculation Answer Interpretation of The Answer
1 PV $1,000 plus $1,000 $3,000 We should have done worth of work.
2 EV Complete, complete,
$2,500
$2,500 We have actually completed $3,250 worth of work.
3 Ac $1,000 plus $1,200 plus
$600
$2,800 We have actually spent $2,800.
4 BAC $1,000 plus $1,000 $4,000 $4,000 Our project budget is $4,000.
5 CV $2,500 minus $2,800 -$300 We are over budget by $300.
6 CPI $2,500 divided by $2,800 $0.893 We are only getting about 89 cents out of every dollar
we put into the project.
7 SV $2,500 minus $3,000 -$500 We are behind schedule.
8 SPI $2,500 divided by $3,000 0.833 We are only progressing at about 83 percent of the
rate planned.
9 EAC $4,000 divided by $0.893 $4,479 We currently estimate that the total project will cost
$4,479.
10 ETC $4,4 79 minus $2,800 $1,679 We need to spend $1,679 to finish the project.
11 VAC $4,000 minus $4,479 -$479 We currently expect to be $479 over budget when the
project is completed
Notes
If your answers differ, check your rending. Again, it is best to calculate to three decimal places and then round to
two decimal places and then round to town decimal places when you are ready to compare your results against
the choices provided on the exam.
Did you select the correct EAC formula? If not, did you miss information in the question that could have guided
you to the correct formula? In this example, Side 2 cost $ 1,200.
Side 3 is 50 percent complete and has cost $ 600. This suggests a trend that indicates side 4 is likely to cost $ 1,200
when complete. When there is a trend and no other information to indicate the trend will not continue, it`s most
appropriate to use the BAC/CPI formula.
EXERCISE 5
The Fence #2
You have a project to build a new fence. The fence is four sided as shown at left. Each side is to take one day to
build, and $1,000 has been budgeted per side. Tue sides were planned to be completed one after the other, but
circumstances changed on the project, and work on the sides was able to proceed in parallel. ASSUME THEREFORE
THAT THE SIDES HA VE A FINISH-TO-FINISH RELATIONSHIP INSTEAD OF A FINISH-TO-START RELATIONSHIP, so
more than one side can be worked on at the same time. Today is the end of day 3.
Using the following project status chart, calculate PV, EV, etc., in the spaces provided.
Then check your answers.
Activity Day1 Day 2 Day 3 Day 4 Status end of Day 3
Side 1 S---------F Complete, spent $1,000
Side 2 S-----f---PF ----F Complete, spent $900
Side 3 S………. PS…….PF 50% done, spent $600
Side 4 S………. PS--------PF 75% done, spent $600
Mohammed Shafeea Haddad (PMP)® Number: 1987641
73 | P a g e
Want to be a (PMP)® with 1250 memorizing notes
Key S =Actual Start, F = Actual Finish, PS = Planned Start, and PF = Planned Finish
What
Is :
Calculation Answer Interpretation of The Answer
1 PV
2 EV
3 Ac
4 BAC
5 CV
6 CPI
7 SV
8 SPI
9 EAC
10 ETC
11 VAC
Answers
The Fence#2
What
Is :
Calculation Answer Interpretation of The Answer
1 PV $1,000 plus $1,000$1,000 $3,000 We should have done worth of work.
2 EV Complete, complete, half
done, and 75% done, or
$1,000 plus $1,000 plus
$500 plus $750
$3,250 We have actually completed $3,250 worth of work.
3 Ac $1,000 plus $900 plus
$600 plus $600
$3,100 We have actually spent $3,800
4 BAC $1,000 plus $1,000 plus
$1,000 plus $1,000
$4,000 Our project budget is $4,000
5 CV $3,250 minus $3, 100 $150 We are over budget by $150
6 CPI $3,250 divided by $3,100 $1.048 We are only getting about $1.05 out of every dollar we
put into the project.
7 SV $3,250 minus $3,000 1.083 We are behind schedule.
8 SPI $3,250 divided by $3,000 0.833 We are only progressing at about 108 percent of the
rate planned.
9 EAC $4,000 divided by $1.048 $3,817 We currently estimate that the total project will cost
$3,817.
10 ETC $3,817 minus $3, 100 $717 We need to spend $717 to finish the project.
11 VAC $4,000 minus $3,817 $183 We currently expect to be $183 under budget when
the project is completed
In this example, you are looking for the value of the work that has actually been done. The finish-To-finish
relationship allowed the team to work on more than one side at the same time. In this case, work is being done on
both sides 3 and 4 at the same time. Since the value of each side is $1,000, we look at how much of each side is
complete and apply that percent to the value. Here sides 1 and 2 are completed; thus, each receives a value of
$1,000. (It doesn’t matter what it actually cost—just the value.) Side 3 is 50 percent done and receives a value of
$500 (50 percent of $1,000). Side 4 is 75 percent done and receives a value of $750 (75 percent of $1,000). The
earned value to date is $3,250.
Mohammed Shafeea Haddad (PMP)® Number: 1987641
74 | P a g e
Want to be a (PMP)® with 1250 memorizing notes
Understanding the meaning of the results of each calculation is as important as knowing how to calculate them.
Expect question on the exam that say thing like, (the CPI is 0.92 what should you do? you will need to interpret this
and other data in the question and then determine which choice would address the issue (s) described. In this
example, there are both cost and schedule problems.
You may also get questions on the exam that require you to perform multiple calculations (i.e, you need to perform
one calculation to come up with a result that can be used as an input for a second calculation). We have a few
exercises coming up that will help you understand how to answer these questions, but it's helpful to first consider
this useful tip:
Here's a quick trick for finding EV when a question provides partial information. Depending on the information
you're given in a question, you can reverse the formulas you know for CV, SV, CPI, or SPI so that you can isolate EV
on its own side of the equation, which will make it much easier to solve For example, say a question gives you CV
and AC and asks you to solve for EV.
You already know that CV= EV - AC, so now you can reverse this formula by adding AC to both sides of the equation
as follows:
CV=EV-AC
CV + AC = EV - AC + AC
CV +AC=EV
Do you understand why we added AC to both sides of the equation? You're trying to isolate EV on one side of the
equation. By adding AC to the right side of the equation, you cancel out the -AC, so you end up with EV on its own.
But whatever you do on the right-hand side of the equation, you have to do on the left-hand side as well. (Here's a
little algebra refresher: you can perform an operation like adding, subtracting, dividing, or multiplying on one side of
the equation so long as you do the exact same thing on the other side as well. This allows you to manipulate an
equation to make it easier to solve.)
So now, to solve for EV, all you have to do is add CV and AC.
Similarly, say a question gives you CPI and AC and asks you to determine EV. You already know the formula for CPI
(CPI = EV I AC), but how can you isolate EV on one side of the equation? Instead of adding AC to both sides of the
equation, in this case, you would multiply both sides by AC:
CPI= EV/AC
CPI x AC= EV/AC x AC
CPI x AC =EV
You can also simply memorize the reverse formulas in the table below:
Original Formula Reverse Formula to Determine EV
CV=EV-AC EV=CV+AC
SV=EV-PV EV=SV+PV
CPI=EV/AC EV=CPI× AC
SPI=EV/PV EV=SPI× PV
Just keep in mind that this quick trick for reversing the formula only works for ev! Although you can reverse other
earned value formulas, to do so would generally require multiple steps.
Mohammed Shafeea Haddad (PMP)® Number: 1987641
75 | P a g e
Want to be a (PMP)® with 1250 memorizing notes
EXERCISE 6
What is EV if your CPI is your SPI is $10,000? Which reverse formula would you use?
Answers
Since the question gives us the CPI and AC, we can reverse the CPI formula to get to the EV so the reverse formula
would be EV = CPI x AC, or EV =x $10,000, which works out to $11,000.
For this question, there was no need to use the SPI information.
EXERCISE 7
What is your SPI if your CV is $10,000, your SV is -$3,000, and your PV is $100,000?
Answers
To find the SPI; you actually need to perform two calculations here. The formula for SPI is SPI — EV/PV, we know
what be PV is, but we don’t know the EV. Luckily, we can figure it out using the information given in the question.
We're given the 5º and PV, so we can use the following reverse formula to determine EV.
EV=SV+PV
EV=-$3000+$100,000
EV=$97,000
We can then plug the PV and EV into the SPI formula as follows:
SPI= EV/PV
SPI=$97,000/ $100,000
SPI = .97
If your equation requires you to solve for something other than EV (for example, AC or PV), the math will be
slightly more complicated, but don't worry: we've got an exercise to help you understand what to do.
EXERCISE 8
Using the information from the previous exercise, determine AC.
Answers
We need to look at the information from the previous exercise to determine what formula to use to figure out AC.
We know the CV is $10>000 and the EV is $97,000 (from the calculation we performed in the previous exercise).
With this information, we can determine the AC' by using the formula CV= EV - AC. To do this, we first plug the
information we know into the formula:
CV=EV-AC
$10,000 = $97,000 - AC
To solve for AC, we need to get AC alone on one side of the equation. First, add AC to both sides of the equation:
$10,000 + AC=$97,000-ac+ac
$10,000+ac=$97,000
The —AC and +AC on the right-hand side of the equation canceled each other out. But we still need to isolate AC
on the left-hand side of the equation. TG do this, we’re going to subtract $10,000 from both sides:
$10,000+ac-$10,000=$97,000
Ac=$87,000
Mohammed Shafeea Haddad (PMP)® Number: 1987641
76 | P a g e
Want to be a (PMP)® with 1250 memorizing notes
EXERCISE 9
In the latest earned value report for your project.
You see the CPI is 1.2, the SPI is 0.8, the PV is $600,000, & the SV is -$120,000. You can’t find the CV in the report,
so you need to calculate it based on the information given. What is the CV?
Answers
The formula for CV is CV = EV – AC. Therefore, we need to find EV and AC to calculate CV. We can do this by using
one of the reverse formulas we learned earlier. Since we know the values for SPI (0.8) and PV ($600,000), we can
use EV=
SPI x PV (this is the reverse formula for SPI = EV/PV).
EV= SPI x PV
EV = 0.8 x $600,000
EV=0.8× $600,000
EV=$480,000
Now we need AC, which we can get from the EV we just determined and the CPI given in the question (1.2).
The formula is CPI =EV/ ac or 1.2 =$480,000/ ac
We need to isolate AC on one side of the equation to figure out what it is. Start by multiplying both sides of the
equation by AC:
1.2 x AC = $480,000/ ac x AC
The resulting equation is:
1.2× ac =$480,000
To get ac on its own, we need to divide both sides by 1.2:
(1.2× ac)/ 1.2=$480,000/ 1.2
The resulting equation is:
Ac=$480,000/ 1.2
So AC=$400,000
Now that we know the EV and the AC, we can figure out what the cv is:
CV = EV-AC
CV = $480,000 $400,000
CV = $80,000
The Control Costs process provides measurements that indicate how the work is progressing and that allow the
project manager to create reliable forecasts and take action to control the project. This process also results in
change requests, including recommended corrective or preventive actions, and updates to the project
management plan and project documents.
The project manager needs to make sure these changes and updates are communicated to stakeholders and the
team to ensure they understand the revisions to the project and are implementing them correctly.
Mohammed Shafeea Haddad (PMP)® Number: 1987641
77 | P a g e
Want to be a (PMP)® with 1250 memorizing notes
Quality Management
589. ITTO
Process group process ITTO Value
Planning Plan Quality Management
Inputs
PM Plan
Stakeholder Register
Risk Register
Requirements Documentation
Enterprise Environmental Factors
Organizational Process Assets
Tools/Tech's
Cost-Benefit Analysis
Cost of Quality
Seven Basic Quality Tools
Benchmarking
Design of Experiments
Statistical Sampling
Additional Quality Planning Tools
Meetings
Plan
Quality
Management
Perform
Quality Assurance
Control
Quality
Cost/Benefit
Cost of Quality
7 Basic Tools
Benchmarking
Sampling
Quality Mgt. Plan
Process Improvement
Plan
Quality Metrics
Quality Checklists
Quality Audits
Controls
Charts
Process
Analysis
Updates
Verified Deliverables
QC Measures
Validated Changes
Measurements
Mohammed Shafeea Haddad (PMP)® Number: 1987641
78 | P a g e
Want to be a (PMP)® with 1250 memorizing notes
Outputs
Quality Management Plan
Process Improvement Plan
Quality Metrics
Quality Checklists
Project Documents Updates
Executing Perform Quality Assurance
Inputs
Quality Mgmt Plan
Process Improvement Plan
Quality Metrics
Quality Control Measurements
Proj. Docs
Tools/Tech's
Quality Management and Control Tools
Quality Audits
Process Analysis
Outputs
Change Requests
PM Plan Updates
Project Documents Updates
Org. Process Assets Updates
Monitoring/Controlling Control Quality
Inputs
PM Plan
Quality Metrics
Quality Checklists
Work Performance Data
Approved Change Requests
Deliverables
Project Documents
Organization Process Assets
Tools/Tech's
Seven Basic Quality Tools
Statistical Sampling
Inspection
Approved Change Requests Review
Outputs
Quality Control Measurements
Validated Changes
Verified Deliverables
Work Performance Information
Change Requests
PM Plan Updates
Project Documents Updates
Org. Process Assets Updates
590. Quality for (PMI)®
Quality-related questions can be confusing because many of the topics on the exam are not in the
PMBOK ® Guide 5th
edition and because (PMI)® quality philosophy may be different from that of your co
mpany. Some companies refer to what (PMI)® calls Perform Quality Assurance as quality planning. Some c
ompanies believe in giving the customer extras, while PMI wants us to focus on meeting the requirement
s. It is important to understand (PMI)® philosophy to answer exam questions correctly. Therefore, know t
he following (PMI)®related to quality:
Mohammed Shafeea Haddad (PMP)® Number: 1987641
79 | P a g e
Want to be a (PMP)® with 1250 memorizing notes
 The project manager should recommend improvements to the performing organization's
Standards, policies, and processes. Such recommendations are expected and welcomed by
management.
 Quality should be considered whenever there is a change to any of the project constraints.
 quality should be checked before an activity or work package is completed
 The project manager must spend time trying to improve quality.
 The project manager must determine metrics to be used to measure quality before the project
work begins.
 The project manager must put in place a plan for continually improving processes.
 The project manager must make sure authorized approaches and processes are followed.
 Some quality activities may be done by a quality assurance or quality control department.
591. How to think about quality in the project?
 The customer has its own quality metrics.
 We have to plan how to satisfy the customer quality metrics if it is defer from our organization
quality metrics.
 This plan is concern about setting the project standard and how we will ensure that we comply
with it.
592. Quality in action
 We suppose to flow the project quality standards and metrics. How will know?
 We are going to use continuous improvement and other quality concepts at the early beginning
of the work to ensure quality conformance till we perform quality control to inspect the product
and get the actual measurements.
 We can't perform quality assurance without measurement from quality control. These
measurements are evidences for non-conformance.
593. Inspection is a tool and technique in:
 Validate scope
 Control quality
 Control procurement
594. Modern quality management complements project management. For example, both disciplines recognize
the importance of:
 Customer satisfaction. Understanding, evaluating, defining and managing expectations so
that customer requirements are met. This requires a combination of conformance to
requirements (the project must produce what it said it would produce) and fitness for use
(the product or service must satisfy real needs).
 Prevention over inspection. The cost of preventing mistakes is generally much less than the
cost of correcting them, as revealed by inspection.
 Management responsibility. Success requires the participation of all members of the team,
but it remains the responsibility of management to provide the resources needed to
succeed.
 Continuous improvement. The plan-do-check-act cycle is the basis for quality improvement.
In addition, quality improvement initiatives undertaken by the performing organization,
such as TQM and Six Sigma, can improve the quality of the project’s management as well as
the quality of the project’s product.
595. Inspections are sometimes called reviews, product reviews, audits, and walkthroughs. In other hand,
validate scope uses inspection as a tool.
596. Inspections are NOT called as Assessments
597. Inspections are called as reviews, Audits and walkthroughs
Mohammed Shafeea Haddad (PMP)® Number: 1987641
80 | P a g e
Want to be a (PMP)® with 1250 memorizing notes
598. In Normal Distribution curve ( Bell ), each Standard Deviation represent 1 Sigma that is divided by the
mean to two halves.
599. The mean in Bell curve probability is 50% of the. So, the probability of each half Sigma (+up and –down)
intersects with a specified amount on the horizontal line. These amounts are divided according to 0.5 SD
amount.
600. Precise means you get the same record each time you do the test.
601. Accurate means how the record is close to the correct result.
602. Run charts tell you about trends in your project by showing you what your data looks like as a line chart.
603. Continuous process improvement on the project is one of the key responsibilities of the project manager
604. Do you think you understand (PMI)® philosophy and how quality management fits into the project
management process? Test yourself by doing the following exercise.
EXERCISE 10
List the specific ACTIONS required to ensure quality on the project.
Answers
There is a lot of possible answers. Did you come up with these?
Review the project management plan, particularly the project baselines, and relevant project documents.
 Make Shure you know and understand the customer's definition of quality.
 Identify the desired levels of performance in the product and components of the product.
 Identify at what level you should control the project (e.g. The work package, activity, or more detailed
level).
 Identify any quality standards and process that are applicable to the project.
 Identify the required level of quality for project management activities.
 Determine the quality standards and processes to use, when, and on what parts of the project.
 Set standards to reach the level of desired performance for activities and the project.
 Set metrics to measure quality from the customer's and the organization's perspective.
 Decide what you will do to make sure the processes are followed and the standards are met.
 Determine how you will improve the processes on the project-your process improvement plan.
 Test the validity of assumptions before they result in problems.
 Make sure team members understand what "quality" means for their work.
 Collect problems, errors, and complaints, and review what can be done to prevent them from reoccurring
on the project.
 Have teams follow planned efforts to evaluate the project to look for quality improvements.
 Inspect work as it is being done, not after.
 Perform quality reviews.
 Measure performance against standards.
 Hold meetings, issue reports, measure, and perform calculations.
 Reassess the quality standards.
 Evaluate the effectiveness of the quality control system.
 Manage quality with the same effort as time, cost, or scope.
 Request changes, including corrective and preventive actions and defect
repairs.
 Update organizational process assets with the information and data learned from process improvement
and control efforts.
 Include quality issues in lessons learned.
 Feed lessons learned back into the project.
Mohammed Shafeea Haddad (PMP)® Number: 1987641
81 | P a g e
Want to be a (PMP)® with 1250 memorizing notes
605. Cost of quality includes all costs incurred over the life of the product by investement in
preventing nonconformance to requirement, appraising the product or service for
conformance to requirement and failing to meet requirement (rework).
Mohammed Shafeea Haddad (PMP)® Number: 1987641
82 | P a g e
Want to be a (PMP)® with 1250 memorizing notes
606. Cost of quality can be explained through the chart below:
607. Gold Plating
Gold plating refers to giving the customer extras (e.g., extra functionality, higher quality Components, extra
scope, or better performance). Although you might have a policy promoting gold plating at work (such as
"meeting and exceeding customers' expectations"), advanced quality thinking does not recommend this
practice and neither does (PMI)®.
Gold plating is often the team's impression of what is valued by the customer, and the customer might not
agree. It is also a problem because so few projects provide what the customer wanted. Since most projects
have difficulty meeting the project objectives all available effort should go into achieving those objectives
instead of gold plating.
Sometimes gold plating is not planned, but arises out of a team member's efforts to do the best he or she
can. The project might not call for the best, however, just what was asked for. Therefore, the project
manager must be on the lookout for team members providing extra functionality, extra work, or higher
quality than is required for the project.
608. Prevention over inspection
Is it better to inspect work to find problems or to prevent them in inspected IN! This concept has frequently
come up on the exam.
Mohammed Shafeea Haddad (PMP)® Number: 1987641
83 | P a g e
Want to be a (PMP)® with 1250 memorizing notes
609. Marginal Analysis
Marginal analysis refers to looking for the point where the benefits or revenue to be received from
improving quality equals the incremental cost to achieve that quality this is an important concept that you
probably already understand. Sometimes added attention to something such as quality does not produce
added value. When that point is reached, you should stop trying to improve quality.
610. Continuous Improvement (or Kaizen)
Continuous improvements involve continuously looking for small improvements in quality. These two terms
("continuous improvement" and "Kaizen") are taken to mean the same thing on the exam; however, in
Japan, Kaizen means to alter (kai) and make better or improve (Zen). Kaizen is a general term, while
continuous improvement is a quality movement.
In the United States and most of Western Europe, improvements are thought of as big improvements. In
Japan, improvements are thought of as small improvements. Continuous improvement includes improving
how we handle project management in an organization. So OPM3, (PMI)® maturity model for the evolution
of project management within an organization, could be used to guide how quality is planned and improved
on projects.
611. Just in Time (JIT) 5
Many companies find that holding raw materials in inventory is too expensive and is unnecessary. Instead,
they have their suppliers deliver raw materials just when they are needed or just before they are needed,
thus decreasing inventory to close to zero.
A company using JIT must achieve a high level of quality in their practices; otherwise, there will not be
enough raw materials to meet production requirements because of waste and rework. A JIT system forces
attention on quality.
612. Total Quality Management (TQM) 6
This philosophy encourages companies and their employees to focus on finding ways to continuously
improve the quality of their products and their business practices at every level of the organization.
613. Responsibility for Quality
The entire organization has responsibilities relating to quality. Therefore, read questions on this topic
carefully. Determine to whom in the organization questions on the exam are referring.
The project manager has the ultimate responsibility for the quality of the product of the project, but each
team member must check his or her work by inspecting it him- or herself.
It is not acceptable for team members to simply complete the work and then turn it over to the project
manager or their manager to be checked
Work should meet the project requirements, and testing should be done whenever appropriate before
submitting the work.
Senior management has the ultimate responsibility for quality in the organization as a whole. According to
the quality expert W. Edwards Deming, 85 percent of the quality problems on a project are attributable to
the management environment and the system in which the team works.
That's why many organizations have quality assurance and/ or quality control departments, which are
responsible for implementing organizational directives when it comes to quality.
614. Impact of Poor Quality
everyone knows intuitively that spending time on quality produces value but the exam will test your
knowledge about what the effects of quality efforts, or the lack thereof, are so what is the impact of poor
quality? if you have poor quality, you might also have:
 increased costs
 Decreased profits
 Low morale
 Low customer satisfaction
 Increased risk
 Rework
 Schedule delays
Mohammed Shafeea Haddad (PMP)® Number: 1987641
84 | P a g e
Want to be a (PMP)® with 1250 memorizing notes
In contrast, increases in quality can result in increased productivity, higher morale increased customer satisfaction,
increased cost and schedule effectiveness, and decreased cost risk.
615. Understanding the difference between Plan Quality Management Perform Quality Assurance, and Control
Quality
One of the major challenges people have while studying is understanding, the difference between Plan
Quality Management, Perform Quality Assurance, and Control Quality. This confusion can be due to the
difference between what your company calls these processes and what the exam calls them. It can also
be due to the confusing nature of the questions in this knowledge area.
616. For purposes of the exam, here is a brief description of the three processes:
 Plan Quality Management focuses on defining quality for the project, the product, and
project management, and planning how it will be achieved.
 Perform Quality Assurance is an executing process, so its focus is on the work being done on
the project. Its purpose is to ensure the team is following organizational policies, standards,
and Processes as planned to produce the project's deliverables. Through this evaluation the
project manager can also evaluate whether the processes need to be improved or modified.
 In contrast, Control Quality (a monitoring and controlling process) examines the actual
deliverables produced on the project; its purpose is to ensure the deliverables are correct
and meet the planned level of quality, and to find the source of problems and recommend
ways to address them.
617. The following chart is a trick for correctly answering questions about these three processes on the exam.
But be aware that even if you spend a great deal of time studying this section, you may still see confusing
questions about the differences between the quality management processes. Make sure you read such
questions carefully.
PLAN QUALITY MANAGEMENT PERFORM QUALITY
ASSURANCE
CONTROL QUALITY
Process Group
Project Planning Project Executing Project monitoring & Controlling
High-Level Description of What Each Process Focuses On
What is quality? How will we
Ensure it?
Are we following the procedures
and processes as planned? Are
the procedures and processes
Giving us the intended results?
Are the results of our work meeting
the standards?
More Detailed Description of What Each Process Focuses On
Mohammed Shafeea Haddad (PMP)® Number: 1987641
85 | P a g e
Want to be a (PMP)® with 1250 memorizing notes
Find existing quality practices,
standards, and requirements for the
product, project, and project
management efforts.
Create additional project specific
practices, standards, and metrics.
Determine the processes that will be
used on the project.
Determine what work you will do to
meet the standards.
Determine how you will measure to
make sure you meet the standards.
Perform cost of quality, cost-benefit
analysis, and other analysis work to
make certain that the appropriate level
of quality will be planned in.
Balance the needs of quality with
scope, cost, time, risk, resources, and
customer satisfaction.
Create a process improvement plan
and a quality management plan as part
of the project management plan.
Use measurements from quality
control to assess whether
processes are being followed,
and whether these processes are
still appropriate for the project.
Perform continuous
improvement to increase
Efficiency and effectiveness.
Determine if project activities
comply with organizational and
project policies, processes, and
procedures-quality audit.
Find good practices.
Share good practices with others
in the organization.
Submit change requests.
Update the project management
plan and project documents.
Measure the quality of deliverables to
determine whether they meet
requirements.
Evaluate the root cause of quality
problems.
Identify the need for quality
improvements (corrective or
preventive action, and defect repair).
Verify deliverables.
Complete checklists.
Update lessons learned.
Submit change requests.
Update the project management plan
and project documents.
618. Remembering the following phrases about Pareto charts should help you on the exam:
 Help focus attention on the most critical issues.
 Prioritize potential “causes” of the problems.
 Separate the critical few from the uncritical many.
619. The exam asks about Pareto diagrams in many ways and sometimes uses unfamiliar words instead of the
more common phrases. Remembering the following about Pareto diagrams should help you on the exam.
Pareto diagrams
 Help focus attention on the most critical issues
 prioritize potential causes of the problems
 separate the critical few form the uncritical
620. Quality assurance deal with auditing quality requirement and results, while quality control
monitoring and record the results of executing the quality activities.
621. Histograms
You have probably seen many histograms but never realized they were called histograms. A histogram
displays data in the form of bars or columns. This tool helps identify which problems are worth dealing with.
A typical histogram presents data in no particular order and without reference to time. As with the Pareto
diagram, you can anticipate in Plan Quality management the potential problems, but then plot the results of
your measurements in Control Quality on a histogram to determine the most pressing problems.
Mohammed Shafeea Haddad (PMP)® Number: 1987641
86 | P a g e
Want to be a (PMP)® with 1250 memorizing notes
622. Control Chart
The following explanation and exercise will help you understand this tool, even if control charts are new to
you. Once you understand control charts, it is generally easy to get questions about them right on the exam.
Note that there's an example of a control chart in the following exercise.
Control charts are SET UP in Plan Quality Management as part of the effort to define quality on the
project. This involves determining in advance the mean, specification limits, and control limits (all
defined later in this section). Control charts are USED in Control Quality to help determine if the results
of a process are within acceptable limits.
To better understand the need for control charts, imagine a door manufacturer is undertaking a project
to create a new production line. To make sure the production facility will create doors that meet quality
standards, it's essential to monitor the processes and output so the new production line can become an
ongoing business operation.
Would each door be the same exact height? Weight? Not likely. Instead there is a range, however small,
that is acceptable. Each door should be within the range of normal and acceptable limits. During the
Control Quality process, samples are taken and plotted on the chart (the small squares shown on the
control chart in the following exercise). The control chart shows whether the samples are within those
limits.
A control chart can also be used to monitor things like project performance figures, such as cost and
schedule variances. Most commonly, however, a control chart helps monitor production and other
processes to see if the results are within acceptable limits (i.e., "in control"), or if there are any actions
required (i.e., the process, results, or whatever is being measured is "out of control").
Now that we have discussed the basic concept of a control chart, let's look at some of the related terms
you should know for the exam. You will see questions on this topic, but they should be fairly
straightforward and, therefore, relatively easy.
The following can be indicated on a control chart:
1. Upper and lower control limits
2. Mean (Average)
3. Specification Limits
4. Out of Control
5. Rule of Seven
Note: For repetitive processes, the control limits are generally set at +_3 as around aprocess
mean that has been set at 0 s.
1. Upper and lower control limits17
Control limits are often shown as tow dashed lines on a control chart. These limits are the acceptable
range of variation of a process's or measurements results. Control limits indicate what is stable versus
unstable (out of control) in the process. Every process is expected to have some variation in its results
(e.g., each door manufactured will not be exactly the same size.
Mohammed Shafeea Haddad (PMP)® Number: 1987641
87 | P a g e
Want to be a (PMP)® with 1250 memorizing notes
The project manager and relevant stakeholders need to analyze and evaluate what would be
appropriate upper and lower control limits for the metrics or standard related to quality for this project
normally this range is calculated based on +/- 3 sigma, or standard deviations, but it can go as high as
+/- 6 sigma (sigma and standard deviations are discussed later in this chapter).
Data points within this range are generally thought of as "in control;' excluding the rule of seven
(described later in this section), and are an acceptable range of variation. Data points outside this range
indicate the process is out of control.
The concept of control limits is also important outside of a control chart. A project manager can have
control limits for many things. How about for a work package? Is one hour late in its delivery a problem?
How about one day? Such control limits help the project manager know when to take action.
2. Mean (Average)
The mean is indicated by a line in the middle of the control chart. It shows the middle of the range of
acceptable variation. A normal distribution curve represents the acceptable range of variance around a
mean, and is likely to fall within the boundaries of the control limits.
3. Specification Limits18
While control limits represent the performing organization's standards for quality, specification limits
represent the customer's expectations or contractual requirements for performance and quality on the
project. Specification limits are characteristics of the measured process and are not inherent. In other
words, specification limits are not calculated based on the control chart; instead, they are inputs from
the customer. Therefore, they can appear either inside or outside of the control limits. To meet the
customer's specification limits, the performing organization's standards for quality (control limits) must
be stricter than those of the customer. Agreeing to do a project when your work does not meet the
customer's quality standards adds waste and extra management to the project to sort out acceptable
items. Therefore, on the exam, assume that specification limits are outside the upper and lower control
limits.
4. Out of Control
The process is out of a state of statistical control under either of two circumstances:
 A data point falls outside of the upper or lower control limit.
 There are nonrandom data points; these may be within the upper and lower control limits, such as
the rule of seven (described next).
 Think of "out of control" as a lack of consistency and predictability in the process or its results.
5. Rule of Seven 19
The rule of seven is a general rule, or heuristic. It refers to a group or series of nonrandom data points
that total seven on one side of the mean. The rule of seven tells you that, although none of these points
are outside of the control limits, they are not random and the process is out of control. The project
manager should investigate this type of situation and find a cause.
6. Assignable Cause/Special Cause Variation20
An assignable cause or special cause variation Signifies that a process is out of control. If there is an
assignable cause or special cause variation, it means a data point or series of data points (as discussed
with the rule of seven) falls outside the control limits and requires investigation to determine the cause
of the variation. The project manager could use additional tools, such as a cause and effect diagram, to
try to uncover the root cause of the variation.
623. Understanding the Tools and Techniques Used in Quality Management
As you have read through this chapter, have you found yourself asking questions like, "Now when are all
these tools and techniques used?" or "What are the differences between the three-part of the quality
management process again?" Although there are not a lot of questions on the exam on these topics, people
tend to struggle with these concepts.
Mohammed Shafeea Haddad (PMP)® Number: 1987641
88 | P a g e
Want to be a (PMP)® with 1250 memorizing notes
624. Here is a trick: if the situation is looking forward in time, it is most likely a planning function. If it is looking
back in time at project results, it is most likely part of quality control. If it is looking back in time at processes
and procedures, it is most likely part of quality assurance.
625. Process improvement plan concerns about
 Set process boundaries (inputs, outputs, metrics, control limits)
 Process configuration: a graphical representation of the process steps
 Exam the process efficiency of the Targeted process
 Improve the performance of the process
626. Cost of poor quality is called rework. It may be internal or external.
627. Variance limits is decreased during the project life time.
628. Other Tools and Techniques (P: 245) WITH ILLUSTRATIONS
There are several additional tools and techniques that can help you analyze data, as well as establish
priorities and recommend corrective or preventive action, for Perform quality Assurance:
 Affinity Diagrams ( used in collect requirement )
o We first saw this technique in the collect requirements process. in perform quality
assurance, affinity diagrams can help you organize and group the results of a root cause
analysis. For example, in control quality you may have determined the cause of variance.
o Product defects or deliverables not meeting requirements. You can then use this
information in quality assurance to determine whether a change to the policies,
procedures, and standards in the quality plan would address the root cause of the
problems
 Tree Diagrams ( create WBS, OBS or used in decision tree)
o Useful for decision analysis, tree diagrams can help you organize data, map out
relationships, decompose processes to find a solution to a problem, and arrive at
corrective or preventive action.
Mohammed Shafeea Haddad (PMP)® Number: 1987641
89 | P a g e
Want to be a (PMP)® with 1250 memorizing notes
 Process Decision Program Charts (PDPC)
o Typically used in conjunction with tree diagrams, these charts let you decompose a goal
into the steps required to achieve it. Each step is then reviewed for potential risk.
o For example, imagine that one goal of your process improvement plan is to increase the
accuracy of estimates to 88 percent. Using PDPC, you can break down the steps to
achieve that goal. The team might then brainstorm ideas for anything that could go
wrong, and come up with contingency plans to keep things on track.
o This diagram contains: activities, decision points and order of processing.
 Interrelationship Digraphs28
o An interrelationship digraph allows you to see and analyze the relationships among
numerous different issues. For example, in Perform Quality Assurance you may need to
establish the root cause of schedule variances to determine if organizational processes
need to be improved.
o You might first gather data through analysis like (affinity, tree diagram or fish born) and
then use the interrelationship digraph to identify the cause and effect relationships
between the data.
Mohammed Shafeea Haddad (PMP)® Number: 1987641
90 | P a g e
Want to be a (PMP)® with 1250 memorizing notes
 Matrix Diagrams
o Used for data analysis, the matrix diagram is a visual representation of the relationship
between two or more sets of items.
o There are several different types of matrix diagrams, and the one chosen will depend on
the information that needs to be conveyed.
 Prioritization Matrices
o A type of matrix diagram, a prioritization matrix is useful for decision analysis about
process improvement and quality management plan components (organizational
policies, processes, and requirements) that may need to change.
o In quality assurance, you'll need to prioritize both issues and solutions for
implementation. This prioritization helps focus analysis and implementation efforts on
the most beneficial solutions to the most critical issues.
o In Perform Quality Assurance, the criteria defined in Plan Quality Management are given
scores, and the issues or solutions are ranked.
Mohammed Shafeea Haddad (PMP)® Number: 1987641
91 | P a g e
Want to be a (PMP)® with 1250 memorizing notes
 Project Schedule Network Diagrams or Activity Network Diagrams
In Perform Quality Assurance, you might use network diagrams if you're looking to improve
time management processes.
629. If the performing organization lacks the formal quality policy, or if project involves multiple performing
organizations, The project management team, will develop the quality policy for each project
630. Jurans Quality Triology = Quality PLANNING Quality IMPROVEMENT Quality CONTROL
631. 46.UCL : Upper control limit : Is derived from Random variation
632. UTL : Upper tolerance limit is the higher of two tolerance limits
633. The project management team should have a working knowledge of statistical quality control, especially
sampling and probability, to help evaluate quality control outputs.
634. The area consisting of typically three standard deviations on either side of a mean value of a control chart
to plot measured values found in statistical quality control – THIS IS DEFINITION FOR CONTROL CHARTS
635. A process goes out of control when there are special causes of variation
636. Whenever you use any of the seven basic tools of quality to examine the results of an inspection of your
product, you are performing Quality Control. If you were examining the process your company uses to
build multiple projects, you would be performing Quality Assurance.
637. Quality metrics are specified in Plan Quality and used in the Perform Quality Assurance and Control Quality
processes. PMBOK ® Guide – 5th
Edition, page 232, figure 8-3
638. Quality Metrics: the project manager must know how the project is going and be able to determine when
to request changes. The only way to effectively do this is to determine metrics in advance.
639. This means the project manager needs to think through the areas on the project that are important to
measure and (in most cases) decide what measurement is acceptable. (See the previous discussion of
control limits.) The following are some examples of quality metrics:
a. The number of changes (to help measure the quality of the project management planning process)
b. The variance related to resources utilization
c. The number of items that fail inspection
d. The variance of the weight of a product produced by the project compared to the planned weight
e. The number of bugs found in the software that is being developed as part of the project
640. Group creativity techniques use specifically: Brainstorming, Delphi technique and mind mapping.
641. Special causes are considered unusual and preventable by process improvement, while common causes are
generally normal and accepted.
642. Breakdown Structures are considered as a tree diagrams.
643. Affinity diagrams are closely related to mind mapping
.
Mohammed Shafeea Haddad (PMP)® Number: 1987641
92 | P a g e
Want to be a (PMP)® with 1250 memorizing notes
644. A scatter diagram shows the relationship between two variables. This tool allows the quality team to study
and identify the possible relationship between changes observed in two variables. Dependent variables
versus independent variables are plotted. The closer the points are to a diagonal line, the more closely they
are related
645. A comparison of project activities against a known standard is called benchmarking .
646. Weighing the cost of implementing quality against the benefit it will deliver for the project is called a cost-
benefit analysis.
647. The tool that is used to test multiple factors simultaneously is called design of experiments
648. A statistical method that helps identify which factors may influence specific variables of a product or
process under development or in production is DESIGN OF EXPERIMENTS.
649. Prevention is the lowest cost of quality, while internal is the highest cost of quality.
650. Planning costs are not related to cost of quality.
651. The tipping point where benefits or revenues received from improving quality equals the cost to achieve
that quality is called a marginal analysis 7.
652. A process that establishes a financial measure of the user dissatisfaction with a product's performance as it
deviates from a target value is described in Taguchi’s loss function
653. ‘Fitness for use’ was a concept pioneered by Joseph Juran.
654. The five levels of the CMMI are in order; Initial, Managed, Defined, Quantitatively managed, Optimized.
655. The amount of inventory carried in a just in time process is typically zero.
656. Six Sigma represents an accuracy of 99.999%
657. Continuous, incremental improvement in a product or process is called kaizen in Japan
658. Deming observed that at least 85% of the cost of quality (poor quality or failure costs) is management’s
responsibility.
659. DMAIC (Define Measure Analyze Improve Control) is used for projects aimed at improving an existing
business process.
660. DMADV (Define Measure Analyze Design Verify) is used for projects aimed at creating new product or
process designs.
661. Statistical Independence states that: the probability of one event occurring does not affect the probability
of another event occurring.
662. The key output of the Plan Quality process is the Quality Management Plan
663. A product that is not particularly attractive but meets your quality criteria for fitness for use can be
described as low grade, but high quality.
664. The key output of Perform Quality Assurance is change requests.
665. Data that you can perform mathematical computations is called variable or continuous, whereas data that
describes a label or a pass/fail scenario is described as attribute or discrete data.
666. The quality pioneer that promoted the idea of zero defects was Philip Crosby.
667. Philip Crosby considered the following to be the Absolutes of Quality Management:
 Quality is conformance to requirements
 Defect prevention is preferable to quality inspection and correction
 Zero Defects is the quality standard
 Quality is measured in monetary terms
Mohammed Shafeea Haddad (PMP)® Number: 1987641
93 | P a g e
Want to be a (PMP)® with 1250 memorizing notes
668. Kaoru Ishikawa created a diagram used to ferret out root causes of problems that was called the cause and
effect diagram 21.
669. Cause and Effect diagrams are also called Why-Why, Fishbone, or Ishikawa Diagrams.
670. The zone test is used to determine if the data in an SPC chart is out of control even though the data points
are within the control limits of the chart.
671. The pareto chart is used to identify critical issues in descending order of frequency
672. To determine if a change in ‘X’ corresponds to a change in ‘Y’ the chart that best displays this correlation is
the scatter diagram 24.
673. Mutual exclusivity means that two events cannot occur in a single trial.
674. The key output of Control Quality is verified deliverables and validate approved change request.
675. The limits that are calculated on a statistical process control chart are the control limits, whereas the limits
that are set by the customer are called the specification limits 2.
676. From the perspective of Quality Control, flow charts can be used to identify failing process steps and
identify process improvement opportunities
677. Use DOE during the Plan Quality process to determine testing approaches and their impact on cost of
quality. Use it to optimize the product or the process to drive high levels of customer satisfaction.
678. Just in time processes typically carry no inventory.
679. Quality control requires knowledge sampling and probability.
680. Control charts are used to evaluate the performance variance.
681. Standard deviation is the distance of measurement from the mean.
682. The mean represents the average of all of the data points shown on the chart, calculated simply by adding
the values together and dividing by the number of values. The mean includes everything. If only the values
that were within the control limits were used, it could make the mean look better than it should.
683. Quality Audits
 Quality audits is a tool used in perform /quality assurance process.
 Quality Audits are when your company reviews your project to see if you are following its
processes. The point is to figure out if there are ways to help you be more effective by finding the
stuff you are doing on your project that is inefficient or that causes defects. When you find those
problem areas, you recommend corrective actions to fix them.
Mohammed Shafeea Haddad (PMP)® Number: 1987641
94 | P a g e
Want to be a (PMP)® with 1250 memorizing notes
 Quality audit is an important process for the project because it helps the project in preventing non-
added value activities. Also conforms to confirm that the project is in compliance with the company
project management procedures and policies.
 Quality audit concern about identifying inefficient policies, procedures and processes.
 Quality audits are also used to determine whether the project team is complying with
organizational procedures and policies.
 Identify good and best practice, gabs and short coming in the previous projects to increase team
productivity.
684. To Decrease confidence interval, in other words how to increase accuracy, you should increase size of
sample.
685. Confidence interval is the range of statistical values within which a result is expected to fall with a specific
probability. A confidence interval (CI) is a particular kind of interval estimate of a population parameter.
Instead of estimating the parameter by a single value, an interval likely to include the parameter is given. In
this way, confidence intervals are used to indicate the reliability of an estimate. The smaller the confidence
interval, the more accurate the measurement is. Therefore, if we want to decrease the confidence interval,
i.e. we want a closer estimate, we need to increase the sample size
686. The nominal group technique and force field analysis, a structured analysis and presentation technique lets
you assess the pros and cons of various aspects of the quality management plan.
687. Results from brainstorming session can be narrowed down and prioritized through the nominal group
technique and force field analysis.
688. Conformance to target values is defined as __accuracy while the precision of the measurement is
expressed as ___standard deviation
689. The activities such as measuring, examining, and verifying to determine whether work and deliverables met
requirements and product acceptance criteria are variously referred to as inspections, audits, reviews,
product reviews, and walkthroughs.
690. Process Analysis is a tool in Perform Quality Assurance
691. Performing a quality audit is defer from Performing a quality audit relates to determining whether you are
using the right processes and whether those processes are effective, rather than improving processes.
Discovering non-value activities is part of process analysis in QA.
692. If a company which performs a project has not deployed a quality policy, you should write one for your
project. Each project should has a quality policy.
693. Statistically independent events are events that have no bearing on each other.
694. Mutually exclusive events are events that cannot both happen at the same time.
695. Total Quality Management stresses, among other things, that everyone contributes to the quality of the
product and process.
696. Risk audit and Procurement audit is defer from perform Quality assurance.
697. The project manager determines the quality metrics to be used on the project
698. Conduct Product Analysis during facilitated workshop, the tool used to capture the ‘voice of the customer’
is called quality function deployment QFD.
699. Continuous process improvement provides an iterative means for improving the quality of all processes
and is part of the definition of quality assurance. Its objective is to reduce waste and eliminate non–value-
added activities
700. Quality Assurance provide an umbrella for continuous process improvement.
701. Cost of quality is related to conformance and non-conformance of quality.
702. A reactive method of problem detection and solving in which the analysis is performed after an event has
occurred is called a root cause analysis.
703. A checklist is a structured tool, usually component-specific, used to verify that a set of required steps has
been performed.
Mohammed Shafeea Haddad (PMP)® Number: 1987641
95 | P a g e
Want to be a (PMP)® with 1250 memorizing notes
704. Statistical sampling: It is best to take a sample of a population if you believe there are not many defects, or
if studying the entire population would:
 Take too long
 Cost too much
 Be too destructive
705. The sample size and frequency of measurements in statistical sampling are determined as part of the Plan
Quality Management process and the actual sampling is done in Control Quality. Keep in mind that
statistical sampling can also be done for project management activities.
706. Statistical sampling: It is best to take a sample of a population if you believe there are not many defects, or
if studying the entire population would:
 Take too long
 Cost too much
 Be too destructive
707. The sample size and frequency of measurements in statistical sampling are determined as part of the Plan
Quality Management process and the actual sampling is done in Control Quality. Keep in mind that
statistical sampling can also be done for project management activities.
Mohammed Shafeea Haddad (PMP)® Number: 1987641
96 | P a g e
Want to be a (PMP)® with 1250 memorizing notes
Human Resources Management
708. ITTO
Process Group Process ITTO Value
Planning Plan Human Resources
Inputs
PM Plan
Activity Resource Requirements
Enterprise Environmental Factors
Organization Process Assets
Tools/Tech's
Org. Charts and Position Descriptions
Networking
Org. Theory
Expert Judgment
Meetings
Outputs Human Resources Management Plan
Plan
HR Management
Acquire
Project Team
Develop
Project Team
Manage
Project Team
Change Requests
Updates
Org Charts
Job Descriptions
Org. Theory
Pre-
Assignment
Acquisition
Negotiation
Training
Team Building
Ground Rules
Recognition
Rewards
HR Mgt. Plan
Project Staff
Assignments
Resource Calendars
Team Performance
Assessments
Observations
Conversations
Conflict Mgt.
Performance
Appraisals
Mohammed Shafeea Haddad (PMP)® Number: 1987641
97 | P a g e
Want to be a (PMP)® with 1250 memorizing notes
Executing
Acquire Project Team
Inputs
HR Management Plan
Enterprise Environmental Factors
Organization Process Assets
Tools/Tech's
Pre-assignment
Negotiation
Acquisition
Virtual Teams
Multi-criteria Decision Analysis
Outputs
Project Staff Assignments
Resource Calendars
Project Management Plan Updates
Develop Project Team
Inputs
HR Management Plan
Project Staff Assignments
Resource Calendars
Tools/Tech's
Interpersonal Skills
Training
Team-building Activities
Ground Rules
Colocation
Recognition and Rewards
Personnel Assessment Tools
Outputs
Team Performance Assessments
Enterprise Environmental Factors Updates
Manage Project Team
Inputs
HR Management Plan
Project Staff Assignments
Team Performance Assessments
Issue Log
Work Performance Reports
Organizational Process Assets
Tools/Tech's
Observations and Conversation
Project Performance Appraisals
Conflict Management
Interpersonal Skills
Outputs
Change Requests
PM Plan Updates
Project Document Updates
Enterprise Environmental Factors Updates
Organizational Process Assets Updates
709. Human resources can be divided into administrative and behavioral management topics. Most of the
answers to human resource questions should come from your everyday knowledge and work experience.
Though you will see a lot of different topics described in this chapter, these concepts do not amount to a
lot of questions on the exam. To study, read this chapter two or three times and simply make a list of the
gaps in your knowledge as you read. After a couple of passes through this chapter, you will likely remember
the information well enough for the high-level questions on the exam.
Mohammed Shafeea Haddad (PMP)® Number: 1987641
98 | P a g e
Want to be a (PMP)® with 1250 memorizing notes
The previous table should help you understand how each part of human resource management fits into the overall
project management process:
710. You should read the process name (acquire project team) as (acquire final project team.)
Remember that on a properly managed project, team members need to have input into the project,
including what work needs to be done, when, at what cost, what the risks may be, etc., no matter when they
get involved in the project. Great project managers will invite new team members to review their part of the
project for changes before they start work. People perform better when they input, rather than simply being
told what to do.
The inputs to the Acquire project team process include:
• Human resource management plan:
Guidelines on how team members will be added, managed, and released; roles and responsibilities; project
organization charts; and the staffing management plan
• Enterprise environmental factors:
Including who is available, whether they are collocated or geographically dispersed, whether they work well
together, if want to work on the project, how much they cost, and outsourcing policies
• Organizational process assets:
Including policies for using staff on projects and hiring procedures
Acquiring the project team involves the following:
• Knowing which resources are reassigned to the project and confirming their availability
• Negotiating for the best possible resources
• Hiring new employees
• Hiring resources through the contracting process from outside the performing organization-outsourcing
• Understanding the possibilities and problems with using virtual teams-teams made up of people who never
or rarely meet
• Managing the risk of resources becoming unavailable
Notes
In a functional or matrix organization, managers separately evaluate employees' performance on projects as well
as their day-to-day responsibilities.
711. There are two similar concepts in this chapter that can be confusing: team performance assessment and
project performance appraisals. Project performance appraisals are a technique of the manage Project
Team process.
In this effort, the project manager collects information from team member's supervisor and adjusts the
project accordingly. The focus is on the individual. In contrast, team performance assessment, a technique
of the develop project team process, focuses on team performance, not the individual. Team performance
assessment is done by the project manager in order to evaluate and improve the effectiveness of the team
as a whole.
Mohammed Shafeea Haddad (PMP)® Number: 1987641
99 | P a g e
Want to be a (PMP)® with 1250 memorizing notes
712. Other Important Terms, Topics, & Theories
One of the things that drives people crazy about the exam is that they see terms they do not know. You
should realize the exam does have made-up terms and processes as answer choices.
The following discussion of topics related to human resource management should help you get more familiar
with some real terms that have been on the exam that you may not have run across previously. But
remember, if you are well trained in project management and you see a term on the exam that you do not
recognize, chances are it is not the right answer!
Expectancy theory
Employees who believe their efforts will lead to effective performance and who expect to be rewarded
for their accomplishments will remain productive as rewards meet their expectations.
Arbitration
In arbitration, a neutral party hears and resolves a dispute.
Perquisites (perks)
Some employees receive special rewards, such as assigned parking spaces, corner offices, and executive
dining.
Fringe Benefits
These are the "standard" benefits formally given to all education benefits, insurance, and profit sharing.
713. The organizational breakdown structure (OBS) looks similar to the WBS; however, instead of being arranged
according to a breakdown of project deliverables, it is arranged according to an organization's existing
departments, units, or teams.
Motivation
714. Motivation Theory (Or "What People Really Want?")
Were you going to skim through this topic? Caught you! If most projects are operated in a matrix
environment, then one of the few things a project manager can do to gain cooperation of team members is
to understand how to motivate them. This section provides answers.
Why would this topic be on the exam? As you have read in this chapter, one of the best ways to gain
cooperation is to give rewards. How can we reward people if we do not understand what motivates them?
Questions on the exam in this area do not always directly quote motivation theorists. The questions may
simply describe situations and ask you what to do. The answer might depend on understanding that the
person in the situation is a Theory X manager, or that the project manager was motivating people in the
wrong way. Take this section seriously, and look for practice questions that demonstrate such situations.
Here are four motivation theories you need to understand for the exam.
McGregor's Theory of X and Y
McGregor believed that all workers fit into one of two groups, X and Y. The exam may describe this concept in many
different ways. It can be confusing to determine which answer is correct or even what the choices are saying. For
those of you with strong visual memories, here is a trick to answering questions on these theories.
Mohammed Shafeea Haddad (PMP)® Number: 1987641
100 | P a g e
Want to be a (PMP)® with 1250 memorizing notes
Theory X
Based on the picture take a guess as to what Theory X is.
Managers who accept this theory believe that people need to be watched every minute. They believe
employees are incapable, avoid responsibility, and avoid work whenever possible.
Theory Y
Based on the picture, take a guess as to what Theory Y is.
Managers who accept this theory believe that people are willing to work without supervision, and want to
achieve. They believe employees can direct their own efforts. It`s a (PMI)® that this is indeed how team
members behave, so unless directed otherwise, assume this perspective when responding to exam
question.
Maslow's Hierarchy Needs
Maslow's message is that people are not most motivated to work by security or money. Instead, the highest
motivation is to contribute and to use their skills.
Maslow Called this "self-actualization" He created a pyramid to show how are motivated and said one
cannot ascend to the next level until the levels below are fulfilled.
Mohammed Shafeea Haddad (PMP)® Number: 1987641
101 | P a g e
Want to be a (PMP)® with 1250 memorizing notes
David McClelland's Theory of Needs (or Acquired Needs Theory)
This theory states that people are most motivated by one of the three needs listed in the following table. A
person falling into one category would be managed differently than a person falling into another category.
The concept that individuals are motivated by the need for power, achievement and affiliation is known as
achievement theory, developed by David McClelland
Primary Need Behavioral Style
Achievement  These people should be given projects that are challenging but are reachable.
 They like recognition.
Affiliation  These people work best when cooperating with others.
 They seek approval rather than recognition.
Power  People whose need for power is socially oriented, rather than personally
oriented, are effective leaders and should be allowed to manage others.
 These people like to organize and influence others.
Herzberg's Theory
Herzberg's theory deals with hygiene factors and motivating agents.
Frederick Herzberg’s Motivator-Hygiene Theory asserts that some job factors lead to satisfaction, whereas others
can only prevent dissatisfaction.
Hygiene factors poor hygiene factors may destroy motivation, but improving them, under most circumstances, will
not improve motivation. Hygiene factors are not sufficient to motivate people.
Mohammed Shafeea Haddad (PMP)® Number: 1987641
102 | P a g e
Want to be a (PMP)® with 1250 memorizing notes
Examples of hygiene factors are:
• Working conditions
• Salary
• Personal life
• Relationships at work
• Security
• status
Motivating agents what motivates people is the work itself, including such things as:
• Responsibility
• Self- actualization
• Professional growth
• Recognition
So the lesson here is that motivating people is best done by rewarding them and letting them grow.
Giving raises is not the most effective motivator. This is generally good news for project managers, as they often do
not have any influence over the pay raises of their team members.
715. Worker needs to be involved in Management Practice = OUCHI’s THEORY Z
716. Theory Z focuses on increasing employee loyalty toward the company by providing a job for life with a
strong focus on the well-being of the employee, both on and off the job. Theory Z was developed by Ouchi
717. As per HERZBERG base Salary is a HYGINE FACTOR
718. Organizational Theory is the theory that states that information regarding the way in which people, teams,
and organizational units behavior. Effective use of this theory can shorten the amount of time, cost, and
effort needed to create the human resource planning outputs.
719. Parkinson`s Law: Work expands so as to fill the time available for its completion. Some variations of this
theory are "Data expands to fill the space available for storage" and "Expenditure rises to meet income."
720. Expectancy theory is the belief that increased effort will lead to increased performance i.e. if I work harder,
the outcome will be better .
721. Expectancy Theory asserts that people think seriously about how much effort they should put into a task
before doing it. Motivation is linked to an expectation of a favorable outcome. It is based on the concept
that people choose behaviors that they believe will lead to desired rewards and outcomes.
722. Staffing management plan may be formal or informal depending on the size and the complexity of the
project.
723. Only the staffing management plan helps manage people.
724. Training:
 In planning, through staffing management plan from plan HR.
 In execution through team performance assessment as an output from develop project
team. This kind of training is for groups.
 In execution through manage project team by project performance appraisal tool. This kind
of training is for individuals.
725. Any unplanned training will be budgeted by management reserves unless you have identified it as a risk
and thus you contingent it.
726. Staffing management plan and project organization chart as output from Plan HR can be formal or
informal but, Roles and responsibilities must be formal
727. The HR plan is always formal because of Role and responsibilities part
Mohammed Shafeea Haddad (PMP)® Number: 1987641
103 | P a g e
Want to be a (PMP)® with 1250 memorizing notes
728. There are three levels of details regarding Role and Responsibilities:
 Graphical Charts: in which you will be able to know only the responsibilities in the project
(because the departments in the company know exactly their roles in the organization).
Examples: WBS and Resource Breakdown structure
 Matrix: they have more details, like: RAM and RACI
 Job description: a narrative form.
729. Keep in mind, formal training is not necessarily produce the best results in project environment. So, if you
believe that you are not qualified enough to manage projects, you can't ask a training for yourself.
730. Obtaining the efficient training for your project team is your responsibility.
731. Efficient communication framework and training needs are performed during develop project team
process.
732. The performance of a successful project team is measured in terms of the following:
733. Technical success according to agreed-upon project objectives (including quality levels and safety)
734. Performance on project schedule (finished on time)
735. Performance on project budget (finished within financial constraints)
736. All the project team successful performance measurements are reflected in their skills and competency.
737. The performance assessment should measures both technical achievement and interpersonal
competencies
738. The Peter Principle states, "In a hierarchy every employee tends to rise to his/her level of incompetence".
Most project team members are motivated by an opportunity to grow, accomplish, and apply their
professional skills to meet new challenges. Their achievements continuously promote them within an
organization to a certain level until they are unable to perform
739. The responsibility to lead the annual performance review of your team members lies with the functional
manage
740. Collective bargaining agreement is a constrain that impacts and limits the project manager ability to
select project team member in a trade/labor union environment.
741. Acquisition is an acquiring tool and technique.
742. Usually, recognition rewards are intangible and informal.
743. To conduct annual performance review in an organization, you need a projects performance review as an
crucial input.
744. 360-degree feedback is a performance evaluation technique. Its principal that evaluations come from
various sources like: superior, peers, subordinates.
745. Project team members’ skills can be developed as part of the project activities.
746. Let's get through RACI; it stands for Responsible, Accountable, Consultant and Informed. This matrix links
all the main staff to their tasks in the project and links each activity to its member.
747. Each activity has only one accountable. The accountable has both responsibility and authority.
748. By intersecting WBS with OBS you will get control account points that are used in calculating Earned
Value.
749. The Resource Breakdown Structure shows various resources, both human and mechanical needed for
project.
750. Acquisition: When the performing organization lacks the in house staff needed to complete the project,
the required services can be acquired from outside sources
751. Control charts are graphic display of the results over a time of a process. They are used to determine if
the process is "in control".
752. Pareto chart: Focus on critical issues to improve quality
753. Fishbone diagram/Ishikawa: Determines how various factors linked to potential problems or effects, root
cause
754. Control chart: Determines whether or not process is stable and within set limits .
755. Histogram: ordered by frequency of occurrence, that shows how many results were generated by type or
category of identified cause.
Mohammed Shafeea Haddad (PMP)® Number: 1987641
104 | P a g e
Want to be a (PMP)® with 1250 memorizing notes
756. Communication Management plan defines the contents of the performance reports
757. Symbols are always used in the communications
758. Team development with WEAK Matrix is very difficult
759. Project schedule along with network diagram (that graphically represents the project schedule) provides
the most convincing visual proof of the resource requirements in the project and shall be used during
resource negotiation by Project Manager. Remember a project schedule is derived from a WBS, an effort
estimate for each task, and a resource list with availability for each resource, so it is granular and most
accurate.
760. Functional Managers who control Human Resources.
761. Resource calendar is used to show resource utilization.
762. Resource calendar goes as input to:
 Estimate activity duration
 Estimate activity resource
 Develop schedule
 Determine budget
763. Resource calendar came from two process:
 Acquire project team by staffing management plan
 Conduct procurement
 Managing by walk around (MBWA) is an informal assessment technique to measure the project
team effectiveness.
764. In acquire the final project team’. The following actions are included:
 Know the pre-assigned resources
 Negotiate for the best resources available
 Hire new resources if it is an option
 Bring on contractors/consultants when needed
765. Understand the impact of using virtual teams (i.e. non co-located or off-shore)
766. A key output of the Manage Project Team process is change requests.
767. Pre-assignment. This situation can occur if the project is the result of specific persons being promised as
part of a competitive proposal, if the project is dependent on the expertise of particular persons, or if
some staff assignments are defined within the project charter
Mohammed Shafeea Haddad (PMP)® Number: 1987641
105 | P a g e
Want to be a (PMP)® with 1250 memorizing notes
768. Project governance refers to an organization's established criteria, procedures, and guidelines intended
to make sure project meet the organization's strategic goals. Project governance should drive any actions,
decisions or work undertaken by the project manager, team, sponsor, and other stakeholders in relation
to the project.
769. Strategic plan is not part of OPA.
770. Organization structure is a crucial constrain when planning for human resources.
771. Team performance assessment addresses the effectiveness of the team as a whole, while project
performance appraisals address the performance of individuals on the team 17.
772. In most matrix organization, the functional manager who dose the performance appraisal of the project
team.
773. Develop Project Team is in the Executing process group and has the key output of Team Performance
Assessment
774. When do you gather work performance information? You do it when you’re reporting on the
performance of the team - that’s why it’s a tool and technique of the Performance Reporting process.
775. The key to a good bonus system is that it must be achievable and motivate everyone in the team to work
toward it. If you are only rewarding one team member or a few people in the group, the rest of the team
will not be motivated. Also, making the goals too aggressive can actually.
776. Remember this: unless it is a very unusual circumstance, the project does not pay for training. The
functional organization's responsibility to provide competent and trained resources. That’s mean, the
training costs in general are indirect costs.
777. Recognition seekers are more concerned with getting in the spotlight than with facilitating
communication.
778. Blockers reject others' viewpoints and shut down discussion.
779. Devil's advocate - bringing up alternative viewpoints - can be either positive or negative, but it is listed in
most project management literature as a destructive team role because when it is negative it is very
negative!
780. Information seekers are constructive because they ask questions to gain information.
781. You are going to find roles and responsibilities in other plans. All those must be within the HR
management plan but, have more technical details regarding their specific field.
782. All roles and responsibilities must be clearly defined and documented for the project.
783. The processes in the Project Human Resource Management knowledge area occur in the Planning and
Executing process groups of the Project Management Lifecycle.
784. The role that accepts the product of the project and provides financial resources for the project is the
sponsor
785. The role that sets priorities between projects and the triple constraints is performed by senior
management 3.
786. The roles and responsibility grid ( RAM ) identifies activities, documents, and other deliverables along
with the person accountable for those activities
787. The psychologist who introduced his concept of a hierarchy of needs was Abraham Maslow 8.
788. Frederick Herzberg found that the factors causing job satisfaction (and presumably motivation) were
different from that causing job dissatisfaction. He called these dissatisfiers hygiene factors
789. Funnel Analysis: A type of interviewing technique by which we start with general or high level questions
and then get into specific or particular questions.
790. Fringe benefits are additional benefits to employee like health care.
791. Perquisites mean bonus.
792. According to David McClelland, there are three relevant motives or needs in work situations: the need for
achievement, power, and affiliation or association
793. Celebrating is a key management skill during adjuring.
Mohammed Shafeea Haddad (PMP)® Number: 1987641
106 | P a g e
Want to be a (PMP)® with 1250 memorizing notes
794. Team building, like many parts of project management, is in part a science. The Tuchman ladder model
stages of team formation and development:
• Forming:
People are brought together as a team.
• Storming:
There are disagreements as people learn to work together.
• Forming:
Team members begin to build good working relationships.
• Performing:
The team becomes efficient and works effectively together. This is the point when the project
manager can give the most attention to developing individual team members.
• Adjourning:
The project ends, and the team is disbanded.
New teams may go through each step, while teams that have worked together before may experience a shortened
version or skip some of the early steps.
Team building is an ongoing activity that you should be thinking about before you even have a team, and it does not
end until project closure. Project managers who feel they do not have time for team building typically are not using
proper project management on their projects. Practices like properly planning a project and managing risks and
quality save significant amounts of time on a project and free up the project manager to do other important things,
like team-building activities. When you take the exam, assume the project manager featured in the questions has an
extensive team-building plan.
795. Team-building activities can include:
• Taking classes together
• Milestone parties
• Holiday and birthday celebrations
• Outside-of-work trips
• Creating the WBS
• Getting everyone involved in some way in planning the project
Mohammed Shafeea Haddad (PMP)® Number: 1987641
107 | P a g e
Want to be a (PMP)® with 1250 memorizing notes
Conflict Management
796. When you have questions on the exam relating to conflict management, make sure you first think, "Who
generally has authority over the situation described in this question?"
Another good question to remember is, "What resolution of this problem would best serve the customer's
interests?"
The following are the main conflict resolution techniques to know for the exam. Notice that some have more
than one title; you should know both.
• Collaborating (Problem Solving) in this technique, the parties openly discuss differences and try to
incorporate multiple viewpoints in order to lead to consensus and commitment. Collaboration leads to a
win-win situation.
• Compromising (Reconciling) This technique involves finding solutions that bring some degree of
satisfaction to both parties. Since no party gets everything, this is lose-lose situation,
Did you know that compromise is not the best choice, but rather second to collaborating?
• Withdrawal (Avoidance) in this technique, the parties retreat or postpone a decision on a problem. Dealing
with problems is a (PMI)®; therefore, withdrawal is not usually the BEST choice for resolving conflict,
though there may be situations where it is necessary. This is lose-leave situation
• Smoothing (Accommodating) This technique emphasizes agreement rather than differences of opinion.
• Forcing (Directing) This technique involves pushing one viewpoint at the expense of another. It is a win-
lose situation.
797. Remember to look for collaborating or problem – solving choices as generally the best answers, and
forcing as the worst, but realize the answer depends on the situation described.
There could be situations where withdrawal is the best option.
798. Let the people involved in the conflict work it out first
799. When questions on the exam require you to solve problems, ask yourself, "What is the real problem
behind the situation presented?" Here is an example:
During project executing, a project manager discovers that the seller did not supply the report required by the
contract for the last four weeks. What should he do?
What would you do? Would you call the seller and investigate why it was late? If so, you would get the answer
wrong on the exam. In a contract situation, the seller has breached the contract by not doing something required in
the contract. The required legal action for a breach is to send written notification of the breach, not call the seller.
You need to understand the real problem.
Making sure you are solving the right problem is extremely important, because it is a significant issue for many
people who take the exam, especially those who have never managed projects that are more than a few months
long or who have not had formal training in project management. There can be many questions that, in a manner of
speaking, describe that there is a fire and ask you what to do. You might choose the answer that amounts to "find
out why there is a fire" when you should choose the choice that relates to "get out of the danger zone:'
800. conflict resolution techniques, which is an example of Enhancing personal professional competence. This
means increasing your knowledge and applying it so that you can improve your ability to manage projects.
801. Any time there’s a conflict of interest, it’s your duty to disclose it to your company. After that, you should
always proceed based on your company’s policies. If there are no specific policies about that, then make
sure that the conflict does not affect your decisions.
802. A second notice to the team member for poor performance and it should be communicated in a formal
written manner. PMBOK 5th
Edition Page 287.
803. Elaboration is not one of the five conflict-resolving methods that are recognized and endorsed by the Project
Management Institute (PMI)®
Mohammed Shafeea Haddad (PMP)® Number: 1987641
108 | P a g e
Want to be a (PMP)® with 1250 memorizing notes
804. A zero-sum game (win – lose ) is where one side wins at the expense of the other.
805. The top three causes of conflict on a project are: schedule, project priority, and resources
806. (PMI)® considers confrontation as the best approach in resolving conflict while it considers forcing the worst
approach.
807. In project early stage of forming, the most conflicts are about the power and authority in the matrix
organization
808. Blake and Mouton have delineated five modes for handling conflicts as listed below:
 Withdrawal: Retreating or withdrawal from a potential disagreement.
 Smoothing: De-emphasizing or avoiding areas of differences and emphasizing areas of
agreement.
 Compromising: Bargaining and searching for solutions that bring some degree of satisfaction to
the parties in a dispute.
 Characterized by a ‘’give and take’’ attitude.
 Forcing: Exerting one’s viewpoint at the potential expense of another. Often characterized by
competitiveness and a win-lose situation.
809. Confrontation: Facing the conflict dire6tsctly, which involves a problem solving approach, whereby affected
parties work through their disagreements.
810. You should uncover your concerns in professional manner, if your concerns didn't attract others, choose
between comply with procedures or leave.
811. Egotistical refers to being self-centered.
812. Enlightened self interest refers to persons who act to further the interests of others (or the interests of the
group or groups to which they belong), ultimately serving their own.
813. Ethnocentric means tending to look at the world primarily from the perspective of one's own culture.
Mohammed Shafeea Haddad (PMP)® Number: 1987641
109 | P a g e
Want to be a (PMP)® with 1250 memorizing notes
Communications Management
814. ITTO
Process group process ITTO value
Planning
Plan Communications
Management
Inputs
PM Plan
Stakeholder Register
Enterprise Environmental Factors
Organizational Process Assets
Tools/Tech's
Comm. Requirements Analysis
Comm. Technology
Comm. Models
Comm. Methods
Meetings
Outputs
Communications Management Plan
Project Documents Updates
Executing Manage Communications Inputs
Comm. Mgmt Plan
Work Performance Reports
Plan
Communication
Management
Manage
Communications
Communciation
Mgt. Plan
Control
Communications
Project Communications
Req. Analysis
Technology
Models
Methods
Meetings
Models
Method
Systems
Reporting
Exp. Judgment
Systems
Meetings
Work Performance
Information
Change Requests
Mohammed Shafeea Haddad (PMP)® Number: 1987641
110 | P a g e
Want to be a (PMP)® with 1250 memorizing notes
Enterprise Environmental Factors
Org. Process Assets
Tools/Tech's
Comm. Technology
Comm. Models
Comm. Methods
Info Mgmt Systems
Performance Reporting
Outputs
Project Communications
PM Plan Updates
Project Documents Updates
Org. Process Assets Updates
Monitoring/Controlling Control Communications
Inputs
PM Plan
Project Communications
Issue Log
Work Performance Data
Organizational Process Assets
Tools/Tech's
Information Management Systems
Expert Judgment
Meetings
Outputs
Work Performance Information
Change Requests
PM Plan Updates
Project Documents Updates
Organizational Process Assets
Updates
815. Only 7 % of your message is conveyed in the words themselves, while 38 %of the message is conveyed in
vocal tone and inflection and 55 % in body language 2.
Mohammed Shafeea Haddad (PMP)® Number: 1987641
111 | P a g e
Want to be a (PMP)® with 1250 memorizing notes
816. The formula that determines the complexity of communications is expressed as [N*(N-1)]/2.
817. The key output of the Plan Communications process is the communications management plan
818. The three fundamental communications methods are known as interactive, push, and pull 5.
819. Manage Communications occurs in the _executing_process of the Project Management Life cycle
820. The process of attentively responding and verifying what the sender of a message is communicating to you is
called active listening 7.
821. The four basic types of communications are known as: formal written, formal verbal, informal written, and
informal verbal 8.
822. A project manager spends 90% of their time on communication activities.
823. Providing information at the right time, in the right format to the right audience is called _efficient
communications.
824. Providing only and exactly the information needed is defined as _effective communications
825. The sender who confirms the receiver's understanding of the message.
826. Communications occur internally and externally to the core project team, vertically (up and down the levels
of the organization), and horizontally (among peers). Make sure your planning includes communicating in all
of the following directions.
many people forget communications between projects as if there were no other projects that could be connected,
take resources, create delays, or cause other problems on the project.
In order to have clear, concise communications, you need to handle communications in a structured way and choose
the best type of communication for the situation. Information can be expressed in different ways-formally or
informally, written or verbal. You need to decide what approach to use for each instance of communication. Make
sure you understand the following chart:
Communication Types When Used
Formal written Complex problems, project management plan, project charter,
communicating over long distances
Formal verbal Presentations, speeches
Informal written E-mail, handwritten notes, text messages, instant messaging
Informal verbal Meetings, conversations
827. Effective Communication
The sender should encode a message carefully, determine which communication method to use to send it,
and confirm that the message is understood. When encoding the message, the sender needs to be aware of
the following communication factors:
 Nonverbal: A significant portion of in-person communication is nonverbal (i.e., based on physical
mannerisms). This is also known as body language.
Mohammed Shafeea Haddad (PMP)® Number: 1987641
112 | P a g e
Want to be a (PMP)® with 1250 memorizing notes
 Paralingual: Pitch and tone of voice also help to convey a spoken message.
 Words: The words and phrasing the sender chooses are an essential component to the message. But
their can change depending on the accompanying nonverbal and Para lingual factors-or even the
absence of those factors in written communication.
To confirm the message is understood, it's helpful for the sender to ask for feedback with questions like "Could you
rephrase what i have said in your own words?" But it's ultimately up to the receiver to make sure she or he has
received and understood the entire message the previous paragraph applies to individual interactions as well as to
planning communication. It's possible to plan in not just the types of communications to be used, but also ways for
the sender to confirm the receiver has interpreted the message as intended.
The stakeholders would reference the communications management plan to know not only what to communicate
and when, but also to understand the ground rules and requirements of how to communicate and confirm
understanding.
828. Effective Listening
So what should the receiver do to carefully decode the message and confirm it has been understood? The
receiver should watch the speaker to pick up physical gestures and facial expressions; focus on the content
of the message without judgment, distraction, or interruption; think about what to say before responding;
and use active listening. Active listening means the receiver confirms he or she is listening, expresses
agreement or disagreement, and asks for clarification when necessary.
Even if a message is not understood, the receiver should still acknowledge the message by saying something
like "I am not sure I understand. Can you explain that again?" Like the sender, the receiver needs to encode
his or response carefully and keep in mind the potential effects of nonverbal (body language) and Para
lingual communication when giving feedback.
829. As you read this chapter, you may be seeing many new terms. you can figure out most of these terms
without memorization as long as understand the concept that communications must be planned and
thought through to include all stakeholders in many countries. For example, can you guess what a push do
not waste time memorizing them? Just read this chapter over once or twice, and you should understand the
Mohammed Shafeea Haddad (PMP)® Number: 1987641
113 | P a g e
Want to be a (PMP)® with 1250 memorizing notes
concepts for the exam.
830. The only formula with the letter "N" in it on the exam is communication channels.
831. If you have a question like, "You have a team of four people; how many channels of communication are
there?" simply draw the lines or channels of communication, as shown, to get six channels of
communication.
Now let's use the formula to find the answer to the previous question. Calculate 4 times 3 (which is N-1) to get 12
and then divide by 2 to reach the answer, which is 6.
Now try it on your own. If you have four people on your project (including you, the project manager) and you add
one more, how many more communication channels do you have?
The answer is 10 of course, right? Wrong! The question asked how many more. Do you know how many people get a
question wrong because they read it incorrectly?
To use the trick described previously, simply draw a new person and draw lines from the new person to all the other
to see that there are four more channels of communication, as shown.
Mohammed Shafeea Haddad (PMP)® Number: 1987641
114 | P a g e
Want to be a (PMP)® with 1250 memorizing notes
To get the answer using the formula, you would have to calculate the communication channels with a team of four
and with a team of five and then subtract the difference. We already did the calculation for four people to find six
channels. The calculation for five team members is 5 times 4 equals 20; 20 divided by 2 equals 1 O; 10 minus 6
equals 4.
832. Communications Management Plan
The primary output of the Plan Communications Management Process is a communications management
plan.
A communications management plan documents how you will manage and control communications. Many
people do not realize the extent of the information that must be distributed. The following is just one
portion of what you might find in a communications management plan:
What Needs to be
Communicated
Why
Between
Whom
Best Method for
Communicating
Responsibility
for Sending
When & How
Often
Because communications are so complex, a communications management plan should be in writing for most
projects. It must address the needs of all the stakeholders, and should account for any language and cultural
differences on the project. The communications management plan becomes part of the project management plan.
833. Employee records should be updated by PM when he completes the tasks assigned to him
834. Individual development is the Foundation of Team development
835. Various Forms of Communication and Their Characteristics :
Written Formal
Precise
Transmitted through the medium of correspondence
Project charter, scope statement, project plan, WBS, project status
Complex issues, Contract related communications, Memos
Written Informal
Email, notes, letters, etc.
Regular communication with team members
Mohammed Shafeea Haddad (PMP)® Number: 1987641
115 | P a g e
Want to be a (PMP)® with 1250 memorizing notes
Verbal Formal
High degree of flexibility
Use the medium of personal contact, group meetings, or telephone
Presentations, speeches,
Negotiations
Verbal Informal
Conversation with team members
Project meetings
Break-room or war-room conversations
Non-verbal Communication
About 55% of total communication
Facial expressions, hand movements, tone of
Annotation while speaking, etc.
Non-verbal communication forms more than 55% of the total communication and is
important to pay attention to while negotiations are being conducted.
Please note that initial communication about performance should preferably be informal
oral (e.g. face-to-face meeting). If the performance does not improve, while escalating to
senior management, formal-written communication should be used.
836. Performance reporting, communication method and communication technology are tools in manage
communications.
837. Communication management plan, performance reports and OPA are inputs to manage communications.
838. Issue log is input to control communication because it includes the issue owner.
839. The best description of effective listening is attending to the speaker without distractions, confirming what
the speaker says, and taking note of body language.
840. Noise includes any interference or barriers that might compromise the delivery of the message in a
communications model, and this is one of the biggest challenges faced by members of virtual teams.
841. The communication from responsible to accountable is in one direction.
842. The communication between accountable and consultant is in two directions.
843. The communication from consultant to Informed is in one direction.
Mohammed Shafeea Haddad (PMP)® Number: 1987641
116 | P a g e
Want to be a (PMP)® with 1250 memorizing notes
Risks Management
844. ITTO
Process Group Process ITTO Value
Planning
Plan Risk Management
Inputs
PM Plan
Project Communications
Project Charter
Stakeholder Register
Enterprise Environmental Factors
Organizational Process Assets
Tools/Tech's
Analytical Techniques
Expert Judgment
Meetings
Outputs Risk Management Plan
Identify Risks Inputs
Risk Mgmt Plan
Cost Mgmt Plan
Quality Mgmt Plan
HR Mgmt Plan
Scope Baseline
Activity Cost Estimates
Plan
Risk Management
Identify
Risks
Perform
Qualitative Analysis
Perform
Quantitative
Analysis
Plan
Risk Response
Control
Risks
Updates
Updates
Project Documents
Risk Register
(Risks & Triggers)
Risk Mgt. Plan
Updates
Updates
Mohammed Shafeea Haddad (PMP)® Number: 1987641
117 | P a g e
Want to be a (PMP)® with 1250 memorizing notes
Activity Duration Estimates
Stakeholder Register
Project Documents
Procurement Documents
Enterprise Environmental Factors
Organizational Process Assets
Tools/Tech's
Documentation Reviews
Information Gathering Techniques
Checklist Analysis
Assumptions Analysis
Diagramming Techniques
SWOT Analysis
Expert Judgment
Outputs Risk Register
Perform Qualitative Risk
Analysis
Inputs
Risk Management Plan
Scope Baseline
Risk Register
Enterprise Environmental Factors
Org. Process Assets
Tools/Tech's
Risk Probability and Impact Assessment
Probability and Impact Matrix
Risk Data Quality Assessment
Risk Categorization
Risk Urgency Assessment
Expert Judgment
Outputs Project Documents Updates
Perform Quantitative Analysis
Inputs
Risk Mgmt Plan
Cost Mgmt Plan
Schedule Mgmt Plan
Risk Register
Ent. Enviro. Factors
Org. Process Assets
Tools/Tech's
Data Gathering and Representation
Techniques
Quantitative Risk Analysis and Modeling
Techniques
Expert Judgment
Outputs Project Documents Updates
Plan Risk Responses
Inputs
Risk Management Plan
Risk Register
Tools/Tech's
Strategies for Negative Risks or Threats
Stategies for Positive Risks or Opportunities
Contingent Response Strategies
Expert Judgment
Outputs
PM Plan Updates
Project Documents Updates
Mohammed Shafeea Haddad (PMP)® Number: 1987641
118 | P a g e
Want to be a (PMP)® with 1250 memorizing notes
Monitoring/Controlling Control Risks
Inputs
PM Plan
Risk Register
Work Performance Data
Work Performance Reports
Tools/Tech's
Risk Reassessment
Risk Audits
Variance and Trend Analysis
Technical Performance Measurement
Reserve Analysis
Meetings
Outputs
Work Performance Information
Changes Requests
PM Plan Updates
Project Document Updates
Organizational Process Assets Updates
845. The five Planning steps in Risk Management are, in order: Plan Risk Management, Identify Risks, Qualitative
Analysis, Quantitative Analysis, and Risk Response Planning.
846. Expect the phrases "sources of risk" and "risk categories" to be used interchangeably on the exam.
847. Types of Risk
In addition to risk categories, risks can be classified under two main types:
 Business risk of a gain or loss. These risks are applicable to response strategies.
 Pure (insurable) risk2 only a risk of loss (e.g., fire, theft, personal injury, etc.)
848. Pure risks have to be avoided by transfer response strategy like: massive fire, life, theft.
849. Risk Identification
 When you get a question about who should be involved in risk identification, the best answer is everyone!
Everyone has a different perspective of the project and can provide thoughts on opportunities and
threats.
 Smart project managers begin looking for risks as soon as a project is first discussed. In fact, the PMBOK ®
Guide 5th
edition lists high-level risks as an output of the creation of the project charter in integration
management. However, the major risk identification effort occurs during planning.
 Because risk identification primarily occurs during project initiating and planning, the exam has often said
that the major part of risk identification happens at the onset of the project. But keep in mind that smaller
numbers of risks may also be identified later in the project. Risks should be continually reassessed. For the
exam, understand that risk identification is done during such activities as integrated change control, when
working with resources, and when dealing with project issues.
 Notice that an updated risk register is the main output of several of the risk management processes (for
most of these processes, the PMBOK ® Guide 5th edition lists the updated risk register as the chief item
under ‘‘project documents updates ‘‘. read exam questions carefully, as the risk register contains different
information depending on when in the risk management process the question is referencing.
For example, if the project has just started and you are in the identify risks process, the risk register will
contain the identified risks and potential responses, not the response plans actually selected for the
project, which come later.
Mohammed Shafeea Haddad (PMP)® Number: 1987641
119 | P a g e
Want to be a (PMP)® with 1250 memorizing notes
850. While the Risk Register may contain a budget for the identified risk responses, the management reserve
amount is not part of the Risk Register.
851. The RBS is part of the Risk Management Plan and can be updated as part of the Perform Qualitative Risk
Analysis process when new categories of risk can be added to both the risk register and the risk
breakdown structure.
852. At the time the risk is first prepared in the risk management process, the risk register includes:
 List of risks
 List of potential responses
 Root causes of risks
 Updated risk categories
853. A tricky question on the exam might ask, "When in the risk management process are responses
documented?" The answer is both during Identify Risks (as potential responses) and during Plan Risk
Responses (as selected response plans)!
854. Qualitative risk analysis can also be used to:
 Compare the risk of the project to the overall risk of other projects.
 Determine whether the project should be continued or terminated.
 Determine whether to proceed to the Perform Quantitative Risk or Plan Risk Responses
processes (depending on the needs of the project and the performing organization).
855. Many people get confused between qualitative and quantitative risk analysis. Remember that qualitative risk
analysis is a subjective evaluation, even though numbers are used for the rating.
In contrast, quantitative risk analysis is a more objective or numerical evaluation; the rating of each risk is
based on an attempt to measure the actual probability and amount at stake (impact).
Therefore, while the rating for a risk in qualitative risk analysis might be a 5, it might be stated as a$40,000
cost impact in quantitative risk analysis.
As a project manager, you should always do qualitative risk analysis, but quantitative risk analysis is not required for
all projects and may be skipped in favor of moving on to risk response planning. You should proceed with
quantitative risk analysis only if it is worth the time and money on your project.
For some projects, you may have a subset of risks identified that require further quantitative analysis.
But why spend time quantitatively assessing risks for a low-priority or short-term project or when the effort will
provide minimal returns?
The Perform Quantitative Risk Analysis process can include a lot of calculation and analysis. Luckily, the details of
these efforts are not a focus of the exam.
You need to know the following actions are part of quantitative risk analysis but not how to do them beyond what
is explained in this chapter:
 Interviews for Further investigate data of the highest rated risks on the project.
 Take these data and Perform sensitivity analysis to determine which risks have the most impact on the
project.
 Determine how much quantified risk the project has through expected monetary value analysis or mote
Carlo analysis.
Mohammed Shafeea Haddad (PMP)® Number: 1987641
120 | P a g e
Want to be a (PMP)® with 1250 memorizing notes
856. You do not need to know how to perform Monte Carlo Analysis calculation for the exam. Simply know the
following.
Monte Carlo analysis:
 Is usually done with a computer-based program because of the intricacies of the calculations
 Evaluates the overall risk in the project
 Determines the probability of completing the project on any specific day, or for any specific cost
 Determines the probability of any activity actually being on the critical path Takes into account path
convergence (places in the network diagram where many paths converge into one activity)
 Translates uncertainties into impacts to the total project
 Can be used to assess cost and schedule impacts
 Results in a probability distribution
857. Monte Carlo analysis gives you: An indication of the risk involved in the project
858. Sensitivity Analysis are part of Quantitative Risk Analysis
859. Decision Trees
Some examples of decision trees have the costs occurring only at the end of the project, while others have
costs occurring early or in the middle of the project. Because a decision tree models all the possible choices
to resolve an issue, costs can appear anywhere in the diagram, not just at the end.
860. On the exam, don't get confused when you look at examples of decision trees. Pay attention to the data
provided in the question in order to correctly interpret the answer.
861. A decision tool that illuminates a possible path forward based on a decision made by the business and the
probability of success of each decision path is called a decision tree analysis
862. Net path value in a decision tree node is (cost impact only without probability)
863. The following exercise shows a picture of a decision tree. The box represents a decision to be made, and the
circles represent what can happen as a result of the decision.
EXERCISE 11
A company is trying to determine if prototyping is worthwhile on the project. They have come up with the
following impacts (see the diagram) of whether the equipment works or fails.
Based on the information provided in the diagram, what is the expected monetary value of each option? Which is
the cheaper option-to Prototype or not to prototype?
Mohammed Shafeea Haddad (PMP)® Number: 1987641
121 | P a g e
Want to be a (PMP)® with 1250 memorizing notes
Answers
If you just look at the setup cost of prototyping, it would seem like an unwise decision to spend money on
prototyping. However, the analysis proves differently.
Taking into account only the one future event of whether the equipment works or fails, the decision tree reveals
that it would be cheaper to do the prototyping.
The expected monetary value of prototyping is $242, 000, the expected monetary value of not prototyping is
$315,000.
Prototype 35%× $120,000=$42,000
$42,000+$200,00=$242,000
Do Not Prototype 70%× $450,=$315,000
EXERCISE 12
You need fly from one city to another. You can take airline A or B.
Considering the data provided, which airline should you take, and what is the Expected monetary
value of your decision?
Answers
If you just look at the cost of the airfare, you would choose airline because it is cheaper. However, the airlines
have different on-time-arrival rates. If the on-time-arrival rate for airline A is 90 percent, it must be late 10
percent of the time. Airline B is on time 70 percent of the time, and is therefore late 30 percent of the time. We
have a $4,000 impact for being late. The result is that you should choose airline A, with an expected monetary
value of$1,300 as shown below.
Airline A
(10%×$4,000)+$900
$400+$900=$1,300
Airline B
(30%× $4,000)+$300
$1,200+$300=$1,500
Mohammed Shafeea Haddad (PMP)® Number: 1987641
122 | P a g e
Want to be a (PMP)® with 1250 memorizing notes
864. Proving the value of project management project management saves time and money on projects. Getting
your organization`s executives to understand that fact can be difficult at times. How beneficial would it be if
you could prove the value of project management?
Imagine you have just done the first calculation of the expected monetary value of all the risks that were
assigned high ranking and priority in qualitative risk analysis or that you have completed a Monte Carlo
analysis for the project. In either case, you calculate that you need a $ 98,000 contingency reserve on the
project to accommodate risks. That number can be used in many ways. Let's try this example.
The team moves on to the plan risk responses process and therein eliminates some risks and reduces the
probability or Monte Carlo analysis is then redone, showing a revised need for only a$12,000 reserve. You
have just saved $86,000 and you have not even started the project yet! Can you imagine how much value
information like that would have in gaining support for project management in the real world?
865. Reserves
(Contingency) having reserves for time and cost is a required part of project management. You cannot come
up with a schedule or budget for the project without them. Reserves are covered in the Cost Management
chapter, but let's look at them again here as well.
There can be two kinds of reserves for time and cost: contingency reserves and management reserves.
Contingency reserves account for "known unknowns" (or simply "know ns"); these are items you identified in
risk management. Management reserves account for "unknown unknowns" (or simply "unknowns"); these
are items you did not or could not identify in risk management. Projects can have both kinds of reserves. As
shown in the following diagram (also in the Cost Management chapter), contingency reserves are calculated
and become part of the cost baseline. Management reserves are estimated (e.g., 5 percent of the project
cost), and then these reserves are added to the cost baseline to get the project budget. The project manager
has control of the cost baseline and can approve use of the contingency reserves, but management approval
is needed to use management reserves.
Make sure you realize that reserves are not an additional cost to a project. The risk management process
should result in a decrease to the project's estimated time and cost. As risks are eliminated or
their probability or impact reduced, there should be a reduction to the project`s schedule and budget.
Contingency reserves are allocated for the Contingency plans and fallback plans associated, accepted
opportunities and threats that remain after the risk management planning processes have been completed.
No matter what you do, risks will remain in the project, and there should be a time or cost allotment for
them, just as cost or time is allotted to work activities on the project.
Mohammed Shafeea Haddad (PMP)® Number: 1987641
123 | P a g e
Want to be a (PMP)® with 1250 memorizing notes
There may be questions on the exam that ask you to calculate the contingency reserve for several risk events, which
may be a combination of opportunities and threats. To do this, you must calculate the amount of each risk using the
equation for expected monetary value (EMV = P x I).
But think about this a minute. Can you just add all of the expected monetary value amounts of the opportunities and
threats together and come up with one grand total? No! You'll need to subtract the total expected monetary value
of the opportunities from the total expected monetary value of the threats. Why?
Mohammed Shafeea Haddad (PMP)® Number: 1987641
124 | P a g e
Want to be a (PMP)® with 1250 memorizing notes
Opportunities will save money and time on the project if they occur. This can reduce the cost baseline.
Conversely, the threats will add cost and time to the project.
Wait! We're telling you to subtract opportunities here, but didn't we tell you earlier than expected monetary value is
often presented as a positive amount for opportunities and a negative amount for threats? That 'softens true when
the values are depicted on something like a decision tree, so you can easily identify positive and negative outcomes
and their overall effect on project costs. But here we're specifically looking to determine how much money to set
aside for the contingency reserves, and threats are going to add to the contingency reserve amount, whereas
opportunities will decrease it.
Name Formula interpretation
Cost Variance (CV) EV-AC NEGATIVE is over budget; POSITIVE is Under budget.
Schedule Variance (SV) EV-PV NEGATIVE is behind schedule; POSITIVE is Ahead of
schedule.
Cost Performance Index
(CPI)
9
EV/AC We are getting $ _____ worth of work out of Every $1
spent. Funds are or are not being used
Efficiently. Greater than one is good; less than One is
bad.
Schedule Performance
Index
EV/PV We are (only) progressing at __ percent of
The rate originally planned. Greater than one is
Good; less one is bad.
Estimate at Completion (EAC)
NOTE:
There are many ways to calculate EAC,
depending On the assumptions made.
Notice how the purpose of the formulas
really is to create forecasts based on
past performance On the project.
Exam questions may require you to
determine which EAC formula is
appropriate; you will need to pay
attention to the information provided in
the question to decide Which formula to
use.
AC+ Bottom-up ETC
BAC/CPI
C
AC + (BAC - EV)
AC+(BAC-EV)/( CPI
C
x SPI
C
)
As of now, how much do we expect the total project
to cost? (See formulas to the left, below.)
This formula calculates actual costs to date plus a new
estimate for the remaining works.
It is used when the original estimate was
fundamentally flawed.
This formula is used if no variances from the BAC have
occurred or you will continue at the same rate of
spending (as calculated in your cumulative CPI or
based on the trends that have led to the current CPI).
This formula calculates actual costs to date plus
remaining budget. It is used when current variances
are thought to be atypical of the future. It is essentially
AC plus the remaining value of work to perform.
This formula calculates actual to date plus the
remaining budget modified by performance.
It is used when current variances are thought to be
typical of the future and when project schedule
constraints will influence the completion of the
remaining effort. So for example, it might be used
when the cumulative CPI is less than one and a firm
completion date Must be met.
Mohammed Shafeea Haddad (PMP)® Number: 1987641
125 | P a g e
Want to be a (PMP)® with 1250 memorizing notes
To-Complete Performance Index (TCPI)
(BAC- EV)/(BAC-AC)
This formula divides the work remaining to be done by
the money remaining to do It. It answers the question
"In order to stay within budget, what rate we must
meet for the Remaining work?"
Greater than one is bad; less than 1 is good.
Estimate to Complete (ETC)
NOTE: You can determine ETC by either
using the first formula listed at right or
re-estimating the work remaining.
EAC-AC
Re-estimate
How much more will the project cost?
Re-estimate the remaining work from the bottom up.
Variance at completion (VAC)
BAC-EAC
How much over or under budget will we be at the end
of the project?
866. Reserve analysis as a analytical technique is used in:
 Planning for estimation purposes in: estimate duration, estimate cost and determine budget
 M&C in: control cost and control risks.
867. A project was funded with 50$ and finished with 40$, there is a high probability that the 10$ was a
contingency reserve.
868. Let's try an example of calculating a contingency reserve in the next exercise.
EXERCISE 13
Imagine you are planning of modifications to an existing product your analysis has come up with the following information.
What cost contingency reserve would you use?
Project Data Cost Contingency Reserve Calculations
There is a 30 percent probability of a delay in
the receipt of parts, with a cost to the project of
$9,000.
There is a 20 percent probability that the parts
will cost
$10,000 less than expected.
There is a 25 percent probability that two parts
will not
Fit together when installed, costing an extra
$3,500.
There is a 30 percent probability that the
manufacture may be simpler than expected,
saving $2,500.
There is a 5 percent probability of a design
defect, causing $5,000 of rework.
Total Cost Contingency
Mohammed Shafeea Haddad (PMP)® Number: 1987641
126 | P a g e
Want to be a (PMP)® with 1250 memorizing notes
Answers
You use the expected monetary value calculation (EMV = P x I) to determine the contingency reserve. The answer is $1,075
for the total cost contingency reserve. See the following table for the detailed calculations.
Project Data Cost Contingency Reserve Calculations
There is a 30 percent probability of a delay in
the receipt of parts, with a cost to the project of
$9,000.
30% x $9,000 = $2,700
$9,000. Add $2,700
There is a 20 percent probability that the parts
will cost
$10,000 less than expected.
20% x $10,000 = $2,000
Subtract $2,000
There is a 25 percent probability that two parts
will not
Fit together when installed, costing an extra
$3,500.
25% x $3,500 = $875
Add $875
There is a 30 percent probability that the
manufacture may be simpler than expected,
saving $2,500.
30% x $2,500 = $750
Subtract $750
There is a 5 percent probability of a design
defect, causing $5,000 of rework.
5% x $5,000 = $250
Add $250
Total Cost Contingency $1,075
Now let`s try another exercise. If the risk management process is new to you, the following exercise should help you put it all
together by looking at in a chart from.
869. Flowchart of the risk process from Identify Risks through Plan risk responses
Mohammed Shafeea Haddad (PMP)® Number: 1987641
127 | P a g e
Want to be a (PMP)® with 1250 memorizing notes
You are nearing the end of the plan risks responses section! But first, let`s look at the types of questions you may see
in Risk area on the exam. The exam often asks questions such as:
Question What do you do with noncritical risks?
Answer Document them in a watch and revisit them periodically
Question would you choose only one risk response strategy?
Answer No, you can select a combination of choices.
Question what risk management activities are done during the execution of the project?
Answer watching out for watch-listed (noncritical) risks that increase in importance, and looking for new risks.
Question what is the most important item to address in project team meetings?
Answer Risk.
Question how would risks be addressed in project meetings?
Answer By asking, "What is the status of risks? .Are there any new risks? Is there any change to the order of
importance?"
870. Monte Carlo Analysis: A schedule risk assessment technique that performs a project simulation many times
in order to calculate a distribution of likely results.
871. Simulation involves calculating multiple project durations with different sets of activity assumptions, usually
using probability distributions constructed from the three-point estimates to account for uncertainty.
PMBOK ® Guide - 5th
Edition, page 430
872. Life cycle costing provides the lowest long- term cost of ownership and should be used as a management
decision tool, in case of alternatives
873. If you identify new risk, you should make a reserves analysis first to see if you have contingency that may
cover the new risk response strategy
874. Risk benefit analysis is the other name of risk assessment
875. Residual risks are REMINING RISKS after risk responses have been implemented
876. Risk mitigation is to DECREASE THE PROBABILITY OF RISK
877. Outsourcing IS RISK TRANSFERENCE
878. Networks (diagram) identify the Activity dependencies and path convergence risks
879. Sensitivity chart displays sensitivities in DESENDING ORDER
880. Status meetings: You should either make risk management a normal part of regular project meetings or
schedule meetings with a special focus on risk management to ensure that you and the team remain focused
on risk management activities throughout the life of the project. The purpose of these status meetings is to
examine all aspects of risk management on the project and ensure they are still appropriate and effective.
Additionally, having regular meetings where risk management is a topic of discussion creates greater
awareness and buy-in from team members, which in turn results in better risk management.
881. Residual risks are risks that remain even after you have planned for and implemented all of your risk
response strategies. They don’t need any further analysis because you have already planned the most
complete response strategy you know in dealing with the risk that came before them.
882. If a ( unknown – unknown ) risk has happened ; it's probability is 100%
883. Weather problems is considered as a ( known – unknown ) risks.
884. Defect repair might sound tempting - but it is only applicable for the issues found for the current delivery.
This is also not about Quality Control - so that leaves us with only two options - Corrective or Preventive
actions. Corrective actions are always preceded by nonconformity while preventive actions are never
preceded by nonconformity. In this case nonconformity in the form of a lot of issues during Quality
Assurance were reported. The root cause was identified to be the need of a standard checklist which was
then used preventive action is always taken proactively - in the question stated there is no demonstration of
any proactive steps taken - hence this is not an example of Preventive action.
885. You create the Risk Breakdown Structure in Risk management planning process not in Identify Risk Process.
The RBS helps you to see how risks fit into categories so you can organize your risk analysis and response
planning.
Mohammed Shafeea Haddad (PMP)® Number: 1987641
128 | P a g e
Want to be a (PMP)® with 1250 memorizing notes
886. Sensitivity analysis helps to determine which risks have the most potential impact on the project. It helps to
understand how the variations in project`s objectives correlate with variations in different uncertainties.
Conversely, it examines the extent to which the uncertainty of each project element affects the objective
being studied when all other uncertain elements are held at their baseline values. PMBOK ® Guide 5th
edition, page 338
887. Risk avoidance involves changing the project management plan to eliminate the threat entirely. The project
manager may also isolate the project objectives from the risk’s impact or change the objective that is in
jeopardy. Examples of this include extending the schedule, changing the strategy, or reducing scope.
PMBOK® Guide - 5th
Edition, page 344
888. Secondary risks are new risks appear after setting a certain risk response and need to be evaluated as a new
risk. Or secondary risk. A risk that arises as a direct result of implementing a risk response.
889. Secondary risks are unexpected impacts of implemented risk responses.
890. Residual risks are appearing after applying a certain risk response. Can be handled first by Fall Back plan, if it
isn't work, go to Work around.
891. Due to the uniqueness of the project, the project manager focuses on risk identification and risk
management
892. Project managers proactively seek out additional risks, problems, and other changes to prevent future
problems with the project
893. The risk categories in a project plan can be graphically represented in a tool called a risk breakdown
structure
894. The tool that is used to determine where the organization's strengths and weaknesses play against each
other is called a SWOT grid .
895. A risk register that measures probability, impact, and detectability is known as a FMEA
896. A repository for all known risks on a project that identifies risk responses and owners is called a risk register .
897. Multiplying the Impact of an event in dollars time its probability is called the expected monetary value .
898. Three type of responses to negative risks re are known as Mitigation, transfer, and avoidance .
899. The types of responses to positive risks are known as share, exploit, and enhance .
900. The risk response plan that is used when the risk has been accepted is called a contingency plan
901. A minor risk that remains after the risk response strategy has been implemented is called a residual risk
whereas a risk that occurs as the result of implementing risk response strategy is called a secondary risk
902. A fallback plan is developed when a selected risk strategy is not fully effective or if risk has a high impact.
903. Management reserves are used to provide funding for the ‘unknown’ unknowns of a project – while
contingency reserves are used to handle the known unknowns.
904. An unplanned response to risk in which no contingency plan exists is called a workaround.
905. A risk response that is used for both positive and negative risks is called accept.
906. A statistical modeling tool used to create cumulative distributions and what-if scenarios is called a Monte
Carlo analysis.
907. A risk information gathering technique that collects as many ideas as possible is called brainstorming.
908. Risk Register process flow
Mohammed Shafeea Haddad (PMP)® Number: 1987641
129 | P a g e
Want to be a (PMP)® with 1250 memorizing notes
909. The risk register is completed at this point and can include:
 Identified risks and descriptions
 Triggers
 Response strategy
 Specific actions taken if risk occurs
 Responsible party or owner
 Results from qualitative and quantitative risk analysis process
 Primary and secondary responses for each risk
 Residual risks that are expected to remain
 Risk budget
 Contingency and fallback plans
 Contingency reserves for time and cost
Mohammed Shafeea Haddad (PMP)® Number: 1987641
130 | P a g e
Want to be a (PMP)® with 1250 memorizing notes
910. Reserve analysis and the funds set aside for contingencies apply only to the specific risks on the project for
which they were set aside.
911. Reserve analysis is a tool or technique that is specifically used to control project risk by setting aside
contingency reserves that will be used to control the impact of identified risks in a project such as cost
estimate uncertainty or any other identified project risk. Reserve analysis allows the project team to ensure
that proper contingency funds are available to mitigate or address risks identified during the projects
planning or execution that become issues
912. Reserve analysis is performed to determine if you have enough contingency to cover the remaining risks.
913. Reserve analysis is used as tool & technique in planning (estimate activity duration, estimate cost and
determine budget) and in control (cost and risks).
914. Avoid and/or be aware of the following Risk Management Errors:
 Risk identification is completed without knowing enough about the project.
 Risk identification ends too soon, resulting in a brief list rather than an extensive list.
 The processes of Identify Risks through Perform Quantitative Risk Analysis are blended, resulting in
risks that are evaluated or judged as they come to light. This decreases the number of total risks
identified and causes people to stop participating in risk identification.
 The risks identified are general rather than specific.
 Some things considered to be risks are not uncertain; they are facts, and are therefore not risks.
 Whole categories (technology, cultural, marketplace, etc.) of risks are missed.
 Only one method is used to identify risks rather than a combination of methods. A combination
helps ensure that more risks are identified.
 The first risk response strategy identified is selected without looking at other options and finding
the best option or combination of options.
 Risk management is not given enough attention during project executing.
 Project managers do not explain the risk management process to their team during project
planning.
915. Assumptions in scope statement and scope baseline identify risks.
916. In the Define Scope process, organizational process assets are required before the scope statement can be
completed. These include historical records of previous projects, including their scope statements, and may
also include processes and templates for creating a scope statement.
917. Issue is a risk with 100% probability
918. Any occurred risk will be added to the issue log.
Mohammed Shafeea Haddad (PMP)® Number: 1987641
131 | P a g e
Want to be a (PMP)® with 1250 memorizing notes
919. Risk Management plan includes :
 Methodology
 Roles and Responsibilities ( risk owner )
 Budgeting ( contingency )
 Timing ( communication )
 Risk Categories (RBS).
 Risk Probability and Impact (set the metrics )
 Probability and impact Matrix ( templet)
 Revised Stakeholder Tolerance ( EEF )
 Reporting Formats ( communication)
 Tracking (M&c)
920. Termination a project is an avoid risk response
921. When you pay for warranty you use a transfer risk response.
922. Perform Qualitative Risk Analysis follows Identify Risks. This is a process of prioritizing risks for further
analysis or action by assessing and combining their probability of occurrence and impact.
923. Failure Mode and Effect Analysis (FMEA) is an analytical procedure in which each potential failure mode in
every component of a product is analyzed to determine its effect on the reliability of that component and on
the reliability of the product or system as a whole. [PMBOK ® Guide 5th edition , Page 540] [Project Risk
Management]
Mohammed Shafeea Haddad (PMP)® Number: 1987641
132 | P a g e
Want to be a (PMP)® with 1250 memorizing notes
924. Each potential failure mode in every component of a product is analyzed to determine its effect on the
reliability of that component and, by itself or in combination with other possible failure modes, on the
reliability of the product or system. For each potential failure, an estimate is made of its effect on the total
system and of its impact. In addition, a review is undertaken of the action planned to minimize the
probability of failure and to minimize its effects. [PMBOK ® Guide 5th edition , Page 540].
925. Perform Quantitative Risk Analysis analyzes the effect of those risk events and assigns a numerical rating to
those risks
926. Delphi technique helps reduce bias in the data and keeps any one person from having undue influence on
the outcome. [PMBOK ® Guide 5th edition, Page 324] [Project Risk Management]
927. Risk areas can include any project constraints (scope, time, cost, quality, etc.), as well as reputation,
customer satisfaction, and other intangibles.
928. Documents are updated during risk management processes only in: perform qualitative risk analysis, plan
risk response and control risks.
929. Delphi techniques and subject matter experts are the most appropriate to identify risk.
930. You can determine the stakeholders risk tolerance through utility function and Stakeholders risk profile
analysis in order to classify them into:
 Risk seeker
 Risk neutral
 Averse
931. Another risk category is: Overall and individual.
932. The overall risks affect the project objectives while the individual is limited to persons.
933. Risk data assessment is a tool in performing Qualitative risk analysis.
934. Risk breakdown structure is a Quantitative risk analysis tool.
935. Cutting out any risk means you avoid it.
936. Risk mitigation means taking some sort of action that will cause a risk, if it materializes, to do as little
damage to your project as possible. Having team members spend time doing work to prepare for the risk is a
good example of risk mitigation.
937. An example of enhancing that opportunity is taking additional actions, you increase the potential reward
without reducing its probability
938. Remember that the Delphi technique is preferred when influential stakeholders can introduce bias into the
risk data
Mohammed Shafeea Haddad (PMP)® Number: 1987641
133 | P a g e
Want to be a (PMP)® with 1250 memorizing notes
939. Planning phase is LEAST Risky
940. While calculating worst case scenarios simply neglect the probability and add the negative impacts. Similarly,
for calculating best case scenarios neglect the probability and add the positive impacts
941. In case the funds are not available, the project must be closed.
942. If the probability of the event happening every year is 25%. So, the probability of the event happening in the
third year is also 25%.
943. Why considering networks diagram is important to risk management? The network diagram shows where
activities converge from many activities to one activity or diverge from one activity to many activities. These
are bottlenecks that increase the risk of the central activity.
944. Avoid means the risk is gone, so no more risk = no money in contingency. However, if you spend money to
avoid - that is base budget.
945. Transfer is when you assign the risk to someone else, like insurance or outsource. In this case you pay money
for insurance (in base budget - no contingency) --- or through the contract price (in base budget - no
contingency)
946. Mitigation I explained earlier - you spend money to mitigate = base budget AND the revised EMV would be
contingency
947. Acceptance is when you plan a response (cost of planning is base budget) but no action. Now in real life, if
you have the EMV for all of these lower priority risks - the cumulative EMV will be the contingency. Some
organizations approximate these based on history without details, such as allocating 5% or 10% contingency.
Mohammed Shafeea Haddad (PMP)® Number: 1987641
134 | P a g e
Want to be a (PMP)® with 1250 memorizing notes
Procurement Management
948. ITTO
Process Group Process ITTO Value
Planning Plan Procurement Management
Inputs
PM Plan
Requirements Documentation
Risk Register
Activity Resource Requirements
Project Schedule
Activity Cost Estimates
Stakeholder Register
Enterprise Environmental Factors
Organizational Process Assets
Tools/Tech's
Make-or-buy Analysis
Expert Judgment
Market Research
Meetings
Procurement
Mgt. Plan
Plan
Procurement Mgt.
Conduct
Procurements
Control
Procurements
Close
Procurements
Work Performance Info
Updates
Change Requests
Procurement Mgt. Plan
SOW
RFPs
Selection Criteria
Make Buy Decision
Selected Suppliers
Agreements
Resource Calendars
Exp. Judgment
Make Buy
Analysis
Exp. Judgment
Bidder Conf.
Ind. Estimates
Advertising
Seller Proposals
Inspect/Audits
Reporting
A/P Systems
Claims Admin.
Records Mgt.
Audits
Negotiations
Record Mgt.
Closed Procurements
OPA Udpates
Mohammed Shafeea Haddad (PMP)® Number: 1987641
135 | P a g e
Want to be a (PMP)® with 1250 memorizing notes
Outputs
Procurement Management Plan
Procurement Statement of Work
Procurement Documents
Source Selection Criteria
Make-or-buy decisions
Change Requests
Project Documents Updates
Executing Conduct Procurements
Inputs
Procurement Management Plan
Procurement Documents
Source Selection Criteria
Seller Proposals
Project Documents
Make-or-buy Decisions
Procurement Statement of Work
Organizational Process Assets
Tools/Tech's
Bidder Conference
Proposal Evaluation Techniques
Independent Estimates
Expert Judgment
Advertising
Analytical Techniques
Procurement Negotiations
Outputs
Selected Sellers
Agreements
Resource Calendars
Change Requests
PM Plan Updates
Project Doc. Updates
Monitoring/Controlling Control Procurements
Inputs
PM Plan
Procurement Documents
Agreements
Approved Change Requests
Work Performance Reports
Work Performance Data
Tools/Tech's
Contract Change Control System
Procurement Performance Reviews
Inspections and Audits
Performance Reporting
Payment Systems
Claims Administration
Records Management System
Outputs
Work Performance Info
Change Requests
PM Plan Updates
Proj Doc Updates
Org Process Assets Updates
Mohammed Shafeea Haddad (PMP)® Number: 1987641
136 | P a g e
Want to be a (PMP)® with 1250 memorizing notes
Closing Close Procurements
Inputs
PM Plan
Procurement Documents
Tools/Tech's
Procurement Audits
Procurement Negotiations
Records Management System
Outputs
Closed Procurements
Org Process Assets Updates
949. The PMBOK ® Guide 5th edition uses the terms "agreement" and "contract:' so you need to be prepared to
see both on the exam and understand what each means. Contracts can be written or verbal, but they are
typically created with an external entity, and there is some exchange of goods or services for some type of
compensation (usually monetary).
The contract forms the legal relationship between the entities; it is mutually binding and provides the
framework for how a failure by one side will be addressed and ultimately remedied in court.
The broader term "agreement" generally encompasses documents or communications that outline
internal or external relationships and their intentions. A contract can be considered an agreement, but
an agreement wouldn't necessarily be a contract.
Imagine the international division and the US division of a company want to leverage their resources to
achieve a shared strategic objective; they would create an agreement but likely not a contract.
Agreements can be used to express and outline the intentions of projects.
The charter and the project management plans are examples of agreements that are not contracts; they
are internal agreements. Some other examples of agreements are service level agreements, memos of
intent, letters of intent, and letters of agreement, e-mails, and verbal agreements.
So what does this mean for you? The way you communicate, escalate, and solve problems will differ
depending on whether your actions are governed by a contract or an internal agreement. For example,
notifying a seller of default on a contract term or condition should be done through formal written
communication to create a record and ensure appropriate legal action can be taken if necessary.
In comparison, for an internal agreement, failure to meet a term of the agreement might be handled in
a conversation followed up by an e-mail. For the exam, understanding whether a situational question
describes an internal agreement or a contract with an outside party might be critical to helping you
select the right answer.
In this chapter, we primarily use the term "contract;' because the procurement process is used to
acquire necessary resources that are outside the project team and involve legal documents between the
buyer and seller.
950. If you have little or no experience working with contracts, you should obtain from your company some
sample contracts, requests for proposals, and the resulting proposals and look at them before reading on. It
might also be valuable to contact your contracts, procurement, or legal department.
The exam assumes that you have a close working relationship with these departments, that as a project
manager you have specific involvement in the procurement process even if you do not lead that process,
and that the procurement process cannot occur without your involvement.
You have an opportunity to build an extremely worthwhile relationship with these other departments when
you ask, "What should I know about contracts?" Plus you can improve your working relationship by
explaining the project management process to them. Try it!
Mohammed Shafeea Haddad (PMP)® Number: 1987641
137 | P a g e
Want to be a (PMP)® with 1250 memorizing notes
951. The following should help you understand how each part of procurement management fits into the overall
project management process:
The Procurement Management Process Done During
Plan Procurement Man Planning process group
Conduct Procurements executing process group
control procurements monitoring and controlling process group
close procurements closing process group
952. Be careful to read the questions carefully to see if the situation described in the question is from the buyer's
or seller's point of view. If no point of view is mentioned, assume you are the BUYER. Make sure you get your
mind around being a buyer before you take this exam. The issues and impacts of many situations are
completely different if you are a buyer than if you are a seller.
953. For large projects, sellers are typically going to provide the full complement of a solution, rather than
augmenting a project team with additional resources. For example, on a small or medium-size project, you
might add contract developers to your internal staff to do the coding, whereas a large project might
outsource all of that development work to an external resource who would plan and manage all of the
developers, testers, etc. Unless an exam question indicates otherwise, assume the seller is providing all of
the work external to the buyer's team rather than supplying resources to supplement the team.
954. Tricks for Answering Procurement Questions
Questions involving contracts, keep in mind the following general rules, especially if the answer to the
question is not immediately apparent:
 Contracts require formality. What this means is that any correspondence, clarification, and
notifications related to the contracts should be formal written communication, which can be
followed up with verbal communication, if necessary. If any issues develop that require arbitration,
mediation, or litigation, the formal written communications will be more enforceable and
supportable than any verbal communications.
 All product and project management requirements for the procurement work should be specifically
stated in the contract.
 If it is not in the contract, it can only be done if a formal change order to the contract is issued.
 If it is in the contract, it must be done or a formal change order must be approved 1w both parties.
 Changes to contracts must be submitted and approved in writing.
 Contracts are legally binding; the seller must perform as agreed in the contract, or else face the
consequences for breach of contract.
 Contracts should help diminish protect risk.
 Most governments back all contracts that fall within their jurisdiction by providing a court system for
dispute resolution.
Remembering these pointers can help you get about four more questions right!
955. NOTE to STUDENTS OUTSIDE OF THE UNITED STATES:
In the past the exam has had very few references to international contracts. Be aware that government
contracting specialists in the United States wrote many of the questions on the (PMP)® exam. (PMI)® process
for procurement management closely follows what is done in the United States, but it is different from the
way procurement is handled in other parts of the world. In many regions, the contract is an informal
document and the relationship between the parties is more important than the contract. If you are not from
the United States, a key trick is to take a more formal approach to the procurement process when answering
Mohammed Shafeea Haddad (PMP)® Number: 1987641
138 | P a g e
Want to be a (PMP)® with 1250 memorizing notes
questions. The contract is most important. It must be followed, and everything provided in it must be done.
Study this chapter carefully.
The Project Manager's Role in Procurement You might ask yourself, "If there is a procurement manager,
why a project manager would need to be involved in procurements?" This is an important question, and you
must fully understand the answer before you take the exam. Here are a few more tricks to help you.
956. First, remember that it is the project manager's project. There are certain things that cannot be done
effectively without the project manager. This fact is so important that a large percentage of the questions on
the exam have focused on testing whether you know what you should do. Here is a quick summary. Do not
memorize it; instead, make sure you understand it.
 Know the procurement process so you know what will happen when and can plan for it. Understand
what contract terms and conditions mean so you can read and understand contracts. This will help you
plan and manage the monitoring and controlling of procurements.
 Make sure the contract contains all the scope of work and all the project management requirements,
such as attendance at meetings, reports, actions, and communications deemed necessary to minimize
problems and miscommunications with the seller(s).
 Identify risks, and incorporate mitigation and allocation of risks into the contract to decrease project risk.
 Help tailor the contract to the unique needs of the project while it is being written.
 Include the time required to complete the procurement process into the schedule for the project so the
project schedule is realistic.
 Be involved during contract negotiations to protect the relationship with the seller. A contentious
negotiations process-often created when the seller feels that they have had to give up too much profit
or agree to terms and condition they do not like to win the contract- can create a win/lose relationship
with the procurement manager and seller. The project manager will have to manage the seller's delivery
to the contract, and bad feelings on the part of the seller can create extra challenges. So it's best for the
project manager to be involved to influence the negotiations for the best interests of the project.
 Protect the integrity of the project and the ability to get the work done by making sure the procurement
process goes as smoothly as possible.
 Help make sure all the work in the contract is done, such as reporting, inspections, and legal
deliverables, including the release of liens and ownership of materials, not just the technical scope.
 Do not ask for something that is no in the contract without making a corresponding change to the
contract.
 Work with the procurement manager Lo manage necessary changes to the contract
957. The second thing to remember is that project managers must be assigned on both the buyer’s and seller’s
sides before a contract is signed! Many companies Thai sell their services make a huge but common mistake
by not involving the project manager in the bidding and proposal process. Instead, only marketing and sales
are revolved until after the contract is signed. The project manager is then handed a project with a contract
that may include unrealistic time or cost constraints. The project starts out in trouble.
Not including the project manager early in the procurement process is such mistakes that the exam will test
you to see if you know when the project manager should be involved, and why For example, the project
manager is often uniquely capable of answering many of the technical and project management questions
that arise during bidder conferences. If these questions are answered incorrectly or incompletely, there may
be an inadvertent change in the specification or the scope of the contract that was never intended by the
buyer.
958. Virtual conference is the alternative name of bidder conference.
959. Bidder conference is held with prospective sellers prior to the preparation of bids or proposal process.
960. There are sometimes different names for the same type of contract. This can make it very difficult to learn
the contract types. So here is a trick. Start out by understanding the three main categories of contract types,
as shown in the following list. Then, when the exam asks a question relating to contract type, first see if
knowing which category the contract is in helps you answer the question in most cases, it does.
The three broad categories of contracts are:3
Mohammed Shafeea Haddad (PMP)® Number: 1987641
139 | P a g e
Want to be a (PMP)® with 1250 memorizing notes
 Fixed price (FP)
 Time and material (T&M)
 Cost-reimbursable (CR)
You must understand the contract types and be able to recognize the differences between them. Situational
questions on the exam may require you to recognize that the project manager's duties and actions will vary
depending on the type of contract being used. There may also be questions that require you to pick the most
appropriate contract type based on a particular situation. Think through this section carefully!
961. Advantages and Disadvantages of Each Contract Type A trick on the exam is to realize that buyers must
select the appropriate type of contract for what they are buying. The following exercise will test whether you
really understand the different types of contracts and will help you select the appropriate type of contract
on the exam.
EXERCISE 14
In the following table, write the advantages and disadvantages of each form of contract from the perspective of
the BUYER.
Answers
There can be more answers than listed here. Did you identify and understand these?
Fixed-Price Contract
Advantages Disadvantages
This type of contract is less work for the buyer to
manage.
If the seller underprices the work, they may try to
make up profits by charging more than is necessary on
change orders.
The seller has a strong control costs. incentive to The seller may try to not complete some of the
procurement statement of work if they begin to lose
money.
Companies have experience with this type of contract. This contract type requires more work for the buyer to
write the procurement statement of work.
The buyer knows the total price before the work
begins.
A fixed-price contract can be more expensive than a
cost-requirement statement of work is incomplete and
the seller needs to add to the price for the increased
risk.
Mohammed Shafeea Haddad (PMP)® Number: 1987641
140 | P a g e
Want to be a (PMP)® with 1250 memorizing notes
Time And Material Contract
Advantages Disadvantages
This type of contract can be created quickly, because
the statement of work may be less detailed.
There is profit for the seller in every hour or unit billed.
The contract duration is brief. The seller has no incentive to control costs.
This is a good choice when you are hiring "bodies;' or
people to augment your staff.
This contract type is appropriate only for small levels
of effort on projects.
This contract type requires a great deal of day-to-day
oversight from the buyer.
Cost-Reimbursable Contract
Advantages Disadvantages
This contract type allows for a simpler procurement
statement of work.
This contract type requires auditing the
Seller's invoices.
It usually requires less work to define the scope for a
cost-reimbursable contract than for a fixed-price
contract.
This contract type requires more work
For the buyer to manage.
A cost-reimbursable contract is generally less costly
than fixed price because the seller does not have to
add as much for risk.
The seller has only a moderate incentive to control
costs.
The total price is unknown.
EXERCISE 15
Name the most appropriate contract type Lo use in the situation PP PPIF, FPAF. FPEPA Purchase Order T&M. CR,
CPF contracts. Read each situation carefully to determine Indicate only that some type of cost contract would
apply, or whether the details of f cost-reimbursable (CPF or CPPC. CPFF)or fixed-price contract (FPIF, FPAF, FPEPA)
should be used.
Answers
The answers are below. Also try to think of other situations in which you would use each type of contract.
Situation Type Contract To Use
1 You need work to begin right away. T&M
2 You want to buy expertise in determining what needs to be done. CR
3 You know exactly what needs to be done. FP
4 You are buying programmers services to augment your staff for a
short period.
T&M
5 You need work done, but you don't have time to audit invoices on
this work.
FP
6 You need to rebuild a bridge as soon as possible after a storm. FPIF
7 The project requires a high level of expertise to complete and you
want to have the best performance possible in the finished
product.
CPIF or CPAF
8 You need to hire a contractor to perform research and
Development.
CR
9 The scope of work is complete, but the economy is
Currently unpredictable.
FPEPA
10 You are buying standard commodities. Purchase order
Mohammed Shafeea Haddad (PMP)® Number: 1987641
141 | P a g e
Want to be a (PMP)® with 1250 memorizing notes
962. Purchase order is a fixed price contract.
963. Risk & Contract Type
The exam may ask questions that correlate risk with the different types of contracts. Figure 12. i shows the amount
of costs risk the buyer and seller have with each contract type. Use this diagram to better understand the different
contract types and to help answer questions such as:
Question: who has the risk in a cost-remember sable contract-the buyer or seller?
Answer: the buyer. If the costs increase, the buyer pays the added costs.
Question: who has the cost risk in a fixed-price contract--the buyer or seller?
Answer: the seller. If costs increase, the seller pays the costs and makes less profit.
964. Other Terms to Know
Remember, profit and costs are different. Profit is the amount of money the seller has left over after costs
are paid. Be careful on the exam to read the questions carefully. Also consider the perspective. Are the
questions referring to the buyer's cost or the seller's cost? The following list provides definitions of terms
you should understand for the exam.
 Price: this is the amount the seller charges the buyer.
 Profit (fee): this is planned into the price the seller provides the buyer. Sellers usually have an
acceptable profit margin in mind. However, how much profit they actually receive is based on
many factors, including the contract terms and the seller's ability to manage the project.
 Cost: this is how much an item costs the seller to create, develop, or purchase. A buyer's costs
can include a seller's costs and profits.
 Target price5
: This term is often used to compare the end result (final price) with what was
expected (the target price). Target price is a measure of success. Watch for similar terms. Target
cost plus target fee equals target price. (Remember, we are thinking about procurements from
the buyer's point of view!)
 Sharing ratio6
: Incentives are usually expressed as a ratio: e.g., 90/ 10. This sharing ratio describes
how the cost savings or cost overrun will be shared; the first number represents the buyer
portion of the ratio and the second number represents the seller portion (buyer/seller).
Mohammed Shafeea Haddad (PMP)® Number: 1987641
142 | P a g e
Want to be a (PMP)® with 1250 memorizing notes
 Ceiling price7
: this is the highest price the buyer will pay; it's a way for the buyer to encourage the
seller to control costs. The ceiling price is a condition of the contract that must be agreed to by
both parties before signing. Keep in mind that answers to calculations on the exam can change
when a ceiling price is mentioned.
 Point of total assumption (PTA) 8
: this only relates to fixed price incentive fee contracts and rakes
to the amount abuse which the seller bears all the loss of a cost overrun. Costs that go above the
PTA are assumed to be due to mismanagement: a design statement of work should have been
created to allow for fair and reasonable contract negotiations for the required work, suggesting
the seller either did not estimate correctly or did not manage the work well. Sellers will
sometimes monitor their actual costs against the PTA to make sure they are still receiving a profit
for completing the project
Formula: Point of Total Assumption
965. The point of total assumption occurs on fixed price incentive fee contracts in which the seller assumes all
additional costs for delivering a product of the project.
Mohammed Shafeea Haddad (PMP)® Number: 1987641
143 | P a g e
Want to be a (PMP)® with 1250 memorizing notes
966. Incentives Calculations
Now that you understand the concepts it is time to work through some examples. You may see up to three
questions on the exam requiring you to use these types of calculations.
As you do the following exercises, notice the terms crocs “fee’ and price.’ These terms all have different
meanings. As detained previously.
EXERCISE 16
Cost plus Incentive Fee Calculation In this cost plus incentive fee contract, the cost is estimated at $210,000 and
the fee at $25,000. The project is complete, and the buyer has agreed that the costs were, in fact, $200,000.
Because the seller's costs came in lower than the estimated costs, the seller shares in the savings: 80 percent to
the buyer and 20 percent to the seller. Calculate the final fee and final price.
Target cost $210,000
Target fee $25,000
Target price $235,000
Sharing ratio 80/20
Actual cost $200,000
Answers
Remember, you may have to calculate both the final fee and the final price for the exam.
Final Fee $210,000 $200,000 = $10,000
$10,000 x 20% = $2,000
$25,000 target fee+ $2,000 = $27,000 fee
Final Price $200,000 + $27,000 = $227,000
EXERCISE 17
Fixed Price Incentive Fee Calculation
Now tries the following exercise from the seller’s perspective. In this fixed price incentive fee contract, the target
cost is estimated at $150.000 and the target fee at $30,000. The project is over, and the buyer has agreed that the
costs were, in fact, S2 10,000.
Because the seller's costs came in higher than the target cost, the seller shares in the added cost 60 percent to the
buyer and 40 percent to the seller. Calculate the final fee, the final price, and the point of total assumption. Note the
ceiling price is $200.000
Target Cost $150.000
Target Fee $30.000
Target Price $180.000
Sharing Ratio 60/40
Ceiling $200.000
Actual Cost $210.000
Final Fee
Final Price
Point Of Total Assumption
Mohammed Shafeea Haddad (PMP)® Number: 1987641
144 | P a g e
Want to be a (PMP)® with 1250 memorizing notes
Answers
In this case, the actual cost is higher than the target cost, so the seller receives less fee, or profit. Foisted of
receiving $30,000 in fee, the seller receives only $6,000. The actual cost plus fee comes to $216,000, but this is
higher than the ceiling price (the maximum amount the buyer will pay).
The result is that the seller is paid $200,000 when the costs were $210,000. The seller made no profit, and in fact
actually lost $10,000. The point of total assumption (the amount above which the seller bears all the loss of a cost
overrun) was $183,333.
The seller should have calculated the point of total assumption and used it to manage the work and costs to
ensure that their costs did not exceed this amount, since the seller suffers the effects of the inability to control the
project and loses money on it.
Final Fee $150,000 - $210,000 = ($60,000) overage
($60,000) x 40% = ($24,000)
$30,000 + ($24,000)= $6,000
Final Price $210,000 + $6,000= $216,000
However, this amount is above the ceiling price of $200,000.
Therefore, the final price (what the buyer will pay) is $200,000.
Point Of Total Assumption [($200,000 - $180,000)/60%] + $150,000
($20,000/0.6) + $150,000
$33,333 + $150,000 = $183,333
Imagine a question on me exam describes a scenario with a fixed price incentive fee contract where actual costs
on the work to date are nearing the PTA. and there's still work left to complete. What should the seller do’ what
would happen if the seller did nothing? The seller’s project manager should take the proactive approach o
(planning and performing cost and schedule management activities on the contract to determine how to address
this situation. This should help the project manager anticipate possible problems and find solutions before the
seller loses all the profit on the work.
EXERCISE 18
Fixed Price Incentive Fee Calculation
Try this one for this exercise, you are again the seller in the procurement. In this fixed price incentive fee contract,
the target cost is $9,000,000 and the target fee is $850,000. The project is done, and the buyer has agreed that the
costs were, in fact.
$8,000.000 because the doer's costs came in lowers than the estimated costs, the seller shares in the savings: 70
percent to the buyer and 30 percent to the seller. Calculate the final fee and final price.
Target Cost $9,000,000
Target Fee $850,000
Target Price $9,850,000
Sharing Ratio 70/30
Ceiling Price $12,500,000
Actual Cost $8,000,000
Final Fee
Final Price
Mohammed Shafeea Haddad (PMP)® Number: 1987641
145 | P a g e
Want to be a (PMP)® with 1250 memorizing notes
Answers
In this case, the actual cost is lower than the target cost, so the seller receives more fee, or profit. Instead of
receiving $850,000 in fee, the seller receives $300,000 more for a total of $1,150,000. The fee added to the cost
totals $9,150,000. Since that is less than the ceiling price, the seller gets paid that amount. Therefore, the seller
gains because of their ability to control the project.
Final Fee $9,000,000 - $8,000,000 $1,000,000
$1,000,000 x 30% $300,000
Original fee of $850,000 + $300,000 =
$1,150,000
Final Price $8,000,000 + $1, 150,000 fee=$9,150,000
967. Contracts Types
Question Cost Reimbursable Time & Material Fixed Price
1 Generally, what is being bought?
(Product or service)
Service (some products may be
included)
Service Product
2 How might the costs to the buyer
be stated in the contract?
Costs are variable, but the fee is
fixed (as a set amount or a
percentage)
Hourly rate or price per unit As a set currency amount
(e.g., $1 million)
3 How might the profit be stated in
the contract?
Listed separately and known to the
buyer
Included in the hourly rate and may
be unknown to the buyer
Included in the price and
unknown to the buyer
4 What is the cost risk to the buyer?
(High, medium, low, none)
High; increases in costs are
reimbursed by the buyer
Medium; though the costs are not
fixed, they are known per unit and
this contract type is used for small
purchases for a limited time
Low; increases in costs
are borne by the seller
5 How important is a detailed
procurement statement of work?
(High, medium, low, none)
Low; the procurement statement of
work only needs to describe the
performance or functional
requirements, since the seller
provides the expertise of how to do
the work; the buyer pays all costs,
so there is less need to finalize the
scope
Low; this type traditionally has very
little scope and may only describe
skill sets required
High; the procurement
statement of work must
be complete so the seller
knows exactly what work
needs to be done in
order to come up price to
do the with an accurate
price to do the work
6
What industry uses this contract
type most Frequently?
IT, research and development,
knowledge work; when the work
has never been done before (as is
often the case in these industries)
the seller cannot fix a price;
therefore, this is the best form to
use
When you are hiring people for an
hourly rate, you are usually hiring
services such as legal, plumbing,
programming, etc.
Complete scope of work
is most common in the
construction industry
7 how much negotiation is usually
required to sign the contract after
receipt of the sellers price?(High,
medium, low, non)
High; all estimated costs are looked
at to calculate the fee to be paid
Low or none None
8 What level of effort and expertise
will the buyer need to devote
managing the seller? High,
medium, low, non)
High medium low
9 How are costs billed to the buyer? Actual costs as incurred, profit at
project completion or apportioned,
as allowed in the contract
Hourly or per- unit rate (which
includes all costs and profit)
Fixed price (which
includes profit) according
to a payment schedule as
work is completed and as
allowed in the contract
10 How much auditing of the
Seller's costs will the buyer need
to do? (High, medium, low, none)
High; all costs must be audited, and
there will be a large number of
costs
None; there may be an audit of
work hours completed against
those billed, but that will take little
effort
Low; since the overall
contract auditing usually
focuses on making sure
work is completed, not
looking at detailed costs
and receipts
Mohammed Shafeea Haddad (PMP)® Number: 1987641
146 | P a g e
Want to be a (PMP)® with 1250 memorizing notes
968. In time and material contracts, the buyer bears the most risks.
969. Despite the scope of work clearness or details, T&M contracts is suitable generally in two cases: quick start
and short periods
970. If you don't know or not sure how much the work needs time, efforts and material, your best contract type is
T&M.
971. The Contract or seller performance evaluations that performed by the buyer, could form the basis for early
termination if the contract provides for this.
972. Procurement documents should be rigid enough to get responses to the same scope of work, and flexible
enough to allow sellers to interject their own good ideas and creativity.
973. Procurement performance review work rather than the product to ensure that it is comply with the
contractual agreements.
974. Tricky situational questions on the exam can address procurement concepts you may not have dealt with
before, such as describing the work that would need to be done to negotiate a contract when there is no
competition The following exercise will help
EXERCISE 19
Test yourself what types of issues might occur in a noncompetitive procurement that would not be as significant
in a competitive environment?
Answers
FOR SINGLE - THERE IS A PREFERRED SELLER
Scope More work will be needed to document items received without cost in the past to make sure
you get them now. Only what is in the contract will be received.
Scope There could be a tendency for the buyer’s organization to say, the seller knows us and we know
them; we do not have to spend so much time determining our requirements and completing a
procurement statement of work. They know what we want:
Quality The seller may never be asked to prove they have the experience, cash flow, and manpower to
complete the new work. Also, the quality of work may not consistently meet stated requirements
because the seller knows they are not answer competing and may not plan and act to complete work
correctly the first time at the quality levels expected.
Cost it will be necessary to spend time comparing previous cost to the new cost to check if it is
reasonable.
Schedule now that the seller knows they have you as a longer-term customer; they may not be as
responsive to your schedule requirements.
Customer satisfaction Now that the seller knows they have you as a longer-term customer, they may
not be as responsive to your concerns.
Risk the risk can be weighted more toward the buyer unless the previous issues are investigated and
addressed.
FOR SOLE SOURCE - THERE IS ONLY ONE SELLER
Risk What if the seller owns a patent and goes out of business? What if the seller takes on too much
business and can't complete all of the work on time?
Risk if the seller owns a patent and goes bankrupt, who owns the patent? How will you get what you
need from the seller?
Quality you may have to take what you get rather than request a certain quality level.
Cost Multiple-year agreements may be required for the purchase of items to prevent a price increase
in the future.
Schedule The seller has little incentive to agree to a schedule.
Customer satisfaction the seller has little incentive to be concerned with the buyer's needs and
desires.
Mohammed Shafeea Haddad (PMP)® Number: 1987641
147 | P a g e
Want to be a (PMP)® with 1250 memorizing notes
Scope You may have to change the work specified in the project to "take what you can get:' rather
than "ask for what you want:'
Risk the overall risk may be weighted more toward the buyer unless the previous issues are
investigated and resolved.
Make sure you read questions on the exam carefully. They might ask what to watch out for or what needs to
be negotiated in noncompetitive procurements. They may simply ask about the procurement process. Do
you understand how your efforts during the procurement process are different when there are not multiple
companies to go to for the goods or service?
975. Let’s look at this concept together. Some possible answers include:
 The seller will have a different company culture and different procedures than the buyer’s organization.
 The buyer and seller have different objectives. The seller’s objective is to generate revenue, and the
buyer’s objective is to complete the work.
 It is not as easy to see” problems on the project because the procurement work is being done in
different location,
 There is a greater reliance on reports to determine if a problem exists.
 There is a greater reliance on relationships between the buyers and sellers PROJECT managers to deal
with issues that are not covered in the wording of the contract.
In instances in which there are many changes. It might be best to terminate the contract and start fresh through
negotiating a new contract with the existing seller or finding a new seller. This is a drastic step to be done only
when the existing contract no longer serves the purposes of defining .all the work, roles, and responsibilities.
Realize that contracts can be terminated, as described later in this chapter.
976. Contract interpretation is based on an analysis of the intent to the parties to the contract and a few
guidelines. One such guideline is that the contract supersedes any memos, conversations. Or discussions
that may have occurred prior to the contract signing. Therefore, if a requirement out in the contract, it does
not have to be met, even if it was agreed upon prior to signing the contract. The following is an exercise on
intent.
EXERCISE 20
In each row, circle the item on the left side or the right side that would win in a dispute over contract
interpretation.
Contract language Or A memo drafted by one of the parties describing proposed changes
after the contract is signed
Contract language Or A memo signed by both parties before the contract is signed that
describes what was agreed to during negotiations
Contract terms and
conditions
Or Procurement statement of work
Common definition Or The intended meaning (without supplying a definition)
Industry use of the term Or Common use of the term
Special provisions Or General provisions
Typed-over wording on
the contract
Or A handwritten comment on the contract that is also initialed
Numbers Or Words
Detailed terms Or General terms
Mohammed Shafeea Haddad (PMP)® Number: 1987641
148 | P a g e
Want to be a (PMP)® with 1250 memorizing notes
Answers
The correct answers (in bold) show more clearly the intent of the parties to the contract.
Contract language Or A memo drafted by one of the parties describing proposed changes after
the contract is signed
Contract language Or A memo signed by both parties before the contract is signed that
describes what was agreed to during negotiations
Contract terms and
conditions
Or Procurement statement of work
The answer for the previous row depends on the Order of Precedence Clause in the contract that describes
which terms and conditions take precedence over the others in the event of a conflict between them.
Common definition Or The intended meaning (without supplying a definition)
Industry use of the term Or Common use of the term
Special provisions Or General provisions
Typed-over wording on the
contract
Or A handwritten comment on the contract that is also initialed
Numbers Or Words
Detailed terms Or General terms
The key outputs of the Control Procurements process are work performance information, change requests
(including changes to time and cost estimates, schedule, budget, resource needs, and risk responses), and updates
to the project management plan and project documents.
977. One of the things some people find confusing is the difference between the Close Project or Phase process
and procurement closure, ibis often seems to come up as a question on the exam. The answer is easy.
Though. If you think of project closure as closing out a project or phase and procurement closure as closing
out a procurement.
Depending on what choices the exam gives you, the answer could be
 There may be much procurement in one project. So there can be many procurement dousers, hut Close
Project or Phase only happens at the end of the project or phase. All procurements must be closed before
the final project closure. Therefore, upon completion of the contract for each procurement, the project
manager performs a procurement audit and closes out the procurement. When the project as a whole is
completed later, the project manager performs the administrative and financial closure and other
processes required to close out the project.
 To make a little more confusing, there can be questions that ask about the frequency of project closure and
procurement closure. Read these questions carefully, as the way the questions are written will help you
select the right answer. For projects that are managed by phases, such as a design phase, testing phase,
and installation phase, the Close Project or Phase process occurs at the end of each project phase.
Therefore, project closure may be done at the end of each project phase and at the end of the project as a
whole. Make sure you understand this for the exam. In contrast, procurement closure is done at the
completion of each contract.
 Procurement closure requires more record keeping and must be done more formally than is generally
required for project closure, to protect the legal interests of both parties.
978. Make sure you remember these points for the exam.
Now let's think about the real world. What do you think needs to be done at the end of the procurement in
order to say the procurement is indeed finished? Wouldn't it be substantially similar to what needs to be
done when you close out a project in the Close Project or Phase process?
Mohammed Shafeea Haddad (PMP)® Number: 1987641
149 | P a g e
Want to be a (PMP)® with 1250 memorizing notes
EXERCISE 21
Describe what work must be done during procurement closure.
Answers
Now tries this exercise. On the following charts, label the examples of each of the ten listed items by placing the
item number next to be location on the chart(S).
As you read the answer, think about how similar the Close Procurements process is to the Close Project or Phase
process. Procurement do sure includes all of the following:
 Product validation this involves checking to see if all the work was completed correctly and satisfactorily was
the product of the procurement the same as what was requested? Did the product of the procurement meet
the buyer's needs?
 Procurement negotiation the final settlement of all claims, invoices, and other issues may be handled
through negotiations or through the dispute resolution process previously set up in the contract.
 Financial closure financial closure is making final payments and completing cost records.
 Procurement audit this is a review of only the procurement process. Do not think of this as an audit of costs,
but as a lessons learned of the procurement processes that can help improve other procurements. Normally
this is done by the procurement manager and project manager, but companies that want to improve their
processes may also involve the seller. Remember, this is only talking about how the whole procurement
process went. Issues that might be discussed include: How can we handle negotiations better? How can we
make the bidding process? Easier for sellers? How could procurement documents be improved?
 Updates to records this involves making sure all records of the project are complete and are accessible in
the records management system. This information could include whatever has been recorded to date on the
project. These records will become part of the procurement file (described later in this discussion). Final
contract performance reporting Think of this as creating a final report. First you need to analyze and
document the success and effectiveness of the procurement and the seller, and then tum that into a final
report.
 Lessons learned Procurement lessons learned are received from everyone involved in the project, even the
seller, and become part of the lessons learned for the project. They often include a discussion of what went
right, what went wrong, and what can be done better next time. Lessons learned are created as a result of
the procurement audit. These then become part of the organizational process assets. Lessons learned are
documented and disseminated throughout the organization. Could you imagine being able to access files
from every project manager that has gone before you in your company, describing what they would do
differently the next time? How valuable would that be? Thus, lessons learned provide input to help improve
how the organization handles procurements in the future.
 Procurement file creating the procurement file involves putting all e-mails, letters, conversation records,
payment receipts, reports, etc., related to the procurement into an organized file. This file will be stored for
use as historical records and will help protect the project in case of arguments or legal action regarding what
was done and not done on the contract. The project manager, with the help of the procurement manager,
decides what documents need to be kept. The file could include:
• Contract
• changes (approved and rejected)
• Submittals from the seller
• Seller performance reports
• Financial information
• Inspection results
• Lessons learned
 Other Procurement do sure could also include the following activities:
• Arranging for storage of procurement records and drawings
• Creating and delivering legal documents, such as release of lien documents and formal acceptance
letters
• Returning property used for the procurement to its owner
Mohammed Shafeea Haddad (PMP)® Number: 1987641
150 | P a g e
Want to be a (PMP)® with 1250 memorizing notes
979. Here is a trick for understanding the process without memorizing the whole thing-know only the outputs! If
a question describes some activity and that activity occurs after the procurement documents are created
and before the contract is signed then it must be taking place as part of the Conduct Procurements
process. If it is taking place after the contract is signed but before the work is substantially done, it must be
occurring during the Control Procurements process.
980. Comparing proposals received from sellers done in the Conduct Procurements.
981. Make payment to seller is done in the Administer Procurements as part of control procurement.
982. For an immediate work, a letter contract may be sufficient
983. Performance Measures are done in contract Administration
984. Product Verification, Procurement Audit and creation of a contract file are done in CONTRACT CLOSURE
985. T&M – has the characteristics of both Fixed and Cost reimbursement
986. Procurement Audit, Negotiated settlements and record management system are tool and Techniques of
contract closeout process.
987. Records management system is using a specific set of processes and automation tools to manage contract
and procurement documentation.
988. Procurement Audit, is used to identify successes to transfer the success to other procurements
989. Independent estimates are prepared to compare the cost to an estimate created
990. Solicitation is the process of obtaining quotations , bids , offer,
991. Payment bonds are specifically designed to ensure that the prime contractor provides payment of
Subcontractors, laborers, and sellers of material
992. Anytime you have any communication having to do with the contract, it’s always formal written
communication.
993. Project managers have a fundamental understanding of contract language
994. Several disadvantages of centralized contracting are that the procurement lead may be working on
multiple projects so it may be difficult for the PM to obtain help.
995. The five elements of a contract are offer, acceptance, capacity, consideration, and legal purpose.
996. One of the key tools in the Plan Procurements process that analyzes whether to do the work in house
versus having a third party provide the product or service is called a make-or-buy analysis.
997. Some advantages of decentralized contracting are that the PM has easier access to procurement expertise
and that the procurement manager has more loyalty to the project.
998. The three fundamental procurement statements of work types are; performance, functional, and design.
999. Two forms of non-competitive procurement are called sole source, and single source.
1000. A non-legally binding document in which the buyer states they intend to hire the seller is called a
letter of intent.
1001. Another term for a teaming agreement is called a joint venture.
1002. Networking is a type of sharing opportunities response strategy.
1003. The concept of lifecycle costing addresses the total cost of ownership of a product or service.
1004. The key output of the Conduct Procurements process is the procurement contract award and selected
sellers.
1005. The prime contractor can use sub-contractors. Since the sub is contracted to the Prime and not to the
buyer, the buyer has no contractual control over the sub. This is called privity.
1006. The RFP is best used for a cost reimbursable contract while the IFB or RFB is best used for a fixed price
contract.
1007. The key output of the Plan Procurements process is the procurement statement of work .
1008. A bidder’s conference invites all bidders to a Q&A session in which bidders can ask clarifying questions
regarding the buyers RFP.
1009. A screening system establishes minimum criteria to eliminate non-qualified vendors.
1010. Fait Accompli, deadline, missing man and limited authority are all examples of contract negotiation
tactics.
1011. A weighting system is usually implemented as a grid that lists all the proposal criteria and assigns a
numeric weight each of the criteria.
Mohammed Shafeea Haddad (PMP)® Number: 1987641
151 | P a g e
Want to be a (PMP)® with 1250 memorizing notes
1012. Contract closure always occurs before administrative closure when completing a project or project phase.
1013. Force majeure, assignment, escrow, time is of the essence, retainage and confidentiality are all contract
elements generally grouped in a category called terms and conditions.
1014. A key output of the Control Procurements process is change requests.
1015. A contract change control system defines the process by which procurements can be modified.
1016. Technical Capability, management approach and technical approach are some of the elements that are
assessed in vendor evaluation criteria.
1017. In practice, the company or person who provides services and/or goods can be called a “contractor,”
“subcontractor,” “designer,” or other titles. The PMBOK ® Guide 5th edition uses only one term, “seller,”
but the exam may use any of these terms to describe the seller. The company or person who purchases
the services is called the “buyer.”
1018. Remember that the contract change control procedures are usually documented in the procurement
agreements.
1019. Always remember that negotiation is the preferred procurement conflict resolution technique.
1020. In conduct procurement negotiations, the PM not necessarily leading.
1021. Conduct Procurement negotiations include:
 Subjects covered may include responsibilities, authority to make changes, applicable
terms, and governing law.
 For complex procurement items, contract negotiations can be an independent process
with inputs and outputs of its own.
 Negotiations should clarify the structure, requirements, and other terms of the purchases
1022. Negotiated settlement` is a process of reaching final equitable settlement of all outstanding issues,
claims, and disputes through negotiation.
1023. Procurement Negotiations clarify the structure, requirements, and other terms of the purchase so that
mutual agreement can be reached prior to signing the contract. Procurement Negotiations is a tool and
technique for the Conduct Procurement process.
1024. Procurements audit is a structured review of the procurement process originating from the Plan
Procurement Management process through the Control Procurements.
1025. Early termination of contract is a special case of procurement closure that can result from mutual
agreement by both parties, from the default of one party, or for convenience of the buyer if provided for
in the contract.
1026. Early termination of contract cannot take place for convenience of the seller or if they cannot deliver as
per the contract statement of work.
1027. The buyer can terminate the project in three cases:
 Convenience; the buyer must compensate the seller for the done work and work under progress.
 Contract breach; the buyer compensate the seller for the done works only.
 Default; the buyer compensate the seller for the done works only.
1028. The seller can terminate the project if the buyer breaches the contract or mutually agreed upon.
1029. A contact breach means a contract clause is not met.
1030. Nonpayment is not a reason to terminate a contract.
1031. Time-and-materials contracts resemble cost-reimbursable contracts in that both are open-ended.
1032. Contract documents include: project audits, transition criteria and project performance information.
1033. If the sellers submitted wide range estimates, do your own independent estimate.
1034. The main purpose of control procurement is to ensure both parties meet their contractual obligation.
1035. OPA is updated during procurement control and closure.
1036. Procurement audit is a tool to document the contract administrative lessons learned.
1037. Contract Administration is the Monitoring & Controlling process for Procurement Management.
1038. The intent of the contract can be determined by remembering that words are more binding than
numbers
Mohammed Shafeea Haddad (PMP)® Number: 1987641
152 | P a g e
Want to be a (PMP)® with 1250 memorizing notes
1039. Independent estimates provide an organization with the ability to obtain an initial estimate of the cost of
the work in question. This can serve as a benchmark for proposals submitted by vendors for the same
work. Independent estimates can either be created using the organization's internal staff or can be
solicited from an expert outside of the organization.
1040. Procurement Selection Criterion: Select seller based solely on quantitative criteria like: assign a numerical
weight to each requirement.
1041. You use analytical techniques in conduct procurement to examine the readiness and the previous
performance of vendors to identify any risks areas
1042. You are the customer if procuring services from an external vendor unless stated
1043. Procurement Documents will be used to solicit proposals from prospective sellers.
1044. (Vendor bid analysis) will take long and procurement details are not stated in the question, so this is not a
valid option.
1045. Weighting system is a method for quantifying qualitative data to minimize the effect of personal bias on
seller selection. This is a part of the source selection criteria
1046. Alternative dispute resolution (ADR), which includes mediation and arbitration, is preferable to litigation
after negotiations.
1047. Single source seller means – there is only one seller the company wants to do business with
1048. Analytical Tech is used to examine the potential vendors' previous performance.
1049. If the item is called a commodity purchase, it means that it is readily available (like purchasing paper for a
copy machine). Therefore, it is unlikely a misunderstanding of the statement of work could have
occurred.
1050. Contract administration means control the procurement.
Mohammed Shafeea Haddad (PMP)® Number: 1987641
153 | P a g e
Want to be a (PMP)® with 1250 memorizing notes
Stakeholders Management
1051. ITTO
Process Group Process ITTO Value
Initiating Identify Stakeholders
Inputs
Project Charter
Procurement Documents
Enterprise Environmental Factors
Organizational Process Assets
Tools/Tech's
Stakeholder Analysis
Expert Judgment
Meetings
Outputs Stakeholder Register
Planning Plan Stakeholder Management Inputs
PM Plan
Stakeholder Register
Enterprise Environmental Factors
Organizational Process Assets
Identify
Stakeholders
Plan
Stakeholder
Management
Manage
Stakeholder
Engagement
Stakeholder Register
Stakeholder Mgt. Plan
Control
Stakeholder
Engagement
Issue Log
Change Requests
Updates
Work Performance Info
Change Requests
Updates
Exp. Judgment
Stakeholder
Analysis
(Power/
Interest)
Interpersonal
Skills
Management
Skills
Stakeholder
Engagement Matrix
(Unaware, Neutral,
Resistance, Leading)
Mohammed Shafeea Haddad (PMP)® Number: 1987641
154 | P a g e
Want to be a (PMP)® with 1250 memorizing notes
Tools/Tech's
Expert Judgment
Meetings
Analytical Techniques
Outputs
Stakeholder Management Plan
Project Documents Updates
Executing Manage Stakeholder Engagement
Inputs
Stakeholder Management Plan
Communication Management Plan
Change Log
Organizational Process Assets
Tools/Tech's
Communication Methods
Interpersonal Skills
Management Skills
Outputs
Issue Log
Change Requests
PM Plan Updates
Project Documents Updates
Org. Process Assets Updates
Monitoring/Controlling Control Stakeholder Engagement
Inputs
PM Plan
Issue Log
Work Performance Data
Project Documents
Tools/Tech's
Information Management Systems
Expert Judgment
Meetings
Outputs
Work Performance Information
Change Requests
PM Plan Updates
Project Documents Updates
Organizational Process Assets Updates
1052. A key to your success as a project manager is how you handle stakeholder relationships. Stakeholders must
be involved, and their involvement must be managed by the project manager.
That involvement may range from minor to extensive, depending on the needs of the project and the
performing organization. Therefore, a list of how the stakeholders can be involved may also be limited or
extensive.
The following are the areas the exam focuses on. If you are unable to check two or more of the following
items, you should spend more time researching this topic.
1053.
How The Project Manager Should Involve Stakeholders On The Project
1 Determine all the stokeholds by name.
2 Determine all of the stakeholders` requirements.
3 determine all of the stakeholders `interest in the project
4 Determine stakeholders` level of influence on the project.
5 Determine stakeholders' expectations, and turn them into requirements as appropriate.
6 Determine when stakeholders will be involved in the project and to what extent.
7 Get stakeholders to sign off that the requirements are finalized.
8 Assess stakeholders' knowledge and skills.
Mohammed Shafeea Haddad (PMP)® Number: 1987641
155 | P a g e
Want to be a (PMP)® with 1250 memorizing notes
9 Analyze the project to make sure stakeholders' needs will be met.
10 Let stakeholders know which requirements will be met, which requirements and
expectations will not be met, and why.
11 Get and keep stakeholders involved in the project by assigning them project work, such as
the role of risk response owners.
12 Manage and influence the stakeholders' involvement.
13 Make the best use of stakeholders' expertise.
14 Make sure the project communicates to stakeholders what they need to know, when they
need to know it.
15 Involve stakeholders, as necessary, in change management and approval.
16 Involve stakeholders in the creation of lessons learned.
17 Get stakeholders' sign-off and formal acceptance during project or project phase closing.
18 Reassess stakeholders' involvement throughout the project.
19 Manage stakeholders' engagement and expectations.
20 Ensure a common understanding of the work.
21 Ask stakeholders to let you know about problems in project communications and
relationships.
1054. The project stakeholders’ influence is at its maximum during the start of the project and reduces
gradually as the project progresses.
1055. Focus groups bring together prequalified stakeholders and subject matter experts to learn about their
expectations and attitudes about a proposed product, service, or result.
1056. Stakeholders may not be affected by the outcome but may perceive that they could be affected by the
outcome.
1057. The Identify Stakeholders process is an initiating process. However, it must be periodically revisited to
ensure that the project’s Stakeholder Register is always up to date.
1058. Memorize the Power/Interest Grid given in the PMBOK ® Guide 5th
edition page 397. There will most
certainly be questions that pertain to this grid on the exam.
Mohammed Shafeea Haddad (PMP)® Number: 1987641
156 | P a g e
Want to be a (PMP)® with 1250 memorizing notes
1059. Remember that the first step in stakeholder conflict management is to capture the issue in the project’s
issue log.
1060. A key output of Manage Stakeholder Engagement process is an issue log.
1061. Key SH unsatisfied, meet that key stakeholder
1062. Stake holder model – SALIANCE GRID
1063. The three (I's) of stakeholders are influence, involvement, and importance.
1064. The reason behind sufficient manage stakeholders engagement process is to anticipate with their
concerns before it became an issues.
1065. The key and only output of the identify Stakeholders process is the stakeholder register. 3.
1066. Stakeholder engagement levels are __unaware, resistant, neutral, supportive, and leading. 4.
1067. Stakeholder current and desired level of engagement can be captured in a stakeholder engagement
assessment matrix.
1068. Control stakeholder engagement has as the key output, work performance information. 6.
1069. Classes of stakeholder that include power, urgency and legitimacy is described in something called the
_Salience model. 7.
1070. Interpersonal skills and management skills are both _tools and techniques of Manage Stakeholder
Engagement 9.
1071. The key tool and technique of Identify Stakeholders is _stakeholder analysis. 10.
1072. The process of monitoring overall stakeholder relationships is called _Control Stakeholder Engagement.
1073. Identify Stakeholders is the process of identifying all individuals or organizations that can be positively or
negatively impacted by the project.
1074. Identifying all potential stakeholders, their potential impact on the project and assessing how key
stakeholders may respond to specific situations is called stakeholder analysis
1075. The stakeholder register includes all information about the stakeholder including their power, impact,
and influence level on the project.
1076. Profitability is not a satisfaction factor for projects.
Mohammed Shafeea Haddad (PMP)® Number: 1987641
157 | P a g e
Want to be a (PMP)® with 1250 memorizing notes
1077. Stakeholders are engaged throughout the project
1078. Project management plans are agreed, realistic and signed off by all relevant stakeholders
1079. Project managers spend 90% of their time communicating with stakeholders to ensure everyone
connected with the project knows what is going on
1080. A stakeholder is anyone who is positively or negatively impacted by the project 9.
1081. Early in the project the costs, and the chance of success are low – the risks and stakeholder influence are
high
1082. Stake holder engagement process, in general, is a risk plan to ensure proper engagement of the
stakeholders into the project.
1083. Arbitration and mediation are Negotiation Techniques
1084. Open subordination is much like an accommodating or smoothing style of conflict management in which
negotiators are more concerned about positive relationships than about substantive outcomes. It
concedes one’s position to the needs of others to maintain harmony and relationships.
1085. Achieving mutual gain during negotiations means that each party benefits by the decisions made like :
 Separating inventing from deciding
 Option broadening
 Multiplying options by shuttling between the specific and the general
Project Manager Power
1086. The most effective type of power for a project manager is Expert power. That’s when your team respects
you because they know that you know what you are talking about. Reward power, this power comes from
another person liking you, respecting you, or wanting to be like you. It is the power of charisma and fame.
1087. REFERRENT power= PM’s PERSONALITY POWER
1088. The type of power that a PM can exhibit by offering perks or other benefits is called reward power
1089. Expert power of PM is essential for effective leadership.
1090. Coercive power comes from the belief that a person can punish others for noncompliance and is also
known as penalty power.
1091. The halo effect is when you put someone in a position they can’t handle, just because they’re good at
another job. Just because Stephen is a great programmer, that doesn’t mean he’ll be a good Project
Manager.
1092. The two forms of project manager authority that PMI states are the most effective are Expert and Reward
Leadership Styles
1093. You should be aware of the following terms related to leadership and management styles. Read the
following definitions two or three times so you are familiar with the terms before you see them on the
exam:
• Directing:
This style involves telling others what to do.
• Facilitating
When facilitating, the project manager coordinates the input of others.
• Coaching:
In coaching, the manager helps others achieve their goals.
• Supporting:
A supporting leadership style means the project manager provides assistance along the way.
Mohammed Shafeea Haddad (PMP)® Number: 1987641
158 | P a g e
Want to be a (PMP)® with 1250 memorizing notes
• Autocratic:
This is a top-down approach where the manager has power to do whatever he or she wants. The
manager may coach or delegate, but everyone does what the manager wants them to do.
• Consultative:
This bottom-up approach uses influence to achieve results. The manager obtains others' opinions and
acts as the servant-leader for the team.
• Consultative-Autocratic:
In this style, the manager solicits input from team members, but retains decision-making authority for
him- or herself.
• Consensus:
This style involves problem solving in a group, and making decisions based on group agreement.
• Delegating:
With a delegating style, the manager establishes goals and then gives the project team sufficient
authority to complete the work. For basic project management, the manager involves the team in the
planning process and assigns or delegates planning and executing work to team members. Delegating
can be hard for some people, because they feel they can do the work better them. Using proper project
management practices should help a project manager feel comfortable those others know what needs
to be done and that the project can be successful.
• Bureaucratic:
This style focuses on following procedures exactly. The bureaucratic style may be appropriate for work
in which details are critical or in which specific safety or other regulations must be strictly adhered to.
• Charismatic:
Managers energize and encourage their team in performing project work. With this style, project
success may become dependent on the presence of the charismatic leader, and the team relies on the
leader for motivation.
• Democratic or Participative:
This style involves encouraging team participation in the decision-making process. Team members
"own" the decisions made by the group, which results in improved teamwork and cooperation.
• Laissez-faire:
The French term (laissez – faire) has been translated as meaning allow acting, allowing doing, or leaving
alone. A laissez-faire manager is not directly involved in the work of the team, but Manages and
consults as necessary. This style can be appropriate with a highly skilled team.
• Analytical:
This style depends on the manager's own technical knowledge and ability. Analytical managers often
make the technical decisions for the project, which they communicate to their teams. Interview-style
communication, in which the project manager asks questions to get the facts, is common with this
management style.
• Driver:
A manager with a driver style is constantly giving directions. His or her competitive attitude drives the
team to 'Nin.
• Influencing:
This style emphasizes teamwork, team building, and team decision making. These managers work with
their teams to influence project implementation.
1094. The leadership model in which the manager of a team applies more direction to managing inexperienced
employees, and then moves to a delegating approach as the team members grow in skill and capability is
called situational leadership.
1095. Respect and trust are critical leadership approach throughout the phases of the projects.
Mohammed Shafeea Haddad (PMP)® Number: 1987641
159 | P a g e
Want to be a (PMP)® with 1250 memorizing notes
1096. Given below are the different leadership styles adopted by the project manager during various phases of
the project:
 Directing during Initiating phase of the project.
 Facilitating and Coaching during Planning, Executing, Monitoring and Controlling phases
of the project.
 Supportive during Closing phase, the leadership style.
 Brainstorming, problem solving, and meeting management. They are used to help teams and
individuals achieve agreement to accomplish the project’s objectives.
1097. Managing skills are: negotiation, time management, presenting and public speaking skills.
1098. Program Manager who initiates projects in a program.
1099. An important part of any project manager’s career is enhancing personal professional competence. This
means increasing your knowledge and applying it so that you can improve your ability to manage
projects.
1100. Best practice is a set of tools and tech that a project manager should master.
Meetings
1101. Planning meetings are used to create the Risk Management plan.
1102. Ground rules help you prevent problems between team members, and let you establish working
conditions that everyone on the team can live with. You set up the ground rules for a project to help
guide people in their interactions with each other. Make sure you discuss the ground rules with the team
during the kick-off meeting!
1103. The Kick-off meeting gets all of the stakeholders together to explain how communication will go. That
way, everyone knows who to talk to if things go wrong or they run into any questions.
1104. Kick off meeting - in the real world is any meeting you have to kick off something --- project, contract,
company ....... but in the (PMP)®, it is usually used to refer to kicking off the executing processes
1105. Complex topics discussed in face to face meetings, while routine information can be submitted by E-
mails.
1106. Face to face meeting is an effective mean to resolve stakeholders expectation issues.
1107. Briefing the project status is a Formal verbal while meetings are informal verbal.
1108. There is three types of meetings : information exchange, making decisions, Brainstorming and
assessment.
1109. Best practice is not to mix the meetings in one session.
1110.
1111. Ground rules define behavioral boundaries on a project, should be clearly defined and should be
communicated to all team members.
1112. Ground rules should not be consistent across projects in an organization because each project has its own
conditions and environment.
Mohammed Shafeea Haddad (PMP)® Number: 1987641
160 | P a g e
Want to be a (PMP)® with 1250 memorizing notes
Processes Groups
EXERCISE 22
Here is one more TRICK to getting more familiar processes. For each of the processes listed, in the appropriate
information in columns. Note that last two columns are asking which process comes before or after within the
knowledge area.
Answers
As you read the answers to this exercise, notice the words (whatever needs to be done)
They are repeated often and are meant to hint at all the soft, interpersonal activity required, as well as the project
management and technical activity needed.
Mohammed Shafeea Haddad (PMP)® Number: 1987641
161 | P a g e
Want to be a (PMP)® with 1250 memorizing notes
Project
management
process
Knowledge
area
Process
group
What does it mean?
What
knowledge
area process
comes
before?
What
knowledge area
process comes
after?
Define Activities Time
management
Planning Whatever needs to be done to
create an activity list from each
work package
Plan Schedule
Management
Sequence Activities
Sequence Activities Time
management
Planning Whatever needs to be done to
create a network diagram
Define Activities Estimate Activity
Resources
Plan Procurement
Management
Procurement
management
Planning Whatever needs to be done to
create the procurement
statements of work,
procurement documents, & the
procurement management plan
None Conduct Procurements
Develop Project
Management I Plan
Integration
management
Planning Whatever needs to be done to
create a project management
plan that is bought into,
approved, realistic & formal
Develop Project
Charter
Direct and Manage
Project Work
Collect Requirements Scope
management
Planning Whatever needs to be done to
finalize and document detailed
requirements & determine how
they will be managed
Plan Scope
Management
Define Scope
Direct & Manage
Project Work
Integration
management
Executing Producing work according to the
project management plan
Develop project
management plan
Monitor and control
project work
Develop Schedule Time
management
Planning Whatever needs to the be done
to create about into, approved,
realistic &schedule and
schedule baseline
Estimate activity
durations
Control schedule
Perform Qualitative
Risk Analysis
Risk
management
Planning Whatever needs to be done to
analyze the probability & impact
of potential risks to determine
which risks might warrant a
response or further analysis
Identify risks Perform Quantitative
Risk Analysis (don't
forget, however, that
some projects may skip
this process & go
straight to Plan Risk
Responses)
Define Scope Scope
management
Planning Whatever needs to be done to
create the project scope
statement
Collect
requirements
Create WBS
Validate Scope Scope
management
Monitoring &
controlling
Meeting with the customer to
gain
formal acceptance of interim
deliverables
Create WBS Control Scope
Identify Stakeholders Stakeholder
management
Initiating Identifying & documenting
information about the
stakeholders on the project
None Plan Stakeholder
Management
Conduct
Procurements
Procurement
management
Executing Whatever needs to be done to
select a seller based on the
seller
responses and obtain a signed
contract
Plan Procurement
Management
Control Procurements
Monitor & Control
Project Work
Integration
management
Monitoring &
controlling
Whatever needs to be done to
measure performance against
the project management plan
&request changes
Direct and manage
project work
Perform Integrated
change control
Perform Interlaid
Change Control
Integration
management
Monitoring &
controlling
Whatever needs to the be done
to create about the project
constraints
and approve or reject change
requests
Monitor and
control project
work
Close project or phase
If you find this exercise helpful, you may want to continue to test yourself on other processes not listed here, and
review your answers against the process descriptions in this book.
Mohammed Shafeea Haddad (PMP)® Number: 1987641
162 | P a g e
Want to be a (PMP)® with 1250 memorizing notes
1113. A day in the life exercise
The following exercise is one last opportunity to test yourself to see if you really understand what a
project manager does.
EXERCISE 23
Many people do not practice proper project management on their real acts. Cause and the project management
process or its lack of experience in properly managing large projects can affect you dramatically on the exam.
This exercise is designed to help you uncover what you might be doing infector on your projects so differences
between your real-world experience and the world of proper project management do not get in your way on the
exam.
In the following table, list which activities a project manager should spend the most, medium, and least amount of
time on during a typical day once planning is complete and the team has begun working on the project.
Answers
There is any number of correct answers to this question. Let`s first review what should NOT be on your "Most"
list, and then we will look at what efforts a project manager should focus on during the course of a day. Think
through the items listed here and identify whether you have any misconceptions about what you should be doing
as a project manager. If you do, you need to clarify and fix these misconceptions before you take the exam.
Items that should NOT be on your "Most" list:
• Dealing with problems (rather than preventing them)
• Schedule- or schedule-management-related topics
• Meetings
• Babysitting
• Completing work activities
The following items should have been included in your "Most" list:
• Using project management tools, such as a charter, WBS, project management plan, etc.
• Measuring
• Recommending and taking corrective and preventive actions
• Doing risk management and implementing risk responses
• Coaching and mentoring
• Communicating
• Looking for possible changes
1114. Historical information is the best input for the initiation phase
1115. Reports: There are several kinds of report:
 Status report determines the variance between actual performance and performance
management baseline. It includes all the listed down here other reports.
 Progress report: what has been accomplished
 Trend report: shows the performance behavior of the project within a time period.( stable,
ascending or descending)
 Forecast report: predict the future performance and status of the project.
 Variance report: comparing actual to baseline
 Earned Value report: integrate (cost, scope and schedule) measures to project performance
.
Mohammed Shafeea Haddad (PMP)® Number: 1987641
163 | P a g e
Want to be a (PMP)® with 1250 memorizing notes
1116. How to use reports?
 The reports will be communicated through manage communication process in execution.
 The reports will be communicated to project team and proper SH to be analyzed then feedback.
 The reports will be communicated to control risks.
 The reports will be communicated to control procurement
 The reports will be communicated to control communications to ensure they have been
communicated.
 Analyzing reports (feedback) may result in change requests.
 The reports will be documented in lesson learned
1117. (Work Performance Reports) is the main output of (Monitor & Control Project Work) process. So report
performance is a monitoring & controlling task, BUT is also done during closure to report the
performance of the project in the final report.
1118. Work performance reports are an inputs to control risks .. And are an outputs of other control processes ,
such as ( control scope , control schedule , ...... etc ) .
1119. Report the incorrect status to the appropriate management. Project managers are required by PMI's
Code of Ethics to provide truthful and accurate information, and to report the errors and omissions of
others to the appropriate management.
1120. A status report is submitted to SH all long the project even in closing.
1121. A status report describes where the project now stands –
1122. Status report is a progress report
1123. A progress report describes what has been accomplished –
1124. The biggest disadvantage of status report is it is refer to the problems after happening. By interacting
with the team, watching what is going on, and listening to the team members, you will find out sooner
than later what the "real" status of the project is. Reports are normally a week or two behind the actual
work, causing a delay in reacting to problems. That is the biggest disadvantage of progress reports as
opposed to watching what is going on, asking questions, and assisting team members.
1125. A variance report compares actuals measurements of performance to the performance baseline 9.
1126. A performance report may include: WBS element, PV, EV, AC, CV, SV, CPI, SPI.
1127. All team members must follow the company policies and report daily status(even if it means lower
productivity).
1128. All status reports must be formal and detailed.
1129. You can't report your sponsor.
1130. Get formal acceptance, write lessons learned, hand over deliverable to stakeholder(s), close the contract.
One important fact is that you need your team’s help when you’re writing the lessons learned. That’s why
you can’t release the team until the lessons learned are documented and added to the organizational
process assets. Also, the last thing you do on the project is close the contract. Remember, release the
project team is no longer part of closing as per the new RDS study conducted by PMI.
1131. When performing closure on the project or a project phase _contract closure__ occurs before
___administrative closure__
1132. The key output of Closure is the ___ final product, _service or result transition_
1133. Administrative closure means verifying that the project is complete or terminated; contract closure
means verifying that the contract terms were satisfied. When you close out a project, there are two main
things you need to do: administrative closure and contract closure. Administrative closure means working
with the team to make sure that all of your project’s exit criteria are met. If the project was successful,
then you need to make sure you have formal acceptance from the stakeholders, and that the product
meets its requirements. If the project was terminated early, you still need to store the project
documents. And in both cases you need to write lessons learned! Contract closure is what you do to make
sure that your contract’s terms are satisfied. If your project went well, then this means making sure that
payment was made and all of the clauses of the contract were adhered to. But even if the project got
terminated, there may still be some contractual obligations that need to be met.
Mohammed Shafeea Haddad (PMP)® Number: 1987641
164 | P a g e
Want to be a (PMP)® with 1250 memorizing notes
1134. When you are carrying out a project for an external customer. Most of the project's scope of work has
been outsourced and distributed among many sub-contractors. The buyer role of the Direct and Manage
Project Work process in this scenario will authorize the seller's work at the appropriate time.
1135. Last step in Administrative closure is Release resources or Measure customer certification at the end of
the project by capturing customer feedback, in order to assist in project evaluation and enhance
customer relationships.
1136. The five process groups that comprise the project management lifecycle are: initiating, planning,
executing, monitoring and controlling and closing.
1137. The two primary outputs of the Initiating process are the project charter and identify stakeholders.
1138. The primary goal of the planning process group is to produce the project management plan.
1139. The ten knowledge Areas of the PMBOK ® Guide, 5th edition are, in short, Integration, Scope, Time, Cost,
Quality, Human Resources, Communications, Risk, Procurement, Stakeholders.
1140. Almost half of the processes that occur in the ten knowledge areas of the PMBOK ® Guide, 5th edition
occur in the Planning process group.
1141. Only the Integration knowledge area has processes in all five of the process groups of the project
management lifecycle.
1142. Two primary goals of the Monitoring and Control process group are to monitor and control project work
and to perform integrated change control.
1143. Control means influencing the factors that create changes to the authorized baselines.
1144. Work Performance Information needs to be gathered BEFORE you start monitoring and controlling your
risks.
1145. All projects, even those without a required completion date (yes, they do exist), should be planned and
have a schedule, so that, among other things, the team knows what should be done by whom, and to
control the project and prove project success.
1146. Project management plan importance is in directing and managing project work, the n in monitoring and
controlling.
1147. The WBS is the foundation for all project management planning
1148. The scope, schedule, and cost baselines may be combined into a performance measurement baseline. It
also may include technical and quality parameters. It then is used as an overall project baseline against
which project execution is compared to measure and manage performance. It also is used for earned
value measurements.
1149. Percentage of work completed, quality and technical performance measurements, start and finish dates
of scheduled activities is known as _work performance data, whereas status of deliverables, status of
change requests, forecasted estimates to completion is called _work performance information.
1150. Regression Analysis is an analytical technique tool that used in parametric estimate, M&C project work
and closing project and/or phase.
1151. The project management plan is prepared by the project manager based on the inputs from the team and
all the appropriate stakeholders.
1152. Engineering is primarily responsible for creating design and test specifications.
1153. Product of the Project is Actually created in EXECUTION Phase /Group
1154. PMBOK ® Guide, 5th edition process groups Interact based on DEMING SHEWARTS PLAN DO CHECK ACT
cycle (PACA)
Mohammed Shafeea Haddad (PMP)® Number: 1987641
165 | P a g e
Want to be a (PMP)® with 1250 memorizing notes
1155. Standards are OPTIONAL , Regulations are REQUIRED
1156. The project manager is assigned during the Initiating phase of the project •
1157. Planning is a key element in all projects •
1158. The project management plan is the key document by which the project is managed •
1159. When closing a project, the project manager archives all project records •
1160. Projects are not considered complete until final acceptance has been received from the customer and the
PM releases resources upon project completion.
1161. The project is of sufficient size to warrant the use of a project management plan and all subsidiary plans •
1162. You are following the formal processes as outlined by PMI, even if you don't use them in real life •
1163. When the question asks you about a document, be careful not to choose the information that is listed the
document.
1164. During closing phase, schedule is top rank of conflict because any delay in execution phase will
cumulative at the end.
1165. Monitoring the project continuously provide the basis to have insight into the health of the project and
identify any area that need special attention.
1166. Why use expert judgement in closing? To ensure the closure is performed to appropriate standards.
1167. The process measurement data base is an organizational process asset that is used to collect and make
available measurement data on processes and products
1168. No OPA update in Planning processes.
1169. As part of the initiating process group, many large or complex projects may be divided into separate
phases.
1170. The purpose of the documenting process during closure is to formally transfer the deliverables to the
operation group or customer.
1171.
1172. Project performance measurements are used to assess the magnitude of variation.
1173. Be careful, when the question asks to choose a list of ITTO for a certain process, make sure you choose
the list that contains only the correct ITTO. Sometimes, a main item is put with wrong list to confuse you.
Mohammed Shafeea Haddad (PMP)® Number: 1987641
166 | P a g e
Want to be a (PMP)® with 1250 memorizing notes
(PMI)® Code of Ethics
1174. (PMI)® Code of ethics are Responsibility, respect, Fairness and honesty.
1175. Code of ethics classified to: aspirational and mandatory. The conduct covered under
the aspirational standards and conduct covered under the mandatory standards are not
mutually exclusive; that is, one specific act or omission could violate both aspirational and
mandatory standards
1176. Responsibility is our duty to take ownership for the decisions we make or fail to make, the
actions we take or fail to take, and the consequences that result.
 Aspirational Standards
 We make decisions and take actions based on the best interests of society, public safety, and the
environment.
 We accept only those assignments that are consistent with our background, experience, skills,
and qualifications.
 We ensure that key stakeholders receive timely and complete information regarding the gaps in
our qualifications so that they may make informed decisions regarding our suitability for a
particular assignment.
 We only bid on work that our organization is qualified to perform and we assign only qualified
individuals to perform the work.
 We fulfill the commitments that we undertake – we do what we say we will do.
 When we make errors or omissions, we take ownership and make corrections promptly. When
we discover errors or omissions caused by others, we communicate them to the appropriate
body as soon they are discovered. We accept accountability for any issues resulting from our
errors or omissions and any resulting consequences.
 We protect proprietary or confidential information that has been entrusted to us.
 We uphold this Code and hold each other accountable to it
 Mandatory Standards
 Regulations and Legal Requirements
 We inform ourselves and uphold the policies, rules, regulations and laws that govern our work,
professional, and volunteer activities.
 We report unethical or illegal conduct to appropriate management and, if necessary, to those
affected by the conduct.
 We do not engage in any illegal behavior, including but not limited to: theft, fraud, corruption,
embezzlement, or bribery.
- We do not take or abuse the property of others, including intellectual property, nor do we
engage in slander or libel.
 We do not condone or assist others in engaging in illegal behavior.
 We report any illegal or unethical conduct.
 Ethics Complaints
 We bring violations of this Code to the attention of the appropriate body for resolution.
 We only file ethics complaints when they are substantiated by facts.
 We cooperate with PMI concerning ethics violations and the collection of related information
whether we are a complainant or a respondent.
 We also abstain from accusing others of ethical misconduct when we do not have all the facts.
 We pursue disciplinary action against individuals who knowingly make false allegations against
others.
 We pursue disciplinary action against an individual who retaliates against a person raising ethics
concerns
Mohammed Shafeea Haddad (PMP)® Number: 1987641
167 | P a g e
Want to be a (PMP)® with 1250 memorizing notes
1177. Respect is our duty to show a high regard for ourselves, others, and the resources entrusted to
us. Resources entrusted to us may include people, money, reputation, the safety of others, and
natural or environmental resources.
An environment of respect engenders trust, confidence, and performance excellence by
fostering mutual cooperation—an environment where diverse perspectives and views are
encouraged and valued.
 Aspirational Standards
 We inform ourselves about the norms and customs of others and avoid engaging in behaviors
they might consider disrespectful.
 We listen to others’ points of view, seeking to understand them.
 We approach directly those persons with whom we have a conflict or disagreement.
 We conduct ourselves in a professional manner, even when it is not reciprocated.
 We avoid engaging in gossip and avoid making negative remarks to undermine another person’s
reputation.
 We also have a duty under this Code to confront others who engage in these types of behaviors.
 Mandatory Standards
 We negotiate in good faith.
 We do not exercise the power of our expertise or position to influence the decisions or actions of
others in order to benefit personally at their expense.
 We do not act in an abusive manner toward others.
 We respect the property rights of others.
1178. Fairness is our duty to make decisions and act impartially and objectively. Our conduct must be
free from competing self-interest, prejudice, and favoritism.
 Aspirational Standards
 We demonstrate transparency in our decision-making process.
 We constantly reexamine our impartiality and objectivity, taking corrective action as appropriate.
 We as practitioners must proactively search for potential conflicts and help each other by
highlighting each other’s potential conflicts of interest and insisting that they be resolved.
Research with practitioners indicated that the subject of conflicts of interest is one of the most
challenging faced by our profession. One of the biggest problems practitioners report is not
recognizing when we have conflicted loyalties and recognizing when we are inadvertently placing
ourselves or others in a conflict-of-interest situation.
 We provide equal access to information to those who are authorized to have that information.
 We make opportunities equally available to qualified candidates.
In the case of a contracting arrangement, we provide equal access to information during the
bidding process.
 Mandatory Standards
 Conflict of Interest Situations
 We proactively and fully disclose any real or potential conflicts of interest to the appropriate
stakeholders.
 When we realize that we have a real or potential conflict of interest, we refrain from engaging in
the decision making process or otherwise attempting to influence outcomes, unless or until: we
have made full disclosure to the affected stakeholders; we have an approved mitigation plan; and
we have obtained the consent of the stakeholders to proceed.
 A conflict of interest occurs when we are in a position to influence decisions or other outcomes
on behalf of one party when such decisions or outcomes could affect one or more other parties
with which we have competing loyalties.
Mohammed Shafeea Haddad (PMP)® Number: 1987641
168 | P a g e
Want to be a (PMP)® with 1250 memorizing notes
For example, when we are acting as an employee, we have a duty of loyalty to our employer.
When we are acting as a PMI volunteer, we have a duty of loyalty to the Project Management
Institute. We must recognize these divergent interests and refrain from influencing decisions
when we have a conflict of interest.
 Even if we believe that we can set aside our divided loyalties and make decisions impartially, we
treat the appearance of a conflict of interest as a conflict of interest and follow the provisions
described in the Code.
 Favoritism and Discrimination
 We do not hire or fire, reward or punish, or award or deny contracts based on personal
considerations, including but not limited to, favoritism, nepotism, or bribery.
 We do not discriminate against others based on, but not limited to, gender, race, age, religion,
disability, nationality, or sexual orientation.
 We apply the rules of the organization (employer, Project Management Institute, or other group)
without favoritism or prejudice.
1179. Honesty is our duty to understand the truth and act in a truthful manner both in our
communications and in our conduct.
 Aspirational Standards
 We earnestly seek to understand the truth.
 We are truthful in our communications and in our conduct.
 We provide accurate information in a timely manner.
 We take appropriate steps to ensure that the information we are basing our decisions upon or
providing to others is accurate, reliable, and timely.
This includes having the courage to share bad news even when it may be poorly received.
 When outcomes are negative, we avoid burying information or shifting blame to others. When
outcomes are positive, we avoid taking credit for the achievements of others. These provisions
reinforce our commitment to be both honest and responsible.
 We make commitments and promises, implied or explicit, in good faith.
 We strive to create an environment in which others feel safe to tell the truth.
 Mandatory Standards
 We do not engage in or condone behavior that is designed to deceive others, including but not
limited to, making misleading or false statements, stating half-truths, providing information out
of context or withholding information that, if known, would render our statements as misleading
or incomplete.
 We do not engage in dishonest behavior with the intention of personal gain or at the expense of
another.
 We must be truthful, half-truths and non-disclosures intended to mislead stakeholders are as
unprofessional as affirmatively making misrepresentations.
 We develop credibility by providing complete and accurate information.
Mohammed Shafeea Haddad (PMP)® Number: 1987641
169 | P a g e
Want to be a (PMP)® with 1250 memorizing notes
1180. PMI Ethical Decision-Making Framework, 2012
 Assessment: Make sure you have all the facts about the ethical dilemma and ask these questions:
• Does it abide by the law?
• Does it align with the (PMI)®code of ethics and Professional Conduct?
• Does it agree with your employer’s and client’s code of ethics and conduct?
• Does it align with your ethical values and those of the surrounding culture?
If it does not abide by the law, seek legal counsel.
If the answer to any other of these questions is “No”, be very cautious about moving ahead.
You might make an unethical decision.
Ask a trusted person if you are unsure.
If the answer is “Yes”, explore your options in the next step.
 Alternatives: Consider your choices by asking the following questions:
• Have you listed possible alternative choices?
• Have you considered pros and cons for each possible choice?
If the answer to these questions is “No”, you must complete your research.
If the answer is “Yes”, then move on to analyzing your candidate decision in the next step.
 Analysis: Identify your candidate decision and test its validity with these questions:
• Will your candidate decision have a positive impact or prevent harm to project managers, PMI staff
or volunteers, clients, your employer’s organization, other stakeholders, the environment, or
future generations?
• Does your candidate decision take cultural differences into account?
• Looking back, will this decision seem like a good idea a year from now?
• Are you free from external influence to make this decision?
• Are you in a calm and unstressed state of mind?
If the answer to these questions is “No”, consider taking time to test another candidate decision.
If your candidate decision passes these tests with a “Yes” answer, proceed to evaluate your decision with
the ethical principles in the next step.
Mohammed Shafeea Haddad (PMP)® Number: 1987641
170 | P a g e
Want to be a (PMP)® with 1250 memorizing notes
 Application: Apply ethical principles to your candidate decision by asking these questions:
• Would your choice result in the greatest good?
• Would your choice treat others as you would like to be treated?
• Would your choice be fair and beneficial to all concerned?
If any one of these traditional philosophical questions prompts a “No” answer, or if addressing them
seems to create a new dilemma, others could view your candidate decision as a poor choice, please
consider again if this is the decision that you want to make.
If the answer is “Yes”, move to the next step to decide and take action.
 Action: Make a decision after considering these questions:
• Are you willing to accept responsibility for your decision?
• Could you make your decision public and feel good about it?
• Are you ready to act?
If the answer to any of these questions is “No”, retrace these steps to discover a better resolution.
If the answer to these questions is “Yes”, act on your decision.
EXERCISE 24
Let's try to put determine what to do. it all together. Look at the following situations and determine what to do?
a. Your management has told you that you will receive part of the incentive fee from the customer if you can
bring the project in early. While finalizing a major deliverable, your team informs you that the deliverable
meets the requirements in the contract, but will not provide the functionality the customer needs. If the
deliverable is late you know the project will not be completed early. What action should you take?
b. You are asked to make a copy of a magazine article and include it in the internal Training and support
materials for the new software the project is creating. You see the article has a copyright notice. What is the
best thing to do?
c. Your company is in competition to win a major project for the government of Country x ·you are told you
must make a large payment to the foreign minister In order to be considered for the project. What is the
best thing to do?
d. You provide a cost estimate for the project to the project sponsor. He is unhappy With the estimate, because
he thinks the cost should be lower. He asks you to cut 15 percent off the project estimate. What should you
do?
e. In reviewing the draft of the monthly project update report published by the project management office,
you notice another project manager is exaggerating His project's status. You know this project manager is
being untruthful because a deliverable due to your project is estimated to be delivered in two weeks. HE is
Reporting the delivery has already taken place. What do you do?
f. You have three sellers bidding on some of your project work you have worked With one of the sellers (X)
before and know they do excellent work the project Manager from company X calls to ask for clarification on
the RFP you sent out Last week so they can better address your needs. What do you do?
g. As stated in situation 5, a project manager is exaggerating his project's status. You notified him of the
inaccuracy, but he still did not change his monthly Update. What do you do now?
h. You and a friend from college regularly attend your alma mater's sports games Together. Your company has
hired the firm your friend works for to do some Work on your project. Your friend is not in the division that is
working on your Project, nor is she involved with any of the work. Your friend calls excitedly and Says that
due to her efforts this year, she has gotten two tickets to the division Football game from her boss. She
wants you to go with her. Should you go?
i. You have been asked to do a presentation about your project's status to senior Management in your
company and to the external customer. The day before the Meeting, you realize a delay in delivery of some
critical materials will cause a two month delay in the critical path. You do not have time to work out a plan to
Mohammed Shafeea Haddad (PMP)® Number: 1987641
171 | P a g e
Want to be a (PMP)® with 1250 memorizing notes
get the project back on track before the presentation. You feel sure the delay can be made up and don't
want to scare the customer unnecessarily nor do you want the extra work that will be requited If you
present the information now what should you do’
j. You have successfully guided your project team through four of five phases of Your project Testing went
especially well due to a subject matter expert’s earlier Input, which helped avoid a critical threat from
occurring. At the quarterly senior management review, they specifically comment about how great you are
doing with the project so far, especially with testing, and congratulate you. How do you respond?
Answers
The answers depend on the exact wording of the choices, but generally:
a) Review the situation with the customer; review what is required in the contract.
b) Ask the copyright owner for permission.
c) Refuse to make the payment; it is a bribe.
d) Look for options such as schedule compression, reestimating, or changing scope.
e) Hold the project manager accountable by notifying him of the discrepancy and reporting accurately on your
own project.
f) Either provide ALL sellers the additional information or do not provide the information to the project
manager from company X.
g) Report the other project manager's dishonesty to both your boss and his.
h) Most likely no, because this could be perceived as a conflict of interest, which must be avoided. If a similar
question appears on the exam, look carefully at the answers, however. It's possible an alternative correct
answer might be to disclose the situation to your boss and the sponsor and ask for permission.
i) You should present the current status of the project, without downplaying or minimizing the effect of the
delay. You cannot bury the bad news in an effort to avoid conflict. You need to present the information,
along with your planned approach for coming up with possible solutions to the problem, and provide the
customer with a timeline for when they should expect an update.
j) You need to give credit to the subject matter expert and let senior management know the expert's input
really helped ensure the testing process went smoothly. You cannot take credit for the good work of others,
nor can you pass blame down to others.
Professional and social responsibility can seem easy at first but can quickly get complicated. This is an
important topic to understand, not just for the exam but also in the real world. Unethical and unprofessional
behavior hurts the project, the organization, and the profession.
As project managers, and especially as (PMP)® certification holders, we have a responsibility to uphold the
standards of the profession and prove the value project management brings to all who benefit from
successful project results
1181. Notify the project stakeholders immediately about the new risk. Once the stakeholders have been made
fully aware of the circumstances and potential impacts, a plan to deal with this risk can be developed. The
(PMI)®code of ethics and Professional Conduct requires project managers to provide accurate and
timely project information at all times and to follow all project processes and policies. [(PMI)® Code of
Ethics and Professional Conduct.
1182. Falsification of any information directly or indirectly related to all aspects of the PMI Certification
Program can result in both revocation of PMI Membership and (PMP)® Certification of a candidate.
1183. As per the (PMI)® Code of Ethics and professional conduct, a project manager should always be truthful
while reporting about his qualifications, experience, past performance, etc. to his potential employers,
customers, etc.
1184. As per the (PMI)® Code of Ethics and professional conduct, a project manager should be accountable and
should not shift responsibility of the project to another person.
Mohammed Shafeea Haddad (PMP)® Number: 1987641
172 | P a g e
Want to be a (PMP)® with 1250 memorizing notes
1185. Notifying project stakeholders and following proper procedures for dealing with budget variances is the
best response. Attempting to pass off or hide an unexpected expense in another budget or in expense
reports rather than following proper procedures is dishonest and unprofessional. The (PMI)® Code of
Ethics requires project managers to be honest, take responsibility for errors, and follow all organizational
rules and policies. [(PMI)® Code of Ethics and Professional Conduct, Page 2]
1186. You must not give wrong information to the stakeholders, so you must reschedule any meeting to give
you time to fix any errors in your presentation information.
1187. Intellectual property belongs to the author of the property. If you create a presentation based on your
own work, you have a right to receive credit for it.
1188. Thank the customer on behalf of the team and cite the contributions made by two of the team members.
PMI's Code of Ethics and Professional Conduct requires project managers to act fairly and truthfully.
Accepting the credit due to another person or failing to denote where credit is actually due is dishonest
and a violation of this code. [Reference: (PMI)® Code of Ethics and Professional Conduct,
1189. The work performance information is:
All about how the work is being performed.
It does provide detail on what resources have been used and when.
It provides information on which activities have been started and what their status is.
It provides information on what costs were authorized and what costs have been incurred.
1190. Note that the work performance information is not used in identifying defects.
1191. Project management plan documents the actions necessary to define, prepare, integrate, and coordinate
all subsidiary plans.
1192. Some questions on the exam might ask you about how to operate in another country. In this case, the
question is about whether or not something is a bribe. Clearly, if it’s a bribe, you can’t pay it. But is it? If a
payment to a government official (or anyone else) is customary, then it’s not a bribe. You should go
ahead and pay the police - as long as it’s acceptable and legal in that country.
1193. As per the (PMI)® Code of Ethics and Professional Conduct you should bring violations of the code to the
attention of senior management at the company and possibly PMI. However you should get the facts
together and gather evidence before taking either of those steps.
1194. When you perform project in another country always focus on culture and customs of that country.
1195. In case of conflict of interest situations, the project manager should inform senior management, and
distance oneself from the conflict of interest situation, if possible. However, in this context, as the senior
management insists and the project manager has to continue in the current position, appropriate
documentation can help in preventing any accusation of bias in conflict of interest situations.
1196. A governmental Fee is always legal.
1197. Three reasons behind refusing or return a gift back: conflict of interest, company policy and it may be
construed as a personal gain.
1198. The project manager puts the interests of the project ahead of his/her own self-interest
Mohammed Shafeea Haddad (PMP)® Number: 1987641
173 | P a g e
Want to be a (PMP)® with 1250 memorizing notes
Comparisons
1199. System vs Process
1200. A system is often a set of connected things or parts forming a complex whole, or a set of principles or
procedures according to which something is done. A process is a series of actions or steps taken in order
to achieve a particular end. ... In short, all processes are systems, but not all systems are processes
1201. Accuracy VS precision
Precision is a measure of exactness... Accuracy is an assessment of correctness...Precise measurements
are not necessarily accurate measurements, and accurate measurements are not necessarily precise
measurements
1202. High precision measurements have little scatter
1203. Alternative Generation vs Alternative Analysis
 Alternative generation is a tool used during collect requirement
 Alternative analysis is to find options in estimate resources ( rent or buy, manual or automatic )
1204. Organization Breakdown Structure VS Organization Chart
 Organization Breakdown Structure hierarchically depicts the project structure in order to
properly relate the work package to the performing organizational unites.
 Project Organization Chart. A project organization chart is part of the human resource plan
and displays project team members and their reporting structure. Depending on the project
requirements, team size and their reporting hierarchy, this chart could be highly detailed or
broadly framed. Please refer PMBOK ® Guide, 5th edition PN 261.
1205. Organization Breakdown Structure vs Responsibility Assignment Matrix
The OBS links the organization units to the work package while RAM links the project resources to Work .
1206. Performing a quality audit VS Perform Quality Assurance
 Performing a quality audit relates to determining whether you are using the right processes and
whether those processes are effective.
 Perform Quality Assurance is improving processes and discovering non-value activities.
1207. Validate Scope VS Control scope:
 Validate scope process uses verified deliverables while control scope process uses work
performance data.
 Both of them are sharing the same other tools and techniques like: OPA, requirement
traceability matrix, requirement documentations, expert judgements and project
management plan.
 Only in control scope there is an update to OPA and scope baseline.
Mohammed Shafeea Haddad (PMP)® Number: 1987641
174 | P a g e
Want to be a (PMP)® with 1250 memorizing notes
1208. Work Package vs planning Package: Both are component of WBS, But planning package is the lowest
element at a given point of time but at later stage it will be get decomposed into work package.
1209. Assumptions vs Assumptions Analysis
 Assumptions are included in project scope statement
 Assumptions analysis is a tool in identifying risks.
1210. Back log is a list of deliverables and their requirement.
1211. Check list vs Check sheet vs Check list analysis
 Check list is a tool in control Quality
 Check sheet is a tool in plan quality
 Check list analysis is a tool in identifying risks.
1212. Context diagram is used in collecting requirement
1213. Data gathering and representation technique is used as a tool in Quantitative risk analysis.
1214. Design of Experiment is a tool in identifying risks.
1215. Document analysis vs Document review
 Document analysis is a tool to collect requirement
 Document review is a tool in identifying risks.
1216. Facilitation technique vs Facilitation Workshop
 Facilitation technique is a tool in develop both project charter and Project management plan.
 Facilitation work shop is used as a tool in define scope.
1217. Historical relationships vs Historical information
 A historical relationship is a mathematical way to create models for the project budget.
 Historical relationships from past projects (part of organizational process assets) is key to
improving estimates
1218. Design of Experiment vs Mathematical analysis vs historical relationship: all these tools are statistical
and mathematical ways to create models and deferent scenarios for the project.
 DOE for plan quality
 Mathematical analysis for identifying risks
 historical relationship for determine budget.
1219. PMIS vs Information management system vs Record management system
 PMIS a tool in Direct manage projects work and M&C project work
 Information management system is used in manage communication, control communication and
control stakeholders.
 Record management system a tool in control procurement and close procurement
1220. Interpersonal skills Vs management skills
 Interpersonal skills are the ability to deal with human being: manage project team, manage SH
and develop project team.
 Management skills are the ability to plan, execute, M&C the project. It is used in manage SH.
1221. Modeling technique is the scheduling tool like MS Project and it is used in develop and control schedule.
1222. Performance review vs performance reporting
 Performance review is a tool in control cost and schedule
 Performance review is a tool in manage communication and control procurement (it is related to
reporting and saving information to project SH).
1223. Personal assessment tool vs project performance appraisal tool vs team performance assessment
 Personal assessment tool in develop project team
 Project performance appraisal tool in manage project team
 Team performance assessment is an output of develop project team and input to manage project
team.
Mohammed Shafeea Haddad (PMP)® Number: 1987641
175 | P a g e
Want to be a (PMP)® with 1250 memorizing notes
1224. Business value vs business need vs business case
 Business value is the assets and the culture of the organization.
 Business need is part of business case that gives the justification for the project.
 Business case is a study to convince the organization to invest in the project. It includes C/B
analysis.
1225. Pre-assignment VS previous assignment
 Pre-assignment is a tool in acquiring project team
 Previous assignment is a constrain for the project.
1226. Project requirement VS product requirement
 Project requirement are: Actions, processes and conditions to be met
 Product requirement are: functional and non-functional
1227. Data vs Information vs Reports
 Data are raw measurements gathered from Direct Manage project work.
 These data (according to specialist) go to controlling process to be analyzed to become as useful
information.
 This information is prepared as reports.
1228. Attribution Sampling vs Variable sampling vs statistical sampling
 Attribute sampling means the sample is either accepted or not.
 Variable sampling means the sample is subjected to a scale.
 Statistical sampling is quality tool used in plan and control Quality by which you will determine
how often and how many
1229. Communication model vs communication method vs communication technology
 There is only one communication model.
 Communication method is an EEF and used for formal communications only.
 Communication technology is how to communicate formally or informally to ensure the sending
of information.
1230. Product Scope vs Project Scope
 Product scope means the features and functions of the product or service being built. Project
scope means the work that’s needed to build the product.
 Project scope is measured to the plan while product scope is measured to requirements (
traceability matrix)
1231. Discrete effort vs Apportioned effort vs Level of effort
 Discrete Effort. An activity that appears in WBS, so, can be planned and measured and that yields
a specific output.
 Apportioned Effort. An activity where effort is allotted proportionately across certain discrete
efforts and not divisible into discrete efforts but represented in WBS like inspection, audit
activities.
 An activity that does not produce definitive end products and is measured by the passage of time.
These efforts can't be represented in WBS, like project management activities.
Note: all of them are earned value management (EVM) types of activities used to measure work
performance.
Mohammed Shafeea Haddad (PMP)® Number: 1987641
176 | P a g e
Want to be a (PMP)® with 1250 memorizing notes
1232. OPA VS EEF
Organizational Process assets Enterprise Environmental Factors
Knowledge Base Processes and Policies internal external
Lesson learned
Organization's process
documents
Organizational
structure
Governmental
regulations
Projects file Policies Organization's culture Political situation
Defect history Guidelines Organization's policies Country culture
PM database
Change management
process
Working style Market condition
Finance (labor rate,
travel rate)
Communication
management
Employee skills Project location
Past project historical
data
Recorded lesson
learned
Infrastructure
Risk register Templets Weather conditions
Data- Information- Report cycle
1233. Data is generated from performing (Direct Managing project work ) and go to all control processes.
1234. In control processes, the data is analyzed as per specific field to generate useful information.
1235. This information is gathered in M&C project work to generate reports.
1236. The performance reports will go to:
 Control risks to re-assess or identify new risks
 Control procurement
 Manage communications to communicate the reports
 Manage team to be used in project assessment appraisal tool.
Mohammed Shafeea Haddad (PMP)® Number: 1987641
177 | P a g e
Want to be a (PMP)® with 1250 memorizing notes
ITTO
1237. The most used tool is analytical tools despite its name. All the analytical tools are used by expert
judgement during meeting.
1238. With each change request there will be project management plan and documents update.
1239. In the table below, you will understand the important Tools and Techniques and in which processes they
are used and what for.
I The tool or
technique
The process Why to use input output notes
1 Stakeholder
analysis
Identify SH To identify more
SH from key SH
Project charter SH register Power=impact
Interest=concerns
Influence=involvement
2 Trend analysis Close project or
phase
To solicit lesson
learned
Project
documents
Lesson learned By meetings With
expert judgement
3 Regression
analysis
Close project or
phase
To solicit lesson
learned
Project
documents
Lesson learned By meetings With
expert judgement
4 Procurement
audit
Close
procurement
To ensure that all
the processes and
procedures were
correct
Procurement
documents and
correspondences
in record
management sys
Verification It's a review process
5 Record
management
sys
Close
procurement
Includes the
procurement
documents and
correspondences
documents and
correspondences
Record manag.
Sys update
Also used in control
procurement include
the contract
6 P7rocurement
ne8gotiation 1
Close
procurement
To negotiate the
rest payments
Invoices from
payment sys
Last payment It's also used in conduct
procurement to
negotiate prices
7 PMI9S M&C project
work
Monitoring and
controlling the
work
Projects plans,
baselines,
performance
reports and
documents
Change
requests
It is include the KPI and
it's an EEF.
Also used in Direct &
Manage project work
8 Change
control tool
Perform
integrated
change control
To systematic the
change control
procedures
Change request
and
recommendation
s
Approved,
rejected or
delayed
changes
Through CCB
9 Market
researches
Plan
procurement
To figure out the
market conditions,
prices, availability
and competency
of the contractors
Market Data Conclusions Formally and informally
10 Make or by
analysis
Plan
procurement
To decide if you
will make
something or
outsource it
Product life costs,
direct and
indirect costs
A decision It uses the decision tree
technique
Mohammed Shafeea Haddad (PMP)® Number: 1987641
178 | P a g e
Want to be a (PMP)® with 1250 memorizing notes
11 Analytical
technique-6
Plan SH To set the desired
level of
engagement of
each key SH
SH register Level of
engagement
table
The SH engagement are:
directing, supporting,
neutral and resisting
12 Data
gathering and
representatio
n technique
Quantitative
risk analysis
To give a
numerical
representation for
the risks
Rectangular,
PERT and other
estimations
Beta
distribution for
project cost
estimation
Rarely used
13 Modeling and
simulation
technique
Quantitative
risk analysis
Represent the
project scenarios
in models
Risk probability
and impact
matrix
Sensitive,
Tornado,
Monte Carlo
analysis and
EMV ( decision
tree)
Monte Carlo (what if
scenario) is also used in
Develop schedule
14 Risk data
quality
assessment
Qualitative risk
analysis
Ensure the
information is
accurate
Risk register Risk register
update
Interview with expert
judgement
15 Risk category Qualitative risk
analysis
To effectively
identify any
potential risk
Risk register Risk breakdown
structure
Interview with expert
judgement
16 Risk
probability
and impact
assessment
Qualitative risk
analysis
Rank each risk to
set the kind of
risk: watch list,
active accepted,
passive accepted
and contingence
Risk register Risk register
update
Interview with expert
judgement to set the
response strategy
17 Risk
probability
and impact
matrix
Qualitative risk
analysis
A representation
for the ranked
risks
Risk register Risk register
update
Interview with expert
judgement
18 Risk urgency Qualitative risk
analysis
To respond
promptly to the
urgent risks
Risk register Risk register
update
Interview with expert
judgement
19 Document
review
Identify risks To solicit any
unforeseen risks
All project
documents
Risk register
update
With expert judgement
20 Checklist
analysis
Identify risks To solicit any
unforeseen risks
RBS Risk register
update
Lowest level of RBS
21 Assumption
analysis
Identify risks To solicit any
unforeseen risks
Project scope
statement
Risk register
update
With expert judgement
22 SWOT Identify risks To solicit any
unforeseen risks
OPA and EEF Risk register
update
With expert judgement
23 Diagramming
technique
Identify risks To solicit any
unforeseen risks
Project processes
and procedures
Risk register
update
Use the quality
diagraming tools
24 Analytical
technique - 5
Plan risk To put a plan for
risks
All project plans Risk strategy,
appetite,
tolerance,
threshold
With expert judgement
25 Communicatio
n requirement
analysis
Plan
communication
Put
communication
plan
Organization
chart, SH
requirements
Who report
what to whom,
why, when and
how often
Through meetings
Mohammed Shafeea Haddad (PMP)® Number: 1987641
179 | P a g e
Want to be a (PMP)® with 1250 memorizing notes
26 Networking Plan HR Put HP plan WBS RAM, RACI,
organization
chart position
description
Meeting and expert
judgement
27 Organization
theory
Plan HR Put HP plan WBS RAM, RACI,
organization
chart position
description
Meeting and expert
judgement
28 Analytical
technique
Plan cost Put cost plan Project
management
plan, scope
statement
baseline
Basis of
estimate
Meeting and expert
judgement
29 Project
management
software- 1
Estimate cost Project total cost
estimation
All approved
costs
Cost baseline Also in: estimate activity
resources, control
schedule and control
cost
30 Group
decision
making- 1
Estimate cost Project total cost
estimation
Scope, activity
duration and
resource
requirement
Cost baseline Also used in: validate
scope and estimate
activity duration
31 Cost of quality Estimate cost Project total cost
estimation
Cost of
conformance
Cost baseline Also used in plan quality
32 Reserve
analysis- 1
Estimate cost To add
contingency
reserves to cost
baseline
Contingency
reserves
Cost baseline Also used in: estimate
duration and control
cost
33 Reserve
analysis- 2
Determine
Budget
To add
management
reserves to cost
baseline
management
reserves
Project budget Meeting and expert
judgement
34 Cost
aggregation
Determine
Budget
Summation of
activities costs
Cost baseline Project
approved
budget
Meeting and expert
judgement
35 Funding limit
reconciliation
Determine
Budget
How much
needed and when
Project budget Project funding
requirement
Meeting and expert
judgement
36 Historical
relationships
Determine
Budget
Enhance the cost
estimation
Project budget Verified
aggregated
costs
Meeting and expert
judgement
37 Alternative
analysis
Estimate
activity
resources
Find more options
to perform
Scope baseline Buy or lean It's used when
resources are in
shortage or nonskilled
enough
38 Published
estimate data
Estimate
activity
resources
To know how
much efforts are
needed as best
practice
Published data Resource
estimation
With expert judgement
39 Scheduling
tool
Develop
schedule
Manually or
electronically
represent the
project schedule
WBS, time
duration
Schedule
baseline
Software may be used
Mohammed Shafeea Haddad (PMP)® Number: 1987641
180 | P a g e
Want to be a (PMP)® with 1250 memorizing notes
40 Modeling
technique
Develop
schedule
Create more than
one scenario for
the project
schedule
schedule baseline Monte Carlo
model
also used in quantitative
risk analysis
41 Product
analysis
Define scope Subdivide the
product according
to component
Project charter Product
breakdown
structure
Used with:
Engineering analysis and
value engineering
42 Alternative
Generation
Define scope Find more potions
to produce the
product
Project charter Defined scope During:
Brainstorming, lateral
thinking and analysis of
alternatives
43 Decompositio
n
Create WBS Decompose the
project work
Defined scope WBS, WBS
dictionary
Also used in define
activity
44 Document
analysis
Collect
requirement
Analyze the
document to find
requirement
Needs and
expectations
Requirement
documentation
and traceability
matrix
It is defer from
document review in risk
45 Focus group Collect
requirement
Define
requirement
Needs and
expectations
requirement Prequalified SH and
subject matter experts
46 interview Collect
requirement
Define
requirement
Needs and
expectations
requirement Prequalified SH and
subject matter experts
47 Observation Collect
requirement
Go around to
notice
Needs and
expectations
requirement Job shadowing
48 Questioner
and survey
Collect
requirement
ask all SH Needs and
expectations
requirement If there are many SH
49 Prototype Collect
requirement
Build a sample of
the product
Needs and
expectations
requirement Iterative methodology
50 benchmarking Collect
requirement
Look at similar
projects
Needs and
expectations
requirement It is used also in plan
quality
51 Observation
and
conversation
Manage project
team
Manage the team
effectively
Performance
assessment
Recommendatio
ns or actions
It's a project manager
management skills
52 Performance
appraisal
Manage project
team
Assess the
individuals
Performance
assessment
Performance
appraisal
help in specify un-
planned training needs
53 Personal
assessment
tool
Develop team Assess the
persons
Persons
performance
assessment
54 Performance
reporting
Manage
communication
Conduct
communication
Data, information
and Reports
Communication Also used in control
procurement
55 Interpersonal
skills
Develop team Soft skills to help
the team perform
issues Solutions Also in manage SH
engagement and team
56 Conflict
management
Manage team How to solve
problems
issues Solutions Related to human
behavior
57 Management
skills
Manage SH
engagement
The project
manager
professional
experience
issues Solutions Related to human
behavior
58 Negotiation –
2
Acquisition
team
Negotiate
functional
managers for
resources
Activity resources
requirement
Acquire team
members
Mohammed Shafeea Haddad (PMP)® Number: 1987641
181 | P a g e
Want to be a (PMP)® with 1250 memorizing notes
59 Training Develop team Improve the team
skills
Performance
appraisal
Non planned
training
Planned training is listed
in staffing plan.
60 Recognition
and reward
Develop team Rewarding good
performance
Performance
appraisal
rewards It is included in staffing
plan
61 Multi criteria
decision
analysis
Acquire team Select according
to many
62parameters
Staffing plan who to acquire Also used in conduct
procurement to choose
vendors
62 Information
management
sys
control
communication
W63here you
store64 all
commu65nication
s 66
communications Stored
communication
s
Also used in Control SH
63 Payments sys Control
procurement
Proc67edures to
pay for68
contracto69rs
Accepted
deliverables
payments To be negotiated in
close procurement
64 Claim admin. Control
procurement
Solve claims Claims solutions
65 Contract
change
control sys
Control
procurement
A set of
procedures to
track changes
Procurements
change requests
Approved,
reject or
delayed
changes
It is defer from project
change control sys
66 Procurement
performance
review
Control
procurement
Inspect and audit
procurement
Performance
reports
Change
requests if
needed
67 Technical
performance
measurement
Control risks To identify new
risks related to
performance
Performance
reports
Risk register
update
Performance data is
input and performance
report is output
68 Risk audit Control risks Check the validity
of the risk
Risk register Risk register
update
During status reports
69 Risk re-
assessment
Control risks If there is an issue
need to re assess
the risks
Risk register Risk register
update
70 Variance
analysis
Control scope Analyze the cause
of variance
Project schedule
data and
performance
reports
Change request Trend and variance
analysis
71 Performance
review
Control
schedule
Review to monitor
the schedule
data, information
and performance
reports
change request Also in control cost by
using analytical
techniques like trend
and variance analysis
72 Project
management
software
Control cost A software to
represent the
project schedule
Estimates, actual
data
Updated project
schedule
Also in
Control schedule
Estimate cost
Estimate resources
73 Approved
change review
QC Validate changes Approved
changes
Change request
if needed
74 7 basic quality
tool
QC A basic quality
tool
Processes, data
procedures and
Change
requests
Also are used in plan
quality
75 Statistical
sampling
QC Testing samples of
the majority
Product Change request
and
measurements
Also are used in plan
quality to set the quality
metrics
76 Process
analysis
QA Analyze the
process to
improve it
Processes with
errors
Change request
Mohammed Shafeea Haddad (PMP)® Number: 1987641
182 | P a g e
Want to be a (PMP)® with 1250 memorizing notes
77 Quality audit QA Performed to
review or inspect
any process
Results of a
process
Change request
78 Quality
management
and control
tools
QA These are useful
to represent any
process to be easy
to analyzed
Processes and
procedures
Change
requests
These management
tools are used in
planning to reduce the
risks
79 Cost/benefit
analysis
Plan quality What is the
benefit from
conducting such
level of quality
Requirements Desired level of
quality
It is defer from
benefit/cost analysis in
choosing projects
80 Additional
quality
planning tools
Plan quality A set of tools help
to plan quality
Requirements,
processes and
procedures
Quality plan
Passing exam lesson learned
1240. The real world experience is essential in putting all the information in the frame. Any one doesn't have
this condition will need more time and proper training.
1241. For the books and references, there is no doubt that you need to read PMBOK® Guide 5th edition at least
once effectively then start with Rita to have a deep sight how to peeper yourself to the exam. If you have
enough time, read them again.
1242. After that, start solving questions. Please, don't pay attention to odd ones, it will confuse you and will
mislead you.
1243. Participation in study group is important where you can share thoughts and gain more experience. You
can try social media as here.
1244. Examine yourself after each stage mentioned above to measure you progress. I insist, to measure you
progress not to evaluate your readiness to the exam, the real exam something can't be guessed.
1245. Four PM Study exams are the nearest in the form and style to real exam, but not exactly the same. Test
yourself with them and try to score at least 70.
1246. The exam itself is not easy because of stress, but the language was clear.
1247. The questions didn't test my memorization; they tested the terminology through the deep understanding
links between 74 processes. It wasn't easy, but not impossible.
1248. Any minutes you gain will help you later.
1249. During the exam, my strategy was to finish the first 100 questions within 1.5h and I succeeded. After that,
I had two options: complete with the same rate or slowdown and solve the second 100 questions within
2h but, because of overexertion, I finished them 10m before the end.
1250. Eventually, studying will enhance your knowledge and any one passes the exam will gain skills. The next
step will be how to gain competency.
GOOD LUCK
Mohammed Shafeea Haddad (PMP)® Number: 1987641
183 | P a g e
Want to be a (PMP)® with 1250 memorizing notes
(PMP)® Free Reference questions websites
1- www.oliverlehmann.com
2- http://www.preparepm.com/mock1.html
3- http://www.examcentral.net/pmp/pmp-exam-questions#
4- http://certification.about.com/od/projectmanagement/a/pmp_test_whiz.htm
5- http://www.tutorialspoint.com/pmp-exams/pmp_mock_exams.htm
6- http://pmhub.net/pmsuccess/Menu.htm
7- http://www.ajithn.com/login.php
8- http://www.passionatepm.com/free-pmp-exam-practice-test-questions
9- http://www.free-pm-exam-questions.com/
10- http://free.pm-exam-simulator.com
11- http://www.youskillup.com/course/index.php?categoryid=1
12- http://www.pmstudy.com/PMP-Exam-Resources/chapterTestFramework.asp
13- http://www.hub4tech.com/project-management-professional-pmp-exam-practice-test
14- http://pmpexamforfree.com/
15- http://www.oliverlehmann.com/pmp-self-test/75-free-questions.htm#providers_
16- http://www.pmzilla.com/pmzilla-free-pmp-tests
17- http://www.tutorialspoint.com/pmp-exams/pmp_mock_exams.htm
18- http://www.threon.com/de/pm-academy/pmi-pruefungsfragen/
19- http://www.testprepreview.com/pmp_practice.htmhttps://sites.google.com/site/pgmpguide/Home/pmp-
1-20
20- http://www.certchamp.com/pmp-sample-questions.jsp
References
1. PMBOK® Guide 5th
edition
2. PMBOK® Guide 5th
edition- Errata- 2nd
Printing
3. (PMI)®code of ethics American English
4. (PMI)® Lexicon PM Terms Ver3
5. project management professional exam outline 2015
6. (PMP)® Exam Prep Boot Camp 2013
7. Rita 8th Edition
8. Sean Whitaker PMP®2016
9. Self-Study Notes

Want to be a (PMP)® with 1250 memorizing notes

  • 1.
    In this document,there are more than 1000 useful tips and tricks which gathered from (PMI)® publications and many other resources to help who is willing to get (PMP)® certification Want to be a (PMP)® with 1250 memorizing notes Mohammed Shafeea Haddad
  • 2.
    Mohammed Shafeea Haddad(PMP)® Number: 1987641 1 | P a g e Want to be a (PMP)® with 1250 memorizing notes Want to be a (PMP)® with 1250 memorizing notes
  • 3.
    Mohammed Shafeea Haddad(PMP)® Number: 1987641 2 | P a g e Want to be a (PMP)® with 1250 memorizing notes Table of Contents Introduction ……….…………………..................................................................................................................... 3 Important Definitions …………………………………................................................................................................ 11 Types of Questions ………………………………....................................................................................................... 20 Frame Work ………………………………………………………………….............................................................................. 22 Integration …………………………………………………………………………………………………………………............................... 29 Project Charter ………………………………………………………………………………………………………................................... 35 Configuration ................................................................................................................................................ 36 Change Control ...…........................................................................................................................................ 37 Scope ……………………………………....................................................................................................................... 39 Time and Schedule ………………………………………………………............................................................................... 47 Cost ………………………………………………………………………………………………............................................................ 61 Earned Value …………………………………………………………………………….................................................................. 64 Quality …………………………................................................................................................................................ 76 Human Resources …………………………………………………………………………............................................................. 95 Motivation …………………………………………………………………................................................................................ 98 Conflict Management …………………………………………………............................................................................. 106 Communication ……………………………………………………………........................................................................... 108 Risk …………………………………………………………………………................................................................................. 115 Procurement ……………………………………………….............................................................................................. 133 Stakeholders ……………………………………………................................................................................................. 152 Project Manager Power ……………………………….............................................................................................. 156 Leadership Style ………………………..………………………………………………………………………………………………………….. 156 Meetings ………………………..…………………………………………………………………………………………………………………….. 158 Process Group …………………………………………….……………………………………………………………………………………….. 159 Code of Ethics ………………………………….……………………………………………………………………………………………………. 165 Comparisons ………………………………………………………………….……………………………………………………………………… 172 ITTO …………………………………………………………………………………………………………….………………………………………… 176 Passing Exam Lesson Learned ……………………………………………………………………………………………….………………. 181 References ……………………………………………………………………………………………………………………………………………. 184
  • 4.
    Mohammed Shafeea Haddad(PMP)® Number: 1987641 3 | P a g e Want to be a (PMP)® with 1250 memorizing notes Introduction During my preparation for (PMP)® exam, I tried my best to list the most important notes to be a useful tool for the last days general quick memorizing process. In this document, the most expected, high probability concepts and knowledge that will be tested where highlighted. These 1250 note were solicited from (PMI)® publications such as: PMBOK ® Guide 5th edition and Project Management Professional Exam Outline 2015. Also, many other notes were quoted from Rita Mulcahy's (PMP)® exam preparation 8th Edition Tricks of the Trade® and the book useful exercises. Finally, a Self-Study Notes were documented as a lessons learned from many recommended exams included but not limited to: PMstudy, Oliver Lehmann, Sean Whitaker PMP®2016 and many others. Because of the overlapping and iteration nature of projects, the reader may experiment the same titles in different areas in here. This will help the reader to comprehend the information. That is why I recommend to use this document during the last days just before the exam. Hopefully this document will be a real assistant to has the willing to gain his/her (PMP)® certification and it's subjected to be reviewed for any unintentional mistakes.
  • 5.
    Mohammed Shafeea Haddad(PMP)® Number: 1987641 4 | P a g e Want to be a (PMP)® with 1250 memorizing notes (PMP)®Exam Outline 2015
  • 6.
    Mohammed Shafeea Haddad(PMP)® Number: 1987641 5 | P a g e Want to be a (PMP)® with 1250 memorizing notes
  • 7.
    Mohammed Shafeea Haddad(PMP)® Number: 1987641 6 | P a g e Want to be a (PMP)® with 1250 memorizing notes
  • 8.
    Mohammed Shafeea Haddad(PMP)® Number: 1987641 7 | P a g e Want to be a (PMP)® with 1250 memorizing notes
  • 9.
    Mohammed Shafeea Haddad(PMP)® Number: 1987641 8 | P a g e Want to be a (PMP)® with 1250 memorizing notes
  • 10.
    Mohammed Shafeea Haddad(PMP)® Number: 1987641 9 | P a g e Want to be a (PMP)® with 1250 memorizing notes
  • 11.
    Mohammed Shafeea Haddad(PMP)® Number: 1987641 10 | P a g e Want to be a (PMP)® with 1250 memorizing notes PMBOK® GUIDE 5th EDITON Project Management Process Group and Knowledge Area Mapping
  • 12.
    Mohammed Shafeea Haddad(PMP)® Number: 1987641 11 | P a g e Want to be a (PMP)® with 1250 memorizing notes The 47 project management processes identified in the PMBOK ® Guide 5th edition are furthure grouped into ten seperste Knowledge Areas. A Knowledge Area represents a complete set of concepts, terms and activities that make up a profecional field or area of specialization. These ten Knowledge Area are used on most projects most of the time. Project team should utililize these ten knowledge area and othere knowledge areas, as properate, for their specific project. The Knowledge Areas are: 1- Project Intigration Management 2- Project Scope Management 3- Project Time Management 4- Project Cost Management 5- Project Quality Management 6- Project Human Resources Management 7- Project Communication Management 8- Project Risk Management 9- Project Procurement Management 10- Project Stackholder Management Each Knowledge Area within the PMBOK ® Guide 5th edition is contained in separate section. Here, the same sequence were used. PMBOK® GUIDE 5th EDITON Differentiations between Projects' plans and Documents
  • 13.
    Mohammed Shafeea Haddad(PMP)® Number: 1987641 12 | P a g e Want to be a (PMP)® with 1250 memorizing notes Questions on the (PMP)® certification exam are designed to test your analytical abilities, application experience, and general project management knowledge. The most important and useful definitions, tips and the types of questions you will see on the exam will fall into the following: Important Definitions 1. Acceptance Criteria. A set of conditions that are met before deliverables are accepted. See also deliverable and requirement. 2. Activity. A distinct, scheduled portion of work performed during the course of a project. 3. Activity Code. An alphanumeric value assigned to each activity that enables classifying, sorting, and filtering. See also activity identifier and activity label. 4. Activity Identifier. A unique alphanumeric value assigned to an activity and used to differentiate that activity from other activities. See also activity code and activity label. 5. Activity Label. A phrase that names and describes an activity. See also activity code and activity identifier. 6. Actual Cost (AC). The realized cost incurred for the work performed on an activity during a specific time period. See also budget at completion (BAC), earned value (EV), estimate at completion (EAC), estimate to complete (ETC), and planned value (PV). 7. Analogous Estimating. A technique for estimating the duration or cost of an activity or a project using historical data from a similar activity or project. See also bottom‐up estimating, parametric estimating, program evaluation and review technique (PERT), and three‐point estimating. 8. Apportioned Effort. An activity where effort is allotted proportionately across certain discrete efforts and not divisible into discrete efforts. [Note: Apportioned effort is one of three earned value management (EVM) types of activities used to measure work performance]. See also discrete effort and level of effort. 9. Assumption. A factor in the planning process considered to be true, real, or certain, without proof or demonstration. 10. Backward Pass. A critical path method technique for calculating the late start and late finish dates by working backward through the schedule model from the project end date. See also forward pass. 11. Baseline. The approved version of a work product that can be changed using formal change control procedures and is used as the basis for comparison to actual results. See also cost baseline, performance measurement baseline, schedule baseline, and scope baseline. 12. Bottom‐Up Estimating. A method of estimating project duration or cost by aggregating the estimates of the lower‐level components of the work breakdown structure (WBS). See also analogous estimating, parametric estimating, program evaluation and review technique (PERT), and three‐point estimating. 13. Budget at Completion (BAC). The sum of all budgets established for the work to be performed. See also actual cost (AC), earned value (EV), estimate at completion (EAC), estimate to complete (ETC), and planned value (PV) 14. Change Control. A process whereby modifications to documents, deliverables, or baselines associated with the project are identified, documented, approved, or rejected. See also change control board and change control system. 15. Change Control Board. A formally chartered group responsible for reviewing, evaluating, approving, delaying, or rejecting changes to the project, and for recording and communicating such decisions. See also change control and change control system. 16. Change Control System. A set of procedures that describes how modifications to the project deliverables and documentation are managed and controlled. See also change control and change control board. 17. Change Request. A formal proposal to modify any document, deliverable, or baseline. 18. Code of Accounts. A numbering system used to uniquely identify each component of the work breakdown structure. 19. Communications Management Plan. A component of the project, program, or portfolio management plan that describes how, when, and by whom information will be administered and disseminated. See also project management plan.
  • 14.
    Mohammed Shafeea Haddad(PMP)® Number: 1987641 13 | P a g e Want to be a (PMP)® with 1250 memorizing notes 20. Configuration Management System. A collection of procedures used to track project artifacts and monitor and control changes to these artifacts. 21. Constraint. A limiting factor that affects the execution of a project, program, portfolio, or process. Contingency Plan. A document describing actions that the project team can take if predetermined trigger conditions occur. 22. Contingency Reserve. Time or money allocated in the schedule or cost baseline for known risks with active response strategies. See also management reserve and project budget. 23. Control Account. A management control point where scope, budget, actual cost, and schedule are integrated and compared to earned value for performance measurement. 24. Corrective Action. An intentional activity that realigns the performance of the project work with the project management plan. See also preventive action. 25. Cost Baseline. The approved version of work package cost estimates and contingency reserve that can be changed using formal change control procedures and is used as the basis for comparison to actual results. See also baseline, performance measurement baseline, schedule baseline, and scope baseline. 26. Cost Management Plan. A component of a project or program management plan that describes how costs will be planned, structured, and controlled. See also project management plan. 27. Cost Performance Index (CPI). A measure of the cost efficiency of budgeted resources expressed as the ratio of earned value to actual cost. See also schedule performance index (SPI). 28. Cost Variance (CV). The amount of budget deficit or surplus at a given point in time, expressed as the difference between the earned value and the actual cost. See also schedule variance (SV). 29. Crashing. A schedule compression technique used to shorten the schedule duration for the least incremental cost by adding resources. See also fast tracking and schedule compression. 30. Critical Chain Method. A schedule method that allows the project team to place buffers on any project schedule path to account for limited resources and project uncertainties. 31. Critical Path. The sequence of activities that represents the longest path through a project, which determines the shortest possible duration. See also critical path activity and critical path method. 32. Critical Path Activity. Any activity on the critical path in a project schedule. See also critical path and critical path method. 33. Critical Path Method. A method used to estimate the minimum project duration and determine the amount of scheduling flexibility on the logical network paths within the schedule model. See also critical path and critical path activity. 34. Data Date. A point in time when the status of the project is recorded. 35. Decision Tree Analysis. A diagramming and calculation technique for evaluating the implications of a chain of multiple options in the presence of uncertainty. 36. Decomposition. A technique used for dividing and subdividing the project scope and project deliverables into smaller, more manageable parts. 37. Defect Repair. An intentional activity to modify a nonconforming product or product component. 38. Deliverable. Any unique and verifiable product, result, or capability to perform a service that is produced to complete a process, phase, or project. 39. Discrete Effort. An activity that can be planned and measured and that yields a specific output. [Note: Discrete effort is one of three earned value management (EVM) types of activities used to measure work performance.] See also apportioned effort and level of effort. 40. Duration. The total number of work periods required to complete an activity or work breakdown structure component, expressed in hours, days, or weeks. See also effort. 41. Early Finish Date. In the critical path method, the earliest possible point in time when the uncompleted portions of a schedule activity can finish based on the schedule network logic, the data date, and any schedule constraints. See also early start date, late start date, late finish date, and schedule network analysis. 42. Early Start Date. In the critical path method, the earliest possible point in time when the uncompleted portions of a schedule activity can start based on the schedule network logic, the data date, and any
  • 15.
    Mohammed Shafeea Haddad(PMP)® Number: 1987641 14 | P a g e Want to be a (PMP)® with 1250 memorizing notes schedule constraints. See also early finish date, late finish date, late start date, and schedule network analysis. 43. Earned Value (EV). The measure of work performed expressed in terms of the budget authorized for that work. See also actual cost (AC), budget at completion, estimate at completion (EAC), estimate to complete (ETC), and planned value (PV). 44. Earned Value Management. A methodology that combines scope, schedule, and resource measurements to assess project performance and progress. 45. Effort. The number of labor units required to complete a schedule activity or work breakdown structure component, often expressed in hours, days, or weeks. See also duration. 46. Enterprise Environmental Factors. Conditions, not under the immediate control of the team, that influence, constrain, or direct the project, program, or portfolio. 47. Estimate at Completion (EAC). The expected total cost of completing all work expressed as the sum of the actual cost to date and the estimate to complete. See also actual cost (AC), budget at completion (BAC), earned value (EV), estimate to complete (ETC) and planned value (PV). 48. Estimate to Complete (ETC). The expected cost to finish all the remaining project work. See also actual cost (AC), budget at completion (BAC), earned value (EV), estimate at completion (EAC), and planned value (PV). 49. Fast Tracking. A schedule compression technique in which activities or phases normally done in sequence are performed in parallel for at least a portion of their duration. See also crashing and schedule compression. 50. Finish‐to‐Finish. A logical relationship in which a successor activity cannot finish until a predecessor activity has finished. See also finish‐to‐start, start‐to‐finish, start‐to‐start, and logical relationship. 51. Finish‐to‐Start. A logical relationship in which a successor activity cannot start until a predecessor activity has finished. See also finish‐to‐finish, start‐to‐finish, start‐to‐start, and logical relationship. 52. Fixed Formula Method. A method of estimating earned value in which a specified percentage of the budget value of a work package is assigned to the start milestone and the remaining percentage is assigned when the work package is complete. See also weighted milestone method. 53. Forward Pass. A critical path method technique for calculating the early start and early finish dates by working forward through the schedule model from the project start date or a given point in time. See also backward pass. 54. Free Float. The amount of time that a schedule activity can be delayed without delaying the early start date of any successor or violating a schedule constraint. See also total float, critical path, near‐critical activity, and near‐critical path. 55. Functional Organization. An organizational structure in which staff is grouped by areas of specialization and the project manager has limited authority to assign work and apply resources. See also matrix organization and projectized organization. 56. Gantt Chart. A bar chart of schedule information where activities are listed on the vertical axis, dates are shown on the horizontal axis, and activity durations are shown as horizontal bars placed according to start and finish dates. 57. Human Resource Management Plan. A component of the project or program management plan that describes the roles and responsibilities, reporting relationships, and staff management. See also project management plan and staffing management plan. Issue. A threat that has occurred. See also opportunity, risk, and threat. 58. Lag. The amount of time whereby a successor activity will be delayed with respect to a predecessor activity. See also lead. 59. Late Finish Date. In the critical path method, the latest possible point in time when the uncompleted portions of a schedule activity can finish based on the schedule network logic, the project completion date, and any schedule constraints. See also early finish date, early start date, late start date, and schedule network analysis. 60. Late Start Date. In the critical path method, the latest possible point in time when the uncompleted portions of a schedule activity can start based on the schedule network logic, the project completion date, and any schedule constraints. See also early finish date, late finish date, early start date, and schedule network analysis.
  • 16.
    Mohammed Shafeea Haddad(PMP)® Number: 1987641 15 | P a g e Want to be a (PMP)® with 1250 memorizing notes 61. Lead. The amount of time whereby a successor activity can be advanced with respect to a predecessor activity. See also lag. 62. Lessons Learned. The knowledge gained during a project which shows how project events were addressed or should be addressed in the future for the purpose of improving future performance. 63. Level of Effort. An activity that does not produce definitive end products and is measured by the passage of time. [Note: Level of effort is one of three earned value management (EVM) types of activities used to measure work performance.] See also apportioned effort and discrete effort. 64. Logical Relationship. A dependency between two activities or between an activity and a milestone. See also finish‐to‐finish, finish‐to‐start, start‐to‐finish, and start‐to‐start. 65. Management Reserve. Time or money that management sets aside in addition to the schedule or cost baseline and releases for unforeseen work that is within the scope of the project. See also contingency reserve and project budget. 66. Matrix Organization. An organizational structure in which the project manager shares authority with the functional manager temporarily to assign work and apply resources. See also functional organization and projectized organization. 67. Milestone. A significant point or event in a project, program, or portfolio. 68. Milestone Schedule. A type of schedule that presents milestones with planned dates. 69. Most Likely Duration. An estimate of the most probable activity duration that takes into account all of the known variables that could affect performance. See also optimistic duration, and pessimistic duration. Near‐ Critical Activity. An activity with a total float that is deemed to be low based on expert judgment. See also critical path, free float, near‐critical path, and total float. 70. Near‐Critical Path. A sequence of activities with low float which, if exhausted, becomes a critical path sequence for the project. See also critical path, free float, near‐critical activity, and total float. 71. Network Logic. All activity dependencies in a project schedule network diagram. See also early finish date, early start date, late finish date, late start date, and network path. 72. Network Path. A sequence of activities connected by logical relationships in a project schedule network diagram. See also early finish date, early start date, late finish date, late start date, and network logic. 73. Node. A point at which dependency lines connect on a schedule network diagram. See also precedence diagramming method (PDM) and project schedule network diagram. 74. Opportunity. A risk that would have a positive effect on one or more project objectives. See also issue, risk, and threat. 75. Optimistic Duration. An estimate of the shortest activity duration that takes into account all of the known variables that could affect performance. See also most likely duration and pessimistic duration. 76. Organizational Breakdown Structure. A hierarchical representation of the project organization, which illustrates the relationship between project activities and the organizational units that will perform those activities. See also resource breakdown structure, risk breakdown structure, and work breakdown structure (WBS). 77. Organizational Enabler. A structural, cultural, technological, or human‐resource practice that the performing organization can use to achieve strategic objectives. See also organizational project management. 78. Organizational Process Assets. Plans, processes, policies, procedures, and knowledge bases specific to and used by the performing organization. 79. Organizational Project Management. A framework in which portfolio, program, and project management are integrated with organizational enablers in order to achieve strategic objectives. See also organizational enabler. 80. Organizational Project Management Maturity. The level of an organization’s ability to deliver the desired strategic outcomes in a predictable, controllable, and reliable manner. 81. Parametric Estimating. An estimating technique in which an algorithm is used to calculate cost or duration based on historical data and project parameters. See also analogous estimating, bottom‐up estimating, program evaluation and review technique (PERT), and three‐point estimating. 82. Path Convergence. A relationship in which a schedule activity has more than one predecessor. See also path divergence, predecessor activity, and successor activity.
  • 17.
    Mohammed Shafeea Haddad(PMP)® Number: 1987641 16 | P a g e Want to be a (PMP)® with 1250 memorizing notes 83. Path Divergence. A relationship in which a schedule activity has more than one successor. See also path convergence, predecessor activity, and successor activity. 84. Percent Complete. An estimate expressed as a percent of the amount of work that has been completed on an activity or a work breakdown structure component. 85. Performance Measurement Baseline. Integrated scope, schedule, and cost baselines used for comparison to manage, measure, and control project execution. See also baseline, cost baseline, schedule baseline, and scope baseline. 86. Performing Organization. An enterprise whose personnel are the most directly involved in doing the work of the project or program. 87. Pessimistic Duration. An estimate of the longest activity duration that takes into account all of the known variables that could affect performance. See also most likely duration, and optimistic duration. 88. Phase Gate. A review at the end of a phase in which a decision is made to continue to the next phase, to continue with modification, or to end a project or program. See also project phase. 89. Planned Value (PV). The authorized budget assigned to scheduled work. See also actual cost (AC), budget at completion (BAC), earned value (EV), estimate at completion (EAC), and estimate to complete (ETC). 90. Portfolio. Projects, programs, sub-portfolios, and operations managed as a group to achieve strategic objectives. See also program and project. 91. Portfolio Balancing. The process of optimizing the mix of portfolio components to further the strategic objectives of the organization. 92. Portfolio Charter. A document issued by a sponsor that authorizes and specifies the portfolio structure and links the portfolio to the organization’s strategic objectives. See also program charter and project charter. 93. Portfolio Management. The centralized management of one or more portfolios to achieve strategic objectives. See also program management and project management. 94. Portfolio Management Plan. A document that specifies how a portfolio will be organized, monitored, and controlled. See also program management plan and project management plan. 95. Portfolio Manager. The person or group assigned by the performing organization to establish, balance, monitor, and control portfolio components in order to achieve strategic business objectives. See also program manager and project manager. 96. Precedence Diagramming Method. A technique used for constructing a schedule model in which activities are represented by nodes and are graphically linked by one or more logical relationships to show the sequence in which the activities are to be performed. See also node and project schedule network diagram. 97. Predecessor Activity. An activity that logically comes before a dependent activity in a schedule. See also successor activity and summary activity. 98. Preventive Action. An intentional activity that ensures the future performance of the project work is aligned with the project management plan. See also corrective action. 99. Probability and Impact Matrix. A grid for mapping the probability of occurrence of each risk and its impact on project objectives if that risk occurs. See also risk. 100. Procurement Management Plan. A component of the project or program management plan that describes how a team will acquire goods and services from outside of the performing organization. See also project management plan. 101. Product Life Cycle. The series of phases that represent the evolution of a product, from concept through delivery, growth, maturity, and to retirement. See also project life cycle. 102. Program. A group of related projects, subprograms, and program activities that are managed in a coordinated way to obtain benefits not available from managing them individually. See also portfolio and project. 103. Program Charter. A document issued by a sponsor that authorizes the program management team to use organizational resources to execute the program and links the program to the organization’s strategic objectives. See also portfolio charter and project charter.
  • 18.
    Mohammed Shafeea Haddad(PMP)® Number: 1987641 17 | P a g e Want to be a (PMP)® with 1250 memorizing notes 104. Program Evaluation and Review Technique (PERT). A technique used to estimate project duration through a weighted average of optimistic, pessimistic, and most likely activity durations when there is uncertainty with the individual activity estimates. See also analogous estimating, bottom‐up estimating, parametric estimating, and three‐point estimating. 105. Program Management. The application of knowledge, skills, tools, and techniques to a program to meet the program requirements and to obtain benefits and control not available by managing projects individually. See also portfolio management and project management. 106. Program Management Office. A management structure that standardizes the program‐related governance processes and facilitates the sharing of resources, methodologies, tools, and techniques. See also project management office. 107. Program Management Plan. A document that integrates the program’s subsidiary plans and establishes the management controls and overall plan for integrating and managing the program’s individual components. See also portfolio management plan and project management plan. 108. Program Manager. The person authorized by the performing organization to lead the team or teams responsible for achieving program objectives. See also portfolio manager and project manager. 109. Progressive Elaboration. The iterative process of increasing the level of detail in a project management plan as greater amounts of information and more accurate estimates become available. 110. Project. A temporary endeavor undertaken to create a unique product, service, or result. See also portfolio and program. 111. Project Budget. The sum of work package cost estimates, contingency reserve, and management reserve. See also contingency reserve and management reserve. 112. Project Calendar A calendar that identifies working days and shifts that are available for scheduled activities. 113. Project Charter. A document issued by the project initiator or sponsor that formally authorizes the existence of a project and provides the project manager with the authority to apply organizational resources to project activities. See also portfolio charter and program charter. 114. Projectized Organization. An organizational structure in which the project manager has full authority to assign work and apply resources. See also functional organization and matrix organization. 115. Project Life Cycle. The series of phases that a project passes through from its initiation to its closure. See also product life cycle. 116. Project Management. The application of knowledge, skills, tools, and techniques to project activities to meet the project requirements. See also portfolio management and program management. 117. Project Management Office. A management structure that standardizes the project‐related governance processes and facilitates the sharing of resources, methodologies, tools, and techniques. See also program management office. 118. Project Management Plan. The document that describes how the project will be executed, monitored and controlled, and closed. See also portfolio management plan, program management plan, communications management plan, cost management plan, human resource management plan, procurement management plan, quality management plan, requirements management plan, risk management plan, schedule management plan, scope management plan, staffing management plan, and stakeholder management plan. 119. Project Manager. The person assigned by the performing organization to lead the team that is responsible for achieving the project objectives. See also portfolio manager and program manager. 120. Project Phase. A collection of logically related project activities that culminates in the completion of one or more deliverables. See also phase gate. 121. Project Schedule. An output of a schedule model that presents linked activities with planned dates, durations, milestones, and resources. 122. Project Schedule Network Diagram. A graphical representation of the logical relationships among the project schedule activities. See also node and precedence diagramming method (PDM). 123. Project Scope. The work performed to deliver a product, service, or result with the specified features and functions. 124. Project Scope Statement. The description of the project scope, major deliverables, assumptions, and constraints.
  • 19.
    Mohammed Shafeea Haddad(PMP)® Number: 1987641 18 | P a g e Want to be a (PMP)® with 1250 memorizing notes 125. Quality Management Plan. A component of the project or program management plan that describes how an organization’s quality policies will be implemented. See also project management plan. 126. Requirement. A condition or capability that is required to be present in a product, service, or result to satisfy a contract or other formally imposed specification. 127. Requirements Management Plan. A component of the project or program management plan that describes how requirements will be analyzed, documented, and managed. See also project management plan. 128. Requirements Traceability Matrix. A grid that links product requirements from their origin to the deliverables that satisfy them. 129. Residual Risk. The risk that remains after risk responses have been implemented. See also secondary risk. 130. Resource Breakdown Structure. A hierarchical representation of resources by category and type. See also organizational breakdown structure, risk breakdown structure, and work breakdown structure (WBS). 131. Resource Calendar. A calendar that identifies the working days and shifts upon which each specific resource is available. 132. Resource Leveling. A resource optimization technique in which adjustments are made to the project schedule to optimize the allocation of resources and which may affect critical path. See also resource smoothing and resource optimization technique. 133. Resource Optimization Technique. A technique in which activity start and finish dates are adjusted to balance demand for resources with the available supply. See also resource leveling and resource smoothing. 134. Resource Smoothing. A resource optimization technique in which free and total float are used without affecting the critical path. See also resource leveling and resource optimization technique. 135. Responsibility Assignment Matrix. A grid that shows the project resources assigned to each work package. 136. Risk. An uncertain event or condition that, if it occurs, has a positive or negative effect on one or more project objectives. See also issue, opportunity, and threat. 137. Risk Acceptance. A risk response strategy whereby the project team decides to acknowledge the risk and not take any action unless the risk occurs. See also risk avoidance, risk enhancement, risk exploiting, risk mitigation, risk sharing, and risk transference. 138. Risk Appetite. The degree of uncertainty an organization or individual is willing to accept in anticipation of a reward. See also risk threshold and risk tolerance. 139. Risk Avoidance. A risk response strategy whereby the project team acts to eliminate the threat or protect the project from its impact. See also risk acceptance, risk enhancement, risk exploiting, risk mitigation, risk sharing, and risk transference. 140. Risk Breakdown Structure. A hierarchical representation of risks that is organized according to risk categories. See also organizational breakdown structure, resource breakdown structure, and work breakdown structure (WBS). 141. Risk Category. A group of potential causes of risk. 142. Risk Enhancement. A risk response strategy whereby the project team acts to increase the probability of occurrence or impact of an opportunity. See also risk acceptance, risk avoidance, risk exploiting, risk mitigation, risk sharing, and risk transference. 143. Risk Exploiting. A risk response strategy whereby the project team acts to ensure that an opportunity occurs. See also risk acceptance, risk avoidance, risk enhancement, risk mitigation, risk sharing, and risk transference. 144. Risk Exposure. An aggregate measure of the potential impact of all risks at any given point in time in a project, program, or portfolio. 145. Risk Management Plan. A component of the project, program, or portfolio management plan that describes how risk management activities will be structured and performed. See also project management plan. 146. Risk Mitigation. A risk response strategy whereby the project team acts to decrease the probability of occurrence or impact of a threat. See also risk acceptance, risk avoidance, risk enhancement, risk exploiting, risk sharing, and risk transference. 147. Risk Owner. The person responsible for monitoring the risk and for selecting and implementing an appropriate risk response strategy. 148. Risk Register. A repository in which outputs of risk management processes are recorded.
  • 20.
    Mohammed Shafeea Haddad(PMP)® Number: 1987641 19 | P a g e Want to be a (PMP)® with 1250 memorizing notes 149. Risk Sharing. A risk response strategy whereby the project team allocates ownership of an opportunity to a third party who is best able to capture the benefit of that opportunity. See also risk acceptance, risk avoidance, risk enhancement, risk exploiting, risk mitigation, and risk transference. 150. Risk Threshold. The level of risk exposure above which risks are addressed and below which risks may be accepted. See also risk appetite and risk tolerance. 151. Risk Tolerance. The degree of uncertainty that an organization or individual is willing to withstand. See also risk appetite and risk threshold. 152. Risk Transference. A risk response strategy whereby the project team shifts the impact of a threat to a third party, together with ownership of the response. See also risk acceptance, risk avoidance, risk enhancement, risk exploiting, risk mitigation, and risk sharing. 153. "Deflect" is another word for "transfer." 154. Rolling Wave Planning. An iterative planning technique in which the work to be accomplished in the near term is planned in detail, while the work in the future is planned at a higher level. 155. Schedule Baseline. The approved version of a schedule model that can be changed using formal change control procedures and is used as the basis for comparison to actual results. See also baseline, cost baseline, performance measurement baseline, and scope baseline. 156. Schedule Compression. A technique used to shorten the schedule duration without reducing the project scope. See also crashing and fast tracking. 157. Schedule Management Plan. A component of the project or program management plan that establishes the criteria and the activities for developing, monitoring, and controlling the schedule. See also project management plan. 158. Schedule Model. A representation of the plan for executing the project’s activities, including durations, dependencies, and other planning information, used to produce a project schedule along with other scheduling artifacts. See also schedule model analysis. 159. Schedule Model Analysis. A process used to investigate or analyze the output of the schedule model in order to optimize the schedule. See also schedule model. 160. Schedule Network Analysis. A technique to identify early and late start dates, as well as early and late finish dates, for the uncompleted portions of project activities. See also early finish date, early start date, late finish date, and late start date. 161. Schedule Performance Index (SPI). A measure of schedule efficiency expressed as the ratio of earned value to planned value. See also cost performance index (CPI). 162. Schedule Variance (SV). A measure of schedule performance expressed as the difference between the earned value and the planned value. See also cost variance (CV). 163. Scope Baseline. The approved version of a scope statement, work breakdown structure (WBS), and its associated WBS dictionary that can be changed using formal change control procedures and is used as the basis for comparison to actual results. See also baseline, cost baseline, performance measurement baseline, and schedule baseline. 164. Scope Creep. The uncontrolled expansion to product or project scope without adjustments to time, cost, and resources. 165. Scope Management Plan. A component of the project or program management plan that describes how the scope will be defined, developed, monitored, controlled, and validated. See also project management plan. 166. S‐Curve Analysis. A technique used to indicate performance trends by using a graph that displays cumulative costs over a specific time period. 167. Secondary Risk. A risk that arises as a direct result of implementing a risk response. See also residual risk. 168. Sponsor. An individual or a group that provides resources and support for the project, program, or portfolio, and is accountable for enabling success. See also stakeholder. 169. Staffing Management Plan. A component of the human resource plan that describes when and how team members will be acquired and how long they will be needed. See also human resource management plan. 170. Stakeholder. An individual, group, or organization that may affect, be affected by, or perceive itself to be affected by a decision, activity, or outcome of a project, program, or portfolio. See also sponsor.
  • 21.
    Mohammed Shafeea Haddad(PMP)® Number: 1987641 20 | P a g e Want to be a (PMP)® with 1250 memorizing notes 171. Stakeholder Management Plan. A component of the project management plan that describes how stakeholders will be engaged in project decision making and execution. See also project management plan. 172. Start‐to‐Finish. A logical relationship in which a successor activity cannot finish until a predecessor activity has started. See also finish‐to‐finish, finish‐to‐start, start‐to‐start, and logical relationship. 173. Start‐to‐Start. A logical relationship in which a successor activity cannot start until a predecessor activity has started. See also finish‐to‐finish, finish‐to‐start, start‐to‐finish, and logical relationship. 174. Successor Activity. A dependent activity that logically comes after another activity in a schedule. See also predecessor activity and summary activity. 175. Summary Activity. A group of related schedule activities aggregated and displayed as a single activity. See also predecessor activity and successor activity. 176. Threat. A risk that would have a negative effect on one or more project objectives. See also issue, opportunity, and risk. 177. Three‐Point Estimating. A technique used to estimate cost or duration by applying an average or weighted average of optimistic, pessimistic, and most likely estimates when there is uncertainty with the individual activity estimates. See also analogous estimating, bottom‐up estimating, parametric estimating, and program evaluation and review technique (PERT). 178. To‐Complete Performance Index (TCPI). A measure of the cost performance that is achieved with the remaining resources in order to meet a specified management goal, expressed as the ratio of the cost to finish the outstanding work to the remaining budget. See also actual cost (AC), budget at completion (BAC), earned value (EV), and estimate at completion (EAC). 179. Total Float. The amount of time that a schedule activity can be delayed or extended from its early start date without delaying the project finish date or violating a schedule constraint. See also free float, critical path, near‐critical activity, and near‐critical path. 180. Trend Analysis. An analytical technique uses mathematical models to forecast future outcome based on historical results. It's a method of determining the variance from a baseline of a budget, cost, schedule or scope parameter by using prior progress reporting periods' data and projecting how much that parameters' variance from baseline might be at some future point in the project if no change are made in executing the project. 181. Trigger Condition. An event or situation that indicates that a risk is about to occur. 182. Unanimity. Agreement by everyone in the group on a single course of action. 183. Validate Scope. A process of formalizing acceptance of the complete project deliverables. 184. Validation. The assurance that a product, service or system meets the needs of the customer and other identified stakeholders. It often involves acceptance and suitability with external customers. Contrast with verification. 185. Value Engineering. An approach used to optimize project life cycle costs, save time, increase profits, improve quality, expand market share, solve problems and/or use resources more effectively. 186. Variance. A quantifiable deviation, departure or divergence away from a known baseline or expected value. 187. Variance Analysis. A technique for determining the cause and degree of difference between the baseline and actual performance. See also cost variance (CV), schedule variance (SV), and variance at completion. 188. Variance at Completion (VAC). A projection of the amount of budget deficit or surplus, expressed as the difference between the budget at completion and the estimate at completion. See also budget at completion (BAC), cost variance (CV), estimate at completion (EAC), and variance analysis. 189. Variation. An actual condition that is deferent from the expected condition that is continued in the baseline plan. 190. Velocity. A measure of a team productivity rate at which the deliverables are produced, validated and accepted within predefined intervals. Velocity is a capacity planning approach frequently used to forecast future project work. 191. Voice of the Customer. A planning technique used to provide products, services and results that truly reflect customer requirement by translating those customer requirement into the appropriate technical requirement for each phase of project product development.
  • 22.
    Mohammed Shafeea Haddad(PMP)® Number: 1987641 21 | P a g e Want to be a (PMP)® with 1250 memorizing notes 192. WBS Dictionary. A document that provides detailed deliverable, activity, and scheduling information about each component in the work breakdown structure. See also work breakdown structure (WBS). 193. Weighted Milestone Method. A method of estimating earned value in which the budget value of a work package is divided into measurable segments, each ending with a milestone that is assigned a weighted budget value. See also fixed formula method. 194. What‐If Scenario Analysis. The process of evaluating scenarios in order to predict their effect on project objectives. 195. Workaround. An immediate and temporary response to an issue for which a prior response had not been planned or was not effective. See also risk mitigation. 196. Work Breakdown Structure (WBS). A hierarchical decomposition of the total scope of work to be carried out by the project team to accomplish the project objectives and create the required deliverables. See also organizational breakdown structure, resource breakdown structure, risk breakdown structure, and WBS dictionary. 197. Work Package. The work defined at the lowest level of the work breakdown structure for which cost and duration can be estimated and managed. Types of Questions in the Exam 198. Situational Questions: A scenario or situation will be presented to you in which must analyze the question and choose the best answer based on your experience, analysis, and knowledge. Many test takers state that the predominant percentages of questions on the exam are situational. 199. More than one right answer Questions: Frequently, a test question will have two or more correct answers; however there will always be one answer that is more correct than the others. In this situation it is usually simple to eliminate at least two of the answers. Focus your attention on what the project manager needs to do next. 200. Extraneous information Questions: (PMI)® is famous for the wordy multi-paragraph question, loaded with misdirection (red herrings) and nonessential information that has nothing to do with the actual question. When encountering such questions for the first time, read the answer set and the final paragraph first - this is usually the place where the actual question is contained. 201. Something you never heard of Questions: Don't be surprised to see a question containing something you have never seen before. The field of project management changes on a daily basis and the tools and techniques used by the project manager are expanding seemingly at a geometric rate. Take your best guess and move on. 202. Mathematical Questions: Expect to see anywhere from 5 to 10 questions involving formula computations. Earned value, PERT or questions involving standard deviation are typical computation questions. 203. Diagrams Questions: You may be asked to interpret a graph or construct a precedence diagram from instructions. On the computer at the test center, there may be a button on the screen that you can push that will bring up a graphic or some other diagram. Take advantage of all information provided. 204. Correct answer to a different question: You will sometimes see answers that may be correct statements by themselves, but do not answer the question. 205. A new approach to a known topic Questions: You will frequently see questions that will present a different point of view or skew to a known topic. These questions will test concepts but using language that is different from what you studied for the exam. Thus it is critical that the concepts be understood ahead of simple rote memorization of project management knowledge.
  • 23.
    Mohammed Shafeea Haddad(PMP)® Number: 1987641 22 | P a g e Want to be a (PMP)® with 1250 memorizing notes 206. Double negatives Questions: A number of questions are designed to be deliberately confusing ("which of the following would NOT be the least likely choice to make..."), which is another way of saying; "what would be your most likely choice". 207. Recall Questions: There will be a few fairly short questions that test your inventory of certain project management facts and knowledge areas. 208. Critical Note: Make sure you do a careful and thorough read of each question - many of the answers to exam questions turn on a single word. If you skim over or miss that key word, you will get the question wrong. Read all questions carefully. Answer what is asked! 209. Notice the phrasing of this question, "most likely NOT do." Expect to see questions worded on the exam in ways that can cause you to misinterpret them. You will also see questions about things we forget to do in the real world. "Who has time," you might say, "to determine if each problem is really solved?" One could respond with, "Who has time not to do this? Who has time to deal with the same problem twice?" The final steps of problem solving include: implement a decision, review it and confirm that the decision solved the problem. 210. The exam does not test memorization. Being a quiz kid with an eidetic memory will not help you pass the (P MP)® examination. You could memorize the PMBOK® Guide 5th edition cover to cover and easily fail the exa m. The (PMP)® exam tests your experience as a project manager as well as your understanding of project m anagement concepts, and your ability to correctly analyze situations that occur on projects. While some me morization is required it is not the focal point of the examination. 211. Answer all questions. You do not get any credit for an unanswered question. 212. If you are completely stumped by a question there are only four possible answer alternatives. You have at least a 25% chance of getting it right. If you can eliminate at least two apparently incorrect answers your chances have improved to 50-50. Always answer a question even if time is running out. 213. Fill in the blanks. With a fill-in-the-blanks type of question, sometimes the correct answer is not grammatically correct. Don't let that stop you from filling in the correct answer. 214. Look for sweeping generalizations. Frequently you will see broad generalizations and questions using terms such as; "MUST, NEVER, AWAYS, COMPLETELY" or other absolutes. 215. When referring to the project manager's actions, these terms are almost always wrong. 216. Make sure you understand (PMI)® point of view first before attempting to answer questions containing these terms. NEXT, BEST, WORST, LEAST, MOST, FIRST, LAST. On a number of exam questions you will be asked what is the BEST or FIRST action you should take regarding a specific situation. When we see questions like this, it is a tipoff that there is usually more than one correct answer. Read these questions carefully and understand what is being asked. 217. Cheerleader answers. There are a fair number of question responses that are what we call 'cheerleader' answers. Statements such as "quality is really important" or "scope verification is really time consuming" are answer choices that are guaranteed incorrect. 218. Also keep an eye out for answers in which there is some type of emotional response to a situation. Project managers manage projects with data and fact. “Touchy-feely” answers can usually be eliminated immediately from consideration.
  • 24.
    Mohammed Shafeea Haddad(PMP)® Number: 1987641 23 | P a g e Want to be a (PMP)® with 1250 memorizing notes Frame Work 219. You should have a large project in mind when you answer questions on the exam. Think of a project that is new to the organization (it has not been done before), utilizes resources from many countries, has more than 200 people on the team, lasts longer than one year, and has a budget of over US $10 million. Regardless of whether you work on such projects, you will need to answer questions on the exam as if you do. There is a big difference between managing small and large projects. For example, on a small project, you walk over to the person you need to speak to when you have an issue to resolve. On a large project, you may have spent weeks planning communications. When there is an issue, you have to figure out who is involved and where they are located, look up their preferred method of communication and their contact information, and then communicate with them in that way. If you keep this large-project focus in mind as you read this book, you will see that the many different elements being described here as part of project management make sense, are necessary, and add value. And if the concepts make sense to you, you do not have to memorize them- you can use logic to answer questions on the exam! 220. Another thing to keep in mind for the exam is that you should assume project proposals are formally reviewed and approved by management in your organization after a comparison of all proposed projects. Projects are not selected arbitrarily or informally. 221. When answering exam questions there is a PMO in the organization, unless the questions state otherwise. Read situational questions carefully to determine if the PMO is supportive, controlling, or directive. 222. The exam typically does not identify the form of organization being discussed. When it does not specify a form, assume matrix. If you remember this, you should get a few more questions right. 223. A tight matrix has nothing to do with a matrix organization. It simply refers to "colocation;' or locating the work spaces for the project team in the same room. Because it sounds similar to the other forms of organization, it has often been used as a fourth choice for these questions on the exam. 224. You may see the term 'tight matrix' on an exam question. A tight matrix simply means that the offices for the project team are co-located in the same room. 225. Think of enterprise environmental factors as what they really are-company culture and existing systems that the project will have to deal with or can make use of. They could also be thought of as the company "baggage" that comes with the project and is outside the control of the project team. Use this trick to more easily understand the meaning of questions or the choices on the exam, no matter how the term "enterprise environmental factors" is used. 226. Enterprise Environmental Factors. Conditions, not under the immediate control of the team, that influence, constrain, or direct the project, program, or portfolio. 227. Government regulations are part of enterprise environmental factors. 228. Personnel skill updates are an example of an enterprise environmental factor that may require updates as a result of the manage project team process along with inputs to the organizational performance appraisals. 229. The enterprise environmental factor (EEF) that ensures that the correct work gets done in the correct sequence is called a _work authorization system_, while the EEF that keeps track of information storage and distribution in an automated fashion for the project is called a PMIS. 230. Work Authorization system Ensures that work is done at RIGH T TIME and in proper sequence 231. Enterprise Environmental Factors_ basically describes the organization’s culture while _Organizational Process Assets__ describe how the organization does projects 2. 232. The work authorization system is a part of your company’s Enterprise Environmental Factors, and it’s generally part of any change control system. It defines how work is assigned to people. If work needs to be approved by specific managers, the work authorization system will make sure that the right people are notified when a staff member’s work assignments change.
  • 25.
    Mohammed Shafeea Haddad(PMP)® Number: 1987641 24 | P a g e Want to be a (PMP)® with 1250 memorizing notes 233. Since the beginning of time, project managers have also been dealing with existing processes, procedures, and historical information. The PMBOK® Guide 5th edition calls these "organizational process assets;' and they are inputs to the majority of processes in all the project management process groups. They provide direction and guidance in planning and help the project benefit from past company experience. The trick is to think of organizational process assets as what they really are-processes, procedures, and historical information. 234. A decision tool that is best used in which the participants could become contentious is known as the Delphi technique 6. 235. Management by Objectives (MBO) is a term that was first introduced by Peter Drucker in his 1954 book 'The Practice of Management'. MBO will only work if it is supported by management. 236. OPM3™- the Organizational Project Management Maturity Model. The model was based on the Software Engineering Institute's Capability Maturity Model Integration (CMMI) for software. OPM3™ helps organizations determine their level of maturity in project management. 237. Many project managers do not understand the role of lessons learned on projects. The following graphic helps their function: As a project manager, you need to collect and review lessons learned from similar projects before starting work on a new project. Why make the same mistakes or face the same problems others have faced? Why not benefit from others' experience? Imagine you could reach into a filing cabinet or access a database to see such data for all the projects your company has undertaken. How valuable would that be? Once your project is underway, you are required to add lessons learned to the company database (the organizational process assets). 238. Documenting lessons learned is a required project management practice. Lessons learned are both an input to and an output of projects. As an input, they help improve the current project. As an output, they help make the organization better. 239. Lessons learned are realized throughout the project and should be shared with the project team to improve the current project and with the organization as part of the Manage Communications process (see the Communications Management chapter). They are then finalized during closing. 240. Project Life Cycle  The project life cycle is sometimes referred to as the performing organization's or department's methodology for projects. This is the logical breakdown of what you need to do to produce the deliverables of the project.  There are many different types of project life cycles, depending on the type of product being developed, the industry, and the organization's preferences.  Project life cycles range from plan-driven to change-driven.  Plan-driven projects have predictive life cycles (sometimes referred to as waterfall or traditional life cycles) that require scope, schedule, and cost to be determined in detail early in the life of the project, before the work begins to produce the project deliverables.
  • 26.
    Mohammed Shafeea Haddad(PMP)® Number: 1987641 25 | P a g e Want to be a (PMP)® with 1250 memorizing notes For example, a construction project would typically be managed using a predictive approach, undergoing the life cycle phases of feasibility, planning, design, production, turnover, and startup.  Change-driven projects, on the other hand, use iterative, incremental, or adaptive (agile) life cycles, and will have varying levels of early planning for scope, schedule, and cost. (Note that the PMBOK® Guide 5th edition classifies only adaptive as change driven, though incremental and iterative can also be considered change driven.)  Incremental and iterative life cycles involve early planning of high-level scope sufficient enough to allow for preliminary estimates of time and cost; scope is developed a little more with each Iteration Incremental delivers a complete, usable portion of the product for each Iteration With iterative, the complete concept is built in successive levels of detail to create the end result. For example, a project to build a website using an incremental life cycle would involve prioritizing requirements into iterations that deliver a fully functioning portion of the website at the end of each iteration. To build the same project using an iterative life cycle would involve first creating a prototype of the entire website; the basic skeleton of the site is built, and each successive iteration adds more detail and resonance until there is a complete, fully functioning site upon delivery. Note that a project may use a combination of incremental and iterative life cycles throughout the project or for phases of the project. 241. Prototypes  Prototype is an example of progressive elaboration (change-driven and iterative project life cycle).  Prototype is a high level planning for the project and product scope.  Prototype is a risk mitigation strategy. 242. Project management methodologies often work best if they are structured around Life-cycle phases. project management in their content there is procedures and processes which have already has tailored to take these into account . Next step to make it working well to specific life cycle. 243. You are project manager for Developing a new software adopting biweekly (two weeks) work cycle duration. If you have done some deliverables and you want to reprioritize the remaining work plan, this can be done throughout Control schedule. That means time and cost is more priority comparing to scope in monitoring and controlling the project. 244. Adaptive life cycles involve fixed time and cost, and scope is broadly defined with the understanding that it will be refined as the project progresses. The customer's requirements are documented and prioritized in what's known as a backlog, which can be adjusted as the project progresses. Work is planned in quick brief
  • 27.
    Mohammed Shafeea Haddad(PMP)® Number: 1987641 26 | P a g e Want to be a (PMP)® with 1250 memorizing notes increments to allow the customer to change and reprioritize requirements within time and cost constraints. A new software development project may follow an adaptive approach, undergoing a high level feasibility, design, and planning effort, followed by short, iterative periods of detailed design, coding testing release 245. The processes, tools and techniques, and concepts identified in PMBOK® Guide 5th edition and discussed in this book can be tailored based on the project, the organization, and various other factors, including the project life cycle. It's often useful to think in a terms of plan-driven life cycle. Just remember that these processes, tools, and techniques can be used on change-driven projects as well, and that tailoring project management practices to the situation and the needs of the project and organization is your responsibility as a project manager 246. An input means: What do I need before I can … 247. An output means:  What will I have when I am done with  Or, what am I trying to achieve when I am doing 248. Moving window is another tittle of roll wave planning. Closing process for a multi-phase project will be conducted as = (number of phases + 1). 249. Operations: are ongoing and repetitive 250. Getting coffee from Wife is a Project, Getting Coffee from Vending Machine is OPERATION 251. Conflicting priorities in resource assignments – is an issue in the Matrix structure 252. Functional – FM has more power 253. Projectized – PM has more power 254. The three basic organizational types are; functional, matrixed, and projectized. 255. The term used to describe the process of delivering more accurate estimates for time and budget as the project progresses is called progressive elaboration. 256. Clearly defined career paths and much contention for resources is an advantage and a disadvantage of a functional organization. 257. Project loyalty and the possibility of not having a job after the project completes describes an advantage and a disadvantage of a projectized organization. 258. Increased PM control and multiple bosses describe an advantage and a disadvantage of a matrixed organization. 259. A project expediter has very little decision making authority on a project whereas the project coordinator has some decision making authority. 260. The three types of matrixed organizations are referred to as: weak matrix, balanced matrix and strong matrix. 261. The three types of project lifecycles defined by PMBOK® Guide 5th edition are predictive, iterative and adaptive. 262. Three types of PMOs defined by PMBOK ® Guide 5th edition are _supportive, controlling and directive.
  • 28.
    Mohammed Shafeea Haddad(PMP)® Number: 1987641 27 | P a g e Want to be a (PMP)® with 1250 memorizing notes 263. A project is temporary, unique and delivers a product, processor result. 264. Three key constraints on a project are time, cost, and scope as well as quality, resources and risk. 265. Three key characteristics of the project manager include; knowledge, performance, and personal effectiveness. 266. A program is a group of related projects. Programs Projects Programs have a wide scope that may have to change to meet the benefit expectations of the organization. Projects have a narrow scope with specific deliverables Program managers have to expect and even embrace change. The project manager tries to keep change to a minimum. Success is measured in terms of Return On Investment (ROI), new capabilities, benefit delivery Success is measured by budget, on time, and products delivered to specification. Leadership style focuses on managing relationships and conflict resolution. Program managers need to facilitate and manage the political aspects of the stakeholder relationships. Leadership style focuses on task delivery and directive in order to meet the success criteria Program managers manage project managers Project managers manage technicians, specialists etc Program managers are leaders providing vision and leadership Project managers are a team player motivating by knowledge and skills Program managers create high-level plans providing guidance to projects where detailed plans are created. Project managers conduct detailed planning to manage the delivery of the products of the project. Program managers monitor projects and ongoing work through governance structures. Project managers monitor and control tasks and the work of producing the project’s products.
  • 29.
    Mohammed Shafeea Haddad(PMP)® Number: 1987641 28 | P a g e Want to be a (PMP)® with 1250 memorizing notes 267. A portfolio can be a collection of projects, programs or sub-projects. Portfolios Programs Portfolios business objectives change with the organisational strategy Programs have a wide scope that may have to change to meet the benefit expectations of the organization. Portfolio Manager continuously monitors change in the broad environment and provide direction Program managers have to expect and even embrace change. Success is measured by aggregate performance of portfolio components. Success is measured in terms of Return On Investment (ROI), new capabilities, benefit delivery Leadership focuses establishing, maintaining & communicating the overall vision Leadership style focuses on managing relationships and conflict resolution. Program managers need to facilitate and manage the political aspects of the stakeholder relationships. Project managers manage portfolio staff & Program Managers Program managers manage project managers Portfolio managers monitor and control overall value of the aggregate components of portfolio. Program managers monitor projects and ongoing work through governance structures. 268. A PMO centralizes and co-ordinates the management of portfolios, programs and projects. 269. The project lifecycle deals with the work done to accomplish the goals of the project, while the product lifecycle deals with the lifetime of the deliverable(s). 270. The three categories of multi-phase project types are; sequential, overlapping, and iterative. 271. PMBOK ® Guide 5th edition defines how a project will tighten its estimates for budget and timeline as more is learned about the project as a progressive elaboration. 272. Dedicated and part-time project team members can exist in any of the organizational structures: functional, matrix, projectrized, or composite. 273. Functional organization in which she is managing the project will typically lack management systems to support project needs. The absence of a project-oriented system will make it difficult for her to run the project efficiently. She will need to spend considerable time managing the communications needs of the project. Communication will generally cascade upwards to the functional manager who will then communicate with other functional managers. They cascade the communication down into their departments in turn. The return communication follows the reverse path. [PMBOK ® Guide 5th edition , Page 22] 274. Project Governance is the alignment of the project objectives to the organization strategic plan. 275. You can use an expeditor form of project organization when the project cost and importance is relatively low. 276. Complex project will best fit in MATRIX org structure 277. large number of simultaneously performed projects utilize the same groups of human and other resources – is called RESOURCE POOLING 278. What is quantifiable expectation? : It’s very hard to figure out whether or not your project is successful unless you can measure that success. That’s why you need to come up with goals that have numbers attached to them which is what quantifiable means.
  • 30.
    Mohammed Shafeea Haddad(PMP)® Number: 1987641 29 | P a g e Want to be a (PMP)® with 1250 memorizing notes 279. Successful project is a relative issue but a project is considered a failed one if it violated a law. 280. One way to validate the successful implementation of project management is by looking at the number and magnitude of the conflicts requiring Executive involvement. 281. Organizations that rely on products for their revenue must constantly be introducing new products into the marketplace as old products are removed. Ideally, this should be an overlapping process to maintain balanced or increasing revenue over time. The closure phase evaluates the efforts of the total system and serves as input to the conceptual phase for new projects and systems. It also has an impact on other ongoing projects with regard to identifying priorities. 282. For long spam projects, it's important to review the performance in the closing phase of the project to determine if the project should continue ( examine the business objectives 283. The best use of "collect project records" is to recall what happened on the project, good or bad. 284. Templates and forms which are available in the organization are reusable components. Any resource that can be reused as a useful tool is part of the total methodology of project planning 285. Organizations have a Project Management Office (PMO), that has clearly defined authority over the implementation of project processes. 286. You have access to historical information and that formal project management processes are followed in your organization 287. There are 47 processes spread across the ten knowledge Areas in the PMBOK ® Guide, 5th edition 288. Recurring process is defer from a project because orders are numerous and of short duration. 289. The type of organization has a direct influence on how work is accomplished on a project. A participative approach will probably not be as effective in a hierarchical organization. 290. Technical decisions are taken by functional managers even in a strong matrix. 291. When a question asks about the effect of something, be careful to know on what. 292. When you can't set priorities of big activities, it's most likely better to consider each one of them as a project. 293. In a matrix organization, each team member reports to the project manager and the functional manager. Team members may therefore be worried about who will handle their evaluations, serving multiple bosses, and/or developing commitment. Since the same fringe benefits are given to all employees no matter what work they do
  • 31.
    Mohammed Shafeea Haddad(PMP)® Number: 1987641 30 | P a g e Want to be a (PMP)® with 1250 memorizing notes Integration Management 294. ITTO Process Group Process ITTO Value Initiating Develop Project Charter Inputs SOW Business Case Agreements Enterprise Environmental Factors Organization Process Assets Tools/Tech's Expert Judgement Facilitation Techniques Outputs Project Charter Planning Develop Project Management Plan Inputs Project Charter Outputs from other processes Enterprise Environmental Factors Organization Process Assets Tools/Tech's Expert Judgement Facilitation Techniques Outputs Project Management Plan Executing Direct and Manage Project Inputs Project Mgt Plan Approved Change Requests Enterprise Environmental Factors Change Requests Develop Project Charter Develop Project Mgt. Plan Direct & Manage Project Work Monitor & Control Project Work Perform Integrated Change Control Updates Reports Change Requests Close Project or Phase Updates Change Log Approved Change Requests Final Product Service, or Results Project SOW Business Case Agreements Approved Change Requests Project Mgt. Plan Project Charter Project Management Plan Updates Project Documents, Deliverables, & Work Performance Data
  • 32.
    Mohammed Shafeea Haddad(PMP)® Number: 1987641 31 | P a g e Want to be a (PMP)® with 1250 memorizing notes Organization Process Assets Tools/Tech's Expert Judgement PM Information Systems Meetings Outputs Deliverables Work Performance Data Change Requests PM Plan Updates Project Doc Updates Monitoring/Controlling Monitor and Control Project Work Inputs Project Mgt Plan Sked Forecasts Cost Forecasts Validated Changes Work Performance Information Enterprise Environmental Factors Organization Process Assets Tools/Tech's Expert Judgement PM Information Systems Meetings Outputs Deliverables Work Performance Data Change Requests PM Plan Updates Project Doc Updates Perform Integrated Change Control Inputs Project Mgt Plan Work Performance Reports Change Requests Enterprise Env. Factors Org. Process Assets Tools/Tech's Expert Judgement Meetings Change Control Tools Outputs Approved Change Requests Change Log PM Plan Updates Project Doc Updates Closing Close Project Inputs Project Mgt Plan Accepted Deliverables Org. Process Assets Tools/Tech's Expert Judgement Analytical Techniques (regression and trend analysis) Meetings Outputs Final Product Service or Result Transition Organizational Process Updates
  • 33.
    Mohammed Shafeea Haddad(PMP)® Number: 1987641 32 | P a g e Want to be a (PMP)® with 1250 memorizing notes 295. Integration management involves making choices about resource allocation, trade-offs among competing objectives, and managing interdependencies among project management knowledge areas. Please refer PMBOK ® Guide 5th edition Project Integration Management PN 65. 296. Project managers ensure organizational policies are followed for the duration of the project 297. Think about integration as balancing all the processes in the knowledge areas (scope, time, cost, quality, human resource, communications, risk, procurement, and stakeholder management) with each other, project management processes do no happen independently. 298. The Project manager is responsible for realistically assessing all time, budget and quality constraints and resolves any issues with the management prior to the start of project work 299. in order to complete a cost estimate, for example, the number of resource on the project, the scope being estimated, the risk reserves, etc., should be taken into account, as another example, adding a new resource to the project may require cost or schedule changes. In dealing with each situation that comes up on a project, manager is integrating the processes of a project management. 300. The exam may present questions about project selection in the following ways:  Easier questions may be direct, such as "What type of project selection technique is linear programming?" The answer is "a constrained optimization method:' the exam has not required test takers to know what "constrained optimization method" or the other project selection methods mean. Instead, just know what categories the methods fall into.  The exam may also ask more challenging questions relating to business cases and project selection methods. You need to understand that there is a selection process for a project, to know what that process is, and to know that the project must support the company's strategic goals.  The exam may use project selection concepts like internal rate of return as distracters. Such information may be provided in the question when you do not need the data to answer the question. Read the questions carefully to pick out which data is relevant. 301. There are two project selection methods :  Benefit measurement method - Murder board - Peer review - Scoring model - Economic model  Constrain optimization method - Linear Programming a (constrained optimization method) - Integer programming - Dynamic programming - Multi-Objective programming 302. Constrained Optimization is a kind of benefit selection method. 303. Economic Model: Cost analytical techniques are:  IRR  ROI  Present Value  NPV  Discount cash flow  Depreciation  Working capital  Sunk cost
  • 34.
    Mohammed Shafeea Haddad(PMP)® Number: 1987641 33 | P a g e Want to be a (PMP)® with 1250 memorizing notes  Low Diminishing return ( at a certain point, adding more resources will decrease the production)  Opportunity cost  Economic value added  Cost benefit analysis  Payback period 304. The cost expanded at the completion of phase is known as SUNK costs 305. BCR  Benefits are not profits, Benefits = Revenues/Costs  Benefit Cost Ratio (BCR) = Benefits (or Payback or Revenue)/ Costs Project Selection Criterion: Select project based solely on quantitative criteria. For example: select project with higher BCR. If BCR > 1 means that benefits (i.e. expected revenue) are greater than the cost. Hence, it is beneficial to do the project. Example: There are two projects. Project A has an investment of $500,000 and a BCR of 2.5. Project B has an investment of $300,000 and a BCR of 1.5. Using Benefit Cost Ratio criterion, which project will you select? Answer: Project A will be selected. The fact that project B has a smaller investment than project A will not impact the selection. 306. There are two kinds of project selection methods. Benefit measurement models, or comparative methods, are used to compare the benefits and features of projects. Mathematical models use complex formulas to determine which project has the most value to the company. You should get familiar with some of the more common comparative approaches to project selection, like murder boards, benefit-to- cost ratios and peer reviews. 307. There are two decision model in choosing project during initiation: comparative & constrained Method Type Examples Notes Benefit measurement (comparative approach) Scoring models, cost- benefit analysis, review board, economic models. Benefit measurement is the most common approach. Constrained optimization (mathematical approach) Linear programming, nonlinear programming, integer programming, dynamic programming, multi-objective programming. Constrained optimization makes use of math models and complex criteria and is often managed as a distinct project phase.
  • 35.
    Mohammed Shafeea Haddad(PMP)® Number: 1987641 34 | P a g e Want to be a (PMP)® with 1250 memorizing notes 308. If IRR and payback period Is given then DO THE PROJECT SELECTION ONLY BASED ON higher IRR . An investment with a higher IRR is not necessarily better than an investment with a lower IRR. If two projects are mutually exclusive, once should choose the project with the higher NPV at the appropriate discount rate even though the IRR many be lower. 309. The inherent discount rate or investment yield rate produced by the project over a pre-defined period of time. = IRR 310. Here is a trick to understanding the topic of management plans for the exam. Know that management plans look forward in time, and that there are management plans for all the knowledge areas. There are also the following management plans:  Change management plan  Configuration management plan  Requirements management plan  Process improvement plan When taking the exam, assume the project manager has created each of these management plans. For example, if a question talks about a problem on a project, the answer might be for the project manager to look at the management plan for that aspect of the project to see how the plan says to handle such a problem. Or when the work is being done, the project manager might refer to the cost management plan to see how costs are supposed to be measured on the project. 311. The exam tests you at an expert level. So how would you like to get a sophisticated question right without studying? You need to understand the following: deviations from baselines are often due to incomplete risk identification and risk management. Therefore, if the exam asks what to do when a project deviates significantly from established baselines, the correct answer is likely the one about reviewing the project's risk management process. Many project managers do not understand that such an effort should be done. Does it make sense to you now that we've pointed it out? Baselines are mentioned frequently on the exam. Make sure you understand the concepts described here and what the project manager's attitude should be regarding the project's baselines and any changes to those baselines. 312. Please note the confusing terms. If the exam talks about monitoring and controlling project work, it may NOT be talking about the entire monitoring and controlling process group. Instead, it may just be referring to the integration management' process 313. Remember that monitoring and controlling means measuring against the project management plan. As you already know, scope may be completed on a project but the quality may not be acceptable, or the schedule might be met but at excessive costs. Monitor and Control Project Work is an integration function, because the project manager must balance the demands of the different knowledge areas to control the project. This process also involves monitoring any other performance measures that were included in the project management plan. 314. Is your project really done when the technical work is done? Not if you don't close it out! The Close Project or Phase process is one part of project closing. The other part is the Close Procurements process, described in the Procurement Management chapter. Together, these two processes are addressed in about 14 questions on the exam. 315. Watch out; people with limited project management training and experience often have difficulty with this section on the exam. Many do not seem to understand the significance of closure and what it does for both the project manager and the project. A project manager must get formal acceptance of the project and its deliverables, issue a final report that shows the project has been successful, issue the final lessons learned, and index and archive all the project records. Do you understand the importance of the items included in
  • 36.
    Mohammed Shafeea Haddad(PMP)® Number: 1987641 35 | P a g e Want to be a (PMP)® with 1250 memorizing notes Rita’s Process Chart? Make sure you become familiar with all the concepts here and imagine completing these activities in the real world on large projects if you do not currently do this for your projects. 316. Be sure to remember for the exam that you always close out a project, no matter the circumstances under which it stops, is terminated, or is completed. There are financial, legal, and administrative efforts involved in closing. Notes Note that the Close Project or Phase process involves getting the final formal acceptance of the project or phase as a whole from the customer, whereas the Validate Scope process in scope management (a monitoring and controlling process) involves getting formal acceptance from the customer for many interim deliverables. The project needs both processes. Does it make sense to you that the Close Project or Phase process is an integration management function? If not, think of the example of final performance reporting. Can you see how you would have to report on all knowledge areas? How about the example of indexing and archiving project records? Wouldn't you need to do so for records from all the knowledge areas? Take some time to think about project closing and how it applies to proper project management for large projects before you take the exam. 317. The PMIS, which is part of the environmental factors, provides access to tools, such as a scheduling software tool, a work authorization system, a configuration management system, an information collection and distribution system, or interfaces to other online automated systems. Automated gathering and reporting on key performance indicators (KPI) can be part of this system. PMBOK ® Guide - Fifth Edition, page 84 318. KPI = Key Performance Indicators (not index). Usually, this is not related to(PMP)® - it is for the organization 319. PMIS Is an EEF and includes:  Scheduling Tool ( Primavera ) Work authorization system  Information collection and distribution system  Interface to online automated system  Automated Gathering and Reporting on KPI 320. Requests for a change can be direct or indirect, externally or internally initiated, and can be optional or legally/contractually mandated and can include corrective action, preventive action, defect repair, and updates. PMBOK ® Guide - Fifth Edition, page 85 321. As the project manager you are in control of the budget, the timeline, and the resources 322. RANK THE IDEAS in BRAINSTOMING – NOMINAL GROUP
  • 37.
    Mohammed Shafeea Haddad(PMP)® Number: 1987641 36 | P a g e Want to be a (PMP)® with 1250 memorizing notes 323. Expert judgment listed as a tool and technique for several processes. The meaning of expert judgment is specific to each process. In the context of the develop the project management plan process, expert judgment includes  Tailoring the process to meet the project needs  Developing technical and management details to be included in the project management plan  Determining resources and skill levels needed to perform project work  Defining the level of configuration management to apply to the project  Determining which project documents are subject to the formal change control process 324. SOW mainly includes: Business need, product scope description and strategic plan. 325. SOW is a narrative description of product or service to be delivered by the project. 326. Templates, historical data, lessons learned, and financial databases are all Organizational Process Assets. 327. Lesson learned leads to recommendation for changing to current practice. 328. Plans, Baselines and Lessons learned are project deliverables 329. Lessons learned is used in predict trends, highlight problems and identify alternatives. 330. Any process in any knowledge area is implemented within its integrated process of the same processes group. 331. Present value does not factor in costs. There is a difference between present value and net present value. Present value tells the expected value of the project in today's dollars. Net present value is the same thing, but it subtracts the costs after calculating the present value. Project Charter 332. The project charter does several important things: it lays out the project requirements, describes an initial summary milestone schedule, documents the business case and identifies initial risks, assumptions and constraints. But the most important thing that a project charter does is that it identifies the project manager, and assigns him or her the authority necessary to get the job done. 333. The key benefits of the project charter are; a. Identifies PM and authority level b. PM can spend money and commit resources to project 334. Projects assumptions and constrains are not included in project charter. 335. The Project Charter is the document that formalizes the project. It gives the Project Manager the authority to lead the project. It is a key input to the Define Scope process. 336. SOW or statement of work as an input to create project charter can be classified into two kinds:  Prepared by the sponsor for internal projects based on business need or market demand and so on.  Prepared by the customer for external projects such as: RFP, RFI, RFQ and so on. 337. According to the new exam outlet 2015, the project manager has nothing to do with a project selection process. His duty may start in developing the project charter. 338. If the project is already in the execution phase and a comprehensive project plan has been developed, there is No Need to project charter in this stage and this situation.
  • 38.
    Mohammed Shafeea Haddad(PMP)® Number: 1987641 37 | P a g e Want to be a (PMP)® with 1250 memorizing notes Configuration 339. Configuration Management System. A collection of procedures used to track project artifacts and monitor and control changes to these artifacts.  By applying configuration management system along with change control processes you will achieve: - Emphasizes configuration identification. - Provide the basis for which the product configuration is defined - Configuration status accounting. - List the approved configuration identification. - Ensure the composition of the project configuration items is correct.  Configuration management describes procedures for applying technical and administrative directions and surveillance like: - identifying functional and physical characteristics of an item or system - controlling changes to these characteristics - Performing audits to verify conformance of requirement.  Configuration status accounting captures, stores, and accesses the needed configuration information to manage products and product information effectively.  Configuration Management activities: - Configuration Items identifications (the product specifications) - Configuration status accounting (exam the configured items status) - Configuration verification and audit (are the configured items correct? Is changing process on them correct?) 340. Why we need configuration management plan? To gather all projects documents and the last updated version of baselines. 341. What is the configuration management sys? It is the system that includes tools, processes, procedures that used in monitoring and controlling the project's documents development. 342. Configuration control on:  deliverables specifications  Process specifications 343. Change control focuses on:  Projects deliverables  Projects documents  Projects baseline 344. Applying configuration management sys along with change control process will be the basis of defining configurable items, list them, make sure the composition of the project configuration items are correct.
  • 39.
    Mohammed Shafeea Haddad(PMP)® Number: 1987641 38 | P a g e Want to be a (PMP)® with 1250 memorizing notes Change Control 345. A trick for answering questions that ask about the process for making changes is to know that, on a high-level basis, the project manager should follow these steps: First- Evaluate the impact Evaluate (assess) the impact of the change to all aspects of the project (e.g., this change will add three weeks to the project length, require $20,000 additional funding, and have no effect on resources). Second- Identify options this can include cutting other activities, compressing the schedule by crashing or fast tracking, or looking at other options. For example, you may be able to decrease the potential effect of the change on the project by spending more time decreasing project risk, or by adding another resource to the project team. Third- Get the change request approved internally Fourth-Get customer buy-in (if required) 346. The most expensive defect type that appear in design at the end of the project. 347. Control Management System tracks the changes (not configuration management). 348. The PM can reject changes to scope and control the project budget and timeline for the benefit of the customer • 349. The PM protects the project from unnecessary changes • 350. In the event that scope changes must be made, the PM will ensure that a thorough impact assessment will be performed assessing changes to time, budget, resources, risks, quality, and customer satisfaction • 351. PM implement corrective actions for any variances
  • 40.
    Mohammed Shafeea Haddad(PMP)® Number: 1987641 39 | P a g e Want to be a (PMP)® with 1250 memorizing notes 352. If there are deviations from the project management plan, that is the responsibility of the project manager, and the Project manager is responsible for correcting those deviations without issuing a change request. 353. CRs should be used only as a last resort in this instance. 354. Corrective and preventive actions do not usually affect the project baselines; only the performance against the baselines. 355. Staffing change is a kind of changes that need to perform an integration change control. 356. OPA update is no part of change control process 357. Change is inevitable. Rather than insist on a "no change" project, it would be more in the project's interest to plan for a robust change control process capable of handling any new changes. Mandating that there will be no changes will be ineffective. 358. Variance analysis is not a tool and technique of the Perform Integrated Change Control process 359. Control charts can be used to monitor any type of output variable and process performance 360. Once the project manager is assigned to the project, he should be in control. However, it is the sponsor who ultimately has the responsibility of ensuring that the project is completed successfully. [PMBOK ® Guide 5th edition , Pages 16, 17] [Project Integration Management] 361. Effective cost control is achieved by monitoring variance in projects status in order to take corrective action to minimize risks. 362. The impact of any change request reflects on project constrains which are included in project management plan, baselines and project scope statement. 363. Make sure you advise the SH who asks for a change to the impact of it before you proceed in change process. 364. The change control system must include procedures to handle changes that may be approved without prior review, for example, as the result of emergencies. 365. If an issue affects multiple stakeholder groups across the organization, it is up to the sponsor to make the decision and up to the project manager to provide the information for the decision to be made. This is an example of evaluating before making a decision. 366. It IS the project manager’s job to make sure the impact of the change on the triple constraint (time, scope and cost) is evaluated, but that impact analysis should happen BEFORE the change request is sent to the CCB. 367. Defects and corrective actions mixed up - they’re all words that sound suspiciously similar! Just remember: a defect is any deliverable that does not meet its requirements. 368. SCOPE CREEP = UNMANAGED changes to the Project SCOPE 369. Cost of changes is increased during the project lifecycle but , the most expensive changes that is in design. 370. The key outputs of Direct and Manage Project Work are work performance data, change requests and _deliverables_ 371. An action needed to bring future project performance in line with the project management plan is called a ___corrective action__ 372. Defect repair is another name for __rework__ 373. One of the critical jobs of the project manager is to _prevent______ unnecessary changes on the project 374. After analyzing the variation in performance, a change request may be needed. 375. Approved changes recommendations (corrective, preventive, defect repair) are implemented during Direct Manage Project Work. 376. Value addition, usually, is a result of implementation of change requests. 377. Just remember: a defect is any deliverable that does not meet its requirements. 378. A defect is NOT always caused by a mistake - defects can come from lots of sources, and team members’ errors only cause some defects. For example, plenty of defects are caused by equipment problems. 379. Any change in the Project Charter needs to be approved by sponsor or person who has authorized the charter
  • 41.
    Mohammed Shafeea Haddad(PMP)® Number: 1987641 40 | P a g e Want to be a (PMP)® with 1250 memorizing notes Scope Management 380. ITTO Process group process ITTO Value Planning Plan Scope Management Inputs Project Mgt Plan Project Charter Enterprise Environmental factors Org. Process Assets Tools/Tech's Expert Judgement Meetings Outputs Scope Management Plan Requirements Management Plan Collect Requirements Inputs Scope Mgmt Plan Requirements Mgmt Plan Stakeholder Mgmt Plan Project Charter Stakeholder Register Tools/Tech's Interviews Focus Groups Facilitated Workshops Group Creativity Group Decision Making Questionaires & Surveys Observations Prototypes Accepted Deliverables Plan Scope Management Collect Requirements Define Scope Create WBS Validate Scope Control Scope Scope Baseline (Scope Baseline, WBS, WBS Dictionary) Project Documents Updates Workshops Interviews Benchmarking Context Diagrams Decomposition of Work Change Requests Inspection Project Scope Statement Reqs Documentation Reqs Traceability Matrix Scope Mgt;. Plan Reqs Mgt. Plan Change Requests Project Charter
  • 42.
    Mohammed Shafeea Haddad(PMP)® Number: 1987641 41 | P a g e Want to be a (PMP)® with 1250 memorizing notes Benchmarking Context Diagrams Document Analysis Outputs Requirements Documentation Requirements Traceability Matrix Define Scope Inputs Scope Management Plan Project Charter Requirements Documentation Org. Process Assets Tools/Tech's Expert Judgement Product Analysis Alternatives Generation Facilitated Workshops Outputs Project Scope Statement Project Documents Updates Create WBS Inputs Scope Mgmt Plan Proj Scope Statement Requirements Docs Enterprise Enviro Factors Org. Process Assets Tools/Tech's Decomposition Expert Judgement Outputs Scope Baseline Project Documents Updates Monitoring/Controlling Validate Scope Inputs Project Mgmt Plan Requirements Docs Req. Traceability Matrix Verified Deliverables Work Perf. Data Tools/Tech's Inspection Group Decision Making Techniques Outputs Accepted Deliverables Change Requests Work Perf. Information Project Documents Updates Control Scope Inputs Project Mgmt Plan Requirements Docs Req. Traceability Matrix Work Perf. Data Org. Process Assets Tools/Tech's Variance Analysis Outputs Work Perf. Information Change Requests PM Plan Updates Proj. Doc Updates Org. Process Assets Updates
  • 43.
    Mohammed Shafeea Haddad(PMP)® Number: 1987641 42 | P a g e Want to be a (PMP)® with 1250 memorizing notes 381. Types of requirements: requirements are what you need to achieve the project's objectives. They can be classified into:  Business Requirements  Stakeholder Requirements  Solution Requirements : which is divided to - Functional describes the product behavior - Non-functional describes the product environment to be effective like security.  Transition Requirements like training  Project Requirements: actions, process and conditions  Quality Requirements 382. The requirements traceability matrix is a table that links requirement to added value as it links to the business and project objectives. It also tracks requirements during the life cycle to help ensure that the requirements listed in the requirements document are delivered at the end of the project. 383. In collect requirement, no use for OPA. 384. Requirement documentation is an OPA, you need it before starting define scope process. 385. Requirements are classified into project and product requirements. Project requirements are regarding actions and process. 386. Requirement is not part of performance measurements. 387. The requirements traceability matrix contains a textual description of each of the product requirements, the rationale for their inclusion, respective owner, source, priority, and the current status. 388. The requirements and their schedule for the develop project team process (such as training) should be stated in the staffing management plan. 389. Control Quality Checklists are used to verify that the work of the project and its deliverables fulfill a set of requirements. 390. Inspection includes activities such as measuring, examining, and validating to determine whether work and deliverables meet requirements and product acceptance criteria. 391. Facilitated workshops are focused sessions that bring key stakeholders together to define product requirements. Workshops are considered a primary technique for quickly defining cross-functional requirements and reconciling stakeholder differences. Because of their interactive group nature, well- facilitated sessions can build trust, foster relationships, and improve communication among the participants, which can lead to increased stakeholder consensus. In addition, issues can be discovered earlier and resolved more quickly than in individual sessions 392. Another tool that is used during facilitated workshop is : Joint Application Design / Development JAD.
  • 44.
    Mohammed Shafeea Haddad(PMP)® Number: 1987641 43 | P a g e Want to be a (PMP)® with 1250 memorizing notes 393. Quality refers to "the degree to which a set of inherent characteristics fulfill requirements." In other words, when the customer requirements or expectations are met, quality is achieved. 394. Limitations, of any kind, are considered as constrains to the project. The project manager should propose an implementation approach to the related SH, if required. 395. Watch out for the word “task!’ What many people refer to as a “task” in the real world (Jed in some project management software) is ohm called an “activity” on the exam. PMBOK ® Guide 5th edition considers an activity to be a particular piece of work scheduled for the project. Tasks can be smaller components of work that make up that activity, but PMBOK ® Guide 5th edition only expects you to manage to the activity level. 396. There can be many references to the WBS on the exam. In short, remember the following. A WBS:  Is a graphical picture of the hierarchy of the project  Identifies all the deliverables to be completed (if it is not in the WBS, it is not part of the project)  Is the foundation upon which the project is built  Is very important  Should exist for every project  Forces you to think through all aspects of the project  Can be reused for other projects  Does NOT show dependencies 397. The previous list should help you get a few more tricky questions right on the exam. Now, would you like to get one more right? Many people confuse the terms “WBS” and “decomposition'' The best way to think of decomposition is that decomposition is what you are doing, and the WBS is the means to do it. In other words, you can decompose the project using a WBS. 398. The exam may use the term “deconstruction” instead of "decomposition'"' Both terms mean the same thing. 399. Activity definition is the process of decomposition (splitting) a deliverable into smaller more manageable parts. 400. Did you notice how we haven’t just listed the inputs for the previous answers, but have actually described them in terms of how they will be used? Whenever you think about inputs for a project management process, make sure you can describe them and explain where they come from and what they can offer the process. Similarly, make sure you also understand how outputs flow logically room each process. For the exam, this deeper understanding will omen give you more insight into situational questions, help you distinguish between relevant and extraneous data, and help you select the correct answer. Can you see how important hexing experience working on projects is for the exam, and how you can use logic to answer many questions correctly, even input questions? Now let’s try the dreaded outputs. 401. Beyond the potentially misleading name, there are a few more tricky aspects of the Validate Scope process. First, it can be done at the end of each project phase in the project life cycle (to get formal acceptance of the phase deliverables along the way) and at other points throughout the project as part of monitoring and controlling (to get formal acceptance of any deliverables that require approval in the middle of the phase or project). Therefore, you validate scope with the customer multiple times in one project. Second, the difference between the Validate Scope and the Close Project or Phase processes can also be a little tricky. Whereas the Validate Scope process results in formal acceptance by the customer of interim deliverables, remember that part of the reason for the Close Project or Phase process is to get final acceptance or sign-off from the customer for the project or phase as awhile. 402. The third tricky area is how Validate Scope relates to the Control Quality process. See the high-level diagram in figure below.
  • 45.
    Mohammed Shafeea Haddad(PMP)® Number: 1987641 44 | P a g e Want to be a (PMP)® with 1250 memorizing notes 403. Despite the number of SH in the project, you must incorporate ALL stakeholders' needs. 404. Validate scope can be in parallel with control quality. 405. The following documents are generated one from the other depending on the level of details: Project charter >>>>>> project scope statement >>>>>> WBS >>>>>> WBS dictionary. 406. Ancillary results (They include items such as project management reports and documentation) are part of deliverables that included in Project Scope statement. 407. A higher level above a work package is called a ‘control account’. PMBOK ® Guide 5th edition states a control account is a control point where scope, cost, and schedule are compared to earned value for performance measurement. While a control account can contain multiple work packages, a work package can only be associated with only one control account. 408. Code of accounts: Any numbering system that uniquely identifies each component in the WBS. 409. Chart of accounts: A list of all account names and numbers used in a company's general ledger. 410. The project’s work performance information should document and communicate the CV, SV, CPI, SPI, TCPI, and VAC for the WBS components in particular for specific work packages and control accounts. 411. There is no prescribed order which come first, validate scope or control scope. 412. Validate Scope process is normally performed after Control Quality process, but these two processes may also be performed in parallel. 413. Change to scope either controlled or uncontrolled (scope creep). 414. A team member should have flexibility at the work package level to make some changes as long as they are within the overall scope of the WBS dictionary.
  • 46.
    Mohammed Shafeea Haddad(PMP)® Number: 1987641 45 | P a g e Want to be a (PMP)® with 1250 memorizing notes 415. By using decomposition, the WBS final components then represent verifiable products, service, or results. 416. WBS (100% rule) is : showing the total of the work at the lowest levels must roll up to the higher levels so that nothing is left out and no extra work is done. 417. Define Activities is the process of identifying and documenting the specific actions to be performed to produce the project deliverables. This is done after Create WBS process. Once the WBS is created, the next logical step is to define each of these activities. PMBOK ® Guide 5th Edition, pages 432 and 61 (table 3-1) 418. The WBS Dictionary always corresponds to an entry in the WBS by name and Work Package ID. So that’s the easiest way to cross reference the two. The Statement of Work describes the work that will be done. The Responsible Organization is the team or department who will do it. Schedule Milestones are any set dates that will affect the work. The Quality Requirements describe how we will know if the work has been done properly. The Resource and Cost Estimates are just a list of how many people will be needed to do the work and how much it will cost. 419. The _product___ scope are the requirements relating to the project deliverables, whereas the _project____ scope refers to the work needed to create the deliverables 420. Scope creep happens when the project’s scope is changed during verification of the product and these changes are not agreed about in the project scape statement. 421. Product scope means the features and functions of the product or service being built. Project scope means the work that’s needed to build the product. Category In Scope Out of Scope Pending Discussion Customers Business Area(s) Processes Technology Products (PBS) Product Features Functionality Geographic Region(s) Other(s)… 422. Stakeholder Analysis is one of the tools and techniques of the Scope Definition process. And that shouldn’t really be a surprise. After all, the goal of stakeholder analysis is to write down the needs of your stakeholders. And when is it most important to figure out what your stakeholders need? When you’re defining the scope of the project work! 423. There is no metric mentioned whatsoever in the PMBOK ® Guide 5th edition that measures performance against the project scope. The performance can be measured against the scope baseline but there is no metric for doing so. The question is trying to trick you. 424. Project scope is measured to the plan while product scope is measured to requirements ( traceability matrix)
  • 47.
    Mohammed Shafeea Haddad(PMP)® Number: 1987641 46 | P a g e Want to be a (PMP)® with 1250 memorizing notes 425. Value Engineering (from Define Scope)- also called value analysis, value management, or value methodology. It began at General Electric Co. during World War II. Due to shortages of skilled labor, raw materials, and component parts, Lawrence Miles of G.E. looked for acceptable substitutes. Frequently, the substitutions often reduced costs, improved the product, or both. What started out as a constraint was turned into a systematic process which he called “value analysis”. 426. Value Engineering events are normally carried out via workshops (whose number and duration depend on the type of event, Project and issues to be addressed). 427. The Project Scope Statement includes the requirements and the work needed to deliver the requirements 428. exam questions will rarely ask you directly about scope validation, however they will use phrases such as:  Obtaining customer sign off  Review of deliverables  QC inspection/audit  Requirements validation  Work product verification
  • 48.
    Mohammed Shafeea Haddad(PMP)® Number: 1987641 47 | P a g e Want to be a (PMP)® with 1250 memorizing notes These are all scope validation questions. 429. A work authorization system is designed to ensure that work is approved before it begins, and to ensure the work is done at the right time and in the correct sequence. Use of a work authorization system also helps to prevent scope creep as well as gold plating. 430. Product analysis in scope planning is prioritizing spoken and unspoken customer wows, wants and needs; translating these needs into technical characteristics and specification to build and deliver a quality product or service by focusing everybody toward customer satisfaction. This is called QFD. 431. Scope verification should be done – WHEN A PROJECT IS TERMINATED to determine the extent of the completion. 432. The 4/40 hour rule of thumb suggests that, when creating a WBS for a small project, you break down the work to work packages of a minimum of 4 hours and a maximum of 40 hours. Applying this rule contributes to more accurate estimates later in project planning. 433. As a project manager, you should not implement any activity that is not documented and approved. 434. "How to determine the correctness of the deliverables" refers to the Control Quality process, of which verified deliverables is an output. Do not confuse this with the Validate Scope process, which results in acceptance of deliverables. The first one is not listed in project charter. 435. Control scope is defer from scope validation that the first must be integrated with other control processes while the second is an special case of control of the scope.
  • 49.
    Mohammed Shafeea Haddad(PMP)® Number: 1987641 48 | P a g e Want to be a (PMP)® with 1250 memorizing notes Time and Schedule Management 436. ITTO Process group process ITTO Value Planning Plan Schedule Management Inputs Project Mgt Plan Project Charter Enterprise Environmental factors Org. Process Assets Tools/Tech's Expert Judgement Analytical Techniques Meetings Outputs Schedule Management Plan Define Activities Inputs Schedule Management Plan Scope Baseline Enterprise Environmental factors Org. Process Assets Tools/Tech's Decomposition Rolling Wave Planning Expert Judgement Outputs Activity List Activity Atributes Milestone List Plan Schedule Management Define Activities Sequence Activities Estimate Activity Resources Estimate Activity Durations Develop Schedule Control Schedule Schedule Baseline Project Schedule Project Calendars Exp. Judgment Decomposition Rolling Wave Planning PDM Dependencies Leads/Lags Exp. Judgment Bottom Up PMIS Exp. Judgment Analogous Parametric 3 Point Reserve Anal. Critical Path Compression Resource Optimization PMIS Project Schedule Network Diagrams Activity Resource Requirements RBS Activity Duration Estimates Schedule Mgt. Plan Activity List Milestone List Schedule Forecasts Project Charter Scope Baseline
  • 50.
    Mohammed Shafeea Haddad(PMP)® Number: 1987641 49 | P a g e Want to be a (PMP)® with 1250 memorizing notes Sequence Activities Inputs Schedule Management Plan Activity List Activity Attributes Milestone List Project Scope Statement Enterprise Environmental factors Organizational Process Assets Tools/Tech's Precedence Diagramming Method (PDM) Dependency Determination Leads and Lags Outputs Project Schedule Network Diagrams Project Document Updates Estimate Activity Resources Inputs Schedule Management Plan Activity List Activity Attributes Resource Calendars Risk Register Activity Cost Estimates Enterprise Environmental factors Organizational Process Assets Tools/Tech's Exp. Judgement Alternative Analysis Pub’d Estimating Data Bottom-up Estimating PM Software Outputs Activity Resource Requirements Resource Breakdown Structure Project Document Updates Estimate Activity Durations Inputs Sked Mgmt Plan Activity List Activity Attributes Activity Resource Requirements Resource Calendars Project Scope Statement Risk Register Resource Breakdown Structure Enterprise Env factors Org. Process Assets Tools/Tech's Expert Judgment Analogous Estimating Parametric Estimating Three-point Estimating Group Decision-making Techniques Reserve Analysis Outputs Activity Duration Estimates Project Document Updates
  • 51.
    Mohammed Shafeea Haddad(PMP)® Number: 1987641 50 | P a g e Want to be a (PMP)® with 1250 memorizing notes Develop Schedule Inputs Sked Mgmt Plan Activity List Activity Attributes Proj Schedule Network Diagrams Activity Resource Requirements Resource Calendars Activity Duration Estimates Project Scope Statement Risk Register Proj. Staff Assignments Resource Breakdown Structure Enterprise Environmental factors Org. Process Assets Tools/Tech's Schedule Network Analysis Critical Path Method Critical Chain Method Resource Optimization Techniques Modeling Techniques Leads and Lags Schedule Compression Scheduling Tool Outputs Schedule Baseline Proj. Schedule Sked Data Proj. Calendars Proj. Mgmt Plan Updates Proj. Doc Updates Monitoring/Controlling Control Schedule Inputs PM Plan Project Schedule Work Performance Data Project Calendars Schedule Data Org. Process Assets Tools/Tech's Performance Reviews Project Management Software Resource Optimization Techniques Modeling Techniques Leads and Lags Schedule Compression Scheduling Tool Outputs Work Performance Information Schedule Forecasts Change Requests PM Plan Updates Proj. Doc Updates Organizational Process Assets Updates
  • 52.
    Mohammed Shafeea Haddad(PMP)® Number: 1987641 51 | P a g e Want to be a (PMP)® with 1250 memorizing notes 437. We also saw the term decomposition used in the Scope Management chapter, in the Create WBS process. Carefully read exam questions using the term. If the team is decomposing work into work packages (deliverables), they are creating a WBS (part of scope management). If they are decomposing work packages into the activities required to produce them, they are in the Define Activities process. So what do you need in order to define activities? That question is all there really is to the concept of inputs.) You need your schedule management plan, created in the previous process, and the scope baseline (scope statement, WBS, and WBS dictionary) from scope management. You may also refer to organizational process assets including existing templates, historical information such as activity lists from other similar project, and any standards, such as a prescribed scheduling methodology. Involving the team in the Define Activities process helps define the activities completely and accurately and therefore makes the estimates, created later in the planning process, more accurate. 438. Things to know about estimating for the exam The next two time management processes-Estimate Activity Resources and Estimate Activity Durations-and the Estimate Costs process (see the Cost Management chapter) all involve estimating. The following are important points to understand about time and cost estimating for the exam.  Management plans provide the basis for estimating.  Estimating should be based on a WBS to improve accuracy.  Time and cost estimates are interrelated, as time estimates may impact cost, and vice versa.  Identified risks must be considered when estimating time and cost of project work.  Estimating should be done by the person doing the work whenever possible to improve accuracy.  Historical information from past projects (part of organizational process assets) is key to improving estimates.  Schedule, cost, and scope baselines should be kept and not changed except for approved project changes.  The project schedule activities should be managed to the schedule baseline for the project.  The project costs should be managed to the cost baseline for the project.  Changes are approved in integrated change control.  Estimates are more accurate if smaller-size work components are estimated.  Changes should be requested when problems with schedule, cost, scope, quality, or resources occur and cannot be solved by using time and cost reserves.  A project manager should never just accept constraints from management, but should instead the needs of the project, come up with his or her own estimates (based on input from the team members doing the work when possible), and reconcile any differences to produce realistic objectives  The project manager may periodically the estimate to complete (ETC) for the project. in order to make sure adequate time, funds, resource's, etc., are available for the project.  Plans should be revised during completion of the work as necessary with approved changes.  There is a process for creating the most accurate estimate possible.  Padding is not an acceptable project management practice.  The project manager must meet any agreed-upon estimates.  Estimates must be reviewed when they received to see if they are reasonable and to check for padding and risks.  Estimates must be kept realistic through the life of the project by reestimating and reviewing them periodically.  Estimates can be decreased by reducing or eliminating risks.  Estimates can be decreased by reducing or eliminating risks.  A project manager has a professional responsibility to provide estimates that are as accurate as feasible and to maintain the integrity of those estimates throughout the life of the project. 439. The project cost and project schedule for work can be reliably estimated at the work package, or lowest, level of the WBS using bottom-up estimating, or at the highest level using top-down estimating.
  • 53.
    Mohammed Shafeea Haddad(PMP)® Number: 1987641 52 | P a g e Want to be a (PMP)® with 1250 memorizing notes 440. RAM is set based on WBS work packages level. If the question states that you to put more weight on your most likely duration or cost estimate, this is another expression for PERT. 441. When you are answering formula questions you may not see the exact answer as one of the answer choices due to different types of calculators available and different rounding calculations. The most important thing to remember is that if you do not see the exact answer to the question, you want to select the closest answer to your calculated answer because this will be the 442. For the exam, it's important to know the formula for both triangular and beta distribution and understand that if you are being asked to calculate the activity (or cost) duration, you will need to read the situation carefully to determine which formula to use. Look for language like simple or straight (triangular), or PERT or weighted (beta) that might help you choose the correct formula. You may be asked to perform calculations using the formulas or to analyze information to determine how best to deal with a situation. The exercises that follow can help you prepare for three-point estimating questions on the exam. But first, here are the formulas again, plus a new one for standard deviation: You must MEMORIZE these formulas and remember that they can be used for both time and cost estimates. Legend: P = Pessimistic, M = Most Likely, 0 = Optimistic Activity standard deviation is the possible range for the estimate. For example, an activity estimate of 30 hours that has a standard deviation of +/-2 could end up taking between 28 hours and 32 hours. We've listed the formula for beta activity standard deviation here. Although there is a standard deviation formula for triangular distribution, it's complicated and is unlikely to be on the exam. What you need to remember for the exam is that the greater the range created by the standard deviation calculation, the greater the risk. The exam may ask you to calculate a range for an individual activity estimate using weighted (beta) averaging. To do you need to know the beta expected activity duration (EAD) and the beta activity standard deviation (SD). you calculate the range using beta EAD +/- SD. the start of the range is beta EAD- SD, and the end of the range is beta EAD+SD. the second exercise in this section will give a chance to practice these calculations. (be aware that it is possible to calculate a range for individual activity estimates using simple (triangular) averaging, which would involve triangular EAD and the standard deviation formula for triangular distribution. but again, since the exam is unlikely to require you to perform this calculation, we haven't included it in our discussion.) If we are doing a project for the first time, and there is no previous history of similar projects to fall back on, it may make sense to use the Triangular distribution, as there is no basis to give more weight to a particular estimate. Thus, a Triangular Distribution is more suited for judgmental data estimates. These are most likely not based on a lot of experience or expertise… but are more of a guess-times. Expected Activity Duration or Cost (Triangular Distribution) P+M+O 3 Expected Activity Duration or Cost (Beta Distribution) P+4M+O 6 Beta Activity Standard Deviation (SD) 0-P 6 Duration or Cost Uncertainty P-0 Beta Activity Variance (SD)2
  • 54.
    Mohammed Shafeea Haddad(PMP)® Number: 1987641 53 | P a g e Want to be a (PMP)® with 1250 memorizing notes EXERCISE 1 Now tries this exercise. On the following charts, label the examples of each of the ten listed items by placing the item number next to be location on the chart(S). Answers Now tries this exercise. On the following charts, label the examples of each of the ten listed items by placing the item number next to be location on the chart(S). Exercise 2 Calculate the expected activity duration using triangular distribution. It is best to calculate to three decimal places and round to two decimal places when you are ready to check your answers on the exam. activity P M O expected activity duration triangular distribution A 47 27 14 B 89 60 41 C 48 44 39 D 42 37 29 ANSWER activity P M O expected activity duration triangular distribution A 47 27 14 29.333 B 89 60 41 63.333 C 48 44 39 43.666 D 42 37 29 36 Exercise 3 Complete the chart using the appropriate formulas. All estimates are in hours. activity P M O expected activity duration Beta distribution Beta activity standard Deviation Range of the estimate A 47 27 14 B 89 60 41 C 48 44 39 D 42 37 29 ANSWER Activity P M O expected activity duration triangular distribution Beta activity standard Deviation Range of the estimate A 47 27 14 28.167 5.500 22.667 to 33.667, or 28.167 +/- 5.500 B 89 60 41 61.667 8.000 53.667 to 69.667, or 61.667 +/- 8.000 C 48 44 39 43.833 1.500 42.333 to 45.333, or 43.833 +/- 1.500 D 42 37 29 36.500 2.167 34.333 to 38.667, or 36.500 +/- 2.167
  • 55.
    Mohammed Shafeea Haddad(PMP)® Number: 1987641 54 | P a g e Want to be a (PMP)® with 1250 memorizing notes Please compare the answers in the "Expected Activity Duration (Beta Distribution) column above to the answers in the "Expected Activity Duration (Triangular Distribution)" column from the previous exercise. Notice that the results are not hugely different. However, if you do not select the right formula for a question that requires the calculation of expected activity duration, you could end up picking the wrong answer. 443. Please note that these exercises are provided for understanding and do not necessarily represent the complexity of questions on the exam. Most of the questions on the exam relating to three-point estimating are relatively simple and may require assessment but not calculations. Note that the formulas we've been discussing relate to activities, rather than the overall project, and that the exam concentrates on using three-point estimating to find ranges for activity duration and cost estimates. But as a project manager, you also use this information to calculate the overall project estimate and the project standard deviation to manage a project successfully. You need to consider how these ranges might affect the estimate of the overall project duration and cost. You can then use this knowledge to effectively address variations on your project. For the exam, you should be able to do simple calculations using the formulas, understand that estimates of time (or cost) should be in a range, and know the concept of three-point time (or cost) weighted estimates per activity as well as how to calculate simple and weighted average distributions. You may also see a beta or PERT total project duration used in questions not requiring calculation (e.g., the project duration is 35 months plus or minus 3 months) and need to evaluate the situation to answer the questions correctly. Remember that, just like with an activity, the greater the range for the project as a whole, the greater the risk. So why do project managers need to understand expected durations, range estimates, and standard deviations? The main purpose is to use these concepts to better control projects. These calculations help you know the potential variances on your project and determine appropriate courses of action. For example, you can use estimate ranges and standard deviation to assess risk. Looking back at the answers for the second exercise in this section, which activity has the most risks? The answer is activity B. It has the widest range and the highest standard deviation, and is therefore likely to have the greatest risk. These calculations are based on the pessimistic, optimistic, and most likely estimates for an activity the further away from the mean these estimates are, the more that could go right and wrong to affect. The activity Therefore, you can assess and compare the risk of various activities by looking at activity ranges and standard deviations. Don't forget that these concepts also apply to cost. Let's say you have estimated that a portion of your project will cost $1 million with a standard deviation of $200,000. You need to decide whether to use a fixed-price contract to outsource that piece of the project work. The standard deviation indicates there is a 40 percent range in the cost estimate for the work. Therefore, you would not likely choose a fixed-price contract, since this large standard deviation suggests there is not a firm definition of the scope of the work to be done. (See the Procurement Management chapter for information about different types of contracts.) Make sure you have a general understanding of these estimating concepts. If you are still struggling with this topic, review this section again. 444. The easiest way to find the critical path is to identify all paths through the network and add the activity durations along each path. The path with the longest duration is the critical path. Be careful that you do the exercises that follow and practice doing this manual work for the exam. People will commonly not identify all of the paths or not calculate the duration correctly and get questions wrong on the exam.
  • 56.
    Mohammed Shafeea Haddad(PMP)® Number: 1987641 55 | P a g e Want to be a (PMP)® with 1250 memorizing notes 445. "There is a start formula and a finish formula, and we always begin late:' Notice that the formula uses either two starts or two finishes and each begins with late. start formula finish formula float = LS - ES float= LF - EF You determine whether to use the start or finish formula based on the information available. For example, if an exam question states that you have a late start of 30, an early start of 18, and a late finish of 34, how do you find the float? Using the previous trick, you know to subtract the two starts or the two finishes. Since you do not have two finishes, you subtract 30 - 18 to get 12. Using the Critical Path Method Now that we have discussed the basic concepts, let's look at how the critical path method works. We'll use the network diagram in figure 6. 7 as an example: To determine the earliest and latest each activity can start and the earliest and latest each activity can be completed, you need to perform a forward and backward pass through the network diagram. The "early" figures are found by calculating from the beginning of the project to the end of the project, following the dependencies in the network diagram-a forward pass through the network diagram. The "late" figures are found by moving from the end of the project, following the dependencies to the beginning of the project-a backward pass. The first activity in the diagram normally has an early start of zero. Some people, however, use 1 as the early start of the first activity. There is no right way to start calculating through network diagrams for the early and late starts; either method will get you the right answer. Just pick one method, and use it consistently. Let's start with the forward pass. You need to move through the activities from the start until you reach the end, determining the early starts and early finishes, as illustrated in figure 6.8 this example uses zero as the early start for the first activities. It is important to look at where paths converge (path convergence). To compute the early start and the early finish in a forward pass, you have to take into account all the paths that lead into that activity (see activity F and activity Gin figure 6.8). The same concept applies to the backward pass; to compute the late finish and late start you need to consider all the paths that flow backward into an activity (see activity D and activity Fin figure 6.8). In this diagram, paths converge during the forward pass at activity F and at activity G. So you need to do the forward pass on both paths leading up to activity F, calculating the early finishes for activities D (EF = 4) and A (EF = 3). You then select the later early finish of activities D and A to use as the early start for activity F, since activity F cannot start until both activities D and A are complete. Therefore, the early start of activity F is 4. You use the same process for calculating the early finish of activities E (EF = 13) and F (EF = 12) before determining the early start of activity G (ES= 13). Once you have completed the forward pass, you can begin the backward pass, computing the late finish and late start for each activity. The backward pass uses the duration of the critical path (in this case, 26) as the early finish of the last activity or activities in the network. See figure 6.9 for the late start and late finish data. Again, you need to be careful at points of convergence as you move thought the network diagram There is convergence at activity F and at activity D. You work from the end back to these by first computing the late start of activities B(LS = 22) and G (LS=13). Select the earlier late start to use for the late finish of activity F, since activity F must be finished before either activity B or G can start.
  • 57.
    Mohammed Shafeea Haddad(PMP)® Number: 1987641 56 | P a g e Want to be a (PMP)® with 1250 memorizing notes Therefore, the late finish of activity F is l3. this same process should be used on activities E (LS = 4) and F (LS=5) before calculating the late finish for activity D(LF=4). Once you finish calculating the starts and finishes, you have the data required to calculate float. It's time to use those formulas. What was that trick again? "There is a start formula and a finish formula, and we always begin late." Therefore, the formulas are: start formula finish formula float = LS - ES float= LF - EF The activities with zero float are on the critical path (identified by the bold arrows). See figure 6.10 for the float of each activity: The next few exercises should help you better understand these concepts. As you do the exercises, think about how knowing float helps you in managing your real-world projects. Exam questions may be substantially similar to the following exercises, or they may be more situational and wordy, without requiring you to draw a network diagram. Be prepared for both types. 446. The following are good questions to test your knowledge about critical paths, float, etc.:  Can there be more than one critical path? Yes, you can have two, three, or many critical paths.  Do you want there to be? No; it increases risk.  Can a critical path change? Yes.  Can there be negative float? Yes; it means you are behind.  How much float does the critical path have? In planning, the critical path has zero total float. During project executing, if an activity on the critical path is completed earlier or later than planned, the critical path may then have positive or negative float. Negative float on the critical path requires corrective actions or changes to the project to bring it back in line with the plan.  Does the network diagram change when the end dates changes? No, not automatically, but the project manager should investigate schedule compression options such as fast tracking and crashing the schedule to meet the new data. Then, with approved changes, the project manager should change the network diagram accordingly.  Would you have leaved the project with negative float? no; you would compress the schedule. 447. If you encounter multiple questions on the exam that require you to draw a network diagram you may be able to reuse the same network diagram to answer more than one question. Look to see if this is true before you spend time redrawing the diagram. 448. WARNING: For questions about changes to the network diagram, make sure you look for shifts to new critical paths caused by the changes to the network diagram or to activity durations. Modeling PAGE 180In creating a finalized, realistic schedule, it is helpful to ask "What if a particular factor changed on the project? Would that produce a shorter schedule?" The assumptions for each activity can change and, therefore, the activity durations can also change. One of the ways to calculate, or model, the effect of these changes is through a Monte Carlo analysis.
  • 58.
    Mohammed Shafeea Haddad(PMP)® Number: 1987641 57 | P a g e Want to be a (PMP)® with 1250 memorizing notes 449. Approximating number of work periods required to complete individual activities with estimated resources is done in Estimate Activity Duration process. 450. If you have two critical paths, the only right choice to affect the critical paths is by affecting the diversion activities. 451. Activity List, Activity resource requirements and Resource Calendars are inputs of Estimate Activity Duration process. PMBOK ® Guide 5th edition Page no 177 452. Monte Carlo simulation provides PROBABILITY OF ANY TASK BEING AT THE CRITICAL PATH 453. Basis of estimate may be included in activity resource requirement table. 454. Basis of estimate is a detailed form of cost estimate. 455. Cost estimate can be presented in summary of details. 456. Resource limitation is not considered when calculation CPM 457. Critical chain method is used when consider resource limitation 458. Critical chain is a critical path with limitation in resources. 459. What if scenario is a modelling technique (software like primavera) to assess each schedule scenario potential effect on the project goals 460. Project management software: make sure you realize there is no such thing as true project software. The software available can be extremely for scheduling, analyzing what if scenarios, and performing status- reporting functions, but it does not tell you how to manage a project. You cannot simply follow the software you must adapt it your needs. Software cannot do a project managers job. 461. Monte Carlo Analysis is a simulation technique to calculate the duration of the project each time with different assumptions
  • 59.
    Mohammed Shafeea Haddad(PMP)® Number: 1987641 58 | P a g e Want to be a (PMP)® with 1250 memorizing notes 462. Monte Carlo Analysis This technique uses computer software to simulate the outcome of a project based on the three-point estimates (optimistic pessimistic and most likely) for each activity and the network diagram or to determine the likelihood of completing the project as scheduled. The simulation can tell you:  the probability of completing the project on any specific day  the probability of completing the project for any specific cost  the probability of any activity actually being on the critical path  the overall project risk Monte Carlo analysis is another way of putting together the details of three-point estimates into a project estimate. It is more accurate than other methods because it simulates the actual details of the project and calculates probability. 463. Schedule baseline is the approved schedule model that can't be changed without formal change request. 464. Project schedule is the ongoing updated schedule with details that will be compared to schedule baseline. 465. Schedule data are what the project schedule contains of data like activity attribute, resource histogram, milestones and cash flow. 466. Performance review is technique to control schedule. It has its tools like:  Trend analysis  Using CPM to recalculate critical paths  Critical chain method  EVM 467. Any M&C process is concerns about:  Review past performance  Determine the status now  Influence the factors that lead to changes to baselines  Any variances to the baseline?  Manage changes.  Inform SH  Control the performance in the future.
  • 60.
    Mohammed Shafeea Haddad(PMP)® Number: 1987641 59 | P a g e Want to be a (PMP)® with 1250 memorizing notes 468. You manage your project team with:  Proper management style  Professional and ethical behavior.  Interpersonal skills. 469. A group of related scheduled activities – shown as single aggregate activity for the reporting purpose is known as HAMMOCK Activity 470. The diagramming method that allows for conditional looping is called GERT. 471. Graphical Evaluation and Review Technique (GERT) GERT is a modification to the network diagram drawing method. It is a computer simulation technique that allows loops between activities. The easiest example is when you have an activity to design a component and then test it. After testing, the component may or may not need to be redesigned. GERT is rarely on the exam, and when it does appear, it is most often just an incorrect answer choice. 472. There are four precedence relationships and four networking dependencies. 473. The four possible precedence relationships in an AON network diagram are: finish-to-start, start-to-start, finish-to-finish, start-to-finish. 474. The four types of network dependencies are known as:  Mandatory (hard logic, hard dependencies). They are maybe contractual or physical limitation.  Discretionary (soft logic, preferred logic and preferential logic).They are important when applying fast tracking to the project.  External this is a linking non-project activity to project activities.  internal 475. The completion of a key deliverable or a phase in the project is called a __milestone 5. 476. Starting a successor activity before the predecessor is complete is called a lead, while a delay in starting a successor activity is defined as a lag. 477. Another name for the three point estimate is called PERT. The most accurate and time consuming of the estimates is called bottom-up estimating. 478. The sigma percentages are 1 Sigma = 68.26%, 2 Sigma = _95.46% and 3 Sigma _99.73_% 479. (TF) Total Float is the time an activity can be delayed without delaying the project end date. 480. The earliest you can begin an activity is called the ___early start, while the latest time in the network schedule that an activity can begin without impacting the late finish (LF) is called the __late start 12. 481. The _critical path____ in a network diagram is the longest path through the network that produces the shortest possible completion time for the project 482. The time a project can be delayed without delaying the start of a successor project is called ___project float 483. The two primary schedule compression techniques are called _crashing__andfast tracking__ 16. 484. The _montecarlo____ analysis is used to build statistical models and perform what-if analysis 17. 485. Stabilizing the number of resources working in each time period to prevent resource overallocation is known as __resource leveling_______ 18. 486. _Critical Chain_ project management accounts for limited resources, adds duration buffers, focuses on managing the time buffer and resources 19. _ 487. (FF) Free Float describes the time an activity can be delayed before delaying the early start (ES) of a successor activity or violating a schedule constraint. 488. Higher-level summary activities that occur between milestones in a bar chart are frequently called __hammock activities_______ 21. 489. In addition to various updates, a key output of the Control Schedule process is _change request_ 490. An activity that has no duration is called a__milestone or a dummy____ 491. Computing the _forward pass allows us to ascertain the critical path in the network diagram, while computing the __backward pass is used to determine areas of float or slack in the network diagram.
  • 61.
    Mohammed Shafeea Haddad(PMP)® Number: 1987641 60 | P a g e Want to be a (PMP)® with 1250 memorizing notes 492. Crashing is applying more resources to shorten the duration 493. ELAPSED TIME is the time inclusive of NON working days 494. Quality is the process of completing the scope to meet stated or implied needs. 495. CRASHING =MORE COST 496. FAST TRACK =MORE RISK 497. Schedule data for the project schedule includes a number of items as it collects the information used to describe and control the schedule. It includes schedule milestones, schedule activities, activity attributes, assumptions and constraints. It may include resource histograms, alternate schedules, contingency reserves cash-flow projections, and order and delivery schedules. 498. Cost baseline is not a schedule data. 499. In sequencing activities, the project management team must determine which dependencies are external as they are usually outside of the team’s control. 500. Leads and lags are used in: sequence activities, develop schedule and control schedule. 501. Resource Optimization is: a tool that used in develop schedule and control schedule. 502. The Control Schedule Process is used to reprioritize the remaining work in a project. This is done to properly allocate remaining resources based on their availability. 503. In real world applications, the PERT estimate is simply a point estimate. In order to derive probabilities and confidence factors from this estimate, the PERT estimate is processed using the Monte Carlo analysis. This will enable the construction of a statistical model that will tie specific confidence factors to the PERT estimate. 504. The difference between a time estimate and the schedule is that the schedule is calendar based. Weekends, holidays, resource availability, vacation days and a host of other elements go into the final schedule. A time estimate for an activity simply relays how many hours or days it may take to complete the activity. The time estimate is also called work effort. 505. Critical Path Exam Tips:  There can be more than one critical path  The critical path can change  The critical path has zero float19  A path with negative float means you are behind schedule. As the project manager, your job is to compress the schedule and eliminate negative float> 506. when figuring the float for a path, the float values for each activity are not added together. The path float consists of the highest single value of float in the specific path. 507. CCPM accounts for limited resources, adds duration buffers, and focuses on managing the time buffer and resources. With CPM, the focus is on managing float. With CCPM, the focus is on managing the buffers. You may see CCPM as a possible answer to several exam questions 508. Milestones are a deliverables oriented not a time oriented. 509. Any change in activities duration that may lead to create new critical path will increase the risks of the project. 510. In develop schedule process; resource calendar will form the project calendar based on the time estimate. 511. Basis of estimate is part of activity resource requirement. 512. Funding limit requirement could impose the project manager to extend the schedule. 513. Resource limited schedule is a realistic schedule built on the shorting in resources. 514. If there is no required end date for a project, schedule flexibility can be built into the plan, allowing for resources being removed and other such delays. 515. Milestone Duration is ZERO 516. PERT Is also a NETWORK DIAGRAM 517. Pert is Superior to CPM 518. The critical chain Method modifies the SCHEDULE to account for LIMITED RESOURCES 519. Affinity Diagram is an essential tool in creating WBS.
  • 62.
    Mohammed Shafeea Haddad(PMP)® Number: 1987641 61 | P a g e Want to be a (PMP)® with 1250 memorizing notes 520. You likely to see Idle Resources during project progress, if the project with must fix dates and little or no slack. 521. Precedence diagramming method is also called Activity-On-Node (AON). 522. The precedence diagramming method (PDM), also called activity-on-node (AON) diagramming 523. Activities that must finish in specific order should be linked with each other with a finish to finish dependency despite their starting order. 524. Rule of thumb, such as allocation of scarce resources to the critical path first, can be applied to develop a schedule. 525. Resource Breakdown Structure (RBS) is a hierarchical representation of resources by category and type. 526. Learning curve concept is: As individuals and/or organizations get more experienced at a task, they usually become more efficient at it. The more times a task has been performed, the less time will be required for subsequent iterations 527. The 50/50 rule, or the more conservative 0/100 rule, can eliminate the necessity for the continuous determination of percent complete. After the percent complete is determined, it can be plotted against time expended. In other words, you set your rule when to consider a percentage of completion in order to apply it on the project schedule. 528. Schedule compression techniques are corrective actions to find ways to bring project activities that are behind into alignment with the project management plan. 529. Each time you analyze CPI & SPI, think first about critical path activities completion. 530. Get the approval of functional managers is critical for the detailed schedule because it means the team members are approve it. 531. Update resource requirement is an output of develop schedule. 532. Group decision technique is used as a tool in:  3 times in in planning: collect requirement, estimate duration and estimate cost  1 time in validate scope
  • 63.
    Mohammed Shafeea Haddad(PMP)® Number: 1987641 62 | P a g e Want to be a (PMP)® with 1250 memorizing notes Cost Management 533. ITTO Process group process ITTO Value Planning Plan Cost Management Inputs Project Management Plan Project Charter Enterprise Environmental Factors Organizational Process Assets Tools/Tech's Expert Judgment Analytical Techniques Meetings Outputs Cost Management Plan Estimate Costs Inputs Cost Mgmt Plan HR Mgmt Plan Scope Baseline Project Schedule Risk Register Enterprise Environmental Factors Organizational Process Assets Plan Cost Management Estimate Costs Determine Budget Control Costs Cost Baseline Project Funding Requirements Work Performance Info Cost Forecasts Change Requests Updates Analogous Parametric Bottom Up 3 Point Reserve Exp. Judgment Aggregation Reserve Analysis Funding LImits Earned Value TCPI Forecasting PMIS Reserve Anal. Cost Mgt. Plan Activity Cost Estimates Basis of Estimates IRR NPV ROI Opportunity $ Payback
  • 64.
    Mohammed Shafeea Haddad(PMP)® Number: 1987641 63 | P a g e Want to be a (PMP)® with 1250 memorizing notes Tools/Tech's Exp. Judgment Analogous Parametric Bottom-up Estimating Three-point Estimating Reserve Analysis Cost of Quality PM Software Vendor Bid Analysis Group Decision-making Techniques Outputs Activity Cost Estimates Basis of Estimates Project Document Updates Determine Budget Inputs Cost Management Plan Scope Baseline Activity Cost Estimates Basis of Estimates Project Schedule Resource Calendars Risk Register Agreements Organizational Process Assets Tools/Tech's Cost Aggregation Reserve Analysis Expert Judgment Historical Relationships Funding Limit Reconciliation Outputs Cost Baseline Project Funding Requirements Project Documents Updates Monitoring/Controlling Control Costs Inputs PM Plan Project Funding Requirements Work Performance Data Organizational Process Assets Tools/Tech's Earned Value Management Forecasting To-complete Performance Index (TCPI) Performance Reviews PM Software Reserve Analysis Outputs Work Performance Information Costs Forecasts Change Requests PM Plan Updates Project Documents Updates Organizational Process Updates
  • 65.
    Mohammed Shafeea Haddad(PMP)® Number: 1987641 64 | P a g e Want to be a (PMP)® with 1250 memorizing notes 534. Value analysis or value engineering helps determine how to complete the project at a lower budget without any changes to the project scope. It should add value. 535. The organizational process assets that influence the Estimate Costs process include, but are not limited to:  Cost estimating policies  Cost estimating templates  Historical information  Lessons learned. 536. Parametric estimating uses a statistical relationship between relevant historical data and other variables (e.g., square footage in construction) to calculate a cost estimate for project work. This technique can produce higher levels of accuracy depending upon the sophistication and underlying data built into the model 537. (Bottom-up estimating) is very accurate but will take much longer 538. Regression analysis and learning curve are the two ways to create Parametric Estimation. 539. Projects are continually re-estimated throughout the life of the project so that an accurate budget and timeline may be forecasted 540. Resource calendar will not go to estimate cost. 541. For analogous and parametric estimate, make sure that:  Parameters are quantifiable  Calculations based on precise historical information  The previous project's model can be used on any project regardless of size. 542. Judgmental forecasting methods incorporate intuitive judgement, opinions and subjective probability estimates, and are used in cases where there is lack of historical data or during completely new and unique market conditions. Examples of methods in this category are composite forecasts, surveys, delphi method, scenario building, technology forecasting and forecast by analogy. 543. Heuristic method to estimate is based on the experience like how long a seq. foot needs to be finished. 544. Heuristic mean generally accepted rule for best practice. 545. Heuristic is also referred as a rule of thumb. 546. Parametric estimate is using a heuristic method. 547. Cost budgeting is: allocating the cost estimate to individual work item. 548. Payback period ended means Cumulative Revenue and cumulative cost from Starnet became equal 549. Beta Distribution and Triangular distribution are probability distributions 550. Two forms of accelerated depreciation are known as Double Declining Balance and the sum of year digits. 551. The costs on a project that have already been expended are called _sunk costs_ 7. 552. The four categories of costs you can experience on a project are: _direct, indirect, variable, fixed. 553. Cost Breakdown Structure
  • 66.
    Mohammed Shafeea Haddad(PMP)® Number: 1987641 65 | P a g e Want to be a (PMP)® with 1250 memorizing notes 554. The tool that addresses the variance between funding limit and the planned expenditures for the project is called the funding limit reconciliation 555. Performance baseline is the collection of all project's baselines. 556. the contingency reserve and management reserve amounts are not included in earned value calculations 557. If the actual cost accede the target cost, the sharing ratio will be –ve. 558. You can't rely on SPI or CPI only to assess the project. Always look for them both. Earned Value 559. Let's pause for a moment. You already know earned value is on the exam. Are you worried about it? Don't be. We are going to make it easier. First, think about this: How valuable would it be to KNOW how your project is really going? Could you sleep better at night? Would you be able to spend your time in more productive ways than worrying? These are the benefits of earned value. If you currently rely on hope, guesses, or a general percent complete estimate to assess how your project is faring, you probably know from experience that these methods do not tell you much, nor are they very accurate. And they may regularly result in the need to work overtime at the end of the project because of the lack of control along the way. Keep the benefits of earned value in mind as you read this section, and go through it slowly if it seems confusing. Make sure you "get it" the first time you read it. Earned value is used in performance reviews to measure project performance against the scope, schedule, and cost baselines. Please note that the earned value technique uses a combination of these three baselines, known as the performance measurement baseline. The measurements resulting from an earned value analysis of the project indicate whether there are any potential deviations from the scope, schedule, and cost baselines (the performance measurement baseline).Many project managers manage their project's performance by comparing planned to actual results. With this method, however, you could easily be on time but overspend according to your plan. Using earned value measurement is better, because it integrates cost, time, and the work done (or scope) and can be used to forecast future performance and project completion dates and costs. Using the work performance information gathered through earned value analysis, a project manager can create reports, including cost forecasts, and other communications related to the project's progress (see the
  • 67.
    Mohammed Shafeea Haddad(PMP)® Number: 1987641 66 | P a g e Want to be a (PMP)® with 1250 memorizing notes Communications Management chapter for more on earned-value-related reports). Earned value measurements may also result in change requests to the project. 560. Terms to Know Acronym Term Interpretation PV Planned Value As of today, what is the estimated value of the work planned To be done? EV Earned Value As of today, what is the estimated value of the work actually Accomplished? AC Actual Cost (total cost) As of today, what is the actual cost incurred for the work Accomplished? BAC Budget at (the budget) How much did we BUDGET for the TOTAL project effort? EAC Estimate at Completion What do we currently expect the TOTAL project to cost (a Forecast)? ETC Estimate to Complete From this point on, how much MORE do we expect it to cost To finish the project (a forecast)? VAC Variance at Completion As of today, how much over or under budget do we expect to be at the end of the project? 561. Formulas and Interpretations to Memorize The exam focuses not just on calculations, but also on knowing what the numbers mean. Therefore, you should know all the following formulas. (NOTE: The c in the following table stands for "cumulative :') Name Formula Interpretation Cost Variance (CV) EV-AC NEGATIVE is over budget; POSITIVE is Under budget. Schedule Variance (SV) EV-PV NEGATIVE is behind schedule; POSITIVE is Ahead of schedule. Cost Performance Index (CPI) 9 EV/AC We are getting $ _____ worth of work out of Every $1 spent. Funds are or are not being used Efficiently. Greater than one is good; less than One is bad. Schedule Performance Index EV/PV We are (only) progressing at __ percent of The rate originally planned. Greater than one is Good; less one is bad. Estimate at Completion (EAC) NOTE: There are many ways to calculate EAC, depending On the assumptions made. Notice how the purpose of the formulas really is to create forecasts based on past performance On the project. Exam questions may require you to determine which EAC formula is appropriate; you will need to pay attention to the information provided in the question to decide Which formula to use. AC+ Bottom-up ETC BAC/CPI C AC + (BAC - EV) As of now, how much do we expect the total project to cost? (See formulas to the left, below.) This formula calculates actual costs to date plus a new estimate for the remaining works. It is used when the original estimate was fundamentally flawed. This formula is used if no variances from the BAC have occurred or you will continue at the same rate of spending (as calculated in your cumulative CPI or based on the trends that have led to the current CPI). This formula calculates actual costs to date plus remaining budget. It is used when current variances are thought to be atypical of the future. It is essentially AC plus the remaining value of work to perform.
  • 68.
    Mohammed Shafeea Haddad(PMP)® Number: 1987641 67 | P a g e Want to be a (PMP)® with 1250 memorizing notes AC+(BAC-EV)/( CPI C x SPI C ) This formula calculates actual to date plus the remaining budget modified by performance. It is used when current variances are thought to be typical of the future and when project schedule constraints will influence the completion of the remaining effort. So for example, it might be used when the cumulative CPI is less than one and a firm completion date Must be met. To-Complete Performance Index (TCPI) (BAC- EV)/(BAC-AC) This formula divides the work remaining to be done by the money remaining to do It. It answers the question "In order to stay within budget, what rate we must meet for the Remaining work?" Greater than one is bad; less than 1 is good. Estimate to Complete (ETC) NOTE: You can determine ETC by either using the first formula listed at right or reestimating the work remaining. EAC-AC Reestimate How much more will the project cost? Reestimate the remaining work from the bottom up. Variance at completion (VAC) BAC-EAC How much over or under budget will we be at the end of the project? The CPI in the previous table is a cumulative CPI because it is using costs to date. It could be written as CPIc = EVC / ACc with the c standing for cumulative. This cumulative formula is the same as that in the previous table, but it more dearly states that the data used is cumulative. CPI can also be calculated for costs incurred during a specific period of time (week, month, or quarter) rather than over all the time to date.
  • 69.
    Mohammed Shafeea Haddad(PMP)® Number: 1987641 68 | P a g e Want to be a (PMP)® with 1250 memorizing notes 562. Project Percentage Complete = EV/BAC x 100. 563. ETC=EAC-AC=budget for remaining work. 564. TCPI=CPI=1 if the project is within the budgeting rate. 565. When original estimates are flawed then EAC = AC + ( Bottom up or aggregated Estimation for the remaining work ) 566. Low CPI means your estimation is flawed fundamentally and the project in atypical situation. 567. With a CPI of 1.05, there is no reason to cut costs. The SPI of 0.893 should tell you that you need to improve schedule performance 568. Be very careful when interpreting the SPI and CPI values. Although values greater than 1.0 are desirable, values greater than 1.5 mean the project was not properly estimated earlier. 569. Definite cost are most accurate 570. Cost Performance baseline is represented as S curve. 571. Multiplying the percent complete by the budget at completion, or the total budget for the project, is the simplest formula to calculate EV. 572. For EV calculations, not every WBS work package must be converted to monetary value. You can use any proper unit like: meters, liters. 573. Milestone method is used to calculate EV in long work package projects. 574. To reduce the cost of the project it would be best to reduce direct and variable costs. 575. If the project is within budgeted rate then EAC = AC + ( BAC - EV ) 576. The main output of the Control Costs process is budget forecasts 577. If senior management did not agree to revise the estimate at completion based on current performance means you will use BAC in calculating TCPI 578. TCPI is the most important indicator to the project performance. 579. At the end of the project, EV=PV
  • 70.
    Mohammed Shafeea Haddad(PMP)® Number: 1987641 69 | P a g e Want to be a (PMP)® with 1250 memorizing notes 580. There are three ways to calculate EV: fixed formula ( rule 50/50 or 0/100 ), Weighted milestone and percent complete. 581. Make sure you understand and MEMORIZE the following about CV, SV, CPI, and SPI:  EV comes first in each of these formulas. Remembering this one fact alone should help you get about half the earned value questions right. (Aren't you glad you purchased this book?)  If it is a variance, the formula is EV minus something.  If it is an index, the formula is EV divided by something.  If the formula relates to cost, use AC.  If the formula relates to schedule, use PV.  For variances interpretation: negative is bad and positive is good. Thus a -200 cost variance means that you spent more than planned (over budget). A -200 schedule variance means that you are behind schedule. This also applies to VAC.  For indices interpretation: greater than one is good; less than one is bad. (Remember, this only applies to CPI and SPI; the opposite is true of TCPI)  Be careful about the negative variance sign during calculations. 582. One type of earned value question people often answer incorrectly requires that you differentiate between EAC and ETC and the other terms. Figure 7.2 may help you understand this difference. Notice that planned value (PV; what the value was expected to be at this point in the project according to the plan) and actual cost (AC; what the cost has actually been on the project prior to this point) look backward at the project. Budget at completion (BAC), estimate to complete (ETC), and estimate at completion (EAC) look forward BAC states the project's planned budget; it indicates what the end cost of the project would be if everything went according to plan. ETC and EAC forecast future performance based on what has actually occurred on the project, taking into account any variances from the plan the project has already experienced. ETC is an estimate of how much more the remaining part of the project will cost to complete. EAC indicates what the total project cost is forecasted to be.
  • 71.
    Mohammed Shafeea Haddad(PMP)® Number: 1987641 70 | P a g e Want to be a (PMP)® with 1250 memorizing notes Are you still worried about earned value? Not for long. Read the following pages and do the exercises, you might end up appreciating earned value questions over some of the more ambiguous and confusing questions on this exam. 583. Earned Value in Action Earned value is an effective tool for measuring performance and determining the need to request changes. The following is a sample team meeting conversation on this subject: o Ken, the project manager, calls a team meeting and says, "We are six months into this million dollar project, and my latest analysis shows a CPI of 1.2 and an SPI of 0.89. This means that we are getting 1.2 dollars for every dollar we put into the project, but only progressing at 89 percent of the rate originally planned. Let's look for options to correct this problem." o "We could remove me from the project team and replace me with someone less expensive. I must be the most expensive team member:' Ashley says. o "Not only would it sadden me to lose you, but your suggestion would improve costs, not schedule. You are the company's best network specialist. Someone else would not be as proficient as you in completing the work:' o "We could remove the purchase of the new computers from the project;' says Chris. "Or, we could just tell the customer the project will be two weeks late:' o "Canceling the new computers would save us money, not time. We need to focus on time;' Ken says. "Nor can we just change the project schedule baseline arbitrarily. That would be unethical:' o "Since we are doing well on cost, why don't we bring in another programmer from the IT department to work on this project? We can get the next two activities completed faster;' Rose suggests. o "That sounds like the most effective choice in this situation. Let's see if we can find someone who will improve performance, at the lowest cost. Thanks for your help;' Ken says. 584. When you forecast, take in consideration the existing change requests. 585. Cost base line does not include management reserve 586. If you want to decrease project budget, decrease the direct and variable costs. 587. If you want to decrease the payback period, decrease the indirect and fixed cost. 588. The best way to learn the earned value analysis technique is to use it. The following exercises are designed to give you a chance to practice both calculations AND interpretation. Earned value questions on the exam have generally required fewer calculations for each question than these exercises.
  • 72.
    Mohammed Shafeea Haddad(PMP)® Number: 1987641 71 | P a g e Want to be a (PMP)® with 1250 memorizing notes EXERCISE 4 The cost performance index (CPI) and 1.s the schedule performance index (SPI) can be charted each month to show the project trends. Based on the diagram, what would you be more concerned about-cost or schedule - if you were taking over this project from another project manager? Answers Since these calculations were made in the past, the data in the chart is historical data. The last, most current measurement was in the fourth quarter, which shows both SPI and CPI being above one (good). As of the fourth quarter, the SPI is lower. Therefore, the answer is schedule. An easy way to answer performance index questions that ask whether cost or schedule should concern you most is to pick the option with the lowest index. EXERCIS 5E The Fence #1 You have a project. To build a new fence the fence is four sided as shown at left. Each side is to take one day to build, and $1,000 has been budgeted per side. The sides are planned to be completed one after the other. Today is the end of day 3. Using the following project status chart, calculate PV, EV, etc., in the spaces provided. Then check your answers. Interpretation is also important on the exam. Can you interpret what each answer means? Do the calculations to three decimal places on the exercises. On the real exam, round the results of your calculations to two decimal places when you are ready to check your answers against the choices provided. Activity Day1 Day 2 Day 3 Day 4 Status end of Day 3 Side 1 S---------F Complete, spent $1,000 Side 2 S--------PF ----F Complete, spent $1,200 Side 3 PS--S---PF 50% done, spent $600 Side 4 PS--------PF Not yet started Key S = Actual Start, F = Actual Finish, PS = Planned Start, and PF = Planned Finish What Is : Calculation Answer Interpretation of The Answer 1 PV 2 EV 3 Ac 4 BAC 5 CV 6 CPI 7 SV 8 SPI 9 EAC 10 ETC 11 VAC
  • 73.
    Mohammed Shafeea Haddad(PMP)® Number: 1987641 72 | P a g e Want to be a (PMP)® with 1250 memorizing notes Answers What Is : Calculation Answer Interpretation of The Answer 1 PV $1,000 plus $1,000 $3,000 We should have done worth of work. 2 EV Complete, complete, $2,500 $2,500 We have actually completed $3,250 worth of work. 3 Ac $1,000 plus $1,200 plus $600 $2,800 We have actually spent $2,800. 4 BAC $1,000 plus $1,000 $4,000 $4,000 Our project budget is $4,000. 5 CV $2,500 minus $2,800 -$300 We are over budget by $300. 6 CPI $2,500 divided by $2,800 $0.893 We are only getting about 89 cents out of every dollar we put into the project. 7 SV $2,500 minus $3,000 -$500 We are behind schedule. 8 SPI $2,500 divided by $3,000 0.833 We are only progressing at about 83 percent of the rate planned. 9 EAC $4,000 divided by $0.893 $4,479 We currently estimate that the total project will cost $4,479. 10 ETC $4,4 79 minus $2,800 $1,679 We need to spend $1,679 to finish the project. 11 VAC $4,000 minus $4,479 -$479 We currently expect to be $479 over budget when the project is completed Notes If your answers differ, check your rending. Again, it is best to calculate to three decimal places and then round to two decimal places and then round to town decimal places when you are ready to compare your results against the choices provided on the exam. Did you select the correct EAC formula? If not, did you miss information in the question that could have guided you to the correct formula? In this example, Side 2 cost $ 1,200. Side 3 is 50 percent complete and has cost $ 600. This suggests a trend that indicates side 4 is likely to cost $ 1,200 when complete. When there is a trend and no other information to indicate the trend will not continue, it`s most appropriate to use the BAC/CPI formula. EXERCISE 5 The Fence #2 You have a project to build a new fence. The fence is four sided as shown at left. Each side is to take one day to build, and $1,000 has been budgeted per side. Tue sides were planned to be completed one after the other, but circumstances changed on the project, and work on the sides was able to proceed in parallel. ASSUME THEREFORE THAT THE SIDES HA VE A FINISH-TO-FINISH RELATIONSHIP INSTEAD OF A FINISH-TO-START RELATIONSHIP, so more than one side can be worked on at the same time. Today is the end of day 3. Using the following project status chart, calculate PV, EV, etc., in the spaces provided. Then check your answers. Activity Day1 Day 2 Day 3 Day 4 Status end of Day 3 Side 1 S---------F Complete, spent $1,000 Side 2 S-----f---PF ----F Complete, spent $900 Side 3 S………. PS…….PF 50% done, spent $600 Side 4 S………. PS--------PF 75% done, spent $600
  • 74.
    Mohammed Shafeea Haddad(PMP)® Number: 1987641 73 | P a g e Want to be a (PMP)® with 1250 memorizing notes Key S =Actual Start, F = Actual Finish, PS = Planned Start, and PF = Planned Finish What Is : Calculation Answer Interpretation of The Answer 1 PV 2 EV 3 Ac 4 BAC 5 CV 6 CPI 7 SV 8 SPI 9 EAC 10 ETC 11 VAC Answers The Fence#2 What Is : Calculation Answer Interpretation of The Answer 1 PV $1,000 plus $1,000$1,000 $3,000 We should have done worth of work. 2 EV Complete, complete, half done, and 75% done, or $1,000 plus $1,000 plus $500 plus $750 $3,250 We have actually completed $3,250 worth of work. 3 Ac $1,000 plus $900 plus $600 plus $600 $3,100 We have actually spent $3,800 4 BAC $1,000 plus $1,000 plus $1,000 plus $1,000 $4,000 Our project budget is $4,000 5 CV $3,250 minus $3, 100 $150 We are over budget by $150 6 CPI $3,250 divided by $3,100 $1.048 We are only getting about $1.05 out of every dollar we put into the project. 7 SV $3,250 minus $3,000 1.083 We are behind schedule. 8 SPI $3,250 divided by $3,000 0.833 We are only progressing at about 108 percent of the rate planned. 9 EAC $4,000 divided by $1.048 $3,817 We currently estimate that the total project will cost $3,817. 10 ETC $3,817 minus $3, 100 $717 We need to spend $717 to finish the project. 11 VAC $4,000 minus $3,817 $183 We currently expect to be $183 under budget when the project is completed In this example, you are looking for the value of the work that has actually been done. The finish-To-finish relationship allowed the team to work on more than one side at the same time. In this case, work is being done on both sides 3 and 4 at the same time. Since the value of each side is $1,000, we look at how much of each side is complete and apply that percent to the value. Here sides 1 and 2 are completed; thus, each receives a value of $1,000. (It doesn’t matter what it actually cost—just the value.) Side 3 is 50 percent done and receives a value of $500 (50 percent of $1,000). Side 4 is 75 percent done and receives a value of $750 (75 percent of $1,000). The earned value to date is $3,250.
  • 75.
    Mohammed Shafeea Haddad(PMP)® Number: 1987641 74 | P a g e Want to be a (PMP)® with 1250 memorizing notes Understanding the meaning of the results of each calculation is as important as knowing how to calculate them. Expect question on the exam that say thing like, (the CPI is 0.92 what should you do? you will need to interpret this and other data in the question and then determine which choice would address the issue (s) described. In this example, there are both cost and schedule problems. You may also get questions on the exam that require you to perform multiple calculations (i.e, you need to perform one calculation to come up with a result that can be used as an input for a second calculation). We have a few exercises coming up that will help you understand how to answer these questions, but it's helpful to first consider this useful tip: Here's a quick trick for finding EV when a question provides partial information. Depending on the information you're given in a question, you can reverse the formulas you know for CV, SV, CPI, or SPI so that you can isolate EV on its own side of the equation, which will make it much easier to solve For example, say a question gives you CV and AC and asks you to solve for EV. You already know that CV= EV - AC, so now you can reverse this formula by adding AC to both sides of the equation as follows: CV=EV-AC CV + AC = EV - AC + AC CV +AC=EV Do you understand why we added AC to both sides of the equation? You're trying to isolate EV on one side of the equation. By adding AC to the right side of the equation, you cancel out the -AC, so you end up with EV on its own. But whatever you do on the right-hand side of the equation, you have to do on the left-hand side as well. (Here's a little algebra refresher: you can perform an operation like adding, subtracting, dividing, or multiplying on one side of the equation so long as you do the exact same thing on the other side as well. This allows you to manipulate an equation to make it easier to solve.) So now, to solve for EV, all you have to do is add CV and AC. Similarly, say a question gives you CPI and AC and asks you to determine EV. You already know the formula for CPI (CPI = EV I AC), but how can you isolate EV on one side of the equation? Instead of adding AC to both sides of the equation, in this case, you would multiply both sides by AC: CPI= EV/AC CPI x AC= EV/AC x AC CPI x AC =EV You can also simply memorize the reverse formulas in the table below: Original Formula Reverse Formula to Determine EV CV=EV-AC EV=CV+AC SV=EV-PV EV=SV+PV CPI=EV/AC EV=CPI× AC SPI=EV/PV EV=SPI× PV Just keep in mind that this quick trick for reversing the formula only works for ev! Although you can reverse other earned value formulas, to do so would generally require multiple steps.
  • 76.
    Mohammed Shafeea Haddad(PMP)® Number: 1987641 75 | P a g e Want to be a (PMP)® with 1250 memorizing notes EXERCISE 6 What is EV if your CPI is your SPI is $10,000? Which reverse formula would you use? Answers Since the question gives us the CPI and AC, we can reverse the CPI formula to get to the EV so the reverse formula would be EV = CPI x AC, or EV =x $10,000, which works out to $11,000. For this question, there was no need to use the SPI information. EXERCISE 7 What is your SPI if your CV is $10,000, your SV is -$3,000, and your PV is $100,000? Answers To find the SPI; you actually need to perform two calculations here. The formula for SPI is SPI — EV/PV, we know what be PV is, but we don’t know the EV. Luckily, we can figure it out using the information given in the question. We're given the 5º and PV, so we can use the following reverse formula to determine EV. EV=SV+PV EV=-$3000+$100,000 EV=$97,000 We can then plug the PV and EV into the SPI formula as follows: SPI= EV/PV SPI=$97,000/ $100,000 SPI = .97 If your equation requires you to solve for something other than EV (for example, AC or PV), the math will be slightly more complicated, but don't worry: we've got an exercise to help you understand what to do. EXERCISE 8 Using the information from the previous exercise, determine AC. Answers We need to look at the information from the previous exercise to determine what formula to use to figure out AC. We know the CV is $10>000 and the EV is $97,000 (from the calculation we performed in the previous exercise). With this information, we can determine the AC' by using the formula CV= EV - AC. To do this, we first plug the information we know into the formula: CV=EV-AC $10,000 = $97,000 - AC To solve for AC, we need to get AC alone on one side of the equation. First, add AC to both sides of the equation: $10,000 + AC=$97,000-ac+ac $10,000+ac=$97,000 The —AC and +AC on the right-hand side of the equation canceled each other out. But we still need to isolate AC on the left-hand side of the equation. TG do this, we’re going to subtract $10,000 from both sides: $10,000+ac-$10,000=$97,000 Ac=$87,000
  • 77.
    Mohammed Shafeea Haddad(PMP)® Number: 1987641 76 | P a g e Want to be a (PMP)® with 1250 memorizing notes EXERCISE 9 In the latest earned value report for your project. You see the CPI is 1.2, the SPI is 0.8, the PV is $600,000, & the SV is -$120,000. You can’t find the CV in the report, so you need to calculate it based on the information given. What is the CV? Answers The formula for CV is CV = EV – AC. Therefore, we need to find EV and AC to calculate CV. We can do this by using one of the reverse formulas we learned earlier. Since we know the values for SPI (0.8) and PV ($600,000), we can use EV= SPI x PV (this is the reverse formula for SPI = EV/PV). EV= SPI x PV EV = 0.8 x $600,000 EV=0.8× $600,000 EV=$480,000 Now we need AC, which we can get from the EV we just determined and the CPI given in the question (1.2). The formula is CPI =EV/ ac or 1.2 =$480,000/ ac We need to isolate AC on one side of the equation to figure out what it is. Start by multiplying both sides of the equation by AC: 1.2 x AC = $480,000/ ac x AC The resulting equation is: 1.2× ac =$480,000 To get ac on its own, we need to divide both sides by 1.2: (1.2× ac)/ 1.2=$480,000/ 1.2 The resulting equation is: Ac=$480,000/ 1.2 So AC=$400,000 Now that we know the EV and the AC, we can figure out what the cv is: CV = EV-AC CV = $480,000 $400,000 CV = $80,000 The Control Costs process provides measurements that indicate how the work is progressing and that allow the project manager to create reliable forecasts and take action to control the project. This process also results in change requests, including recommended corrective or preventive actions, and updates to the project management plan and project documents. The project manager needs to make sure these changes and updates are communicated to stakeholders and the team to ensure they understand the revisions to the project and are implementing them correctly.
  • 78.
    Mohammed Shafeea Haddad(PMP)® Number: 1987641 77 | P a g e Want to be a (PMP)® with 1250 memorizing notes Quality Management 589. ITTO Process group process ITTO Value Planning Plan Quality Management Inputs PM Plan Stakeholder Register Risk Register Requirements Documentation Enterprise Environmental Factors Organizational Process Assets Tools/Tech's Cost-Benefit Analysis Cost of Quality Seven Basic Quality Tools Benchmarking Design of Experiments Statistical Sampling Additional Quality Planning Tools Meetings Plan Quality Management Perform Quality Assurance Control Quality Cost/Benefit Cost of Quality 7 Basic Tools Benchmarking Sampling Quality Mgt. Plan Process Improvement Plan Quality Metrics Quality Checklists Quality Audits Controls Charts Process Analysis Updates Verified Deliverables QC Measures Validated Changes Measurements
  • 79.
    Mohammed Shafeea Haddad(PMP)® Number: 1987641 78 | P a g e Want to be a (PMP)® with 1250 memorizing notes Outputs Quality Management Plan Process Improvement Plan Quality Metrics Quality Checklists Project Documents Updates Executing Perform Quality Assurance Inputs Quality Mgmt Plan Process Improvement Plan Quality Metrics Quality Control Measurements Proj. Docs Tools/Tech's Quality Management and Control Tools Quality Audits Process Analysis Outputs Change Requests PM Plan Updates Project Documents Updates Org. Process Assets Updates Monitoring/Controlling Control Quality Inputs PM Plan Quality Metrics Quality Checklists Work Performance Data Approved Change Requests Deliverables Project Documents Organization Process Assets Tools/Tech's Seven Basic Quality Tools Statistical Sampling Inspection Approved Change Requests Review Outputs Quality Control Measurements Validated Changes Verified Deliverables Work Performance Information Change Requests PM Plan Updates Project Documents Updates Org. Process Assets Updates 590. Quality for (PMI)® Quality-related questions can be confusing because many of the topics on the exam are not in the PMBOK ® Guide 5th edition and because (PMI)® quality philosophy may be different from that of your co mpany. Some companies refer to what (PMI)® calls Perform Quality Assurance as quality planning. Some c ompanies believe in giving the customer extras, while PMI wants us to focus on meeting the requirement s. It is important to understand (PMI)® philosophy to answer exam questions correctly. Therefore, know t he following (PMI)®related to quality:
  • 80.
    Mohammed Shafeea Haddad(PMP)® Number: 1987641 79 | P a g e Want to be a (PMP)® with 1250 memorizing notes  The project manager should recommend improvements to the performing organization's Standards, policies, and processes. Such recommendations are expected and welcomed by management.  Quality should be considered whenever there is a change to any of the project constraints.  quality should be checked before an activity or work package is completed  The project manager must spend time trying to improve quality.  The project manager must determine metrics to be used to measure quality before the project work begins.  The project manager must put in place a plan for continually improving processes.  The project manager must make sure authorized approaches and processes are followed.  Some quality activities may be done by a quality assurance or quality control department. 591. How to think about quality in the project?  The customer has its own quality metrics.  We have to plan how to satisfy the customer quality metrics if it is defer from our organization quality metrics.  This plan is concern about setting the project standard and how we will ensure that we comply with it. 592. Quality in action  We suppose to flow the project quality standards and metrics. How will know?  We are going to use continuous improvement and other quality concepts at the early beginning of the work to ensure quality conformance till we perform quality control to inspect the product and get the actual measurements.  We can't perform quality assurance without measurement from quality control. These measurements are evidences for non-conformance. 593. Inspection is a tool and technique in:  Validate scope  Control quality  Control procurement 594. Modern quality management complements project management. For example, both disciplines recognize the importance of:  Customer satisfaction. Understanding, evaluating, defining and managing expectations so that customer requirements are met. This requires a combination of conformance to requirements (the project must produce what it said it would produce) and fitness for use (the product or service must satisfy real needs).  Prevention over inspection. The cost of preventing mistakes is generally much less than the cost of correcting them, as revealed by inspection.  Management responsibility. Success requires the participation of all members of the team, but it remains the responsibility of management to provide the resources needed to succeed.  Continuous improvement. The plan-do-check-act cycle is the basis for quality improvement. In addition, quality improvement initiatives undertaken by the performing organization, such as TQM and Six Sigma, can improve the quality of the project’s management as well as the quality of the project’s product. 595. Inspections are sometimes called reviews, product reviews, audits, and walkthroughs. In other hand, validate scope uses inspection as a tool. 596. Inspections are NOT called as Assessments 597. Inspections are called as reviews, Audits and walkthroughs
  • 81.
    Mohammed Shafeea Haddad(PMP)® Number: 1987641 80 | P a g e Want to be a (PMP)® with 1250 memorizing notes 598. In Normal Distribution curve ( Bell ), each Standard Deviation represent 1 Sigma that is divided by the mean to two halves. 599. The mean in Bell curve probability is 50% of the. So, the probability of each half Sigma (+up and –down) intersects with a specified amount on the horizontal line. These amounts are divided according to 0.5 SD amount. 600. Precise means you get the same record each time you do the test. 601. Accurate means how the record is close to the correct result. 602. Run charts tell you about trends in your project by showing you what your data looks like as a line chart. 603. Continuous process improvement on the project is one of the key responsibilities of the project manager 604. Do you think you understand (PMI)® philosophy and how quality management fits into the project management process? Test yourself by doing the following exercise. EXERCISE 10 List the specific ACTIONS required to ensure quality on the project. Answers There is a lot of possible answers. Did you come up with these? Review the project management plan, particularly the project baselines, and relevant project documents.  Make Shure you know and understand the customer's definition of quality.  Identify the desired levels of performance in the product and components of the product.  Identify at what level you should control the project (e.g. The work package, activity, or more detailed level).  Identify any quality standards and process that are applicable to the project.  Identify the required level of quality for project management activities.  Determine the quality standards and processes to use, when, and on what parts of the project.  Set standards to reach the level of desired performance for activities and the project.  Set metrics to measure quality from the customer's and the organization's perspective.  Decide what you will do to make sure the processes are followed and the standards are met.  Determine how you will improve the processes on the project-your process improvement plan.  Test the validity of assumptions before they result in problems.  Make sure team members understand what "quality" means for their work.  Collect problems, errors, and complaints, and review what can be done to prevent them from reoccurring on the project.  Have teams follow planned efforts to evaluate the project to look for quality improvements.  Inspect work as it is being done, not after.  Perform quality reviews.  Measure performance against standards.  Hold meetings, issue reports, measure, and perform calculations.  Reassess the quality standards.  Evaluate the effectiveness of the quality control system.  Manage quality with the same effort as time, cost, or scope.  Request changes, including corrective and preventive actions and defect repairs.  Update organizational process assets with the information and data learned from process improvement and control efforts.  Include quality issues in lessons learned.  Feed lessons learned back into the project.
  • 82.
    Mohammed Shafeea Haddad(PMP)® Number: 1987641 81 | P a g e Want to be a (PMP)® with 1250 memorizing notes 605. Cost of quality includes all costs incurred over the life of the product by investement in preventing nonconformance to requirement, appraising the product or service for conformance to requirement and failing to meet requirement (rework).
  • 83.
    Mohammed Shafeea Haddad(PMP)® Number: 1987641 82 | P a g e Want to be a (PMP)® with 1250 memorizing notes 606. Cost of quality can be explained through the chart below: 607. Gold Plating Gold plating refers to giving the customer extras (e.g., extra functionality, higher quality Components, extra scope, or better performance). Although you might have a policy promoting gold plating at work (such as "meeting and exceeding customers' expectations"), advanced quality thinking does not recommend this practice and neither does (PMI)®. Gold plating is often the team's impression of what is valued by the customer, and the customer might not agree. It is also a problem because so few projects provide what the customer wanted. Since most projects have difficulty meeting the project objectives all available effort should go into achieving those objectives instead of gold plating. Sometimes gold plating is not planned, but arises out of a team member's efforts to do the best he or she can. The project might not call for the best, however, just what was asked for. Therefore, the project manager must be on the lookout for team members providing extra functionality, extra work, or higher quality than is required for the project. 608. Prevention over inspection Is it better to inspect work to find problems or to prevent them in inspected IN! This concept has frequently come up on the exam.
  • 84.
    Mohammed Shafeea Haddad(PMP)® Number: 1987641 83 | P a g e Want to be a (PMP)® with 1250 memorizing notes 609. Marginal Analysis Marginal analysis refers to looking for the point where the benefits or revenue to be received from improving quality equals the incremental cost to achieve that quality this is an important concept that you probably already understand. Sometimes added attention to something such as quality does not produce added value. When that point is reached, you should stop trying to improve quality. 610. Continuous Improvement (or Kaizen) Continuous improvements involve continuously looking for small improvements in quality. These two terms ("continuous improvement" and "Kaizen") are taken to mean the same thing on the exam; however, in Japan, Kaizen means to alter (kai) and make better or improve (Zen). Kaizen is a general term, while continuous improvement is a quality movement. In the United States and most of Western Europe, improvements are thought of as big improvements. In Japan, improvements are thought of as small improvements. Continuous improvement includes improving how we handle project management in an organization. So OPM3, (PMI)® maturity model for the evolution of project management within an organization, could be used to guide how quality is planned and improved on projects. 611. Just in Time (JIT) 5 Many companies find that holding raw materials in inventory is too expensive and is unnecessary. Instead, they have their suppliers deliver raw materials just when they are needed or just before they are needed, thus decreasing inventory to close to zero. A company using JIT must achieve a high level of quality in their practices; otherwise, there will not be enough raw materials to meet production requirements because of waste and rework. A JIT system forces attention on quality. 612. Total Quality Management (TQM) 6 This philosophy encourages companies and their employees to focus on finding ways to continuously improve the quality of their products and their business practices at every level of the organization. 613. Responsibility for Quality The entire organization has responsibilities relating to quality. Therefore, read questions on this topic carefully. Determine to whom in the organization questions on the exam are referring. The project manager has the ultimate responsibility for the quality of the product of the project, but each team member must check his or her work by inspecting it him- or herself. It is not acceptable for team members to simply complete the work and then turn it over to the project manager or their manager to be checked Work should meet the project requirements, and testing should be done whenever appropriate before submitting the work. Senior management has the ultimate responsibility for quality in the organization as a whole. According to the quality expert W. Edwards Deming, 85 percent of the quality problems on a project are attributable to the management environment and the system in which the team works. That's why many organizations have quality assurance and/ or quality control departments, which are responsible for implementing organizational directives when it comes to quality. 614. Impact of Poor Quality everyone knows intuitively that spending time on quality produces value but the exam will test your knowledge about what the effects of quality efforts, or the lack thereof, are so what is the impact of poor quality? if you have poor quality, you might also have:  increased costs  Decreased profits  Low morale  Low customer satisfaction  Increased risk  Rework  Schedule delays
  • 85.
    Mohammed Shafeea Haddad(PMP)® Number: 1987641 84 | P a g e Want to be a (PMP)® with 1250 memorizing notes In contrast, increases in quality can result in increased productivity, higher morale increased customer satisfaction, increased cost and schedule effectiveness, and decreased cost risk. 615. Understanding the difference between Plan Quality Management Perform Quality Assurance, and Control Quality One of the major challenges people have while studying is understanding, the difference between Plan Quality Management, Perform Quality Assurance, and Control Quality. This confusion can be due to the difference between what your company calls these processes and what the exam calls them. It can also be due to the confusing nature of the questions in this knowledge area. 616. For purposes of the exam, here is a brief description of the three processes:  Plan Quality Management focuses on defining quality for the project, the product, and project management, and planning how it will be achieved.  Perform Quality Assurance is an executing process, so its focus is on the work being done on the project. Its purpose is to ensure the team is following organizational policies, standards, and Processes as planned to produce the project's deliverables. Through this evaluation the project manager can also evaluate whether the processes need to be improved or modified.  In contrast, Control Quality (a monitoring and controlling process) examines the actual deliverables produced on the project; its purpose is to ensure the deliverables are correct and meet the planned level of quality, and to find the source of problems and recommend ways to address them. 617. The following chart is a trick for correctly answering questions about these three processes on the exam. But be aware that even if you spend a great deal of time studying this section, you may still see confusing questions about the differences between the quality management processes. Make sure you read such questions carefully. PLAN QUALITY MANAGEMENT PERFORM QUALITY ASSURANCE CONTROL QUALITY Process Group Project Planning Project Executing Project monitoring & Controlling High-Level Description of What Each Process Focuses On What is quality? How will we Ensure it? Are we following the procedures and processes as planned? Are the procedures and processes Giving us the intended results? Are the results of our work meeting the standards? More Detailed Description of What Each Process Focuses On
  • 86.
    Mohammed Shafeea Haddad(PMP)® Number: 1987641 85 | P a g e Want to be a (PMP)® with 1250 memorizing notes Find existing quality practices, standards, and requirements for the product, project, and project management efforts. Create additional project specific practices, standards, and metrics. Determine the processes that will be used on the project. Determine what work you will do to meet the standards. Determine how you will measure to make sure you meet the standards. Perform cost of quality, cost-benefit analysis, and other analysis work to make certain that the appropriate level of quality will be planned in. Balance the needs of quality with scope, cost, time, risk, resources, and customer satisfaction. Create a process improvement plan and a quality management plan as part of the project management plan. Use measurements from quality control to assess whether processes are being followed, and whether these processes are still appropriate for the project. Perform continuous improvement to increase Efficiency and effectiveness. Determine if project activities comply with organizational and project policies, processes, and procedures-quality audit. Find good practices. Share good practices with others in the organization. Submit change requests. Update the project management plan and project documents. Measure the quality of deliverables to determine whether they meet requirements. Evaluate the root cause of quality problems. Identify the need for quality improvements (corrective or preventive action, and defect repair). Verify deliverables. Complete checklists. Update lessons learned. Submit change requests. Update the project management plan and project documents. 618. Remembering the following phrases about Pareto charts should help you on the exam:  Help focus attention on the most critical issues.  Prioritize potential “causes” of the problems.  Separate the critical few from the uncritical many. 619. The exam asks about Pareto diagrams in many ways and sometimes uses unfamiliar words instead of the more common phrases. Remembering the following about Pareto diagrams should help you on the exam. Pareto diagrams  Help focus attention on the most critical issues  prioritize potential causes of the problems  separate the critical few form the uncritical 620. Quality assurance deal with auditing quality requirement and results, while quality control monitoring and record the results of executing the quality activities. 621. Histograms You have probably seen many histograms but never realized they were called histograms. A histogram displays data in the form of bars or columns. This tool helps identify which problems are worth dealing with. A typical histogram presents data in no particular order and without reference to time. As with the Pareto diagram, you can anticipate in Plan Quality management the potential problems, but then plot the results of your measurements in Control Quality on a histogram to determine the most pressing problems.
  • 87.
    Mohammed Shafeea Haddad(PMP)® Number: 1987641 86 | P a g e Want to be a (PMP)® with 1250 memorizing notes 622. Control Chart The following explanation and exercise will help you understand this tool, even if control charts are new to you. Once you understand control charts, it is generally easy to get questions about them right on the exam. Note that there's an example of a control chart in the following exercise. Control charts are SET UP in Plan Quality Management as part of the effort to define quality on the project. This involves determining in advance the mean, specification limits, and control limits (all defined later in this section). Control charts are USED in Control Quality to help determine if the results of a process are within acceptable limits. To better understand the need for control charts, imagine a door manufacturer is undertaking a project to create a new production line. To make sure the production facility will create doors that meet quality standards, it's essential to monitor the processes and output so the new production line can become an ongoing business operation. Would each door be the same exact height? Weight? Not likely. Instead there is a range, however small, that is acceptable. Each door should be within the range of normal and acceptable limits. During the Control Quality process, samples are taken and plotted on the chart (the small squares shown on the control chart in the following exercise). The control chart shows whether the samples are within those limits. A control chart can also be used to monitor things like project performance figures, such as cost and schedule variances. Most commonly, however, a control chart helps monitor production and other processes to see if the results are within acceptable limits (i.e., "in control"), or if there are any actions required (i.e., the process, results, or whatever is being measured is "out of control"). Now that we have discussed the basic concept of a control chart, let's look at some of the related terms you should know for the exam. You will see questions on this topic, but they should be fairly straightforward and, therefore, relatively easy. The following can be indicated on a control chart: 1. Upper and lower control limits 2. Mean (Average) 3. Specification Limits 4. Out of Control 5. Rule of Seven Note: For repetitive processes, the control limits are generally set at +_3 as around aprocess mean that has been set at 0 s. 1. Upper and lower control limits17 Control limits are often shown as tow dashed lines on a control chart. These limits are the acceptable range of variation of a process's or measurements results. Control limits indicate what is stable versus unstable (out of control) in the process. Every process is expected to have some variation in its results (e.g., each door manufactured will not be exactly the same size.
  • 88.
    Mohammed Shafeea Haddad(PMP)® Number: 1987641 87 | P a g e Want to be a (PMP)® with 1250 memorizing notes The project manager and relevant stakeholders need to analyze and evaluate what would be appropriate upper and lower control limits for the metrics or standard related to quality for this project normally this range is calculated based on +/- 3 sigma, or standard deviations, but it can go as high as +/- 6 sigma (sigma and standard deviations are discussed later in this chapter). Data points within this range are generally thought of as "in control;' excluding the rule of seven (described later in this section), and are an acceptable range of variation. Data points outside this range indicate the process is out of control. The concept of control limits is also important outside of a control chart. A project manager can have control limits for many things. How about for a work package? Is one hour late in its delivery a problem? How about one day? Such control limits help the project manager know when to take action. 2. Mean (Average) The mean is indicated by a line in the middle of the control chart. It shows the middle of the range of acceptable variation. A normal distribution curve represents the acceptable range of variance around a mean, and is likely to fall within the boundaries of the control limits. 3. Specification Limits18 While control limits represent the performing organization's standards for quality, specification limits represent the customer's expectations or contractual requirements for performance and quality on the project. Specification limits are characteristics of the measured process and are not inherent. In other words, specification limits are not calculated based on the control chart; instead, they are inputs from the customer. Therefore, they can appear either inside or outside of the control limits. To meet the customer's specification limits, the performing organization's standards for quality (control limits) must be stricter than those of the customer. Agreeing to do a project when your work does not meet the customer's quality standards adds waste and extra management to the project to sort out acceptable items. Therefore, on the exam, assume that specification limits are outside the upper and lower control limits. 4. Out of Control The process is out of a state of statistical control under either of two circumstances:  A data point falls outside of the upper or lower control limit.  There are nonrandom data points; these may be within the upper and lower control limits, such as the rule of seven (described next).  Think of "out of control" as a lack of consistency and predictability in the process or its results. 5. Rule of Seven 19 The rule of seven is a general rule, or heuristic. It refers to a group or series of nonrandom data points that total seven on one side of the mean. The rule of seven tells you that, although none of these points are outside of the control limits, they are not random and the process is out of control. The project manager should investigate this type of situation and find a cause. 6. Assignable Cause/Special Cause Variation20 An assignable cause or special cause variation Signifies that a process is out of control. If there is an assignable cause or special cause variation, it means a data point or series of data points (as discussed with the rule of seven) falls outside the control limits and requires investigation to determine the cause of the variation. The project manager could use additional tools, such as a cause and effect diagram, to try to uncover the root cause of the variation. 623. Understanding the Tools and Techniques Used in Quality Management As you have read through this chapter, have you found yourself asking questions like, "Now when are all these tools and techniques used?" or "What are the differences between the three-part of the quality management process again?" Although there are not a lot of questions on the exam on these topics, people tend to struggle with these concepts.
  • 89.
    Mohammed Shafeea Haddad(PMP)® Number: 1987641 88 | P a g e Want to be a (PMP)® with 1250 memorizing notes 624. Here is a trick: if the situation is looking forward in time, it is most likely a planning function. If it is looking back in time at project results, it is most likely part of quality control. If it is looking back in time at processes and procedures, it is most likely part of quality assurance. 625. Process improvement plan concerns about  Set process boundaries (inputs, outputs, metrics, control limits)  Process configuration: a graphical representation of the process steps  Exam the process efficiency of the Targeted process  Improve the performance of the process 626. Cost of poor quality is called rework. It may be internal or external. 627. Variance limits is decreased during the project life time. 628. Other Tools and Techniques (P: 245) WITH ILLUSTRATIONS There are several additional tools and techniques that can help you analyze data, as well as establish priorities and recommend corrective or preventive action, for Perform quality Assurance:  Affinity Diagrams ( used in collect requirement ) o We first saw this technique in the collect requirements process. in perform quality assurance, affinity diagrams can help you organize and group the results of a root cause analysis. For example, in control quality you may have determined the cause of variance. o Product defects or deliverables not meeting requirements. You can then use this information in quality assurance to determine whether a change to the policies, procedures, and standards in the quality plan would address the root cause of the problems  Tree Diagrams ( create WBS, OBS or used in decision tree) o Useful for decision analysis, tree diagrams can help you organize data, map out relationships, decompose processes to find a solution to a problem, and arrive at corrective or preventive action.
  • 90.
    Mohammed Shafeea Haddad(PMP)® Number: 1987641 89 | P a g e Want to be a (PMP)® with 1250 memorizing notes  Process Decision Program Charts (PDPC) o Typically used in conjunction with tree diagrams, these charts let you decompose a goal into the steps required to achieve it. Each step is then reviewed for potential risk. o For example, imagine that one goal of your process improvement plan is to increase the accuracy of estimates to 88 percent. Using PDPC, you can break down the steps to achieve that goal. The team might then brainstorm ideas for anything that could go wrong, and come up with contingency plans to keep things on track. o This diagram contains: activities, decision points and order of processing.  Interrelationship Digraphs28 o An interrelationship digraph allows you to see and analyze the relationships among numerous different issues. For example, in Perform Quality Assurance you may need to establish the root cause of schedule variances to determine if organizational processes need to be improved. o You might first gather data through analysis like (affinity, tree diagram or fish born) and then use the interrelationship digraph to identify the cause and effect relationships between the data.
  • 91.
    Mohammed Shafeea Haddad(PMP)® Number: 1987641 90 | P a g e Want to be a (PMP)® with 1250 memorizing notes  Matrix Diagrams o Used for data analysis, the matrix diagram is a visual representation of the relationship between two or more sets of items. o There are several different types of matrix diagrams, and the one chosen will depend on the information that needs to be conveyed.  Prioritization Matrices o A type of matrix diagram, a prioritization matrix is useful for decision analysis about process improvement and quality management plan components (organizational policies, processes, and requirements) that may need to change. o In quality assurance, you'll need to prioritize both issues and solutions for implementation. This prioritization helps focus analysis and implementation efforts on the most beneficial solutions to the most critical issues. o In Perform Quality Assurance, the criteria defined in Plan Quality Management are given scores, and the issues or solutions are ranked.
  • 92.
    Mohammed Shafeea Haddad(PMP)® Number: 1987641 91 | P a g e Want to be a (PMP)® with 1250 memorizing notes  Project Schedule Network Diagrams or Activity Network Diagrams In Perform Quality Assurance, you might use network diagrams if you're looking to improve time management processes. 629. If the performing organization lacks the formal quality policy, or if project involves multiple performing organizations, The project management team, will develop the quality policy for each project 630. Jurans Quality Triology = Quality PLANNING Quality IMPROVEMENT Quality CONTROL 631. 46.UCL : Upper control limit : Is derived from Random variation 632. UTL : Upper tolerance limit is the higher of two tolerance limits 633. The project management team should have a working knowledge of statistical quality control, especially sampling and probability, to help evaluate quality control outputs. 634. The area consisting of typically three standard deviations on either side of a mean value of a control chart to plot measured values found in statistical quality control – THIS IS DEFINITION FOR CONTROL CHARTS 635. A process goes out of control when there are special causes of variation 636. Whenever you use any of the seven basic tools of quality to examine the results of an inspection of your product, you are performing Quality Control. If you were examining the process your company uses to build multiple projects, you would be performing Quality Assurance. 637. Quality metrics are specified in Plan Quality and used in the Perform Quality Assurance and Control Quality processes. PMBOK ® Guide – 5th Edition, page 232, figure 8-3 638. Quality Metrics: the project manager must know how the project is going and be able to determine when to request changes. The only way to effectively do this is to determine metrics in advance. 639. This means the project manager needs to think through the areas on the project that are important to measure and (in most cases) decide what measurement is acceptable. (See the previous discussion of control limits.) The following are some examples of quality metrics: a. The number of changes (to help measure the quality of the project management planning process) b. The variance related to resources utilization c. The number of items that fail inspection d. The variance of the weight of a product produced by the project compared to the planned weight e. The number of bugs found in the software that is being developed as part of the project 640. Group creativity techniques use specifically: Brainstorming, Delphi technique and mind mapping. 641. Special causes are considered unusual and preventable by process improvement, while common causes are generally normal and accepted. 642. Breakdown Structures are considered as a tree diagrams. 643. Affinity diagrams are closely related to mind mapping .
  • 93.
    Mohammed Shafeea Haddad(PMP)® Number: 1987641 92 | P a g e Want to be a (PMP)® with 1250 memorizing notes 644. A scatter diagram shows the relationship between two variables. This tool allows the quality team to study and identify the possible relationship between changes observed in two variables. Dependent variables versus independent variables are plotted. The closer the points are to a diagonal line, the more closely they are related 645. A comparison of project activities against a known standard is called benchmarking . 646. Weighing the cost of implementing quality against the benefit it will deliver for the project is called a cost- benefit analysis. 647. The tool that is used to test multiple factors simultaneously is called design of experiments 648. A statistical method that helps identify which factors may influence specific variables of a product or process under development or in production is DESIGN OF EXPERIMENTS. 649. Prevention is the lowest cost of quality, while internal is the highest cost of quality. 650. Planning costs are not related to cost of quality. 651. The tipping point where benefits or revenues received from improving quality equals the cost to achieve that quality is called a marginal analysis 7. 652. A process that establishes a financial measure of the user dissatisfaction with a product's performance as it deviates from a target value is described in Taguchi’s loss function 653. ‘Fitness for use’ was a concept pioneered by Joseph Juran. 654. The five levels of the CMMI are in order; Initial, Managed, Defined, Quantitatively managed, Optimized. 655. The amount of inventory carried in a just in time process is typically zero. 656. Six Sigma represents an accuracy of 99.999% 657. Continuous, incremental improvement in a product or process is called kaizen in Japan 658. Deming observed that at least 85% of the cost of quality (poor quality or failure costs) is management’s responsibility. 659. DMAIC (Define Measure Analyze Improve Control) is used for projects aimed at improving an existing business process. 660. DMADV (Define Measure Analyze Design Verify) is used for projects aimed at creating new product or process designs. 661. Statistical Independence states that: the probability of one event occurring does not affect the probability of another event occurring. 662. The key output of the Plan Quality process is the Quality Management Plan 663. A product that is not particularly attractive but meets your quality criteria for fitness for use can be described as low grade, but high quality. 664. The key output of Perform Quality Assurance is change requests. 665. Data that you can perform mathematical computations is called variable or continuous, whereas data that describes a label or a pass/fail scenario is described as attribute or discrete data. 666. The quality pioneer that promoted the idea of zero defects was Philip Crosby. 667. Philip Crosby considered the following to be the Absolutes of Quality Management:  Quality is conformance to requirements  Defect prevention is preferable to quality inspection and correction  Zero Defects is the quality standard  Quality is measured in monetary terms
  • 94.
    Mohammed Shafeea Haddad(PMP)® Number: 1987641 93 | P a g e Want to be a (PMP)® with 1250 memorizing notes 668. Kaoru Ishikawa created a diagram used to ferret out root causes of problems that was called the cause and effect diagram 21. 669. Cause and Effect diagrams are also called Why-Why, Fishbone, or Ishikawa Diagrams. 670. The zone test is used to determine if the data in an SPC chart is out of control even though the data points are within the control limits of the chart. 671. The pareto chart is used to identify critical issues in descending order of frequency 672. To determine if a change in ‘X’ corresponds to a change in ‘Y’ the chart that best displays this correlation is the scatter diagram 24. 673. Mutual exclusivity means that two events cannot occur in a single trial. 674. The key output of Control Quality is verified deliverables and validate approved change request. 675. The limits that are calculated on a statistical process control chart are the control limits, whereas the limits that are set by the customer are called the specification limits 2. 676. From the perspective of Quality Control, flow charts can be used to identify failing process steps and identify process improvement opportunities 677. Use DOE during the Plan Quality process to determine testing approaches and their impact on cost of quality. Use it to optimize the product or the process to drive high levels of customer satisfaction. 678. Just in time processes typically carry no inventory. 679. Quality control requires knowledge sampling and probability. 680. Control charts are used to evaluate the performance variance. 681. Standard deviation is the distance of measurement from the mean. 682. The mean represents the average of all of the data points shown on the chart, calculated simply by adding the values together and dividing by the number of values. The mean includes everything. If only the values that were within the control limits were used, it could make the mean look better than it should. 683. Quality Audits  Quality audits is a tool used in perform /quality assurance process.  Quality Audits are when your company reviews your project to see if you are following its processes. The point is to figure out if there are ways to help you be more effective by finding the stuff you are doing on your project that is inefficient or that causes defects. When you find those problem areas, you recommend corrective actions to fix them.
  • 95.
    Mohammed Shafeea Haddad(PMP)® Number: 1987641 94 | P a g e Want to be a (PMP)® with 1250 memorizing notes  Quality audit is an important process for the project because it helps the project in preventing non- added value activities. Also conforms to confirm that the project is in compliance with the company project management procedures and policies.  Quality audit concern about identifying inefficient policies, procedures and processes.  Quality audits are also used to determine whether the project team is complying with organizational procedures and policies.  Identify good and best practice, gabs and short coming in the previous projects to increase team productivity. 684. To Decrease confidence interval, in other words how to increase accuracy, you should increase size of sample. 685. Confidence interval is the range of statistical values within which a result is expected to fall with a specific probability. A confidence interval (CI) is a particular kind of interval estimate of a population parameter. Instead of estimating the parameter by a single value, an interval likely to include the parameter is given. In this way, confidence intervals are used to indicate the reliability of an estimate. The smaller the confidence interval, the more accurate the measurement is. Therefore, if we want to decrease the confidence interval, i.e. we want a closer estimate, we need to increase the sample size 686. The nominal group technique and force field analysis, a structured analysis and presentation technique lets you assess the pros and cons of various aspects of the quality management plan. 687. Results from brainstorming session can be narrowed down and prioritized through the nominal group technique and force field analysis. 688. Conformance to target values is defined as __accuracy while the precision of the measurement is expressed as ___standard deviation 689. The activities such as measuring, examining, and verifying to determine whether work and deliverables met requirements and product acceptance criteria are variously referred to as inspections, audits, reviews, product reviews, and walkthroughs. 690. Process Analysis is a tool in Perform Quality Assurance 691. Performing a quality audit is defer from Performing a quality audit relates to determining whether you are using the right processes and whether those processes are effective, rather than improving processes. Discovering non-value activities is part of process analysis in QA. 692. If a company which performs a project has not deployed a quality policy, you should write one for your project. Each project should has a quality policy. 693. Statistically independent events are events that have no bearing on each other. 694. Mutually exclusive events are events that cannot both happen at the same time. 695. Total Quality Management stresses, among other things, that everyone contributes to the quality of the product and process. 696. Risk audit and Procurement audit is defer from perform Quality assurance. 697. The project manager determines the quality metrics to be used on the project 698. Conduct Product Analysis during facilitated workshop, the tool used to capture the ‘voice of the customer’ is called quality function deployment QFD. 699. Continuous process improvement provides an iterative means for improving the quality of all processes and is part of the definition of quality assurance. Its objective is to reduce waste and eliminate non–value- added activities 700. Quality Assurance provide an umbrella for continuous process improvement. 701. Cost of quality is related to conformance and non-conformance of quality. 702. A reactive method of problem detection and solving in which the analysis is performed after an event has occurred is called a root cause analysis. 703. A checklist is a structured tool, usually component-specific, used to verify that a set of required steps has been performed.
  • 96.
    Mohammed Shafeea Haddad(PMP)® Number: 1987641 95 | P a g e Want to be a (PMP)® with 1250 memorizing notes 704. Statistical sampling: It is best to take a sample of a population if you believe there are not many defects, or if studying the entire population would:  Take too long  Cost too much  Be too destructive 705. The sample size and frequency of measurements in statistical sampling are determined as part of the Plan Quality Management process and the actual sampling is done in Control Quality. Keep in mind that statistical sampling can also be done for project management activities. 706. Statistical sampling: It is best to take a sample of a population if you believe there are not many defects, or if studying the entire population would:  Take too long  Cost too much  Be too destructive 707. The sample size and frequency of measurements in statistical sampling are determined as part of the Plan Quality Management process and the actual sampling is done in Control Quality. Keep in mind that statistical sampling can also be done for project management activities.
  • 97.
    Mohammed Shafeea Haddad(PMP)® Number: 1987641 96 | P a g e Want to be a (PMP)® with 1250 memorizing notes Human Resources Management 708. ITTO Process Group Process ITTO Value Planning Plan Human Resources Inputs PM Plan Activity Resource Requirements Enterprise Environmental Factors Organization Process Assets Tools/Tech's Org. Charts and Position Descriptions Networking Org. Theory Expert Judgment Meetings Outputs Human Resources Management Plan Plan HR Management Acquire Project Team Develop Project Team Manage Project Team Change Requests Updates Org Charts Job Descriptions Org. Theory Pre- Assignment Acquisition Negotiation Training Team Building Ground Rules Recognition Rewards HR Mgt. Plan Project Staff Assignments Resource Calendars Team Performance Assessments Observations Conversations Conflict Mgt. Performance Appraisals
  • 98.
    Mohammed Shafeea Haddad(PMP)® Number: 1987641 97 | P a g e Want to be a (PMP)® with 1250 memorizing notes Executing Acquire Project Team Inputs HR Management Plan Enterprise Environmental Factors Organization Process Assets Tools/Tech's Pre-assignment Negotiation Acquisition Virtual Teams Multi-criteria Decision Analysis Outputs Project Staff Assignments Resource Calendars Project Management Plan Updates Develop Project Team Inputs HR Management Plan Project Staff Assignments Resource Calendars Tools/Tech's Interpersonal Skills Training Team-building Activities Ground Rules Colocation Recognition and Rewards Personnel Assessment Tools Outputs Team Performance Assessments Enterprise Environmental Factors Updates Manage Project Team Inputs HR Management Plan Project Staff Assignments Team Performance Assessments Issue Log Work Performance Reports Organizational Process Assets Tools/Tech's Observations and Conversation Project Performance Appraisals Conflict Management Interpersonal Skills Outputs Change Requests PM Plan Updates Project Document Updates Enterprise Environmental Factors Updates Organizational Process Assets Updates 709. Human resources can be divided into administrative and behavioral management topics. Most of the answers to human resource questions should come from your everyday knowledge and work experience. Though you will see a lot of different topics described in this chapter, these concepts do not amount to a lot of questions on the exam. To study, read this chapter two or three times and simply make a list of the gaps in your knowledge as you read. After a couple of passes through this chapter, you will likely remember the information well enough for the high-level questions on the exam.
  • 99.
    Mohammed Shafeea Haddad(PMP)® Number: 1987641 98 | P a g e Want to be a (PMP)® with 1250 memorizing notes The previous table should help you understand how each part of human resource management fits into the overall project management process: 710. You should read the process name (acquire project team) as (acquire final project team.) Remember that on a properly managed project, team members need to have input into the project, including what work needs to be done, when, at what cost, what the risks may be, etc., no matter when they get involved in the project. Great project managers will invite new team members to review their part of the project for changes before they start work. People perform better when they input, rather than simply being told what to do. The inputs to the Acquire project team process include: • Human resource management plan: Guidelines on how team members will be added, managed, and released; roles and responsibilities; project organization charts; and the staffing management plan • Enterprise environmental factors: Including who is available, whether they are collocated or geographically dispersed, whether they work well together, if want to work on the project, how much they cost, and outsourcing policies • Organizational process assets: Including policies for using staff on projects and hiring procedures Acquiring the project team involves the following: • Knowing which resources are reassigned to the project and confirming their availability • Negotiating for the best possible resources • Hiring new employees • Hiring resources through the contracting process from outside the performing organization-outsourcing • Understanding the possibilities and problems with using virtual teams-teams made up of people who never or rarely meet • Managing the risk of resources becoming unavailable Notes In a functional or matrix organization, managers separately evaluate employees' performance on projects as well as their day-to-day responsibilities. 711. There are two similar concepts in this chapter that can be confusing: team performance assessment and project performance appraisals. Project performance appraisals are a technique of the manage Project Team process. In this effort, the project manager collects information from team member's supervisor and adjusts the project accordingly. The focus is on the individual. In contrast, team performance assessment, a technique of the develop project team process, focuses on team performance, not the individual. Team performance assessment is done by the project manager in order to evaluate and improve the effectiveness of the team as a whole.
  • 100.
    Mohammed Shafeea Haddad(PMP)® Number: 1987641 99 | P a g e Want to be a (PMP)® with 1250 memorizing notes 712. Other Important Terms, Topics, & Theories One of the things that drives people crazy about the exam is that they see terms they do not know. You should realize the exam does have made-up terms and processes as answer choices. The following discussion of topics related to human resource management should help you get more familiar with some real terms that have been on the exam that you may not have run across previously. But remember, if you are well trained in project management and you see a term on the exam that you do not recognize, chances are it is not the right answer! Expectancy theory Employees who believe their efforts will lead to effective performance and who expect to be rewarded for their accomplishments will remain productive as rewards meet their expectations. Arbitration In arbitration, a neutral party hears and resolves a dispute. Perquisites (perks) Some employees receive special rewards, such as assigned parking spaces, corner offices, and executive dining. Fringe Benefits These are the "standard" benefits formally given to all education benefits, insurance, and profit sharing. 713. The organizational breakdown structure (OBS) looks similar to the WBS; however, instead of being arranged according to a breakdown of project deliverables, it is arranged according to an organization's existing departments, units, or teams. Motivation 714. Motivation Theory (Or "What People Really Want?") Were you going to skim through this topic? Caught you! If most projects are operated in a matrix environment, then one of the few things a project manager can do to gain cooperation of team members is to understand how to motivate them. This section provides answers. Why would this topic be on the exam? As you have read in this chapter, one of the best ways to gain cooperation is to give rewards. How can we reward people if we do not understand what motivates them? Questions on the exam in this area do not always directly quote motivation theorists. The questions may simply describe situations and ask you what to do. The answer might depend on understanding that the person in the situation is a Theory X manager, or that the project manager was motivating people in the wrong way. Take this section seriously, and look for practice questions that demonstrate such situations. Here are four motivation theories you need to understand for the exam. McGregor's Theory of X and Y McGregor believed that all workers fit into one of two groups, X and Y. The exam may describe this concept in many different ways. It can be confusing to determine which answer is correct or even what the choices are saying. For those of you with strong visual memories, here is a trick to answering questions on these theories.
  • 101.
    Mohammed Shafeea Haddad(PMP)® Number: 1987641 100 | P a g e Want to be a (PMP)® with 1250 memorizing notes Theory X Based on the picture take a guess as to what Theory X is. Managers who accept this theory believe that people need to be watched every minute. They believe employees are incapable, avoid responsibility, and avoid work whenever possible. Theory Y Based on the picture, take a guess as to what Theory Y is. Managers who accept this theory believe that people are willing to work without supervision, and want to achieve. They believe employees can direct their own efforts. It`s a (PMI)® that this is indeed how team members behave, so unless directed otherwise, assume this perspective when responding to exam question. Maslow's Hierarchy Needs Maslow's message is that people are not most motivated to work by security or money. Instead, the highest motivation is to contribute and to use their skills. Maslow Called this "self-actualization" He created a pyramid to show how are motivated and said one cannot ascend to the next level until the levels below are fulfilled.
  • 102.
    Mohammed Shafeea Haddad(PMP)® Number: 1987641 101 | P a g e Want to be a (PMP)® with 1250 memorizing notes David McClelland's Theory of Needs (or Acquired Needs Theory) This theory states that people are most motivated by one of the three needs listed in the following table. A person falling into one category would be managed differently than a person falling into another category. The concept that individuals are motivated by the need for power, achievement and affiliation is known as achievement theory, developed by David McClelland Primary Need Behavioral Style Achievement  These people should be given projects that are challenging but are reachable.  They like recognition. Affiliation  These people work best when cooperating with others.  They seek approval rather than recognition. Power  People whose need for power is socially oriented, rather than personally oriented, are effective leaders and should be allowed to manage others.  These people like to organize and influence others. Herzberg's Theory Herzberg's theory deals with hygiene factors and motivating agents. Frederick Herzberg’s Motivator-Hygiene Theory asserts that some job factors lead to satisfaction, whereas others can only prevent dissatisfaction. Hygiene factors poor hygiene factors may destroy motivation, but improving them, under most circumstances, will not improve motivation. Hygiene factors are not sufficient to motivate people.
  • 103.
    Mohammed Shafeea Haddad(PMP)® Number: 1987641 102 | P a g e Want to be a (PMP)® with 1250 memorizing notes Examples of hygiene factors are: • Working conditions • Salary • Personal life • Relationships at work • Security • status Motivating agents what motivates people is the work itself, including such things as: • Responsibility • Self- actualization • Professional growth • Recognition So the lesson here is that motivating people is best done by rewarding them and letting them grow. Giving raises is not the most effective motivator. This is generally good news for project managers, as they often do not have any influence over the pay raises of their team members. 715. Worker needs to be involved in Management Practice = OUCHI’s THEORY Z 716. Theory Z focuses on increasing employee loyalty toward the company by providing a job for life with a strong focus on the well-being of the employee, both on and off the job. Theory Z was developed by Ouchi 717. As per HERZBERG base Salary is a HYGINE FACTOR 718. Organizational Theory is the theory that states that information regarding the way in which people, teams, and organizational units behavior. Effective use of this theory can shorten the amount of time, cost, and effort needed to create the human resource planning outputs. 719. Parkinson`s Law: Work expands so as to fill the time available for its completion. Some variations of this theory are "Data expands to fill the space available for storage" and "Expenditure rises to meet income." 720. Expectancy theory is the belief that increased effort will lead to increased performance i.e. if I work harder, the outcome will be better . 721. Expectancy Theory asserts that people think seriously about how much effort they should put into a task before doing it. Motivation is linked to an expectation of a favorable outcome. It is based on the concept that people choose behaviors that they believe will lead to desired rewards and outcomes. 722. Staffing management plan may be formal or informal depending on the size and the complexity of the project. 723. Only the staffing management plan helps manage people. 724. Training:  In planning, through staffing management plan from plan HR.  In execution through team performance assessment as an output from develop project team. This kind of training is for groups.  In execution through manage project team by project performance appraisal tool. This kind of training is for individuals. 725. Any unplanned training will be budgeted by management reserves unless you have identified it as a risk and thus you contingent it. 726. Staffing management plan and project organization chart as output from Plan HR can be formal or informal but, Roles and responsibilities must be formal 727. The HR plan is always formal because of Role and responsibilities part
  • 104.
    Mohammed Shafeea Haddad(PMP)® Number: 1987641 103 | P a g e Want to be a (PMP)® with 1250 memorizing notes 728. There are three levels of details regarding Role and Responsibilities:  Graphical Charts: in which you will be able to know only the responsibilities in the project (because the departments in the company know exactly their roles in the organization). Examples: WBS and Resource Breakdown structure  Matrix: they have more details, like: RAM and RACI  Job description: a narrative form. 729. Keep in mind, formal training is not necessarily produce the best results in project environment. So, if you believe that you are not qualified enough to manage projects, you can't ask a training for yourself. 730. Obtaining the efficient training for your project team is your responsibility. 731. Efficient communication framework and training needs are performed during develop project team process. 732. The performance of a successful project team is measured in terms of the following: 733. Technical success according to agreed-upon project objectives (including quality levels and safety) 734. Performance on project schedule (finished on time) 735. Performance on project budget (finished within financial constraints) 736. All the project team successful performance measurements are reflected in their skills and competency. 737. The performance assessment should measures both technical achievement and interpersonal competencies 738. The Peter Principle states, "In a hierarchy every employee tends to rise to his/her level of incompetence". Most project team members are motivated by an opportunity to grow, accomplish, and apply their professional skills to meet new challenges. Their achievements continuously promote them within an organization to a certain level until they are unable to perform 739. The responsibility to lead the annual performance review of your team members lies with the functional manage 740. Collective bargaining agreement is a constrain that impacts and limits the project manager ability to select project team member in a trade/labor union environment. 741. Acquisition is an acquiring tool and technique. 742. Usually, recognition rewards are intangible and informal. 743. To conduct annual performance review in an organization, you need a projects performance review as an crucial input. 744. 360-degree feedback is a performance evaluation technique. Its principal that evaluations come from various sources like: superior, peers, subordinates. 745. Project team members’ skills can be developed as part of the project activities. 746. Let's get through RACI; it stands for Responsible, Accountable, Consultant and Informed. This matrix links all the main staff to their tasks in the project and links each activity to its member. 747. Each activity has only one accountable. The accountable has both responsibility and authority. 748. By intersecting WBS with OBS you will get control account points that are used in calculating Earned Value. 749. The Resource Breakdown Structure shows various resources, both human and mechanical needed for project. 750. Acquisition: When the performing organization lacks the in house staff needed to complete the project, the required services can be acquired from outside sources 751. Control charts are graphic display of the results over a time of a process. They are used to determine if the process is "in control". 752. Pareto chart: Focus on critical issues to improve quality 753. Fishbone diagram/Ishikawa: Determines how various factors linked to potential problems or effects, root cause 754. Control chart: Determines whether or not process is stable and within set limits . 755. Histogram: ordered by frequency of occurrence, that shows how many results were generated by type or category of identified cause.
  • 105.
    Mohammed Shafeea Haddad(PMP)® Number: 1987641 104 | P a g e Want to be a (PMP)® with 1250 memorizing notes 756. Communication Management plan defines the contents of the performance reports 757. Symbols are always used in the communications 758. Team development with WEAK Matrix is very difficult 759. Project schedule along with network diagram (that graphically represents the project schedule) provides the most convincing visual proof of the resource requirements in the project and shall be used during resource negotiation by Project Manager. Remember a project schedule is derived from a WBS, an effort estimate for each task, and a resource list with availability for each resource, so it is granular and most accurate. 760. Functional Managers who control Human Resources. 761. Resource calendar is used to show resource utilization. 762. Resource calendar goes as input to:  Estimate activity duration  Estimate activity resource  Develop schedule  Determine budget 763. Resource calendar came from two process:  Acquire project team by staffing management plan  Conduct procurement  Managing by walk around (MBWA) is an informal assessment technique to measure the project team effectiveness. 764. In acquire the final project team’. The following actions are included:  Know the pre-assigned resources  Negotiate for the best resources available  Hire new resources if it is an option  Bring on contractors/consultants when needed 765. Understand the impact of using virtual teams (i.e. non co-located or off-shore) 766. A key output of the Manage Project Team process is change requests. 767. Pre-assignment. This situation can occur if the project is the result of specific persons being promised as part of a competitive proposal, if the project is dependent on the expertise of particular persons, or if some staff assignments are defined within the project charter
  • 106.
    Mohammed Shafeea Haddad(PMP)® Number: 1987641 105 | P a g e Want to be a (PMP)® with 1250 memorizing notes 768. Project governance refers to an organization's established criteria, procedures, and guidelines intended to make sure project meet the organization's strategic goals. Project governance should drive any actions, decisions or work undertaken by the project manager, team, sponsor, and other stakeholders in relation to the project. 769. Strategic plan is not part of OPA. 770. Organization structure is a crucial constrain when planning for human resources. 771. Team performance assessment addresses the effectiveness of the team as a whole, while project performance appraisals address the performance of individuals on the team 17. 772. In most matrix organization, the functional manager who dose the performance appraisal of the project team. 773. Develop Project Team is in the Executing process group and has the key output of Team Performance Assessment 774. When do you gather work performance information? You do it when you’re reporting on the performance of the team - that’s why it’s a tool and technique of the Performance Reporting process. 775. The key to a good bonus system is that it must be achievable and motivate everyone in the team to work toward it. If you are only rewarding one team member or a few people in the group, the rest of the team will not be motivated. Also, making the goals too aggressive can actually. 776. Remember this: unless it is a very unusual circumstance, the project does not pay for training. The functional organization's responsibility to provide competent and trained resources. That’s mean, the training costs in general are indirect costs. 777. Recognition seekers are more concerned with getting in the spotlight than with facilitating communication. 778. Blockers reject others' viewpoints and shut down discussion. 779. Devil's advocate - bringing up alternative viewpoints - can be either positive or negative, but it is listed in most project management literature as a destructive team role because when it is negative it is very negative! 780. Information seekers are constructive because they ask questions to gain information. 781. You are going to find roles and responsibilities in other plans. All those must be within the HR management plan but, have more technical details regarding their specific field. 782. All roles and responsibilities must be clearly defined and documented for the project. 783. The processes in the Project Human Resource Management knowledge area occur in the Planning and Executing process groups of the Project Management Lifecycle. 784. The role that accepts the product of the project and provides financial resources for the project is the sponsor 785. The role that sets priorities between projects and the triple constraints is performed by senior management 3. 786. The roles and responsibility grid ( RAM ) identifies activities, documents, and other deliverables along with the person accountable for those activities 787. The psychologist who introduced his concept of a hierarchy of needs was Abraham Maslow 8. 788. Frederick Herzberg found that the factors causing job satisfaction (and presumably motivation) were different from that causing job dissatisfaction. He called these dissatisfiers hygiene factors 789. Funnel Analysis: A type of interviewing technique by which we start with general or high level questions and then get into specific or particular questions. 790. Fringe benefits are additional benefits to employee like health care. 791. Perquisites mean bonus. 792. According to David McClelland, there are three relevant motives or needs in work situations: the need for achievement, power, and affiliation or association 793. Celebrating is a key management skill during adjuring.
  • 107.
    Mohammed Shafeea Haddad(PMP)® Number: 1987641 106 | P a g e Want to be a (PMP)® with 1250 memorizing notes 794. Team building, like many parts of project management, is in part a science. The Tuchman ladder model stages of team formation and development: • Forming: People are brought together as a team. • Storming: There are disagreements as people learn to work together. • Forming: Team members begin to build good working relationships. • Performing: The team becomes efficient and works effectively together. This is the point when the project manager can give the most attention to developing individual team members. • Adjourning: The project ends, and the team is disbanded. New teams may go through each step, while teams that have worked together before may experience a shortened version or skip some of the early steps. Team building is an ongoing activity that you should be thinking about before you even have a team, and it does not end until project closure. Project managers who feel they do not have time for team building typically are not using proper project management on their projects. Practices like properly planning a project and managing risks and quality save significant amounts of time on a project and free up the project manager to do other important things, like team-building activities. When you take the exam, assume the project manager featured in the questions has an extensive team-building plan. 795. Team-building activities can include: • Taking classes together • Milestone parties • Holiday and birthday celebrations • Outside-of-work trips • Creating the WBS • Getting everyone involved in some way in planning the project
  • 108.
    Mohammed Shafeea Haddad(PMP)® Number: 1987641 107 | P a g e Want to be a (PMP)® with 1250 memorizing notes Conflict Management 796. When you have questions on the exam relating to conflict management, make sure you first think, "Who generally has authority over the situation described in this question?" Another good question to remember is, "What resolution of this problem would best serve the customer's interests?" The following are the main conflict resolution techniques to know for the exam. Notice that some have more than one title; you should know both. • Collaborating (Problem Solving) in this technique, the parties openly discuss differences and try to incorporate multiple viewpoints in order to lead to consensus and commitment. Collaboration leads to a win-win situation. • Compromising (Reconciling) This technique involves finding solutions that bring some degree of satisfaction to both parties. Since no party gets everything, this is lose-lose situation, Did you know that compromise is not the best choice, but rather second to collaborating? • Withdrawal (Avoidance) in this technique, the parties retreat or postpone a decision on a problem. Dealing with problems is a (PMI)®; therefore, withdrawal is not usually the BEST choice for resolving conflict, though there may be situations where it is necessary. This is lose-leave situation • Smoothing (Accommodating) This technique emphasizes agreement rather than differences of opinion. • Forcing (Directing) This technique involves pushing one viewpoint at the expense of another. It is a win- lose situation. 797. Remember to look for collaborating or problem – solving choices as generally the best answers, and forcing as the worst, but realize the answer depends on the situation described. There could be situations where withdrawal is the best option. 798. Let the people involved in the conflict work it out first 799. When questions on the exam require you to solve problems, ask yourself, "What is the real problem behind the situation presented?" Here is an example: During project executing, a project manager discovers that the seller did not supply the report required by the contract for the last four weeks. What should he do? What would you do? Would you call the seller and investigate why it was late? If so, you would get the answer wrong on the exam. In a contract situation, the seller has breached the contract by not doing something required in the contract. The required legal action for a breach is to send written notification of the breach, not call the seller. You need to understand the real problem. Making sure you are solving the right problem is extremely important, because it is a significant issue for many people who take the exam, especially those who have never managed projects that are more than a few months long or who have not had formal training in project management. There can be many questions that, in a manner of speaking, describe that there is a fire and ask you what to do. You might choose the answer that amounts to "find out why there is a fire" when you should choose the choice that relates to "get out of the danger zone:' 800. conflict resolution techniques, which is an example of Enhancing personal professional competence. This means increasing your knowledge and applying it so that you can improve your ability to manage projects. 801. Any time there’s a conflict of interest, it’s your duty to disclose it to your company. After that, you should always proceed based on your company’s policies. If there are no specific policies about that, then make sure that the conflict does not affect your decisions. 802. A second notice to the team member for poor performance and it should be communicated in a formal written manner. PMBOK 5th Edition Page 287. 803. Elaboration is not one of the five conflict-resolving methods that are recognized and endorsed by the Project Management Institute (PMI)®
  • 109.
    Mohammed Shafeea Haddad(PMP)® Number: 1987641 108 | P a g e Want to be a (PMP)® with 1250 memorizing notes 804. A zero-sum game (win – lose ) is where one side wins at the expense of the other. 805. The top three causes of conflict on a project are: schedule, project priority, and resources 806. (PMI)® considers confrontation as the best approach in resolving conflict while it considers forcing the worst approach. 807. In project early stage of forming, the most conflicts are about the power and authority in the matrix organization 808. Blake and Mouton have delineated five modes for handling conflicts as listed below:  Withdrawal: Retreating or withdrawal from a potential disagreement.  Smoothing: De-emphasizing or avoiding areas of differences and emphasizing areas of agreement.  Compromising: Bargaining and searching for solutions that bring some degree of satisfaction to the parties in a dispute.  Characterized by a ‘’give and take’’ attitude.  Forcing: Exerting one’s viewpoint at the potential expense of another. Often characterized by competitiveness and a win-lose situation. 809. Confrontation: Facing the conflict dire6tsctly, which involves a problem solving approach, whereby affected parties work through their disagreements. 810. You should uncover your concerns in professional manner, if your concerns didn't attract others, choose between comply with procedures or leave. 811. Egotistical refers to being self-centered. 812. Enlightened self interest refers to persons who act to further the interests of others (or the interests of the group or groups to which they belong), ultimately serving their own. 813. Ethnocentric means tending to look at the world primarily from the perspective of one's own culture.
  • 110.
    Mohammed Shafeea Haddad(PMP)® Number: 1987641 109 | P a g e Want to be a (PMP)® with 1250 memorizing notes Communications Management 814. ITTO Process group process ITTO value Planning Plan Communications Management Inputs PM Plan Stakeholder Register Enterprise Environmental Factors Organizational Process Assets Tools/Tech's Comm. Requirements Analysis Comm. Technology Comm. Models Comm. Methods Meetings Outputs Communications Management Plan Project Documents Updates Executing Manage Communications Inputs Comm. Mgmt Plan Work Performance Reports Plan Communication Management Manage Communications Communciation Mgt. Plan Control Communications Project Communications Req. Analysis Technology Models Methods Meetings Models Method Systems Reporting Exp. Judgment Systems Meetings Work Performance Information Change Requests
  • 111.
    Mohammed Shafeea Haddad(PMP)® Number: 1987641 110 | P a g e Want to be a (PMP)® with 1250 memorizing notes Enterprise Environmental Factors Org. Process Assets Tools/Tech's Comm. Technology Comm. Models Comm. Methods Info Mgmt Systems Performance Reporting Outputs Project Communications PM Plan Updates Project Documents Updates Org. Process Assets Updates Monitoring/Controlling Control Communications Inputs PM Plan Project Communications Issue Log Work Performance Data Organizational Process Assets Tools/Tech's Information Management Systems Expert Judgment Meetings Outputs Work Performance Information Change Requests PM Plan Updates Project Documents Updates Organizational Process Assets Updates 815. Only 7 % of your message is conveyed in the words themselves, while 38 %of the message is conveyed in vocal tone and inflection and 55 % in body language 2.
  • 112.
    Mohammed Shafeea Haddad(PMP)® Number: 1987641 111 | P a g e Want to be a (PMP)® with 1250 memorizing notes 816. The formula that determines the complexity of communications is expressed as [N*(N-1)]/2. 817. The key output of the Plan Communications process is the communications management plan 818. The three fundamental communications methods are known as interactive, push, and pull 5. 819. Manage Communications occurs in the _executing_process of the Project Management Life cycle 820. The process of attentively responding and verifying what the sender of a message is communicating to you is called active listening 7. 821. The four basic types of communications are known as: formal written, formal verbal, informal written, and informal verbal 8. 822. A project manager spends 90% of their time on communication activities. 823. Providing information at the right time, in the right format to the right audience is called _efficient communications. 824. Providing only and exactly the information needed is defined as _effective communications 825. The sender who confirms the receiver's understanding of the message. 826. Communications occur internally and externally to the core project team, vertically (up and down the levels of the organization), and horizontally (among peers). Make sure your planning includes communicating in all of the following directions. many people forget communications between projects as if there were no other projects that could be connected, take resources, create delays, or cause other problems on the project. In order to have clear, concise communications, you need to handle communications in a structured way and choose the best type of communication for the situation. Information can be expressed in different ways-formally or informally, written or verbal. You need to decide what approach to use for each instance of communication. Make sure you understand the following chart: Communication Types When Used Formal written Complex problems, project management plan, project charter, communicating over long distances Formal verbal Presentations, speeches Informal written E-mail, handwritten notes, text messages, instant messaging Informal verbal Meetings, conversations 827. Effective Communication The sender should encode a message carefully, determine which communication method to use to send it, and confirm that the message is understood. When encoding the message, the sender needs to be aware of the following communication factors:  Nonverbal: A significant portion of in-person communication is nonverbal (i.e., based on physical mannerisms). This is also known as body language.
  • 113.
    Mohammed Shafeea Haddad(PMP)® Number: 1987641 112 | P a g e Want to be a (PMP)® with 1250 memorizing notes  Paralingual: Pitch and tone of voice also help to convey a spoken message.  Words: The words and phrasing the sender chooses are an essential component to the message. But their can change depending on the accompanying nonverbal and Para lingual factors-or even the absence of those factors in written communication. To confirm the message is understood, it's helpful for the sender to ask for feedback with questions like "Could you rephrase what i have said in your own words?" But it's ultimately up to the receiver to make sure she or he has received and understood the entire message the previous paragraph applies to individual interactions as well as to planning communication. It's possible to plan in not just the types of communications to be used, but also ways for the sender to confirm the receiver has interpreted the message as intended. The stakeholders would reference the communications management plan to know not only what to communicate and when, but also to understand the ground rules and requirements of how to communicate and confirm understanding. 828. Effective Listening So what should the receiver do to carefully decode the message and confirm it has been understood? The receiver should watch the speaker to pick up physical gestures and facial expressions; focus on the content of the message without judgment, distraction, or interruption; think about what to say before responding; and use active listening. Active listening means the receiver confirms he or she is listening, expresses agreement or disagreement, and asks for clarification when necessary. Even if a message is not understood, the receiver should still acknowledge the message by saying something like "I am not sure I understand. Can you explain that again?" Like the sender, the receiver needs to encode his or response carefully and keep in mind the potential effects of nonverbal (body language) and Para lingual communication when giving feedback. 829. As you read this chapter, you may be seeing many new terms. you can figure out most of these terms without memorization as long as understand the concept that communications must be planned and thought through to include all stakeholders in many countries. For example, can you guess what a push do not waste time memorizing them? Just read this chapter over once or twice, and you should understand the
  • 114.
    Mohammed Shafeea Haddad(PMP)® Number: 1987641 113 | P a g e Want to be a (PMP)® with 1250 memorizing notes concepts for the exam. 830. The only formula with the letter "N" in it on the exam is communication channels. 831. If you have a question like, "You have a team of four people; how many channels of communication are there?" simply draw the lines or channels of communication, as shown, to get six channels of communication. Now let's use the formula to find the answer to the previous question. Calculate 4 times 3 (which is N-1) to get 12 and then divide by 2 to reach the answer, which is 6. Now try it on your own. If you have four people on your project (including you, the project manager) and you add one more, how many more communication channels do you have? The answer is 10 of course, right? Wrong! The question asked how many more. Do you know how many people get a question wrong because they read it incorrectly? To use the trick described previously, simply draw a new person and draw lines from the new person to all the other to see that there are four more channels of communication, as shown.
  • 115.
    Mohammed Shafeea Haddad(PMP)® Number: 1987641 114 | P a g e Want to be a (PMP)® with 1250 memorizing notes To get the answer using the formula, you would have to calculate the communication channels with a team of four and with a team of five and then subtract the difference. We already did the calculation for four people to find six channels. The calculation for five team members is 5 times 4 equals 20; 20 divided by 2 equals 1 O; 10 minus 6 equals 4. 832. Communications Management Plan The primary output of the Plan Communications Management Process is a communications management plan. A communications management plan documents how you will manage and control communications. Many people do not realize the extent of the information that must be distributed. The following is just one portion of what you might find in a communications management plan: What Needs to be Communicated Why Between Whom Best Method for Communicating Responsibility for Sending When & How Often Because communications are so complex, a communications management plan should be in writing for most projects. It must address the needs of all the stakeholders, and should account for any language and cultural differences on the project. The communications management plan becomes part of the project management plan. 833. Employee records should be updated by PM when he completes the tasks assigned to him 834. Individual development is the Foundation of Team development 835. Various Forms of Communication and Their Characteristics : Written Formal Precise Transmitted through the medium of correspondence Project charter, scope statement, project plan, WBS, project status Complex issues, Contract related communications, Memos Written Informal Email, notes, letters, etc. Regular communication with team members
  • 116.
    Mohammed Shafeea Haddad(PMP)® Number: 1987641 115 | P a g e Want to be a (PMP)® with 1250 memorizing notes Verbal Formal High degree of flexibility Use the medium of personal contact, group meetings, or telephone Presentations, speeches, Negotiations Verbal Informal Conversation with team members Project meetings Break-room or war-room conversations Non-verbal Communication About 55% of total communication Facial expressions, hand movements, tone of Annotation while speaking, etc. Non-verbal communication forms more than 55% of the total communication and is important to pay attention to while negotiations are being conducted. Please note that initial communication about performance should preferably be informal oral (e.g. face-to-face meeting). If the performance does not improve, while escalating to senior management, formal-written communication should be used. 836. Performance reporting, communication method and communication technology are tools in manage communications. 837. Communication management plan, performance reports and OPA are inputs to manage communications. 838. Issue log is input to control communication because it includes the issue owner. 839. The best description of effective listening is attending to the speaker without distractions, confirming what the speaker says, and taking note of body language. 840. Noise includes any interference or barriers that might compromise the delivery of the message in a communications model, and this is one of the biggest challenges faced by members of virtual teams. 841. The communication from responsible to accountable is in one direction. 842. The communication between accountable and consultant is in two directions. 843. The communication from consultant to Informed is in one direction.
  • 117.
    Mohammed Shafeea Haddad(PMP)® Number: 1987641 116 | P a g e Want to be a (PMP)® with 1250 memorizing notes Risks Management 844. ITTO Process Group Process ITTO Value Planning Plan Risk Management Inputs PM Plan Project Communications Project Charter Stakeholder Register Enterprise Environmental Factors Organizational Process Assets Tools/Tech's Analytical Techniques Expert Judgment Meetings Outputs Risk Management Plan Identify Risks Inputs Risk Mgmt Plan Cost Mgmt Plan Quality Mgmt Plan HR Mgmt Plan Scope Baseline Activity Cost Estimates Plan Risk Management Identify Risks Perform Qualitative Analysis Perform Quantitative Analysis Plan Risk Response Control Risks Updates Updates Project Documents Risk Register (Risks & Triggers) Risk Mgt. Plan Updates Updates
  • 118.
    Mohammed Shafeea Haddad(PMP)® Number: 1987641 117 | P a g e Want to be a (PMP)® with 1250 memorizing notes Activity Duration Estimates Stakeholder Register Project Documents Procurement Documents Enterprise Environmental Factors Organizational Process Assets Tools/Tech's Documentation Reviews Information Gathering Techniques Checklist Analysis Assumptions Analysis Diagramming Techniques SWOT Analysis Expert Judgment Outputs Risk Register Perform Qualitative Risk Analysis Inputs Risk Management Plan Scope Baseline Risk Register Enterprise Environmental Factors Org. Process Assets Tools/Tech's Risk Probability and Impact Assessment Probability and Impact Matrix Risk Data Quality Assessment Risk Categorization Risk Urgency Assessment Expert Judgment Outputs Project Documents Updates Perform Quantitative Analysis Inputs Risk Mgmt Plan Cost Mgmt Plan Schedule Mgmt Plan Risk Register Ent. Enviro. Factors Org. Process Assets Tools/Tech's Data Gathering and Representation Techniques Quantitative Risk Analysis and Modeling Techniques Expert Judgment Outputs Project Documents Updates Plan Risk Responses Inputs Risk Management Plan Risk Register Tools/Tech's Strategies for Negative Risks or Threats Stategies for Positive Risks or Opportunities Contingent Response Strategies Expert Judgment Outputs PM Plan Updates Project Documents Updates
  • 119.
    Mohammed Shafeea Haddad(PMP)® Number: 1987641 118 | P a g e Want to be a (PMP)® with 1250 memorizing notes Monitoring/Controlling Control Risks Inputs PM Plan Risk Register Work Performance Data Work Performance Reports Tools/Tech's Risk Reassessment Risk Audits Variance and Trend Analysis Technical Performance Measurement Reserve Analysis Meetings Outputs Work Performance Information Changes Requests PM Plan Updates Project Document Updates Organizational Process Assets Updates 845. The five Planning steps in Risk Management are, in order: Plan Risk Management, Identify Risks, Qualitative Analysis, Quantitative Analysis, and Risk Response Planning. 846. Expect the phrases "sources of risk" and "risk categories" to be used interchangeably on the exam. 847. Types of Risk In addition to risk categories, risks can be classified under two main types:  Business risk of a gain or loss. These risks are applicable to response strategies.  Pure (insurable) risk2 only a risk of loss (e.g., fire, theft, personal injury, etc.) 848. Pure risks have to be avoided by transfer response strategy like: massive fire, life, theft. 849. Risk Identification  When you get a question about who should be involved in risk identification, the best answer is everyone! Everyone has a different perspective of the project and can provide thoughts on opportunities and threats.  Smart project managers begin looking for risks as soon as a project is first discussed. In fact, the PMBOK ® Guide 5th edition lists high-level risks as an output of the creation of the project charter in integration management. However, the major risk identification effort occurs during planning.  Because risk identification primarily occurs during project initiating and planning, the exam has often said that the major part of risk identification happens at the onset of the project. But keep in mind that smaller numbers of risks may also be identified later in the project. Risks should be continually reassessed. For the exam, understand that risk identification is done during such activities as integrated change control, when working with resources, and when dealing with project issues.  Notice that an updated risk register is the main output of several of the risk management processes (for most of these processes, the PMBOK ® Guide 5th edition lists the updated risk register as the chief item under ‘‘project documents updates ‘‘. read exam questions carefully, as the risk register contains different information depending on when in the risk management process the question is referencing. For example, if the project has just started and you are in the identify risks process, the risk register will contain the identified risks and potential responses, not the response plans actually selected for the project, which come later.
  • 120.
    Mohammed Shafeea Haddad(PMP)® Number: 1987641 119 | P a g e Want to be a (PMP)® with 1250 memorizing notes 850. While the Risk Register may contain a budget for the identified risk responses, the management reserve amount is not part of the Risk Register. 851. The RBS is part of the Risk Management Plan and can be updated as part of the Perform Qualitative Risk Analysis process when new categories of risk can be added to both the risk register and the risk breakdown structure. 852. At the time the risk is first prepared in the risk management process, the risk register includes:  List of risks  List of potential responses  Root causes of risks  Updated risk categories 853. A tricky question on the exam might ask, "When in the risk management process are responses documented?" The answer is both during Identify Risks (as potential responses) and during Plan Risk Responses (as selected response plans)! 854. Qualitative risk analysis can also be used to:  Compare the risk of the project to the overall risk of other projects.  Determine whether the project should be continued or terminated.  Determine whether to proceed to the Perform Quantitative Risk or Plan Risk Responses processes (depending on the needs of the project and the performing organization). 855. Many people get confused between qualitative and quantitative risk analysis. Remember that qualitative risk analysis is a subjective evaluation, even though numbers are used for the rating. In contrast, quantitative risk analysis is a more objective or numerical evaluation; the rating of each risk is based on an attempt to measure the actual probability and amount at stake (impact). Therefore, while the rating for a risk in qualitative risk analysis might be a 5, it might be stated as a$40,000 cost impact in quantitative risk analysis. As a project manager, you should always do qualitative risk analysis, but quantitative risk analysis is not required for all projects and may be skipped in favor of moving on to risk response planning. You should proceed with quantitative risk analysis only if it is worth the time and money on your project. For some projects, you may have a subset of risks identified that require further quantitative analysis. But why spend time quantitatively assessing risks for a low-priority or short-term project or when the effort will provide minimal returns? The Perform Quantitative Risk Analysis process can include a lot of calculation and analysis. Luckily, the details of these efforts are not a focus of the exam. You need to know the following actions are part of quantitative risk analysis but not how to do them beyond what is explained in this chapter:  Interviews for Further investigate data of the highest rated risks on the project.  Take these data and Perform sensitivity analysis to determine which risks have the most impact on the project.  Determine how much quantified risk the project has through expected monetary value analysis or mote Carlo analysis.
  • 121.
    Mohammed Shafeea Haddad(PMP)® Number: 1987641 120 | P a g e Want to be a (PMP)® with 1250 memorizing notes 856. You do not need to know how to perform Monte Carlo Analysis calculation for the exam. Simply know the following. Monte Carlo analysis:  Is usually done with a computer-based program because of the intricacies of the calculations  Evaluates the overall risk in the project  Determines the probability of completing the project on any specific day, or for any specific cost  Determines the probability of any activity actually being on the critical path Takes into account path convergence (places in the network diagram where many paths converge into one activity)  Translates uncertainties into impacts to the total project  Can be used to assess cost and schedule impacts  Results in a probability distribution 857. Monte Carlo analysis gives you: An indication of the risk involved in the project 858. Sensitivity Analysis are part of Quantitative Risk Analysis 859. Decision Trees Some examples of decision trees have the costs occurring only at the end of the project, while others have costs occurring early or in the middle of the project. Because a decision tree models all the possible choices to resolve an issue, costs can appear anywhere in the diagram, not just at the end. 860. On the exam, don't get confused when you look at examples of decision trees. Pay attention to the data provided in the question in order to correctly interpret the answer. 861. A decision tool that illuminates a possible path forward based on a decision made by the business and the probability of success of each decision path is called a decision tree analysis 862. Net path value in a decision tree node is (cost impact only without probability) 863. The following exercise shows a picture of a decision tree. The box represents a decision to be made, and the circles represent what can happen as a result of the decision. EXERCISE 11 A company is trying to determine if prototyping is worthwhile on the project. They have come up with the following impacts (see the diagram) of whether the equipment works or fails. Based on the information provided in the diagram, what is the expected monetary value of each option? Which is the cheaper option-to Prototype or not to prototype?
  • 122.
    Mohammed Shafeea Haddad(PMP)® Number: 1987641 121 | P a g e Want to be a (PMP)® with 1250 memorizing notes Answers If you just look at the setup cost of prototyping, it would seem like an unwise decision to spend money on prototyping. However, the analysis proves differently. Taking into account only the one future event of whether the equipment works or fails, the decision tree reveals that it would be cheaper to do the prototyping. The expected monetary value of prototyping is $242, 000, the expected monetary value of not prototyping is $315,000. Prototype 35%× $120,000=$42,000 $42,000+$200,00=$242,000 Do Not Prototype 70%× $450,=$315,000 EXERCISE 12 You need fly from one city to another. You can take airline A or B. Considering the data provided, which airline should you take, and what is the Expected monetary value of your decision? Answers If you just look at the cost of the airfare, you would choose airline because it is cheaper. However, the airlines have different on-time-arrival rates. If the on-time-arrival rate for airline A is 90 percent, it must be late 10 percent of the time. Airline B is on time 70 percent of the time, and is therefore late 30 percent of the time. We have a $4,000 impact for being late. The result is that you should choose airline A, with an expected monetary value of$1,300 as shown below. Airline A (10%×$4,000)+$900 $400+$900=$1,300 Airline B (30%× $4,000)+$300 $1,200+$300=$1,500
  • 123.
    Mohammed Shafeea Haddad(PMP)® Number: 1987641 122 | P a g e Want to be a (PMP)® with 1250 memorizing notes 864. Proving the value of project management project management saves time and money on projects. Getting your organization`s executives to understand that fact can be difficult at times. How beneficial would it be if you could prove the value of project management? Imagine you have just done the first calculation of the expected monetary value of all the risks that were assigned high ranking and priority in qualitative risk analysis or that you have completed a Monte Carlo analysis for the project. In either case, you calculate that you need a $ 98,000 contingency reserve on the project to accommodate risks. That number can be used in many ways. Let's try this example. The team moves on to the plan risk responses process and therein eliminates some risks and reduces the probability or Monte Carlo analysis is then redone, showing a revised need for only a$12,000 reserve. You have just saved $86,000 and you have not even started the project yet! Can you imagine how much value information like that would have in gaining support for project management in the real world? 865. Reserves (Contingency) having reserves for time and cost is a required part of project management. You cannot come up with a schedule or budget for the project without them. Reserves are covered in the Cost Management chapter, but let's look at them again here as well. There can be two kinds of reserves for time and cost: contingency reserves and management reserves. Contingency reserves account for "known unknowns" (or simply "know ns"); these are items you identified in risk management. Management reserves account for "unknown unknowns" (or simply "unknowns"); these are items you did not or could not identify in risk management. Projects can have both kinds of reserves. As shown in the following diagram (also in the Cost Management chapter), contingency reserves are calculated and become part of the cost baseline. Management reserves are estimated (e.g., 5 percent of the project cost), and then these reserves are added to the cost baseline to get the project budget. The project manager has control of the cost baseline and can approve use of the contingency reserves, but management approval is needed to use management reserves. Make sure you realize that reserves are not an additional cost to a project. The risk management process should result in a decrease to the project's estimated time and cost. As risks are eliminated or their probability or impact reduced, there should be a reduction to the project`s schedule and budget. Contingency reserves are allocated for the Contingency plans and fallback plans associated, accepted opportunities and threats that remain after the risk management planning processes have been completed. No matter what you do, risks will remain in the project, and there should be a time or cost allotment for them, just as cost or time is allotted to work activities on the project.
  • 124.
    Mohammed Shafeea Haddad(PMP)® Number: 1987641 123 | P a g e Want to be a (PMP)® with 1250 memorizing notes There may be questions on the exam that ask you to calculate the contingency reserve for several risk events, which may be a combination of opportunities and threats. To do this, you must calculate the amount of each risk using the equation for expected monetary value (EMV = P x I). But think about this a minute. Can you just add all of the expected monetary value amounts of the opportunities and threats together and come up with one grand total? No! You'll need to subtract the total expected monetary value of the opportunities from the total expected monetary value of the threats. Why?
  • 125.
    Mohammed Shafeea Haddad(PMP)® Number: 1987641 124 | P a g e Want to be a (PMP)® with 1250 memorizing notes Opportunities will save money and time on the project if they occur. This can reduce the cost baseline. Conversely, the threats will add cost and time to the project. Wait! We're telling you to subtract opportunities here, but didn't we tell you earlier than expected monetary value is often presented as a positive amount for opportunities and a negative amount for threats? That 'softens true when the values are depicted on something like a decision tree, so you can easily identify positive and negative outcomes and their overall effect on project costs. But here we're specifically looking to determine how much money to set aside for the contingency reserves, and threats are going to add to the contingency reserve amount, whereas opportunities will decrease it. Name Formula interpretation Cost Variance (CV) EV-AC NEGATIVE is over budget; POSITIVE is Under budget. Schedule Variance (SV) EV-PV NEGATIVE is behind schedule; POSITIVE is Ahead of schedule. Cost Performance Index (CPI) 9 EV/AC We are getting $ _____ worth of work out of Every $1 spent. Funds are or are not being used Efficiently. Greater than one is good; less than One is bad. Schedule Performance Index EV/PV We are (only) progressing at __ percent of The rate originally planned. Greater than one is Good; less one is bad. Estimate at Completion (EAC) NOTE: There are many ways to calculate EAC, depending On the assumptions made. Notice how the purpose of the formulas really is to create forecasts based on past performance On the project. Exam questions may require you to determine which EAC formula is appropriate; you will need to pay attention to the information provided in the question to decide Which formula to use. AC+ Bottom-up ETC BAC/CPI C AC + (BAC - EV) AC+(BAC-EV)/( CPI C x SPI C ) As of now, how much do we expect the total project to cost? (See formulas to the left, below.) This formula calculates actual costs to date plus a new estimate for the remaining works. It is used when the original estimate was fundamentally flawed. This formula is used if no variances from the BAC have occurred or you will continue at the same rate of spending (as calculated in your cumulative CPI or based on the trends that have led to the current CPI). This formula calculates actual costs to date plus remaining budget. It is used when current variances are thought to be atypical of the future. It is essentially AC plus the remaining value of work to perform. This formula calculates actual to date plus the remaining budget modified by performance. It is used when current variances are thought to be typical of the future and when project schedule constraints will influence the completion of the remaining effort. So for example, it might be used when the cumulative CPI is less than one and a firm completion date Must be met.
  • 126.
    Mohammed Shafeea Haddad(PMP)® Number: 1987641 125 | P a g e Want to be a (PMP)® with 1250 memorizing notes To-Complete Performance Index (TCPI) (BAC- EV)/(BAC-AC) This formula divides the work remaining to be done by the money remaining to do It. It answers the question "In order to stay within budget, what rate we must meet for the Remaining work?" Greater than one is bad; less than 1 is good. Estimate to Complete (ETC) NOTE: You can determine ETC by either using the first formula listed at right or re-estimating the work remaining. EAC-AC Re-estimate How much more will the project cost? Re-estimate the remaining work from the bottom up. Variance at completion (VAC) BAC-EAC How much over or under budget will we be at the end of the project? 866. Reserve analysis as a analytical technique is used in:  Planning for estimation purposes in: estimate duration, estimate cost and determine budget  M&C in: control cost and control risks. 867. A project was funded with 50$ and finished with 40$, there is a high probability that the 10$ was a contingency reserve. 868. Let's try an example of calculating a contingency reserve in the next exercise. EXERCISE 13 Imagine you are planning of modifications to an existing product your analysis has come up with the following information. What cost contingency reserve would you use? Project Data Cost Contingency Reserve Calculations There is a 30 percent probability of a delay in the receipt of parts, with a cost to the project of $9,000. There is a 20 percent probability that the parts will cost $10,000 less than expected. There is a 25 percent probability that two parts will not Fit together when installed, costing an extra $3,500. There is a 30 percent probability that the manufacture may be simpler than expected, saving $2,500. There is a 5 percent probability of a design defect, causing $5,000 of rework. Total Cost Contingency
  • 127.
    Mohammed Shafeea Haddad(PMP)® Number: 1987641 126 | P a g e Want to be a (PMP)® with 1250 memorizing notes Answers You use the expected monetary value calculation (EMV = P x I) to determine the contingency reserve. The answer is $1,075 for the total cost contingency reserve. See the following table for the detailed calculations. Project Data Cost Contingency Reserve Calculations There is a 30 percent probability of a delay in the receipt of parts, with a cost to the project of $9,000. 30% x $9,000 = $2,700 $9,000. Add $2,700 There is a 20 percent probability that the parts will cost $10,000 less than expected. 20% x $10,000 = $2,000 Subtract $2,000 There is a 25 percent probability that two parts will not Fit together when installed, costing an extra $3,500. 25% x $3,500 = $875 Add $875 There is a 30 percent probability that the manufacture may be simpler than expected, saving $2,500. 30% x $2,500 = $750 Subtract $750 There is a 5 percent probability of a design defect, causing $5,000 of rework. 5% x $5,000 = $250 Add $250 Total Cost Contingency $1,075 Now let`s try another exercise. If the risk management process is new to you, the following exercise should help you put it all together by looking at in a chart from. 869. Flowchart of the risk process from Identify Risks through Plan risk responses
  • 128.
    Mohammed Shafeea Haddad(PMP)® Number: 1987641 127 | P a g e Want to be a (PMP)® with 1250 memorizing notes You are nearing the end of the plan risks responses section! But first, let`s look at the types of questions you may see in Risk area on the exam. The exam often asks questions such as: Question What do you do with noncritical risks? Answer Document them in a watch and revisit them periodically Question would you choose only one risk response strategy? Answer No, you can select a combination of choices. Question what risk management activities are done during the execution of the project? Answer watching out for watch-listed (noncritical) risks that increase in importance, and looking for new risks. Question what is the most important item to address in project team meetings? Answer Risk. Question how would risks be addressed in project meetings? Answer By asking, "What is the status of risks? .Are there any new risks? Is there any change to the order of importance?" 870. Monte Carlo Analysis: A schedule risk assessment technique that performs a project simulation many times in order to calculate a distribution of likely results. 871. Simulation involves calculating multiple project durations with different sets of activity assumptions, usually using probability distributions constructed from the three-point estimates to account for uncertainty. PMBOK ® Guide - 5th Edition, page 430 872. Life cycle costing provides the lowest long- term cost of ownership and should be used as a management decision tool, in case of alternatives 873. If you identify new risk, you should make a reserves analysis first to see if you have contingency that may cover the new risk response strategy 874. Risk benefit analysis is the other name of risk assessment 875. Residual risks are REMINING RISKS after risk responses have been implemented 876. Risk mitigation is to DECREASE THE PROBABILITY OF RISK 877. Outsourcing IS RISK TRANSFERENCE 878. Networks (diagram) identify the Activity dependencies and path convergence risks 879. Sensitivity chart displays sensitivities in DESENDING ORDER 880. Status meetings: You should either make risk management a normal part of regular project meetings or schedule meetings with a special focus on risk management to ensure that you and the team remain focused on risk management activities throughout the life of the project. The purpose of these status meetings is to examine all aspects of risk management on the project and ensure they are still appropriate and effective. Additionally, having regular meetings where risk management is a topic of discussion creates greater awareness and buy-in from team members, which in turn results in better risk management. 881. Residual risks are risks that remain even after you have planned for and implemented all of your risk response strategies. They don’t need any further analysis because you have already planned the most complete response strategy you know in dealing with the risk that came before them. 882. If a ( unknown – unknown ) risk has happened ; it's probability is 100% 883. Weather problems is considered as a ( known – unknown ) risks. 884. Defect repair might sound tempting - but it is only applicable for the issues found for the current delivery. This is also not about Quality Control - so that leaves us with only two options - Corrective or Preventive actions. Corrective actions are always preceded by nonconformity while preventive actions are never preceded by nonconformity. In this case nonconformity in the form of a lot of issues during Quality Assurance were reported. The root cause was identified to be the need of a standard checklist which was then used preventive action is always taken proactively - in the question stated there is no demonstration of any proactive steps taken - hence this is not an example of Preventive action. 885. You create the Risk Breakdown Structure in Risk management planning process not in Identify Risk Process. The RBS helps you to see how risks fit into categories so you can organize your risk analysis and response planning.
  • 129.
    Mohammed Shafeea Haddad(PMP)® Number: 1987641 128 | P a g e Want to be a (PMP)® with 1250 memorizing notes 886. Sensitivity analysis helps to determine which risks have the most potential impact on the project. It helps to understand how the variations in project`s objectives correlate with variations in different uncertainties. Conversely, it examines the extent to which the uncertainty of each project element affects the objective being studied when all other uncertain elements are held at their baseline values. PMBOK ® Guide 5th edition, page 338 887. Risk avoidance involves changing the project management plan to eliminate the threat entirely. The project manager may also isolate the project objectives from the risk’s impact or change the objective that is in jeopardy. Examples of this include extending the schedule, changing the strategy, or reducing scope. PMBOK® Guide - 5th Edition, page 344 888. Secondary risks are new risks appear after setting a certain risk response and need to be evaluated as a new risk. Or secondary risk. A risk that arises as a direct result of implementing a risk response. 889. Secondary risks are unexpected impacts of implemented risk responses. 890. Residual risks are appearing after applying a certain risk response. Can be handled first by Fall Back plan, if it isn't work, go to Work around. 891. Due to the uniqueness of the project, the project manager focuses on risk identification and risk management 892. Project managers proactively seek out additional risks, problems, and other changes to prevent future problems with the project 893. The risk categories in a project plan can be graphically represented in a tool called a risk breakdown structure 894. The tool that is used to determine where the organization's strengths and weaknesses play against each other is called a SWOT grid . 895. A risk register that measures probability, impact, and detectability is known as a FMEA 896. A repository for all known risks on a project that identifies risk responses and owners is called a risk register . 897. Multiplying the Impact of an event in dollars time its probability is called the expected monetary value . 898. Three type of responses to negative risks re are known as Mitigation, transfer, and avoidance . 899. The types of responses to positive risks are known as share, exploit, and enhance . 900. The risk response plan that is used when the risk has been accepted is called a contingency plan 901. A minor risk that remains after the risk response strategy has been implemented is called a residual risk whereas a risk that occurs as the result of implementing risk response strategy is called a secondary risk 902. A fallback plan is developed when a selected risk strategy is not fully effective or if risk has a high impact. 903. Management reserves are used to provide funding for the ‘unknown’ unknowns of a project – while contingency reserves are used to handle the known unknowns. 904. An unplanned response to risk in which no contingency plan exists is called a workaround. 905. A risk response that is used for both positive and negative risks is called accept. 906. A statistical modeling tool used to create cumulative distributions and what-if scenarios is called a Monte Carlo analysis. 907. A risk information gathering technique that collects as many ideas as possible is called brainstorming. 908. Risk Register process flow
  • 130.
    Mohammed Shafeea Haddad(PMP)® Number: 1987641 129 | P a g e Want to be a (PMP)® with 1250 memorizing notes 909. The risk register is completed at this point and can include:  Identified risks and descriptions  Triggers  Response strategy  Specific actions taken if risk occurs  Responsible party or owner  Results from qualitative and quantitative risk analysis process  Primary and secondary responses for each risk  Residual risks that are expected to remain  Risk budget  Contingency and fallback plans  Contingency reserves for time and cost
  • 131.
    Mohammed Shafeea Haddad(PMP)® Number: 1987641 130 | P a g e Want to be a (PMP)® with 1250 memorizing notes 910. Reserve analysis and the funds set aside for contingencies apply only to the specific risks on the project for which they were set aside. 911. Reserve analysis is a tool or technique that is specifically used to control project risk by setting aside contingency reserves that will be used to control the impact of identified risks in a project such as cost estimate uncertainty or any other identified project risk. Reserve analysis allows the project team to ensure that proper contingency funds are available to mitigate or address risks identified during the projects planning or execution that become issues 912. Reserve analysis is performed to determine if you have enough contingency to cover the remaining risks. 913. Reserve analysis is used as tool & technique in planning (estimate activity duration, estimate cost and determine budget) and in control (cost and risks). 914. Avoid and/or be aware of the following Risk Management Errors:  Risk identification is completed without knowing enough about the project.  Risk identification ends too soon, resulting in a brief list rather than an extensive list.  The processes of Identify Risks through Perform Quantitative Risk Analysis are blended, resulting in risks that are evaluated or judged as they come to light. This decreases the number of total risks identified and causes people to stop participating in risk identification.  The risks identified are general rather than specific.  Some things considered to be risks are not uncertain; they are facts, and are therefore not risks.  Whole categories (technology, cultural, marketplace, etc.) of risks are missed.  Only one method is used to identify risks rather than a combination of methods. A combination helps ensure that more risks are identified.  The first risk response strategy identified is selected without looking at other options and finding the best option or combination of options.  Risk management is not given enough attention during project executing.  Project managers do not explain the risk management process to their team during project planning. 915. Assumptions in scope statement and scope baseline identify risks. 916. In the Define Scope process, organizational process assets are required before the scope statement can be completed. These include historical records of previous projects, including their scope statements, and may also include processes and templates for creating a scope statement. 917. Issue is a risk with 100% probability 918. Any occurred risk will be added to the issue log.
  • 132.
    Mohammed Shafeea Haddad(PMP)® Number: 1987641 131 | P a g e Want to be a (PMP)® with 1250 memorizing notes 919. Risk Management plan includes :  Methodology  Roles and Responsibilities ( risk owner )  Budgeting ( contingency )  Timing ( communication )  Risk Categories (RBS).  Risk Probability and Impact (set the metrics )  Probability and impact Matrix ( templet)  Revised Stakeholder Tolerance ( EEF )  Reporting Formats ( communication)  Tracking (M&c) 920. Termination a project is an avoid risk response 921. When you pay for warranty you use a transfer risk response. 922. Perform Qualitative Risk Analysis follows Identify Risks. This is a process of prioritizing risks for further analysis or action by assessing and combining their probability of occurrence and impact. 923. Failure Mode and Effect Analysis (FMEA) is an analytical procedure in which each potential failure mode in every component of a product is analyzed to determine its effect on the reliability of that component and on the reliability of the product or system as a whole. [PMBOK ® Guide 5th edition , Page 540] [Project Risk Management]
  • 133.
    Mohammed Shafeea Haddad(PMP)® Number: 1987641 132 | P a g e Want to be a (PMP)® with 1250 memorizing notes 924. Each potential failure mode in every component of a product is analyzed to determine its effect on the reliability of that component and, by itself or in combination with other possible failure modes, on the reliability of the product or system. For each potential failure, an estimate is made of its effect on the total system and of its impact. In addition, a review is undertaken of the action planned to minimize the probability of failure and to minimize its effects. [PMBOK ® Guide 5th edition , Page 540]. 925. Perform Quantitative Risk Analysis analyzes the effect of those risk events and assigns a numerical rating to those risks 926. Delphi technique helps reduce bias in the data and keeps any one person from having undue influence on the outcome. [PMBOK ® Guide 5th edition, Page 324] [Project Risk Management] 927. Risk areas can include any project constraints (scope, time, cost, quality, etc.), as well as reputation, customer satisfaction, and other intangibles. 928. Documents are updated during risk management processes only in: perform qualitative risk analysis, plan risk response and control risks. 929. Delphi techniques and subject matter experts are the most appropriate to identify risk. 930. You can determine the stakeholders risk tolerance through utility function and Stakeholders risk profile analysis in order to classify them into:  Risk seeker  Risk neutral  Averse 931. Another risk category is: Overall and individual. 932. The overall risks affect the project objectives while the individual is limited to persons. 933. Risk data assessment is a tool in performing Qualitative risk analysis. 934. Risk breakdown structure is a Quantitative risk analysis tool. 935. Cutting out any risk means you avoid it. 936. Risk mitigation means taking some sort of action that will cause a risk, if it materializes, to do as little damage to your project as possible. Having team members spend time doing work to prepare for the risk is a good example of risk mitigation. 937. An example of enhancing that opportunity is taking additional actions, you increase the potential reward without reducing its probability 938. Remember that the Delphi technique is preferred when influential stakeholders can introduce bias into the risk data
  • 134.
    Mohammed Shafeea Haddad(PMP)® Number: 1987641 133 | P a g e Want to be a (PMP)® with 1250 memorizing notes 939. Planning phase is LEAST Risky 940. While calculating worst case scenarios simply neglect the probability and add the negative impacts. Similarly, for calculating best case scenarios neglect the probability and add the positive impacts 941. In case the funds are not available, the project must be closed. 942. If the probability of the event happening every year is 25%. So, the probability of the event happening in the third year is also 25%. 943. Why considering networks diagram is important to risk management? The network diagram shows where activities converge from many activities to one activity or diverge from one activity to many activities. These are bottlenecks that increase the risk of the central activity. 944. Avoid means the risk is gone, so no more risk = no money in contingency. However, if you spend money to avoid - that is base budget. 945. Transfer is when you assign the risk to someone else, like insurance or outsource. In this case you pay money for insurance (in base budget - no contingency) --- or through the contract price (in base budget - no contingency) 946. Mitigation I explained earlier - you spend money to mitigate = base budget AND the revised EMV would be contingency 947. Acceptance is when you plan a response (cost of planning is base budget) but no action. Now in real life, if you have the EMV for all of these lower priority risks - the cumulative EMV will be the contingency. Some organizations approximate these based on history without details, such as allocating 5% or 10% contingency.
  • 135.
    Mohammed Shafeea Haddad(PMP)® Number: 1987641 134 | P a g e Want to be a (PMP)® with 1250 memorizing notes Procurement Management 948. ITTO Process Group Process ITTO Value Planning Plan Procurement Management Inputs PM Plan Requirements Documentation Risk Register Activity Resource Requirements Project Schedule Activity Cost Estimates Stakeholder Register Enterprise Environmental Factors Organizational Process Assets Tools/Tech's Make-or-buy Analysis Expert Judgment Market Research Meetings Procurement Mgt. Plan Plan Procurement Mgt. Conduct Procurements Control Procurements Close Procurements Work Performance Info Updates Change Requests Procurement Mgt. Plan SOW RFPs Selection Criteria Make Buy Decision Selected Suppliers Agreements Resource Calendars Exp. Judgment Make Buy Analysis Exp. Judgment Bidder Conf. Ind. Estimates Advertising Seller Proposals Inspect/Audits Reporting A/P Systems Claims Admin. Records Mgt. Audits Negotiations Record Mgt. Closed Procurements OPA Udpates
  • 136.
    Mohammed Shafeea Haddad(PMP)® Number: 1987641 135 | P a g e Want to be a (PMP)® with 1250 memorizing notes Outputs Procurement Management Plan Procurement Statement of Work Procurement Documents Source Selection Criteria Make-or-buy decisions Change Requests Project Documents Updates Executing Conduct Procurements Inputs Procurement Management Plan Procurement Documents Source Selection Criteria Seller Proposals Project Documents Make-or-buy Decisions Procurement Statement of Work Organizational Process Assets Tools/Tech's Bidder Conference Proposal Evaluation Techniques Independent Estimates Expert Judgment Advertising Analytical Techniques Procurement Negotiations Outputs Selected Sellers Agreements Resource Calendars Change Requests PM Plan Updates Project Doc. Updates Monitoring/Controlling Control Procurements Inputs PM Plan Procurement Documents Agreements Approved Change Requests Work Performance Reports Work Performance Data Tools/Tech's Contract Change Control System Procurement Performance Reviews Inspections and Audits Performance Reporting Payment Systems Claims Administration Records Management System Outputs Work Performance Info Change Requests PM Plan Updates Proj Doc Updates Org Process Assets Updates
  • 137.
    Mohammed Shafeea Haddad(PMP)® Number: 1987641 136 | P a g e Want to be a (PMP)® with 1250 memorizing notes Closing Close Procurements Inputs PM Plan Procurement Documents Tools/Tech's Procurement Audits Procurement Negotiations Records Management System Outputs Closed Procurements Org Process Assets Updates 949. The PMBOK ® Guide 5th edition uses the terms "agreement" and "contract:' so you need to be prepared to see both on the exam and understand what each means. Contracts can be written or verbal, but they are typically created with an external entity, and there is some exchange of goods or services for some type of compensation (usually monetary). The contract forms the legal relationship between the entities; it is mutually binding and provides the framework for how a failure by one side will be addressed and ultimately remedied in court. The broader term "agreement" generally encompasses documents or communications that outline internal or external relationships and their intentions. A contract can be considered an agreement, but an agreement wouldn't necessarily be a contract. Imagine the international division and the US division of a company want to leverage their resources to achieve a shared strategic objective; they would create an agreement but likely not a contract. Agreements can be used to express and outline the intentions of projects. The charter and the project management plans are examples of agreements that are not contracts; they are internal agreements. Some other examples of agreements are service level agreements, memos of intent, letters of intent, and letters of agreement, e-mails, and verbal agreements. So what does this mean for you? The way you communicate, escalate, and solve problems will differ depending on whether your actions are governed by a contract or an internal agreement. For example, notifying a seller of default on a contract term or condition should be done through formal written communication to create a record and ensure appropriate legal action can be taken if necessary. In comparison, for an internal agreement, failure to meet a term of the agreement might be handled in a conversation followed up by an e-mail. For the exam, understanding whether a situational question describes an internal agreement or a contract with an outside party might be critical to helping you select the right answer. In this chapter, we primarily use the term "contract;' because the procurement process is used to acquire necessary resources that are outside the project team and involve legal documents between the buyer and seller. 950. If you have little or no experience working with contracts, you should obtain from your company some sample contracts, requests for proposals, and the resulting proposals and look at them before reading on. It might also be valuable to contact your contracts, procurement, or legal department. The exam assumes that you have a close working relationship with these departments, that as a project manager you have specific involvement in the procurement process even if you do not lead that process, and that the procurement process cannot occur without your involvement. You have an opportunity to build an extremely worthwhile relationship with these other departments when you ask, "What should I know about contracts?" Plus you can improve your working relationship by explaining the project management process to them. Try it!
  • 138.
    Mohammed Shafeea Haddad(PMP)® Number: 1987641 137 | P a g e Want to be a (PMP)® with 1250 memorizing notes 951. The following should help you understand how each part of procurement management fits into the overall project management process: The Procurement Management Process Done During Plan Procurement Man Planning process group Conduct Procurements executing process group control procurements monitoring and controlling process group close procurements closing process group 952. Be careful to read the questions carefully to see if the situation described in the question is from the buyer's or seller's point of view. If no point of view is mentioned, assume you are the BUYER. Make sure you get your mind around being a buyer before you take this exam. The issues and impacts of many situations are completely different if you are a buyer than if you are a seller. 953. For large projects, sellers are typically going to provide the full complement of a solution, rather than augmenting a project team with additional resources. For example, on a small or medium-size project, you might add contract developers to your internal staff to do the coding, whereas a large project might outsource all of that development work to an external resource who would plan and manage all of the developers, testers, etc. Unless an exam question indicates otherwise, assume the seller is providing all of the work external to the buyer's team rather than supplying resources to supplement the team. 954. Tricks for Answering Procurement Questions Questions involving contracts, keep in mind the following general rules, especially if the answer to the question is not immediately apparent:  Contracts require formality. What this means is that any correspondence, clarification, and notifications related to the contracts should be formal written communication, which can be followed up with verbal communication, if necessary. If any issues develop that require arbitration, mediation, or litigation, the formal written communications will be more enforceable and supportable than any verbal communications.  All product and project management requirements for the procurement work should be specifically stated in the contract.  If it is not in the contract, it can only be done if a formal change order to the contract is issued.  If it is in the contract, it must be done or a formal change order must be approved 1w both parties.  Changes to contracts must be submitted and approved in writing.  Contracts are legally binding; the seller must perform as agreed in the contract, or else face the consequences for breach of contract.  Contracts should help diminish protect risk.  Most governments back all contracts that fall within their jurisdiction by providing a court system for dispute resolution. Remembering these pointers can help you get about four more questions right! 955. NOTE to STUDENTS OUTSIDE OF THE UNITED STATES: In the past the exam has had very few references to international contracts. Be aware that government contracting specialists in the United States wrote many of the questions on the (PMP)® exam. (PMI)® process for procurement management closely follows what is done in the United States, but it is different from the way procurement is handled in other parts of the world. In many regions, the contract is an informal document and the relationship between the parties is more important than the contract. If you are not from the United States, a key trick is to take a more formal approach to the procurement process when answering
  • 139.
    Mohammed Shafeea Haddad(PMP)® Number: 1987641 138 | P a g e Want to be a (PMP)® with 1250 memorizing notes questions. The contract is most important. It must be followed, and everything provided in it must be done. Study this chapter carefully. The Project Manager's Role in Procurement You might ask yourself, "If there is a procurement manager, why a project manager would need to be involved in procurements?" This is an important question, and you must fully understand the answer before you take the exam. Here are a few more tricks to help you. 956. First, remember that it is the project manager's project. There are certain things that cannot be done effectively without the project manager. This fact is so important that a large percentage of the questions on the exam have focused on testing whether you know what you should do. Here is a quick summary. Do not memorize it; instead, make sure you understand it.  Know the procurement process so you know what will happen when and can plan for it. Understand what contract terms and conditions mean so you can read and understand contracts. This will help you plan and manage the monitoring and controlling of procurements.  Make sure the contract contains all the scope of work and all the project management requirements, such as attendance at meetings, reports, actions, and communications deemed necessary to minimize problems and miscommunications with the seller(s).  Identify risks, and incorporate mitigation and allocation of risks into the contract to decrease project risk.  Help tailor the contract to the unique needs of the project while it is being written.  Include the time required to complete the procurement process into the schedule for the project so the project schedule is realistic.  Be involved during contract negotiations to protect the relationship with the seller. A contentious negotiations process-often created when the seller feels that they have had to give up too much profit or agree to terms and condition they do not like to win the contract- can create a win/lose relationship with the procurement manager and seller. The project manager will have to manage the seller's delivery to the contract, and bad feelings on the part of the seller can create extra challenges. So it's best for the project manager to be involved to influence the negotiations for the best interests of the project.  Protect the integrity of the project and the ability to get the work done by making sure the procurement process goes as smoothly as possible.  Help make sure all the work in the contract is done, such as reporting, inspections, and legal deliverables, including the release of liens and ownership of materials, not just the technical scope.  Do not ask for something that is no in the contract without making a corresponding change to the contract.  Work with the procurement manager Lo manage necessary changes to the contract 957. The second thing to remember is that project managers must be assigned on both the buyer’s and seller’s sides before a contract is signed! Many companies Thai sell their services make a huge but common mistake by not involving the project manager in the bidding and proposal process. Instead, only marketing and sales are revolved until after the contract is signed. The project manager is then handed a project with a contract that may include unrealistic time or cost constraints. The project starts out in trouble. Not including the project manager early in the procurement process is such mistakes that the exam will test you to see if you know when the project manager should be involved, and why For example, the project manager is often uniquely capable of answering many of the technical and project management questions that arise during bidder conferences. If these questions are answered incorrectly or incompletely, there may be an inadvertent change in the specification or the scope of the contract that was never intended by the buyer. 958. Virtual conference is the alternative name of bidder conference. 959. Bidder conference is held with prospective sellers prior to the preparation of bids or proposal process. 960. There are sometimes different names for the same type of contract. This can make it very difficult to learn the contract types. So here is a trick. Start out by understanding the three main categories of contract types, as shown in the following list. Then, when the exam asks a question relating to contract type, first see if knowing which category the contract is in helps you answer the question in most cases, it does. The three broad categories of contracts are:3
  • 140.
    Mohammed Shafeea Haddad(PMP)® Number: 1987641 139 | P a g e Want to be a (PMP)® with 1250 memorizing notes  Fixed price (FP)  Time and material (T&M)  Cost-reimbursable (CR) You must understand the contract types and be able to recognize the differences between them. Situational questions on the exam may require you to recognize that the project manager's duties and actions will vary depending on the type of contract being used. There may also be questions that require you to pick the most appropriate contract type based on a particular situation. Think through this section carefully! 961. Advantages and Disadvantages of Each Contract Type A trick on the exam is to realize that buyers must select the appropriate type of contract for what they are buying. The following exercise will test whether you really understand the different types of contracts and will help you select the appropriate type of contract on the exam. EXERCISE 14 In the following table, write the advantages and disadvantages of each form of contract from the perspective of the BUYER. Answers There can be more answers than listed here. Did you identify and understand these? Fixed-Price Contract Advantages Disadvantages This type of contract is less work for the buyer to manage. If the seller underprices the work, they may try to make up profits by charging more than is necessary on change orders. The seller has a strong control costs. incentive to The seller may try to not complete some of the procurement statement of work if they begin to lose money. Companies have experience with this type of contract. This contract type requires more work for the buyer to write the procurement statement of work. The buyer knows the total price before the work begins. A fixed-price contract can be more expensive than a cost-requirement statement of work is incomplete and the seller needs to add to the price for the increased risk.
  • 141.
    Mohammed Shafeea Haddad(PMP)® Number: 1987641 140 | P a g e Want to be a (PMP)® with 1250 memorizing notes Time And Material Contract Advantages Disadvantages This type of contract can be created quickly, because the statement of work may be less detailed. There is profit for the seller in every hour or unit billed. The contract duration is brief. The seller has no incentive to control costs. This is a good choice when you are hiring "bodies;' or people to augment your staff. This contract type is appropriate only for small levels of effort on projects. This contract type requires a great deal of day-to-day oversight from the buyer. Cost-Reimbursable Contract Advantages Disadvantages This contract type allows for a simpler procurement statement of work. This contract type requires auditing the Seller's invoices. It usually requires less work to define the scope for a cost-reimbursable contract than for a fixed-price contract. This contract type requires more work For the buyer to manage. A cost-reimbursable contract is generally less costly than fixed price because the seller does not have to add as much for risk. The seller has only a moderate incentive to control costs. The total price is unknown. EXERCISE 15 Name the most appropriate contract type Lo use in the situation PP PPIF, FPAF. FPEPA Purchase Order T&M. CR, CPF contracts. Read each situation carefully to determine Indicate only that some type of cost contract would apply, or whether the details of f cost-reimbursable (CPF or CPPC. CPFF)or fixed-price contract (FPIF, FPAF, FPEPA) should be used. Answers The answers are below. Also try to think of other situations in which you would use each type of contract. Situation Type Contract To Use 1 You need work to begin right away. T&M 2 You want to buy expertise in determining what needs to be done. CR 3 You know exactly what needs to be done. FP 4 You are buying programmers services to augment your staff for a short period. T&M 5 You need work done, but you don't have time to audit invoices on this work. FP 6 You need to rebuild a bridge as soon as possible after a storm. FPIF 7 The project requires a high level of expertise to complete and you want to have the best performance possible in the finished product. CPIF or CPAF 8 You need to hire a contractor to perform research and Development. CR 9 The scope of work is complete, but the economy is Currently unpredictable. FPEPA 10 You are buying standard commodities. Purchase order
  • 142.
    Mohammed Shafeea Haddad(PMP)® Number: 1987641 141 | P a g e Want to be a (PMP)® with 1250 memorizing notes 962. Purchase order is a fixed price contract. 963. Risk & Contract Type The exam may ask questions that correlate risk with the different types of contracts. Figure 12. i shows the amount of costs risk the buyer and seller have with each contract type. Use this diagram to better understand the different contract types and to help answer questions such as: Question: who has the risk in a cost-remember sable contract-the buyer or seller? Answer: the buyer. If the costs increase, the buyer pays the added costs. Question: who has the cost risk in a fixed-price contract--the buyer or seller? Answer: the seller. If costs increase, the seller pays the costs and makes less profit. 964. Other Terms to Know Remember, profit and costs are different. Profit is the amount of money the seller has left over after costs are paid. Be careful on the exam to read the questions carefully. Also consider the perspective. Are the questions referring to the buyer's cost or the seller's cost? The following list provides definitions of terms you should understand for the exam.  Price: this is the amount the seller charges the buyer.  Profit (fee): this is planned into the price the seller provides the buyer. Sellers usually have an acceptable profit margin in mind. However, how much profit they actually receive is based on many factors, including the contract terms and the seller's ability to manage the project.  Cost: this is how much an item costs the seller to create, develop, or purchase. A buyer's costs can include a seller's costs and profits.  Target price5 : This term is often used to compare the end result (final price) with what was expected (the target price). Target price is a measure of success. Watch for similar terms. Target cost plus target fee equals target price. (Remember, we are thinking about procurements from the buyer's point of view!)  Sharing ratio6 : Incentives are usually expressed as a ratio: e.g., 90/ 10. This sharing ratio describes how the cost savings or cost overrun will be shared; the first number represents the buyer portion of the ratio and the second number represents the seller portion (buyer/seller).
  • 143.
    Mohammed Shafeea Haddad(PMP)® Number: 1987641 142 | P a g e Want to be a (PMP)® with 1250 memorizing notes  Ceiling price7 : this is the highest price the buyer will pay; it's a way for the buyer to encourage the seller to control costs. The ceiling price is a condition of the contract that must be agreed to by both parties before signing. Keep in mind that answers to calculations on the exam can change when a ceiling price is mentioned.  Point of total assumption (PTA) 8 : this only relates to fixed price incentive fee contracts and rakes to the amount abuse which the seller bears all the loss of a cost overrun. Costs that go above the PTA are assumed to be due to mismanagement: a design statement of work should have been created to allow for fair and reasonable contract negotiations for the required work, suggesting the seller either did not estimate correctly or did not manage the work well. Sellers will sometimes monitor their actual costs against the PTA to make sure they are still receiving a profit for completing the project Formula: Point of Total Assumption 965. The point of total assumption occurs on fixed price incentive fee contracts in which the seller assumes all additional costs for delivering a product of the project.
  • 144.
    Mohammed Shafeea Haddad(PMP)® Number: 1987641 143 | P a g e Want to be a (PMP)® with 1250 memorizing notes 966. Incentives Calculations Now that you understand the concepts it is time to work through some examples. You may see up to three questions on the exam requiring you to use these types of calculations. As you do the following exercises, notice the terms crocs “fee’ and price.’ These terms all have different meanings. As detained previously. EXERCISE 16 Cost plus Incentive Fee Calculation In this cost plus incentive fee contract, the cost is estimated at $210,000 and the fee at $25,000. The project is complete, and the buyer has agreed that the costs were, in fact, $200,000. Because the seller's costs came in lower than the estimated costs, the seller shares in the savings: 80 percent to the buyer and 20 percent to the seller. Calculate the final fee and final price. Target cost $210,000 Target fee $25,000 Target price $235,000 Sharing ratio 80/20 Actual cost $200,000 Answers Remember, you may have to calculate both the final fee and the final price for the exam. Final Fee $210,000 $200,000 = $10,000 $10,000 x 20% = $2,000 $25,000 target fee+ $2,000 = $27,000 fee Final Price $200,000 + $27,000 = $227,000 EXERCISE 17 Fixed Price Incentive Fee Calculation Now tries the following exercise from the seller’s perspective. In this fixed price incentive fee contract, the target cost is estimated at $150.000 and the target fee at $30,000. The project is over, and the buyer has agreed that the costs were, in fact, S2 10,000. Because the seller's costs came in higher than the target cost, the seller shares in the added cost 60 percent to the buyer and 40 percent to the seller. Calculate the final fee, the final price, and the point of total assumption. Note the ceiling price is $200.000 Target Cost $150.000 Target Fee $30.000 Target Price $180.000 Sharing Ratio 60/40 Ceiling $200.000 Actual Cost $210.000 Final Fee Final Price Point Of Total Assumption
  • 145.
    Mohammed Shafeea Haddad(PMP)® Number: 1987641 144 | P a g e Want to be a (PMP)® with 1250 memorizing notes Answers In this case, the actual cost is higher than the target cost, so the seller receives less fee, or profit. Foisted of receiving $30,000 in fee, the seller receives only $6,000. The actual cost plus fee comes to $216,000, but this is higher than the ceiling price (the maximum amount the buyer will pay). The result is that the seller is paid $200,000 when the costs were $210,000. The seller made no profit, and in fact actually lost $10,000. The point of total assumption (the amount above which the seller bears all the loss of a cost overrun) was $183,333. The seller should have calculated the point of total assumption and used it to manage the work and costs to ensure that their costs did not exceed this amount, since the seller suffers the effects of the inability to control the project and loses money on it. Final Fee $150,000 - $210,000 = ($60,000) overage ($60,000) x 40% = ($24,000) $30,000 + ($24,000)= $6,000 Final Price $210,000 + $6,000= $216,000 However, this amount is above the ceiling price of $200,000. Therefore, the final price (what the buyer will pay) is $200,000. Point Of Total Assumption [($200,000 - $180,000)/60%] + $150,000 ($20,000/0.6) + $150,000 $33,333 + $150,000 = $183,333 Imagine a question on me exam describes a scenario with a fixed price incentive fee contract where actual costs on the work to date are nearing the PTA. and there's still work left to complete. What should the seller do’ what would happen if the seller did nothing? The seller’s project manager should take the proactive approach o (planning and performing cost and schedule management activities on the contract to determine how to address this situation. This should help the project manager anticipate possible problems and find solutions before the seller loses all the profit on the work. EXERCISE 18 Fixed Price Incentive Fee Calculation Try this one for this exercise, you are again the seller in the procurement. In this fixed price incentive fee contract, the target cost is $9,000,000 and the target fee is $850,000. The project is done, and the buyer has agreed that the costs were, in fact. $8,000.000 because the doer's costs came in lowers than the estimated costs, the seller shares in the savings: 70 percent to the buyer and 30 percent to the seller. Calculate the final fee and final price. Target Cost $9,000,000 Target Fee $850,000 Target Price $9,850,000 Sharing Ratio 70/30 Ceiling Price $12,500,000 Actual Cost $8,000,000 Final Fee Final Price
  • 146.
    Mohammed Shafeea Haddad(PMP)® Number: 1987641 145 | P a g e Want to be a (PMP)® with 1250 memorizing notes Answers In this case, the actual cost is lower than the target cost, so the seller receives more fee, or profit. Instead of receiving $850,000 in fee, the seller receives $300,000 more for a total of $1,150,000. The fee added to the cost totals $9,150,000. Since that is less than the ceiling price, the seller gets paid that amount. Therefore, the seller gains because of their ability to control the project. Final Fee $9,000,000 - $8,000,000 $1,000,000 $1,000,000 x 30% $300,000 Original fee of $850,000 + $300,000 = $1,150,000 Final Price $8,000,000 + $1, 150,000 fee=$9,150,000 967. Contracts Types Question Cost Reimbursable Time & Material Fixed Price 1 Generally, what is being bought? (Product or service) Service (some products may be included) Service Product 2 How might the costs to the buyer be stated in the contract? Costs are variable, but the fee is fixed (as a set amount or a percentage) Hourly rate or price per unit As a set currency amount (e.g., $1 million) 3 How might the profit be stated in the contract? Listed separately and known to the buyer Included in the hourly rate and may be unknown to the buyer Included in the price and unknown to the buyer 4 What is the cost risk to the buyer? (High, medium, low, none) High; increases in costs are reimbursed by the buyer Medium; though the costs are not fixed, they are known per unit and this contract type is used for small purchases for a limited time Low; increases in costs are borne by the seller 5 How important is a detailed procurement statement of work? (High, medium, low, none) Low; the procurement statement of work only needs to describe the performance or functional requirements, since the seller provides the expertise of how to do the work; the buyer pays all costs, so there is less need to finalize the scope Low; this type traditionally has very little scope and may only describe skill sets required High; the procurement statement of work must be complete so the seller knows exactly what work needs to be done in order to come up price to do the with an accurate price to do the work 6 What industry uses this contract type most Frequently? IT, research and development, knowledge work; when the work has never been done before (as is often the case in these industries) the seller cannot fix a price; therefore, this is the best form to use When you are hiring people for an hourly rate, you are usually hiring services such as legal, plumbing, programming, etc. Complete scope of work is most common in the construction industry 7 how much negotiation is usually required to sign the contract after receipt of the sellers price?(High, medium, low, non) High; all estimated costs are looked at to calculate the fee to be paid Low or none None 8 What level of effort and expertise will the buyer need to devote managing the seller? High, medium, low, non) High medium low 9 How are costs billed to the buyer? Actual costs as incurred, profit at project completion or apportioned, as allowed in the contract Hourly or per- unit rate (which includes all costs and profit) Fixed price (which includes profit) according to a payment schedule as work is completed and as allowed in the contract 10 How much auditing of the Seller's costs will the buyer need to do? (High, medium, low, none) High; all costs must be audited, and there will be a large number of costs None; there may be an audit of work hours completed against those billed, but that will take little effort Low; since the overall contract auditing usually focuses on making sure work is completed, not looking at detailed costs and receipts
  • 147.
    Mohammed Shafeea Haddad(PMP)® Number: 1987641 146 | P a g e Want to be a (PMP)® with 1250 memorizing notes 968. In time and material contracts, the buyer bears the most risks. 969. Despite the scope of work clearness or details, T&M contracts is suitable generally in two cases: quick start and short periods 970. If you don't know or not sure how much the work needs time, efforts and material, your best contract type is T&M. 971. The Contract or seller performance evaluations that performed by the buyer, could form the basis for early termination if the contract provides for this. 972. Procurement documents should be rigid enough to get responses to the same scope of work, and flexible enough to allow sellers to interject their own good ideas and creativity. 973. Procurement performance review work rather than the product to ensure that it is comply with the contractual agreements. 974. Tricky situational questions on the exam can address procurement concepts you may not have dealt with before, such as describing the work that would need to be done to negotiate a contract when there is no competition The following exercise will help EXERCISE 19 Test yourself what types of issues might occur in a noncompetitive procurement that would not be as significant in a competitive environment? Answers FOR SINGLE - THERE IS A PREFERRED SELLER Scope More work will be needed to document items received without cost in the past to make sure you get them now. Only what is in the contract will be received. Scope There could be a tendency for the buyer’s organization to say, the seller knows us and we know them; we do not have to spend so much time determining our requirements and completing a procurement statement of work. They know what we want: Quality The seller may never be asked to prove they have the experience, cash flow, and manpower to complete the new work. Also, the quality of work may not consistently meet stated requirements because the seller knows they are not answer competing and may not plan and act to complete work correctly the first time at the quality levels expected. Cost it will be necessary to spend time comparing previous cost to the new cost to check if it is reasonable. Schedule now that the seller knows they have you as a longer-term customer; they may not be as responsive to your schedule requirements. Customer satisfaction Now that the seller knows they have you as a longer-term customer, they may not be as responsive to your concerns. Risk the risk can be weighted more toward the buyer unless the previous issues are investigated and addressed. FOR SOLE SOURCE - THERE IS ONLY ONE SELLER Risk What if the seller owns a patent and goes out of business? What if the seller takes on too much business and can't complete all of the work on time? Risk if the seller owns a patent and goes bankrupt, who owns the patent? How will you get what you need from the seller? Quality you may have to take what you get rather than request a certain quality level. Cost Multiple-year agreements may be required for the purchase of items to prevent a price increase in the future. Schedule The seller has little incentive to agree to a schedule. Customer satisfaction the seller has little incentive to be concerned with the buyer's needs and desires.
  • 148.
    Mohammed Shafeea Haddad(PMP)® Number: 1987641 147 | P a g e Want to be a (PMP)® with 1250 memorizing notes Scope You may have to change the work specified in the project to "take what you can get:' rather than "ask for what you want:' Risk the overall risk may be weighted more toward the buyer unless the previous issues are investigated and resolved. Make sure you read questions on the exam carefully. They might ask what to watch out for or what needs to be negotiated in noncompetitive procurements. They may simply ask about the procurement process. Do you understand how your efforts during the procurement process are different when there are not multiple companies to go to for the goods or service? 975. Let’s look at this concept together. Some possible answers include:  The seller will have a different company culture and different procedures than the buyer’s organization.  The buyer and seller have different objectives. The seller’s objective is to generate revenue, and the buyer’s objective is to complete the work.  It is not as easy to see” problems on the project because the procurement work is being done in different location,  There is a greater reliance on reports to determine if a problem exists.  There is a greater reliance on relationships between the buyers and sellers PROJECT managers to deal with issues that are not covered in the wording of the contract. In instances in which there are many changes. It might be best to terminate the contract and start fresh through negotiating a new contract with the existing seller or finding a new seller. This is a drastic step to be done only when the existing contract no longer serves the purposes of defining .all the work, roles, and responsibilities. Realize that contracts can be terminated, as described later in this chapter. 976. Contract interpretation is based on an analysis of the intent to the parties to the contract and a few guidelines. One such guideline is that the contract supersedes any memos, conversations. Or discussions that may have occurred prior to the contract signing. Therefore, if a requirement out in the contract, it does not have to be met, even if it was agreed upon prior to signing the contract. The following is an exercise on intent. EXERCISE 20 In each row, circle the item on the left side or the right side that would win in a dispute over contract interpretation. Contract language Or A memo drafted by one of the parties describing proposed changes after the contract is signed Contract language Or A memo signed by both parties before the contract is signed that describes what was agreed to during negotiations Contract terms and conditions Or Procurement statement of work Common definition Or The intended meaning (without supplying a definition) Industry use of the term Or Common use of the term Special provisions Or General provisions Typed-over wording on the contract Or A handwritten comment on the contract that is also initialed Numbers Or Words Detailed terms Or General terms
  • 149.
    Mohammed Shafeea Haddad(PMP)® Number: 1987641 148 | P a g e Want to be a (PMP)® with 1250 memorizing notes Answers The correct answers (in bold) show more clearly the intent of the parties to the contract. Contract language Or A memo drafted by one of the parties describing proposed changes after the contract is signed Contract language Or A memo signed by both parties before the contract is signed that describes what was agreed to during negotiations Contract terms and conditions Or Procurement statement of work The answer for the previous row depends on the Order of Precedence Clause in the contract that describes which terms and conditions take precedence over the others in the event of a conflict between them. Common definition Or The intended meaning (without supplying a definition) Industry use of the term Or Common use of the term Special provisions Or General provisions Typed-over wording on the contract Or A handwritten comment on the contract that is also initialed Numbers Or Words Detailed terms Or General terms The key outputs of the Control Procurements process are work performance information, change requests (including changes to time and cost estimates, schedule, budget, resource needs, and risk responses), and updates to the project management plan and project documents. 977. One of the things some people find confusing is the difference between the Close Project or Phase process and procurement closure, ibis often seems to come up as a question on the exam. The answer is easy. Though. If you think of project closure as closing out a project or phase and procurement closure as closing out a procurement. Depending on what choices the exam gives you, the answer could be  There may be much procurement in one project. So there can be many procurement dousers, hut Close Project or Phase only happens at the end of the project or phase. All procurements must be closed before the final project closure. Therefore, upon completion of the contract for each procurement, the project manager performs a procurement audit and closes out the procurement. When the project as a whole is completed later, the project manager performs the administrative and financial closure and other processes required to close out the project.  To make a little more confusing, there can be questions that ask about the frequency of project closure and procurement closure. Read these questions carefully, as the way the questions are written will help you select the right answer. For projects that are managed by phases, such as a design phase, testing phase, and installation phase, the Close Project or Phase process occurs at the end of each project phase. Therefore, project closure may be done at the end of each project phase and at the end of the project as a whole. Make sure you understand this for the exam. In contrast, procurement closure is done at the completion of each contract.  Procurement closure requires more record keeping and must be done more formally than is generally required for project closure, to protect the legal interests of both parties. 978. Make sure you remember these points for the exam. Now let's think about the real world. What do you think needs to be done at the end of the procurement in order to say the procurement is indeed finished? Wouldn't it be substantially similar to what needs to be done when you close out a project in the Close Project or Phase process?
  • 150.
    Mohammed Shafeea Haddad(PMP)® Number: 1987641 149 | P a g e Want to be a (PMP)® with 1250 memorizing notes EXERCISE 21 Describe what work must be done during procurement closure. Answers Now tries this exercise. On the following charts, label the examples of each of the ten listed items by placing the item number next to be location on the chart(S). As you read the answer, think about how similar the Close Procurements process is to the Close Project or Phase process. Procurement do sure includes all of the following:  Product validation this involves checking to see if all the work was completed correctly and satisfactorily was the product of the procurement the same as what was requested? Did the product of the procurement meet the buyer's needs?  Procurement negotiation the final settlement of all claims, invoices, and other issues may be handled through negotiations or through the dispute resolution process previously set up in the contract.  Financial closure financial closure is making final payments and completing cost records.  Procurement audit this is a review of only the procurement process. Do not think of this as an audit of costs, but as a lessons learned of the procurement processes that can help improve other procurements. Normally this is done by the procurement manager and project manager, but companies that want to improve their processes may also involve the seller. Remember, this is only talking about how the whole procurement process went. Issues that might be discussed include: How can we handle negotiations better? How can we make the bidding process? Easier for sellers? How could procurement documents be improved?  Updates to records this involves making sure all records of the project are complete and are accessible in the records management system. This information could include whatever has been recorded to date on the project. These records will become part of the procurement file (described later in this discussion). Final contract performance reporting Think of this as creating a final report. First you need to analyze and document the success and effectiveness of the procurement and the seller, and then tum that into a final report.  Lessons learned Procurement lessons learned are received from everyone involved in the project, even the seller, and become part of the lessons learned for the project. They often include a discussion of what went right, what went wrong, and what can be done better next time. Lessons learned are created as a result of the procurement audit. These then become part of the organizational process assets. Lessons learned are documented and disseminated throughout the organization. Could you imagine being able to access files from every project manager that has gone before you in your company, describing what they would do differently the next time? How valuable would that be? Thus, lessons learned provide input to help improve how the organization handles procurements in the future.  Procurement file creating the procurement file involves putting all e-mails, letters, conversation records, payment receipts, reports, etc., related to the procurement into an organized file. This file will be stored for use as historical records and will help protect the project in case of arguments or legal action regarding what was done and not done on the contract. The project manager, with the help of the procurement manager, decides what documents need to be kept. The file could include: • Contract • changes (approved and rejected) • Submittals from the seller • Seller performance reports • Financial information • Inspection results • Lessons learned  Other Procurement do sure could also include the following activities: • Arranging for storage of procurement records and drawings • Creating and delivering legal documents, such as release of lien documents and formal acceptance letters • Returning property used for the procurement to its owner
  • 151.
    Mohammed Shafeea Haddad(PMP)® Number: 1987641 150 | P a g e Want to be a (PMP)® with 1250 memorizing notes 979. Here is a trick for understanding the process without memorizing the whole thing-know only the outputs! If a question describes some activity and that activity occurs after the procurement documents are created and before the contract is signed then it must be taking place as part of the Conduct Procurements process. If it is taking place after the contract is signed but before the work is substantially done, it must be occurring during the Control Procurements process. 980. Comparing proposals received from sellers done in the Conduct Procurements. 981. Make payment to seller is done in the Administer Procurements as part of control procurement. 982. For an immediate work, a letter contract may be sufficient 983. Performance Measures are done in contract Administration 984. Product Verification, Procurement Audit and creation of a contract file are done in CONTRACT CLOSURE 985. T&M – has the characteristics of both Fixed and Cost reimbursement 986. Procurement Audit, Negotiated settlements and record management system are tool and Techniques of contract closeout process. 987. Records management system is using a specific set of processes and automation tools to manage contract and procurement documentation. 988. Procurement Audit, is used to identify successes to transfer the success to other procurements 989. Independent estimates are prepared to compare the cost to an estimate created 990. Solicitation is the process of obtaining quotations , bids , offer, 991. Payment bonds are specifically designed to ensure that the prime contractor provides payment of Subcontractors, laborers, and sellers of material 992. Anytime you have any communication having to do with the contract, it’s always formal written communication. 993. Project managers have a fundamental understanding of contract language 994. Several disadvantages of centralized contracting are that the procurement lead may be working on multiple projects so it may be difficult for the PM to obtain help. 995. The five elements of a contract are offer, acceptance, capacity, consideration, and legal purpose. 996. One of the key tools in the Plan Procurements process that analyzes whether to do the work in house versus having a third party provide the product or service is called a make-or-buy analysis. 997. Some advantages of decentralized contracting are that the PM has easier access to procurement expertise and that the procurement manager has more loyalty to the project. 998. The three fundamental procurement statements of work types are; performance, functional, and design. 999. Two forms of non-competitive procurement are called sole source, and single source. 1000. A non-legally binding document in which the buyer states they intend to hire the seller is called a letter of intent. 1001. Another term for a teaming agreement is called a joint venture. 1002. Networking is a type of sharing opportunities response strategy. 1003. The concept of lifecycle costing addresses the total cost of ownership of a product or service. 1004. The key output of the Conduct Procurements process is the procurement contract award and selected sellers. 1005. The prime contractor can use sub-contractors. Since the sub is contracted to the Prime and not to the buyer, the buyer has no contractual control over the sub. This is called privity. 1006. The RFP is best used for a cost reimbursable contract while the IFB or RFB is best used for a fixed price contract. 1007. The key output of the Plan Procurements process is the procurement statement of work . 1008. A bidder’s conference invites all bidders to a Q&A session in which bidders can ask clarifying questions regarding the buyers RFP. 1009. A screening system establishes minimum criteria to eliminate non-qualified vendors. 1010. Fait Accompli, deadline, missing man and limited authority are all examples of contract negotiation tactics. 1011. A weighting system is usually implemented as a grid that lists all the proposal criteria and assigns a numeric weight each of the criteria.
  • 152.
    Mohammed Shafeea Haddad(PMP)® Number: 1987641 151 | P a g e Want to be a (PMP)® with 1250 memorizing notes 1012. Contract closure always occurs before administrative closure when completing a project or project phase. 1013. Force majeure, assignment, escrow, time is of the essence, retainage and confidentiality are all contract elements generally grouped in a category called terms and conditions. 1014. A key output of the Control Procurements process is change requests. 1015. A contract change control system defines the process by which procurements can be modified. 1016. Technical Capability, management approach and technical approach are some of the elements that are assessed in vendor evaluation criteria. 1017. In practice, the company or person who provides services and/or goods can be called a “contractor,” “subcontractor,” “designer,” or other titles. The PMBOK ® Guide 5th edition uses only one term, “seller,” but the exam may use any of these terms to describe the seller. The company or person who purchases the services is called the “buyer.” 1018. Remember that the contract change control procedures are usually documented in the procurement agreements. 1019. Always remember that negotiation is the preferred procurement conflict resolution technique. 1020. In conduct procurement negotiations, the PM not necessarily leading. 1021. Conduct Procurement negotiations include:  Subjects covered may include responsibilities, authority to make changes, applicable terms, and governing law.  For complex procurement items, contract negotiations can be an independent process with inputs and outputs of its own.  Negotiations should clarify the structure, requirements, and other terms of the purchases 1022. Negotiated settlement` is a process of reaching final equitable settlement of all outstanding issues, claims, and disputes through negotiation. 1023. Procurement Negotiations clarify the structure, requirements, and other terms of the purchase so that mutual agreement can be reached prior to signing the contract. Procurement Negotiations is a tool and technique for the Conduct Procurement process. 1024. Procurements audit is a structured review of the procurement process originating from the Plan Procurement Management process through the Control Procurements. 1025. Early termination of contract is a special case of procurement closure that can result from mutual agreement by both parties, from the default of one party, or for convenience of the buyer if provided for in the contract. 1026. Early termination of contract cannot take place for convenience of the seller or if they cannot deliver as per the contract statement of work. 1027. The buyer can terminate the project in three cases:  Convenience; the buyer must compensate the seller for the done work and work under progress.  Contract breach; the buyer compensate the seller for the done works only.  Default; the buyer compensate the seller for the done works only. 1028. The seller can terminate the project if the buyer breaches the contract or mutually agreed upon. 1029. A contact breach means a contract clause is not met. 1030. Nonpayment is not a reason to terminate a contract. 1031. Time-and-materials contracts resemble cost-reimbursable contracts in that both are open-ended. 1032. Contract documents include: project audits, transition criteria and project performance information. 1033. If the sellers submitted wide range estimates, do your own independent estimate. 1034. The main purpose of control procurement is to ensure both parties meet their contractual obligation. 1035. OPA is updated during procurement control and closure. 1036. Procurement audit is a tool to document the contract administrative lessons learned. 1037. Contract Administration is the Monitoring & Controlling process for Procurement Management. 1038. The intent of the contract can be determined by remembering that words are more binding than numbers
  • 153.
    Mohammed Shafeea Haddad(PMP)® Number: 1987641 152 | P a g e Want to be a (PMP)® with 1250 memorizing notes 1039. Independent estimates provide an organization with the ability to obtain an initial estimate of the cost of the work in question. This can serve as a benchmark for proposals submitted by vendors for the same work. Independent estimates can either be created using the organization's internal staff or can be solicited from an expert outside of the organization. 1040. Procurement Selection Criterion: Select seller based solely on quantitative criteria like: assign a numerical weight to each requirement. 1041. You use analytical techniques in conduct procurement to examine the readiness and the previous performance of vendors to identify any risks areas 1042. You are the customer if procuring services from an external vendor unless stated 1043. Procurement Documents will be used to solicit proposals from prospective sellers. 1044. (Vendor bid analysis) will take long and procurement details are not stated in the question, so this is not a valid option. 1045. Weighting system is a method for quantifying qualitative data to minimize the effect of personal bias on seller selection. This is a part of the source selection criteria 1046. Alternative dispute resolution (ADR), which includes mediation and arbitration, is preferable to litigation after negotiations. 1047. Single source seller means – there is only one seller the company wants to do business with 1048. Analytical Tech is used to examine the potential vendors' previous performance. 1049. If the item is called a commodity purchase, it means that it is readily available (like purchasing paper for a copy machine). Therefore, it is unlikely a misunderstanding of the statement of work could have occurred. 1050. Contract administration means control the procurement.
  • 154.
    Mohammed Shafeea Haddad(PMP)® Number: 1987641 153 | P a g e Want to be a (PMP)® with 1250 memorizing notes Stakeholders Management 1051. ITTO Process Group Process ITTO Value Initiating Identify Stakeholders Inputs Project Charter Procurement Documents Enterprise Environmental Factors Organizational Process Assets Tools/Tech's Stakeholder Analysis Expert Judgment Meetings Outputs Stakeholder Register Planning Plan Stakeholder Management Inputs PM Plan Stakeholder Register Enterprise Environmental Factors Organizational Process Assets Identify Stakeholders Plan Stakeholder Management Manage Stakeholder Engagement Stakeholder Register Stakeholder Mgt. Plan Control Stakeholder Engagement Issue Log Change Requests Updates Work Performance Info Change Requests Updates Exp. Judgment Stakeholder Analysis (Power/ Interest) Interpersonal Skills Management Skills Stakeholder Engagement Matrix (Unaware, Neutral, Resistance, Leading)
  • 155.
    Mohammed Shafeea Haddad(PMP)® Number: 1987641 154 | P a g e Want to be a (PMP)® with 1250 memorizing notes Tools/Tech's Expert Judgment Meetings Analytical Techniques Outputs Stakeholder Management Plan Project Documents Updates Executing Manage Stakeholder Engagement Inputs Stakeholder Management Plan Communication Management Plan Change Log Organizational Process Assets Tools/Tech's Communication Methods Interpersonal Skills Management Skills Outputs Issue Log Change Requests PM Plan Updates Project Documents Updates Org. Process Assets Updates Monitoring/Controlling Control Stakeholder Engagement Inputs PM Plan Issue Log Work Performance Data Project Documents Tools/Tech's Information Management Systems Expert Judgment Meetings Outputs Work Performance Information Change Requests PM Plan Updates Project Documents Updates Organizational Process Assets Updates 1052. A key to your success as a project manager is how you handle stakeholder relationships. Stakeholders must be involved, and their involvement must be managed by the project manager. That involvement may range from minor to extensive, depending on the needs of the project and the performing organization. Therefore, a list of how the stakeholders can be involved may also be limited or extensive. The following are the areas the exam focuses on. If you are unable to check two or more of the following items, you should spend more time researching this topic. 1053. How The Project Manager Should Involve Stakeholders On The Project 1 Determine all the stokeholds by name. 2 Determine all of the stakeholders` requirements. 3 determine all of the stakeholders `interest in the project 4 Determine stakeholders` level of influence on the project. 5 Determine stakeholders' expectations, and turn them into requirements as appropriate. 6 Determine when stakeholders will be involved in the project and to what extent. 7 Get stakeholders to sign off that the requirements are finalized. 8 Assess stakeholders' knowledge and skills.
  • 156.
    Mohammed Shafeea Haddad(PMP)® Number: 1987641 155 | P a g e Want to be a (PMP)® with 1250 memorizing notes 9 Analyze the project to make sure stakeholders' needs will be met. 10 Let stakeholders know which requirements will be met, which requirements and expectations will not be met, and why. 11 Get and keep stakeholders involved in the project by assigning them project work, such as the role of risk response owners. 12 Manage and influence the stakeholders' involvement. 13 Make the best use of stakeholders' expertise. 14 Make sure the project communicates to stakeholders what they need to know, when they need to know it. 15 Involve stakeholders, as necessary, in change management and approval. 16 Involve stakeholders in the creation of lessons learned. 17 Get stakeholders' sign-off and formal acceptance during project or project phase closing. 18 Reassess stakeholders' involvement throughout the project. 19 Manage stakeholders' engagement and expectations. 20 Ensure a common understanding of the work. 21 Ask stakeholders to let you know about problems in project communications and relationships. 1054. The project stakeholders’ influence is at its maximum during the start of the project and reduces gradually as the project progresses. 1055. Focus groups bring together prequalified stakeholders and subject matter experts to learn about their expectations and attitudes about a proposed product, service, or result. 1056. Stakeholders may not be affected by the outcome but may perceive that they could be affected by the outcome. 1057. The Identify Stakeholders process is an initiating process. However, it must be periodically revisited to ensure that the project’s Stakeholder Register is always up to date. 1058. Memorize the Power/Interest Grid given in the PMBOK ® Guide 5th edition page 397. There will most certainly be questions that pertain to this grid on the exam.
  • 157.
    Mohammed Shafeea Haddad(PMP)® Number: 1987641 156 | P a g e Want to be a (PMP)® with 1250 memorizing notes 1059. Remember that the first step in stakeholder conflict management is to capture the issue in the project’s issue log. 1060. A key output of Manage Stakeholder Engagement process is an issue log. 1061. Key SH unsatisfied, meet that key stakeholder 1062. Stake holder model – SALIANCE GRID 1063. The three (I's) of stakeholders are influence, involvement, and importance. 1064. The reason behind sufficient manage stakeholders engagement process is to anticipate with their concerns before it became an issues. 1065. The key and only output of the identify Stakeholders process is the stakeholder register. 3. 1066. Stakeholder engagement levels are __unaware, resistant, neutral, supportive, and leading. 4. 1067. Stakeholder current and desired level of engagement can be captured in a stakeholder engagement assessment matrix. 1068. Control stakeholder engagement has as the key output, work performance information. 6. 1069. Classes of stakeholder that include power, urgency and legitimacy is described in something called the _Salience model. 7. 1070. Interpersonal skills and management skills are both _tools and techniques of Manage Stakeholder Engagement 9. 1071. The key tool and technique of Identify Stakeholders is _stakeholder analysis. 10. 1072. The process of monitoring overall stakeholder relationships is called _Control Stakeholder Engagement. 1073. Identify Stakeholders is the process of identifying all individuals or organizations that can be positively or negatively impacted by the project. 1074. Identifying all potential stakeholders, their potential impact on the project and assessing how key stakeholders may respond to specific situations is called stakeholder analysis 1075. The stakeholder register includes all information about the stakeholder including their power, impact, and influence level on the project. 1076. Profitability is not a satisfaction factor for projects.
  • 158.
    Mohammed Shafeea Haddad(PMP)® Number: 1987641 157 | P a g e Want to be a (PMP)® with 1250 memorizing notes 1077. Stakeholders are engaged throughout the project 1078. Project management plans are agreed, realistic and signed off by all relevant stakeholders 1079. Project managers spend 90% of their time communicating with stakeholders to ensure everyone connected with the project knows what is going on 1080. A stakeholder is anyone who is positively or negatively impacted by the project 9. 1081. Early in the project the costs, and the chance of success are low – the risks and stakeholder influence are high 1082. Stake holder engagement process, in general, is a risk plan to ensure proper engagement of the stakeholders into the project. 1083. Arbitration and mediation are Negotiation Techniques 1084. Open subordination is much like an accommodating or smoothing style of conflict management in which negotiators are more concerned about positive relationships than about substantive outcomes. It concedes one’s position to the needs of others to maintain harmony and relationships. 1085. Achieving mutual gain during negotiations means that each party benefits by the decisions made like :  Separating inventing from deciding  Option broadening  Multiplying options by shuttling between the specific and the general Project Manager Power 1086. The most effective type of power for a project manager is Expert power. That’s when your team respects you because they know that you know what you are talking about. Reward power, this power comes from another person liking you, respecting you, or wanting to be like you. It is the power of charisma and fame. 1087. REFERRENT power= PM’s PERSONALITY POWER 1088. The type of power that a PM can exhibit by offering perks or other benefits is called reward power 1089. Expert power of PM is essential for effective leadership. 1090. Coercive power comes from the belief that a person can punish others for noncompliance and is also known as penalty power. 1091. The halo effect is when you put someone in a position they can’t handle, just because they’re good at another job. Just because Stephen is a great programmer, that doesn’t mean he’ll be a good Project Manager. 1092. The two forms of project manager authority that PMI states are the most effective are Expert and Reward Leadership Styles 1093. You should be aware of the following terms related to leadership and management styles. Read the following definitions two or three times so you are familiar with the terms before you see them on the exam: • Directing: This style involves telling others what to do. • Facilitating When facilitating, the project manager coordinates the input of others. • Coaching: In coaching, the manager helps others achieve their goals. • Supporting: A supporting leadership style means the project manager provides assistance along the way.
  • 159.
    Mohammed Shafeea Haddad(PMP)® Number: 1987641 158 | P a g e Want to be a (PMP)® with 1250 memorizing notes • Autocratic: This is a top-down approach where the manager has power to do whatever he or she wants. The manager may coach or delegate, but everyone does what the manager wants them to do. • Consultative: This bottom-up approach uses influence to achieve results. The manager obtains others' opinions and acts as the servant-leader for the team. • Consultative-Autocratic: In this style, the manager solicits input from team members, but retains decision-making authority for him- or herself. • Consensus: This style involves problem solving in a group, and making decisions based on group agreement. • Delegating: With a delegating style, the manager establishes goals and then gives the project team sufficient authority to complete the work. For basic project management, the manager involves the team in the planning process and assigns or delegates planning and executing work to team members. Delegating can be hard for some people, because they feel they can do the work better them. Using proper project management practices should help a project manager feel comfortable those others know what needs to be done and that the project can be successful. • Bureaucratic: This style focuses on following procedures exactly. The bureaucratic style may be appropriate for work in which details are critical or in which specific safety or other regulations must be strictly adhered to. • Charismatic: Managers energize and encourage their team in performing project work. With this style, project success may become dependent on the presence of the charismatic leader, and the team relies on the leader for motivation. • Democratic or Participative: This style involves encouraging team participation in the decision-making process. Team members "own" the decisions made by the group, which results in improved teamwork and cooperation. • Laissez-faire: The French term (laissez – faire) has been translated as meaning allow acting, allowing doing, or leaving alone. A laissez-faire manager is not directly involved in the work of the team, but Manages and consults as necessary. This style can be appropriate with a highly skilled team. • Analytical: This style depends on the manager's own technical knowledge and ability. Analytical managers often make the technical decisions for the project, which they communicate to their teams. Interview-style communication, in which the project manager asks questions to get the facts, is common with this management style. • Driver: A manager with a driver style is constantly giving directions. His or her competitive attitude drives the team to 'Nin. • Influencing: This style emphasizes teamwork, team building, and team decision making. These managers work with their teams to influence project implementation. 1094. The leadership model in which the manager of a team applies more direction to managing inexperienced employees, and then moves to a delegating approach as the team members grow in skill and capability is called situational leadership. 1095. Respect and trust are critical leadership approach throughout the phases of the projects.
  • 160.
    Mohammed Shafeea Haddad(PMP)® Number: 1987641 159 | P a g e Want to be a (PMP)® with 1250 memorizing notes 1096. Given below are the different leadership styles adopted by the project manager during various phases of the project:  Directing during Initiating phase of the project.  Facilitating and Coaching during Planning, Executing, Monitoring and Controlling phases of the project.  Supportive during Closing phase, the leadership style.  Brainstorming, problem solving, and meeting management. They are used to help teams and individuals achieve agreement to accomplish the project’s objectives. 1097. Managing skills are: negotiation, time management, presenting and public speaking skills. 1098. Program Manager who initiates projects in a program. 1099. An important part of any project manager’s career is enhancing personal professional competence. This means increasing your knowledge and applying it so that you can improve your ability to manage projects. 1100. Best practice is a set of tools and tech that a project manager should master. Meetings 1101. Planning meetings are used to create the Risk Management plan. 1102. Ground rules help you prevent problems between team members, and let you establish working conditions that everyone on the team can live with. You set up the ground rules for a project to help guide people in their interactions with each other. Make sure you discuss the ground rules with the team during the kick-off meeting! 1103. The Kick-off meeting gets all of the stakeholders together to explain how communication will go. That way, everyone knows who to talk to if things go wrong or they run into any questions. 1104. Kick off meeting - in the real world is any meeting you have to kick off something --- project, contract, company ....... but in the (PMP)®, it is usually used to refer to kicking off the executing processes 1105. Complex topics discussed in face to face meetings, while routine information can be submitted by E- mails. 1106. Face to face meeting is an effective mean to resolve stakeholders expectation issues. 1107. Briefing the project status is a Formal verbal while meetings are informal verbal. 1108. There is three types of meetings : information exchange, making decisions, Brainstorming and assessment. 1109. Best practice is not to mix the meetings in one session. 1110. 1111. Ground rules define behavioral boundaries on a project, should be clearly defined and should be communicated to all team members. 1112. Ground rules should not be consistent across projects in an organization because each project has its own conditions and environment.
  • 161.
    Mohammed Shafeea Haddad(PMP)® Number: 1987641 160 | P a g e Want to be a (PMP)® with 1250 memorizing notes Processes Groups EXERCISE 22 Here is one more TRICK to getting more familiar processes. For each of the processes listed, in the appropriate information in columns. Note that last two columns are asking which process comes before or after within the knowledge area. Answers As you read the answers to this exercise, notice the words (whatever needs to be done) They are repeated often and are meant to hint at all the soft, interpersonal activity required, as well as the project management and technical activity needed.
  • 162.
    Mohammed Shafeea Haddad(PMP)® Number: 1987641 161 | P a g e Want to be a (PMP)® with 1250 memorizing notes Project management process Knowledge area Process group What does it mean? What knowledge area process comes before? What knowledge area process comes after? Define Activities Time management Planning Whatever needs to be done to create an activity list from each work package Plan Schedule Management Sequence Activities Sequence Activities Time management Planning Whatever needs to be done to create a network diagram Define Activities Estimate Activity Resources Plan Procurement Management Procurement management Planning Whatever needs to be done to create the procurement statements of work, procurement documents, & the procurement management plan None Conduct Procurements Develop Project Management I Plan Integration management Planning Whatever needs to be done to create a project management plan that is bought into, approved, realistic & formal Develop Project Charter Direct and Manage Project Work Collect Requirements Scope management Planning Whatever needs to be done to finalize and document detailed requirements & determine how they will be managed Plan Scope Management Define Scope Direct & Manage Project Work Integration management Executing Producing work according to the project management plan Develop project management plan Monitor and control project work Develop Schedule Time management Planning Whatever needs to the be done to create about into, approved, realistic &schedule and schedule baseline Estimate activity durations Control schedule Perform Qualitative Risk Analysis Risk management Planning Whatever needs to be done to analyze the probability & impact of potential risks to determine which risks might warrant a response or further analysis Identify risks Perform Quantitative Risk Analysis (don't forget, however, that some projects may skip this process & go straight to Plan Risk Responses) Define Scope Scope management Planning Whatever needs to be done to create the project scope statement Collect requirements Create WBS Validate Scope Scope management Monitoring & controlling Meeting with the customer to gain formal acceptance of interim deliverables Create WBS Control Scope Identify Stakeholders Stakeholder management Initiating Identifying & documenting information about the stakeholders on the project None Plan Stakeholder Management Conduct Procurements Procurement management Executing Whatever needs to be done to select a seller based on the seller responses and obtain a signed contract Plan Procurement Management Control Procurements Monitor & Control Project Work Integration management Monitoring & controlling Whatever needs to be done to measure performance against the project management plan &request changes Direct and manage project work Perform Integrated change control Perform Interlaid Change Control Integration management Monitoring & controlling Whatever needs to the be done to create about the project constraints and approve or reject change requests Monitor and control project work Close project or phase If you find this exercise helpful, you may want to continue to test yourself on other processes not listed here, and review your answers against the process descriptions in this book.
  • 163.
    Mohammed Shafeea Haddad(PMP)® Number: 1987641 162 | P a g e Want to be a (PMP)® with 1250 memorizing notes 1113. A day in the life exercise The following exercise is one last opportunity to test yourself to see if you really understand what a project manager does. EXERCISE 23 Many people do not practice proper project management on their real acts. Cause and the project management process or its lack of experience in properly managing large projects can affect you dramatically on the exam. This exercise is designed to help you uncover what you might be doing infector on your projects so differences between your real-world experience and the world of proper project management do not get in your way on the exam. In the following table, list which activities a project manager should spend the most, medium, and least amount of time on during a typical day once planning is complete and the team has begun working on the project. Answers There is any number of correct answers to this question. Let`s first review what should NOT be on your "Most" list, and then we will look at what efforts a project manager should focus on during the course of a day. Think through the items listed here and identify whether you have any misconceptions about what you should be doing as a project manager. If you do, you need to clarify and fix these misconceptions before you take the exam. Items that should NOT be on your "Most" list: • Dealing with problems (rather than preventing them) • Schedule- or schedule-management-related topics • Meetings • Babysitting • Completing work activities The following items should have been included in your "Most" list: • Using project management tools, such as a charter, WBS, project management plan, etc. • Measuring • Recommending and taking corrective and preventive actions • Doing risk management and implementing risk responses • Coaching and mentoring • Communicating • Looking for possible changes 1114. Historical information is the best input for the initiation phase 1115. Reports: There are several kinds of report:  Status report determines the variance between actual performance and performance management baseline. It includes all the listed down here other reports.  Progress report: what has been accomplished  Trend report: shows the performance behavior of the project within a time period.( stable, ascending or descending)  Forecast report: predict the future performance and status of the project.  Variance report: comparing actual to baseline  Earned Value report: integrate (cost, scope and schedule) measures to project performance .
  • 164.
    Mohammed Shafeea Haddad(PMP)® Number: 1987641 163 | P a g e Want to be a (PMP)® with 1250 memorizing notes 1116. How to use reports?  The reports will be communicated through manage communication process in execution.  The reports will be communicated to project team and proper SH to be analyzed then feedback.  The reports will be communicated to control risks.  The reports will be communicated to control procurement  The reports will be communicated to control communications to ensure they have been communicated.  Analyzing reports (feedback) may result in change requests.  The reports will be documented in lesson learned 1117. (Work Performance Reports) is the main output of (Monitor & Control Project Work) process. So report performance is a monitoring & controlling task, BUT is also done during closure to report the performance of the project in the final report. 1118. Work performance reports are an inputs to control risks .. And are an outputs of other control processes , such as ( control scope , control schedule , ...... etc ) . 1119. Report the incorrect status to the appropriate management. Project managers are required by PMI's Code of Ethics to provide truthful and accurate information, and to report the errors and omissions of others to the appropriate management. 1120. A status report is submitted to SH all long the project even in closing. 1121. A status report describes where the project now stands – 1122. Status report is a progress report 1123. A progress report describes what has been accomplished – 1124. The biggest disadvantage of status report is it is refer to the problems after happening. By interacting with the team, watching what is going on, and listening to the team members, you will find out sooner than later what the "real" status of the project is. Reports are normally a week or two behind the actual work, causing a delay in reacting to problems. That is the biggest disadvantage of progress reports as opposed to watching what is going on, asking questions, and assisting team members. 1125. A variance report compares actuals measurements of performance to the performance baseline 9. 1126. A performance report may include: WBS element, PV, EV, AC, CV, SV, CPI, SPI. 1127. All team members must follow the company policies and report daily status(even if it means lower productivity). 1128. All status reports must be formal and detailed. 1129. You can't report your sponsor. 1130. Get formal acceptance, write lessons learned, hand over deliverable to stakeholder(s), close the contract. One important fact is that you need your team’s help when you’re writing the lessons learned. That’s why you can’t release the team until the lessons learned are documented and added to the organizational process assets. Also, the last thing you do on the project is close the contract. Remember, release the project team is no longer part of closing as per the new RDS study conducted by PMI. 1131. When performing closure on the project or a project phase _contract closure__ occurs before ___administrative closure__ 1132. The key output of Closure is the ___ final product, _service or result transition_ 1133. Administrative closure means verifying that the project is complete or terminated; contract closure means verifying that the contract terms were satisfied. When you close out a project, there are two main things you need to do: administrative closure and contract closure. Administrative closure means working with the team to make sure that all of your project’s exit criteria are met. If the project was successful, then you need to make sure you have formal acceptance from the stakeholders, and that the product meets its requirements. If the project was terminated early, you still need to store the project documents. And in both cases you need to write lessons learned! Contract closure is what you do to make sure that your contract’s terms are satisfied. If your project went well, then this means making sure that payment was made and all of the clauses of the contract were adhered to. But even if the project got terminated, there may still be some contractual obligations that need to be met.
  • 165.
    Mohammed Shafeea Haddad(PMP)® Number: 1987641 164 | P a g e Want to be a (PMP)® with 1250 memorizing notes 1134. When you are carrying out a project for an external customer. Most of the project's scope of work has been outsourced and distributed among many sub-contractors. The buyer role of the Direct and Manage Project Work process in this scenario will authorize the seller's work at the appropriate time. 1135. Last step in Administrative closure is Release resources or Measure customer certification at the end of the project by capturing customer feedback, in order to assist in project evaluation and enhance customer relationships. 1136. The five process groups that comprise the project management lifecycle are: initiating, planning, executing, monitoring and controlling and closing. 1137. The two primary outputs of the Initiating process are the project charter and identify stakeholders. 1138. The primary goal of the planning process group is to produce the project management plan. 1139. The ten knowledge Areas of the PMBOK ® Guide, 5th edition are, in short, Integration, Scope, Time, Cost, Quality, Human Resources, Communications, Risk, Procurement, Stakeholders. 1140. Almost half of the processes that occur in the ten knowledge areas of the PMBOK ® Guide, 5th edition occur in the Planning process group. 1141. Only the Integration knowledge area has processes in all five of the process groups of the project management lifecycle. 1142. Two primary goals of the Monitoring and Control process group are to monitor and control project work and to perform integrated change control. 1143. Control means influencing the factors that create changes to the authorized baselines. 1144. Work Performance Information needs to be gathered BEFORE you start monitoring and controlling your risks. 1145. All projects, even those without a required completion date (yes, they do exist), should be planned and have a schedule, so that, among other things, the team knows what should be done by whom, and to control the project and prove project success. 1146. Project management plan importance is in directing and managing project work, the n in monitoring and controlling. 1147. The WBS is the foundation for all project management planning 1148. The scope, schedule, and cost baselines may be combined into a performance measurement baseline. It also may include technical and quality parameters. It then is used as an overall project baseline against which project execution is compared to measure and manage performance. It also is used for earned value measurements. 1149. Percentage of work completed, quality and technical performance measurements, start and finish dates of scheduled activities is known as _work performance data, whereas status of deliverables, status of change requests, forecasted estimates to completion is called _work performance information. 1150. Regression Analysis is an analytical technique tool that used in parametric estimate, M&C project work and closing project and/or phase. 1151. The project management plan is prepared by the project manager based on the inputs from the team and all the appropriate stakeholders. 1152. Engineering is primarily responsible for creating design and test specifications. 1153. Product of the Project is Actually created in EXECUTION Phase /Group 1154. PMBOK ® Guide, 5th edition process groups Interact based on DEMING SHEWARTS PLAN DO CHECK ACT cycle (PACA)
  • 166.
    Mohammed Shafeea Haddad(PMP)® Number: 1987641 165 | P a g e Want to be a (PMP)® with 1250 memorizing notes 1155. Standards are OPTIONAL , Regulations are REQUIRED 1156. The project manager is assigned during the Initiating phase of the project • 1157. Planning is a key element in all projects • 1158. The project management plan is the key document by which the project is managed • 1159. When closing a project, the project manager archives all project records • 1160. Projects are not considered complete until final acceptance has been received from the customer and the PM releases resources upon project completion. 1161. The project is of sufficient size to warrant the use of a project management plan and all subsidiary plans • 1162. You are following the formal processes as outlined by PMI, even if you don't use them in real life • 1163. When the question asks you about a document, be careful not to choose the information that is listed the document. 1164. During closing phase, schedule is top rank of conflict because any delay in execution phase will cumulative at the end. 1165. Monitoring the project continuously provide the basis to have insight into the health of the project and identify any area that need special attention. 1166. Why use expert judgement in closing? To ensure the closure is performed to appropriate standards. 1167. The process measurement data base is an organizational process asset that is used to collect and make available measurement data on processes and products 1168. No OPA update in Planning processes. 1169. As part of the initiating process group, many large or complex projects may be divided into separate phases. 1170. The purpose of the documenting process during closure is to formally transfer the deliverables to the operation group or customer. 1171. 1172. Project performance measurements are used to assess the magnitude of variation. 1173. Be careful, when the question asks to choose a list of ITTO for a certain process, make sure you choose the list that contains only the correct ITTO. Sometimes, a main item is put with wrong list to confuse you.
  • 167.
    Mohammed Shafeea Haddad(PMP)® Number: 1987641 166 | P a g e Want to be a (PMP)® with 1250 memorizing notes (PMI)® Code of Ethics 1174. (PMI)® Code of ethics are Responsibility, respect, Fairness and honesty. 1175. Code of ethics classified to: aspirational and mandatory. The conduct covered under the aspirational standards and conduct covered under the mandatory standards are not mutually exclusive; that is, one specific act or omission could violate both aspirational and mandatory standards 1176. Responsibility is our duty to take ownership for the decisions we make or fail to make, the actions we take or fail to take, and the consequences that result.  Aspirational Standards  We make decisions and take actions based on the best interests of society, public safety, and the environment.  We accept only those assignments that are consistent with our background, experience, skills, and qualifications.  We ensure that key stakeholders receive timely and complete information regarding the gaps in our qualifications so that they may make informed decisions regarding our suitability for a particular assignment.  We only bid on work that our organization is qualified to perform and we assign only qualified individuals to perform the work.  We fulfill the commitments that we undertake – we do what we say we will do.  When we make errors or omissions, we take ownership and make corrections promptly. When we discover errors or omissions caused by others, we communicate them to the appropriate body as soon they are discovered. We accept accountability for any issues resulting from our errors or omissions and any resulting consequences.  We protect proprietary or confidential information that has been entrusted to us.  We uphold this Code and hold each other accountable to it  Mandatory Standards  Regulations and Legal Requirements  We inform ourselves and uphold the policies, rules, regulations and laws that govern our work, professional, and volunteer activities.  We report unethical or illegal conduct to appropriate management and, if necessary, to those affected by the conduct.  We do not engage in any illegal behavior, including but not limited to: theft, fraud, corruption, embezzlement, or bribery. - We do not take or abuse the property of others, including intellectual property, nor do we engage in slander or libel.  We do not condone or assist others in engaging in illegal behavior.  We report any illegal or unethical conduct.  Ethics Complaints  We bring violations of this Code to the attention of the appropriate body for resolution.  We only file ethics complaints when they are substantiated by facts.  We cooperate with PMI concerning ethics violations and the collection of related information whether we are a complainant or a respondent.  We also abstain from accusing others of ethical misconduct when we do not have all the facts.  We pursue disciplinary action against individuals who knowingly make false allegations against others.  We pursue disciplinary action against an individual who retaliates against a person raising ethics concerns
  • 168.
    Mohammed Shafeea Haddad(PMP)® Number: 1987641 167 | P a g e Want to be a (PMP)® with 1250 memorizing notes 1177. Respect is our duty to show a high regard for ourselves, others, and the resources entrusted to us. Resources entrusted to us may include people, money, reputation, the safety of others, and natural or environmental resources. An environment of respect engenders trust, confidence, and performance excellence by fostering mutual cooperation—an environment where diverse perspectives and views are encouraged and valued.  Aspirational Standards  We inform ourselves about the norms and customs of others and avoid engaging in behaviors they might consider disrespectful.  We listen to others’ points of view, seeking to understand them.  We approach directly those persons with whom we have a conflict or disagreement.  We conduct ourselves in a professional manner, even when it is not reciprocated.  We avoid engaging in gossip and avoid making negative remarks to undermine another person’s reputation.  We also have a duty under this Code to confront others who engage in these types of behaviors.  Mandatory Standards  We negotiate in good faith.  We do not exercise the power of our expertise or position to influence the decisions or actions of others in order to benefit personally at their expense.  We do not act in an abusive manner toward others.  We respect the property rights of others. 1178. Fairness is our duty to make decisions and act impartially and objectively. Our conduct must be free from competing self-interest, prejudice, and favoritism.  Aspirational Standards  We demonstrate transparency in our decision-making process.  We constantly reexamine our impartiality and objectivity, taking corrective action as appropriate.  We as practitioners must proactively search for potential conflicts and help each other by highlighting each other’s potential conflicts of interest and insisting that they be resolved. Research with practitioners indicated that the subject of conflicts of interest is one of the most challenging faced by our profession. One of the biggest problems practitioners report is not recognizing when we have conflicted loyalties and recognizing when we are inadvertently placing ourselves or others in a conflict-of-interest situation.  We provide equal access to information to those who are authorized to have that information.  We make opportunities equally available to qualified candidates. In the case of a contracting arrangement, we provide equal access to information during the bidding process.  Mandatory Standards  Conflict of Interest Situations  We proactively and fully disclose any real or potential conflicts of interest to the appropriate stakeholders.  When we realize that we have a real or potential conflict of interest, we refrain from engaging in the decision making process or otherwise attempting to influence outcomes, unless or until: we have made full disclosure to the affected stakeholders; we have an approved mitigation plan; and we have obtained the consent of the stakeholders to proceed.  A conflict of interest occurs when we are in a position to influence decisions or other outcomes on behalf of one party when such decisions or outcomes could affect one or more other parties with which we have competing loyalties.
  • 169.
    Mohammed Shafeea Haddad(PMP)® Number: 1987641 168 | P a g e Want to be a (PMP)® with 1250 memorizing notes For example, when we are acting as an employee, we have a duty of loyalty to our employer. When we are acting as a PMI volunteer, we have a duty of loyalty to the Project Management Institute. We must recognize these divergent interests and refrain from influencing decisions when we have a conflict of interest.  Even if we believe that we can set aside our divided loyalties and make decisions impartially, we treat the appearance of a conflict of interest as a conflict of interest and follow the provisions described in the Code.  Favoritism and Discrimination  We do not hire or fire, reward or punish, or award or deny contracts based on personal considerations, including but not limited to, favoritism, nepotism, or bribery.  We do not discriminate against others based on, but not limited to, gender, race, age, religion, disability, nationality, or sexual orientation.  We apply the rules of the organization (employer, Project Management Institute, or other group) without favoritism or prejudice. 1179. Honesty is our duty to understand the truth and act in a truthful manner both in our communications and in our conduct.  Aspirational Standards  We earnestly seek to understand the truth.  We are truthful in our communications and in our conduct.  We provide accurate information in a timely manner.  We take appropriate steps to ensure that the information we are basing our decisions upon or providing to others is accurate, reliable, and timely. This includes having the courage to share bad news even when it may be poorly received.  When outcomes are negative, we avoid burying information or shifting blame to others. When outcomes are positive, we avoid taking credit for the achievements of others. These provisions reinforce our commitment to be both honest and responsible.  We make commitments and promises, implied or explicit, in good faith.  We strive to create an environment in which others feel safe to tell the truth.  Mandatory Standards  We do not engage in or condone behavior that is designed to deceive others, including but not limited to, making misleading or false statements, stating half-truths, providing information out of context or withholding information that, if known, would render our statements as misleading or incomplete.  We do not engage in dishonest behavior with the intention of personal gain or at the expense of another.  We must be truthful, half-truths and non-disclosures intended to mislead stakeholders are as unprofessional as affirmatively making misrepresentations.  We develop credibility by providing complete and accurate information.
  • 170.
    Mohammed Shafeea Haddad(PMP)® Number: 1987641 169 | P a g e Want to be a (PMP)® with 1250 memorizing notes 1180. PMI Ethical Decision-Making Framework, 2012  Assessment: Make sure you have all the facts about the ethical dilemma and ask these questions: • Does it abide by the law? • Does it align with the (PMI)®code of ethics and Professional Conduct? • Does it agree with your employer’s and client’s code of ethics and conduct? • Does it align with your ethical values and those of the surrounding culture? If it does not abide by the law, seek legal counsel. If the answer to any other of these questions is “No”, be very cautious about moving ahead. You might make an unethical decision. Ask a trusted person if you are unsure. If the answer is “Yes”, explore your options in the next step.  Alternatives: Consider your choices by asking the following questions: • Have you listed possible alternative choices? • Have you considered pros and cons for each possible choice? If the answer to these questions is “No”, you must complete your research. If the answer is “Yes”, then move on to analyzing your candidate decision in the next step.  Analysis: Identify your candidate decision and test its validity with these questions: • Will your candidate decision have a positive impact or prevent harm to project managers, PMI staff or volunteers, clients, your employer’s organization, other stakeholders, the environment, or future generations? • Does your candidate decision take cultural differences into account? • Looking back, will this decision seem like a good idea a year from now? • Are you free from external influence to make this decision? • Are you in a calm and unstressed state of mind? If the answer to these questions is “No”, consider taking time to test another candidate decision. If your candidate decision passes these tests with a “Yes” answer, proceed to evaluate your decision with the ethical principles in the next step.
  • 171.
    Mohammed Shafeea Haddad(PMP)® Number: 1987641 170 | P a g e Want to be a (PMP)® with 1250 memorizing notes  Application: Apply ethical principles to your candidate decision by asking these questions: • Would your choice result in the greatest good? • Would your choice treat others as you would like to be treated? • Would your choice be fair and beneficial to all concerned? If any one of these traditional philosophical questions prompts a “No” answer, or if addressing them seems to create a new dilemma, others could view your candidate decision as a poor choice, please consider again if this is the decision that you want to make. If the answer is “Yes”, move to the next step to decide and take action.  Action: Make a decision after considering these questions: • Are you willing to accept responsibility for your decision? • Could you make your decision public and feel good about it? • Are you ready to act? If the answer to any of these questions is “No”, retrace these steps to discover a better resolution. If the answer to these questions is “Yes”, act on your decision. EXERCISE 24 Let's try to put determine what to do. it all together. Look at the following situations and determine what to do? a. Your management has told you that you will receive part of the incentive fee from the customer if you can bring the project in early. While finalizing a major deliverable, your team informs you that the deliverable meets the requirements in the contract, but will not provide the functionality the customer needs. If the deliverable is late you know the project will not be completed early. What action should you take? b. You are asked to make a copy of a magazine article and include it in the internal Training and support materials for the new software the project is creating. You see the article has a copyright notice. What is the best thing to do? c. Your company is in competition to win a major project for the government of Country x ·you are told you must make a large payment to the foreign minister In order to be considered for the project. What is the best thing to do? d. You provide a cost estimate for the project to the project sponsor. He is unhappy With the estimate, because he thinks the cost should be lower. He asks you to cut 15 percent off the project estimate. What should you do? e. In reviewing the draft of the monthly project update report published by the project management office, you notice another project manager is exaggerating His project's status. You know this project manager is being untruthful because a deliverable due to your project is estimated to be delivered in two weeks. HE is Reporting the delivery has already taken place. What do you do? f. You have three sellers bidding on some of your project work you have worked With one of the sellers (X) before and know they do excellent work the project Manager from company X calls to ask for clarification on the RFP you sent out Last week so they can better address your needs. What do you do? g. As stated in situation 5, a project manager is exaggerating his project's status. You notified him of the inaccuracy, but he still did not change his monthly Update. What do you do now? h. You and a friend from college regularly attend your alma mater's sports games Together. Your company has hired the firm your friend works for to do some Work on your project. Your friend is not in the division that is working on your Project, nor is she involved with any of the work. Your friend calls excitedly and Says that due to her efforts this year, she has gotten two tickets to the division Football game from her boss. She wants you to go with her. Should you go? i. You have been asked to do a presentation about your project's status to senior Management in your company and to the external customer. The day before the Meeting, you realize a delay in delivery of some critical materials will cause a two month delay in the critical path. You do not have time to work out a plan to
  • 172.
    Mohammed Shafeea Haddad(PMP)® Number: 1987641 171 | P a g e Want to be a (PMP)® with 1250 memorizing notes get the project back on track before the presentation. You feel sure the delay can be made up and don't want to scare the customer unnecessarily nor do you want the extra work that will be requited If you present the information now what should you do’ j. You have successfully guided your project team through four of five phases of Your project Testing went especially well due to a subject matter expert’s earlier Input, which helped avoid a critical threat from occurring. At the quarterly senior management review, they specifically comment about how great you are doing with the project so far, especially with testing, and congratulate you. How do you respond? Answers The answers depend on the exact wording of the choices, but generally: a) Review the situation with the customer; review what is required in the contract. b) Ask the copyright owner for permission. c) Refuse to make the payment; it is a bribe. d) Look for options such as schedule compression, reestimating, or changing scope. e) Hold the project manager accountable by notifying him of the discrepancy and reporting accurately on your own project. f) Either provide ALL sellers the additional information or do not provide the information to the project manager from company X. g) Report the other project manager's dishonesty to both your boss and his. h) Most likely no, because this could be perceived as a conflict of interest, which must be avoided. If a similar question appears on the exam, look carefully at the answers, however. It's possible an alternative correct answer might be to disclose the situation to your boss and the sponsor and ask for permission. i) You should present the current status of the project, without downplaying or minimizing the effect of the delay. You cannot bury the bad news in an effort to avoid conflict. You need to present the information, along with your planned approach for coming up with possible solutions to the problem, and provide the customer with a timeline for when they should expect an update. j) You need to give credit to the subject matter expert and let senior management know the expert's input really helped ensure the testing process went smoothly. You cannot take credit for the good work of others, nor can you pass blame down to others. Professional and social responsibility can seem easy at first but can quickly get complicated. This is an important topic to understand, not just for the exam but also in the real world. Unethical and unprofessional behavior hurts the project, the organization, and the profession. As project managers, and especially as (PMP)® certification holders, we have a responsibility to uphold the standards of the profession and prove the value project management brings to all who benefit from successful project results 1181. Notify the project stakeholders immediately about the new risk. Once the stakeholders have been made fully aware of the circumstances and potential impacts, a plan to deal with this risk can be developed. The (PMI)®code of ethics and Professional Conduct requires project managers to provide accurate and timely project information at all times and to follow all project processes and policies. [(PMI)® Code of Ethics and Professional Conduct. 1182. Falsification of any information directly or indirectly related to all aspects of the PMI Certification Program can result in both revocation of PMI Membership and (PMP)® Certification of a candidate. 1183. As per the (PMI)® Code of Ethics and professional conduct, a project manager should always be truthful while reporting about his qualifications, experience, past performance, etc. to his potential employers, customers, etc. 1184. As per the (PMI)® Code of Ethics and professional conduct, a project manager should be accountable and should not shift responsibility of the project to another person.
  • 173.
    Mohammed Shafeea Haddad(PMP)® Number: 1987641 172 | P a g e Want to be a (PMP)® with 1250 memorizing notes 1185. Notifying project stakeholders and following proper procedures for dealing with budget variances is the best response. Attempting to pass off or hide an unexpected expense in another budget or in expense reports rather than following proper procedures is dishonest and unprofessional. The (PMI)® Code of Ethics requires project managers to be honest, take responsibility for errors, and follow all organizational rules and policies. [(PMI)® Code of Ethics and Professional Conduct, Page 2] 1186. You must not give wrong information to the stakeholders, so you must reschedule any meeting to give you time to fix any errors in your presentation information. 1187. Intellectual property belongs to the author of the property. If you create a presentation based on your own work, you have a right to receive credit for it. 1188. Thank the customer on behalf of the team and cite the contributions made by two of the team members. PMI's Code of Ethics and Professional Conduct requires project managers to act fairly and truthfully. Accepting the credit due to another person or failing to denote where credit is actually due is dishonest and a violation of this code. [Reference: (PMI)® Code of Ethics and Professional Conduct, 1189. The work performance information is: All about how the work is being performed. It does provide detail on what resources have been used and when. It provides information on which activities have been started and what their status is. It provides information on what costs were authorized and what costs have been incurred. 1190. Note that the work performance information is not used in identifying defects. 1191. Project management plan documents the actions necessary to define, prepare, integrate, and coordinate all subsidiary plans. 1192. Some questions on the exam might ask you about how to operate in another country. In this case, the question is about whether or not something is a bribe. Clearly, if it’s a bribe, you can’t pay it. But is it? If a payment to a government official (or anyone else) is customary, then it’s not a bribe. You should go ahead and pay the police - as long as it’s acceptable and legal in that country. 1193. As per the (PMI)® Code of Ethics and Professional Conduct you should bring violations of the code to the attention of senior management at the company and possibly PMI. However you should get the facts together and gather evidence before taking either of those steps. 1194. When you perform project in another country always focus on culture and customs of that country. 1195. In case of conflict of interest situations, the project manager should inform senior management, and distance oneself from the conflict of interest situation, if possible. However, in this context, as the senior management insists and the project manager has to continue in the current position, appropriate documentation can help in preventing any accusation of bias in conflict of interest situations. 1196. A governmental Fee is always legal. 1197. Three reasons behind refusing or return a gift back: conflict of interest, company policy and it may be construed as a personal gain. 1198. The project manager puts the interests of the project ahead of his/her own self-interest
  • 174.
    Mohammed Shafeea Haddad(PMP)® Number: 1987641 173 | P a g e Want to be a (PMP)® with 1250 memorizing notes Comparisons 1199. System vs Process 1200. A system is often a set of connected things or parts forming a complex whole, or a set of principles or procedures according to which something is done. A process is a series of actions or steps taken in order to achieve a particular end. ... In short, all processes are systems, but not all systems are processes 1201. Accuracy VS precision Precision is a measure of exactness... Accuracy is an assessment of correctness...Precise measurements are not necessarily accurate measurements, and accurate measurements are not necessarily precise measurements 1202. High precision measurements have little scatter 1203. Alternative Generation vs Alternative Analysis  Alternative generation is a tool used during collect requirement  Alternative analysis is to find options in estimate resources ( rent or buy, manual or automatic ) 1204. Organization Breakdown Structure VS Organization Chart  Organization Breakdown Structure hierarchically depicts the project structure in order to properly relate the work package to the performing organizational unites.  Project Organization Chart. A project organization chart is part of the human resource plan and displays project team members and their reporting structure. Depending on the project requirements, team size and their reporting hierarchy, this chart could be highly detailed or broadly framed. Please refer PMBOK ® Guide, 5th edition PN 261. 1205. Organization Breakdown Structure vs Responsibility Assignment Matrix The OBS links the organization units to the work package while RAM links the project resources to Work . 1206. Performing a quality audit VS Perform Quality Assurance  Performing a quality audit relates to determining whether you are using the right processes and whether those processes are effective.  Perform Quality Assurance is improving processes and discovering non-value activities. 1207. Validate Scope VS Control scope:  Validate scope process uses verified deliverables while control scope process uses work performance data.  Both of them are sharing the same other tools and techniques like: OPA, requirement traceability matrix, requirement documentations, expert judgements and project management plan.  Only in control scope there is an update to OPA and scope baseline.
  • 175.
    Mohammed Shafeea Haddad(PMP)® Number: 1987641 174 | P a g e Want to be a (PMP)® with 1250 memorizing notes 1208. Work Package vs planning Package: Both are component of WBS, But planning package is the lowest element at a given point of time but at later stage it will be get decomposed into work package. 1209. Assumptions vs Assumptions Analysis  Assumptions are included in project scope statement  Assumptions analysis is a tool in identifying risks. 1210. Back log is a list of deliverables and their requirement. 1211. Check list vs Check sheet vs Check list analysis  Check list is a tool in control Quality  Check sheet is a tool in plan quality  Check list analysis is a tool in identifying risks. 1212. Context diagram is used in collecting requirement 1213. Data gathering and representation technique is used as a tool in Quantitative risk analysis. 1214. Design of Experiment is a tool in identifying risks. 1215. Document analysis vs Document review  Document analysis is a tool to collect requirement  Document review is a tool in identifying risks. 1216. Facilitation technique vs Facilitation Workshop  Facilitation technique is a tool in develop both project charter and Project management plan.  Facilitation work shop is used as a tool in define scope. 1217. Historical relationships vs Historical information  A historical relationship is a mathematical way to create models for the project budget.  Historical relationships from past projects (part of organizational process assets) is key to improving estimates 1218. Design of Experiment vs Mathematical analysis vs historical relationship: all these tools are statistical and mathematical ways to create models and deferent scenarios for the project.  DOE for plan quality  Mathematical analysis for identifying risks  historical relationship for determine budget. 1219. PMIS vs Information management system vs Record management system  PMIS a tool in Direct manage projects work and M&C project work  Information management system is used in manage communication, control communication and control stakeholders.  Record management system a tool in control procurement and close procurement 1220. Interpersonal skills Vs management skills  Interpersonal skills are the ability to deal with human being: manage project team, manage SH and develop project team.  Management skills are the ability to plan, execute, M&C the project. It is used in manage SH. 1221. Modeling technique is the scheduling tool like MS Project and it is used in develop and control schedule. 1222. Performance review vs performance reporting  Performance review is a tool in control cost and schedule  Performance review is a tool in manage communication and control procurement (it is related to reporting and saving information to project SH). 1223. Personal assessment tool vs project performance appraisal tool vs team performance assessment  Personal assessment tool in develop project team  Project performance appraisal tool in manage project team  Team performance assessment is an output of develop project team and input to manage project team.
  • 176.
    Mohammed Shafeea Haddad(PMP)® Number: 1987641 175 | P a g e Want to be a (PMP)® with 1250 memorizing notes 1224. Business value vs business need vs business case  Business value is the assets and the culture of the organization.  Business need is part of business case that gives the justification for the project.  Business case is a study to convince the organization to invest in the project. It includes C/B analysis. 1225. Pre-assignment VS previous assignment  Pre-assignment is a tool in acquiring project team  Previous assignment is a constrain for the project. 1226. Project requirement VS product requirement  Project requirement are: Actions, processes and conditions to be met  Product requirement are: functional and non-functional 1227. Data vs Information vs Reports  Data are raw measurements gathered from Direct Manage project work.  These data (according to specialist) go to controlling process to be analyzed to become as useful information.  This information is prepared as reports. 1228. Attribution Sampling vs Variable sampling vs statistical sampling  Attribute sampling means the sample is either accepted or not.  Variable sampling means the sample is subjected to a scale.  Statistical sampling is quality tool used in plan and control Quality by which you will determine how often and how many 1229. Communication model vs communication method vs communication technology  There is only one communication model.  Communication method is an EEF and used for formal communications only.  Communication technology is how to communicate formally or informally to ensure the sending of information. 1230. Product Scope vs Project Scope  Product scope means the features and functions of the product or service being built. Project scope means the work that’s needed to build the product.  Project scope is measured to the plan while product scope is measured to requirements ( traceability matrix) 1231. Discrete effort vs Apportioned effort vs Level of effort  Discrete Effort. An activity that appears in WBS, so, can be planned and measured and that yields a specific output.  Apportioned Effort. An activity where effort is allotted proportionately across certain discrete efforts and not divisible into discrete efforts but represented in WBS like inspection, audit activities.  An activity that does not produce definitive end products and is measured by the passage of time. These efforts can't be represented in WBS, like project management activities. Note: all of them are earned value management (EVM) types of activities used to measure work performance.
  • 177.
    Mohammed Shafeea Haddad(PMP)® Number: 1987641 176 | P a g e Want to be a (PMP)® with 1250 memorizing notes 1232. OPA VS EEF Organizational Process assets Enterprise Environmental Factors Knowledge Base Processes and Policies internal external Lesson learned Organization's process documents Organizational structure Governmental regulations Projects file Policies Organization's culture Political situation Defect history Guidelines Organization's policies Country culture PM database Change management process Working style Market condition Finance (labor rate, travel rate) Communication management Employee skills Project location Past project historical data Recorded lesson learned Infrastructure Risk register Templets Weather conditions Data- Information- Report cycle 1233. Data is generated from performing (Direct Managing project work ) and go to all control processes. 1234. In control processes, the data is analyzed as per specific field to generate useful information. 1235. This information is gathered in M&C project work to generate reports. 1236. The performance reports will go to:  Control risks to re-assess or identify new risks  Control procurement  Manage communications to communicate the reports  Manage team to be used in project assessment appraisal tool.
  • 178.
    Mohammed Shafeea Haddad(PMP)® Number: 1987641 177 | P a g e Want to be a (PMP)® with 1250 memorizing notes ITTO 1237. The most used tool is analytical tools despite its name. All the analytical tools are used by expert judgement during meeting. 1238. With each change request there will be project management plan and documents update. 1239. In the table below, you will understand the important Tools and Techniques and in which processes they are used and what for. I The tool or technique The process Why to use input output notes 1 Stakeholder analysis Identify SH To identify more SH from key SH Project charter SH register Power=impact Interest=concerns Influence=involvement 2 Trend analysis Close project or phase To solicit lesson learned Project documents Lesson learned By meetings With expert judgement 3 Regression analysis Close project or phase To solicit lesson learned Project documents Lesson learned By meetings With expert judgement 4 Procurement audit Close procurement To ensure that all the processes and procedures were correct Procurement documents and correspondences in record management sys Verification It's a review process 5 Record management sys Close procurement Includes the procurement documents and correspondences documents and correspondences Record manag. Sys update Also used in control procurement include the contract 6 P7rocurement ne8gotiation 1 Close procurement To negotiate the rest payments Invoices from payment sys Last payment It's also used in conduct procurement to negotiate prices 7 PMI9S M&C project work Monitoring and controlling the work Projects plans, baselines, performance reports and documents Change requests It is include the KPI and it's an EEF. Also used in Direct & Manage project work 8 Change control tool Perform integrated change control To systematic the change control procedures Change request and recommendation s Approved, rejected or delayed changes Through CCB 9 Market researches Plan procurement To figure out the market conditions, prices, availability and competency of the contractors Market Data Conclusions Formally and informally 10 Make or by analysis Plan procurement To decide if you will make something or outsource it Product life costs, direct and indirect costs A decision It uses the decision tree technique
  • 179.
    Mohammed Shafeea Haddad(PMP)® Number: 1987641 178 | P a g e Want to be a (PMP)® with 1250 memorizing notes 11 Analytical technique-6 Plan SH To set the desired level of engagement of each key SH SH register Level of engagement table The SH engagement are: directing, supporting, neutral and resisting 12 Data gathering and representatio n technique Quantitative risk analysis To give a numerical representation for the risks Rectangular, PERT and other estimations Beta distribution for project cost estimation Rarely used 13 Modeling and simulation technique Quantitative risk analysis Represent the project scenarios in models Risk probability and impact matrix Sensitive, Tornado, Monte Carlo analysis and EMV ( decision tree) Monte Carlo (what if scenario) is also used in Develop schedule 14 Risk data quality assessment Qualitative risk analysis Ensure the information is accurate Risk register Risk register update Interview with expert judgement 15 Risk category Qualitative risk analysis To effectively identify any potential risk Risk register Risk breakdown structure Interview with expert judgement 16 Risk probability and impact assessment Qualitative risk analysis Rank each risk to set the kind of risk: watch list, active accepted, passive accepted and contingence Risk register Risk register update Interview with expert judgement to set the response strategy 17 Risk probability and impact matrix Qualitative risk analysis A representation for the ranked risks Risk register Risk register update Interview with expert judgement 18 Risk urgency Qualitative risk analysis To respond promptly to the urgent risks Risk register Risk register update Interview with expert judgement 19 Document review Identify risks To solicit any unforeseen risks All project documents Risk register update With expert judgement 20 Checklist analysis Identify risks To solicit any unforeseen risks RBS Risk register update Lowest level of RBS 21 Assumption analysis Identify risks To solicit any unforeseen risks Project scope statement Risk register update With expert judgement 22 SWOT Identify risks To solicit any unforeseen risks OPA and EEF Risk register update With expert judgement 23 Diagramming technique Identify risks To solicit any unforeseen risks Project processes and procedures Risk register update Use the quality diagraming tools 24 Analytical technique - 5 Plan risk To put a plan for risks All project plans Risk strategy, appetite, tolerance, threshold With expert judgement 25 Communicatio n requirement analysis Plan communication Put communication plan Organization chart, SH requirements Who report what to whom, why, when and how often Through meetings
  • 180.
    Mohammed Shafeea Haddad(PMP)® Number: 1987641 179 | P a g e Want to be a (PMP)® with 1250 memorizing notes 26 Networking Plan HR Put HP plan WBS RAM, RACI, organization chart position description Meeting and expert judgement 27 Organization theory Plan HR Put HP plan WBS RAM, RACI, organization chart position description Meeting and expert judgement 28 Analytical technique Plan cost Put cost plan Project management plan, scope statement baseline Basis of estimate Meeting and expert judgement 29 Project management software- 1 Estimate cost Project total cost estimation All approved costs Cost baseline Also in: estimate activity resources, control schedule and control cost 30 Group decision making- 1 Estimate cost Project total cost estimation Scope, activity duration and resource requirement Cost baseline Also used in: validate scope and estimate activity duration 31 Cost of quality Estimate cost Project total cost estimation Cost of conformance Cost baseline Also used in plan quality 32 Reserve analysis- 1 Estimate cost To add contingency reserves to cost baseline Contingency reserves Cost baseline Also used in: estimate duration and control cost 33 Reserve analysis- 2 Determine Budget To add management reserves to cost baseline management reserves Project budget Meeting and expert judgement 34 Cost aggregation Determine Budget Summation of activities costs Cost baseline Project approved budget Meeting and expert judgement 35 Funding limit reconciliation Determine Budget How much needed and when Project budget Project funding requirement Meeting and expert judgement 36 Historical relationships Determine Budget Enhance the cost estimation Project budget Verified aggregated costs Meeting and expert judgement 37 Alternative analysis Estimate activity resources Find more options to perform Scope baseline Buy or lean It's used when resources are in shortage or nonskilled enough 38 Published estimate data Estimate activity resources To know how much efforts are needed as best practice Published data Resource estimation With expert judgement 39 Scheduling tool Develop schedule Manually or electronically represent the project schedule WBS, time duration Schedule baseline Software may be used
  • 181.
    Mohammed Shafeea Haddad(PMP)® Number: 1987641 180 | P a g e Want to be a (PMP)® with 1250 memorizing notes 40 Modeling technique Develop schedule Create more than one scenario for the project schedule schedule baseline Monte Carlo model also used in quantitative risk analysis 41 Product analysis Define scope Subdivide the product according to component Project charter Product breakdown structure Used with: Engineering analysis and value engineering 42 Alternative Generation Define scope Find more potions to produce the product Project charter Defined scope During: Brainstorming, lateral thinking and analysis of alternatives 43 Decompositio n Create WBS Decompose the project work Defined scope WBS, WBS dictionary Also used in define activity 44 Document analysis Collect requirement Analyze the document to find requirement Needs and expectations Requirement documentation and traceability matrix It is defer from document review in risk 45 Focus group Collect requirement Define requirement Needs and expectations requirement Prequalified SH and subject matter experts 46 interview Collect requirement Define requirement Needs and expectations requirement Prequalified SH and subject matter experts 47 Observation Collect requirement Go around to notice Needs and expectations requirement Job shadowing 48 Questioner and survey Collect requirement ask all SH Needs and expectations requirement If there are many SH 49 Prototype Collect requirement Build a sample of the product Needs and expectations requirement Iterative methodology 50 benchmarking Collect requirement Look at similar projects Needs and expectations requirement It is used also in plan quality 51 Observation and conversation Manage project team Manage the team effectively Performance assessment Recommendatio ns or actions It's a project manager management skills 52 Performance appraisal Manage project team Assess the individuals Performance assessment Performance appraisal help in specify un- planned training needs 53 Personal assessment tool Develop team Assess the persons Persons performance assessment 54 Performance reporting Manage communication Conduct communication Data, information and Reports Communication Also used in control procurement 55 Interpersonal skills Develop team Soft skills to help the team perform issues Solutions Also in manage SH engagement and team 56 Conflict management Manage team How to solve problems issues Solutions Related to human behavior 57 Management skills Manage SH engagement The project manager professional experience issues Solutions Related to human behavior 58 Negotiation – 2 Acquisition team Negotiate functional managers for resources Activity resources requirement Acquire team members
  • 182.
    Mohammed Shafeea Haddad(PMP)® Number: 1987641 181 | P a g e Want to be a (PMP)® with 1250 memorizing notes 59 Training Develop team Improve the team skills Performance appraisal Non planned training Planned training is listed in staffing plan. 60 Recognition and reward Develop team Rewarding good performance Performance appraisal rewards It is included in staffing plan 61 Multi criteria decision analysis Acquire team Select according to many 62parameters Staffing plan who to acquire Also used in conduct procurement to choose vendors 62 Information management sys control communication W63here you store64 all commu65nication s 66 communications Stored communication s Also used in Control SH 63 Payments sys Control procurement Proc67edures to pay for68 contracto69rs Accepted deliverables payments To be negotiated in close procurement 64 Claim admin. Control procurement Solve claims Claims solutions 65 Contract change control sys Control procurement A set of procedures to track changes Procurements change requests Approved, reject or delayed changes It is defer from project change control sys 66 Procurement performance review Control procurement Inspect and audit procurement Performance reports Change requests if needed 67 Technical performance measurement Control risks To identify new risks related to performance Performance reports Risk register update Performance data is input and performance report is output 68 Risk audit Control risks Check the validity of the risk Risk register Risk register update During status reports 69 Risk re- assessment Control risks If there is an issue need to re assess the risks Risk register Risk register update 70 Variance analysis Control scope Analyze the cause of variance Project schedule data and performance reports Change request Trend and variance analysis 71 Performance review Control schedule Review to monitor the schedule data, information and performance reports change request Also in control cost by using analytical techniques like trend and variance analysis 72 Project management software Control cost A software to represent the project schedule Estimates, actual data Updated project schedule Also in Control schedule Estimate cost Estimate resources 73 Approved change review QC Validate changes Approved changes Change request if needed 74 7 basic quality tool QC A basic quality tool Processes, data procedures and Change requests Also are used in plan quality 75 Statistical sampling QC Testing samples of the majority Product Change request and measurements Also are used in plan quality to set the quality metrics 76 Process analysis QA Analyze the process to improve it Processes with errors Change request
  • 183.
    Mohammed Shafeea Haddad(PMP)® Number: 1987641 182 | P a g e Want to be a (PMP)® with 1250 memorizing notes 77 Quality audit QA Performed to review or inspect any process Results of a process Change request 78 Quality management and control tools QA These are useful to represent any process to be easy to analyzed Processes and procedures Change requests These management tools are used in planning to reduce the risks 79 Cost/benefit analysis Plan quality What is the benefit from conducting such level of quality Requirements Desired level of quality It is defer from benefit/cost analysis in choosing projects 80 Additional quality planning tools Plan quality A set of tools help to plan quality Requirements, processes and procedures Quality plan Passing exam lesson learned 1240. The real world experience is essential in putting all the information in the frame. Any one doesn't have this condition will need more time and proper training. 1241. For the books and references, there is no doubt that you need to read PMBOK® Guide 5th edition at least once effectively then start with Rita to have a deep sight how to peeper yourself to the exam. If you have enough time, read them again. 1242. After that, start solving questions. Please, don't pay attention to odd ones, it will confuse you and will mislead you. 1243. Participation in study group is important where you can share thoughts and gain more experience. You can try social media as here. 1244. Examine yourself after each stage mentioned above to measure you progress. I insist, to measure you progress not to evaluate your readiness to the exam, the real exam something can't be guessed. 1245. Four PM Study exams are the nearest in the form and style to real exam, but not exactly the same. Test yourself with them and try to score at least 70. 1246. The exam itself is not easy because of stress, but the language was clear. 1247. The questions didn't test my memorization; they tested the terminology through the deep understanding links between 74 processes. It wasn't easy, but not impossible. 1248. Any minutes you gain will help you later. 1249. During the exam, my strategy was to finish the first 100 questions within 1.5h and I succeeded. After that, I had two options: complete with the same rate or slowdown and solve the second 100 questions within 2h but, because of overexertion, I finished them 10m before the end. 1250. Eventually, studying will enhance your knowledge and any one passes the exam will gain skills. The next step will be how to gain competency. GOOD LUCK
  • 184.
    Mohammed Shafeea Haddad(PMP)® Number: 1987641 183 | P a g e Want to be a (PMP)® with 1250 memorizing notes (PMP)® Free Reference questions websites 1- www.oliverlehmann.com 2- http://www.preparepm.com/mock1.html 3- http://www.examcentral.net/pmp/pmp-exam-questions# 4- http://certification.about.com/od/projectmanagement/a/pmp_test_whiz.htm 5- http://www.tutorialspoint.com/pmp-exams/pmp_mock_exams.htm 6- http://pmhub.net/pmsuccess/Menu.htm 7- http://www.ajithn.com/login.php 8- http://www.passionatepm.com/free-pmp-exam-practice-test-questions 9- http://www.free-pm-exam-questions.com/ 10- http://free.pm-exam-simulator.com 11- http://www.youskillup.com/course/index.php?categoryid=1 12- http://www.pmstudy.com/PMP-Exam-Resources/chapterTestFramework.asp 13- http://www.hub4tech.com/project-management-professional-pmp-exam-practice-test 14- http://pmpexamforfree.com/ 15- http://www.oliverlehmann.com/pmp-self-test/75-free-questions.htm#providers_ 16- http://www.pmzilla.com/pmzilla-free-pmp-tests 17- http://www.tutorialspoint.com/pmp-exams/pmp_mock_exams.htm 18- http://www.threon.com/de/pm-academy/pmi-pruefungsfragen/ 19- http://www.testprepreview.com/pmp_practice.htmhttps://sites.google.com/site/pgmpguide/Home/pmp- 1-20 20- http://www.certchamp.com/pmp-sample-questions.jsp References 1. PMBOK® Guide 5th edition 2. PMBOK® Guide 5th edition- Errata- 2nd Printing 3. (PMI)®code of ethics American English 4. (PMI)® Lexicon PM Terms Ver3 5. project management professional exam outline 2015 6. (PMP)® Exam Prep Boot Camp 2013 7. Rita 8th Edition 8. Sean Whitaker PMP®2016 9. Self-Study Notes