LAZYWAVELET TRANSFORM
BASED STEGANOGRAPHYIN
VIDEO
KRISHNA C (4)
RESHMA S (33)
RESHMA SUNNY (34)
SHAJANA K BASHEER (44)
S8 ECE B
PROJECT GUIDE : NIMMY M PHILIP
Lazywavelettransformbased
steganograhyinvideo
1
CONTENTS
1. INTRODUCTION
2. LITERATURE SURVEY
3. BLOCK DIAGRAM
4. METHODOLOGY
a. SOFTWARE DESCRIPTION
b. FLOW CHART
5. RESULTS
6. APPLICATIONS
7. CONCLUSION
8. FUTURE SCOPE
9. REFERENCES
Lazywavelettransformbased
steganograhyinvideo
2
INTRODUCTION
• Information hiding – utmost importance in today’s world
• Data easily available in digital format
• Unauthorised copying on the rise
• Two disciplines of information hiding:
• Steganography
• Digital Watermarking
• Digital Watermarking:
• process of hiding digital information in a carrier signal.
• To verify authenticity.
• Maybe embedded in audio, video, text etc.
Lazywavelettransformbased
steganograhyinvideo
3
• Steganography:
• Data maybe hidden in image, audio or video.
• Media used for hiding – cover.
• Hidden data – text, image, audio, video etc.
• Hidden message – imperceptible to viewers.
• Message  encrypted hidden in the cover
• Our project deals with Steganography of video files into
video file.
Lazywavelettransformbased
steganograhyinvideo
4
LITERATURE SURVEY
1. An Overview of Steganography[2]
Shawn D. Dickman
• Steganography is a useful tool that allows transmission of
information over an communication channel.
• It comes from Greek language, “Stegos” meaning hidden, and
“Graphia” writing.
• Modifications to the data in the cover file must have insignificant
or no impact to the final presentation.
• Least significant bit of each sample- less impact to the graphical
representation of the data.
Lazywavelettransformbased
steganograhyinvideo
5
• Using a 24-bit image, a bit of each of the red, green and blue
colour components can be used, since they are each
represented by a byte.
• A grid for 3 pixels of a 24-bit image can be as follows:
(00101101 00011100 11011100)
(10100110 11000100 00001100)
(11010010 10101101 01100011)
• When the number 200 (11001000-binary), is embedded into
the LSB of this part of the image, the resulting grid is :
(00101101 00011101 11011100)
(10100110 11000101 00001100)
(11010010 10101100 01100011)
Lazywavelettransformbased
steganograhyinvideo
6
2. IntegerWavelet Transforms using the Lifting
Scheme[3]
• Conventional wavelet transform does not guarantee the
reversibility.
• Lifting scheme is an algorithm to calculate wavelet transforms
in an efficient way.
• Three steps
1. Lazy wavelet transform
2. Dual lifting
3. Primal lifting
Lazywavelettransformbased
steganograhyinvideo
7
• Lifting scheme can be modified easily to a transform that maps
integers to integers-hence reversible
• Input image divided into non-overlapping subbands and
embeds a secret data into the high frequency wavelet
coefficients.
Lazywavelettransformbased
steganograhyinvideo
8
3. Overview: Main Fundamentals for Steganography
[4]
Steganography Types
1. Pure steganography : no stego key
2. Secret key steganography : stego key is exchanged
prior to communication.
3. Public key steganography : a public key and a private key
is used.
Lazywavelettransformbased
steganograhyinvideo
9
Characterization of steganography systems
1. Capacity : Total number of bits hidden and successfully
recovered by the Stego system
2. Robustness : Ability of the embedded data to remain intact if
the stego-system undergoes transformation
3. Invisibility : Concept based on the properties of the human
visual system.
Average human subject is unable to distinguish between
carriers that do contain hidden information and those that do not.
4. Security : Embedded algorithm is secure if the embedded
information is not subject to removal after being discovered by
the attacker
Lazywavelettransformbased
steganograhyinvideo
10
SteganographyV/s Cryptography
Steganography
• Cover message + secret
message + key
• Does not alter structure of
secret message.
• Prevents the discovery of
existence of communication.
• Little known technology.
Cryptography
• Secret message + key
• Alters structure of secret
message.
• Prevents discovery of
contents of communication.
• Common technology.
Lazywavelettransformbased
streganograhyinvideo
11
BLOCK DIAGRAM
Lazywavelettransformbased
steganograhyinvideo
12
• Cover video : Video used for hiding secret video (large size)
• Secret video : Secret message to be transmitted (small size)
• Lazy Wavelet Transform : Covert each frame in spatial
domain into frequency domain (Generate four subbands)
• LSB substitution : Replace each LSB of cover video with
secret video data.
• Inverse lazy wavelet transform : Combine four subbands
and covert each frame in frequency domain into spatial
domain.
• Embedded Video : Cover video + Secret video
Lazywavelettransformbased
streganograhyinvideo
13
METHODOLOGY
A) SOFTWARE DESCRIPTION
• Software used: MATLAB.
• MATLAB:
• Fourth generation programming language.
• Developed by MathWorks.
• High performance language for technical computing.
• Allows interfacing of programs written in other
programming languages like C, C++, Java etc.
Lazywavelettransformbased
steganograhyinvideo
14
• Wide variety of inbuilt functions.
-VideoReader : Read video
- rgb2gray : Covert RGB image to Gray scale image
- lwt2 : Do lazy wavelet transformation
• User-defined functions can also be used.
• Some user-defined functions used in our program
• Stegno: Performing steganography on subbands of video
frames.
• Datahiding: hiding data into LSB of the selected sub
band.
• Destegno: for extracting the hidden video file.
• Dataextract: for extracting data from LSB of sub band.
Lazywavelettransformbased
steganograhyinvideo
15
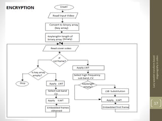
B) FLOW CHART
Lazywavelettransformbased
steganograhyinvideo
16
Lazywavelettransformbased
steganograhyinvideo
17
Lazywavelettransformbased
steganograhyinvideo
18
RESULTS
1. LWTOUTPUT
Lazywavelettransformbased
steganograhyinvideo
19
2. COMPARISON
Histogram before hiding Histogram after hiding
Lazywavelettransformbased
steganograhyinvideo
20
First frame before hiding First frame after hiding
Lazywavelettransformbased
steganograhyinvideo
21
3. PSNR
Peak signal to noise ratio of First frame after hiding:
87.0820 dB
Lazywavelettransformbased
steganograhyinvideo
22
APPLICATIONS
• Confidential communication and secret data storing
• Protection of data alteration
• Access control system for digital content distribution
• Media Database systems
Fields of application
• Defense and intelligence
• Medical
• On-line banking
• On-line transaction
• To stop music piracy
• Other financial and commercial purposes
Lazywavelettransformbased
steganograhyinvideo
23
CONCLUSION
Lazywavelettransformbased
steganograhyinvideo
24
• The project provides a new method for video steganography
• The method considers the visual part of the video as a set of
images or frames in which the secure data which is encrypted is
actually stored.
• Steganography in our current digital age can be attributed to the
desire of individuals to hide communication through a medium
rife with potential listener.
• This increased interest is evidenced in the sheer number of
available tools to provide easy steganographic techniques to the
end user.
• In areas where cryptography and strong encryption are being
outlawed, steganography used to circumvent such policies and
pass messages.
• The battle between cryptographers and cryptanalysis, security
experts and hackers, steganography and Steganalysis will
continually develop new techniques to counter each other.
Lazywavelettransformbased
steganograhyinvideo
25
FUTURE SCOPE
Lazywavelettransformbased
steganograhyinvideo
26
• Voice over Internet protocol (VoIP) used for steganography
owing to its difficulty in detecting hidden information in VoIP
streams.
• Steganography is capable of mitigating piracy by aiding
copyright marking.
• Digital camera manufacturers could implement steganographic
features as a part of camera firmware to annotate pictures with
the photographer's copyright information.
Lazywavelettransformbased
steganograhyinvideo
27
•The other areas that could conceivably be employed to hide
messages are:
 Holography technology.
Infrared (e.g. programmable IR hand controls for computers
Pagers).
 Colored glasses that filter all but intended wavelengths to make
hidden messages visible.
 Ink, magnetic, thermochromic, photochromic.
 DNA message hiding.
REFERENCES
[1]Lazy Wavelet Transform Based Steganography in Video
Khushman Patel,Kul Kauwid Rora, Kamini Singh,Shekhar Verma Dept
of CSE, IIIT Allahabad, Allahabad (U.P.),2014
[2] An overview of image steganography
T. Morkel 1, J.H.P. Eloff 2, M.S. Olivier 3,Information and Computer
Security Architecture (ICSA) Research Group Department of
Computer Science University of Pretoria, South Africa
[3] Integer Wavelet Transforms using the Lifting Scheme
Geert uytterhoeven dirk roose adhemar bultheel Department of
Computer Science Katholieke University
[4] Overview: Main Fundamentals for Steganography
Zaidoon Kh. AL-Ani, A.A.Zaidan, B.B.Zaidan and Hamdan.O.Alanazi
Journal of computing, volume 2, issue 3, march 2010, issn 2151-9617
Lazywavelettransformbased
steganograhyinvideo
28

VIDEO STEGANOGRAPHY

  • 1.
    LAZYWAVELET TRANSFORM BASED STEGANOGRAPHYIN VIDEO KRISHNAC (4) RESHMA S (33) RESHMA SUNNY (34) SHAJANA K BASHEER (44) S8 ECE B PROJECT GUIDE : NIMMY M PHILIP Lazywavelettransformbased steganograhyinvideo 1
  • 2.
    CONTENTS 1. INTRODUCTION 2. LITERATURESURVEY 3. BLOCK DIAGRAM 4. METHODOLOGY a. SOFTWARE DESCRIPTION b. FLOW CHART 5. RESULTS 6. APPLICATIONS 7. CONCLUSION 8. FUTURE SCOPE 9. REFERENCES Lazywavelettransformbased steganograhyinvideo 2
  • 3.
    INTRODUCTION • Information hiding– utmost importance in today’s world • Data easily available in digital format • Unauthorised copying on the rise • Two disciplines of information hiding: • Steganography • Digital Watermarking • Digital Watermarking: • process of hiding digital information in a carrier signal. • To verify authenticity. • Maybe embedded in audio, video, text etc. Lazywavelettransformbased steganograhyinvideo 3
  • 4.
    • Steganography: • Datamaybe hidden in image, audio or video. • Media used for hiding – cover. • Hidden data – text, image, audio, video etc. • Hidden message – imperceptible to viewers. • Message  encrypted hidden in the cover • Our project deals with Steganography of video files into video file. Lazywavelettransformbased steganograhyinvideo 4
  • 5.
    LITERATURE SURVEY 1. AnOverview of Steganography[2] Shawn D. Dickman • Steganography is a useful tool that allows transmission of information over an communication channel. • It comes from Greek language, “Stegos” meaning hidden, and “Graphia” writing. • Modifications to the data in the cover file must have insignificant or no impact to the final presentation. • Least significant bit of each sample- less impact to the graphical representation of the data. Lazywavelettransformbased steganograhyinvideo 5
  • 6.
    • Using a24-bit image, a bit of each of the red, green and blue colour components can be used, since they are each represented by a byte. • A grid for 3 pixels of a 24-bit image can be as follows: (00101101 00011100 11011100) (10100110 11000100 00001100) (11010010 10101101 01100011) • When the number 200 (11001000-binary), is embedded into the LSB of this part of the image, the resulting grid is : (00101101 00011101 11011100) (10100110 11000101 00001100) (11010010 10101100 01100011) Lazywavelettransformbased steganograhyinvideo 6
  • 7.
    2. IntegerWavelet Transformsusing the Lifting Scheme[3] • Conventional wavelet transform does not guarantee the reversibility. • Lifting scheme is an algorithm to calculate wavelet transforms in an efficient way. • Three steps 1. Lazy wavelet transform 2. Dual lifting 3. Primal lifting Lazywavelettransformbased steganograhyinvideo 7
  • 8.
    • Lifting schemecan be modified easily to a transform that maps integers to integers-hence reversible • Input image divided into non-overlapping subbands and embeds a secret data into the high frequency wavelet coefficients. Lazywavelettransformbased steganograhyinvideo 8
  • 9.
    3. Overview: MainFundamentals for Steganography [4] Steganography Types 1. Pure steganography : no stego key 2. Secret key steganography : stego key is exchanged prior to communication. 3. Public key steganography : a public key and a private key is used. Lazywavelettransformbased steganograhyinvideo 9
  • 10.
    Characterization of steganographysystems 1. Capacity : Total number of bits hidden and successfully recovered by the Stego system 2. Robustness : Ability of the embedded data to remain intact if the stego-system undergoes transformation 3. Invisibility : Concept based on the properties of the human visual system. Average human subject is unable to distinguish between carriers that do contain hidden information and those that do not. 4. Security : Embedded algorithm is secure if the embedded information is not subject to removal after being discovered by the attacker Lazywavelettransformbased steganograhyinvideo 10
  • 11.
    SteganographyV/s Cryptography Steganography • Covermessage + secret message + key • Does not alter structure of secret message. • Prevents the discovery of existence of communication. • Little known technology. Cryptography • Secret message + key • Alters structure of secret message. • Prevents discovery of contents of communication. • Common technology. Lazywavelettransformbased streganograhyinvideo 11
  • 12.
  • 13.
    • Cover video: Video used for hiding secret video (large size) • Secret video : Secret message to be transmitted (small size) • Lazy Wavelet Transform : Covert each frame in spatial domain into frequency domain (Generate four subbands) • LSB substitution : Replace each LSB of cover video with secret video data. • Inverse lazy wavelet transform : Combine four subbands and covert each frame in frequency domain into spatial domain. • Embedded Video : Cover video + Secret video Lazywavelettransformbased streganograhyinvideo 13
  • 14.
    METHODOLOGY A) SOFTWARE DESCRIPTION •Software used: MATLAB. • MATLAB: • Fourth generation programming language. • Developed by MathWorks. • High performance language for technical computing. • Allows interfacing of programs written in other programming languages like C, C++, Java etc. Lazywavelettransformbased steganograhyinvideo 14
  • 15.
    • Wide varietyof inbuilt functions. -VideoReader : Read video - rgb2gray : Covert RGB image to Gray scale image - lwt2 : Do lazy wavelet transformation • User-defined functions can also be used. • Some user-defined functions used in our program • Stegno: Performing steganography on subbands of video frames. • Datahiding: hiding data into LSB of the selected sub band. • Destegno: for extracting the hidden video file. • Dataextract: for extracting data from LSB of sub band. Lazywavelettransformbased steganograhyinvideo 15
  • 16.
  • 17.
  • 18.
  • 19.
  • 20.
    2. COMPARISON Histogram beforehiding Histogram after hiding Lazywavelettransformbased steganograhyinvideo 20
  • 21.
    First frame beforehiding First frame after hiding Lazywavelettransformbased steganograhyinvideo 21
  • 22.
    3. PSNR Peak signalto noise ratio of First frame after hiding: 87.0820 dB Lazywavelettransformbased steganograhyinvideo 22
  • 23.
    APPLICATIONS • Confidential communicationand secret data storing • Protection of data alteration • Access control system for digital content distribution • Media Database systems Fields of application • Defense and intelligence • Medical • On-line banking • On-line transaction • To stop music piracy • Other financial and commercial purposes Lazywavelettransformbased steganograhyinvideo 23
  • 24.
    CONCLUSION Lazywavelettransformbased steganograhyinvideo 24 • The projectprovides a new method for video steganography • The method considers the visual part of the video as a set of images or frames in which the secure data which is encrypted is actually stored. • Steganography in our current digital age can be attributed to the desire of individuals to hide communication through a medium rife with potential listener.
  • 25.
    • This increasedinterest is evidenced in the sheer number of available tools to provide easy steganographic techniques to the end user. • In areas where cryptography and strong encryption are being outlawed, steganography used to circumvent such policies and pass messages. • The battle between cryptographers and cryptanalysis, security experts and hackers, steganography and Steganalysis will continually develop new techniques to counter each other. Lazywavelettransformbased steganograhyinvideo 25
  • 26.
    FUTURE SCOPE Lazywavelettransformbased steganograhyinvideo 26 • Voiceover Internet protocol (VoIP) used for steganography owing to its difficulty in detecting hidden information in VoIP streams. • Steganography is capable of mitigating piracy by aiding copyright marking. • Digital camera manufacturers could implement steganographic features as a part of camera firmware to annotate pictures with the photographer's copyright information.
  • 27.
    Lazywavelettransformbased steganograhyinvideo 27 •The other areasthat could conceivably be employed to hide messages are:  Holography technology. Infrared (e.g. programmable IR hand controls for computers Pagers).  Colored glasses that filter all but intended wavelengths to make hidden messages visible.  Ink, magnetic, thermochromic, photochromic.  DNA message hiding.
  • 28.
    REFERENCES [1]Lazy Wavelet TransformBased Steganography in Video Khushman Patel,Kul Kauwid Rora, Kamini Singh,Shekhar Verma Dept of CSE, IIIT Allahabad, Allahabad (U.P.),2014 [2] An overview of image steganography T. Morkel 1, J.H.P. Eloff 2, M.S. Olivier 3,Information and Computer Security Architecture (ICSA) Research Group Department of Computer Science University of Pretoria, South Africa [3] Integer Wavelet Transforms using the Lifting Scheme Geert uytterhoeven dirk roose adhemar bultheel Department of Computer Science Katholieke University [4] Overview: Main Fundamentals for Steganography Zaidoon Kh. AL-Ani, A.A.Zaidan, B.B.Zaidan and Hamdan.O.Alanazi Journal of computing, volume 2, issue 3, march 2010, issn 2151-9617 Lazywavelettransformbased steganograhyinvideo 28