UPSTREAM PROCESSING IN FERMENTATION
BY
MUMTHAS P K
2nd MSC MICROBIOLOGY
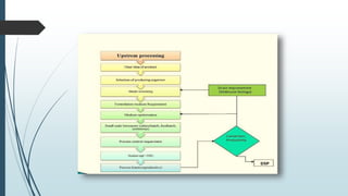
UPSTREAM PROCESSING
Upstream processing encompasses any technology that leads to the
synthesis of a product. Upstream includes the exploration, development
and production.
The upstream process mainly includes ;
Culture isolation and screening
Inoculum preparation
Media formulation and sterilization
Equipment preparation and
sterilization
CULTURE ISOLATION AND SCREENING
 Strains of microorganisms may be obtained
from companies, universities, national or
international culture collections and
environment.
ISOLATION OF SOIL MICROORGANISMS
 Environment is the ultimate
source of many different
types of microorganisms.
 Novel and better strains can
be obtained. Costs may be
lower by using this
procedure.
The usual pure culture isolation
techniques includes :
 Streak plate method of isolation
 Pour plate method
 Spread plate method
 Micromanipulator
MICROMANIPULATOR METHOD
 The instrument is used in
conjunction with a microscope to
pick a single cell from a hanging
drop preparation.
 This method are the culture comes
from a single cell and one can
obtain strains with in the species.
SCREENING OF MICROORGANISM
The procedure of isolation, detection and separation of microorganisms of
our interest from a mixed population by using highly selective procedure
is called screening .
PRIMARY SCREENING
 It determines which microorganisms are able to produce a
compounds.
 Does not provide much idea about the production or yield potential of
microorganisms.
 It separate out a few microorganisms only few have commercial value
while discards the valueless microorganisms.
 It is based on the qualitative ability to produce the desired product like
antibiotic or amino acid or an enzyme etc.
PRIMARY SCREENING OF ORGANIC ACID PRODUCING
MICROORGANISMS
 The pH indicating dyes may be used for detecting microorganisms that are
capable of producing organic acids.
 These dyes undergo colour changes according to its pH.
 Neutral red , Bromothymol blue are added to the poorly buffered nutrient
agar media.
 Incorporation of CaCO3 in medium is also used to screen organic acid
producing microbes on the basis of formation of clear zone of dissolved
CaCO3 around the colony.
NUTRIENT AGER WITH CALCIUM CARBONATENEUTRAL RED INDICATOR
SCREENING OF ANTIBIOTIC PRODUCING ORGANISMS
 Crowded plate technique is used for
screening of antibiotic producing
organisms.
 Dilutions are made and then pouring
and spreading of soil samples that give
300 to 400 or more colonies per plate.
 Colonies showing antibiotic activity are
indicated by zone of inhibition around
the colony.
 The purified cultures are then tested to
find the microbial inhibition spectrum.
SCREENING OF EXTRACELLULAR METABOLITE PRODUCING
MICROORGANISMS
 Auxanography technique is employed for detecting microorganisms able
to produce growth factors , vitamins , amino acids etc.
 Two major steps used for this :
1. Preparation of first plate :
 A filter paper strip is put across the bottom of petri dish.
 The nutrient agar is prepared and poured on the paper disc and allowed
to solidify .
 Soil sample is diluted and proper dilutions are inoculated.
 A minimal media lacking the growth factors is prepared and seeded
with the test organism. It is poured onto fresh petri plate and is allowed
to set .
 The agar in the first plate is then lifted and placed on the second plate
without inverting.
 The growth factors produced on agar can diffuse into the lower layer
containing test organism.
 The zone of stimulated growth of test organism around colonies in an
indication that organism produce growth factor extracellularly.
2. Preparation of second plate :
ENRICHMENT CULTURE TECHNIQUE
 This was designed by Beijerinck to isolate the desired microorganisms
from heterogeneous microbial population.
 It consists of following steps :
1. Nutrient broth is inoculated with microbial source and incubated.
2. A small portion of all inoculums is plated onto the solid medium and
well isolated colonies are obtained .
3. Suspected colonies from the plate are sub cultured on fresh media
and subjected for further testing.
SECONDARY SCREENING
It is a systemic screening programme intended to isolate industrially
important or useful microorganisms.
 It is useful in sorting of microorganisms that have real commercial value.
The microorganisms having poor applicability in fermentation process
are discarded .
 It provides the information whether the product formed by
microorganisms is new or not. This may be accomplished by paper or
thin layer chromatographic techniques .It should whether the product
posses physical properties such as UV light absorption or fluorescence or
chemical properties that can be employed to detect the compound during
use of paper chromatography.
 It is conducted on agar plates, in flasks or in small fermenter containing
liquid media.
 It gives an idea about the economic position of the fermentation process
involving the use of a newly discovered culture.
 It helps in providing information regarding the product yield potentials of
different isolates.
 It determines the optimum conditions for growth or accumulation of a
product associated with a particular culture.
 Chemical, physical and biological properties of a product are also
determined during secondary screening. Moreover it reveals whether a
product produced in the culture broth occurs in more than one chemical
form.
 It detects gross genetic instability in
microbial cultures. This type of
information is very important since
microorganism tending to undergo
mutation or alteration is some way lose
their capability for maximum
accumulation of the fermentation
products.
 It tells about the chemical stability of the
fermentation products.
 It can be qualitative or quantitative in its
approach.
PRIMARY SCREENING
 Desired microorganisms are
isolated and detected.
 Isolated microorganisms are used
for secondary screening.
 Basic information about the
isolated colony is obtained.
SECONDARY SCREENING
 Industrially important organisms are
characterize by using highly selective procedure.
 The organisms that are capable to give high
yield of product by using cheap raw material are
screened.
 Detail information of isolated colony is obtained
and determined whether it can be used on
industrial scale.
 Here the capabilities and yield potential of
microbes is determined.
 Here valueless organisms are discarded and
valuable organism that are capable to produce
production on industrial scale are used further
PREPARATION OF INOCULUM
Inoculum is the mixture of cultured microbes along with media in which it
is growing. The fermentation process involve an inoculum development
step, which is the preparation of a population of microorganisms from a
stock dormant culture to a state useful for inoculating a final production
fermenter.
 Inoculum production is a critical stage in an industrial fermentation
process.
 One loop of cell line requires a prolonged period , if it is directly
introduced in to fermentation.
 Thus, inoculum is prepared as a stepwise sequence employing increasing
volumes of media , that helps to make the organism in an active stage so
that the initial time required for establishing the organism in to the new
place must be reduced.
CONSTITUENT OF INOCULUM MEDIA
 Chemical composition ;
 The inoculum media must have a suitable chemical composition
.Generally
the medium should contain a source of carbon, nitrogen, growth factors
and mineral salts.
 Maintenance of optimum pH and temperature must be needed. Mainly
CaCO3 act as the buffering agent for pH control.
 Defoamers should be added for controlling the foam. ( eg: oil mixed
octadecanol for penicillin fermentation )
 Proper aeration and agitation must needed.
Inoculation is an important process as it is necessary to adopt and made
culture in growing condition before feeding in to fermentation.
INOCULUM PREPARATION
MEDIA CHARECTERISTICS
The composition of fermentation medium can be simple or complex
depending on the particular organism and fermentation process.
 Is can be synthetic media or crude media .
 The synthetic media consists of all the constituents that are specifically
defined and known. Every constituent is relatively pure and exact
amount incorporated in to the medium are known.
 Crude media contains a rough composition of media required for
fermentation. It gives high yield of product and contain undefined
sources of ingredients.
 It contains high level of nutrients, vitamins, proteins, growth factors,
anti-forming agents and precursors etc.
CARBON SOURCE
 A carbon source is required for all biosynthetic leading to reproduction,
product formation and cell maintenance. In most fermentation it also
serves as the energy source.
 Molasses
 Malted barley
 Starch and dextrins
 Sulphite waste liquor
 Alkanes and alcohol
 Oils and fats
Factors influencing the carbon source;
 Cost of the product
 Rate at which it is metabolized
MOLASSES
SULPHATE WASTE LIUOR
Different carbon sources
NITROGEN SOURCE
Most industrial microbes can utilize both inorganic and
organic nitrogen sources.
 Inorganic nitrogen may be supplied as ammonium
salts, often ammonium sulphate and diammonium
hydrogen phosphate or ammonia. Ammonia can also
be used to adjust PH of the fermentation.
 Organic nitrogen sources mainly include amino acids,
protein and urea.
 Corn steep liquor
 Yeast extract
 Peptones
 Soya bean meal
YEAST EXTRACT
SOYA BEAN MEAL
MINERALS
 All microorganisms require certain mineral
elements for growth and metabolism.
 In many media , magnesium, phosphorus,
potassium, sulphur, calcium and chlorine
are essential components and must be
added.
 Other such as cobalt, copper, iron,
manganese, molybdenum, and zinc are
present in sufficient quantities in the water
supplies and as impurities in other media
ingredients.
VITAMINS AND GROWTH FACTORS
 Many bacteria can synthesize all necessary vitamins from basic elements.
For some bacteria, filamentous fungi, and yeasts they must be added as
supplements to the fermentation medium.
CHELATORS
 Many media cannot be prepared without precipitation during autoclaving.
Hence some chelating agents are added to form complexes with metal ions
which are gradually utilized by microorganisms. Eg ; EDTA, citric acid,
polyphosphate etc.
 In many media these are added separately after autoclaving or yeast
extract, peptone complex with these metal ions.
PRECURSORS
 Precursors are defined as substances added
prior to or simultaneously with the
fermentation which are incorporated without
any major change into the molecule of the
fermentation product and which generally
serve to increase the yield or improve the
quality of the product.
 They are required in certain industrial
fermentation and are provided through crude
nutritive constituents .
INDUCER AND ELICITORS
 If product formation is dependent upon the presence of a specific
inducer compound or a structural analogue, it must be incorporated
into the culture medium or added at a specific point during the
fermentation.
 The majority of enzymes of industrial interest are inducible. Inducers
are often substrates such as starches or dextrins for amylase.
 In plant cell culture the production of secondary metabolites, such as
flavonoids can be triggered by adding elicitors.
INHIBITORS
 Inhibitors are used to redirect
metabolism towards the target
product and reduce formation
of other metabolic
intermediates.
 Others halt a pathway at a
certain point to prevent further
metabolism of the target
products.

WATER
 All fermentation process, except SSF require vast quantities of water.
 Not only is water a major components of all media, but also it is
important for heating, cooling, cleaning and rinsing.
 A reliable source of large quantities of clean water, of constituent
composition is essential.
 It is also influence;
 pH
 Dissolved salts
 Effluent contamination
 Reuse of water is also important that reduce water cost by 50% and
effluent treatment cost by 10 fold .
ANTIFOAMS
 Antifoams are necessary to reduce foam formation during fermentation.
 Foaming is largely due to media proteins that become attached to the
air-broth interface where they denature to form a stable foam skin that
is not easily disrupted.
 An idea of antifoam should have the following properties;
 Disperse readily and have fast action.
 Active at low concentration.
 Long acting in preventing new foam.
 Should not be metabolized.
 Should not be toxic to microorganisms, human etc.
 Cheap, should not cause problem in fermentation.
STERILIZATION OF MEDIA
 For successful fermentation, it is necessary to ensure the sterility of
the media containing nutrients and sterility of incoming and out going
air and the sterility of bioreactor.
 Media must be free from contamination before entering in fermenter.
 Sterilization of media , is commonly achieved by heat, other physical
methods like filteration, radiation and biochemical treatments.
HEAT STERILIZATION
 It is most widely used sterilization technique. It influences ;
 Composition of the media
 PH of the media.
 Size of the suspended particles
 Media is sterilized by boiling or passing live steam through medium or
by subjecting medium to steam under pressure.
 Sterilization of large batches of medium is done by passing through
heated retention tubes containing steam jet heaters.
 Synthetic media require shorter sterilization time than crude media.
BATCH STERILIZATION
The culture media are subjected to sterilization at 121˚C in batch volume,
it can be done by direct or indirect method.
Direct method involve injecting the steam in to the media, steam should be
pure and free from all chemical additives. Direct injection results in
accumulation of condensate and results in increase of volume of media.
Indirect method involves injecting steam into interior coils.
CONTINUES STERILIZATION
 It is carried out at 140˚C for 30-120 sec. it is carried out by directly
injecting steam or by means of heat exchanger. Due to condensation the
nutrient solution get diluted.
 This solution is pumped through an expansion valve in to a vaporise
and condensate is remained through vacuum pump.
Moist heat destroys microorganisms by the irreversible denaturation
of enzymes and structural proteins. The temperature at which denaturation
occurs varies inversely with the amount of water present.
The recommendation for sterilization in an autoclave is 15 minutes at
121°C (200 kPa).
The temperature should be used to control and monitor the process; the
pressure is mainly used to obtain the required steam temperature.
Dry heat sterilization uses high temperatures over extended periods of time
to kill bacterial spores and microorganisms from objects. Several types
include hot air oven, incineration, and flaming.
AIR STERILIZATION
Industrial fermentation are carried out under vigorous and continues
aeration.
Microorganism present in the air or other gases can be sterilized by
filtration, heat, radiation etc.
STERILIZATION BY FILTERATION
 The liquid are filtered through bacterial filter to remove any microbes
present. The method is very useful for sterilization of heat sensitive
liquids.
 The chances of clogging and long time duration for the process to
happen are drawbacks.
1. Membrane filters
2. Seitz filters
1. MEMBRANE FILTERS
 Thin filter which are made up of cellulose,
polyvinylchloride, nylon and other
cellulose derivatives.
 can be employed for sterilization during
injection by placing the membrane
between the syringe and needle.
 The are highly efficient to sterilize liquid,
solvents, and gases.
 The chances of rupture of membrane
leading to improper sterilization.
MEMBRANE FILTER
2. SEITZ FILTERS
Consists of two parts;
 Lower part fitted with a perforated plate over
which compressed asbestos pad is placed. Both
pats are joined together by nuts.
 Do not rupture during filtration. The solution
might get absorbed by the filter itself.
 No risk of contaminating the filtrate. More
suitable for viscous solution.
SEITZ FILER
3. CANDLE FILTERS
They are made up of clay like diatom’s mud. Thus
special mud has minute pores, the microbes get
stuck during their travel through the pore in the
candle.
Candle filter
RADIATION STERILIZATION
Exposing the packed materials to radiation for sterilization. There are
two types of radiations available ;
1.Non ionic radiation
2. Ionic radiation
CHEMICAL STERILIZATION
 The article are subjected to sterilization by using toxic gases . The gas
penetrate quickly into the material like steam so that the sterilization is
effective.
 The chances of explosion and cost factors are to be considered.
 The gas used for sterilization are very poisonous. The commonly used gas is
;
 Ethylene oxide with a combination of CO2. The CO2 Added to minimize
the chances of explosion. Ethylene oxide kills all microorganisms such as
bacteria, virus and fungi.
 It is used to treat radiation sensitive substance.
 Fermenter has to be sterilized separately before the sterile medium is
added to it.
 This is achieved by heating the jacket or coils of the fermenter with
steam and sparging steam into the vessel through all entities apart
from air outlet.
 The steam under high pressure is normally followed.
 It is essential that sterile air is sparged into the fermenter after the
cycle is complete and a positive pressure is maintained, otherwise a
vacuum may develop and unsterile air be drawn into the vessel.
STERILIZATION OF FERMENTOR
FERMENTATION PROCESS
 Industrial fermentation uses microorganisms, typically grown on
large scale, to produce valuable commercial transformations.
 In industrial fermentation processes microorganism uses oxygen and
metabolites like CHO completely.
 Aerobic fermentation
 Anaerobic fermentation
Types of fermentations mainly include :
• Batch type fermentation
• Fed batch fermentation
• Continuous fermentation
BATCH FERMENTATION
The medium and culture are initially fed in to the vessel and it is closed, after
that no components are added . It is a discontinues process and the fermenter
has to be cleaned after each process and a fresh batch starts. In include the
following steps;
• Medium addition Sterilization of fermenter
• Inoculum addition Fermentation completion
• Product extraction
 After the onset of stationary phase, culture is disbanded for the recovery of
biomass and then a further new batch is set up.
 All nutrient are added before inoculation. Biomass production limited by
C/N load and production of toxic waste substances.
CONTINUOUS FERMENTATION
 The media is added continuously to
the fermenter at the fixed rate. The
organisms are maintained at the log
state by recovering products
continuously and hence
maintaining a particular density for
the media.
 Fermentation in this type is called
flow through fermentation.
FED- BATCH FERMENTATION
 This fermentation is an intermediate of both batch
and continuous fermentation.
 In fed batch system, a fresh aliquot of the medium is
continuously or periodically added without removal
of the culture fluid.
 The fermenter is designed to accommodate the
increasing volumes. A system is always at quasi-
steady state.
 Initially medium concentration is very low in media
but sterile nutrients are added in increments and
products are harvested only once at the end of
fermentation.
OVERALL VIEW OF FERMENTATION
REFERENCE
 Industrial biotechnology by casida
 Upstream processing solutions from research to production by Sartorius
stedim- biotech
 Food biotechnology by Anthony pometto, kalidas Shetty , gopinadhan
paliyath, Robert E Levin
 http://bioprocessint.com/manufacturing/continuesbioprocessing
THANK YOU

Upstream processing

  • 1.
    UPSTREAM PROCESSING INFERMENTATION BY MUMTHAS P K 2nd MSC MICROBIOLOGY
  • 3.
    UPSTREAM PROCESSING Upstream processingencompasses any technology that leads to the synthesis of a product. Upstream includes the exploration, development and production. The upstream process mainly includes ; Culture isolation and screening Inoculum preparation Media formulation and sterilization Equipment preparation and sterilization
  • 5.
    CULTURE ISOLATION ANDSCREENING  Strains of microorganisms may be obtained from companies, universities, national or international culture collections and environment.
  • 6.
    ISOLATION OF SOILMICROORGANISMS  Environment is the ultimate source of many different types of microorganisms.  Novel and better strains can be obtained. Costs may be lower by using this procedure.
  • 7.
    The usual pureculture isolation techniques includes :  Streak plate method of isolation  Pour plate method  Spread plate method  Micromanipulator
  • 8.
    MICROMANIPULATOR METHOD  Theinstrument is used in conjunction with a microscope to pick a single cell from a hanging drop preparation.  This method are the culture comes from a single cell and one can obtain strains with in the species.
  • 9.
    SCREENING OF MICROORGANISM Theprocedure of isolation, detection and separation of microorganisms of our interest from a mixed population by using highly selective procedure is called screening .
  • 10.
    PRIMARY SCREENING  Itdetermines which microorganisms are able to produce a compounds.  Does not provide much idea about the production or yield potential of microorganisms.  It separate out a few microorganisms only few have commercial value while discards the valueless microorganisms.  It is based on the qualitative ability to produce the desired product like antibiotic or amino acid or an enzyme etc.
  • 11.
    PRIMARY SCREENING OFORGANIC ACID PRODUCING MICROORGANISMS  The pH indicating dyes may be used for detecting microorganisms that are capable of producing organic acids.  These dyes undergo colour changes according to its pH.  Neutral red , Bromothymol blue are added to the poorly buffered nutrient agar media.  Incorporation of CaCO3 in medium is also used to screen organic acid producing microbes on the basis of formation of clear zone of dissolved CaCO3 around the colony.
  • 12.
    NUTRIENT AGER WITHCALCIUM CARBONATENEUTRAL RED INDICATOR
  • 13.
    SCREENING OF ANTIBIOTICPRODUCING ORGANISMS  Crowded plate technique is used for screening of antibiotic producing organisms.  Dilutions are made and then pouring and spreading of soil samples that give 300 to 400 or more colonies per plate.  Colonies showing antibiotic activity are indicated by zone of inhibition around the colony.  The purified cultures are then tested to find the microbial inhibition spectrum.
  • 14.
    SCREENING OF EXTRACELLULARMETABOLITE PRODUCING MICROORGANISMS  Auxanography technique is employed for detecting microorganisms able to produce growth factors , vitamins , amino acids etc.  Two major steps used for this : 1. Preparation of first plate :  A filter paper strip is put across the bottom of petri dish.  The nutrient agar is prepared and poured on the paper disc and allowed to solidify .  Soil sample is diluted and proper dilutions are inoculated.
  • 15.
     A minimalmedia lacking the growth factors is prepared and seeded with the test organism. It is poured onto fresh petri plate and is allowed to set .  The agar in the first plate is then lifted and placed on the second plate without inverting.  The growth factors produced on agar can diffuse into the lower layer containing test organism.  The zone of stimulated growth of test organism around colonies in an indication that organism produce growth factor extracellularly. 2. Preparation of second plate :
  • 16.
    ENRICHMENT CULTURE TECHNIQUE This was designed by Beijerinck to isolate the desired microorganisms from heterogeneous microbial population.  It consists of following steps : 1. Nutrient broth is inoculated with microbial source and incubated. 2. A small portion of all inoculums is plated onto the solid medium and well isolated colonies are obtained . 3. Suspected colonies from the plate are sub cultured on fresh media and subjected for further testing.
  • 18.
    SECONDARY SCREENING It isa systemic screening programme intended to isolate industrially important or useful microorganisms.  It is useful in sorting of microorganisms that have real commercial value. The microorganisms having poor applicability in fermentation process are discarded .  It provides the information whether the product formed by microorganisms is new or not. This may be accomplished by paper or thin layer chromatographic techniques .It should whether the product posses physical properties such as UV light absorption or fluorescence or chemical properties that can be employed to detect the compound during use of paper chromatography.
  • 19.
     It isconducted on agar plates, in flasks or in small fermenter containing liquid media.  It gives an idea about the economic position of the fermentation process involving the use of a newly discovered culture.  It helps in providing information regarding the product yield potentials of different isolates.  It determines the optimum conditions for growth or accumulation of a product associated with a particular culture.  Chemical, physical and biological properties of a product are also determined during secondary screening. Moreover it reveals whether a product produced in the culture broth occurs in more than one chemical form.
  • 20.
     It detectsgross genetic instability in microbial cultures. This type of information is very important since microorganism tending to undergo mutation or alteration is some way lose their capability for maximum accumulation of the fermentation products.  It tells about the chemical stability of the fermentation products.  It can be qualitative or quantitative in its approach.
  • 21.
    PRIMARY SCREENING  Desiredmicroorganisms are isolated and detected.  Isolated microorganisms are used for secondary screening.  Basic information about the isolated colony is obtained. SECONDARY SCREENING  Industrially important organisms are characterize by using highly selective procedure.  The organisms that are capable to give high yield of product by using cheap raw material are screened.  Detail information of isolated colony is obtained and determined whether it can be used on industrial scale.  Here the capabilities and yield potential of microbes is determined.  Here valueless organisms are discarded and valuable organism that are capable to produce production on industrial scale are used further
  • 22.
    PREPARATION OF INOCULUM Inoculumis the mixture of cultured microbes along with media in which it is growing. The fermentation process involve an inoculum development step, which is the preparation of a population of microorganisms from a stock dormant culture to a state useful for inoculating a final production fermenter.  Inoculum production is a critical stage in an industrial fermentation process.  One loop of cell line requires a prolonged period , if it is directly introduced in to fermentation.  Thus, inoculum is prepared as a stepwise sequence employing increasing volumes of media , that helps to make the organism in an active stage so that the initial time required for establishing the organism in to the new place must be reduced.
  • 23.
    CONSTITUENT OF INOCULUMMEDIA  Chemical composition ;  The inoculum media must have a suitable chemical composition .Generally the medium should contain a source of carbon, nitrogen, growth factors and mineral salts.  Maintenance of optimum pH and temperature must be needed. Mainly CaCO3 act as the buffering agent for pH control.  Defoamers should be added for controlling the foam. ( eg: oil mixed octadecanol for penicillin fermentation )  Proper aeration and agitation must needed. Inoculation is an important process as it is necessary to adopt and made culture in growing condition before feeding in to fermentation.
  • 24.
  • 25.
    MEDIA CHARECTERISTICS The compositionof fermentation medium can be simple or complex depending on the particular organism and fermentation process.  Is can be synthetic media or crude media .  The synthetic media consists of all the constituents that are specifically defined and known. Every constituent is relatively pure and exact amount incorporated in to the medium are known.  Crude media contains a rough composition of media required for fermentation. It gives high yield of product and contain undefined sources of ingredients.  It contains high level of nutrients, vitamins, proteins, growth factors, anti-forming agents and precursors etc.
  • 26.
    CARBON SOURCE  Acarbon source is required for all biosynthetic leading to reproduction, product formation and cell maintenance. In most fermentation it also serves as the energy source.  Molasses  Malted barley  Starch and dextrins  Sulphite waste liquor  Alkanes and alcohol  Oils and fats Factors influencing the carbon source;  Cost of the product  Rate at which it is metabolized MOLASSES SULPHATE WASTE LIUOR
  • 27.
  • 28.
    NITROGEN SOURCE Most industrialmicrobes can utilize both inorganic and organic nitrogen sources.  Inorganic nitrogen may be supplied as ammonium salts, often ammonium sulphate and diammonium hydrogen phosphate or ammonia. Ammonia can also be used to adjust PH of the fermentation.  Organic nitrogen sources mainly include amino acids, protein and urea.  Corn steep liquor  Yeast extract  Peptones  Soya bean meal YEAST EXTRACT SOYA BEAN MEAL
  • 29.
    MINERALS  All microorganismsrequire certain mineral elements for growth and metabolism.  In many media , magnesium, phosphorus, potassium, sulphur, calcium and chlorine are essential components and must be added.  Other such as cobalt, copper, iron, manganese, molybdenum, and zinc are present in sufficient quantities in the water supplies and as impurities in other media ingredients.
  • 30.
    VITAMINS AND GROWTHFACTORS  Many bacteria can synthesize all necessary vitamins from basic elements. For some bacteria, filamentous fungi, and yeasts they must be added as supplements to the fermentation medium. CHELATORS  Many media cannot be prepared without precipitation during autoclaving. Hence some chelating agents are added to form complexes with metal ions which are gradually utilized by microorganisms. Eg ; EDTA, citric acid, polyphosphate etc.  In many media these are added separately after autoclaving or yeast extract, peptone complex with these metal ions.
  • 31.
    PRECURSORS  Precursors aredefined as substances added prior to or simultaneously with the fermentation which are incorporated without any major change into the molecule of the fermentation product and which generally serve to increase the yield or improve the quality of the product.  They are required in certain industrial fermentation and are provided through crude nutritive constituents .
  • 32.
    INDUCER AND ELICITORS If product formation is dependent upon the presence of a specific inducer compound or a structural analogue, it must be incorporated into the culture medium or added at a specific point during the fermentation.  The majority of enzymes of industrial interest are inducible. Inducers are often substrates such as starches or dextrins for amylase.  In plant cell culture the production of secondary metabolites, such as flavonoids can be triggered by adding elicitors.
  • 33.
    INHIBITORS  Inhibitors areused to redirect metabolism towards the target product and reduce formation of other metabolic intermediates.  Others halt a pathway at a certain point to prevent further metabolism of the target products. 
  • 34.
    WATER  All fermentationprocess, except SSF require vast quantities of water.  Not only is water a major components of all media, but also it is important for heating, cooling, cleaning and rinsing.  A reliable source of large quantities of clean water, of constituent composition is essential.  It is also influence;  pH  Dissolved salts  Effluent contamination  Reuse of water is also important that reduce water cost by 50% and effluent treatment cost by 10 fold .
  • 35.
    ANTIFOAMS  Antifoams arenecessary to reduce foam formation during fermentation.  Foaming is largely due to media proteins that become attached to the air-broth interface where they denature to form a stable foam skin that is not easily disrupted.  An idea of antifoam should have the following properties;  Disperse readily and have fast action.  Active at low concentration.  Long acting in preventing new foam.  Should not be metabolized.  Should not be toxic to microorganisms, human etc.  Cheap, should not cause problem in fermentation.
  • 37.
    STERILIZATION OF MEDIA For successful fermentation, it is necessary to ensure the sterility of the media containing nutrients and sterility of incoming and out going air and the sterility of bioreactor.  Media must be free from contamination before entering in fermenter.  Sterilization of media , is commonly achieved by heat, other physical methods like filteration, radiation and biochemical treatments.
  • 38.
    HEAT STERILIZATION  Itis most widely used sterilization technique. It influences ;  Composition of the media  PH of the media.  Size of the suspended particles  Media is sterilized by boiling or passing live steam through medium or by subjecting medium to steam under pressure.  Sterilization of large batches of medium is done by passing through heated retention tubes containing steam jet heaters.  Synthetic media require shorter sterilization time than crude media.
  • 39.
    BATCH STERILIZATION The culturemedia are subjected to sterilization at 121˚C in batch volume, it can be done by direct or indirect method. Direct method involve injecting the steam in to the media, steam should be pure and free from all chemical additives. Direct injection results in accumulation of condensate and results in increase of volume of media. Indirect method involves injecting steam into interior coils. CONTINUES STERILIZATION  It is carried out at 140˚C for 30-120 sec. it is carried out by directly injecting steam or by means of heat exchanger. Due to condensation the nutrient solution get diluted.  This solution is pumped through an expansion valve in to a vaporise and condensate is remained through vacuum pump.
  • 40.
    Moist heat destroysmicroorganisms by the irreversible denaturation of enzymes and structural proteins. The temperature at which denaturation occurs varies inversely with the amount of water present. The recommendation for sterilization in an autoclave is 15 minutes at 121°C (200 kPa). The temperature should be used to control and monitor the process; the pressure is mainly used to obtain the required steam temperature. Dry heat sterilization uses high temperatures over extended periods of time to kill bacterial spores and microorganisms from objects. Several types include hot air oven, incineration, and flaming.
  • 41.
    AIR STERILIZATION Industrial fermentationare carried out under vigorous and continues aeration. Microorganism present in the air or other gases can be sterilized by filtration, heat, radiation etc. STERILIZATION BY FILTERATION  The liquid are filtered through bacterial filter to remove any microbes present. The method is very useful for sterilization of heat sensitive liquids.  The chances of clogging and long time duration for the process to happen are drawbacks. 1. Membrane filters 2. Seitz filters
  • 42.
    1. MEMBRANE FILTERS Thin filter which are made up of cellulose, polyvinylchloride, nylon and other cellulose derivatives.  can be employed for sterilization during injection by placing the membrane between the syringe and needle.  The are highly efficient to sterilize liquid, solvents, and gases.  The chances of rupture of membrane leading to improper sterilization. MEMBRANE FILTER
  • 43.
    2. SEITZ FILTERS Consistsof two parts;  Lower part fitted with a perforated plate over which compressed asbestos pad is placed. Both pats are joined together by nuts.  Do not rupture during filtration. The solution might get absorbed by the filter itself.  No risk of contaminating the filtrate. More suitable for viscous solution. SEITZ FILER
  • 44.
    3. CANDLE FILTERS Theyare made up of clay like diatom’s mud. Thus special mud has minute pores, the microbes get stuck during their travel through the pore in the candle. Candle filter RADIATION STERILIZATION Exposing the packed materials to radiation for sterilization. There are two types of radiations available ; 1.Non ionic radiation 2. Ionic radiation
  • 45.
    CHEMICAL STERILIZATION  Thearticle are subjected to sterilization by using toxic gases . The gas penetrate quickly into the material like steam so that the sterilization is effective.  The chances of explosion and cost factors are to be considered.  The gas used for sterilization are very poisonous. The commonly used gas is ;  Ethylene oxide with a combination of CO2. The CO2 Added to minimize the chances of explosion. Ethylene oxide kills all microorganisms such as bacteria, virus and fungi.  It is used to treat radiation sensitive substance.
  • 46.
     Fermenter hasto be sterilized separately before the sterile medium is added to it.  This is achieved by heating the jacket or coils of the fermenter with steam and sparging steam into the vessel through all entities apart from air outlet.  The steam under high pressure is normally followed.  It is essential that sterile air is sparged into the fermenter after the cycle is complete and a positive pressure is maintained, otherwise a vacuum may develop and unsterile air be drawn into the vessel. STERILIZATION OF FERMENTOR
  • 47.
  • 48.
     Industrial fermentationuses microorganisms, typically grown on large scale, to produce valuable commercial transformations.  In industrial fermentation processes microorganism uses oxygen and metabolites like CHO completely.  Aerobic fermentation  Anaerobic fermentation Types of fermentations mainly include : • Batch type fermentation • Fed batch fermentation • Continuous fermentation
  • 49.
    BATCH FERMENTATION The mediumand culture are initially fed in to the vessel and it is closed, after that no components are added . It is a discontinues process and the fermenter has to be cleaned after each process and a fresh batch starts. In include the following steps; • Medium addition Sterilization of fermenter • Inoculum addition Fermentation completion • Product extraction  After the onset of stationary phase, culture is disbanded for the recovery of biomass and then a further new batch is set up.  All nutrient are added before inoculation. Biomass production limited by C/N load and production of toxic waste substances.
  • 50.
    CONTINUOUS FERMENTATION  Themedia is added continuously to the fermenter at the fixed rate. The organisms are maintained at the log state by recovering products continuously and hence maintaining a particular density for the media.  Fermentation in this type is called flow through fermentation.
  • 52.
    FED- BATCH FERMENTATION This fermentation is an intermediate of both batch and continuous fermentation.  In fed batch system, a fresh aliquot of the medium is continuously or periodically added without removal of the culture fluid.  The fermenter is designed to accommodate the increasing volumes. A system is always at quasi- steady state.  Initially medium concentration is very low in media but sterile nutrients are added in increments and products are harvested only once at the end of fermentation.
  • 53.
    OVERALL VIEW OFFERMENTATION
  • 54.
    REFERENCE  Industrial biotechnologyby casida  Upstream processing solutions from research to production by Sartorius stedim- biotech  Food biotechnology by Anthony pometto, kalidas Shetty , gopinadhan paliyath, Robert E Levin  http://bioprocessint.com/manufacturing/continuesbioprocessing
  • 55.