Teaching with Concept Maps Min-Ken Liao, Professor of Biology Mike Winiski, Associate Director, Center for Teaching and Learning
 
Intro Questions 1. Think of an experience in class or studying when something suddenly “clicked”.  What led up to that “aha!” moment?  2. What has to happen for you to understand something deeply? 3. Did the deep learning happen immediately? Was it easy?
 
 
Focus Question How do we organize or compare and contrast the different types of super heroes?
 
Concept Mapping … um, Concepts 1. Focus questions - set the context and purpose of the concept map 2. Concepts / Propositions - building blocks of knowledge (concepts like atoms and propositions like molecules) 3. Parking Lot 4. Hierarchical 5. Links 6. Cross links
 
Enhance student appreciation of the breadth and depth of microbiology as a discipline; Increase student awareness of current research projects and researchers in the field; Introduce students to the organization of scientific meetings. Learning Objectives for our Activity
Pre-activity questionnaire (selected questions) List as many sub-disciplines of microbiology as possible. List as many research topics or problems that a microbiologist might investigate as possible. Construct an individual concept map using the terms you just listed that illustrates the nature of study in microbiology. Activity Go to the library and get a copy of the reserved ASM conference program book. Record how much time you spent on this exercise. Generate an itinerary for four conference days, listing when you would attend each seminar (with titles and presenters) on the activity worksheet. Post-activity questionnaire (selected questions) List as many sub-disciplines of microbiology as possible. List as many research topics or problems that a microbiologist might investigate as possible. Construct a concept map using the terms you just listed that illustrates the nature of study in microbiology. Design
What Professors Do – Student 1
 
Relational Scoring 2
Structural Scoring 2
Holistic Scoring 1
 
 
 
Results and Example 1 The number of sub-disciplines listed before and after the activity was analyzed using paired T-test.  The difference was shown to be significant in  microbiology  (t=5.88, n=21, p<0.001) and in  genetics  (t=8.53, n=39, p<0.001).
 
Example 2
#20 pre
 
Student Opinion
A Simple Application Repetitive DNA Highly repetitive DNA Middle repetitive DNA Satellite DNA Mini-satellites Micro-satellites Multiple copy genes Tandem repeats Interspersed retrotransposons rRNA VNTRs STRs SINEs LINEs Alu L1
Repetitive DNA
References: Besterfield-Sacre, M., Gerchak J., Lyons M., Shuman L. J., and Wolfe H.  (2004). Scoring Concept Maps: An Integrated Rubric for Assessing Engineering Education. Journal of Engineering Education 93(2):105-115  McClure, J. R., Sonak B., and Suen H. K. (1999). Concept Map Assessment of Classroom Learning: Reliability, Validity, and Logistical Practicality.  Journal of Research in Science Teaching 36(4):475-492 Other Resources: Novak, J. D., & Gowin, D. B. (1984).  Learning how to learn . New York, NY: Cambridge University Press. Novak, J.D., and Cañas, A.J. (2008).  The Theory Underlying Concept Maps and How to Construct and Use Them.  Retrieved May 1, 2010, from  http://cmap.ihmc.us/Publications/ResearchPapers/TheoryCmaps/TheoryUnderlyingConceptMaps.htm Open-source concept map software CmapTools -  http://cmap.ihmc.us/ ‘ How-to’ demo of Cmap Tools  -  http://mikewiniski.com/blog/?p=97 Prezi concepts demo by Furman StudioLab student consultant, Michael Jiang -  http://ctl.furman.edu/main/demos/prezi_demo/prezi_possibilities.html Prezi ‘how-to’ demo by Michael Jiang -  http://ctl.furman.edu/main/demos/prezi_intro/prezi_introtut.html
The presenters would like to thank Dr. Bill Blaker in the Biology Department for his assistance in experimental design and data analysis.
Some Tools for Concept Mapping http://delicious.com/rebeccadavis/concept_mapping   C-Maps: Concepts & connecting phrases free Client download Prezi Zooming Presentation Tool; non-linear Free & pay options Online; offline editor (pay) Bubbl.us Quick & Easy free Online  Personal Brain Personal organization & productivity Free & pay options Client download VUE: Visual Understanding Environment For visually structuring, presenting, & sharing digital information  free Client download Mindomo Free Online Mind-Mapping; Personal Project Management free Online Inspiration Popular software for K-12 supporting visual thinking, brainstorming, etc. pay Software to install
C-Maps http://cmap.ihmc.us/conceptmap.html Traditional concept maps Free client download Share online C-Maps servers Create web-pages
Prezi http://prezi.com Free version available  offline editor (pay); educational pricing Brainstorming Presentations  Digital Teaching:  http://prezi.com/gpslcizfusme/   Mobile Devices:  http://prezi.com/0vow-3c-v1do/a-quick-tour-of-mobile-devices/   Engaging Students in Large Lecture Classes:  http://prezi.com/6uzfpmq1j1of/engaging-students-in-large-lecture-classes/
Bubbl.us http://www.bubbl.us Simple mind maps  Share & collaborate Easy to use Free!
Personal Brain http://www.thebrain.com/ Free version; pay for more features  Personal productivity & organization
Visual Understanding Environment (VUE) http://vue.tufts.edu/   Screencast Organize digital  information Client download Open Source Tufts
Mindomo http://www.mindomo.com/ Sample Mindmap  Free & premium  options Share online Online version Desktop version
Inspiration http://www.inspiration.com/ Popular in K-12 K-5: Kidspiration Software to buy & install Brainstorming Visual learning Graphic organizers

Teaching with concept_maps

  • 1.
    Teaching with ConceptMaps Min-Ken Liao, Professor of Biology Mike Winiski, Associate Director, Center for Teaching and Learning
  • 2.
  • 3.
    Intro Questions 1.Think of an experience in class or studying when something suddenly “clicked”. What led up to that “aha!” moment? 2. What has to happen for you to understand something deeply? 3. Did the deep learning happen immediately? Was it easy?
  • 4.
  • 5.
  • 6.
    Focus Question Howdo we organize or compare and contrast the different types of super heroes?
  • 7.
  • 8.
    Concept Mapping …um, Concepts 1. Focus questions - set the context and purpose of the concept map 2. Concepts / Propositions - building blocks of knowledge (concepts like atoms and propositions like molecules) 3. Parking Lot 4. Hierarchical 5. Links 6. Cross links
  • 9.
  • 10.
    Enhance student appreciationof the breadth and depth of microbiology as a discipline; Increase student awareness of current research projects and researchers in the field; Introduce students to the organization of scientific meetings. Learning Objectives for our Activity
  • 11.
    Pre-activity questionnaire (selectedquestions) List as many sub-disciplines of microbiology as possible. List as many research topics or problems that a microbiologist might investigate as possible. Construct an individual concept map using the terms you just listed that illustrates the nature of study in microbiology. Activity Go to the library and get a copy of the reserved ASM conference program book. Record how much time you spent on this exercise. Generate an itinerary for four conference days, listing when you would attend each seminar (with titles and presenters) on the activity worksheet. Post-activity questionnaire (selected questions) List as many sub-disciplines of microbiology as possible. List as many research topics or problems that a microbiologist might investigate as possible. Construct a concept map using the terms you just listed that illustrates the nature of study in microbiology. Design
  • 12.
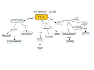
    What Professors Do– Student 1
  • 13.
  • 14.
  • 15.
  • 16.
  • 17.
  • 18.
  • 19.
  • 20.
    Results and Example1 The number of sub-disciplines listed before and after the activity was analyzed using paired T-test. The difference was shown to be significant in microbiology (t=5.88, n=21, p<0.001) and in genetics (t=8.53, n=39, p<0.001).
  • 21.
  • 22.
  • 23.
  • 24.
  • 25.
  • 26.
    A Simple ApplicationRepetitive DNA Highly repetitive DNA Middle repetitive DNA Satellite DNA Mini-satellites Micro-satellites Multiple copy genes Tandem repeats Interspersed retrotransposons rRNA VNTRs STRs SINEs LINEs Alu L1
  • 27.
  • 28.
    References: Besterfield-Sacre, M.,Gerchak J., Lyons M., Shuman L. J., and Wolfe H. (2004). Scoring Concept Maps: An Integrated Rubric for Assessing Engineering Education. Journal of Engineering Education 93(2):105-115 McClure, J. R., Sonak B., and Suen H. K. (1999). Concept Map Assessment of Classroom Learning: Reliability, Validity, and Logistical Practicality. Journal of Research in Science Teaching 36(4):475-492 Other Resources: Novak, J. D., & Gowin, D. B. (1984). Learning how to learn . New York, NY: Cambridge University Press. Novak, J.D., and Cañas, A.J. (2008). The Theory Underlying Concept Maps and How to Construct and Use Them. Retrieved May 1, 2010, from http://cmap.ihmc.us/Publications/ResearchPapers/TheoryCmaps/TheoryUnderlyingConceptMaps.htm Open-source concept map software CmapTools - http://cmap.ihmc.us/ ‘ How-to’ demo of Cmap Tools - http://mikewiniski.com/blog/?p=97 Prezi concepts demo by Furman StudioLab student consultant, Michael Jiang - http://ctl.furman.edu/main/demos/prezi_demo/prezi_possibilities.html Prezi ‘how-to’ demo by Michael Jiang - http://ctl.furman.edu/main/demos/prezi_intro/prezi_introtut.html
  • 29.
    The presenters wouldlike to thank Dr. Bill Blaker in the Biology Department for his assistance in experimental design and data analysis.
  • 30.
    Some Tools forConcept Mapping http://delicious.com/rebeccadavis/concept_mapping C-Maps: Concepts & connecting phrases free Client download Prezi Zooming Presentation Tool; non-linear Free & pay options Online; offline editor (pay) Bubbl.us Quick & Easy free Online Personal Brain Personal organization & productivity Free & pay options Client download VUE: Visual Understanding Environment For visually structuring, presenting, & sharing digital information free Client download Mindomo Free Online Mind-Mapping; Personal Project Management free Online Inspiration Popular software for K-12 supporting visual thinking, brainstorming, etc. pay Software to install
  • 31.
    C-Maps http://cmap.ihmc.us/conceptmap.html Traditionalconcept maps Free client download Share online C-Maps servers Create web-pages
  • 32.
    Prezi http://prezi.com Freeversion available offline editor (pay); educational pricing Brainstorming Presentations Digital Teaching: http://prezi.com/gpslcizfusme/ Mobile Devices: http://prezi.com/0vow-3c-v1do/a-quick-tour-of-mobile-devices/ Engaging Students in Large Lecture Classes: http://prezi.com/6uzfpmq1j1of/engaging-students-in-large-lecture-classes/
  • 33.
    Bubbl.us http://www.bubbl.us Simplemind maps Share & collaborate Easy to use Free!
  • 34.
    Personal Brain http://www.thebrain.com/Free version; pay for more features Personal productivity & organization
  • 35.
    Visual Understanding Environment(VUE) http://vue.tufts.edu/ Screencast Organize digital information Client download Open Source Tufts
  • 36.
    Mindomo http://www.mindomo.com/ SampleMindmap Free & premium options Share online Online version Desktop version
  • 37.
    Inspiration http://www.inspiration.com/ Popularin K-12 K-5: Kidspiration Software to buy & install Brainstorming Visual learning Graphic organizers

Editor's Notes

  • #28 Figure: 11-14 Caption: An overview of the various categories of repetitive DNA.