Bazaari Global Finance Ltd. (BGFL) (Established) Srijan  Microfinance Business Plan Competition  Final Round Presentation, July 3 rd , 2008
Content Company Overview Management & Organization Structure  Business Proposition Financial Analysis SWOT Analysis Social Impact HR Training & Development
C Management & Organization Structure  Business Proposition Financial Analysis SWOT Analysis Social Impact HR Training & Development Company Overview
About BGFL Closely held Public Limited Company Non-Banking Finance Company (since 1997), registered in the state of Maharashtra (Mumbai) Financing in rural and semi-urban parts of western Rajasthan Operations :  In 10 districts of Rajasthan . Authz. Capital :  Rs. 5 Crores/ US $ 1.17 million  Paid up capital :  Rs. 2.57 Crores/ US $ 0.60 million  Net -Worth :  Rs. 3.69 Crores/ US $ 0.86 million  US $= INR 42.9
Company Overview M  Business Proposition Financial Analysis SWOT Analysis Social Impact HR Training & Development Management  & Organization Structure
Mahadev Ballani  (Vice-Chairman) Certified Associate of Indian Institute of Bankers (C.A.I.I.B.), B.Com. Former Chairman of MGB Gramin Bank (promoted by SBBJ). 42 years of experience in State Bank group on various managerial posts ranging from Branch Manager to Deputy General Manager Independent Director, Chairman of Audit Committee, responsible for Internal Control Mechanism along with Microfinance Activities R. K. Pungalia  (Executive Director) F.C.A., F.C.S., ICWA (Int.), M.Com. 30 years of experience in various industrial units as Financial Controller and Company Secretary. Has independently handled 3 public issues, raised around INR 2100 Lakhs. Has in depth knowledge of Direct and Indirect Taxation, Industrial and Labor Laws, Export Import Policy and FEMA Responsible for Finance, Taxation, policy making and legal dept. of the company
Ashish Bazaari   (Whole-time Director) PGDM, B.Com. (Accounting Hons.),  Certification from IRDA (General & Life Insurance) and NCFM (Stock market, Derivative and Mutual Fund) 9 years of experience in General Insurance,  1 year experience as Research Associate in Portfolio Management Services Promoter of Micro Finance in the Company,  responsible for overall administration  Shipra Keswani  (Business Counselor) PGDM, B. Com. (Economics Hons.) Working with IRFT (Mumbai), responsible for building capacities of community based enterprises, conducting workshops/ training programs, socio-economic studies on enterprise development  Handling HRM along with assisting in planning and implementation of social initiative
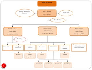
Planning, Monitoring & Expansion Internal Audit Executive Director (R.K.PUNGALIA) (F.C.A., F.C.S., M.COM.) Vice-Chairman (M. D. Ballani) Board of Directors Whole Time Director (Ashish Bazaari) (B.Com Honors, PGDM) Business Counselor (Shipra Keswani) (B.Com Honors, PGDM) IT & MIS Dept. Marketing Risk Management & Insurance  Dept. Secretarial & taxes Department Legal Department Branch Controller Accounts  Department Planning and implementation of social initiative along with HR training and development Branch Manager Assistant Assistant Assistant Assistant  Company Secretary Branch Manager Branch Manager Branch Manager General Admin
Company Overview Management & Organization Structure  B Financial Analysis SWOT Analysis Social Impact HR Training & Development Business Proposition
Swapna Sampoorn (SS)  Socio-economic initiative of BGFL  With an aim of making timely and easy accessibility of funds to  small entrepreneurs  with minimum formalities Area of Operations : Jalore district (Jalore, Bhinmal, Sanchore) and Sirohi district (Abu-road)
Mission & Vision Mission:  “ NksVs  O;olkf;;ksa ds nh?kZdkfyd fodkl gsrq mUgsa vklku izfdz;k o vuqdwy 'krksZa ij foÙkh; lalk/ku miyC/k djokdj mudh vkthfodk miktZu ds voljksa dks xfr  Izknku  djuk  ” “ Enhancing the livelihood opportunities for sustainable development of small & micro enterprises by providing easy and fair accessibility of credit”. Vision:   “ Catalyzing to meet complete credit needs of micro enterprises, to significantly impact their lives and livelihoods”
Motivation behind the initiative  Small entrepreneurs were facing difficulty in accessing micro-credit via Banks/financial Institution, restricting their growth and development Unjustifiable terms and conditions of local money lenders
Objective Specific Objective To build a socially responsible and financially sustainable model by raising the income level of the rural and urban poor by 40% through impacting at least 10,000 families in the next five years. Overall Objective Enhance livelihood income generation opportunities of rural lives by providing easy accessibility of micro credit  Developing/ establishing a replicable model for micro credit disbursement in rural areas of Rajasthan Impacting the livelihoods of wider number of individuals and thereby curbing the migration level to the cities in search of employment
Product Information Methodology :  Individual lending Loan Amount : INR  3000 to 50000 (US$ 70 to 1165) Documentation :  Single page agreement (in local language), one photo identity and address proof Purpose of Loan :  Financing to Individual small enterprise for Income generation 1 US$ = 42.9 INR    Particulars Scheme I Scheme II Scheme III Period  3 months 6 months 12 months Installment due  Daily Weekly Biweekly Total Installment  90 26 24 At loan of Rs. 1000  Installment Amt. Installment Amt. Installment Amt. Rs. X Rs. Y Rs. Z
Product Information (Continue…) Security :  Nil Field Investigation:   Through our own representative Disbursement :  Every Sunday of the week Over due Interest :  Rs. “X” per day Timely Repayment Reward:  Repetitive loan:  Insurance product:  Tie up with Birla Sunlife
Target Market and Customer Base
Service Standards Average Turn Around Time (TAT):  For every application is maximum 7 working days Loan disbursed on 3 documents
Company Overview Management & Organization Structure  Business Proposition F SWOT Analysis Social Impact HR Training & Development Financial Analysis
Growth Projections 1 US$ = 42.9 INR Particulars  2009 (Projected) 2010 (Projected) Number of Clients 1600 1950 Portfolio Size or Turnover INR 260 lakhs/ 0.60 million US$ INR 420 lakhs/ 0.98million US$ Portfolio growth rate (CAGR) 84% 63% Geographical coverage (number of Districts) 2 3 Number of Branches 5 7
Financial Ratios Particulars 2009 (Projected) 2010 (Projected) Operating and administrative expenses/average gross turnover (%) 33.10 30.08 Profit after Tax / Gross Turnover (%) 10.03 17.8 Return on Net worth (RONW) % 9.90 12.54 Debt to Equity ratio 2.91 2.7 Debt Requirement (US$) 0.3 million/ (125 lakhs)  0.23 million/ (100 lakhs) Equity Requirement (US$) - - Current Ratio 1.34 1.37 TOL/ TNW (times) 2.91 2.7
Company Overview Management & Organization Structure  Business Proposition Financial Analysis S Social Impact HR Training & Development SWOT Analysis
Strengths Weaknesses Professionalization- experienced senior management blended with young qualified team and long years of experience in areas of operations Commercially viable and simplistic business model NBFC complying with RBI guidelines and subject to provisions of companies act, compulsory audits and maintenance of records Experience of managing institutional borrowing Staffs have good community outreach but lacks ability to provide relevant business advice to customers as no business exposure. Opportunities Threats Virgin market Govt. emphasis and Interest of Private institution in funding microfinance projects Govt. policies/waiver schemes can impact financial discipline in borrowers negatively
Company Overview Management & Organization Structure  Business Proposition Financial Analysis SWOT Analysis S HR Training & Development Social Impact
Social Impact Enhancing the Income levels of small entrepreneurs Generating Employment opportunity Reducing the effectiveness of money-lenders in the rural economy Women empowerment through self-employment Improving literacy levels With our support they are able to raise their per day income from  Rs. 40-50 to Rs. 150
Company Overview Management & Organization Structure  Business Proposition Financial Analysis SWOT Analysis Social Impact H HR Training & Development
HR Training & Development New Field staff members undergo on-job training for one-two months at existing branchs Training by Senior Staff Members at head office related to operations Regular Quarterly meetings of Branch Employees are held of for sharing of their experiences, generate learning for improvement in processes etc
Bazaari Global Finance Ltd. E-66, Shopping Centre, Shastri Nagar,  Jodhpur: 342003, Rajasthan (O): 0291: 2430277, 2643846  (Fax) 0291: 2433104 (M): +91 9414131277. Email id: ashish.bazaari@gmail.com

Swapna Sampoorna

  • 1.
  • 2.
    Bazaari Global FinanceLtd. (BGFL) (Established) Srijan Microfinance Business Plan Competition Final Round Presentation, July 3 rd , 2008
  • 3.
    Content Company OverviewManagement & Organization Structure Business Proposition Financial Analysis SWOT Analysis Social Impact HR Training & Development
  • 4.
    C Management &Organization Structure Business Proposition Financial Analysis SWOT Analysis Social Impact HR Training & Development Company Overview
  • 5.
    About BGFL Closelyheld Public Limited Company Non-Banking Finance Company (since 1997), registered in the state of Maharashtra (Mumbai) Financing in rural and semi-urban parts of western Rajasthan Operations : In 10 districts of Rajasthan . Authz. Capital : Rs. 5 Crores/ US $ 1.17 million Paid up capital : Rs. 2.57 Crores/ US $ 0.60 million Net -Worth : Rs. 3.69 Crores/ US $ 0.86 million US $= INR 42.9
  • 6.
    Company Overview M Business Proposition Financial Analysis SWOT Analysis Social Impact HR Training & Development Management & Organization Structure
  • 7.
    Mahadev Ballani (Vice-Chairman) Certified Associate of Indian Institute of Bankers (C.A.I.I.B.), B.Com. Former Chairman of MGB Gramin Bank (promoted by SBBJ). 42 years of experience in State Bank group on various managerial posts ranging from Branch Manager to Deputy General Manager Independent Director, Chairman of Audit Committee, responsible for Internal Control Mechanism along with Microfinance Activities R. K. Pungalia (Executive Director) F.C.A., F.C.S., ICWA (Int.), M.Com. 30 years of experience in various industrial units as Financial Controller and Company Secretary. Has independently handled 3 public issues, raised around INR 2100 Lakhs. Has in depth knowledge of Direct and Indirect Taxation, Industrial and Labor Laws, Export Import Policy and FEMA Responsible for Finance, Taxation, policy making and legal dept. of the company
  • 8.
    Ashish Bazaari (Whole-time Director) PGDM, B.Com. (Accounting Hons.), Certification from IRDA (General & Life Insurance) and NCFM (Stock market, Derivative and Mutual Fund) 9 years of experience in General Insurance, 1 year experience as Research Associate in Portfolio Management Services Promoter of Micro Finance in the Company, responsible for overall administration Shipra Keswani (Business Counselor) PGDM, B. Com. (Economics Hons.) Working with IRFT (Mumbai), responsible for building capacities of community based enterprises, conducting workshops/ training programs, socio-economic studies on enterprise development Handling HRM along with assisting in planning and implementation of social initiative
  • 9.
    Planning, Monitoring &Expansion Internal Audit Executive Director (R.K.PUNGALIA) (F.C.A., F.C.S., M.COM.) Vice-Chairman (M. D. Ballani) Board of Directors Whole Time Director (Ashish Bazaari) (B.Com Honors, PGDM) Business Counselor (Shipra Keswani) (B.Com Honors, PGDM) IT & MIS Dept. Marketing Risk Management & Insurance Dept. Secretarial & taxes Department Legal Department Branch Controller Accounts Department Planning and implementation of social initiative along with HR training and development Branch Manager Assistant Assistant Assistant Assistant Company Secretary Branch Manager Branch Manager Branch Manager General Admin
  • 10.
    Company Overview Management& Organization Structure B Financial Analysis SWOT Analysis Social Impact HR Training & Development Business Proposition
  • 11.
    Swapna Sampoorn (SS) Socio-economic initiative of BGFL With an aim of making timely and easy accessibility of funds to small entrepreneurs with minimum formalities Area of Operations : Jalore district (Jalore, Bhinmal, Sanchore) and Sirohi district (Abu-road)
  • 12.
    Mission & VisionMission: “ NksVs O;olkf;;ksa ds nh?kZdkfyd fodkl gsrq mUgsa vklku izfdz;k o vuqdwy 'krksZa ij foÙkh; lalk/ku miyC/k djokdj mudh vkthfodk miktZu ds voljksa dks xfr Izknku djuk ” “ Enhancing the livelihood opportunities for sustainable development of small & micro enterprises by providing easy and fair accessibility of credit”. Vision: “ Catalyzing to meet complete credit needs of micro enterprises, to significantly impact their lives and livelihoods”
  • 13.
    Motivation behind theinitiative Small entrepreneurs were facing difficulty in accessing micro-credit via Banks/financial Institution, restricting their growth and development Unjustifiable terms and conditions of local money lenders
  • 14.
    Objective Specific ObjectiveTo build a socially responsible and financially sustainable model by raising the income level of the rural and urban poor by 40% through impacting at least 10,000 families in the next five years. Overall Objective Enhance livelihood income generation opportunities of rural lives by providing easy accessibility of micro credit Developing/ establishing a replicable model for micro credit disbursement in rural areas of Rajasthan Impacting the livelihoods of wider number of individuals and thereby curbing the migration level to the cities in search of employment
  • 15.
    Product Information Methodology: Individual lending Loan Amount : INR 3000 to 50000 (US$ 70 to 1165) Documentation : Single page agreement (in local language), one photo identity and address proof Purpose of Loan : Financing to Individual small enterprise for Income generation 1 US$ = 42.9 INR   Particulars Scheme I Scheme II Scheme III Period 3 months 6 months 12 months Installment due Daily Weekly Biweekly Total Installment 90 26 24 At loan of Rs. 1000 Installment Amt. Installment Amt. Installment Amt. Rs. X Rs. Y Rs. Z
  • 16.
    Product Information (Continue…)Security : Nil Field Investigation: Through our own representative Disbursement : Every Sunday of the week Over due Interest : Rs. “X” per day Timely Repayment Reward: Repetitive loan: Insurance product: Tie up with Birla Sunlife
  • 17.
    Target Market andCustomer Base
  • 19.
    Service Standards AverageTurn Around Time (TAT): For every application is maximum 7 working days Loan disbursed on 3 documents
  • 20.
    Company Overview Management& Organization Structure Business Proposition F SWOT Analysis Social Impact HR Training & Development Financial Analysis
  • 21.
    Growth Projections 1US$ = 42.9 INR Particulars 2009 (Projected) 2010 (Projected) Number of Clients 1600 1950 Portfolio Size or Turnover INR 260 lakhs/ 0.60 million US$ INR 420 lakhs/ 0.98million US$ Portfolio growth rate (CAGR) 84% 63% Geographical coverage (number of Districts) 2 3 Number of Branches 5 7
  • 22.
    Financial Ratios Particulars2009 (Projected) 2010 (Projected) Operating and administrative expenses/average gross turnover (%) 33.10 30.08 Profit after Tax / Gross Turnover (%) 10.03 17.8 Return on Net worth (RONW) % 9.90 12.54 Debt to Equity ratio 2.91 2.7 Debt Requirement (US$) 0.3 million/ (125 lakhs) 0.23 million/ (100 lakhs) Equity Requirement (US$) - - Current Ratio 1.34 1.37 TOL/ TNW (times) 2.91 2.7
  • 23.
    Company Overview Management& Organization Structure Business Proposition Financial Analysis S Social Impact HR Training & Development SWOT Analysis
  • 24.
    Strengths Weaknesses Professionalization-experienced senior management blended with young qualified team and long years of experience in areas of operations Commercially viable and simplistic business model NBFC complying with RBI guidelines and subject to provisions of companies act, compulsory audits and maintenance of records Experience of managing institutional borrowing Staffs have good community outreach but lacks ability to provide relevant business advice to customers as no business exposure. Opportunities Threats Virgin market Govt. emphasis and Interest of Private institution in funding microfinance projects Govt. policies/waiver schemes can impact financial discipline in borrowers negatively
  • 25.
    Company Overview Management& Organization Structure Business Proposition Financial Analysis SWOT Analysis S HR Training & Development Social Impact
  • 26.
    Social Impact Enhancingthe Income levels of small entrepreneurs Generating Employment opportunity Reducing the effectiveness of money-lenders in the rural economy Women empowerment through self-employment Improving literacy levels With our support they are able to raise their per day income from Rs. 40-50 to Rs. 150
  • 27.
    Company Overview Management& Organization Structure Business Proposition Financial Analysis SWOT Analysis Social Impact H HR Training & Development
  • 28.
    HR Training &Development New Field staff members undergo on-job training for one-two months at existing branchs Training by Senior Staff Members at head office related to operations Regular Quarterly meetings of Branch Employees are held of for sharing of their experiences, generate learning for improvement in processes etc
  • 29.
    Bazaari Global FinanceLtd. E-66, Shopping Centre, Shastri Nagar, Jodhpur: 342003, Rajasthan (O): 0291: 2430277, 2643846 (Fax) 0291: 2433104 (M): +91 9414131277. Email id: ashish.bazaari@gmail.com