SUPPLY CHAIN AND
LOGISTICS MANAGEMENT
Mr.Chethan.S,
Assistant Professor,
Department of Management,
Acharya Institute of Graduate Studies
1
2
3
CHAPTER-4
SUPPLY CHAIN
STRATEGIES
4
Mention some supply
chain Strategies?
5
What is a supply chain strategy?
A supply chain strategy is like a roadmap that
helps companies get their products to customers
with as little friction as possible.
This plan ensures that every phase of the supply
chain is optimized, including the sourcing of
materials, manufacturing, delivery, and
logistics.
6
Common 4 supply chain strategies?
1. Place buffers along the supply chain
Strategically placing buffers can help organizations absorb the impact of
unexpected delays. There are three types of buffers you can implement
along the supply chain:
● Inventory: Keep safety stock or buffer stock to protect against
delays or demand surges (this is the most common buffer since
inventory can be easily tracked and controlled in real-time with
inventory management software).
● Time Buffer: Materials arrive before demand to protect an
upstream or downstream process or delivery point.
● Capacity Buffer: Leverage underutilized space like warehouses or
production facilities.
7
Continue..
2. Diversify your manufacturing and sourcing network
As supply chain disruptions have intensified over the past decade,
procurement directors are realizing relying on a single source to get
products is risky. For example, in 2011, natural disasters in Thailand
and Japan prevented nearly-finished cars from being shipped
overseas.
Diversifying your network (also called multisourcing) starts with
categorizing partners based on two criteria: current cost and financial
impact if that partner can’t follow through in the event of unforeseen
circumstances. Then, you can forge relationships with additional
suppliers or a supplier that has capabilities in multiple locations.
8
Continue..
3. Invest in demand forecasting
Demand forecasting is the process of using data—not gut
feelings—to gauge the demand for materials ahead of
time, so you don’t come up short when it matters most.
Accurate demand forecasting improves lead times, cuts
costs, and improves customer satisfaction.
9
Continue..
4. Standardize your processes
The more consistent you keep your supply chain
operations, the more dependable it will be. This is
especially true for organizations whose suppliers and
manufacturers are scattered across the world.
10
Process View of a Supply Chain?
a) Cycle view: processes in a supply chain are
divided into a series of cycles, each performed at
the interfaces between two successive supply
chain stages
b) Push/pull view: processes in a supply chain are
divided into two categories depending on whether
they are executed in response to a customer order
(pull) or in anticipation of a customer order
(push). 11
12
Cycle View of Supply Chains
● Each cycle occurs at the interface between two successive
stages
● Customer order cycle (customer-retailer)
● Replenishment cycle (retailer-distributor)
● Manufacturing cycle (distributor-manufacturer)
● Procurement cycle (manufacturer-supplier)
● Cycle view clearly defines processes involved and the owners
of each process. Specifies the roles and responsibilities of
each member and the desired outcome of each process.
13
14
Pull Supply Chain
Under the pull supply chain, the process of manufacturing and
supplying is driven by actual customer demand. In this type of supply
chain logistics, inventory is acquired on a need-basis. The benefits of
this type of planning include less wastage in the case of lower demand.
The problem, however, is that the company might not have enough
inventory to meet rising demands due to unforeseen factors.
For example, an auto repair shop that only orders parts that it
needs. In this case, the business waits until it gets an order to
procure the parts required for the repair.
15
16
Push Supply Chain
Under the push supply chain, the logistics are driven by
long-term projections of customer demand. For example, at
the end of the summer season, clothing brands start to
manufacture more warm clothes. This type of planning
becomes valuable to companies as it helps plan them for
events in the future and be prepared when winter comes.
This gives the companies time to meet their needs in time
and also gives them time to figure out other logistics like
where to store the inventory.
17
18
Supply Chain Responsiveness
Supply chain responsiveness is described as how
the supply chain can be prompt and the extent to
which it addresses the changing needs of
customers with regard to their demand as well as
respond to other changes in the dynamic business
environment.
19
20
21
22
Strategic Fit Between Business
Strategy and Supply chain
Strategy
23
24
25
26
Achievement of strategic fit
through different steps
27
1. Understanding the customer and
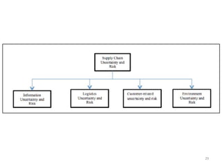
supply chain uncertainty
Primarily, a company must understand the
customer needs for each targeted segments.
After understanding this, the company also
tries to understand the uncertainty of these
needs of the supply chain. However, these
needs help to understand the desired cost
and service requirement for these. Besides,
we also see that uncertainty identifies the
extent of the unpredictability of demand
and supply. This helps the company to
prepare for the desired supply chain.
28
29
2. Understanding the supply chain capabilities
Here, many types of supply chains are designed for performing
different tasks quickly. That’s why a company needs to understand
its supply chain design well.
However, there is a big question that how the firm best meets
customer’s demand in the uncertain situation. Now, we are going
to see different characteristics of the supply chain that influence
their responsiveness and efficiency.
30
31
32
SUPPLY CHAIN CAPABILITIES PYRAMID
3. Achieve a strategic fit
If any mismatch exists between supply chain and consumer needs, then
the company needs to restructure its supply chain or select an alternative
course of action to change its competitive strategy.
After understanding the uncertainty level, the final step is to ensure
supply chain responsiveness. It ensures supply chain responsiveness is
consistent with the implied uncertainty. However, its main goal is to
maintain high responsiveness for a supply chain. Besides, it tries to
identify whether there is any mismatch or not.
33
34
35
36
Obstacles in achieving
strategic fit
37
38
39

SUPPLY CHAIN STRATEGIES

  • 1.
    SUPPLY CHAIN AND LOGISTICSMANAGEMENT Mr.Chethan.S, Assistant Professor, Department of Management, Acharya Institute of Graduate Studies 1
  • 2.
  • 3.
  • 4.
  • 5.
  • 6.
    What is asupply chain strategy? A supply chain strategy is like a roadmap that helps companies get their products to customers with as little friction as possible. This plan ensures that every phase of the supply chain is optimized, including the sourcing of materials, manufacturing, delivery, and logistics. 6
  • 7.
    Common 4 supplychain strategies? 1. Place buffers along the supply chain Strategically placing buffers can help organizations absorb the impact of unexpected delays. There are three types of buffers you can implement along the supply chain: ● Inventory: Keep safety stock or buffer stock to protect against delays or demand surges (this is the most common buffer since inventory can be easily tracked and controlled in real-time with inventory management software). ● Time Buffer: Materials arrive before demand to protect an upstream or downstream process or delivery point. ● Capacity Buffer: Leverage underutilized space like warehouses or production facilities. 7
  • 8.
    Continue.. 2. Diversify yourmanufacturing and sourcing network As supply chain disruptions have intensified over the past decade, procurement directors are realizing relying on a single source to get products is risky. For example, in 2011, natural disasters in Thailand and Japan prevented nearly-finished cars from being shipped overseas. Diversifying your network (also called multisourcing) starts with categorizing partners based on two criteria: current cost and financial impact if that partner can’t follow through in the event of unforeseen circumstances. Then, you can forge relationships with additional suppliers or a supplier that has capabilities in multiple locations. 8
  • 9.
    Continue.. 3. Invest indemand forecasting Demand forecasting is the process of using data—not gut feelings—to gauge the demand for materials ahead of time, so you don’t come up short when it matters most. Accurate demand forecasting improves lead times, cuts costs, and improves customer satisfaction. 9
  • 10.
    Continue.. 4. Standardize yourprocesses The more consistent you keep your supply chain operations, the more dependable it will be. This is especially true for organizations whose suppliers and manufacturers are scattered across the world. 10
  • 11.
    Process View ofa Supply Chain? a) Cycle view: processes in a supply chain are divided into a series of cycles, each performed at the interfaces between two successive supply chain stages b) Push/pull view: processes in a supply chain are divided into two categories depending on whether they are executed in response to a customer order (pull) or in anticipation of a customer order (push). 11
  • 12.
  • 13.
    Cycle View ofSupply Chains ● Each cycle occurs at the interface between two successive stages ● Customer order cycle (customer-retailer) ● Replenishment cycle (retailer-distributor) ● Manufacturing cycle (distributor-manufacturer) ● Procurement cycle (manufacturer-supplier) ● Cycle view clearly defines processes involved and the owners of each process. Specifies the roles and responsibilities of each member and the desired outcome of each process. 13
  • 14.
  • 15.
    Pull Supply Chain Underthe pull supply chain, the process of manufacturing and supplying is driven by actual customer demand. In this type of supply chain logistics, inventory is acquired on a need-basis. The benefits of this type of planning include less wastage in the case of lower demand. The problem, however, is that the company might not have enough inventory to meet rising demands due to unforeseen factors. For example, an auto repair shop that only orders parts that it needs. In this case, the business waits until it gets an order to procure the parts required for the repair. 15
  • 16.
  • 17.
    Push Supply Chain Underthe push supply chain, the logistics are driven by long-term projections of customer demand. For example, at the end of the summer season, clothing brands start to manufacture more warm clothes. This type of planning becomes valuable to companies as it helps plan them for events in the future and be prepared when winter comes. This gives the companies time to meet their needs in time and also gives them time to figure out other logistics like where to store the inventory. 17
  • 18.
  • 19.
    Supply Chain Responsiveness Supplychain responsiveness is described as how the supply chain can be prompt and the extent to which it addresses the changing needs of customers with regard to their demand as well as respond to other changes in the dynamic business environment. 19
  • 20.
  • 21.
  • 22.
  • 23.
    Strategic Fit BetweenBusiness Strategy and Supply chain Strategy 23
  • 24.
  • 25.
  • 26.
  • 27.
    Achievement of strategicfit through different steps 27
  • 28.
    1. Understanding thecustomer and supply chain uncertainty Primarily, a company must understand the customer needs for each targeted segments. After understanding this, the company also tries to understand the uncertainty of these needs of the supply chain. However, these needs help to understand the desired cost and service requirement for these. Besides, we also see that uncertainty identifies the extent of the unpredictability of demand and supply. This helps the company to prepare for the desired supply chain. 28
  • 29.
  • 30.
    2. Understanding thesupply chain capabilities Here, many types of supply chains are designed for performing different tasks quickly. That’s why a company needs to understand its supply chain design well. However, there is a big question that how the firm best meets customer’s demand in the uncertain situation. Now, we are going to see different characteristics of the supply chain that influence their responsiveness and efficiency. 30
  • 31.
  • 32.
  • 33.
    3. Achieve astrategic fit If any mismatch exists between supply chain and consumer needs, then the company needs to restructure its supply chain or select an alternative course of action to change its competitive strategy. After understanding the uncertainty level, the final step is to ensure supply chain responsiveness. It ensures supply chain responsiveness is consistent with the implied uncertainty. However, its main goal is to maintain high responsiveness for a supply chain. Besides, it tries to identify whether there is any mismatch or not. 33
  • 34.
  • 35.
  • 36.
  • 37.
  • 38.
  • 39.