Structure of
Lexicon
Dr.VMS
Lexicon
 The lexicon contains a list of all words
(or lexemes) of a language and gives
syntactic, semantic and phonological
information about each lexical entry.
 a book containing an alphabetical
arrangement of the words in a language and
their definitions :
 a French lexicon
 a Tamil lexicon
lexeme
 a unit of meaning in a language, consisting of
a word or group of words
 a minimal meaningful unit of language, the
meaning of which cannot be understood from
that of its component morphemes. Take off (in
the senses to mimic, to become airborne, etc)
is a lexeme, as well as the independent
morphemes take and off.
lexeme
 a typical dictionary, will have the entries of lexemes. Most
lexemes have variations which build upon its most basic
form. Thus, the lexeme walk could vary in form, such as
in walks, walked, and walking. The lexeme slow also varies
in form: slower, slowest, slowly.
 A lexeme can thus be broken down into two large
categories:
 invariable lexemes and variable lexemes.
 An invariable lexeme means that there is only one form of
the word; it isn't altered in any way for
meaning. The and a are examples of invariable lexemes.
 Variable lexemes, then, do exist in numerous forms. The
word pretty is variable, as it also takes the forms
of prettier and prettiest. The word be also takes the
forms am, is, are, was, were, being, and been.
lexeme
 lexeme consists of more than one word : pick
up, put away, pass out, and look out.
 idioms : think outside the box. change of
heart, piece of cake, cutting corners, the last
straw.
Lexical items
 Lexical entries have evolved from simple
pairings of phonological forms with
grammatical categories into elaborate
information structures, in which phonological
forms are now paired with more articulated
feature structure descriptions.
Lexemes and Words
 Lexeme: An abstract proto-word which gives
rise to genuine words. We refer to lexemes by
their ‘dictionary form’, e.g. ‘the lexeme run’ or
‘the lexeme dog’.
 Word: A particular pairing of form and
meaning. Running and ran are different words
Verbal lexeme
 we handle subject-verb agreement by having the lexical
entries for certain verbs (basically, those with the suffix -
s) specify that their SPR(a subject or determiner) values
have to be third person and singular.
 Aside from that specification, these entries are
essentially identical to those for other forms of what is
intuitively the same verb: their part of speech is verb;
they have the same COMPS(complement) values; and
their semantics is virtually the same.
 This is no accident, nor is the fact that the same suffix is
used to mark almost all third-person singular present
tense verb forms.
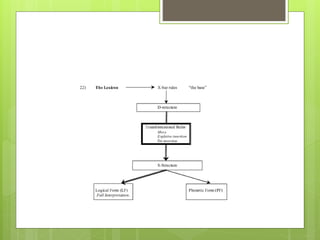
Structure
Logical form and phonological
form
LF transfer
 SHAC - Specifier-Head Agreement Constraint
 AGR- Agreement, concord
Nominal lexeme
Verbal lexeme
Verbal lexeme
Constant lexeme
Constant lexeme
structure of lexicon.pptx

structure of lexicon.pptx

  • 1.
  • 2.
    Lexicon  The lexiconcontains a list of all words (or lexemes) of a language and gives syntactic, semantic and phonological information about each lexical entry.  a book containing an alphabetical arrangement of the words in a language and their definitions :  a French lexicon  a Tamil lexicon
  • 3.
    lexeme  a unitof meaning in a language, consisting of a word or group of words  a minimal meaningful unit of language, the meaning of which cannot be understood from that of its component morphemes. Take off (in the senses to mimic, to become airborne, etc) is a lexeme, as well as the independent morphemes take and off.
  • 4.
    lexeme  a typicaldictionary, will have the entries of lexemes. Most lexemes have variations which build upon its most basic form. Thus, the lexeme walk could vary in form, such as in walks, walked, and walking. The lexeme slow also varies in form: slower, slowest, slowly.  A lexeme can thus be broken down into two large categories:  invariable lexemes and variable lexemes.  An invariable lexeme means that there is only one form of the word; it isn't altered in any way for meaning. The and a are examples of invariable lexemes.  Variable lexemes, then, do exist in numerous forms. The word pretty is variable, as it also takes the forms of prettier and prettiest. The word be also takes the forms am, is, are, was, were, being, and been.
  • 5.
    lexeme  lexeme consistsof more than one word : pick up, put away, pass out, and look out.  idioms : think outside the box. change of heart, piece of cake, cutting corners, the last straw.
  • 6.
    Lexical items  Lexicalentries have evolved from simple pairings of phonological forms with grammatical categories into elaborate information structures, in which phonological forms are now paired with more articulated feature structure descriptions.
  • 7.
    Lexemes and Words Lexeme: An abstract proto-word which gives rise to genuine words. We refer to lexemes by their ‘dictionary form’, e.g. ‘the lexeme run’ or ‘the lexeme dog’.  Word: A particular pairing of form and meaning. Running and ran are different words
  • 8.
    Verbal lexeme  wehandle subject-verb agreement by having the lexical entries for certain verbs (basically, those with the suffix - s) specify that their SPR(a subject or determiner) values have to be third person and singular.  Aside from that specification, these entries are essentially identical to those for other forms of what is intuitively the same verb: their part of speech is verb; they have the same COMPS(complement) values; and their semantics is virtually the same.  This is no accident, nor is the fact that the same suffix is used to mark almost all third-person singular present tense verb forms.
  • 9.
  • 11.
    Logical form andphonological form
  • 12.
  • 13.
     SHAC -Specifier-Head Agreement Constraint  AGR- Agreement, concord
  • 14.
  • 15.
  • 16.
  • 17.
  • 18.