Stagefright – how it works

            Alexy Mathew Joseph
Who am I?
   Works at Pathpartner(pathpartnertech.com) as a
    Technical Architect.
   Working on multimedia frameworks and systems
    optimization for 8 years.
   Contact: galahad@gmail.com
Flow
   Overview
   Architecture
   File playback
   Recording
   Streaming
   Hardware accelerated rendering
   Tweaking and optimizing
   Questions?
Overview




   Multimedia frameworks - the weight lifters
Stagefright
   The primary multimedia framework available on
    Android
   Feature set
       Supports playback of multiple file formats
       Integrates with OpenMax codecs
       Recording
       RTSP streaming
       HTTP streaming
The scary block diagram
                +mSource

 MP3Decoder
                                                                               FileSource          MPEG4Source
                  MediaSource         +mAudioSource
                                                      DataSource
                                      +mVideoSource                          HTTPDataSour
  AVCDecoder
                                                                                  ce
                           +mSource                                                                  MP3Source
                                                                    MediaExtractor

                   OMXCodec                  AwesomePlayer
    IOMX                                                                                    MPEG4Extractor
                                                                      MP3Extractor


                                                                                                   TimedEventQueue
    OMX            OMXClient                AwesomeRenderer

                                                                                AudioPlayer                     AudioTrack
                                      AwesomeRem      AwesomeLocalR                                                 (media
 OMXMaster        IOMXRender                                                                                     framework)
                                       oteRenderer       enderer
       0...n                                                                         TimeSource
                                                                                                     MediaPlayerBase:AudioSink
                                                         SoftwareRen                                    (media framework)
OMXPluginBase      OMXRender          VideoRender
                                                             der
                                                                               SystemTimeSource

                                                                                                       MediaPlayerInterface
OMXPVCodecs                           HardwareRe                                                        (media framework)
                                                           iSurface
                   OMXPlugin                                                   StageFrightPlayer
  Plugin                                 nder           (surfaceflinger)
Components
   DataSource
   Media Extractor
   Media Source
   Media Buffer
   Meta Data
   OMXCodec
   Camera Source
   Media Writer
File playback
   Awesome Player
       File playback
       HTTP
       RTSP
   Components
       Timed queue
       AV sync
Caveats
   AV synch tweaks.
   Fast forward/rewind
   Codec configuration
Recording
   Consists of CameraSource, OMXCodec,
    MPEG4Writer.
Caveats
   Exchanging buffers with the camera
   Hardware codec integration and the troubles
Streaming support
   RTSP streaming – the basics
Thread




  Alooper:Looper
      Thread                  ALooper
                                                       HandlerI                                              AMessage
                                                                          ALooperRoster
                                                         nfo    0..n
                           registerHandler()                                                             mTarget

                                                                                                         post()
                                                                         registerHandler()
                                                                         unregisterHandler()
                                                                         postMessage()
                                               AHandler                  deliverMessage()
                                         onMessageReceived()
MediaExtra                               looper()
  ctor


                                                                                                                         ARTPAssembler          +mNotifyMsg
ARTSPCont          AHandlerR                              ARTSPCon        ARTPConne
                                                                                                   ARTPSource
  roller           eflector<T>          MyHan              nection          ction
                                         dler                                                                           assembleMore()        AMPEG4Audio
                                                                                                                                               Assembler
                                                0..n
                                                                                                                                                     +mNotifyMsg


                                                                        ARTPSe                 AAMRAss            AAVCAssem       AH263Asse   AMPEG4Element
MediaSource          APacketSource               TrackInfo                                                                                     aryAssembler
                                                                         ssion                  embler               bler           mbler




                                                          MediaWriter           ARTPWriter
Components
   ARTSPController
   ARTSPConnection
   ARTPConnection
   ARTPSource
   ARTPAssembler
       AAMRAssembler is an example
Gaps and further work
   Jitter buffer
   Error correction and feedback
   RTCP handling
Hardware rendering
   VideoRenderer class
   Instantiating Hardware overlay
Tweaking and optimizing
   Copies
   Latency
   Slice mode
   Signaling errors from decoder
References
   http://freepine.blogspot.com/2010/01/overview-of-
    stagefrighter-player.html
   http://freepine.blogspot.com/2010/09/rtsp-in-
    stagefright-1.html
   http://freepine.blogspot.com/2010/09/rtsp-in-
    stagefright-2.html
   http://iamkcspa.pixnet.net/blog/category/1793816
Questions?

A slightly deeper dive into Stagefright

  • 1.
    Stagefright – howit works Alexy Mathew Joseph
  • 2.
    Who am I?  Works at Pathpartner(pathpartnertech.com) as a Technical Architect.  Working on multimedia frameworks and systems optimization for 8 years.  Contact: galahad@gmail.com
  • 3.
    Flow  Overview  Architecture  File playback  Recording  Streaming  Hardware accelerated rendering  Tweaking and optimizing  Questions?
  • 4.
    Overview  Multimedia frameworks - the weight lifters
  • 5.
    Stagefright  The primary multimedia framework available on Android  Feature set  Supports playback of multiple file formats  Integrates with OpenMax codecs  Recording  RTSP streaming  HTTP streaming
  • 6.
    The scary blockdiagram +mSource MP3Decoder FileSource MPEG4Source MediaSource +mAudioSource DataSource +mVideoSource HTTPDataSour AVCDecoder ce +mSource MP3Source MediaExtractor OMXCodec AwesomePlayer IOMX MPEG4Extractor MP3Extractor TimedEventQueue OMX OMXClient AwesomeRenderer AudioPlayer AudioTrack AwesomeRem AwesomeLocalR (media OMXMaster IOMXRender framework) oteRenderer enderer 0...n TimeSource MediaPlayerBase:AudioSink SoftwareRen (media framework) OMXPluginBase OMXRender VideoRender der SystemTimeSource MediaPlayerInterface OMXPVCodecs HardwareRe (media framework) iSurface OMXPlugin StageFrightPlayer Plugin nder (surfaceflinger)
  • 7.
    Components  DataSource  Media Extractor  Media Source  Media Buffer  Meta Data  OMXCodec  Camera Source  Media Writer
  • 8.
    File playback  Awesome Player  File playback  HTTP  RTSP  Components  Timed queue  AV sync
  • 9.
    Caveats  AV synch tweaks.  Fast forward/rewind  Codec configuration
  • 10.
    Recording  Consists of CameraSource, OMXCodec, MPEG4Writer.
  • 11.
    Caveats  Exchanging buffers with the camera  Hardware codec integration and the troubles
  • 12.
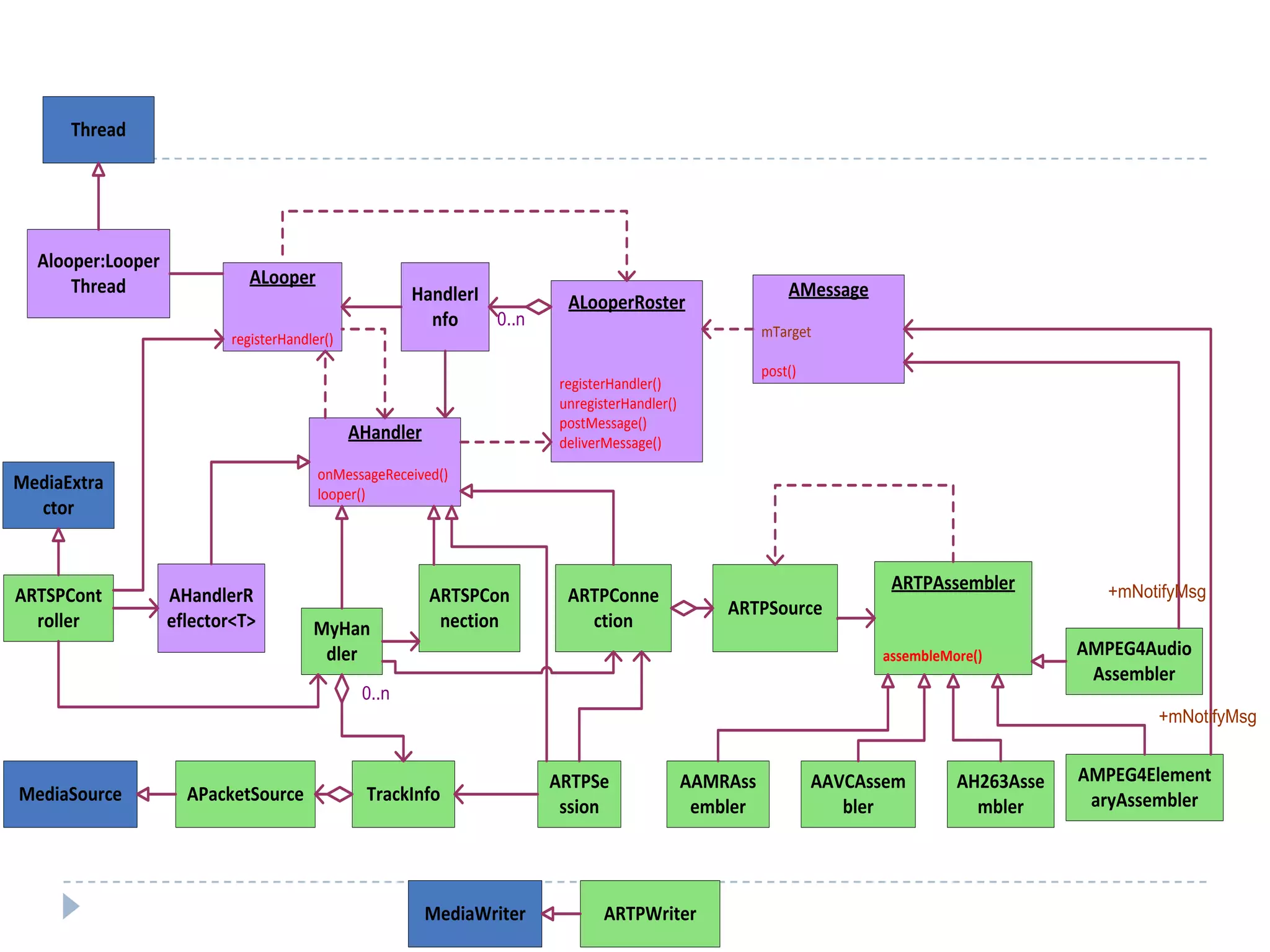
    Streaming support  RTSP streaming – the basics
  • 13.
    Thread Alooper:Looper Thread ALooper HandlerI AMessage ALooperRoster nfo 0..n registerHandler() mTarget post() registerHandler() unregisterHandler() postMessage() AHandler deliverMessage() onMessageReceived() MediaExtra looper() ctor ARTPAssembler +mNotifyMsg ARTSPCont AHandlerR ARTSPCon ARTPConne ARTPSource roller eflector<T> MyHan nection ction dler assembleMore() AMPEG4Audio Assembler 0..n +mNotifyMsg ARTPSe AAMRAss AAVCAssem AH263Asse AMPEG4Element MediaSource APacketSource TrackInfo aryAssembler ssion embler bler mbler MediaWriter ARTPWriter
  • 14.
    Components  ARTSPController  ARTSPConnection  ARTPConnection  ARTPSource  ARTPAssembler  AAMRAssembler is an example
  • 15.
    Gaps and furtherwork  Jitter buffer  Error correction and feedback  RTCP handling
  • 16.
    Hardware rendering  VideoRenderer class  Instantiating Hardware overlay
  • 17.
    Tweaking and optimizing  Copies  Latency  Slice mode  Signaling errors from decoder
  • 18.
    References  http://freepine.blogspot.com/2010/01/overview-of- stagefrighter-player.html  http://freepine.blogspot.com/2010/09/rtsp-in- stagefright-1.html  http://freepine.blogspot.com/2010/09/rtsp-in- stagefright-2.html  http://iamkcspa.pixnet.net/blog/category/1793816
  • 19.

Editor's Notes

  • #5 Give overview of multimedia frameworks and its use.
  • #6 Mention about opencore and the transition from opencore to stagefright in froyo.Mention about move to OpenMax AL as an alternative in Ice cream sandwich.
  • #8 DataSource – Baseclass for all data source. Sniffers are registered from here. This is what is used to find file/mime types. For e.g., FileExtractor, MPEG4DataSource etc.MediaExtractor – Talks to Data sources and parses data to extract media content. MPEG4Extractor is an example of this.MediaSource – The source of media data flowing through stagefright. Every component which needs to exchange media data have to be of this type. MPEG4Source is an example.MediaBuffer – object to pass data around. Supports reference counting, MIME types, timestamps etc. Also of interest is the MediaBufferGroup.MetaData – the ambassador. The structure used to exchange info b.w two components. Config info, Mime type, etcOMXCodec – the wrapper over the encoder and decoder components. Controls the whole life cycle of the OpenMax Codec (mention the life stages)CameraSource – Is the source node which feeds data for video recording. MediaWriter – sink node and the base class for all writers
  • #9 Give overview of the flow from the top level media APIs to the bottom File playback is a sequence of initializing input nodes, finding data types, instantiating necessary decoders and using this info to instantiate renderers. A decode sequence involves extractors extracting the buffers and this gets is passed onto the OMXCodec. After decoding is complete, awesome renderer renders it using the renderer.TimedQueue is what is used to sleep on and achieve AV Sync. The clock gets updated from audio player depending on the amount of data played back.
  • #11 What is important here is the passing around of config dataGive example of SKYPE
  • #13 Will be describing the basics behind RTSP streaming here. The blocks involved.Has support for AMR, H.263, H.264, MPEG4.
  • #15 ARTSP Controller is the media extractor, and the RTP stuff is taken care by ARTPConnection or ARTPSource. RTSP stuff is handled ARTSPConnection. Mention about looper and message posting.ARTSPConnection takes care of sending requests and receiving responses, ARTPConnection receives the packet, but the parsing is delegated to ARTPAssembler which assembles it using the codec specific assembler, through the ARTPSource.ARTPSession has a track info and the data is queued