Теория реструктуризации экономики:
основные положения
9 ноября 2016, Пермь
научный доклад-лекция, ПГНИУ
1. Развитие и кризис
2. Структурные изменения и реструктуризация: подходы, модельные и
эмпирические иллюстрации
3. Теоретические позиции по реструктуризации: возможности и перспектива
© О.С. Сухарев, Москва, 2016 www.osukharev.com
1. РАЗВИТИЕ И КРИЗИС
Представления Шумпетера
Изменения как обратимые отклонения от нормы, или
необратимые изменения её самой. Расчёт по прогнозу
основан на предыдущей норме, но, если эта норма
известна, нельзя предсказать размах новизны (в этом
случае прогноз невозможен – экстраполяция описывает
уже произошедшее)
Развитие – это такой переход от одной нормы
экономической системы к другой норме, который не
может быть разложен на бесконечно малые этапы
(шаги, между которыми не существует непрерывного
пути – сколько бы фургонов не ездило по дорогам, но
железной дороги так не получить)
Ранее развитие – как появление «новой комбинации»,
либо иное применение запасов средств производства
(1911), или как изменение хозяйственного кругооборота,
осуществляемые экономикой без импульсов извне
Представления Шумпетера
неопределённость (всегда связана с
возникновением нового – природа новизны)
новизна (предприниматель не объясняет
новизны, просто передаточный механизм
инноваций, как возникает новизна??)
скачок (дискретные изменения –
экономическое развитие, постепенные
изменения - рост)
1.Отказаться от оценочных суждений и не
трактовать изменения как прогресс или
регресс
2. Интерпретировать изменения только на
основе эмпирических данных
3.Избегать предпосылок о неизменных
структурах
Основные позиции шумпетерианской теории развития
1) «Созидательное разрушение» - сущность капитализма, создание и разрушение
структур (экономическая мутация изнутри)
2) Осуществление новых комбинаций происходит путём изъятия услуг (труда и
земли) из прежних сфер применения, новая комбинация забирает средства
производства у старой.
3) «Комбинаторное наращение» - новые комбинации не возникают из старых и
не занимают их места, появляются рядом и конкурируют с ними (это
согласуется с фактами)
4) Большой бизнес способствует повышению уровня жизни (пересмотр
концепции конкуренции – неценовая конкуренция, а по сбыту и по новым
комбинациям – новый товар, технология, источник сырья, тип организации)
5) «Двойственность процента» - низкий – символ богатства страны, но слабости
процесса развития, высокий – оживлённое развитие, но и тормоз развития
Рост цен приводит к росту процента, но фирмы – нерентабельные – спрос на
капитал снижается и процент может
понизиться!
6)Процент как разновидность «налога на предпринимательскую прибыль»
Процент как следствие применения особого метода осуществления новых
комбинаций
7) Частная собственность – существенный показатель эффективности
предпринимателя, «просто хозяева» и «предприниматели», функция
создавать «новые комбинация», но не владеть акциями.
8) Банкир и создание новой покупательной силы определяют «новую
комбинацию»
Общая типология экономических кризисов
КРИЗИС ЭКОНОМИЧЕСКОЙ СИСТЕМЫ
Управления
Локальный Системный
1. Фирмы, корпорации (национальный и глобальный)
2. Банков 1.Циклический
3.Отдельного сектора (общеконъюнктурный)
экономики 2.Транзитивный
(при реформировании)
3. Валютно-финансовый
(национальный и мировой)
структуры экономики
Циклы и кризис: общие представления
У.Митчелл в работе «Экономические циклы:
проблема и её постановка» понимал под циклом
колебание совокупной экономической деятельности.
Э.Хансен показал, что экономический цикл состоит из
колебаний 1) занятости; 2) совокупной продукции; 3)
цен; 4) денежной стоимости национального
продукта.
Хаберлер Г. выделяет фундаментальное (первичное)
и случайные колебания, причём под первичным
колебанием понимается волнообразное колебание
экономической активности.
Экономический цикл сопровождается масштабными
финансовыми потрясениями, драматизм которым
придают: спекуляции, брокерские ссуды, биржевой
крах, массовые банкротства, паники, острые
финансовые кризисы.. Именно эти, финансовые
явления, первоначально были в зоне внимания
экономистов.
Рост, кризис, управление
x(t), y(t)
Di x(t)
y(t)
t1 t2 T
∫
∫
∫
→−=
→=
→=
=
=
=
=
=
=
2
1
2
1
2
1
*
2
*
1
*
2
*
1
min)()(
min),
)(
),((
min),
)(
),((
)2(
)1(
]),(),([
)(
)2(
)1(
]),(),([
)(
t
t
t
t
y
t
t
x
y
x
dttxty
dtt
dt
tdy
tyg
dtt
dt
tdx
txf
yty
yty
ttutyb
dt
tdy
xtx
xtx
ttutxa
dt
tdx
η
η
η
Площадь фигур, образованных кривыми x(t) и
y(t)в сумме должна быть минимальна. Здесь
разделены факторы управления трендом и
колебанием самого производства y(t) по
функциям управления соответственно ux(t),
uy(t).
В качестве функции управления для крупной
социально-экономической системы выступает
денежно-кредитная, бюджетно-налоговая,
научно-техническая, структурно-
инвестиционная политика.
min
1
→= ∑=
n
i
iDD
Эффективное управление, кризис и рост
Если исходить из периодичности возникновения фаз
кризиса и подъёма, то есть цикла конъюнктуры, то
эффективное управление системой, испытывающей
колебания, можно представить совершенно иначе
Эффективное управление не должно допустить кризис,
который бы вернул экономику на позиции,
усугубляющие положение по сравнению с
предыдущим спадом. А общий рост должен превзойти
предыдущий участок роста. Величина колебаний
также должна снижаться, если система правильно
управляется.
Можно предложить критерии эффективного управления
развитием экономической системы по отношению
создаваемого дохода на участках роста и спада и
времени, которое охватывает каждый участок, причём
сравнивать соответственно последующий спад с
предыдущим и последующий участок роста с
предыдущим, а также величину роста к спаду.
Элементарные критерии эффективного
управления циклической динамикой
1. Отношение увеличения дохода в период роста (Yr) к потере дохода в период
кризиса (Yd), больше или равно единице, а отношение времени ростового
периода (Tr) ко времени (Td) периода кризиса больше или равно единицы.
Математически это выглядит так:
2. Для рядом расположенным по времени рецессиям-депрессиям, отношение
потери дохода (Yd) в следующую рецессию к потере дохода в предыдущую
должно быть меньше единицы (то же самое по времени продолжения депрессии
– оно должно сокращаться). Для периода роста дохода (Yr) должно быть
обратное соотношение. Тогда можно представить этот критерий:
Эффективное управление, тем самым, призвано сокращать амплитуду,
частоту, циклических колебаний, продолжительность депрессий и
рецессий, увеличить длительность и величину роста национального
дохода.
1
1
≥
≥
d
r
d
r
T
T
Y
Y
1
1
≤
≤
r
d
r
d
T
T
Y
Y
1,1
)1()1(
<≤
++
d
td
dt
td
T
T
Y
Y
1,1
)1()1(
>>
++
r
tr
rt
tr
T
T
Y
Y
,
Причины кризиса
капиталистического производства
М.И. Туган-Барановский обозначал причину периодических
кризисов капиталистической системы производства:
1. Кредит не является основной причиной капиталистических
кризисов, составляя только условие.
2. Антагонистический характер капитализма, выражающийся в
том, что наёмный работник выступает средством для
управляющего капиталистическим производством.
3. Неограниченное расширение производства и капитализации,
при неорганизованности капиталистического хозяйства в силу
отсутствия планомерного распределения производства между
различными сферами труда.
Туган-Барановский М.И. Периодические промышленные кризисы. История
английских кризисов. Общая теория кризисов. – М.: Наука, РОССПЭН, 1997. – С.
314-315.
Туган-Барановский: взгляд на кризис
а) кризисы не возникают по причине
дисбаланса в какой-то одной сфере, будь то
обмен, производство, распределение или
потребление, то есть нельзя искать одну
единственную сферу и строить теорию на
изучении влияния этой сферы и факторов с
ней связанных, поскольку кризис отражает
состояние всех хозяйственных подсистем
капитализма
б) отнюдь не кризис перепроизводства и
избыток капитала, наличие свободного
капитала, обеспечивает кризис, наоборот,
недостаток капитала, который необходим
для создания новых средств производства и
развития промышленности
Иностранные капиталы (по Туган-Барановскому)
1. Иностранные капиталы являются условием для
прочного подъёма промышленности (съезд
промышленников 1910 г.)
2. Причины застоя промышленности – недостаточность
внутреннего спроса
Эти объяснения поверхностны (нет объяснения
кризиса).
Почему внутренний спрос недостаточен?
Причины «промышленного маразма»:
Нехватка покупательной силы!
Выход – рост общественного капитала (общественных
сбережений). Без прилива капитала молодые страны
не разовьют свою промышленность (Россия бедна
капиталом – поэтому нужен иностранный капитал)
Недостаток собственного капитала
Потребность в иностранном капитале
Развитие промышленности
Создание
покупательной
Низкая ёмкость внутреннего рынка силы
вследствие низкой покупательной способности
Свёртывание возможности прибыльного
размещения иностранного капитала
Иллюзия развития
промышленности
Оценка проблемы «кризис-развитие» по Т-Б
1. Отрицается возможность создания внутренней
покупательной силы за счёт внутренних источников
(ресурсов)
2. Констатируется (и считается полезной) зависимость
российского капитала от иностранного и развития
отечественной промышленности от иностранного
капитала (для Урала – иного выхода указать
нельзя – Т-Б., бояться захвата иностранным
капиталом природных богатств России – не
стоит)
3. Производство довлеет над финансовым сектором.
Производство подстраивает под себя и
потребление и спрос (тезис Дж. К. Гэлбрейта
звучит у Т-Б)
4. Причина кризисов – бедность (современных –
богатство, источник мирового кризиса богатые
страны)
2. СТРУКТУРНЫЕ ИЗМЕНЕНИЯ
И РЕСТРУКТУРИЗАЦИЯ:
ПОДХОДЫ, МОДЕЛЬНЫЕ И
ЭМПИРИЧЕСКИЕ
ИЛЛЮСТРАЦИИ
Исследование структурных изменений
Подходы Методы
Институциональный «Затраты-выпуск»
Эволюционный Эконометрические
Кибернетический модели
Синергетический Портфельный анализ
Структурный анализ Кластерный анализ
Управленческий Анализ динамики
Общая теории систем трансакционных
Историко-социологи- и трансформационных
ческий и др. издержек
Структурное изменение в экономике – это изменение пропорций между элементами
системы, вызванное самопроизвольным взаимодействием элементов, совместно с
управляющими воздействиями на всю систему и отдельных её элементов
Концептуальная основа «структурного анализа»
Структурный анализ предполагает (по Тинбергену ) :
• - выделение структурных переменных;
• - определение - границ структуры экономики, модели функционирования
системы, модели экономической политики.
Качество структуры зависит от:
- времени изменения системы,
- скорости изменений,
- экономической политики – инструментов воздействия
«Структурный анализ» дает архитектурный образ экономики (через
структурные коэффициенты), а также:
1) Объяснение изменений в экономической системе и её элементах;
2)Возможность применить методы структурной динамики для описания системы;
3) Обеспечить верификацию применения экономических методов или законов;
4) Обосновать экономическую политику[1].
[1] Барр Р. Политическая экономия/ Т.1. – М.: Международные отношения. –
1996. – С. 195-196.
Факторы структурных изменений
К основным движущим факторам структурных изменений в
классической экономике (самопроизвольность
превалирует над управляемостью) обычно относят:
- научно-технический прогресс;
- смену потребительских предпочтений;
- обеспеченность факторами производства
Относительно управляемых структурных изменений
(структурной политике), факторы совокупно можно
представить:
- Базисные ( выше указаны - классические),
- «Двигательные» или «толчковые» (меры
макроэкономической и структурной политики),
- «Вспомогательные» или «фоновые» (институты,
организации, законодательная база)
Современные факторы структурных изменений
- изменения в технологиях, продуктах и услугах (технико-
экономические характеристики, эргономика);
- глобализация и влияние международных институтов;
- Информационные изменения;
- изменения в финансовом секторе;
- изменения инфраструктуры и рынков (а также экологии);
- изменения на рынках труда и трудовых отношений;
- изменения в макроэкономической политике и управлении
- транзитивность (реформы) как фактор структурных
сдвигов – институциональные изменения на всех уровнях
экономической системы
Представления о реструктуризации
«….под реструктуризацией можно понимать целенаправленное, то
есть управляемое - являющееся результатом мероприятий
правительственной политики, - изменение экономических,
социально-демографических, производственно-технологических,
региональных и т.д. пропорций, необходимое для повышения
устойчивости и эффективности функционирования национального
хозяйства.
В условиях смены модели хозяйственного развития реструктуризация
должна пониматься более конкретно - не только как
целенаправленные изменения пропорций внутри и между
различными экономическими подсистемами, но как создание
новых экономических структур.….»
Три главных направления реструктуризации:
- продукт,
- схемы денежно-кредитных трансакций,
- группы стимулов и мотивов экономических агентов.
Реструктуризация экономики
Экономика США нуждается в структурной
перестройке по тем направлениям, которые
строго пока не определены. Но уже сейчас
ясно, что это потребует значительных
ресурсов, которые могут быть обеспечены за
счёт государственных средств. Ресурсы буду
забираться из некоторых сильно раздутых
секторов экономики (например, финансов и
недвижимости) и передаваться другим,
имеющим более привлекательные
перспективы устойчивого роста
(Стиглиц, 2010-2011)
«Структурная» макроэкономика
1. Если в экономике имеются иерархические цепи, по которым
распределяются ресурсы I1, I2,… In по сферам
деятельности n и дающих на каждом уровне доход y1, y2…
yn с риском r1, r2,… rn, потерь b1, b2,.. bn, то ситуацию в
каналах иерархической системы будет характеризовать
пропорция по показателю отношения созданного чистого
дохода di= yi – bi к величине ресурса (инвестиций) Ii.
Иными словами: di/Ii = yi(1-ri)/Ii.
2. Центральной проблемой становится воздействие на
структуру или профиль риска экономической деятельности
и доходности видов деятельности – это составит основу
макроэкономического управления.
Компоненты экономического роста
Y = C+ I +G +NX
c = C/Y n = I/Y
a = G/Y b = NX/Y
g = (1/Y) dY/dt
gc = (1/C) dC/dt
gI = (1/I) dI/dt
gG = (1/G) dG/dt
gNX = (1/NX) d NX/dt
NX = ↓Ex- Im↑
Pob ↓ e↑ → Ex↑
↓G = f(D) = f (ψ(NX↓))
→ D = ψ(NX) > 50%
R – прибыль частника
W – заработная плата
наёмного персонала
Y = C (const) + S C = φ (R,W)
g = gc c + gI n + gG a + gNX b
infl % G(секвестр)
I, M2 % Pob e
снижает Y C W infl
Структура ВВП России (по расходам)
Темп роста элементов использования ВВП
Динамика валового накопления, чистого
экспорта
Два кризиса 2009 и 2015 гг.
(различная динамика элементов ВВП)
Чувствительность базовых макропараметров
Y, M, i, P
Инвестиции и процент
Макропараметры и девальвация
Рост по модели 2x2 («инвестиции-сбережения»,
«финансовые-нефинансовые» инвестиции)
i, %
S
i1
Ip +If
Ip
I, S
.
1
),(
,
,
0
0
0
p
pf
fp
IS
ISI
SI
III
γα
γ
γ
α
−
−
=
−=
=
+=
).(
11
],)()[(
0
0
0
bia
s
Y
ibdanI f
−
−
−
=
++−=
γα
γ
γ
]
11
)[(
var,
,,
,,
0
dt
di
i
b
adt
ds
s
tY
dt
dY
s
const
constba
−
+−=
−
−
−
γα
Модель «2x2»
Если параметры системы изменяются, наклон и положение
инвестиционной функции и функции сбережений не
изменяются, выражение для темпа экономического роста
примет вид (ниже).
Увеличение финансовых инвестиций, спекулятивных секторов в
долгосрочном периоде тормозит темп экономического роста.
α, γ0, изменяясь на длительном интервале времени, оказывают
своё влияние на темп роста. Следовательно, организация и
возможности развития банковского сектора, финансовых
институтов, трансформирующих сбережения в инвестиции
нефинансового характера, определят будущий темп
экономического роста.
.
)()(
)(1
)(
],
1
)(
11
)[)((
1
0
0
tt
t
t
dt
di
i
b
adt
d
tdt
ds
s
biat
sdt
dY
γα
γ
η
η
η
η
−
−
=
−
−+−−=
Финансовые инвестиции и
институциональное смещение γ0
Технологии и кризис
Откуда ресурсы на новые технологии в период
кризиса? Свёртывание происходит по «старым»
технологиям и этот ресурс подхватывается новыми
технологиями? Но ведь при кризисе сокращается
производство в целом, потребности сжимаются, и
новые технологии, требующие, как правило, и
создания нового ресурса не могут составить здесь
исключение.
Три скорости по существу определяют технологичность
экономической системы:
1)скорость переработки ресурса текущим
технологическим базисом,
2) скорость заимствования ресурса новыми
технологиями у старых,
3) скорость создания новых ресурсов под новые
технологии в экономике
Выбор стратегии технологического развития
Выбор между стратегией восстановления и
заимствования, которое подчинено сокращению
отставания, является не актуальным выбором, так
как заимствование происходит всегда в технике и
технологиях, весь вопрос, в каком масштабе оно
необходимо и возможно, кто его будет осуществлять,
имеет ли он мотивацию и ресурсы для
заимствования.
Этот выбор не может быть детерминирован простыми
инвестиционными (финансовыми) критериями,
взвешивающими ожидаемые затраты и выгоды,
поскольку все выгоды от создания собственных
технологий учесть, как правило, не удаётся, как и
потери при заимствовании и возникновении режима
структурно-технологической зависимости
Структурная
функция
dt
dh
ttg )()( Ω=
Ω(t), отражает соотношение технологических (институциональных изменений) и
темпа роста.
Если темп положительный и технологический уровень повышается, либо темп
отрицательный и технологический уровень снижается, то Ω(t) расположена выше
нуля.
Если технологический уровень снижается, темп роста больше нуля (как в России в
2000-ые гг.), либо технологический уровень не снижается, но наблюдается спад
(отрицательный темп роста), Ω(t) будет располагаться в отрицательной области.
Зная величину темпа роста, по данной функции можно говорить о том, в сторону
каких технологий имеется движение системы – старых (отриц. область) или новых.
Изменение основных параметров
промышленных секторов, 2008-2014 гг.
Технологически
й уровень
Число
занятых,
%
Основные
фонды, %
добыча полезных
ископаемых
-0,07 1,75 93,24
обрабатывающие
производства
-0,14 -13,65 56,52
ВЭД
Изменение в структуре среднегодовой
численности занятых по видам
экономической деятельности, %
2014 г. к 2005 г.
Изменение в структуре среднегодовой
численности занятых по видам
экономической деятельности, %
2014 г. к 2000 г.
Всего в экономике - -
сельское хозяйство, охота и лесное хозяйство -2 -4,7
рыболовство, рыбоводство 0 0
добыча полезных ископаемых -0,1 -0,1
обрабатывающие производства -2,8 -4,5
производство и распределение электроэнергии, газа и
воды -0,1 -0,1
строительство 0,9 1,7
оптовая и розничная торговля; ремонт
автотранспортных средств, мотоциклов,
бытовых изделий и предметов личного
пользования 2,1 5
гостиницы и рестораны 0,4 0,4
транспорт и связь 0,1 0,2
финансовая деятельность 0,6 0,9
операции с недвижимым имуществом, аренда и
предоставление услуг 1,2 1,7
государственное управление и обеспечение военной
безопасности; обязательное социальное
обеспечение 0,4 0,7
образование -1 -1,2
здравоохранение и предоставление социальных услуг 0 -0,2
Среднегодовая численность занятых в экономике по видам
экономической деятельности
Изменение структуры основных фондов по видам
экономической деятельности (на конец года; по
полной учетной стоимости, 2014 к 2004)
Изменение 2014
г. к 2004 г.
Все основные фонды, в т.ч. по видам экономической деятельности: -
сельское хозяйство, охота и лесное хозяйство -1,1
рыболовство, рыбоводство -0,1
добыча полезных ископаемых 2,3
обрабатывающие производства -1
производство и распределение электроэнергии, газа и воды -0,8
строительство -0,5
оптовая и розничная торговля; ремонт автотранспортных средств, мотоциклов, бытовых изделий и
предметов личного пользования 1,6
гостиницы и рестораны -0,1
транспорт и связь 0,3
финансовая деятельность 0,8
операции с недвижимым имуществом, аренда и предоставление услуг -1,6
государственное управление и обеспечение военной безопасности; социальное страхование 2
образование -0,8
здравоохранение и предоставление социальных услуг -0,5
предоставление прочих коммунальных, социальных и персональных услуг -0,5
Структурный перекос
Относительный риск и доходность видов деятельности
Расчёт относительного риска – стандартное
квадратичное отклонение
Доходность деятельности –средняя за период
2003-2015 гг., %
3. ТЕОРЕТИЧЕСКИЕ ПОЗИЦИИ
ПО РЕСТРУКТУРИЗАЦИИ:
ВОЗМОЖНОСТИ И
ПЕРСПЕКТИВА
Модель, отражающая влияние экономической структуры
Прибегнув к простейшим оптимизационным
моделям, которые позволяют увидеть
распределение ресурсов между элементами
системы (секторами), можно на числовом
примере обозначить качественно важные для
понимания развития (роста) экономической
системы положения.
Z xj j
j
N
= →
=
∑µ
1
max, x Cj
j
N
=
∑ ≤
1
, xj ≥ 0 µ j j
t
T
T
r t=
=
∑
1
1
( )
min,→= KxxR T
x Cj
j
N
≤
=
∑ ,
1
xj ≥ 0 DxT
≥µ
K ij= [ ]σ 2
Исходные данные
Сектор экономики или вид
деятельности № п/п
Отдача (изменение по равным
периодам времени, руб/на руб.
вложенного ресурса)
Качественная характеристика
развития сектора
1. 1.0 0.7 1.2 Старый умеренно
развивающийся сектор, но
имеющий перспективу
развития
2. -0.8 -1.5 -.2.1 Убыточный вид деятельности, с
ухудшающейся ситуацией –
деградация и ликвидация
3. 0.0 0.7 1.4 Быстро открывшийся, сектор
(возрастающая отдача)
4. 0.4 0.6 1.0 Стагнирующий сектор, возможно,
старый, не имеющий больших
перспектив
5. 1.2 1.7 1.3 Динамично развивающийся сектор,
(возможно, зависимый от
конъюнктуры),
доминирующий в экономике
(однако, отдача неизменна
или снижается)
6. 0.4 1.1. 2.1 Новый сектор – новая
комбинация, планомерно
увеличивающая свою
результативность (с
возрастающей отдачей)
Результат оптимизации
Характеристика Ожидаемый доход
110 120
Структура распределения
ресурса по пяти
секторам, генерирующая
ожидаемый доход
26,61
0.0
13,7
12,09
47,58
27,58
0,0
6,93
4,35
61,12
По модели максимизации дохода для 5 секторов при ресурсе в 100 единиц
Характеристика Ожидаемый доход
100 110 117
Структура
распределения
ресурса по пяти
секторам,
генерирующая
ожидаемый доход
35,06
2,53
0.0
23,54
38,85
40,37
1,2
0,0
12,29
46,12
49,25
0,4
0,0
0,0
50,33
Риск - снижается 11,5 8,49 6,1
По модели минимизации риска для 5 секторов при ресурсе в 100 единиц
Результат
оптимизации
1. Динамику роста обеспечивает
доминирующий в экономике сектор,
причём структура отдачи по
секторам, влияет на характер
распределения ресурса, и
ожидаемый доход.
2. Убыточные секторы получают всё
меньший ресурс и, в конечном счёте,
исчезают. Секторы в стагнации не
имеют ключевого влияния
3. Новая комбинация (шестой сектор)
при том же ресурсе, сохраняет
роль доминирующих секторов, но
ресурс перераспределяется и в
пользу самой новой комбинации.
При расширении ресурса новая
комбинация с данной величиной
рентабельности может получить
даже меньший объём ресурса, так
как ресурс распределяется в
пользу старых секторов.
Причём этот результат целиком
определяется величиной
рентабельности этой новой
комбинации и в большей степени -
её изменением (ростом)
Характеристика Ожидаемый доход
Ресурс - 100 Ресурс- 110
110 120 120
Структура
распреде-
ления
ресурса по
пяти
секторам,
генерирую
щая
ожидаемый
доход
23,2
0,0
12,57
11,24
38,47
14,5
22,7
0,0
5,43
3,27
48,7
19,82
29,19
0,0
13,4
12,05
39,71
15,6
Таким образом, стратегией развития
современной экономики,
обеспечивающей ей рост, но, затем, и
кризис, является расширение ресурса
под новую комбинацию
Выбор структуры
Риск
В
d1
d
d1
А d
I III
II
Ожидаемый доход
Структурная постановка
Три базовых сектора обозначим как
услуги – A, обработка – В, добыча – С
Риск
2 A
B B
C
C A
1
Доходность
«Структурные» условия
Общее условие для рассматриваемых моделей с доходностью – d и
риском – r выглядит так:
а) по линии 1:
Иными словами, имеется идентичность в соотношении параметров риска
и доходности.
б) по линии 2:
Как видим, соответствие в соотношении параметров отсутствует.
Это создаёт условие для перелива ресурса по линии 2 от сектора B к
сектору С и А, которому способствует не только более низкая
доходность сектора B, но и очень высокий риск деятельности в этом
секторе. Поскольку, как отмечалось выше, капитал (основные фонды) с
большими трудностями в современной экономике может быть
перемещён (заимствован) из одного сектора и использован в другом
секторе, то использование ресурса сектора B происходит по фактору
«труд».
.
,
CBA
CBA
rrr
ddd
>>
>>
.
,
BCA
BCA
rrr
ddd
<<
>>
Модели структурной связи секторов системы
Чтобы наблюдался перелив по линии 1 от C к B и далее к А,
необходимо превосходство отношения доходностей B к C
к рискам, то есть
C
B
C
B
r
r
d
d
>Риск
f1 (s)
Доходность
Риск
f2 (s)
Доходность
Риск
f3 (s)
Доходность
Риск
f4 (s)
Доходность
0%
10%
20%
30%
40%
50%
60%
70%
80%
90%
100%
30 32 42 52 56
A
B
C
D
E
F
G
H
Ожидаемый доход, млн. руб.
начальная
точка
0%
10%
20%
30%
40%
50%
60%
70%
80%
90%
100%
30 32 42 52 56
A
B
C
D
E
F
G
H
Ожидаемый доход, млн. руб.
начальная точка
0
1
2
3
4
5
6
7
30 32 42 52 56
Риск, млн. руб.
Ожидаемый доход, млн. руб.
I
II
Стратегии изменения экономической структурыРиск
2 A
B B
C
C A
1
Доходность
Доходность
Высокая Низкая
a c
производство
Высокий НИОКР
инновации
Риск o
Финансы
Низкий Услуги
Добыча
d b
Структура определяет стратегию
(магистральную задачу развития)
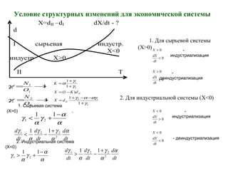
X=dII –dI dX/dt - ?
d D
II E
F
X
A
I B
C
T
Реструктуризация: три сектора
K
d L
M Y
D E
F
3 X
2 A
1 B
C
Z=X+Y; Z=d3 –d1 ; dZ/dt -? T
X=d2 – d1 ; Y = d3 –d2 ; dX/dt, dY/dt - ?
Варианты стратегии индустриализации
Страте
ги
я
I-
Машино
строение
(обр..сектор)
II- Топливная
пром-ть
(добыва
ющий
сектор)
Характеристика
стратегии
1 B Е Сохраняется структурное соотношение секторов dX1
/dt=0
2(*) A Е Увеличивается доля обрабатывающих производств dX2
/dt<0
3 C Е Сокращение обрабатывающих производств при сохранении ресурсной
зависимости dX3
/dt>0
4 C F «Экономическая эвтаназия», доля двух секторов снижается (в пользу
услуг). dX4
/dt = 0, либо dX4
/dt<0, dX4
/dt>0
5 B F Сокращение сырьевой части при той же доли обрабатывающего сектора
dX5
/dt<0
6 (**) A F Сокращение «разрыва» dX6
/dt<0, (dX2
/dt>dX6
/dt)
7 C D Рост «разрыва», закрепление сырьевой зависимости, dX7
/dt>0, с
деградаций обрабатывающего сектора
8 B D Рост доли сырья при той же доли обрабатывающего сектора, dX8
/dt>0,
но dX8
/dt<dX7
/dt
9(***) A D Общий рост секторов, но качество стратегии разделяется на три
варианта:
1.dX9
/dt<0, когда обрабатывающий сектор растёт быстрее сырьевого –
разрыв сокращается
2.dX9
/dt>0, когда сырьевой растёт быстрее обрабатывающего, разрыв
Старые и новые технологии в стратегии
индустриализации
В каждой из N= 1…9 стратегий по направлению I и II возможно
своё сочетание (структура) «старых» (OI , OII) и «новых» (NI,
NII) технологий.
Поэтому не только выбор в рамках стратегии 2,6 и 9 может быть
связан с индустриализаций (наилучший вариант – стратегия 2),
но по стратегиям 1,5,8 возможна индустриализация, за счёт
изменения структуры ОI –NI, в пользу NI (новых технологий в
обрабатывающих секторах, при сохранении их доли в
продукте).
Возможные варианты структуры технологий (доминирование):
1. OI-OII
2. OI-NII
3.NI-NII
4.NI-OII
Условие индустриализации
X=d2-d1
K= d1/d2 → max
X= (1-K) d2
d1= Y1/Y, d2= Y2/ Y
i1= Y1/ N, i2= Y2/N , (N- число занятых)
K = i1/i2
dX/dt<0 – условие индустриализации
[1/d2 ] dd2/dt =s – относительное приращение доли
сырьевого сектора
[(1/i1) di1/dt - (1/i2) di2/dt] = λ – разница относительных
приращений производительности труда в
обрабатывающем и добывающем секторах
Условие индустриализации будет выполнено, при
K> s/(λ+s)
Условие оптимальной структуры
Показатель структурной независимости системы можно ввести K = e1 / e2
(экспорт: обработка и сырьё – е1, е2, либо е1 – объём экспорта машин (либо
обработанный экспорт), оборудования, транспортных средств; е2 – объём
импорта машин (либо сырьевой экспорт), оборудования, транспортных
средств; Р – численность занятых; Y – объём промышленной продукции)
Показатель закрытости экономической системы Z = Y/ (e1+e2), величина
выработки (уровень продукта на одного занятого) y = Y/ P, а величина
«обработанного» и «сырьевого» экспорта на одного занятого соответственно
i1 = e1/P и i2 = e2/P (характеризует степень импортной (сырьевой)
зависимости).
K= i1 P/ (i2 P)= i1/i2 = ( y – Z i2 ) / (Z i2) = y / (Z i2) – 1 → max.
Оптимальная структура производства хозяйственной системы достигается при
условии, когда изменение продукта на одного занятого в этом секторе
(выработки) пропорционально самой выработке с коэффициентом
пропорциональности, равном сумме относительных приращений показателя
открытости/закрытости и показателя его импортной (сырьевой) зависимости
(i2)
«несырьевое» развитие «сырьевое» развитие
0,0 tt
dt
dK
>< 0,0 tt
dt
dK
<>
]
2
2
11
[
dt
di
idt
dZ
Z
y
dt
dy
+= 0,0 tt
dt
dK
<< 0,0 tt
dt
dK
>>
Условие индустриализации с учётом
структуры «старые-новые» технологии
Если ввести объём производства на старых и новых технологиях O1, N1
для первого сектора и O2 , N2 для второго сектора, так что Y1 =O1
+N1 и Y2 =O2+N2 , тогда K = (O1+N1 )/ (O2+N2), и, учтя, что α =
O1 /O2 и γ1 =N1 /O1, γ2 =N2 /O2, соответственно соотношение
старых и новых технологий и доля производства на новых
технологиях в объёме производства на старых технологиях, получим:
K= α (1+γ1) /(1+γ2)
X= (1-K) dII
dX/dt<0
s(1-K)< dK/dt
dK/dt = K [(1/α) dα/dt+μ(t)]
μ(t) =
Как видно из полученного условия, чем интенсивнее развиваются старые
технологии в обрабатывающих секторах относительно сырьевых
секторов, а также чем выше доля новых технологий в
обрабатывающих секторах, и чем выше изменение доли этих
технологий, тем легче выполнить приведенное условие
dt
d
dt
d 2
2
1
1 1
1
1
1 γ
γ
γ
γ +
−
+
s
dt
d
s
K
++
>
µ
α
α
1
Условие структурных изменений для экономической системы
X=dII –dI dX/dt - ?
d
I сырьевая индустр.
X<0
индустр X>0
II T
0
0
<
>
dt
dX
X
0
0
≥
>
dt
dX
X
0
0
>
<
dt
dX
X
0
0
<
<
dt
dX
X
1. Для сырьевой системы
(X>0) -
индустриализация
-
деиндустриализация
-
индустриализация
- деиндустриализация
2. Для индустриальной системы (X<0)1
1
2
2
2
1
1
1
→=
→=
O
N
O
N
γ
γ
2
12
2
1
1
1
)1(
1
1
γ
αγαγ
γ
γ
α
+
−−+
=
−=
+
+
=
II
II
dX
dKX
K
α
α
γ
α
γ
−
+<
11
21
dt
d
dt
d
dt
d α
α
γγ
α
γ
2
221 11 +
−<
α
α
γ
α
γ
−
+>
11
21 dt
d
dt
d
dt
d α
α
γγ
α
γ
2
221 11 +
−>
1. Сырьевая система
(X>0)
2. Индустриальная система
(X<0)
,
Критерий реструктуризации
Введём параметры, отражающие соотношение долей
секторов: КX = d1/d2, KY = d2 /d3, KZ= d1 /d3
2
2
1
s
dt
d
s
KX
++
>
µ
α
α
dt
d
dt
d
t 2
2
1
1 1
1
1
1
)(
γ
γ
γ
γ
µ
+
−
+
=
Разница взвешенных изменений долей производства на
новых технологиях в объёме производства на старых
технологиях в первом и втором секторе
Для варианта реструктуризации экономики согласно условию: dX/dt <0,
dY/dt<0, dZ/dt<0, имеем несколько сценариев секторальной динамики:
1. Доля первого сектора возрастает, второго – не изменяется, третьего -
снижается
2. Первый сектор возрастает, второй снижается, третий снижается, причём
снижение третьего сектора обгоняет второй сектор, то есть dd3/dt >dd2/dt
3. Первый сектор возрастает, второй – возрастает, но третий –
сокращается, причём dd1/dt >dd2/dt, рост первого обгоняет рост второго сектора
4. Доля первого сектора не изменяется, но второй и третий сокращаются,
причём dd3/dt>dd2/dt – сокращение третьего обгоняет сокращение второго
сектора
5. Первый сектор возрастает, второй возрастает, третий – не изменяется,
причём dd1/dt>dd2/dt – рост первого обгоняет рост второго сектора
Модель реструктуризации (общая постановка)
Факторы развития каждого сектора экономики: капитал (Ki), труд (Li),
технологии (Ti) и институты ( Ii включая качество институтов и
мероприятий правительственного воздействия) и структура технологий,
задаваемая параметром – γi .(i=1..3) Воздействия со стороны правительства и
внешнего окружения сектора - vi = {vi1,…vip} плюс вектор
общеэкономического влияния - v = {v1,….ve}. Тогда: V= {v1,…ve}; V1
={v11, v12,…v1n}; V2 = { v21, v22,…v2m};V3 = { v31, v32,…v3k}
Изменение доли сектора зависит от изменения капитала, труда, технологий,
институтов и правительственных воздействий в рамках этого сектора и
общеэкономического влияния (v), а также от веса в экономике других
секторов в рассматриваемый момент времени. Тогда система уравнений,
описывающих изменение доли сектора в ВВП:
),,,,(
),,,,(
),,,,(
),,,,,,(
),,,,,,,(
),,,,,,,(
030303030303
020202020202
010101010101
3
3333
033
3
22
2222
022
2
11
1111
011
1
VITLKsf
VITLKuf
VITLKhf
VV
dt
dI
dt
dT
dt
dL
dt
dK
fF
dt
dd
VV
dt
dI
dt
dT
dt
dL
dt
dK
fF
dt
dd
VV
dt
dI
dt
dT
dt
dL
dt
dK
fF
dt
dd
=
=
=
=
=
=
γ
γ Функции f01, f02, f03
отражают начальное
состояние сектора по
совокупности
действующих факторов,
включая действующие
меры
правительственной
политики V0i.
Модель реструктуризации (общая постановка)
где: Vi - по каждому фактору влияние
правительственных воздействий в каждом
секторе экономики, rij, wij - соответственно
соотношение межсекторальных рентабельностей
(рентабельность капитала) и заработных плат, yi
– соответственно удельный продукт (по капиталу
и труду), γi – технологическая структура в каждом
секторе (соотношение производства по старым и
новым технологиям, либо возможен вариант как
коэффициент технологической редукции –
отношение простого и сложного труда, который
можно ассоциировать - простой на старых
технологиях, сложный труд – на новых
технологиях), ni – частота институциональных
изменений (скорость) в каждом секторе, то есть,
институтов, регулирующих функционирование
данного сектора, либо влияющих на его развитие,
qi – качество, содержание института,
институциональное состояние данной
экономической системы.
),(
),(
),,(
),,(
ii
i
Tii
i
LiLiij
i
KiKiij
i
qn
dt
dI
V
dt
dT
yVw
dt
dL
yVr
dt
dK
η
γτ
µ
ϕ
=
=
=
=
Эмпирическая оценка X(t), dX/dt, K и критерия
индустриализации
Инвестиции в старые и новые технологии и рост
Записав выражения для инвестиций в старые и новые технологии, учтя скорость
отвлечения ресурса (α) и скорости создания нового ресурса (μ), пополняющих
инвестиции в новые технологии (In=αIs + μIn), осуществим подстановки,
считая, что эти скорости не изменяются с течением времени, получим
выражение для темпа экономического роста
dt
dI
dt
dI
dt
dh
tdYtdhc
dt
dY
dt
dI
dt
dh
Ybtbha
dt
dY
dt
dI
sn
n
s
µ
α
−
=
−−=
++=
1
)())((
))((
Y
dt
d
Y
dt
dI
tg /])[
1
()(
σ
σ
−=
Y
dt
d
t
tI
dt
dI
t
tg ss
/])
)(
)(
[
)()1(
1
()(
σ
σσµ
µα
−
−
−+
=
Теоретическое (слева - для различных α,μ) и
фактическое/расчётное значение темпа роста РФ,
2008-2013 гг. (справа, α = – 0,4 μ= – 0,05)
Институциональные параметры и структура
инвестиций
Для положительного темпа роста: чем
выше α при том же значении μ, тем выше
будет величина темпа роста.
Для отрицательного темпа роста:
меньший спад будет при меньшей величине
α (при том же μ)
Знак минус при показателях α и μ означает,
что не только ресурс в новые технологии
не отвлекается, но и в «старые»
технологические возможности происходит
сокращение ресурса
Динамика числа передовых технологий в
зависимости от влияния различных факторов
Расходы на гражданскую науку из средств федерального бюджета, млрд.
руб. (к уровню цен 2005 года) (Х1), число организаций, выполнявших
научные исследования и разработки (Х2), число поданных заявок на
патенты и созданные (разработанные) передовые производственные
технологии (Х3). Итоговая функция имеет вид: Y = 1,28Х1 + 0,5
Х2+0,08Х3 - 4287
Изменение расходов на гражданскую науку на 1 % оказывает влияние на
2,25% на Y, изменение числа организаций, выполняющих научные
исследования и разработки на 1% влияет на число передовых
технологий на 18%, а изменение числа патентов на 1% - на 34%.
Динамика передовых технологий в ВЭД
"Производство машин и оборудования", шт.
Величина расходов на старые(слева) и новые (справа)
технологии в ВВП от технологического уровня
Будем полагать, что расходы на новые технологии представляют собой расходы
на НИОКР, а на старые - разницу между всей величиной инвестиций в
нефинансовые активы предприятий и расходами на НИОКР. Конечно, более
точно рассматривать не только расходы на НИОКР, но и инвестиции в
технологические инновации в текущем году (т.е. суммарно). Это даст более
точную оценку расходов на новые технологии.
Инвестиции как фактор роста и структура
Для периода положительного темпа роста:
создание нового ресурса – повышение μ, при той
же величине отвлечения ресурса от старых
технологий - α, будет повышать темп роста, а его
снижение будет происходить медленнее.
Для отрицательного темпа роста (спада), при
более значимой величине μ, спад будет сильнее
Для более эффективного использования инвестиций
как фактора роста необходимо решить задачу
распределения инвестиций между старыми и
новыми технологиями.
Темп роста системы от соотношения
старых и новых комбинаций
g – Темп роста
α =0,2
α=α1
0,1 μ2 μg μ1 μ
Общий итог в рамках теории реструктуризации
1. Выделено правило оптимального режима развития системы. Оно
гласит, что оптимальная структура производства (в пользу
«несырьевого» сектора) (при реструктуризации системы, где
выделяются «сырьевой» и «несырьевой» сектора и типы развития)
может сложиться, если относительное приращение выработки в
системе равно сумме относительных приращений параметра
закрытости и удельной сырьевой зависимости системы.
2. Предложены критерии для индустриализации экономической системы, с
учётом изменений технологической структуры, которые позволяют
оценить направление реструктуризации системы и определить
(обоснованно выбрать) одну из теоретически возможных 9 (для двух
секторов) и 27 для трёх секторов, стратегий реструктуризации (с
учётом текущего состояния экономической системы). Чем
интенсивнее развиваются старые технологии в обрабатывающих
секторах относительно сырьевых секторов, а также чем выше доля
новых технологий в обрабатывающих секторах, и чем выше
изменение доли этих технологий, тем активнее идёт процесс
реструктуризации экономической системы в пользу
обрабатывающих секторов.
3. Получены модели определения влияния появления новых комбинаций
и расширения ресурсов на реструктуризацию в рамках схемы
«доход-рентабельность-риск» в рамках преобладания моделей
абсолютно и ограниченно рационального поведения
Перспектива исследований
1. Определить влияния экономической структуры на темп (и иные
характеристики) экономического роста для различных стран (с
учётом структурной их зависимости)
2. Изучить связи технологической функции со структурной функцией
экономики (моделирование),а также с темпом роста
3. Исследовать силы влияния структурных и технологических
параметров экономики (а также отдельных институтов) на
компоненты ВВП и их динамику
4. Определить соблюдение критерия индустриализации, влияния
распределения ресурса между новыми и старыми комбинациями
для различных экономик на их развитие (динамику)
5. Установить силы факторов структурных изменений и их качества, а
также обоснование конкретной стратегии реструктуризации
экономики для каждой из рассматриваемых стран (теория
долгосрочного роста, о которой много «беспокоился» Р.Лукас, по
сути, и станет теорией реструктуризации экономики, которая здесь
предложена)

Теория реструктуризации экономики: основные положения

  • 1.
    Теория реструктуризации экономики: основныеположения 9 ноября 2016, Пермь научный доклад-лекция, ПГНИУ 1. Развитие и кризис 2. Структурные изменения и реструктуризация: подходы, модельные и эмпирические иллюстрации 3. Теоретические позиции по реструктуризации: возможности и перспектива © О.С. Сухарев, Москва, 2016 www.osukharev.com
  • 2.
  • 3.
    Представления Шумпетера Изменения какобратимые отклонения от нормы, или необратимые изменения её самой. Расчёт по прогнозу основан на предыдущей норме, но, если эта норма известна, нельзя предсказать размах новизны (в этом случае прогноз невозможен – экстраполяция описывает уже произошедшее) Развитие – это такой переход от одной нормы экономической системы к другой норме, который не может быть разложен на бесконечно малые этапы (шаги, между которыми не существует непрерывного пути – сколько бы фургонов не ездило по дорогам, но железной дороги так не получить) Ранее развитие – как появление «новой комбинации», либо иное применение запасов средств производства (1911), или как изменение хозяйственного кругооборота, осуществляемые экономикой без импульсов извне
  • 4.
    Представления Шумпетера неопределённость (всегдасвязана с возникновением нового – природа новизны) новизна (предприниматель не объясняет новизны, просто передаточный механизм инноваций, как возникает новизна??) скачок (дискретные изменения – экономическое развитие, постепенные изменения - рост) 1.Отказаться от оценочных суждений и не трактовать изменения как прогресс или регресс 2. Интерпретировать изменения только на основе эмпирических данных 3.Избегать предпосылок о неизменных структурах
  • 5.
    Основные позиции шумпетерианскойтеории развития 1) «Созидательное разрушение» - сущность капитализма, создание и разрушение структур (экономическая мутация изнутри) 2) Осуществление новых комбинаций происходит путём изъятия услуг (труда и земли) из прежних сфер применения, новая комбинация забирает средства производства у старой. 3) «Комбинаторное наращение» - новые комбинации не возникают из старых и не занимают их места, появляются рядом и конкурируют с ними (это согласуется с фактами) 4) Большой бизнес способствует повышению уровня жизни (пересмотр концепции конкуренции – неценовая конкуренция, а по сбыту и по новым комбинациям – новый товар, технология, источник сырья, тип организации) 5) «Двойственность процента» - низкий – символ богатства страны, но слабости процесса развития, высокий – оживлённое развитие, но и тормоз развития Рост цен приводит к росту процента, но фирмы – нерентабельные – спрос на капитал снижается и процент может понизиться! 6)Процент как разновидность «налога на предпринимательскую прибыль» Процент как следствие применения особого метода осуществления новых комбинаций 7) Частная собственность – существенный показатель эффективности предпринимателя, «просто хозяева» и «предприниматели», функция создавать «новые комбинация», но не владеть акциями. 8) Банкир и создание новой покупательной силы определяют «новую комбинацию»
  • 6.
    Общая типология экономическихкризисов КРИЗИС ЭКОНОМИЧЕСКОЙ СИСТЕМЫ Управления Локальный Системный 1. Фирмы, корпорации (национальный и глобальный) 2. Банков 1.Циклический 3.Отдельного сектора (общеконъюнктурный) экономики 2.Транзитивный (при реформировании) 3. Валютно-финансовый (национальный и мировой) структуры экономики
  • 7.
    Циклы и кризис:общие представления У.Митчелл в работе «Экономические циклы: проблема и её постановка» понимал под циклом колебание совокупной экономической деятельности. Э.Хансен показал, что экономический цикл состоит из колебаний 1) занятости; 2) совокупной продукции; 3) цен; 4) денежной стоимости национального продукта. Хаберлер Г. выделяет фундаментальное (первичное) и случайные колебания, причём под первичным колебанием понимается волнообразное колебание экономической активности. Экономический цикл сопровождается масштабными финансовыми потрясениями, драматизм которым придают: спекуляции, брокерские ссуды, биржевой крах, массовые банкротства, паники, острые финансовые кризисы.. Именно эти, финансовые явления, первоначально были в зоне внимания экономистов.
  • 8.
    Рост, кризис, управление x(t),y(t) Di x(t) y(t) t1 t2 T ∫ ∫ ∫ →−= →= →= = = = = = = 2 1 2 1 2 1 * 2 * 1 * 2 * 1 min)()( min), )( ),(( min), )( ),(( )2( )1( ]),(),([ )( )2( )1( ]),(),([ )( t t t t y t t x y x dttxty dtt dt tdy tyg dtt dt tdx txf yty yty ttutyb dt tdy xtx xtx ttutxa dt tdx η η η Площадь фигур, образованных кривыми x(t) и y(t)в сумме должна быть минимальна. Здесь разделены факторы управления трендом и колебанием самого производства y(t) по функциям управления соответственно ux(t), uy(t). В качестве функции управления для крупной социально-экономической системы выступает денежно-кредитная, бюджетно-налоговая, научно-техническая, структурно- инвестиционная политика. min 1 →= ∑= n i iDD
  • 9.
    Эффективное управление, кризиси рост Если исходить из периодичности возникновения фаз кризиса и подъёма, то есть цикла конъюнктуры, то эффективное управление системой, испытывающей колебания, можно представить совершенно иначе Эффективное управление не должно допустить кризис, который бы вернул экономику на позиции, усугубляющие положение по сравнению с предыдущим спадом. А общий рост должен превзойти предыдущий участок роста. Величина колебаний также должна снижаться, если система правильно управляется. Можно предложить критерии эффективного управления развитием экономической системы по отношению создаваемого дохода на участках роста и спада и времени, которое охватывает каждый участок, причём сравнивать соответственно последующий спад с предыдущим и последующий участок роста с предыдущим, а также величину роста к спаду.
  • 10.
    Элементарные критерии эффективного управленияциклической динамикой 1. Отношение увеличения дохода в период роста (Yr) к потере дохода в период кризиса (Yd), больше или равно единице, а отношение времени ростового периода (Tr) ко времени (Td) периода кризиса больше или равно единицы. Математически это выглядит так: 2. Для рядом расположенным по времени рецессиям-депрессиям, отношение потери дохода (Yd) в следующую рецессию к потере дохода в предыдущую должно быть меньше единицы (то же самое по времени продолжения депрессии – оно должно сокращаться). Для периода роста дохода (Yr) должно быть обратное соотношение. Тогда можно представить этот критерий: Эффективное управление, тем самым, призвано сокращать амплитуду, частоту, циклических колебаний, продолжительность депрессий и рецессий, увеличить длительность и величину роста национального дохода. 1 1 ≥ ≥ d r d r T T Y Y 1 1 ≤ ≤ r d r d T T Y Y 1,1 )1()1( <≤ ++ d td dt td T T Y Y 1,1 )1()1( >> ++ r tr rt tr T T Y Y ,
  • 11.
    Причины кризиса капиталистического производства М.И.Туган-Барановский обозначал причину периодических кризисов капиталистической системы производства: 1. Кредит не является основной причиной капиталистических кризисов, составляя только условие. 2. Антагонистический характер капитализма, выражающийся в том, что наёмный работник выступает средством для управляющего капиталистическим производством. 3. Неограниченное расширение производства и капитализации, при неорганизованности капиталистического хозяйства в силу отсутствия планомерного распределения производства между различными сферами труда. Туган-Барановский М.И. Периодические промышленные кризисы. История английских кризисов. Общая теория кризисов. – М.: Наука, РОССПЭН, 1997. – С. 314-315.
  • 12.
    Туган-Барановский: взгляд накризис а) кризисы не возникают по причине дисбаланса в какой-то одной сфере, будь то обмен, производство, распределение или потребление, то есть нельзя искать одну единственную сферу и строить теорию на изучении влияния этой сферы и факторов с ней связанных, поскольку кризис отражает состояние всех хозяйственных подсистем капитализма б) отнюдь не кризис перепроизводства и избыток капитала, наличие свободного капитала, обеспечивает кризис, наоборот, недостаток капитала, который необходим для создания новых средств производства и развития промышленности
  • 13.
    Иностранные капиталы (поТуган-Барановскому) 1. Иностранные капиталы являются условием для прочного подъёма промышленности (съезд промышленников 1910 г.) 2. Причины застоя промышленности – недостаточность внутреннего спроса Эти объяснения поверхностны (нет объяснения кризиса). Почему внутренний спрос недостаточен? Причины «промышленного маразма»: Нехватка покупательной силы! Выход – рост общественного капитала (общественных сбережений). Без прилива капитала молодые страны не разовьют свою промышленность (Россия бедна капиталом – поэтому нужен иностранный капитал)
  • 14.
    Недостаток собственного капитала Потребностьв иностранном капитале Развитие промышленности Создание покупательной Низкая ёмкость внутреннего рынка силы вследствие низкой покупательной способности Свёртывание возможности прибыльного размещения иностранного капитала Иллюзия развития промышленности
  • 15.
    Оценка проблемы «кризис-развитие»по Т-Б 1. Отрицается возможность создания внутренней покупательной силы за счёт внутренних источников (ресурсов) 2. Констатируется (и считается полезной) зависимость российского капитала от иностранного и развития отечественной промышленности от иностранного капитала (для Урала – иного выхода указать нельзя – Т-Б., бояться захвата иностранным капиталом природных богатств России – не стоит) 3. Производство довлеет над финансовым сектором. Производство подстраивает под себя и потребление и спрос (тезис Дж. К. Гэлбрейта звучит у Т-Б) 4. Причина кризисов – бедность (современных – богатство, источник мирового кризиса богатые страны)
  • 16.
    2. СТРУКТУРНЫЕ ИЗМЕНЕНИЯ ИРЕСТРУКТУРИЗАЦИЯ: ПОДХОДЫ, МОДЕЛЬНЫЕ И ЭМПИРИЧЕСКИЕ ИЛЛЮСТРАЦИИ
  • 17.
    Исследование структурных изменений ПодходыМетоды Институциональный «Затраты-выпуск» Эволюционный Эконометрические Кибернетический модели Синергетический Портфельный анализ Структурный анализ Кластерный анализ Управленческий Анализ динамики Общая теории систем трансакционных Историко-социологи- и трансформационных ческий и др. издержек Структурное изменение в экономике – это изменение пропорций между элементами системы, вызванное самопроизвольным взаимодействием элементов, совместно с управляющими воздействиями на всю систему и отдельных её элементов
  • 18.
    Концептуальная основа «структурногоанализа» Структурный анализ предполагает (по Тинбергену ) : • - выделение структурных переменных; • - определение - границ структуры экономики, модели функционирования системы, модели экономической политики. Качество структуры зависит от: - времени изменения системы, - скорости изменений, - экономической политики – инструментов воздействия «Структурный анализ» дает архитектурный образ экономики (через структурные коэффициенты), а также: 1) Объяснение изменений в экономической системе и её элементах; 2)Возможность применить методы структурной динамики для описания системы; 3) Обеспечить верификацию применения экономических методов или законов; 4) Обосновать экономическую политику[1]. [1] Барр Р. Политическая экономия/ Т.1. – М.: Международные отношения. – 1996. – С. 195-196.
  • 19.
    Факторы структурных изменений Косновным движущим факторам структурных изменений в классической экономике (самопроизвольность превалирует над управляемостью) обычно относят: - научно-технический прогресс; - смену потребительских предпочтений; - обеспеченность факторами производства Относительно управляемых структурных изменений (структурной политике), факторы совокупно можно представить: - Базисные ( выше указаны - классические), - «Двигательные» или «толчковые» (меры макроэкономической и структурной политики), - «Вспомогательные» или «фоновые» (институты, организации, законодательная база)
  • 20.
    Современные факторы структурныхизменений - изменения в технологиях, продуктах и услугах (технико- экономические характеристики, эргономика); - глобализация и влияние международных институтов; - Информационные изменения; - изменения в финансовом секторе; - изменения инфраструктуры и рынков (а также экологии); - изменения на рынках труда и трудовых отношений; - изменения в макроэкономической политике и управлении - транзитивность (реформы) как фактор структурных сдвигов – институциональные изменения на всех уровнях экономической системы
  • 21.
    Представления о реструктуризации «….подреструктуризацией можно понимать целенаправленное, то есть управляемое - являющееся результатом мероприятий правительственной политики, - изменение экономических, социально-демографических, производственно-технологических, региональных и т.д. пропорций, необходимое для повышения устойчивости и эффективности функционирования национального хозяйства. В условиях смены модели хозяйственного развития реструктуризация должна пониматься более конкретно - не только как целенаправленные изменения пропорций внутри и между различными экономическими подсистемами, но как создание новых экономических структур.….» Три главных направления реструктуризации: - продукт, - схемы денежно-кредитных трансакций, - группы стимулов и мотивов экономических агентов.
  • 22.
    Реструктуризация экономики Экономика СШАнуждается в структурной перестройке по тем направлениям, которые строго пока не определены. Но уже сейчас ясно, что это потребует значительных ресурсов, которые могут быть обеспечены за счёт государственных средств. Ресурсы буду забираться из некоторых сильно раздутых секторов экономики (например, финансов и недвижимости) и передаваться другим, имеющим более привлекательные перспективы устойчивого роста (Стиглиц, 2010-2011)
  • 23.
    «Структурная» макроэкономика 1. Еслив экономике имеются иерархические цепи, по которым распределяются ресурсы I1, I2,… In по сферам деятельности n и дающих на каждом уровне доход y1, y2… yn с риском r1, r2,… rn, потерь b1, b2,.. bn, то ситуацию в каналах иерархической системы будет характеризовать пропорция по показателю отношения созданного чистого дохода di= yi – bi к величине ресурса (инвестиций) Ii. Иными словами: di/Ii = yi(1-ri)/Ii. 2. Центральной проблемой становится воздействие на структуру или профиль риска экономической деятельности и доходности видов деятельности – это составит основу макроэкономического управления.
  • 24.
    Компоненты экономического роста Y= C+ I +G +NX c = C/Y n = I/Y a = G/Y b = NX/Y g = (1/Y) dY/dt gc = (1/C) dC/dt gI = (1/I) dI/dt gG = (1/G) dG/dt gNX = (1/NX) d NX/dt NX = ↓Ex- Im↑ Pob ↓ e↑ → Ex↑ ↓G = f(D) = f (ψ(NX↓)) → D = ψ(NX) > 50% R – прибыль частника W – заработная плата наёмного персонала Y = C (const) + S C = φ (R,W) g = gc c + gI n + gG a + gNX b infl % G(секвестр) I, M2 % Pob e снижает Y C W infl
  • 25.
  • 26.
    Темп роста элементовиспользования ВВП
  • 27.
  • 28.
    Два кризиса 2009и 2015 гг. (различная динамика элементов ВВП)
  • 29.
  • 30.
  • 31.
  • 32.
    Рост по модели2x2 («инвестиции-сбережения», «финансовые-нефинансовые» инвестиции) i, % S i1 Ip +If Ip I, S . 1 ),( , , 0 0 0 p pf fp IS ISI SI III γα γ γ α − − = −= = += ).( 11 ],)()[( 0 0 0 bia s Y ibdanI f − − − = ++−= γα γ γ ] 11 )[( var, ,, ,, 0 dt di i b adt ds s tY dt dY s const constba − +−= − − − γα
  • 33.
    Модель «2x2» Если параметрысистемы изменяются, наклон и положение инвестиционной функции и функции сбережений не изменяются, выражение для темпа экономического роста примет вид (ниже). Увеличение финансовых инвестиций, спекулятивных секторов в долгосрочном периоде тормозит темп экономического роста. α, γ0, изменяясь на длительном интервале времени, оказывают своё влияние на темп роста. Следовательно, организация и возможности развития банковского сектора, финансовых институтов, трансформирующих сбережения в инвестиции нефинансового характера, определят будущий темп экономического роста. . )()( )(1 )( ], 1 )( 11 )[)(( 1 0 0 tt t t dt di i b adt d tdt ds s biat sdt dY γα γ η η η η − − = − −+−−=
  • 34.
  • 35.
    Технологии и кризис Откударесурсы на новые технологии в период кризиса? Свёртывание происходит по «старым» технологиям и этот ресурс подхватывается новыми технологиями? Но ведь при кризисе сокращается производство в целом, потребности сжимаются, и новые технологии, требующие, как правило, и создания нового ресурса не могут составить здесь исключение. Три скорости по существу определяют технологичность экономической системы: 1)скорость переработки ресурса текущим технологическим базисом, 2) скорость заимствования ресурса новыми технологиями у старых, 3) скорость создания новых ресурсов под новые технологии в экономике
  • 36.
    Выбор стратегии технологическогоразвития Выбор между стратегией восстановления и заимствования, которое подчинено сокращению отставания, является не актуальным выбором, так как заимствование происходит всегда в технике и технологиях, весь вопрос, в каком масштабе оно необходимо и возможно, кто его будет осуществлять, имеет ли он мотивацию и ресурсы для заимствования. Этот выбор не может быть детерминирован простыми инвестиционными (финансовыми) критериями, взвешивающими ожидаемые затраты и выгоды, поскольку все выгоды от создания собственных технологий учесть, как правило, не удаётся, как и потери при заимствовании и возникновении режима структурно-технологической зависимости
  • 37.
    Структурная функция dt dh ttg )()( Ω= Ω(t),отражает соотношение технологических (институциональных изменений) и темпа роста. Если темп положительный и технологический уровень повышается, либо темп отрицательный и технологический уровень снижается, то Ω(t) расположена выше нуля. Если технологический уровень снижается, темп роста больше нуля (как в России в 2000-ые гг.), либо технологический уровень не снижается, но наблюдается спад (отрицательный темп роста), Ω(t) будет располагаться в отрицательной области. Зная величину темпа роста, по данной функции можно говорить о том, в сторону каких технологий имеется движение системы – старых (отриц. область) или новых.
  • 38.
    Изменение основных параметров промышленныхсекторов, 2008-2014 гг. Технологически й уровень Число занятых, % Основные фонды, % добыча полезных ископаемых -0,07 1,75 93,24 обрабатывающие производства -0,14 -13,65 56,52
  • 39.
    ВЭД Изменение в структуресреднегодовой численности занятых по видам экономической деятельности, % 2014 г. к 2005 г. Изменение в структуре среднегодовой численности занятых по видам экономической деятельности, % 2014 г. к 2000 г. Всего в экономике - - сельское хозяйство, охота и лесное хозяйство -2 -4,7 рыболовство, рыбоводство 0 0 добыча полезных ископаемых -0,1 -0,1 обрабатывающие производства -2,8 -4,5 производство и распределение электроэнергии, газа и воды -0,1 -0,1 строительство 0,9 1,7 оптовая и розничная торговля; ремонт автотранспортных средств, мотоциклов, бытовых изделий и предметов личного пользования 2,1 5 гостиницы и рестораны 0,4 0,4 транспорт и связь 0,1 0,2 финансовая деятельность 0,6 0,9 операции с недвижимым имуществом, аренда и предоставление услуг 1,2 1,7 государственное управление и обеспечение военной безопасности; обязательное социальное обеспечение 0,4 0,7 образование -1 -1,2 здравоохранение и предоставление социальных услуг 0 -0,2 Среднегодовая численность занятых в экономике по видам экономической деятельности
  • 40.
    Изменение структуры основныхфондов по видам экономической деятельности (на конец года; по полной учетной стоимости, 2014 к 2004) Изменение 2014 г. к 2004 г. Все основные фонды, в т.ч. по видам экономической деятельности: - сельское хозяйство, охота и лесное хозяйство -1,1 рыболовство, рыбоводство -0,1 добыча полезных ископаемых 2,3 обрабатывающие производства -1 производство и распределение электроэнергии, газа и воды -0,8 строительство -0,5 оптовая и розничная торговля; ремонт автотранспортных средств, мотоциклов, бытовых изделий и предметов личного пользования 1,6 гостиницы и рестораны -0,1 транспорт и связь 0,3 финансовая деятельность 0,8 операции с недвижимым имуществом, аренда и предоставление услуг -1,6 государственное управление и обеспечение военной безопасности; социальное страхование 2 образование -0,8 здравоохранение и предоставление социальных услуг -0,5 предоставление прочих коммунальных, социальных и персональных услуг -0,5
  • 41.
  • 42.
    Относительный риск идоходность видов деятельности Расчёт относительного риска – стандартное квадратичное отклонение Доходность деятельности –средняя за период 2003-2015 гг., %
  • 43.
    3. ТЕОРЕТИЧЕСКИЕ ПОЗИЦИИ ПОРЕСТРУКТУРИЗАЦИИ: ВОЗМОЖНОСТИ И ПЕРСПЕКТИВА
  • 44.
    Модель, отражающая влияниеэкономической структуры Прибегнув к простейшим оптимизационным моделям, которые позволяют увидеть распределение ресурсов между элементами системы (секторами), можно на числовом примере обозначить качественно важные для понимания развития (роста) экономической системы положения. Z xj j j N = → = ∑µ 1 max, x Cj j N = ∑ ≤ 1 , xj ≥ 0 µ j j t T T r t= = ∑ 1 1 ( ) min,→= KxxR T x Cj j N ≤ = ∑ , 1 xj ≥ 0 DxT ≥µ K ij= [ ]σ 2
  • 45.
    Исходные данные Сектор экономикиили вид деятельности № п/п Отдача (изменение по равным периодам времени, руб/на руб. вложенного ресурса) Качественная характеристика развития сектора 1. 1.0 0.7 1.2 Старый умеренно развивающийся сектор, но имеющий перспективу развития 2. -0.8 -1.5 -.2.1 Убыточный вид деятельности, с ухудшающейся ситуацией – деградация и ликвидация 3. 0.0 0.7 1.4 Быстро открывшийся, сектор (возрастающая отдача) 4. 0.4 0.6 1.0 Стагнирующий сектор, возможно, старый, не имеющий больших перспектив 5. 1.2 1.7 1.3 Динамично развивающийся сектор, (возможно, зависимый от конъюнктуры), доминирующий в экономике (однако, отдача неизменна или снижается) 6. 0.4 1.1. 2.1 Новый сектор – новая комбинация, планомерно увеличивающая свою результативность (с возрастающей отдачей)
  • 46.
    Результат оптимизации Характеристика Ожидаемыйдоход 110 120 Структура распределения ресурса по пяти секторам, генерирующая ожидаемый доход 26,61 0.0 13,7 12,09 47,58 27,58 0,0 6,93 4,35 61,12 По модели максимизации дохода для 5 секторов при ресурсе в 100 единиц Характеристика Ожидаемый доход 100 110 117 Структура распределения ресурса по пяти секторам, генерирующая ожидаемый доход 35,06 2,53 0.0 23,54 38,85 40,37 1,2 0,0 12,29 46,12 49,25 0,4 0,0 0,0 50,33 Риск - снижается 11,5 8,49 6,1 По модели минимизации риска для 5 секторов при ресурсе в 100 единиц
  • 47.
    Результат оптимизации 1. Динамику ростаобеспечивает доминирующий в экономике сектор, причём структура отдачи по секторам, влияет на характер распределения ресурса, и ожидаемый доход. 2. Убыточные секторы получают всё меньший ресурс и, в конечном счёте, исчезают. Секторы в стагнации не имеют ключевого влияния 3. Новая комбинация (шестой сектор) при том же ресурсе, сохраняет роль доминирующих секторов, но ресурс перераспределяется и в пользу самой новой комбинации. При расширении ресурса новая комбинация с данной величиной рентабельности может получить даже меньший объём ресурса, так как ресурс распределяется в пользу старых секторов. Причём этот результат целиком определяется величиной рентабельности этой новой комбинации и в большей степени - её изменением (ростом) Характеристика Ожидаемый доход Ресурс - 100 Ресурс- 110 110 120 120 Структура распреде- ления ресурса по пяти секторам, генерирую щая ожидаемый доход 23,2 0,0 12,57 11,24 38,47 14,5 22,7 0,0 5,43 3,27 48,7 19,82 29,19 0,0 13,4 12,05 39,71 15,6 Таким образом, стратегией развития современной экономики, обеспечивающей ей рост, но, затем, и кризис, является расширение ресурса под новую комбинацию
  • 48.
  • 49.
    Структурная постановка Три базовыхсектора обозначим как услуги – A, обработка – В, добыча – С Риск 2 A B B C C A 1 Доходность
  • 50.
    «Структурные» условия Общее условиедля рассматриваемых моделей с доходностью – d и риском – r выглядит так: а) по линии 1: Иными словами, имеется идентичность в соотношении параметров риска и доходности. б) по линии 2: Как видим, соответствие в соотношении параметров отсутствует. Это создаёт условие для перелива ресурса по линии 2 от сектора B к сектору С и А, которому способствует не только более низкая доходность сектора B, но и очень высокий риск деятельности в этом секторе. Поскольку, как отмечалось выше, капитал (основные фонды) с большими трудностями в современной экономике может быть перемещён (заимствован) из одного сектора и использован в другом секторе, то использование ресурса сектора B происходит по фактору «труд». . , CBA CBA rrr ddd >> >> . , BCA BCA rrr ddd << >>
  • 51.
    Модели структурной связисекторов системы Чтобы наблюдался перелив по линии 1 от C к B и далее к А, необходимо превосходство отношения доходностей B к C к рискам, то есть C B C B r r d d >Риск f1 (s) Доходность Риск f2 (s) Доходность Риск f3 (s) Доходность Риск f4 (s) Доходность
  • 52.
    0% 10% 20% 30% 40% 50% 60% 70% 80% 90% 100% 30 32 4252 56 A B C D E F G H Ожидаемый доход, млн. руб. начальная точка 0% 10% 20% 30% 40% 50% 60% 70% 80% 90% 100% 30 32 42 52 56 A B C D E F G H Ожидаемый доход, млн. руб. начальная точка 0 1 2 3 4 5 6 7 30 32 42 52 56 Риск, млн. руб. Ожидаемый доход, млн. руб. I II
  • 53.
    Стратегии изменения экономическойструктурыРиск 2 A B B C C A 1 Доходность Доходность Высокая Низкая a c производство Высокий НИОКР инновации Риск o Финансы Низкий Услуги Добыча d b
  • 54.
    Структура определяет стратегию (магистральнуюзадачу развития) X=dII –dI dX/dt - ? d D II E F X A I B C T
  • 55.
    Реструктуризация: три сектора K dL M Y D E F 3 X 2 A 1 B C Z=X+Y; Z=d3 –d1 ; dZ/dt -? T X=d2 – d1 ; Y = d3 –d2 ; dX/dt, dY/dt - ?
  • 56.
    Варианты стратегии индустриализации Страте ги я I- Машино строение (обр..сектор) II-Топливная пром-ть (добыва ющий сектор) Характеристика стратегии 1 B Е Сохраняется структурное соотношение секторов dX1 /dt=0 2(*) A Е Увеличивается доля обрабатывающих производств dX2 /dt<0 3 C Е Сокращение обрабатывающих производств при сохранении ресурсной зависимости dX3 /dt>0 4 C F «Экономическая эвтаназия», доля двух секторов снижается (в пользу услуг). dX4 /dt = 0, либо dX4 /dt<0, dX4 /dt>0 5 B F Сокращение сырьевой части при той же доли обрабатывающего сектора dX5 /dt<0 6 (**) A F Сокращение «разрыва» dX6 /dt<0, (dX2 /dt>dX6 /dt) 7 C D Рост «разрыва», закрепление сырьевой зависимости, dX7 /dt>0, с деградаций обрабатывающего сектора 8 B D Рост доли сырья при той же доли обрабатывающего сектора, dX8 /dt>0, но dX8 /dt<dX7 /dt 9(***) A D Общий рост секторов, но качество стратегии разделяется на три варианта: 1.dX9 /dt<0, когда обрабатывающий сектор растёт быстрее сырьевого – разрыв сокращается 2.dX9 /dt>0, когда сырьевой растёт быстрее обрабатывающего, разрыв
  • 57.
    Старые и новыетехнологии в стратегии индустриализации В каждой из N= 1…9 стратегий по направлению I и II возможно своё сочетание (структура) «старых» (OI , OII) и «новых» (NI, NII) технологий. Поэтому не только выбор в рамках стратегии 2,6 и 9 может быть связан с индустриализаций (наилучший вариант – стратегия 2), но по стратегиям 1,5,8 возможна индустриализация, за счёт изменения структуры ОI –NI, в пользу NI (новых технологий в обрабатывающих секторах, при сохранении их доли в продукте). Возможные варианты структуры технологий (доминирование): 1. OI-OII 2. OI-NII 3.NI-NII 4.NI-OII
  • 58.
    Условие индустриализации X=d2-d1 K= d1/d2→ max X= (1-K) d2 d1= Y1/Y, d2= Y2/ Y i1= Y1/ N, i2= Y2/N , (N- число занятых) K = i1/i2 dX/dt<0 – условие индустриализации [1/d2 ] dd2/dt =s – относительное приращение доли сырьевого сектора [(1/i1) di1/dt - (1/i2) di2/dt] = λ – разница относительных приращений производительности труда в обрабатывающем и добывающем секторах Условие индустриализации будет выполнено, при K> s/(λ+s)
  • 59.
    Условие оптимальной структуры Показательструктурной независимости системы можно ввести K = e1 / e2 (экспорт: обработка и сырьё – е1, е2, либо е1 – объём экспорта машин (либо обработанный экспорт), оборудования, транспортных средств; е2 – объём импорта машин (либо сырьевой экспорт), оборудования, транспортных средств; Р – численность занятых; Y – объём промышленной продукции) Показатель закрытости экономической системы Z = Y/ (e1+e2), величина выработки (уровень продукта на одного занятого) y = Y/ P, а величина «обработанного» и «сырьевого» экспорта на одного занятого соответственно i1 = e1/P и i2 = e2/P (характеризует степень импортной (сырьевой) зависимости). K= i1 P/ (i2 P)= i1/i2 = ( y – Z i2 ) / (Z i2) = y / (Z i2) – 1 → max. Оптимальная структура производства хозяйственной системы достигается при условии, когда изменение продукта на одного занятого в этом секторе (выработки) пропорционально самой выработке с коэффициентом пропорциональности, равном сумме относительных приращений показателя открытости/закрытости и показателя его импортной (сырьевой) зависимости (i2) «несырьевое» развитие «сырьевое» развитие 0,0 tt dt dK >< 0,0 tt dt dK <> ] 2 2 11 [ dt di idt dZ Z y dt dy += 0,0 tt dt dK << 0,0 tt dt dK >>
  • 60.
    Условие индустриализации сучётом структуры «старые-новые» технологии Если ввести объём производства на старых и новых технологиях O1, N1 для первого сектора и O2 , N2 для второго сектора, так что Y1 =O1 +N1 и Y2 =O2+N2 , тогда K = (O1+N1 )/ (O2+N2), и, учтя, что α = O1 /O2 и γ1 =N1 /O1, γ2 =N2 /O2, соответственно соотношение старых и новых технологий и доля производства на новых технологиях в объёме производства на старых технологиях, получим: K= α (1+γ1) /(1+γ2) X= (1-K) dII dX/dt<0 s(1-K)< dK/dt dK/dt = K [(1/α) dα/dt+μ(t)] μ(t) = Как видно из полученного условия, чем интенсивнее развиваются старые технологии в обрабатывающих секторах относительно сырьевых секторов, а также чем выше доля новых технологий в обрабатывающих секторах, и чем выше изменение доли этих технологий, тем легче выполнить приведенное условие dt d dt d 2 2 1 1 1 1 1 1 γ γ γ γ + − + s dt d s K ++ > µ α α 1
  • 61.
    Условие структурных измененийдля экономической системы X=dII –dI dX/dt - ? d I сырьевая индустр. X<0 индустр X>0 II T 0 0 < > dt dX X 0 0 ≥ > dt dX X 0 0 > < dt dX X 0 0 < < dt dX X 1. Для сырьевой системы (X>0) - индустриализация - деиндустриализация - индустриализация - деиндустриализация 2. Для индустриальной системы (X<0)1 1 2 2 2 1 1 1 →= →= O N O N γ γ 2 12 2 1 1 1 )1( 1 1 γ αγαγ γ γ α + −−+ = −= + + = II II dX dKX K α α γ α γ − +< 11 21 dt d dt d dt d α α γγ α γ 2 221 11 + −< α α γ α γ − +> 11 21 dt d dt d dt d α α γγ α γ 2 221 11 + −> 1. Сырьевая система (X>0) 2. Индустриальная система (X<0) ,
  • 62.
    Критерий реструктуризации Введём параметры,отражающие соотношение долей секторов: КX = d1/d2, KY = d2 /d3, KZ= d1 /d3 2 2 1 s dt d s KX ++ > µ α α dt d dt d t 2 2 1 1 1 1 1 1 )( γ γ γ γ µ + − + = Разница взвешенных изменений долей производства на новых технологиях в объёме производства на старых технологиях в первом и втором секторе Для варианта реструктуризации экономики согласно условию: dX/dt <0, dY/dt<0, dZ/dt<0, имеем несколько сценариев секторальной динамики: 1. Доля первого сектора возрастает, второго – не изменяется, третьего - снижается 2. Первый сектор возрастает, второй снижается, третий снижается, причём снижение третьего сектора обгоняет второй сектор, то есть dd3/dt >dd2/dt 3. Первый сектор возрастает, второй – возрастает, но третий – сокращается, причём dd1/dt >dd2/dt, рост первого обгоняет рост второго сектора 4. Доля первого сектора не изменяется, но второй и третий сокращаются, причём dd3/dt>dd2/dt – сокращение третьего обгоняет сокращение второго сектора 5. Первый сектор возрастает, второй возрастает, третий – не изменяется, причём dd1/dt>dd2/dt – рост первого обгоняет рост второго сектора
  • 63.
    Модель реструктуризации (общаяпостановка) Факторы развития каждого сектора экономики: капитал (Ki), труд (Li), технологии (Ti) и институты ( Ii включая качество институтов и мероприятий правительственного воздействия) и структура технологий, задаваемая параметром – γi .(i=1..3) Воздействия со стороны правительства и внешнего окружения сектора - vi = {vi1,…vip} плюс вектор общеэкономического влияния - v = {v1,….ve}. Тогда: V= {v1,…ve}; V1 ={v11, v12,…v1n}; V2 = { v21, v22,…v2m};V3 = { v31, v32,…v3k} Изменение доли сектора зависит от изменения капитала, труда, технологий, институтов и правительственных воздействий в рамках этого сектора и общеэкономического влияния (v), а также от веса в экономике других секторов в рассматриваемый момент времени. Тогда система уравнений, описывающих изменение доли сектора в ВВП: ),,,,( ),,,,( ),,,,( ),,,,,,( ),,,,,,,( ),,,,,,,( 030303030303 020202020202 010101010101 3 3333 033 3 22 2222 022 2 11 1111 011 1 VITLKsf VITLKuf VITLKhf VV dt dI dt dT dt dL dt dK fF dt dd VV dt dI dt dT dt dL dt dK fF dt dd VV dt dI dt dT dt dL dt dK fF dt dd = = = = = = γ γ Функции f01, f02, f03 отражают начальное состояние сектора по совокупности действующих факторов, включая действующие меры правительственной политики V0i.
  • 64.
    Модель реструктуризации (общаяпостановка) где: Vi - по каждому фактору влияние правительственных воздействий в каждом секторе экономики, rij, wij - соответственно соотношение межсекторальных рентабельностей (рентабельность капитала) и заработных плат, yi – соответственно удельный продукт (по капиталу и труду), γi – технологическая структура в каждом секторе (соотношение производства по старым и новым технологиям, либо возможен вариант как коэффициент технологической редукции – отношение простого и сложного труда, который можно ассоциировать - простой на старых технологиях, сложный труд – на новых технологиях), ni – частота институциональных изменений (скорость) в каждом секторе, то есть, институтов, регулирующих функционирование данного сектора, либо влияющих на его развитие, qi – качество, содержание института, институциональное состояние данной экономической системы. ),( ),( ),,( ),,( ii i Tii i LiLiij i KiKiij i qn dt dI V dt dT yVw dt dL yVr dt dK η γτ µ ϕ = = = =
  • 65.
    Эмпирическая оценка X(t),dX/dt, K и критерия индустриализации
  • 66.
    Инвестиции в старыеи новые технологии и рост Записав выражения для инвестиций в старые и новые технологии, учтя скорость отвлечения ресурса (α) и скорости создания нового ресурса (μ), пополняющих инвестиции в новые технологии (In=αIs + μIn), осуществим подстановки, считая, что эти скорости не изменяются с течением времени, получим выражение для темпа экономического роста dt dI dt dI dt dh tdYtdhc dt dY dt dI dt dh Ybtbha dt dY dt dI sn n s µ α − = −−= ++= 1 )())(( ))(( Y dt d Y dt dI tg /])[ 1 ()( σ σ −= Y dt d t tI dt dI t tg ss /]) )( )( [ )()1( 1 ()( σ σσµ µα − − −+ =
  • 67.
    Теоретическое (слева -для различных α,μ) и фактическое/расчётное значение темпа роста РФ, 2008-2013 гг. (справа, α = – 0,4 μ= – 0,05)
  • 68.
    Институциональные параметры иструктура инвестиций Для положительного темпа роста: чем выше α при том же значении μ, тем выше будет величина темпа роста. Для отрицательного темпа роста: меньший спад будет при меньшей величине α (при том же μ) Знак минус при показателях α и μ означает, что не только ресурс в новые технологии не отвлекается, но и в «старые» технологические возможности происходит сокращение ресурса
  • 69.
    Динамика числа передовыхтехнологий в зависимости от влияния различных факторов Расходы на гражданскую науку из средств федерального бюджета, млрд. руб. (к уровню цен 2005 года) (Х1), число организаций, выполнявших научные исследования и разработки (Х2), число поданных заявок на патенты и созданные (разработанные) передовые производственные технологии (Х3). Итоговая функция имеет вид: Y = 1,28Х1 + 0,5 Х2+0,08Х3 - 4287 Изменение расходов на гражданскую науку на 1 % оказывает влияние на 2,25% на Y, изменение числа организаций, выполняющих научные исследования и разработки на 1% влияет на число передовых технологий на 18%, а изменение числа патентов на 1% - на 34%.
  • 70.
    Динамика передовых технологийв ВЭД "Производство машин и оборудования", шт.
  • 71.
    Величина расходов настарые(слева) и новые (справа) технологии в ВВП от технологического уровня Будем полагать, что расходы на новые технологии представляют собой расходы на НИОКР, а на старые - разницу между всей величиной инвестиций в нефинансовые активы предприятий и расходами на НИОКР. Конечно, более точно рассматривать не только расходы на НИОКР, но и инвестиции в технологические инновации в текущем году (т.е. суммарно). Это даст более точную оценку расходов на новые технологии.
  • 72.
    Инвестиции как факторроста и структура Для периода положительного темпа роста: создание нового ресурса – повышение μ, при той же величине отвлечения ресурса от старых технологий - α, будет повышать темп роста, а его снижение будет происходить медленнее. Для отрицательного темпа роста (спада), при более значимой величине μ, спад будет сильнее Для более эффективного использования инвестиций как фактора роста необходимо решить задачу распределения инвестиций между старыми и новыми технологиями.
  • 73.
    Темп роста системыот соотношения старых и новых комбинаций g – Темп роста α =0,2 α=α1 0,1 μ2 μg μ1 μ
  • 74.
    Общий итог врамках теории реструктуризации 1. Выделено правило оптимального режима развития системы. Оно гласит, что оптимальная структура производства (в пользу «несырьевого» сектора) (при реструктуризации системы, где выделяются «сырьевой» и «несырьевой» сектора и типы развития) может сложиться, если относительное приращение выработки в системе равно сумме относительных приращений параметра закрытости и удельной сырьевой зависимости системы. 2. Предложены критерии для индустриализации экономической системы, с учётом изменений технологической структуры, которые позволяют оценить направление реструктуризации системы и определить (обоснованно выбрать) одну из теоретически возможных 9 (для двух секторов) и 27 для трёх секторов, стратегий реструктуризации (с учётом текущего состояния экономической системы). Чем интенсивнее развиваются старые технологии в обрабатывающих секторах относительно сырьевых секторов, а также чем выше доля новых технологий в обрабатывающих секторах, и чем выше изменение доли этих технологий, тем активнее идёт процесс реструктуризации экономической системы в пользу обрабатывающих секторов. 3. Получены модели определения влияния появления новых комбинаций и расширения ресурсов на реструктуризацию в рамках схемы «доход-рентабельность-риск» в рамках преобладания моделей абсолютно и ограниченно рационального поведения
  • 75.
    Перспектива исследований 1. Определитьвлияния экономической структуры на темп (и иные характеристики) экономического роста для различных стран (с учётом структурной их зависимости) 2. Изучить связи технологической функции со структурной функцией экономики (моделирование),а также с темпом роста 3. Исследовать силы влияния структурных и технологических параметров экономики (а также отдельных институтов) на компоненты ВВП и их динамику 4. Определить соблюдение критерия индустриализации, влияния распределения ресурса между новыми и старыми комбинациями для различных экономик на их развитие (динамику) 5. Установить силы факторов структурных изменений и их качества, а также обоснование конкретной стратегии реструктуризации экономики для каждой из рассматриваемых стран (теория долгосрочного роста, о которой много «беспокоился» Р.Лукас, по сути, и станет теорией реструктуризации экономики, которая здесь предложена)