Современные проблемы
индустриализации экономики
25 мая 2017 года, Кострома
Пленарное заседание
© О.С. Сухарев, Москва, 2017 www.osukharev.com
Два направления исследования
промышленных систем
Первое –идентификация состояния промышленности и её секторов, анализ
закономерностей развития промышленной системы и её инфраструктуры с
последующим выявлением основных факторов развития (фонды, техника,
технологии, кадры, потребности) – теория факторов развития
Второе– определяет искомую (желательную), потребную динамику развития
промышленных секторов, задаёт цели и формы промышленного развития
(включая промышленную политику), оценку структуры и уровня
конкурентоспособности – теория чувствительности инструментов и
институтов развития (передаточного механизма промышленной
политики)
Движение по указанным направлениям позволяет:
- прийти к прогнозу развития промышленной системы,
- скорректировать государственные мероприятия промышленной и структурной
политики.
- оценить достижимость целей развития по уровню техники, технологии,
кадрам, конкурентоспособности изделий и продуктов.
Основные мировые тенденции развития
промышленности и технологий
1) Сокращение числа занятого населения в промышленном
производстве, при росте уровня автоматизации и использования
современной техники, повышении квалификации рабочей силы, а
также станочного парка при росте производительности станков,
улучшении их характеристик и применении робототехники;
2) Реструктуризация промышленного производства – снизилась доля
промышленности в ВВП (за исключением Китая, Индии, Индонезии,
Мексики, где доля возросла) в пользу трансакционных секторов;
3) Возросла интенсивность инновационного процесса и сократилось
время смены новых поколений техники, средств производства.
Рост доли наукоёмких секторов. Доля затрат на добычу полезных
ископаемых сокращалась для большинства высоко развитых
стран – и только в России этот показатель существенно возрос.
4) Интенсификация движения в сторону «безотходности» и
«безлюдности» в области технологического развития
Индустриализация
А) Замена ручного труда – машинным трудом (следствие –
высвобождение кадров)
Б) Сегодня индустриализация сводится к резкому повышению
технологичности производства (доля промышленного
производства может не изменяться, сокращаться или даже
возрастать как в Китае)
Деиндустриализация (двух типов):
1) Сокращение доли промышленного производства и рост доли
сектора услуг (фактически индустриализация второго типа, если
за счёт роста технологичности)
2) Доля промышленного производства не просто сокращается, оно
становится более примитивным, снижается технологический
уровень, разрушается/свёртывается производственная
инфраструктура.
Глубину деинудстриализации (уровень индустриализации), можно
измерять временем, которое необходимо на создание нового
изделия, а также числом сложных или высоко технологичных
операций, приходящихся на единицу стоимости создаваемого
продукта, либо как отношение стоимости сложных операций к
величине стоимости.
Параметры/ Процесс Индустриализация Деиндустриализация
Доля промышленности в ВВП
(число заводов, секторов)
Возрастает Снижается
Фонды Достаточно быстрое обновление,
снижение износа, ввод новых
технологий
Высокий износ и старение, низкий
темп обновления, имманентные
барьеры для ввода новых
технологий
Квалификация кадров Возрастает Снижается (ЭФФЕКТ «2-Д»+
ДИСФУНКЦИЯ
УПРАВЛЕНИЯ)
Технологический уровень
(механизации, автоматизации,
глубина переработки сырья)
Возрастает Снижается
Доля импортных комплектующих,
узлов, деталей машин
Снижается Возрастает
Время полезной жизни разработки
(изделия)
Снижается Сначала постепенно возрастает,
затем в связи с износом изделий
– резко сокращается
Сложность технологических
операций
Возрастает Снижается
Затраты и время разработки Возрастают (планомерно) на
коротком интервале времени и
снижаются на длительном
интервале
Значительно и довольно быстро
возрастают, блокируя появление
новых изделий и технологий
Институты развития
(институциональные условия)
Эффективны, обеспечивают
финансирование производства и
появление новых технологий
Низкая эффективность, недостаточно
ресурсов и сокращение
ресурсной базы
Индустриализация и деиндустриализация
Параметры индустриализации на историческом
Tp тренде
Z
TLS
Z
τ Tp TLS
T
Деиндустриализация на обозримом интервале
времени
Tp
Z
TLS Z
τ Tp TLS
t
Z- затраты на разработку
Tp – время разработки
TLS – время полезной жизни разработки
(изделия)
T- длительный интервал времени
эволюции индустриальной системы
τ – сложность технологических
операций
Деиндустриализация и индустриализация
Глубину деинудстриализации, можно измерять временем, которое необходимо на
создание кого-либо изделия, нового продукта, а также числом сложных или
высоко технологичных операций (L), приходящихся на единицу стоимости (Q)
создаваемого продукта - H (данный показатель может измеряться как
стоимость сложных операций sij на продукт в стоимостном выражении).
где N- число этапов разработки и производства новых изделий, ti – время каждого
i-го этапа. Данный показатель является очень точной оценкой реактивности
индустриальной системы, её способности к образованию новых комбинаций с
высокой скоростью и гибкости системы в конкурентной борьбе.
где L – число сложных производственных операций, M- число изделий, в которых
используются сложные операции, Q – общий объём производимой продукции.
KL – коэффициент локализации производства, Кim – стоимость импортных деталей
При деиндустриализации, оба показателя изменяются в противоположном
направлении, время Tp увеличивается, число сложных операций в единице
продукта и по стоимости и в натуральном измерении (общее число операций -
K) – сокращается.
∑=
=
N
i
ip tT
1 Q
s
M
j
L
i
ij∑∑= =
=Ψ
1 1
KLH
Q
L
H /*; ==
)/1( QKimKL −=
Взгляд на развитие промышленности – до
советской индустриализации (М.И.Туган-Барановский)
1. Иностранные капиталы
являются условием для
прочного подъёма
промышленности (съезд
промышленников 1910 г.)
2. Причины застоя
промышленности –
недостаточность
внутреннего спроса
Важно почему внутренний спрос
недостаточен?
Выход – рост общественного
капитала (сбережений).
Без прилива капитала
молодые страны не
разовьют свою
промышленность (Россия
бедна капиталом. Нужен
иностранный капитал)
Недостаток собственного капитала
Потребность в иностранном капитале
Развитие промышленности
Создание
покупательной
Низкая ёмкость внутреннего рынка силы
вследствие низкой покупательной способности
Свёртывание возможности прибыльного
размещения иностранного капитала
Иллюзия развития
промышленности
Релевантные позиции (до советской индустриализации)
1. Отрицается возможность создания
внутренней покупательной силы за счёт
внутренних источников (ресурсов)
2. Констатируется (и считается полезной)
зависимость российского капитала от
иностранного и развития отечественной
промышленности с использованием
иностранного капитала (для Урала – иного
выхода указать нельзя – Т-Б., бояться
захвата иностранным капиталом
природных богатств России – не стоит)
3. В то время в России производство довлеет
над финансовым сектором и подстраивает
под себя потребление и спрос. Сегодня –
обратное влияние
Численность занятых в промышленности
Удельный вес производства средств производства и
предметов потребления в общем объёме продукции
промышленности (в процентах) 1913-1976 гг. ЦСУ СССР
Годы Средства производства
«А»
Предметы потребления
«Б»
1913 35,1 64,9
1928 39,5 60,5
1940 61,0 39,0 (индустриализация)
1945 74,9 25,1
1946 65,9 34,1
1950 68,8 31,2 ( почти 1940 г.)
1955 70,5 29,5
1970 73,4 26,2 (вернулись к 1945
году)
1976 74,0 26,0
Среднегодовые социально-экономические показатели
(прирост, в процентах), Госкомстат СССР
Показатель 1976-1980 1981-1985 1986-1990
Валовой национальный
продукт
4,8 3,7 2,4
Произведенный
национальный доход
4,3 3,2 1,3
Продукция
промышленности
4,4 3,6 2,5
Капитальные вложения 3,7 3,7 6,1
Прибыль по народному
хозяйству
4,5 6,1 8,2
Денежные доходы
населения
5,0 4,2 9,2
Приоритеты в технике, технологиях, материалах в СССР (четыре
пятилетки) из статьи проф. В.К.Фальцмана (1988 г.)
1971-1975 гг. 1976-1980 гг. 1981-1985 гг. 1986-1990 гг.
Внедрение
оборудования с
ЧПУ,
автоматизированн
ые системы
управления,
электроника,
новые
экономичные
материалы,
включая полимеры
и особо чистые
материалы.
Увеличение
единичной
мощности
технологических
агрегатов с
обеспечением их
экономичности
Рост мощности машин
и агрегатов,
синтетические
материалы с
заданными
свойствами,
сверхпроводники,
малооперационны
е технологии
(бездоменная
металлургия и т.д.)
Промышленные
роботы, системы
автоматического
управления,
создание
полностью
автоматических
заводов и цехов.
Плазменные, лазерные
и радиационные
методы обработки
металлов,
сверхчистые,
полупроводников
ые,
сверхпроводящие
полимеры и
композиционные
материалы
Гибкие производства,
САПРы,
автоматические
многооперационн
ые линии,
робототехника и
роторно-
конвейерная
техника,
мембранные и
химические
технологии,
биотехнология и
генная инженерия,
расширение
базовых
технологий в 1,5- 2
раза, развитие
материалов с
заданными
свойствами
Современные качественные изменения в технологическом
развитии (уровень предприятий)
Во-первых, от многопередельных (имеется несколько технологических
переделов – металлургия, обработка, производство инструмента и
оснастки и т.д.) предприятий происходит отказ в пользу
монотехнологических фирм.
Во-вторых, происходит внедрение современных логистических схем,
начинает действовать принцип «всё лучшего качества», вместо ранее
действовавшего принципа «всё своё»
В-третьих, возник очень узкий слой высоких профессионалов, кадров,
отвечающих разработке высоких технологий. Стали появляться
«проектные группы», временные команды и совместители, которые
создают новые технологии в России
В-четвёртых, возникла потребность в проектах «конечного продукта» -
новых продуктах и новых функциях, которые бы создавались именно
новыми технологиями
В-пятых, высокую ценность представляет уже не ключевой параметр
конкурентоспособности изделия (продукта), а конкретной
технологии, ибо конкуренция развёртывается именно по технологиям
Передовые технологии: влияние факторов в России
1. Изменение расходов на гражданскую науку
на 1% на 2,25% увеличивает число вновь
созданных технологий,
2.Изменение числа организаций,
выполняющих научные исследования и
разработки на 1%, увеличивает число
передовых технологий на 18%,
3. Изменение числа патентов на 1% - на 34%.
Факторы-условия, влияющие на отвлечение и
создание нового ресурса
- состояние старых производств (технологий), степень их износа и
загрузки в текущем режиме;
- характеристики новых технологий и требующегося для них
интерспецифического ресурса (качество, цена);
- правила перелива ресурса и взаимозаменяемости ресурсов
(замещения, сопряжения и дополнения технологий);
межсекторальная структура, оценка инвестиций;
- уровень монополизма рынков, формы организации бизнеса,
контракты, включая международное сотрудничество;
- состояние рынка труда (девиации);
- возможности денежно-кредитных институтов и бюджетной
политики
Численность занятых в производстве
В «новых» производствах, чел., 2005-2014 гг.[1]
2005 2010 2011 2012 2013 2014
Экономика РФ
813207 736540 735273 726318 727029 732274
В «старых» производствах, чел., 2005-2014 гг.[2]
2005 2010 2011 2012 2013 2014
Экономика
РФ
13861993 12518660 12547727 12470482 12348371 12116526
[1]
Регионы России. Социально-экономические показатели. 2015: 1266 с.− М., 2015. −Стат. сб. / Росстат. - С. 189 – 195.
[2]
Там же.
Динамика технологий по секторам
промышленности, шт., 2010 - 2015 гг.[1]
Число «новых» технологий, шт. Число «старых» технологий, шт.
2010 2011 2012 2013 2014 2015 2010 2011 2012 2013 2014 2015
221 320 340 420 439 446 144565 128970 132777 137565 143824 160403
[1]
Рассчитано на основе данных официального сайта Федеральной службы статистики.
[Электронный ресурс]. – Режим доступа:
http://www.gks.ru/wps/wcm/connect/rosstat_main/rosstat/ru/statistics/economydevelopment/#
Выбор приоритетов научно-технического развития
Для выбора приоритетов научно-технического развития,
минимально необходимы следующие позиции.
А. Определение перспективных секторов и видов
деятельности (базисных отраслей) и направлений
деятельности для достижения каждой из установленных для
системы целей (определение технологического ядра).
Б. Выбор ключевых технологий, ноу-хау и технологических
решений, выводящих данные секторы и виды деятельности и
направления (по п.А) – на лидирующие мировые позиции
(установление ряда технологий и их ядер, которые составят
перспективу ближайшую и отдалённую).
В. Составление перечня сопутствующих технологий, не
являющихся ключевыми (как по п.Б), но обязательных на
данном этапе развития для достижения целей (определение
периферии и способов её совершенствования).
Г. Сопоставимость ожидаемого результата достижения цели
и затрат на её достижение, учёт альтернатив и инерции
развития конкурирующих систем.
Д. Постоянный мониторинг внешних условий для
подтверждения актуальности целей – для своевременной
корректировки приоритетов и поддержания области
приложений усилий и функционального разнообразия на
минимально необходимом уровне.
Структурная проблема
1. Соотношение рентабельность – риск, т.е. высоко доходные
сектора экономики относительно низко рискованны
(сырьевые, финансовой сектор), а низко доходные секторы
(производство, НИОКР) относительно более рискованны. Это
соотношение выражается и в разнице заработных плат по
указанным секторам и в переливе ресурсов, включая
трудовой потенциал.
2. Увеличение инвестиций (последние три года имеем
снижение) в основной капитал, отображаемое официальной
статистикой, происходило либо при снижении, либо при
относительно невысокой рентабельности продукции и доли
годовой прибыли в объёме производства в промышленности.
Это говорит о том, что запас прочности развития
промышленности был не большой, система функционировала
на пределе возможности. При этом рост производительности
происходил за счёт высвобождения кадров, но не
технического переоснащения.
Выбор структуры
Риск
В
d1
d
d1
А d
I III
II
Ожидаемый доход
Структурная постановка
Три базовых сектора обозначим как
услуги – A, обработка – В, добыча – С
Риск
2 A
B B
C
C A
1
Доходность
Структура определяет стратегию
(магистральную задачу развития)
X=dII –dI dX/dt - ?
d D
II E
F
X
A
I B
C
T
Реструктуризация: три сектора
K
d L
M Y
D E
F
3 X
2 A
1 B
C
Z=X+Y; Z=d3 –d1 ; dZ/dt -? T
X=d2 – d1 ; Y = d3 –d2 ; dX/dt, dY/dt - ?
Варианты стратегии индустриализации
Страте
ги
я
I-
Машино
строение
(обр..сектор)
II- Топливная
пром-ть
(добыва
ющий
сектор)
Характеристика
стратегии
1 B Е Сохраняется структурное соотношение секторов dX1
/dt=0
2(*) A Е Увеличивается доля обрабатывающих производств dX2
/dt<0
3 C Е Сокращение обрабатывающих производств при сохранении ресурсной
зависимости dX3
/dt>0
4 C F «Экономическая эвтаназия», доля двух секторов снижается (в пользу
услуг). dX4
/dt = 0, либо dX4
/dt<0, dX4
/dt>0
5 B F Сокращение сырьевой части при той же доли обрабатывающего сектора
dX5
/dt<0
6 (**) A F Сокращение «разрыва» dX6
/dt<0, (dX2
/dt>dX6
/dt)
7 C D Рост «разрыва», закрепление сырьевой зависимости, dX7
/dt>0, с
деградаций обрабатывающего сектора
8 B D Рост доли сырья при той же доли обрабатывающего сектора, dX8
/dt>0,
но dX8
/dt<dX7
/dt
9(***) A D Общий рост секторов, но качество стратегии разделяется на три
варианта:
1.dX9
/dt<0, когда обрабатывающий сектор растёт быстрее сырьевого –
разрыв сокращается
2.dX9
/dt>0, когда сырьевой растёт быстрее обрабатывающего, разрыв
Старые и новые технологии в стратегии
индустриализации
В каждой из N= 1…9 стратегий по направлению I и II возможно
своё сочетание (структура) «старых» (OI , OII) и «новых» (NI,
NII) технологий.
Поэтому не только выбор в рамках стратегии 2,6 и 9 может быть
связан с индустриализаций (наилучший вариант – стратегия 2),
но по стратегиям 1,5,8 возможна индустриализация, за счёт
изменения структуры ОI –NI, в пользу NI (новых технологий в
обрабатывающих секторах, при сохранении их доли в
продукте).
Возможные варианты структуры технологий (доминирование):
1. OI-OII
2. OI-NII
3.NI-NII
4.NI-OII
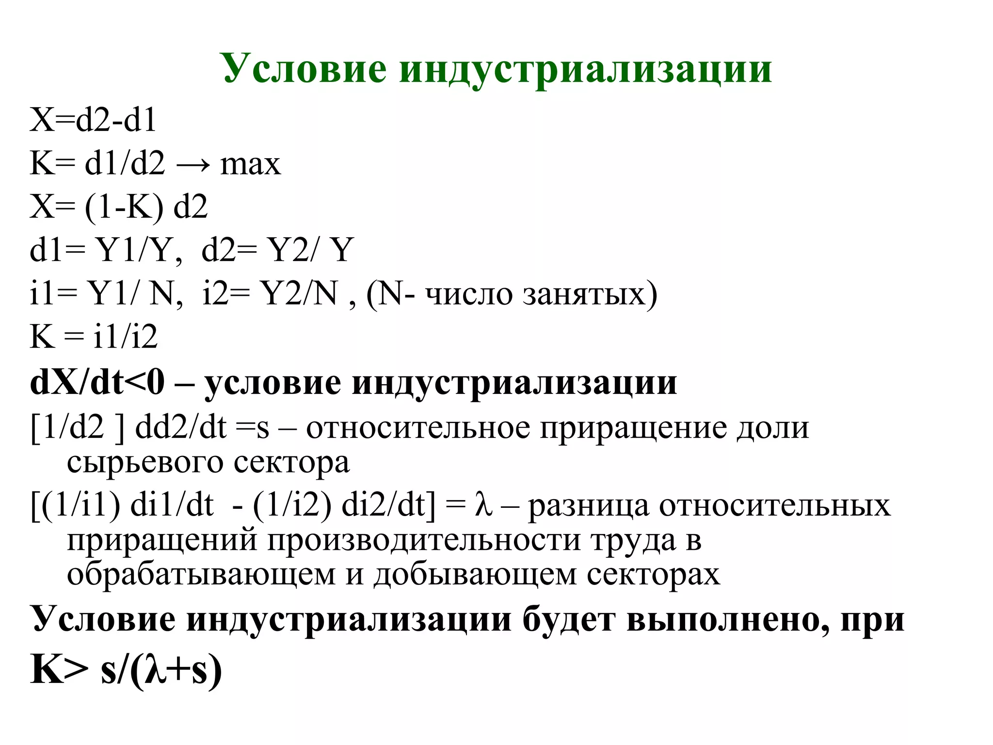
Условие индустриализации
X=d2-d1
K= d1/d2 → max
X= (1-K) d2
d1= Y1/Y, d2= Y2/ Y
i1= Y1/ N, i2= Y2/N , (N- число занятых)
K = i1/i2
dX/dt<0 – условие индустриализации
[1/d2 ] dd2/dt =s – относительное приращение доли
сырьевого сектора
[(1/i1) di1/dt - (1/i2) di2/dt] = λ – разница относительных
приращений производительности труда в
обрабатывающем и добывающем секторах
Условие индустриализации будет выполнено, при
K> s/(λ+s)
Условие оптимальной структуры
В ранних работах автор показал, что оптимальная
структура производства хозяйственной системы
достигается при условии, когда изменение
продукта на одного занятого в этой системе
пропорционально выработке с коэффициентом
пропорциональности, равном сумме
относительных приращений показателя
открытости/закрытости и показателя сырьевой
зависимости системы
«несырьевое» развитие «сырьевое» развитие
0,0 tt
t
K
><
∂
∂
0,0 tt
t
K
<>
∂
∂
]
2
2
11
[
t
i
it
Z
Z
y
t
y
∂
∂
+
∂
∂
=
∂
∂
0,0 tt
t
K
<<
∂
∂
0,0 tt
t
K
>>
∂
∂
Условие индустриализации с учётом
структуры «старые-новые» технологии
Если ввести объём производства на старых и новых технологиях O1, N1
для первого сектора и O2 , N2 для второго сектора, так что Y1 =O1
+N1 и Y2 =O2+N2 , тогда K = (O1+N1 )/ (O2+N2), и, учтя, что α =
O1 /O2 и γ1 =N1 /O1, γ2 =N2 /O2, соответственно соотношение
старых и новых технологий и доля производства на новых
технологиях в объёме производства на старых технологиях, получим:
K= α (1+γ1) /(1+γ2)
X= (1-K) dII
dX/dt<0
s(1-K)< dK/dt
dK/dt = K [(1/α) dα/dt+μ(t)]
μ(t) =
Как видно из полученного условия, чем интенсивнее развиваются старые
технологии в обрабатывающих секторах относительно сырьевых
секторов, а также чем выше доля новых технологий в
обрабатывающих секторах, и чем выше изменение доли этих
технологий, тем легче выполнить приведенное условие
dt
d
dt
d 2
2
1
1 1
1
1
1 γ
γ
γ
γ +
−
+
s
dt
d
s
K
++
>
µ
α
α
1
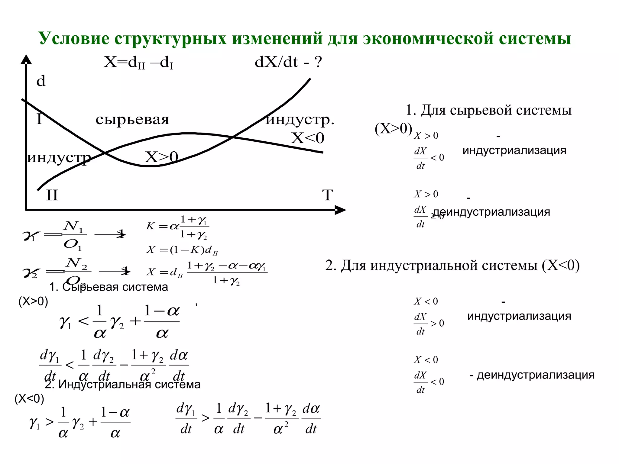
Условие структурных изменений для экономической системы
X=dII –dI dX/dt - ?
d
I сырьевая индустр.
X<0
индустр X>0
II T
0
0
<
>
dt
dX
X
0
0
≥
>
dt
dX
X
0
0
>
<
dt
dX
X
0
0
<
<
dt
dX
X
1. Для сырьевой системы
(X>0) -
индустриализация
-
деиндустриализация
-
индустриализация
- деиндустриализация
2. Для индустриальной системы (X<0)1
1
2
2
2
1
1
1
→=
→=
O
N
O
N
γ
γ
2
12
2
1
1
1
)1(
1
1
γ
αγαγ
γ
γ
α
+
−−+
=
−=
+
+
=
II
II
dX
dKX
K
α
α
γ
α
γ
−
+<
11
21
dt
d
dt
d
dt
d α
α
γγ
α
γ
2
221 11 +
−<
α
α
γ
α
γ
−
+>
11
21 dt
d
dt
d
dt
d α
α
γγ
α
γ
2
221 11 +
−>
1. Сырьевая система
(X>0)
2. Индустриальная система
(X<0)
,
Секторальные варианты управления структурой
Введём параметры, отражающие соотношение долей
секторов: КX = d1/d2, KY = d2 /d3, KZ= d1 /d3
2
2
1
s
dt
d
s
KX
++
>
µ
α
α
dt
d
dt
d
t 2
2
1
1 1
1
1
1
)(
γ
γ
γ
γ
µ
+
−
+
=
Разница взвешенных изменений долей
производства на новых технологиях в объёме
производства на старых технологиях в первом
и втором секторе
Для варианта реструктуризации экономики согласно условию: dX/dt <0,
dY/dt<0, dZ/dt<0, имеем несколько сценариев секторальной динамики:
1. Доля первого сектора возрастает, второго – не изменяется, третьего -
снижается
2. Первый сектор возрастает, второй снижается, третий снижается, причём
снижение третьего сектора обгоняет второй сектор, то есть dd3/dt >dd2/dt
3. Первый сектор возрастает, второй – возрастает, но третий –
сокращается, причём dd1/dt >dd2/dt, рост первого обгоняет рост второго сектора
4. Доля первого сектора не изменяется, но второй и третий сокращаются,
причём dd3/dt>dd2/dt – сокращение третьего обгоняет сокращение второго
сектора
5. Первый сектор возрастает, второй возрастает, третий – не изменяется,
причём dd1/dt>dd2/dt – рост первого обгоняет рост второго сектора
Эмпирическая оценка X(t), dX/dt, K и критерия
индустриализации
Модель индустриального роста
gs
gs = -gp /z
H U
z= ns /np
C
O K gp
z=3 D
HF- потребление ns =75%
CD- инвестиции z=2/3 np =25%
F ns=40%,np=60% zak
ak
a
zak
bk
a
gagag
zak
gakgbk
g
shLpp
shLp
p
/
2
/
1
21
/
1
2
1
1
1
21
+
=
+
=
−>
+
−
>
Модель развития (z) Режим роста gp
gp
> 0 – рост сектора
предметов потребления
gp
< 0 – спад сектора предметов
потребления
Инвестиционная Допустима небольшая
деиндустриализация
gs
CD
<0
Достаточна пассивная (условная)
индустриализация gs
CD
>0
Потребительская Деиндустриализация
может быть более
глубокой gs
HF
<0
gs
CD
> gs
HF
Требуется активная
индустриализация gs
HF
>0 , причём
gs
HF
> gs
CD
Программы развития средств производства
Необходимо согласовывать функционирующие внутренние рынки по трём
направлениям (источник внутреннего развития – антитеза Т-Б):
– сырьё и материалы,
- элементная база
- средства производства.
Эти три элемента являются тремя столпами современного машиностроения,
замещение импорта по каждому направлению должно быть согласовано в
рамках разрабатываемых программ
Противодействие импорту необходимо развернуть по трём направлениям,
составляющим причины импортной зависимости в области обработки:
Широкая номенклатура, необходимый и достаточный уровень качества,
доступность и информационная широта работы «импортной
инфраструктуры».
Машиностроение
Крупное (энергетическое, металлургическое, транспортное, атомное, горно-
добывающее и др.),
Среднее(двигателестроение, станкостроение, специальное технологическое
оборудование, кузнечно-прессовое и другое оборудование),
Мелкое (насосы, редукторы, электродвигатели, приводы, арматура
трубопроводов и др.) машиностроение
Элементная база (подшипники, метизы, зубчатые колёса, рейки, муфты и т.д. и
т.п. – детали машин), для реализации стратегии замещения импорта
необходимо
а) по крупному машиностроению: целевым образом определить
государственных исполнителей по приоритетным направления и
целевое финансирование (без тендеров), с учётом длительных
циклов НИОКР и производства, особо выделить компоненты заказа
на перспективные НИОКР под субсидии государства и льготные
ставки по кредитам и налогообложения;
б) по среднему машиностроению: необходима программа
стратегического развёртывания (до 15-20 лет ) и строительства
заводов в области станкостроения и двигателестроения, с оценкой
потребности по производству конечных видов продукции
(самолёты, автомобильный и железнодорожный транспорт –
перспективного назначения – скоростного движения и новых видов
двигательных установок), а также обрабатывающих центров на
новых технических и физических принципах.
в) по мелкому машиностроению и элементной базе: отобрать
имеющуюся в отечественном производстве элементную базу и
мелкое оборудование, отвечающую мировому уровню качества,
оставив закупки по импорту в обозримом периоде, с учётом
взаимозаменяемости деталей машин, с тем, чтобы постепенно на
следующих этапах осуществить полный переход посредством
освоения элементной базы и деталей машин на отечественных
предприятиях.

Современные проблемы индустриализации экономики

  • 1.
    Современные проблемы индустриализации экономики 25мая 2017 года, Кострома Пленарное заседание © О.С. Сухарев, Москва, 2017 www.osukharev.com
  • 2.
    Два направления исследования промышленныхсистем Первое –идентификация состояния промышленности и её секторов, анализ закономерностей развития промышленной системы и её инфраструктуры с последующим выявлением основных факторов развития (фонды, техника, технологии, кадры, потребности) – теория факторов развития Второе– определяет искомую (желательную), потребную динамику развития промышленных секторов, задаёт цели и формы промышленного развития (включая промышленную политику), оценку структуры и уровня конкурентоспособности – теория чувствительности инструментов и институтов развития (передаточного механизма промышленной политики) Движение по указанным направлениям позволяет: - прийти к прогнозу развития промышленной системы, - скорректировать государственные мероприятия промышленной и структурной политики. - оценить достижимость целей развития по уровню техники, технологии, кадрам, конкурентоспособности изделий и продуктов.
  • 3.
    Основные мировые тенденцииразвития промышленности и технологий 1) Сокращение числа занятого населения в промышленном производстве, при росте уровня автоматизации и использования современной техники, повышении квалификации рабочей силы, а также станочного парка при росте производительности станков, улучшении их характеристик и применении робототехники; 2) Реструктуризация промышленного производства – снизилась доля промышленности в ВВП (за исключением Китая, Индии, Индонезии, Мексики, где доля возросла) в пользу трансакционных секторов; 3) Возросла интенсивность инновационного процесса и сократилось время смены новых поколений техники, средств производства. Рост доли наукоёмких секторов. Доля затрат на добычу полезных ископаемых сокращалась для большинства высоко развитых стран – и только в России этот показатель существенно возрос. 4) Интенсификация движения в сторону «безотходности» и «безлюдности» в области технологического развития
  • 4.
    Индустриализация А) Замена ручноготруда – машинным трудом (следствие – высвобождение кадров) Б) Сегодня индустриализация сводится к резкому повышению технологичности производства (доля промышленного производства может не изменяться, сокращаться или даже возрастать как в Китае) Деиндустриализация (двух типов): 1) Сокращение доли промышленного производства и рост доли сектора услуг (фактически индустриализация второго типа, если за счёт роста технологичности) 2) Доля промышленного производства не просто сокращается, оно становится более примитивным, снижается технологический уровень, разрушается/свёртывается производственная инфраструктура. Глубину деинудстриализации (уровень индустриализации), можно измерять временем, которое необходимо на создание нового изделия, а также числом сложных или высоко технологичных операций, приходящихся на единицу стоимости создаваемого продукта, либо как отношение стоимости сложных операций к величине стоимости.
  • 5.
    Параметры/ Процесс ИндустриализацияДеиндустриализация Доля промышленности в ВВП (число заводов, секторов) Возрастает Снижается Фонды Достаточно быстрое обновление, снижение износа, ввод новых технологий Высокий износ и старение, низкий темп обновления, имманентные барьеры для ввода новых технологий Квалификация кадров Возрастает Снижается (ЭФФЕКТ «2-Д»+ ДИСФУНКЦИЯ УПРАВЛЕНИЯ) Технологический уровень (механизации, автоматизации, глубина переработки сырья) Возрастает Снижается Доля импортных комплектующих, узлов, деталей машин Снижается Возрастает Время полезной жизни разработки (изделия) Снижается Сначала постепенно возрастает, затем в связи с износом изделий – резко сокращается Сложность технологических операций Возрастает Снижается Затраты и время разработки Возрастают (планомерно) на коротком интервале времени и снижаются на длительном интервале Значительно и довольно быстро возрастают, блокируя появление новых изделий и технологий Институты развития (институциональные условия) Эффективны, обеспечивают финансирование производства и появление новых технологий Низкая эффективность, недостаточно ресурсов и сокращение ресурсной базы
  • 6.
    Индустриализация и деиндустриализация Параметрыиндустриализации на историческом Tp тренде Z TLS Z τ Tp TLS T Деиндустриализация на обозримом интервале времени Tp Z TLS Z τ Tp TLS t Z- затраты на разработку Tp – время разработки TLS – время полезной жизни разработки (изделия) T- длительный интервал времени эволюции индустриальной системы τ – сложность технологических операций
  • 7.
    Деиндустриализация и индустриализация Глубинудеинудстриализации, можно измерять временем, которое необходимо на создание кого-либо изделия, нового продукта, а также числом сложных или высоко технологичных операций (L), приходящихся на единицу стоимости (Q) создаваемого продукта - H (данный показатель может измеряться как стоимость сложных операций sij на продукт в стоимостном выражении). где N- число этапов разработки и производства новых изделий, ti – время каждого i-го этапа. Данный показатель является очень точной оценкой реактивности индустриальной системы, её способности к образованию новых комбинаций с высокой скоростью и гибкости системы в конкурентной борьбе. где L – число сложных производственных операций, M- число изделий, в которых используются сложные операции, Q – общий объём производимой продукции. KL – коэффициент локализации производства, Кim – стоимость импортных деталей При деиндустриализации, оба показателя изменяются в противоположном направлении, время Tp увеличивается, число сложных операций в единице продукта и по стоимости и в натуральном измерении (общее число операций - K) – сокращается. ∑= = N i ip tT 1 Q s M j L i ij∑∑= = =Ψ 1 1 KLH Q L H /*; == )/1( QKimKL −=
  • 8.
    Взгляд на развитиепромышленности – до советской индустриализации (М.И.Туган-Барановский) 1. Иностранные капиталы являются условием для прочного подъёма промышленности (съезд промышленников 1910 г.) 2. Причины застоя промышленности – недостаточность внутреннего спроса Важно почему внутренний спрос недостаточен? Выход – рост общественного капитала (сбережений). Без прилива капитала молодые страны не разовьют свою промышленность (Россия бедна капиталом. Нужен иностранный капитал) Недостаток собственного капитала Потребность в иностранном капитале Развитие промышленности Создание покупательной Низкая ёмкость внутреннего рынка силы вследствие низкой покупательной способности Свёртывание возможности прибыльного размещения иностранного капитала Иллюзия развития промышленности
  • 9.
    Релевантные позиции (досоветской индустриализации) 1. Отрицается возможность создания внутренней покупательной силы за счёт внутренних источников (ресурсов) 2. Констатируется (и считается полезной) зависимость российского капитала от иностранного и развития отечественной промышленности с использованием иностранного капитала (для Урала – иного выхода указать нельзя – Т-Б., бояться захвата иностранным капиталом природных богатств России – не стоит) 3. В то время в России производство довлеет над финансовым сектором и подстраивает под себя потребление и спрос. Сегодня – обратное влияние
  • 10.
    Численность занятых впромышленности
  • 11.
    Удельный вес производствасредств производства и предметов потребления в общем объёме продукции промышленности (в процентах) 1913-1976 гг. ЦСУ СССР Годы Средства производства «А» Предметы потребления «Б» 1913 35,1 64,9 1928 39,5 60,5 1940 61,0 39,0 (индустриализация) 1945 74,9 25,1 1946 65,9 34,1 1950 68,8 31,2 ( почти 1940 г.) 1955 70,5 29,5 1970 73,4 26,2 (вернулись к 1945 году) 1976 74,0 26,0
  • 12.
    Среднегодовые социально-экономические показатели (прирост,в процентах), Госкомстат СССР Показатель 1976-1980 1981-1985 1986-1990 Валовой национальный продукт 4,8 3,7 2,4 Произведенный национальный доход 4,3 3,2 1,3 Продукция промышленности 4,4 3,6 2,5 Капитальные вложения 3,7 3,7 6,1 Прибыль по народному хозяйству 4,5 6,1 8,2 Денежные доходы населения 5,0 4,2 9,2
  • 13.
    Приоритеты в технике,технологиях, материалах в СССР (четыре пятилетки) из статьи проф. В.К.Фальцмана (1988 г.) 1971-1975 гг. 1976-1980 гг. 1981-1985 гг. 1986-1990 гг. Внедрение оборудования с ЧПУ, автоматизированн ые системы управления, электроника, новые экономичные материалы, включая полимеры и особо чистые материалы. Увеличение единичной мощности технологических агрегатов с обеспечением их экономичности Рост мощности машин и агрегатов, синтетические материалы с заданными свойствами, сверхпроводники, малооперационны е технологии (бездоменная металлургия и т.д.) Промышленные роботы, системы автоматического управления, создание полностью автоматических заводов и цехов. Плазменные, лазерные и радиационные методы обработки металлов, сверхчистые, полупроводников ые, сверхпроводящие полимеры и композиционные материалы Гибкие производства, САПРы, автоматические многооперационн ые линии, робототехника и роторно- конвейерная техника, мембранные и химические технологии, биотехнология и генная инженерия, расширение базовых технологий в 1,5- 2 раза, развитие материалов с заданными свойствами
  • 14.
    Современные качественные измененияв технологическом развитии (уровень предприятий) Во-первых, от многопередельных (имеется несколько технологических переделов – металлургия, обработка, производство инструмента и оснастки и т.д.) предприятий происходит отказ в пользу монотехнологических фирм. Во-вторых, происходит внедрение современных логистических схем, начинает действовать принцип «всё лучшего качества», вместо ранее действовавшего принципа «всё своё» В-третьих, возник очень узкий слой высоких профессионалов, кадров, отвечающих разработке высоких технологий. Стали появляться «проектные группы», временные команды и совместители, которые создают новые технологии в России В-четвёртых, возникла потребность в проектах «конечного продукта» - новых продуктах и новых функциях, которые бы создавались именно новыми технологиями В-пятых, высокую ценность представляет уже не ключевой параметр конкурентоспособности изделия (продукта), а конкретной технологии, ибо конкуренция развёртывается именно по технологиям
  • 15.
    Передовые технологии: влияниефакторов в России 1. Изменение расходов на гражданскую науку на 1% на 2,25% увеличивает число вновь созданных технологий, 2.Изменение числа организаций, выполняющих научные исследования и разработки на 1%, увеличивает число передовых технологий на 18%, 3. Изменение числа патентов на 1% - на 34%.
  • 16.
    Факторы-условия, влияющие наотвлечение и создание нового ресурса - состояние старых производств (технологий), степень их износа и загрузки в текущем режиме; - характеристики новых технологий и требующегося для них интерспецифического ресурса (качество, цена); - правила перелива ресурса и взаимозаменяемости ресурсов (замещения, сопряжения и дополнения технологий); межсекторальная структура, оценка инвестиций; - уровень монополизма рынков, формы организации бизнеса, контракты, включая международное сотрудничество; - состояние рынка труда (девиации); - возможности денежно-кредитных институтов и бюджетной политики
  • 17.
    Численность занятых впроизводстве В «новых» производствах, чел., 2005-2014 гг.[1] 2005 2010 2011 2012 2013 2014 Экономика РФ 813207 736540 735273 726318 727029 732274 В «старых» производствах, чел., 2005-2014 гг.[2] 2005 2010 2011 2012 2013 2014 Экономика РФ 13861993 12518660 12547727 12470482 12348371 12116526 [1] Регионы России. Социально-экономические показатели. 2015: 1266 с.− М., 2015. −Стат. сб. / Росстат. - С. 189 – 195. [2] Там же.
  • 18.
    Динамика технологий посекторам промышленности, шт., 2010 - 2015 гг.[1] Число «новых» технологий, шт. Число «старых» технологий, шт. 2010 2011 2012 2013 2014 2015 2010 2011 2012 2013 2014 2015 221 320 340 420 439 446 144565 128970 132777 137565 143824 160403 [1] Рассчитано на основе данных официального сайта Федеральной службы статистики. [Электронный ресурс]. – Режим доступа: http://www.gks.ru/wps/wcm/connect/rosstat_main/rosstat/ru/statistics/economydevelopment/#
  • 19.
    Выбор приоритетов научно-техническогоразвития Для выбора приоритетов научно-технического развития, минимально необходимы следующие позиции. А. Определение перспективных секторов и видов деятельности (базисных отраслей) и направлений деятельности для достижения каждой из установленных для системы целей (определение технологического ядра). Б. Выбор ключевых технологий, ноу-хау и технологических решений, выводящих данные секторы и виды деятельности и направления (по п.А) – на лидирующие мировые позиции (установление ряда технологий и их ядер, которые составят перспективу ближайшую и отдалённую). В. Составление перечня сопутствующих технологий, не являющихся ключевыми (как по п.Б), но обязательных на данном этапе развития для достижения целей (определение периферии и способов её совершенствования). Г. Сопоставимость ожидаемого результата достижения цели и затрат на её достижение, учёт альтернатив и инерции развития конкурирующих систем. Д. Постоянный мониторинг внешних условий для подтверждения актуальности целей – для своевременной корректировки приоритетов и поддержания области приложений усилий и функционального разнообразия на минимально необходимом уровне.
  • 20.
    Структурная проблема 1. Соотношениерентабельность – риск, т.е. высоко доходные сектора экономики относительно низко рискованны (сырьевые, финансовой сектор), а низко доходные секторы (производство, НИОКР) относительно более рискованны. Это соотношение выражается и в разнице заработных плат по указанным секторам и в переливе ресурсов, включая трудовой потенциал. 2. Увеличение инвестиций (последние три года имеем снижение) в основной капитал, отображаемое официальной статистикой, происходило либо при снижении, либо при относительно невысокой рентабельности продукции и доли годовой прибыли в объёме производства в промышленности. Это говорит о том, что запас прочности развития промышленности был не большой, система функционировала на пределе возможности. При этом рост производительности происходил за счёт высвобождения кадров, но не технического переоснащения.
  • 21.
  • 22.
    Структурная постановка Три базовыхсектора обозначим как услуги – A, обработка – В, добыча – С Риск 2 A B B C C A 1 Доходность
  • 23.
    Структура определяет стратегию (магистральнуюзадачу развития) X=dII –dI dX/dt - ? d D II E F X A I B C T
  • 24.
    Реструктуризация: три сектора K dL M Y D E F 3 X 2 A 1 B C Z=X+Y; Z=d3 –d1 ; dZ/dt -? T X=d2 – d1 ; Y = d3 –d2 ; dX/dt, dY/dt - ?
  • 25.
    Варианты стратегии индустриализации Страте ги я I- Машино строение (обр..сектор) II-Топливная пром-ть (добыва ющий сектор) Характеристика стратегии 1 B Е Сохраняется структурное соотношение секторов dX1 /dt=0 2(*) A Е Увеличивается доля обрабатывающих производств dX2 /dt<0 3 C Е Сокращение обрабатывающих производств при сохранении ресурсной зависимости dX3 /dt>0 4 C F «Экономическая эвтаназия», доля двух секторов снижается (в пользу услуг). dX4 /dt = 0, либо dX4 /dt<0, dX4 /dt>0 5 B F Сокращение сырьевой части при той же доли обрабатывающего сектора dX5 /dt<0 6 (**) A F Сокращение «разрыва» dX6 /dt<0, (dX2 /dt>dX6 /dt) 7 C D Рост «разрыва», закрепление сырьевой зависимости, dX7 /dt>0, с деградаций обрабатывающего сектора 8 B D Рост доли сырья при той же доли обрабатывающего сектора, dX8 /dt>0, но dX8 /dt<dX7 /dt 9(***) A D Общий рост секторов, но качество стратегии разделяется на три варианта: 1.dX9 /dt<0, когда обрабатывающий сектор растёт быстрее сырьевого – разрыв сокращается 2.dX9 /dt>0, когда сырьевой растёт быстрее обрабатывающего, разрыв
  • 26.
    Старые и новыетехнологии в стратегии индустриализации В каждой из N= 1…9 стратегий по направлению I и II возможно своё сочетание (структура) «старых» (OI , OII) и «новых» (NI, NII) технологий. Поэтому не только выбор в рамках стратегии 2,6 и 9 может быть связан с индустриализаций (наилучший вариант – стратегия 2), но по стратегиям 1,5,8 возможна индустриализация, за счёт изменения структуры ОI –NI, в пользу NI (новых технологий в обрабатывающих секторах, при сохранении их доли в продукте). Возможные варианты структуры технологий (доминирование): 1. OI-OII 2. OI-NII 3.NI-NII 4.NI-OII
  • 27.
    Условие индустриализации X=d2-d1 K= d1/d2→ max X= (1-K) d2 d1= Y1/Y, d2= Y2/ Y i1= Y1/ N, i2= Y2/N , (N- число занятых) K = i1/i2 dX/dt<0 – условие индустриализации [1/d2 ] dd2/dt =s – относительное приращение доли сырьевого сектора [(1/i1) di1/dt - (1/i2) di2/dt] = λ – разница относительных приращений производительности труда в обрабатывающем и добывающем секторах Условие индустриализации будет выполнено, при K> s/(λ+s)
  • 28.
    Условие оптимальной структуры Вранних работах автор показал, что оптимальная структура производства хозяйственной системы достигается при условии, когда изменение продукта на одного занятого в этой системе пропорционально выработке с коэффициентом пропорциональности, равном сумме относительных приращений показателя открытости/закрытости и показателя сырьевой зависимости системы «несырьевое» развитие «сырьевое» развитие 0,0 tt t K >< ∂ ∂ 0,0 tt t K <> ∂ ∂ ] 2 2 11 [ t i it Z Z y t y ∂ ∂ + ∂ ∂ = ∂ ∂ 0,0 tt t K << ∂ ∂ 0,0 tt t K >> ∂ ∂
  • 29.
    Условие индустриализации сучётом структуры «старые-новые» технологии Если ввести объём производства на старых и новых технологиях O1, N1 для первого сектора и O2 , N2 для второго сектора, так что Y1 =O1 +N1 и Y2 =O2+N2 , тогда K = (O1+N1 )/ (O2+N2), и, учтя, что α = O1 /O2 и γ1 =N1 /O1, γ2 =N2 /O2, соответственно соотношение старых и новых технологий и доля производства на новых технологиях в объёме производства на старых технологиях, получим: K= α (1+γ1) /(1+γ2) X= (1-K) dII dX/dt<0 s(1-K)< dK/dt dK/dt = K [(1/α) dα/dt+μ(t)] μ(t) = Как видно из полученного условия, чем интенсивнее развиваются старые технологии в обрабатывающих секторах относительно сырьевых секторов, а также чем выше доля новых технологий в обрабатывающих секторах, и чем выше изменение доли этих технологий, тем легче выполнить приведенное условие dt d dt d 2 2 1 1 1 1 1 1 γ γ γ γ + − + s dt d s K ++ > µ α α 1
  • 30.
    Условие структурных измененийдля экономической системы X=dII –dI dX/dt - ? d I сырьевая индустр. X<0 индустр X>0 II T 0 0 < > dt dX X 0 0 ≥ > dt dX X 0 0 > < dt dX X 0 0 < < dt dX X 1. Для сырьевой системы (X>0) - индустриализация - деиндустриализация - индустриализация - деиндустриализация 2. Для индустриальной системы (X<0)1 1 2 2 2 1 1 1 →= →= O N O N γ γ 2 12 2 1 1 1 )1( 1 1 γ αγαγ γ γ α + −−+ = −= + + = II II dX dKX K α α γ α γ − +< 11 21 dt d dt d dt d α α γγ α γ 2 221 11 + −< α α γ α γ − +> 11 21 dt d dt d dt d α α γγ α γ 2 221 11 + −> 1. Сырьевая система (X>0) 2. Индустриальная система (X<0) ,
  • 31.
    Секторальные варианты управленияструктурой Введём параметры, отражающие соотношение долей секторов: КX = d1/d2, KY = d2 /d3, KZ= d1 /d3 2 2 1 s dt d s KX ++ > µ α α dt d dt d t 2 2 1 1 1 1 1 1 )( γ γ γ γ µ + − + = Разница взвешенных изменений долей производства на новых технологиях в объёме производства на старых технологиях в первом и втором секторе Для варианта реструктуризации экономики согласно условию: dX/dt <0, dY/dt<0, dZ/dt<0, имеем несколько сценариев секторальной динамики: 1. Доля первого сектора возрастает, второго – не изменяется, третьего - снижается 2. Первый сектор возрастает, второй снижается, третий снижается, причём снижение третьего сектора обгоняет второй сектор, то есть dd3/dt >dd2/dt 3. Первый сектор возрастает, второй – возрастает, но третий – сокращается, причём dd1/dt >dd2/dt, рост первого обгоняет рост второго сектора 4. Доля первого сектора не изменяется, но второй и третий сокращаются, причём dd3/dt>dd2/dt – сокращение третьего обгоняет сокращение второго сектора 5. Первый сектор возрастает, второй возрастает, третий – не изменяется, причём dd1/dt>dd2/dt – рост первого обгоняет рост второго сектора
  • 32.
    Эмпирическая оценка X(t),dX/dt, K и критерия индустриализации
  • 33.
    Модель индустриального роста gs gs= -gp /z H U z= ns /np C O K gp z=3 D HF- потребление ns =75% CD- инвестиции z=2/3 np =25% F ns=40%,np=60% zak ak a zak bk a gagag zak gakgbk g shLpp shLp p / 2 / 1 21 / 1 2 1 1 1 21 + = + = −> + − > Модель развития (z) Режим роста gp gp > 0 – рост сектора предметов потребления gp < 0 – спад сектора предметов потребления Инвестиционная Допустима небольшая деиндустриализация gs CD <0 Достаточна пассивная (условная) индустриализация gs CD >0 Потребительская Деиндустриализация может быть более глубокой gs HF <0 gs CD > gs HF Требуется активная индустриализация gs HF >0 , причём gs HF > gs CD
  • 34.
    Программы развития средствпроизводства Необходимо согласовывать функционирующие внутренние рынки по трём направлениям (источник внутреннего развития – антитеза Т-Б): – сырьё и материалы, - элементная база - средства производства. Эти три элемента являются тремя столпами современного машиностроения, замещение импорта по каждому направлению должно быть согласовано в рамках разрабатываемых программ Противодействие импорту необходимо развернуть по трём направлениям, составляющим причины импортной зависимости в области обработки: Широкая номенклатура, необходимый и достаточный уровень качества, доступность и информационная широта работы «импортной инфраструктуры». Машиностроение Крупное (энергетическое, металлургическое, транспортное, атомное, горно- добывающее и др.), Среднее(двигателестроение, станкостроение, специальное технологическое оборудование, кузнечно-прессовое и другое оборудование), Мелкое (насосы, редукторы, электродвигатели, приводы, арматура трубопроводов и др.) машиностроение Элементная база (подшипники, метизы, зубчатые колёса, рейки, муфты и т.д. и т.п. – детали машин), для реализации стратегии замещения импорта необходимо
  • 35.
    а) по крупномумашиностроению: целевым образом определить государственных исполнителей по приоритетным направления и целевое финансирование (без тендеров), с учётом длительных циклов НИОКР и производства, особо выделить компоненты заказа на перспективные НИОКР под субсидии государства и льготные ставки по кредитам и налогообложения; б) по среднему машиностроению: необходима программа стратегического развёртывания (до 15-20 лет ) и строительства заводов в области станкостроения и двигателестроения, с оценкой потребности по производству конечных видов продукции (самолёты, автомобильный и железнодорожный транспорт – перспективного назначения – скоростного движения и новых видов двигательных установок), а также обрабатывающих центров на новых технических и физических принципах. в) по мелкому машиностроению и элементной базе: отобрать имеющуюся в отечественном производстве элементную базу и мелкое оборудование, отвечающую мировому уровню качества, оставив закупки по импорту в обозримом периоде, с учётом взаимозаменяемости деталей машин, с тем, чтобы постепенно на следующих этапах осуществить полный переход посредством освоения элементной базы и деталей машин на отечественных предприятиях.