Денежно-кредитная политика
стимулирования роста и изменений
структуры российской экономики
(Москва, 10 марта, 2016 г.)
© О.С. Сухарев, ИЭ РАН, Москва, 2016 www.osukharev.com
Компоненты экономического роста
Y = C+ I +G +NX
c = C/Y n = I/Y
a = G/Y b = NX/Y
g = (1/Y) dY/dt
gc = (1/C) dC/dt
gI = (1/I) dI/dt
gG = (1/G) dG/dt
gNX = (1/NX) d NX/dt
NX = ↓Ex- Im↑
Pob ↓ e↑ → Ex↑
↓G = f(D) = f (ψ(NX↓))
→ D = ψ(NX) > 50%
R – прибыль частника
W – заработная плата
наёмного персонала
Y = C (const) + S C = φ (R,W)
g = gc c + gI n + gG a + gNX b
infl % G(секвестр)
I, M2 % Pob e
снижает Y C W infl
И.Фишер и Й.Шумпетер
Фишер
1. PY = M V, где P – уровень цен, Y – величина создаваемого продукта,
M – денежная масса, V – скорость обращения денег в экономике.
2. Y = V [M / P ], и (1/Y) dY/dt = g - темп экономического роста.
g = (1/M) (dM/dt)+ (1/V) (dV/dt) – (1/P) (dP/dt)
Увеличение инфляции будет тормозить темп экономического роста,
при прочих равных, а увеличение денежной массы и скорости
обращения – повышать темп роста
Шумпетер
1. Потоку благ соответствует поток денег, направление которого
противоположно направлению потока благ (Шумпетер Й. Теория
экономического развития. – М.: Эксмо, 2007 – С. 109.). Такое
представление о хозяйственном кругообороте, говорит, что в
уравнении И.Фишера, не хватает знака минус в правой части: PY =
– M V.
2. g = (1/P) (dP/dt) - 1/M) (dM/dt)- (1/V) (dV/dt)
Темп экономического роста уже определяется темпом роста цен,
тормозится увеличением денежной массы и скорости оборота
денег.
Две «монетарные» модели роста и ДКП
Примем gv = (1/V) dV/dt, [1/P ]dP/dt – (1/M)dM/dt = E(M) –
монетарная функция,
Получаем, что имеется две модели экономического
роста:
g1 = E(M)- gv – «шумпетеровский рост»
g2 = gv – E(M) – «фишеровский рост»
Если скорость обращения денег в экономике не
изменяется, тогда темп экономического роста будет:
g =± E(M)
Знак плюс означает ситуацию, когда инфляция
сопровождает рост (Шумпетер), знак минус –
обратное влияние, когда инфляция тормозит рост
валового продукта (Фишер).
Две «монетарные» модели роста и ДКП
Величину еPM = {(1/P) dP/dt } / {(1/M) dM/dt} будем
называть эластичностью уровня цен по денежной
массе.
Темп изменения денежной массы gM= (1/M) /dM/dt.
Тогда функция E(M) = gM (ePM – 1) и темп
экономического роста можно записать:
g = ± gM (ePM - 1), либо g = ± [gv + gM (1- ePM) ]
Чем выше чувствительность динамики цен к изменению
денежной массы в экономике, тем, при прочих
равных (скорость обращения не изменяется, либо gv
>0, темп прироста денежной массы gM >0), для
данной модели, экономический рост (темп - g)
будет ниже в диапазоне положительного темпа
роста – g >0, и выше – в диапазоне
отрицательного темпа роста (спад будет меньше).
Условие роста по проценту
Чтобы наблюдался рост
продукта экономической
системы dY/dt>0,
требуется, чтобы
процентная ставка была
меньше изменения
процента умноженного на
величину обратную темпу
изменения нормы
сбережения плюс
соотношение параметров
инвестиционной функции
реального сектора (Ip)
dt
ds
s
g
b
a
dt
di
g
i
s
s
1
1
=
+<
Некоторые макроэкономические индикаторы
Темп экономического роста в России
2012 г. I кв -4,8%
IV кв. – 2,1%
2013г. I кв. – 0,8%
IV кв. – 2,0%
2014 г. I кв. – 0,9%
II кв. – 0,8%
июнь-июль (-0,2%)
Средний темп: 2012 – 3,4%, 2013 – 1,3, 2014 – 0,7%,
2015 – (–) 3,8%
Темп инфляции
2012 – 5,1%, 2013 – 6,8%, 2014 – 7,1%, 2015 – 12,8%
ВВП 2014/1990 - 113,0%, 2017 / 1990 – 115%.
Темп роста ВВП, тем инфляции, М2/ВВП
0,00
5,00
10,00
15,00
20,00
25,00
30,00
35,00
40,00
45,00
50,00
01.01.2000
01.01.2001
01.01.2002
01.01.2003
01.01.2004
01.01.2005
01.01.2006
01.01.2007
01.01.2008
01.01.2009
01.01.2010
01.01.2011
01.01.2012
01.01.2013
01.01.2014
01.01.2015
%
М2 / ВВП, %
-10
-5
0
5
10
15
20
25
2000 2001 2002 2003 2004 2005 2006 2007 2008 2009 2010 2011 2012 2013 2014 2015
темп инфляции,% темп роста ВВП,%
ттемп
Чувствительность базовых макропараметров
Y, M, i, P
Инфляция, процент, продукт
Инвестиции и процент
Макропараметры и девальвация
Цена на нефть (Pob), валютный курс и процент
Рост по модели 2x2 («инвестиции-сбережения»,
«финансовые-нефинансовые» инвестиции)
i, %
S
i1
Ip +If
Ip
I, S
.
1
),(
,
,
0
0
0
p
pf
fp
IS
ISI
SI
III
γα
γ
γ
α
−
−
=
−=
=
+=
).(
11
],)()[(
0
0
0
bia
s
Y
ibdanI f
−
−
−
=
++−=
γα
γ
γ
]
11
)[(
var,
,,
,,
0
dt
di
i
b
adt
ds
s
tY
dt
dY
s
const
constba
−
+−=
−
−
−
γα
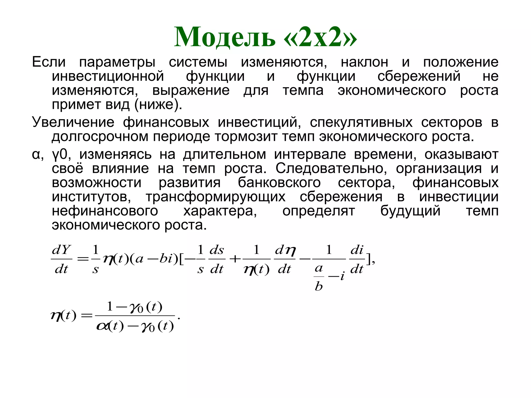
Модель «2x2»
Если параметры системы изменяются, наклон и положение
инвестиционной функции и функции сбережений не
изменяются, выражение для темпа экономического роста
примет вид (ниже).
Увеличение финансовых инвестиций, спекулятивных секторов в
долгосрочном периоде тормозит темп экономического роста.
α, γ0, изменяясь на длительном интервале времени, оказывают
своё влияние на темп роста. Следовательно, организация и
возможности развития банковского сектора, финансовых
институтов, трансформирующих сбережения в инвестиции
нефинансового характера, определят будущий темп
экономического роста.
.
)()(
)(1
)(
],
1
)(
11
)[)((
1
0
0
tt
t
t
dt
di
i
b
adt
d
tdt
ds
s
biat
sdt
dY
γα
γ
η
η
η
η
−
−
=
−
−+−−=
Финансовые инвестиции и
институциональное смещение γ0
«Структурный перекос»
Задаётся распределением труда и капитала по видам
деятельности
1. Соотношение рентабельность – риск, т.е. высоко
доходные сектора экономики относительно низко
рискованны (сырьевые, финансовой сектор), а низко
доходные секторы (производство, НИОКР)
относительно более рискованны. Это соотношение
выражается и в разнице заработных плат по указанным
секторам и в переливе ресурсов.
2. Увеличение инвестиций в основной капитал (2000-ые
гг.), отображаемое официальной статистикой,
происходило при планомерном снижении
рентабельности продукции и доли годовой прибыли в
объёме производства в промышленности.
Относительный риск и доходность видов деятельности
Расчёт относительного риска – стандартное
квадратичное отклонение
Доходность деятельности –средняя за период
2003-2015 гг., %
Изменение основных параметров
промышленных секторов, 2008-2014 гг.
Технологический
уровень
Число
занятых,
%
Основные
фонды,
%
добыча полезных
ископаемых
-0,07 1,75 93,24
обрабатывающие
производства
-0,14 -13,65 56,52
производство и
распределение
электроэнергии,
газа и воды
-0,03 4,94 60,41
«Процентный портфель» и принцип
«плохого баланса»
• Исходя из средней рентабельности различных секторов
экономики определить гибкий процентный портфель, то есть
процентные ставки по кредиту для каждого сектора избирательно
(а не просто льготные ставки в 6,5% для малого и ср. бизнеса и
9% для поддержки несырьевого экспорта, что существуют сейчас
и введены не так давно по времени)
• Кредитный портфель банка можно представить четырьмя
блоками: финансово-банковские операции, сырьевой сектор,
коммерческо-торговые операции и реальный сектор. Плохим
можно считать баланс портфеля, когда четвёртая компонента
незначительна, а первые три, особенно вторая и третья –
доминируют по своей доле.
• Исправить «плохой баланс» возможно, установив своеобразную
шкалу ставок за кредит сырьевым секторам, скажем b%, если их
доля в кредитном портфеле данного банка превышает x%, а для
реальных секторов - a%.

Денежно-кредитная политика стимулирования роста и изменений структуры российской экономики

  • 1.
    Денежно-кредитная политика стимулирования ростаи изменений структуры российской экономики (Москва, 10 марта, 2016 г.) © О.С. Сухарев, ИЭ РАН, Москва, 2016 www.osukharev.com
  • 2.
    Компоненты экономического роста Y= C+ I +G +NX c = C/Y n = I/Y a = G/Y b = NX/Y g = (1/Y) dY/dt gc = (1/C) dC/dt gI = (1/I) dI/dt gG = (1/G) dG/dt gNX = (1/NX) d NX/dt NX = ↓Ex- Im↑ Pob ↓ e↑ → Ex↑ ↓G = f(D) = f (ψ(NX↓)) → D = ψ(NX) > 50% R – прибыль частника W – заработная плата наёмного персонала Y = C (const) + S C = φ (R,W) g = gc c + gI n + gG a + gNX b infl % G(секвестр) I, M2 % Pob e снижает Y C W infl
  • 3.
    И.Фишер и Й.Шумпетер Фишер 1.PY = M V, где P – уровень цен, Y – величина создаваемого продукта, M – денежная масса, V – скорость обращения денег в экономике. 2. Y = V [M / P ], и (1/Y) dY/dt = g - темп экономического роста. g = (1/M) (dM/dt)+ (1/V) (dV/dt) – (1/P) (dP/dt) Увеличение инфляции будет тормозить темп экономического роста, при прочих равных, а увеличение денежной массы и скорости обращения – повышать темп роста Шумпетер 1. Потоку благ соответствует поток денег, направление которого противоположно направлению потока благ (Шумпетер Й. Теория экономического развития. – М.: Эксмо, 2007 – С. 109.). Такое представление о хозяйственном кругообороте, говорит, что в уравнении И.Фишера, не хватает знака минус в правой части: PY = – M V. 2. g = (1/P) (dP/dt) - 1/M) (dM/dt)- (1/V) (dV/dt) Темп экономического роста уже определяется темпом роста цен, тормозится увеличением денежной массы и скорости оборота денег.
  • 4.
    Две «монетарные» моделироста и ДКП Примем gv = (1/V) dV/dt, [1/P ]dP/dt – (1/M)dM/dt = E(M) – монетарная функция, Получаем, что имеется две модели экономического роста: g1 = E(M)- gv – «шумпетеровский рост» g2 = gv – E(M) – «фишеровский рост» Если скорость обращения денег в экономике не изменяется, тогда темп экономического роста будет: g =± E(M) Знак плюс означает ситуацию, когда инфляция сопровождает рост (Шумпетер), знак минус – обратное влияние, когда инфляция тормозит рост валового продукта (Фишер).
  • 5.
    Две «монетарные» моделироста и ДКП Величину еPM = {(1/P) dP/dt } / {(1/M) dM/dt} будем называть эластичностью уровня цен по денежной массе. Темп изменения денежной массы gM= (1/M) /dM/dt. Тогда функция E(M) = gM (ePM – 1) и темп экономического роста можно записать: g = ± gM (ePM - 1), либо g = ± [gv + gM (1- ePM) ] Чем выше чувствительность динамики цен к изменению денежной массы в экономике, тем, при прочих равных (скорость обращения не изменяется, либо gv >0, темп прироста денежной массы gM >0), для данной модели, экономический рост (темп - g) будет ниже в диапазоне положительного темпа роста – g >0, и выше – в диапазоне отрицательного темпа роста (спад будет меньше).
  • 6.
    Условие роста попроценту Чтобы наблюдался рост продукта экономической системы dY/dt>0, требуется, чтобы процентная ставка была меньше изменения процента умноженного на величину обратную темпу изменения нормы сбережения плюс соотношение параметров инвестиционной функции реального сектора (Ip) dt ds s g b a dt di g i s s 1 1 = +<
  • 7.
    Некоторые макроэкономические индикаторы Темпэкономического роста в России 2012 г. I кв -4,8% IV кв. – 2,1% 2013г. I кв. – 0,8% IV кв. – 2,0% 2014 г. I кв. – 0,9% II кв. – 0,8% июнь-июль (-0,2%) Средний темп: 2012 – 3,4%, 2013 – 1,3, 2014 – 0,7%, 2015 – (–) 3,8% Темп инфляции 2012 – 5,1%, 2013 – 6,8%, 2014 – 7,1%, 2015 – 12,8% ВВП 2014/1990 - 113,0%, 2017 / 1990 – 115%.
  • 8.
    Темп роста ВВП,тем инфляции, М2/ВВП 0,00 5,00 10,00 15,00 20,00 25,00 30,00 35,00 40,00 45,00 50,00 01.01.2000 01.01.2001 01.01.2002 01.01.2003 01.01.2004 01.01.2005 01.01.2006 01.01.2007 01.01.2008 01.01.2009 01.01.2010 01.01.2011 01.01.2012 01.01.2013 01.01.2014 01.01.2015 % М2 / ВВП, % -10 -5 0 5 10 15 20 25 2000 2001 2002 2003 2004 2005 2006 2007 2008 2009 2010 2011 2012 2013 2014 2015 темп инфляции,% темп роста ВВП,% ттемп
  • 9.
  • 10.
  • 11.
  • 12.
  • 13.
    Цена на нефть(Pob), валютный курс и процент
  • 14.
    Рост по модели2x2 («инвестиции-сбережения», «финансовые-нефинансовые» инвестиции) i, % S i1 Ip +If Ip I, S . 1 ),( , , 0 0 0 p pf fp IS ISI SI III γα γ γ α − − = −= = += ).( 11 ],)()[( 0 0 0 bia s Y ibdanI f − − − = ++−= γα γ γ ] 11 )[( var, ,, ,, 0 dt di i b adt ds s tY dt dY s const constba − +−= − − − γα
  • 15.
    Модель «2x2» Если параметрысистемы изменяются, наклон и положение инвестиционной функции и функции сбережений не изменяются, выражение для темпа экономического роста примет вид (ниже). Увеличение финансовых инвестиций, спекулятивных секторов в долгосрочном периоде тормозит темп экономического роста. α, γ0, изменяясь на длительном интервале времени, оказывают своё влияние на темп роста. Следовательно, организация и возможности развития банковского сектора, финансовых институтов, трансформирующих сбережения в инвестиции нефинансового характера, определят будущий темп экономического роста. . )()( )(1 )( ], 1 )( 11 )[)(( 1 0 0 tt t t dt di i b adt d tdt ds s biat sdt dY γα γ η η η η − − = − −+−−=
  • 16.
  • 17.
    «Структурный перекос» Задаётся распределениемтруда и капитала по видам деятельности 1. Соотношение рентабельность – риск, т.е. высоко доходные сектора экономики относительно низко рискованны (сырьевые, финансовой сектор), а низко доходные секторы (производство, НИОКР) относительно более рискованны. Это соотношение выражается и в разнице заработных плат по указанным секторам и в переливе ресурсов. 2. Увеличение инвестиций в основной капитал (2000-ые гг.), отображаемое официальной статистикой, происходило при планомерном снижении рентабельности продукции и доли годовой прибыли в объёме производства в промышленности.
  • 18.
    Относительный риск идоходность видов деятельности Расчёт относительного риска – стандартное квадратичное отклонение Доходность деятельности –средняя за период 2003-2015 гг., %
  • 19.
    Изменение основных параметров промышленныхсекторов, 2008-2014 гг. Технологический уровень Число занятых, % Основные фонды, % добыча полезных ископаемых -0,07 1,75 93,24 обрабатывающие производства -0,14 -13,65 56,52 производство и распределение электроэнергии, газа и воды -0,03 4,94 60,41
  • 20.
    «Процентный портфель» ипринцип «плохого баланса» • Исходя из средней рентабельности различных секторов экономики определить гибкий процентный портфель, то есть процентные ставки по кредиту для каждого сектора избирательно (а не просто льготные ставки в 6,5% для малого и ср. бизнеса и 9% для поддержки несырьевого экспорта, что существуют сейчас и введены не так давно по времени) • Кредитный портфель банка можно представить четырьмя блоками: финансово-банковские операции, сырьевой сектор, коммерческо-торговые операции и реальный сектор. Плохим можно считать баланс портфеля, когда четвёртая компонента незначительна, а первые три, особенно вторая и третья – доминируют по своей доле. • Исправить «плохой баланс» возможно, установив своеобразную шкалу ставок за кредит сырьевым секторам, скажем b%, если их доля в кредитном портфеле данного банка превышает x%, а для реальных секторов - a%.