ธนะรัช ต์ นามผลดี
หัว หน้า กลุ่ม งานเวชศาสตร์ส ัง คม
โรงพยาบาลปลวกแดง

การสรรหา คัด กรองผู้เ สพ / ผู้ต ด
ิ
การสรรหาและคัด กรอ
การสรรหาและคัด กรองนับ เป็น ขั้น ตอน
แรกในการสรรหาและคัด เลือ กรับ ผูท ี่ม ีค วาม
้
เหมาะสมต่อ การรับ การพัฒ นาและฟื้น ฟู
สมรรถภาพ โดยจะต้อ งเป็น ผูท ี่ม ีค ณ สมบัต ิ
้
ุ
ตรงและครบตามหลัก เกณฑ์ท ี่ก ำา หนด โดยมี
กระบวนการสรรหาและคัด กรองดัง นี้
1. การสรรหา
1. การสรรหา
และคัด กรอง
และคัด กรอง

เฝ้า ระวัง
เฝ้า ระวัง
ไม่ร วมบุห รี่ส ร า
ไม่ร วมบุห รี่สุ ร า
ุ
--เข้า / ไม่เเข้า
เข้า / ไม่ ข้า
กระบวนบำา บัด
กระบวนบำา บัด
-อยู่ร ะหว่า งกา
-อยู่ร ะหว่า งกา
รบำา บัด ฯ
รบำา บัด ฯ
-ติด ตามระหว่า ง/
-ติด ตามระหว่า ง/
หลัง บำา บัด ฯ
หลัง บำา บัด ฯ
อยูใ นความดูแ ล
่
อยู่ใ นความดูแ ล
ของคุม
ของคุม

2. การเตรีย ม
2. การเตรีย ม
ความพร้อ ม
ความพร้อ ม
3. การฟื้น ฟูแ ละ
3. การฟื้น ฟูแ ละ
พัฒ นาสมรรถภาพ
พัฒ นาสมรรถภาพ
4. การส่งง กลับ คืน
4. การส่ กลับ คืน
สู่ส ังัง คม
สู่ส คม
5. การติด ตามผลหลังง
5. การติด ตามผลหลั
ส่งง กลับ คืน สัง คม
ส่ กลับ คืน สัง คม
การสรรหา (แบบ
ข้อ มูล การสำา รวจ ข้อ มูล จปฐ
บูร ณาการ )

การข่รุก จากบุค คลต่า งๆ กล่อ งรับ ข้อ มูล
เชิง า ว
สัม พัน ธภาพ ประชาสัม พัน ธ์ เชิญ ชวนค รใจ
สมั
ประชาคม มาตรการกดดัน
จัด ระเบีย บสัง คม
สุมตั้ง รับ (รร. / / ่บ า น) ตั้ง ด่า น บัง คับ
่ ตรวจ
รง. หมู ้
แสดงตัว ( ตัว เอง ครอบครัว )
กลุ่ม เสีย ง
่
ตรวจสุข ภาพเข้า ทำา งานหรือ อื่น ๆ (แล้ว พบสาร
ศูน ย์ข ้อ มูล
ฯลฯ
คัด กรอง

รวจ
ะบบ บสต.
ของทุก ภาคส่ว น ผู้น ำา ชุม ชน กรรมการหมู่บ า น
้
ง สาธารณสุข ตำา รวจฯลฯ (ตรวจเช็ค ซำ้า )(ทำา แ

ศูน
เสี่ย ง/เสพ / ด /ค้า ย์ค ัด กรอง/ศูน ย์ซ ัก ฟอก
ติ
การใช้แ บบคัด กรองและส่ง ต่อ ผู้
ป่ว ยที่ใ ช้ส ารเสพติด
วัต ถุป ระสงค์
1.สามารถประเมิน ผู้ใ ช้ย า และสาร
เสพติด ได้
2.สามารถจำา แนกความรุน แรงใน
การเสพติด ได้
เพื่อ ผู้ป ่ว ยจะได้
รับ การดูแ ลรัก ษาที่เ หมาะสมได้
การประเมิน ความรุน แรงของ
ผู้ม ีป ัญ หาการใช้ย า และสารเสพ
ติด
ด้ว ยแบบคัด กรองและส่ง ต่อ ฯ
( บสต .2)
ASSIST :
Alcohol, Smoking, Substance
Involvement Screening Test
 เป็น เครื่อ งมือ ขององค์ก ารอนามัย โลกที่พ ัฒ นา

โดยทีม นัก วิช าการจากนานาประเทศ
 เป็น แบบสอบถามที่ใ ช้ค ด กรองการใช้ส ารเสพ
ั
ติด แบบเสีย งอัน ตราย ได้แ ก่ ยาสูบ สุร า กัญ ชา
่
โคเคน ยาบ้า ยากล่อ มประสาท /
ยานอนหลับ
ยาหลอนประสาท สารระเหย สารกลุ่ม ฝิน และ
่
สารอื่น ๆ
 มีข ้อ คำา ถาม 8 ข้อ ถามโดยบุค ลากรสุข ภาพ
ใช้เ วลาประมาณ 10 นาที
เนื้อ หาโดยย่อ ของ ASSIST
ประกอบด้ว ยคำา ถามเกี่ย วกับ การใช้ส ารเสพ
ติด ทุก ชนิด 3 ช่ว งเวลา
•
•

ประวัต ก ารเคยใช้ส ารเสพติด แต่ล ะชนิด ใน
ิ
ชีว ิต ที่ผ า น
่
การใช้ส ารเสพติด นัน ใน 3 เดือ นที่ผ า นมา
้
่

•

การใช้ส ารเสพติด ในช่ว งชีว ิต ทีผ ่า นมา
่

1: ความถีข องการใช้
่
2: ความต้อ งการที่จ ะใช้ส าร
3: ปัญ หาสุข ภาพ สัง คม กฎหมาย และการ
เงิน
4: การไม่ส ามารถทำา หน้า ทีไ ด้ต ามปกติ
่
ชื่อ -สกุล ..........................................อายุ
ปี เลขประจำา ตัว
ประชาชน
ที่อ ยู่ ภูม ิล ำา เนาเดิม จัง หวัด ....................................ที่อ ยู่ต ามทะเบีย น
ราษฎร์ จัง หวัด ..........................
 

ที่อ ยู่ป ัจ จุบ ัน เลข
ที่.............................ซอย/ถนน......................หมู่บ ้า น/
ชุม ชน.....................................ตำา บล/
แขวง................................................อำา เภอ/
เขต..........................................จัง หวัด ...................
อาชีพ
หลัก ................................................................................................................
.......................
สารเสพติด ที่ใ ช้ใ นช่ว ง 3 เดือ นที่ผ ่า นมา  บุห รี่  สุร า 
ในช่ว ง 3 เดือ นที่ผ า น
่
มา

ในช่ว ง 3 เดือ นที่ผ ่า น
มา
1. คุณ ใช้ย าและสารเสพติด นั้น
บ่อ ยเพีย งใด
2. คุณ มีค วามต้อ งการ หรือ มี
ความรู้ส ึก อยากยา
จนทนไม่ไ ด้บ ่อ ยเพีย งใด
3. การใช้ย าและสารเสพติด
ทำา ให้ค ุณ เกิด ปัญ หา
สุข ภาพ ครอบครัว สัง คม

 
ไม่
เคย

เพีย ง เดือ สัป ด เกือ บ
1–2 นละ าห์
ทุก
ครั้ง 1–3 ละ
วัน
ครั้ง 1–4 (สัป ดา
ครั้ง ห์ล ะ
5–7
วัน )

0

2

3

4

6

0

3

4

5

6

0

4

5

6

7
ในช่ว งเวลาที่ผ า นมา
่
5. ญาติ เพือ น หรือ คนที่
่
รู้จ ก เคยว่า กล่า ว
ั
ตัก เตือ น วิพ ากษ์ว ิจ ารณ์
จับ ผิด หรือ
แสดงท่า ทีส งสัย ว่า คุณ
เกีย วข้อ งกับ
่
ยาเสพติด หรือ ไม่
6. คุณ เคยลด หรือ หยุด ใช้
ยาและ

เคยใน
เคยแต่
ช่ว ง
ก่อ น
ไม่
3 เดือ น
เคย 3 เดือ น
ที่ผ า น
่
ที่ผ า นมา
่
มา
0
3
6

0

3

6
ารแปลผลคะแนน บสต.2 & การช่ว ยเหล
คะแน
น

จัด
กลุ่ม

2–3
คะแน
น

กลุ่ม
ใช้
ครั้ง
คราว

4 - 26
คะแน
น

กลุ่ม
เสพ

การช่ว ยเหลือ

กลุ่ม ผู้ใ ห้
ความช่ว ย
เหลือ /สถาน
ที่

- การให้ค ำา แนะนำา
- จนท.สธ./
และความรู้
รพ.ทุก ระดับ
(Brief Advice : BA.)
(3 – 10 นาที/ครั้ง )
จำา นวน 1 - 2 ครั้ง ใน
2 สัป ดาห์
- การช่ว ยเหลือ ของ
ครอบครัว โรงเรีย น
และชุม ชน

ขั้น ที่ 1

- ช่ว ยเหลือ (Brief
Intervention : BI.)

การติด ตาม

ติด ตาม 2 – 4
ครั้ง ใน
6
เดือ น โดยผู้
ให้ก ารบำา บัด
อสม. และ
ทีม ติด ตาม
ในชุม ชน
ร่ว มกับ จนท.
สธ.

- จนท.สธ./ ติด ตาม 4 - 7
รพ.ทุก ระดับ
ครั้ง
การแปลผลคะแนน บสต .2 & การช่ว ยเหลือ
คะแน
น
27 +
คะแน
น

27
+

จัด
กลุ่ม

กลุ่ม ผู้ใ ห้ค วาม
การติด ตาม
ช่ว ย
เหลือ /สถานที่
- OPD. (IOP.
ทีม สหวิช าชีพ / ติด ตาม 4 - 7
ครั้ง
กลุ่ม Matrix,CBT)
ที่ OPD/IPD
ใน 1 ปี โดย
ติด - IPD. (TC,FAST รพ.สธ.
ผู้ใ ห้ก ารบำา บัด
Model)
รพ. เฉพาะ
อสม. และ
+ medication ทางสัง กัด กรม
ทีม ติด ตามใน
การแพทย์,
+
ชุม ชน ร่ว มกับ
Rehabilitation กรมสุข ภาพ
จนท. สธ.
(4 เดือ น – 1 ปี) จิต , จนท./ที่
รร.วิว ัฒ น์
พลเมือ ง
กลุ่ม

การช่ว ยเหลือ

- OPD +

ทีม สหวิช าชีพ / บำา บัด รัก ษาต่อ
ผลการคัด กรอง

 กลุ่ม ใช้ค รั้ง คราว .........คะแนน  กลุ่ม เสพ .........คะแนน
 กลุ่ม ติด .........คะแนน  กลุ่ม ติด รุน แรง

การรัก ษา

 ส่ง ต่อ ระบุห น่ว ย ................................................................
เมื่อ วัน ที่........................................................
 รัก ษาเอง
ลงชื่อ ......................................ผู้ส ัม ภาษณ์
วัน ที่.............................................
วิธ ีก ารใช้แ บบคัด กรอง บสต . 2
ผูส ัม ภาษณ์ท ี่ม ีล ัก ษณะต่อ ไปนี้จ ะทำา ให้
้
ได้ค ำา ตอบที่เ ป็น จริง
• แสดงให้เ ห็น ว่า กำา ลัง ตั้ง ใจฟัง
• มีท ่า ทีเ ป็น มิต รและไม่ต ัด สิน ถูก ผิด
• ไวต่อ อารมณ์ค วามรู้ส ก ของผู้ถ ูก
ึ
สัม ภาษณ์แ ละเข้า ใจเห็น ใจ
• บอกให้ผ ู้ถ ูก สัม ภาษณ์ท ราบถึง การ
วิธ ีก ารใช้แ บบคัด กรอง บสต .2
• ใช้เ ป็น ส่ว นหนึ่ง ของการสอบถามประวัต ิ
สุข ภาพทัว ไป การประเมิน ความเสี่ย ง หรือ เป็น
่
ส่ว นหนึ่ง ในประวัต ิค วามเจ็บ ป่ว ย
• เชื่อ มโยงการคัด กรองเข้า กับ อาการนำา ของผูร ับ
้
บริก ารที่ม ีค วามเกี่ย วข้อ งกัน จะช่ว ยให้ผ ู้ร ับ
บริก ารเห็น ความเชื่อ มโยงระหว่า งการใช้ส าร
เสพติด ของตนและสุข ภาพของตน
• ป้อ งกัน ความเป็น ส่ว นตัว ของผูร ับ บริก ารและ
้
รับ รองว่า คำา ตอบที่ใ ห้จ ะเป็น ความลับ เป็น สิ่ง ที่
สำา คัญ อย่า งยิ่ง
•
การประเมิน ผลระหว่า งการบำา บัด

- ในระหว่า งการบำา บัด จะต้อ งมีก าร
ประเมิน ผลการบำา บัด รัก ษาว่า ผูป ว ยมี
้ ่
พัฒ นาการ หรือ มีก ารเปลีย นแปลงของ
่
พฤติก รรมในการหยุด หรือ เลิก ใช้ย าและสาร
เสพติด มากน้อ ยเพีย งใด
- โดยใช้แ บบประเมิน จะมีแ นวคำา ถาม เพื่อ
ให้ไ ด้ข ้อ มูล ว่า ผูป ว ยยัง คงใช้ย า และสารเสพ
้ ่
ติด ในระหว่า งการบำา บัด อยู่ห รือ ไม่
- ถ้า ยัง คงใช้อ ยู่ผ ป ว ยมีพ ฤติก รรมการใช้
ู้ ่
ยาและสารเสพติด อย่า งไร มีผ ลกระทบ หรือ
แบบประเมิน ระหว่า งการบำา บัด ด้ว ย
สัป ในกลุ่ม ผูเ สั
BI ดาห์ สัป ดาห์สพป ดาห์ สัป ดาห์
้

ข้อ คำา ถาม

1. ใน 7 วัน ที่ผ ่า นมา
คุณ ใช้
ยาเสพติด อะไรมา
บ้า ง
2. คุณ ใช้ส ารเสพติด
นั้น บ่อ ย
แค่ไ หน ปริม าณ
เท่า ไร
3. คุณ ใช้ส ารเสพติด
ครั้ง
สุด ท้า ยเมื่อ ไร
4. มีผ ลกระทบอะไร
เกิด ขึ้น บ้า ง

ที่ 1
ที่ 2
ที่ 3
ที่ 4
วัน
วัน
วัน
วัน
ที่ ......... ที่.......... ที่.......... ที่..........
 
 
 
 

 

 

 

 

 

 

 

 

 

 

 

 

หมายเ
หตุ
อื่น ๆนำา เข้า สู่โ ปรแกรมที่
ธนะรัชต์ นามผลดี การสรรหาคัดกรองผู้เสพ ผู้ติดยาเสพติด

ธนะรัชต์ นามผลดี การสรรหาคัดกรองผู้เสพ ผู้ติดยาเสพติด

  • 1.
    ธนะรัช ต์ นามผลดี หัวหน้า กลุ่ม งานเวชศาสตร์ส ัง คม โรงพยาบาลปลวกแดง การสรรหา คัด กรองผู้เ สพ / ผู้ต ด ิ
  • 2.
    การสรรหาและคัด กรอ การสรรหาและคัด กรองนับเป็น ขั้น ตอน แรกในการสรรหาและคัด เลือ กรับ ผูท ี่ม ีค วาม ้ เหมาะสมต่อ การรับ การพัฒ นาและฟื้น ฟู สมรรถภาพ โดยจะต้อ งเป็น ผูท ี่ม ีค ณ สมบัต ิ ้ ุ ตรงและครบตามหลัก เกณฑ์ท ี่ก ำา หนด โดยมี กระบวนการสรรหาและคัด กรองดัง นี้
  • 3.
    1. การสรรหา 1. การสรรหา และคัดกรอง และคัด กรอง เฝ้า ระวัง เฝ้า ระวัง ไม่ร วมบุห รี่ส ร า ไม่ร วมบุห รี่สุ ร า ุ --เข้า / ไม่เเข้า เข้า / ไม่ ข้า กระบวนบำา บัด กระบวนบำา บัด -อยู่ร ะหว่า งกา -อยู่ร ะหว่า งกา รบำา บัด ฯ รบำา บัด ฯ -ติด ตามระหว่า ง/ -ติด ตามระหว่า ง/ หลัง บำา บัด ฯ หลัง บำา บัด ฯ อยูใ นความดูแ ล ่ อยู่ใ นความดูแ ล ของคุม ของคุม 2. การเตรีย ม 2. การเตรีย ม ความพร้อ ม ความพร้อ ม 3. การฟื้น ฟูแ ละ 3. การฟื้น ฟูแ ละ พัฒ นาสมรรถภาพ พัฒ นาสมรรถภาพ 4. การส่งง กลับ คืน 4. การส่ กลับ คืน สู่ส ังัง คม สู่ส คม 5. การติด ตามผลหลังง 5. การติด ตามผลหลั ส่งง กลับ คืน สัง คม ส่ กลับ คืน สัง คม
  • 4.
    การสรรหา (แบบ ข้อ มูลการสำา รวจ ข้อ มูล จปฐ บูร ณาการ ) การข่รุก จากบุค คลต่า งๆ กล่อ งรับ ข้อ มูล เชิง า ว สัม พัน ธภาพ ประชาสัม พัน ธ์ เชิญ ชวนค รใจ สมั ประชาคม มาตรการกดดัน จัด ระเบีย บสัง คม สุมตั้ง รับ (รร. / / ่บ า น) ตั้ง ด่า น บัง คับ ่ ตรวจ รง. หมู ้ แสดงตัว ( ตัว เอง ครอบครัว ) กลุ่ม เสีย ง ่ ตรวจสุข ภาพเข้า ทำา งานหรือ อื่น ๆ (แล้ว พบสาร ศูน ย์ข ้อ มูล ฯลฯ
  • 5.
    คัด กรอง รวจ ะบบ บสต. ของทุกภาคส่ว น ผู้น ำา ชุม ชน กรรมการหมู่บ า น ้ ง สาธารณสุข ตำา รวจฯลฯ (ตรวจเช็ค ซำ้า )(ทำา แ ศูน เสี่ย ง/เสพ / ด /ค้า ย์ค ัด กรอง/ศูน ย์ซ ัก ฟอก ติ
  • 6.
    การใช้แ บบคัด กรองและส่งต่อ ผู้ ป่ว ยที่ใ ช้ส ารเสพติด
  • 7.
    วัต ถุป ระสงค์ 1.สามารถประเมินผู้ใ ช้ย า และสาร เสพติด ได้ 2.สามารถจำา แนกความรุน แรงใน การเสพติด ได้ เพื่อ ผู้ป ่ว ยจะได้ รับ การดูแ ลรัก ษาที่เ หมาะสมได้
  • 8.
    การประเมิน ความรุน แรงของ ผู้มีป ัญ หาการใช้ย า และสารเสพ ติด ด้ว ยแบบคัด กรองและส่ง ต่อ ฯ ( บสต .2)
  • 9.
    ASSIST : Alcohol, Smoking,Substance Involvement Screening Test  เป็น เครื่อ งมือ ขององค์ก ารอนามัย โลกที่พ ัฒ นา โดยทีม นัก วิช าการจากนานาประเทศ  เป็น แบบสอบถามที่ใ ช้ค ด กรองการใช้ส ารเสพ ั ติด แบบเสีย งอัน ตราย ได้แ ก่ ยาสูบ สุร า กัญ ชา ่ โคเคน ยาบ้า ยากล่อ มประสาท / ยานอนหลับ ยาหลอนประสาท สารระเหย สารกลุ่ม ฝิน และ ่ สารอื่น ๆ  มีข ้อ คำา ถาม 8 ข้อ ถามโดยบุค ลากรสุข ภาพ ใช้เ วลาประมาณ 10 นาที
  • 10.
    เนื้อ หาโดยย่อ ของASSIST ประกอบด้ว ยคำา ถามเกี่ย วกับ การใช้ส ารเสพ ติด ทุก ชนิด 3 ช่ว งเวลา • • ประวัต ก ารเคยใช้ส ารเสพติด แต่ล ะชนิด ใน ิ ชีว ิต ที่ผ า น ่ การใช้ส ารเสพติด นัน ใน 3 เดือ นที่ผ า นมา ้ ่ • การใช้ส ารเสพติด ในช่ว งชีว ิต ทีผ ่า นมา ่ 1: ความถีข องการใช้ ่ 2: ความต้อ งการที่จ ะใช้ส าร 3: ปัญ หาสุข ภาพ สัง คม กฎหมาย และการ เงิน 4: การไม่ส ามารถทำา หน้า ทีไ ด้ต ามปกติ ่
  • 11.
    ชื่อ -สกุล ..........................................อายุ ปีเลขประจำา ตัว ประชาชน ที่อ ยู่ ภูม ิล ำา เนาเดิม จัง หวัด ....................................ที่อ ยู่ต ามทะเบีย น ราษฎร์ จัง หวัด ..........................   ที่อ ยู่ป ัจ จุบ ัน เลข ที่.............................ซอย/ถนน......................หมู่บ ้า น/ ชุม ชน.....................................ตำา บล/ แขวง................................................อำา เภอ/ เขต..........................................จัง หวัด ................... อาชีพ หลัก ................................................................................................................ ....................... สารเสพติด ที่ใ ช้ใ นช่ว ง 3 เดือ นที่ผ ่า นมา  บุห รี่  สุร า 
  • 12.
    ในช่ว ง 3เดือ นที่ผ า น ่ มา ในช่ว ง 3 เดือ นที่ผ ่า น มา 1. คุณ ใช้ย าและสารเสพติด นั้น บ่อ ยเพีย งใด 2. คุณ มีค วามต้อ งการ หรือ มี ความรู้ส ึก อยากยา จนทนไม่ไ ด้บ ่อ ยเพีย งใด 3. การใช้ย าและสารเสพติด ทำา ให้ค ุณ เกิด ปัญ หา สุข ภาพ ครอบครัว สัง คม   ไม่ เคย เพีย ง เดือ สัป ด เกือ บ 1–2 นละ าห์ ทุก ครั้ง 1–3 ละ วัน ครั้ง 1–4 (สัป ดา ครั้ง ห์ล ะ 5–7 วัน ) 0 2 3 4 6 0 3 4 5 6 0 4 5 6 7
  • 13.
    ในช่ว งเวลาที่ผ านมา ่ 5. ญาติ เพือ น หรือ คนที่ ่ รู้จ ก เคยว่า กล่า ว ั ตัก เตือ น วิพ ากษ์ว ิจ ารณ์ จับ ผิด หรือ แสดงท่า ทีส งสัย ว่า คุณ เกีย วข้อ งกับ ่ ยาเสพติด หรือ ไม่ 6. คุณ เคยลด หรือ หยุด ใช้ ยาและ เคยใน เคยแต่ ช่ว ง ก่อ น ไม่ 3 เดือ น เคย 3 เดือ น ที่ผ า น ่ ที่ผ า นมา ่ มา 0 3 6 0 3 6
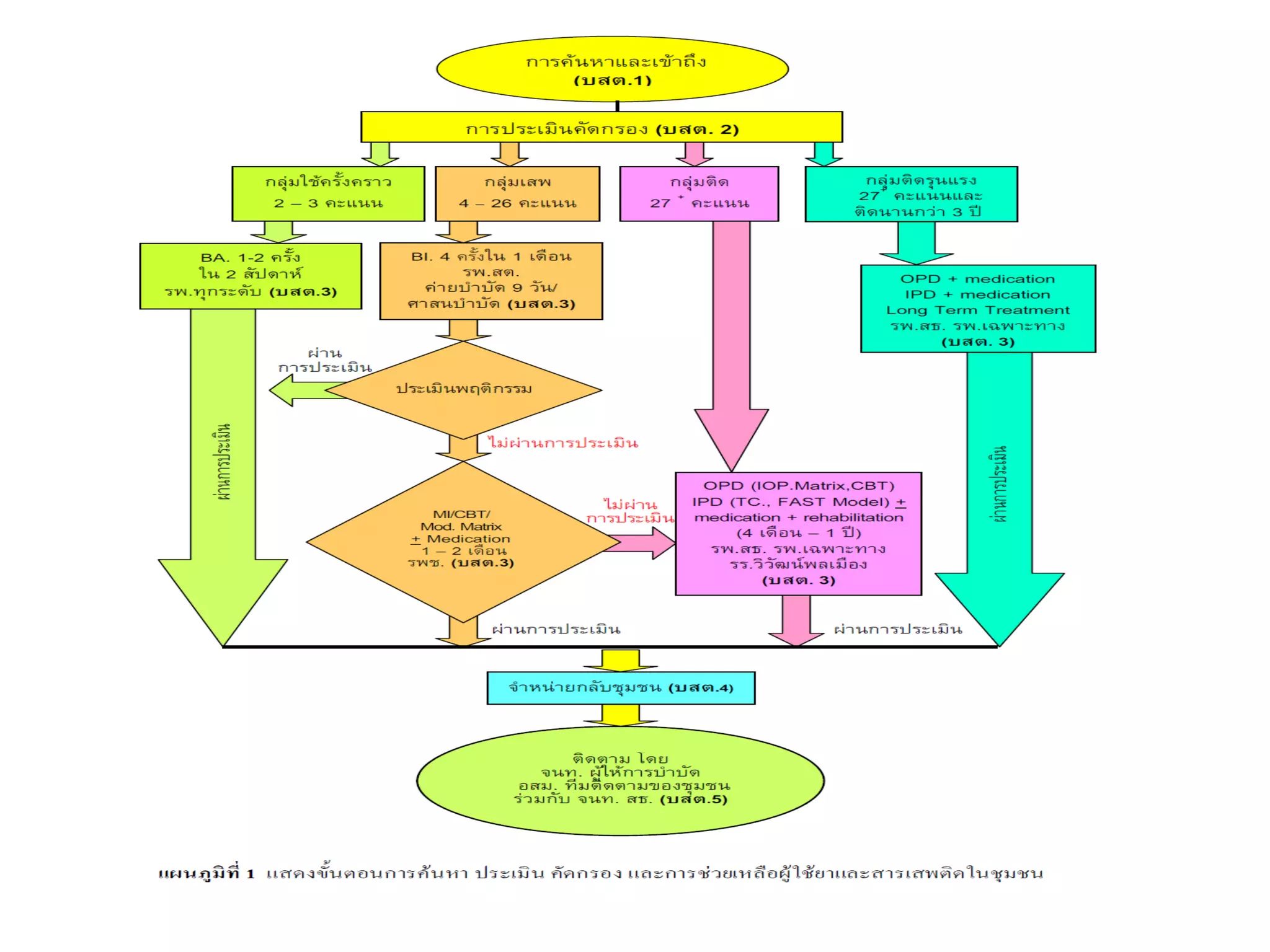
  • 14.
    ารแปลผลคะแนน บสต.2 &การช่ว ยเหล คะแน น จัด กลุ่ม 2–3 คะแน น กลุ่ม ใช้ ครั้ง คราว 4 - 26 คะแน น กลุ่ม เสพ การช่ว ยเหลือ กลุ่ม ผู้ใ ห้ ความช่ว ย เหลือ /สถาน ที่ - การให้ค ำา แนะนำา - จนท.สธ./ และความรู้ รพ.ทุก ระดับ (Brief Advice : BA.) (3 – 10 นาที/ครั้ง ) จำา นวน 1 - 2 ครั้ง ใน 2 สัป ดาห์ - การช่ว ยเหลือ ของ ครอบครัว โรงเรีย น และชุม ชน ขั้น ที่ 1 - ช่ว ยเหลือ (Brief Intervention : BI.) การติด ตาม ติด ตาม 2 – 4 ครั้ง ใน 6 เดือ น โดยผู้ ให้ก ารบำา บัด อสม. และ ทีม ติด ตาม ในชุม ชน ร่ว มกับ จนท. สธ. - จนท.สธ./ ติด ตาม 4 - 7 รพ.ทุก ระดับ ครั้ง
  • 15.
    การแปลผลคะแนน บสต .2& การช่ว ยเหลือ คะแน น 27 + คะแน น 27 + จัด กลุ่ม กลุ่ม ผู้ใ ห้ค วาม การติด ตาม ช่ว ย เหลือ /สถานที่ - OPD. (IOP. ทีม สหวิช าชีพ / ติด ตาม 4 - 7 ครั้ง กลุ่ม Matrix,CBT) ที่ OPD/IPD ใน 1 ปี โดย ติด - IPD. (TC,FAST รพ.สธ. ผู้ใ ห้ก ารบำา บัด Model) รพ. เฉพาะ อสม. และ + medication ทางสัง กัด กรม ทีม ติด ตามใน การแพทย์, + ชุม ชน ร่ว มกับ Rehabilitation กรมสุข ภาพ จนท. สธ. (4 เดือ น – 1 ปี) จิต , จนท./ที่ รร.วิว ัฒ น์ พลเมือ ง กลุ่ม การช่ว ยเหลือ - OPD + ทีม สหวิช าชีพ / บำา บัด รัก ษาต่อ
  • 16.
    ผลการคัด กรอง  กลุ่มใช้ค รั้ง คราว .........คะแนน  กลุ่ม เสพ .........คะแนน  กลุ่ม ติด .........คะแนน  กลุ่ม ติด รุน แรง การรัก ษา  ส่ง ต่อ ระบุห น่ว ย ................................................................ เมื่อ วัน ที่........................................................  รัก ษาเอง ลงชื่อ ......................................ผู้ส ัม ภาษณ์ วัน ที่.............................................
  • 18.
    วิธ ีก ารใช้แบบคัด กรอง บสต . 2 ผูส ัม ภาษณ์ท ี่ม ีล ัก ษณะต่อ ไปนี้จ ะทำา ให้ ้ ได้ค ำา ตอบที่เ ป็น จริง • แสดงให้เ ห็น ว่า กำา ลัง ตั้ง ใจฟัง • มีท ่า ทีเ ป็น มิต รและไม่ต ัด สิน ถูก ผิด • ไวต่อ อารมณ์ค วามรู้ส ก ของผู้ถ ูก ึ สัม ภาษณ์แ ละเข้า ใจเห็น ใจ • บอกให้ผ ู้ถ ูก สัม ภาษณ์ท ราบถึง การ
  • 19.
    วิธ ีก ารใช้แบบคัด กรอง บสต .2 • ใช้เ ป็น ส่ว นหนึ่ง ของการสอบถามประวัต ิ สุข ภาพทัว ไป การประเมิน ความเสี่ย ง หรือ เป็น ่ ส่ว นหนึ่ง ในประวัต ิค วามเจ็บ ป่ว ย • เชื่อ มโยงการคัด กรองเข้า กับ อาการนำา ของผูร ับ ้ บริก ารที่ม ีค วามเกี่ย วข้อ งกัน จะช่ว ยให้ผ ู้ร ับ บริก ารเห็น ความเชื่อ มโยงระหว่า งการใช้ส าร เสพติด ของตนและสุข ภาพของตน • ป้อ งกัน ความเป็น ส่ว นตัว ของผูร ับ บริก ารและ ้ รับ รองว่า คำา ตอบที่ใ ห้จ ะเป็น ความลับ เป็น สิ่ง ที่ สำา คัญ อย่า งยิ่ง •
  • 20.
    การประเมิน ผลระหว่า งการบำาบัด - ในระหว่า งการบำา บัด จะต้อ งมีก าร ประเมิน ผลการบำา บัด รัก ษาว่า ผูป ว ยมี ้ ่ พัฒ นาการ หรือ มีก ารเปลีย นแปลงของ ่ พฤติก รรมในการหยุด หรือ เลิก ใช้ย าและสาร เสพติด มากน้อ ยเพีย งใด - โดยใช้แ บบประเมิน จะมีแ นวคำา ถาม เพื่อ ให้ไ ด้ข ้อ มูล ว่า ผูป ว ยยัง คงใช้ย า และสารเสพ ้ ่ ติด ในระหว่า งการบำา บัด อยู่ห รือ ไม่ - ถ้า ยัง คงใช้อ ยู่ผ ป ว ยมีพ ฤติก รรมการใช้ ู้ ่ ยาและสารเสพติด อย่า งไร มีผ ลกระทบ หรือ
  • 21.
    แบบประเมิน ระหว่า งการบำาบัด ด้ว ย สัป ในกลุ่ม ผูเ สั BI ดาห์ สัป ดาห์สพป ดาห์ สัป ดาห์ ้ ข้อ คำา ถาม 1. ใน 7 วัน ที่ผ ่า นมา คุณ ใช้ ยาเสพติด อะไรมา บ้า ง 2. คุณ ใช้ส ารเสพติด นั้น บ่อ ย แค่ไ หน ปริม าณ เท่า ไร 3. คุณ ใช้ส ารเสพติด ครั้ง สุด ท้า ยเมื่อ ไร 4. มีผ ลกระทบอะไร เกิด ขึ้น บ้า ง ที่ 1 ที่ 2 ที่ 3 ที่ 4 วัน วัน วัน วัน ที่ ......... ที่.......... ที่.......... ที่..........                                 หมายเ หตุ
  • 22.
    อื่น ๆนำา เข้าสู่โ ปรแกรมที่

Editor's Notes

  • #10 เราจะมาทำความรู้จักกับ ASSIST ASSISTเป็นคำย่อของ Alcohol,Smoking,Substance Involvement Screening Test เป็นการเอาอักษรตัวแรกของแต่ละคำมารวมกัน ซึ่งหมายถึง การคัดกรอง การใช้แอลกอฮอล์ การสูบบุหรี่ และการใช้สารอื่นๆอีกหลายชนิด ซึ่งหากเราแปลตามคำศัพท์ของ ASSIST ก็จะแปลว่า ช่วยเหลือ ดังนั้น ASSIST จึงเป็นเครื่องมือที่ใช้เพื่อคัดกรองการใช้สารที่มีโอกาสทำให้เกิดการเสพติดหรือเป็นผลเสียต่อสุขภาพ เพื่อประเมินระดับความรุนแรงของการใช้สารนั้นๆ และนำผลจากการคัดกรองและประเมินที่ได้ ไปสู่การให้การช่วยเหลือผู้รับบริการต่อไป โครงสร้างของแบบสอบถาม ใน ASSIST ประกอบด้วย 8 ข้อคำถามใช้เวลาในการถาม/สัมภาษณ์ ประมาณ 10 นาที แบบคัดกรอง ASSIST ถูกพัฒนามาเพื่อใช้ โดยผู้ทำงานด้านสุขภาพในสถานบริการระดับปฐมภูมิ และหน่วยงานด้านสวัสดิการสังคม เช่น หน่วยงานสังคมสงเคราะห์ หน่วยงานด้านสวัสดิการแรงงาน หรือหน่วยงานดูแลผู้พิการต่างๆ และมีโอกาสในการพัฒนาและนำไปใช้ในสถานบริการแบบอื่นๆ ได้ เช่น สถานพินิจคุ้มครองเด็ก เรือนจำ โรงงาน สถานประกอบการ ที่ทำงาน ฯลฯ การนำ ASSIST มาใช้ ไม่มีปัญหาเชิงวัฒนธรรม เนื่องจากการทดสอบการใช้ ASSIST ในช่วงระยะการพัฒนาและทดลองใช้ มีการนำไปทดสอบกับประเทศที่มีความแตกต่างกันทางวัฒนธรรมทั่วโลก
  • #11 โครงสร้างของ ASSIST ASSIST ประกอบด้วยข้อคำถามที่ครอบคลุมการใช้สารเสพติดทุกชนิด (Q1) การเริ่มต้นในคำถามแรก จะถามถึงการเคยใช้สารแต่ละชนิดในตลอดชีวิตที่ผ่านมาของคนนั้น การถามในช่วงระยะเวลา 3 เดือนที่ผ่านมา (Q2-Q5) โดยจะแบ่งความถี่เป็น 4 ระดับคือ ไม่เคยใช้ 1-2 ครั้ง ทุกเดือน ทุกสัปดาห์ ทุกวัน โดยคะแนนแต่ละข้อ (Q2-Q5) คะแนนอาจจะไม่เท่ากัน (Q2) ความถี่ของการใช้ ใช่บ่อยแค่ไหน (Q3) ความต้องการ/ เป็นการอยากหรือมีความต้องการที่จะใช้สารแต่ละชนิด (Q4) ปัญหา อุปสรรค สุขภาพ สังคม กฎหมาย และการเงิน เช่น ใช้แล้วทำให้สุขภาพแย่ลง เริ่มป่วย ไปหาหมอ ซื้อยา ปวดศีรษะมากขึ้น น้ำหนักลด ฯลฯ เพื่อนรังเกียจ ไม่อยากคุย ไม่อยากพบใคร ถูกจับ ขับรถผิด ทะเลาะวิวาท ก่ออาชญากรรม ทำผิดกฎ ระเบียบ เป็นหนี้ ใช้เงินมาก เงินที่สะสมต้องเอามาใช้มากขึ้น (Q5) การไม่สามารถทำหน้าที่ได้ตามปกติ ขาด ลางานบ่อย ดูแลสมาชิกในครอบครัวไม่ได้ ไม่สามารถทำภารกิจ หน้าที่ กิจวัตรที่เคยทำ เช่น เป็นนักร้องไม่สามารถร้องเพลงได้ คำถามที่ 6-7 เป็นการถามสารทุกตัวที่เคยใช้ในช่วงชีวิต (จากคำถาม Q1 คือข้อแรกเลยที่เราถามชนิดของสารที่เคยใช้ แต่เป็นการถามที่ต้องการคำตอบเกี่ยวกับ Q6: ความเป็นห่วงของคนอื่นต่อการใช้สารเสพติด (ในเคยเป็นห่วงในการใช้ เป็นห่วงในช่วง 3 เดือนที่ผ่านมา และเคยเป็นห่วงแต่ไม่ใช่ช่วง 3 เดือนที่ผ่านมา (คะแนนจะเป็น 0,6,3) Q7: ความล้มเหลวในการควบคุมการใช้สาร (ในเคยเป็นห่วงในการใช้ เป็นห่วงในช่วง 3เดือนที่ผ่านมา และเคยเป็นห่วงแต่ไม่ใช่ช่วง 3 เดือนที่ผ่านมา (คะแนนจะเป็น 0,6,3) คำถามที่ 8 : Q8: การใช้สารเสพติดโดยวิธีฉีด
  • #15 โครงสร้างของ ASSIST ASSIST ประกอบด้วยข้อคำถามที่ครอบคลุมการใช้สารเสพติดทุกชนิด (Q1) การเริ่มต้นในคำถามแรก จะถามถึงการเคยใช้สารแต่ละชนิดในตลอดชีวิตที่ผ่านมาของคนนั้น การถามในช่วงระยะเวลา 3 เดือนที่ผ่านมา (Q2-Q5) โดยจะแบ่งความถี่เป็น 4 ระดับคือ ไม่เคยใช้ 1-2 ครั้ง ทุกเดือน ทุกสัปดาห์ ทุกวัน โดยคะแนนแต่ละข้อ (Q2-Q5) คะแนนอาจจะไม่เท่ากัน (Q2) ความถี่ของการใช้ ใช่บ่อยแค่ไหน (Q3) ความต้องการ/ เป็นการอยากหรือมีความต้องการที่จะใช้สารแต่ละชนิด (Q4) ปัญหา อุปสรรค สุขภาพ สังคม กฎหมาย และการเงิน เช่น ใช้แล้วทำให้สุขภาพแย่ลง เริ่มป่วย ไปหาหมอ ซื้อยา ปวดศีรษะมากขึ้น น้ำหนักลด ฯลฯ เพื่อนรังเกียจ ไม่อยากคุย ไม่อยากพบใคร ถูกจับ ขับรถผิด ทะเลาะวิวาท ก่ออาชญากรรม ทำผิดกฎ ระเบียบ เป็นหนี้ ใช้เงินมาก เงินที่สะสมต้องเอามาใช้มากขึ้น (Q5) การไม่สามารถทำหน้าที่ได้ตามปกติ ขาด ลางานบ่อย ดูแลสมาชิกในครอบครัวไม่ได้ ไม่สามารถทำภารกิจ หน้าที่ กิจวัตรที่เคยทำ เช่น เป็นนักร้องไม่สามารถร้องเพลงได้ คำถามที่ 6-7 เป็นการถามสารทุกตัวที่เคยใช้ในช่วงชีวิต (จากคำถาม Q1 คือข้อแรกเลยที่เราถามชนิดของสารที่เคยใช้ แต่เป็นการถามที่ต้องการคำตอบเกี่ยวกับ Q6: ความเป็นห่วงของคนอื่นต่อการใช้สารเสพติด (ในเคยเป็นห่วงในการใช้ เป็นห่วงในช่วง 3 เดือนที่ผ่านมา และเคยเป็นห่วงแต่ไม่ใช่ช่วง 3 เดือนที่ผ่านมา (คะแนนจะเป็น 0,6,3) Q7: ความล้มเหลวในการควบคุมการใช้สาร (ในเคยเป็นห่วงในการใช้ เป็นห่วงในช่วง 3เดือนที่ผ่านมา และเคยเป็นห่วงแต่ไม่ใช่ช่วง 3 เดือนที่ผ่านมา (คะแนนจะเป็น 0,6,3) คำถามที่ 8 : Q8: การใช้สารเสพติดโดยวิธีฉีด
  • #16 โครงสร้างของ ASSIST ASSIST ประกอบด้วยข้อคำถามที่ครอบคลุมการใช้สารเสพติดทุกชนิด (Q1) การเริ่มต้นในคำถามแรก จะถามถึงการเคยใช้สารแต่ละชนิดในตลอดชีวิตที่ผ่านมาของคนนั้น การถามในช่วงระยะเวลา 3 เดือนที่ผ่านมา (Q2-Q5) โดยจะแบ่งความถี่เป็น 4 ระดับคือ ไม่เคยใช้ 1-2 ครั้ง ทุกเดือน ทุกสัปดาห์ ทุกวัน โดยคะแนนแต่ละข้อ (Q2-Q5) คะแนนอาจจะไม่เท่ากัน (Q2) ความถี่ของการใช้ ใช่บ่อยแค่ไหน (Q3) ความต้องการ/ เป็นการอยากหรือมีความต้องการที่จะใช้สารแต่ละชนิด (Q4) ปัญหา อุปสรรค สุขภาพ สังคม กฎหมาย และการเงิน เช่น ใช้แล้วทำให้สุขภาพแย่ลง เริ่มป่วย ไปหาหมอ ซื้อยา ปวดศีรษะมากขึ้น น้ำหนักลด ฯลฯ เพื่อนรังเกียจ ไม่อยากคุย ไม่อยากพบใคร ถูกจับ ขับรถผิด ทะเลาะวิวาท ก่ออาชญากรรม ทำผิดกฎ ระเบียบ เป็นหนี้ ใช้เงินมาก เงินที่สะสมต้องเอามาใช้มากขึ้น (Q5) การไม่สามารถทำหน้าที่ได้ตามปกติ ขาด ลางานบ่อย ดูแลสมาชิกในครอบครัวไม่ได้ ไม่สามารถทำภารกิจ หน้าที่ กิจวัตรที่เคยทำ เช่น เป็นนักร้องไม่สามารถร้องเพลงได้ คำถามที่ 6-7 เป็นการถามสารทุกตัวที่เคยใช้ในช่วงชีวิต (จากคำถาม Q1 คือข้อแรกเลยที่เราถามชนิดของสารที่เคยใช้ แต่เป็นการถามที่ต้องการคำตอบเกี่ยวกับ Q6: ความเป็นห่วงของคนอื่นต่อการใช้สารเสพติด (ในเคยเป็นห่วงในการใช้ เป็นห่วงในช่วง 3 เดือนที่ผ่านมา และเคยเป็นห่วงแต่ไม่ใช่ช่วง 3 เดือนที่ผ่านมา (คะแนนจะเป็น 0,6,3) Q7: ความล้มเหลวในการควบคุมการใช้สาร (ในเคยเป็นห่วงในการใช้ เป็นห่วงในช่วง 3เดือนที่ผ่านมา และเคยเป็นห่วงแต่ไม่ใช่ช่วง 3 เดือนที่ผ่านมา (คะแนนจะเป็น 0,6,3) คำถามที่ 8 : Q8: การใช้สารเสพติดโดยวิธีฉีด
  • #19 ผู้รับบริการมักยินยอมให้ตรวจคัดกรองและให้คำตอบที่ถูกต้องตามคำถามต่างๆ ที่เกี่ยวกับการใช้สารเสพติด เมื่อบุคลากรสุขภาพ : แสดงให้เห็นว่าตนกำลังรับฟังผู้รับบริการอยู่ มีท่าทีเป็นมิตรและไม่ตัดสินถูกผิด แสดงความไวและเข้าใจเห็นใจผู้รับบริการให้ข้อมูลเกี่ยวกับการตรวจคัดกรองอธิบายถึงเหตุผลในการถามการใช้สารเสพติด ให้การรับรองว่าคำตอบของผู้รับบริการจะเก็บเป็นความลับ อาจเกิดประโยชน์อย่างมากที่จะอธิบายว่าให้กระบวนการตรวจคัดกรองการใช้สารเสพติดและปัญหาที่เกี่ยวข้องคล้ายคลึงกับการตรวจคัดกรองอื่นๆ เช่น การวัดความดันโลหิต หรือการถามเรื่องอาหารการกินและการออกกำลังกาย การเชื่อมโยงการคัดกรองเข้ากับอาการนำของผู้รับบริการที่มีความเกี่ยวข้องกันจะช่วยให้ผู้รับบริการเห็นความเชื่อมโยงระหว่างการใช้สารเสพติดและสุขภาพของตน และยอมรับการตรวจคัดกรองด้วยแบบคัดกรอง ASSIST มากยิ่งขึ้น การป้องกันความเป็นส่วนตัวของผู้รับบริการ และรับรองว่าคำตอบที่ให้จะเป็นความลับ เป็นสิ่งที่สำคัญอย่างยิ่ง โดยเฉพาะคำถามที่เกี่ยวกับการใช้สารเสพติด เนื่องจากสารเสพติดบางชนิดถือว่าเป็นการกระทำผิดกฎหมาย อาชญากรรมหรือผิดกฎหมายในประเทศส่วนใหญ่ ในทำนองเดียวกันผู้ใช้สารเสพติดมีโอกาสถูกมองในแง่ลบและถูกเลือกปฏิบัติ ข้อมูลส่วนบุคคลที่ได้จากผู้รับบริการจะต้องไม่เปิดเผยผู้ใดหรือกลุ่ม คนใดโดยไม่ได้รับความยินยอมจากผู้รับบริการ การทำให้ผู้รับบริการมั่นใจในการรักษาความลับโดยสัมภาษณ์ในสถานที่เป็นส่วนตัว เก็บเอกสารคำตอบ ASSIST ไว้ในที่มิดชิดปลอดภัย หากผู้รับบริการมั่นใจว่าข้อมูลถูกเก็บเป็น ความลับจะช่วยให้ผู้รับบริการบอกข้อมูลที่ถูกต้องเกี่ยวกับการใช้สารเสพติดของตน อย่างไรก็ตามในหลายประเทศมีข้อจำกัดเกี่ยวกับชนิดของข้อมูลที่สามารถเก็บรักษาเป็นความลับ ตัวอย่างเช่น หลายประเทศต้องเปิดเผยข้อมูลถ้าผู้รับบริการเปิดเผยว่าตัวเองกำลังมีแผนการ หรือกำลังคิดทำร้ายตนเองหรือคนอื่น บุคลากรสุขภาพจำเป็นต้องเลือกสภาพการณ์ที่เหมาะสมที่สุดในการทำแบบคัดกรอง ASSIST และควรยืดหยุ่นและไวต่อการตอบสนองความต้องการของผู้รับบริการ ถ้าผู้รับบริการตกอยู่ในภาวะมึนเมาสารเสพติด หรือจำเป็นต้องได้รับการรักษาในภาวะฉุกเฉิน หรืออยู่ในภาวะที่ไม่สบาย หรือมีความเจ็บปวด ควรจะรอจนสภาวะร่างกายคงที่และรู้สึกสบายตัวก่อนที่จะสอบถามด้วยแบบคัดกรอง ASSIST ดังนั้นควรใช้การตัดสินใจทางคลินิกของท่านว่าเวลาใดเหมาะสมที่จะพูดคุยถึงแบบคัดกรอง ASSIST ในผู้รับบริการแต่ละคน
  • #20 ผู้รับบริการมักยินยอมให้ตรวจคัดกรองและให้คำตอบที่ถูกต้องตามคำถามต่างๆ ที่เกี่ยวกับการใช้สารเสพติด เมื่อบุคลากรสุขภาพ : แสดงให้เห็นว่าตนกำลังรับฟังผู้รับบริการอยู่ มีท่าทีเป็นมิตรและไม่ตัดสินถูกผิด แสดงความไวและเข้าใจเห็นใจผู้รับบริการให้ข้อมูลเกี่ยวกับการตรวจคัดกรองอธิบายถึงเหตุผลในการถามการใช้สารเสพติด ให้การรับรองว่าคำตอบของผู้รับบริการจะเก็บเป็นความลับ อาจเกิดประโยชน์อย่างมากที่จะอธิบายว่าให้กระบวนการตรวจคัดกรองการใช้สารเสพติดและปัญหาที่เกี่ยวข้องคล้ายคลึงกับการตรวจคัดกรองอื่นๆ เช่น การวัดความดันโลหิต หรือการถามเรื่องอาหารการกินและการออกกำลังกาย การเชื่อมโยงการคัดกรองเข้ากับอาการนำของผู้รับบริการที่มีความเกี่ยวข้องกันจะช่วยให้ผู้รับบริการเห็นความเชื่อมโยงระหว่างการใช้สารเสพติดและสุขภาพของตน และยอมรับการตรวจคัดกรองด้วยแบบคัดกรอง ASSIST มากยิ่งขึ้น การป้องกันความเป็นส่วนตัวของผู้รับบริการ และรับรองว่าคำตอบที่ให้จะเป็นความลับ เป็นสิ่งที่สำคัญอย่างยิ่ง โดยเฉพาะคำถามที่เกี่ยวกับการใช้สารเสพติด เนื่องจากสารเสพติดบางชนิดถือว่าเป็นการกระทำผิดกฎหมาย อาชญากรรมหรือผิดกฎหมายในประเทศส่วนใหญ่ ในทำนองเดียวกันผู้ใช้สารเสพติดมีโอกาสถูกมองในแง่ลบและถูกเลือกปฏิบัติ ข้อมูลส่วนบุคคลที่ได้จากผู้รับบริการจะต้องไม่เปิดเผยผู้ใดหรือกลุ่ม คนใดโดยไม่ได้รับความยินยอมจากผู้รับบริการ การทำให้ผู้รับบริการมั่นใจในการรักษาความลับโดยสัมภาษณ์ในสถานที่เป็นส่วนตัว เก็บเอกสารคำตอบ ASSIST ไว้ในที่มิดชิดปลอดภัย หากผู้รับบริการมั่นใจว่าข้อมูลถูกเก็บเป็น ความลับจะช่วยให้ผู้รับบริการบอกข้อมูลที่ถูกต้องเกี่ยวกับการใช้สารเสพติดของตน อย่างไรก็ตามในหลายประเทศมีข้อจำกัดเกี่ยวกับชนิดของข้อมูลที่สามารถเก็บรักษาเป็นความลับ ตัวอย่างเช่น หลายประเทศต้องเปิดเผยข้อมูลถ้าผู้รับบริการเปิดเผยว่าตัวเองกำลังมีแผนการ หรือกำลังคิดทำร้ายตนเองหรือคนอื่น บุคลากรสุขภาพจำเป็นต้องเลือกสภาพการณ์ที่เหมาะสมที่สุดในการทำแบบคัดกรอง ASSIST และควรยืดหยุ่นและไวต่อการตอบสนองความต้องการของผู้รับบริการ ถ้าผู้รับบริการตกอยู่ในภาวะมึนเมาสารเสพติด หรือจำเป็นต้องได้รับการรักษาในภาวะฉุกเฉิน หรืออยู่ในภาวะที่ไม่สบาย หรือมีความเจ็บปวด ควรจะรอจนสภาวะร่างกายคงที่และรู้สึกสบายตัวก่อนที่จะสอบถามด้วยแบบคัดกรอง ASSIST ดังนั้นควรใช้การตัดสินใจทางคลินิกของท่านว่าเวลาใดเหมาะสมที่จะพูดคุยถึงแบบคัดกรอง ASSIST ในผู้รับบริการแต่ละคน