กระบวนการบําบัดรักษาผูปวยยาและสารเสพติดแนวใหม
                      
    และการกําหนดตัวชี้วดดานยาและสารเสพติด
                        ั


                                        Story telling by
                           Isara Chiawiriyabunya , MD.

                   24 February 2012 , Maehongson DTC
Goals

  1. เพือทําความเขาใจ นําไปตอยอดไดอยางมีหลักการที่ถกตอง
          ่                                            ู
  2. เพือพัฒนาตัวชี้วัดการปฏิบติงานดานยาและสารเสพติด
        ่                     ั


Targets

ผูบริหาร , แพทย , พยาบาล และ ผูปฏิบตงานดานปองกันและแกไข
                                  ัิ
ปญหายาเสพติด
Fundamental care concept

   Enterprise architecture

Database and Reporting system
๑. ธรรมชาติการติดยาเสพติด(โรคสมองติดยา)
           ๒. มุมมองการเสพยาเสพติด
๓. หลักฐานเชิงประจักษ์การบําบัดรักษาผู้ติดยาเสพติด

     ๔. แนวทางการบําบัดรักษาผู้ติดยาเสพติด
๑. ธรรมชาติการติดยาเสพติด(โรคสมองติดยา)
Experimental           Situational             Regular               Chronic
   users                  users                 users                 users
  ลองเสพ               หาโอกาสเสพ             เสพประจํา            เสพตลอดเวลา
    100                       70                  30                  5-10

                                                                      เลิก / หยุด
                                                เลิก / หยุด
                            เลิก / หยุด
  เลิก / หยุด                  5 years of abstinence          relapse rate
                             Use more than 20 years            use until die
    Natural recovery           treatment plays minor part in this process
                Addiction      Substance , Environment , User
Experimental        Situational            Regular             Chronic
   users               users                users               users
   ลองเสพ           หาโอกาสเสพ            เสพประจํา          เสพตลอดเวลา
    100                     70                30                5-10

            Abuse                                      Addiction
      เสพสนุก เสพเอามัน                     เสพเอาเปนเอาตาย เสพติด

โรคแทรกซอนเฉียบพลัน             โรคแทรกซอนเรื้อรัง          เสียชีวต
                                                                     ิ
    Progressive brain damage            Loss of cognitive function
               สมองเสื่อม        ความคิด ปญญา ความจํา
๒. มุมมองการเสพยาเสพติด


มุมมองทาง               มุมมองทาง
การแพทย                 กฎหมาย


            มุมมองทาง
               สังคม
มุมมองทางการแพทย

ผูเสพทุกรายเปนผูปวย ?? (วินิจฉัยโรค)

   รักษาอะไร ?? ( โรค / พฤติกรรรม )
             รักษาอยางไร ??
ผลการรักษาเปนอยางไร ?? ( หาย / เรื้อรัง )
มุมมองทางกฎหมาย
      ผูเสพทุกรายเปนผูกระทําผิดกฎหมาย
ผูเสพทุกรายเปนผูปวย (เจตนารมณของกฎหมาย)

  ผิดกฎหมาย                 เบี่ยงคดี ชะลอฟอง


 ความผิดอาญา                 ผูเสพเปนผูปวย
มุมมองทางสังคม

 มลทิน , ตราบาป                Stigma

การเขาถึงการรักษา         Access to cares


 โรคเรื้อน      โรคเอดส     โรคสมองติดยา
การบําบัดรักษาและฟนฟูสมรรถภาพ
                                      

               การบําบัดรักษาผูติดยาเสพติด ตามระเบียบกระทรวงสาธารณสุข
ผูรับบริการ    เตรียมการ จูงใจ   บําบัดดวยยา   ฟนฟูสมรรถภาพ
                                                                ติดตามการรักษา   กลับสูสังคม



               การฟนฟูสมรรถภาพผูติดยาเสพติด ตาม พ.ร.บ.ฟนฟูฯ ๒๕๔๕
ผูรับบริการ    ตรวจพิสูจน                      ฟนฟูสมรรถภาพ
                                                                                 กลับสูสังคม
๓. หลักฐานเชิงประจักษ์การบําบัดรักษาผู้ติดยาเสพติด

       หลักการดูแลผูติดยาและสารเสพติด
                    ้

                 การบําบัดรักษา
หลักการดูแล           การเสพติดยา
ผูติดยาและ    ทําใหสมองเปลี่ยนแปลงไป
 สารเสพติด    ในทางที่เสื่อมเสียทั้งโครงสราง
                       และหนาที่

              Addiction change the
              brain : structure and
                     function
หลักการดูแล        โรคสมองติดยา
ผูติดยาและ    เปนโรคเรื้อรัง รักษาได
 สารเสพติด
                Addiction is a
              chronic, relapsing
              and treatable brain
                    disease
หลักการดูแล    ไมมีการรักษาวิธีใดวิธหนึ่ง
                                     ี
ผูติดยาและ         ที่มีประสิทธิภาพ
 สารเสพติด       และสามารถใชไดกับ
                     ผูติดยาทุกๆคน
              No single method is
                 appropriate or
              effective for treating
                  all individuals
หลักการดูแล        การรักษาผูติดยา
ผูติดยาและ         เริ่มเร็วเทาไหร
 สารเสพติด     เปนผลดีแกผติดยาเทานั้น
                              ู


                   The sooner
                an addict get into
              treatment, the better
หลักการดูแล       ผูติดยาอยูกับการรักษา
ผูติดยาและ            ไดนานเทาไหร
 สารเสพติด       โอกาสที่ประสบผลสําเร็จ
                       ก็มากขึ้นเทานั้น
              The longer an addict stays
                in treatment, the greater
               the chance treatment will
                       be effective
หลักการดูแล          การเสพติดซ้ํา
ผูติดยาและ เปนธรรมชาติของโรคสมองติดยา
 สารเสพติด       ไมใชการรักษาลมเหลว


              Relapse is part of the
              disease, not a sign of
                     failure
การบําบัดรักษา

 รักษาพยาบาล         รักษาพฤติกรรม
ทางการแพทย             การใชยา
รักษาพยาบาลทางการแพทย์
    - รักษาโรคหรือภาวะแทรกซ้อนเฉียบพลันและ
เรื้อรัง (Acute and chronic complication)
    - รักษาตามอาการ (Symptomatic and
supportive)
            การถอนพิษยา (Detoxification)
            อาการขาดยา (Withdrawal)
            อาการอยากยา (Craving)
รักษาพฤติกรรมการใช้ยา
- การสร้างแรงจูงใจ
  MET (Motivation Enhancement Therapy)
- การบําบัดความคิดพฤติกรรม
  CBT (Cognitive Behavioral Therapy)
- สิบสองขั้นตอนเพื่อการเลิกยา
  TSF (Twelve Step Facilitator)
๔. แนวทางการบําบัดรักษาผู้ติดยาเสพติด

  ขอเสนอ : ระบบการบําบัดรักษาและฟนฟูสมรรถภาพผูใช
                                   
                      ยาเสพติด

ระบบการบําบัดรักษาและฟนฟูสมรรถภาพของศูนยบําบัดรักษา
                       
                  ยาเสพติดขอนแกน
ขอเสนอ : ระบบการบําบัดรักษาและฟนฟูสมรรถภาพผูใชยาเสพติด
                                             
                                  ผูใชยาเสพติด
       ตํารวจจับกุม                                             ชุมชนคนหา
                                  แบบคัดกรอง

  เริ่มเสพ               เสพประจํา                 เริ่มติด             ติดหนัก

 คายบําบัด             บําบัดดวยยาในโรงพยาบาล 1-2 สัปดาห          ระบบบังคับบําบัด พ.ร.บ.ฟนฟูฯ 2545


                           ปกติ                    โรคจิตรวม           ร.พ.จิตเวช พ.ร.บ.สุขภาพจิต 2551


                         โปรแกรมฟนฟูสมรรถภาพ 1 ครัง/สัปดาห 10-12 สัปดาห
                                                    ้


 ติดตามการรักษา / ควบคุมความประพฤติ                 เสพซ้ํา
                                                                    ระบบบังคับบําบัด พ.ร.บ.ฟนฟูฯ 2545
       ชุมชน / อาสาสมัครคุมประพฤติ
ระบบการบําบัดรักษาและฟนฟูสมรรถภาพของศูนยบําบัดรักษายาเสพติดขอนแกน
                                                 ผูใชยา/สารเสพติด มารับบริการ


                         ไมมีอาการขาดยา เมายา                                        มีอาการขาดยา เมายา

                              ประเมินเพื่อ                                               บําบัดดวยยา
                            วางแผนการรักษา


  มีโรคทาง           มีโรคทาง                ลังเล                   ตัดสินใจบําบัด
อายุรกรรมรวม     จิตประสาทรวม        ไมตองการบําบัด
                                                                                                            ยังคงเสพ
ใหยารักษาโรค     ใหยารักษาโรค      โปรแกรมจูงใจบําบัด           โปรแกรมบําบัดฟนฟู
ทางอายุรกรรม      ทางจิตประสาท      1.Counseling                1.MET / CBT / TSF                               หยุดเสพ
                                    2.MI                        2.CM
                                                                                                  โปรแกรมติดตามการรักษา
      สงตอ          สงตอ
                                       โปรแกรมทางเลือก และโปรแกรมเสริมการรักษา
 โรงพยาบาล         โรงพยาบาล
  ที่เกี่ยวของ      จิตเวช           Harm red. clinic             Family therapy                  ไมเสพซ้ํา         เสพซ้ํา
                                     Anonymous clinic             Spiritual therapy
                                    Social intervention              Art therapy                    จําหนาย (Discharge)
Enterprise Architecture

• Business Architecture
• Information Architecture
• Infrastructure Architecture
  – อาคาร สถานที่ หองทํางาน
  – เทคโนโลยี และการสื่อสาร    Data center
    Hardware, Networking, Software, Power supply
Business Architecture
Business process

Business Goal         Patients safety



                   Treatment efficiency



                      Staffs security
Efficiency หมายถึง ผลดีที่เกิดขึ้นจากกิจกรรม หรือการดําเนินงาน นั่นคือ หากจะวัดว่ามีประสิทธิภาพ
หรือไม่ มีส่วนประกอบหลายส่วน หลักๆ คือควรพิจารณากระบวนการดําเนินงานว่า ก่อให้เกิดสิ่งเหล่านี้
หรือไม่
1. ความประหยัด (Economy) ไม่ว่าจะเป็นการประหยัดต้นทุน (Cost) ประหยัด
ทรัพยากร (Resources) หรือ ประหยัดเวลา (Time)
2. ความรวดเร็ว ทันตามกําหนดเวลา (Speed) ก็เป็นอีกตัวบ่งชี้ว่าเกิดประสิทธิภาพหรือไม่ เพราะหากการ
ดําเนินงานก่อให้เกิดความประหยัดทรัพยากร แต่ไม่ทันตามกําหนดเวลา ก็ไม่ถือว่ามีประสิทธิภาพ
3. ความมีคุณภาพ (Quality) ซึ่งพิจารณาทั้งกระบวนการตั้งแต่ปัจจัยนําเข้า (input) หรือวัตถุดิบ ต้องมีการคัด
สรรอย่างดี กระบวนการทํางาน/กระบวนการผลิต (process)ที่ดี จนกระทั่งได้ผลผลิต (output)ที่ดี แม้ว่า
กระบวนการดําเนินงานจะประหยัด และรวดเร็ว แล้วจะต้องไม่ทาให้คุณภาพของงานลดลง หากประหยัด
                                                           ํ
รวดเร็ว แต่คุณภาพงานลดลงก็ไม่ถือว่าเกิดประสิทธิภาพ           ดังนั้น หากจะพิจารณาในประเด็นของความ
ประสิทธิภาพ จะต้องพิจารณาในขั้นตอน หรือกระบวนการดําเนินงานทั้งหมด

 ส่วนประสิทธิผล แปลมาจาก Effective เป็นศัพท์บญญัติ ทางการบริหารจัดการ หมายถึงผลสําเร็จ ของงาน
                                                  ั
เป็นไปตามความมุ่งหวัง(purpose) ที่กําหนดไว้ในวัตถุประสงค์ หรือเป้าหมาย ดังนั้น ในประเด็นของความมี
ประสิทธิผล จึงมุ่งเน้นไปที่การพิจารณาจุดสิ้นสุดของกิจกรรมหรือการดําเนินงานว่าได้ตามที่ตั้งไว้ หรือไม่ ซึ่ง
มักจะมีตัวชี้วัด (indicator) ที่ชดเจน
                                 ั
ระบบการบําบัดรักษาและฟนฟูสมรรถภาพของศูนยบําบัดรักษายาเสพติดขอนแกน
                                                 ผูใชยา/สารเสพติด มารับบริการ


                         ไมมีอาการขาดยา เมายา                                        มีอาการขาดยา เมายา

                              ประเมินเพื่อ                                               บําบัดดวยยา
                            วางแผนการรักษา


  มีโรคทาง           มีโรคทาง                ลังเล                   ตัดสินใจบําบัด
อายุรกรรมรวม     จิตประสาทรวม        ไมตองการบําบัด
                                                                                                            ยังคงเสพ
ใหยารักษาโรค     ใหยารักษาโรค      โปรแกรมจูงใจบําบัด           โปรแกรมบําบัดฟนฟู
ทางอายุรกรรม      ทางจิตประสาท      1.Counseling                1.MET / CBT / TSF                               หยุดเสพ
                                    2.MI                        2.CM
                                                                                                  โปรแกรมติดตามการรักษา
      สงตอ          สงตอ
                                       โปรแกรมทางเลือก และโปรแกรมเสริมการรักษา
 โรงพยาบาล         โรงพยาบาล
  ที่เกี่ยวของ      จิตเวช           Harm red. clinic             Family therapy                  ไมเสพซ้ํา         เสพซ้ํา
                                     Anonymous clinic             Spiritual therapy
                                    Social intervention              Art therapy                    จําหนาย (Discharge)
Business process of drug abuse treatment
                BA , BI , MI                             MET , CBT , TSF            RELAPSE
               COUNSELING                                    SATIR                 PREVENTION


                                       DETERMINE                       REMISSION                NON - RELAPSE


              DETOXIFICATION                             REHABILITATION            AFTER CARE




                                            DEPENDENCE
                     ABUSER
USER




       QUIT                   QUIT             NON - REMISSION                 RELAPSE           DISCHARGE      RECURRENT

              LOSS                   LOSS                            LOSS                LOSS


                                              DETOXIFICATION                DETOXIFICATION                   DETOXIFICATION


        HR Clinic , AA , Comorbid                                                               RETENTION
Business process of drug abuse treatment
         BA , BI , MI                   MET , CBT , TSF            RELAPSE
        COUNSELING                          SATIR                 PREVENTION


                        DETERMINE                     REMISSION                NON - RELAPSE


       DETOXIFICATION                   REHABILITATION            AFTER CARE




                           DEPENDENCE
              ABUSER
USER
Business process of drug abuse treatment
                BA , BI , MI                   MET , CBT , TSF            RELAPSE
               COUNSELING                          SATIR                 PREVENTION


                               DETERMINE                     REMISSION                NON - RELAPSE


              DETOXIFICATION                   REHABILITATION            AFTER CARE




                                  DEPENDENCE
                     ABUSER
USER




       QUIT

              LOSS
Business process of drug abuse treatment
                BA , BI , MI                             MET , CBT , TSF            RELAPSE
               COUNSELING                                    SATIR                 PREVENTION


                                       DETERMINE                       REMISSION                NON - RELAPSE


              DETOXIFICATION                             REHABILITATION            AFTER CARE




                                            DEPENDENCE
                     ABUSER
USER




       QUIT                   QUIT

              LOSS                   LOSS
Business process of drug abuse treatment
                BA , BI , MI                             MET , CBT , TSF            RELAPSE
               COUNSELING                                    SATIR                 PREVENTION


                                       DETERMINE                       REMISSION                NON - RELAPSE


              DETOXIFICATION                             REHABILITATION            AFTER CARE




                                            DEPENDENCE
                     ABUSER
USER




       QUIT                   QUIT             NON - REMISSION

              LOSS                   LOSS                            LOSS


                                              DETOXIFICATION
Business process of drug abuse treatment
                BA , BI , MI                             MET , CBT , TSF            RELAPSE
               COUNSELING                                    SATIR                 PREVENTION


                                       DETERMINE                       REMISSION                NON - RELAPSE


              DETOXIFICATION                             REHABILITATION            AFTER CARE




                                            DEPENDENCE
                     ABUSER
USER




       QUIT                   QUIT             NON - REMISSION                 RELAPSE           DISCHARGE

              LOSS                   LOSS                            LOSS                LOSS


                                              DETOXIFICATION                DETOXIFICATION
Business process of drug abuse treatment
                BA , BI , MI                             MET , CBT , TSF            RELAPSE
               COUNSELING                                    SATIR                 PREVENTION


                                       DETERMINE                       REMISSION                NON - RELAPSE


              DETOXIFICATION                             REHABILITATION            AFTER CARE




                                            DEPENDENCE
                     ABUSER
USER




       QUIT                   QUIT             NON - REMISSION                 RELAPSE           DISCHARGE      RECURRENT

              LOSS                   LOSS                            LOSS                LOSS


                                              DETOXIFICATION                DETOXIFICATION                   DETOXIFICATION
Business process of drug abuse treatment
                BA , BI , MI                             MET , CBT , TSF            RELAPSE
               COUNSELING                                    SATIR                 PREVENTION


                                       DETERMINE                       REMISSION                NON - RELAPSE


              DETOXIFICATION                             REHABILITATION            AFTER CARE




                                            DEPENDENCE
                     ABUSER
USER




       QUIT                   QUIT             NON - REMISSION                 RELAPSE           DISCHARGE      RECURRENT

              LOSS                   LOSS                            LOSS                LOSS


                                              DETOXIFICATION                DETOXIFICATION                   DETOXIFICATION


        HR Clinic , AA , Comorbid                                                               RETENTION
กระบวนการทํางาน ภาพรวม

    เริ่มต้น         ห้องเวชระเบียน *

ผู้ป่วยรายใหม่      ห้องตรวจพยาบาล

                     ห้องตรวจแพทย์

 REFER *               แผนการรักษา         ADMIT *



                        OPD Case          หอผู้ป่วย

                         ห้องยา           DISCHARGE *



                       ห้องการเงิน

                         สิ้นสุด
                                                        *   หมายถึง RADT Center
กระบวนการทํางาน ภาพรวม

              เริ่มต้น      ห้องเวชระเบียน *         Registry form

           ผู้ป่วยรายใหม่
                            ห้องตรวจพยาบาล           Clinical document , Nurse

                                                     Clinical document , Doctor
                            ห้องตรวจแพทย์            CPOE


ใบสงตัว       REFER *        แผนการรักษา                            ADMIT *      Admission form


                               OPD Case        ใบสั่งยา              หอผู้ป่วย     Clinical document


                                ห้องยา                         DISCHARGE *


                              ห้องการเงิน           ใบเสร็จรับเงิน


                                 สิ้นสุด
                                                                                     *   หมายถึง RADT Center
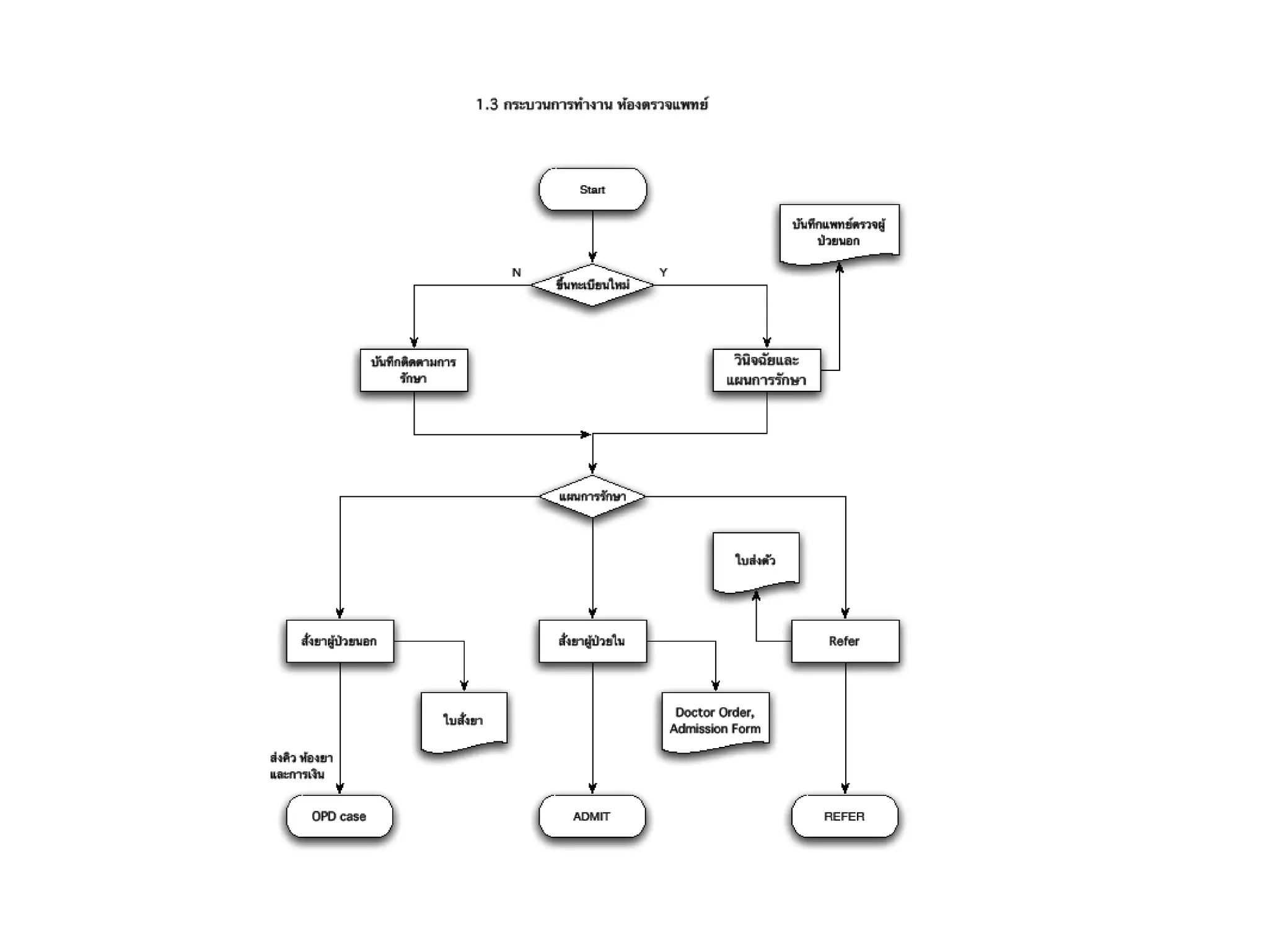
กระบวนการทํางาน ผูป่วยนอก
                                                                       ้
                                                                                                  ถ้ามีใบนัด ให้ติดต่อที่ พยาบาล OPD
                                       ผู้ป่วยรายเก่า                                             ถ้าไม่มีใบนัด ให้ติดต่อที่ เวชระเบียน

                              ไมใช
ขึ้นทะเบียนรักษารอบใหม *              มาใน 3 เดือน               ADMIT *
                                                                เมื่อมีขอบงชี้   จําหน่ายทะเบียน
                                               ใช
                                                                                       ไม
                                       บําบัดด้วยยา                                    relapse
                                                                                                     ใช   ขึ้นทะเบียนรักษารอบใหม *

                       ไมหาย
           REFER *                     โรคแทรกซอน                                 ติดตามการรักษา
                                                หาย                                    ใช
           REFER *
                       ไมหาย             โรครวม                                     remission
                                                                                                     ไม   ขึ้นทะเบียนรักษารอบใหม *
                                                หาย
                                           จูงใจ                                   ฟื้นฟูสมรรถภาพ

                            ไม          determine
                                                          ใช

                                                                                                               *   หมายถึง RADT Center
กระบวนการทํางาน ผูป่วยนอก
                                                                       ้
                                                                                                    ถ้ามีใบนัด ให้ติดต่อที่ พยาบาล OPD
                                                                Medical record, EMR                 ถ้าไม่มีใบนัด ให้ติดต่อที่ เวชระเบียน
                                       ผู้ป่วยรายเก่า               (แฟมเวชระเบียน )
                              ไมใช
ขึ้นทะเบียนรักษารอบใหม *              มาใน 3 เดือน               ADMIT *
                                                                เมื่อมีขอบงชี้   จําหน่ายทะเบียน
     Clinical document                         ใช
                                                                                        ไม
    (ทะเบียนบําบัดดวยยา)              บําบัดด้วยยา                                      relapse
                                                                                                     ใช    ขึ้นทะเบียนรักษารอบใหม *

                       ไมหาย                                                                                Clinical document
           REFER *                     โรคแทรกซอน                                 ติดตามการรักษา          (ทะเบียนติดตามการรักษา)
                                                หาย                                     ใช
           REFER *
                       ไมหาย             โรครวม                                       remission
                                                                                                     ไม    ขึ้นทะเบียนรักษารอบใหม *
     Clinical document                          หาย
    (ทะเบียนบําบัดดวยยา)                  จูงใจ                                   ฟื้นฟูสมรรถภาพ             Clinical document
                                                                                                            (ทะเบียนฟนฟูสมรรถภาพ )
                            ไม          determine
                                                          ใช

                                                                                                                 *   หมายถึง RADT Center
กระบวนการทํางาน ผูป่วยใน (บําบัดด้วยยา)
                                                ้

                            แรกรับผู้ป่วย


                            บําบัดด้วยยา
     REFER *      ไมหาย                        ADMIT *
 or DISCHARGE*               โรคแทรกซอน
                                              เมื่อมีขอบงชี้   จําหน่ายทะเบียน
& FOLLOW UP OPD
                                     หาย                             ไม
     REFER *      ไมหาย                                                           ใช
 or DISCHARGE*                 โรครวม                               relapse             ขึ้นทะเบียนรักษารอบใหม *
& FOLLOW UP OPD
                                    หาย
                              MI , BI                            ติดตามการรักษา
                                                                     ใช
   DISCHARGE *        ไม                                                          ไม
                              determine                             remission            ขึ้นทะเบียนรักษารอบใหม *
& FOLLOW UP OPD
                                    ใช
                            CBT Phase 1                          CBT Phase 2
                                              DISCHARGE *
                                            & FOLLOW UP IPD                                  *   หมายถึง RADT Center
กระบวนการทํางาน ผูป่วยใน (บําบัดด้วยยา)
                                                     ้

                CPOE             แรกรับผู้ป่วย       การบริหารเตียงนอนผูปวย *
   Clinical document , Doctor            Clinical document , Nurse
     - Doctor order form                     - In chart
     - Admission form
     - Progress note
                             บําบัดด้วยยา - Member
     REFER *          ไมหาย                          ADMIT *
 or DISCHARGE*                    โรคแทรกซอน
                                                    เมื่อมีขอบงชี้   จําหน่ายทะเบียน
& FOLLOW UP OPD
                                          หาย                              ไม
     REFER *          ไมหาย                                                             ใช
 or DISCHARGE*                      โรครวม                                 relapse             ขึ้นทะเบียนรักษารอบใหม *
& FOLLOW UP OPD
                                         หาย
                                                                                                 Clinical document
                                   MI , BI                             ติดตามการรักษา          (ทะเบียนติดตามการรักษา)
                                                                           ใช
    DISCHARGE *            ไม                                                           ไม
                                   determine                              remission             ขึ้นทะเบียนรักษารอบใหม *
 & FOLLOW UP OPD
                                         ใช
  Clinical document
(ทะเบียนฟนฟูสมรรถภาพ )         CBT Phase 1                           CBT Phase 2
                                                   DISCHARGE *
                                                 & FOLLOW UP IPD                                    *   หมายถึง RADT Center
กระบวนการทํางาน บ้านแสงอรุณ บ้านตะวันฉาย
                                   แรกรับผู้ป่วย



                                  ฟื้นฟูสมรรถภาพ

    REFER *         รักษาไมได
or DISCHARGE *                      โรคแทรกซอน            ADMIT *
                                                                            จําหน่ายทะเบียน
                                           รักษาได      เมื่อมีขอบงชี้
    REFER *         รักษาไมได                                                 ไม
or DISCHARGE *                        โรครวม                                                 ใช
                                                                                relapse             ขึ้นทะเบียนรักษารอบใหม *
                                          รักษาได
  DISCHARGE *
                       สําเร็จ        หลบหนี
                                           ไมสําเร็จ                       ติดตามการรักษา
 อยูรกษาตอ หรือ
      ั                  ไม
                                     remission
 DISCHARGE *
                                           ใช          DISCHARGE *
                                                        & FOLLOW UP
                                                                                                      *   หมายถึง RADT Center
กระบวนการทํางาน บ้านแสงอรุณ บ้านตะวันฉาย
              CPOE                 แรกรับผู้ป่วย              การบริหารเตียงนอนผูปวย *
 Clinical document , Doctor                        Clinical document , Nurse
   - Doctor order form                                 - Manager
   - Admission form                                    - Staff
   - Progress note                                              Clinical document
                                  ฟื้นฟูสมรรถภาพ              (ทะเบียนฟนฟูสมรรถภาพ )
    REFER *         รักษาไมได
or DISCHARGE *                      โรคแทรกซอน            ADMIT *
                                                                             จําหน่ายทะเบียน
                                           รักษาได      เมื่อมีขอบงชี้
    REFER *         รักษาไมได                                                   ไม
or DISCHARGE *                        โรครวม                                                  ใช
                                                                                  relapse             ขึ้นทะเบียนรักษารอบใหม *
                                          รักษาได
  DISCHARGE *
                       สําเร็จ        หลบหนี
                                                                                                       Clinical document
                                           ไมสําเร็จ                        ติดตามการรักษา          (ทะเบียนติดตามการรักษา)
 อยูรกษาตอ หรือ
      ั                  ไม
                                     remission
 DISCHARGE *
                                           ใช          DISCHARGE *
                                                        & FOLLOW UP
                                                                                                        *   หมายถึง RADT Center
Service Oriented Architecture

• เปนแนวคิดที่เกียวของกับการสรางซอฟตแวรทั้งระบบ ขององคกร
                  ่
• เปนแนวคิดที่หวังใหทุกงานในองคกรมีซอฟตแวรเขามารองรับไดทน
                                                               ั
  ตอความตองการ และการเปลียนแปลงใดๆ ใหมากที่สด
                              ่                      ุ
• ใหบริการกับผูใชในรูปแบบของบริการ (Software as a Service)
                
• เพิมคุณภาพและคุณลักษณะใหกับซอฟตแวรเกินกวาทีไดรบจาก
       ่                                               ่ ั
  ซอฟตแวรสาเร็จรูป
              ํ
• ในภายหลังก็มีประยุกตคณลักษณะของ Web 2.0 เขาไป ทําใหยิ่ง
                          ุ
  เพิมคุณลักษณะของซอฟตแวรที่เกิดขึ้น
     ่
การสรางซอฟตแวรตามแนวคิด SOA
•    Process => Module => Service
•    Process ประกอบดวย
    – ชุดขอมูลทีใชทั้งหมด ไดแก input, output และขอมูลที่เกียวกับ
                   ่                                            ่
       การกํากับ หรือควบคุม
    – การประมวลผล ไดแก กิจกรรมในการประมวลผล
    – ผูเกี่ยวของกับระบบทังหมด
                            ้
    – สวนควบคุม ไดแก กฏกติกาตางๆ ขอจํากัด ฯลฯ
    – พฤฒิกรรมของกระบวนการ ไดแก วงจรธุรกิจ วงจรของการพัฒนา
       ธุรกิจ พัฒนาผลิตภัณฑ หรือแนวทางการแกไข ปรับปรุง
       เปลียนแปลง
           ่
    – สวนรวม สวนตาง กับกระบวนการอืนๆ ขององคกร
                                          ่
การสรางซอฟตแวรตามแนวคิด SOA
                                           บริการตางๆ

กระบวนการตางๆ ขององคกร

         P0                โมดูลตางๆ

                           Module 1
P1 P2 P3 Pn                Module 2
                           Module 3
                           Module n
ประเด็นทีควรคํานึงถึงทีสําคัญในการออกแบบและสรางระบบตามแนวคิด SOA
         ่             ่
• คุณลักษณะของซอฟตแวรตามแนวคิด SOA ซึ่งตางจากซอฟตแวร
   สําเร็จรูป
• เปนซอฟตแวรที่ไมไดเฉพาะเจาะจง
  – 1 กระบวนการ ไมจําเปนตองเปน 1 โมดูล
  – 1 กระบวนการ อาจจะรองรับดวยหลายโมดูล
  – 1 โมดูล อาจจะตอบสนองไดหลายกระบวนการ
       (โดยพิจารณาจากองคประกอบของกระบวนการ)
  – 1 โมดูล ไมจําเปนตองเปน 1 service
  – 1 โมดูล อาจจะกลายเปนหลาย service
  – 1 service อาจจะประกอบดวยหลายโมดูล
• รองรับการเปลี่ยนแปลงโดยผูใชงาน ไมใชคนไอที (User definable)
• งายตอการขยายการใชบริการ หรือการขยายความสามารถ
แบบจําลองสัมพันธภาพของฐานขอมูล (Entity relationship model – ER model)
Information Architecture
ระบบสารสนเทศโรงพยาบาลศูนยบาบัดรักษายาเสพติดขอนแกน
                           ํ
           KDTC Hospital Information Systems


   ระบบสารสนเทศในระดับปฏิบัติงานหรือการดําเนินการในโรงพยาบาล
         Operational or transactional information systems


- ระบบสารสนเทศเพื่อการใหบริการทางคลินิก ( บันทึกเวชระเบียน / บันทึกสุขภาพ )
  Clinical information systems ( Medical record / Health record )

- ระบบสารสนเทศเพื่อการดําเนินงานที่ไมใชบริการทางคลินิก
  Non Clinical information systems



                ระบบสารสนเทศเพื่อการจัดการโรงพยาบาล
                 Management information systems
Operational or transactional information systems

            Clinical information systems                        Non Clinical information systems


Registration, admission, discharge and transfer systems       Financial management information system
( RADT Systems )                                              ( FMIS )
ระบบลงทะเบียน การรับ การจําหนาย และการสงตอผูมารับบริการ   ระบบบริหารการเงินและบัญชี

Clinical documentations                                       Inventory management IS ( IMIS )
ระบบเอกสารทางคลินิก                                           ระบบบริหารวัสดุคงคลัง

Computerized physician order entry ( CPOE )                   Human resource management IS ( HRMIS )
ระบบคอมพิวเตอรเพื่อการบันทึกคําสั่งการรักษาของแพทย          ระบบบริหารงานบุคคล

Laboratory information systems ( LIS )                        Planning and evaluation system
ระบบหองปฏิบัติการ                                            ระบบการวางแผนงานและประเมินผล

Radiology information systems ( RIS )                         Office automation
ระบบรังสีวิทยา                                                ระบบสํานักงานอัตโนมัติ

Pharmacy information systems ( PIS )
ระบบงานเภสัชกรรม
Clinical documentations
ระบบเอกสารทางคลินิก
1. บันทึกทางคลินิกของแพทย                   2. บันทึกทางการพยาบาล
   - ผูปวยนอก      ซักประวัติ                 - ผูปวยนอก
                     ตรวจรางกาย                - ผูปวยใน
                     การวินิจฉัย
                     การวางแผนการรักษา
                     การติดตามการรักษา
   - ผูปวยใน      คําสั่งการรักษา
                     บันทึกระหวางการรักษา
                     การจําหนาย
                     สรุปผลการรักษา
Clinical documentations
ระบบเอกสารทางคลินิก

•   การคัดกรองและการประเมิน
•   บันทึกแพทยตรวจ
•   ทะเบียนบําบัดดวยยา
•   ทะเบียนฟนฟูสมรรถภาพ
             
•   ทะเบียนติดตามการรักษา
• Discharge summary
Computerized physician order entry ( CPOE )
ระบบคอมพิวเตอรเพื่อการบันทึกคําสังการรักษาของแพทย
                                  ่
1. การสังยา   ่
2. การสังตรวจทางหองปฏิบัติการ
            ่
3. การสังตรวจทางรังสีวทยา
          ่            ิ
4. การสังตรวจอื่นๆ เชน คลื่นหัวใจ จิตประสาท
        ่

Clinical decision support systems ( CDSS )
ระบบสนับสนุนการตัดสินใจทางคลินิก
Laboratory information systems ( LIS )
ระบบหองปฏิบัติการ

1. การจัดการคําขอตรวจ
2. การรายงานผล
3. การติดตาม (tracking) การตรวจทางหองปฏิบัติการ
Radiology information systems ( RIS )
ระบบรังสีวทยา
          ิ

1. การจัดการคําขอตรวจ
2. การรายงานผล
3. การติดตาม (tracking) การตรวจทางรังสีวทยา
                                        ิ
Pharmacy information systems ( PIS )
ระบบงานเภสัชกรรม

1. ระบบการจายยาผูปวยนอก ( Drug dispensing systems )
                  
2. ระบบการจายยาผูปวยใน ( Drug dispensing systems )
                    
3. ระบบคลังยา ( Inventory systems )
Infrastructure Architecture

Data center : Servers & Thin clients
                Cloud computing


Re-design building
                 Logistic & supply chain
ฐานข้อมูลการบําบัดรักษาผู้ใช้ยาและสารเสพติด

ชุดที่ ๑ การบําบัดด้วยยา (การถอนพิษ)
ชุดที่ ๒ การฟื้นฟูสมรรถภาพ
ชุดที่ ๓ การติดตามการรักษา
ชุดที่ ๑ การบําบัดด้วยยา (การถอนพิษ)
- ข้อมูลพื้นฐาน       อายุ, เพศ, อาชีพ, ศาสนา, สถานะสังคม
- ข้อมูลเฉพาะ        ชนิดของยาเสพติด, ลักษณะการใช้, การ
     วินิจฉัย, ภาวะโรคจิตร่วม, โรคแทรกซ้อน, ปัจจัยเสี่ยงด้าน
     ครอบครัวและชุมชน, การเป็นผู้ค้ายาเสพติด
- ตัวชี้วัดผลสําเร็จ
           abuse = อัตราการหยุดเสพ (quit rate)
           dependence = อัตราการคงอยู่ในกระบวนการรักษา
     (retention rate), อัตราการเข้าสู่กระบวนการฟื้นฟู
     (determine rate)
ชุดที่ ๒ การฟื้นฟูสมรรถภาพ
- ข้อมูล     กิจกรรมหรือโปรแกรมการฟื้นฟูสมรรถภาพ,
     จํานวนวันที่ไม่เสพ, จํานวนวันที่เผลอเสพ, จํานวนวันที่เสพ
     มากกว่า ๑ ครั้ง(เสพจนมีอาการเมาหรือเสพจนมีปัญหา)

- ตัวชี้วัดผลสําเร็จ  อัตราการหยุดเสพ (remission rate)
     ให้นิยามอัตราการหยุดเสพให้ชัดเจน (หยุดต่อเนื่องกัน ๖๐
     วันขึ้นไป)
ชุดที่ ๓ การติดตามการรักษา
- ข้อมูล       กิจกรรมหรือโปรแกรมการติดตาม, จํานวนวันที่ไม่
     เสพ, จํานวนวันที่เผลอเสพ, จํานวนวันที่เสพมากกว่า ๑
     ครั้ง(เสพจนมีอาการเมาหรือเสพจนมีปัญหา), การกลับเข้า
     มาสู่ชีวิตปกติ(การประกอบอาชีพสุจริต, การศึกษาเล่าเรียน)

- ตัวชี้วัดผลสําเร็จ   อัตราการกลับมาติดซ้ํา (relapse rate)
     ให้นิยามอัตราการติดซ้ําให้ชัดเจน
การรายงานการบําบัดรักษาผู้ใช้ยาและสารเสพติด
   Cohort 1             Cohort 2                Cohort 3                Cohort 1




           เมื่อสิ้นสุดเดือน พ.ค. ได้รายงาน
           - จํานวนผูป่วยขึ้นทะเบียนบําบัดยา, ฟื้นฟูฯ , ติดตาม Cohort ที่ 2 ปีงบประมาณนี้
                        ้
           - ผลการฟื้นฟูของCohort ที่ 1 ปีงบประมาณนี้
           - ผลการติดตามของ Cohort ที่ 1 ปีงบประมาณที่ผ่านมา

กลุ่มผู้ป่วย (Cohort) แบ่งเป็น ๓ กลุ่ม
                กลุ่มที่ ๑ เข้ารักษา ต.ค. ถึง ม.ค.
                กลุ่มที่ ๒ เข้ารักษา ก.พ. ถึง พ.ค.
                กลุ่มที่ ๓ เข้ารักษา มิ.ย. ถึง ก.ย.
การรายงานการบําบัดรักษาผู้ใช้ยาและสารเสพติด
ต.ค. พ.ย. ธ.ค. ม.ค. ก.พ. มี.ค. เม.ย. พ.ค. มิ.ย. ก.ค. ส.ค. ก.ย. ต.ค. พ.ย. ธ.ค. ม.ค.


     เมื่อสิ้นสุดเดือน ต.ค. ได้รายงาน
     - จํานวนผูป่วยที่ขึ้นทะเบียนบําบัดด้วยยา , ฟื้นฟูฯ , ติดตาม
                  ้
     - ผลการฟื้นฟูของเดือน มิ.ย. ปีงบประมาณที่ผ่านมา
     - ผลการติดตามของเดือน มิ.ย. ปีงบประมาณ 2 ปี่ทผ่านมา ี่
เพราะเรารักเพื่อนมนุษย มนุษยจึงเปนสภาวะงดงาม
เพราะเรารักโลกใบนี้ โลกนี้จึงงดงาม
                                            ที่มา : เดินสูอสรภาพ , ประมวล เพ็งจันทร
                                                            ิ
กระบวนการบำบัดรักษาผู้ป่วยยาและสารเสพติดแนวใหม่

กระบวนการบำบัดรักษาผู้ป่วยยาและสารเสพติดแนวใหม่

  • 1.
    กระบวนการบําบัดรักษาผูปวยยาและสารเสพติดแนวใหม  และการกําหนดตัวชี้วดดานยาและสารเสพติด ั Story telling by Isara Chiawiriyabunya , MD. 24 February 2012 , Maehongson DTC
  • 2.
    Goals 1.เพือทําความเขาใจ นําไปตอยอดไดอยางมีหลักการที่ถกตอง ่ ู 2. เพือพัฒนาตัวชี้วัดการปฏิบติงานดานยาและสารเสพติด ่ ั Targets ผูบริหาร , แพทย , พยาบาล และ ผูปฏิบตงานดานปองกันและแกไข  ัิ ปญหายาเสพติด
  • 3.
    Fundamental care concept Enterprise architecture Database and Reporting system
  • 4.
    ๑. ธรรมชาติการติดยาเสพติด(โรคสมองติดยา) ๒. มุมมองการเสพยาเสพติด ๓. หลักฐานเชิงประจักษ์การบําบัดรักษาผู้ติดยาเสพติด ๔. แนวทางการบําบัดรักษาผู้ติดยาเสพติด
  • 5.
    ๑. ธรรมชาติการติดยาเสพติด(โรคสมองติดยา) Experimental Situational Regular Chronic users users users users ลองเสพ หาโอกาสเสพ เสพประจํา เสพตลอดเวลา 100 70 30 5-10 เลิก / หยุด เลิก / หยุด เลิก / หยุด เลิก / หยุด 5 years of abstinence relapse rate Use more than 20 years use until die Natural recovery treatment plays minor part in this process Addiction Substance , Environment , User
  • 6.
    Experimental Situational Regular Chronic users users users users ลองเสพ หาโอกาสเสพ เสพประจํา เสพตลอดเวลา 100 70 30 5-10 Abuse Addiction เสพสนุก เสพเอามัน เสพเอาเปนเอาตาย เสพติด โรคแทรกซอนเฉียบพลัน โรคแทรกซอนเรื้อรัง เสียชีวต ิ Progressive brain damage Loss of cognitive function สมองเสื่อม ความคิด ปญญา ความจํา
  • 7.
    ๒. มุมมองการเสพยาเสพติด มุมมองทาง มุมมองทาง การแพทย กฎหมาย มุมมองทาง สังคม
  • 8.
    มุมมองทางการแพทย ผูเสพทุกรายเปนผูปวย ?? (วินิจฉัยโรค) รักษาอะไร ?? ( โรค / พฤติกรรรม ) รักษาอยางไร ?? ผลการรักษาเปนอยางไร ?? ( หาย / เรื้อรัง )
  • 9.
    มุมมองทางกฎหมาย ผูเสพทุกรายเปนผูกระทําผิดกฎหมาย ผูเสพทุกรายเปนผูปวย (เจตนารมณของกฎหมาย) ผิดกฎหมาย เบี่ยงคดี ชะลอฟอง ความผิดอาญา ผูเสพเปนผูปวย
  • 10.
    มุมมองทางสังคม มลทิน ,ตราบาป Stigma การเขาถึงการรักษา Access to cares โรคเรื้อน โรคเอดส โรคสมองติดยา
  • 11.
    การบําบัดรักษาและฟนฟูสมรรถภาพ  การบําบัดรักษาผูติดยาเสพติด ตามระเบียบกระทรวงสาธารณสุข ผูรับบริการ เตรียมการ จูงใจ บําบัดดวยยา ฟนฟูสมรรถภาพ  ติดตามการรักษา กลับสูสังคม การฟนฟูสมรรถภาพผูติดยาเสพติด ตาม พ.ร.บ.ฟนฟูฯ ๒๕๔๕ ผูรับบริการ ตรวจพิสูจน ฟนฟูสมรรถภาพ  กลับสูสังคม
  • 12.
    ๓. หลักฐานเชิงประจักษ์การบําบัดรักษาผู้ติดยาเสพติด หลักการดูแลผูติดยาและสารเสพติด ้ การบําบัดรักษา
  • 13.
    หลักการดูแล การเสพติดยา ผูติดยาและ ทําใหสมองเปลี่ยนแปลงไป สารเสพติด ในทางที่เสื่อมเสียทั้งโครงสราง และหนาที่ Addiction change the brain : structure and function
  • 14.
    หลักการดูแล โรคสมองติดยา ผูติดยาและ เปนโรคเรื้อรัง รักษาได สารเสพติด Addiction is a chronic, relapsing and treatable brain disease
  • 15.
    หลักการดูแล ไมมีการรักษาวิธีใดวิธหนึ่ง ี ผูติดยาและ ที่มีประสิทธิภาพ สารเสพติด และสามารถใชไดกับ ผูติดยาทุกๆคน No single method is appropriate or effective for treating all individuals
  • 16.
    หลักการดูแล การรักษาผูติดยา ผูติดยาและ เริ่มเร็วเทาไหร สารเสพติด เปนผลดีแกผติดยาเทานั้น ู The sooner an addict get into treatment, the better
  • 17.
    หลักการดูแล ผูติดยาอยูกับการรักษา ผูติดยาและ ไดนานเทาไหร สารเสพติด โอกาสที่ประสบผลสําเร็จ ก็มากขึ้นเทานั้น The longer an addict stays in treatment, the greater the chance treatment will be effective
  • 18.
    หลักการดูแล การเสพติดซ้ํา ผูติดยาและ เปนธรรมชาติของโรคสมองติดยา สารเสพติด ไมใชการรักษาลมเหลว Relapse is part of the disease, not a sign of failure
  • 19.
    การบําบัดรักษา รักษาพยาบาล รักษาพฤติกรรม ทางการแพทย การใชยา
  • 20.
    รักษาพยาบาลทางการแพทย์ - รักษาโรคหรือภาวะแทรกซ้อนเฉียบพลันและ เรื้อรัง (Acute and chronic complication) - รักษาตามอาการ (Symptomatic and supportive) การถอนพิษยา (Detoxification) อาการขาดยา (Withdrawal) อาการอยากยา (Craving)
  • 21.
    รักษาพฤติกรรมการใช้ยา - การสร้างแรงจูงใจ MET (Motivation Enhancement Therapy) - การบําบัดความคิดพฤติกรรม CBT (Cognitive Behavioral Therapy) - สิบสองขั้นตอนเพื่อการเลิกยา TSF (Twelve Step Facilitator)
  • 22.
    ๔. แนวทางการบําบัดรักษาผู้ติดยาเสพติด ขอเสนอ : ระบบการบําบัดรักษาและฟนฟูสมรรถภาพผูใช  ยาเสพติด ระบบการบําบัดรักษาและฟนฟูสมรรถภาพของศูนยบําบัดรักษา  ยาเสพติดขอนแกน
  • 23.
    ขอเสนอ : ระบบการบําบัดรักษาและฟนฟูสมรรถภาพผูใชยาเสพติด   ผูใชยาเสพติด ตํารวจจับกุม ชุมชนคนหา แบบคัดกรอง เริ่มเสพ เสพประจํา เริ่มติด ติดหนัก คายบําบัด บําบัดดวยยาในโรงพยาบาล 1-2 สัปดาห ระบบบังคับบําบัด พ.ร.บ.ฟนฟูฯ 2545 ปกติ โรคจิตรวม ร.พ.จิตเวช พ.ร.บ.สุขภาพจิต 2551 โปรแกรมฟนฟูสมรรถภาพ 1 ครัง/สัปดาห 10-12 สัปดาห ้ ติดตามการรักษา / ควบคุมความประพฤติ เสพซ้ํา ระบบบังคับบําบัด พ.ร.บ.ฟนฟูฯ 2545 ชุมชน / อาสาสมัครคุมประพฤติ
  • 24.
    ระบบการบําบัดรักษาและฟนฟูสมรรถภาพของศูนยบําบัดรักษายาเสพติดขอนแกน ผูใชยา/สารเสพติด มารับบริการ ไมมีอาการขาดยา เมายา มีอาการขาดยา เมายา ประเมินเพื่อ บําบัดดวยยา วางแผนการรักษา มีโรคทาง มีโรคทาง ลังเล ตัดสินใจบําบัด อายุรกรรมรวม จิตประสาทรวม ไมตองการบําบัด ยังคงเสพ ใหยารักษาโรค ใหยารักษาโรค โปรแกรมจูงใจบําบัด โปรแกรมบําบัดฟนฟู ทางอายุรกรรม ทางจิตประสาท 1.Counseling 1.MET / CBT / TSF หยุดเสพ 2.MI 2.CM โปรแกรมติดตามการรักษา สงตอ สงตอ โปรแกรมทางเลือก และโปรแกรมเสริมการรักษา โรงพยาบาล โรงพยาบาล ที่เกี่ยวของ จิตเวช Harm red. clinic Family therapy ไมเสพซ้ํา เสพซ้ํา Anonymous clinic Spiritual therapy Social intervention Art therapy จําหนาย (Discharge)
  • 26.
    Enterprise Architecture • BusinessArchitecture • Information Architecture • Infrastructure Architecture – อาคาร สถานที่ หองทํางาน – เทคโนโลยี และการสื่อสาร Data center Hardware, Networking, Software, Power supply
  • 27.
  • 28.
    Business process Business Goal Patients safety Treatment efficiency Staffs security
  • 29.
    Efficiency หมายถึง ผลดีที่เกิดขึ้นจากกิจกรรมหรือการดําเนินงาน นั่นคือ หากจะวัดว่ามีประสิทธิภาพ หรือไม่ มีส่วนประกอบหลายส่วน หลักๆ คือควรพิจารณากระบวนการดําเนินงานว่า ก่อให้เกิดสิ่งเหล่านี้ หรือไม่ 1. ความประหยัด (Economy) ไม่ว่าจะเป็นการประหยัดต้นทุน (Cost) ประหยัด ทรัพยากร (Resources) หรือ ประหยัดเวลา (Time) 2. ความรวดเร็ว ทันตามกําหนดเวลา (Speed) ก็เป็นอีกตัวบ่งชี้ว่าเกิดประสิทธิภาพหรือไม่ เพราะหากการ ดําเนินงานก่อให้เกิดความประหยัดทรัพยากร แต่ไม่ทันตามกําหนดเวลา ก็ไม่ถือว่ามีประสิทธิภาพ 3. ความมีคุณภาพ (Quality) ซึ่งพิจารณาทั้งกระบวนการตั้งแต่ปัจจัยนําเข้า (input) หรือวัตถุดิบ ต้องมีการคัด สรรอย่างดี กระบวนการทํางาน/กระบวนการผลิต (process)ที่ดี จนกระทั่งได้ผลผลิต (output)ที่ดี แม้ว่า กระบวนการดําเนินงานจะประหยัด และรวดเร็ว แล้วจะต้องไม่ทาให้คุณภาพของงานลดลง หากประหยัด ํ รวดเร็ว แต่คุณภาพงานลดลงก็ไม่ถือว่าเกิดประสิทธิภาพ ดังนั้น หากจะพิจารณาในประเด็นของความ ประสิทธิภาพ จะต้องพิจารณาในขั้นตอน หรือกระบวนการดําเนินงานทั้งหมด ส่วนประสิทธิผล แปลมาจาก Effective เป็นศัพท์บญญัติ ทางการบริหารจัดการ หมายถึงผลสําเร็จ ของงาน ั เป็นไปตามความมุ่งหวัง(purpose) ที่กําหนดไว้ในวัตถุประสงค์ หรือเป้าหมาย ดังนั้น ในประเด็นของความมี ประสิทธิผล จึงมุ่งเน้นไปที่การพิจารณาจุดสิ้นสุดของกิจกรรมหรือการดําเนินงานว่าได้ตามที่ตั้งไว้ หรือไม่ ซึ่ง มักจะมีตัวชี้วัด (indicator) ที่ชดเจน ั
  • 30.
    ระบบการบําบัดรักษาและฟนฟูสมรรถภาพของศูนยบําบัดรักษายาเสพติดขอนแกน ผูใชยา/สารเสพติด มารับบริการ ไมมีอาการขาดยา เมายา มีอาการขาดยา เมายา ประเมินเพื่อ บําบัดดวยยา วางแผนการรักษา มีโรคทาง มีโรคทาง ลังเล ตัดสินใจบําบัด อายุรกรรมรวม จิตประสาทรวม ไมตองการบําบัด ยังคงเสพ ใหยารักษาโรค ใหยารักษาโรค โปรแกรมจูงใจบําบัด โปรแกรมบําบัดฟนฟู ทางอายุรกรรม ทางจิตประสาท 1.Counseling 1.MET / CBT / TSF หยุดเสพ 2.MI 2.CM โปรแกรมติดตามการรักษา สงตอ สงตอ โปรแกรมทางเลือก และโปรแกรมเสริมการรักษา โรงพยาบาล โรงพยาบาล ที่เกี่ยวของ จิตเวช Harm red. clinic Family therapy ไมเสพซ้ํา เสพซ้ํา Anonymous clinic Spiritual therapy Social intervention Art therapy จําหนาย (Discharge)
  • 31.
    Business process ofdrug abuse treatment BA , BI , MI MET , CBT , TSF RELAPSE COUNSELING SATIR PREVENTION DETERMINE REMISSION NON - RELAPSE DETOXIFICATION REHABILITATION AFTER CARE DEPENDENCE ABUSER USER QUIT QUIT NON - REMISSION RELAPSE DISCHARGE RECURRENT LOSS LOSS LOSS LOSS DETOXIFICATION DETOXIFICATION DETOXIFICATION HR Clinic , AA , Comorbid RETENTION
  • 32.
    Business process ofdrug abuse treatment BA , BI , MI MET , CBT , TSF RELAPSE COUNSELING SATIR PREVENTION DETERMINE REMISSION NON - RELAPSE DETOXIFICATION REHABILITATION AFTER CARE DEPENDENCE ABUSER USER
  • 33.
    Business process ofdrug abuse treatment BA , BI , MI MET , CBT , TSF RELAPSE COUNSELING SATIR PREVENTION DETERMINE REMISSION NON - RELAPSE DETOXIFICATION REHABILITATION AFTER CARE DEPENDENCE ABUSER USER QUIT LOSS
  • 34.
    Business process ofdrug abuse treatment BA , BI , MI MET , CBT , TSF RELAPSE COUNSELING SATIR PREVENTION DETERMINE REMISSION NON - RELAPSE DETOXIFICATION REHABILITATION AFTER CARE DEPENDENCE ABUSER USER QUIT QUIT LOSS LOSS
  • 35.
    Business process ofdrug abuse treatment BA , BI , MI MET , CBT , TSF RELAPSE COUNSELING SATIR PREVENTION DETERMINE REMISSION NON - RELAPSE DETOXIFICATION REHABILITATION AFTER CARE DEPENDENCE ABUSER USER QUIT QUIT NON - REMISSION LOSS LOSS LOSS DETOXIFICATION
  • 36.
    Business process ofdrug abuse treatment BA , BI , MI MET , CBT , TSF RELAPSE COUNSELING SATIR PREVENTION DETERMINE REMISSION NON - RELAPSE DETOXIFICATION REHABILITATION AFTER CARE DEPENDENCE ABUSER USER QUIT QUIT NON - REMISSION RELAPSE DISCHARGE LOSS LOSS LOSS LOSS DETOXIFICATION DETOXIFICATION
  • 37.
    Business process ofdrug abuse treatment BA , BI , MI MET , CBT , TSF RELAPSE COUNSELING SATIR PREVENTION DETERMINE REMISSION NON - RELAPSE DETOXIFICATION REHABILITATION AFTER CARE DEPENDENCE ABUSER USER QUIT QUIT NON - REMISSION RELAPSE DISCHARGE RECURRENT LOSS LOSS LOSS LOSS DETOXIFICATION DETOXIFICATION DETOXIFICATION
  • 38.
    Business process ofdrug abuse treatment BA , BI , MI MET , CBT , TSF RELAPSE COUNSELING SATIR PREVENTION DETERMINE REMISSION NON - RELAPSE DETOXIFICATION REHABILITATION AFTER CARE DEPENDENCE ABUSER USER QUIT QUIT NON - REMISSION RELAPSE DISCHARGE RECURRENT LOSS LOSS LOSS LOSS DETOXIFICATION DETOXIFICATION DETOXIFICATION HR Clinic , AA , Comorbid RETENTION
  • 39.
    กระบวนการทํางาน ภาพรวม เริ่มต้น ห้องเวชระเบียน * ผู้ป่วยรายใหม่ ห้องตรวจพยาบาล ห้องตรวจแพทย์ REFER * แผนการรักษา ADMIT * OPD Case หอผู้ป่วย ห้องยา DISCHARGE * ห้องการเงิน สิ้นสุด * หมายถึง RADT Center
  • 40.
    กระบวนการทํางาน ภาพรวม เริ่มต้น ห้องเวชระเบียน * Registry form ผู้ป่วยรายใหม่ ห้องตรวจพยาบาล Clinical document , Nurse Clinical document , Doctor ห้องตรวจแพทย์ CPOE ใบสงตัว REFER * แผนการรักษา ADMIT * Admission form OPD Case ใบสั่งยา หอผู้ป่วย Clinical document ห้องยา DISCHARGE * ห้องการเงิน ใบเสร็จรับเงิน สิ้นสุด * หมายถึง RADT Center
  • 41.
    กระบวนการทํางาน ผูป่วยนอก ้ ถ้ามีใบนัด ให้ติดต่อที่ พยาบาล OPD ผู้ป่วยรายเก่า ถ้าไม่มีใบนัด ให้ติดต่อที่ เวชระเบียน ไมใช ขึ้นทะเบียนรักษารอบใหม * มาใน 3 เดือน ADMIT * เมื่อมีขอบงชี้ จําหน่ายทะเบียน ใช ไม บําบัดด้วยยา relapse ใช ขึ้นทะเบียนรักษารอบใหม * ไมหาย REFER * โรคแทรกซอน ติดตามการรักษา หาย ใช REFER * ไมหาย โรครวม remission ไม ขึ้นทะเบียนรักษารอบใหม * หาย จูงใจ ฟื้นฟูสมรรถภาพ ไม determine ใช * หมายถึง RADT Center
  • 42.
    กระบวนการทํางาน ผูป่วยนอก ้ ถ้ามีใบนัด ให้ติดต่อที่ พยาบาล OPD Medical record, EMR ถ้าไม่มีใบนัด ให้ติดต่อที่ เวชระเบียน ผู้ป่วยรายเก่า (แฟมเวชระเบียน ) ไมใช ขึ้นทะเบียนรักษารอบใหม * มาใน 3 เดือน ADMIT * เมื่อมีขอบงชี้ จําหน่ายทะเบียน Clinical document ใช ไม (ทะเบียนบําบัดดวยยา) บําบัดด้วยยา relapse ใช ขึ้นทะเบียนรักษารอบใหม * ไมหาย Clinical document REFER * โรคแทรกซอน ติดตามการรักษา (ทะเบียนติดตามการรักษา) หาย ใช REFER * ไมหาย โรครวม remission ไม ขึ้นทะเบียนรักษารอบใหม * Clinical document หาย (ทะเบียนบําบัดดวยยา) จูงใจ ฟื้นฟูสมรรถภาพ Clinical document (ทะเบียนฟนฟูสมรรถภาพ ) ไม determine ใช * หมายถึง RADT Center
  • 43.
    กระบวนการทํางาน ผูป่วยใน (บําบัดด้วยยา) ้ แรกรับผู้ป่วย บําบัดด้วยยา REFER * ไมหาย ADMIT * or DISCHARGE* โรคแทรกซอน เมื่อมีขอบงชี้ จําหน่ายทะเบียน & FOLLOW UP OPD หาย ไม REFER * ไมหาย ใช or DISCHARGE* โรครวม relapse ขึ้นทะเบียนรักษารอบใหม * & FOLLOW UP OPD หาย MI , BI ติดตามการรักษา ใช DISCHARGE * ไม ไม determine remission ขึ้นทะเบียนรักษารอบใหม * & FOLLOW UP OPD ใช CBT Phase 1 CBT Phase 2 DISCHARGE * & FOLLOW UP IPD * หมายถึง RADT Center
  • 44.
    กระบวนการทํางาน ผูป่วยใน (บําบัดด้วยยา) ้ CPOE แรกรับผู้ป่วย การบริหารเตียงนอนผูปวย * Clinical document , Doctor Clinical document , Nurse - Doctor order form - In chart - Admission form - Progress note บําบัดด้วยยา - Member REFER * ไมหาย ADMIT * or DISCHARGE* โรคแทรกซอน เมื่อมีขอบงชี้ จําหน่ายทะเบียน & FOLLOW UP OPD หาย ไม REFER * ไมหาย ใช or DISCHARGE* โรครวม relapse ขึ้นทะเบียนรักษารอบใหม * & FOLLOW UP OPD หาย Clinical document MI , BI ติดตามการรักษา (ทะเบียนติดตามการรักษา) ใช DISCHARGE * ไม ไม determine remission ขึ้นทะเบียนรักษารอบใหม * & FOLLOW UP OPD ใช Clinical document (ทะเบียนฟนฟูสมรรถภาพ ) CBT Phase 1 CBT Phase 2 DISCHARGE * & FOLLOW UP IPD * หมายถึง RADT Center
  • 45.
    กระบวนการทํางาน บ้านแสงอรุณ บ้านตะวันฉาย แรกรับผู้ป่วย ฟื้นฟูสมรรถภาพ REFER * รักษาไมได or DISCHARGE * โรคแทรกซอน ADMIT * จําหน่ายทะเบียน รักษาได เมื่อมีขอบงชี้ REFER * รักษาไมได ไม or DISCHARGE * โรครวม ใช relapse ขึ้นทะเบียนรักษารอบใหม * รักษาได DISCHARGE * สําเร็จ หลบหนี ไมสําเร็จ ติดตามการรักษา อยูรกษาตอ หรือ ั ไม remission DISCHARGE * ใช DISCHARGE * & FOLLOW UP * หมายถึง RADT Center
  • 46.
    กระบวนการทํางาน บ้านแสงอรุณ บ้านตะวันฉาย CPOE แรกรับผู้ป่วย การบริหารเตียงนอนผูปวย * Clinical document , Doctor Clinical document , Nurse - Doctor order form - Manager - Admission form - Staff - Progress note Clinical document ฟื้นฟูสมรรถภาพ (ทะเบียนฟนฟูสมรรถภาพ ) REFER * รักษาไมได or DISCHARGE * โรคแทรกซอน ADMIT * จําหน่ายทะเบียน รักษาได เมื่อมีขอบงชี้ REFER * รักษาไมได ไม or DISCHARGE * โรครวม ใช relapse ขึ้นทะเบียนรักษารอบใหม * รักษาได DISCHARGE * สําเร็จ หลบหนี Clinical document ไมสําเร็จ ติดตามการรักษา (ทะเบียนติดตามการรักษา) อยูรกษาตอ หรือ ั ไม remission DISCHARGE * ใช DISCHARGE * & FOLLOW UP * หมายถึง RADT Center
  • 47.
    Service Oriented Architecture •เปนแนวคิดที่เกียวของกับการสรางซอฟตแวรทั้งระบบ ขององคกร ่ • เปนแนวคิดที่หวังใหทุกงานในองคกรมีซอฟตแวรเขามารองรับไดทน ั ตอความตองการ และการเปลียนแปลงใดๆ ใหมากที่สด ่ ุ • ใหบริการกับผูใชในรูปแบบของบริการ (Software as a Service)  • เพิมคุณภาพและคุณลักษณะใหกับซอฟตแวรเกินกวาทีไดรบจาก ่ ่ ั ซอฟตแวรสาเร็จรูป ํ • ในภายหลังก็มีประยุกตคณลักษณะของ Web 2.0 เขาไป ทําใหยิ่ง ุ เพิมคุณลักษณะของซอฟตแวรที่เกิดขึ้น ่
  • 48.
    การสรางซอฟตแวรตามแนวคิด SOA • Process => Module => Service • Process ประกอบดวย – ชุดขอมูลทีใชทั้งหมด ไดแก input, output และขอมูลที่เกียวกับ ่ ่ การกํากับ หรือควบคุม – การประมวลผล ไดแก กิจกรรมในการประมวลผล – ผูเกี่ยวของกับระบบทังหมด ้ – สวนควบคุม ไดแก กฏกติกาตางๆ ขอจํากัด ฯลฯ – พฤฒิกรรมของกระบวนการ ไดแก วงจรธุรกิจ วงจรของการพัฒนา ธุรกิจ พัฒนาผลิตภัณฑ หรือแนวทางการแกไข ปรับปรุง เปลียนแปลง ่ – สวนรวม สวนตาง กับกระบวนการอืนๆ ขององคกร ่
  • 49.
    การสรางซอฟตแวรตามแนวคิด SOA บริการตางๆ กระบวนการตางๆ ขององคกร P0 โมดูลตางๆ Module 1 P1 P2 P3 Pn Module 2 Module 3 Module n
  • 50.
    ประเด็นทีควรคํานึงถึงทีสําคัญในการออกแบบและสรางระบบตามแนวคิด SOA ่ ่ • คุณลักษณะของซอฟตแวรตามแนวคิด SOA ซึ่งตางจากซอฟตแวร สําเร็จรูป • เปนซอฟตแวรที่ไมไดเฉพาะเจาะจง – 1 กระบวนการ ไมจําเปนตองเปน 1 โมดูล – 1 กระบวนการ อาจจะรองรับดวยหลายโมดูล – 1 โมดูล อาจจะตอบสนองไดหลายกระบวนการ (โดยพิจารณาจากองคประกอบของกระบวนการ) – 1 โมดูล ไมจําเปนตองเปน 1 service – 1 โมดูล อาจจะกลายเปนหลาย service – 1 service อาจจะประกอบดวยหลายโมดูล • รองรับการเปลี่ยนแปลงโดยผูใชงาน ไมใชคนไอที (User definable) • งายตอการขยายการใชบริการ หรือการขยายความสามารถ
  • 52.
  • 53.
  • 54.
    ระบบสารสนเทศโรงพยาบาลศูนยบาบัดรักษายาเสพติดขอนแกน ํ KDTC Hospital Information Systems ระบบสารสนเทศในระดับปฏิบัติงานหรือการดําเนินการในโรงพยาบาล Operational or transactional information systems - ระบบสารสนเทศเพื่อการใหบริการทางคลินิก ( บันทึกเวชระเบียน / บันทึกสุขภาพ ) Clinical information systems ( Medical record / Health record ) - ระบบสารสนเทศเพื่อการดําเนินงานที่ไมใชบริการทางคลินิก Non Clinical information systems ระบบสารสนเทศเพื่อการจัดการโรงพยาบาล Management information systems
  • 55.
    Operational or transactionalinformation systems Clinical information systems Non Clinical information systems Registration, admission, discharge and transfer systems Financial management information system ( RADT Systems ) ( FMIS ) ระบบลงทะเบียน การรับ การจําหนาย และการสงตอผูมารับบริการ ระบบบริหารการเงินและบัญชี Clinical documentations Inventory management IS ( IMIS ) ระบบเอกสารทางคลินิก ระบบบริหารวัสดุคงคลัง Computerized physician order entry ( CPOE ) Human resource management IS ( HRMIS ) ระบบคอมพิวเตอรเพื่อการบันทึกคําสั่งการรักษาของแพทย ระบบบริหารงานบุคคล Laboratory information systems ( LIS ) Planning and evaluation system ระบบหองปฏิบัติการ ระบบการวางแผนงานและประเมินผล Radiology information systems ( RIS ) Office automation ระบบรังสีวิทยา ระบบสํานักงานอัตโนมัติ Pharmacy information systems ( PIS ) ระบบงานเภสัชกรรม
  • 56.
    Clinical documentations ระบบเอกสารทางคลินิก 1. บันทึกทางคลินิกของแพทย 2. บันทึกทางการพยาบาล - ผูปวยนอก ซักประวัติ - ผูปวยนอก ตรวจรางกาย - ผูปวยใน การวินิจฉัย การวางแผนการรักษา การติดตามการรักษา - ผูปวยใน คําสั่งการรักษา บันทึกระหวางการรักษา การจําหนาย สรุปผลการรักษา
  • 57.
    Clinical documentations ระบบเอกสารทางคลินิก • การคัดกรองและการประเมิน • บันทึกแพทยตรวจ • ทะเบียนบําบัดดวยยา • ทะเบียนฟนฟูสมรรถภาพ  • ทะเบียนติดตามการรักษา • Discharge summary
  • 58.
    Computerized physician orderentry ( CPOE ) ระบบคอมพิวเตอรเพื่อการบันทึกคําสังการรักษาของแพทย ่ 1. การสังยา ่ 2. การสังตรวจทางหองปฏิบัติการ ่ 3. การสังตรวจทางรังสีวทยา ่ ิ 4. การสังตรวจอื่นๆ เชน คลื่นหัวใจ จิตประสาท ่ Clinical decision support systems ( CDSS ) ระบบสนับสนุนการตัดสินใจทางคลินิก
  • 59.
    Laboratory information systems( LIS ) ระบบหองปฏิบัติการ 1. การจัดการคําขอตรวจ 2. การรายงานผล 3. การติดตาม (tracking) การตรวจทางหองปฏิบัติการ
  • 60.
    Radiology information systems( RIS ) ระบบรังสีวทยา ิ 1. การจัดการคําขอตรวจ 2. การรายงานผล 3. การติดตาม (tracking) การตรวจทางรังสีวทยา ิ
  • 61.
    Pharmacy information systems( PIS ) ระบบงานเภสัชกรรม 1. ระบบการจายยาผูปวยนอก ( Drug dispensing systems )  2. ระบบการจายยาผูปวยใน ( Drug dispensing systems )  3. ระบบคลังยา ( Inventory systems )
  • 62.
    Infrastructure Architecture Data center: Servers & Thin clients Cloud computing Re-design building Logistic & supply chain
  • 64.
    ฐานข้อมูลการบําบัดรักษาผู้ใช้ยาและสารเสพติด ชุดที่ ๑ การบําบัดด้วยยา(การถอนพิษ) ชุดที่ ๒ การฟื้นฟูสมรรถภาพ ชุดที่ ๓ การติดตามการรักษา
  • 65.
    ชุดที่ ๑ การบําบัดด้วยยา(การถอนพิษ) - ข้อมูลพื้นฐาน อายุ, เพศ, อาชีพ, ศาสนา, สถานะสังคม - ข้อมูลเฉพาะ ชนิดของยาเสพติด, ลักษณะการใช้, การ วินิจฉัย, ภาวะโรคจิตร่วม, โรคแทรกซ้อน, ปัจจัยเสี่ยงด้าน ครอบครัวและชุมชน, การเป็นผู้ค้ายาเสพติด - ตัวชี้วัดผลสําเร็จ abuse = อัตราการหยุดเสพ (quit rate) dependence = อัตราการคงอยู่ในกระบวนการรักษา (retention rate), อัตราการเข้าสู่กระบวนการฟื้นฟู (determine rate)
  • 66.
    ชุดที่ ๒ การฟื้นฟูสมรรถภาพ -ข้อมูล กิจกรรมหรือโปรแกรมการฟื้นฟูสมรรถภาพ, จํานวนวันที่ไม่เสพ, จํานวนวันที่เผลอเสพ, จํานวนวันที่เสพ มากกว่า ๑ ครั้ง(เสพจนมีอาการเมาหรือเสพจนมีปัญหา) - ตัวชี้วัดผลสําเร็จ อัตราการหยุดเสพ (remission rate) ให้นิยามอัตราการหยุดเสพให้ชัดเจน (หยุดต่อเนื่องกัน ๖๐ วันขึ้นไป)
  • 67.
    ชุดที่ ๓ การติดตามการรักษา -ข้อมูล กิจกรรมหรือโปรแกรมการติดตาม, จํานวนวันที่ไม่ เสพ, จํานวนวันที่เผลอเสพ, จํานวนวันที่เสพมากกว่า ๑ ครั้ง(เสพจนมีอาการเมาหรือเสพจนมีปัญหา), การกลับเข้า มาสู่ชีวิตปกติ(การประกอบอาชีพสุจริต, การศึกษาเล่าเรียน) - ตัวชี้วัดผลสําเร็จ อัตราการกลับมาติดซ้ํา (relapse rate) ให้นิยามอัตราการติดซ้ําให้ชัดเจน
  • 68.
    การรายงานการบําบัดรักษาผู้ใช้ยาและสารเสพติด Cohort 1 Cohort 2 Cohort 3 Cohort 1 เมื่อสิ้นสุดเดือน พ.ค. ได้รายงาน - จํานวนผูป่วยขึ้นทะเบียนบําบัดยา, ฟื้นฟูฯ , ติดตาม Cohort ที่ 2 ปีงบประมาณนี้ ้ - ผลการฟื้นฟูของCohort ที่ 1 ปีงบประมาณนี้ - ผลการติดตามของ Cohort ที่ 1 ปีงบประมาณที่ผ่านมา กลุ่มผู้ป่วย (Cohort) แบ่งเป็น ๓ กลุ่ม กลุ่มที่ ๑ เข้ารักษา ต.ค. ถึง ม.ค. กลุ่มที่ ๒ เข้ารักษา ก.พ. ถึง พ.ค. กลุ่มที่ ๓ เข้ารักษา มิ.ย. ถึง ก.ย.
  • 69.
    การรายงานการบําบัดรักษาผู้ใช้ยาและสารเสพติด ต.ค. พ.ย. ธ.ค.ม.ค. ก.พ. มี.ค. เม.ย. พ.ค. มิ.ย. ก.ค. ส.ค. ก.ย. ต.ค. พ.ย. ธ.ค. ม.ค. เมื่อสิ้นสุดเดือน ต.ค. ได้รายงาน - จํานวนผูป่วยที่ขึ้นทะเบียนบําบัดด้วยยา , ฟื้นฟูฯ , ติดตาม ้ - ผลการฟื้นฟูของเดือน มิ.ย. ปีงบประมาณที่ผ่านมา - ผลการติดตามของเดือน มิ.ย. ปีงบประมาณ 2 ปี่ทผ่านมา ี่
  • 70.