ЗЭЭЛИЙН ЭРСДЭЛ
1. Зээл, зээлийн нөхцөл, зарчим
2. Зээлдэгчийн эрсдэл
3. Зээлийн эрсдэл, түүнд нөлөөлөгч хүчин зүйлс
4. Зээлийн өгөөж
Зээл гэдэг нь зээлдэгч тодорхой хэмжээний мөнгөн
хөрөнгийг тодорхой хугацааны дараа хүүний хамт
зээлдүүлэгчид эргүүлэн төлөхийг тусгасан гэрээ
хэлцэл юм.
Зээлдэгч нь ихэвчлэн бизнесийн байгууллага, иргэд
байх ба зарим тохиолдолд улсын байгууллага,
санхүүгийн байгууллагууд байна.
Банк, зээлийн үйл ажиллагаа эрхлэх эрх бүхий
хуулийн этгээдийн зээлийн үйл ажиллагаа”-ний
тухай хуулийн 20.1-д зааснаар “Банк /зээлдүүлэгч/
тодорхой зориулалт, хүү, хугацаа, эргэж төлөгдөх
барьцаа, эсхүл батлан даалттайгаар өөрийн болон
түүнд хадгалуулсан бусдын мөнгөн хөрөнгийн зохих
хэсгийг өөрийн нэрийн өмнөөс бусад этгээдэд
/зээлдэгч/ олгохыг зээл” гэнэ.
Зээлдэгч нь тухайн зээлийг зориулалтын дагуу
ашиглаж, тодорхой хугацааны дараа үндсэн болон
хүүний төлбөрийг гэрээнд заасан эргэн төлөх
хуваарийн дагуу төлөх үүрэгтэй.
Зээл олголт, эргэн төлөлтийн үйл явц
Зээлийн нөхцөл
Зээлийн нөхцөлд зээлийн хэмжээ, хугацаа, зээлийг
эргэн төлөх хуваарь, хүү хамаардаг
Зээлийн хэмжээ
Зээлийн хэмжээ нь хэрэгжүүлэх гэж байгаа төслийн
санхүүжилтэд тохирсон байх ёстой.
Хэрэв хэрэгцээнээсээ илүү хэмжээгээр зээл авбал
илүү авсан зээлийн хүүг төлж, зээлийн үр ашиг
буурах болно.
Эсрэгээрээ зээлийн хэмжээ нь шаардлагатай
хэмжээнээс бага байвал төслөө амжилттай
хэрэгжүүлэх боломжгүйд хүрнэ.
Энэ нь мөн зээлийн эргэн төлөлтөд хүндрэл учруулж,
зээлийн эргэн төлөгдөх магадлалыг бууруулна.
Өөрөөр хэлбэл, зээлийн хэмжээ нь зээлдэгчийн үйл
ажиллагааг санхүүжүүлэх шаардлагатай нийцэж байж
л зээлийн эргэн төлөгдөх магадлал нэмэгддэг.
Зээлийн хугацаа
Зээлийн хугацаа нь төсөл хэрэгжих хугацаатай
уялдаатай.
Төсөл хэрэгжих хугацаа урт байвал зээлийн хугацаа
урт, богино байвал богино байх ёстой.
Зээл хугацаатай байх шалтгаан нь юуны өмнө
зээлийн эх үүсвэр хугацаатай хадгаламжийн мөнгө
байдагтай холбоотой.
Мөн зээл зориулагдаж байгаа үйл ажиллагаа, төсөл
нь үр ашгаа өгөхүйц хугацаатай байх ёстой.
Зээлийн хугацаа нь бизнесийн мөчлөгтэй уялдан
тогтоогдох ёстой.
Хэрэв зээлийн хугацаа шаардлагатай хугацаанаас
багаар тогтоогдвол зээл төлөхөд хүндрэл гарна.
Учир нь бизнест мөнгө орж ирээгүй байхад зээл
төлөх боломжгүй, зээл төлөхөд хүндрэл учирдаг.
Эсрэгээрээ зээлийн хугацааг шаардлагатай
хугацаанаас илүү урт тогтоовол зээлдэгч илүү хүү
төлөх магадлал өндөрсөж, зээлийн өгөөж багасах, үр
ашиггүй хөрөнгө оруулалт нэмэгдэх хандлагатай.
Зээлийн эргэн төлөгдөх хуваарь
Зээлийн эргэн төлөгдөх хуваарь зээлдэгчийн орлого
орж ирж байгаа цаг хугацааны байдлаас хамааруулж
зээлийн эргэн төлөлтийн хуваарийг тогтоодог.
Ер нь зээл эргэн төлөгдөх 18 төрлийн хуваарь
байдаг.
Хамгийн өргөн хэрэглэгддэг хуваарь сар бүр ижил
хэмжээгээр төлөх хуваарь юм.
Энэ хуваариар эргүүлэн төлөх мөнгөнөөс хүүд
төлж байгаа хэсэг нь их, үндсэн зээлээс төлөгдөж
байгаа хэсэг бага байдаг.
Учир нь зээлийн үлдэгдлээс хүүний төлбөрийг
тооцдогтой холбоотой.
Сар бүр ижил хэмжээгээр зээлийг эргэн төлөхийн
давуу тал нь зээлдэгч мөнгөө удирдахад хялбар байдаг.
Өөрөөр хэлбэл, зээлдэгч сар бүрийн төлөх мөнгөний
тогтмол хэмжээг мэдэж байдаг.
Зээл эргэн төлөх хугацаа орлого олох цаг хугацаатай
уялдаатай байх нь зохистой.
Зээл эргэн төлөх хугацаааг тодорхойлохдоо үйл
ажиллагааны нөхцөлтэй холбож үздэг.
Зээлийн хүү
Зээлийн хүү нь арилжааны банкны зээлийн
үйлчилгээний үнэ юм.
Зээлийн хүү нь эрсдэлийн хэмжүүр болдог. Хэрэв
зээлийн эрсдэл их бол хүүг өндөр тогтооно.
Эсрэгээрээ эрсдэл нь бага гэж үнэлж байгаа бол
зээлийн хүүг багаар тогтооно.
Үүний нэг жишээ бол давтан авч байгаа зээлийн хүү
юм. Өмнө нь авсан зээлээ гэрээний дагуу амжилттай
төлбөл, дараагийн давтан авч байгаа зээлийн хүүг
бууруулж тогтоодог.
Зээлийн хүү нь нийгэм, эдийн засгийн хөгжилд
зохицуулагчийн үүрэг гүйцэтгэдэг.
Тухайлбал, архи болон согтууруулах ундааны
хэрэглээг бууруулах бодлого явуулж байгаа бол тийм
чиглэлийн үйл ажиллагаанд зориулсан зээлийн хүү
бусад зээлийнхээс илүү өндөр байна.
Ингэснээр архи болон согтууруулах ундааны үнэ
өсч, хэрэглээг хязгаарлахад нөлөөлнө.
Зээлийн хүү нь зээлийн үйлчилгээний үнэ болох
талаасаа дараах хүчин зүйлээр тодорхойлогддог.
Үүнд:
1. Зээлийн эх үүсвэрийн зардал
2. Зээл олгохтой холбоотой гарч байгаа банкны
зардал
3. Банкны ашиг (Банк бол ашгийн төлөө ажилладаг
хувийн бизнесийн нэг төлөөлөл)
4. Инфляци (Ззээлийн хүү нь инфляцийн түвшинг
шингээсэн байх ёстой).
Зээлийн зарчим
Зээл олгохдоо зээлийн эрсдэлийг бууруулахын тулд
дараах зарчмуудыг баримталдаг.
Үүнд:
1. Зээл зориулалттай байх
2. Зээл хэмжээтэй байх
3. Зээл хугацаатай байх
4. Зээл хүүтэй байх
5. Зээл барьцаа, баталгаатай байх
6. Зээл төлөх эх үүсвэр нь зээлийг ашиглаж олсон
орлого байх.
Зээл зориулалттай байх
Зээл заавал зориулалттай байдаг. Зээл зориулалтын
дагуу ашиглагдаж байж эрсдэл буурна.
Банк зээл олгохдоо тухайн мөнгө юунд
зориулагдаж, ямар орлого, ашиг олох талаар судалж
байж зээл олгодог.
Хэрэв зээл зориулалтаараа ашиглагдахгүй, өөр
зүйлд зориулагдвал зээлийн эргэн төлөгдөх магадлал
буурдаг.
Зээл болгон өөрийн гэсэн зориулалттай тул
банкуудын олгож байгаа зээл бүр тодорхой
зориулалтын нэртэй байдаг.
Монгол Улсын арилжааны 13 банк 70-аад төрлийн
зээл олгож байна.
Зээл хэмжээтэй байх ёстой.
Зээлдэгчийн хэрэгжүүлэх гэж байгаа төслийн
санхүүжилтэд зориулж байгаа учир түүнд тохирсон
санхүүжилт байх нь төлөвлөсөн орлого, ашгаа олох
боломжийг бүрдүүлнэ.
Зээл хүүтэй байх ёстой.
Банк ашгийн төлөө бизнесийн байгууллага бөгөөд
зээлийн хүүний орлогоор зээлийн эх үүсвэрийн
(хадгаламжийн хүүг) зардлыг нөхөөд ашигтай үлдэж
байж оршин тогтноно.
Иймээс зээл нь заавал хүүтэй байх ёстой. Зээл бол
хандив тусламж биш.
Зээл нь барьцаа, баталгаатай байх ёстой.
Зээлийн эрсдэлээс сэргийлэх нэг арга нь зээлийн
барьцаа юм.
Зээлийн барьцаа нь зээл эргэн төлөгдөхгүй болсон үед
зээлдүүлэгчийн эрсдэлийг хаах хэрэгсэл болдог.
Мөн зээлдэгч зээлээ төлж чадахыг баталсан
гуравдагч этгээдийн баталгаа гаргуулан авах нь
зээлийн эрсдэлийг бууруулна.
Зээл төлөх эх үүсвэр нь зээлийн ашиглалтаас олсон орлого
байх ёстой.
Зээл нь орлого бүтээх зүйлд зориулагдах хэрэгтэй ба
ингэж чадсан тохиолдолд дарамтгүй төлөгдөнө.
Зээлдэгч зээлийг хэрэглээндээ зарцуулбал зээл төлөх
эх үүсвэргүй болох ба өрийн дарамт үүсэх гол үндэс
болно.
Иймээс хэрэглээний зээлийг авахгүй байх хэрэгтэй
гэсэн хандлага ч бий.
2.Зээлдэгчийн эрсдэл
Арилжааны банк, банк бус санхүүгийн байгууллага,
хадгаламж зээлийн хоршоо гэх мэтийн зээлийн үйл
ажиллагаа явуулдаг санхүүгийн байгууллагын хувьд
зээлийн эрсдэл нь маш чухал асуудал байдаг.
Учир нь зээлийн хүүний орлого нийт орлогынх нь
дийлэнхи хэсгийг эзэлдэг тул тухайн санхүүгийн
байгууллагын оршин тогтнох үндэс болдог
Тиймээс зээл олгохдоо зээлийн судалгаа, шинжилгээг
сайтар хийж зээлийн эрсдэлийг зөв тодорхойлох
асуудал чухал юм.
Зээлийн эрсдэл гэж олгосон зээл (худалдан авсан үнэт
цаасны)-ийн үндсэн болон хүүний төлбөр нь
хугацаандаа эргэн төлөгдөхгүй байхыг хэлнэ.
Төлбөр хойшлох эсэх нь нэг талаас тухайн
зээлдэгчээс, нөгөө талаас тухайн системийн нөлөөнөөс
үүснэ.
Эрсдэл бүхий активууд
Зээлийн эрсдэл гэдэгт зөвхөн олгосон зээл бус бусад
хөрөнгө оруулалтын үйл ажиллагаануудыг хамруулж
ойлгодог.
Эрсдэл бүхий актив нь олгосон зээл, худалдан авсан
үнэт цаас, батлан даалт гэх мэт үүргүүд, авлага зэрэг нь
хугацаандаа эргэн төлөгдөхгүй байхыг хэлнэ.
Эрсдэл бүхий активууд:
• Зээл
• Үнэт цаас (үүнд: Монгол банкны үнэт цаас, 1 жил хүртэлх
хугацаатай засгийн газрын үнэт цаас, Банкны бүтцийн
өөрчлөлтийн өрийн бичиг хамаарахгүй)
• Баталгаа, батлан даалт
• Банк хоорондын гүйлгээ
• Худалдааны санхүүжилт
• Гадаад төлбөр тооцоо
• Фьючерс
• Своп
• Аккредитив болон бусад хүлээж болзошгүй үүрэг
• Опцион
• Өмчлөх бусад үл хөдлөх хөрөнгө, авлага
Зээлийн эрсдэл
Зээлдэгч тал гэрээгээр хүлээсэн үүргээ биелүүлэхгүй
байх эрсдэл буюу олгосон зээлийн үндсэн болон
хүүний төлбөр хугацаандаа бүрэн болон хэсэгчилэн
орж ирэхгүй байхыг зээлийн эрсдэл гэнэ.
Зээлийн эрсдэл
2. Зээлдэгч гэрээнд заасан хугацааны дагуу зээлийн
үндсэн болон хүүний төлбөрөө эргэн төлөхгүй байх.
X
Активын чанар
Санхүүгийн зуучлагчийн олгосон зээл нь эргэн
төлөгдөх хугацаандаа байгаа тохиолдолд тухайн зээлийг
чанартай гэж үзэх ба эргэн төлөгдөх хугацаа өнгөрөх
тусам чанаргүй гэж үздэг.
Хэрэв олгосон зээл нь эргэн төлөгдөхгүй бүр
найдваргүй болсон тохиолдолд санхүүгийн зуучлагчийн
зээлийн багц муудах, цаашилбал санхүү, төлбөрийн
чадварт сөргөөр нөлөөлж хэтийн төлөв, өрсөлдөх
чадварыг бууруулж болзошгүй.
Их хэмжээний алдагдал хүлээж, дампуурч байсан
санхүүгийн байгууллагын дийлэнхи нь зээлийн
эрсдэлээс болсон байдаг.
Активын чанарын ангилал
Санхүүгийн зуучлагч нь зээл, хүлээж болзошгүй үүрэг,
үнэт цаас болон бусад активыг хугацаа хэтэрсэн
байдлаар ангилдаг.
Активын төрлөөс хамааруулан активын ангилал хийх
шалгуурууд ялгаатай байна.
Дараах хүснэгтэд Монголбанкны “Активыг ангилах,
эрсдэлийн сан байгуулж, зарцуулах журам”- д заасны
дагуу зээл, үнэт цаас, өмчлөх бусад үл хөдлөх хөрөнгө
(ӨБҮХХ), бусад активыг гэрээ зөрчигдсөн
хугацаанаас хамааруулан хэрхэн ангилахыг харууллаа.
Эрсдэл бүхий активын хугацааны үзүүлэлтийг дүгнэх хүснэгт
Активын
төрөл
Хэвийн
Хугацаа
хэтэрсэн
Хэвийн бус Эргэлзээтэй Муу
Зээл
Эргэн төлөлт
хуваарьт заасан
хугацаандаа хийгдэж
байгаа
Хуваарьт заасан
хугацаанаас 90
хүртэл хоног
хэтэрсэн
Хуваарьт заасан
хугацаанаас 91-
180 хүртэл
хоног хэтэрсэн
Хуваарьт заасан
хугацаанаас
181-360 хүртэл
хоног хэтэрсэн
Хуваарьт заасан
хугацаанаас
361-ээс дээш
хоног хэтэрсэн
Үнэт
цаас
Эргэн төлөлт
хуваарьт заасан
хугацаандаа төлөгдөж
байгаа
Хуваарьт заасан
хугацаанаас 30
хүртэл хоног
хэтэрсэн
Хуваарьт заасан
хугацаанаас 31-
60 хүртэл хоног
хэтэрсэн
Хуваарьт заасан
хугацаанаас 61-
90 хүртэл хоног
хэтэрсэн
Хуваарьт заасан
хугацаанаас 91-
ээс дээш хоног
хэтэрсэн
Өмчлөх
бусад үл
хөдлөх
хөрөнгө
Өмчлөлд авснаас
хойш 30 хүртэл
хоногийн дотор
борлогдоогүй
Өмчлөлд
авснаас хойш
31-60 хүртэл
хоногийн дотор
борлогдоогүй
Өмчлөлд
авснаас хойш
61-90 хүртэл
хоногийн дотор
борлогдоогүй
Өмчлөлд
авснаас хойш
91-120 хүртэл
хоногийн дотор
борлогдоогүй
Өмчлөлд
авснаас хойш
121-ээс дээш
хугацаанд
борлогдоогүй
Бусад
актив
30 хүртэл хоногийн
дотор байгаа
31-60 хоногийн
дотор
төлөгдөөгүй
61-90 хоногийн
дотор
төлөгдөөгүй
91-120
хоногийн дотор
төлөгдөөгүй
121-ээс дээш
хоногоор
төлөгдөөгүй
Эх сурвалж: Монголбанк (2010), Активыг ангилах, эрсдэлийн сан байгуулж, зарцуулах журам
Санхүүгийн байгууллагуудын зээлийн эрсдэлээс
хүлээх алдагдалыг бууруулах зорилгоор активын
ангилал тус бүрд тодорхой хувиар эрсдэлийн сан
байгуулна.
Арилжааны банкуудын эрсдэл бүхий активт байгуулах
эрсдэлийн сангийн хувь хэмжээг дараах хүснэгтээр
харууллаа.
Арилжааны банк, ББСБ-ын эрсдэлийн сан байгуулах
хувь хэмжээ адил байна.
Эрсдэл бүхий активын ангилал, эрсдэлиын сан байгуулах хувь
Активын ангилал Эрсдэлийн сан байгуулах хувь
1. Хэвийн 0%
2. Хугацаа хэтэрсэн 5%
3. Чанаргүй, үүнээс
• Хэвийн бус 25%
• Эргэлзээтэй 50%
• Муу 100%
Эх сурвалж: Монголбанк (2010), Активыг ангилах, эрсдэлийн сан байгуулж, зарцуулах журам
Зээл нь эргэн төлөгдөх хугацаандаа байгаа бол
хэвийн гэж үзэх бөгөөд 361-ээс дээш хоногоор тухайн
зээл төлөгдөхгүй хойшлогдвол тухайн зээлийг муу
гэсэн ангилалд оруулах ба 100% эрсдэлийн сан
байгуулж тэнцлийн гадуур бүртгэж, санхүүгийн
зуучлагч зээлийн алдагдлыг эрсдэлийн санд
хуримтлагдсан хэмжээгээр хаана.
Энэ алдагдал нь тухайн байгууллагын өөрийн
хөрөнгийг тэр хэмжээгээр бууруулна.
Зээлийг зориулалт, хугацаа, зээлдэгч, эргэн төлөгдөх
нөхцөл зэрэг олон зүйлсээс нь хамааруулан ангилж
болно.
Зээлийн эрсдэл нь зээл олгох зорилтот салбараас
хамаарна.
Иргэдийн буюу жижиглэнгийн зээл олгодог
санхүүгийн байгууллагын хувьд харилцагчийн тоо
олон байх боловч нэг зээлдэгчээс хүлээх алдагдалын
хэмжээ бага байдаг.
Харин байгууллага буюу бөөний зээл олгож буй
байгууллагын хувьд цөөн харилцагчтай боловч нэг
зээлдэгчээс хүлээх алдагдалын хэмжээ их байна.
Зээлийн төрөл, зээлийн эрсдэлийн хамаарал
Иргэдийн
зээл
Дундаж
Байгууллагын
зээл
ИХ
ИХ
БАГА
БАГА
Нэг зээлдэгчээс хүлээж болох алдагдлын хэмжээ
Зээл
- дэгчийн
тоо
Зээлийг авч буй зээлдэгчээр нь улсын байгууллага,
хувийн байгууллага, санхүүгийн байгууллага, иргэд,
бусад гэж ангилж болно.
Зээлийг зориулалтаар нь үйлдвэрлэлийн болон
үйлдвэрлэлийн бус гэж ангилна.
Үйлдвэрлэлийн зээлд хөдөө аж ахуй, уул уурхай,
боловсруулах үйлдвэрлэл, цахилгаан, хий, уур хангамж
, барилгын салбарт олгож буй зээлүүд ордог.
Харин үйлдвэрлэлийн бус зээлд бөөний болон
жижиглэнгийн худалдаа, тээвэрлэлт ба агуулахын үйл
ажиллагаа, түрээсийн үйлчилгээ, санхүүгийн болон
даатгал, үл хөдлөх хөрөнгийн үйл ажиллагаа,
боловсрол, эрүүл мэнд, нийгмийн үйл ажиллагаа,
мэргэжлийн үйл ажиллагааны салбарт олгож буй
зээлүүдийг хамруулан авч үздэг
Зээлийг хугацаагаар нь урт, дунд, богино хугацаат
гэж ангилдаг.
Урт хугацаат зээлд таваас дээш жил, дунд хугацаат
зээл нь 1-5 жил, богино хугацаат зээл нь 1 хүртэлх
жилийн хугацаатай зээлүүд хамарна.
Богино хугацаат зээлийг аж ахуйн нэгж,
байгууллагууд ихэвчлэн эргэлтийн хөрөнгө буюу
түүхий эд материал худалдан авах зорилготой зээлүүд
орно.
Урт, дунд хугацаат зээл нь богино хугацаат зээлийг
бодвол эрсдэл өндөртэй багтдаг учраас энэ төрлийн
зээл хүсэгчийн зээлийн эргэн төлөлтөд нөлөөлөх
хүчин зүйлс, зээлдэгчийн хүү, нийгэмд эзлэх байр
суурь, санхүүгийн чадвар, эдийн засгийн чиг
хандлагыг нарийвчлан судлах шаардлагатай байдаг.
3. Зээлийн эрсдэл, түүнд нөлөөлөгч хүчин зүйлс
Зээлийн эрсдэлд маш олон хүчин зүйлс нөлөөлдөг
бөгөөд ерөнхийд нь 2 бүлэгт хуваадаг.
Үүнд:
a. Объектив хүчин зүйлс
b. Субъектив хүчин зүйлс
Зээлийн эрсдэлд нөлөөлдөг объектив хүчин зүйлс нь
хүний үйл ажиллагаанаас үл хамааран зээлийг
эрсдэлд оруулдаг хүчин зүйлс байдаг.
Зээлийг эрсдэлд оруулдаг объектив хүчин зүйлсийг
дараах байдлаар ангилж үздэг.
Үүнд:
1. Байгалийн хүчин зүйлс
2. Эдийн засгийн ерөнхий төлөв байдал
3. Улс төрийн хүчин зүйлс
4. Хууль эрх зүйн хүчин зүйлс
5. Бусад:
Соёл
Зан заншил
Шүтлэг гэх мэт.
Байгалийн хүчин зүйлс
Ган, зуд, үер, газар хөдлөлт, гал түймэр гэх мэт хүчин
зүйлс хамаарагдах ба эдгээр хүчин зүйлс нь бизнесийн
үйл ажиллагаанд ноцтой хохирол учруулдаг.
Иймээс энэ төрлийн эрсдэлээс хамгаалах, түүнийг
удирдахын тулд даатгалыг өргөн ашигладаг.
Зээлдэгчийн үйл ажиллагаа нь байгалийн давагдашгүй
хүчин зүйлд өртөмтгий салбарт, тухайлбал, хөдөө аж
ахуйн салбарт хамаарагдах бол даатгалд хамруулж,
эрсдэлийг шилжүүлэх арга хэмжээ авах хэрэгтэй
байдаг.
Эдийн засгийн ерөнхий төлөв байдал
Эдийн засгийн ерөнхий төлөв байдал зээлдэгчийн
үйл ажиллагаанд зайлшгүй нөлөө үзүүлдэг.
Эдийн засаг өсч байвал хүмүүсийн орлого нэмэгдэж,
борлуулалтаар дамжин үйлдвэрлэл, үйлчилгээний
хэмжээ өсдөг тул зээлийн эргэн төлөлтөд эерэг
нөлөөтэй.
Эсрэгээрээ эдийн засаг уналттай, хямралтай байвал
орлого хумигдах ба энэ нь хэрэглээг бууруулж,
үйлдвэрлэлийг хязгаарладаг тул зээлийн эргэн төлөлт
муудна.
Улс төрийн хүчин зүйлс
Улс төр тогтвортой байгаа эсэхээс бизнесийн үйл
ажиллагаа хамаардаг.
Улс төр тогтворгүй байвал эдийн засгийн бодлого
тодорхойгүй болж, улмаар бизнесийн байгууллагууд
хүлээлтийн байдалд ордог.
Эсрэгээрээ улс төр тогтвортой байвал улс орныг
хөгжүүлэх бодлого тодорхой байх ба бизнесийн орчин
тогтвортой, бизнесийн үйл ажиллагаа тодорхой
болдог.
Хууль, эрх зүйн хүчин зүйлс
Зээлийн эргэн төлөлтөд хууль, эрх зүйн орчин маш
их нөлөөтэй.
Хууль, эрх зүйн хүчин зүйлийн хамгийн тодорхой жишээ бол
барьцааны гэрээ бөгөөд “зээлийн барьцаанд үл хөдлөх хөрөнгө
авснаар зээл эрсдэлд ороход барьцаанд байгаа эд хөрөнгийг үл
маргах журмаар банк эзэмшинэ” гэсэн заалт байдаг. Гэтэл
зээл төлөгдөхөө болих үед барьцааны эд зүйлсийг шүүхийн
шийдвэрээр банк авах хууль, эрх зүйн заалт үйлчилдэг ч муу
зээлийг шүүхээр хэлэлцэх үед зээлдэгч бүх шатны шүүхээр
давж заалдан, барьцааны гэрээний хөрөнгийг барьцаалагчид
үл маргах журмаар шилжүүлэх заалт биелэгдэхгүй байдал
үүсдэг.
Зээлийн эрсдэлд нөлөөлөх бусад хүчин зүйлс
Үүнд: тухайн улсын соёл, зан заншил, шашин
шүтлэг гэх мэт хүчин зүйлс хамаарах ба зээл авсан
бол төлөх ёстой, зээлийн эх үүсвэр бол хадгаламж
эзэмшигчдийн мөнгө гэдгийг ойлгохгүй байх зэрэг нь
зээлийн эргэн төлөлтөд сөргөөр нөлөөлдөг.
Зээлдэгч зээлээ асуудалгүй эргэн төлөхийн тулд
хүний үйл ажиллагаанаас үл хамаардаг объектив
хүчин зүйлс тохиолдох үед авах арга хэмжээг
төлөвлөсөн байх ёстой.
Зээлийн эрсдэлд нөлөөлдөг субъектив хүчин зүйлс нь
хүний үйл ажиллагаанаас хамааран зээлийг эрсдэлд
оруулдаг хүчин зүйлс юм.
Зээлийг эрсдэлд оруулдаг субъектив хүчин зүйлсийг
дараах байдлаар ангилдаг.
Үүнд:
1. Зээлдэгчээс хамаарсан хүчин зүйлс;
2. Зээлдүүлэгчээс хамаарсан хүчин зүйлс.
Зээлдэгчээс хамаарсан хүчин зүйлс
Зээлдэгчээс хамаарсан эрсдэл нь зээлдэгчийн
буруутай үйл ажиллагаанаас зээл эргэн төлөгдөхгүй
байх эрсдэл.
Зээлдэгч тооцоогоо буруу хийсэн, урьдчилж харах
боломжгүй нөхцөл байдал үүссэн эсвэл зээлээ эргэн
төлөх сэдэлгүй үед зээл эргэн төлөгдөхгүй байхыг
зээлдэгчээс хамаарсан эрсдэл гэнэ.
Зээлдүүлэгчээс хамаарсан хүчин зүйлс
Зээлийн нөхцөл тохироогүйгээс үүсэх эрсдэл нь зээл
олгож байгаа нөхцөл нь зээлийг ашиглаж байгаа
нөхцөлтэй тохирохгүйгээс үүсч буй эрсдэл.
Зээлийн нөхцөл тохироогүйгээс үүсэх эрсдэл
(underwrite risk) банкны үйл ажиллагаатай холбоотой
бөгөөд үүнд зээлийн эдийн засагчийн мэргэжлийн ур
чадвар, банкны зээлийн бодлого зэрэг зүйлс
нөлөөлдөг
Зээлийн эрсдэлд нөлөөлөх хүчин зүйлс
Зээлийн эрсдэлд нөлөөлдөг объектив хүчин зүйлстэй
холбоотойгоор эрсдэлгүй зээл гэж байдаггүй.
Харин зээлийн эрсдэлийн хэмжээ харилцан адилгүй
байдаг.
Гэхдээ зээлийн эрсдэлд нөлөөлдөг хүний хүчин
зүйлтэй холбоотой субъектив хүчин зүйлсийг
удирдаж болно
Зээлийн эрсдэлийг бууруулахын тулд зээлдүүлэгчийн
зүгээс зээлийн шинжилгээ хийдэг.
2. Зээлийн өгөөж
Зээлийн удирдлагын үйл явцын нэг гол хэсэг нь
зээлийн үнийн шийдвэр байдаг.
Энэ нь тухайн зээлдэгчийн эрсдэлийн хэмжээнээс
шууд хамаарна. Эрсдэл ихтэй зээлийн хүү нь эрсдэл
багатай зээлийн хүүнээс өндөр байдаг.
Зээлийн хүү тогтооход зээлийн суурь хүү, эрсдэлийн
шагналын хэмжээ нөлөөлөх бол зээлийн хүүний бус
орлогод шимтгэл, хураамж, барьцаа болон нөөцийн
шаардлагын хувь хэмжээ нөлөөлнө.
Нөөцийн шаардлага (нөхөх баланс) гэдэг нь
зээлдэгчийн авсан зээлийн тодорхой хэсгийг зээлдэгч
байгууллага харилцах, хадгаламжийн дансанд
байршуулахыг шаардахыг хэлнэ.
Зарим тохиолдолд энэ шаардлагыг тавьдаг бөгөөд
бага ч гэсэн тогтвортой эх үүсвэрийг санхүүгийн
зуучлагчид бий болгодог.
Зээлээс олох нийт өгөөжийг нийт зээлээс олох мөнгөн
урсгалыг анх олгосон зээлдээ харьцуулж тооцно.
Санхүүгийн байгууллагууд зээлийн хүүг тогтоохдоо
зээлийн суурь хүү дээр зээлийн төрлөөс хамааруулсан
эрсдэлийн шагналыг нэмж тооодог.
Зээлийн суурь хүү(ВR) = 12%
+ Зээлийн эрсдэлийн шагнал (m) = 2%
ВR+m =14%
Зээлийн суурь хүүг Төв банкны үнэт цаасны хүүгээр,
эх үүсвэрийн жигнэсэн дундаж зардалаар, банк
хоорондын захын суурь хүүгээр төлөөлүүлж авч үзэж
болно
Манай орны хувьд Монголбанкны 7 хоногийн
хугацаатай үнэт цаасны хүүг бодлогын хүү гэж
нэрлэдэг ба уг хүүг зах зээл дээрх суурь хүү гэж үздэг.
Эх үүсвэрийн жигнэсэн дундаж зардал нь
санхүүгийн зуучлагч бүрийн хувьд харилцан адилгүй
байх тул эх үүсвэрийн зардлаас хөрөнгө оруулалт буюу
зээлийн суурь хүү хамаарч болно.
Банк хооровдын захын суурь хүүний хувьд гадны улс
орнууд LIBOR хүүг түлхүү ашигладаг ба энэ нь
Ловдонгийн банк хоорондын захын хүүг илэрхийлдэг.
Манай улсын хувьд банк хоорондын суурь хүүг
Монголын Санхүүгийн Зах Зээлийн Холбоо нь олон
улсын санхүүгийн мэдээллийн тэргүүлэгч компани
болох Томсон Ройтерстой хамтран Улаанбаатарын банк
хоорондын суурь хүүг UBIBOR (Ulaanbatar InterBank
Offered Rate) 2007 оны 8-р сараас эхлэн тооцоолж, зах
зээлд оролцогчдод түгээх болсон юм.
UBIBOR-г нь Монголын томоохон банкуудын
Улаанбаатарын ажлын өдрийн 11:30 цагт өөр
хоорондоо төгөргийн мөнгөн хадгаламж/зээл өгөх,
авах хүүнүүдийн дунджаар тооцоологддог.
Энэхүү суурь хүүг тооцоолж нийтэд мэдээлж
эхэлсэнээр нийт санхүүгийн зах зээлд хөвөгч хүүтэй
санхүүгийн бүтээгдэхүүнүүдийн үнийг тогтоох
боломжтой болсон билээ.
Санхүүгийн байгууллагуудын зээлийн өгөөж нь
зөвхөн зээлийн хүүгээр хязгаарлагдахгүй ба шимтгэл,
хураамж, нөхөх баланс зэргээр зээлээс олох өгөөжийг
нэмэгдүүлж байдаг.
Зээлээс олох өгөөжийг тооцохдоо нийт орох мөнгөн
урсгалыг нийт гарах мөнгөн урсгалд харьцуулж
тооцно.
Зээлийн өгөөж =
Зээлээс орох мөнгөн урсгалд зээлийн үндсэн ба
хүүний төлбөр, шимтгэл, хураамжууд орно.
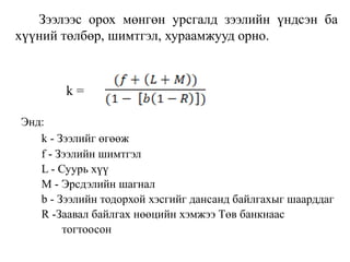
k =
Энд:
k - Зээлийг өгөөж
f - Зээлийн шимтгэл
L - Суурь хүү
M - Эрсдэлийн шагнал
b - Зээлийн тодорхой хэсгийг дансанд байлгахыг шаарддаг
R -Заавал байлгах нөөцийн хэмжээ Төв банкнаас
тогтоосон
Жишээ: Банкны зээлийн хүүний суурь түвшин нь 10%
ба тухайн төрлийн зээлд ногдох эрсдэлийн шагнал нь
5% байна.
Зээл олгохдоо 0,15% -ийн шимтгэлийг нэг удаа авах ба
тухайн зээлийн 5%-ийг харилцах дансандаа байлгахыг
шаарддаг бол тухайн зээлээс олох нийт өгөөжийг тооц.
Төв банкнаас заавал байлгах нөөцийн 5,5%-иар
тогтоосон байгаа.
K = = = 0.1590
Банк зээл олгосноор 15%-ийн хүүний орлого олох
боловч тухайн зээлээс олох нийт өгөөж нь 15,9% байна.
Хэрэв банк зээлийн тодорхой хэсгийг дансандаа
байршуулахыг шаардахгүй бол зээлээс олох өгөөж нь
зээлийн нийт хүү болон шимтгэлийн нийлбэртэй
тэнцүү буюу 15,15% байна.
Зээлээс хүлээгдэж буй ашиг E(r)
Олгосон зээлийн 1 төгрөг бүрээс хүлээгдэж буй
ашгийг (Er) зээлийн өгөөжийг тухайн зээлдэгчийн
зээлээ эргүүлэн төлөх магадлалаар үржүүлж тооцно.
Зээлээс олох ашиг их байх нь тухайн зээлдэгчийн
зэлээ эргүүлэн төлөх магадлал өндөр байх, мөн
зээлийн өгөөж өндөр байхаас хамаарч байна.
E(r) =
Энд:
p - зээлийн эргэн төлөгдөх магадлал
k- зээлийн өгөөж
p < 1 үед эргэн төлөгдөхгүй байх эрсдэл үүснэ
Жишээ: Зээлийн өгөөж 15,9%, зээлдэгч зээлээ
хугацаандаа найдвартай төлвөл олгосон зээлийн 1
төгрөг бүрээс 1,159 төгрөгийг олно.
E(r) = = 1.159
Хэрэв зээлдэгчийн зээлээ хугацаандаа төлөх магадлал
буурч 0,9 болсон гэж үзвэл зээлийн ашиг буурч 1,0431
төгрөг болно.
= 1.0431
Зээл эргүүлэн төлөх магадлал буурсан ч зээлээс олох
ашгаа бууруулахгүй гэж үзвэл зээлийн өгөөжийг 28,8%
болтол нь өсгөх боломжтой.
Зээлийн өгөөжийг нэмснээр зээлээс олох ашгийн
түвшин нэмэгдэх боловч энэ нь зээлийн эргэн
төлөгдөх магадлалыг (p) бууруулж байгаа эсэхийг
тооцох, тогтоох хэрэгтэй.
Банк зээлийн хүүг тогтоохдоо бага эрсдэлтэй
харилцагч нарт үндсэн хүүгээс бага зээлийн хүүг
тогтоох ба их эрсдэлтэй зээлдэгч нарт үндсэн
зээлийн хүү дээр санхүүгийн зуучлалын нэмэлт
эрсдэлээ нөхөх зорилгоор эргэн төлөгдөхгүй байх
эрсдэлийн шагналыг (M) нэмж тооцно.
Хэт өндөр зээлийн хүү нь санхүүгийн санхүүгийн
зуучлагчдад эргээд сөргөөр нөлөөлнө.
Зээлийн гэрээнд заасан өндөр хүү нь зээлдэгчийн
төслийг эрсдэлтэй болгож, улмаар санхүүгийн
зуучлагчийн зээлийн хүлээгдэж буй ашгийг
бууруулдаг.
Зээлээс хүлээгдэж буй алдагдал
Санхүүгийн байгууллага зээлээс хүлээгдэж буй
алдагдлыг өөрийн хөрөнгөөр нөхөх ба тухайн зээлээс
хүлээж болзошгүй алдагдлыг хэмжих нь чухал юм.
Суурь загварууд хүлээгдэж буй алдагдлыг
хэмжихдээ төлнө, төлөхгүй гэж хоёр ангилж үздэг.
Зээлээс хүлээгдэж буй алдагдал
ТОХИОЛДОЛ АЛДАГДАЛ МАГАДЛАЛ
Зээлээ төлнө 0 1 - PD
Зээлээ төлөхгүй LGD * EAD PD
Хэрэв зээлээ төлнө гэж үзвэл алдагдал 0 байна.
Харин зээлээ төлөгүй гэж үзвэл алдагдал нь зээлээс
хүлээж болзошгүй нийт алдаглад (LGD), зээлээ
төлөөгүй үеийн алдагдал (EAD), зээлээ төлөхгүй
байх магадлалын үржвэрээр тодорхойлогдоно.
𝐸𝑥𝑝𝑒𝑐𝑡𝑒𝑑 𝐿𝑜𝑠𝑠 = 1 − 𝑃𝐷 ∗ 0 + 𝑃𝐷 ∗ 𝐿𝐺𝐷 ∗ 𝐸𝐴𝐷
= 𝑃𝐷 ∗ 𝐿𝐺𝐷 ∗ 𝐸𝐴𝐷
Энд:
PD – Зээлээ төлөхгүй байх магадал
/Probability of Default (PD)/
EAD - Зээлээс хүлээж болзошгүй нийт алдагдал
/Exposure At Default (EAD)/
LGD - Зээлээ төлөөгүй үеийн алдагдал
/Loss Given Default (LGD)/
Зээлээ төлөхгүй байх магадлал гэдэг нь зээлдэгч зээлээ
бүрэн эсвэл зарим хэсгийг гэрээнд заасан хугацаанд
төлөхгүй байх магадлалыг хэлнэ.
Зээлээс хүлээж болзошгүй нийт алдагдал гэдэг нь
зээлдэгч зээлээ төлөөгүйгээс үүсч бий болох нийт
алдагдлын мөнгөн дүн юм.
Зээлээ төлөөгүй үеийн алдагдал гэдэг нь нийт
алдагдлыг хүлээгдэж буй алдах магадлалаар үржүүлж
тооцно.
АНХААРАЛ ТАВЬСАНД
БАЯРЛАЛАА

Sbeul8.2020 2021on

  • 1.
    ЗЭЭЛИЙН ЭРСДЭЛ 1. Зээл,зээлийн нөхцөл, зарчим 2. Зээлдэгчийн эрсдэл 3. Зээлийн эрсдэл, түүнд нөлөөлөгч хүчин зүйлс 4. Зээлийн өгөөж
  • 2.
    Зээл гэдэг ньзээлдэгч тодорхой хэмжээний мөнгөн хөрөнгийг тодорхой хугацааны дараа хүүний хамт зээлдүүлэгчид эргүүлэн төлөхийг тусгасан гэрээ хэлцэл юм. Зээлдэгч нь ихэвчлэн бизнесийн байгууллага, иргэд байх ба зарим тохиолдолд улсын байгууллага, санхүүгийн байгууллагууд байна.
  • 3.
    Банк, зээлийн үйлажиллагаа эрхлэх эрх бүхий хуулийн этгээдийн зээлийн үйл ажиллагаа”-ний тухай хуулийн 20.1-д зааснаар “Банк /зээлдүүлэгч/ тодорхой зориулалт, хүү, хугацаа, эргэж төлөгдөх барьцаа, эсхүл батлан даалттайгаар өөрийн болон түүнд хадгалуулсан бусдын мөнгөн хөрөнгийн зохих хэсгийг өөрийн нэрийн өмнөөс бусад этгээдэд /зээлдэгч/ олгохыг зээл” гэнэ.
  • 4.
    Зээлдэгч нь тухайнзээлийг зориулалтын дагуу ашиглаж, тодорхой хугацааны дараа үндсэн болон хүүний төлбөрийг гэрээнд заасан эргэн төлөх хуваарийн дагуу төлөх үүрэгтэй. Зээл олголт, эргэн төлөлтийн үйл явц
  • 5.
    Зээлийн нөхцөл Зээлийн нөхцөлдзээлийн хэмжээ, хугацаа, зээлийг эргэн төлөх хуваарь, хүү хамаардаг Зээлийн хэмжээ Зээлийн хэмжээ нь хэрэгжүүлэх гэж байгаа төслийн санхүүжилтэд тохирсон байх ёстой. Хэрэв хэрэгцээнээсээ илүү хэмжээгээр зээл авбал илүү авсан зээлийн хүүг төлж, зээлийн үр ашиг буурах болно.
  • 6.
    Эсрэгээрээ зээлийн хэмжээнь шаардлагатай хэмжээнээс бага байвал төслөө амжилттай хэрэгжүүлэх боломжгүйд хүрнэ. Энэ нь мөн зээлийн эргэн төлөлтөд хүндрэл учруулж, зээлийн эргэн төлөгдөх магадлалыг бууруулна. Өөрөөр хэлбэл, зээлийн хэмжээ нь зээлдэгчийн үйл ажиллагааг санхүүжүүлэх шаардлагатай нийцэж байж л зээлийн эргэн төлөгдөх магадлал нэмэгддэг.
  • 7.
    Зээлийн хугацаа Зээлийн хугацаань төсөл хэрэгжих хугацаатай уялдаатай. Төсөл хэрэгжих хугацаа урт байвал зээлийн хугацаа урт, богино байвал богино байх ёстой. Зээл хугацаатай байх шалтгаан нь юуны өмнө зээлийн эх үүсвэр хугацаатай хадгаламжийн мөнгө байдагтай холбоотой. Мөн зээл зориулагдаж байгаа үйл ажиллагаа, төсөл нь үр ашгаа өгөхүйц хугацаатай байх ёстой.
  • 8.
    Зээлийн хугацаа ньбизнесийн мөчлөгтэй уялдан тогтоогдох ёстой. Хэрэв зээлийн хугацаа шаардлагатай хугацаанаас багаар тогтоогдвол зээл төлөхөд хүндрэл гарна. Учир нь бизнест мөнгө орж ирээгүй байхад зээл төлөх боломжгүй, зээл төлөхөд хүндрэл учирдаг. Эсрэгээрээ зээлийн хугацааг шаардлагатай хугацаанаас илүү урт тогтоовол зээлдэгч илүү хүү төлөх магадлал өндөрсөж, зээлийн өгөөж багасах, үр ашиггүй хөрөнгө оруулалт нэмэгдэх хандлагатай.
  • 9.
    Зээлийн эргэн төлөгдөххуваарь Зээлийн эргэн төлөгдөх хуваарь зээлдэгчийн орлого орж ирж байгаа цаг хугацааны байдлаас хамааруулж зээлийн эргэн төлөлтийн хуваарийг тогтоодог. Ер нь зээл эргэн төлөгдөх 18 төрлийн хуваарь байдаг. Хамгийн өргөн хэрэглэгддэг хуваарь сар бүр ижил хэмжээгээр төлөх хуваарь юм. Энэ хуваариар эргүүлэн төлөх мөнгөнөөс хүүд төлж байгаа хэсэг нь их, үндсэн зээлээс төлөгдөж байгаа хэсэг бага байдаг.
  • 10.
    Учир нь зээлийнүлдэгдлээс хүүний төлбөрийг тооцдогтой холбоотой. Сар бүр ижил хэмжээгээр зээлийг эргэн төлөхийн давуу тал нь зээлдэгч мөнгөө удирдахад хялбар байдаг. Өөрөөр хэлбэл, зээлдэгч сар бүрийн төлөх мөнгөний тогтмол хэмжээг мэдэж байдаг. Зээл эргэн төлөх хугацаа орлого олох цаг хугацаатай уялдаатай байх нь зохистой. Зээл эргэн төлөх хугацаааг тодорхойлохдоо үйл ажиллагааны нөхцөлтэй холбож үздэг.
  • 11.
    Зээлийн хүү Зээлийн хүүнь арилжааны банкны зээлийн үйлчилгээний үнэ юм. Зээлийн хүү нь эрсдэлийн хэмжүүр болдог. Хэрэв зээлийн эрсдэл их бол хүүг өндөр тогтооно. Эсрэгээрээ эрсдэл нь бага гэж үнэлж байгаа бол зээлийн хүүг багаар тогтооно. Үүний нэг жишээ бол давтан авч байгаа зээлийн хүү юм. Өмнө нь авсан зээлээ гэрээний дагуу амжилттай төлбөл, дараагийн давтан авч байгаа зээлийн хүүг бууруулж тогтоодог.
  • 12.
    Зээлийн хүү ньнийгэм, эдийн засгийн хөгжилд зохицуулагчийн үүрэг гүйцэтгэдэг. Тухайлбал, архи болон согтууруулах ундааны хэрэглээг бууруулах бодлого явуулж байгаа бол тийм чиглэлийн үйл ажиллагаанд зориулсан зээлийн хүү бусад зээлийнхээс илүү өндөр байна. Ингэснээр архи болон согтууруулах ундааны үнэ өсч, хэрэглээг хязгаарлахад нөлөөлнө.
  • 13.
    Зээлийн хүү ньзээлийн үйлчилгээний үнэ болох талаасаа дараах хүчин зүйлээр тодорхойлогддог. Үүнд: 1. Зээлийн эх үүсвэрийн зардал 2. Зээл олгохтой холбоотой гарч байгаа банкны зардал 3. Банкны ашиг (Банк бол ашгийн төлөө ажилладаг хувийн бизнесийн нэг төлөөлөл) 4. Инфляци (Ззээлийн хүү нь инфляцийн түвшинг шингээсэн байх ёстой).
  • 14.
    Зээлийн зарчим Зээл олгохдоозээлийн эрсдэлийг бууруулахын тулд дараах зарчмуудыг баримталдаг. Үүнд: 1. Зээл зориулалттай байх 2. Зээл хэмжээтэй байх 3. Зээл хугацаатай байх 4. Зээл хүүтэй байх 5. Зээл барьцаа, баталгаатай байх 6. Зээл төлөх эх үүсвэр нь зээлийг ашиглаж олсон орлого байх.
  • 15.
    Зээл зориулалттай байх Зээлзаавал зориулалттай байдаг. Зээл зориулалтын дагуу ашиглагдаж байж эрсдэл буурна. Банк зээл олгохдоо тухайн мөнгө юунд зориулагдаж, ямар орлого, ашиг олох талаар судалж байж зээл олгодог. Хэрэв зээл зориулалтаараа ашиглагдахгүй, өөр зүйлд зориулагдвал зээлийн эргэн төлөгдөх магадлал буурдаг.
  • 16.
    Зээл болгон өөрийнгэсэн зориулалттай тул банкуудын олгож байгаа зээл бүр тодорхой зориулалтын нэртэй байдаг. Монгол Улсын арилжааны 13 банк 70-аад төрлийн зээл олгож байна. Зээл хэмжээтэй байх ёстой. Зээлдэгчийн хэрэгжүүлэх гэж байгаа төслийн санхүүжилтэд зориулж байгаа учир түүнд тохирсон санхүүжилт байх нь төлөвлөсөн орлого, ашгаа олох боломжийг бүрдүүлнэ.
  • 17.
    Зээл хүүтэй байхёстой. Банк ашгийн төлөө бизнесийн байгууллага бөгөөд зээлийн хүүний орлогоор зээлийн эх үүсвэрийн (хадгаламжийн хүүг) зардлыг нөхөөд ашигтай үлдэж байж оршин тогтноно. Иймээс зээл нь заавал хүүтэй байх ёстой. Зээл бол хандив тусламж биш.
  • 18.
    Зээл нь барьцаа,баталгаатай байх ёстой. Зээлийн эрсдэлээс сэргийлэх нэг арга нь зээлийн барьцаа юм. Зээлийн барьцаа нь зээл эргэн төлөгдөхгүй болсон үед зээлдүүлэгчийн эрсдэлийг хаах хэрэгсэл болдог. Мөн зээлдэгч зээлээ төлж чадахыг баталсан гуравдагч этгээдийн баталгаа гаргуулан авах нь зээлийн эрсдэлийг бууруулна.
  • 19.
    Зээл төлөх эхүүсвэр нь зээлийн ашиглалтаас олсон орлого байх ёстой. Зээл нь орлого бүтээх зүйлд зориулагдах хэрэгтэй ба ингэж чадсан тохиолдолд дарамтгүй төлөгдөнө. Зээлдэгч зээлийг хэрэглээндээ зарцуулбал зээл төлөх эх үүсвэргүй болох ба өрийн дарамт үүсэх гол үндэс болно. Иймээс хэрэглээний зээлийг авахгүй байх хэрэгтэй гэсэн хандлага ч бий.
  • 20.
    2.Зээлдэгчийн эрсдэл Арилжааны банк,банк бус санхүүгийн байгууллага, хадгаламж зээлийн хоршоо гэх мэтийн зээлийн үйл ажиллагаа явуулдаг санхүүгийн байгууллагын хувьд зээлийн эрсдэл нь маш чухал асуудал байдаг. Учир нь зээлийн хүүний орлого нийт орлогынх нь дийлэнхи хэсгийг эзэлдэг тул тухайн санхүүгийн байгууллагын оршин тогтнох үндэс болдог
  • 21.
    Тиймээс зээл олгохдоозээлийн судалгаа, шинжилгээг сайтар хийж зээлийн эрсдэлийг зөв тодорхойлох асуудал чухал юм. Зээлийн эрсдэл гэж олгосон зээл (худалдан авсан үнэт цаасны)-ийн үндсэн болон хүүний төлбөр нь хугацаандаа эргэн төлөгдөхгүй байхыг хэлнэ. Төлбөр хойшлох эсэх нь нэг талаас тухайн зээлдэгчээс, нөгөө талаас тухайн системийн нөлөөнөөс үүснэ.
  • 22.
    Эрсдэл бүхий активууд Зээлийнэрсдэл гэдэгт зөвхөн олгосон зээл бус бусад хөрөнгө оруулалтын үйл ажиллагаануудыг хамруулж ойлгодог. Эрсдэл бүхий актив нь олгосон зээл, худалдан авсан үнэт цаас, батлан даалт гэх мэт үүргүүд, авлага зэрэг нь хугацаандаа эргэн төлөгдөхгүй байхыг хэлнэ. Эрсдэл бүхий активууд: • Зээл
  • 23.
    • Үнэт цаас(үүнд: Монгол банкны үнэт цаас, 1 жил хүртэлх хугацаатай засгийн газрын үнэт цаас, Банкны бүтцийн өөрчлөлтийн өрийн бичиг хамаарахгүй) • Баталгаа, батлан даалт • Банк хоорондын гүйлгээ • Худалдааны санхүүжилт • Гадаад төлбөр тооцоо • Фьючерс • Своп • Аккредитив болон бусад хүлээж болзошгүй үүрэг • Опцион • Өмчлөх бусад үл хөдлөх хөрөнгө, авлага
  • 24.
    Зээлийн эрсдэл Зээлдэгч талгэрээгээр хүлээсэн үүргээ биелүүлэхгүй байх эрсдэл буюу олгосон зээлийн үндсэн болон хүүний төлбөр хугацаандаа бүрэн болон хэсэгчилэн орж ирэхгүй байхыг зээлийн эрсдэл гэнэ. Зээлийн эрсдэл 2. Зээлдэгч гэрээнд заасан хугацааны дагуу зээлийн үндсэн болон хүүний төлбөрөө эргэн төлөхгүй байх. X
  • 25.
    Активын чанар Санхүүгийн зуучлагчийнолгосон зээл нь эргэн төлөгдөх хугацаандаа байгаа тохиолдолд тухайн зээлийг чанартай гэж үзэх ба эргэн төлөгдөх хугацаа өнгөрөх тусам чанаргүй гэж үздэг. Хэрэв олгосон зээл нь эргэн төлөгдөхгүй бүр найдваргүй болсон тохиолдолд санхүүгийн зуучлагчийн зээлийн багц муудах, цаашилбал санхүү, төлбөрийн чадварт сөргөөр нөлөөлж хэтийн төлөв, өрсөлдөх чадварыг бууруулж болзошгүй.
  • 26.
    Их хэмжээний алдагдалхүлээж, дампуурч байсан санхүүгийн байгууллагын дийлэнхи нь зээлийн эрсдэлээс болсон байдаг. Активын чанарын ангилал Санхүүгийн зуучлагч нь зээл, хүлээж болзошгүй үүрэг, үнэт цаас болон бусад активыг хугацаа хэтэрсэн байдлаар ангилдаг. Активын төрлөөс хамааруулан активын ангилал хийх шалгуурууд ялгаатай байна.
  • 27.
    Дараах хүснэгтэд Монголбанкны“Активыг ангилах, эрсдэлийн сан байгуулж, зарцуулах журам”- д заасны дагуу зээл, үнэт цаас, өмчлөх бусад үл хөдлөх хөрөнгө (ӨБҮХХ), бусад активыг гэрээ зөрчигдсөн хугацаанаас хамааруулан хэрхэн ангилахыг харууллаа.
  • 28.
    Эрсдэл бүхий активынхугацааны үзүүлэлтийг дүгнэх хүснэгт Активын төрөл Хэвийн Хугацаа хэтэрсэн Хэвийн бус Эргэлзээтэй Муу Зээл Эргэн төлөлт хуваарьт заасан хугацаандаа хийгдэж байгаа Хуваарьт заасан хугацаанаас 90 хүртэл хоног хэтэрсэн Хуваарьт заасан хугацаанаас 91- 180 хүртэл хоног хэтэрсэн Хуваарьт заасан хугацаанаас 181-360 хүртэл хоног хэтэрсэн Хуваарьт заасан хугацаанаас 361-ээс дээш хоног хэтэрсэн Үнэт цаас Эргэн төлөлт хуваарьт заасан хугацаандаа төлөгдөж байгаа Хуваарьт заасан хугацаанаас 30 хүртэл хоног хэтэрсэн Хуваарьт заасан хугацаанаас 31- 60 хүртэл хоног хэтэрсэн Хуваарьт заасан хугацаанаас 61- 90 хүртэл хоног хэтэрсэн Хуваарьт заасан хугацаанаас 91- ээс дээш хоног хэтэрсэн Өмчлөх бусад үл хөдлөх хөрөнгө Өмчлөлд авснаас хойш 30 хүртэл хоногийн дотор борлогдоогүй Өмчлөлд авснаас хойш 31-60 хүртэл хоногийн дотор борлогдоогүй Өмчлөлд авснаас хойш 61-90 хүртэл хоногийн дотор борлогдоогүй Өмчлөлд авснаас хойш 91-120 хүртэл хоногийн дотор борлогдоогүй Өмчлөлд авснаас хойш 121-ээс дээш хугацаанд борлогдоогүй Бусад актив 30 хүртэл хоногийн дотор байгаа 31-60 хоногийн дотор төлөгдөөгүй 61-90 хоногийн дотор төлөгдөөгүй 91-120 хоногийн дотор төлөгдөөгүй 121-ээс дээш хоногоор төлөгдөөгүй Эх сурвалж: Монголбанк (2010), Активыг ангилах, эрсдэлийн сан байгуулж, зарцуулах журам
  • 29.
    Санхүүгийн байгууллагуудын зээлийнэрсдэлээс хүлээх алдагдалыг бууруулах зорилгоор активын ангилал тус бүрд тодорхой хувиар эрсдэлийн сан байгуулна. Арилжааны банкуудын эрсдэл бүхий активт байгуулах эрсдэлийн сангийн хувь хэмжээг дараах хүснэгтээр харууллаа. Арилжааны банк, ББСБ-ын эрсдэлийн сан байгуулах хувь хэмжээ адил байна.
  • 30.
    Эрсдэл бүхий активынангилал, эрсдэлиын сан байгуулах хувь Активын ангилал Эрсдэлийн сан байгуулах хувь 1. Хэвийн 0% 2. Хугацаа хэтэрсэн 5% 3. Чанаргүй, үүнээс • Хэвийн бус 25% • Эргэлзээтэй 50% • Муу 100% Эх сурвалж: Монголбанк (2010), Активыг ангилах, эрсдэлийн сан байгуулж, зарцуулах журам
  • 31.
    Зээл нь эргэнтөлөгдөх хугацаандаа байгаа бол хэвийн гэж үзэх бөгөөд 361-ээс дээш хоногоор тухайн зээл төлөгдөхгүй хойшлогдвол тухайн зээлийг муу гэсэн ангилалд оруулах ба 100% эрсдэлийн сан байгуулж тэнцлийн гадуур бүртгэж, санхүүгийн зуучлагч зээлийн алдагдлыг эрсдэлийн санд хуримтлагдсан хэмжээгээр хаана. Энэ алдагдал нь тухайн байгууллагын өөрийн хөрөнгийг тэр хэмжээгээр бууруулна.
  • 32.
    Зээлийг зориулалт, хугацаа,зээлдэгч, эргэн төлөгдөх нөхцөл зэрэг олон зүйлсээс нь хамааруулан ангилж болно. Зээлийн эрсдэл нь зээл олгох зорилтот салбараас хамаарна. Иргэдийн буюу жижиглэнгийн зээл олгодог санхүүгийн байгууллагын хувьд харилцагчийн тоо олон байх боловч нэг зээлдэгчээс хүлээх алдагдалын хэмжээ бага байдаг.
  • 33.
    Харин байгууллага буюубөөний зээл олгож буй байгууллагын хувьд цөөн харилцагчтай боловч нэг зээлдэгчээс хүлээх алдагдалын хэмжээ их байна. Зээлийн төрөл, зээлийн эрсдэлийн хамаарал Иргэдийн зээл Дундаж Байгууллагын зээл ИХ ИХ БАГА БАГА Нэг зээлдэгчээс хүлээж болох алдагдлын хэмжээ Зээл - дэгчийн тоо
  • 34.
    Зээлийг авч буйзээлдэгчээр нь улсын байгууллага, хувийн байгууллага, санхүүгийн байгууллага, иргэд, бусад гэж ангилж болно. Зээлийг зориулалтаар нь үйлдвэрлэлийн болон үйлдвэрлэлийн бус гэж ангилна. Үйлдвэрлэлийн зээлд хөдөө аж ахуй, уул уурхай, боловсруулах үйлдвэрлэл, цахилгаан, хий, уур хангамж , барилгын салбарт олгож буй зээлүүд ордог.
  • 35.
    Харин үйлдвэрлэлийн бусзээлд бөөний болон жижиглэнгийн худалдаа, тээвэрлэлт ба агуулахын үйл ажиллагаа, түрээсийн үйлчилгээ, санхүүгийн болон даатгал, үл хөдлөх хөрөнгийн үйл ажиллагаа, боловсрол, эрүүл мэнд, нийгмийн үйл ажиллагаа, мэргэжлийн үйл ажиллагааны салбарт олгож буй зээлүүдийг хамруулан авч үздэг
  • 36.
    Зээлийг хугацаагаар ньурт, дунд, богино хугацаат гэж ангилдаг. Урт хугацаат зээлд таваас дээш жил, дунд хугацаат зээл нь 1-5 жил, богино хугацаат зээл нь 1 хүртэлх жилийн хугацаатай зээлүүд хамарна. Богино хугацаат зээлийг аж ахуйн нэгж, байгууллагууд ихэвчлэн эргэлтийн хөрөнгө буюу түүхий эд материал худалдан авах зорилготой зээлүүд орно.
  • 37.
    Урт, дунд хугацаатзээл нь богино хугацаат зээлийг бодвол эрсдэл өндөртэй багтдаг учраас энэ төрлийн зээл хүсэгчийн зээлийн эргэн төлөлтөд нөлөөлөх хүчин зүйлс, зээлдэгчийн хүү, нийгэмд эзлэх байр суурь, санхүүгийн чадвар, эдийн засгийн чиг хандлагыг нарийвчлан судлах шаардлагатай байдаг.
  • 38.
    3. Зээлийн эрсдэл,түүнд нөлөөлөгч хүчин зүйлс Зээлийн эрсдэлд маш олон хүчин зүйлс нөлөөлдөг бөгөөд ерөнхийд нь 2 бүлэгт хуваадаг. Үүнд: a. Объектив хүчин зүйлс b. Субъектив хүчин зүйлс Зээлийн эрсдэлд нөлөөлдөг объектив хүчин зүйлс нь хүний үйл ажиллагаанаас үл хамааран зээлийг эрсдэлд оруулдаг хүчин зүйлс байдаг.
  • 39.
    Зээлийг эрсдэлд оруулдагобъектив хүчин зүйлсийг дараах байдлаар ангилж үздэг. Үүнд: 1. Байгалийн хүчин зүйлс 2. Эдийн засгийн ерөнхий төлөв байдал 3. Улс төрийн хүчин зүйлс 4. Хууль эрх зүйн хүчин зүйлс 5. Бусад: Соёл Зан заншил Шүтлэг гэх мэт.
  • 40.
    Байгалийн хүчин зүйлс Ган,зуд, үер, газар хөдлөлт, гал түймэр гэх мэт хүчин зүйлс хамаарагдах ба эдгээр хүчин зүйлс нь бизнесийн үйл ажиллагаанд ноцтой хохирол учруулдаг. Иймээс энэ төрлийн эрсдэлээс хамгаалах, түүнийг удирдахын тулд даатгалыг өргөн ашигладаг. Зээлдэгчийн үйл ажиллагаа нь байгалийн давагдашгүй хүчин зүйлд өртөмтгий салбарт, тухайлбал, хөдөө аж ахуйн салбарт хамаарагдах бол даатгалд хамруулж, эрсдэлийг шилжүүлэх арга хэмжээ авах хэрэгтэй байдаг.
  • 41.
    Эдийн засгийн ерөнхийтөлөв байдал Эдийн засгийн ерөнхий төлөв байдал зээлдэгчийн үйл ажиллагаанд зайлшгүй нөлөө үзүүлдэг. Эдийн засаг өсч байвал хүмүүсийн орлого нэмэгдэж, борлуулалтаар дамжин үйлдвэрлэл, үйлчилгээний хэмжээ өсдөг тул зээлийн эргэн төлөлтөд эерэг нөлөөтэй. Эсрэгээрээ эдийн засаг уналттай, хямралтай байвал орлого хумигдах ба энэ нь хэрэглээг бууруулж, үйлдвэрлэлийг хязгаарладаг тул зээлийн эргэн төлөлт муудна.
  • 42.
    Улс төрийн хүчинзүйлс Улс төр тогтвортой байгаа эсэхээс бизнесийн үйл ажиллагаа хамаардаг. Улс төр тогтворгүй байвал эдийн засгийн бодлого тодорхойгүй болж, улмаар бизнесийн байгууллагууд хүлээлтийн байдалд ордог. Эсрэгээрээ улс төр тогтвортой байвал улс орныг хөгжүүлэх бодлого тодорхой байх ба бизнесийн орчин тогтвортой, бизнесийн үйл ажиллагаа тодорхой болдог.
  • 43.
    Хууль, эрх зүйнхүчин зүйлс Зээлийн эргэн төлөлтөд хууль, эрх зүйн орчин маш их нөлөөтэй. Хууль, эрх зүйн хүчин зүйлийн хамгийн тодорхой жишээ бол барьцааны гэрээ бөгөөд “зээлийн барьцаанд үл хөдлөх хөрөнгө авснаар зээл эрсдэлд ороход барьцаанд байгаа эд хөрөнгийг үл маргах журмаар банк эзэмшинэ” гэсэн заалт байдаг. Гэтэл зээл төлөгдөхөө болих үед барьцааны эд зүйлсийг шүүхийн шийдвэрээр банк авах хууль, эрх зүйн заалт үйлчилдэг ч муу зээлийг шүүхээр хэлэлцэх үед зээлдэгч бүх шатны шүүхээр давж заалдан, барьцааны гэрээний хөрөнгийг барьцаалагчид үл маргах журмаар шилжүүлэх заалт биелэгдэхгүй байдал үүсдэг.
  • 44.
    Зээлийн эрсдэлд нөлөөлөхбусад хүчин зүйлс Үүнд: тухайн улсын соёл, зан заншил, шашин шүтлэг гэх мэт хүчин зүйлс хамаарах ба зээл авсан бол төлөх ёстой, зээлийн эх үүсвэр бол хадгаламж эзэмшигчдийн мөнгө гэдгийг ойлгохгүй байх зэрэг нь зээлийн эргэн төлөлтөд сөргөөр нөлөөлдөг. Зээлдэгч зээлээ асуудалгүй эргэн төлөхийн тулд хүний үйл ажиллагаанаас үл хамаардаг объектив хүчин зүйлс тохиолдох үед авах арга хэмжээг төлөвлөсөн байх ёстой.
  • 45.
    Зээлийн эрсдэлд нөлөөлдөгсубъектив хүчин зүйлс нь хүний үйл ажиллагаанаас хамааран зээлийг эрсдэлд оруулдаг хүчин зүйлс юм. Зээлийг эрсдэлд оруулдаг субъектив хүчин зүйлсийг дараах байдлаар ангилдаг. Үүнд: 1. Зээлдэгчээс хамаарсан хүчин зүйлс; 2. Зээлдүүлэгчээс хамаарсан хүчин зүйлс.
  • 46.
    Зээлдэгчээс хамаарсан хүчинзүйлс Зээлдэгчээс хамаарсан эрсдэл нь зээлдэгчийн буруутай үйл ажиллагаанаас зээл эргэн төлөгдөхгүй байх эрсдэл. Зээлдэгч тооцоогоо буруу хийсэн, урьдчилж харах боломжгүй нөхцөл байдал үүссэн эсвэл зээлээ эргэн төлөх сэдэлгүй үед зээл эргэн төлөгдөхгүй байхыг зээлдэгчээс хамаарсан эрсдэл гэнэ.
  • 47.
    Зээлдүүлэгчээс хамаарсан хүчинзүйлс Зээлийн нөхцөл тохироогүйгээс үүсэх эрсдэл нь зээл олгож байгаа нөхцөл нь зээлийг ашиглаж байгаа нөхцөлтэй тохирохгүйгээс үүсч буй эрсдэл. Зээлийн нөхцөл тохироогүйгээс үүсэх эрсдэл (underwrite risk) банкны үйл ажиллагаатай холбоотой бөгөөд үүнд зээлийн эдийн засагчийн мэргэжлийн ур чадвар, банкны зээлийн бодлого зэрэг зүйлс нөлөөлдөг
  • 48.
  • 49.
    Зээлийн эрсдэлд нөлөөлдөгобъектив хүчин зүйлстэй холбоотойгоор эрсдэлгүй зээл гэж байдаггүй. Харин зээлийн эрсдэлийн хэмжээ харилцан адилгүй байдаг. Гэхдээ зээлийн эрсдэлд нөлөөлдөг хүний хүчин зүйлтэй холбоотой субъектив хүчин зүйлсийг удирдаж болно Зээлийн эрсдэлийг бууруулахын тулд зээлдүүлэгчийн зүгээс зээлийн шинжилгээ хийдэг.
  • 50.
    2. Зээлийн өгөөж Зээлийнудирдлагын үйл явцын нэг гол хэсэг нь зээлийн үнийн шийдвэр байдаг. Энэ нь тухайн зээлдэгчийн эрсдэлийн хэмжээнээс шууд хамаарна. Эрсдэл ихтэй зээлийн хүү нь эрсдэл багатай зээлийн хүүнээс өндөр байдаг. Зээлийн хүү тогтооход зээлийн суурь хүү, эрсдэлийн шагналын хэмжээ нөлөөлөх бол зээлийн хүүний бус орлогод шимтгэл, хураамж, барьцаа болон нөөцийн шаардлагын хувь хэмжээ нөлөөлнө.
  • 51.
    Нөөцийн шаардлага (нөхөхбаланс) гэдэг нь зээлдэгчийн авсан зээлийн тодорхой хэсгийг зээлдэгч байгууллага харилцах, хадгаламжийн дансанд байршуулахыг шаардахыг хэлнэ. Зарим тохиолдолд энэ шаардлагыг тавьдаг бөгөөд бага ч гэсэн тогтвортой эх үүсвэрийг санхүүгийн зуучлагчид бий болгодог. Зээлээс олох нийт өгөөжийг нийт зээлээс олох мөнгөн урсгалыг анх олгосон зээлдээ харьцуулж тооцно.
  • 52.
    Санхүүгийн байгууллагууд зээлийнхүүг тогтоохдоо зээлийн суурь хүү дээр зээлийн төрлөөс хамааруулсан эрсдэлийн шагналыг нэмж тооодог. Зээлийн суурь хүү(ВR) = 12% + Зээлийн эрсдэлийн шагнал (m) = 2% ВR+m =14% Зээлийн суурь хүүг Төв банкны үнэт цаасны хүүгээр, эх үүсвэрийн жигнэсэн дундаж зардалаар, банк хоорондын захын суурь хүүгээр төлөөлүүлж авч үзэж болно
  • 53.
    Манай орны хувьдМонголбанкны 7 хоногийн хугацаатай үнэт цаасны хүүг бодлогын хүү гэж нэрлэдэг ба уг хүүг зах зээл дээрх суурь хүү гэж үздэг. Эх үүсвэрийн жигнэсэн дундаж зардал нь санхүүгийн зуучлагч бүрийн хувьд харилцан адилгүй байх тул эх үүсвэрийн зардлаас хөрөнгө оруулалт буюу зээлийн суурь хүү хамаарч болно. Банк хооровдын захын суурь хүүний хувьд гадны улс орнууд LIBOR хүүг түлхүү ашигладаг ба энэ нь Ловдонгийн банк хоорондын захын хүүг илэрхийлдэг.
  • 54.
    Манай улсын хувьдбанк хоорондын суурь хүүг Монголын Санхүүгийн Зах Зээлийн Холбоо нь олон улсын санхүүгийн мэдээллийн тэргүүлэгч компани болох Томсон Ройтерстой хамтран Улаанбаатарын банк хоорондын суурь хүүг UBIBOR (Ulaanbatar InterBank Offered Rate) 2007 оны 8-р сараас эхлэн тооцоолж, зах зээлд оролцогчдод түгээх болсон юм.
  • 55.
    UBIBOR-г нь Монголынтомоохон банкуудын Улаанбаатарын ажлын өдрийн 11:30 цагт өөр хоорондоо төгөргийн мөнгөн хадгаламж/зээл өгөх, авах хүүнүүдийн дунджаар тооцоологддог. Энэхүү суурь хүүг тооцоолж нийтэд мэдээлж эхэлсэнээр нийт санхүүгийн зах зээлд хөвөгч хүүтэй санхүүгийн бүтээгдэхүүнүүдийн үнийг тогтоох боломжтой болсон билээ.
  • 56.
    Санхүүгийн байгууллагуудын зээлийнөгөөж нь зөвхөн зээлийн хүүгээр хязгаарлагдахгүй ба шимтгэл, хураамж, нөхөх баланс зэргээр зээлээс олох өгөөжийг нэмэгдүүлж байдаг. Зээлээс олох өгөөжийг тооцохдоо нийт орох мөнгөн урсгалыг нийт гарах мөнгөн урсгалд харьцуулж тооцно. Зээлийн өгөөж =
  • 57.
    Зээлээс орох мөнгөнурсгалд зээлийн үндсэн ба хүүний төлбөр, шимтгэл, хураамжууд орно. k = Энд: k - Зээлийг өгөөж f - Зээлийн шимтгэл L - Суурь хүү M - Эрсдэлийн шагнал b - Зээлийн тодорхой хэсгийг дансанд байлгахыг шаарддаг R -Заавал байлгах нөөцийн хэмжээ Төв банкнаас тогтоосон
  • 58.
    Жишээ: Банкны зээлийнхүүний суурь түвшин нь 10% ба тухайн төрлийн зээлд ногдох эрсдэлийн шагнал нь 5% байна. Зээл олгохдоо 0,15% -ийн шимтгэлийг нэг удаа авах ба тухайн зээлийн 5%-ийг харилцах дансандаа байлгахыг шаарддаг бол тухайн зээлээс олох нийт өгөөжийг тооц. Төв банкнаас заавал байлгах нөөцийн 5,5%-иар тогтоосон байгаа.
  • 59.
    K = == 0.1590 Банк зээл олгосноор 15%-ийн хүүний орлого олох боловч тухайн зээлээс олох нийт өгөөж нь 15,9% байна. Хэрэв банк зээлийн тодорхой хэсгийг дансандаа байршуулахыг шаардахгүй бол зээлээс олох өгөөж нь зээлийн нийт хүү болон шимтгэлийн нийлбэртэй тэнцүү буюу 15,15% байна.
  • 60.
    Зээлээс хүлээгдэж буйашиг E(r) Олгосон зээлийн 1 төгрөг бүрээс хүлээгдэж буй ашгийг (Er) зээлийн өгөөжийг тухайн зээлдэгчийн зээлээ эргүүлэн төлөх магадлалаар үржүүлж тооцно. Зээлээс олох ашиг их байх нь тухайн зээлдэгчийн зэлээ эргүүлэн төлөх магадлал өндөр байх, мөн зээлийн өгөөж өндөр байхаас хамаарч байна. E(r) =
  • 61.
    Энд: p - зээлийнэргэн төлөгдөх магадлал k- зээлийн өгөөж p < 1 үед эргэн төлөгдөхгүй байх эрсдэл үүснэ Жишээ: Зээлийн өгөөж 15,9%, зээлдэгч зээлээ хугацаандаа найдвартай төлвөл олгосон зээлийн 1 төгрөг бүрээс 1,159 төгрөгийг олно. E(r) = = 1.159
  • 62.
    Хэрэв зээлдэгчийн зээлээхугацаандаа төлөх магадлал буурч 0,9 болсон гэж үзвэл зээлийн ашиг буурч 1,0431 төгрөг болно. = 1.0431 Зээл эргүүлэн төлөх магадлал буурсан ч зээлээс олох ашгаа бууруулахгүй гэж үзвэл зээлийн өгөөжийг 28,8% болтол нь өсгөх боломжтой.
  • 63.
    Зээлийн өгөөжийг нэмснээрзээлээс олох ашгийн түвшин нэмэгдэх боловч энэ нь зээлийн эргэн төлөгдөх магадлалыг (p) бууруулж байгаа эсэхийг тооцох, тогтоох хэрэгтэй. Банк зээлийн хүүг тогтоохдоо бага эрсдэлтэй харилцагч нарт үндсэн хүүгээс бага зээлийн хүүг тогтоох ба их эрсдэлтэй зээлдэгч нарт үндсэн зээлийн хүү дээр санхүүгийн зуучлалын нэмэлт эрсдэлээ нөхөх зорилгоор эргэн төлөгдөхгүй байх эрсдэлийн шагналыг (M) нэмж тооцно.
  • 64.
    Хэт өндөр зээлийнхүү нь санхүүгийн санхүүгийн зуучлагчдад эргээд сөргөөр нөлөөлнө. Зээлийн гэрээнд заасан өндөр хүү нь зээлдэгчийн төслийг эрсдэлтэй болгож, улмаар санхүүгийн зуучлагчийн зээлийн хүлээгдэж буй ашгийг бууруулдаг. Зээлээс хүлээгдэж буй алдагдал Санхүүгийн байгууллага зээлээс хүлээгдэж буй алдагдлыг өөрийн хөрөнгөөр нөхөх ба тухайн зээлээс хүлээж болзошгүй алдагдлыг хэмжих нь чухал юм.
  • 65.
    Суурь загварууд хүлээгдэжбуй алдагдлыг хэмжихдээ төлнө, төлөхгүй гэж хоёр ангилж үздэг. Зээлээс хүлээгдэж буй алдагдал ТОХИОЛДОЛ АЛДАГДАЛ МАГАДЛАЛ Зээлээ төлнө 0 1 - PD Зээлээ төлөхгүй LGD * EAD PD
  • 66.
    Хэрэв зээлээ төлнөгэж үзвэл алдагдал 0 байна. Харин зээлээ төлөгүй гэж үзвэл алдагдал нь зээлээс хүлээж болзошгүй нийт алдаглад (LGD), зээлээ төлөөгүй үеийн алдагдал (EAD), зээлээ төлөхгүй байх магадлалын үржвэрээр тодорхойлогдоно.
  • 67.
    𝐸𝑥𝑝𝑒𝑐𝑡𝑒𝑑 𝐿𝑜𝑠𝑠 =1 − 𝑃𝐷 ∗ 0 + 𝑃𝐷 ∗ 𝐿𝐺𝐷 ∗ 𝐸𝐴𝐷 = 𝑃𝐷 ∗ 𝐿𝐺𝐷 ∗ 𝐸𝐴𝐷 Энд: PD – Зээлээ төлөхгүй байх магадал /Probability of Default (PD)/ EAD - Зээлээс хүлээж болзошгүй нийт алдагдал /Exposure At Default (EAD)/ LGD - Зээлээ төлөөгүй үеийн алдагдал /Loss Given Default (LGD)/
  • 68.
    Зээлээ төлөхгүй байхмагадлал гэдэг нь зээлдэгч зээлээ бүрэн эсвэл зарим хэсгийг гэрээнд заасан хугацаанд төлөхгүй байх магадлалыг хэлнэ. Зээлээс хүлээж болзошгүй нийт алдагдал гэдэг нь зээлдэгч зээлээ төлөөгүйгээс үүсч бий болох нийт алдагдлын мөнгөн дүн юм. Зээлээ төлөөгүй үеийн алдагдал гэдэг нь нийт алдагдлыг хүлээгдэж буй алдах магадлалаар үржүүлж тооцно.
  • 69.