Reumatology Sheet Dr./ Abdel Azeim Alhefny, MD.
(1)
IDIAL GUID TO
RHEUMATOLOGY
HISTORY TAKING & CLINICAL EXAMINATION
WITH 22 CASES
Dr./ Abdel Azeim Al-Hefny. MD
Prof. of Internal Medicine, Rheumatology & Immunology.
Ain Shams University
Reumatology Sheet Dr./ Abdel Azeim Alhefny, MD.
(2)
Ten Golden Rules In Rheumatology:-
1. A good history & physical examination, with good idea about the
musculoskeletal anatomy is very important for diagnosis;
You must examine the patient!!
2. Don’t order a lab test unless you know why & what you will do if
it is abnormal?
3. Acute monoarthritis <6weeks = joint aspiration to exclude septic
& crystal- induced arthritis.
4. Chronic monoarthritis > 6 weeks of unknown cause needs
synovial biopsy.
5. Gout does not occur in premenopausal females or in joints close
to spine.
6. Most shoulder pain is periarticular (bursitis, tendonitis..),
most LBP. is nonsurgical.
7. OA in (MCP, wrist, elbow, shoulder, ankle) joints ---- exclude
1ry cause eg. Metabolic or inflammatory dis.
8. 1ry fibromialgia does not occur > 55ys. for 1st
time, nor with
abnormal laboratory results.
9. Not all pts. With +ve RF=RA, nor +ve. ANA = SLE .
10.Fever or multisystem complaints, in Rhc. Pt., rule out infection &
other non-Rhc. causes as a 1ry.
(Infections cause death in Rhc. pt. more than the 1ry dis. does).
Remember nothing is 100%
Rheumatology Sheet
Reumatology Sheet Dr./ Abdel Azeim Alhefny, MD.
(3)
 Synovial (diarthrotic) Joints. These are freely mobile joints in
which there is a joint cavity between the articulating bones. These
are the commonest joints in the body.
Reumatology Sheet Dr./ Abdel Azeim Alhefny, MD.
(4)
Terminology
Rheumatism:
1st
. introduced in 1642 when they realized that arthritis could be a
systemic disease. It was an obsolete term for ARF. Now it is defined as
various abnormal conditions marked by recurrent pain, stiffness &
other manifestations of articular origin in joints, back, or muscles.
Rheumatology: Rheuma= substance that flows- from brain to various
parts of the body causing chr. illness (1st
. century AD). Or medical
science dealing with diseases/abnormalities in the musculoskeletal syst.
Arthropathy =A term meaning 'joint disorder'. This can be arthritis or
arthralgia and is often used when the nature of the joint disorder is
uncertain.
Arthritis= A term referring to inflammation of a joint or joints. (The
suffix '-itis' means inflammation). There is usually visible evidence of
inflammation (objective abnormality) such as Joint pain, stiffness,
tenderness, redness, hotness, swelling & limited movement. While if the
patient only experienced pain without obvious abnormality; it is called
Arthralgia= (subjective=Joint pain without signs of inflammation).
Inflammation= Tissue reaction to injury. It may be acute (as in a burn or in
gouty arthritis) or chronic (as in rheumatoid arthritis or chronic infections
such as tuberculosis).
Cartilage= A white semiopaque nonvascular connective tissue. There are
two types. Hyaline cartilage is the very smooth 'gristle' that covers the
articulating surfaces of bones that form the joint. Fibrocartilage is the type
that is found in the menisci in the knee for example.
Capsule= The thick membrane that joins bones making up a joint. It also
isolates the joint cavity from surrounding tissue.
Enthesis= The anatomical site of attachment of ligament, tendon, joint
capsule or fascia to bone. Enthesitis= inflammation of enthesis.
Reumatology Sheet Dr./ Abdel Azeim Alhefny, MD.
(5)
Tendon= A band of fibrous tissue by which muscle is attached to bone.
Tendenitis= inflammation of tendon, Tenosynovitis= inflammation of
tendon sheath.
Ligament= A band of tough tissue which restrains joint movement and
confers stability on a joint. There is a high collagen content Sprain = stretch
or sprain of the ligament.
Synovium= A thin membrane (normally one cell thick) which is found
within the joint capsule. It produces synovial fluid which lubricates and
nourishes the joint cartilage. It becomes inflamed and thickened (synovitis)
in inflammatory arthritis such as rheumatoid disease.
Joint effusion =Accumulation of fluid in a joint.
Bursa= A fluid-filled sac. They are found between tissue planes where
shearing forces may act - e.g. at the knee and elbow. They are lined by
synovium and contain synovial fluid - like the joint. Bursitis occurs when
they are inflamed. eg: prepatellar bursitis. (Housemaid's knee).
Monoarthritis= one joint inflamed. Oligo/Pauci-arthritis= 2-4 joints or
small joint groups eg: wrist. Polyarthritis= > 4 joints (or groups) inflamed.
Spondylitis=Inflammation of axial vertebrae & related structures (discs &
ligaments).
Myopathy:Disease/Abnormality of the muscles. Myositis (polymyositis):
Inflammatory disease of the muscle (skeletal/ striated muscle).
Vasculitis, arteritis: Necrosis and inflammation of blood vessel wall.
This results in clinical manifestations due to interference with blood
supply to those organs.
Subluxation: malalignment of a joint; so that articulating surfaces
incompletely approximate each other.
Dislocation: Abnormal displacement of articulating surfaces (not in
contact).
Deformity: Abnormal shape or size dt. bony hypertrophy, malalignment of
articulating joint, or damage to periarticular supporting structures.
Reumatology Sheet Dr./ Abdel Azeim Alhefny, MD.
(6)
ROM= Range of motion: The arc of measurable movement through which
the joint moves in a single plane.
Contracture: Loss of full movement dt. fixed resistance by tonic mus.
spasm (reversible) or fibrosis of periarticular structure (permanent).
Rheumatoid factor=An immunoglobulin directed against the Fc portion of IgG.
Rheumatoid factors may be found in all immunoglobulin classes but the
rheumatoid factor test detects IgM-RF. Some conventionally 'seronegative'
patients(20%) may have rheumatoid factors of other Ig classes & +ve CCP.
Rheumatoid nodules = subcutaneous soft tissue swellings which may
vary inconsistency from very soft to moderately hard. Sometimes
attached to deeper structures. They occur in approximately 20% of
patients with rheumatoid arthritis, most commonly on the elbow on the
extensor surface.
Ganglion = A soft tissue swelling which arises in relation to a tendon.
It is usually firm and relatively small. A swelling of the dorsal tendon
sheath at the wrist is sometimes mistakenly referred to as a ganglion.
Carpal tunnel = The space at the flexor aspect of the wrist bounded by
the carpal bones and the flexor retinaculum. Flexor tendons and the
median nerve traverse the carpal tunnel
Periostitis =Inflammation involving the periosteum. This may result in
new bone formation
Onycholysis =A nail abnormality seen in psoriasis. It may be
accompanied by pitting of the nail.
Sacroiliitis =Inflammation of the sacroiliac joints at the base of the
spine. This may give rise to low back or buttock pain. It occurs
particularly in HLA B27-related conditions such as ankylosing
spondylitis
Haemarthrosis = A collection of blood within a joint.
Reumatology Sheet Dr./ Abdel Azeim Alhefny, MD.
(7)
Rheumatology history taking
Screening questions in Rheumatology:
Pain, joint swelling & stiffness are the most common symptoms pointing to
the locomotor system; impairment of its function (movement) is the most
important consequence; so, before proceeding in rh. history taking, we ask the
following questions:
1. Have you any pain or stiffness in your muscle, joints or back?
2. Can you dress your self without any difficulty?
3. Can you walk up & down stairs easily?
Personal History
Age:
Young: ARF (5-15), HSP (4), Kawasaki (<5)
Middle age: RA (all ages), SLE, APS, Takayasu (15-25), PAN (40), RP
(20-40), Reiter (20-40yrs.), Wegner (40)
Old: OA, Giant Cell Arteritis, Gout (50yrs)
Sex:
F>M M>F M=F
SLE 9:1
RA 3:1
Behcet 2:1
Vasculitis 3:1
RP 5:1
GCA 2:1
Takayasu 9:1
Wegner 3:2
Gout (7:1)
Reiter
AS
PAN (2:1)
ARF
HSP
Habits:
Addicts---------- viral, infectious arthropathy
Residency:
Crowded humid damp area: ARF
Occupation:
Vibrating tools, pianist, typist------- RP
Health providers, blood bank staff ------ Viral arthropathy, cryo, vascul.
Reumatology Sheet Dr./ Abdel Azeim Alhefny, MD.
(8)
Past History
Precipitating factors???
Drugs:
Drug-induced Lupus eg.: Hydralazine, α Methyl dopa,
Procainamide, Phenytoin, Isoniazid, Chlorpromazine.
BB-------RP.
Statins------Myositis.
L-tryptophan-------Esinophelia-myalgia syndrome.
Infections:
B haemolytic streptococcal A. infection----------ARF
TB - arthropathy
Gonorrhea- reactive arthritis
Sepsis- septic arthritis
Diet:-----------Delayed hypersensitivity reaction------ Arthropathy.
Trauma: Fracture, Haemarthrosis.
Joint Surgery: Open, Laparoscopic, Aspiration:-
Indications, results, & follow up.------ septic arthritis
Response to previous therapeutic modalities: surgical corrections---------
-- clues for diagnosis, effects, side effects, compliance.
Complaint:
Chief symptom & its duration
In the pt own words, be sure you understand what he really means.
.
Reumatology Sheet Dr./ Abdel Azeim Alhefny, MD.
(9)
History of the present illness:
If there is any abnormality suspetected we have to proceed for
analysis of symptomatology in chronological arrangement: -
I- Pain:
 SITE: Where exactly is the pain experienced? (Ask the
patient to point). Site of maximum intensity= localizing pathology.
Diffuse pain, variable, poorly described, or unrelated to anatomical
structures= fibromialgia, malingering, or psychogenic.
 RADIATION: Does the pain radiate elsewhere? = Neuropathy.
 CHARACTER. Dull aching, throbbing, stabbing,….
 SEVERITY: visual analog scale 1-10 (intolerable pain in pt. doing normal
activities=psychogenic)
 ONSET, COURSE & DURATION, continuous or intermittent?
 FREQUENCY
 DIURNAL VARIATION
 Rest pain = inflammatory (RA).
 Usage pain = mechanical (OA).
 PRECIPITATING-FACTORS, trauma,….
 WHAT Increase, WHAT Decrease
 ASSOCIATED SYMPTOMS, stiffness, redness or swelling
 IMPACT ON GENERAL CONDITION & LIFE STYLE (sleep and
functional capacity -- in relation to work? On normal daily life?
 Associated extra articular symptoms (skin rashes, eye inflammation
etc.).
 PAST HISTORY OF SIMILAR ATTACKS, infections, autoimmune
diseases,… any relevant past medical, surgical or hospitalisation history?.
II- Stiffness (morning, or after prolonged time of inactivity):
Joint tightness d.t. accumulation of inflammatory exudates & edema fluids-
-- distention of the periarticular tissues (capsule, tendosynovium, bursa).
After activity; fluids washout from the inflammatory tissues & stiffness
wears off.
 <1/2 hr. = mechanical.
 >1hr. in the morning, or after a period of rest = inflammatory.
Site: Affecting hands in RA & back in AS.
Reumatology Sheet Dr./ Abdel Azeim Alhefny, MD.
(10)
III- Swelling:
Bony (hard), fluid (+ve fluctuation) or synovial thickening (firm
in consistency).
 Specify & count the swollen joints.
 Diffuse or localized.
 Constant or episodic.
 Duration.
 + Signs of inflammation (pain, hotness, redness & limitation of
movement).
IV- Deformity; ask the pt. if it is:
Fixed or correctable? Jacaud..
Characteristic & specific?
V- Movement (Function):
 Normal painless daily activity?
 Painful daily activity?
 Limited movements?
 No movement (ankylosis)?
 Disability (unable to perform ordinary important movements, need for
house hold help) or handicapped (necessitates change of the life style
&/or change or retirement from job)? = severity
VI- Muscle Weakness: distribution, +/-pail, severity duration & course.
Myositis=proximal, persistent, painless & progressive muscle. weakness.
VII- Sleep disturbance: (organic or psychogenic effects).
VIII- Systemic features (generalized constitutional symptoms)=
systemic disease or paraneoplastic syndrome:
 Low grade fever.
 Easy fatigability.
 Malaise.
 Weight loss. *Night sweets & fever.
IX- Extra-articular manifestations & review of systems:
Skin:
Overlying traumatic/surgical scars or skin discoloration= clue for
diagnosis.
Erythematous joint=sepsis or crystal.
Reumatology Sheet Dr./ Abdel Azeim Alhefny, MD.
(11)
Rash (malar, photosensitivity, = SLE, purpuric eruptions= Vasculitis).
Adherent silver-like plaques = Ps A.
Subcutaneous nodules: RA, SLE, RcF, PAN, Sarcoidosis.
Tophi: Gout.
Alopecia (localized or diffuse): SLE, SSc, anemia, skin disease..
Raynaude’s phenomena (pallor, cyanosis then erythema): SSc, SLE,
RA, PM/DM, Vasc.
Sclerodactyly, digital ulcers & gangrene: SSc.
Palmar erythema: RA (most common pathologic cause>liver c. &
thyrotox.), while pregnancy is the most common physiologic cause.
Keratoderma blenohemorrhageca= Reactive arthritis.
Nail changes:
Clubbing: hypertrophic pulmonary osteoarthropathy & fibrosing alveolitis
(in SSc).
Pitting, onycholysis, dystrophy: psoriasis, chronic Reactive arthritis.
Splinter hge.: Vasculitis.
Mouth:
Xerostomia, dysphagia: Sjogren (SS)
Ulcers + genital = Behcet (painful) SLE, Vasculitis & Reactive (painless).
Eye:
Xerophthalmia: Sjogren (SS) (usually asymptomatic)== Schirmer test
(screening, confirmed by Rose Bengal stain & slit-lamp. D: lip
biopsy).
Conjunctivitis: acute Reactive arthritis, SS.
Episcleritis & scleritis: RA, Vasculitis.
Iritis: AS, chr. Reactive arthritis.
Iridocyclitis: pausiarticular juvenile chr. arthritis.
Cardiopulmonary:
Dyspnea, chest pain, cough, haemoptysis: pleurisy, pericarditis
(SLE, RA, SSC), vasculitis, pulmonary embolism & infarction, CHF,
IHD,…
Endocrinal arthropathy:
DM----------Neuropathic or septic arthritis.
Hypothyroidism: carpal tunnel S., & myopathy.
Hyperparathyroidism: pseudogout. Acromegaly: sever OA.
Reumatology Sheet Dr./ Abdel Azeim Alhefny, MD.
(12)
GIT:
Reflux, dysphagia---- SSC.
Abd. Pain, bleeding per rectum, diarrhea,= IBD--AS, Vasculitis.
Jaundice = Viral hepatitis with arthropathy or vasculitis, cryoglobuline.
Genitourinary:
Urithritis (dysuria, dyscharge)— Reactive arthritis, Gonorrhea,..
Ulcers--- Reactive arthritis, Behcet.
Renal (nephritic, nephrotic):
 Puffiness, smoky urine, HPT, bilateral LL pitting swelling = SLE,
Vasculitis, RA, drugs… amyloidosis.
 Renal colic (stones), nephrocalcinosis= Hyperparathyroidism.
Hematological:
 Anemia, leukopenia, thrombocytopenia = SLE, BM depression by
drugs, hypersplenism in RA ?Felty.
 DVT, fetal losses= APS.
 Hemochromatosis—sever OA.
CNS:
 Neuropathy, fits, behavioral changes, weakness, TIA, strokes = Lupus
cerebritis, CNS vasculitis.
 Temporal headache = GCA.
Others: HCV, HBV, HIV,…
Family history
Similar condition in the family.
Consanguinity.
Musculoskeletal diseases running in families:
1. RA. 2. Gout. 3. ARF.
4. AS. 5. Seronegative arthropathy (30% in PA).
6. OA especially nodal disease of the fingers. 7. Marfan’s syndrome.
**Pt. understanding of the dis., goals of TTT, & psychosocial consequences
must be discussed friendly bet. the pt.& his treating physician.
Reumatology Sheet Dr./ Abdel Azeim Alhefny, MD.
(13)
DD. of Musculoskeletal pain:
I- Articular or Non-articular in origin:
(a) Articular Pain (eg. Arthritis) ==
*Diffuse pain & tenderness allover the joint line.
*Aggravated by both active & passive joint
movement in ROM.
*Generalized joint swelling.
*Limited j. movement in all planes of ROM.
(b) Non-articular (periarticular) pain:==
To be differentiated from regional cellulites, erysipelas, peripheral neuropathy, skin injuries
&/or inflammations.
Diffuse Localized
*Generalized hypermobility.
*Fibromyalgia Rheumatica.
*Localized for periarticular structures
(ligaments, muscles, tendons, or
bursa).
*Localized swelling, tenderness,
limitation of movement & aggravated
by active movement only in the
direction of the affected structure.
Ex. of localized pain by its origin: eg. Enthesitis Tinnes elbow, achilis
tendenitis
Ligament==
 Localized pain & tenderness at the point of attachment.
 Pain on stretch
 Instability if major tear.
Tendon==
 Localized pain & tenderness at the line of muscle attachment.
 Swollen tendon line.
 Pain on resisted active movement.
Reumatology Sheet Dr./ Abdel Azeim Alhefny, MD.
(14)
Bursa==Localized tenderness & swelling.
 Pain on stretching adjacent structures.
Muscle==
 Pain on active & resistant movement & on stretch of certain muscle.
II- Acute or Chronic onset:
Acute Chronic
Duration <6 weeks >6 weeks
Ex. *Infectious arthritis.
*Crystal- induced.
*Traumatic.
* Reactive arthritis
* ARF
*RA.
*Seronegative
Spondyloarthropathy.
*OA.
* Chr. Sequences of trauma
or back problems.
III- Inflammatory or Non-inflammatory:
5 cardinal signs of inflammation:
*Swelling (synovial distention).
*Warmth (the back of hand is a sensitive thermometer).
*Erythema (in septic & crystal arthritis + in palindromic RH.,
Reiter, ARF). *Tenderness. *Loss of function (limited ROM).
Reumatology Sheet Dr./ Abdel Azeim Alhefny, MD.
(15)
Clinical markers of disease activity in inflammatory arthritis:
*Duration of MS.
*Night pain.
*Severity of constitutional symptoms.
*Additional joint involvement.
NB. The severity of pain is less important marker of inflammation as it is
too subjected.
Comparison between Inflammatory & Noninflammatory arthritis:
Inflammatory Non-inflammatory
MS  >1/2 hr.  <1/2 hr.
Fatigue  Significant.  Minimal.
Activity  Improve symptoms.  Worsen.
Rest  Worsen  Improve.
Systemic
manifestations
 + +  - -
ESR, CRP  + +  - -
Corticosteroid  Improve  No effect
Ex.  RA.
 Systemic rheumatic
dis.(SLE, SSC, Vas.).
 Infect.: Bact, Viral.
 Crystal.
 Reactive (Reiter, RF).
 Seroneg. (AS,IBD).
 Sarcoidosis, FMF,..
 OA.
 Traumatic.
 Osteonecrosis.
 Neuropathic J.
 Metabolic
(hemochromatosis),
 Endocrinal (thyroid,
DM, Acromegaly)
Reumatology Sheet Dr./ Abdel Azeim Alhefny, MD.
(16)
IV- Pattern of joint involvement:
(a) Number of affected joints:
* 1 joint = Monoarticular.
Acute Monoarthritis:
Inflammatory Noninflammatory
Crystal
Bacterial
Spondyloarthropathy
Palindromic Rheumatism
Traumatic
Sickle-Cell Disease
Osteonecrosis
In cases of erythematious acute monoarthritis, exclude septic or
gouty arth. as a primary cause. Synovial fl. aspiration is diagnostic.
Chronic Monoarthritis:
Inflammatory Noninflammatory
Infectious: TB, Fung, Lyme.
Crystal.
Spon. A., Hemophilic
Synovial Tum.
OA
Osteonecrosis
Neuropathic
Adjacent bone lesion (Tum, Inf)
**2-4 joints affected= pausy or oligoarticular.
Ex.: Seronegative Spondyloarthropatheis (AS, Reactive, PA & IBD)
*** >5 joints affected = Polyarticular. Ex.: RA, SLE.
.
Reumatology Sheet Dr./ Abdel Azeim Alhefny, MD.
(17)
V- Distribution of joint involvement:
Symmetrical Asymmetrical
Ex. RA
SLE
Reiter
PsA
AS
Peripheral Axial
Ex. RA
SLE
AS
PsA (70%-also
affects IPJ---
sausage digits)
Reiter
Small Large
Ex. RA
SLE
Seronegative
Reiter
RF
VI- Sequence of joint involvement:
1- Migratory (fleeting) polyarthritis:
Symptoms disappear in the affected joints to reappear in others.
Ex.: ARF., Gonococcal, Viral.
2- Additive
Symptoms persist with addition of new joint inflammation
Ex.: RA.
3- Intermittent
Attacks of remissions & exacerbations in the same joint.
Ex.: Gout.
Reumatology Sheet Dr./ Abdel Azeim Alhefny, MD.
(18)
Reumatology Sheet Dr./ Abdel Azeim Alhefny, MD.
(19)
Rheumatological Examination
General Examination
Rheumatological Examination
Hair
Reumatology Sheet Dr./ Abdel Azeim Alhefny, MD.
(20)
General Examination
Pulse:
Rapid due to Anemia, fever (ARF or activity, SLE, infections)
Tachycardia out of proportion of fever (1ºc=10 b/m)= myocarditis
Bradycardia (HB), arrhythmia= SSc
Blood Pressure:
HPT = SLE, Vasculitis, SSc, RA + renal, CVS---drugs?
Hypo. = HF, dehydration, bleeding!
Pallor
Activity of CTD (anemia of chronic disease).
Anemia (hemolytic, iron def. bl. loss, aplastic-drugs, ..)
Cyanosis
IPF=SSc, RA (bronchiolitis, fibrosing alveoltis, Caplan’s lung),
Bilateral or extensive pleural effusion= SLE
Pericardial effusion=SLE
Ht. failure
Jaundice
Hemolytic = SLE
Drugs
Viral hepatitis associated with or causing arthritis.
Cryoglobulinemic arthritis in hepatitis pt.,Vasculitis.
Face
Malnutrition =TB, malignancy, sever disease, drugs.
Cushingoid= steroid, endocrinal arthropathy.
Alopecia=SLE, Drugs, SSc
Butter fly rash sparing the nasolabial fold=SLE
Heiotrope rash (puple-erythematous discoloration of upper eye
lid, nasolabial, forehead+ periorbital oedema)= DM.
Eye
Colors
Dry (xerophthalmia)=SS
Cataract: premature, posterior capsular=Steroid, chloroquine.
Puffiness: L. nephritis, NS, Amyloid, Drugs
.
Reumatology Sheet Dr./ Abdel Azeim Alhefny, MD.
(21)
Mouth
Dry (xerostomia) = SS
Ulcers (B, R, SLE).
Neck:
Thyroid swelling – autoimmune + SLE, hypothyroid with carpal
tunnel, hypo or hyperthyroid with proximal muscle weakness.
Neck veins: CHF, SLE, NS, Pericaldial, pleural effusion,
LN: RA, Felty, SLE.
Hand
Clubbing: Fibrosing alveolitis in RA, SSc, IBD, hyperthyroid
Nail pitting, loss of luster, splitting= PA.
Onycholysis (separation of distal end from its plate):PA, thyrotox.
Splinter hemorrhage, tender Osler nodes at finger pulps (tender
palpable nodules)& Janeway lesions=palpable purpuric spots on
palm dt. microthrombi—necrotic lesions: RF+ SBE
Sclerodactyly: smooth, shiny, tapered fingers with taut, bound
down skin.
Palmar erythema: RA
Reumatology Sheet Dr./ Abdel Azeim Alhefny, MD.
(22)
Mus wasting: RA (interossei), carpal t. S (thenar).
Nodules: RA, ARF.
Tophi: GOUT
Heberden & Bouchard nodes: OA
Gottron’s papules (violaceous & flat erythematous & scally
papules on the extensor aspect of PIP, MCP, elbow, knee, medial
maleoli): PM/DM
Digital ulcers & gangrene: RA, SLE, Vasculitis, SSc
Nail bed infarcts= SLE-Vasculitis, RA, DM/PM, SSc
Telangectasia of nail fold: DM/PM, SLE.
RP: SSc, MCTD.
Mechanics hand= DM
Skin:
Characteristic rash: Butterfly malar, descoid,
photosensitive=SLE
Psoriatic lesions (well-defined, raised itchy erythematosus
plaques covered by a loosely adherent silvery scales) =PA.
Reumatology Sheet Dr./ Abdel Azeim Alhefny, MD.
(23)
Purpuric eruptions,
Raised =Vasculitis
Flat=thombocytopenic purpera= SLE,
Felty, drugs (gold, D- penicillamine)
V-sign, Shawl-sign rash=PM/DM
Erythema marginatum (flat or raised annular
erythematous macules or papules
on trunk OR extremities) =ARF
Erythema nodosum (tender erythematous sc.
Nodules on extensor aspects- shins)=
Behcet, IBD, TB, Deep fungal infections,
leprosy, Sarcoidosis, drugs: sulfonamides,
oral contraceptives
SC. Nodules: Firm, non tender & not attached to skin. ARF (0.5
cm over bony prominences of elbows, knuckles, ankles and
occiput, don't ulcerate). RA (up to several cm, on
elbows, t. achilles, scapula, hands, feet, sclera &
myocardium), may ulcerate.
Livedo reticularis: (erythematous netlike deep vascular
discoloration mostly on LL)=Vasculitis, SLE
Telangiectasis: dilated venules, capillaries & arterioles, matte-
oval or polygonal macules 2-7mm on hands, face, lips, oral
GI mucosa- may bleed--anemia.
Thickening of the skin=SSc
Calcinosis: cutaneous deposits of calcium, firm, irreg.,
nontender,1mm-few cm, may inflame,
on extensors of elbows, knees , PIP, finger tips
Vesiculopustular lesions, hemorrhagic papules=gonococcal arthritis.
Tophi (irregular firm nodules on extensor of fingers, forearm, elbow,
achilles & helix of ear, may ulcerate discharging white chalky material
MSUM) + preceded 10 yrs. by acute Gouty arthritis=.
LL:
Oedema= NS, LN, amyloidosis (RA, Drugs), DVT (SLE, APS),
Ulcers: Vasculitis + Still’s, RA, SLE. Or hemolytic anemia.
Ischemia: Vasculitis.
Keratoderma blennorrhagicum =vesicles, pustules, on palms
& soles with thick hyperkeratotic plaques =Reactive arthritis
Reumatology Sheet Dr./ Abdel Azeim Alhefny, MD.
(24)
Genitalia:
Genital & Oral Ulcers = Behcet (on scrotum or labia, may penis
or vagina), Reactive arthritis (with circinate balanitis= confluent
eroded red papules on corona & glands penis)
Heart:
Carry Coomb's murmur (Oedema of MV) = ARF
SLE----Libman-Sacks endocarditis=verrucous---post. Leaflet MV
Pericarditis, myocarditis, IHD, systemic, pulmonary HPT = SLE
& Vasculitis
Ankylosing Spondylytis--AR
Chest:
Pleurisy, effusion=SLE, RA VAS.
Pneumonitis, Alveolitis, Caplan's lung = RA
Pulmonary embolism, inf= APS
Abdomen:
Splenomegaly = Felty, JRA
HSM= SLE, RA
CNS:
PN, Lateralization, muscle weakness = Vas, SLE,
Entrapment neuropathy = RA
PM/DM
Reumatology Sheet Dr./ Abdel Azeim Alhefny, MD.
(25)
Local Examination
Physical examination of the locomotor system is extensive &
complex; so, a brief screening procedure to pick up problems in certain
regions is more appropriate. If an abnormality is detected, more detailed
examination of the affected region can be undertaken.
Normal joint should be:
1. Asymptomatic 2. Looks normal
3. No special resting position 4. Moves smoothly through its ROM
Characteristic findings of inflammatory joint:
Synovitis:
 Most comfortable in neutral position.
 Decreased movements in all planes.
 Stress pain all direction (most sensitive).
 Capsular swelling/effusion (most specific).
 Joint line/capsular tenderness.
 Warmth.
 + Fine cripitus.
Tenosynovitis:
 Joint positioned to decrease tension on tendon.
 Decreased movement in the plan of tendon.
 Selective stress pain.
 Linear swelling & tenderness.
 + Fine cripitus. + triggering.
Mechanical arthritis:
 Abnormal shape (deformed joint).
 Coarse cripitus.
 Decreased movements in all planes.
 + Ligamentous stress pain/instability.
 + Synovitis.
Reumatology Sheet Dr./ Abdel Azeim Alhefny, MD.
(26)
: Screening examination of MSK system.
(Gait, Arms, Legs & Spine)
Rheumatologic Examination
GGAALLSS
Reumatology Sheet Dr./ Abdel Azeim Alhefny, MD.
(27)
Reumatology Sheet Dr./ Abdel Azeim Alhefny, MD.
(28)
Inspection….. Look
 Attitude = Position of the affected area at rest.
 Swelling.
 Deformity.
 Muscle wasting.
 Skin changes over the affected MSK area (erythema,
discoloration or scars). Telangiectasia, rash, or bruising.
 Symmetrical affection of MSK elements.
Palpation ….. Feel
 Warmth = inflammation.
 Tenderness (diffuse or localized).
 Swelling (hard, cystic fluctuation or firm).
 Deformity (correctable or not), dislocation or subluxation.
 Cripitus =audible & palpable during movement (fine, or
coarse).
 Muscle state (normal or atrophied) & muscle power.
Movement ….. Move
 Active = by the patient
 Passive = by the examiner
 ROM (range of movement)=depends on age, sex & race.
 Stress test (moving joint passively toward its limitation) =
universal=all direct. in synovitis, selective in localized lesions.
 Resisted active movement= test periarticular (ms, tn, en)
*Synovitis= restricted both active & passive movements in
all planes of ROM.
*Myositis, bursitis, tendenitis….= restricted active with
normal passive movements, only in the plane.
 Joint stability.
Functional assessment: self care, ambulation, lifting, grasping, sleep..
Reumatology Sheet Dr./ Abdel Azeim Alhefny, MD.
(29)
Examination of specific joint movements
Ask the patient to do active movements & compare with passive if
limited.
Reumatology Sheet Dr./ Abdel Azeim Alhefny, MD.
(30)
I) Upper Limbs:
a) Hands=MCP, PIP, DIP J.
Inspect for: skin changes, swelling (Heberden on DIP,
Bouchard on PIP nodes), deformities (Swan neck,
Boutonniere, ulnar deviation & z-shaped thumb) & muscle
wasting.
Palpate joint line for: tenderness, warmth, swelling, muscle bulk &
power.
Reumatology Sheet Dr./ Abdel Azeim Alhefny, MD.
(31)
Z-shaped thumb
Reumatology Sheet Dr./ Abdel Azeim Alhefny, MD.
(32)
Movements:
 Open & spread the fingers (extension & abduction).
 Fist=Close all fingers (flex, add.) to reach the palm &
thumb closes over them.
 Grip=pt. maximum strength in grasping 2 fingers of the
examiner.
 Pinch the tips of thumb with index finger (oposition).
 Metacarpal squeeze: between the examiner’s thumb &
fingers proximal to metacarpal heads if tender= arthritis.
Reumatology Sheet Dr./ Abdel Azeim Alhefny, MD.
(33)
b) Wrists=radiocarpal J.
Inspect & palpate joint line for: swellings, warmth &
tenderness.
Reumatology Sheet Dr./ Abdel Azeim Alhefny, MD.
(34)
Stress test: to elicit mild tenderness= mild arthritis
Movements:
 Prayer position =full extension = dorsiflexion75ْ .
 Full flexion=planter flexion 70ْ .
 Ulnar deviation 45ْ & radial deviation 20ْ .
 Carpal tunnel syndrome provocation:
Carpal tunnel syndrome =Occurs when the carpal tunnel space is
reduced (e.g. when there is swelling of synovium due to inflammatory
arthritis). The resulting compression of the (median nerve) causes a
sensation of pins and needles and numbness and/or pain in the hand.
1) Tinel's sign =Paraesthesiae in lateral 3 1/2 fingers (mainly in the
middle finger) experienced on percussion over the flexor retinaculum at
the extended wrist.
2) Phalen's sign = The wrist is passively held in flexion for up to a
minute. A positive result is when the patient experiences parasthesiae
in the fingers, usually predominantly the middle finger.
Reumatology Sheet Dr./ Abdel Azeim Alhefny, MD.
(35)
c) Elbow=Humeroulnar, radiohumeral & radioulnar Js.:
Inspect & palpate for:-
 Olecranon bursitis = localized boggy swelling over the
process.
 Synovitis= firm, tender, hot swelling at fossae between
olecranon & medial or lateral epicandyles.
 Subcutaneous nodules & tophi, at or below olecranon.
Reumatology Sheet Dr./ Abdel Azeim Alhefny, MD.
(36)
Movement:
 Bend (flex=0-150ْ ) & straighten both elbows (ext=0ْ ).
 With elbows flexed at 90ْ & fixed to his side (to prevent
shoulder movements) ask pt. to turn palms up (supination
0-90ْ ) & down (pronation 0-90ْ ) using thumb as
indicator.
 Resisted active movements:
Lateral epicondylitis or
Medial epicondylitis.
d) Shoulders = Glino-humeral, acromio-clavicular,
sterno-clavicular. & scapulo-thorasic Js:
Inspect for: skin changes, swelling, deformities & muscle
wasting.
Reumatology Sheet Dr./ Abdel Azeim Alhefny, MD.
(37)
Palpate for: warmth, swelling, tenderness over the anterior
aspect & tip of shoulder, acromio-clavicular, sterno-
clavicular, scapulo-thorasic, long head of biceps tendon
(bicipital groove) muscle bulk, contour & power.
Winging of the scapula due to a palsy of the long thoracic nerve. The
appearance of winging may be exaggerated by asking the patient to hold
the arms out in front of him and especially if he pushes against something
at the same time. .
Movements:
(Flexion, extension, abduction, adduction & rotation)
Combined movements:
 Pt. put both hands behind the head with elbows pointing
laterally (abd, flx., & ext. rot).
 Hands down, hands behind back & thumb pointing up
marking the highest vertebra pt. can touch by each side
(ext., add. & int. rot.).
Restriction of movements &/or pain in the shoulder may be
due to abnormalities in:
1. Glenohumeral joint: pathology excluded if passive
external rotation not limited.
2. Rotator cuff muscles/tendon inflammation=
commonest cause of shoulder pain as arm moves up
through mid arc of abduction (40-120ْ ). (SITS=
supraspinatus, infraspinatus, teris minor &
subscapularis).
3. Acromioclavecular joint-OA---hard swelling &
tenderness with pain in shoulder abduction >120ْ .
Reumatology Sheet Dr./ Abdel Azeim Alhefny, MD.
(38)
II) Lower limb:
a) Hip joint:
Inspect for: Gait, pelvic tilt-scoliosis, swelling,
deformities & muscle wasting.
Palpate for: warmth, swelling & tenderness.
Measurement:
True leg length=from ASIS—lateral maleolus (to
detect congenital or acquired disorders).
Apparent leg length= Umbilicus –medial maleolus (to
detect scoliosis, pelvic contractures--- pelvic tilt).
Movements:
 Hip flexion 0-120° & extension -10°.
 Internal 25° & external rotation 35° examined while
both hip & knee flexed 90°; using the tibia as indicator
for the angle of rotation.
 Leg roll maneuver: to examine Internal 90° & external
rotation 90°while hip & knee are extended, using foot
as indicator for the angle of rotation.
The last 2 tests are sensitive for hip pathology.
Trendelenberg’s sign:
Normally on standing on normal leg, the pelvis tilts to the
same side. On standing on the side of the diseased hip, the pelvis
fails to tilt towards the same side, so, drops to the other
side=weak gluteus medius.
Reumatology Sheet Dr./ Abdel Azeim Alhefny, MD.
(39)
b) Knee
Inspection: Swelling, redness, muscle wasting, & specific deformities:
Genovulgum=knock knees. Genuvarum=bow leg.& Genu recurvatum
Palpation: Swelling (soft, cystic or hard / diffuse, localized), warmth,
tenderness = localized or along joint line = inflammatory. Muscle
wasting / compare thigh circumferences 10cm above the patella.
Signs of knee effusion:
 Patellar tap = for large amount, left hand of examiner
compressing the suprapatellar & parapatellar areas—
pushing fluid behind patella, with other hand fingers
push patella against femur –tapping sensation.
Reumatology Sheet Dr./ Abdel Azeim Alhefny, MD.
(40)
 Patellar bulge sign=for small amount, milking effusion
from medial upward & laterally, then tap behind &
lateral to patella observing the medial patellar fossa for
refilling, +/-thumb pressing on patella.
Movements: Flexion & extension (0-150)
Patellofemoral Crepitus: With examiner’s palm on knee during full
flexion & extension. Fine / coarse.
Patellofemoral compression test: push patella against femur while
knee in extension & pt. contracting quadriceps—sever pain &
tenderness=patello-femoral pathology.
Reumatology Sheet Dr./ Abdel Azeim Alhefny, MD.
(41)
Stability:
Lachman’s test =integrity of anterior cruciate ligament. Knee flexed
20, femur grasped with lt. hand & pulling tibia forwards with rt. hand.
Collateral ligaments: abduction & adduction (medial & lateral
displacement) stretch between tibia & femur while knee in flexion to
elicit any movement.
Reumatology Sheet Dr./ Abdel Azeim Alhefny, MD.
(42)
Popliteal area: Backer cyst-rupture-DD: DVT
c) Ankle & foot:
Inspection: synovial soft tissue swelling at both malleoli, DD.
Periarticular oedeme, cellulites & fat pad.
Inspection:
Deformities: Pes planus (flat foot= talar head displaced medially &
plantar-ward), pes cavus (high arch),
 Hallux valgus=lateral displacement of proximal
phalanges on metatarsal heads in RA.
 Hammer toe: hyper ext. MTP, flex. PIP, hyper ext. DIP.
Reumatology Sheet Dr./ Abdel Azeim Alhefny, MD.
(43)
Palpation:
Palpation: Tender ankle or MTP=synovitis, tenderness in between
metatarsals 3rd
-4th
/2nd
-3rd
=Morton neuroma, over metatarsals=?
march fracture. Metatarsal compression test=squeeze between
examiner’s thumb & fingers just proximal to metatarsal heads=
?synovitis.
Movements:
Ankle & foot=3 groups of joints:
* Tibiotalar=ankle—Plantar flexion 50° & dorsiflexion 20°.
* Subtalar=talocalcaneal j.: Stabilize the ankle or distal leg by
lt. hand & rotate the foot passively by rt. hand = 5° of
inversion or eversion.
* Mid tarsal j.= transverse tarsal joint----Stabilize the
heel=calcneum by lt. hand & rotate the forefoot passively
by rt. hand ---inversion 35° & eversion 20°.
* 1st
. MTP – plantar flexion 40° & dorsiflexion 65°.
* Examine other MTP joint movements.
(Hammer toe)
Reumatology Sheet Dr./ Abdel Azeim Alhefny, MD.
(44)
III) Spine:
Inspection:
Normal cervical & lumbar lordosis (concavity to back) & thoracic
kyphosis (front concavity)
Deformities: scoliosis (lateral deviation of spine), kyphosis
(anterior deviation), lordosis (posterior) & gibbus (kyphosis with
acute angle due to infection/TB or fracture).
Reumatology Sheet Dr./ Abdel Azeim Alhefny, MD.
(45)
Palpation:
For tenderness, warmth, muscle wasting, bony abnormalities.
Movements:
Cervical spine: notice any localized or radiating pain/
tenderness or limited mobility on active or passive mov.:
Flexion=75, extension 60, Rt. & Lt. Rotation 80, Rt. & Lt.
bending 45.
 Thoracic spine: Rt. & Lt. rotation at thoracolumbar 45.
Chest expansion = difference bet. full expiration & insp>6cm
 Lumbar spine: Flexion 90, Extension 30, Lateral bending
(to touch sides of knees)15-30.
 Lumbosacral: anterior flexion--- increased distance bet.
D12-L1>7cm.
 Schober test: limited flexion ?AS.
Put a mark at the level of PSIS or lumbosacral j. &
another 10 cm above, ask pt. to touch the toes with
extended knees, measure the distance bet. the 2 marks
should be>17cm.
 Finger tips-floor distance <10cm =index for combined
hip & lumbosacral flexion.
.
Reumatology Sheet Dr./ Abdel Azeim Alhefny, MD.
(46)
Nerve Stretch signs
Reumatology Sheet Dr./ Abdel Azeim Alhefny, MD.
(47)
Sciatic N root compression: L5 & S1, stressed by
1. Straight leg raising with hip flexion (normally to
90), if limited by pain flex knee to allow more hip
flexion, then straighten it if pain = +ve Lasegue
test.
2. Confirmed by flexing knee slightly, dorsiflex ankle
(+ve Bragard test),
3. Pressure over the popliteal fossa may also induces
root irritation (bowstring)
Femoral N roots=L2,3&4, stressed by asking pt. to lie
prone, flexion of knee—pain exacerbated by hip
extension.
Pain worsens after compressing the spine by pressing
on head vertically of standing or sitting pt.
Level of lesion:
L4 root=lost knee reflex & weakness of quadriceps.
L5=weak extensor hallucis longus
S1=lost ankle reflex & weak soleus
.
Reumatology Sheet Dr./ Abdel Azeim Alhefny, MD.
(48)
Sacroiliac Joint:
pelvic compression with pt. on his side. Or by compression with
springing of the pelvis while pt. in flat supine position, pushing the 2
ASIP by the 2 examiner’s hands postero-laterally=trying to open the
book. Or by hip flexion & adduction to push knee toward the other
ASIS, iliac fossa. Or by local examination on prone position to elicit
any swelling, warmth, or tenderness.
Reumatology Sheet Dr./ Abdel Azeim Alhefny, MD.
(49)
Reumatology Sheet Dr./ Abdel Azeim Alhefny, MD.
(50)
Reumatology Sheet Dr./ Abdel Azeim Alhefny, MD.
(51)
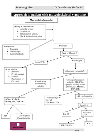
Approach to patient with musculoskeletal symptoms
-- ++
Musculoskeletal complaint
History & Examination?
 Articular or non
 Acute or chr.
 Inflammatory or non.
 No. & distribution of joints
Articular?Nonarticular:
 Traumatic
 Fibromyalgia
 Bursitis/tendenitis Acute or Chronic ?
Chronic>6W.
Acute<6 W.
Acute arthritis:
 Infectious
 Crystal-induced
 Reactive
 Presentation of
Chr. Arth.
Inflammatory or noninfl.
Chronic non-
inflammatory
arthritis
Chronic inflammatory
arthritis= MS>1/2hr,
synovial swelling, warm,
j.tender, syst. Manifes.,
CRP, ESR
>4 J = polyarthritis
1-4=mono/oligo A
Chr. Inf.
PsA- RecA- PJA
Affects Wt. Br. J.
(H&k)., DIP, 1st CMC
Symetrical
PIP, MCP,
MTPPA, RS
Osteonecrosis
Charcotarthritis
OA
RA
SLE, SSc, PM
Reumatology Sheet Dr./ Abdel Azeim Alhefny, MD.
(52)
Interpretation of Synovial fluid analysis
Indications for synovial fluid aspiration:
 Monoarthritis (acute or chronic).
 Suspicion of joint infection, crystal, or hemarthrosis.
 Acute monoarthritis in pt. with chr. Polyarthritis.
 Joint trauma & effusion.
Is the effusion
hemorrhagic?
Analyze fluid for:
 Appearance, viscosity.
 WBC count & differential.
 Gram stain, culture & sensitivity.
 Crystal identification by polarized microscopy.
DD:
 Traumatic or
mechanical.
 Coagulopathy.
 Neuropathic.
Inflammatory or noninflammatory
articular condition?
Noninflammatory:
 OA
 Traumatic
Is WBC> 2000/cmm?
Inflammatory or septic arthritis?
Is PMNs> 75%?
Are crystals present?
Gout or Pseudogout.
Other Inflammatory or septic?
Gram stain & culture essential.
WBC>50,000/cmm?
Inflammatory? Septic?
Reumatology Sheet Dr./ Abdel Azeim Alhefny, MD.
(53)
Common Presentations Of Common Rheumatic Diseases:
1. Acute migratory polyarthritis (extremely painful) affecting large
joints (knees, ankles, elbows & wrists) in a child (5-15ys.); fever,
exertional dyspnea (cardotis), involuntary movements (chorea-
may occur after months), skin erythematous plaques with rounded
borders over trunk (erythema marginatum), sc. nodules, after a
history (18 days)of URTI. (Group A-B-H.
strept.=Rheumatogenic) = ARF.
2. Chronic polyarthritis affecting small joints bilaterally &
symmetrical, with additive sequence in female. Both hands are
almost involved + MS>1hr. deformities, with systemic and extra-
articular effects, nodules, RF, X-R=RA.
3. Symmetrical polyarthritis/arthralgia affecting peripheral joints in
middle aged female, with FUO, butter fly rash, photosensitivity,
alopecia, oral ulcers, headache (HPT), behavioral changes, +fits,
puffiness/LL swelling, dyspnea, chest pain, pallor, easy fatigue,
peripheral vascular manifestations (ischemia, RP, DVT), smoky
urine =SLE.
4. Chronic oligoarthritis affecting large axial joints, LBP & morning
back stiffness for >3 months in a male patient, improved by
exercise, unrelieved by rest+ limitation of lumbar spine
movements & chest expansion=AS. If with symptoms & signs of
IBS; =enteropathic arthritis.
5. Sudden LBP after lifting heavy object or bending with radiation
to lateral leg= disc herniation & sciatica.
6. Asymmetrical oligoarthritis affecting large, small joints (sausage
digits) &/ or back (Spondyloarthropathy) with psoriatic skin &
nail pitting= PsA.
Reumatology Sheet Dr./ Abdel Azeim Alhefny, MD.
(54)
7. Arthritis/enthesitis, urethritis, conjunctivitis or uveitis, cercinate
balanitis, keratoderma blennorragicum & painless mucosal ulcers;
1-4w after attack of GI or genitourinary infections=RS.
8. Arthritis in large weight bearing joint in obese post menopausal
woman pain increasing at night after the day time usage +/-
Heberden & Bouchard nodes=OA.
9. Polyarthritis/arthralgia, joint stiffness, flexion contractures in a
female with tight skin, sclerodactyly, telangiectasia, sc.
calcifications, progressively repeated attacks of RP, digital
ulcers/gangrene, dysphagia, GERD, dyspnea, cyanosis, cardiac
and renal troubles=SSc.
10. Acute intermittent attacks of monoarthritis with sever pain,
redness, swelling of 1st
MTP=podagra, ankle, knee-exclude
septic arthritis (30% polyarticular) after diuretic, alcohol,
surgery, CRD, wt. Reduction & inf. =Gout.
11. Recurrent oral ulcers, > 3 times in 1yr.+ genital ulcer or
scare, uveitis, cells in vitreous, retinal vasculitis, superficial
thrombophlebitis, erythema nodosum, papulopustules + pathergy
(2mm eryth- 1-2days-25g-5mmdepth) =Behcet.
12. Arthritis, palpable purpuric eruptions in LL & abdominal
pain + hemoptysis & GI bleeding in a child after upper
respiratory tract infection = HSP.
13. A history of asthma, allergic rhynitis, atopy, peripheral
neuropathy, cutaneous eruptions, pericarditis, cardiomyopathy,
myocardial infarction and hypereosinophilia may suggest Churg-
Strauss syndrome (CSS).
14. In any patient over the age of 50 with recent onset of
headache, Jaw claudication and scalp tenderness, loss of vision,
myalgias, fever (FUO), a high ESR, or anemia ??? The diagnosis
of GCA should be considered.
Reumatology Sheet Dr./ Abdel Azeim Alhefny, MD.
(55)
15. Involvement of the lung (dyspnea, hemoptysis), kidney
(hematuria, proteinuria), and upper respiratory tract (nasal sinus)
should suggest the possibility of WG.
16. Arthritis, acute onset of high fever, bilateral conjunctival
congestion, "strawberry" tongue. Painful cervical LN, exanthema
of the trunk, carditis with heart murmurs and ECG changes.
Coronary artery lesions, abdominal pain, vomiting, & diarrhea in
child <5yrs.= Kawasaki.
17. Myalgias, arthralgias, fever, sudden onset of sever HPT, LL
swelling (nephrotic syndrome) & renal failure (GN), chest pain,
dyspnea on exertion (angina or myocardial infarction,
pericarditis). Abdominal pain, bleeding, and bowel obstruction or
perforation, intraperitoneal hemorrhage (Rupture of mesenteric
aneurysm). Peripheral neuropathy, painful mononeuritis
multiplex, seizures, CVA. Palpable purpura, urticaria, livedo
reticularis, peripheral gangrene and skin nodules. Orchitis and
epididymitis in a male, around 40s = PAN.
18. Myalgias, arthralgias & Symptoms of vascular insufficiency
(claudication, transient visual disturbances, and syncope) occur
with bruits, weak pulses, and discrepancies of limb blood
pressure (LL>UL), in young women 15-25yrs.=Takayasu.
19. Arthralgia, Proximal muscle weakness & tenderness,
heliotrope rash on the upper eye lid, Gottron eruption over PIP &
MCP. cardiomyopathy, Ht. Failure + S & S of malignancy (lung,
stomach, colon & breast) = Polymyositis & Dermatomyositis
20. Pain & tenderness at the lateral epicondyl & extensor mus.
close to it due to repetitive wrist extension or supination &
pronation increased by resisted active wrist extension= Tennis
elbow= lateral epicondylitis
Reumatology Sheet Dr./ Abdel Azeim Alhefny, MD.
(56)
21. Carpal tunnel syndrome (CTS) commonly occurs in RA,
diabetic, hypothyroid & acromegalic patients. Up to 15% of all
patients with CTS will have diabetes. Patients present with
numbness in the median nerve distribution. Nocturnal
paresthesias, hand pain, and pain radiating to the elbow or
shoulder (Valleix phenomenon) can also occur. Tinel’s and
Phalen’s signs may be positive. Thenar atrophy is a late sign and
indicates muscle denervation.
22. Chronic diffuse pain (>3months), tender points, normal lab., +
MS, fatigue, sleep disturbance, depression, anexiety, headache,
paresthesias & RP = Fibromialgia Rheumatica.
Raynaud's phenomenon =
Blanching of the extremities on exposure to cold. It is usually followed by blue,
cyanotic discolouration on rewarming. It may occur in isolation or in association
with a connective tissue disease
References
 Atlas Rheumatic diseases
 Barbara Bates, A guide to physical examination & history taking, 6th
ed , 1995.
 Davidson's principles & practice of Medicine 19th
ed. 2002.
 Harrison's principles of Internal Medicine, 14th
ed. 1998.
 ILAR, EULAR Reumatology Web siteS
 Kelly's text book rheumatology 6th
ed. 2001.
 Manual of Reumatology & outpatient Orthopedic disorders, 4th
ed. 2000.
 Medscape Reumatology Web sites
 Oxford handbook of Rheumatology, 2002.
 Rheumatology examination &injection techniques, 1992.
 Rheumatology Secrets, 2nd
. Ed. 2002.
 WWW.oup.com
.
Arthrocentesis NEJM.wmv musculoskeletal.wmv

Rheumatology sheet

  • 1.
    Reumatology Sheet Dr./Abdel Azeim Alhefny, MD. (1) IDIAL GUID TO RHEUMATOLOGY HISTORY TAKING & CLINICAL EXAMINATION WITH 22 CASES Dr./ Abdel Azeim Al-Hefny. MD Prof. of Internal Medicine, Rheumatology & Immunology. Ain Shams University
  • 2.
    Reumatology Sheet Dr./Abdel Azeim Alhefny, MD. (2) Ten Golden Rules In Rheumatology:- 1. A good history & physical examination, with good idea about the musculoskeletal anatomy is very important for diagnosis; You must examine the patient!! 2. Don’t order a lab test unless you know why & what you will do if it is abnormal? 3. Acute monoarthritis <6weeks = joint aspiration to exclude septic & crystal- induced arthritis. 4. Chronic monoarthritis > 6 weeks of unknown cause needs synovial biopsy. 5. Gout does not occur in premenopausal females or in joints close to spine. 6. Most shoulder pain is periarticular (bursitis, tendonitis..), most LBP. is nonsurgical. 7. OA in (MCP, wrist, elbow, shoulder, ankle) joints ---- exclude 1ry cause eg. Metabolic or inflammatory dis. 8. 1ry fibromialgia does not occur > 55ys. for 1st time, nor with abnormal laboratory results. 9. Not all pts. With +ve RF=RA, nor +ve. ANA = SLE . 10.Fever or multisystem complaints, in Rhc. Pt., rule out infection & other non-Rhc. causes as a 1ry. (Infections cause death in Rhc. pt. more than the 1ry dis. does). Remember nothing is 100% Rheumatology Sheet
  • 3.
    Reumatology Sheet Dr./Abdel Azeim Alhefny, MD. (3)  Synovial (diarthrotic) Joints. These are freely mobile joints in which there is a joint cavity between the articulating bones. These are the commonest joints in the body.
  • 4.
    Reumatology Sheet Dr./Abdel Azeim Alhefny, MD. (4) Terminology Rheumatism: 1st . introduced in 1642 when they realized that arthritis could be a systemic disease. It was an obsolete term for ARF. Now it is defined as various abnormal conditions marked by recurrent pain, stiffness & other manifestations of articular origin in joints, back, or muscles. Rheumatology: Rheuma= substance that flows- from brain to various parts of the body causing chr. illness (1st . century AD). Or medical science dealing with diseases/abnormalities in the musculoskeletal syst. Arthropathy =A term meaning 'joint disorder'. This can be arthritis or arthralgia and is often used when the nature of the joint disorder is uncertain. Arthritis= A term referring to inflammation of a joint or joints. (The suffix '-itis' means inflammation). There is usually visible evidence of inflammation (objective abnormality) such as Joint pain, stiffness, tenderness, redness, hotness, swelling & limited movement. While if the patient only experienced pain without obvious abnormality; it is called Arthralgia= (subjective=Joint pain without signs of inflammation). Inflammation= Tissue reaction to injury. It may be acute (as in a burn or in gouty arthritis) or chronic (as in rheumatoid arthritis or chronic infections such as tuberculosis). Cartilage= A white semiopaque nonvascular connective tissue. There are two types. Hyaline cartilage is the very smooth 'gristle' that covers the articulating surfaces of bones that form the joint. Fibrocartilage is the type that is found in the menisci in the knee for example. Capsule= The thick membrane that joins bones making up a joint. It also isolates the joint cavity from surrounding tissue. Enthesis= The anatomical site of attachment of ligament, tendon, joint capsule or fascia to bone. Enthesitis= inflammation of enthesis.
  • 5.
    Reumatology Sheet Dr./Abdel Azeim Alhefny, MD. (5) Tendon= A band of fibrous tissue by which muscle is attached to bone. Tendenitis= inflammation of tendon, Tenosynovitis= inflammation of tendon sheath. Ligament= A band of tough tissue which restrains joint movement and confers stability on a joint. There is a high collagen content Sprain = stretch or sprain of the ligament. Synovium= A thin membrane (normally one cell thick) which is found within the joint capsule. It produces synovial fluid which lubricates and nourishes the joint cartilage. It becomes inflamed and thickened (synovitis) in inflammatory arthritis such as rheumatoid disease. Joint effusion =Accumulation of fluid in a joint. Bursa= A fluid-filled sac. They are found between tissue planes where shearing forces may act - e.g. at the knee and elbow. They are lined by synovium and contain synovial fluid - like the joint. Bursitis occurs when they are inflamed. eg: prepatellar bursitis. (Housemaid's knee). Monoarthritis= one joint inflamed. Oligo/Pauci-arthritis= 2-4 joints or small joint groups eg: wrist. Polyarthritis= > 4 joints (or groups) inflamed. Spondylitis=Inflammation of axial vertebrae & related structures (discs & ligaments). Myopathy:Disease/Abnormality of the muscles. Myositis (polymyositis): Inflammatory disease of the muscle (skeletal/ striated muscle). Vasculitis, arteritis: Necrosis and inflammation of blood vessel wall. This results in clinical manifestations due to interference with blood supply to those organs. Subluxation: malalignment of a joint; so that articulating surfaces incompletely approximate each other. Dislocation: Abnormal displacement of articulating surfaces (not in contact). Deformity: Abnormal shape or size dt. bony hypertrophy, malalignment of articulating joint, or damage to periarticular supporting structures.
  • 6.
    Reumatology Sheet Dr./Abdel Azeim Alhefny, MD. (6) ROM= Range of motion: The arc of measurable movement through which the joint moves in a single plane. Contracture: Loss of full movement dt. fixed resistance by tonic mus. spasm (reversible) or fibrosis of periarticular structure (permanent). Rheumatoid factor=An immunoglobulin directed against the Fc portion of IgG. Rheumatoid factors may be found in all immunoglobulin classes but the rheumatoid factor test detects IgM-RF. Some conventionally 'seronegative' patients(20%) may have rheumatoid factors of other Ig classes & +ve CCP. Rheumatoid nodules = subcutaneous soft tissue swellings which may vary inconsistency from very soft to moderately hard. Sometimes attached to deeper structures. They occur in approximately 20% of patients with rheumatoid arthritis, most commonly on the elbow on the extensor surface. Ganglion = A soft tissue swelling which arises in relation to a tendon. It is usually firm and relatively small. A swelling of the dorsal tendon sheath at the wrist is sometimes mistakenly referred to as a ganglion. Carpal tunnel = The space at the flexor aspect of the wrist bounded by the carpal bones and the flexor retinaculum. Flexor tendons and the median nerve traverse the carpal tunnel Periostitis =Inflammation involving the periosteum. This may result in new bone formation Onycholysis =A nail abnormality seen in psoriasis. It may be accompanied by pitting of the nail. Sacroiliitis =Inflammation of the sacroiliac joints at the base of the spine. This may give rise to low back or buttock pain. It occurs particularly in HLA B27-related conditions such as ankylosing spondylitis Haemarthrosis = A collection of blood within a joint.
  • 7.
    Reumatology Sheet Dr./Abdel Azeim Alhefny, MD. (7) Rheumatology history taking Screening questions in Rheumatology: Pain, joint swelling & stiffness are the most common symptoms pointing to the locomotor system; impairment of its function (movement) is the most important consequence; so, before proceeding in rh. history taking, we ask the following questions: 1. Have you any pain or stiffness in your muscle, joints or back? 2. Can you dress your self without any difficulty? 3. Can you walk up & down stairs easily? Personal History Age: Young: ARF (5-15), HSP (4), Kawasaki (<5) Middle age: RA (all ages), SLE, APS, Takayasu (15-25), PAN (40), RP (20-40), Reiter (20-40yrs.), Wegner (40) Old: OA, Giant Cell Arteritis, Gout (50yrs) Sex: F>M M>F M=F SLE 9:1 RA 3:1 Behcet 2:1 Vasculitis 3:1 RP 5:1 GCA 2:1 Takayasu 9:1 Wegner 3:2 Gout (7:1) Reiter AS PAN (2:1) ARF HSP Habits: Addicts---------- viral, infectious arthropathy Residency: Crowded humid damp area: ARF Occupation: Vibrating tools, pianist, typist------- RP Health providers, blood bank staff ------ Viral arthropathy, cryo, vascul.
  • 8.
    Reumatology Sheet Dr./Abdel Azeim Alhefny, MD. (8) Past History Precipitating factors??? Drugs: Drug-induced Lupus eg.: Hydralazine, α Methyl dopa, Procainamide, Phenytoin, Isoniazid, Chlorpromazine. BB-------RP. Statins------Myositis. L-tryptophan-------Esinophelia-myalgia syndrome. Infections: B haemolytic streptococcal A. infection----------ARF TB - arthropathy Gonorrhea- reactive arthritis Sepsis- septic arthritis Diet:-----------Delayed hypersensitivity reaction------ Arthropathy. Trauma: Fracture, Haemarthrosis. Joint Surgery: Open, Laparoscopic, Aspiration:- Indications, results, & follow up.------ septic arthritis Response to previous therapeutic modalities: surgical corrections--------- -- clues for diagnosis, effects, side effects, compliance. Complaint: Chief symptom & its duration In the pt own words, be sure you understand what he really means. .
  • 9.
    Reumatology Sheet Dr./Abdel Azeim Alhefny, MD. (9) History of the present illness: If there is any abnormality suspetected we have to proceed for analysis of symptomatology in chronological arrangement: - I- Pain:  SITE: Where exactly is the pain experienced? (Ask the patient to point). Site of maximum intensity= localizing pathology. Diffuse pain, variable, poorly described, or unrelated to anatomical structures= fibromialgia, malingering, or psychogenic.  RADIATION: Does the pain radiate elsewhere? = Neuropathy.  CHARACTER. Dull aching, throbbing, stabbing,….  SEVERITY: visual analog scale 1-10 (intolerable pain in pt. doing normal activities=psychogenic)  ONSET, COURSE & DURATION, continuous or intermittent?  FREQUENCY  DIURNAL VARIATION  Rest pain = inflammatory (RA).  Usage pain = mechanical (OA).  PRECIPITATING-FACTORS, trauma,….  WHAT Increase, WHAT Decrease  ASSOCIATED SYMPTOMS, stiffness, redness or swelling  IMPACT ON GENERAL CONDITION & LIFE STYLE (sleep and functional capacity -- in relation to work? On normal daily life?  Associated extra articular symptoms (skin rashes, eye inflammation etc.).  PAST HISTORY OF SIMILAR ATTACKS, infections, autoimmune diseases,… any relevant past medical, surgical or hospitalisation history?. II- Stiffness (morning, or after prolonged time of inactivity): Joint tightness d.t. accumulation of inflammatory exudates & edema fluids- -- distention of the periarticular tissues (capsule, tendosynovium, bursa). After activity; fluids washout from the inflammatory tissues & stiffness wears off.  <1/2 hr. = mechanical.  >1hr. in the morning, or after a period of rest = inflammatory. Site: Affecting hands in RA & back in AS.
  • 10.
    Reumatology Sheet Dr./Abdel Azeim Alhefny, MD. (10) III- Swelling: Bony (hard), fluid (+ve fluctuation) or synovial thickening (firm in consistency).  Specify & count the swollen joints.  Diffuse or localized.  Constant or episodic.  Duration.  + Signs of inflammation (pain, hotness, redness & limitation of movement). IV- Deformity; ask the pt. if it is: Fixed or correctable? Jacaud.. Characteristic & specific? V- Movement (Function):  Normal painless daily activity?  Painful daily activity?  Limited movements?  No movement (ankylosis)?  Disability (unable to perform ordinary important movements, need for house hold help) or handicapped (necessitates change of the life style &/or change or retirement from job)? = severity VI- Muscle Weakness: distribution, +/-pail, severity duration & course. Myositis=proximal, persistent, painless & progressive muscle. weakness. VII- Sleep disturbance: (organic or psychogenic effects). VIII- Systemic features (generalized constitutional symptoms)= systemic disease or paraneoplastic syndrome:  Low grade fever.  Easy fatigability.  Malaise.  Weight loss. *Night sweets & fever. IX- Extra-articular manifestations & review of systems: Skin: Overlying traumatic/surgical scars or skin discoloration= clue for diagnosis. Erythematous joint=sepsis or crystal.
  • 11.
    Reumatology Sheet Dr./Abdel Azeim Alhefny, MD. (11) Rash (malar, photosensitivity, = SLE, purpuric eruptions= Vasculitis). Adherent silver-like plaques = Ps A. Subcutaneous nodules: RA, SLE, RcF, PAN, Sarcoidosis. Tophi: Gout. Alopecia (localized or diffuse): SLE, SSc, anemia, skin disease.. Raynaude’s phenomena (pallor, cyanosis then erythema): SSc, SLE, RA, PM/DM, Vasc. Sclerodactyly, digital ulcers & gangrene: SSc. Palmar erythema: RA (most common pathologic cause>liver c. & thyrotox.), while pregnancy is the most common physiologic cause. Keratoderma blenohemorrhageca= Reactive arthritis. Nail changes: Clubbing: hypertrophic pulmonary osteoarthropathy & fibrosing alveolitis (in SSc). Pitting, onycholysis, dystrophy: psoriasis, chronic Reactive arthritis. Splinter hge.: Vasculitis. Mouth: Xerostomia, dysphagia: Sjogren (SS) Ulcers + genital = Behcet (painful) SLE, Vasculitis & Reactive (painless). Eye: Xerophthalmia: Sjogren (SS) (usually asymptomatic)== Schirmer test (screening, confirmed by Rose Bengal stain & slit-lamp. D: lip biopsy). Conjunctivitis: acute Reactive arthritis, SS. Episcleritis & scleritis: RA, Vasculitis. Iritis: AS, chr. Reactive arthritis. Iridocyclitis: pausiarticular juvenile chr. arthritis. Cardiopulmonary: Dyspnea, chest pain, cough, haemoptysis: pleurisy, pericarditis (SLE, RA, SSC), vasculitis, pulmonary embolism & infarction, CHF, IHD,… Endocrinal arthropathy: DM----------Neuropathic or septic arthritis. Hypothyroidism: carpal tunnel S., & myopathy. Hyperparathyroidism: pseudogout. Acromegaly: sever OA.
  • 12.
    Reumatology Sheet Dr./Abdel Azeim Alhefny, MD. (12) GIT: Reflux, dysphagia---- SSC. Abd. Pain, bleeding per rectum, diarrhea,= IBD--AS, Vasculitis. Jaundice = Viral hepatitis with arthropathy or vasculitis, cryoglobuline. Genitourinary: Urithritis (dysuria, dyscharge)— Reactive arthritis, Gonorrhea,.. Ulcers--- Reactive arthritis, Behcet. Renal (nephritic, nephrotic):  Puffiness, smoky urine, HPT, bilateral LL pitting swelling = SLE, Vasculitis, RA, drugs… amyloidosis.  Renal colic (stones), nephrocalcinosis= Hyperparathyroidism. Hematological:  Anemia, leukopenia, thrombocytopenia = SLE, BM depression by drugs, hypersplenism in RA ?Felty.  DVT, fetal losses= APS.  Hemochromatosis—sever OA. CNS:  Neuropathy, fits, behavioral changes, weakness, TIA, strokes = Lupus cerebritis, CNS vasculitis.  Temporal headache = GCA. Others: HCV, HBV, HIV,… Family history Similar condition in the family. Consanguinity. Musculoskeletal diseases running in families: 1. RA. 2. Gout. 3. ARF. 4. AS. 5. Seronegative arthropathy (30% in PA). 6. OA especially nodal disease of the fingers. 7. Marfan’s syndrome. **Pt. understanding of the dis., goals of TTT, & psychosocial consequences must be discussed friendly bet. the pt.& his treating physician.
  • 13.
    Reumatology Sheet Dr./Abdel Azeim Alhefny, MD. (13) DD. of Musculoskeletal pain: I- Articular or Non-articular in origin: (a) Articular Pain (eg. Arthritis) == *Diffuse pain & tenderness allover the joint line. *Aggravated by both active & passive joint movement in ROM. *Generalized joint swelling. *Limited j. movement in all planes of ROM. (b) Non-articular (periarticular) pain:== To be differentiated from regional cellulites, erysipelas, peripheral neuropathy, skin injuries &/or inflammations. Diffuse Localized *Generalized hypermobility. *Fibromyalgia Rheumatica. *Localized for periarticular structures (ligaments, muscles, tendons, or bursa). *Localized swelling, tenderness, limitation of movement & aggravated by active movement only in the direction of the affected structure. Ex. of localized pain by its origin: eg. Enthesitis Tinnes elbow, achilis tendenitis Ligament==  Localized pain & tenderness at the point of attachment.  Pain on stretch  Instability if major tear. Tendon==  Localized pain & tenderness at the line of muscle attachment.  Swollen tendon line.  Pain on resisted active movement.
  • 14.
    Reumatology Sheet Dr./Abdel Azeim Alhefny, MD. (14) Bursa==Localized tenderness & swelling.  Pain on stretching adjacent structures. Muscle==  Pain on active & resistant movement & on stretch of certain muscle. II- Acute or Chronic onset: Acute Chronic Duration <6 weeks >6 weeks Ex. *Infectious arthritis. *Crystal- induced. *Traumatic. * Reactive arthritis * ARF *RA. *Seronegative Spondyloarthropathy. *OA. * Chr. Sequences of trauma or back problems. III- Inflammatory or Non-inflammatory: 5 cardinal signs of inflammation: *Swelling (synovial distention). *Warmth (the back of hand is a sensitive thermometer). *Erythema (in septic & crystal arthritis + in palindromic RH., Reiter, ARF). *Tenderness. *Loss of function (limited ROM).
  • 15.
    Reumatology Sheet Dr./Abdel Azeim Alhefny, MD. (15) Clinical markers of disease activity in inflammatory arthritis: *Duration of MS. *Night pain. *Severity of constitutional symptoms. *Additional joint involvement. NB. The severity of pain is less important marker of inflammation as it is too subjected. Comparison between Inflammatory & Noninflammatory arthritis: Inflammatory Non-inflammatory MS  >1/2 hr.  <1/2 hr. Fatigue  Significant.  Minimal. Activity  Improve symptoms.  Worsen. Rest  Worsen  Improve. Systemic manifestations  + +  - - ESR, CRP  + +  - - Corticosteroid  Improve  No effect Ex.  RA.  Systemic rheumatic dis.(SLE, SSC, Vas.).  Infect.: Bact, Viral.  Crystal.  Reactive (Reiter, RF).  Seroneg. (AS,IBD).  Sarcoidosis, FMF,..  OA.  Traumatic.  Osteonecrosis.  Neuropathic J.  Metabolic (hemochromatosis),  Endocrinal (thyroid, DM, Acromegaly)
  • 16.
    Reumatology Sheet Dr./Abdel Azeim Alhefny, MD. (16) IV- Pattern of joint involvement: (a) Number of affected joints: * 1 joint = Monoarticular. Acute Monoarthritis: Inflammatory Noninflammatory Crystal Bacterial Spondyloarthropathy Palindromic Rheumatism Traumatic Sickle-Cell Disease Osteonecrosis In cases of erythematious acute monoarthritis, exclude septic or gouty arth. as a primary cause. Synovial fl. aspiration is diagnostic. Chronic Monoarthritis: Inflammatory Noninflammatory Infectious: TB, Fung, Lyme. Crystal. Spon. A., Hemophilic Synovial Tum. OA Osteonecrosis Neuropathic Adjacent bone lesion (Tum, Inf) **2-4 joints affected= pausy or oligoarticular. Ex.: Seronegative Spondyloarthropatheis (AS, Reactive, PA & IBD) *** >5 joints affected = Polyarticular. Ex.: RA, SLE. .
  • 17.
    Reumatology Sheet Dr./Abdel Azeim Alhefny, MD. (17) V- Distribution of joint involvement: Symmetrical Asymmetrical Ex. RA SLE Reiter PsA AS Peripheral Axial Ex. RA SLE AS PsA (70%-also affects IPJ--- sausage digits) Reiter Small Large Ex. RA SLE Seronegative Reiter RF VI- Sequence of joint involvement: 1- Migratory (fleeting) polyarthritis: Symptoms disappear in the affected joints to reappear in others. Ex.: ARF., Gonococcal, Viral. 2- Additive Symptoms persist with addition of new joint inflammation Ex.: RA. 3- Intermittent Attacks of remissions & exacerbations in the same joint. Ex.: Gout.
  • 18.
    Reumatology Sheet Dr./Abdel Azeim Alhefny, MD. (18)
  • 19.
    Reumatology Sheet Dr./Abdel Azeim Alhefny, MD. (19) Rheumatological Examination General Examination Rheumatological Examination Hair
  • 20.
    Reumatology Sheet Dr./Abdel Azeim Alhefny, MD. (20) General Examination Pulse: Rapid due to Anemia, fever (ARF or activity, SLE, infections) Tachycardia out of proportion of fever (1ºc=10 b/m)= myocarditis Bradycardia (HB), arrhythmia= SSc Blood Pressure: HPT = SLE, Vasculitis, SSc, RA + renal, CVS---drugs? Hypo. = HF, dehydration, bleeding! Pallor Activity of CTD (anemia of chronic disease). Anemia (hemolytic, iron def. bl. loss, aplastic-drugs, ..) Cyanosis IPF=SSc, RA (bronchiolitis, fibrosing alveoltis, Caplan’s lung), Bilateral or extensive pleural effusion= SLE Pericardial effusion=SLE Ht. failure Jaundice Hemolytic = SLE Drugs Viral hepatitis associated with or causing arthritis. Cryoglobulinemic arthritis in hepatitis pt.,Vasculitis. Face Malnutrition =TB, malignancy, sever disease, drugs. Cushingoid= steroid, endocrinal arthropathy. Alopecia=SLE, Drugs, SSc Butter fly rash sparing the nasolabial fold=SLE Heiotrope rash (puple-erythematous discoloration of upper eye lid, nasolabial, forehead+ periorbital oedema)= DM. Eye Colors Dry (xerophthalmia)=SS Cataract: premature, posterior capsular=Steroid, chloroquine. Puffiness: L. nephritis, NS, Amyloid, Drugs .
  • 21.
    Reumatology Sheet Dr./Abdel Azeim Alhefny, MD. (21) Mouth Dry (xerostomia) = SS Ulcers (B, R, SLE). Neck: Thyroid swelling – autoimmune + SLE, hypothyroid with carpal tunnel, hypo or hyperthyroid with proximal muscle weakness. Neck veins: CHF, SLE, NS, Pericaldial, pleural effusion, LN: RA, Felty, SLE. Hand Clubbing: Fibrosing alveolitis in RA, SSc, IBD, hyperthyroid Nail pitting, loss of luster, splitting= PA. Onycholysis (separation of distal end from its plate):PA, thyrotox. Splinter hemorrhage, tender Osler nodes at finger pulps (tender palpable nodules)& Janeway lesions=palpable purpuric spots on palm dt. microthrombi—necrotic lesions: RF+ SBE Sclerodactyly: smooth, shiny, tapered fingers with taut, bound down skin. Palmar erythema: RA
  • 22.
    Reumatology Sheet Dr./Abdel Azeim Alhefny, MD. (22) Mus wasting: RA (interossei), carpal t. S (thenar). Nodules: RA, ARF. Tophi: GOUT Heberden & Bouchard nodes: OA Gottron’s papules (violaceous & flat erythematous & scally papules on the extensor aspect of PIP, MCP, elbow, knee, medial maleoli): PM/DM Digital ulcers & gangrene: RA, SLE, Vasculitis, SSc Nail bed infarcts= SLE-Vasculitis, RA, DM/PM, SSc Telangectasia of nail fold: DM/PM, SLE. RP: SSc, MCTD. Mechanics hand= DM Skin: Characteristic rash: Butterfly malar, descoid, photosensitive=SLE Psoriatic lesions (well-defined, raised itchy erythematosus plaques covered by a loosely adherent silvery scales) =PA.
  • 23.
    Reumatology Sheet Dr./Abdel Azeim Alhefny, MD. (23) Purpuric eruptions, Raised =Vasculitis Flat=thombocytopenic purpera= SLE, Felty, drugs (gold, D- penicillamine) V-sign, Shawl-sign rash=PM/DM Erythema marginatum (flat or raised annular erythematous macules or papules on trunk OR extremities) =ARF Erythema nodosum (tender erythematous sc. Nodules on extensor aspects- shins)= Behcet, IBD, TB, Deep fungal infections, leprosy, Sarcoidosis, drugs: sulfonamides, oral contraceptives SC. Nodules: Firm, non tender & not attached to skin. ARF (0.5 cm over bony prominences of elbows, knuckles, ankles and occiput, don't ulcerate). RA (up to several cm, on elbows, t. achilles, scapula, hands, feet, sclera & myocardium), may ulcerate. Livedo reticularis: (erythematous netlike deep vascular discoloration mostly on LL)=Vasculitis, SLE Telangiectasis: dilated venules, capillaries & arterioles, matte- oval or polygonal macules 2-7mm on hands, face, lips, oral GI mucosa- may bleed--anemia. Thickening of the skin=SSc Calcinosis: cutaneous deposits of calcium, firm, irreg., nontender,1mm-few cm, may inflame, on extensors of elbows, knees , PIP, finger tips Vesiculopustular lesions, hemorrhagic papules=gonococcal arthritis. Tophi (irregular firm nodules on extensor of fingers, forearm, elbow, achilles & helix of ear, may ulcerate discharging white chalky material MSUM) + preceded 10 yrs. by acute Gouty arthritis=. LL: Oedema= NS, LN, amyloidosis (RA, Drugs), DVT (SLE, APS), Ulcers: Vasculitis + Still’s, RA, SLE. Or hemolytic anemia. Ischemia: Vasculitis. Keratoderma blennorrhagicum =vesicles, pustules, on palms & soles with thick hyperkeratotic plaques =Reactive arthritis
  • 24.
    Reumatology Sheet Dr./Abdel Azeim Alhefny, MD. (24) Genitalia: Genital & Oral Ulcers = Behcet (on scrotum or labia, may penis or vagina), Reactive arthritis (with circinate balanitis= confluent eroded red papules on corona & glands penis) Heart: Carry Coomb's murmur (Oedema of MV) = ARF SLE----Libman-Sacks endocarditis=verrucous---post. Leaflet MV Pericarditis, myocarditis, IHD, systemic, pulmonary HPT = SLE & Vasculitis Ankylosing Spondylytis--AR Chest: Pleurisy, effusion=SLE, RA VAS. Pneumonitis, Alveolitis, Caplan's lung = RA Pulmonary embolism, inf= APS Abdomen: Splenomegaly = Felty, JRA HSM= SLE, RA CNS: PN, Lateralization, muscle weakness = Vas, SLE, Entrapment neuropathy = RA PM/DM
  • 25.
    Reumatology Sheet Dr./Abdel Azeim Alhefny, MD. (25) Local Examination Physical examination of the locomotor system is extensive & complex; so, a brief screening procedure to pick up problems in certain regions is more appropriate. If an abnormality is detected, more detailed examination of the affected region can be undertaken. Normal joint should be: 1. Asymptomatic 2. Looks normal 3. No special resting position 4. Moves smoothly through its ROM Characteristic findings of inflammatory joint: Synovitis:  Most comfortable in neutral position.  Decreased movements in all planes.  Stress pain all direction (most sensitive).  Capsular swelling/effusion (most specific).  Joint line/capsular tenderness.  Warmth.  + Fine cripitus. Tenosynovitis:  Joint positioned to decrease tension on tendon.  Decreased movement in the plan of tendon.  Selective stress pain.  Linear swelling & tenderness.  + Fine cripitus. + triggering. Mechanical arthritis:  Abnormal shape (deformed joint).  Coarse cripitus.  Decreased movements in all planes.  + Ligamentous stress pain/instability.  + Synovitis.
  • 26.
    Reumatology Sheet Dr./Abdel Azeim Alhefny, MD. (26) : Screening examination of MSK system. (Gait, Arms, Legs & Spine) Rheumatologic Examination GGAALLSS
  • 27.
    Reumatology Sheet Dr./Abdel Azeim Alhefny, MD. (27)
  • 28.
    Reumatology Sheet Dr./Abdel Azeim Alhefny, MD. (28) Inspection….. Look  Attitude = Position of the affected area at rest.  Swelling.  Deformity.  Muscle wasting.  Skin changes over the affected MSK area (erythema, discoloration or scars). Telangiectasia, rash, or bruising.  Symmetrical affection of MSK elements. Palpation ….. Feel  Warmth = inflammation.  Tenderness (diffuse or localized).  Swelling (hard, cystic fluctuation or firm).  Deformity (correctable or not), dislocation or subluxation.  Cripitus =audible & palpable during movement (fine, or coarse).  Muscle state (normal or atrophied) & muscle power. Movement ….. Move  Active = by the patient  Passive = by the examiner  ROM (range of movement)=depends on age, sex & race.  Stress test (moving joint passively toward its limitation) = universal=all direct. in synovitis, selective in localized lesions.  Resisted active movement= test periarticular (ms, tn, en) *Synovitis= restricted both active & passive movements in all planes of ROM. *Myositis, bursitis, tendenitis….= restricted active with normal passive movements, only in the plane.  Joint stability. Functional assessment: self care, ambulation, lifting, grasping, sleep..
  • 29.
    Reumatology Sheet Dr./Abdel Azeim Alhefny, MD. (29) Examination of specific joint movements Ask the patient to do active movements & compare with passive if limited.
  • 30.
    Reumatology Sheet Dr./Abdel Azeim Alhefny, MD. (30) I) Upper Limbs: a) Hands=MCP, PIP, DIP J. Inspect for: skin changes, swelling (Heberden on DIP, Bouchard on PIP nodes), deformities (Swan neck, Boutonniere, ulnar deviation & z-shaped thumb) & muscle wasting. Palpate joint line for: tenderness, warmth, swelling, muscle bulk & power.
  • 31.
    Reumatology Sheet Dr./Abdel Azeim Alhefny, MD. (31) Z-shaped thumb
  • 32.
    Reumatology Sheet Dr./Abdel Azeim Alhefny, MD. (32) Movements:  Open & spread the fingers (extension & abduction).  Fist=Close all fingers (flex, add.) to reach the palm & thumb closes over them.  Grip=pt. maximum strength in grasping 2 fingers of the examiner.  Pinch the tips of thumb with index finger (oposition).  Metacarpal squeeze: between the examiner’s thumb & fingers proximal to metacarpal heads if tender= arthritis.
  • 33.
    Reumatology Sheet Dr./Abdel Azeim Alhefny, MD. (33) b) Wrists=radiocarpal J. Inspect & palpate joint line for: swellings, warmth & tenderness.
  • 34.
    Reumatology Sheet Dr./Abdel Azeim Alhefny, MD. (34) Stress test: to elicit mild tenderness= mild arthritis Movements:  Prayer position =full extension = dorsiflexion75ْ .  Full flexion=planter flexion 70ْ .  Ulnar deviation 45ْ & radial deviation 20ْ .  Carpal tunnel syndrome provocation: Carpal tunnel syndrome =Occurs when the carpal tunnel space is reduced (e.g. when there is swelling of synovium due to inflammatory arthritis). The resulting compression of the (median nerve) causes a sensation of pins and needles and numbness and/or pain in the hand. 1) Tinel's sign =Paraesthesiae in lateral 3 1/2 fingers (mainly in the middle finger) experienced on percussion over the flexor retinaculum at the extended wrist. 2) Phalen's sign = The wrist is passively held in flexion for up to a minute. A positive result is when the patient experiences parasthesiae in the fingers, usually predominantly the middle finger.
  • 35.
    Reumatology Sheet Dr./Abdel Azeim Alhefny, MD. (35) c) Elbow=Humeroulnar, radiohumeral & radioulnar Js.: Inspect & palpate for:-  Olecranon bursitis = localized boggy swelling over the process.  Synovitis= firm, tender, hot swelling at fossae between olecranon & medial or lateral epicandyles.  Subcutaneous nodules & tophi, at or below olecranon.
  • 36.
    Reumatology Sheet Dr./Abdel Azeim Alhefny, MD. (36) Movement:  Bend (flex=0-150ْ ) & straighten both elbows (ext=0ْ ).  With elbows flexed at 90ْ & fixed to his side (to prevent shoulder movements) ask pt. to turn palms up (supination 0-90ْ ) & down (pronation 0-90ْ ) using thumb as indicator.  Resisted active movements: Lateral epicondylitis or Medial epicondylitis. d) Shoulders = Glino-humeral, acromio-clavicular, sterno-clavicular. & scapulo-thorasic Js: Inspect for: skin changes, swelling, deformities & muscle wasting.
  • 37.
    Reumatology Sheet Dr./Abdel Azeim Alhefny, MD. (37) Palpate for: warmth, swelling, tenderness over the anterior aspect & tip of shoulder, acromio-clavicular, sterno- clavicular, scapulo-thorasic, long head of biceps tendon (bicipital groove) muscle bulk, contour & power. Winging of the scapula due to a palsy of the long thoracic nerve. The appearance of winging may be exaggerated by asking the patient to hold the arms out in front of him and especially if he pushes against something at the same time. . Movements: (Flexion, extension, abduction, adduction & rotation) Combined movements:  Pt. put both hands behind the head with elbows pointing laterally (abd, flx., & ext. rot).  Hands down, hands behind back & thumb pointing up marking the highest vertebra pt. can touch by each side (ext., add. & int. rot.). Restriction of movements &/or pain in the shoulder may be due to abnormalities in: 1. Glenohumeral joint: pathology excluded if passive external rotation not limited. 2. Rotator cuff muscles/tendon inflammation= commonest cause of shoulder pain as arm moves up through mid arc of abduction (40-120ْ ). (SITS= supraspinatus, infraspinatus, teris minor & subscapularis). 3. Acromioclavecular joint-OA---hard swelling & tenderness with pain in shoulder abduction >120ْ .
  • 38.
    Reumatology Sheet Dr./Abdel Azeim Alhefny, MD. (38) II) Lower limb: a) Hip joint: Inspect for: Gait, pelvic tilt-scoliosis, swelling, deformities & muscle wasting. Palpate for: warmth, swelling & tenderness. Measurement: True leg length=from ASIS—lateral maleolus (to detect congenital or acquired disorders). Apparent leg length= Umbilicus –medial maleolus (to detect scoliosis, pelvic contractures--- pelvic tilt). Movements:  Hip flexion 0-120° & extension -10°.  Internal 25° & external rotation 35° examined while both hip & knee flexed 90°; using the tibia as indicator for the angle of rotation.  Leg roll maneuver: to examine Internal 90° & external rotation 90°while hip & knee are extended, using foot as indicator for the angle of rotation. The last 2 tests are sensitive for hip pathology. Trendelenberg’s sign: Normally on standing on normal leg, the pelvis tilts to the same side. On standing on the side of the diseased hip, the pelvis fails to tilt towards the same side, so, drops to the other side=weak gluteus medius.
  • 39.
    Reumatology Sheet Dr./Abdel Azeim Alhefny, MD. (39) b) Knee Inspection: Swelling, redness, muscle wasting, & specific deformities: Genovulgum=knock knees. Genuvarum=bow leg.& Genu recurvatum Palpation: Swelling (soft, cystic or hard / diffuse, localized), warmth, tenderness = localized or along joint line = inflammatory. Muscle wasting / compare thigh circumferences 10cm above the patella. Signs of knee effusion:  Patellar tap = for large amount, left hand of examiner compressing the suprapatellar & parapatellar areas— pushing fluid behind patella, with other hand fingers push patella against femur –tapping sensation.
  • 40.
    Reumatology Sheet Dr./Abdel Azeim Alhefny, MD. (40)  Patellar bulge sign=for small amount, milking effusion from medial upward & laterally, then tap behind & lateral to patella observing the medial patellar fossa for refilling, +/-thumb pressing on patella. Movements: Flexion & extension (0-150) Patellofemoral Crepitus: With examiner’s palm on knee during full flexion & extension. Fine / coarse. Patellofemoral compression test: push patella against femur while knee in extension & pt. contracting quadriceps—sever pain & tenderness=patello-femoral pathology.
  • 41.
    Reumatology Sheet Dr./Abdel Azeim Alhefny, MD. (41) Stability: Lachman’s test =integrity of anterior cruciate ligament. Knee flexed 20, femur grasped with lt. hand & pulling tibia forwards with rt. hand. Collateral ligaments: abduction & adduction (medial & lateral displacement) stretch between tibia & femur while knee in flexion to elicit any movement.
  • 42.
    Reumatology Sheet Dr./Abdel Azeim Alhefny, MD. (42) Popliteal area: Backer cyst-rupture-DD: DVT c) Ankle & foot: Inspection: synovial soft tissue swelling at both malleoli, DD. Periarticular oedeme, cellulites & fat pad. Inspection: Deformities: Pes planus (flat foot= talar head displaced medially & plantar-ward), pes cavus (high arch),  Hallux valgus=lateral displacement of proximal phalanges on metatarsal heads in RA.  Hammer toe: hyper ext. MTP, flex. PIP, hyper ext. DIP.
  • 43.
    Reumatology Sheet Dr./Abdel Azeim Alhefny, MD. (43) Palpation: Palpation: Tender ankle or MTP=synovitis, tenderness in between metatarsals 3rd -4th /2nd -3rd =Morton neuroma, over metatarsals=? march fracture. Metatarsal compression test=squeeze between examiner’s thumb & fingers just proximal to metatarsal heads= ?synovitis. Movements: Ankle & foot=3 groups of joints: * Tibiotalar=ankle—Plantar flexion 50° & dorsiflexion 20°. * Subtalar=talocalcaneal j.: Stabilize the ankle or distal leg by lt. hand & rotate the foot passively by rt. hand = 5° of inversion or eversion. * Mid tarsal j.= transverse tarsal joint----Stabilize the heel=calcneum by lt. hand & rotate the forefoot passively by rt. hand ---inversion 35° & eversion 20°. * 1st . MTP – plantar flexion 40° & dorsiflexion 65°. * Examine other MTP joint movements. (Hammer toe)
  • 44.
    Reumatology Sheet Dr./Abdel Azeim Alhefny, MD. (44) III) Spine: Inspection: Normal cervical & lumbar lordosis (concavity to back) & thoracic kyphosis (front concavity) Deformities: scoliosis (lateral deviation of spine), kyphosis (anterior deviation), lordosis (posterior) & gibbus (kyphosis with acute angle due to infection/TB or fracture).
  • 45.
    Reumatology Sheet Dr./Abdel Azeim Alhefny, MD. (45) Palpation: For tenderness, warmth, muscle wasting, bony abnormalities. Movements: Cervical spine: notice any localized or radiating pain/ tenderness or limited mobility on active or passive mov.: Flexion=75, extension 60, Rt. & Lt. Rotation 80, Rt. & Lt. bending 45.  Thoracic spine: Rt. & Lt. rotation at thoracolumbar 45. Chest expansion = difference bet. full expiration & insp>6cm  Lumbar spine: Flexion 90, Extension 30, Lateral bending (to touch sides of knees)15-30.  Lumbosacral: anterior flexion--- increased distance bet. D12-L1>7cm.  Schober test: limited flexion ?AS. Put a mark at the level of PSIS or lumbosacral j. & another 10 cm above, ask pt. to touch the toes with extended knees, measure the distance bet. the 2 marks should be>17cm.  Finger tips-floor distance <10cm =index for combined hip & lumbosacral flexion. .
  • 46.
    Reumatology Sheet Dr./Abdel Azeim Alhefny, MD. (46) Nerve Stretch signs
  • 47.
    Reumatology Sheet Dr./Abdel Azeim Alhefny, MD. (47) Sciatic N root compression: L5 & S1, stressed by 1. Straight leg raising with hip flexion (normally to 90), if limited by pain flex knee to allow more hip flexion, then straighten it if pain = +ve Lasegue test. 2. Confirmed by flexing knee slightly, dorsiflex ankle (+ve Bragard test), 3. Pressure over the popliteal fossa may also induces root irritation (bowstring) Femoral N roots=L2,3&4, stressed by asking pt. to lie prone, flexion of knee—pain exacerbated by hip extension. Pain worsens after compressing the spine by pressing on head vertically of standing or sitting pt. Level of lesion: L4 root=lost knee reflex & weakness of quadriceps. L5=weak extensor hallucis longus S1=lost ankle reflex & weak soleus .
  • 48.
    Reumatology Sheet Dr./Abdel Azeim Alhefny, MD. (48) Sacroiliac Joint: pelvic compression with pt. on his side. Or by compression with springing of the pelvis while pt. in flat supine position, pushing the 2 ASIP by the 2 examiner’s hands postero-laterally=trying to open the book. Or by hip flexion & adduction to push knee toward the other ASIS, iliac fossa. Or by local examination on prone position to elicit any swelling, warmth, or tenderness.
  • 49.
    Reumatology Sheet Dr./Abdel Azeim Alhefny, MD. (49)
  • 50.
    Reumatology Sheet Dr./Abdel Azeim Alhefny, MD. (50)
  • 51.
    Reumatology Sheet Dr./Abdel Azeim Alhefny, MD. (51) Approach to patient with musculoskeletal symptoms -- ++ Musculoskeletal complaint History & Examination?  Articular or non  Acute or chr.  Inflammatory or non.  No. & distribution of joints Articular?Nonarticular:  Traumatic  Fibromyalgia  Bursitis/tendenitis Acute or Chronic ? Chronic>6W. Acute<6 W. Acute arthritis:  Infectious  Crystal-induced  Reactive  Presentation of Chr. Arth. Inflammatory or noninfl. Chronic non- inflammatory arthritis Chronic inflammatory arthritis= MS>1/2hr, synovial swelling, warm, j.tender, syst. Manifes., CRP, ESR >4 J = polyarthritis 1-4=mono/oligo A Chr. Inf. PsA- RecA- PJA Affects Wt. Br. J. (H&k)., DIP, 1st CMC Symetrical PIP, MCP, MTPPA, RS Osteonecrosis Charcotarthritis OA RA SLE, SSc, PM
  • 52.
    Reumatology Sheet Dr./Abdel Azeim Alhefny, MD. (52) Interpretation of Synovial fluid analysis Indications for synovial fluid aspiration:  Monoarthritis (acute or chronic).  Suspicion of joint infection, crystal, or hemarthrosis.  Acute monoarthritis in pt. with chr. Polyarthritis.  Joint trauma & effusion. Is the effusion hemorrhagic? Analyze fluid for:  Appearance, viscosity.  WBC count & differential.  Gram stain, culture & sensitivity.  Crystal identification by polarized microscopy. DD:  Traumatic or mechanical.  Coagulopathy.  Neuropathic. Inflammatory or noninflammatory articular condition? Noninflammatory:  OA  Traumatic Is WBC> 2000/cmm? Inflammatory or septic arthritis? Is PMNs> 75%? Are crystals present? Gout or Pseudogout. Other Inflammatory or septic? Gram stain & culture essential. WBC>50,000/cmm? Inflammatory? Septic?
  • 53.
    Reumatology Sheet Dr./Abdel Azeim Alhefny, MD. (53) Common Presentations Of Common Rheumatic Diseases: 1. Acute migratory polyarthritis (extremely painful) affecting large joints (knees, ankles, elbows & wrists) in a child (5-15ys.); fever, exertional dyspnea (cardotis), involuntary movements (chorea- may occur after months), skin erythematous plaques with rounded borders over trunk (erythema marginatum), sc. nodules, after a history (18 days)of URTI. (Group A-B-H. strept.=Rheumatogenic) = ARF. 2. Chronic polyarthritis affecting small joints bilaterally & symmetrical, with additive sequence in female. Both hands are almost involved + MS>1hr. deformities, with systemic and extra- articular effects, nodules, RF, X-R=RA. 3. Symmetrical polyarthritis/arthralgia affecting peripheral joints in middle aged female, with FUO, butter fly rash, photosensitivity, alopecia, oral ulcers, headache (HPT), behavioral changes, +fits, puffiness/LL swelling, dyspnea, chest pain, pallor, easy fatigue, peripheral vascular manifestations (ischemia, RP, DVT), smoky urine =SLE. 4. Chronic oligoarthritis affecting large axial joints, LBP & morning back stiffness for >3 months in a male patient, improved by exercise, unrelieved by rest+ limitation of lumbar spine movements & chest expansion=AS. If with symptoms & signs of IBS; =enteropathic arthritis. 5. Sudden LBP after lifting heavy object or bending with radiation to lateral leg= disc herniation & sciatica. 6. Asymmetrical oligoarthritis affecting large, small joints (sausage digits) &/ or back (Spondyloarthropathy) with psoriatic skin & nail pitting= PsA.
  • 54.
    Reumatology Sheet Dr./Abdel Azeim Alhefny, MD. (54) 7. Arthritis/enthesitis, urethritis, conjunctivitis or uveitis, cercinate balanitis, keratoderma blennorragicum & painless mucosal ulcers; 1-4w after attack of GI or genitourinary infections=RS. 8. Arthritis in large weight bearing joint in obese post menopausal woman pain increasing at night after the day time usage +/- Heberden & Bouchard nodes=OA. 9. Polyarthritis/arthralgia, joint stiffness, flexion contractures in a female with tight skin, sclerodactyly, telangiectasia, sc. calcifications, progressively repeated attacks of RP, digital ulcers/gangrene, dysphagia, GERD, dyspnea, cyanosis, cardiac and renal troubles=SSc. 10. Acute intermittent attacks of monoarthritis with sever pain, redness, swelling of 1st MTP=podagra, ankle, knee-exclude septic arthritis (30% polyarticular) after diuretic, alcohol, surgery, CRD, wt. Reduction & inf. =Gout. 11. Recurrent oral ulcers, > 3 times in 1yr.+ genital ulcer or scare, uveitis, cells in vitreous, retinal vasculitis, superficial thrombophlebitis, erythema nodosum, papulopustules + pathergy (2mm eryth- 1-2days-25g-5mmdepth) =Behcet. 12. Arthritis, palpable purpuric eruptions in LL & abdominal pain + hemoptysis & GI bleeding in a child after upper respiratory tract infection = HSP. 13. A history of asthma, allergic rhynitis, atopy, peripheral neuropathy, cutaneous eruptions, pericarditis, cardiomyopathy, myocardial infarction and hypereosinophilia may suggest Churg- Strauss syndrome (CSS). 14. In any patient over the age of 50 with recent onset of headache, Jaw claudication and scalp tenderness, loss of vision, myalgias, fever (FUO), a high ESR, or anemia ??? The diagnosis of GCA should be considered.
  • 55.
    Reumatology Sheet Dr./Abdel Azeim Alhefny, MD. (55) 15. Involvement of the lung (dyspnea, hemoptysis), kidney (hematuria, proteinuria), and upper respiratory tract (nasal sinus) should suggest the possibility of WG. 16. Arthritis, acute onset of high fever, bilateral conjunctival congestion, "strawberry" tongue. Painful cervical LN, exanthema of the trunk, carditis with heart murmurs and ECG changes. Coronary artery lesions, abdominal pain, vomiting, & diarrhea in child <5yrs.= Kawasaki. 17. Myalgias, arthralgias, fever, sudden onset of sever HPT, LL swelling (nephrotic syndrome) & renal failure (GN), chest pain, dyspnea on exertion (angina or myocardial infarction, pericarditis). Abdominal pain, bleeding, and bowel obstruction or perforation, intraperitoneal hemorrhage (Rupture of mesenteric aneurysm). Peripheral neuropathy, painful mononeuritis multiplex, seizures, CVA. Palpable purpura, urticaria, livedo reticularis, peripheral gangrene and skin nodules. Orchitis and epididymitis in a male, around 40s = PAN. 18. Myalgias, arthralgias & Symptoms of vascular insufficiency (claudication, transient visual disturbances, and syncope) occur with bruits, weak pulses, and discrepancies of limb blood pressure (LL>UL), in young women 15-25yrs.=Takayasu. 19. Arthralgia, Proximal muscle weakness & tenderness, heliotrope rash on the upper eye lid, Gottron eruption over PIP & MCP. cardiomyopathy, Ht. Failure + S & S of malignancy (lung, stomach, colon & breast) = Polymyositis & Dermatomyositis 20. Pain & tenderness at the lateral epicondyl & extensor mus. close to it due to repetitive wrist extension or supination & pronation increased by resisted active wrist extension= Tennis elbow= lateral epicondylitis
  • 56.
    Reumatology Sheet Dr./Abdel Azeim Alhefny, MD. (56) 21. Carpal tunnel syndrome (CTS) commonly occurs in RA, diabetic, hypothyroid & acromegalic patients. Up to 15% of all patients with CTS will have diabetes. Patients present with numbness in the median nerve distribution. Nocturnal paresthesias, hand pain, and pain radiating to the elbow or shoulder (Valleix phenomenon) can also occur. Tinel’s and Phalen’s signs may be positive. Thenar atrophy is a late sign and indicates muscle denervation. 22. Chronic diffuse pain (>3months), tender points, normal lab., + MS, fatigue, sleep disturbance, depression, anexiety, headache, paresthesias & RP = Fibromialgia Rheumatica. Raynaud's phenomenon = Blanching of the extremities on exposure to cold. It is usually followed by blue, cyanotic discolouration on rewarming. It may occur in isolation or in association with a connective tissue disease References  Atlas Rheumatic diseases  Barbara Bates, A guide to physical examination & history taking, 6th ed , 1995.  Davidson's principles & practice of Medicine 19th ed. 2002.  Harrison's principles of Internal Medicine, 14th ed. 1998.  ILAR, EULAR Reumatology Web siteS  Kelly's text book rheumatology 6th ed. 2001.  Manual of Reumatology & outpatient Orthopedic disorders, 4th ed. 2000.  Medscape Reumatology Web sites  Oxford handbook of Rheumatology, 2002.  Rheumatology examination &injection techniques, 1992.  Rheumatology Secrets, 2nd . Ed. 2002.  WWW.oup.com . Arthrocentesis NEJM.wmv musculoskeletal.wmv