1
Radialflowfantest
Objective:
The main objectives of this lab>
 To measure the total pressure drop with respect to flow rate
 To measure static pressure drop with respect to flow rate.
 To know the parameters that affects the operation capacity and efficiency of
the fan.
 And determine which parameters are the most determinant for the flow fan.
Theory
A radial flow fan comprising an impeller where the direction of the entry air flow is vertical
to the direction of the exit air flow
A centrifugal fan is a mechanical device for moving air or other gases. These fans increase
the speed of air stream with the rotating impellers. They use the kinetic energy of the
impellers or the rotating blade to increase the pressure of the air/gas stream which in turn
moves them against the resistance caused by ducts, dampers and other components.
Centrifugal fans accelerate air radially, changing the direction (typically by 90°) of the
airflow. They are sturdy, quiet, reliable, and capable of operating over a wide range of
conditions.
Centrifugal fans are constant displacement devices or constant volume devices, meaning
that, at a constant fan speed, a centrifugal fan will pump a constant volume of air rather
than a constant mass. This means that the air velocity in a system is fixed even though mass
flow rate through the fan is not.
The centrifugal fan is one of the most widely used fans. Centrifugal fans are by far the most
prevalent type of fan used in the HVAC industry today. They are usually cheaper than axial
fans and simpler in construction. It is used in transporting gas or materials and in
ventilation system for buildings. They are also used commonly in central heating/cooling
systems. They are also well-suited for industrial processes and air pollution control
systems.
It has a fan wheel composed of a number of fan blades, or ribs, mounted around a hub. As
shown in the figure, the hub turns on a driveshaft that passes through the fan housing. The
gas enters from the side of the fan wheel, turns 90 degrees and accelerates due to
centrifugal force as it flows over the fan blades and exits the fan housing.
2
Main parts of a centrifugal fan are:
 Fan housing
 Impellers
 Inlet and outlet ducts
 Drive shaft
 Drive mechanism
Principles of operation
The centrifugal fan uses the centrifugal power generated from the rotation of impellers to
increase the kinetic energy of air/gases. When the impellers rotate, the gas near the
impellers is thrown-off from the impellers due to the centrifugal force and then moves into
the fan casing. As a result, the kinetic energy of gas is converted to pressure because of
system resistance offered by the casing and duct. The gas is then guided to the exit via
outlet ducts. After the gas is thrown-off, the gas pressure in the middle region of the
impellers decreases. The gas from the impeller eye rushes in to normalize this pressure.
This cycle repeats and therefore the gas can be continuously transferred.
Apparatus andmaterialsused
Data
Dim
Nozzle
position
Turn 1 3 5 7 9 11 13 15 17 19
wattmete
r
𝛼 25 27 28 31.5 35 39 41 43 46 48
Voltage V 450 450 450 450 450 450 450 450 450 450
current A 2.7 2.8 2.9 3 3.05 3.12 3.15 3.20 3.25 3.3
Speed n rpm 280
0
280
0
280
0
280
0
280
0
280
0
280
0
280
0
280
0
280
0
∆𝑝vent mmw 40 130 270 410 610 830 103 120 138 151
3
Bf=603mmHg
T=210C
B =Bf-T/8
C =20;
Power=C/2*𝛼w
SFven=1
SFfav= (808.3/0.787)*(inch/250)
AD=0.1452m
A0=34.77m
1, Calculation
c 0 0 0 0
∆𝑝fan mmw
c
930 890 885 880 860 840 790 740 680 610
value Di
m
1 Nozzle
position
Tur
n
1 3 5 7 9 11 13 15 17 19
2 wattmeter 𝛼 25 27 28 31.5 35 39 41 43 46 48
3 Voltage V 450 450 450 450 450 450 450 450 450 450
4 current A 2.7 2.8 2.9 3 3.05 3.12 3.15 3.2 3.25 3.3
5 Speed n rp
m
280
0
280
0
280
0
280
0
280
0
280
0
280
0
280
0
280
0
280
0
6 ∆𝑝vent m
m
wc
40 130 270 410 610 830 103
0
120
0
138
0
151
0
7 ∆𝑝fan m
m
wc
930 890 885 880 860 840 790 740 680 610
8 Nactive=(C/
2)*
𝛼
W 250 270 280 315 350 390 410 430 460 480
9 Napparent=V*
A
VA 121
5
126
0
130
5
135
0
137
2.5
140
4
141
7.5
144
0
146
2.5
148
5
4
1
0
cos𝜑=Nacti
ve/Napparant
- 0.20
6
0.21
43
0.21
46
0.23 0.25
5
0.27
8
0.28
92
0.29
9
0.31
5
0.32
3
1
1
n=n(rpm)
/60
1/s 46.6
7
46.6
7
46.6
7
46.6
7
46.6
7
46.6
7
46.6
7
46.6
7
46.6
7
46.6
7
1
2
𝜔=2𝜋n 1/s 293.
067
293.
067
293.
067
293.
067
293.
067
293.
067
293.
067
293.
067
293.
067
293.
067
1
3
U1=r1*𝜔 m/
s
20.6
32
20.6
32
20.6
32
20.6
32
20.6
32
20.6
32
20.6
32
20.6
32
20.6
32
20.6
32
1
4
U2=r2*𝜔 m/
s
23.6 23.6 23.6 23.6 23.6 23.6 23.6 23.6 23.6 23.6
1
5
U22=(r2 𝜔)
2
m2
/s2
556.
38
556.
38
556.
38
556.
38
556.
38
556.
38
556.
38
556.
38
556.
38
556.
38
1
6
A0u1=34.7
7*(r1 𝜔)
m3
/s
717.
375
717.
375
717.
375
717.
375
717.
375
717.
375
717.
375
717.
375
717.
375
717.
375
1
7
U13=(r1 𝜔)
3
m3
/s3
878
2.06
2
878
2.06
2
878
2.06
2
878
2.06
2
878
2.06
2
878
2.06
2
878
2.06
2
878
2.06
2
878
2.06
2
878
2.06
2
1
8
A0u13=34.
77*(r1 𝜔)3
m5
/s3
305
372
305
372
305
372
305
372
305
372
305
372
305
372
305
372
305
372
305
372
1
9
(𝜌/2)*
A0u13=0.4
5* A0u13
Kg
/m.
s3
137
417.
23
137
417.
23
137
417.
23
137
417.
23
137
417.
23
137
417.
23
137
417.
23
137
417.
23
137
417.
23
137
417.
23
2
0
∆pven/20*
0.8*0.5
m
m
wc
0.8 2.6 5.4 8.2 12.2 16.6 20.6 24 27.6 30.2
2
1
∆pven=g*pv
ent=9.81*’2
0’
Kg
/m
s2
7.85 25.5
06
52.9
74
80.4
42
119.
88
162.
85
202.
09
235.
44
270.
76
296.
3
2
2
∆pven/(𝜌/
2)
m2
/s2
17.4
4
56.6
8
117.
708
2
178.
76
266.
4
361.
89
449.
09
523.
2
601.
63
658.
44
2
3
√∆pven/𝜌 m/
s
4.17
7
7.52
9
10.8
52
13.3
7
16.3
22
19.0
23
21.2 22.9 24.5
3
25.6
6
2
4
𝛼A0√∆pve
n/𝜌=V
m/
s
0.02
756
4
0.04
97
0.07
161
0.08
823
0.10
771
0.12
553
3
0.13
49
0.15
114
0.16
2
0.16
93
2
5
∆Pfan=sʄfan
*∆P*
fan
m
m
wc
18.6 17.8 17.7 17.6 17.2 16.8 15.8 14.8 13.6 12.2
2
6
∆Pfan=g∆Pf
an
Kg
/m
s2
182.
47
174.
62
173.
64
172.
66
168.
723
164.
81
155 145.
19
133.
42
119.
682
2
7
Ystat=∆Pfan
/ 𝜌
m2
/s2
202.
744
194.
02
192.
93
191.
84
187.
5
183.
122
172.
22
161.
32
148.
244
133
5
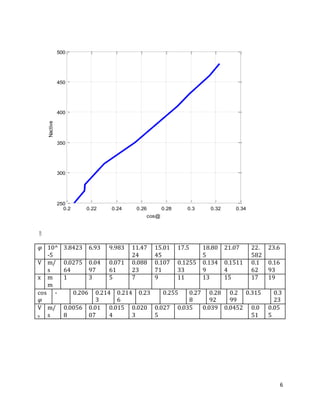
2,plots
A, calculationandgraph
𝜑 10^
-5
3.842
3
6.93 9.983 11.472
4
15.014
5
17.5 18.80
5
21.0
7
22.58
2
23.6
cos
𝜑
0.206 0.214
3
0.214
6
0.23 0.255 0.27
8
0.289
2
0.29
9
0.315 0.32
3
Nacti w 250 270 280 315 350 390 410 430 460 480
Cos𝝋Vs Nactive graph
2
8
CD=V/AD m/
s
1.89
81
3.42
3
4.93
2
6.07
645
7.41
804
8.64
55
9.63
5
10.4
091
11.1
57
11.6
6
2
9
Ydyn=CD2/
2
m2
/s2
1.80
14
5.86 12.1
62
18.4
62
27.5
14
37.2
82
46.4
2
54.1
75
62.2
4
67.9
8
3
0
Y= Ydyn+
Ystat
m2
/s2
204.
55
199.
88
205.
092
210.
302
215.
014
220.
404
218.
64
215.
5
210.
5
201
3
1
Neff=VY𝜌 w 5.07
44
8.94
063
13.2
2
16.7 20.8
43
24.9
012
27.5
3
29.3
14
30.6
91
30.6
3
3
2
Ƞtot= Neff/
Nactive
- 0.02
03
0.03
31
0.04
721
0.05
302
0.06 0.06
4
0.06
715
0.06
82
0.06
672
0.06
4
3
3
𝜑=V/
A0u1
10
^-5
3.84
23
6.93 9.98
2
11.4
724
00
15.0
145
17.5 18.8
05
21.0
7
22.5
82
23.6
3
4
Ψ=2Y/u22 - 0.36
76
0.35
93
0.36
9
0.37
8
0.38
65
0.39
614
0.93 0.38
733
0.37
834
0.36
13
3
5 𝜇tot=2Nact/
𝜌 A0u13
10
^-3
1.82 1.96
5
2.04 2.3 2.54
7
2.84 2.98
4
3.13 3.35 3.5
6
B
𝜑 10^
-5
3.8423 6.93 9.983 11.47
24
15.01
45
17.5 18.80
5
21.07 22.
582
23.6
V m/
s
0.0275
64
0.04
97
0.071
61
0.088
23
0.107
71
0.1255
33
0.134
9
0.1511
4
0.1
62
0.16
93
x m
m
1 3 5 7 9 11 13 15 17 19
cos
𝜑
- 0.206 0.214
3
0.214
6
0.23 0.255 0.27
8
0.28
92
0.2
99
0.315 0.3
23
V
x
m/
s
0.0056
8
0.01
07
0.015
4
0.020
3
0.027
5
0.035 0.039 0.0452 0.0
51
0.05
5
0.2 0.22 0.24 0.26 0.28 0.3 0.32 0.34
250
300
350
400
450
500
cos@
Nactive
7
C
𝜑 10^
-5
3.8423 6.93 9.983 11.47
24
15.01
45
17.5 18.80
5
21.07 22.
58
2
23.6
V m/s 0.0275
64
0.049
7
0.071
61
0.088
23
0.107
71
0.1255
33
0.134
9
0.1511
4
0.1
62
0.16
93
x mm 1 3 5 7 9 11 13 15 17 19
cos
𝜑
- 0.206 0.214
3
0.214
6
0.23 0.255 0.27
8
0.28
92
0.2
99
0.315 0.3
23
V
x
m/s 0.0056
8
0.010
7
0.015
4
0.020
3
0.027
5
0.035 0.039 0.0452 0.0
51
0.05
5
0.005 0.01 0.015 0.02 0.025 0.03 0.035 0.04 0.045 0.05 0.055
0
2
4
6
8
10
12
14
16
18
20
Vx(m/s)
x(mm)
Vx Vs x graph
8
Y
x
m2/
s2
42.14 42.83
43
44.01
3
48.37 54.83 61.3 63.23
07
64.435 66.
30
8
64.9
23
Y m2/
s2
204.55 199.8
8
205.0
92
210.3
02
215.0
14
220.40
4
218.6
4
215.5 21
0.5
201
D
Vx m/
s
0.0056
8
0.010
7
0.015
4
0.020
3
0.027
5
0.03
5
0.03
9
0.045
2
0.05
1
0.05
5
Nactiv
e
w 250 270 280 315 350 390 410 430 460 480
0.005 0.01 0.015 0.02 0.025 0.03 0.035 0.04 0.045 0.05 0.055
40
45
50
55
60
65
70
Vx(m/s)
Yx
Vx Vs Yx graph
9
E
Vx m/
s
0.005
68
0.010
7
0.015
4
0.020
3
0.027
5
0.03
5
0.039 0.045
2
0.051 0.05
5
Ƞt
ot
- 0.020
3
0.033
1
0.047
21
0.053
02
0.06 0.06
4
0.067
15
0.068
2
0.066
72
0.06
4
0.005 0.01 0.015 0.02 0.025 0.03 0.035 0.04 0.045 0.05 0.055
250
300
350
400
450
500
Vx(m/s)
Nactive(w)
Vx Vs Nctv graph
10
V x v s Ƞtot graph
F
𝝋 vs. 𝚿graph
0.005 0.01 0.015 0.02 0.025 0.03 0.035 0.04 0.045 0.05 0.055
0.02
0.025
0.03
0.035
0.04
0.045
0.05
0.055
0.06
0.065
0.07
Vx
totalefficiency
11
G
𝝋 vs. v graph
0 5 10 15 20 25
0.355
0.36
0.365
0.37
0.375
0.38
0.385
0.39
0.395
0.4
12
H
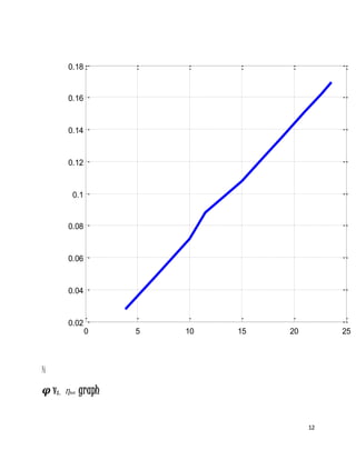
𝝋 vs. Ƞtot graph
0 5 10 15 20 25
0.02
0.04
0.06
0.08
0.1
0.12
0.14
0.16
0.18
13
Conclusion and discussion
The centrifugal fan performance tables provide the fan RPM and power requirements for the
given CFM and static pressure at standard air density. When the centrifugal fan performance is
not at standard conditions, the performance must be converted to standard conditions before
entering the performance tables. Centrifugal fans rated by the Air Movement and Control
0 5 10 15 20 25
0
0.05
0.1
0.15
0.2
0.25
0.3
0.35
0.4
0.45
0.5
14
Association are tested in laboratories with test setups that simulate installations that are typical
for that type of fan. Usually they are tested and rated as one of four standard installation types as
designated in AMCA Standard 210.
AMCA Standard 210 defines uniform methods for conducting laboratory tests on housed fans to
determine airflow rate, pressure, power and efficiency, at a given speed of rotation. The purpose
of AMCA Standard 210 is to define exact procedures and conditions of fan testing so that ratings
provided by various manufacturers are on the same basis and may be compared. For this reason,
fans must be rated in standardized SCFM.
Generally from calculation and graphs we observed the fooling points:
 From graph A, the cosine of the Angele and Native slightly has direct relation (.i.e.
when cosine of the angle increases and also power requirement also increases.). In
our design of the fan we must consider this relation,(we should compromise the
speed and power requirement).
 From graph B, the nozzle position and the speed of the motor has direct relation.
 From graph C, at lower speed there is low amount of specific energy is needed, and
then sharply increases and at higher speed the specific energy start to decrease.
 From graph D, Nactive and the speed of the motor has direct relation. As the speed
increases and also the power requirement increase.
 From graph E, generally as speed increases efficiency increases and after reaching
maximum efficiency point it start to decrease as speed increases.
 From graph H, at very low angle the total efficiency also low, but a little increscent of
the angle increase the total efficiency very sharply and then a little incensement of
angle decreases the total efficiency very sharply. Here we observed that the angle of
rotation is the greater factor that affects the total efficiency of our flow fan, so when
we design the fan we must consider the angle of rotation greatly.

Radial flow fan test

  • 1.
    1 Radialflowfantest Objective: The main objectivesof this lab>  To measure the total pressure drop with respect to flow rate  To measure static pressure drop with respect to flow rate.  To know the parameters that affects the operation capacity and efficiency of the fan.  And determine which parameters are the most determinant for the flow fan. Theory A radial flow fan comprising an impeller where the direction of the entry air flow is vertical to the direction of the exit air flow A centrifugal fan is a mechanical device for moving air or other gases. These fans increase the speed of air stream with the rotating impellers. They use the kinetic energy of the impellers or the rotating blade to increase the pressure of the air/gas stream which in turn moves them against the resistance caused by ducts, dampers and other components. Centrifugal fans accelerate air radially, changing the direction (typically by 90°) of the airflow. They are sturdy, quiet, reliable, and capable of operating over a wide range of conditions. Centrifugal fans are constant displacement devices or constant volume devices, meaning that, at a constant fan speed, a centrifugal fan will pump a constant volume of air rather than a constant mass. This means that the air velocity in a system is fixed even though mass flow rate through the fan is not. The centrifugal fan is one of the most widely used fans. Centrifugal fans are by far the most prevalent type of fan used in the HVAC industry today. They are usually cheaper than axial fans and simpler in construction. It is used in transporting gas or materials and in ventilation system for buildings. They are also used commonly in central heating/cooling systems. They are also well-suited for industrial processes and air pollution control systems. It has a fan wheel composed of a number of fan blades, or ribs, mounted around a hub. As shown in the figure, the hub turns on a driveshaft that passes through the fan housing. The gas enters from the side of the fan wheel, turns 90 degrees and accelerates due to centrifugal force as it flows over the fan blades and exits the fan housing.
  • 2.
    2 Main parts ofa centrifugal fan are:  Fan housing  Impellers  Inlet and outlet ducts  Drive shaft  Drive mechanism Principles of operation The centrifugal fan uses the centrifugal power generated from the rotation of impellers to increase the kinetic energy of air/gases. When the impellers rotate, the gas near the impellers is thrown-off from the impellers due to the centrifugal force and then moves into the fan casing. As a result, the kinetic energy of gas is converted to pressure because of system resistance offered by the casing and duct. The gas is then guided to the exit via outlet ducts. After the gas is thrown-off, the gas pressure in the middle region of the impellers decreases. The gas from the impeller eye rushes in to normalize this pressure. This cycle repeats and therefore the gas can be continuously transferred. Apparatus andmaterialsused Data Dim Nozzle position Turn 1 3 5 7 9 11 13 15 17 19 wattmete r 𝛼 25 27 28 31.5 35 39 41 43 46 48 Voltage V 450 450 450 450 450 450 450 450 450 450 current A 2.7 2.8 2.9 3 3.05 3.12 3.15 3.20 3.25 3.3 Speed n rpm 280 0 280 0 280 0 280 0 280 0 280 0 280 0 280 0 280 0 280 0 ∆𝑝vent mmw 40 130 270 410 610 830 103 120 138 151
  • 3.
    3 Bf=603mmHg T=210C B =Bf-T/8 C =20; Power=C/2*𝛼w SFven=1 SFfav=(808.3/0.787)*(inch/250) AD=0.1452m A0=34.77m 1, Calculation c 0 0 0 0 ∆𝑝fan mmw c 930 890 885 880 860 840 790 740 680 610 value Di m 1 Nozzle position Tur n 1 3 5 7 9 11 13 15 17 19 2 wattmeter 𝛼 25 27 28 31.5 35 39 41 43 46 48 3 Voltage V 450 450 450 450 450 450 450 450 450 450 4 current A 2.7 2.8 2.9 3 3.05 3.12 3.15 3.2 3.25 3.3 5 Speed n rp m 280 0 280 0 280 0 280 0 280 0 280 0 280 0 280 0 280 0 280 0 6 ∆𝑝vent m m wc 40 130 270 410 610 830 103 0 120 0 138 0 151 0 7 ∆𝑝fan m m wc 930 890 885 880 860 840 790 740 680 610 8 Nactive=(C/ 2)* 𝛼 W 250 270 280 315 350 390 410 430 460 480 9 Napparent=V* A VA 121 5 126 0 130 5 135 0 137 2.5 140 4 141 7.5 144 0 146 2.5 148 5
  • 4.
    4 1 0 cos𝜑=Nacti ve/Napparant - 0.20 6 0.21 43 0.21 46 0.23 0.25 5 0.27 8 0.28 92 0.29 9 0.31 5 0.32 3 1 1 n=n(rpm) /60 1/s46.6 7 46.6 7 46.6 7 46.6 7 46.6 7 46.6 7 46.6 7 46.6 7 46.6 7 46.6 7 1 2 𝜔=2𝜋n 1/s 293. 067 293. 067 293. 067 293. 067 293. 067 293. 067 293. 067 293. 067 293. 067 293. 067 1 3 U1=r1*𝜔 m/ s 20.6 32 20.6 32 20.6 32 20.6 32 20.6 32 20.6 32 20.6 32 20.6 32 20.6 32 20.6 32 1 4 U2=r2*𝜔 m/ s 23.6 23.6 23.6 23.6 23.6 23.6 23.6 23.6 23.6 23.6 1 5 U22=(r2 𝜔) 2 m2 /s2 556. 38 556. 38 556. 38 556. 38 556. 38 556. 38 556. 38 556. 38 556. 38 556. 38 1 6 A0u1=34.7 7*(r1 𝜔) m3 /s 717. 375 717. 375 717. 375 717. 375 717. 375 717. 375 717. 375 717. 375 717. 375 717. 375 1 7 U13=(r1 𝜔) 3 m3 /s3 878 2.06 2 878 2.06 2 878 2.06 2 878 2.06 2 878 2.06 2 878 2.06 2 878 2.06 2 878 2.06 2 878 2.06 2 878 2.06 2 1 8 A0u13=34. 77*(r1 𝜔)3 m5 /s3 305 372 305 372 305 372 305 372 305 372 305 372 305 372 305 372 305 372 305 372 1 9 (𝜌/2)* A0u13=0.4 5* A0u13 Kg /m. s3 137 417. 23 137 417. 23 137 417. 23 137 417. 23 137 417. 23 137 417. 23 137 417. 23 137 417. 23 137 417. 23 137 417. 23 2 0 ∆pven/20* 0.8*0.5 m m wc 0.8 2.6 5.4 8.2 12.2 16.6 20.6 24 27.6 30.2 2 1 ∆pven=g*pv ent=9.81*’2 0’ Kg /m s2 7.85 25.5 06 52.9 74 80.4 42 119. 88 162. 85 202. 09 235. 44 270. 76 296. 3 2 2 ∆pven/(𝜌/ 2) m2 /s2 17.4 4 56.6 8 117. 708 2 178. 76 266. 4 361. 89 449. 09 523. 2 601. 63 658. 44 2 3 √∆pven/𝜌 m/ s 4.17 7 7.52 9 10.8 52 13.3 7 16.3 22 19.0 23 21.2 22.9 24.5 3 25.6 6 2 4 𝛼A0√∆pve n/𝜌=V m/ s 0.02 756 4 0.04 97 0.07 161 0.08 823 0.10 771 0.12 553 3 0.13 49 0.15 114 0.16 2 0.16 93 2 5 ∆Pfan=sʄfan *∆P* fan m m wc 18.6 17.8 17.7 17.6 17.2 16.8 15.8 14.8 13.6 12.2 2 6 ∆Pfan=g∆Pf an Kg /m s2 182. 47 174. 62 173. 64 172. 66 168. 723 164. 81 155 145. 19 133. 42 119. 682 2 7 Ystat=∆Pfan / 𝜌 m2 /s2 202. 744 194. 02 192. 93 191. 84 187. 5 183. 122 172. 22 161. 32 148. 244 133
  • 5.
    5 2,plots A, calculationandgraph 𝜑 10^ -5 3.842 3 6.939.983 11.472 4 15.014 5 17.5 18.80 5 21.0 7 22.58 2 23.6 cos 𝜑 0.206 0.214 3 0.214 6 0.23 0.255 0.27 8 0.289 2 0.29 9 0.315 0.32 3 Nacti w 250 270 280 315 350 390 410 430 460 480 Cos𝝋Vs Nactive graph 2 8 CD=V/AD m/ s 1.89 81 3.42 3 4.93 2 6.07 645 7.41 804 8.64 55 9.63 5 10.4 091 11.1 57 11.6 6 2 9 Ydyn=CD2/ 2 m2 /s2 1.80 14 5.86 12.1 62 18.4 62 27.5 14 37.2 82 46.4 2 54.1 75 62.2 4 67.9 8 3 0 Y= Ydyn+ Ystat m2 /s2 204. 55 199. 88 205. 092 210. 302 215. 014 220. 404 218. 64 215. 5 210. 5 201 3 1 Neff=VY𝜌 w 5.07 44 8.94 063 13.2 2 16.7 20.8 43 24.9 012 27.5 3 29.3 14 30.6 91 30.6 3 3 2 Ƞtot= Neff/ Nactive - 0.02 03 0.03 31 0.04 721 0.05 302 0.06 0.06 4 0.06 715 0.06 82 0.06 672 0.06 4 3 3 𝜑=V/ A0u1 10 ^-5 3.84 23 6.93 9.98 2 11.4 724 00 15.0 145 17.5 18.8 05 21.0 7 22.5 82 23.6 3 4 Ψ=2Y/u22 - 0.36 76 0.35 93 0.36 9 0.37 8 0.38 65 0.39 614 0.93 0.38 733 0.37 834 0.36 13 3 5 𝜇tot=2Nact/ 𝜌 A0u13 10 ^-3 1.82 1.96 5 2.04 2.3 2.54 7 2.84 2.98 4 3.13 3.35 3.5
  • 6.
    6 B 𝜑 10^ -5 3.8423 6.939.983 11.47 24 15.01 45 17.5 18.80 5 21.07 22. 582 23.6 V m/ s 0.0275 64 0.04 97 0.071 61 0.088 23 0.107 71 0.1255 33 0.134 9 0.1511 4 0.1 62 0.16 93 x m m 1 3 5 7 9 11 13 15 17 19 cos 𝜑 - 0.206 0.214 3 0.214 6 0.23 0.255 0.27 8 0.28 92 0.2 99 0.315 0.3 23 V x m/ s 0.0056 8 0.01 07 0.015 4 0.020 3 0.027 5 0.035 0.039 0.0452 0.0 51 0.05 5 0.2 0.22 0.24 0.26 0.28 0.3 0.32 0.34 250 300 350 400 450 500 cos@ Nactive
  • 7.
    7 C 𝜑 10^ -5 3.8423 6.939.983 11.47 24 15.01 45 17.5 18.80 5 21.07 22. 58 2 23.6 V m/s 0.0275 64 0.049 7 0.071 61 0.088 23 0.107 71 0.1255 33 0.134 9 0.1511 4 0.1 62 0.16 93 x mm 1 3 5 7 9 11 13 15 17 19 cos 𝜑 - 0.206 0.214 3 0.214 6 0.23 0.255 0.27 8 0.28 92 0.2 99 0.315 0.3 23 V x m/s 0.0056 8 0.010 7 0.015 4 0.020 3 0.027 5 0.035 0.039 0.0452 0.0 51 0.05 5 0.005 0.01 0.015 0.02 0.025 0.03 0.035 0.04 0.045 0.05 0.055 0 2 4 6 8 10 12 14 16 18 20 Vx(m/s) x(mm) Vx Vs x graph
  • 8.
    8 Y x m2/ s2 42.14 42.83 43 44.01 3 48.37 54.8361.3 63.23 07 64.435 66. 30 8 64.9 23 Y m2/ s2 204.55 199.8 8 205.0 92 210.3 02 215.0 14 220.40 4 218.6 4 215.5 21 0.5 201 D Vx m/ s 0.0056 8 0.010 7 0.015 4 0.020 3 0.027 5 0.03 5 0.03 9 0.045 2 0.05 1 0.05 5 Nactiv e w 250 270 280 315 350 390 410 430 460 480 0.005 0.01 0.015 0.02 0.025 0.03 0.035 0.04 0.045 0.05 0.055 40 45 50 55 60 65 70 Vx(m/s) Yx Vx Vs Yx graph
  • 9.
    9 E Vx m/ s 0.005 68 0.010 7 0.015 4 0.020 3 0.027 5 0.03 5 0.039 0.045 2 0.0510.05 5 Ƞt ot - 0.020 3 0.033 1 0.047 21 0.053 02 0.06 0.06 4 0.067 15 0.068 2 0.066 72 0.06 4 0.005 0.01 0.015 0.02 0.025 0.03 0.035 0.04 0.045 0.05 0.055 250 300 350 400 450 500 Vx(m/s) Nactive(w) Vx Vs Nctv graph
  • 10.
    10 V x vs Ƞtot graph F 𝝋 vs. 𝚿graph 0.005 0.01 0.015 0.02 0.025 0.03 0.035 0.04 0.045 0.05 0.055 0.02 0.025 0.03 0.035 0.04 0.045 0.05 0.055 0.06 0.065 0.07 Vx totalefficiency
  • 11.
    11 G 𝝋 vs. vgraph 0 5 10 15 20 25 0.355 0.36 0.365 0.37 0.375 0.38 0.385 0.39 0.395 0.4
  • 12.
    12 H 𝝋 vs. Ƞtotgraph 0 5 10 15 20 25 0.02 0.04 0.06 0.08 0.1 0.12 0.14 0.16 0.18
  • 13.
    13 Conclusion and discussion Thecentrifugal fan performance tables provide the fan RPM and power requirements for the given CFM and static pressure at standard air density. When the centrifugal fan performance is not at standard conditions, the performance must be converted to standard conditions before entering the performance tables. Centrifugal fans rated by the Air Movement and Control 0 5 10 15 20 25 0 0.05 0.1 0.15 0.2 0.25 0.3 0.35 0.4 0.45 0.5
  • 14.
    14 Association are testedin laboratories with test setups that simulate installations that are typical for that type of fan. Usually they are tested and rated as one of four standard installation types as designated in AMCA Standard 210. AMCA Standard 210 defines uniform methods for conducting laboratory tests on housed fans to determine airflow rate, pressure, power and efficiency, at a given speed of rotation. The purpose of AMCA Standard 210 is to define exact procedures and conditions of fan testing so that ratings provided by various manufacturers are on the same basis and may be compared. For this reason, fans must be rated in standardized SCFM. Generally from calculation and graphs we observed the fooling points:  From graph A, the cosine of the Angele and Native slightly has direct relation (.i.e. when cosine of the angle increases and also power requirement also increases.). In our design of the fan we must consider this relation,(we should compromise the speed and power requirement).  From graph B, the nozzle position and the speed of the motor has direct relation.  From graph C, at lower speed there is low amount of specific energy is needed, and then sharply increases and at higher speed the specific energy start to decrease.  From graph D, Nactive and the speed of the motor has direct relation. As the speed increases and also the power requirement increase.  From graph E, generally as speed increases efficiency increases and after reaching maximum efficiency point it start to decrease as speed increases.  From graph H, at very low angle the total efficiency also low, but a little increscent of the angle increase the total efficiency very sharply and then a little incensement of angle decreases the total efficiency very sharply. Here we observed that the angle of rotation is the greater factor that affects the total efficiency of our flow fan, so when we design the fan we must consider the angle of rotation greatly.