ICT 2554 / 2
                  เค้ าโครงโครงงานคอมพิวเตอร์

           ระบบการนาเสนอสื่ ออิเล็กทรอนิกส์

        Electronic Media Presentation System



                                โดย
    รหัสประจาตัว 513020388-3          นางสาวกมลชนก สามัคคีมิตร
    รหัสประจาตัว 513020399-8          นางสาวนิสราวดี โรปรัมย์


        อาจารย์ ทปรึกษา : รศ. ดร. สมจิตร อาจอินทร์
                 ี่


รายงานนี้เป็ นส่ วนหนึ่งของการศึกษาวิชา 322 494 โครงงานคอมพิวเตอร์ 1
                   ภาคเรี ยนที่ 1 ปี การศึกษา 2554
           ภาควิชาวิทยาการคอมพิวเตอร์ คณะวิทยาศาสตร์
                       มหาวิทยาลัยขอนแก่น
                    ( เดือน กรกฎาคม พ.ศ. 2554 )
การเสนอเค้ าโครงโครงงานคอมพิวเตอร์
                    ภาควิชาวิทยาการคอมพิวเตอร์ คณะวิทยาศาสตร์ มหาวิทยาลัยขอนแก่น

           ชื่อ นางสาวกมลชนก สามัคคีมิตร รหัสประจาตัว 513020388 - 3
               นางสาวนิสราวดี โรปรัมย์       รหัสประจาตัว 513020399 - 8

    นักศึกษาระดับปริ ญญาตรี หลักสูตรวิทยาศาสตรบัณฑิต สาขาเทคโนโลยีสารสนเทศและการสื่ อสาร
    อาจารย์ที่ปรึ กษาโครงงาน รศ.ดร. สมจิตร อาจอินทร์

1. ชื่อหัวข้ อโครงงาน
                   ภาษาไทย       ระบบการนาเสนอสื่ ออิเล็กทรอนิกส์
                   ภาษาอังกฤษ Electronic Media Presentation System

2. หลักการและเหตุผล
           การนาเสนอสื่ ออิเล็กทรอนิกส์เป็ นการนาเนื้อหาความรู ้ต่างๆ มาแสดงผลด้วยระบบคอมพิวเตอร์ ที่
สามารถพลิกเปิ ดอ่านได้เสมือนสื่ อจริ งพร้อมทั้งภาพเคลื่อนไหวและเสี ยง อีกทั้งยังสามารถเชื่อมไปยังเว็บไซต์ได้
ทันที จึงช่วยให้มีความสะดวกและง่ายต่อการนาไปเผยแพร่ ท้ งในรู ปแบบของการส่งทางอีเมล์หรื อซีดีโดยสามารถ
                                                       ั
สื่ อความเข้าใจได้ง่ายยิงขึ้นจากรู ปแบบเดิมนอกจากนี้รูปแบบการนาเสนออิเล็กทรอนิกส์ยงสามารถสื่ อความใน
                        ่                                                         ั
เรื่ องเนื้อหาต่างๆ ได้ดีเพื่อเป็ นแหล่งที่รวบรวมความรู ้ ประชาสัมพันธ์ โฆษณาสื่ ออิเล็กทรอนิกส์ และช่วยเพิ่ม
ความบันเทิง อีกทั้งยังช่วยประหยัดเวลาในการทางาน ลดต้นทุนและปริ มาณการใช้สื่อสิ่ งพิมพ์ต่างๆ รวมถึงมี
ความสะดวกในการเปิ ดชมเมื่อไรก็ได้ตามต้องการ
                  ั                                           ่
           ปั จจุบนภาควิชาวิทยาการคอมพิวเตอร์มีผลงานมากมายไม่วาจะเป็ นผลงานการวิจย ผลงานการแข่งขัน
                                                                                 ั
และเอกสารอื่นๆ ที่เกี่ยวข้อง ซึ่งผลงานเหล่านี้ลวนมีความสาคัญต่อการศึกษาและการพัฒนาผลงานใหม่ๆ ใน
                                               ้
อนาคต        แต่เนื่องจากการจัดเก็บรวบรวมและนาเสนอผลงานต่างๆ          ผ่านทางเครื อข่ายอินเตอร์เน็ตนั้นยังไม่มี
ประสิ ทธิภาพในการจัดเก็บและนาเสนอ         ทาให้ยากต่อการค้นหาผลงานและเอกสารต่างๆที่เกี่ยวข้อง            อีกทั้ง
รู ปแบบของการนาเสนอผลงานเหล่านี้ยงไม่มีการนาเสนอในรู ปแบบของหนังสื ออิเล็กทรอนิกส์หรื อนิตยสาร
                                 ั
อิเล็กทรอนิกส์เข้ามาประยุกต์ใช้มากนัก ส่งผลให้ผลงานต่างๆไม่เป็ นที่น่าสนใจต่อผูใช้และผูที่สนใจศึกษาผลงาน
                                                                               ้       ้
ดังกล่าว
           ด้วยเหตุผลดังกล่าวนี้ผพฒนาจึงได้ทาการพัฒนาระบบการนาเสนอสื่ ออิเล็กทรอนิกส์ข้ ึน
                                 ู้ ั                                                               เพื่อจัดเก็บ
รวบรวมผลงานต่างๆ โดยมีการแบ่งแยกตามหมวดหมู่ออกเป็ น 3 หมวด คือ ผลงานการวิจย ผลงานการแข่งขัน
                                                                          ั
และเอกสารอื่นๆ ที่เกี่ยวข้อง เพื่อสนับสนุนให้เกิดความสะดวกในการเข้าถึงผลงาน ทาให้ผที่สนใจสามารถ
                                                                                  ู้
ค้นหาผลงานต่างๆ ของภาควิชาวิทยาการคอมพิวเตอร์ ได้ผลลัพธ์ที่ตรงกับความต้องการมากขึ้น รวมไปถึงระบบมี
การนาเสนอผลงานบนเว็บไซต์ ที่มีรูปแบบที่แปลกใหม่และน่าสนใจ โดยการนารู ปแบบการนาเสนอในลักษณะ
ของหนังสื ออิเล็กทรอนิกส์หรื อนิตยสารอิเล็กทรอนิกส์เข้ามาประยุกต์ใช้ร่วมกับการนาเสนอผลงานต่างๆ เหล่านี้


3. วัตถุประสงค์
         1. เพื่อพัฒนาระบบจัดการผลงานและเอกสารที่เกี่ยวข้อง เพื่อความสะดวกในการค้นหาผลงาน สาหรับ
ผูที่สนใจศึกษาและค้นคว้าผลงานวิจยของภาควิชาวิทยาการคอมพิวเตอร์
  ้                             ั
         2. เพื่อออกแบบและพัฒนาระบบการนาเสนอสื่ ออิเล็กทรอนิ กส์เพือใช้สาหรับการนาเสนอผลงานและ
                                                                   ่
เอกสารที่เกี่ยวข้อง ของภาควิชาวิทยาการคอมพิวเตอร์ โดยมุ่งเน้นการนาเสนอที่มีรูปแบบที่เหมาะสมกับผลงานที่
                                 ั
จะเผยแพร่ และเพิ่มความน่าสนใจให้กบผลงาน

4. ทฤษฎีและผลงานวิจัยทีเ่ กี่ยวข้ อง
       4.1 ทฤษฎีทเี่ กียวข้ อง
                       ่
          1) สื่ออิเล็กทรอนิกส์ [2]

         สื่ ออิเล็กทรอนิกส์เป็ นสื่ อการเรี ยนการสอนที่เกิดจากวิวฒนาการของเทคโนโลยีสารสนเทศและการ
                                                                  ั
สื่ อสารโทรคมนาคม          การใช้สื่ออิเล็กทรอนิกส์ในการเรี ยนการสอนจะออกมาในลักษณะของสื่อประสม หรื อ
มัลติมีเดียแสดงผลออกมาหลายรู ปแบบตามที่โปรแกรมไว้ เช่น มีเสี ยง เป็ นภาพเคลื่อนไหว สามารถให้ผเู ้ รี ยน
มีปฏิสมพันธ์ ปั จจุบนสื่ อประเภทนี้มีหลายลักษณะ ดังนี้
      ั             ั

               1.1 ) บทเรียนคอมพิวเตอร์ ช่วยสอน ( Computer Assisted Instruction : CAI ) บทเรี ยน
คอมพิวเตอร์ช่วยสอน เป็ นซอฟแวร์ทางการศึกษาชนิดหนึ่ง เป็ นสื่ อที่ สามารถช่วยให้ผเู ้ รี ยนสามารถเรี ยนรู ้ และ
มีผลการตอบสนองได้รวดเร็ วกว่าสื่ อประเภทอื่น ยกเว้นสื่ อบุคคล ลักษณะเป็ นบทเรี ยนที่ใช้คอมพิวเตอร์เป็ นตัว
นาเสนอเนื้อหาและกิจกรรมการเรี ยน        ส่วนใหญ่มุ่งที่จะให้ผเู ้ รี ยนเรี ยนด้วยตนเองเป็ นหลัก   มีการโต้ตอบกัน
ระหว่างผูเ้ รี ยนกับเครื่ องคอมพิวเตอร์ ในแต่ละบทเรี ยนจะมีตวอักษร ภาพกราฟิ ก ภาพนิ่ง ภาพเคลื่อนไหวและมี
                                                            ั
เสี ยงประกอบ

               1.2 ) สื่อการเรียนการสอนบนเครือข่ าย หรือ E – Learning เป็ นการเรี ยนผ่านช่องทาง
อินเทอร์เน็ต สื่ อการเรี ยนการสอนบนเครื อข่ายมีการพัฒนาหลายรู ปแบบ เช่น ระบบการจัดการเรี ยนการสอน
(Learning Management System : LMS ) , บทเรี ยนบนเครื อข่าย ( Web based course ) , วีดีทศน์ตามสัง ( Video
                                                                                       ั       ่
On Demand )
1.3 ) หนังสืออิเล็กทรอนิกส์ ( Electronics Books ) เป็ นหนังสื อหรื อเอกสารที่ถูกดัดแปลงอยู่
ในรู ปแบบที่สามารถแสดงผลออกมาได้โดยเครื่ องมืออิเล็กทรอนิกส์ผอ่านสามารถอ่านผ่านอุปกรณ์อิเล็กทรอนิกส์
                                                             ู้
พกพา หรื อทางอินเทอร์เน็ตได้ ลักษณะพิเศษที่แตกต่างจากหนังสื อฉบับตีพิมพ์ คือ ความสะดวกและรวดเร็ ว
ในการค้นหาและการที่ผอ่านสามารถอ่านพร้อมๆกันได้
                    ู้
                 1.4 ) วารสารอิเล็กทรอนิกส์ ( Electronics Journals ) เป็ นวารสารรู ปแบบใหม่ที่มีการจัดเก็บ
บันทึก และเผยแพร่ ในรู ปของแฟ้ มคอมพิวเตอร์ และสื่ ออิเล็กทรอนิกส์               สามารถเข้าถึงหรื อสื บค้นได้โดยการ
สังซื้อหรื อบอกรับเป็ นสมาชิกจากฐานข้อมูลออนไลน์หรื อเครื อข่ายอินเทอร์เน็ตหรื อจากฐานข้อมูลซีดีรอม
  ่
                 1.5 ) ฐานข้ อมูล ( Database ) เป็ นมวลสารสนเทศที่มีความเกี่ยวเนื่องสัมพันธ์กน มักจัดเก็บ
                                                                                             ั
สะสมไว้ดวยระบบคอมพิวเตอร์ในรู ปของแฟ้ มข้อมูล มีวตถุประสงค์เพื่อการใช้งานได้หลายๆ ด้าน โดยมีชุดคาสัง
        ้                                        ั                                                 ่
ระบบจัดการฐานข้อมูล ทาหน้าที่ควบคุมการจัดการและการใช้ฐานข้อมูล
                                                        ่
       หากพิจารณาถึง ข้อดี – ข้อเสี ย ของสื่ อประเภทนี้วา เป็ นอย่างไรบ้างเพื่อจะได้เป็ นแนวทางในการนามาใช้
ในการออกแบบและสร้างสื่ อประเภทนี้ ให้มประสิ ทธิภาพมากที่สุด โดยสรุ ปได้ดงนี้
                                      ี                                 ั

       ข้ อดีของสื่ออิเล็กทรอนิกส์ [9]

           -    ขยายโอกาสทางการศึกษาให้ผเู ้ รี ยนรอบโลกในสถานศึกษาต่าง ๆ ที่ร่วมมือกันได้มีโอกาสเรี ยนรู ้
พร้อมกัน
           - ผูเ้ รี ยนควบคุมการเรี ยนรู ้ตามความต้องการ และความสามารถของตนอง
           - การเรี ยนด้วยสื่ อหลายมิติทาให้ผเู ้ รี ยนสามารถเลือกเนื้อหาได้ตามสะดวกโดยไม่ตองรี ยงลาดับกัน
                                                                                           ้
           - ข้อมูลและเนื้อหาสามารถหาได้โดยง่าย
           - ส่ งเสริ มแนวคิดในเรื่ องของการเรี ยนรู ้ตลอดชีวต เ นื่ องจากเว็บเป็ นแหล่งความรู ้ที่เปิ ดกว้างให้ผูที่
                                                             ิ                                                    ้
ต้องการศึกษาในเรื่ องใดเรื่ องหนึ่ง สามารถเข้ามาค้นคว้าหาความรู ้ได้อย่างต่อเนื่อง และตลอดเวลา การสอนบน
เว็บตอบสนองต่อผูเ้ รี ยนที่มีความใฝ่ รู ้ รวมทั้งมีทกษะในการตรวจสอบการเรี ยนรู ้ดวยตนเอง ( Meta - Cognitive
                                                    ั                            ้
Skills ) ได้อย่างมีประสิ ทธิภาพ
           - การเรี ยนรู ้บนเว็บเป็ นวิธีที่ดีเยียมในการให้ผเู ้ รี ยนได้ประสบการณ์ของสถานการณ์จาลอง ทั้งนี้เพราะ
                                                 ่
สามารถใช้ขอความ ภาพนิ่ง เสี ยง ภาพเคลื่อนไหว วิดีโอ ภาพ 3 มิติ ในลักษณะที่ใกล้เคียงกับชีวตจริ งได้
          ้                                                                              ิ
           - ขยายขอบเขตของการเรี ยนรู ้ได้ในทุกหนทุกแห่ง จากห้องเรี ยนปกติไปยังบ้าน และที่ทางาน ทาให้ไม่
เสี ยเวลาในการเดินทาง

      ข้ อจากัดของสื่ออิเล็กทรอนิกส์
         - การเข้าถึงสื่ ออิเล็กทรอนิกส์ ปัญหาสาคัญประการหนึ่งก็คือ ความล่าช้าของเครื อข่ายคอมพิวเตอร์ ผูใช้
                                                                                                         ้
                                                                  ่
ขาดความเข้าใจในวิธีการสื บค้นข้อมูล ตลอดจนปั ญหาของข้อมูลที่อยูในรู ปแบบที่แตกต่างกัน
- ลิขสิ ทธิ์ในรู ปสื่ ออิเล็กทรอนิกส์ยงไม่ชดเจน เช่นกฎหมายลิขสิทธิ์ของสิ่ งพิมพ์
                                                  ั ั
            - หน่วยความจาที่จากัดและการติดตั้งโปรแกรมเป็ นอุปสรรคหลัก อุปกรณ์แบบเคลื่อนที่ ส่ วนมากมี
ขนาดหน่วยความจามีความจุนอยกว่า คอมพิวเตอร์ส่วนบุคคลทัวไป ทาให้มขอจากัดในการจัดเก็บไฟล์ประเภท
                                     ้                            ่         ี ้
มัลติมีเดีย

        2) นิตยสารอิเล็กทรอนิกส์ ( E – Magazine ) [4]
          E – Magazine คือ นิ ตยสารออนไลน์ ที่ มีการนาเสนอข้อมู ลทางอิ เล็กทรอนิ กส์ ดังนั้นอุปกรณ์
อิเล็กทรอนิกส์จึงเป็ นสิ่ งที่มีความสาคัญอย่างยิงในการเข้าถึงข้อมูล คอมพิวเตอร์จึงเป็ นอุปกรณ์ที่คนส่วนใหญ่จะ
                                                ่
นึ กถึ งเป็ นอันดับแรก เนื่ องจากคอมพิวเตอร์ สามารถรองรับเทคโนโลยีต่างๆได้อย่างครบครัน              หากแต่มี
อินเตอร์เน็ตก็จะสามารถเชื่อมต่อและเข้าถึง E – Magazine ได้ทนที
                                                           ั
                                                                               ่
          E – Magazine ประกอบไปด้วย เนื้อหา ข่าวสาร รู ปภาพต่างๆทั้งหมดที่มีอยูในนิตยสาร ถูกย่อส่วนให้
ลงมาได้ไม่แตกต่างจากนิตยสารที่เป็ นรู ปเล่ม แต่จะมีความแตกต่างกันในเรื่ องของวิธีการและช่องทางการรับสาร
รวมไปถึงรู ปแบบที่จะมีความทันสมัยมากยิงขึ้นสามารถนาเทคโนโลยีต่างๆ เข้ามาประยุกต์ใช้ได้อย่างหลากหลาย
                                      ่
อีกทั้งวิธีการรับสารสะดวกสบายมากกว่าการรับสารจากนิตยสารในรู ปแบบเดิม E – Magazine สามารถเปิ ดหน้า
หรื อเลื่อนหน้า ด้วยเทคโนโลยีดิจิตอลอันทันสมัย ทาให้เปิ ดหน้าในรู ปแบบภาพ 3 มิติ จากหน้าจอคอมพิวเตอร์
เสมือนว่ากาลังเปิ ดหนังสื ออยู่
          นอกจากนี้ แล้วยังมีเครื่ องมือต่าง ๆ ที่ ช่วยให้การรับสารมีความสะดวกรวดเร็ วมากยิ่งขึ้น เช่น การ
ค้นหาข้อมูลจากเนื้อหาภายในเล่มสามารถค้นหาได้อย่างรวดเร็ ว โดยการกดปุ่ มค้นหา จากนั้นสามารถเลื่อนไปยัง
        ้            ั                                                             ่
หน้าที่ตองการอ่านได้ทนที สามารถย่อหรื อขยายการแสดงผลทั้งตัวอักษรและภาพ เพื่อให้อานง่าย และสบายตา
ยิงขึ้น สามารถกาหนดตาแหน่งของไฟล์บนเว็บ คลิกเพื่อเปิ ดไปหน้าเว็บเพจต่างๆ หรื อเว็บไซต์ที่เกี่ยวข้องกับ
  ่
เนื้อหา สามารถหาข้อมูลเพิ่มเติมจากเว็บไซต์ของผูให้การสนับสนุน รวมถึงการพิมพ์หน้าที่ตองการ
                                               ้                                    ้




                              ภาพที่ 1 : ภาพแสดงส่วนต่างๆของนิตยสารอิเล็กทรอนิกส์
                                  ที่มา : http://www.vcharkarn.com/varticle/41875
E – Magazine นั้น จะมีลกษณะที่แตกต่างโดดเด่นไปจากรู ปแบบสื่ อโฆษณาที่เราเคยพบเห็นในนิ ตยสาร
                                ั
ทัวไป ซึ่งมีประสิ ทธิภาพสูงหรื ออาจจะนาเทคโนโลยีเข้ามาประยุกต์ใช้ ส่งผลให้ผูอ่านสามารถเข้าถึง และเข้าใจ
  ่                                                                         ้
วัตถุประสงค์ของโฆษณามากยิ่งขึ้น อีกทั้งยังมีลูกเล่นอื่นๆที่หลากหลาย เช่น การแสดงแบบภาพ 3 มิติ , การ
                                                                                  ่
แสดงภาพเคลื่อนไหว หรื อภาพวีดีโอ , การแสดงภาพด้วยสี สันที่หลากหลาย เหล่านี้ จดได้วาเป็ นอีกปั จจัยหนึ่ งที่
                                                                             ั
จะทาให้ขอมูลต่างๆ เข้าถึงผูบริ โภคได้ง่ายมากยิงขึ้น และมุงหวังให้เกิดการตอบรับต่อองค์กรธุรกิจมากยิงขึ้น
        ้                  ้                  ่         ่                                         ่


          ประโยชน์ ของ E – Magazine

           E-Magazine เป็ นสื่ ออีกสื่ อหนึ่งที่ตองเกี่ยวข้องกับผลประโยชน์ทางธุรกิจ ผูประกอบการธุรกิจต่างๆ
                                                 ้                                    ้
ที่ตองการพื้นที่ในการประชาสัมพันธ์เพื่อให้เข้าถึงผูบริ โภค กลยุทธ์ท่ีดีอย่างหนึ่งคือ การโฆษณาประชาสัมพันธ์
    ้                                              ้
ดังนั้นผูประกอบการธุรกิจจาเป็ นจะต้องมีพ้นที่ในการโฆษณา
         ้                               ื
           E – magazine จึงเป็ นสื่ ออีกทางเลือกหนึ่งที่สามารถใช้เป็ นช่องทางในการประชาสัมพันธ์ได้ ดังนั้นจึง
                                                 ็
เกิดการกระบวนการดาเนินการทางธุรกิจซึ่งผลประโยชน์กจะเกิดขึ้นเป็ นวัฏจักร เป็ นการกระจายรายได้หมุนเวียน
ในภาคธุรกิจก่อให้เกิดรายได้เกิดผลประโยชน์ทางธุรกิจนันเอง
                                                    ่
          E – Magazine ยังสามารถช่วยลดต้นทุนการผลิต การสังพิมพ์ของนิตยสารกระดาษทัวไปได้ และมีการ
                                                         ่                       ่
         ่
คาดการณ์วาในอนาคตนิตยสารส่วนใหญ่จะปล่อยให้มีการดาวน์โหลด E-Magazineของตนเองก่อน เป็ นการปล่อย
ตัวอย่างเนื้อหาบทความให้ผบริ โภคได้ทดลองอ่านฟรี เมื่อเกิดความสนใจหรื อมีผลตอบรับที่ดีสามารถสังซื้อนิยต
                         ู้                                                                  ่
สารที่เป็ นรู ปเล่มเต็ม หรื อนิตยสารที่ Print เป็ นรู ปเล่มได้ โดยทางนิตยสารอาจจะดูจากยอดสังซื้อก่อนการพิมพ์
                                                                                           ่
                                ั
เพื่อเป็ นการลดต้นทุนการผลิตให้กบธุรกิจของตนอีกด้วย
          จากการศึกษาเกี่ยวกับธุรกิจ E - Magazine พบว่า E - Magazine เข้ามาแทรกแซง หรื อ ทดแทน
นิตยสารกระดาษ แต่การเกิดขึ้นของ E – Magazine นั้น ถือเป็ นการเกิดขึ้นเพื่อตอบสนองความต้องการของ
ผูบริ โภค ตอบสนองพฤติกรรมของผูบริ โภคที่เปลี่ยนแปลงไปจากเดิม กล่าวคือ ในอดีตเทคโนโลยีการสื่ อสาร
  ้                           ้
ยังไม่มีความแพร่ หลาย                                          ่
                            การเข้าใช้บริ การอินเตอร์เน็ตยังอยูในวงที่แคบ   ดังนั้นช่องทางการเข้าถึงสื่ อจึงมีนอย
                                                                                                               ้
แต่เมื่อเข้าสู่ยคโลกาภิวตน์ส่งผลให้เกิดการเปลี่ยนแปลงหลายสิ่ งหลายอย่าง
                ุ       ั                                                     เทคโนโลยีจึงเข้ามามีบทบาทมาก
ยิงขึ้น
  ่           ส่งผลให้ผบริ โภคมีทางเลือกในการเข้าถึงสื่ อเพิ่มมากขึ้นอีกทั้งรู ปแบบการดาเนินชีวตของคนในสังคม
                       ู้                                                                      ิ
เปลี่ยนแปลงไป เข้าสู่สงคมแห่งการแข่งขัน เร่ งรี บ ไม่หยุดนิ่ง ส่ งผลให้เกิดการพึ่งพาเทคโนโลยี เพื่ออานวยความ
                      ั
สะดวกในชีวตประจาของคนในสังคม
          ิ
           ธุรกิจ E - Magazine เป็ นธุรกิจที่เกิดในยุคโลกาภิวฒน์ส่งผลให้เกิดการเปลี่ยนแปลงหลายอย่างทาให้
                                                             ั
เทคโนโลยีเข้ามามีบทบาทมากยิงขึ้น แต่อย่างไรก็ตามไม่จาเป็ นที่จะต้องทิ้งรากฐานเดิมเพียงแต่ต้งรับกับสิ่ งใหม่ที่
                           ่                                                               ั
                           ่ ั
เข้ามาและเรี ยนรู ้ที่จะอยูกบสิ่ งนั้นอย่างสมดุล          ่
                                                   ถึงแม้วา E- Magazine จะเข้ามามีบทบาทในสังคมมากยิงขึ้น
                                                                                                   ่
สื บเนื่องมาจากการเปิ ดรับเทคโนโลยีที่มากขึ้น ก็มิได้ส่งผลให้ธุรกิจนิตยสารกระดาษมีบทบาทน้อยลง เพราะต่าง
ก็มีเอกลักษณ์ในการคงอยูที่ต่างกัน
                       ่             ดังนั้นธุรกิจทั้งสองนี้จะสามารถดารงอยูควบคู่กนได้
                                                                           ่      ั        ไม่มีสิ่งใดสามารถ
                                                                               ่             ่
แทรกแซงหรื อทดแทนกันได้ แต่จะเป็ นการเสริ มสร้างให้ผบริ โภคตระหนักถึงการดารงอยูของนิตยสารไม่วาจะ
                                                    ู้
เป็ นในรู ปแบบใดก็ตามเพื่อเสริ มฐานการตลาดของธุรกิจสิ่ งพิมพ์ให้ประสิทธิภาพมากยิงขึ้น
                                                                                ่

       3) หนังสืออิเล็กทรอนิกส์ ( Electronic – Book ) [3,6]
       E – Book       เป็ นหนังสื อที่ สร้ างขึ้นด้วยโปรแกรมคอมพิวเตอร์ มีลกษณะเป็ นเอกสารอิเล็กทรอนิ กส์
                                                                           ั
โดยปกติ มกจะเป็ นแฟ้ มข้อมูลที่ สามารถอ่านเอกสารผ่านทางหน้าจอคอมพิวเตอร์ ท้ ังในระบบออฟไลน์และ
         ั
ออนไลน์ โดยเป็ นหนังสื ออิเล็กทรอนิ กส์ ที่สามารถอ่านผ่านทางอินเทอร์ เน็ต หรื อ อุปกรณ์อิเล็กทรอนิ กส์พกพา
อื่นๆได้สาหรั บหนังสื ออิ เล็ก ทรอนิ กส์น้ ี จะมี ความหมายรวมถึงเนื้ อหาที่ ถูกดัดแปลงอยู่ในรู ปแบบที่ สามารถ
แสดงผลออกมาได้ โดยเครื่ องมืออิเล็กทรอนิ กส์ แต่ก็ให้มีลกษณะการนาเสนอที่สอดคล้องและคล้ายคลึงกับการ
                                                        ั
อ่านหนังสื อทั่วๆไปในชี วิตประจาวัน แต่จะมีลกษณะพิเศษ คื อ สะดวกและรวดเร็ ว ในการค้นหา และผูอ่าน
                                            ั                                               ้
สามารถอ่าน พร้อมๆ กันได้โดยไม่ตองรอให้อีกฝ่ ายส่งคืนห้องสมุด เช่นเดียวกับหนังสื อในห้องสมุดทัวไป
                               ้                                                             ่
       คุณลักษณะของหนังสื ออิเล็กทรอนิ กส์สามารถเชื่อมโยงจุดไปยังส่ วนต่างๆ ของหนังสื อ เว็บไซต์ต่างๆ
ตลอดจนมีปฏิ สัมพันธ์และโต้ตอบกับผูเ้ รี ยนได้ นอกจากนั้นหนังสื ออิ เล็กทรอนิ กส์สามารถแทรกภาพ เสี ยง
ภาพเคลื่อนไหว แบบทดสอบ และสามารถสั่งพิมพ์เอกสารที่ตองการออกทางเครื่ องพิมพ์ได้ อีกประการหนึ่ งที่
                                                   ้
สาคัญก็คือ หนังสื ออิเล็กทรอนิ กส์สามารถปรับปรุ งข้อมูลให้ทนสมัยได้ตลอดเวลา ซึ่ งคุณสมบัติเหล่านี้ จะไม่มี
                                                           ั
ในหนังสื อธรรมดาทัวไป
                  ่




                                         ภาพที่ 2 : ภาพหนังสื ออิเล็กทรอนิกส์
                           ที่มา : http://sivaporn94.blogspot.com/2011/02/e-book.html
ข้ อดีของหนังสืออิเล็กทรอนิกส์ [9]
                                                               ่
          - เป็ นสื่ อที่รวมเอาจุดเด่นของสื่ อแบบต่างๆ มารวมอยูในสื่ อตัวเดียว คือ สามารถแสดงภาพ แสง เสี ยง
                                 ั ้
ภาพเคลื่อนไหว และการมีปฏิสมพันธ์กบผูใช้
                          ั
          - ช่วยให้ผเู ้ รี ยนเกิดพัฒนาการเรี ยนรู ้และเข้าใจเนื้อหาวิชาได้เร็ วขึ้น
          - ครู สามารถใช้หนังสื ออิเล็กทรอนิกส์ในการชักจูงผูเ้ รี ยนในการอ่าน การเขียน การฟังและการพูดได้
          - มีความสามารถในการออนไลน์ผานเครื อข่าย และเชื่อมโยงไปสู่โฮมเพจและเว็บไซต์ต่างๆอีกทั้งยัง
                                     ่
สามารถอ้างอิงในเชิงวิชาการได้
                                             ่
          - หากหนังสื ออิเล็กทรอนิกส์ออนไลน์ผานเครื อข่ายอินเตอร์เน็ตหรื ออินทราเน็ตจะทาให้การกระจายสื่ อ
                                               ่
ทาได้อย่างรวดเร็ ว และกว้างขว้างกว่าสื่ อที่อยูในรู ปสิ่ งพิมพ์
          - สนับสนุนการเรี ยนการสอนแบบห้องเรี ยนเสมือนห้องสมุดและห้องสมุดอิเล็กทรอนิกส์
          - มีลกษณะไม่ตายตัว สามารถแก้ไขปรับปรุ งเปลี่ยนแปลงได้ตลอดเวลา อีกทั้งยังสามารถเชื่อมโยงไปสู่
               ั
ข้อมูลที่เกี่ยวข้องได้โดยใช้ความสามารถของไฮเปอร์เท็กซ์
          - ในการสอนหรื ออบรมนอกสถานที่ การใช้หนังสื ออิเล็กทรอนิกส์ จะช่วยให้เกิดความคล่องตัวยิงขึ้น
                                                                                                ่
เนื่องจากสื่ อสามารถสร้างเก็บไว้ในแผ่นซีดีได้
          - การพิมพ์ทาได้รวดเร็ วกว่าแบบใช้กระดาษ สามารถทาสาเนาได้เท่าที่ตองการประหยัดวัสดุในการ
                                                                          ้
สร้างสื่ อ อีกทั้งยังช่วยอนุรักษ์สิ่งแวดล้อมอีกด้วย
          - มีความทนทาน และสะดวกต่อการเก็บบารุ งรักษา ลดปั ญหาการจัดเก็บเอกสารย้อนหลังซึ่งต้องใช้เนื้อ
ที่หรื อบริ เวณกว้างกว่าในการจัดเก็บ รักษาหนังสื อหายากและต้นฉบับเขียนไม่ให้เสื่ อมคุณภาพ
          - ช่วยให้นกวิชาการและนักเขียนสามารถเผยแพร่ ผลงานเขียนได้อย่างรวดเร็ ว
                    ั
          - ผูใช้สามารถติดตามอ่านวารสารได้อย่างรวดเร็ ว ทันทีที่วารสารมีการจัดพิมพ์ เนื่องจากสานักพิมพ์จด
              ้                                                                                         ั
พิมพ์แบบอิเล็กทรอนิกส์ จึงทาให้เผยแพร่ สู่ผอ่านได้อย่างรวดเร็ ว
                                           ู้
          - ผูอ่านสามารถเข้าถึงวารสารได้อย่างสะดวก รวดเร็ ว โดยไม่จากัดเวลา โอกาส และ สถานที่
              ้
          - ประหยัดค่าใช้จ่ายในการเย็บเล่มวารสาร การเสี ยแรงงานบุคลากรในการเตรี ยมวารสารก่อนส่งเย็บเล่ม
และ หลังการเย็บเล่ม
          - ช่วยแก้ปัญหาการได้รับวารสารไม่ครบ วารสารถูกฉี กขาด
          - ช่วยแก้ปัญหาสถานที่เก็บ ไม่มีปัญหาการเพิ่มน้ าหนักพื้นที่ของห้องสมุด

        ข้ อจากัดของหนังสืออิเล็กทรอนิกส์
          - คนไทยส่ วนใหญ่ยงคงชิ นอยู่กบสื่ อที่ อยู่ในรู ปกระดาษมากกว่า อีกทั้งหนังสื ออิเล็กทรอนิ กส์ยงไม่
                           ั           ั                                                                ั
สามารถใช้งานได้ง่ายเมื่อเทียบกับสื่ อสิ่ งพิมพ์ และความสะดวกในการอ่านก็ยงน้อยกว่ามาก
                                                                        ั
- หากโปรแกรมสื่ อมีขนาดไฟล์ใหญ่มากๆ จะทาให้การเปลี่ยนหน้าจอมีความล่าช้า
         - การสร้างหนังสื ออิเล็กทรอนิกส์เพื่อให้ได้ประสิ ทธิภาพที่ดี ผูสร้างต้องมีความรู ้ และความชานาญใน
                                                                        ้
การใช้โปรแกรมคอมพิวเตอร์
         - ผูใช้สื่ออาจจะไม่ใช่ผสร้างสื่ อฉะนั้นการปรับปรุ งสื่ อจึงทาได้ยากหากผูสอนไม่มีความรู ้ดานโปรแกรม
             ้                  ู้                                               ้                ้
คอมพิวเตอร์
         - ใช้เวลาในการออกแบบมาก เพราะต้องใช้ทกษะในการออกแบบเป็ นอย่างดี เพื่อให้ได้สื่อที่มีคุณภาพ
                                              ั
         - ค่าใช้จ่ายในการบอกรับ แต่ละสานักพิมพ์จะกาหนดค่าบอกรับแตกต่างกัน เช่น บางสานักพิมพ์เมื่อ
บอกรับวารสารฉบับพิมพ์จะให้สิทธิ์สามารถเข้าถึงข้อมูลได้ บางสานักพิมพ์แยกราคากันระหว่างฉบับพิมพ์กบ
                                                                                               ั
วารสารอิเล็กทรอนิกส์
         - ลิขสิ ทธิ์ในรู ปสื่ ออิเล็กทรอนิกส์ยงไม่ชดเจน เช่นกฎหมายลิขสิทธิ์ของสิ่ งพิมพ์
                                               ั ั
         - วารสารย้อนหลัง การจัดเก็บวารสารอิเล็กทรอนิกส์ฉบับย้อนหลังยังไม่มีรูปแบบที่ชดเจน ห้องสมุดที่
                                                                                      ั
บอกรับหารู ปแบบ วิธีการจัดเก็บเอง หรื อบริ ษทเป็ นผูจดทา
                                            ั       ้ั
         - การเข้าถึงวารสารอิเล็กทรอนิกส์ ปั ญหาสาคัญประการหนึ่งก็คือ ความล่าช้าของเครื อข่ายคอมพิวเตอร์
                                                                    ่
ผูใช้ขาดความเข้าใจในวิธีการสื บค้นข้อมูล ตลอดจนปั ญหาของข้อมูลที่อยูในรู ปแบบที่แตกต่างกัน
  ้

       4) ระบบจัดการฐานข้ อมูล MySQL [10]




                                  ภาพที่ 3 : ภาพสัญลักษณ์ของ MySQL
                             ที่มา : http://www.pangpondblog.com/tags/mysql

        SQL มาจากคาว่า Structured Query Language เป็ นภาษาที่ถูกพัฒนาขึ้นโดยบริ ษท IBM ซึ่งปั จจุบนเป็ น
                                                                                    ั              ั
ที่นิยมใช้กนเป็ นอย่างมากในวงการฐานข้อมูล ( Database ) กลุ่มบุคคล ที่ใช้กนก็ได้แก่ Database Programmer ,
           ั                                                             ั
DBA : Database Administration เป็ นต้น
SQL Language เป็ นภาษาที่ใช้ในการจัดการฐานข้อมูลเชิงสัมพันธ์ ( Relational Database ) ซึ่งปั จจุบน
                                                                                                        ั
โปรแกรมที่นามาพัฒนา Application ทางด้าน Database ส่วนใหญ่น้ น จะต้องใช้ภาษา SQL ด้วยกันทั้งสิ้น เพื่อ
                                                                  ั
                                                   ่
ความสะดวกรวดเร็ วในการจัดการกับฐานข้อมูล ไม่วาจะเป็ น Visual Basic , Delphi , Power Builder เป็ นต้น
หรื อ จะเป็ นทางด้าน Script ก็จะเป็ นพวก ASP , PHP , Perl , CGI และ JSP เป็ นต้น

        คาสั่งประเภทต่ าง ๆ ของ ภาษา SQL
       - Query ใช้ในการกรองข้อมูลจากฐานข้อมูล
       - Data Manipulation เป็ นตัวดาเนินการข้อมูล เช่น Insert , Update , Delete ข้อมูลในฐานข้อมูล
       - Data Definition ใช้ในการกาหนด View , Tables และ Indexes ในฐานข้อมูล
       - Data Control การป้ องกันระบบรักษาความปลอดภัยของข้อมูล จากกลุ่มผูใช้     ้

       4.2) เทคโนโลยีทเี่ กียวข้ อง
                            ่
           โปรแกรม Flip Album [15]

         สื่ อนาเสนอในปั จจุบนได้มีการพัฒนารู ปแบบใหม่ความโดดเด่น น่าสนใจ
                             ั                                                       ด้วยเทคโนโลยีมลติมีเดีย
                                                                                                   ั
( Multimedia ) การนาเสนอข้อความหรื อเนื้อหาปริ มาณมากๆ ในลักษณะของสิ่ งพิมพ์หรื อ หนังสื ออิเล็กทรอนิกส์
( E - Book ) ก็มีการปรับเปลี่ยนรู ปแบบจากสิ่ งพิมพ์หรื อหนังสื อที่เป็ นไฟล์เนื้อหาเพียง อย่างเดียว ต้องดูดวย
                                                                                                           ้
เทคนิคการเลื่อนจอภาพไปเป็ นเทคนิคการนาเสนอที่มีลกษณะการเปิ ดหน้าหนังสื อแบบเสมือน เนื้อหาที่นาเสนอ
                                                ั
เป็ นได้ท้ งข้อความ ภาพนิ่ง ภาพเคลื่อนไหว วีดีทศน์ และเสี ยง อันเป็ นการใช้ความสามารถของเทคโนโลยี
           ั                                   ั
มัลติมีเดียมาผสมผสานกบ E - Book ได้อย่างลงตัว เป็ นสื่ อที่ได้รับความนิยมสูงอย่างมากในปัจจุบนภายใต้ชื่อ
                                                                                            ั
เรี ยกว่า Multimedia E - Book

       การพัฒนา Multimedia E - Book มีซอฟต์แวร์ช่วยหลายตัว โดยซอฟต์แวร์ที่โดดเด่นตัวหนึ่งคือ Flip
Album ซึ่งปัจจุบนได้พฒนามาเป็ น Flip Album 6.0 โดยความสามารถของโปรแกรมที่ทาให้การนาเสนอสื่ อ
                ั    ั
ออกมาในรู ปแบบ 3D Page – Flipping Interface และมีชื่อเรี ยกเฉพาะว่า Flip Book ผลงานที่ได้น้ ีสามารถ
นาเสนอได้ท้ งแบบ Offline ด้วยความสามารถ Auto Run อัตโนมัติ และ Online ผ่านโปรแกรมแสดงผล
            ั
เฉพาะ Flip Viewer

       ขั้นตอนการสร้ างหนังสืออิเล็กทรอนิกส์ ด้วยโปรแกรม Flip Album

       เปิ ดโปรแกรม Flip Album จากเมนูคาสัง Start , Program , E - Book Systems , flip Album 6 Pro , Flip
                                          ่
Album Pro จะปรากฏจอภาพทางาน โดยส่วนสาคัญของการสร้าง E - Book อย่างง่ายและเร็ วนี้คือจอภาพ
Quick Start ( ถ้าไม่ปรากฏให้เลือกคาสัง File , Start Wizard )
                                     ่
จากภาพดังกล่ าวมี ขั้นตอนการทางาน 3 ขั้นตอนดังนี้

      1. คลิ กรายการ Open Folder แล้วเลื อกโฟลเดอร์ ท่ีเตรี ยมภาพไว้ ( ตัวอย่างคือโฟลเดอร์ Graffiti )




                            ภาพที่ 4 : แสดงการเลือกโฟลเดอร์ที่เตรี ยมภาพไว้
        2. คลิกรายการ Page Layout เพื่อเลือกรู ปแบบของสื่ อ ทั้งนี้รูปแบบ Single image per page เป็ นลักษณะ
การนาเสนอภาพแยกเป็ น 2 หน้ากระดาษ และรู ปแบบ Centerfold page เ ป็ นลักษณะการนาเสนอภาพ
บนกระดาษแผ่นใหญ่แผ่นเดียว เมื่อคลิกเลือกจะปรากฏ Effect รอบรู ปแบบที่เลือก




                                 ภาพที่ 5 : แสดงการเลือกรู ปแบบของสื่ อ
       3. คลิกเลือก Themes เพื่อเลือกลักษณะปก และพื้นหนังสื อ




                           ภาพที่ 6 : แสดงการเลือกลักษณะปกและพื้นหนังสื อ
4. เมื่อครบทั้ง 3 ขั้นตอนก็คลิกปุ่ ม Finish โปรแกรมจะนาทุกภาพในโฟลเดอร์ที่ระบุมาสร้างเป็ น e-Book
ให้อตโนมัติ
    ั
      การเลือนหน้ ากระดาษ
            ่
         - คลิกบนหน้ากระดาษด้านขวาเพื่อดูหน้าถัดไป
 -         คลิกบนหน้ากระดาษด้านซ้ายเพื่อย้อนกลับ
 -         เลื่อนเมาส์ไปชี้ที่ขอบหนังสื อด้านซ้ายหรื อขวามือเพื่อเลือกหน้าที่จะเปิ ด
 -         คลิกปุ่ มขวาของเมาส์บนหน้ากระดาษ แล้วคลิกคาสัง Flip To
                                                        ่
                   - Front Cover คือปกหน้า
                   - Back Cover คือปกหลัง
                   - Overview คือหน้าสรุ ปรวมเนื้อหา
                   - Contents คือหน้าสารบัญ โปรแกรมจะนาชื่อไฟล์ภาพหรื อสื่ อมาเป็ นรายการสารบัญ ซึ่ง
สามารถปรับเปลี่ยนแก้ไขได้ตามต้องการ แต่หามใช้สญลักษณ์พิเศษใดๆ
                                        ้     ั




                                ภาพที่ 7 : แสดงการเลื่อนหน้ากระดาษด้วยคาสัง Flip To
                                                                          ่
       การปรับแต่ ง / เพิมเติมข้ อความ
                         ่
         - การปรับแต่ งแก้ ไขข้ อความใน E - Book ทาได้โดยการดับเบิ้ลคลกกที่ขอความเดิม ซึ่งจะปรากฏเป็ น
                                                                            ้
กรอบข้อความ และแถบเครื่ องมือการปรับแต่งข้อความ
          - การเพิมข้ อความ ต้องตรวจสอบก่อนว่าข้อความนั้นจะเพิ่มในหน้าซ้าย หรื อหน้าขวาได้หรื อไม่ โดย
                  ่
สังเกตจากปุ่ มเครื่ องมือ Insert Annotation        ซึ่งจะถูกแบ่งครึ่ ง ครึ่ งซ้ายคือการเพิ่มข้อความในกระดาษหน้า
ซ้าย และครึ่ งขวาคือการเพิ่มข้อความในกระดาษหน้าขวา หากปุ่ มเครื่ องมือ Insert Annotation ไม่สามารถคลิก
ได้ แสดงว่าหน้ากระดาษที่ปรากฏไม่สามารถป้ อนข้อความได้ จะต้องเพิ่มหน้ากระดาษที่สามารถป้ อนข้อความ
ได้ดวยคาสัง Edit , Insert Page , Left Page หรื อ Right Page ก่อน
    ้     ่
      การปรับแต่ งรูปภาพ
         - การย่ อ / ขยายรู ปภาพ สามารถทาได้หลากหลายวิธี ได้แก่
                  - การย่อ / ขยายด้วย Handle
                  - การย่อ / ขยายด้วยเมนูคาสังทีละภาพ
                                             ่
                  - การย่อ / ขยายแบบ Batch ซึ่งให้ผลพร้อมกันหลายๆ ภาพ
 -        การหมุนภาพ ภาพที่นาเข้ามาบางภาพอาจจะมีแนวการแสดงผลไม่เหมาะสม ซึ่งสามารถหมุนภาพให้
เหมาะสมได้โดยคลิกขวาที่ภาพ แล้วเลือกคาสัง Rotate จะปรากฏคาสังย่อย ดังนี้
                                        ่                   ่
                  - Left by 90 หมุนไปทางซ้าย 90 องศา
                  - Right by 90 หมุนไปทางขวา 90 องศา
                  - By 180 หมุน 180 องศา
                  - By Other Angles หมุนโดยกาหนดมุมอิสระ




                               ภาพที่ 8 : แสดงการขั้นตอนในการหมุนภาพ

       - การแสดงภาพด้ วย Effect พิเศษ โดยคลิกขวาที่ภาพ แล้วเลือกคาสัง Effects จะปรากฏคาสังย่อย ดังนี้
                                                                         ่                 ่
                       - Transparent ทาให้พ้ืนของภาพมีลกษณะโปร่ งใส โดยโปรแกรมจะแสดงหลอดดูด ให้คลิก
                                                       ั
ในตาแหน่งสี ที่ตองการทาให้เป็ นสี โปร่ งใส
                ้
                       - 3D ทาให้ภาพมีลกษณะนูนแบบ 3 มิติ
                                        ั
                       - Shadow ทาให้ภาพมีเงา
                       - Select Crop Shape เลือกรู ปทรงพิเศษ จากนั้นกด OK ภาพดังกล่าวจะแสดงผลเหมือน
รู ปแบบที่เลือกไว้น้ นเอง
                     ั

       - การเพิ่มรู ปภาพ การเพิ่มรู ปภาพใน E - Book ทาได้โดยคลิกปุ่ มเครื่ องมือ Insert Multi - media
Objects หรื อ คลิกขวาที่หน้าเอกสารที่ตองการเพิ่มรู ปภาพเลือก Multi - media Objects
                                      ้
ภาพที่ 9 : แสดงการขั้นตอนการเพิ่มรู ป

          จากนั้นเลือกไดร์ฟ และโฟลเดอร์ที่ตองการเลือกรู ปภาพ กรณี ที่ไม่ปรากฏภาพตัวอย่างให้คลิกที่
                                           ้
ปุ่ ม                        จากนั้นเลือกภาพที่ตองการแล้วลากมาวางในหน้ากระดาษ
                                                ้

          การใส่ ไฟล์ วดโอ และไฟล์ เสียงลงในอัลบั้ม
                       ิ ี
         นอกจากข้อ ความและภาพนิ่ ง                โปรแกรมยัง สนับ สนุ น การนาเสนอสื่ อ มัล ติ มี เ ดี ย รู ป แบบ
ต่างๆ เช่น เสี ยง วีดีทศน์ และภาพเคลื่อนไหว เช่น Gif Animation โดยใช้เทคนิคการนาเข้า เช่นเดียวกับ
                          ั
รู ปภาพ คือใช้ปุ่มเครื่ องมือ Insert Multi - media Objects แล้วลากไฟล์สื่อที่ตองการมาวางบนหน้ากระดาษ
                                                                              ้

           การทาจุดเชื่อมโยง ( Link )
           การทาจุดเชื่อม ด้วยข้อความหรื อวัตถุต่างๆ ไปยังตาแหน่งต่างๆ หรื อเรี ยกว่าเว็บไซต์ ก็เป็ นฟังก์ชน
                                                                                                           ั่
หนึ่งที่ขาดไม่ได้ของ E - Book ดังนั้น Flip Album จึงเตรี ยมคาสังเพื่อให้สามารถทางานได้สะดวก โดยเลือก
                                                               ่
กรอบข้อความ รู ปภาพแล้วคลิกขวา จากนั้นเลือกคาสัง Set Link
                                                    ่
          ด้วยความสามารถและขั้นตอนการสร้างของโปรแกรม Flip Album จะช่วยให้การนาเสนอสื่ อออกมา
ในรู ปแบบ 3D Page – Flipping interface และผลงานที่ได้น้ ีสามารถนาเสนอได้ท้ งแบบ Offline ด้วยความ
                                                                           ั
สามารถ Auto Run อัตโนมัติ และ Online ผ่านโปรแกรมแสดงผลเฉพาะ Flip Viewer ซึ่งเมื่อนามาประยุกต์
ใช้ร่วมกับระบบที่จะพัฒนาจะช่วยให้การนาเสนอผลงานมีความน่าสนใจ                   และมีรูปแบบการนาเสนอเนื้ อหาที่
หลากหลายมากขึ้น

        4.3) ผลงานวิจยทีเ่ กียวข้ อง
                     ั ่

        ผลงานวิจยของ [8] ได้ศึกษาประสิ ทธิภาพของหนังสื ออิเล็กทรอนิกส์ เรื่ องการสร้างหนังสื ออิเล็กทรอนิกส์
                ั
ที่เขียนจากโปรแกรม Adobe Acrobat โดยมีกลุ่มตัวอย่างเป็ นครู ผสอนโรงเรี ยนชลบุรีสุขบท
                                                             ู้                                        อาเภอเมือง
จังหวัดชลบุรี จานวน 45 คน โดยให้กลุ่มตัวอย่างทาแบบทดสอบก่อนเรี ยน แล้วเรี ยนจากหนังสืออิเล็กทรอนิกส์
จากนั้นให้ทาแบบทดสอบหลังเรี ยน          ผลการวิจยพบว่า
                                                ั           ผูเ้ รี ยนมีผลสัมฤทธิ์หลังเรี ยนสูงกว่าก่อนเรี ยนอย่างมี
นัยสาคัญทางสถิติ       ดังนั้นจากการนาหนังสื ออิเล็กทรอนิกส์เข้ามาเป็ นเครื่ องมือที่ช่วยในการนาเสนอส่งผลให้มี
ประสิ ทธิภาพต่อการเรี ยนรู ้มากขึ้น

         ผลงานวิจยของ [7] ได้ทาการวิจยเรื่ องการผลิตหนังสื ออิเล็กทรอนิ กส์โดยใช้การดาเนิ นเรื่ องแบบสาขา
                 ั                   ั
โดยได้มีรวบรวมข้อมูลที่ได้จากการสารวจความพึงพอใจในการใช้สื่อและความพึงพอใจด้านเนื้ อหาของหนังสื อ
อิเล็กทรอนิ กส์โดยใช้การดาเนิ นเรื่ องแบบสาขา ผลการวิจยพบว่าการใช้หนังสื ออิเล็กทรอนิ กส์แบบการดาเนิ น
                                                      ั
เรื่ องแบบสาขาเข้ามาช่วยในการนาเสนอเนื้อหาต่างๆ ให้มีประสิ ทธิ ภาพและให้มีผลในการจูงใจในอยากอ่านมาก
ขึ้น ซึ่งเป็ นทางเลือกใหม่ในการนาแนวคิดนี้ไปประยุกต์ใช้เพื่อนาเสนอสารสนเทศอื่นๆ ต่อไป

         ผลงานวิจยของ [11] ได้ทาการวิจยและพัฒนาระบบ Education Research เพื่อจัดเก็บและรวบรวม
                 ั                    ั
ผลงานการวิจยต่างๆ ทางการศึกษา ศาสนา และวัฒนธรรม ซึ่ งมีการออกแบบระบบที่ จะพัฒนาแบ่งออกเป็ น 3
           ั
ส่วนหลักๆ คือ ส่ วนของนักวิจย ส่ วนของผลงานวิจย และส่ วนของบทความวิจย จากการจัดแบ่งออกเป็ นส่ วน
                            ั                 ั                     ั
หลักๆ ดังกล่าว ส่งผลให้ผที่เข้ามาศึกษาและค้นคว้างานวิจยนั้นไม่เสี ยเวลาในการค้นหาผลงานวิจยนั้น และจาก
                        ู้                            ั                                  ั
การศึกษาผลงานวิจยดังกล่าว พบว่า การแบ่งหมวดหมู่ของผลงานวิจยนั้น มีผลช่วยให้ผใช้งานมีการค้นหาผลงาน
                ั                                         ั                 ู้
ได้อย่างรวดเร็ วและง่ายต่อการใช้งาน

         ผลงานวิจยของ [12] ได้ทาการพัฒนาระบบจัดเก็บรวบรวมข้อมูลงานวิจย โดยงานวิจยนี้ ถือเป็ นตัวชี้วด
                 ั                                                   ั          ั                   ั
หนึ่ งที่ สาคัญของงานประกันคุณภาพการศึ กษาของมหาวิทยาลัยบูรพา ซึ่ งเน้นการผลิตบัณฑิตและการวิจย ซึ่ ง
                                                                                             ั
ปั ญหาที่สาคัญอย่างหนึ่ งเกี่ยวกับตัวชี้วดนี้ คือ การได้มาซึ่ งข้อมูลเกี่ ยวกับงานวิจยของบุคลากรภายในหน่วยงาน
                                         ั                                           ั
ต่าง ๆ ที่ส่วนมากเก็บข้อมูลที่ถกต้องและครบถ้วนไว้กบตัวบุคคลในรู ปแบบโปรแกรมประมวลคา หรื อโปรแกรม
                               ู                  ั
ตารางคานวณเป็ นหลัก ดังนั้นการเก็บรวมรวมข้อมูลงานวิจยจากแหล่งทุนต่าง มาจัดเก็บในระบบ จะส่ งผลให้มี
                                                    ั
ข้อมูลที่ ถูกต้องและครบถ้วน สามารถนาไปใช้ประโยชน์ได้ในหลาย ๆ ด้าน ตลอดจนสามารถสอบถามข้อมูล
เกี่ ยวกับงานวิจย แหล่งทุน หรื อผูทางานวิจย ได้โดยผ่านเครื อข่ายอินเตอร์ เน็ต ซึ่ งจากการนาระบบไปใช้ พบว่า
                ั                 ้       ั
ประโยชน์ที่ผูใช้จะได้รับคือการบริ การที่ สะดวก ตลอดเวลา และทุ กสถานที่ โดยไม่ตองเสี ยเวลามาติ ดต่อด้วย
             ้                                                                ้
ตนเอง และยังสามารถตอบสนองความต้องการในด้านข้อมูลได้อย่างรวดเร็ ว เพื่อให้เกิดความพึงพอใจ และ เป็ น
การเพิ่มประสิ ทธิภาพในการทางาน

         จากผลงานการวิจยทั้งหมดนั้น ทาให้ผพฒนาสนใจที่จะพัฒนาระบบการนาเสนอสื่ ออิเล็กทรอนิกส์ที่มี
                       ั                  ู้ ั
อยูมากมาย เพื่อรวบรวมสื่ ออิเล็กทรอนิกส์ตางๆ ด้วยความคาดหวังว่าจะมีส่วนช่วยกระตุน และสร้างแรงจูงใจ
   ่                                     ่                                      ้
    ั ้ ้
ให้กบผูที่ตองการศึกษา ผลงานต่างๆ ของภาควิชาวิทยาการคอมพิวเตอร์ เกิดความสนใจที่จะศึกษา ค้นคว้า
ผลงานดังกล่าวมากยิงขึ้น
                  ่
5. วิธีดาเนินการวิจัย
        5.1 ศึกษาค้ นคว้ าข้ อมูลทฤษฎีและงานวิจยทีเ่ กียวข้ อง
                                               ั ่
          ศึกษาค้นคว้าทฤษฎีและงานวิจยที่เกี่ยวข้องกับการพัฒนาระบบการนาเสนอสื่ ออิเล็กทรอนิกส์ โดยศึกษา
                                    ั
รู ปแบบการนาเสนอข้อมูลในลักษณะของหนังสื ออิเล็กทรอนิกส์หรื อนิตยสารอิเล็กทรอนิกส์ นอกจากนี้ยงศึกษา
                                                                                                ั
รู ปแบบการนาเสนอจากระบบการนาเสนอในเว็บไซต์ตางๆ       ่         ที่มีการนาเสนอที่หลากหลายและแตกต่างกัน
เพื่อค้นหารู ปแบบการนาเสนอที่เหมาะสมและนามาพัฒนาเป็ นระบบการนาเสนอสื่ ออิเล็กทรอนิกส์
       5.2 กรอบงานวิจย ( Framework )
                      ั
          1) ระบบจัดการฐานข้ อมูล
                - สามารถจัดเก็บผลงานลงในฐานข้อมูลได้
                - สามารถเรี ยกใช้ขอมูลในฐานข้อมูลมาแสดงในระบบได้
                                  ้
                - สามารถติดต่อระหว่างระบบและฐานข้อมูลได้อย่างถูกต้อง เพื่อสามารถนามาใช้ในการ
                       เรี ยกดูและค้นหาข้อมูลในระบบ
           2) ระบบนาเสนอผลงาน
                  - ระบบมีการแบ่งการนาเสนอผลงานออกเป็ น 3 หมวดหมู่ คือ ผลงานการแข่งขัน
                    ผลงานการวิจย และเอกสารอื่นๆ ที่เกี่ยวข้อง
                               ั
                 - นาเสนอผลงานในรู ปแบบของหนังสื ออิเล็กทรอนิกส์ ที่สามารถเปิ ดอ่านเนื้อหาได้สะดวก
                 - สามารถแสดงข้อมูลพื้นฐานในระบบได้อย่างเหมาะสมและน่าสนใจ
           3) Use case diagram
                                       ระบบการนาเสนอสื่ออิเล็กทรอนิกส์


                                              ดาวน์โหลดไฟล์
                                                  ผลงาน


                                               เรี ยกดูผลงาน


       ผูใช้งานทัวไป
         ้       ่                             ค้นหาผลงาน

                                                                                            ผูดูแลระบบ
                                                                                              ้
                                               ปรับปรุ งข้อมูล
                                                   ผลงาน


                                               นาผลงานออก

                                                นาผลงานเข้า

                 ภาพที่ 10 : แสดง Use case diagram ของระบบการนาเสนอสื่ ออิเล็กทรอนิกส์
4) Activity diagram

             ระบบการนาเสนอสื่ออิเล็กทรอนิกส์ ( การดาวน์ โหลดไฟล์ ผลงาน )

            ผู้ใช้ งานทัวไป
                        ่                                       ระบบ




                                                              แสดงรายการผลงาน
      เข้าสู่หน้าผลงาน
                                                                 แต่ละประเภท



    เลือกผลงานที่ต้องการ
                                                               ค้ นหาไฟล์ผลงาน
        ดาวน์โหลด


    ยืนยันการดาวน์โหลด                                        แสดงข้ อความยืนยัน
                                                                การดาวน์โหลด


                                                              เริ่ มดาวน์โหลดไฟล์



                                                          เสร็ จสิ ้นการดาวน์โหลดไฟล์




          ภาพที่ 11 : แสดง Activity diagram ของการดาวน์โหลดไฟล์ผลงาน
ระบบการนาเสนอสื่ออิเล็กทรอนิกส์ ( การเรียกดูผลงาน )

          ผู้ใช้ งานทัวไป
                      ่                                         ระบบ




                                                            แสดงรายการผลงาน
   เข้าสู่หน้าผลงาน
                                                               แต่ละประเภท




เลือกผลงานที่ตองการอ่าน
              ้
                                                           แสดงรายละเอียดผลงาน



                                                           เสร็ จสิ้นการเรี ยกดูผลงาน




                ภาพที่ 12 : แสดง Activity diagram ของการเรี ยกดูผลงาน
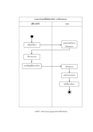
ระบบการนาเสนอสื่ออิเล็กทรอนิกส์ ( การค้ นหาผลงาน )

            ผู้ใช้ งานทัวไป
                        ่                                       ระบบ




                                                             แสดงแบบฟอร์มการ
     เข้าสู่หน้าค้นหา
                                                                ค้นหาผลงาน



     เลือก Keyword



กรอกข้อมูลที่ตองการค้นหา
              ้                                                 ค้นหาผลงาน


                                                             แสดงรายการผลงาน



                                                              เสร็ จสิ้นการค้นหา




                  ภาพที่ 13: แสดง Activity diagram ของการค้นหาผลงาน
ระบบการนาเสนอสื่ออิเล็กทรอนิกส์ ( การปรับปรุงข้ อมูลผลงาน )

                ผู้ดูแลระบบ                                         ระบบ




  เข้าสู่หน้าปรับปรุ งข้อมูลผลงาน                                แสดงหน้าปรับปรุ งผลงาน



เลือกผลงานที่ตองการปรับปรุ ง
              ้                                              แสดงแบบฟอร์มปรับปรุ งผลงาน



   กรอกรายละเอียดผลงาน


      บันทึกการปรับปรุ ง                                        ปรับปรุ งข้อมูลผลงาน



                                                                 เสร็ จสิ้นการปรับปรุ ง




                 ภาพที่ 14: แสดง Activity diagram ของการปรับปรุ งข้อมูลผลงาน
ระบบการนาเสนอสื่ออิเล็กทรอนิกส์ ( การนาผลงานเข้ า )

            ผู้ดูแลระบบ                                         ระบบ




                                                           แสดงแบบฟอร์มเพิ่มข้อมูล
 เข้าสู่หน้า Upload ผลงาน
                                                              และแนบไฟล์ผลงาน



กรอกรายละเอียดผลงาน


   แนบไฟล์ผลงาน                                              ตรวจสอบไฟล์ผลงาน


ยืนยันการนาเข้าผลงาน                                              Upload ไฟล์


                                                            เพิมข้อมูลและไฟล์ผลงาน
                                                               ่


                                                             เสร็ จสิ้นการนาผลงานเข้า




                ภาพที่ 15 : แสดง Activity diagram ของการนาผลงานเข้า
ระบบการนาเสนอสื่ออิเล็กทรอนิกส์ ( การนาผลงานออก )

            ผู้ดูแลระบบ                                      ระบบ




  เข้าสู่หน้านาผลงานออก                                  แสดงหน้านาผลงานออก



                                                           แสดงข้อความยืนยัน
เลือกผลงานที่ตองการนาออก
              ้
                                                               การนาออก



ยืนยันการนาผลงานออก                                     ลบข้อมูลและไฟล์ผลงาน



                                                        เสร็ จสิ้นการนาผลงานออก




                  ภาพที่ 16 : แสดง Activity diagram ของการนาผลงานออก
5.3 กาหนดขอบเขตและเป้ าหมายของงานวิจย
                                            ั
          5.3.1 ขอบเขตของงานวิจย
                               ั
          ขอบเขตของระบบการนาเสนอสื่ ออิเล็กทรอนิกส์ คือ สามารถจัดเก็บผลงานต่างๆ ลงในระบบที่มีการ
แบ่งเป็ นหมวดหมู่อย่างชัดเจนทาให้คนหาผลงานต่างๆ ได้สะดวกและรวดเร็ ว
                                  ้                                          และมีการนาเสนอผลงานด้วย
รู ปแบบที่น่าสนใจ ระบบสามารถแบ่งออกเป็ น 2 ส่วนดังนี้

             1. ส่ วนหน้ าจอทีเ่ กียวข้ องกับผู้เข้ าใช้ ระบบทัวไป
                                   ่                           ่
               - หน้า Login เพื่อกาหนดสิทธิการเข้าถึงผลงานต่างๆ
                                                                   ั ้
               - หน้าค้นหาผลงานต่างๆ จะช่วยเพิ่มความสะดวกให้กบผูใช้งานระบบ
               - หน้าแสดงผลงาน โดยจะแบ่งออกเป็ น 3 ประเภทคือ ผลงานวิจย ผลงานการแข่งขัน และ
                                                                             ั
                 เอกสารอื่นๆ ซึ่งผูใช้สามารถแสดงความคิดเห็นเกี่ยวกับผลงานต่างๆได้
                                    ้
               - หน้าผลงานล่าสุด เป็ นส่วนที่แสดงผลงานล่าสุดที่เจ้าของระบบได้ทาการเพิ่มลงในระบบ
               - หน้าเกี่ยวกับเรา เป็ นส่วนที่แสดงข้อมูลของภาควิทยาวิทยาการคอมพิวเตอร์
               - หน้าติดต่อเรา เป็ นส่วนที่แสดงข้อมูลของผูพฒนาระบบ โดยผูใช้สามารถติดต่อกับผูพฒนาได้
                                                           ้ ั             ้                 ้ ั
                 หากเกิดปั ญหา หรื อข้อสงสัยในการเข้าใช้งานระบบ

             2. ส่ วนหน้ าจอทีเ่ กียวข้ องกับการจัดการระบบ
                                   ่
                   เป็ นผูที่ดูแลระบบเท่านั้น ซึ่งสามารถเพิ่มและลบผลงานต่างๆ ได้รวมทั้งยังสามารถแก้ไข
                          ้
             ข้อมูลต่างๆ ได้อีกด้วย
                - หน้า Upload ผลงานต่างๆ ลงในระบบ
                                              ่
                - หน้าลบผลงานต่างๆ ที่อยูบนระบบ
                - หน้าแก้ไขการจัดเรี ยงผลงานต่างๆ บนระบบ

           5.3.2 เป้ าหมายของงานวิจย
                                   ั
           เป้ าหมายของการพัฒนาการนาเสนอสื่ ออิเล็กทรอนิกส์เพื่อที่จะช่วยให้รูปแบบการนาเสนอผลงานการ
วิจยและผลงานการแข่งขัน รวมทั้งเอกสารอื่นๆ ที่เกี่ยวข้องให้มีความน่าสนใจมากขึ้น อีกทั้งมีการค้นหาและ
     ั
เรี ยกใช้งานเป็ นไปด้วยความสะดวก ประหยัดทรัพยากร และง่ายในการจัดเก็บข้อมูล

      5.4 การออกแบบระบบ

          5.5.1 ในส่วนของ Interface ที่ใช้ติดต่อกับผูใช้งานนั้น จะออกแบบให้ผใช้สามารถใช้งานง่าย ไม่มี
                                                     ้                      ู้
ความซับซ้อนทาให้ผใช้งานสามารถใช้งานได้อย่างสะดวก
                  ู้
          5.5.2 ออกแบบโครงสร้างระบบเพื่อกาหนดขอบเขตการใช้งานระบบของผูใช้แต่ละกลุ่ม
                                                                     ้
        5.5.3 ออกแบบระบบฐานข้อมูลเพื่อให้สามารถจัดเก็บข้อมูลที่เกี่ยวกับผลงานต่างๆ ซึ่งสามารถค้นหา
ผลงานและเอกสารอื่นๆที่ถูกจัดเก็บได้อย่างรวดเร็ ว
User Interface Level
Application Level
Database Level




                                    ภาพที่ 17 : ออกแบบสถาปั ตยกรรมระบบ




                       ผู้ดแลระบบ
                           ู                                       ผู้ใช้ งานทัวไป
                                                                               ่


                                     ภาพที่ 18 : Network Diagram
5.5 การพัฒนาระบบ
       พัฒนาระบบการนาเสนอสื่ ออิเล็กทรอนิกส์ ตามที่ได้ออกแบบไว้เพื่อพัฒนารู ปแบบการนาเสนอผลงาน
ต่างๆและใช้ระบบการจัดการฐานข้อมูลมาช่วยจัดเก็บข้อมูลผลงาน

       5.6 การทดสอบระบบ
       เมื่อทาการพัฒนาระบบเสร็จแล้ว ต้องทดสอบใช้งานระบบเพื่อตรวจสอบหาข้อผิดพลาดที่อาจเกิดขึ้นจาก
การใช้งาน และทดสอบว่าระบบที่สร้างขึ้นนั้นบรรลุเป้ าหมายหรื อไม่ หากพบข้อผิดพลาดจะต้องทาการแก้ไข


       5.7 จัดทารายงานและคู่มอการใช้ งาน
                             ื
         เขียนรายงานเพื่อนาเสนอโครงงาน โดยมีเนื้ อหารายละเอียดเกี่ ยวกับโครงงานที่ทา ทั้งทฤษฎีต่างๆ ที่
เกี่ยวข้อง วิธีการออกแบบ วิธีการการพัฒนา และปั ญหาในการทางาน รวมไปถึงคู่มือในการใช้งานของระบบด้วย

       5.8 ตัวอย่ างระบบ ( Prototype )
           1. ส่ วนการจัดการระบบ Back Office ประกอบด้ วยส่ วนต่ างๆ ดังนี้

           -    เข้าสู่ ระบบ Back Office เพื่อแสดงสิ ทธิ ในการเข้าใช้ระบบ ดังภาพที่ 19 โดยต้องใส่ ชื่อ และ
รหัส ของผูใช้งาน ซึ่งสิ ทธิในการเข้าใช้ระบบคือ ผูดูแลระบบ เท่านั้น
          ้                                      ้




                              ภาพที่ 19 : แสดงหน้าเข้าสู่ระบบของส่วนการจัดการ
 เมื่อเข้าสู่ ระบบแล้ว ระบบจะแสดงหน้าหลัก โดยมีเมนูให้ผูดูแลระบบได้เลือกว่าจะดูผลงาน
                                                                   ้
ทั้งหมด Upload ผลงาน บันทึก ลบ แก้ไขข้อมูลของผลงานต่างๆ ดังภาพที่ 20




                 รายชื่อผลงานทั้งหมด               แก้ไข/ลบข้อมูลผลงาน       Upload ผลงาน              Delete ผลงานออก

                                                                                                                    ออกจากระบบ

                   ภาพที่ 20 : แสดงหน้าหลักของระบบ Back office หลังจากเข้าสู่ ระบบแล้ว


          ตัวอย่างการแสดงหน้าเว็บแอพพลิเคชันของส่วนเมนูรายชื่อผลงานทั้งหมด ดังภาพที่ 21
                                            ่




                      รายชื่อผลงานทั้งหมด




                               โครงการวิจยระบบการ
                                         ั                  ระบบสารสนเทศ     วารสาวิจย มข.
                                                                                     ั       การวิจยการตลาดและ
                                                                                                   ั
                                 เงินระดับจุลภาค             ทางภูมิศาสตร์                    ระบบสารสนเทศ




                                                                                                                         ออกจากระบบ


                                   ภาพที่ 21 : แสดงหน้าเมนูรายชื่อผลงานทั้งหมด
 ตัวอย่างการแสดงหน้าเว็บแอพพลิเคชันของส่วนเมนูแก้ไขข้อมูลผลงาน ดังภาพที่ 22
                                   ่




                แก้ไขข้ อมูลผลงาน




                         โครงการวิจยระบบการ
                                   ั            ระบบสารสนเทศ           วารสาวิจย มข.
                                                                               ั        การวิจยการตลาดและ
                                                                                              ั
                           เงินระดับจุลภาค       ทางภูมิศาสตร์                           ระบบสารสนเทศ




                                                                                                            ออกจากระบบ


                                    ภาพที่ 22: แสดงหน้าเมนูแก้ไขข้อมูลผลงาน

    ตัวอย่างการแสดงหน้าเว็บแอพพลิเคชันของส่วนเมนู Upload ผลงาน ดังภาพที่ 23
                                      ่




                  Upload ผลงาน

          ชื่อผลงาน                                                         ประเภท
            ชื่อผูวจย
                  ้ิั                                                  ชื่อผูวจยร่ วม
                                                                             ้ิั
       ปี ที่ทาการวิจย
                     ั                                           ระยะเวลาทาการวิจย
                                                                                 ั

        วัตถุประสงค์
        แนบไฟล์ผลงาน


                                                                                                            ออกจากระบบ


                                        ภาพที่ 23 : แสดงหน้าเมนู Upload ผลงาน
   ตัวอย่างการแสดงหน้าเว็บแอพพลิเคชันของส่วนเมนู Delete ผลงานออกจากระบบ ดังภาพที่ 24
                                     ่




             Delete ผลงาน




                โครงการวิจยระบบการ
                          ั          ระบบสารสนเทศ     วารสาวิจย มข.
                                                              ั       การวิจยการตลาดและ
                                                                            ั
                  เงินระดับจุลภาค     ทางภูมิศาสตร์                    ระบบสารสนเทศ




                                                                                          ออกจากระบบ


                  ภาพที่ 24 : แสดงหน้าเมนู Delete ผลงานออกจากระบบ
2. Front Office ประกอบด้ วยส่ วนต่ างๆ ดังนี้

        หน้าแรกผูใช้ทวไปต้องทาการ Login เข้าสู่ระบบเป็ นอันดับแรก
                  ้ ั่


              ภาควิชาวิทยาการคอมพิวเตอร์                         มหาวิทยาลัยขอนแก่น

              Electronic Media Presentation System


                   Username :

                   Password :

                                    Submit          Forget Password




           หน้ าแรก เกี่ยวกับเรา ผลงาน ผู้วิจย ค้ นหา ติดต่อเรา
                                             ั




                                  ภาควิชาวิทยาการคอมพิวเตอร์
                                       คณะวิทยาศาสตร์
                                      มหาวิทยาลัยขอนแก่น




                       ภาพที่ 25 : แสดงหน้าแรกของส่วน Front Office
 หน้าหลัก ( เมื่อผ่านการ Login เรี ยบร้อยแล้ว )


           Electronic Media
            Presentation System

       หน้ าแรก เกี่ยวกับเรา ผลงาน ผู้วจัย ค้ นหา ติดต่ อเรา
                                       ิ
                                                                  ข้ อแนะนาการใช้ งาน




    ผลงานวิจยล่ าสุ ด
            ั




    ผลงานการแข่ งขันล่ าสุ ด




    เอกสารทีเ่ กียวข้ องล่ าสุ ด
                 ่




                                               ่
                   ภาพที่ 26: แสดงหน้าหลัก ที่ผานการ Login แล้ว
 หน้าผลงาน


            Electronic Media





            Presentation System
        หน้ าแรก เกียวกับเรา ผลงาน ผู้วจย ค้นหา ติดต่อเรา
                    ่                  ิั
                                                                 ข้ อแนะนาการใช้ งาน




ผลงานวิจย
        ั




ผลงานการแข่ งขัน




เอกสารทีเ่ กียวข้ อง
             ่




                ภาพที่ 27 : แสดงหน้าของผลงานต่างๆ ที่แบ่งเป็ นหมวดหมู่แล้ว
 หน้าแสดงผลงาน


      Electronic Media
      Presentation System

    หน้ าแรก เกี่ยวกับเรา ผลงาน ผู้วจัย ค้ นหา ติดต่ อเรา
                                    ิ




            ชื่อผลงาน
              ผูวจย
                ้ิั
            ผูวจยร่ วม
              ้ิั
          ปี ที่ทาการวิจย
                        ั
       ช่วงระยะเวลาที่ทาวิจย
                           ั
             ประเภท
           วัตถุประสงค์
          Download File




                         ภาพที่ 28 : หน้าแสดงผลงาน
 หน้าค้นหาผลงานต่างๆ


          Electronic Media
          Presentation System
    หน้ าแรก เกียวกับเรา ผลงาน ผู้วจย ค้นหา ติดต่อเรา
                ่                  ิั
                                                       ข้ อแนะนาการใช้ งาน




  ค้ นหาผลงาน
                                 ผลงานวิจย
                                         ั
                              ผลงานการแข่งขัน
                           เอกสารที่เกี่ยวข้ องต่างๆ
                                    ผู้วิจย
                                          ั



   ชื่อผู้วจย
           ิั

    ชื่อเรื่อง


    ปี พ.ศ.


                    Submit          Cancel


                  ภาพที่ 29: แสดงหน้าการค้นหาผลงาน
6. ข้ อจากัดของการวิจย
                     ั
           - สามารถเก็บผลงานลงฐานข้อมูลได้อย่างสะดวกด้วยการกรอกข้อมูลผ่านฟอร์ มรับข้อมูลต่างๆ
           - User Interface เป็ นภาษาไทย
           - ปรับแต่งโมดูลให้ผใช้สามารถใช้งานระบบได้ง่าย
                              ู้
           - แบ่งสัดส่วนการทางานโดยแบ่งตามผูใช้งาน
                                            ้

7. สถานทีทาวิจย
         ่ ั
      ห้องปฏิบติการคอมพิวเตอร์ ภาควิชาวิทยาการคอมพิวเตอร์ คณะวิทยาศาสตร์ มหาวิทยาลัยขอนแก่น
                ั


8. ประโยชน์ ทคาดว่ าจะได้ รับ
             ี่
                                                    ่
         1. เรี ยนรู ้ถึงวิธีการพัฒนาการนาเสนอให้อยูในลักษณะการนาเสนอแบบสื่ ออิเล็กทรอนิกส์ เพื่อใช้เพิ่ม
ประสิ ทธิภาพการนาเสนอให้ดียงขึ้น
                           ิ่
         2.     สามารถนาระบบที่พฒนาขึ้นไปประยุกต์ใช้ในการนาเสนอผลงานการวิจยและผลงานการแข่งขัน
                                ั                                         ั
รวมทั้งเอกสารอื่นๆ ที่เกี่ยวข้องกับภาควิชาวิทยาการคอมพิวเตอร์ได้   เพื่อเพิ่มประสิ ทธิภาพและความน่าสนใจ
    ั
ให้กบรู ปแบบการนาเสนอมากยิงขึ้น่
         3.ในด้านการค้นหาผลงานและเอกสารอื่นๆ ที่เกี่ยวข้อง มีความสะดวกรวดเร็ วมากขึ้น


9. แผนและระยะเวลาดาเนินงาน
   ในการดาเนินการวิจยระบบงาน มีข้ นตอนการทางานดังต่อไปนี้
                     ั              ั
       1) ปรึ กษาเรื่ องหัวข้อในการทาโครงงาน
       2) รวบรวมข้อมูล
            - ศึกษาปั ญหาต่างๆ ของระบบที่ตองการนามาพัฒนา
                                            ้
            - วัตถุประสงค์ของการพัฒนาระบบ
            - ประโยชน์ที่จะได้จากระบบที่พฒนาขึ้นมา
                                          ั
       3) นาเสนอหัวข้อโครงงาน
       4) ศึกษาทฤษฏีแบะงานวิจยที่เกี่ยวข้องในการทาโครงงาน
                                  ั
       5) ศึกษาเทคโนโลยีและเครื่ องมือที่นามาใช้ในการทาโครงงาน
       6) วิเคราะห์รายละเอียดของระบบตามความต้องการของผูใช้ ้
            - วิเคราะห์ความต้องการของผูใช้ระบบและขอบเขตของระบบ
                                       ้
            - วิเคราะห์รูปแบบการนาเสนอ
       7) ออกแบบโครงสร้างของระบบและฐานข้อมูล
            - ออกแบบระบบตามความต้องการของผูใช้   ้
            - ออกแบบฐานข้อมูลของระบบ
8)    ออกแบบในส่วนของ Interface ของระบบที่ส่วนติดต่อกับผูใช้
                                                         ้
9)    สร้างเว็บแอพพลิเคชันในส่วนของระบบต่างๆ ตามที่ได้ออกแบบไว้
                           ่
10)   ทดสอบความถูกต้องของระบบ
11)   ปรับปรุ งและเพิ่มเติมในส่วนที่ยงไม่สมบูรณ์
                                     ั
12)   จัดทาเอกสารเป็ นคู่มือประกอบการใช้งาน
2554                                                                     2555
          ขั้นตอนการทางาน              มิถุนายน      กรกฎาคม         สิ งหาคม       กันยายน            ตุลาคม     พฤศจิกายน       ธันวาคม        มกราคม              กุมภาพันธ์
                                     1-15   16-30   1-15   16-31   1-15   16-31   1-15      16-30   1-15   16-31 1-15   16-30   1-15   16-31   1-15   16-31     1-15      16-29
ปรึ กษาเรื่ องหัวข้อ
รวบรวมข้อมูล
นาเสนอหัวข้อโครงงาน
ศึกษาทฤษฏีและงานวิจยที่เกี่ยวข้อง
                   ั
ศึกษาเทคโนโลยีและเครื่ องมือ
วิเคราะห์รายละเอียดของระบบตาม
ความต้องการของผูใช้
                ้
ออกแบบโครงสร้างและฐานข้อมูล
ออกแบบในส่วนของ Interface ที่เป็ น
ส่วนติดต่อกับผูใช้
               ้
สร้างเว็บแอพพลิเคชันในส่วนของ
                   ่
ระบบตามที่ได้ออกแบบ
ทดสอบความถูกต้องของระบบ
ปรับปรุ งในส่วนที่ยงไม่สมบูรณ์
                   ั
จัดทาเอกสารเป็ นคู่มือประกอบการ
ใช้งาน
10. งบประมาณ
         หมวดอุปกรณ์
                     ค่าวัสดุสานักงาน ( กระดาษ, ปากกา และอื่นๆ )          500 บาท
                     ค่าหนังสื อศึกษาเพิ่มเติม                           1,000 บาท
                     ค่าวัสดุคอมพิวเตอร์ ( แผ่นดิสก์, ซีดี และอื่นๆ )    1,000 บาท
         หมวดค่ าใช้ สอย
                     ค่าจัดรู ปเล่ม                                      1,000 บาท
                     ค่าถ่ายเอกสาร                                       1,000 บาท
                     ค่า Print เอกสาร                                    1,000 บาท
                                                            รวมทั้งหมด   5,500 บาท

11. เอกสารอ้ างอิง
    [1] คลังหนังสื ออิเล็กทรอนิกส์ประเทศไทย. (ม.ม.ป.). ระบบของ ebooks.in.th ทางานอย่ างไร?. ค้นข้อมูล 9
        มิถุนายน 2554, จาก http://www.ebooks.in.th/howitworks.html
    [2] มหาวิทยาลัยมหาสารคาม. (2551). สื่ออิเล็กทรอนิกส์ (Electronics media). ค้นข้อมูล 27 มิถุนายน
        2554, จาก http://elearning.msu.ac.th/ge/ge51/0012003/doc/doc/d02/d02_3.doc
                           ่
    [3] วงศกร กล้าโชติพวง. (2554). e-book. ค้นข้อมูล 8 มิถุนายน 2554,
        จาก http://www.learners.in.th/blog/kaka2011/462832
    [4] เศรษฐพงศ์ มะลิสุวรรณ. (2553). E-magazine. ค้นข้อมูล 16 มิถุนายน 2554,
        จาก http://www.vcharkarn.com/varticle/41875
    [5] เสาวลักษณ์ ญาณสมบัติ. (2545). การพัฒนาหนังสืออิเล็กทรอนิกส์ เรื่องนวัตกรรมการสอนทียดผู้เรียน
                                                                                                ่ึ
        เป็ นสาคัญ. วิทยานิพนธ์ศึกษาศาสตรมหาบัณฑิต, สาขาเทคโนโลยีการศึกษา
        มหาวิทยาลัยเกษตรศาสตร์ .
    [6] S. rattana. (2551). กรณีศึกษา e-book. ค้นข้อมูล 8 มิถุนายน 2554, จาก
        http://www.learners.in.th/blog/com4ed1066/128785
    [7] สุทธิลกษณ์ สูงห้างหว้า. (2551). การผลิตหนังสืออิเล็กทรอนิกส์ โดยใช้ การดาเนินเรื่องแบบสาขา.
               ั
         วิทยานิพนธ์ ศึกษาศาสตรมหาบัณฑิต, สาขาวิชาเทคโนโลยีการศึกษา บัณฑิตวิทยาลัย
         มหาวิทยาลัยขอนแก่น.
    [8] สุภาภรณ์ สิ ปปเวสม์. (2545). การสร้ างหนังสืออิเล็กทรอนิกส์ ทเี่ ขียนจากโปรแกรม Adobe Acrobat
         คณะเทคโนโลยี มหาวิทยาลัยเชียงใหม่ . ฐานข้อมูลเอกสารฉบับเต็มในรู ปอิเล็กทรอนิกส์
         (มหาวิทยาลัยเชียงใหม่).
[9] วรรณา ณาโฉมฉิ น. (2553). ข้ อดีและข้ อจากัดของสื่อ. ค้นข้อมูล 27 มิถุนายน 2554, จาก
    http://www.learners.in.th/blog/wannabu00/363588
[10] “A Development of E-Book Writer Program”. (2554). ค้นข้อมูล 4 กรกฎาคม 2554, จาก
    http://research-all.blogspot.com/2011/01/development-of-e-book-writer-program-1.html
[11] สานักงานเลขาธิการสภาการศึกษา. (2550). ฐานข้ อมูลการวิจย. ค้นข้อมูล 4 กรกฎาคม 2554, จาก
                                                           ั
    http://www.thaiedresearch.org/thaied/
[12] มหาวิทยาลัยบูรพา. (2551). หลักการและเหตุผล. ค้นข้อมูล 4 กรกฎาคม 2554, จากhttp://e-
    research.buu.ac.th/code/reason.php
[13] ศิวพร ชังสัจจา. (2554). E-book. ค้นข้อมูล 6 กรกฎาคม 2554, จาก
    http://sivaporn94.blogspot.com/2011/02/e-book.html
[14] โรงเรี ยนเทศบาลวัดท่าสะต๋ อย. (2552). การสร้ างหนังสืออิเล็กทรอนิกส์ . ค้นข้อมูล 6 กรกฎาคม 2554,
     จากhttp://www.thaigoodview.com/node/47994
[15] บุญเลิศ อรุ ณพิบูลย์. (2550). Multimedia e-Book ด้ วย Flip Album 6.0. ค้นข้อมูล 19 กรกฎาคม 2554,
     จาก http://www.oknation.net/blog/freeday888/2009/09/08/entry-1
ลงชื่อผูทาโครงงาน ................................................
                                  ้
                                              ( นางสาวกมลชนก สามัคคีมิตร )
                                                      ................................................
                                                      ( นางสาวนิสราวดี โรปรัมย์ )
                                         วันที่ .....................................................




ลงชื่ออาจารย์ที่ปรึ กษาโครงงาน ............................................................
                                                     ( รศ.ดร. สมจิตร อาจอินทร์ )
                                         วันที่ .....................................................

Proposal ict2

  • 1.
    ICT 2554 /2 เค้ าโครงโครงงานคอมพิวเตอร์ ระบบการนาเสนอสื่ ออิเล็กทรอนิกส์ Electronic Media Presentation System โดย รหัสประจาตัว 513020388-3 นางสาวกมลชนก สามัคคีมิตร รหัสประจาตัว 513020399-8 นางสาวนิสราวดี โรปรัมย์ อาจารย์ ทปรึกษา : รศ. ดร. สมจิตร อาจอินทร์ ี่ รายงานนี้เป็ นส่ วนหนึ่งของการศึกษาวิชา 322 494 โครงงานคอมพิวเตอร์ 1 ภาคเรี ยนที่ 1 ปี การศึกษา 2554 ภาควิชาวิทยาการคอมพิวเตอร์ คณะวิทยาศาสตร์ มหาวิทยาลัยขอนแก่น ( เดือน กรกฎาคม พ.ศ. 2554 )
  • 2.
    การเสนอเค้ าโครงโครงงานคอมพิวเตอร์ ภาควิชาวิทยาการคอมพิวเตอร์ คณะวิทยาศาสตร์ มหาวิทยาลัยขอนแก่น ชื่อ นางสาวกมลชนก สามัคคีมิตร รหัสประจาตัว 513020388 - 3 นางสาวนิสราวดี โรปรัมย์ รหัสประจาตัว 513020399 - 8 นักศึกษาระดับปริ ญญาตรี หลักสูตรวิทยาศาสตรบัณฑิต สาขาเทคโนโลยีสารสนเทศและการสื่ อสาร อาจารย์ที่ปรึ กษาโครงงาน รศ.ดร. สมจิตร อาจอินทร์ 1. ชื่อหัวข้ อโครงงาน ภาษาไทย ระบบการนาเสนอสื่ ออิเล็กทรอนิกส์ ภาษาอังกฤษ Electronic Media Presentation System 2. หลักการและเหตุผล การนาเสนอสื่ ออิเล็กทรอนิกส์เป็ นการนาเนื้อหาความรู ้ต่างๆ มาแสดงผลด้วยระบบคอมพิวเตอร์ ที่ สามารถพลิกเปิ ดอ่านได้เสมือนสื่ อจริ งพร้อมทั้งภาพเคลื่อนไหวและเสี ยง อีกทั้งยังสามารถเชื่อมไปยังเว็บไซต์ได้ ทันที จึงช่วยให้มีความสะดวกและง่ายต่อการนาไปเผยแพร่ ท้ งในรู ปแบบของการส่งทางอีเมล์หรื อซีดีโดยสามารถ ั สื่ อความเข้าใจได้ง่ายยิงขึ้นจากรู ปแบบเดิมนอกจากนี้รูปแบบการนาเสนออิเล็กทรอนิกส์ยงสามารถสื่ อความใน ่ ั เรื่ องเนื้อหาต่างๆ ได้ดีเพื่อเป็ นแหล่งที่รวบรวมความรู ้ ประชาสัมพันธ์ โฆษณาสื่ ออิเล็กทรอนิกส์ และช่วยเพิ่ม ความบันเทิง อีกทั้งยังช่วยประหยัดเวลาในการทางาน ลดต้นทุนและปริ มาณการใช้สื่อสิ่ งพิมพ์ต่างๆ รวมถึงมี ความสะดวกในการเปิ ดชมเมื่อไรก็ได้ตามต้องการ ั ่ ปั จจุบนภาควิชาวิทยาการคอมพิวเตอร์มีผลงานมากมายไม่วาจะเป็ นผลงานการวิจย ผลงานการแข่งขัน ั และเอกสารอื่นๆ ที่เกี่ยวข้อง ซึ่งผลงานเหล่านี้ลวนมีความสาคัญต่อการศึกษาและการพัฒนาผลงานใหม่ๆ ใน ้ อนาคต แต่เนื่องจากการจัดเก็บรวบรวมและนาเสนอผลงานต่างๆ ผ่านทางเครื อข่ายอินเตอร์เน็ตนั้นยังไม่มี ประสิ ทธิภาพในการจัดเก็บและนาเสนอ ทาให้ยากต่อการค้นหาผลงานและเอกสารต่างๆที่เกี่ยวข้อง อีกทั้ง รู ปแบบของการนาเสนอผลงานเหล่านี้ยงไม่มีการนาเสนอในรู ปแบบของหนังสื ออิเล็กทรอนิกส์หรื อนิตยสาร ั อิเล็กทรอนิกส์เข้ามาประยุกต์ใช้มากนัก ส่งผลให้ผลงานต่างๆไม่เป็ นที่น่าสนใจต่อผูใช้และผูที่สนใจศึกษาผลงาน ้ ้ ดังกล่าว ด้วยเหตุผลดังกล่าวนี้ผพฒนาจึงได้ทาการพัฒนาระบบการนาเสนอสื่ ออิเล็กทรอนิกส์ข้ ึน ู้ ั เพื่อจัดเก็บ รวบรวมผลงานต่างๆ โดยมีการแบ่งแยกตามหมวดหมู่ออกเป็ น 3 หมวด คือ ผลงานการวิจย ผลงานการแข่งขัน ั และเอกสารอื่นๆ ที่เกี่ยวข้อง เพื่อสนับสนุนให้เกิดความสะดวกในการเข้าถึงผลงาน ทาให้ผที่สนใจสามารถ ู้
  • 3.
    ค้นหาผลงานต่างๆ ของภาควิชาวิทยาการคอมพิวเตอร์ ได้ผลลัพธ์ที่ตรงกับความต้องการมากขึ้นรวมไปถึงระบบมี การนาเสนอผลงานบนเว็บไซต์ ที่มีรูปแบบที่แปลกใหม่และน่าสนใจ โดยการนารู ปแบบการนาเสนอในลักษณะ ของหนังสื ออิเล็กทรอนิกส์หรื อนิตยสารอิเล็กทรอนิกส์เข้ามาประยุกต์ใช้ร่วมกับการนาเสนอผลงานต่างๆ เหล่านี้ 3. วัตถุประสงค์ 1. เพื่อพัฒนาระบบจัดการผลงานและเอกสารที่เกี่ยวข้อง เพื่อความสะดวกในการค้นหาผลงาน สาหรับ ผูที่สนใจศึกษาและค้นคว้าผลงานวิจยของภาควิชาวิทยาการคอมพิวเตอร์ ้ ั 2. เพื่อออกแบบและพัฒนาระบบการนาเสนอสื่ ออิเล็กทรอนิ กส์เพือใช้สาหรับการนาเสนอผลงานและ ่ เอกสารที่เกี่ยวข้อง ของภาควิชาวิทยาการคอมพิวเตอร์ โดยมุ่งเน้นการนาเสนอที่มีรูปแบบที่เหมาะสมกับผลงานที่ ั จะเผยแพร่ และเพิ่มความน่าสนใจให้กบผลงาน 4. ทฤษฎีและผลงานวิจัยทีเ่ กี่ยวข้ อง 4.1 ทฤษฎีทเี่ กียวข้ อง ่ 1) สื่ออิเล็กทรอนิกส์ [2] สื่ ออิเล็กทรอนิกส์เป็ นสื่ อการเรี ยนการสอนที่เกิดจากวิวฒนาการของเทคโนโลยีสารสนเทศและการ ั สื่ อสารโทรคมนาคม การใช้สื่ออิเล็กทรอนิกส์ในการเรี ยนการสอนจะออกมาในลักษณะของสื่อประสม หรื อ มัลติมีเดียแสดงผลออกมาหลายรู ปแบบตามที่โปรแกรมไว้ เช่น มีเสี ยง เป็ นภาพเคลื่อนไหว สามารถให้ผเู ้ รี ยน มีปฏิสมพันธ์ ปั จจุบนสื่ อประเภทนี้มีหลายลักษณะ ดังนี้ ั ั 1.1 ) บทเรียนคอมพิวเตอร์ ช่วยสอน ( Computer Assisted Instruction : CAI ) บทเรี ยน คอมพิวเตอร์ช่วยสอน เป็ นซอฟแวร์ทางการศึกษาชนิดหนึ่ง เป็ นสื่ อที่ สามารถช่วยให้ผเู ้ รี ยนสามารถเรี ยนรู ้ และ มีผลการตอบสนองได้รวดเร็ วกว่าสื่ อประเภทอื่น ยกเว้นสื่ อบุคคล ลักษณะเป็ นบทเรี ยนที่ใช้คอมพิวเตอร์เป็ นตัว นาเสนอเนื้อหาและกิจกรรมการเรี ยน ส่วนใหญ่มุ่งที่จะให้ผเู ้ รี ยนเรี ยนด้วยตนเองเป็ นหลัก มีการโต้ตอบกัน ระหว่างผูเ้ รี ยนกับเครื่ องคอมพิวเตอร์ ในแต่ละบทเรี ยนจะมีตวอักษร ภาพกราฟิ ก ภาพนิ่ง ภาพเคลื่อนไหวและมี ั เสี ยงประกอบ 1.2 ) สื่อการเรียนการสอนบนเครือข่ าย หรือ E – Learning เป็ นการเรี ยนผ่านช่องทาง อินเทอร์เน็ต สื่ อการเรี ยนการสอนบนเครื อข่ายมีการพัฒนาหลายรู ปแบบ เช่น ระบบการจัดการเรี ยนการสอน (Learning Management System : LMS ) , บทเรี ยนบนเครื อข่าย ( Web based course ) , วีดีทศน์ตามสัง ( Video ั ่ On Demand )
  • 4.
    1.3 ) หนังสืออิเล็กทรอนิกส์( Electronics Books ) เป็ นหนังสื อหรื อเอกสารที่ถูกดัดแปลงอยู่ ในรู ปแบบที่สามารถแสดงผลออกมาได้โดยเครื่ องมืออิเล็กทรอนิกส์ผอ่านสามารถอ่านผ่านอุปกรณ์อิเล็กทรอนิกส์ ู้ พกพา หรื อทางอินเทอร์เน็ตได้ ลักษณะพิเศษที่แตกต่างจากหนังสื อฉบับตีพิมพ์ คือ ความสะดวกและรวดเร็ ว ในการค้นหาและการที่ผอ่านสามารถอ่านพร้อมๆกันได้ ู้ 1.4 ) วารสารอิเล็กทรอนิกส์ ( Electronics Journals ) เป็ นวารสารรู ปแบบใหม่ที่มีการจัดเก็บ บันทึก และเผยแพร่ ในรู ปของแฟ้ มคอมพิวเตอร์ และสื่ ออิเล็กทรอนิกส์ สามารถเข้าถึงหรื อสื บค้นได้โดยการ สังซื้อหรื อบอกรับเป็ นสมาชิกจากฐานข้อมูลออนไลน์หรื อเครื อข่ายอินเทอร์เน็ตหรื อจากฐานข้อมูลซีดีรอม ่ 1.5 ) ฐานข้ อมูล ( Database ) เป็ นมวลสารสนเทศที่มีความเกี่ยวเนื่องสัมพันธ์กน มักจัดเก็บ ั สะสมไว้ดวยระบบคอมพิวเตอร์ในรู ปของแฟ้ มข้อมูล มีวตถุประสงค์เพื่อการใช้งานได้หลายๆ ด้าน โดยมีชุดคาสัง ้ ั ่ ระบบจัดการฐานข้อมูล ทาหน้าที่ควบคุมการจัดการและการใช้ฐานข้อมูล ่ หากพิจารณาถึง ข้อดี – ข้อเสี ย ของสื่ อประเภทนี้วา เป็ นอย่างไรบ้างเพื่อจะได้เป็ นแนวทางในการนามาใช้ ในการออกแบบและสร้างสื่ อประเภทนี้ ให้มประสิ ทธิภาพมากที่สุด โดยสรุ ปได้ดงนี้ ี ั ข้ อดีของสื่ออิเล็กทรอนิกส์ [9] - ขยายโอกาสทางการศึกษาให้ผเู ้ รี ยนรอบโลกในสถานศึกษาต่าง ๆ ที่ร่วมมือกันได้มีโอกาสเรี ยนรู ้ พร้อมกัน - ผูเ้ รี ยนควบคุมการเรี ยนรู ้ตามความต้องการ และความสามารถของตนอง - การเรี ยนด้วยสื่ อหลายมิติทาให้ผเู ้ รี ยนสามารถเลือกเนื้อหาได้ตามสะดวกโดยไม่ตองรี ยงลาดับกัน ้ - ข้อมูลและเนื้อหาสามารถหาได้โดยง่าย - ส่ งเสริ มแนวคิดในเรื่ องของการเรี ยนรู ้ตลอดชีวต เ นื่ องจากเว็บเป็ นแหล่งความรู ้ที่เปิ ดกว้างให้ผูที่ ิ ้ ต้องการศึกษาในเรื่ องใดเรื่ องหนึ่ง สามารถเข้ามาค้นคว้าหาความรู ้ได้อย่างต่อเนื่อง และตลอดเวลา การสอนบน เว็บตอบสนองต่อผูเ้ รี ยนที่มีความใฝ่ รู ้ รวมทั้งมีทกษะในการตรวจสอบการเรี ยนรู ้ดวยตนเอง ( Meta - Cognitive ั ้ Skills ) ได้อย่างมีประสิ ทธิภาพ - การเรี ยนรู ้บนเว็บเป็ นวิธีที่ดีเยียมในการให้ผเู ้ รี ยนได้ประสบการณ์ของสถานการณ์จาลอง ทั้งนี้เพราะ ่ สามารถใช้ขอความ ภาพนิ่ง เสี ยง ภาพเคลื่อนไหว วิดีโอ ภาพ 3 มิติ ในลักษณะที่ใกล้เคียงกับชีวตจริ งได้ ้ ิ - ขยายขอบเขตของการเรี ยนรู ้ได้ในทุกหนทุกแห่ง จากห้องเรี ยนปกติไปยังบ้าน และที่ทางาน ทาให้ไม่ เสี ยเวลาในการเดินทาง ข้ อจากัดของสื่ออิเล็กทรอนิกส์ - การเข้าถึงสื่ ออิเล็กทรอนิกส์ ปัญหาสาคัญประการหนึ่งก็คือ ความล่าช้าของเครื อข่ายคอมพิวเตอร์ ผูใช้ ้ ่ ขาดความเข้าใจในวิธีการสื บค้นข้อมูล ตลอดจนปั ญหาของข้อมูลที่อยูในรู ปแบบที่แตกต่างกัน
  • 5.
    - ลิขสิ ทธิ์ในรูปสื่ ออิเล็กทรอนิกส์ยงไม่ชดเจน เช่นกฎหมายลิขสิทธิ์ของสิ่ งพิมพ์ ั ั - หน่วยความจาที่จากัดและการติดตั้งโปรแกรมเป็ นอุปสรรคหลัก อุปกรณ์แบบเคลื่อนที่ ส่ วนมากมี ขนาดหน่วยความจามีความจุนอยกว่า คอมพิวเตอร์ส่วนบุคคลทัวไป ทาให้มขอจากัดในการจัดเก็บไฟล์ประเภท ้ ่ ี ้ มัลติมีเดีย 2) นิตยสารอิเล็กทรอนิกส์ ( E – Magazine ) [4] E – Magazine คือ นิ ตยสารออนไลน์ ที่ มีการนาเสนอข้อมู ลทางอิ เล็กทรอนิ กส์ ดังนั้นอุปกรณ์ อิเล็กทรอนิกส์จึงเป็ นสิ่ งที่มีความสาคัญอย่างยิงในการเข้าถึงข้อมูล คอมพิวเตอร์จึงเป็ นอุปกรณ์ที่คนส่วนใหญ่จะ ่ นึ กถึ งเป็ นอันดับแรก เนื่ องจากคอมพิวเตอร์ สามารถรองรับเทคโนโลยีต่างๆได้อย่างครบครัน หากแต่มี อินเตอร์เน็ตก็จะสามารถเชื่อมต่อและเข้าถึง E – Magazine ได้ทนที ั ่ E – Magazine ประกอบไปด้วย เนื้อหา ข่าวสาร รู ปภาพต่างๆทั้งหมดที่มีอยูในนิตยสาร ถูกย่อส่วนให้ ลงมาได้ไม่แตกต่างจากนิตยสารที่เป็ นรู ปเล่ม แต่จะมีความแตกต่างกันในเรื่ องของวิธีการและช่องทางการรับสาร รวมไปถึงรู ปแบบที่จะมีความทันสมัยมากยิงขึ้นสามารถนาเทคโนโลยีต่างๆ เข้ามาประยุกต์ใช้ได้อย่างหลากหลาย ่ อีกทั้งวิธีการรับสารสะดวกสบายมากกว่าการรับสารจากนิตยสารในรู ปแบบเดิม E – Magazine สามารถเปิ ดหน้า หรื อเลื่อนหน้า ด้วยเทคโนโลยีดิจิตอลอันทันสมัย ทาให้เปิ ดหน้าในรู ปแบบภาพ 3 มิติ จากหน้าจอคอมพิวเตอร์ เสมือนว่ากาลังเปิ ดหนังสื ออยู่ นอกจากนี้ แล้วยังมีเครื่ องมือต่าง ๆ ที่ ช่วยให้การรับสารมีความสะดวกรวดเร็ วมากยิ่งขึ้น เช่น การ ค้นหาข้อมูลจากเนื้อหาภายในเล่มสามารถค้นหาได้อย่างรวดเร็ ว โดยการกดปุ่ มค้นหา จากนั้นสามารถเลื่อนไปยัง ้ ั ่ หน้าที่ตองการอ่านได้ทนที สามารถย่อหรื อขยายการแสดงผลทั้งตัวอักษรและภาพ เพื่อให้อานง่าย และสบายตา ยิงขึ้น สามารถกาหนดตาแหน่งของไฟล์บนเว็บ คลิกเพื่อเปิ ดไปหน้าเว็บเพจต่างๆ หรื อเว็บไซต์ที่เกี่ยวข้องกับ ่ เนื้อหา สามารถหาข้อมูลเพิ่มเติมจากเว็บไซต์ของผูให้การสนับสนุน รวมถึงการพิมพ์หน้าที่ตองการ ้ ้ ภาพที่ 1 : ภาพแสดงส่วนต่างๆของนิตยสารอิเล็กทรอนิกส์ ที่มา : http://www.vcharkarn.com/varticle/41875
  • 6.
    E – Magazineนั้น จะมีลกษณะที่แตกต่างโดดเด่นไปจากรู ปแบบสื่ อโฆษณาที่เราเคยพบเห็นในนิ ตยสาร ั ทัวไป ซึ่งมีประสิ ทธิภาพสูงหรื ออาจจะนาเทคโนโลยีเข้ามาประยุกต์ใช้ ส่งผลให้ผูอ่านสามารถเข้าถึง และเข้าใจ ่ ้ วัตถุประสงค์ของโฆษณามากยิ่งขึ้น อีกทั้งยังมีลูกเล่นอื่นๆที่หลากหลาย เช่น การแสดงแบบภาพ 3 มิติ , การ ่ แสดงภาพเคลื่อนไหว หรื อภาพวีดีโอ , การแสดงภาพด้วยสี สันที่หลากหลาย เหล่านี้ จดได้วาเป็ นอีกปั จจัยหนึ่ งที่ ั จะทาให้ขอมูลต่างๆ เข้าถึงผูบริ โภคได้ง่ายมากยิงขึ้น และมุงหวังให้เกิดการตอบรับต่อองค์กรธุรกิจมากยิงขึ้น ้ ้ ่ ่ ่ ประโยชน์ ของ E – Magazine E-Magazine เป็ นสื่ ออีกสื่ อหนึ่งที่ตองเกี่ยวข้องกับผลประโยชน์ทางธุรกิจ ผูประกอบการธุรกิจต่างๆ ้ ้ ที่ตองการพื้นที่ในการประชาสัมพันธ์เพื่อให้เข้าถึงผูบริ โภค กลยุทธ์ท่ีดีอย่างหนึ่งคือ การโฆษณาประชาสัมพันธ์ ้ ้ ดังนั้นผูประกอบการธุรกิจจาเป็ นจะต้องมีพ้นที่ในการโฆษณา ้ ื E – magazine จึงเป็ นสื่ ออีกทางเลือกหนึ่งที่สามารถใช้เป็ นช่องทางในการประชาสัมพันธ์ได้ ดังนั้นจึง ็ เกิดการกระบวนการดาเนินการทางธุรกิจซึ่งผลประโยชน์กจะเกิดขึ้นเป็ นวัฏจักร เป็ นการกระจายรายได้หมุนเวียน ในภาคธุรกิจก่อให้เกิดรายได้เกิดผลประโยชน์ทางธุรกิจนันเอง ่ E – Magazine ยังสามารถช่วยลดต้นทุนการผลิต การสังพิมพ์ของนิตยสารกระดาษทัวไปได้ และมีการ ่ ่ ่ คาดการณ์วาในอนาคตนิตยสารส่วนใหญ่จะปล่อยให้มีการดาวน์โหลด E-Magazineของตนเองก่อน เป็ นการปล่อย ตัวอย่างเนื้อหาบทความให้ผบริ โภคได้ทดลองอ่านฟรี เมื่อเกิดความสนใจหรื อมีผลตอบรับที่ดีสามารถสังซื้อนิยต ู้ ่ สารที่เป็ นรู ปเล่มเต็ม หรื อนิตยสารที่ Print เป็ นรู ปเล่มได้ โดยทางนิตยสารอาจจะดูจากยอดสังซื้อก่อนการพิมพ์ ่ ั เพื่อเป็ นการลดต้นทุนการผลิตให้กบธุรกิจของตนอีกด้วย จากการศึกษาเกี่ยวกับธุรกิจ E - Magazine พบว่า E - Magazine เข้ามาแทรกแซง หรื อ ทดแทน นิตยสารกระดาษ แต่การเกิดขึ้นของ E – Magazine นั้น ถือเป็ นการเกิดขึ้นเพื่อตอบสนองความต้องการของ ผูบริ โภค ตอบสนองพฤติกรรมของผูบริ โภคที่เปลี่ยนแปลงไปจากเดิม กล่าวคือ ในอดีตเทคโนโลยีการสื่ อสาร ้ ้ ยังไม่มีความแพร่ หลาย ่ การเข้าใช้บริ การอินเตอร์เน็ตยังอยูในวงที่แคบ ดังนั้นช่องทางการเข้าถึงสื่ อจึงมีนอย ้ แต่เมื่อเข้าสู่ยคโลกาภิวตน์ส่งผลให้เกิดการเปลี่ยนแปลงหลายสิ่ งหลายอย่าง ุ ั เทคโนโลยีจึงเข้ามามีบทบาทมาก ยิงขึ้น ่ ส่งผลให้ผบริ โภคมีทางเลือกในการเข้าถึงสื่ อเพิ่มมากขึ้นอีกทั้งรู ปแบบการดาเนินชีวตของคนในสังคม ู้ ิ เปลี่ยนแปลงไป เข้าสู่สงคมแห่งการแข่งขัน เร่ งรี บ ไม่หยุดนิ่ง ส่ งผลให้เกิดการพึ่งพาเทคโนโลยี เพื่ออานวยความ ั สะดวกในชีวตประจาของคนในสังคม ิ ธุรกิจ E - Magazine เป็ นธุรกิจที่เกิดในยุคโลกาภิวฒน์ส่งผลให้เกิดการเปลี่ยนแปลงหลายอย่างทาให้ ั เทคโนโลยีเข้ามามีบทบาทมากยิงขึ้น แต่อย่างไรก็ตามไม่จาเป็ นที่จะต้องทิ้งรากฐานเดิมเพียงแต่ต้งรับกับสิ่ งใหม่ที่ ่ ั ่ ั เข้ามาและเรี ยนรู ้ที่จะอยูกบสิ่ งนั้นอย่างสมดุล ่ ถึงแม้วา E- Magazine จะเข้ามามีบทบาทในสังคมมากยิงขึ้น ่ สื บเนื่องมาจากการเปิ ดรับเทคโนโลยีที่มากขึ้น ก็มิได้ส่งผลให้ธุรกิจนิตยสารกระดาษมีบทบาทน้อยลง เพราะต่าง
  • 7.
    ก็มีเอกลักษณ์ในการคงอยูที่ต่างกัน ่ ดังนั้นธุรกิจทั้งสองนี้จะสามารถดารงอยูควบคู่กนได้ ่ ั ไม่มีสิ่งใดสามารถ ่ ่ แทรกแซงหรื อทดแทนกันได้ แต่จะเป็ นการเสริ มสร้างให้ผบริ โภคตระหนักถึงการดารงอยูของนิตยสารไม่วาจะ ู้ เป็ นในรู ปแบบใดก็ตามเพื่อเสริ มฐานการตลาดของธุรกิจสิ่ งพิมพ์ให้ประสิทธิภาพมากยิงขึ้น ่ 3) หนังสืออิเล็กทรอนิกส์ ( Electronic – Book ) [3,6] E – Book เป็ นหนังสื อที่ สร้ างขึ้นด้วยโปรแกรมคอมพิวเตอร์ มีลกษณะเป็ นเอกสารอิเล็กทรอนิ กส์ ั โดยปกติ มกจะเป็ นแฟ้ มข้อมูลที่ สามารถอ่านเอกสารผ่านทางหน้าจอคอมพิวเตอร์ ท้ ังในระบบออฟไลน์และ ั ออนไลน์ โดยเป็ นหนังสื ออิเล็กทรอนิ กส์ ที่สามารถอ่านผ่านทางอินเทอร์ เน็ต หรื อ อุปกรณ์อิเล็กทรอนิ กส์พกพา อื่นๆได้สาหรั บหนังสื ออิ เล็ก ทรอนิ กส์น้ ี จะมี ความหมายรวมถึงเนื้ อหาที่ ถูกดัดแปลงอยู่ในรู ปแบบที่ สามารถ แสดงผลออกมาได้ โดยเครื่ องมืออิเล็กทรอนิ กส์ แต่ก็ให้มีลกษณะการนาเสนอที่สอดคล้องและคล้ายคลึงกับการ ั อ่านหนังสื อทั่วๆไปในชี วิตประจาวัน แต่จะมีลกษณะพิเศษ คื อ สะดวกและรวดเร็ ว ในการค้นหา และผูอ่าน ั ้ สามารถอ่าน พร้อมๆ กันได้โดยไม่ตองรอให้อีกฝ่ ายส่งคืนห้องสมุด เช่นเดียวกับหนังสื อในห้องสมุดทัวไป ้ ่ คุณลักษณะของหนังสื ออิเล็กทรอนิ กส์สามารถเชื่อมโยงจุดไปยังส่ วนต่างๆ ของหนังสื อ เว็บไซต์ต่างๆ ตลอดจนมีปฏิ สัมพันธ์และโต้ตอบกับผูเ้ รี ยนได้ นอกจากนั้นหนังสื ออิ เล็กทรอนิ กส์สามารถแทรกภาพ เสี ยง ภาพเคลื่อนไหว แบบทดสอบ และสามารถสั่งพิมพ์เอกสารที่ตองการออกทางเครื่ องพิมพ์ได้ อีกประการหนึ่ งที่ ้ สาคัญก็คือ หนังสื ออิเล็กทรอนิ กส์สามารถปรับปรุ งข้อมูลให้ทนสมัยได้ตลอดเวลา ซึ่ งคุณสมบัติเหล่านี้ จะไม่มี ั ในหนังสื อธรรมดาทัวไป ่ ภาพที่ 2 : ภาพหนังสื ออิเล็กทรอนิกส์ ที่มา : http://sivaporn94.blogspot.com/2011/02/e-book.html
  • 8.
    ข้ อดีของหนังสืออิเล็กทรอนิกส์ [9] ่ - เป็ นสื่ อที่รวมเอาจุดเด่นของสื่ อแบบต่างๆ มารวมอยูในสื่ อตัวเดียว คือ สามารถแสดงภาพ แสง เสี ยง ั ้ ภาพเคลื่อนไหว และการมีปฏิสมพันธ์กบผูใช้ ั - ช่วยให้ผเู ้ รี ยนเกิดพัฒนาการเรี ยนรู ้และเข้าใจเนื้อหาวิชาได้เร็ วขึ้น - ครู สามารถใช้หนังสื ออิเล็กทรอนิกส์ในการชักจูงผูเ้ รี ยนในการอ่าน การเขียน การฟังและการพูดได้ - มีความสามารถในการออนไลน์ผานเครื อข่าย และเชื่อมโยงไปสู่โฮมเพจและเว็บไซต์ต่างๆอีกทั้งยัง ่ สามารถอ้างอิงในเชิงวิชาการได้ ่ - หากหนังสื ออิเล็กทรอนิกส์ออนไลน์ผานเครื อข่ายอินเตอร์เน็ตหรื ออินทราเน็ตจะทาให้การกระจายสื่ อ ่ ทาได้อย่างรวดเร็ ว และกว้างขว้างกว่าสื่ อที่อยูในรู ปสิ่ งพิมพ์ - สนับสนุนการเรี ยนการสอนแบบห้องเรี ยนเสมือนห้องสมุดและห้องสมุดอิเล็กทรอนิกส์ - มีลกษณะไม่ตายตัว สามารถแก้ไขปรับปรุ งเปลี่ยนแปลงได้ตลอดเวลา อีกทั้งยังสามารถเชื่อมโยงไปสู่ ั ข้อมูลที่เกี่ยวข้องได้โดยใช้ความสามารถของไฮเปอร์เท็กซ์ - ในการสอนหรื ออบรมนอกสถานที่ การใช้หนังสื ออิเล็กทรอนิกส์ จะช่วยให้เกิดความคล่องตัวยิงขึ้น ่ เนื่องจากสื่ อสามารถสร้างเก็บไว้ในแผ่นซีดีได้ - การพิมพ์ทาได้รวดเร็ วกว่าแบบใช้กระดาษ สามารถทาสาเนาได้เท่าที่ตองการประหยัดวัสดุในการ ้ สร้างสื่ อ อีกทั้งยังช่วยอนุรักษ์สิ่งแวดล้อมอีกด้วย - มีความทนทาน และสะดวกต่อการเก็บบารุ งรักษา ลดปั ญหาการจัดเก็บเอกสารย้อนหลังซึ่งต้องใช้เนื้อ ที่หรื อบริ เวณกว้างกว่าในการจัดเก็บ รักษาหนังสื อหายากและต้นฉบับเขียนไม่ให้เสื่ อมคุณภาพ - ช่วยให้นกวิชาการและนักเขียนสามารถเผยแพร่ ผลงานเขียนได้อย่างรวดเร็ ว ั - ผูใช้สามารถติดตามอ่านวารสารได้อย่างรวดเร็ ว ทันทีที่วารสารมีการจัดพิมพ์ เนื่องจากสานักพิมพ์จด ้ ั พิมพ์แบบอิเล็กทรอนิกส์ จึงทาให้เผยแพร่ สู่ผอ่านได้อย่างรวดเร็ ว ู้ - ผูอ่านสามารถเข้าถึงวารสารได้อย่างสะดวก รวดเร็ ว โดยไม่จากัดเวลา โอกาส และ สถานที่ ้ - ประหยัดค่าใช้จ่ายในการเย็บเล่มวารสาร การเสี ยแรงงานบุคลากรในการเตรี ยมวารสารก่อนส่งเย็บเล่ม และ หลังการเย็บเล่ม - ช่วยแก้ปัญหาการได้รับวารสารไม่ครบ วารสารถูกฉี กขาด - ช่วยแก้ปัญหาสถานที่เก็บ ไม่มีปัญหาการเพิ่มน้ าหนักพื้นที่ของห้องสมุด ข้ อจากัดของหนังสืออิเล็กทรอนิกส์ - คนไทยส่ วนใหญ่ยงคงชิ นอยู่กบสื่ อที่ อยู่ในรู ปกระดาษมากกว่า อีกทั้งหนังสื ออิเล็กทรอนิ กส์ยงไม่ ั ั ั สามารถใช้งานได้ง่ายเมื่อเทียบกับสื่ อสิ่ งพิมพ์ และความสะดวกในการอ่านก็ยงน้อยกว่ามาก ั
  • 9.
    - หากโปรแกรมสื่ อมีขนาดไฟล์ใหญ่มากๆจะทาให้การเปลี่ยนหน้าจอมีความล่าช้า - การสร้างหนังสื ออิเล็กทรอนิกส์เพื่อให้ได้ประสิ ทธิภาพที่ดี ผูสร้างต้องมีความรู ้ และความชานาญใน ้ การใช้โปรแกรมคอมพิวเตอร์ - ผูใช้สื่ออาจจะไม่ใช่ผสร้างสื่ อฉะนั้นการปรับปรุ งสื่ อจึงทาได้ยากหากผูสอนไม่มีความรู ้ดานโปรแกรม ้ ู้ ้ ้ คอมพิวเตอร์ - ใช้เวลาในการออกแบบมาก เพราะต้องใช้ทกษะในการออกแบบเป็ นอย่างดี เพื่อให้ได้สื่อที่มีคุณภาพ ั - ค่าใช้จ่ายในการบอกรับ แต่ละสานักพิมพ์จะกาหนดค่าบอกรับแตกต่างกัน เช่น บางสานักพิมพ์เมื่อ บอกรับวารสารฉบับพิมพ์จะให้สิทธิ์สามารถเข้าถึงข้อมูลได้ บางสานักพิมพ์แยกราคากันระหว่างฉบับพิมพ์กบ ั วารสารอิเล็กทรอนิกส์ - ลิขสิ ทธิ์ในรู ปสื่ ออิเล็กทรอนิกส์ยงไม่ชดเจน เช่นกฎหมายลิขสิทธิ์ของสิ่ งพิมพ์ ั ั - วารสารย้อนหลัง การจัดเก็บวารสารอิเล็กทรอนิกส์ฉบับย้อนหลังยังไม่มีรูปแบบที่ชดเจน ห้องสมุดที่ ั บอกรับหารู ปแบบ วิธีการจัดเก็บเอง หรื อบริ ษทเป็ นผูจดทา ั ้ั - การเข้าถึงวารสารอิเล็กทรอนิกส์ ปั ญหาสาคัญประการหนึ่งก็คือ ความล่าช้าของเครื อข่ายคอมพิวเตอร์ ่ ผูใช้ขาดความเข้าใจในวิธีการสื บค้นข้อมูล ตลอดจนปั ญหาของข้อมูลที่อยูในรู ปแบบที่แตกต่างกัน ้ 4) ระบบจัดการฐานข้ อมูล MySQL [10] ภาพที่ 3 : ภาพสัญลักษณ์ของ MySQL ที่มา : http://www.pangpondblog.com/tags/mysql SQL มาจากคาว่า Structured Query Language เป็ นภาษาที่ถูกพัฒนาขึ้นโดยบริ ษท IBM ซึ่งปั จจุบนเป็ น ั ั ที่นิยมใช้กนเป็ นอย่างมากในวงการฐานข้อมูล ( Database ) กลุ่มบุคคล ที่ใช้กนก็ได้แก่ Database Programmer , ั ั DBA : Database Administration เป็ นต้น
  • 10.
    SQL Language เป็นภาษาที่ใช้ในการจัดการฐานข้อมูลเชิงสัมพันธ์ ( Relational Database ) ซึ่งปั จจุบน ั โปรแกรมที่นามาพัฒนา Application ทางด้าน Database ส่วนใหญ่น้ น จะต้องใช้ภาษา SQL ด้วยกันทั้งสิ้น เพื่อ ั ่ ความสะดวกรวดเร็ วในการจัดการกับฐานข้อมูล ไม่วาจะเป็ น Visual Basic , Delphi , Power Builder เป็ นต้น หรื อ จะเป็ นทางด้าน Script ก็จะเป็ นพวก ASP , PHP , Perl , CGI และ JSP เป็ นต้น คาสั่งประเภทต่ าง ๆ ของ ภาษา SQL - Query ใช้ในการกรองข้อมูลจากฐานข้อมูล - Data Manipulation เป็ นตัวดาเนินการข้อมูล เช่น Insert , Update , Delete ข้อมูลในฐานข้อมูล - Data Definition ใช้ในการกาหนด View , Tables และ Indexes ในฐานข้อมูล - Data Control การป้ องกันระบบรักษาความปลอดภัยของข้อมูล จากกลุ่มผูใช้ ้ 4.2) เทคโนโลยีทเี่ กียวข้ อง ่ โปรแกรม Flip Album [15] สื่ อนาเสนอในปั จจุบนได้มีการพัฒนารู ปแบบใหม่ความโดดเด่น น่าสนใจ ั ด้วยเทคโนโลยีมลติมีเดีย ั ( Multimedia ) การนาเสนอข้อความหรื อเนื้อหาปริ มาณมากๆ ในลักษณะของสิ่ งพิมพ์หรื อ หนังสื ออิเล็กทรอนิกส์ ( E - Book ) ก็มีการปรับเปลี่ยนรู ปแบบจากสิ่ งพิมพ์หรื อหนังสื อที่เป็ นไฟล์เนื้อหาเพียง อย่างเดียว ต้องดูดวย ้ เทคนิคการเลื่อนจอภาพไปเป็ นเทคนิคการนาเสนอที่มีลกษณะการเปิ ดหน้าหนังสื อแบบเสมือน เนื้อหาที่นาเสนอ ั เป็ นได้ท้ งข้อความ ภาพนิ่ง ภาพเคลื่อนไหว วีดีทศน์ และเสี ยง อันเป็ นการใช้ความสามารถของเทคโนโลยี ั ั มัลติมีเดียมาผสมผสานกบ E - Book ได้อย่างลงตัว เป็ นสื่ อที่ได้รับความนิยมสูงอย่างมากในปัจจุบนภายใต้ชื่อ ั เรี ยกว่า Multimedia E - Book การพัฒนา Multimedia E - Book มีซอฟต์แวร์ช่วยหลายตัว โดยซอฟต์แวร์ที่โดดเด่นตัวหนึ่งคือ Flip Album ซึ่งปัจจุบนได้พฒนามาเป็ น Flip Album 6.0 โดยความสามารถของโปรแกรมที่ทาให้การนาเสนอสื่ อ ั ั ออกมาในรู ปแบบ 3D Page – Flipping Interface และมีชื่อเรี ยกเฉพาะว่า Flip Book ผลงานที่ได้น้ ีสามารถ นาเสนอได้ท้ งแบบ Offline ด้วยความสามารถ Auto Run อัตโนมัติ และ Online ผ่านโปรแกรมแสดงผล ั เฉพาะ Flip Viewer ขั้นตอนการสร้ างหนังสืออิเล็กทรอนิกส์ ด้วยโปรแกรม Flip Album เปิ ดโปรแกรม Flip Album จากเมนูคาสัง Start , Program , E - Book Systems , flip Album 6 Pro , Flip ่ Album Pro จะปรากฏจอภาพทางาน โดยส่วนสาคัญของการสร้าง E - Book อย่างง่ายและเร็ วนี้คือจอภาพ Quick Start ( ถ้าไม่ปรากฏให้เลือกคาสัง File , Start Wizard ) ่
  • 11.
    จากภาพดังกล่ าวมี ขั้นตอนการทางาน3 ขั้นตอนดังนี้ 1. คลิ กรายการ Open Folder แล้วเลื อกโฟลเดอร์ ท่ีเตรี ยมภาพไว้ ( ตัวอย่างคือโฟลเดอร์ Graffiti ) ภาพที่ 4 : แสดงการเลือกโฟลเดอร์ที่เตรี ยมภาพไว้ 2. คลิกรายการ Page Layout เพื่อเลือกรู ปแบบของสื่ อ ทั้งนี้รูปแบบ Single image per page เป็ นลักษณะ การนาเสนอภาพแยกเป็ น 2 หน้ากระดาษ และรู ปแบบ Centerfold page เ ป็ นลักษณะการนาเสนอภาพ บนกระดาษแผ่นใหญ่แผ่นเดียว เมื่อคลิกเลือกจะปรากฏ Effect รอบรู ปแบบที่เลือก ภาพที่ 5 : แสดงการเลือกรู ปแบบของสื่ อ 3. คลิกเลือก Themes เพื่อเลือกลักษณะปก และพื้นหนังสื อ ภาพที่ 6 : แสดงการเลือกลักษณะปกและพื้นหนังสื อ
  • 12.
    4. เมื่อครบทั้ง 3ขั้นตอนก็คลิกปุ่ ม Finish โปรแกรมจะนาทุกภาพในโฟลเดอร์ที่ระบุมาสร้างเป็ น e-Book ให้อตโนมัติ ั การเลือนหน้ ากระดาษ ่ - คลิกบนหน้ากระดาษด้านขวาเพื่อดูหน้าถัดไป - คลิกบนหน้ากระดาษด้านซ้ายเพื่อย้อนกลับ - เลื่อนเมาส์ไปชี้ที่ขอบหนังสื อด้านซ้ายหรื อขวามือเพื่อเลือกหน้าที่จะเปิ ด - คลิกปุ่ มขวาของเมาส์บนหน้ากระดาษ แล้วคลิกคาสัง Flip To ่ - Front Cover คือปกหน้า - Back Cover คือปกหลัง - Overview คือหน้าสรุ ปรวมเนื้อหา - Contents คือหน้าสารบัญ โปรแกรมจะนาชื่อไฟล์ภาพหรื อสื่ อมาเป็ นรายการสารบัญ ซึ่ง สามารถปรับเปลี่ยนแก้ไขได้ตามต้องการ แต่หามใช้สญลักษณ์พิเศษใดๆ ้ ั ภาพที่ 7 : แสดงการเลื่อนหน้ากระดาษด้วยคาสัง Flip To ่ การปรับแต่ ง / เพิมเติมข้ อความ ่ - การปรับแต่ งแก้ ไขข้ อความใน E - Book ทาได้โดยการดับเบิ้ลคลกกที่ขอความเดิม ซึ่งจะปรากฏเป็ น ้ กรอบข้อความ และแถบเครื่ องมือการปรับแต่งข้อความ - การเพิมข้ อความ ต้องตรวจสอบก่อนว่าข้อความนั้นจะเพิ่มในหน้าซ้าย หรื อหน้าขวาได้หรื อไม่ โดย ่ สังเกตจากปุ่ มเครื่ องมือ Insert Annotation ซึ่งจะถูกแบ่งครึ่ ง ครึ่ งซ้ายคือการเพิ่มข้อความในกระดาษหน้า
  • 13.
    ซ้าย และครึ่ งขวาคือการเพิ่มข้อความในกระดาษหน้าขวาหากปุ่ มเครื่ องมือ Insert Annotation ไม่สามารถคลิก ได้ แสดงว่าหน้ากระดาษที่ปรากฏไม่สามารถป้ อนข้อความได้ จะต้องเพิ่มหน้ากระดาษที่สามารถป้ อนข้อความ ได้ดวยคาสัง Edit , Insert Page , Left Page หรื อ Right Page ก่อน ้ ่ การปรับแต่ งรูปภาพ - การย่ อ / ขยายรู ปภาพ สามารถทาได้หลากหลายวิธี ได้แก่ - การย่อ / ขยายด้วย Handle - การย่อ / ขยายด้วยเมนูคาสังทีละภาพ ่ - การย่อ / ขยายแบบ Batch ซึ่งให้ผลพร้อมกันหลายๆ ภาพ - การหมุนภาพ ภาพที่นาเข้ามาบางภาพอาจจะมีแนวการแสดงผลไม่เหมาะสม ซึ่งสามารถหมุนภาพให้ เหมาะสมได้โดยคลิกขวาที่ภาพ แล้วเลือกคาสัง Rotate จะปรากฏคาสังย่อย ดังนี้ ่ ่ - Left by 90 หมุนไปทางซ้าย 90 องศา - Right by 90 หมุนไปทางขวา 90 องศา - By 180 หมุน 180 องศา - By Other Angles หมุนโดยกาหนดมุมอิสระ ภาพที่ 8 : แสดงการขั้นตอนในการหมุนภาพ - การแสดงภาพด้ วย Effect พิเศษ โดยคลิกขวาที่ภาพ แล้วเลือกคาสัง Effects จะปรากฏคาสังย่อย ดังนี้ ่ ่ - Transparent ทาให้พ้ืนของภาพมีลกษณะโปร่ งใส โดยโปรแกรมจะแสดงหลอดดูด ให้คลิก ั ในตาแหน่งสี ที่ตองการทาให้เป็ นสี โปร่ งใส ้ - 3D ทาให้ภาพมีลกษณะนูนแบบ 3 มิติ ั - Shadow ทาให้ภาพมีเงา - Select Crop Shape เลือกรู ปทรงพิเศษ จากนั้นกด OK ภาพดังกล่าวจะแสดงผลเหมือน รู ปแบบที่เลือกไว้น้ นเอง ั - การเพิ่มรู ปภาพ การเพิ่มรู ปภาพใน E - Book ทาได้โดยคลิกปุ่ มเครื่ องมือ Insert Multi - media Objects หรื อ คลิกขวาที่หน้าเอกสารที่ตองการเพิ่มรู ปภาพเลือก Multi - media Objects ้
  • 14.
    ภาพที่ 9 :แสดงการขั้นตอนการเพิ่มรู ป จากนั้นเลือกไดร์ฟ และโฟลเดอร์ที่ตองการเลือกรู ปภาพ กรณี ที่ไม่ปรากฏภาพตัวอย่างให้คลิกที่ ้ ปุ่ ม จากนั้นเลือกภาพที่ตองการแล้วลากมาวางในหน้ากระดาษ ้ การใส่ ไฟล์ วดโอ และไฟล์ เสียงลงในอัลบั้ม ิ ี นอกจากข้อ ความและภาพนิ่ ง โปรแกรมยัง สนับ สนุ น การนาเสนอสื่ อ มัล ติ มี เ ดี ย รู ป แบบ ต่างๆ เช่น เสี ยง วีดีทศน์ และภาพเคลื่อนไหว เช่น Gif Animation โดยใช้เทคนิคการนาเข้า เช่นเดียวกับ ั รู ปภาพ คือใช้ปุ่มเครื่ องมือ Insert Multi - media Objects แล้วลากไฟล์สื่อที่ตองการมาวางบนหน้ากระดาษ ้ การทาจุดเชื่อมโยง ( Link ) การทาจุดเชื่อม ด้วยข้อความหรื อวัตถุต่างๆ ไปยังตาแหน่งต่างๆ หรื อเรี ยกว่าเว็บไซต์ ก็เป็ นฟังก์ชน ั่ หนึ่งที่ขาดไม่ได้ของ E - Book ดังนั้น Flip Album จึงเตรี ยมคาสังเพื่อให้สามารถทางานได้สะดวก โดยเลือก ่ กรอบข้อความ รู ปภาพแล้วคลิกขวา จากนั้นเลือกคาสัง Set Link ่ ด้วยความสามารถและขั้นตอนการสร้างของโปรแกรม Flip Album จะช่วยให้การนาเสนอสื่ อออกมา ในรู ปแบบ 3D Page – Flipping interface และผลงานที่ได้น้ ีสามารถนาเสนอได้ท้ งแบบ Offline ด้วยความ ั สามารถ Auto Run อัตโนมัติ และ Online ผ่านโปรแกรมแสดงผลเฉพาะ Flip Viewer ซึ่งเมื่อนามาประยุกต์ ใช้ร่วมกับระบบที่จะพัฒนาจะช่วยให้การนาเสนอผลงานมีความน่าสนใจ และมีรูปแบบการนาเสนอเนื้ อหาที่ หลากหลายมากขึ้น 4.3) ผลงานวิจยทีเ่ กียวข้ อง ั ่ ผลงานวิจยของ [8] ได้ศึกษาประสิ ทธิภาพของหนังสื ออิเล็กทรอนิกส์ เรื่ องการสร้างหนังสื ออิเล็กทรอนิกส์ ั ที่เขียนจากโปรแกรม Adobe Acrobat โดยมีกลุ่มตัวอย่างเป็ นครู ผสอนโรงเรี ยนชลบุรีสุขบท ู้ อาเภอเมือง จังหวัดชลบุรี จานวน 45 คน โดยให้กลุ่มตัวอย่างทาแบบทดสอบก่อนเรี ยน แล้วเรี ยนจากหนังสืออิเล็กทรอนิกส์ จากนั้นให้ทาแบบทดสอบหลังเรี ยน ผลการวิจยพบว่า ั ผูเ้ รี ยนมีผลสัมฤทธิ์หลังเรี ยนสูงกว่าก่อนเรี ยนอย่างมี
  • 15.
    นัยสาคัญทางสถิติ ดังนั้นจากการนาหนังสื ออิเล็กทรอนิกส์เข้ามาเป็ นเครื่ องมือที่ช่วยในการนาเสนอส่งผลให้มี ประสิ ทธิภาพต่อการเรี ยนรู ้มากขึ้น ผลงานวิจยของ [7] ได้ทาการวิจยเรื่ องการผลิตหนังสื ออิเล็กทรอนิ กส์โดยใช้การดาเนิ นเรื่ องแบบสาขา ั ั โดยได้มีรวบรวมข้อมูลที่ได้จากการสารวจความพึงพอใจในการใช้สื่อและความพึงพอใจด้านเนื้ อหาของหนังสื อ อิเล็กทรอนิ กส์โดยใช้การดาเนิ นเรื่ องแบบสาขา ผลการวิจยพบว่าการใช้หนังสื ออิเล็กทรอนิ กส์แบบการดาเนิ น ั เรื่ องแบบสาขาเข้ามาช่วยในการนาเสนอเนื้อหาต่างๆ ให้มีประสิ ทธิ ภาพและให้มีผลในการจูงใจในอยากอ่านมาก ขึ้น ซึ่งเป็ นทางเลือกใหม่ในการนาแนวคิดนี้ไปประยุกต์ใช้เพื่อนาเสนอสารสนเทศอื่นๆ ต่อไป ผลงานวิจยของ [11] ได้ทาการวิจยและพัฒนาระบบ Education Research เพื่อจัดเก็บและรวบรวม ั ั ผลงานการวิจยต่างๆ ทางการศึกษา ศาสนา และวัฒนธรรม ซึ่ งมีการออกแบบระบบที่ จะพัฒนาแบ่งออกเป็ น 3 ั ส่วนหลักๆ คือ ส่ วนของนักวิจย ส่ วนของผลงานวิจย และส่ วนของบทความวิจย จากการจัดแบ่งออกเป็ นส่ วน ั ั ั หลักๆ ดังกล่าว ส่งผลให้ผที่เข้ามาศึกษาและค้นคว้างานวิจยนั้นไม่เสี ยเวลาในการค้นหาผลงานวิจยนั้น และจาก ู้ ั ั การศึกษาผลงานวิจยดังกล่าว พบว่า การแบ่งหมวดหมู่ของผลงานวิจยนั้น มีผลช่วยให้ผใช้งานมีการค้นหาผลงาน ั ั ู้ ได้อย่างรวดเร็ วและง่ายต่อการใช้งาน ผลงานวิจยของ [12] ได้ทาการพัฒนาระบบจัดเก็บรวบรวมข้อมูลงานวิจย โดยงานวิจยนี้ ถือเป็ นตัวชี้วด ั ั ั ั หนึ่ งที่ สาคัญของงานประกันคุณภาพการศึ กษาของมหาวิทยาลัยบูรพา ซึ่ งเน้นการผลิตบัณฑิตและการวิจย ซึ่ ง ั ปั ญหาที่สาคัญอย่างหนึ่ งเกี่ยวกับตัวชี้วดนี้ คือ การได้มาซึ่ งข้อมูลเกี่ ยวกับงานวิจยของบุคลากรภายในหน่วยงาน ั ั ต่าง ๆ ที่ส่วนมากเก็บข้อมูลที่ถกต้องและครบถ้วนไว้กบตัวบุคคลในรู ปแบบโปรแกรมประมวลคา หรื อโปรแกรม ู ั ตารางคานวณเป็ นหลัก ดังนั้นการเก็บรวมรวมข้อมูลงานวิจยจากแหล่งทุนต่าง มาจัดเก็บในระบบ จะส่ งผลให้มี ั ข้อมูลที่ ถูกต้องและครบถ้วน สามารถนาไปใช้ประโยชน์ได้ในหลาย ๆ ด้าน ตลอดจนสามารถสอบถามข้อมูล เกี่ ยวกับงานวิจย แหล่งทุน หรื อผูทางานวิจย ได้โดยผ่านเครื อข่ายอินเตอร์ เน็ต ซึ่ งจากการนาระบบไปใช้ พบว่า ั ้ ั ประโยชน์ที่ผูใช้จะได้รับคือการบริ การที่ สะดวก ตลอดเวลา และทุ กสถานที่ โดยไม่ตองเสี ยเวลามาติ ดต่อด้วย ้ ้ ตนเอง และยังสามารถตอบสนองความต้องการในด้านข้อมูลได้อย่างรวดเร็ ว เพื่อให้เกิดความพึงพอใจ และ เป็ น การเพิ่มประสิ ทธิภาพในการทางาน จากผลงานการวิจยทั้งหมดนั้น ทาให้ผพฒนาสนใจที่จะพัฒนาระบบการนาเสนอสื่ ออิเล็กทรอนิกส์ที่มี ั ู้ ั อยูมากมาย เพื่อรวบรวมสื่ ออิเล็กทรอนิกส์ตางๆ ด้วยความคาดหวังว่าจะมีส่วนช่วยกระตุน และสร้างแรงจูงใจ ่ ่ ้ ั ้ ้ ให้กบผูที่ตองการศึกษา ผลงานต่างๆ ของภาควิชาวิทยาการคอมพิวเตอร์ เกิดความสนใจที่จะศึกษา ค้นคว้า ผลงานดังกล่าวมากยิงขึ้น ่
  • 16.
    5. วิธีดาเนินการวิจัย 5.1 ศึกษาค้ นคว้ าข้ อมูลทฤษฎีและงานวิจยทีเ่ กียวข้ อง ั ่ ศึกษาค้นคว้าทฤษฎีและงานวิจยที่เกี่ยวข้องกับการพัฒนาระบบการนาเสนอสื่ ออิเล็กทรอนิกส์ โดยศึกษา ั รู ปแบบการนาเสนอข้อมูลในลักษณะของหนังสื ออิเล็กทรอนิกส์หรื อนิตยสารอิเล็กทรอนิกส์ นอกจากนี้ยงศึกษา ั รู ปแบบการนาเสนอจากระบบการนาเสนอในเว็บไซต์ตางๆ ่ ที่มีการนาเสนอที่หลากหลายและแตกต่างกัน เพื่อค้นหารู ปแบบการนาเสนอที่เหมาะสมและนามาพัฒนาเป็ นระบบการนาเสนอสื่ ออิเล็กทรอนิกส์ 5.2 กรอบงานวิจย ( Framework ) ั 1) ระบบจัดการฐานข้ อมูล - สามารถจัดเก็บผลงานลงในฐานข้อมูลได้ - สามารถเรี ยกใช้ขอมูลในฐานข้อมูลมาแสดงในระบบได้ ้ - สามารถติดต่อระหว่างระบบและฐานข้อมูลได้อย่างถูกต้อง เพื่อสามารถนามาใช้ในการ เรี ยกดูและค้นหาข้อมูลในระบบ 2) ระบบนาเสนอผลงาน - ระบบมีการแบ่งการนาเสนอผลงานออกเป็ น 3 หมวดหมู่ คือ ผลงานการแข่งขัน ผลงานการวิจย และเอกสารอื่นๆ ที่เกี่ยวข้อง ั - นาเสนอผลงานในรู ปแบบของหนังสื ออิเล็กทรอนิกส์ ที่สามารถเปิ ดอ่านเนื้อหาได้สะดวก - สามารถแสดงข้อมูลพื้นฐานในระบบได้อย่างเหมาะสมและน่าสนใจ 3) Use case diagram ระบบการนาเสนอสื่ออิเล็กทรอนิกส์ ดาวน์โหลดไฟล์ ผลงาน เรี ยกดูผลงาน ผูใช้งานทัวไป ้ ่ ค้นหาผลงาน ผูดูแลระบบ ้ ปรับปรุ งข้อมูล ผลงาน นาผลงานออก นาผลงานเข้า ภาพที่ 10 : แสดง Use case diagram ของระบบการนาเสนอสื่ ออิเล็กทรอนิกส์
  • 17.
    4) Activity diagram ระบบการนาเสนอสื่ออิเล็กทรอนิกส์ ( การดาวน์ โหลดไฟล์ ผลงาน ) ผู้ใช้ งานทัวไป ่ ระบบ แสดงรายการผลงาน เข้าสู่หน้าผลงาน แต่ละประเภท เลือกผลงานที่ต้องการ ค้ นหาไฟล์ผลงาน ดาวน์โหลด ยืนยันการดาวน์โหลด แสดงข้ อความยืนยัน การดาวน์โหลด เริ่ มดาวน์โหลดไฟล์ เสร็ จสิ ้นการดาวน์โหลดไฟล์ ภาพที่ 11 : แสดง Activity diagram ของการดาวน์โหลดไฟล์ผลงาน
  • 18.
    ระบบการนาเสนอสื่ออิเล็กทรอนิกส์ ( การเรียกดูผลงาน) ผู้ใช้ งานทัวไป ่ ระบบ แสดงรายการผลงาน เข้าสู่หน้าผลงาน แต่ละประเภท เลือกผลงานที่ตองการอ่าน ้ แสดงรายละเอียดผลงาน เสร็ จสิ้นการเรี ยกดูผลงาน ภาพที่ 12 : แสดง Activity diagram ของการเรี ยกดูผลงาน
  • 19.
    ระบบการนาเสนอสื่ออิเล็กทรอนิกส์ ( การค้นหาผลงาน ) ผู้ใช้ งานทัวไป ่ ระบบ แสดงแบบฟอร์มการ เข้าสู่หน้าค้นหา ค้นหาผลงาน เลือก Keyword กรอกข้อมูลที่ตองการค้นหา ้ ค้นหาผลงาน แสดงรายการผลงาน เสร็ จสิ้นการค้นหา ภาพที่ 13: แสดง Activity diagram ของการค้นหาผลงาน
  • 20.
    ระบบการนาเสนอสื่ออิเล็กทรอนิกส์ ( การปรับปรุงข้อมูลผลงาน ) ผู้ดูแลระบบ ระบบ เข้าสู่หน้าปรับปรุ งข้อมูลผลงาน แสดงหน้าปรับปรุ งผลงาน เลือกผลงานที่ตองการปรับปรุ ง ้ แสดงแบบฟอร์มปรับปรุ งผลงาน กรอกรายละเอียดผลงาน บันทึกการปรับปรุ ง ปรับปรุ งข้อมูลผลงาน เสร็ จสิ้นการปรับปรุ ง ภาพที่ 14: แสดง Activity diagram ของการปรับปรุ งข้อมูลผลงาน
  • 21.
    ระบบการนาเสนอสื่ออิเล็กทรอนิกส์ ( การนาผลงานเข้า ) ผู้ดูแลระบบ ระบบ แสดงแบบฟอร์มเพิ่มข้อมูล เข้าสู่หน้า Upload ผลงาน และแนบไฟล์ผลงาน กรอกรายละเอียดผลงาน แนบไฟล์ผลงาน ตรวจสอบไฟล์ผลงาน ยืนยันการนาเข้าผลงาน Upload ไฟล์ เพิมข้อมูลและไฟล์ผลงาน ่ เสร็ จสิ้นการนาผลงานเข้า ภาพที่ 15 : แสดง Activity diagram ของการนาผลงานเข้า
  • 22.
    ระบบการนาเสนอสื่ออิเล็กทรอนิกส์ ( การนาผลงานออก) ผู้ดูแลระบบ ระบบ เข้าสู่หน้านาผลงานออก แสดงหน้านาผลงานออก แสดงข้อความยืนยัน เลือกผลงานที่ตองการนาออก ้ การนาออก ยืนยันการนาผลงานออก ลบข้อมูลและไฟล์ผลงาน เสร็ จสิ้นการนาผลงานออก ภาพที่ 16 : แสดง Activity diagram ของการนาผลงานออก
  • 23.
    5.3 กาหนดขอบเขตและเป้ าหมายของงานวิจย ั 5.3.1 ขอบเขตของงานวิจย ั ขอบเขตของระบบการนาเสนอสื่ ออิเล็กทรอนิกส์ คือ สามารถจัดเก็บผลงานต่างๆ ลงในระบบที่มีการ แบ่งเป็ นหมวดหมู่อย่างชัดเจนทาให้คนหาผลงานต่างๆ ได้สะดวกและรวดเร็ ว ้ และมีการนาเสนอผลงานด้วย รู ปแบบที่น่าสนใจ ระบบสามารถแบ่งออกเป็ น 2 ส่วนดังนี้ 1. ส่ วนหน้ าจอทีเ่ กียวข้ องกับผู้เข้ าใช้ ระบบทัวไป ่ ่ - หน้า Login เพื่อกาหนดสิทธิการเข้าถึงผลงานต่างๆ ั ้ - หน้าค้นหาผลงานต่างๆ จะช่วยเพิ่มความสะดวกให้กบผูใช้งานระบบ - หน้าแสดงผลงาน โดยจะแบ่งออกเป็ น 3 ประเภทคือ ผลงานวิจย ผลงานการแข่งขัน และ ั เอกสารอื่นๆ ซึ่งผูใช้สามารถแสดงความคิดเห็นเกี่ยวกับผลงานต่างๆได้ ้ - หน้าผลงานล่าสุด เป็ นส่วนที่แสดงผลงานล่าสุดที่เจ้าของระบบได้ทาการเพิ่มลงในระบบ - หน้าเกี่ยวกับเรา เป็ นส่วนที่แสดงข้อมูลของภาควิทยาวิทยาการคอมพิวเตอร์ - หน้าติดต่อเรา เป็ นส่วนที่แสดงข้อมูลของผูพฒนาระบบ โดยผูใช้สามารถติดต่อกับผูพฒนาได้ ้ ั ้ ้ ั หากเกิดปั ญหา หรื อข้อสงสัยในการเข้าใช้งานระบบ 2. ส่ วนหน้ าจอทีเ่ กียวข้ องกับการจัดการระบบ ่ เป็ นผูที่ดูแลระบบเท่านั้น ซึ่งสามารถเพิ่มและลบผลงานต่างๆ ได้รวมทั้งยังสามารถแก้ไข ้ ข้อมูลต่างๆ ได้อีกด้วย - หน้า Upload ผลงานต่างๆ ลงในระบบ ่ - หน้าลบผลงานต่างๆ ที่อยูบนระบบ - หน้าแก้ไขการจัดเรี ยงผลงานต่างๆ บนระบบ 5.3.2 เป้ าหมายของงานวิจย ั เป้ าหมายของการพัฒนาการนาเสนอสื่ ออิเล็กทรอนิกส์เพื่อที่จะช่วยให้รูปแบบการนาเสนอผลงานการ วิจยและผลงานการแข่งขัน รวมทั้งเอกสารอื่นๆ ที่เกี่ยวข้องให้มีความน่าสนใจมากขึ้น อีกทั้งมีการค้นหาและ ั เรี ยกใช้งานเป็ นไปด้วยความสะดวก ประหยัดทรัพยากร และง่ายในการจัดเก็บข้อมูล 5.4 การออกแบบระบบ 5.5.1 ในส่วนของ Interface ที่ใช้ติดต่อกับผูใช้งานนั้น จะออกแบบให้ผใช้สามารถใช้งานง่าย ไม่มี ้ ู้ ความซับซ้อนทาให้ผใช้งานสามารถใช้งานได้อย่างสะดวก ู้ 5.5.2 ออกแบบโครงสร้างระบบเพื่อกาหนดขอบเขตการใช้งานระบบของผูใช้แต่ละกลุ่ม ้ 5.5.3 ออกแบบระบบฐานข้อมูลเพื่อให้สามารถจัดเก็บข้อมูลที่เกี่ยวกับผลงานต่างๆ ซึ่งสามารถค้นหา ผลงานและเอกสารอื่นๆที่ถูกจัดเก็บได้อย่างรวดเร็ ว
  • 24.
    User Interface Level ApplicationLevel Database Level ภาพที่ 17 : ออกแบบสถาปั ตยกรรมระบบ ผู้ดแลระบบ ู ผู้ใช้ งานทัวไป ่ ภาพที่ 18 : Network Diagram
  • 25.
    5.5 การพัฒนาระบบ พัฒนาระบบการนาเสนอสื่ ออิเล็กทรอนิกส์ ตามที่ได้ออกแบบไว้เพื่อพัฒนารู ปแบบการนาเสนอผลงาน ต่างๆและใช้ระบบการจัดการฐานข้อมูลมาช่วยจัดเก็บข้อมูลผลงาน 5.6 การทดสอบระบบ เมื่อทาการพัฒนาระบบเสร็จแล้ว ต้องทดสอบใช้งานระบบเพื่อตรวจสอบหาข้อผิดพลาดที่อาจเกิดขึ้นจาก การใช้งาน และทดสอบว่าระบบที่สร้างขึ้นนั้นบรรลุเป้ าหมายหรื อไม่ หากพบข้อผิดพลาดจะต้องทาการแก้ไข 5.7 จัดทารายงานและคู่มอการใช้ งาน ื เขียนรายงานเพื่อนาเสนอโครงงาน โดยมีเนื้ อหารายละเอียดเกี่ ยวกับโครงงานที่ทา ทั้งทฤษฎีต่างๆ ที่ เกี่ยวข้อง วิธีการออกแบบ วิธีการการพัฒนา และปั ญหาในการทางาน รวมไปถึงคู่มือในการใช้งานของระบบด้วย 5.8 ตัวอย่ างระบบ ( Prototype ) 1. ส่ วนการจัดการระบบ Back Office ประกอบด้ วยส่ วนต่ างๆ ดังนี้ - เข้าสู่ ระบบ Back Office เพื่อแสดงสิ ทธิ ในการเข้าใช้ระบบ ดังภาพที่ 19 โดยต้องใส่ ชื่อ และ รหัส ของผูใช้งาน ซึ่งสิ ทธิในการเข้าใช้ระบบคือ ผูดูแลระบบ เท่านั้น ้ ้ ภาพที่ 19 : แสดงหน้าเข้าสู่ระบบของส่วนการจัดการ
  • 26.
     เมื่อเข้าสู่ ระบบแล้วระบบจะแสดงหน้าหลัก โดยมีเมนูให้ผูดูแลระบบได้เลือกว่าจะดูผลงาน ้ ทั้งหมด Upload ผลงาน บันทึก ลบ แก้ไขข้อมูลของผลงานต่างๆ ดังภาพที่ 20 รายชื่อผลงานทั้งหมด แก้ไข/ลบข้อมูลผลงาน Upload ผลงาน Delete ผลงานออก ออกจากระบบ ภาพที่ 20 : แสดงหน้าหลักของระบบ Back office หลังจากเข้าสู่ ระบบแล้ว  ตัวอย่างการแสดงหน้าเว็บแอพพลิเคชันของส่วนเมนูรายชื่อผลงานทั้งหมด ดังภาพที่ 21 ่ รายชื่อผลงานทั้งหมด โครงการวิจยระบบการ ั ระบบสารสนเทศ วารสาวิจย มข. ั การวิจยการตลาดและ ั เงินระดับจุลภาค ทางภูมิศาสตร์ ระบบสารสนเทศ ออกจากระบบ ภาพที่ 21 : แสดงหน้าเมนูรายชื่อผลงานทั้งหมด
  • 27.
     ตัวอย่างการแสดงหน้าเว็บแอพพลิเคชันของส่วนเมนูแก้ไขข้อมูลผลงาน ดังภาพที่22 ่ แก้ไขข้ อมูลผลงาน โครงการวิจยระบบการ ั ระบบสารสนเทศ วารสาวิจย มข. ั การวิจยการตลาดและ ั เงินระดับจุลภาค ทางภูมิศาสตร์ ระบบสารสนเทศ ออกจากระบบ ภาพที่ 22: แสดงหน้าเมนูแก้ไขข้อมูลผลงาน  ตัวอย่างการแสดงหน้าเว็บแอพพลิเคชันของส่วนเมนู Upload ผลงาน ดังภาพที่ 23 ่ Upload ผลงาน ชื่อผลงาน ประเภท ชื่อผูวจย ้ิั ชื่อผูวจยร่ วม ้ิั ปี ที่ทาการวิจย ั ระยะเวลาทาการวิจย ั วัตถุประสงค์ แนบไฟล์ผลงาน ออกจากระบบ ภาพที่ 23 : แสดงหน้าเมนู Upload ผลงาน
  • 28.
    ตัวอย่างการแสดงหน้าเว็บแอพพลิเคชันของส่วนเมนู Delete ผลงานออกจากระบบ ดังภาพที่ 24 ่ Delete ผลงาน โครงการวิจยระบบการ ั ระบบสารสนเทศ วารสาวิจย มข. ั การวิจยการตลาดและ ั เงินระดับจุลภาค ทางภูมิศาสตร์ ระบบสารสนเทศ ออกจากระบบ ภาพที่ 24 : แสดงหน้าเมนู Delete ผลงานออกจากระบบ
  • 29.
    2. Front Officeประกอบด้ วยส่ วนต่ างๆ ดังนี้  หน้าแรกผูใช้ทวไปต้องทาการ Login เข้าสู่ระบบเป็ นอันดับแรก ้ ั่ ภาควิชาวิทยาการคอมพิวเตอร์ มหาวิทยาลัยขอนแก่น Electronic Media Presentation System Username : Password : Submit Forget Password หน้ าแรก เกี่ยวกับเรา ผลงาน ผู้วิจย ค้ นหา ติดต่อเรา ั ภาควิชาวิทยาการคอมพิวเตอร์ คณะวิทยาศาสตร์ มหาวิทยาลัยขอนแก่น ภาพที่ 25 : แสดงหน้าแรกของส่วน Front Office
  • 30.
     หน้าหลัก (เมื่อผ่านการ Login เรี ยบร้อยแล้ว ) Electronic Media Presentation System หน้ าแรก เกี่ยวกับเรา ผลงาน ผู้วจัย ค้ นหา ติดต่ อเรา ิ ข้ อแนะนาการใช้ งาน ผลงานวิจยล่ าสุ ด ั ผลงานการแข่ งขันล่ าสุ ด เอกสารทีเ่ กียวข้ องล่ าสุ ด ่ ่ ภาพที่ 26: แสดงหน้าหลัก ที่ผานการ Login แล้ว
  • 31.
     หน้าผลงาน Electronic Media  Presentation System หน้ าแรก เกียวกับเรา ผลงาน ผู้วจย ค้นหา ติดต่อเรา ่ ิั ข้ อแนะนาการใช้ งาน ผลงานวิจย ั ผลงานการแข่ งขัน เอกสารทีเ่ กียวข้ อง ่ ภาพที่ 27 : แสดงหน้าของผลงานต่างๆ ที่แบ่งเป็ นหมวดหมู่แล้ว
  • 32.
     หน้าแสดงผลงาน Electronic Media Presentation System หน้ าแรก เกี่ยวกับเรา ผลงาน ผู้วจัย ค้ นหา ติดต่ อเรา ิ ชื่อผลงาน ผูวจย ้ิั ผูวจยร่ วม ้ิั ปี ที่ทาการวิจย ั ช่วงระยะเวลาที่ทาวิจย ั ประเภท วัตถุประสงค์ Download File ภาพที่ 28 : หน้าแสดงผลงาน
  • 33.
     หน้าค้นหาผลงานต่างๆ Electronic Media Presentation System หน้ าแรก เกียวกับเรา ผลงาน ผู้วจย ค้นหา ติดต่อเรา ่ ิั ข้ อแนะนาการใช้ งาน ค้ นหาผลงาน ผลงานวิจย ั ผลงานการแข่งขัน เอกสารที่เกี่ยวข้ องต่างๆ ผู้วิจย ั ชื่อผู้วจย ิั ชื่อเรื่อง ปี พ.ศ. Submit Cancel ภาพที่ 29: แสดงหน้าการค้นหาผลงาน
  • 34.
    6. ข้ อจากัดของการวิจย ั - สามารถเก็บผลงานลงฐานข้อมูลได้อย่างสะดวกด้วยการกรอกข้อมูลผ่านฟอร์ มรับข้อมูลต่างๆ - User Interface เป็ นภาษาไทย - ปรับแต่งโมดูลให้ผใช้สามารถใช้งานระบบได้ง่าย ู้ - แบ่งสัดส่วนการทางานโดยแบ่งตามผูใช้งาน ้ 7. สถานทีทาวิจย ่ ั ห้องปฏิบติการคอมพิวเตอร์ ภาควิชาวิทยาการคอมพิวเตอร์ คณะวิทยาศาสตร์ มหาวิทยาลัยขอนแก่น ั 8. ประโยชน์ ทคาดว่ าจะได้ รับ ี่ ่ 1. เรี ยนรู ้ถึงวิธีการพัฒนาการนาเสนอให้อยูในลักษณะการนาเสนอแบบสื่ ออิเล็กทรอนิกส์ เพื่อใช้เพิ่ม ประสิ ทธิภาพการนาเสนอให้ดียงขึ้น ิ่ 2. สามารถนาระบบที่พฒนาขึ้นไปประยุกต์ใช้ในการนาเสนอผลงานการวิจยและผลงานการแข่งขัน ั ั รวมทั้งเอกสารอื่นๆ ที่เกี่ยวข้องกับภาควิชาวิทยาการคอมพิวเตอร์ได้ เพื่อเพิ่มประสิ ทธิภาพและความน่าสนใจ ั ให้กบรู ปแบบการนาเสนอมากยิงขึ้น่ 3.ในด้านการค้นหาผลงานและเอกสารอื่นๆ ที่เกี่ยวข้อง มีความสะดวกรวดเร็ วมากขึ้น 9. แผนและระยะเวลาดาเนินงาน ในการดาเนินการวิจยระบบงาน มีข้ นตอนการทางานดังต่อไปนี้ ั ั 1) ปรึ กษาเรื่ องหัวข้อในการทาโครงงาน 2) รวบรวมข้อมูล - ศึกษาปั ญหาต่างๆ ของระบบที่ตองการนามาพัฒนา ้ - วัตถุประสงค์ของการพัฒนาระบบ - ประโยชน์ที่จะได้จากระบบที่พฒนาขึ้นมา ั 3) นาเสนอหัวข้อโครงงาน 4) ศึกษาทฤษฏีแบะงานวิจยที่เกี่ยวข้องในการทาโครงงาน ั 5) ศึกษาเทคโนโลยีและเครื่ องมือที่นามาใช้ในการทาโครงงาน 6) วิเคราะห์รายละเอียดของระบบตามความต้องการของผูใช้ ้ - วิเคราะห์ความต้องการของผูใช้ระบบและขอบเขตของระบบ ้ - วิเคราะห์รูปแบบการนาเสนอ 7) ออกแบบโครงสร้างของระบบและฐานข้อมูล - ออกแบบระบบตามความต้องการของผูใช้ ้ - ออกแบบฐานข้อมูลของระบบ
  • 35.
    8) ออกแบบในส่วนของ Interface ของระบบที่ส่วนติดต่อกับผูใช้ ้ 9) สร้างเว็บแอพพลิเคชันในส่วนของระบบต่างๆ ตามที่ได้ออกแบบไว้ ่ 10) ทดสอบความถูกต้องของระบบ 11) ปรับปรุ งและเพิ่มเติมในส่วนที่ยงไม่สมบูรณ์ ั 12) จัดทาเอกสารเป็ นคู่มือประกอบการใช้งาน
  • 36.
    2554 2555 ขั้นตอนการทางาน มิถุนายน กรกฎาคม สิ งหาคม กันยายน ตุลาคม พฤศจิกายน ธันวาคม มกราคม กุมภาพันธ์ 1-15 16-30 1-15 16-31 1-15 16-31 1-15 16-30 1-15 16-31 1-15 16-30 1-15 16-31 1-15 16-31 1-15 16-29 ปรึ กษาเรื่ องหัวข้อ รวบรวมข้อมูล นาเสนอหัวข้อโครงงาน ศึกษาทฤษฏีและงานวิจยที่เกี่ยวข้อง ั ศึกษาเทคโนโลยีและเครื่ องมือ วิเคราะห์รายละเอียดของระบบตาม ความต้องการของผูใช้ ้ ออกแบบโครงสร้างและฐานข้อมูล ออกแบบในส่วนของ Interface ที่เป็ น ส่วนติดต่อกับผูใช้ ้ สร้างเว็บแอพพลิเคชันในส่วนของ ่ ระบบตามที่ได้ออกแบบ ทดสอบความถูกต้องของระบบ ปรับปรุ งในส่วนที่ยงไม่สมบูรณ์ ั จัดทาเอกสารเป็ นคู่มือประกอบการ ใช้งาน
  • 37.
    10. งบประมาณ หมวดอุปกรณ์ ค่าวัสดุสานักงาน ( กระดาษ, ปากกา และอื่นๆ ) 500 บาท ค่าหนังสื อศึกษาเพิ่มเติม 1,000 บาท ค่าวัสดุคอมพิวเตอร์ ( แผ่นดิสก์, ซีดี และอื่นๆ ) 1,000 บาท หมวดค่ าใช้ สอย ค่าจัดรู ปเล่ม 1,000 บาท ค่าถ่ายเอกสาร 1,000 บาท ค่า Print เอกสาร 1,000 บาท รวมทั้งหมด 5,500 บาท 11. เอกสารอ้ างอิง [1] คลังหนังสื ออิเล็กทรอนิกส์ประเทศไทย. (ม.ม.ป.). ระบบของ ebooks.in.th ทางานอย่ างไร?. ค้นข้อมูล 9 มิถุนายน 2554, จาก http://www.ebooks.in.th/howitworks.html [2] มหาวิทยาลัยมหาสารคาม. (2551). สื่ออิเล็กทรอนิกส์ (Electronics media). ค้นข้อมูล 27 มิถุนายน 2554, จาก http://elearning.msu.ac.th/ge/ge51/0012003/doc/doc/d02/d02_3.doc ่ [3] วงศกร กล้าโชติพวง. (2554). e-book. ค้นข้อมูล 8 มิถุนายน 2554, จาก http://www.learners.in.th/blog/kaka2011/462832 [4] เศรษฐพงศ์ มะลิสุวรรณ. (2553). E-magazine. ค้นข้อมูล 16 มิถุนายน 2554, จาก http://www.vcharkarn.com/varticle/41875 [5] เสาวลักษณ์ ญาณสมบัติ. (2545). การพัฒนาหนังสืออิเล็กทรอนิกส์ เรื่องนวัตกรรมการสอนทียดผู้เรียน ่ึ เป็ นสาคัญ. วิทยานิพนธ์ศึกษาศาสตรมหาบัณฑิต, สาขาเทคโนโลยีการศึกษา มหาวิทยาลัยเกษตรศาสตร์ . [6] S. rattana. (2551). กรณีศึกษา e-book. ค้นข้อมูล 8 มิถุนายน 2554, จาก http://www.learners.in.th/blog/com4ed1066/128785 [7] สุทธิลกษณ์ สูงห้างหว้า. (2551). การผลิตหนังสืออิเล็กทรอนิกส์ โดยใช้ การดาเนินเรื่องแบบสาขา. ั วิทยานิพนธ์ ศึกษาศาสตรมหาบัณฑิต, สาขาวิชาเทคโนโลยีการศึกษา บัณฑิตวิทยาลัย มหาวิทยาลัยขอนแก่น. [8] สุภาภรณ์ สิ ปปเวสม์. (2545). การสร้ างหนังสืออิเล็กทรอนิกส์ ทเี่ ขียนจากโปรแกรม Adobe Acrobat คณะเทคโนโลยี มหาวิทยาลัยเชียงใหม่ . ฐานข้อมูลเอกสารฉบับเต็มในรู ปอิเล็กทรอนิกส์ (มหาวิทยาลัยเชียงใหม่).
  • 38.
    [9] วรรณา ณาโฉมฉิน. (2553). ข้ อดีและข้ อจากัดของสื่อ. ค้นข้อมูล 27 มิถุนายน 2554, จาก http://www.learners.in.th/blog/wannabu00/363588 [10] “A Development of E-Book Writer Program”. (2554). ค้นข้อมูล 4 กรกฎาคม 2554, จาก http://research-all.blogspot.com/2011/01/development-of-e-book-writer-program-1.html [11] สานักงานเลขาธิการสภาการศึกษา. (2550). ฐานข้ อมูลการวิจย. ค้นข้อมูล 4 กรกฎาคม 2554, จาก ั http://www.thaiedresearch.org/thaied/ [12] มหาวิทยาลัยบูรพา. (2551). หลักการและเหตุผล. ค้นข้อมูล 4 กรกฎาคม 2554, จากhttp://e- research.buu.ac.th/code/reason.php [13] ศิวพร ชังสัจจา. (2554). E-book. ค้นข้อมูล 6 กรกฎาคม 2554, จาก http://sivaporn94.blogspot.com/2011/02/e-book.html [14] โรงเรี ยนเทศบาลวัดท่าสะต๋ อย. (2552). การสร้ างหนังสืออิเล็กทรอนิกส์ . ค้นข้อมูล 6 กรกฎาคม 2554, จากhttp://www.thaigoodview.com/node/47994 [15] บุญเลิศ อรุ ณพิบูลย์. (2550). Multimedia e-Book ด้ วย Flip Album 6.0. ค้นข้อมูล 19 กรกฎาคม 2554, จาก http://www.oknation.net/blog/freeday888/2009/09/08/entry-1
  • 39.
    ลงชื่อผูทาโครงงาน ................................................ ้ ( นางสาวกมลชนก สามัคคีมิตร ) ................................................ ( นางสาวนิสราวดี โรปรัมย์ ) วันที่ ..................................................... ลงชื่ออาจารย์ที่ปรึ กษาโครงงาน ............................................................ ( รศ.ดร. สมจิตร อาจอินทร์ ) วันที่ .....................................................