Productivity
                       Entrepreneurs Roundtable Accelerator




                       Mattan Griffel




Tuesday, June 19, 12
This talk was inspired by three books


Tuesday, June 19, 12
Work no longer has clear boundaries




Tuesday, June 19, 12
Our jobs keep changing



Tuesday, June 19, 12
Old models
                       and habits



Tuesday, June 19, 12
“Big Picture” thinking




Tuesday, June 19, 12
The three requirements for
                        managing commitments


Tuesday, June 19, 12
#1                     Anything unfinished must
                        be captured in a system
                           outside your mind

Tuesday, June 19, 12
#2
                  You must clarify exactly
                  what “it” is and the next
                  action you have to take

Tuesday, June 19, 12
#3
                        Keep reminders of all the
                        actions you have to take
                       and review them regularly

Tuesday, June 19, 12
Let’s try a quick,
                       two-minute exercise



Tuesday, June 19, 12
Pen & Paper




Tuesday, June 19, 12
Write down the problem or situation
                       that’s most on your mind right now




Tuesday, June 19, 12
In a single written sentence, describe
                        your intended successful outcome




Tuesday, June 19, 12
Write the next physical action required to
                               move the problem forward




Tuesday, June 19, 12
Was there any value in those
                          two minutes for you?

Tuesday, June 19, 12
Getting it all out of your head



Tuesday, June 19, 12
The five stages of workflow
                 •Collect
                 •Process
                 •Organize
                 •Review
                 •Do
Tuesday, June 19, 12
Collect
Tuesday, June 19, 12
Collection buckets

                 • Physical in basket
                 • Paper-based note-taking devices
                 • Electronic-based note-taking devices
                 • E-mail

Tuesday, June 19, 12
Every open loop must be in the
                 collection system and out of
                           your head


Tuesday, June 19, 12
Minimize the number of
                         collection buckets



Tuesday, June 19, 12
Empty the buckets regularly



Tuesday, June 19, 12
Process
Tuesday, June 19, 12
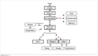
“Stuff”

                                                                     In-basket


                                                                    What is it?                                      Trash


                                                                Is it actionable?                  No          Someday/maybe


                                       Multistep projects
                                                                          Yes                                      Reference
                         Projects
                                                                   What’s the
                                                                   next action?
                       Project Plans
                                                            Will it take less than two minutes?



                                                Yes                                               No

                                       Do it                                Delegate it                 Defer it



                                                               Waiting                       Calendar         Next Actions



Tuesday, June 19, 12
Organize
Tuesday, June 19, 12
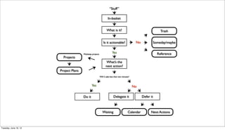
“Stuff”

                                                                     In-basket


                                                                    What is it?                                      Trash


                                                                Is it actionable?                  No          Someday/maybe


                                       Multistep projects
                                                                          Yes                                      Reference
                         Projects
                                                                   What’s the
                                                                   next action?
                       Project Plans
                                                            Will it take less than two minutes?



                                                Yes                                               No

                                       Do it                                Delegate it                 Defer it



                                                               Waiting                       Calendar         Next Actions



Tuesday, June 19, 12
Organize “Next Actions” lists
                                by context

                 • At Home
                 • At Computer
                 • At Phone
                 • In Meeting with X

Tuesday, June 19, 12
Review
Tuesday, June 19, 12
You’ll probably review your
                        calendar most frequently



Tuesday, June 19, 12
Then you’ll look at Next
                            Actions lists



Tuesday, June 19, 12
The critical success factor: The
                        Weekly Review



Tuesday, June 19, 12
The Weekly Review is the time
                             to:

                 • Gather and process all your “stuff”
                 • Review your system
                 • Update your lists
                 • Get clean, clear, current and complete

Tuesday, June 19, 12
Do
Tuesday, June 19, 12
The four-criteria model for
                        actions in the moment
                 1. Context

                 2. Time Available

                 3. Energy Available

                 4. Priority



Tuesday, June 19, 12
Resources



Tuesday, June 19, 12
Things




Tuesday, June 19, 12
Evernote




Tuesday, June 19, 12
Fancy Hands




Tuesday, June 19, 12
Elance




Tuesday, June 19, 12
Tuesday, June 19, 12
Thank you.


                           mattan@thefrontlabs.com

                           @mattangriffel




Tuesday, June 19, 12
Thank you.
                           KEEP IN TOUCH!
                             HOW TO CONTACT ME.




                              mattan@thefrontlabs.com

                              @mattangriffel




Tuesday, June 19, 12

Productivity